Розрахунок електропередачі з випрямно-інверторними перетворювачами частоти й тяговими асинхронними електродвигунами

  • Вид работы:
    Курсовая работа (т)
  • Предмет:
    Другое
  • Язык:
    Украинский
    ,
    Формат файла:
    MS Word
    250,3 Кб
  • Опубликовано:
    2012-11-07
Вы можете узнать стоимость помощи в написании студенческой работы.
Помощь в написании работы, которую точно примут!

Розрахунок електропередачі з випрямно-інверторними перетворювачами частоти й тяговими асинхронними електродвигунами

Вступ

Метою курсової роботи є вивчення електропередачі з випрямно-інверторними перетворювачами частоти й тяговими асинхронними електродвигунами з урахуванням реальної структури автоматичного регулятора, опанування методу розрахунку тягових та регулювальних характеристик асинхронного електроприводу.

За вихідними даними потрібно виконати наступне:

1) вибір та обґрунтування силової схеми тягового електроприводу для заданого типу локомотива;

2) виконати розрахунок та побудувати тягові та регулювальні характеристики для трьох зон регулювання;

3) виконати креслення принципової силової схеми локомотива.

1. Вихідні дані

Серія локомотива                                                                          2ЕЛ5

Діаметр колеса локомотива Dк, м                                                   1,25

Тип тягового асинхронного двигуна                                             НБ - 607

Кількість тягових двигунів nдв                                                        8

Кількість фаз двигуна m1                                                                3

Кількість пар полюсів двигуна р                                                    3

Активна потужність, підведена до двигуна P, кВт                         920

Номінальний коефіцієнт потужності двигуна cosφн                        0,85

Фазна напруга U, В                                                                       750

Пусковий струм двигуна I1, A                                                        730

Магнітний потік при пуску Ф, Вб                                                   0,076

Активний опір статора r1, Ом                                                                    0,016

Активний опір ротора, приведений до опору статора 2, Ом       0,016

Реактивний опір статора x, Ом                                                     0,11

Рективний опір ротора, приведений до опору статора хґ, Ом    0,188

Базова частота f, Гц                                                                      51,5

Постійна конструкційна машини С1                                               201

2. Вибір та обґрунтування силової схеми тягового електроприводу для заданого типу локомотива

Найпростіша й найпоширеніша схема трифазного інвертора напруги виходить простим об'єднанням по загальному джерелу вхідної напруги трьох напівмостових однофазних інверторів напруги, при цьому при з'єднанні фаз трифазного навантаження в зірку без нуля або трикутником не потрібне наявність середньої крапки в джерела вхідної напруги, як показано на рисунку 2.1 .

Рисунок 2.1 - Трифазний мостовий інвертор

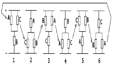
У режимі 180-градусного керування сигнали керування на верхній і нижній транзистори кожного плеча моста надходять протягом напівперіоду вихідної напруги з відповідними фазовими зрушеннями для одержання трифазної системи, як показано на перших шести тимчасових діаграмах (рисунок 2.2 ).

На наступних трьох діаграмах зображені криві фазних напруг трифазного навантаження й на останній діаграмі - крива однієї лінійної напруги. Шестиступеневий характер діаграм фазнихих напруг інвертораа свідчитить про шіст різних стани силової схеми інвертора, інтервали існування який позначені цифрами 1- 6 (рисунок 2.2). Шість схем заміщення інвертора, що відповідають цим шести станам силовой схеми, показані на рисунку 2.3. У шостому стані включені транзистори Т2, Т4 і Т5. Фази А и С навантаження підключені до позитивної шини вхідного джерела живлення Е, а фаза В навантаження підключена до негативної шині джерела Е

 

Рисунок 2.6 - Діаграми роботи інвертора

При однакових опорах фаз навантаження на дві паралельно з'єднані фази А и С буде прикладена в позитивному на-правлінні третина напруги джерела, а на послідовно з'єднану з ними фазу В - дві третини напруги джерела живлення, негативної полярності (мінус на кінці фази навантаження), що відбито відповідною величиною щаблів фазних напруг інвертора на першому інтервалі диаграмми. Аналогічно визначаються по схемах заміщення величи-ны щаблів у фазних напругах інвертора й на всіх інших інтервалах. Характерно, що кожен стан відрізняється від попереднім перемиканням тільки однієї фази навантаження в протилежну полярність напря-жения.По побудованих фазних напругах легко визначити й межфазное (лінійне) напруга, як це показано для лінійної напруги U АВ..

 

Рисунок 2.3 - Схеми заміщення інвертора

3. Закони регулювання асинхронного тягового електроприводу

Визначна роль в практичній реалізації асинхронного тягового електроприводу належить системі автоматичного регулювання (САР).

Розглядаємо САР зі зворотнім зв’язком по швидкості, яка базується на завданні величини абсолютного ковзання по закону:

                                                                        (3.1)

де          f1 - частота живлення тягового двигуна;

f2 - частота обертання ротора;

fβ - частота абсолютного ковзання.

Системи такого типа мають високі динамічні показники і потребують застосування додавальних пристроїв для того, щоб вираз (3.1) виконувався з високим показником точності.

Для того щоб отримати потрібні тягові характеристики електропоїзда, необхідно задавати оптимальну величину абсолютного ковзання тягових двигунів. Для цього в САР прийняте трьох зонне регулювання:

 - при ,(перша зона регулювання),

 - при ,(друга зона регулювання), (3.2)

 - при ,(третя зона регулювання).

де          І1 - діюче значення першої гармонічної фазного струму;

Ф - магнітний потік;

K1 - перша константа регулювання;

K2 - друга константа регулювання;

Р1 - активна потужність, підведена до ТАД;

Ud1 - напруга на виході випрямляча.

Потрібно відмітити, що реалізація вказаних законів регулювання відбувається контуром регулювання частоти, який опрацьовує лише частоту, при цьому частота статора задається в відповідності до виразу (3.1).

При розрахунку тягових та регулювальних характеристик тягового асинхронного електроприводу, в замкненій системі автоматичного регулювання, для сталих режимів, прийняті наступні допущення:

–           розрахунок режимів ТАД ведеться по першим гармонічним фазного струму і напруги;

–           асинхронна машина симетрична, повітряний зазор постійний, індукція в повітряному зазорі впродовж по розточці статора розподілена по синусоїдальному закону;

–           насичення магнітного кола враховуємо тільки в продовжній вісі машини, індуктивності розсіяння статора та ротора прийняти постійними і незалежними від ступеня насичення;

3.1 Розрахунок номінального значення електрорухомої сили ротора

  E1 Фн f;             (3.3)

де С1 - постійна конструкційна машини;

Фн - номінальний магнітний потік;

f - номінальна частота струму статора (базова частота).

Розрахунок номінального значення індуктивного опору.

;                                (3.4)

де І0 - струм намагнічування.

Розрахунок передаточного коефіцієнта.

;                                                   (3.5)

Розрахунок величини фазного струму статора.

;             (3.6)

Результати розрахунків заносимо в таблицю 3.1 та будуємо графіки наступних залежностей: ФН =f ( E1H ); ФН =f ( k1 ); І1 =f ( X0H ); ФН =f ( І0 ); а також графік залежності ФН =f ( I1 ); та її апроксимацію(додаток А).

 

Таблиця 1 - Розрахунок струму статора

крок

Фн,Вб

Е1,В

I0,А

Х0Н, Ом

К1*10-5

I1,А

1

0.029

301

72.832

4.136

1.41

206

2

0.055

565

145.664

3.88

1.33

412

3

0.064

657

182.08

3.61

1.23

515

4

0.071

737

218.496

3.373

1.15

618

5

0.081

833

291.328

2.86

0.98

824

6

0.087

902

364.16

2.476

0.85

1030

7

0.092

954

436.992

2.184

0.75

1236

8

0.096

993

509.824

1.947

0.67

1442

9

0.098

1013

582.656

1.739

0.59

1648

4. Розрахунок та побудова тягових та регулювальних характеристик для трьох зон регулювання

.1 Розрахунок першої зони регулювання

Для першої зони регулювання справедливі наступні закони:

І1 = const , , Ф = const , b = const                           (4.1)


Номінальне значення електрорухомої сили ротора розраховуємо за наступною формулою:

E1 Фн f;               (4.2)

де С1 - постійна конструкційна машини;

Фн - номінальний магнітний потік;

f- номінальна частота струму статора (базова частота).

Початкові умови розрахунку в І зоні:

V = 0 км/ч , b = a ;                                         (4.3)

де      V - швидкість руху електропоїзда;

b - параметр абсолютного ковзання (відносна частота струму ротора);

a       - відносна частота струму статора.

,;                                                (4.4)

Кінцеві умови розрахунку в І зоні:

P = Pmax ; U1 = U1ном ; V = V1 ;                        (4.5)

де      P - активна потужність на вході двигуна;

Pmax - максимальна активна потужність на вході двигуна;

V1 - швидкість електропотяга в кінці І зони;

U1ном - номінальна напруга на вході випрямляча;

Коєфіцієнти розсіювання визначаються за наступними формулами:

 ;                                                                 (4.6)

 ;                                                                (4.7)

,                                                               (4.8)

де      X - індуктивний опір статора;

Х` - приведений індуктивний опір ротора;

Х - реактивний опір намагнічуючого контуру.


Параметр абсолютного ковзання визначається за формулою

       (4.9)

де  - приведений активний опір ротора

Розрахунок пускової потужності ведемо за формулою:

,    (4.10)

де      m1 - кількість фаз машини;

r1 - активний опір статора;

C - проміжна величина.

Проміжна величина С,

          (4.11)

Вт

Визначення кроку розрахунку тягових характеристик в першій зоні:

 ,                                                        (4.12)

де      DP - приріст потужності;

n - кількість точок розрахунку, n ³ 10.

кВт

Відносну частоту статора визначаємо за формулою

, (4.13)

де Рі - поточне значення активної потужності, підведеної до ТАД:

,              (4.14)

де і - коефіцієнт потужності, і=0,1,2,. ...,n.

Частоту струму статора визначаємо за формулою

f1 = f1H a                                                       (4.15)

Частота струму ротора визначається за формулою

2 = f1Hb;                                                          (4.16)

 

Електромагнітний момент двигуна визначаємо за наступною формулою:

,                      (4.17)

де w - синхронна швидкість при номінальній частоті:

,                                                            (4.18)

де р - кількість пар полюсів двигуна.


Тягове зусилля електропоїзда:

,                                           (4.19)

де m - передаточне число тягового редуктора;

nдв - кількість тягових двигунів;

hред - ККД тягового редуктора;

Dk - діаметр колеса.

Кутова швидкість ротора:

                                                   (4.20)

Швидкість руху електропоїзда:

                                                     (4.21)

Приведене значення електрорухомої сили ротора:

                                                     (4.22)

Напруга статора:

,                                                      (4.23)

де А(a,b) - проміжна величина.

електропривод локомотив тяговий асинхронний

        (4.24)

                                                   (4.25)

                                                        (4.26)

                                                         (4.27)

                                                          (4.28)

Коефіцієнт потужності двигуна:

                                              (4.29)

Струм в колі постійної напруги:

,                                          (4.30)

Де kИ - коефіціент схеми інвертора. Приймаємо.

Напруга в колі постійної напруги:

;                                                                (4.31)

Де hИ - ККД інвертора, який враховує тільки втрати в колі головних резисторів.

Таблиця 4.1 - Розрахунок першої зони регулювання. І1 = const ,

Параметри

Результати розрахунку

Р1, кВт

46

133

221

308

395

483

570

658

745

833

920

α

0,013

0,071

0,129

0,187

0,245

0,303

0,361

0,419

0,477

0,535

0,593

f1, Гц

0,69

3,67

6,66

9,64

12,63

15,61

18,60

21,59

24,57

27,56

30,54

f2, Гц

0,686

0,686

0,686

0,686

0,686

0,686

0,686

0,686

0,686

0,686

0,686

ω, рад/с

0

6

13

19

25

31

38

44

50

56

63

V, км/ч

0

3

7

10

13

17

20

24

27

30

34

Ме, кНм

13982

13982

13982

13982

13982

13982

13982

13982

13982

13982

13982

Fп, кН

667

667

667

667

667

667

667

667

667

667

667

I1, А

730

730

730

730

730

730

730

730

730

730

730

А(α,β), Ом2

0,002022

0,005799

0,011532

0,019219

0,028862

0,040461

0,054014

0,069523

0,086988

0,106407

U1, В

22

69

117

165

213

261

309

357

405

453

501

Ud, В

48

153

260

366

473

580

686

793

900

1006

1113

Id, A

936

859

840

832

827

824

822

821

820

819

818

cos(φ1)

0,979

0,898

0,878

0,870

0,865

0,862

0,860

0,858

0,857

0,856

0,855

4.2 Розрахунок другої зони регулювання

P = Pmax = const , Ф = k1 I1 ;                                                             (4.32)

Початкові умови розрахунку в другій зоні:

U1 =U1ном ; V = V1 ; Ф = ФІІн;                          (4.33)

де      Ф - величина магнітного потоку в кінці першої зони регулювання;

ФІІн - величина магнітного потоку на початку другої зони регулювання.

Кінцеві умови розрахунку в другій зоні.

Ud = Udmax ;                                                                (4.34)

де      Udmax - максимальне значення діючої напруги статора.

Визначення кроку розрахунку тягових характеристик в другій зоні.

;                                                                 (4.35)

де      ФІІк - величина магнітного потоку в кінці другої зони регулювання, приймаемо ФІІк = Фmin - із кривої намагнічування ТАД;

n - кількість точок розрахунку, n ³ 10;

 


Визначення поточного значення магнітного потоку.

;                                (4.36)

де      j - номер кроку розрахунку, j = 0,1,2. ...,n.

Розрахунок поточного значення фазного струму двигуна.

 ;                                                               (4.37)

Розрахунок відносної частоти статора.

,                                        (4.38)

де      b - значення абсолютного ковзання;

С - значення проміжної величини, розрахуваної по формулі (4.11).

Розраховуємо частоту струму статора по формулі (4.15).

Електромагнітний момент двигуна розраховуємо як

;                                                 (4.39)

Тягове зусилля електропоїзда розраховуємо по формулі (4.19).

Розраховуємо кутову швидкість ротора по формулі (4.20).

Швидкість руху електропоїзда розраховуємо по формулі (4.21).

Приведене значення електрорухомої сили ротора визначаємо по формулі

Напругу статора визначаємо по формулі (4.23).

Коефіцієнт потужності двигуна.

                                                       (4.40)

Струм в колі постійної напруги визначаємо по формулі (4.30)

Напруга в колі постійної напруги:

                                                                 (4.41)

Результати розрахунків заносимо до таблиці 4.2.

Контроль величини напруги.

Розрахунок другої зони регулювання ведеться до величини:

Udmax - e £ Ud ³ Udmax + e,;                                         (4.42)

де      e = 1В - похибка розрахунку напруги.

Окрім умови (4.42) повинні виконуватись наступні умови:

V< Vmax , a < aгр ;                                          (4.43)

де      Vmax - максимально допустима швидкість;

aгр - максимальне значення відносної частоти статора.

;                                              (4.44)

Проаналізувавши отримані дані робимо висновок, що вони задовольняють умовам (4.42), (4.43) та (4.44).

Таблиця 4.2 - Розрахунок другої зони регулювання. P1 = const , Ф = k1 I1

Параметри

Результати розрахунку

Р1, кВт

920

920

920

920

920

920

920

920

920

920

920

α

0,595

0,636

0,664

0,688

0,719

0,753

0,783

0,830

0,872

0,909

0,941

f1, Гц

30,66

32,74

34,21

35,44

37,04

38,80

40,34

42,74

44,90

46,81

48,44

β

0,013

0,013

0,013

0,013

0,012

0,012

0,012

0,012

0,012

0,012

0,012

f2, Гц

0,683

0,659

0,650

0,648

0,639

0,630

0,625

0,610

0,600

0,595

0,595

ω, рад/с

63

67

70

73

76

80

83

88

93

97

100

V, км/ч

34

36

38

39

41

43

45

47

50

52

54

Ме, кНм

13929

13078

12536

12114

11603

11092

10679

10096

9620

9235

8930

Fп, кН

665

624

598

578

554

529

510

482

459

441

426

I1, А

730

694

674

661

642

623

609

584

565

551

542

А(α,β), Ом2

0,00011

0,00012

0,00013

0,00014

0,00015

0,00017

0,00018

0,00020

0,00022

0,00024

0,00026

U1, В

503

528

542

553

568

585

598

622

642

657

668

Ud, В

1118

1172

1204

1228

1262

1299

1328

1381

1425

1460

1485

Id, A

815

777

756

742

722

701

686

659

639

624

613

cos(φ1)

0,852

0,855

0,857

0,857

0,858

0,859

0,860

0,862

0,864

0,864

0,864

Е1, В

468

493

507

518

533

550

563

587

607

622

633

4.3 Розрахунок третьої зони регулювання

 ; при                                                         (4.45)

Початкові умови розрахунку в третій зоні:

 ;                                                  (4.46)

Для зони постійної потужності параметр абсолютного ковзання дорівнює:

,                                   (4.47)

де  - закон регулювання в І та ІІ зонах регулювання.

Для зони обмеженої напруги параметр абсолютного ковзання дорівнює:

;                                                        (4.48)

де  - закон регулювання в І та ІІ зонах регулювання,

Підставляючи вирази (4.47) та (4.48) в формулу (4.46) отримаємо:

;                               (4.49)

Розв’яжемо це рівняння відносно a.

Отримане значення a визначає частоту переходу з другої зони в третю.

                                        (4.50)

Коефіцієнт потужності двигуна при роботі по закону (4.45) дорівнює:

                                         (4.52)

Потужність, яка споживається тяговим двигуном:

;                                                      (4.53)

З виразу (4.52) з урахуванням (4.45) отримаємо формулу для розрахунку фазної напруги:

;                                                       (4.54)

Частоту струму статора знаходимо по формулі (4.15).     

Частоту струму ротора знаходимо по формулі (4.16).

Електромагнітний момент двигуна визначаємо по виразу (4.17).

Тягове зусилля електропотяга (4.19).

Кутову швидкість ротора (4.20).

Швидкість руху електропотяга (4.21).

Величину магнітного потоку тягового двигуна для третьої зони розраховуємо за наступною формулою:

;                              (4.55)

Приведене значення електрорушійної сили ротора визначаємо за формулою (4.22).

Струм в колі постійної напруги (4.30).

Напруга в колі постійної напруги (4.31).

Результати розрахунків заносимо в таблицю 4.3.

По значенням таблиць 4.1, 4.2, 4.3 будуємо графіки наступних залежностей:

cos(φ) = f(V); f2 = f(V); P1 = f(V); F = f(V); U1 = f(V); Ud = f(V); I1 = f(V); Id = f(V) (додаток А).

Таблиця 4.3 - Розрахунок третьої зони регулювання. ;

Параметри

Результати розрахунку

Р1, кВт

920

920

920

920

920

920

920

920

920

920

α

0,941

1,041

1,142

1,243

1,344

1,445

1,546

1,647

1,747

1,848

1,949

f1, Гц

48,44

53,63

58,82

64,02

69,21

74,41

79,60

84,80

89,99

95,19

100,38

β

0,011

0,013

0,014

0,016

0,017

0,019

0,021

0,022

0,024

0,026

0,027

f2, Гц

0,587

0,663

0,739

0,817

0,895

0,975

1,057

1,141

1,227

1,317

1,409

ω, рад/с

100

111

122

132

143

154

165

175

186

197

207

V, км/ч

54

60

65

71

77

83

88

94

100

106

111

Ме, кНм

8932

8067

7355

6759

6251

5814

5435

5101

4806

4543

4307

Fп, кН

426

385

351

323

298

278

259

243

229

217

206

I1, А

539

537

536

536

536

537

539

541

543

546

549

U1, кВ

665

663

661

661

662

663

665

668

670

674

677

Ud, кВ

1478

1472

1469

1469

1471

1473

1478

1483

1489

1496

1505

Id, A

616

619

620

620

619

618

616

614

612

609

605

cos(φ1)

0,855

0,862

0,865

0,865

0,864

0,860

0,855

0,849

0,842

0,834

0,825

Перелік використаної літератури

1. “Документація. Звіти у сфері науки і техніки. Структура і правила оформлення ДСТУ 3008-95”. - Київ.: Держстандарт України, 1995. - 36 с.

     . Теория электрической тяги / В.Е.Розенфельд, И.П.Исаев, Н.Н.Сидоров, М.И.Озеров; Под ред. И.П.Исаева. - М.: Транспорт, 1995. - 294 с.

     . Сандлер А.С. и Сарбатов Р.С. Частотное управление асинхронными двигателями. - М.-Л.: издательство „Энергия”, 1966. - 144 с.

Похожие работы на - Розрахунок електропередачі з випрямно-інверторними перетворювачами частоти й тяговими асинхронними електродвигунами

 

Не нашли материал для своей работы?
Поможем написать уникальную работу
Без плагиата!
Без нейросетей!