Преобразователи частоты в приёмниках и передатчиках

  • Вид работы:
    Курсовая работа (т)
  • Предмет:
    Информатика, ВТ, телекоммуникации
  • Язык:
    Русский
    ,
    Формат файла:
    MS Word
    600,84 Кб
  • Опубликовано:
    2012-10-04
Вы можете узнать стоимость помощи в написании студенческой работы.
Помощь в написании работы, которую точно примут!

Преобразователи частоты в приёмниках и передатчиках

Национальный исследовательский университет

Московский государственный институт электронной техники

Кафедра

Микроэлектронных радиотехнических устройств и систем






Курсовая работа

По курсу «Основы радиосвязи»

Преобразователи частоты в приёмниках и передатчиках

Выполнили:

Барунин Александр МП-42

Мухарёва Анастасия МП-43

Должкевич Евгений МП-43

Проверил:

Романюк Виталий Александрович





Москва 2012

Введение

В радиотехнике часто требуется осуществить сдвиг спектра по оси частот на определённое постоянное значение при сохранение структуры сигнала. Такой сдвиг называется преобразованием частоты. Это необходимо в радиоприёмниках для того, чтобы осуществить более качественную полосовую фильтрацию т.к. на низких частотах это сделать более эффективно. В радиопередатчиках это нужно для модуляции.

Данную задачу решает преобразователь частоты. Преобразователь частоты - это устройство, состоящее из смесителя и генератора, называемое гетеродином. Назначение преобразователя состоит в том, чтобы перенести спектр принимаемого сигнала на более низкую промежуточную частоту [1].

Основными параметрами преобразователя частоты являются: частота гетеродина, максимальная частота сигнала, напряжение питания, потребляемый ток.

Принцип преобразования частоты

Модулированные (или немодулированные) высокочастотные колебания можно преобразовать в колебание другой частоты таким образом, что амплитудные и фазовые соотношения между составляющими спектра сохраняются.

Для преобразования частоты требуется вспомогательное напряжение, для получения которого требуется генератор высокочастотных колебаний, называемый гетеродином.

Преобразование частоты можно осуществить одним из двух способов:

Создать биения двух напряжений и подать их на нелинейный элемент - диод, транзистор или любое другое устройство с нелинейной характеристикой, для того чтобы выделить из них составляющие суммарной и разностной частоты. Этот способ называют аддитивным смешиванием.

Подать преобразуемое высокочастотное колебание на элемент, коэффициент передачи которого изменяется под воздействием гетеродинного напряжения, и выделить из выходного колебания, составляющие суммарной или разностной частоты. Этот способ принято называть мультипликативным смешиванием [3].

Устройства, исполняющие данную задачу, называю преобразователями частоты.

Преобразователь частоты состоит из смесителя и генератора, называемого гетеродином. Обычно в профессиональных радиоприёмниках в качестве гетеродинов применяются синтезаторы частот. При этом обеспечивается кварцевая стабильность частоты, низкий уровень фазового шума и возможность перенастройки.

Смеситель - это устройство, имеющее два входа. На один из них поступает напряжение сигнала, на другой - гетеродина. На выходе смесителя имеется спектр частот, среди которых разностная частота . Существует два типа смешивания: аддитивное и мультипликативное.

Мультипликативное смешивание

При мультипликативном смешивании напряжение сигнала перемножается с напряжением гетеродина [2]. Функциональная схема данного принципа приведена на рис. 1


Для получения колебаний разностной частоты достаточно перемножить напряжения сигнала и гетеродина.

Оригинал данного изображения достаточно громоздкий, поэтому мы лишь покажем график функции выходного напряжения.

Таким образом, задача состоит в том, чтобы сделать перемножитель напряжений, причём такой, чтобы в его выходном спектре содержалось минимальное число побочных составляющих.

Схемотехническое решение

Воспользуемся микросхемой AD834. Это аналоговый перемножитель сигналов частотой до 500МГц использующий изменение крутизны характеристики транзистора.

Выходной ток W является произведением входных напряжений X и Y делённым на размерную величину и умноженным на масштабный ток 4mA.

Полученный результат следует пропустить через фильтр нижних частот с частотой среза .


Обзор интегральных умножителей.

 Наименование

Аналог

Назначение

КМ525ПС1

MC1595

4-квадрантный перемножитель

КМ525ПС2А,Б

AD530

4-квадрантный перемножитель с ОУ на выходе

Н525ПС4

MC1596S

ВЧ перемножитель -балансный смеситель до 200 МГц

525ПС3  КР525ПС3

AD534T  AD534

Точный перемножитель с лазерной подгонкой


Аддитивное смешивание

При аддитивном смешивании происходит сложение сигналов промежуточной частоты и гетеродина, добавляется постоянная составляющая , и результат подаётся на схемный элемент с нелинейной вольтамперной характеристикой. Благодаря нелинейности появляется множество комбинационных частот, среди которых имеется и полезная частота, которую выделяют полосовым фильтром. Функциональная схема аддитивного смешивания показана на рисунке 2


Уравнения, описывающие аддитивное смешивание. Напряжение на нелинейном элементе

Предполагаем, что спектр сигнала узкий и сосредоточен вблизи частоты. Эффект перемножения двух напряжений появляется тогда, когда размах напряжения ∆u= такой, что приходится учитывать нелинейность вольт-амперной характеристики диода.

На практике выходной спектр содержит еще большее число составляющих, поскольку в функции, описывающей ВАХ, имеется кубические и другие члены более высокого порядка.


Принципиальная схема, реализующая аддитивное смешивание может выглядеть так


С целью облегчения фильтрации предложены балансные схемы, уменьшающие число нежелательных составляющих спектра. Простейший из них - это объединение двух однодиодных смесителей, при котором напряжение сигнала подводится к диодам в противофазе, напряжение гетеродина - в фазе, а токи диодов протекают через нагрузку в противоположных направлениях.


Если диоды идентичны, то амплитуды соответствующих составляющих спектра обоих диодов равны и ток в нагрузке.

Число спектральных составляющих тока в балансном смесителе существенно меньше, чем в однодиодном.

Следует отметить, что в нагрузке отсутствует ток частоты гетеродина, что улучшает шумовые характеристики смесителя [1].

Микросхема

К174ПС1

MAX 2680 EUT-T

NE602

Напряжение питания, В

9

2.7-5.5

4.5 - 9

Потребляемый ток, mA

2.5


2.8

Частота входного сигнала

200 MHz

400MHz - 2.5GHz

500 MHz


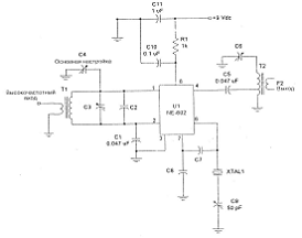
Преобразователь частоты на ИС NE602


В этой схеме в качестве преобразователя частоты может быть использована микросхема двойного балансного смесителя со встроенным генератором NE 602 [4].

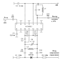
Преобразователь частоты на ИС К174ПС1

Микросхемы K174ПС1/ПС4 - представляют собой преобразователи частоты, выполненные по схеме двойного балансного смесителя, и предназначены для работы ВЧ и в СВЧ диапазоне частот. Изготавливаются в 14 выводном металлокерамическом DIP корпусе.

На рисунке показана схема устройства, где на МС К174ПС собран смесительный каскад и гетеродин.

На вход устройства через конденсатор С1 поступает сигнал от УВЧ. Контур L2C8 принадлежит гетеродину, а контур L1C9 настроен на промежуточную частоту.

Гетеродин может перестраиваться по частоте управляющим напряжением, подаваемым на варикап VD1 [5].


Преобразователь частоты на ИС MAX 2680 EUT-T

Микросхемы MAX 2680/ 2681/2682 являются кремниево-германиевыми понижающими смесителями. Сигнал гетеродина LO смешивается с входным сигналом RFIN и в результате понижающего преобразования образуется выходной сигнал IFOUT.

Чтобы избавиться от постоянной составляющей сигнала гетеродина, следует пропустить его через конденсатор.

Описание выходов

пин

Название

Функция

1

LO

Вход для гетеродина с амплитудой -10дБ до 0дБ и сопротивлением 50Ω. Для частот от 400MГц до 2.5ГГц .

2

GND

Заземление.

3

RFIN

Вход для радиочастот от 400MГц до 2.5ГГц .

4

IFOUT

Промежуточная выходная частота от 10МГц - 500МГц. Данный выход следует соединить с Vcc через индуктивность.

5

Vcc

Напряжение питания от 2.7 В до 5.5В. Следует шунтировать с землёй через конденсатор. Номинал конденсатора зависит от желаемой рабочей частоты.

6


Временная остановка. Низкий уровень выключает устройство. Это может быть использовано для энергосбережения. Для нормальной работы следует подключить к Vcc.


Микросхема MAX 2680 EUT-T является понижающим преобразователем частоты.

Микросхемы серии MAX2680/MAX2681/MAX2682 являются миниатюрными, недорогими малошумящими понижающими преобразователями частоты. Они предназначены для низковольтной эксплуатации и идеально подходят для портативного оборудования связи.



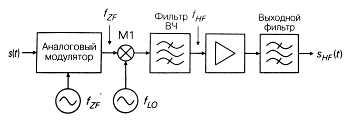
Преобразователи частоты в передатчиках

Преобразователи частоты в передатчиках выполняют обратную функцию по сравнению с преобразователями частоты в приемниках. В передатчиках к частоте сигнала прибавляется частота гетеродина.

Необходимость использования преобразователей частоты в передатчиках обусловлена тем, что с повышением частоты всё труднее обеспечить нужную точность модулятора. В таком случае в качестве несущей используется более низкая промежуточная частота , упрощающая конструирование модулятора:

преобразователь частота передатчик

Устройство передатчика с промежуточной частотой представлено на рисунке.


Преобразование в излучающую частоту осуществляется смесителем M1, на который подаётся сигнал гетеродина (local oscillator -LO) частотой

Составляющая с излучаемой частотой отфильтровывается ВЧ фильтром и подаётся на выходной усилитель. Амплитудные спектры сигнала показаны на рисунке [2].



Вывод

В данной работе было установлено, что преобразователь частоты можно реализовать двумя способами: путём аддитивного смешивания сигналов и мультипликативного смешивания сигналов.

Список литературы

В.А. Романюк «Основы радиосвязи».

Ульрих Титце, Кристоф Шенк «Полупроводниковая схемотехника», 2008г.

Е.И. Манаев «Основы радиоэлектроники»

Граф Р, Шиитс В. «Энциклопедия электронных схем», Т.3, 2001г.

Г.Тяпичев «Как построить радиостанцию»

1.      

Похожие работы на - Преобразователи частоты в приёмниках и передатчиках

 

Не нашли материал для своей работы?
Поможем написать уникальную работу
Без плагиата!
Без нейросетей!