Проектування типових вузлів комп’ютерних систем
Технічне завдання
Перевірити правильність вихідних даних для розрахунків
параметрів схем.
Задати режим роботи погромного лічильника. Коефіцієнт
N=14982.
· умовне графічне зображення
· розрахунок коефіцієнта (пояснення та
таблиці) ;
· структура управляючого слова
(таблиця)
Дослідити базову схему ТТЛ 3І-НЕ, 2І-НЕз параметрами
|
Uвх0
|
Uвх1
|
Iн
|
Iвхmax
|
Uвих0 <= 0.1
|
Uвих1 >= Uвх1
|
|
0.203
|
4.25
|
0.025
|
0.0013
|
<= 0.1
|
>=4.25
|
· дослідження схеми багатоемітерного
транзистора ;
· умовне графічне зображення схеми;
· електронна схема;
· розрахунок параметрів схеми (
напруга, струм, номінали резисторів);
· графіки досліджень ( перевірка
виконання функції) з наведеними значеннями параметрів, які аналізуються;
· таблиці результатів ( розрахункові та
реальні значення);
· висновки.
На базі дослідженої схеми побудувати тригер з параметрами
|
Синхронізація Вхід С
|
Тип
|
Інф. вхід
|
R
|
S
|
Поч. станQ
|
Режим роботи лічильників
|
|
За високим рівнем
|
JK
|
пр.
|
-
|
-
|
1
|
Віднімання
|
· умовне графічне зображення тригера;
· електронна схема;
· принципова схема тригера;
· діаграму перевірки роботи тригера( з
наведеними значеннями вхідних та вихідних параметрів);
· дослідити , на якій максимальній
частоті працює тригер;
· дослідити навантажувальну здатність
тригера;
· висновки.
Забезпечити видачу керуючого сигналу на виході позики
кінцевого лічильника двох послідовно з‘єднаних реверсивних лічильників за
51-тим синхронізуючим сигналом.
· умовне графічне зображення схеми;
· принципова схема;
· часова діаграма;
· висновки.
лічильник тригер комп’ютерна система
Завдання 1
Задати режим роботи прогамного лічильника з коефіцієнтом N =
16550
Призначення входів :
C - синхровхід.- вихід.
J1÷J16 - інформаційні входи, за якими
формуються значення для коефіцієнтів P1÷P5.
J16 - старший розряд, J1 - молодший., Kb, Kc - для формування
значення модуля М.- керуючий, для задання режиму роботи (одноразове або
багаторазове ділення).- синхровхід.- вихід.та P5 задається за допомогою
чотирьох розрядів J1-J4. P5 - остача від ділення. P1 займає розряди, які
залишилися(максимальна кількість тисяч).(J8 J7 J6 J5)(J12 J11 J10 J9)(J16 J15
J14 J13)
Таблиця 1:
|
M
|
P1max
|
P5max
|
Nmin
|
Nmax(P2-P4, 0…9)
|
Nmax(P2-P4, 0…15)
|
|
2
|
7
|
1
|
3
|
15999
|
17331
|
|
4
|
3
|
3
|
3
|
15999
|
18663
|
|
5
|
1
|
4
|
3
|
9999
|
13329
|
|
8
|
1
|
7
|
3
|
15999
|
21327
|
|
10
|
0
|
9
|
3
|
9999
|
16659
|
= M (1000 * P1 + 100 * P2 + 10 * P3 + P4) + P5- коефіцієнт
ділення вхідної частоти- модуль, дорівнює 2, 4, 5, 8, 10, в залежності від
реалізації.
Таблиця 2:
|
L
|
Ka
|
Kb
|
Kc
|
M
|
Режим роботи
|
|
0
|
1
|
1
|
1
|
2
|
Багаторазовий
|
|
0
|
0
|
1
|
1
|
4
|
|
|
0
|
1
|
0
|
1
|
5
|
|
|
0
|
0
|
0
|
1
|
8
|
|
|
0
|
0
|
1
|
0
|
10
|
|
|
1
|
1
|
1
|
1
|
2
|
Одноразовий
|
|
1
|
0
|
1
|
1
|
4
|
|
|
1
|
1
|
0
|
1
|
5
|
|
|
1
|
0
|
0
|
1
|
8
|
|
|
1
|
0
|
1
|
0
|
10
|
|
|
*
|
*
|
0
|
0
|
*
|
Заборонена лічба/перезапис
|
Так як режим роботи лічильника за умовою не заданий, то
оберемо будь-який з нижченаведених:L = 0 (багаторазовий режим) абоL = 1
(одноразова лічба), тобто L = *.
Для розрахунку коефіцієнтів P1÷P5 для N = 14982 вибираємо
модуль М за таблицею 1
Задане N має бути менше ніж Nmax, отже М може
дорівнювати 2, 4, 8, 10.
Беремо М = 2 (P1max = 7, P5max=
1, P2max= 15, P3max= 15, P4max=
15).
Далі для знаходження коефіцієнтів P1÷P5
ділимо N на M.
/ 2 = 7491 (остача 0)
7 - P1 4 - P2 9 - P3 1 - P4 0 - P5
Управляюче слово:
|
L
|
Ka
|
Kb
|
Kc
|
J16
|
J15
|
J14
|
J13
|
J12
|
J11
|
J10
|
J9
|
J8
|
J7
|
J6
|
J5
|
J4
|
J3
|
J2
|
J1
|
N
|
|
*
|
1
|
1
|
1
|
0
|
1
|
0
|
0
|
1
|
0
|
0
|
1
|
0
|
0
|
0
|
1
|
1
|
1
|
1
|
0
|
14982
|
P2 P3 P4
P1 P5
Беремо М = 4 (P1max = 3, P5max=
3, P2max= 15, P3max= 15, P4max=
15).
Далі для знаходження коефіцієнтів P1÷P5
ділимо N на M.
/ 4 = 3745 (остача 2)
3 - P1 7 - P2 4 - P3 5 - P4 2 - P5
Управляюче слово:
|
L
|
Ka
|
Kb
|
Kc
|
J16
|
J15
|
J14
|
J13
|
J12
|
J11
|
J10
|
J9
|
J8
|
J7
|
J6
|
J5
|
J4
|
J3
|
J2
|
J1
|
N
|
|
*
|
0
|
1
|
1
|
0
|
1
|
1
|
1
|
0
|
1
|
0
|
0
|
0
|
1
|
0
|
1
|
1
|
1
|
1
|
0
|
14982
|
P2 P3 P4
P1 P5
Беремо М = 8 (P1max = 1, P5max=
7, P2max= 15, P3max= 15, P4max=
15).
Далі для знаходження коефіцієнтів P1÷P5
ділимо N на M.
/ 8 = 1872 (остача6)
1 - P1 8 - P2 7 - P3 2 - P4 6 - P5
Управляюче слово:
|
L
|
Ka
|
Kb
|
Kc
|
J16
|
J15
|
J14
|
J13
|
J12
|
J11
|
J10
|
J9
|
J8
|
J7
|
J6
|
J5
|
J4
|
J3
|
J2
|
J1
|
N
|
|
*
|
0
|
0
|
1
|
1
|
0
|
0
|
0
|
0
|
1
|
1
|
1
|
0
|
0
|
1
|
0
|
1
|
1
|
1
|
0
|
14982
|
P2 P3 P4
P1 P5
Беремо М = 10 (P1max = 0 , P5max=
9, P2max= 15, P3max= 15, P4max=
15).
Далі для знаходження коефіцієнтів P1÷P5
ділимо N на M.
/ 10 = 1498 (остача2)
1 - P1 4 - P2 9 - P3 8 - P4 2 - P5
Так як P1max = 0 то виконуємо перенос 10 в
наступний розряд,а в P1 записуємо 0. Отже = 0P2 = 14P3 = 9P4 = 8P5 = 2
Управляюче слово:
|
L
|
Ka
|
Kb
|
Kc
|
J16
|
J15
|
J14
|
J13
|
J12
|
J11
|
J10
|
J9
|
J8
|
J7
|
J6
|
J5
|
J4
|
J3
|
J2
|
J1
|
N
|
|
*
|
1
|
0
|
1
|
1
|
1
|
0
|
1
|
0
|
0
|
1
|
1
|
0
|
0
|
0
|
0
|
0
|
1
|
0
|
14982
|
P2 P3
P4 P5
Завдання 2
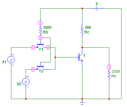
Дослідити базову схему ТТЛ (3 І-НЕ).
Умовне графічне позначення:
Електронна схема
Таблиця
|
Uвх0
|
Uвх1
|
Iн
|
Iвхmax
|
Uвих0 <= 0.1
|
Uвих1 >= Uвх1
|
|
0.203
|
4.25
|
0.025
|
0.0013
|
<= 0.1
|
>=4.25
|
= 5 [B] - джерело живлення.
Коефіцієнти підсилення струму:
) для транзистора Ту прямому включенні bН=10 (режим насичення);
) для транзисторів Т1, Т2 та Т3 в
інверсному включенні bІНВ=1.
Для транзисторів Т1, Т2, Т3 і
Ту прямому включенні напруга переходу база-емітер у режимі насичення:БЕ » 0,6 [B]
Для транзисторів Т1, Т2 та Т3 в
інверсному включенні напруга переходу база-колектор:БК » 0,55 [B]
Розрахунок параметрів схеми.
1. Розглянемо випадок, коли тільки на один з входів
(X1) елементу подається низький рівень UВХ = U0ВХ
- транзистор Т1 знаходиться в прямому включенні, транзистори Т2
і Т3 працюють в інверсному режимі, транзистор Т - закрито.
Розрахуємо напругу у вузлі 2:
2 = U0ВХ + UБЕ(Т1)= U0ВХ
+ UБЕ = 0,203+ 0,6 = 0,803[B]4 = U2 - UБК
= 0,803 - 0,55 = 0,253 [B]
Через опір Rb проходить струм IRb= I0ВХmax,
відповідно
b= (E - U2) / IRb= (E - U2) /
I0ВХmax = (5 - 0,803)/ 0,0013 = 3228.46[Ом]
Виберемо менше значення опору, для підвищення максимального
вхідного струму нуля:
*Б = 3000[Ом]
Так як транзистор T1 знаходиться в прямому
включенні, струм у вузлі 4 практично дорівнює нулю, тому транзистор T закритий.
2. Розглянемо випадок, коли на всі входи елемента (Х1,
Х2, Х3) подається високий рівень UВХ=U1ВХ,
тоді транзистори Т1,Т2 і Т3 працюють в
інверсному режимі. Транзистор Т - відкрито.
Знайдемо напругу у вузлі 2:
2 =UБЕ(Т) + UБК(Т1ÈТ2ÈТ3)= UБЕ+UБК =
0,6 + 0,55 = 1,15[B]
Струм через резистор RБ:
Rb= (E - U2) / Rb= (5 - 1,15)/ 3000 =
0,001283[A]
Тоді струм у вузлі 4 (враховуючи, що bІНВ=1) дорівнює:
с=IRb + IЕК((Т1+Т2+Т3) = 2*IRb=
2*0,001283 = 0,00256[A]
Для розрахунку теоретичних значень U0ВИХ і U1ВИХ,
які використовуються в порівняльній таблиці використаємо метод:
ВИХ
= U1'ВИХ =URн
RН = URн / IRн =U1'ВИХ
/ IRн
За U1ВИХ візьмемо його мінімальне значення, що за
умовою дорівнює U1ВХ:
RН =U1ВХ / IRн =
4,25 / 0,025= 170 [Ом] ;*Н = 180 [Ом];1*ВИХ
= U*Rн = IRн*R*Н =
0,025*180 = 4,5 [B]К = URк / IRк =(E-URн)
/ IRн = (5 - 4,5) / 0,025 = 20 [Ом];*К =
22[Ом];*Rн = E / (R*К + R*Н)
= 5/(22+180) = 5/ 202 = 0,02475[А];1ВИХ = I*Rн*R*Н
= 0,02475*180 = 4,455[В];0ВИХ£0,1 [В] ;
Якщо UВИХ=U1ВИХ, то IRк=IRн=I1ВИХ=IRб,
тодіК = URк / IRк =(Е - U1ВИХ)
/ IRк = (5-4,455) / 0,001283= 424,79 [Ом];*К =
390[Ом];Н = URн / IRн =U1ВИХ
/ IRн = 4,455 / 0,001283= 3472,33 [Ом];*Н =
3300 [Ом];
Визначимо
навантажувальну здатність даної схеми:
IK(Q3)= bН*IБ(Q3)= 10*0,00233 =
0,0233 [А];0Rк = (Е - U0ВИХ) / RК
= (5-0.1) / 390 = 0.012564 [А];H = IK(Q3) - I0Rк
= 0,0233 - 0,01256 = 0,01074 [А];= IH / I0ВХmax
= 0,01074 / 0.0013 = 8,26;= 8;
Графіки роботи схеми
Графіки і таблиці напруг
|
Параметри
|

|
|
|
Розрахункові значення
|
0.2034,455
|
|
|
|
4.250.1
|
|
|
|
Реальні значення
|
0.2034.472
|
|
|
|
4.250.053
|
|
|
|
Параметри
|

|
|
|
Розрахункові значення
|
0.8030.0
|
|
|
|
1.150.6
|
|
|
|
Реальні значення
|
0.7210.221
|
|
|
|
1.0930.594
|
|
|
Таблиця і графіки струмів через резистори схеми (
,
,
):
Струми в таблицях подані в мА.
|
Параметри
|
 
|
|
|
|
Розрахункові значення
|
1.31.2831.283
|
|
|
|
|
1.28312.5640.0
|
|
|
|
|
Реальні значення
|
1.4261.3351.355
|
|
|
|
|
1.30212.6850.016
|
|
|
|
Таблиця і графіки струмів через транзистор «
» схеми (
,
,
):
|
Параметри
|
 
|
|
|
|
Розрахункові значення
|
1.3-1.30.0
|
|
|
|
|
1.2831.283-2.56
|
|
|
|
|
Реальні значення
|
0.475-0.4760.0
|
|
|
|
|
0.4340.445-0.879
|
|
|
|
Таблиця і графіки струмів через транзистор «
» схеми(
,
):
|
Параметри
|

|
|
|
Розрахункові значення
|
0.00.0
|
|
|
|
2.3323.3
|
|
|
|
Реальні значення
|
0.00.0
|
|
|
|
2.63812.670
|
|
|
Дослідити базову схему ТТЛ (2 І-НЕ).
Умовне графічне позначення:
Електронна схема:
Враховуючи, що розрахункові дані співпадають з попередніми
розрахунками, перенесемо їх одразу до таблиць. Реальні дані знімемо з показань
графіків.
Графіки роботи схеми
Графіки і таблиці напруг
|
Параметри
|

|
|
|
Розрахункові значення
|
0.2034,455
|
|
|
|
4.250.1
|
|
|
|
Реальні значення
|
0.2034.472
|
|
|
|
4.250.053
|
|
|
|
Параметри
|

|
|
|
Розрахункові значення
|
0.8030.0
|
|
|
|
1.150.6
|
|
|
|
Реальні значення
|
0.7310.221
|
|
|
|
1.1030.594
|
|
|
Таблиця і графіки струмів через резистори схеми (
,
,
):
Струми в таблицях подані в мА.
|
Параметри
|
 
|
|
|
|
Розрахункові значення
|
1.31.2831.283
|
|
|
|
|
1.28312.5640.0
|
|
|
|
|
Реальні значення
|
1.4231.3551.355
|
|
|
|
|
1.29912.6850.016
|
|
|
|
Таблиця і графіки струмів через транзистор «
» схеми (
,
,
):
|
Параметри
|
 
|
|
|
|
Розрахункові значення
|
1.3-1.30.0
|
|
|
|
|
1.2831.283-2.56
|
|
|
|
|
Реальні значення
|
0.711-0.7120.0
|
|
|
|
|
0.6490.666-1.315
|
|
|
|
Таблиця і графіки струмів через транзистор «
» схеми(
,
):
|
Параметри
|

|
|
|
Розрахункові значення
|
0.00.0
|
|
|
|
2.3323.3
|
|
|
|
Реальні значення
|
0.00.0
|
|
|
|
2.63112.669
|
|
|
Основний елемент ТТЛ схем - це багатоемітерний транзистор.
Його особливістю є наявність декількох емітерів і можливість працювати в
інверсному режимі.
Замість багатоемітерного транзистора було використано 3
звичайних транзистори T1 - T3, з’єднаних паралельно,
оскільки в програмі моделювання відсутній елемент «багатоемітерний транзистор».
Використання двох транзисторів веде до зміни деяких значень у другому знаці
після коми, що не є суттєвим для даних розрахунків.
Схема аналогічна базовій схемі ДТЛ, але має деякі
відмінності:
а) вхідний діод зі схеми ДТЛ замінюється переходом
база-емітер транзистора T1 - T3.
б) аналогом діодів зсуву є перехід база-колектор
транзисторів Т1 - Т3.
На базу транзисторів Т1 - Т3 від
джерела живлення E через резистор Rb постійно надходить струм, тому
транзистори Т1 - Т3 завжди відкриті. Однак транзистори Т1
- Т3 можуть бути або в прямому, або в інверсному включенні в
залежності від вхідного сигналу.
Ми побудували схему за технологією ТТЛ, що має реалізувати
функцію 3І-НЕ.
Опис роботи схеми за заданих логічних рівнях
Логічні рівні сигналів
|
UX1
|
UX2
|
UX3
|
UВИХ
|
|
L
|
H
|
H
|
H
|
|
H
|
H
|
H
|
L
|
|
L
|
L
|
H
|
H
|
|
L
|
L
|
L
|
H
|
Якщо на один з входів схеми (Х1) подати низький рівень, а на
інші входи (Х2 і Х3) подати високий рівень, то транзистор Т1 буде
працювати в прямому режимі, а переходи база-емітер транзисторів Т2 і
Т3 будуть закриті, зміщені у зворотньому напрямку, транзистори Т2 та
Т3 матимуть інверсне включення. Транзистор Т буде в режимі відсічки.
На виході схеми буде високий рівень.
Якщо на всі входи подати високий рівень, то перехід
база-емітер буде закритий, зміщений у зворотньому напрямку, а транзистори Т1
- Т3 мають інверсне включення, колектор і емітер як би замінюють
один одного. Струм через резистор Rb від джерела живлення Е
надходить на базу транзисторів Т1 - Т3, потім на
колектори транзисторів Т1 - Т3 і на базу транзистора Т.
На виході схеми будемо мати низький рівень.
Порівнюючи розрахункові дані з реальними можна зазначити, що
та надлишковість, якою ми спорядили дану схему вилилася і у вихідних рівнях 0
та 1, значення яких є відповідно меншим та більшим від розрахункових. Також
дані схеми розраховуються таким чином, щоб у них був запас надлишковості по
навантажувальній здатності.
Завдання 3
На базі дослідженої схеми (п. 2). побудувати JK - тригер (
входи J і K-прямі, синхронні, синхронізація забезпечується за високим рівнем,
входи RS- інверсні, асинхронні).
Умовне графічне зображення:
Повна таблиця переходів JK-тригера
|
R
|
S
|
J
|
K
|
C
|

|
|
|
L
|
H
|
*
|
*
|
*
|
L
|
H
|
|
H
|
L
|
*
|
*
|
*
|
H
|
L
|
|
H
|
H
|
H
|
L
|
HL
|
|
|
|
H
|
H
|
L
|
H
|
LH
|
|
|
|
H
|
H
|
H
|
H
|
 
|
|
|
|
H
|
H
|
L
|
L
|
 
|
|
|
Побудуємо JK-тригер на елементах І-НЕ із заборонними
зв’язками.
Таблиця функції збудження бістабільної схеми на елементах
I-НЕ
|
 F1F2
|
|
|
|
|
0
|
0
|
1
|
*
|
|
0
|
1
|
0
|
1
|
|
1
|
0
|
1
|
0
|
|
1
|
1
|
*
|
1
|
Таблиця переходів JK-тригера
|
J(t)
|
K(t)
|
|
|
0
|
0
|
|
|
0
|
1
|
0
|
|
1
|
0
|
1
|
|
1
|
1
|
|
Побудуємо повну таблицю переходів синхронного JK- тригера та
заповнимо F1 і F2:
|
C(t)
|
J(t)
|
K(t)
|
 F1F2
|
|
|
|
|
0
|
0
|
0
|
0
|
0
|
1
|
*
|
|
0
|
0
|
0
|
1
|
1
|
*
|
1
|
|
0
|
0
|
1
|
0
|
0
|
1
|
*
|
|
0
|
0
|
1
|
1
|
1
|
*
|
1
|
|
0
|
1
|
0
|
0
|
0
|
1
|
*
|
|
0
|
1
|
0
|
1
|
1
|
*
|
1
|
|
0
|
1
|
1
|
0
|
0
|
1
|
*
|
|
0
|
1
|
1
|
1
|
*
|
1
|
|
1
|
0
|
0
|
0
|
0
|
1
|
*
|
|
1
|
0
|
0
|
1
|
1
|
*
|
1
|
|
1
|
0
|
1
|
0
|
0
|
1
|
*
|
|
1
|
0
|
1
|
1
|
0
|
1
|
0
|
|
1
|
1
|
0
|
0
|
1
|
0
|
1
|
|
1
|
1
|
0
|
1
|
1
|
*
|
1
|
|
1
|
1
|
1
|
0
|
1
|
0
|
1
|
|
1
|
1
|
1
|
1
|
0
|
1
|
0
|
Схеми:
F1 =
F2 =
|
|
|
|
0**1
|
|
|
|
|
|
|
0
|
1
|
1
|
1
|
|
|
1
|
*
|
*
|
1
|
|
|
1
|
*
|
*
|
1
|
|
|
|
|
|
|
|
|
|
0**1
|
|
|
|
|
|
|
0
|
1
|
1
|
1
|
|
|
1
|
*
|
*
|
1
|
|
|
1
|
*
|
*
|
1
|
|
|
|
|
|
|
|
|
|
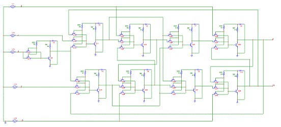
Функціональна схема тригера:
Електронна схема тригера:
Часова діаграма роботи тригера:
Часова діаграма роботи тригера:
На графіку зображено:(S) - рівень напруги на асинхронному
інверсному вході S, сигнал S встановлює тригер в «0»(R) - рівень напруги на
асинхронному інверсн. вході R, сигнал R встановлює тригер в «1»(J) - рівень
напруги на синхронному вході J(K) - рівень напруги на синхронному вході K(C) -
вхідна частота, зміна стану тригеру відбувається за високим рівнем.
v(Q) - рівень напруги на виході
(NQ)
- рівень напруги на виході N
Опис роботи:
1. Q = 1. Можемо бачити, що моделювання схеми ще не працює
правильно.
2. Ввімкнення R. Q = 0.
. Відзначимо, що зміна стану С не призводить до зміни
значення Q.
. Ввімкнення S. Q = 1.
. Знову ж таки зміна стану С не призводить до зміни
значення Q.
. Так як асинхронні сигнали RiSне працюють
відбувається зміна значення Q = 0, так як J = 0, K = 1.
. J = 1, K = 0 звідси Q = 1.
. J = 0, K = 0 значеня Q не змінюється.
. J = 1, K = 1 звідси Q = 0.
Легко бачити, що з найбільшою частотою тригер працює, коли R
= 0, S = 0, а J = 1, K = 1. При таких значеннях параметрів тригер змінює своє
значення на кожному такті сигналу С, а також змінює значення на протилежне,
відповідно до таблиці переходів. Тобто максимальна частота роботи JK тригера
fтр = fвх./ 2.
Додаванням додаткових схем виявити навантажувальну здатність
не вдалося: результати на виходах перебували в дозволених межах.
Ми побудували синхронний JK- тригер.
За допомогою таблиць переходів JK-тригера та таблиці функції
збудження бістабільної схеми на елементах I-НЕ ми отримали повну таблицю
переходів синхронного JK -тригера побудованого на елементах І-НЕ. За допомогою
цієї таблиці ми знайшли функції F1 та F2 та побудували схемотехнічне
представлення даного тригера. Щоб переконатися в правильності роботи тригера ми
можемо розглянути часову діаграму схеми роботи тригера.
Маючи працюючу схему та базовий елемент 3І-НЕ, побудований за
ТТЛ схемою, ми побудували даний JK -тригер у вигляді електронної схеми. В
результаті отримали графіки, за якими змогли переконатися в правильності роботи
тригера.
Завдання 4
Забезпечити видачу керуючого сигналу на виході позики
кінцевого лічильника двох послідовно з‘єднаних реверсивних лічильників за
51-тим синхронізуючим сигналом.
умовне графічне зображення схеми
Призначення входів та виходів: , С2 - керуючі синхровходи (С1
- для прямої лічби, C2 - для зворотної); , D1, D2, D3 - інформаційні входи для
запису числа, з якого починається лічба; - дозвіл для запису інформації із
входів D0 - D3; - вхід для скидання; , Q1, Q2, Q3 - інформаційні виходи; -
вихід переносу; - вихід займу (позики).
Принципова схема
Оберемо значення на інформаційних входах D, що відповідає
завданню. Так як треба отримати сигнал на виході позики, то враховуємо, що цей
сигнал прийде після того, як на виходах Q буде встановлено 0.Звідси на входах D
потрібно встановити значення 51 - 1 = 50 = 01001100b
Часова діаграма
Перші 10 тактів відбувалося налаштування схеми до початкового
стану. Можна бачити зміну R та зміну Q після зміни W, яку на часовій діаграмі
не видно.
Неважко бачити, що між 120 та 10 тактом (а саме на 120 такті
ми отримали сигнал на виході позики) сигналів синхронізації ми отримали рівно
50. Отже розраховані значення для встановлення D були правильними.
Висновки
Особливістю двійкового лічильника є побудова за синхронним
принципом, за яким всі тригери перемикаються одночасно від одного імпульсу.
Напрямок лічби задається станом керуючих входів. При прямій
лічбі повинна бути напруга високого рівня на вході зворотної лічби. При
зворотній лічбі - на вході прямої лічби.
Встановлення в „0” реалізується за допомогою входу R
незалежно від стану інформаційних, керуючих та входів попереднього запису.
Для побудови лічильників з більшою розрядністю використовують
виходи прямого та зворотного переносів. З виходу прямого подають сигнал на вхід
прямого керуючого входу наступного каскаду. Сигнал займу подається на вхід
зворотної лічби наступного каскаду.
Інформація із входів D0 - D3 знімається тільки після
завершення сигналу дозволу запису, при цьому переводити виходи в нульовий стан
не обов’язково. Змінювати сигнали на входах D0 - D3 необхідно з урахуванням
довжини сигналу на вході V.
При такій побудові перший лічильник буде рахувати від 0 до
Fh, а другий (від 0 до Fh) * (Fh + 1).
Список використаної літератури
1. Комп’ютерна
електроніка. Конспект лекцій.
2. Дичка
І.А., Жабін В.І., Тарасенко В.П. Комп’ютерна схемотехніка. Проектування типових
вузлів комп’ютерних систем. Методичні вказівки до виконання лабораторних робіт.
Київ, НТУУ „КПІ”, 2006.