Мікропроцесорний локатор для сліпих

  • Вид работы:
    Дипломная (ВКР)
  • Предмет:
    Информатика, ВТ, телекоммуникации
  • Язык:
    Украинский
    ,
    Формат файла:
    MS Word
    1,37 Мб
  • Опубликовано:
    2013-06-12
Вы можете узнать стоимость помощи в написании студенческой работы.
Помощь в написании работы, которую точно примут!

Мікропроцесорний локатор для сліпих

Анотація

В даній бакалаврській кваліфікаційній роботі було розроблено мікропроцесорний локатор для сліпих.

Локатор попереджає звуковим сигналом до наближення до певної перешкоди, тому може стати дуже корисним для людей з порушенням функцій органу чутливості, а саме органу зору.

Abstract

Inthisundergraduatequalificationworkdevelopedmicroprocessor locator for blind people.

Locator warning to approach to some barriers, so it can be very useful forpeople with dysfunction of organ sensitivity, namely the organ of sight.

ЗМІСТ

Вступ

1. АНАЛІЗ АЛГОРИТМУ ФУНКЦІОНУВАННЯ ПРИСТРОЮ

.1 Аналіз способів та засобів цифрової фільтрації сигналів

.2 Аналіз перетворення Фур’є

.3 Аналіз алгоритмів швидкого перетворення Фур’є

.4 Розробка узагальненого алгоритму функціонування пристрою

1.5    Розробка структурної схеми інфрачервоного локатора для сліпих

2 ОСНОВНІ ТЕХНІЧНІ ХАРАКТЕРИСТИКИ ВУЗЛІВ СИСТЕМИ

.1 Вибір мікроконтролера і його основні характеристики

2.2    Карта пам’яті

2.3 Вузол синхронізації (PLL)

2.4    Вузол початкової установки (Reset)

2.5 Вибір мікросхеми для реалізації зовнішньої пам'яті даних

2.6    Вибір мікросхеми регістру

3. РЕАЛІЗАЦІЯ МІКРОПРОЦЕСОРНОГО ЛОКАТОРА ДЛЯ СЛІПИХ

3.1 Розробка схеми електричної функціональної

3.2    Розробка схеми електричної-принципової

3.2.1 Проектування вузла синхронізації

3.2.2 Підключення зовнішньої пам’яті

3.2.3 Підключення генератора та приймача інфрачервоних імпульсів

3.2.4 Підключення вузла сигналізування про перешкоду

3.3 Розробка програми функціонування мікропроцесорного локатора

4. ЕКОНОМІЧНА ЧАСТИНА

4.1 Економічна характеристика проектного виробу

4.2 Визначення комплексного показника якості

4.3 Визначення показників економічної ефективності проектних рішень

4.3.1 Умови економічної ефективності

4.3.2 Визначення собівартості і ціни спроектованого пристрою

4.3.3 Визначення економічного ефекту в сфері експлуатації

ВИСНОВКИ

СПИСОК ВИКОРИСТАНИХ ДЖЕРЕЛ

ДОДАТОК А

ДОДАТОК Б

ДОДАТОК В

Вступ

Мікропроцесорна техніка зараз все активніше входить в наше життя, поступово замінюючи і витісняючи традиційну цифрову техніку на «жорсткій логіці». Універсальність, гнучкість, простота проектування апаратури, практично необмежені можливості по ускладнення алгоритмів обробки інформації - все це обіцяє мікропроцесорній техніці велике майбутнє. На частку традиційної цифрової техніки залишаються тільки вузли і пристрої, що вимагають максимальної швидкодії, а також пристрої з найпростішими алгоритмами обробки інформації. Звичайна цифрова техніка сьогодні застосовується для збільшення можливостей мікропроцесорних систем, для їх сполучення з зовнішніми пристроями, для збільшення їх можливостей, тобто грає, по суті, допоміжну роль. Таким чином, традиційну цифрову техніку в самому недалекому майбутньому, мабуть, чекає доля аналогової техніки, область застосування якої в свій час сильно звузилася з появою цифрової [1].

Мікропроцесор - процесор (пристрій, що відповідає за виконання арифметичних, логічних операцій і операцій управління, записаних в машинному коді), реалізований у вигляді однієї мікросхеми або комплекту з декількох спеціалізованих мікросхем (на відміну від реалізації процесора у вигляді електричної схеми на елементній базі загального призначення або у вигляді програмної моделі). Перші мікропроцесори з'явилися в 1970-х роках і застосовувалися в електронних калькуляторах, в них використовувалася двійково-десяткова арифметика 4-бітових слів. Незабаром їх стали вбудовувати і в інші пристрої, наприклад термінали, принтери та різну автоматику. Доступні 8-бітові мікропроцесори з 16-бітної адресацією дозволили в середині 1970-х роках створити перші побутові мікрокомп'ютери[8].

Довгий час центральні процесори створювалися з окремих мікросхем малої та середньої інтеграції, що містять від декількох одиниць до декількох сотень транзисторів. Розмістивши цілий процесор на одному чипі надвеликої інтеграції, вдалося значно знизити його вартість. Незважаючи на скромний початок, безперервне збільшення складності мікропроцесорів призвело до майже повного старіння інших форм комп'ютерів. В даний час один або кілька мікропроцесорів використовуються як обчислювальний елемент в усьому, від найдрібніших вбудовуваних систем і мобільних пристроїв до величезних мейнфреймів і суперкомп'ютерів [8].

Мікроконтролер - мікросхема, призначена для керування електронними пристроями. Типовий мікроконтроллер поєднує в собі функції процесора і периферійних пристроїв, містить ОЗУ або ПЗУ. По суті, це одно кристальний комп'ютер, здатний виконувати прості завдання.

При проектуванні мікроконтролерів доводиться дотримувати баланс між розмірами і вартістю з одного боку і гнучкістю і продуктивністю з іншого. Для різних додатків оптимальне співвідношення цих і інших параметрів може розрізнятися дуже сильно. Тому існує величезна кількість типів мікроконтролерів, що відрізняються архітектурою процесорного модуля, розміром і типом вбудованої пам'яті, набором периферійних пристроїв, типом корпусу і т. д. На відміну від звичайних комп'ютерних мікропроцесорів, в мікроконтролерах часто використовується Гарвардська архітектура пам'яті, тобто роздільне зберігання даних і команд в ОЗУ і ПЗУ відповідно[8].

Сучасний етап розвитку мікропроцесорних систем управління характеризується комбінованим застосуванням мікроконтролерів и ВІС програмованої логіки (ПЛІС). Це дозволяє значно покращити характеристики систем на основі відомих і освоєних розробниками мікроконтролерних архітектур за рахунок доповнення їх спеціалізованими блоками, реалізованих з урахуванням особливостей об’єктів управління [2].

З появою мікропроцесорної техніки актуальним є її застосування для розв’язання задач в області допомоги неповносправним людям. Так в галузі комп’ютерних систем все частіше розробляються і удосконалюються прилади і пристрої, які використовуються в різних медичних цілях, в допомозі людям з різними патологіями. До них можна віднести слухові апарати, діагностичну техніку, різноманітні локатори тощо

Метою даної бакалаврської кваліфікаційної роботи є розробка мікропроцесорного локатора для людей з порушенням роботи органу зору, який має високу надійність, завадостійкість, малі габарити і низьку ціну.

Інфрачервоне випромінювання - електромагнітне випромінювання, що займає спектральну область між червоним кінцем видимого світла (з довжиною хвилі [1] λ = 0,74 мкм) і мікрохвильовим випромінюванням (λ ~ 1-2 мм).

Оптичні властивості речовин в інфрачервоному випромінюванні значно відрізняються від їх властивостей у видимому випромінюванні. Наприклад, шар води в кілька сантиметрів непрозорий для інфрачервоного випромінювання з λ = 1 мкм. Інфрачервоне випромінювання становить більшу частину випромінювання ламп розжарювання, газорозрядних ламп, близько 50% випромінювання Сонця; інфрачервоне випромінювання випускають деякі лазери. Для його реєстрації користуються тепловими та фотоелектричними приймачами, а також спеціальними фотоматеріалами.

Інфрачервоне випромінювання також називають «тепловим» випромінюванням, так як інфрачервоне випромінювання від нагрітих предметів сприймається шкірою людини як відчуття тепла. При цьому довжини хвиль, що випромінюються тілом, залежать від температури нагрівання: чим вище температура, тим коротше довжина хвилі і вище інтенсивність випромінювання. Спектр випромінювання абсолютно чорного тіла при відносно невисоких (до декількох тисяч кельвінів) температурах лежить в основному саме в цьому діапазоні. Інфрачервоне випромінювання випускають збуджені атоми або іони[8].

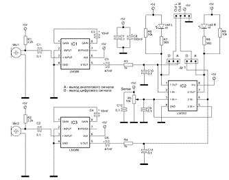
Існує певна частина пристроїв, які інформують людей з порушеннями зору про перешкоди. Вони, як правило складаються з генератора інфрачервоних імпульсів, їх приймача і малогабаритного динаміка, який інформує неповносправного про перешкоди та дозволяє зорієнтуватися у відстані до неї. Також зустрічаються розробки такого пристрою з використанням ультразвуку. На рисунку 1 зображено один з видів інфрачервоного локатора, що допомагає орієнтуватися неповносправним людям [5].

Рис.1. Схема інфрачервоного локатора

На даній схемі передаюча частина генерує пакети імпульсів з частотою 2,8кГц (DD1.1, DD1.2)тривалістю 20 мс з періодом повторення 0,5 с (DD1.3, DD1.4). Після двохтранзисторного підсилювача вони випромінюються потужним ІЧ-світлодіодом GaAs LED.

У приймачі сигнал з фотодіода S1 посилюється в ІМС К548УНЗА, навантаженої на резонансний (fp = 2,8 кГц) контур з конденсатора і первинної обмотки звукового підвищувального малогабаритного трансформатора від кишенькового приймача. Далі сигнал через підсилювач на КТ3102Е подається на малогабаритний динамік. Якщо відстань до перешкоди більше 2,5 метрів, то на виході пристрою сигнал відсутній. На порозі 2,5 метрів в динаміку з'являється ледве чутний тон частотою 2,8 кГц, гучність якого різко збільшується при наближенні до об'єкту ближче ніж на 1 м [5].

Дана схема важка в повторенні і налаштуванні через велику кількість вузлів і елементів.

На рисунку 2 приведено схему ще одного ІЧ локатора для сліпих [6].

Рис.2. Схема інфрачервоного локатора

сигнал локатор інфрачервоний фільтрація

На світлодіоді VD1 і мікросхемі DA1 зібраний приймач ІЧ випромінювання і підсилювач, на транзисторі VT2 - керований генератор звукової частоти, а на транзисторах VT3, VT4 і світлодіодах HL1 - HL3 - ІЧ передавач.

Передавач. На транзисторі VT3 зібраний генератор коротких імпульсів з частотою близько 1000 Гц. Після зарядки конденсатора С7 до напруги 5 ... 6 В відбувається його швидка розрядка через транзистор VT3 і емітерний перехід транзистора VT4. При цьому транзистор VT4 відкривається і через нього і світлодіоди протікає імпульс струму, в результаті якого з'являється імпульс ІЧ випромінювання.

Відбитий від предмету ІЧ імпульс попадає на приймальний світлодіод VD1 і перетвориться ним в електричний сигнал, який потім надходить на підсилювач, зібраний на операційному підсилювачі (ОУ) DA1. Посилений сигнал подається на випрямляч, виконаний на діодах VD2, VD3 по схемі подвоєння (складання) напруги. Випрямлений сигнал згладжується конденсатором С5 і поступає на керований генератор ЗЧ. Якщо відстань до предмета складає більше 1,5 м, то потужності відображеного ІЧ випромінювання, а значить, і напруги на вході керованого генератора - емітер транзистора VT2 недостатньо для його роботи.

Для більш чіткого спрацьовування генератора і його стійкої роботи живлення на генератор подається через параметричний стабілізатор напруги на транзисторі VT1 і стабілітроні VD4. В цілому ж локатор живиться від батарей GB1 і GB2, кожна з яких складається з чотирьох послідовно з'єднаних акумуляторів Д-0, 06. До локатора можна підключати зовнішній телефон - через роз'єм XS1, внутрішній телефон при цьому відключається[6].

Схема складається з аналогових елементів, що свідчить про складне узгодження струмів і рівнів напруг. Дуже значним недоліком даного локатора є те що він реагує на інфрачервоні випромінювання освітлювальних ламп розжарювання на відстані в кілька метрів.

Ще одним з видів локаторів є пристрій, який побудований на відбитті звуку (див. рис. 3) [7].

Схема звукового локатора досить проста і являє собою стандартне включення елементів. Аудіо підсилювачі LM386 включені за схемою максимального посилення сигналу. Посилений сигнал від мікрофонів надходить на два канали компаратора LM393. Підстроювальний резистор R5 дозволяє регулювати поріг спрацьовування компаратора - чутливість. Таким чином на виході схеми ми отримуємо два логічних сигналу - від правого і від лівого мікрофонів. Так само є можливість обробляти аналоговий сигнал безпосередньо від підсилювачів допомогою АЦП. Варіанти вихідних сигналів перемикаються за допомогою двох перемичок на колодці J1[7].

Рис.3. Схема звукового локатора

Проаналізувавши відомі пристрої інформування людей з порушеннями зору про перешкоди я дійшов до висновку, що всі вони характеризуються низькою завадостійкістю, малою надійністю і важкістю в налаштуванні. Тому, ставиться завдання розробити локатор для неповносправних по зору людей, який би був позбавлений згаданих недоліків завдяки заміні частини аналогових елементів цифровими і виконанню цифрового опрацювання одержаних пристроєм сигналів.

1.     
АНАЛІЗ АЛГОРИТМУ ФУНКЦІОНУВАННЯ ПРИСТРОЮ

.1      Аналіз способів та засобів цифрової фільтрації сигналів

Використання фільтру є невід’ємною частиною процесу отримання надійного приладу, оскільки приймач може прийняти інфрачервоні випромінювання від освітлювальних ламп розжарювання і інших світло генеруючих пристроїв.

Цифровий фільтр - фільтр, що обробляє цифровий сигнал з метою виділення і придушення певних частот цього сигналу. На відміну від цифрового, аналоговий фільтр має справу з аналоговим сигналом, його властивості недискретні, відповідно передатна функція залежить від внутрішніх властивостей складових його елементів [8].

Цифрові фільтри використовуються для двох загальних цілей: поділу сигналів,які були об'єднані, і відновлення сигналів які були спотворені деякими способом. Аналогові (електронні) фільтри можуть використовуватися для тих же самих завдань: проте, цифрові фільтри можуть досягати набагато кращих результатів.

Цифрові фільтри - дуже важлива частина ЦОС. Фільтри мають два використання: поділ сигналу і відновлення сигналу. Поділ сигналу необхідно виконувати, коли сигнал був спотворений інтерференцією, шумом, або іншими сигналами. Відновлення сигналу використовується, коли сигнал був спотворений деякими способом[3].

Перевагами цифрових фільтрів перед аналоговими є:

·        висока точність (точність аналогових фільтрів обмежена допусками на елементи).

·        стабільність (на відміну від аналогового фільтра передатна функція не залежить від дрейфу характеристик елементів).

·        гнучкість налаштування, легкість зміни.

·        компактність - аналоговий фільтр на дуже низьку частоту (частки герца, наприклад)зажадав б надзвичайно громіздких конденсаторів або індуктивностей.

Розрізняють два види реалізації цифрового фільтра: апаратний і програмний. Апаратні цифрові фільтри реалізуються на елементах інтегральних схем, тоді як програмні реалізуються за допомогою програм, які виконуються ПЛІС, процесором або мікроконтролером. Перевагою програмних цифрових фільтрів перед апаратним є легкість втілення, а також налаштування і змін, а також те, що в собівартість такого фільтра входить тільки праця програміста. Недолік - низька швидкодія, залежна від швидкодії процесора, а також важка реалізація цифрових фільтрів високого порядку[8].

Класичний спектральний аналіз через наявність великої кількості операцій перемноження займає дуже багато процесорного часу і при значному числі відліків сигналу нездійсненний в реальному темпі обробки. Для скорочення часу спектрального аналізу дискретних сигналів розроблені спеціальні алгоритми, що враховують наявність зв'язків між різними відліками сигналу і усувають повторювані операції. Одним з таких алгоритмів є швидке перетворення Фур'є (ШПФ)

1.2    Аналіз перетворення Фур’є

Перетворення Фур’є є основним інструментом аналізу сигналів у частотній області - так званого спектрального аналізу. З математичної точки зору опис сигналів у часовій області за допомогою часової функції  і в частотній області за допомогою спектральної густини  є ідентичним, однак сенс використання тієї чи іншої форми зумовлений певними вигодами при вирішенні тієї чи іншої задачі.

Зв’язок між  та  визначається парою інтегральних перетворень Фур’є:

прямим:

; (1.1)

зворотним:

. (1.2)

Комплексна величина X˙ (ω) містить інформацію про спектр, тобто вміст в аналізованому сигналі x (t) конкретної частоти ω , оскільки аналізуючий сигнал (ядро інтегрального перетворення) за формулою Ейлера представляє собою нескінченний набір гармонічних сигналів:

 (1.3)

Отже, пряме перетворення Фур’є можна трактувати як операцію визначення ступеня кореляції (подібності) аналізованого сигналу  до множини гармонічних сигналів одиничної амплітуди, тобто визначення яким є вміст в сигналі конкретної частоти .

Для періодичного сигналу функція часу є періодичною, тобто

 (1.4)

де T - період сигналу; k=0, ±1, ±2,…,±¥.

Відомо, що періодичний сигнал може бути представлений у вигляді суми гармонічних складових ряду Фур’є. У показниковій формі ряд Фур’є має вигляд

(1.5)

Коефіцієнти ряду  є комплексними величинами і визначаються із співвідношення

 (1.6)

Величина  є круговою частотою першої гармоніки, а k визначає номер гармоніки і пробігає всі значення на числовій осі цілих чисел від -¥ до +¥ , тобто . Спектр періодичного сигналу має дискретний (гребінчатий) характер, оскільки коефіцієнти  вімінні від нуля (визначені) лише при цілих значеннях k.

Сукупність коефіцієнтів ряду складає спектр сигналу. Спектр амплітуд  і спектр фаз  однозначно визначають сигнал і показують яку участь бере гармонічна складова кожної частоти в складі результуючого коливання. Однак в більшості випадків обмежуються розглядом  який визначає енергетичні властивості сигналу, а  важливе для відтворення форми сигналу. Коефіцієнти  і - комплексно-спряжені, тобто їх модулі рівні, а фази різняться на .

Якщо зафіксувати тривалість імпульсу τ, а поступово збільшувати період T→ ¥, то дискретний спектр періодичної функції поступово переходить в неперервний спектр одиничного імпульсу . Оскільки дискретного набору ортогональних функцій недостатньо, то неперіодичний сигнал подається не рядом, а інтегралом Фур’є

 i (1.7)

Величина  - називається спектральною густиною, а її модуль S(ω) - спектром.

Відзначимо деякі важливі властивості спектральної густини.

. Спектральна густина на нульовій частоті S(0) дорівнює площі імпульсу незалежно від форми імпульсів

 (1.8)

2. Амплітудний спектр дійсних сигналів є парною функцією, а фазовий спектр - непарною.

. Модуль спектральної густини одиничного імпульсу і огинаюча дискретного спектру періодичної послідовності, отриманої шляхом повторень заданого імпульсу через період Т збігаються по формі і відрізняються лише масштабним коефіцієнтом 2/Т.

. (1.9)

Реальні сигнали мають нескінченний спектр, насамперед внаслідок скінченої тривалості. Тому важливо визначити так звану практичну ширину спектру, де зосереджена основна енергія сигналу, наприклад 90% або 95%.

Якщо функція s(t) описує неперіодичний струм і(t) або напругу u(t), то повна енергія, що виділяється на резисторі R=1 Ом визначається виразом

. (1.10)

З іншого боку за рівнянням Парсеваля,

, (1.11)

що пов’язує енергію сигналу з його спектральною густиною можна визначити частку енергії DЕ в певній смузі частот, наприклад від 0 до :

. (1.12)

Оскільки енергія періодичного сигналу, який триває від -¥ до +¥, нескінченно велика, то для визначення практичної ширини спектру  слід розглядати середню потужність Р та її розподіл між гармоніками . Якщо періодичний сигнал s(t) описує струм і(t) або напругу, то середню потужність, що виділяється на резисторі R=1 Ом, можна визначити так

 (1.13)

Подаючи періодичний сигнал  рядом Фур’є можна записати можна визначити його практичну ширину, як частку потужності, що міститься в n гармоніках і займає смугу від 0 до , дорівнює

. (1.14)

1.3 Аналіз алгоритмів швидкого перетворення Фур’є

Основна ідея алгоритмів швидкого перетворення Фур’є комплексної послідовності (ШПФк) полягає в збалансованому рекурсивному використанні методики зведення однієї задачі більшої розмірності до задач меншої розмірності. В найпростішому випадку, коли N=2m , де m=1,2,..., N-точкове дискретне перетворення Фур’є (ДПФ) зводиться до двох N/2-точкових, кожне з яких в свою чергу замінюється двома N/4-точковими і т.д. до одержання двоточкових ДПФ. На даний час розроблені різні методи побудови алгоритмів ШПФ [4]. Нижче розглянемо найвживаніші при апаратній реалізації.

Алгоритми ШПФ комплексної послідовності за основою два.

Існують два варіанти формул переходу до двох ДПФ меншої розмірності, які отримали назву формул розкладу (ФР) алгоритму ШПФ. В першому з них, що отримав назву алгоритму ШПФк за основою два з часовим прорідженням (ШПФк2t), ФР задається виразом.

X(k)=X1(k)+X2(k) , k=0,1,...,N-1, (1.15)

де X1(k)=ДПФN/2{x(n)}, X2(k)=ДПФN/2{x(2n+1)}.

В другому варіанті, що отримав назву частотного (ШПФк2f) , N-точкове ДПФ замінюється двома N/2 точковими ДПФ наступним чином:

 (1.16)

де x1(n)=x(n)+x(n+N/2) , x2(n)=[x(n)-x(n+N/2)].

Обидві форми алгоритмів еквівалентні з точки зору кількості обчислень, вони відзначаються простотою структури. Обчислення за даними алгоритмами вимагає виконання m=log2 N етапів, кожен з яких має N/2 базових операцій (БО). Графи БО алгоритмів ШПФк2t і ШПФк2f наведені відповідно на рис.1.1а і 1.1б.

Рис.1.1 Базові операції алгоритмів ШПФк за основою два: а) з часовим прорідженням; б) з частотним прорідженням

Зауважимо, що в загальному випадку БО складаються з однієї операції множення і двох операцій додавання комплексних чисел, тобто вимагається чотири множення і шість додавань дійсних чисел.

Алгоритми ШПФ комплексної послідовності за основою чотири.

З точки зору кількості необхідних операцій ефективнішими є алгоритми ШПФк за основою чотири (ШПФк4), коли N - точкове ДПФ одразу за один етап розбивається на чотири N/4 - точкові.

Нехай N=4m, m=1,2,... , тоді загальна ФР алгоритму ШПФк4 з часовим прорідженням (ШПФк4t) задається виразом

          (1.17)

На основі ФР (1.17) будуємо обчислювальну процедуру

        (1.18)

де k=0,1,...,N/4-1; , p=0,1,2,3.

Рекурсивно продовжуючи за формулою (1.17) і процедурою (1.18) розбиття меншої розмірності до чотири-точкових, синтезуємо алгоритм ШПФк4t. Граф БО алгоритму ШПФк4t показаний на рис.1.2.

Рис.1.2 Базова операція алгоритму ШПФк4t

Як і в алгоритмі за основою два, для одержання алгоритму ШПФк4 з частотним прорідженням (ШПФк4f) достатньо розглянути граф ШПФк4t у зворотному напрямку. Граф БО алгоритму ШПФк4f показаний на рис.1.3.

Рис.1.3 Базова операція алгоритму ШПФк4f

Алгоритми ШПФк4 дозволяють на 25% скоротити обчислювальні затрати порівняно з алгоритмами ШПФк2 [4]. Подібним чином будуються алгоритми за основою 8, 16, а також алгоритми за змішаною основою 2-4, 2-4-8 і т.д. У загальному випадку збільшення основи алгоритму веде до зменшення обчислювальних витрат, але при цьому ускладнюється реалізація алгоритму.

Алгоритми ШПФ комплексної послідовності за розщепленою основою два-чотири. Важливим етапом в теорії швидких алгоритмів є розробка алгоритму ШПФк за розщепленою основою два-чотири (ШПФк2-4). В них ФР одержується комбінацією ФР алгоритмів ШПФк2 та ШПФк4 [4]. Так для алгоритму ЩПФк2-4 з часовим прорідженням (ШПФк2-4t), ФР має вигляд

                                                   (4.3)

де X(k)=ДПФN {x(n)} ; Xp(k)=ДПФN/4 {x(4n+p)}, p=1,3; X0(k)=ДПФN/2 {x(2n+1)}.

За формулою (4.3) N - точкове ДПФ розбивається на одне N/2- точкове і два N/4- точкові перетворення. На основі (4.3) використовуючи періодичність фазових множників WNr та перетворень Xp(k) будується обчислювальна процедура.

           (1.19)

Рекурсивно використовуючи ФР (4.3) та процедуру (4.4) до перетворень меншої розмірності, синтезуємо алгоритм ШПФк2-4t. Граф БО алгоритму ШПФк2-4t показаний на рис.1.4.

Рис.1.4 Базова операція алгоритму ШПФк2-4t

Для отримання алгоритму ШПФк2-4 з частотним прорідженням (ШПФк2-4f) використовують ФР алгоритмів ШПФк2f і ШПФк4f. ФР для алгоритму ШПФк2-4f має вигляд

                                                      (1.20)

де x0(n)=x(n)+X(n+N/2); an=x(n)-x(n+N/2), n=0,1,...,N/2-1; x1(n)=(an -jan+N/4), x3(n)=(an+jan+N/4), n=0,1,...,N/4-1.

Процедура переходу до перетворень меншої розмірності наступна:

              (1.21)

Шляхом рекурсивного продовження на основі розбиття перетворень меншої розмірності синтезується алгоритм ШПФк2-4f. Граф БО такого алгоритму наведений на рис.1.5.

Рис.1.5 Базова операція алгоритму ШПФк2-4f

Алгоритми ШПФк2-4 вдало поєднують простоту структури алгоритмів за основою два з ефективністю алгоритмів з високою основою. Зберігаючи в основному структуру алгоритмів ШПФк2, вони мають найменші обчислювальні затрати серед розглянутого класу алгоритмів.

Швидке перетворення Фур'є (ШПФ) - ефективний алгоритм обчислення ДПФ.

1.4Розробка узагальненого алгоритму обробки сигналу

Узагальнений алгоритм обробки сигналу полягає в отриманні відбитого від перешкоди сигналу і порівнянні його з сигналом що генерувався. Після отримання сигналу йде його обробка і швидке перетворення Фур’є. Потім за допомогою інтегралу підраховуємо площу корисного сигналу і порівнюємо її з початковим значенням сигналу. При отриманні певного допустимого значення приймаємо рішення про сигналізування про перешкоду.

Загальна блок схема алгоритму обробки сигналу наведена на рис.1.6

Рис.1.6. Загальна блок схема алгоритму функціонування пристрою

1.6 Розробка структурної схеми інфрачервоного локатора для сліпих

Відповідно до поставленого завдання локатор повинен генерувати інфрачервоні імпульси, які відбиваються від перешкоди і потрапляють на приймач.

На рис. 1.7 наведена схема електрична структурна розробленого інфрачервоного локатора для сліпих.

Відповідно до наведеної схеми локатор складається з 7-ми блоків: мікроконтролера, вузла синхронізації, генератора і приймача ІЧ імпульсів,блоку ПЗП, ОЗП, а також вузла сигналізування про перешкоду.

Рис.1.7. Структурна схема ІЧ локатора.

За сигналом мікроконтролера генеруються інфрачервоні імпульси заданої частоти, які після відбиття від перешкоди потрапляють на приймач, де буде відбуватися їх підсилення, після чого за допомогою програми буде виконуватись обробка сигналу: фільтрування, багатошвидкісна обробка і кореляція що дозволить перевірити наявність потрібного сигналу. Виявлення потрібного сигналу буде супроводжуватися звуковим сигналом, що генерується з вузла сигналізування про перешкоду.

Висновок до розділу 1

За підсумками розділу 1 було проаналізовано способи та засоби цифрової фільтрації сигналів,швидке перетворення Фур’є,розроблено узагальнений алгоритм функціонування пристрою, а також розроблено схему електричну структурну, що складається з 7-ми блоків: мікроконтролера, вузла синхронізації, генератора і приймача ІЧ імпульсів, ПЗП, ОЗП а також вузла сигналізування про перешкоду.

2.     
ОСНОВНІ ТЕХНІЧНІ ХАРАКТЕРИСТИКИ ВУЗЛІВ СИСТЕМИ

.1      Вибір мікроконтролера і його основні характеристики

При виборі мікроконтролера доводиться дотримувати балансу між розмірами і вартістю з одного боку і гнучкістю і продуктивністю з іншого.

Наприклад мікроконтролер ATtiny12V фірми Atmel Corporation має порівняно невелику ціну і розміри, Мікроконтролер має 8-ми розрядне ядро, робоча частота 4 МГц, Flash 1kбайт, EEPROM 62,5 Байт, є вбудований компаратор і генератор. Мікроконтролер HT48R50A фірми Holtek також є недорогим і має невеликі розміри, але вони не повністю задовольняють розроблюваний пристрій функціональністю, оскільки в них відсутні певні вузли, які необхідні для функціонування пристрою, зокрема АЦП та виходи напруги ШІМ.

Недоліків попередніх мікроконтролерів позбавлений Aduc843. Він наслідує архітектуру 8051, яка є передовою архітектурою в галузі мікропроцесорних систем. Його використовують в системах контролю за різними фізичними процесами, в системах управління роботами та автономними комп’ютерними системами, також можливе використання в побутових електротехнічних приладах.

МікроконтролерADuC843 - повністю інтегрована 12 бітова однокристальна система збору даних з високошвидкісним ядром (машинний цикл дорівнює тактовому циклу), яка є розвитком систем ADuC812 і ADuC831. Як і інші прилади сімейства Microconverter компанії ADI, цей прилад має високоточні АЦП, ЦАП. Прилад випускається в 52 вивідному корпусі PQFP або 56 вивідному кристалі CSP і має напругу живлення 3 В або 5 В.

Внутрішня структурамікроконтролераADuC843:

-        8 канальний 400 ksps 12 бітовий АЦП з само калібруванням;

-        Два виходи PWM <#"668928.files/image053.gif">

Рис.2.1. Ядро Intel8052.

Особливості ядра Intel8052:

-        Складається з процесорного ядра (CPU), ОЗУ, ПЗП, послідовного порту, паралельного порту, логіки управління перериваннями, таймера і т. д.

-        Шина даних - 8-ми бітова шина даних. Можливість обробки 8 біт даних за одну операцію.

         Шина адреси - 16 бітова адресна шина. Можливість доступу до 216 адрес пам'яті, тобто 64 кБ адресний простір в ОЗУ і ПЗП.

         Вбудоване ОЗУ - 256 байт (Пам'яті даних).

         Вбудований ПЗП - 8 КБ (Пам'яті програм).

         Чотири порти введення/виводу : один двонаправлений і три квазідвонаправлених.

         Послідовний інтерфейс UART (Універсальний асинхронний приймач).

         Три 16-бітові таймери.

         Два рівні пріоритету переривань.

         Енергозберігаючий режим[9].

.2      Карта пам’яті

ADuC843 містить 4 різних блоки пам’яті:

-        до 62 КБайт Flash/EE пам'ять програм на кристалі;

         4 КБайт Flash/EE пам'ять даних на кристалі;

         256 Байт RAM загального призначення;

         2 КБайти внутрішньої XRAM.

Flash/EE пам'ять програм використовується для запуску коду користувача. Користувач може запускати код тільки з внутрішньої пам’яті.

Ця пам’ять може бути завантажена через послідовний порт UART. 56 кбайт пам’яті програм можна перепрограмовувати під час виконання.

Для 32-байтної моделі пам’яті, верхні 8 кбайт функціонують як ULOAD простір.

4КбайтFlash/EE пам'яті даних доступні для користувачів, доступ можна отримати опосередковано через групу регістрів відображених в площі спеціальних функціональних регістрах(SFR).

RAMзагального призначення.256 Байт RAM загального призначення розділена на 2 окремі блоки: верхня і нижня 128 байт RAM. Молодші 128 байт оперативної пам'яті можуть бути доступні через пряму або непряму адресацію.

Зовнішня пам’ять даних (зовнішня XRAM). ADuC843 може отримати доступ до зовнішньої пам’яті даних за допомогою інструкції MOVX. Інструкція MOVX автоматично створює виходи різних стробів управління для доступу до пам’яті. Можна отримати доступ до 16 Мбайт зовнішньої пам’яті даних.

Внутрішня пам'ять даних (внутрішня). Складає 2 КБайти пам’яті даних безпосередньо на чіпі. Дана пам'ять хоча і знаходиться на чіпі проте також доступна через інструкцію MOVX. Ці 2 кбайти відображаються як нижні 2 кбайти зовнішнього адресного простору, якщо встановлено біт CFG841/CFG842. В іншому випадку, доступ до зовнішньої пам’яті даних відбувається так як в звичайному 8051. При використанні внутрішньої XRAM порти 0 і 2 вільні для використання в якості загального призначення вводу/виводу[9].

2.3    Вузол синхронізації (PLL)

Джерело синхронізації може бути реалізовано внутрішніми PLL або зовнішнім джерелом. Для використання внутрішнього PLL, підключається 32,768кГц кварцовий резонатор паралельно між XTAL1і XTAL2, і конденсатор з кожного виходу на землю, як показано на малюнку 8.

На XTAL1 і XTAL2 містяться внутрішні ємності по 18пФ, що є достатнім для найбільших кристалів. Резонатор дозволяє PLL отримати fVCO від 16.777216 МГц. Якщо кристал відсутній, PLL буде працювати, даючи fVCO на 16,7 МГц ± 20%. У цьому режимі CD біт обмежуються CD=1, даючи максимальну частоту 8,38МГц. Це корисно, якщо непотрібно вхід зовнішньої синхронізації. Кращим рішенням є використовувати ADuC843 з зовнішньою синхронізацією. Тут також потрібно використовувати на XTAL1 і XTAL2 конденсатори мінімальна місткість від 20пФ.

.4 Вузол початкової установки (Reset)

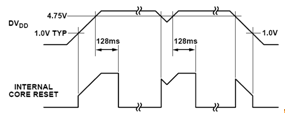
В ADuC843 вузол POR є інтегрований.

Для 3В: для DVDD нижче 2,45В, внутрішній POR тримає в скиданні. Як DVDD піднімається вище 2,45В, внутрішній таймер раз зприблизно 128мс звільняється від скидання. Користувач повинен переконатися, що блок живлення досягнув стабільного 2,7В до цього часу. Також на відключення живлення, внутрішній POR тримає скидання поки живлення впало нижче 1В. На рисунку 1.7 ілюструється докладна робота внутрішнього POR.

Часова діаграма роботи інтегрованого вузла Reset наведена на рис.2.2

Рис.2.2. Часова діаграма інтегрованого вузла Reset для 3В.

Для 5В:дляDVDDнижче4,5В, внутрішній POR тримає скиданні. ЯкDVDD піднімається вище 4,5В, внутрішній таймер раз за приблизно 128мс звільняється від скидання.

Користувач повинен переконатися, що блок живлення досягнув стабільного 4,75В до цього часу. Також на відключення живлення, внутрішній POR тримає скидання поки живленнявпалонижче1В. На рисунку 2.3 ілюструється докладна робота внутрішнього POR [9].

'

Рис.2.3. Часова діаграма інтегрованого вузла Reset для 5В.

2.5    Вибір мікросхеми для реалізації зовнішньої пам'яті даних

Зовнішня пам’ять даних необхідна для зберігання інформації, яка обробляється. Для забезпечення зберігання цих даних до пам’яті ставляться такі вимоги: висока швидкодія, низька споживана потужність. Мікросхемою пам’яті, яка задовольняє цим вимогам є W24512A фірми Winbond, оскільки вона володіє високою швидкістю доступу, низькою споживаною потужністю.A є статичною ОЗП, організована як 64К × 8 біт (об’єм 64 КБ), і працює від напруги живлення 5 В. Вона виготовляється з використанням CMOS технології [11].

Основні технічні характеристики:

         висока швидкість доступу: 25 нс (макс);

         низька споживана потужність:

активна : 800 мВт (макс);

         напруга живлення: +5 В;

-        TTL сумісна логіка трьох станів;

-        32- х контактний корпус.

На рисунку 2.4. наведено граф схему будови пам'яті W24512A [11].

Рис. 2.4.Граф схема будови пам'ятіW24512A.

В таблиці 1 (Додаток А.1) наведено назви і призначення контактів пам’яті що використовується.

В таблиці 2.1 наведена таблиця істинності пам’яті W24512A [11].

Таблиця 2.1.

Таблиця істинності пам’яті W24512A.

/CS1

CS2

/OE

/WE

Режим

Значення на виході

Значення VDD

Н

х

Х

х

Не обрано

Z

ISB, ISB1

x

L

X

x

Не обрано

Z

ISB, ISB1

L

H

H

H

Відключеннявиходу

Z

IDD

L

H

L

H

Читання

Data out

IDD

L

H

X

L

Запис

Data in

IDD


В таблиці використовуються наступні позначення:- низький рівень;- високий рівень;

Х - рівень не має значення ;

Z - високоімпедансний стан.

2.6 Вибір мікросхеми регістру

Для забезпечення повноцінної адресації зовнішньої пам’яті необхідно використати регістр, який володіє наступними характеристиками: високою швидкодією, високою перешкодозахищеністю, низьким енергоспоживанням, а також відповідною розрядністю.

Таким регістром є мікросхема MM74HC573 фірми Fairchild. HC573 високошвидкісний 8-ми розрядний регістр D-типу, що виготовляється з використанням CMOS технології [10].

Основні технічні характеристики:

         типові затримки поширення: 18 нс;

         широкий робочий діапазон напруг: від 2 до 6 Вольт;

         низький вхідний струм: 1 мкA (максимум);

         низький струм спокою: 80 мкА (максимум);

         сумісність з шино-орієнтованими системами;

         можливість керованого виводу: 15LS-TTL завантажень.

На рисунку 2.5 показано внутрішню структуру MM74HC573 [10].

Рис. 2.5. Внутрішня структура MM74HC573.

В таблиці 2.2 наведено таблицю істинності регістру MM74HC573.

Таблиця 2.2.

Таблиця істинності регістру MM74HC573.

Контроль виходу

Дозвіл регістру

Дані

Вихід

L

Н

H

H

L

Н

L

L

L

L

х

Q0

Н

х

х

Z


В таблиці використовуються наступні позначення:- високий рівень, L - низький рівень, X- рівень не має значення, Z - високоімпедансний стан, Q0- рівень виходу.

В таблиці 4 (Додаток А.4) наведено призначення контактів регістру.

Висновок до розділу 2

За підсумками розділу 2 було обрано мікроконтролер, мікросхему для реалізації зовнішньої пам’яті, а також регістр, для забезпечення повноцінної адресації зовнішньої пам’яті. Наведено основні технічні характеристики вузлів системи.

3. РЕАЛІЗАЦІЯ МІКРОПРОЦЕСОРНОГО ЛОКАТОРА ДЛЯ СЛІПИХ

3.1 Розробка схеми електричної функціональної

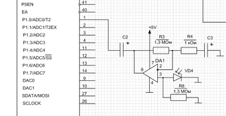
Інфрачервоний локатор для людей з обмеженими функціями органу зору складається з таких вузлів: мікроконтролера ADuC843, вузла синхронізації, зовнішнього ОЗП, регістра, який використовується для забезпечення адресації пам’яті, вузла сигналізування про перешкоду, генератора та приймача інфрачервоних імпульсів.

Зовнішня пам’ять даних має об’єм 64 КБ і підключена до інтерфейсу керування зовнішньою пам’яттю. Для забезпечення 16-и бітної адресації використовується регістр RG. Для початку роботи з пам’яттю подається сигнал на вихід CE.

Порт Р0 обслуговує мультиплексовану шину адреси/даних. Спочатку передається молодший байт вказівника даних (DPL), який буферизується регістром по сигналу ALE. В цей же час через порт Р2 передається байт сторінки вказівника даних. Після чого мікропроцесор може прийняти прочитані дані з пам’яті або записати дані в пам’ять.

На рисунку 3.1 показано підключення до мікроконтролера зовнішньої пам’яті.

Рис. 3.1. Фрагмент схеми електричної функціональної, підключення зовнішньої пам’яті даних

На рисунку 3.2 показано підключення до мікроконтролера вузла синхронізаціі.

Рис. 3.2. Фрагмент схеми електричної функціональної з вузлом синхронізації.

Вузол генератора інфрачервоних імпульсів підключається до виходу напруги PWM0. Вузол приймача підключається до входу мікроконтролера (аналогово-цифрового перетворювача)ADC0.

На рисунку 3.3 показано підключення до мікроконтролера генератора та приймача інфрачервоних імпульсів.

Рис. 3.3.Фрагмент схеми електричної функціональної підключення та генератора та приймача інфрачервоних імпульсів

Вузол сигналізування про перешкоду підключається до виходу напруги PWM1.На рисунку 3.4 показано підключення до мікроконтролера вузла сигналізування про перешкоду.

Рис. 3.4. Фрагмент схеми електричної функціональної підключення вузла сигналізування про перешкоду

3.2.1 Проектування вузла синхронізації

Для організації синхронізації в даному мікрокомп’ютері використовується зовнішня схема, а саме підключення кварцового резонатора з частотою 32,768, який розміщується між входами мікроконтролера ХTAL1 та ХTAL2.

На XTAL1 і XTAL2 містяться внутрішні конденсатори по 18пФ, що є достатнім для найбільших кристалів кварцових резонаторів.

Схема підключення зовнішнього кварцового резонатора показана на рисунку 3.5.

Рис. 3.5. Фрагмент схеми електричної принципової. Підключення вузла синхронізації.

На рисунку 3.6 показано часову діаграму роботи кварцового резонатора підключеного до входу XTAL1.

Рис. 3.6. Часова діаграма роботи кварцового резонатора.

Значення часових інтервалів роботи кварцового резонатора наведено в таблиці 3.1.

Таблиця 3.1.

Часові характеристики до часової діаграми роботи XTAL1.

Парамент зовнішньої синхронізації

32.768 kHz

Од. вим


Min

Typ

Max


tCK

XTAL1 Період


30.52


мкс

tCKL

XTAL1 Низька смуга


6.26


мкс

tCKH

XTAL1 Висока смуга


6.26


мкс

tCKR

XTAL1 Тривалість зростання


9


нс

tCKF

XTAL1 Тривалість падіння


9


нс


3.2.2 Підключення зовнішньої пам’яті

Як видно з рисунку 3.7 підключення зовнішньої пам’яті відбувається через 8-ми розрядні порти 0 і 2, також для забезпечення адресації використовується регістр.

Входи мікросхеми пам’яті /WE та /OE використовуються для визначення режиму роботи пам’яті(читання чи запис). Аn - адресні входи, Qn - інформаційні входи/виходи.

Паралельний порт Р0 здійснює обслуговування мультиплексованої шини адреси/даних, в якій спочатку передається молодший байт вказівника даних (DPL), який буферизується регістром по сигналу ALE. Паралельно через порт Р2 передається байт сторінки вказівника даних. Після чого мікропроцесор може прийняти прочитані дані з пам’яті або записати дані в пам’ять. При конфігуруванні пам’яті на входиCS2 i /CS1подаються логічні одиниця і нуль відповідно, для забезпечення роботи саме з даною планкою пам’яті. Входи /OE - дозвіл читання із пам’яті; /WE - 0-запис в пам’ять, 1 - читання із пам’яті.

На вихід OC подається логічний нуль - це забезпечує роботу регістра. ALE - сигнал, що використовується для адресації.

Рисунок 3.7. Фрагмент схеми електричної принципової. Підключення вузла зовнішньої пам’яті.

На рисунку 3.8 показана часова діаграма читання з зовнішньої пам’яті.

Рис.3.8. Часова діаграма читання з зовнішньої пам’яті.

Для забезпечення читання з памяті на вхід /WE мікросхеми зовнішньої пам’яті потрібно подати 1. /OE-відкриває вихідні буфери, інформація видається на вихід0 - на читання.

Як зазначалось вище порт Р0 мікропроцесора служить як мультиплексована шина адреси/даних. На нього подається молодший байт адреси з програмного лічильника (РСL) і супроводжується сигналом ALE(Address Latch Enable). Після цього лінії порту Р0 переводяться в третій стан і мікропроцесор очікує прибуття байта коду з програмної пам’яті.

Паралельно з отриманням молодшого байта адреси через порт Р0, через порт Р2 відбувається видача старшого байта адреси з програмного лічильника (PCH). Сигнал PSEN служить сигналом дозволу читання з зовнішньої пам’яті програм і з встановленням цього сигналу байт коду зчитується в мікропроцесор.

На рисунку 3.9 показана часова діаграма запису в зовнішню пам’ять.

Рис.3.9. Часова діаграма запису в зовнішню пам’ять.

При записі в зовнішню пам'ять на вхід /WE потрібно подати 0, щоб прийняти дані, потрібно вихід /ОЕ встановити в 1. Далі подається адреса, CS (вибір кристалу), дані, і коли вони зафіксуються - подається сигнал запису, що може утримуватися.

Сигнал запису повинен надійти коли дані на вході не змінюються.

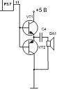
3.2.3 Підключення генератора та приймача інфрачервоних імпульсів

Схема генератора інфрачервоних імпульсів представлена на рисунку 3.10.

Даний вузол складається з трьох світлодіодів L-53F3C, транзистора BC547, і трьох резисторів. Падіння напруги на кожному світлодіоді складає 2.5V , тому їх введено в паралельне коло.

Для світіння даного діода потрібно 50мА, тому за законом Ома вираховуємо номінал опорів, який буде складати по 56 Ом кожен.

Транзистор VT1 працює в режимі ключа, тобто при його відкритті струм пройде через світлодіоди, що приведе до їх світіння.

Схема генератора інфрачервоних імпульсів і його підключення приведено на рисунку3.10.

Рис.3.10. Фрагмент схеми електричної принципової. Підключення генератора інфрачервоних імпульсів

Схема приймача ІЧ імпульсів представлена на рисунку 3.11.

Даний вузол складається з фотодіода, який приймає від перешкоди відбитий інфрачервоний імпульс і підсилювача.

ІЧ імпульс що попадає на фотодіод перетворюється в електричний сигнал, який потім поступає на підсилювач, що зібраний на операційному підсилювачі DA1.

Схема приймача ІЧ імпульсів і його підключення приведено на рисунку3.7.

Рис.3.11. Фрагмент схеми електричної принципової. Підключення приймача ІЧ імпульсів

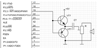
3.2.4 Підключення вузла сигналізування про перешкоду

Вузол сигналізування про перешкоду включений в схемі двотактового емітерного повторювача. Він складається з двох транзисторів BC547, конденсатора та динаміка 0,25 ГДШ-7.

Рис. 3.12. Вузол сигналізування про перешкоду

Для визначення ємності конденсатора скористаємось формулою:

F=1/(2*3.14*R*C)                                    (3.1)

де F- мін.частота,вона становить 400Гц , опір навантаження = 8 Ом ,

С- необхідна ємність в фарадах.

В формулу підставляємо значення і отримуємо С= 700мкФ.

Вузол сигналізування про перешкоду підключається до виходу напругиPWM1.

Рис.3.13. Фрагмент схеми електричної принципової. Підключення вузла сигналізування про перешкоду

3.3 Розробка програми функціонування мікропроцесорного локатора для сліпих

Для початку роботи з мікроконтролером, необхідно його ініціалізувати. Під ініціалізацією розуміється встановлення дозволів переривань, налаштування режиму роботи, частоти синхронізації. Для виконання цієї задачі у програмі є функція voidinitializeChip():

voidinitializeChip() { // ініціалізація мікроконтролера

T3CON=0x083; // дозволи переривань, та інші параметри

T3FD= 0x02D;= 0x052;= 1; = 1; = 1;

}

Окрім, задання початкових параметрів мікроконтролера, необхідно ініціалізувати додаткові вузли. Функції initialize ADCiinitialize PWM відповідають за задання параметрів функціонування вузлів АЦП та ШИМ.initializeADC() // ініц ацп

{= 0x0AC; // встановлення частоти= CHAN ; // вибір каналу

}initPWM() { // ініт pwm1 та 2

//Configure the baud rate 9600= 0x52;

//Configure Time Interval Counter = 0x13;        // configure the Time Interval Counter to count a single period in miliseconds // вибір інтервалу= 0x1;      // 1 second // встановлення значення для інтервалу

//Configure External Interrupt= 0xA4;     // enable TIC interrupt // // дозвіл переривань таймера= 1;                           // enable interrupts // дозвіл переривать загалом

}

Для генерації інфрачервоного сигналу з заданими параметрами використовується світло діод, під’єднаний до pwm виходу. Цей вихід генерує переривання з заданною частототою:TIC_int () interrupt 10 { // переривання - викликається при проходженні часу, в нашому випадку - 1 сек=0x13; // запустити таймер заново^= 1; // змінити значення на виході

}

При завершуванні зчитування наступної порції інформації АДЦ генерує переривання. Функція void adc_int викликається при генерації переривань від АЦП. Ця функція необхідна для буферизації сигналу, що генерується АЦП. Крім того, ця функція виконує опрацювання цього сигналу.adc_int() interrupt 6 {data = ADCDATAH; // старша частина (4 біти - номер каналу; 4 біти - значення сигналу)= ( data << 8 ) | ADCDATAL; // молодша частина (8 біт значення сигналу)( &gCS ); // вхід у критичну секцію[ gCount++ ] = data; // додаємо отримане значення до буферу( SIGNAL_LENGTH_LENG < gSignal.count ) { // перевіряємо чи достатня кількість значень для обрахунку площіIMX[ SIGNAL_LENGTH ]; ::fill_n(IMX, SIGNAL_LENGTH, 0); // заповнюємо масив 0( &gSignal, &IMX, SIGNAL_LENGTH ); // викликаємо функцію швидкого перетворення фур"є. Значення повертаються в змінні gSignal, IMXareaSize = getAreaSize( ); // отримуємо площу сигналу(( MIN_AREA_SIZE > areaSize ) // перевіряємо чи вона у допустимих межах

|| ( MAX_AREA_SIZE < areaSize )) {Signal ( signal State. BARRIER ); // попереду перешкода, надсилаємо відповідний сигнал

}{( signalState.OK ); // попереду все ок

}::fill_n(gSignal, gCount, 0); // очищаємо буфер= 0;

}( &gCS ); // виходимо з критичної секції

}

Після обробки сигналу, починає виконання функція sendSignal, яка відповідає за сповіщення користувача про наявність перешкоди, та у разі необхідності надсилає сигнал тривоги.sendSignal( int aState ) { // визначення чи є попереду перешкода( aState ) {ignalState.OK: // перешкода є, програти сигнал();;ignalState.BARRIER:    //перешкоди немає, припинити програвання сигналу.();;:

// error occure // відбулася якась помилка// цей рядок можна видалити

}

}playSound() {= 1; // встановлюємо значення на виході в 1 - програти сигнал

}stopSound() {= 0; // встановлюємо значення на виході в 0 - зупинити програвання

}

Блок-схема роботи мікропроцесорного локатора для сліпих приведена на рис.3.14.

Рис.3.14. Блок-схема роботи мікропроцесорного локатора для сліпих

4. ЕКОНОМІЧНА ЧАСТИНА

4.1 Економічна характеристика проектного виробу

Мета даної бакалаврської кваліфікаційної роботи розробити інфрачервоний локатор для сліпих. З появою мікропроцесорної техніки актуальним є її застосування для розв’язання задач в області допомоги неповносправним людям. Так в галузі комп’ютерних систем все частіше розробляються і удосконалюються прилади і пристрої, які використовуються в різних медичних цілях, в допомозі людям з різними патологіями. До них можна віднести слухові апарати, діагностичну техніку, різноманітні локатори тощо. Оскільки дана галузь дуже стрімко розвивається в наш час, і кожного дня виникають все нові і нові розробки. Тому для забезпечення його конкурентоздатності в ході розробки було вибрано 4 основні критерії, на які потрібно було орієнтуватись. Це собівартість пристрою, яка має бути як найменша, компактність, низька споживана потужність, і адаптивність.

Тому основним етапом в проектуванні даного пристрою було вибір елементної бази, яка б задовольняла всі ці вимоги.

Для реалізації даного пристрою було використано мікроконтролер ADuC843. Мікроконтролер ADuC843 - повністю інтегрована 12 бітова однокристальна система збору даних з високошвидкісним ядром (машинний цикл дорівнює тактовому циклу), яка є розвитком систем ADuC812 і ADuC831. Як і інші прилади сімейства Microconverter компанії ADI, цей прилад має високоточні АЦП, ЦАП. Прилад випускається в 52 вивідному корпусі PQFP або 56 вивідному кристалі CSP і має напругу живлення 3 В або 5 В.

4.2 Визначення комплексного показника якості

Комплексний показник якості () визначається шляхом порівняння показників якості проектованого виробу і вибраного аналогу.

За аналог обирається виріб, що відповідає проектному рішенню (проектованій конструкції) за функціональним призначенням і є широко представлений на обраному ринку.

Комплексний показник якості проектованої системи визначаємо методом арифметичного середньозваженого з формули:

                                     (4.1)

де  - кількість одиничних показників (параметрів), прийнятих для оцінки якості проектованої системи;

- коефіцієнт вагомості кожного з параметрів щодо їхнього впливу на технічний рівень та якість проектованої системи (встановлюється експертним шляхом), причому:

                                                    (4.2)

 - часткові показники якості, визначені порівнянням числових значень одиничних показників проектованої системи і аналога за формулами:

 або                              (4.3)

де ,  - кількісні значення і-го одиничного показника якості відповідно проектованої системи і аналога.

Розрахунок Пя проводимо за вище наведеними формулами в табличній формі.

Комплексний показник якості визначаємо за допомогою табл. 4.1.

Таблиця 4.1.

Розрахунок комплексного показника якості проектованого інфрачервоного локатора для сліпих

Показник, одиниця вимірювання

Значення показників

Коеф. ваго-мості, qi

Зважений параметричний індекс якості Сі·qi



Аналог Паі

Проектний виріб, Ппрі

Відносний показник якості, Сі



Показники призначення

1.1

Споживча потужність, Вт

20

15

1,33

0,14

0,1862

1.2.

Адаптивність

2

4

2

0,23

0,46

1.3

Габарити, мм2

14240

8640

1,64

0,115

0,1886

Показники надійності

2.1

Ймовірність відмов

0,003

0,002

1,5

0,035

0,0525

2.2

Напрацювання на відмову, рік

6

8

1,33

0,19

0,2527

Ергономічні показники

3.1

Зручність використання

4,1

4,8

1,17

0,025

0,0925

3.2

Товарний вид

4

4,5

1,125

0,15

0,1688

Показник стандартизації і уніфікації

4.1

Коефіцієнт застосовності

0,5

1

0,5

0,015

0,0075

Показник безпеки

5.1

Безпечність експлуатації

1

1

1

0,1

0,1

Всього:

1

1,5088


Отже, згідно з формулою (4.1), комплексний показник якості рівний:

4.3 Визначення показників економічної ефективності проектних рішень

 

4.3.1 Умови економічної ефективності

Критерієм економічної ефективності нових пристроїв є економія суспільної праці. Це положення використовується у формулі для визначення сумарного економічного ефекту від впровадження приладу та ін.

 

Е=Ев+Ее,                               (4.4)

де Ев - економічний ефект в умовах виробництва, тис.грн.;

Ее - економічний ефект в умовах експлуатації протягом нового терміну служби приладу, тис. грн.

Економічний ефект, отриманий у процесі виробництва , оцінюють шляхом порівняння оптових цін аналога і спроектованого пристрою (собівартість спроектованого пристрою визначають виходячи з розрахунку собівартості виготовлення).

З метою оцінки економічної ефективності в умовах експлуатації порівнюють експлуатаційні витрати аналога і спроектованого пристрою в конкретних умовах його експлуатації.

Загальну умову економічної ефективності нового приладу можна виразити нерівністю: Е>0

Оскільки показник Е являє собою алгебраїчну суму двох величин, між ними можливі такі варіанти співвідношень:

. Ев>0; Ее>0; тоді Е>0 найбільш прийнятний варіант, але практично досить рідкісний.

. Ев<0; Ее>0, причому |Ее|>|Ев|, тоді Е>0 - найбільш ймовірний варіант, тому що пристрій з кращими параметрами, як правило, коштує дорожче.

Другою необхідною умовою є: tок <tок н

Де tок - термін окупності додаткових капітальних витрат (визначається різницею витрат на виробництво аналога і проектного виробу і відшкодовується з економії, одержаної в умовах експлуатації), років;

ок =|Ев|/Ее.р                                            (4.5)

 

tок.н - нормативний термін окупності, встановлений для тої галузі, де буде використовуватись новий виріб, років;

Ее.р - річний економічний ефект в умовах експлуатації, тис.грн.

. Ев>0; Ее<0, причому |Ее|>|Ев|, тоді Е>0. Формально цей варіант є ефективним, але по суті означає погіршення експлуатаційних характеристик приладу в результаті скорочення (економії) виробничих витрат, тому цей випадок - неефективний.

.1. Ев>0; Ее=0, тоді Е>0. Це співвідношення, як частковий випадок варіанту 3 слід розглядати як прийнятний, оскільки він означає зниження собівартості проектованого пристрою без зміни рівня його якості у порівнянні з аналоговим (тобто завдання на проектування є запровадження виробництво пристрою замість більш дорогої закупівлі).

. Співвідношення Ев і Ее, що призводить до результату Е<0, вважається за неефективне (виняток можуть скласти прилади-засоби пізнання і прилади-засоби праці, що забезпечують безпеку роботи і покращення умов праці).

Економічний ефект в умовах виробництва визначається з виразу:

 

Ев = Ц1 - Ц2,                                           (4.6)

де Ц1, Ц2 - оптова ціна відповідно аналога і спроектованого приладу, грн.

 

Ц2 = СП2(1+ РР2 / 100),                        (4.7)

де СП2- повна собівартість спроектованого приладу, грн.

РР2- рентабельність нового приладу по відношенню до собівартості, % (може бути прийнята у межах 30%).

4.3.2 Визначення собівартості і ціни спроектованого пристрою

Визначення виробничої собівартості спроектованого приладу здійснюється за питомою вагою у ньому окремих елементів витрат. Питома вага елементів витрат встановлюється за даними структури собівартості приладу -аналога.

 

Свир2 = 100 / Ум*М2,                                      (4.8)

де Свир2 - виробнича собівартість спроектованого приладу, розрахована методом питомих ваг, грн.;

Ум - питома вага вартості основних матеріалів і комплектуючих виробів у виробничій собівартості аналога (65%);

М2 - вартість основних матеріалів і комплектуючих виробів спроектованого приладу.   

В таблиці 4.2 наведено вартість комплектуючих виробів розробленого пристрою.

Таблиця 4.2

Вартість комплектуючих виробів інфрачервоного локатора для людей з обмеженими функціями зору.

Комплектуючі вироби

Кількість, шт.

Вартість за од, грн.

Сума, грн.

Aduc843

1

93,5

93,5

W24512A

1

26

26

MM74HC573

1

3,2

3,2

ОП - MCP601-I/P

1

11

11

Резистор МЛТ - 1 - 1кОм

3

0,1

0,3

Резистор МЛТ - 1 - 1МОм

2

0,1

0,2

Резистор МЛТ - 1 - 56Ом

3

0,1

0,3

Підстроєчний резистор 3296 10К

2

2

4

Конденсатор МБГП-1-6,3 В- 3,3 мкФ

2

0,3

0,6

Конденсатор КМ - 5а - 100 - н90 - 0,1мкФ

8

0,3

2,4

Конденсатор КМ - 5а - 100 - н90 - 700мкФ

1

0,4

0,4

Конденсатор МБГП-1-6,3 В- 10 мкФ

2

0,3

0,6

Транзистор BC547

3

0,5

1,5

Динамік 0,25 ГДШ-7

1

14

14

Світлодіод L-53F3C

3

1,2

3,6

Фотодіод ELPD 15-22 Y

1

10,15

10,15

Всього

 

 

171,75


Свир2=100 / 65 · 171,75= 264,23 (грн.)

Повна собівартість спроектованого приладу, необхідна для розрахунку економічного ефекту в умовах виробництва, визначається із співвідношення:

 

Сп2 = Свир.у (1 + О / 100),                     (4.9)

де Свир.у - виробнича собівартість спроектованого приладу, визначена за одним з способів (наприклад, методом питомих ваг), грн.;

О - позавиробничі витрати підприємства, де буде виготовлятися спроектований прилад, (5%).

Сп2 = 264,23 · (1 + 5 / 100) = 277,44 (грн.)

Для визначення економічного ефекту в умовах виробництва знаходимо ціну спроектованого пристрою:

Ц2 = 277,44 · (1 + 30 / 100) =360,67 (грн.)

Вартість аналогу становить 1134 грн.

Отже, економічний ефект у сфері виробництва становить:

Ев = 1134 - 360,67 = 773,33 (грн.)

 

4.3.3 Визначення економічного ефекту в сфері експлуатації

Економічний ефект в умовах експлуатації за весь термін служби приладу визначається за формулою:

 


де j - номер року, в якому ведеться розрахунок; - банківська депозитна ставка ,% / рік (18% - за середньо-статистичними даними);

Eep - річний експлуатаційний ефект від застосування спроектованого приладу, грн./рік;

Тс2 - термін служби спроектованого приладу, років;

 

Еер = Еа + Еен + Езпл + Ер                             (4.11)

де     Езпл - річний економічний ефект на заробітній платі, грн./рік

Еа - річний економічний ефект на амортизації, грн./рік;

Ер - річний економічний ефект на ремонтних витратах, грн./рік;

Еен - річний економічний ефект витрат на енергію, грн./рік;

Річний економічний ефект на амортизації визначається:

 

Еа = Н · К · (Ц1 - Ц2) / 100,                                       (4.12)

К - коефіцієнт прискорення амортизації активної частини основних фондів (К = 0,6);

Ц1, Ц2 - оптова ціна аналога та спроектованого приладу, грн.

Еа = 16.7 · 0,6 · (1134 - 360,67)/ 100 = 77,49 (грн./рік)

Річний економічний ефект на витратах на енергію визначається:

 

Еен = (М1 - М2) · Т · а,                                     (4.13)

де, М1, М2 - споживані потужності відповідно аналога та спроектованого приладу.

а = 0,24 грн - тариф за 1 кВт/год.;

Т = 312 · 8 - к-ть робочих годин на рік (згідно з прийнятим бюджетом робочого часу на відповідний період);

Еен = (0,02- 0,015) · 2 496· 0,24 = 3 грн. /рік

Річний економічний ефект по заробітній платі у нашому випадку :

Езпл. = 0, так як зарплата фахівця з обслуговування залишилася такою ж.

Сумарний річний економічний ефект визначається за формулою:

Еер = 77,49 + 3 = 80,49 (грн. /рік)

Термін експлуатації пристрою становить 8 років. Річний
Еер = 80,49 грн /рік. Тоді сумарний економічний ефект за термін експлуатації становить:

Ее = 80,49 · 3,19 + 80,49 ·2,70 + 80,49 · 2,29 + 80,49 · 1,94 + 80,49 · 1,64+ + 80,49 ·1,39 + 80,49 · 1,18 + 80,49 · 1 = 1233,91грн.

Загальний економічний ефект:

Ез = Ев + Ее = 1233,91 + 773,33 = 2007,24 грн.

 

Висновок до розділу 4


В економічній частині бакалаврської кваліфікаційної роботи були проведені відповідні економічні розрахунки для відображення доцільності розробки та виготовлення інфрачервоного локатора для людей з обмеженими функціями зору.

Встановлено, що комплексний показник якості розробленого пристрою становить 1,5088, знайдено вартість комплектуючих виробів розробленого пристрою, а також загальну вартість приладу, вирахувано економічний ефект у сфері виробництва, що становить 773,33 грн, а експлуатація протягом терміну служби розробленого пристрою, тобто на 8 років, обійдеться на 2007,24 грн дешевше, ніж експлуатація аналога до розробленого пристрою.

ВИСНОВКИ

В результаті бакалаврської кваліфікаційної роботи розробили мікропроцесорний локатора для людей з порушенням роботи органу зору, який має високу надійність, завадостійкість, малі габарити і низьку ціну. Генерація сигналу відбувається на частоті 1 кГц, що дозволяє уникнути можливих завад.

Пристрій є адаптивним, і дозволяє налаштувати відстань до перешкоди, на якій буде генеруватися звуковий сигнал.

СПИСОК ВИКОРИСТАНИХ ДЖЕРЕЛ

1.      Новіков Ю.В. Основи мікропроцесорної техніки.: навч. посіб./Новіков Ю. В. -(4-е вид.) - 2009 - 4с.

.        Бродін В.Б. Системи на мікроконтролерах і ВІС програмованої логіки. /Бродін В.Б., Калінін А.В. - 2002р. - 6с.

.        Стівен Сміт. Науково-технічне керівництво по цифровій обробці сигналів. / Стівен Сміт. - 2001 - 261с.

4.   Яцимірський М.М. Швидкі алгоритми ортогональних тригонометричних перетворень. /Яцимірський М.М. - Львів: Академічний Експрес. - 1997 -219с

5.      А.Гіврілов. Інфрачервоний локатор для сліпих. / А. Гіврілов, А. Тереск. [Електронне джерело]- Режим доступу:<#"668928.files/image084.gif">

ДОДАТОК В. Лістинг програми

#include<stdio.h>

#include<std.h>

#include<aduc842.h>

#include<fft.cpp>

#define SIGNAL_LENGTH 5000 // кількість дискретних значень сигналу у гармоніці

#define MIN_AREA_SIZE 0; // мінімальна площа сигналу

#define MAX_AREA_SIZE 100; // максимальна площа int ADC_CHANNEL = 0; // канал, по якому здійснюємо сигнал в АЦПgSignal[1000]; // масив де зберігаємо дискретні значення сигналуgCount = 0; // кількість значень у масиві_SECTION gCS; // критична секція для запису значень у масивLED1 = 0x0B4; // регістр вихідного значення для pwm1 LED2 = 0x0C3; // регістр вихідного значення для pwm2init();delay( int );TIC_int () interrupt 10;TimerTics();int OK = 0; // використовується як константа, що сигналізує, що попереду немає перешкодint BARRIER = 1; // використовується як константа, що сигналізує, що попереду перешкода

// переривання - викликається при генерації АЦП чергового дискретного значенняadc_int() interrupt 6 {data = ADCDATAH; // старша частина (4 біти - номер каналу; 4 біти - значення сигналу)= ( data << 8 ) | ADCDATAL; // молодша частина (8 біт значення сигналу)( &gCS ); // вхід у критичну секцію[ gCount++ ] = data; // додаємо отримане значення до буферу( SIGNAL_LENGTH_LENG < gSignal.count ) { // перевіряємо чи достатня кількість значень для обрахунку площіIMX[ SIGNAL_LENGTH ]; ::fill_n(IMX, SIGNAL_LENGTH, 0); // заповнюємо масив 0( &gSignal, &IMX, SIGNAL_LENGTH ); // викликаємо функцію швидкого перетворення фур"є. Значення повертаються в змінні gSignal, IMXareaSize = getAreaSize( ); // отримуємо площу сигналу(( MIN_AREA_SIZE > areaSize ) // перевіряємо чи вона у допустимих межах

|| ( MAX_AREA_SIZE < areaSize )) {( signalState.BARRIER ); // попереду перешкода, надсилаємо відповідний сигнал

}{( signalState.OK ); // попереду все ок

}::fill_n(gSignal, gCount, 0); // очищаємо буфер= 0;

}( &gCS ); // виходимо з критичної секції

}sendSignal( int aState ) { // визначення чи є попереду перешкода( aState ) {ignalState.OK: // перешкода є, програти сигнал();;ignalState.BARRIER:    //перешкоди немає, припинити програвання сигналу.();;:

// error occure // відбулася якась помилка// цей рядок можна видалити

}

}playSound() {= 1; // встановлюємо значення на виході в 1 - програти сигнал

}stopSound() {= 0; // встановлюємо значення на виході в 0 - зупинити програвання

}initializeChip() { // ініціалізація мікроконтролераCON=0x083; // дозволи переривань, та інші параметриFD= 0x02D;= 0x052;= 1; = 1; = 1;

}initializeADC() // ініц ацп

{= 0x0AC; // встановлення частоти= CHAN ; // вибір каналу

}initPWM() { // ініт pwm1 та 2

//Configure the baud rate 9600= 0x52;

//Configure Time Interval Counter = 0x13;        // configure the Time Interval Counter to count a single period in miliseconds // вибір інтервалу= 0x1;      // 1 second // встановлення значення для інтервалу

//Configure External Interrupt= 0xA4;     // enable TIC interrupt // // дозвіл переривань таймера= 1;                                     // enable interrupts // дозвіл переривать загалом

}stopADC() { // зупинити роботу ацп= 0;= 0x0B4;

}TIC_int () interrupt 10 { // переривання - викликається при проходженні часу, в нашому випадку - 1 сек=0x13; // запустити таймер заново^= 1; // змінити значення на виході

}main( void ) {();();();(10000000);= 0x22;

}

Похожие работы на - Мікропроцесорний локатор для сліпих

 

Не нашли материал для своей работы?
Поможем написать уникальную работу
Без плагиата!
Без нейросетей!