Информационные системы автомобиля

  • Вид работы:
    Дипломная (ВКР)
  • Предмет:
    Транспорт, грузоперевозки
  • Язык:
    Русский
    ,
    Формат файла:
    MS Word
    1,24 Мб
  • Опубликовано:
    2012-08-09
Вы можете узнать стоимость помощи в написании студенческой работы.
Помощь в написании работы, которую точно примут!

Информационные системы автомобиля

ВВЕДЕНИЕ

автомобиль электронный система парковка ультразвуковой

Постоянно увеличивающиеся требования к объёму функций и комфорту управления в легковых автомобилях являются причиной постоянно возрастающего количества электроники. Если во время представления первой Audi A8 в 1994 г. было достаточно максимум 15 блоков управления для реализации всех функций автомобиля, то уже в Audi A8 ‘03 число блоков увеличилось в пять раз.

Постоянное повышение уровня безопасности является первоочередной целью при разработке новых автомобилей. Важный вклад в обеспечение безопасности вносят новые вспомогательные системы для водителя, которые уже входят в комплектацию серийного автомобиля. По желанию автомобиль можно дооборудовать многими другими вспомогательными системами, такими как система поддержания курсовой устойчивости, антиблокировочная система тормозов, ассистент экстренного торможения, система автоматического регулирования дистанции, ассистент смены полосы движения, ультразвуковой парковочный ассистент, камера заднего вида, оптический парковочный ассистент.

Увеличившееся число вспомогательных информационных систем в свою очередь вынудило искать новые пути передачи данных между отдельными блоками управления, обеспечивающими функционирование вышеуказанных систем. Первым важным шагом на этом пути стало внедрение шины данных CAN у автомобилей Audi в середине 90-х годов. Однако использование этой шины, с её скоростью передачи данных, достигло предела, особенно в информационных системах. Поэтому ставка в этой ситуации была сделана на развитие систем передачи данных на основе ВОЛС, “bluetooth” и т.д., отвечающих соответствующим требованиям. Сервис и диагностика также выигрывают от усовершенствования систем передачи данных.

Основными задачами дипломной работы являются обзор основных электронных информационных систем современных автомобилей, а также анализ физических основ функционирования данных систем и разработка устройства для облегчения парковки автомобиля с использованием излучения ультразвукового (УЗ) диапазона.

1. ОПИСАНИЕ ОСНОВНЫХ ИНФОРМАЦИОННЫХ СИСТЕМ АВТОМОБИЛЯ

1.1 Антиблокировочная тормозная система

Антиблокировочная тормозная система (АБС) предназначена для того, чтобы вне зависимости от условий торможения обеспечивать оптимальное сочетание устойчивости и тормозной эффективности автомобиля. Другими словами, система не допускает блокировки колес, при которой не только увеличивается тормозной путь и теряется управление автомобилем, но и возникает опасность "вылета" в кювет. АБС давно применяется на железнодорожном транспорте и в авиации[1].

В основе работы АБС лежит принцип оптимального соотношения между коэффициентом сцепления колеса с дорогой и его относительным проскальзыванием на оси. При относительном проскальзывании 15-30 % отмечается "пик" коэффициента сцепления, после чего он начинает падать[10].

Все современные АБС содержат три основных узла: датчики угловой скорости колес, электронный блок обработки данных и управления, подающий команды, и, собственно, исполнительный механизм - модулятор давления тормозной жидкости.

Индуктивно-частотный датчик установлен на ступичном узле колеса так, что рядом с ним с минимальным зазором вращается зубчатый ротор, или перфорированное кольцо, закрепленное на тормозном барабане (диске).

Обработку сигнала ведет электронный блок управления (ЭБУ) системы, отслеживая, в свою очередь, моменты блокировки колес. От ЭБУ исходят команды электромагнитным клапанам на изменение давления в тормозной магистрали автомобиля посредством гидроаккумулятора.

В системе регуляции давления, как правило, два электромагнитных клапана.

Рисунок 1.1. Система регуляции давления тормозной жидкости: 1 - ЭБУ; 2 - гидроаккумулятор; 3 - ГТЦ; 4 - электромагнитный клапан; 5 - тормозной диск; 6 - тормозной механизм.

Назначение первого - перекрыть доступ жидкости в магистраль, соединяющую главный тормозной цилиндр (ГТЦ) с рабочим (колесным). Второй клапан открывает доступ жидкости в резервуар гидроаккумулятора. Важнейшая характеристика системы регуляции давления - частота цикла. Обычно она в пределах 4-17 Гц[1].

1.2 Система поддержания курсовой устойчивости

Задача системы поддержания курсовой устойчивости заключается в том, чтобы контролировать поперечную динамику автомобиля и помогать водителю в критических ситуациях - предотвращать срыв автомобиля в занос и боковое скольжение. То есть сохранять курсовую устойчивость, траекторию движения и стабилизировать положение автомобиля в процессе выполнения манёвров, особенно на высокой скорости или на плохом покрытии[2].

Прообраз данной системы под названием «Управляющее устройство» был запатентован ещё в 1959 году компанией Daimler-Benz, но реально воплотить её удалось лишь в 1994 году.

Сегодня система динамической стабилизации доступна, хотя бы в качестве опции, почти на любом автомобиле.

Современная система поддержания курсовой устойчивости взаимосвязана с АБС и блоком управления двигателем и активно использует их компоненты. По сути, это единая система, работающая комплексно и обеспечивающая целый набор вспомогательных контраварийных мероприятий. Структурно система поддержания курсовой состоит из электронного блока-контроллера, который постоянно обрабатывает сигналы, поступающие с многочисленных датчиков: скорости вращения колёс (используются стандартные датчики антиблокировочной системы тормозов); датчика положения рулевого колеса; датчика давления в тормозной системе[4].

Но основная информация поступает с двух специальных датчиков: угловой скорости относительно вертикальной оси и поперечного ускорения (иногда это устройство называют G-сенсор). Именно они фиксируют возникновение бокового скольжения на вертикальной оси, определяют его величину и дают дальнейшие распоряжения. В каждый момент времени система поддержания курсовой устойчивости знает, с какой скоростью едет автомобиль, на какой угол повёрнут руль, какие обороты у двигателя, есть ли занос и так далее.

Обрабатывая сигналы с датчиков, контроллер постоянно сравнивает фактическое поведение автомобиля с тем, что заложено в программе. В случае, если поведение автомобиля отличается от расчётного, контроллер понимает это как возникновение опасной ситуации и стремится исправить её.

Вернуть автомобиль на нужный курс система может, давая команду на выборочное подтормаживание одного или нескольких колёс. Какое из них надо замедлить (переднее колесо или заднее, внешнее по отношению к повороту или внутреннее), система определяет сама в зависимости от ситуации[2].

Притормаживание колёс система осуществляет через гидромодулятор АБС, создающий давление в тормозной системе. Одновременно (или до этого) на блок управления двигателем поступает команда на сокращение подачи топлива и уменьшение, соответственно, крутящего момента на колёсах.

Система работает всегда, в любых режимах движения: при разгоне, торможении, движении накатом. А алгоритм срабатывания системы зависит от каждой конкретной ситуации и типа привода автомобиля. Например, в повороте датчик углового ускорения фиксирует начало заноса задней оси. В этом случае на блок управления двигателем подаётся команда на уменьшение подачи топлива. Если этого оказалось недостаточно, посредством антиблокировочной системы тормозов притормаживается внешнее переднее колесо. И так далее, в соответствии с программой.

Кроме того, в автомобилях, оборудованных автоматической КПП с электронным управлением, система поддержания курсовой устойчивости способна даже корректировать работу трансмиссии, то есть переключаться на более низкую передачу или на «зимний» режим, если он предусмотрен[10].

1.3 Ассистент экстренного торможения

Задача данной информационной системы безопасности является распознавание, посредством электронных датчиков, ситуаций требующих немедленной остановки автомобиля. На основании полученной информации исполнительным тормозным механизмам дается команда на применение максимально эффективного способа торможения.

Основным узлом усилителя экстренного торможения фирмы “Бош” является гидромодуль со встроенным блоком управления АБС и обратным насосом. Датчик давления в тормозной системе в гидромодуле, датчики частоты вращения колес и выключатель сигналов торможения подают на усилитель экстренного торможения сигналы, посредством которых усилитель опознает аварийную ситуацию, требующую немедленной остановки автомобиля.

Повышение давления в тормозной системе осуществляется путем подачи соответствующего управляющего сигнала на определенные клапана в гидромодуле и на обратный насос АБС и системы поддержания курсовой устойчивости.

На автомобиле без усилителя экстренного торможения давление в тормозной системе достигает диапазона регулирования АБС позднее, чем на автомобиле с усилителем экстренного торможения, вследствие чего тормозной путь длиннее.

Рисунок 1.2. Динамика изменения давления тормозной жидкости: P - давление в контуре тормозной жидкости; T - диапазон работы АБС; t - время

По нижеприведенным сигналам опознается критическая ситуация, и происходит срабатывание усилителя экстренного торможения. К таким сигналам относятся:

сигнал от выключателя сигналов торможения, что тормозная педаль нажата;

сигналы от колесных датчиков частоты вращения показывающие с какой скоростью движется автомобиль;

сигнал от датчика давления в тормозной системе, показывающий, как быстро и с какой силой водитель воздействует на тормозную педаль.

Скорость и сила воздействия на тормозную педаль оценивается посредством градиента повышения давления в главном тормозном цилиндре. Это означает, что блок управления оценивает посредством датчика давления в гидромодуле изменение давления в главном тормозном цилиндре в определенный промежуток времени, что и является градиентом повышения давления.

Порог срабатывания усилителя экстренного торможения является определенной величиной. Она зависит от скорости движения автомобиля. Если давление на тормозную педаль в определенный промежуток времени превысит эту величину, усилитель экстренного торможения начинает срабатывать.

Если же давление на тормозную педаль ниже порога срабатывания, усилитель прекращает свое действие[1].

Это означает, что если давление на тормозную педаль в промежуток времени t1 достигнет определенной величины, то тогда условия срабатывания усилителя экстренного торможения выполнены, и усилитель вступает в действие. Если та же самая величина давления на педаль достигается в более длинный промежуток времени t2, это означает, что кривая повышения давления плоская, и усилитель не вступает в действие[10]. Усилитель остается в бездействии также тогда, когда:

тормозная педаль не нажата или же ее нажимают слишком медленно;

изменение давления остается ниже порога срабатывания;

скорость автомобиля невысокая;

водитель нажал тормозную педаль достаточно сильно

1.4 Система автоматического регулирования дистанции

Данную. систему рассмотрим на примере автомобиля VW Phaeton.

В условиях высокой плотности движения часто бывает так, что вскоре после включения режима регулирования скорости автомобиля водителю приходится тормозить, чтобы выдержать дистанцию до других участников движения, движущихся с переменной скоростью[5].

Система автоматического регулирования дистанции (САРД) работает по принципу, используемому летучими мышами, однако вместо ультразвука используются волны радиодиапазона. Это обусловлено достаточно большими расстояниями на которых работает данная система. Подобно тому, как летучие мыши ориентируются в окружающем их пространстве с помощью ультразвука, САРД позволяет контролировать ситуацию на дороге перед автомобилем посредством радара, работающего в диапазоне миллиметровых волн. Поступающие с радара данные используются для регулирования дистанции до движущегося впереди транспортного средства.

Введение в систему регулирования скорости автомобиля функции поддержания дистанции, способствует комфортному управлению автомобилем и снижает вероятность возникновения стрессовой ситуации.

САРД эффективно работает только при скоростях до 180 км/ч, так как дальность действия ее датчика ограничена 150 метрами. При больших скоростях автомобиля требуется соответственно увеличенный путь торможения, т.е. его торможение должно быть начато при большей, чем указана выше, дистанции до движущегося впереди транспортного средства.

Если автомобиль с САРД находится в стадии пассивного торможения с относительно большой скорости, при снижении ее до нижнего граничного значения на дисплей комбинации приборов выводится требование, приступить к активному торможению.

Так как САРД не должна реагировать на неподвижные объекты, находящиеся в зоне охвата ее датчика, ее действие ограничивается некоторой минимальной скоростью. Эта скорость равна 30 км/ч.

На автомобиле VW Phaeton по соображениям комфорта интенсивность инициируемого САРД торможения ограничена и не должна превышать 30% от ее максимального значения. Если автомобиль догоняет движущееся впереди него транспортное средство с большой относительной скоростью, вызываемое САРД торможение может оказаться недостаточным, поэтому система обращается к водителю с требованием взять контроль над этим процессом на себя.

Обобщая сказанное выше, можно сказать, что САРД эффективно действует, если:

ее датчик достаточно точно определяет относительную скорость и расстояние до находящегося впереди объекта, а также его смещение по углу азимута от оси радиолуча;

полученные данные измерений правильно обрабатываются электронной системой.

САРД рассчитан для эксплуатации на автострадах и шоссе с преимущественно прямолинейным протеканием.

Система автоматического регулирования дистанции дополняет традиционную систему регулирования скорости (СРС) автомобиля, которая автоматически поддерживает ее на заданном водителем уровне. САРД также позволяет реализовать эту функцию, повышая комфортность управления автомобилем. Дополнительно к основной функции она обеспечивает регулирование скорости автомобиля в соответствии с замедлением движущегося впереди него транспортного средства.[5]

Для измерения дистанции в САРД предусмотрен радиолокационный датчик, работающий в диапазоне миллиметровых волн. Он позволяет производить измерения расстояний сразу до нескольких объектов, находящихся в зоне его охвата, и определять относительную скорость объектов, через которые проходит продольная ось автомобиля. По данным измерений рассчитывается угол отклонения (азимут) объекта от оси зоны охвата датчика.

В радиолокации используются электромагнитные волны, которые распространяются со скоростью света - c=3·м/с. Передатчик САРД автомобиля VW Phaeton работает на частоте f=76,5 ГГц. Используемая длина волны - 3.92 мм, что соответствует миллиметровому частотному диапазону радиоволн (от 30 до 150 ГГц).

Датчик встроен в бампер автомобиля и закрыт снаружи пластмассовым экраном. Экран датчика допускается покрывать только краской, которая пропускает радиоволны миллиметрового диапазона. Его не следует покрывать лаком или заклеивать. Помимо этого экран следует очищать от грязи, а также от льда и снега.

Таблица 1

Характеристики датчика дистанции системы САРД aвтомобиля VW Phaeton

Характеристика

Номинальное значение

Единица измерения

Частота передатчика

76,5

ГГц

Дальность действия

150

м

Расхождение луча по горизонтали

12

град.

Расхождение луча по вертикали

4

град.

Диапазон измеряемых скоростей

≤ 180

км/ч


В корпусе датчика находится быстродействующее вычислительное устройство, которое позволяет расчетным путем определить:

объект слежения;

данные регулирования дистанции и скорости автомобиля;

данные для передачи на блоки управления двигателем, усилителем тормозного привода и комбинацией приборов;

диагностические параметры[5].

Рисунок 1.3. Блок САРД автомобиля VW Phaeton.

1.5 Ассистент смены полосы движения

Частой причиной аварий при перестроении в другой ряд является то, что водитель не замечает транспортные средства на соседних полосах. Ассистент смены полосы движения постоянно наблюдает за ситуацией в соседних рядах и позади автомобиля, предупреждая водителя об опасности при обгоне и перестроении, и этим повышает уровень активной безопасности автомобиля. Если соседний ряд занят другими транспортными средствами, то система незамедлительно уведомляет об этом водителя.

Задача ассистента смены полосы движения заключается в том, чтобы с помощью радаров следить за обстановкой по бокам и позади автомобиля и помогать водителю при перестроении в другой ряд. При этом система действует и в так называемой мертвой зоне. Система контролирует ситуацию с обеих сторон. Для этого с каждой стороны автомобиля имеется по одному радару.[2]

Рассмотрим систему фирмы Hella, устанавливаемую на автомобиль Audi Q7.

В состав ассистента смены полосы движения входят два блока управления - блок управления ассистента смены полосы движения (задающий блок, Master) и блок управления 2 ассистента смены полосы движения (подчиненный блок, Slave). Задающий блок объединен в один узел с правым радаром, а подчиненный блок - с левым радаром.

Задающий и подчиненный блоки управления имеют одинаковую конструкцию на основе электронной платы с цифровым процессором сигнала, выполняющим роль центрального вычислительного устройства. Он среди прочего используется для слежения за объектами, которые обнаруживаются радарами. Система выпускается фирмой Hella. Плата антенн с находящимися на ней передающей и приемной антеннами соединена разъемом с электронной платой.[10]

Передающая антенна состоит из 40 медных пластин, а каждая из приемных антенн (всего их 3) - из 8 или 16 пластин. Отраженный сигнал передающей антенны принимается приемными антеннами и обрабатывается цифровым процессором сигнала, который оценивает его физические характеристики и рассчитывает по ним размер, местонахождение и скорость отражающего сигнал объекта.

Сверху блок управления закрыт кожухом, так называемым обтекателем, из специальной пластмассы, которая почти беспрепятственно пропускает радиоволны.

Оба блока управления находятся у Audi Q7 в области заднего бампера, где они закреплены на замыкающей панели. Замыкающая панель привинчена к кузову. На нее навешивается облицовка бампера, которая закрывает блоки управления. Облицовка бампера изготовлена из пластмассы и поэтому не задерживает радиоволны радаров.

Блоки управления устанавливаются под углом 22 градуса к поперечной оси автомобиля, что позволяет лучше контролировать пространство по бокам автомобиля. Их наклон вверх составляет примерно 3 градуса.

Контролируемая с каждой стороны автомобиля зона (рис. 5) состоит из заднего и бокового участков.

Рисунок 1.4. Зоны охвата системы ассистента смены полосы движения

Задний участок простирается на 50 метров от заднего края автомобиля (отрезок между линиями A и B на иллюстрации).

Боковой участок ограничен линиями, проходящими по краю заднего бампера автомобиля и через стойки (отрезок B-C на иллюстрации). Ширина участков составляет примерно 3,60 метра.[9]

На иллюстрации зона охвата показана на примере прямого участка дороги. При движении автомобиля по криволинейной траектории ассистент смены полосы движения сохраняет работоспособность, если радиус поворота составляет не менее 170 метров. При радиусе поворота менее 170 м излучение радаров не покрывает всю 50=метровую заднюю зону, и поэтому система деактивируется. Порог деактивации имеет гистерезис 30 метров. Это означает, что при радиусе поворота более 200 м деактивированная система возвращается в активное состояние.

Кривизна дороги рассчитывается блоком управления ассистента смены полосы движения по значениям угла рысканья автомобиля и скоростей вращения отдельных колес, которые он получает от блока управления АБС. Изогнутая в повороте траектория контролируемой зоны отображается программным обеспечением в выпрямленном виде. Таким образом, алгоритм, по которому анализируется необходимость предупреждения водителя, остается неизменным независимо от степени кривизны дороги.

Ассистент смены полосы движения оповещает и предупреждает водителя о потенциальной опасности при перестроении в другой ряд, с помощью встроенных в наружные зеркала заднего вида сигнальных ламп.[2]

Сигнальная лампа представляет собой четыре желтых светодиода.

При обнаружении помехи на одной из соседних полос в зеркале соответствующей стороны загорается сигнальная лампа. Если водитель не проявляет намерения перестроиться в другой ряд, то сигнальная лампа горит непрерывным светом, сообщая этим о наличии помехи. Когда водитель включает указатели поворота, то есть проявляет намерение перестроится в занятый соседний ряд, сигнальная лампа предупреждает его об опасности четырехкратным миганием.[10]

1.6 Ультразвуковой парковочный ассистент

Ультразвуковой парковочный ассистент помогает водителю управлять автомобилем при постановке его на стоянку. Эта система базируется на ультразвуковой технике. Датчики этой системы встроены скрытно в передний и задний бамперы автомобиля.

Принцип работы ультразвукового парковочного ассистента основан на ультразвуке. Именно этим обусловлена дистанция, на которой препятствия определяются с наибольшей точностью. Диапазон расстояния составляет 0,2-2,5 м.[4]

Датчик сначала излучает ультразвуковые волны, затем переключается на прием, чтобы уловить их отражение от препятствия (такой алгоритм работы можно назвать «последовательным»и он используется у большинства устройств). У лучших образцов этот промежуток времени - «время отклика» - не превышает 0,08 секунды. Разработаны парковочные радары с «последовательно-параллельным» алгоритмом: в то время как один датчик посылает сигнал, все остальные работают на прием. Вследствие этого вероятность обнаружения препятствия резко увеличивается. По времени между излучением волн и фиксированием их отражения электронный блок рассчитывает расстояние до препятствия.

Существуют и такие парктроники, в которых роль чувствительного датчика играет плоская ленточная антенна, приклеиваемая на внутреннюю поверхность пластикового бампера. В качестве излучающего элемента, в большинстве случаев, используется пьезоэлектрическая динамическая головка, работающая в ультразвуковом диапазоне частот (преимущественно 40 кГц).

В качестве примера рассмотрим систему ультразвукового парковочного ассистента автомобиля Volkswagen Phaeton.

В системе реализованы следующие новшества:

спереди и сзади автомобиля установлено по 6 датчиков;

имеется возможность восприятия препятствий, находящихся сбоку;

указатели препятствий установлены как спереди, так и сзади;

предусмотрена световая и звуковая сигнализация.

Акустический сигнал проходит через шину CAN системы “Комфорт” и принимается блоком управления цифровой системой звуковоспроизведения. После обработки в этом блоке он воспроизводится динамиками.

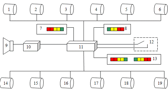
Рисунок 1.5. Система ультразвукового парковочного ассистента автомобиля Volkswagen Phaeton: 1-6 - датчики-излучатели в переднем бампере; 7 -передний левый модуль указателя; 8 - передний правый модуль указателя; 9 - динамик оповещения водителя; 10 - блок управления цифровой системой звуковоспроизведения; 11 - блок управления парктроник; 12 - выключатель системы; 13 - задний модуль указателя; 14-19 - датчики-излучатели в заднем бампере.

Система работает по принципу эхолота. Датчик-излучатель генерирует ультразвуковой (порядка 40 кГц) импульс и затем воспринимает отражённый окружающими объектами сигнал. Электронный блок измеряет время, прошедшее между излучением и приёмом отражённого сигнала, и, принимая скорость звука в воздухе за константу, вычисляет расстояние до объекта. Таким образом, поочерёдно опрашиваются несколько датчиков и, на основании полученных сведений, выводится информация на устройство индикации и, при необходимости, подаются предупреждающие сигналы с использованием устройства звукового оповещения.

Система находится в состоянии готовности, если:

включено зажигание;

скорость автомобиля ниже 15 км/ч;

включен задний ход или включена нейтраль (действуют передние и задние датчики);

рычаг селектора коробки передач находится в позиции “D” или “S” (действуют только передние датчики);

при наличии прицепа задние датчики отключаются.

Система бездействует, если:

скорость автомобиля превышает 15 км/ч;

затянут ручной тормоз (выключение системы производится через 2 секунды);

рычаг селектора коробки передач находится в позиции “P”.[4]

Хотя система призвана помогать автолюбителю, полностью полагаться лишь на неё нельзя. Система может не среагировать на предметы (высокие камни, столбы, пни), попавшие в мёртвую зону датчиков. Система не реагирует на мягкие предметы, поглощающие ультразвук (например, вата), и на объекты отражающие звук в сторону от датчиков, как гладкие круглые объекты и ровный склон. Также система, может ложно предупреждать о приближении к препятствию в дождь или снегопад. И никаким образом она не сможет обнаружить провалы в асфальте, открытые колодцы, разбросанные мелкие острые предметы и прочее, что представляет опасность для автомобиля, но не может быть обнаружено датчиками[5].

1.7 Камера заднего вида

Рассмотрим данную систему на примере автомобиля AUDI Q7.

Камера заднего вида AUDI снимает происходящее позади автомобиля и передает изображение на мультимедийный дисплей. Этим она улучшает задний обзор и значительно облегчает движение задним ходом, когда нужно, например, припарковать автомобиль.[2]

С помощью камеры заднего вида водитель лучше видит препятствия и поэтому может увереннее маневрировать в непосредственной близости от них. При этом водитель лучше контролирует ситуацию спереди, потому что ему не нужно все время смотреть назад. На видеоизображение накладываются статические и динамические вспомогательные линии, которые дополнительно помогают водителю парковаться задним ходом.

В принципе, камера заднего вида может использоваться как единственное вспомогательное средство при парковке или устанавливаться в сочетании с акустическим или оптическим парковочным ассистентом.

На автомобилях Audi устанавливается камера заднего вида марки PANASONIC. Она весит 40 грамм и имеет габариты 27 x 24,5 x 35 мм. Компактные размеры позволили встроить камеру в ручку двери багажного отделения.[10]

Линза камеры снабжена грязеотражающим покрытием. Загрязнение линзы не распознается блоком управления камеры заднего вида, но оно заметно по ухудшению качества изображения на дисплее.

Видеокамера имеет широкоугольный объектив с углом обзора по горизонтали 130° и углом обзора по вертикали 95°. Широкоугольный объектив сильно искажает линейную перспективу, поэтому перед выводом на дисплей изображение корректируется. Коррекция изображения осуществляется в блоке управления камеры заднего вида.

Плата видеозахвата обеспечивает горизонтальное разрешение 510 пикселей и вертикальное разрешение 492 пикселей, то есть общее разрешение составляет 250 килопикселей.[2]

Важный компонент системы - блок управления камеры заднего вида.

Блок управления камеры заднего вида подключен к шине CAN, которая будет описана ниже.

Блок управления камеры заднего вида выполняет следующие задачи:

подает на камеру напряжение питания;

корректирует широкоугольное изображение с камеры;

накладывает на изображение статические и динамические вспомогательные линии;

имеет видеовход для сигнала с камеры;

имеет видеовход для ТВ=тюнера;

осуществляет переключение на требуемый видеосигнал с помощью встроенного видеопереключателя;

имеет видеовыход для выбранного видеосигнала;

осуществляет самодиагностику;

проводит диагностику поступающих с камеры сигналов [2].

Камера заднего вида и ее блок управления соединены друг с другом 4 проводами. Это провод подачи напряжения питания и парный ему провод на массу, а также экранированный провод передачи видеосигнала и соединенный с массой экран.

Камера включается и выключается подачей и прекращением подачи питающего напряжения. Напряжение питания камеры составляет около 6,5 В. Оно подается от блока питания, встроенного в блок управления камеры заднего вида. Во время работы камера потребляет около 500 мВт электроэнергии.[10]

У камеры заднего вида Audi имеются два режима парковки: «Поперечная парковка» и «Параллельная парковка». В зависимости от ситуации водитель может выбрать любой из этих двух режимов.

Режим 1 - «Поперечная парковка»- особенно подходит для постановки автомобиля на парковку задним ходом. Кроме того, он удобен, когда приходится сдавать назад в узком проезде (например, при довольно длинном заезде в гараж). Блок управления камерой заднего вида налаживает на изображение, получаемое с камеры, 2 траектории.

Первая траектория - удлиненный на 5 м контур автомобиля. Этот отрезок автомобиль проехал бы, если бы водитель сдал назад еще на 5 м, при установленном в положении «прямо» рулевом колесе. Разные оттенки цвета облегчают водителю оценку расстояния до препятствий.

Вторая траектория - накладывается в виде закругленных линий и показывает, по какой траектории автомобиль проехал бы очередные 5 м, если бы поворот управляемых колес оставался неизменным. Так как радиус линий зависит от поворота управляемых колес, то эти вспомогательные линии называют динамическими. Боковые штрихи на динамических линиях нанесены с интервалом в 1 м.

Режим парковки 2 - «Параллельная парковка»- помогает водителю парковать автомобиль задним ходом вдоль бордюра. На дисплее присутствуют 2 синих сектора- светло=синий для маневра задним ходом с поворотом рулевого колеса влево и темно=синий для маневра задним ходом с поворотом рулевого колеса вправо. Синие статические линии показывают водителю, когда ему лучше повернуть рулевое колесо.

Если темно=синий сектор помещается между двумя автомобилями, то этот промежуток достаточен для парковки. Сначала необходимо сдать назад, пока конец темно=синего участка не упрется в автомобиль сзади. Затем нужно полностью вывернуть рулевое колесо влево и сдать дальше назад. При этом водительдолжен следить за тем, чтобы не задеть автомобиль, позади которого он паркуется. Когда темно=синяя линия коснется бордюра, нужно полностью вывернуть рулевое колесо вправо и сдать назад настолько, чтобы автомобиль встал параллельно бордюру.[2]

1.8 Обмен данными посредством шины CAN

Применяемая на автомобилях система CAN позволяет объединить в локальную сеть электронные блоки управления или сложные датчики.

Обозначение CAN является аббревиатурой от английского словосочетания Controller Area Network (локальная сеть, связывающая блоки управления). Применение системы CAN на автомобиле дает следующие преимущества:

обмен данными между блоками управления производится на унифицированной базе.

Эту базу называют протоколом. Шина CAN служит как бы магистралью для передачи данных.

независимо действующие системы, например, система поддержания курсовой устойчивости, могут быть реализованы с меньшими затратами;

упрощается подключение дополнительного оборудования;

шина данных CAN является открытой системой, к которой могут быть подключены как медные провода, так и стекловолоконные проводник;.

можно проводить одновременную диагностику нескольких блоков управления, входящих в систему;

Шина CAN является обособленной системой электронного оборудования автомобиля. Она служит для обмена данными между подключенными к ней блоками управления.

Благодаря особому исполнению и структуре эта система работает очень надежно.

Если возникают какие-либо неисправности (в системах автомобиля), они обязательно фиксируются в соответствующих регистраторах неисправностей и могут быть затем считаны с помощью диагностического прибора.

Сигналы передаются шиной CAN в цифровом виде; в настоящее время для их передачи используются медные провода. При этом надежно обеспечивается скорость передачи данных до 1000 кбит/с (1 Мбит/с). Причем взавимости от требуемых функций CAN-шина дифференцирована.

Ввиду различных требований к тактовой частоте и к объему передаваемой информации систему CAN делят на три отдельные системы:

с шиной CAN силового агрегата (High Speed), передача данных через которую производится со скоростью 500 кбит/с, практически обеспечивающей работу системы в реальном времени;

с шиной CAN системы "Комфорт" (Low Speed), передача данных через которую производится со скоростью 100 кбит/с, удовлетворяющей невысоким требованиям к ней;

с шиной CAN информационно-командной системы (Low Speed), передача данных через которую производится также со скоростью 100 кбит/с, соответствующей относительно невысоким требованиям.

Сеть объединяет несколько блоков управления. Блоки управления подключаются к ней через трансиверы (приемопередатчики). Таким образом все отдельные станции сети находятся в одинаковых условиях. То есть все блоки управления равнозначны и ни один из них не имеет приоритета. При этом говорят о так называемой многоабонентной архитектуре.

Обмен информацией производится путем передачи последовательных сигналов.

Принципиально шина CAN может работать с одним соединительным проводом, однако, систему оснащают вторым соединительным проводом. По второму проводу сигналы передаются в обратном порядке. Передача сигналов в обратном порядке помогает подавлению внешних помех.

Обмениваемая информация состоит из отдельных посланий. Эти послания могут быть отправлены и получены каждым из блоков управления.

Каждое из посланий содержит данные о каком-либо физическом параметре, например, о частоте вращения коленчатого вала. При этом величина частоты вращения представляется в двоичной форме, т. е. как последовательность нулей и единиц или бит. Например, значение частоты вращения двигателя 1800 об/мин может быть представлено как двоичное число 00010101.

При передаче сигналов каждое число в двоичном представлении преобразуется в поток последовательных импульсов (бит). Эти импульсы поступают через передающий провод на вход трансивера (усилителя). Трансивер преобразует последовательности импульсов тока в соответствующие сигналы напряжения, которые затем последовательно передаются на провод шины.

При приеме сигналов трансивер преобразует импульсы напряжения в последовательности бит и передает их через приемный провод на блок управления. В блоке управления последовательности двоичных сигналов вновь преобразуются в данные посланий. Например, двоичное число 00010101 преобразуется в частоту вращения 1800 об/мин.

Передаваемое послание может быть принято каждым из блоков управления. Этот принцип передачи данных называют широковещательным, так как он подобен принципу работы широковещательной радиостанции, сигналы которой принимаются каждым пользователем радиосети.

Ниже описан весь процесс передачи данных на примере измерения частоты вращения и ее вывода на тахометр. При этом раскрывается протекание процесса передачи данных по времени и объясняется взаимодействие модулей системы CAN с блоками управления.

Процесс начинается с измерения частоты вращения посредством датчика, соединенного с блоком управления двигателем. Измеряемое значение периодически вводится во входное запоминающее устройство микроконтроллера. Так как данные о моментальном значении частоты вращения должны поступать на другие блоки управления, например, на блок управления в комбинации приборов, для их передачи следует использовать шину CAN.

Поэтому информация о частоте вращения копируется в выходном запоминающем устройстве блока управления двигателем. Выдачей задания на передачу данных модулю системы CAN блок управления двигателем завершает выполнение данной функции.

Числовое значение частоты вращения преобразуется в специальное послание для передачи через шину CAN, составленное согласно протоколу.

Все получатели принимают послание с данными о параметрах двигателя и проверяют его на наличие ошибок на уровне контроля. При этом распознаются локальные нарушения в процессе передачи данных, которые могут возникнуть, например, только в одном блоке управления. Благодаря этому обеспечивается высокая плотность потока передаваемой информации.

Все подключенные к шине станции получают послание от блока управления двигателем (по принципу широковещательной трансляции). После этого они могут определить на контрольном уровне по сумме CRC (Cycling Redundancy Check), нет ли в послании ошибок передачи. При передаче каждого послания формируется и передается контрольная сумма размером 16 бит, которая несет информацию о всем объеме информации.

Абоненты пересчитывают контрольную сумму по тем же правилам, по которым она была образована. В заключение полученная контрольная сумма сравнивается с рассчитанной суммой.

Если ошибки не обнаружено, все станции направляют передатчику уведомление в получении послания, которое называется Acknowledge и следует за контрольной суммой.

Затем корректно принятое послание переводится на так называемый уровень признания данного модуля системы CAN. На этом уровне определяется возможность использования послания для конкретного блока управления. Если получен отрицательный ответ, послание отбрасывается. При положительном ответе послание направляется в соответствующий входной почтовый ящик. Комбинация приборов вызывает это послание и копирует соответствующее значение во входном запоминающем устройстве.

На этом передача и прием посланий посредством шины CAN заканчивается.

1.9 Обзор инновационных технологий обмена данными в автомобиле

Большое количество блоков управления и выполняемые ими смежные функции, “завязанные” в прежнюю структуру бортовой электроники, а также растущий обмен данными потребовали дальнейшего развития технологий передачи данных.

К уже известной шине CAN добавятся:

шина LIN (однопроводная шина)

шина MOST (оптоволоконная шина)

беспроводная шина Bluetooth™

1.9.1 Шина LIN

LIN - это сокращение от Local Interconnect Network (локальная коммутируемая сеть). Local Interconnect означает, что все блоки управления находятся в пределах одного ограниченного модуля (напр., крыши). Она может обозначаться ещё и как "локальная подсистема".

Обмен данными между отдельными системами шин LIN одного автомобиля осуществляется через соответствующий блок управления по шине данных CAN.

Система позволяет осуществлять обмен данными между одним «мастер» блоком управления LIN и до 16 подчинённых (slave) блоков управления LIN.

Блок управления, подключенный к шине данных CAN, выполняет LIN-мастер-функции. Таким образом, он является единственным блоком управления системы шины данных LIN, подключенным к шине данных CAN.

В качестве исполнительных блоков управления LIN-Slave в рамках системы шины данных LIN могут выступать отдельные блоки управления, например, мотор вентилятора, а также датчики и исполнительные механизмы, напр., датчик уклона или же сирена противоугонной сигнализации.[7]

В датчики интегрированы электронные компоненты, которые анализируют измеренные величины. Затем эти величины передаются по шине LIN в виде цифрового сигнала.

Для нескольких датчиков и исполнительных механизмов нужен только один разъем (пин) в штекерном соединении блока управления LINMaster.

Исполнительные механизмы LIN представляют собой электронные и электромеханические узлы, получающие задачи от блока управления LIN-Master через сигнал данных LIN. Через интегрированные датчики может проводиться опрос текущего, фактического состояния исполнительных механизмов, что, в свою очередь, позволяет провести сравнительный анализ между фактическим и расчетным состоянием.

Скорость передачи данных составляет 1-20 Кбит/сек и заложена в программное обеспечение блоков управления LIN. Это составляет одну пятую (20%) скорости передачи данных шины CAN-комфорт.[10]

1.9.2 Шина MOST

Обозначение этой системы шин передачи данных происходит от “Media Oriented Systems Transport (MOST) Cooperation”. Различные автопроизводители, их поставщики комплектующих изделий и разработчики программного обеспечения пришли к соглашению использовать единую систему для реализации ускоренной передачи данных.

Понятие «Media Oriented Systems Transport» распространяется на сеть, ориентированную на передачу данных информационно-развлекательных средств. Это означает, что в противоположность к шине CAN телеграммы с конкретными адресами передаются определенному получателю.

Эта техника используется в автомобилях Audi для передачи данных в информационно-развлекательной системе Infotainment.

Система Infotainment представляет собой большое количество современных информационно-развлекательных средств.[7]

До сих пор подобные виды информации, как, например, видео или звук, можно было передавать только в виде аналогового сигнала. Это требовало повышенного количества жил в жгуте проводов, фактически, увеличивало количество проводки в автомобиле.

Скорость передачи данных по шине CAN составляет максимум 1 Mbit/s. Поэтому по шине CAN возможна передача только управляющих сигналов.

Использование оптической шины MOST сделало возможным обмен данными между информационно-развлекательной аппаратурой в цифровом виде.

У световых волн, по сравнению с радиоволнами, длина волны короче, они не создают электромагнитных помех и сами являются невосприимчивыми к таковым.

Передача данных при помощи световых волн позволила не только сократить количество проводки и веса, но и значительно повысить скорость передачи.

Эта взаимосвязь обеспечила высокую скорость передачи данных и высокую помехозащищенность.[5]

1.9.3 Система Bluetooth™ в автомобиле

Технология Bluetooth™ позволяет связывать мобильные устройства разных производителей по единой стандартизированной радиосвязи.

Доступными для автовладельцев являются следующие возможности применения:

установка второго комплекта гарнитуры для телефона за передними сиденьями;

подключение ноутбука, смартфона или микрокомпьютера автовладельца к Интернету для передачи информации и развлечения;

получение и отправка электронной почты с ноутбука или микрокомпьютера автовладельца;

передача адресов и телефонных номеров с ноутбука или микрокомпьютера владельца на мультимедийный интерфейс (MMI) системы;

телефонная гарнитура без дополнительных проводных адаптеров;

применение технологии Bluetooth™ в других системах автомобиля (например: дистанционное радиоуправление стояночным отопителем).

В выбранных мобильных устройствах встраиваются коротковолновые трансиверы (передатчики и приемники) непосредственно или через адаптер (напр., РС-карта, USB и т.п.).

Радиосвязь устанавливается в частотном диапазоне 2,45 Ггц, который не является залицензированным, а потому он бесплатный. Волны этой частоты с очень короткой длиной позволяют интегрировать в модуль Bluetooth™ :

антенну;

управление и кодирование;

полную технику отправки и получения.

Маленькие размеры модуля Bluetooth™ позволяют устанавливать его в электронные маленькие приборы.

Скорость передачи данных составляет до 1 Мбит/сек.

Дальность действия отправителя Bluetooth™ составляет до 10 м, при подключении дополнительного усилителя дальность действия может быть увеличена до 100 м.[5]

2. УЛЬТРАЗВУКОВЫЕ ПАРКОВОЧНЫЕ СИСТЕМЫ

На протяжении всей истории автомобилестроения главной задачей при конструировании нового автомобиля являлось внедрение новейших достижений НТП. При этом автомобиль должен быть надежен, безопасен и прост в управлении. Для выполнения последних двух из приведенных выше задач в основном используются различные электронные вспомогательные системы. При разработке и проектировании данных систем активно внедряются решения из других отраслей машиностроения. К примеру, в современном автомобиле используются технологии заимствованные из авиастроения, оборонной сферы, электроники, радиолокации, УЗ локации и др.

Для создания конкурентоспособной продукции немаловажное значение имеет дизайн продукта, в частности автомобиля. Однако нередко в угоду дизайну жертвуют функциональностью. Например, во многих современных автомобилях, в силу конструктивных особенностей задней части автомобиля, сильно затруднен обзор назад при движении задним ходом. Для устранения данной проблемы и были разработаны устройства облегчения парковки при движении задним ходом. К ним относятся системы, основанные на использовании видеокамер либо УЗ датчиков.

В данное время практически все производители автомобилей, представленные на белорусском рынке, оборудуют свои автомобили парковочными ассистентами в базовой комплектации. В некоторых случаях данная система присутствует в качестве опционального оснащения.

Лидером среди производителей автомобильных информационных систем является фирма Robert Bosch GMBH. Данной фирме принадлежит около 70% рынка данных систем, что позволяет действовать с позиции монополиста. Результатом является довольно высокая стоимость систем данного производителя.

Таблица 2

Стоимость информационных систем доступных на автомобиле VW Passat 2006 модельного года.

Наименование системы

Стоимость, USD

PDC - парк-пилот (спереди и сзади)

600

Парковочная система "Park Assist"

973

Система удержания полосы "Lane Assist"

651

В связи с этим представляет интерес разработка парковочной системы с функционалом сходным с имеющимися в продаже системами, однако, более низкой стоимости и на доступной элементной базе.

Из приведенного в главе 1 данной работы анализа информационных систем современного автомобиля известно, что в основе современных парковочных ассистентов лежат принципы УЗ локации.

2.1 Устройство и принцип действия ультразвуковых парковочных систем

Принцип работы ультразвукового парковочного ассистента основан на ультразвуке. Именно этим обусловлена дистанция, на которой препятствия определяются с наибольшей точностью. Диапазон расстояния составляет 0,2-2,5 м.[4]

Датчик сначала излучает ультразвуковые волны, затем переключается на прием, чтобы уловить их отражение от препятствия (такой алгоритм работы можно назвать «последовательным»и он используется у большинства устройств). У лучших образцов этот промежуток времени - «время отклика» - не превышает 0,08 секунды. Разработаны парковочные радары с «последовательно-параллельным» алгоритмом: в то время как один датчик посылает сигнал, все остальные работают на прием. Вследствие этого вероятность обнаружения препятствия резко увеличивается. По времени между излучением волн и фиксированием их отражения электронный блок рассчитывает расстояние до препятствия.

Существуют и такие парктроники, в которых роль чувствительного датчика играет плоская ленточная антенна, приклеиваемая на внутреннюю поверхность пластикового бампера. В качестве излучающего элемента, в большинстве случаев, используется пьезоэлектрическая динамическая головка, работающая в ультразвуковом диапазоне частот (преимущественно 40 кГц).

Система работает по принципу эхолота. Датчик-излучатель генерирует ультразвуковой (порядка 40 кГц) импульс и затем воспринимает отражённый окружающими объектами сигнал. Электронный блок измеряет время, прошедшее между излучением и приёмом отражённого сигнала, и, принимая скорость звука в воздухе за константу, вычисляет расстояние до объекта. Таким образом, поочерёдно опрашиваются несколько датчиков и, на основании полученных сведений, выводится информация на устройство индикации и, при необходимости, подаются предупреждающие сигналы с использованием устройства звукового оповещения.

Хотя система призвана помогать автолюбителю, полностью полагаться лишь на неё нельзя. Система может не среагировать на предметы (высокие камни, столбы, пни), попавшие в мёртвую зону датчиков. Система не реагирует на мягкие предметы, поглощающие ультразвук (например, вата), и на объекты отражающие звук в сторону от датчиков, как гладкие круглые объекты и ровный склон. Также система, может ложно предупреждать о приближении к препятствию в дождь или снегопад. И никаким образом она не сможет обнаружить провалы в асфальте, открытые колодцы, разбросанные мелкие острые предметы и прочее, что представляет опасность для автомобиля, но не может быть обнаружено датчиками[5].

2.2 Физические основы ультразвука

Ультразвук - упругие колебания и волны с частотами приблизительно от 1,5- 2 Ч104 Гц (15-20 кГц) и до 109 Гц (1 ГГц).

Таблица 3

Диапазон частот ультразвука

Тип ультразвука

Частота, Гц

Ультразвук низких частот (УНЧ)

от 1,5Ч104 до 105

Ультразвук средних частот (УСЧ)

от 105 до 107

Ультразвук средних частот (УЗВЧ)

от 107 до 109

Гиперзвук

от 109 до 1012-13

 

Каждая из этих подобластей характеризуется своими специфическими особенностями генерации, приёма, распространения и применения.

По своей физической природе ультразвук представляет собой упругие волны <mhtml:file://D:\Store\Univer\5-й%20Курс\diplom\Inf\Arts\Ультразвук.mht!article114322.html> и в этом он не отличается от звука <mhtml:file://D:\Store\Univer\5-й%20Курс\diplom\Inf\Arts\Ультразвук.mht!article045093.html>. Частотная граница между звуковыми и ультразвуковыми волнами поэтому условна; она определяется субъективными свойствами человеческого слуха и соответствует усреднённой верхней границе слышимого звука. Однако благодаря более высоким частотам и, следовательно, малым длинам волн имеет место ряд особенностей распространения ультразвука. Так, для УЗВЧ длины волн в воздухе составляют 3,4Ч10-3-3,4Ч10-5 см, в воде 1,5Ч10-2-1,5 Ч10-4 см и в стали 5Ч10-2- 5Ч10-4 см. Ультразвук в газах и, в частности, в воздухе распространяется с большим затуханием. Жидкости и твёрдые тела (в особенности монокристаллы) представляют собой, как правило, хорошие проводники ультразвука, затухание в которых значительно меньше. Так, например, в воде затухание ультразвука при прочих равных условиях приблизительно в 1000 раз меньше, чем в воздухе. Поэтому области использования УСЧ и УЗВЧ относятся почти исключительно к жидкостям и твёрдым телам, а в воздухе и газах применяют только УНЧ. Ввиду малой длины волны ультразвука на характере его распространения сказывается молекулярная структура среды, поэтому, измеряя скорость ультразвука и коэффициент поглощения, можно судить о молекулярных свойствах вещества.[11]

Измерение скорости ультразвука в твердых телах, жидкостях и газах указывают на то, что скорость не зависит от частоты колебаний или длины звуковой волны, т.е. для звуковых волн не характерна дисперсия. В твердых телах могут распространяться продольные и поперечные волны, скорость распространения которых находят с помощью формул:

, (2.1)

, (2.2)

где Е - модуль Юнга, G - модуль сдвига в твердых телах. В твердых телах скорость распространения продольных волн почти в два раза больше чем скорость распространения поперечных волн.

В жидкостях и газах могут распространяться лишь продольные волны. Скорость звука в воде находят за формулой:

, (2.3)

где K- модуль объемного сжатия вещества.

В жидкостях при возрастании температуры скорость звука возрастает, что связано с уменьшением коэффициента объемного сжатия жидкости.

Для газов выведена формула, которая связывает их давление с плотностью:

 , ( 2.4 )

впервые эту формулу для нахождения скорости звука в газах использовал И. Ньютон. Из формулы (2.4) видно, что скорость распространения звука в газах не зависит от температуры, она также не зависит от давления, поскольку при возрастании давления возрастает и плотность газа. Формуле ( 2.4 ) можно придать и более рациональный вид: на основе уравнения Менделеева - Клапейрона:

, (2.5)

тогда скорость звука будет равна:

, ( 2.6 )

Формула ( 2.6 ) носит название формулы Ньютона. Рассчитанная с ее помощью скорость звука в воздухе составляет при 273К 280 м/с. Реальная же экспериментальная скорость составляет 330 м/с. Этот результат значительно отличается от теоретического и причину этого установил Лаплас. Он показал, что распространение звука в воздухе происходит адиабатно. Звуковые волны в газах распространяются так быстро, что, что созданные локальные изменения объема и давления в газовой среде происходят без теплообмена с окружающей средой. Лаплас вывел уравнение для нахождения скорости звука в газах:

 , ( 2.7 )

Формула ( 2.7 ) получила название формулы Лапласа. [12]

Важная особенность ультразвука - возможность получения большой интенсивности даже при сравнительно небольших амплитудах колебаний, так как при данной амплитуде плотность потока энергии пропорциональна квадрату частоты. Ультразвуковые волны большой интенсивности сопровождаются рядом эффектов, которые могут быть описаны лишь законами нелинейной акустики <mhtml:file://D:\Store\Univer\5-й%20Курс\diplom\Inf\Arts\Ультразвук.mht!article080977.html>. Так, распространению ультразвуковых волн в газах и в жидкостях сопутствует движение среды, которое называют акустическим течением. Скорость акустического течения зависит от вязкости среды, интенсивности ультразвука и его частоты. Вообще говоря, она пренебрежительно мала и составляет доли процента скорости ультразвука.

Для генерирования ультразвуковых колебаний применяют разнообразные устройства, которые могут быть разбиты на 2 основные группы - механические, в которых источником ультразвука является механическая энергия потока газа или жидкости, и электромеханические, в которых ультразвуковая энергия получается преобразованием электрической. Механические излучатели ультразвука - воздушные и жидкостные свистки <mhtml:file://D:\Store\Univer\5-й%20Курс\diplom\Inf\Arts\Ультразвук.mht!article100325.html> и сирены <mhtml:file://D:\Store\Univer\5-й%20Курс\diplom\Inf\Arts\Ультразвук.mht!article102571.html> - отличаются сравнительной простотой устройства и эксплуатации, не требуют дорогостоящей электрической энергии высокой частоты, кпд их составляет 10-20%. Основной недостаток всех механических ультразвуковых излучателей - сравнительно широкий спектр излучаемых частот и нестабильность частоты и амплитуды, что не позволяет их использовать для контрольно-измерительных целей; они применяются главным образом в промышленной ультразвуковой технологии и частично - как средства сигнализации.

Основной метод излучения ультразвука - преобразование тем или иным способом электрических колебаний в колебания механические. В диапазоне УНЧ возможно применение электродинамических и электростатических излучателей.

Широкое применение в этом диапазоне частот нашли излучатели ультразвука, использующие магнитострикционный <#"564740.files/image014.gif">

Рисунок 2.1. Временная диаграмма импульсной ЛС

3. РАЗРАБОТКА УЛЬТРАЗВУКОВОГО ДАЛЬНОМЕРА

При разработке ультразвукового парковочного дальномера (УЗД) необходимо выполнить следующие условия:

детектируемое расстояние от 0.25м до 2м;

минимальная погрешность измерения дистанции;

питающее напряжение от 10В до 15В;

невосприимчивость к перепадам питающего напряжения;

В основе разрабатываемого УЗД лежат принципы импульсной радиолокации. Расстояние будет высчитываться по времени запаздывания излученного импульса.

Наиболее предпочтительный вид излучения для выполнения поставленной задачи - излучение УЗ диапазона. Скорость распространения УЗ излучения в воздухе ≈330 м/с, данное свойство определяет преимущество УЗ излучения при детектировании малых расстояний. Важная особенность УЗ излучения - возможность получения большой интенсивности даже при сравнительно небольших амплитудах колебаний, так как при данной амплитуде плотность потока энергии пропорциональна квадрату частоты.

Принципы заложенные в основу функционирования УЗД заимствованы из радиолокационной техники. Однако, использование радиоизлучения в данной задаче неэффективно, т.к. данный вид излучения распространяется со скоростью света, что затрудняет детектирование малых расстояний. Также в связи с этим обстоятельством невозможно использовать электромагнитное излучение светового диапазона. Для излучения данного диапазона важна достаточная оптическая проницаемость среды, что не всегда достижимо.

В качестве передатчика и приемника УЗ излучения необходимо использовать сенсоры на основе пьезоэлектрической керамики, т.к. данные сенсоры обеспечивают высокое звуковое давление, высокую чувствительность при минимальных габаритах. Условие высокого звукового давление и чувствительности весьма важно, вследствие значительного затухания УЗ волн при распространении в воздухе, а также при отражении от препятствий. Данные источники УЗ имеют широкий диапазон рабочих температур и практически невосприимчивы к механическим ударным нагрузкам, что немаловажно, т.к предполагается их эксплуатация в сложных условиях перепадов температур и постоянной вибрации.

Максимальная детектируемая дистанция до препятствия обусловлена затуханием УЗ волн в воздухе, УЗ волна проходит путь до препятствия и обратно, т.е. вдвое больше, чем детектируемое расстояние. Погрешность измерения дистанции равна 2м/10=0.2м, что также накладывает ограничение на минимальное детектируемое расстояние.

3.1 Функциональная схема устройства.

Устройство состоит из 2 основных частей - передающей и приемной.

Задача передающей части - формирование пачки импульсов с частотой 40 кГц и повторение пачек импульсов с возможностью изменения tи и tп - время импульса и время паузы соответственно. tп задает минимальный и максимальный пределы для измеряемого расстояния и регулируется в пределах 11мс -14 мс, что соответствует расстояниям:

 (3.1а)

 (3.1б)

Количество зондирующих импульсов в пачке также варьируется, но остается всегда целым числом. Т.е. длина пачки импульсов tи изменяется с дискретом D, равным периоду одного импульса 40 кГц:

 (3.2а)

 (3.2б)

Помимо точных регулировок основных параметров, особенностью схемы является устойчивость частоты её выходного сигналя при изменении питающего напряжения, сигнал меняется лишь по амплитуде.

Приемная часть служит для приема отраженного сигнала, его усиления, детектирования и индикации расстояния. Состоит из приемника УЗ излучения, усилителя, детектора и блока индикации.

3.2 Передающая часть ультразвукового дальномера


Рисунок 3.1 Передающая часть УЗД

Тактовый генератор передающей части УЗД построен на прецизионном таймере 1006ВИ1 (NE555). Такое решение обеспечивает стабильность частоты. Изменяя номинал R2 возможна подстройка частоты. Но скважность импульса отлична от двух.

Для обеспечения скважности Q=2 применяется делитель частоты на двухтактном D-триггере. На вход С триггера DD2.1 подается тактовый импульс от генератора по которому изменяется логический уровень на выходах триггера. По тактовому импульсу триггер DD2.1 передает на выход Q информацию со входа D. Т.к. переключение триггера происходит по фронту импульса генератора на выходе обеспечивается сигнал со скважностью Q=2.

Рисунок 3.2 Временная диаграмма работы триггера DD2.1

На триггере DD2.2 собран формирователь длительности tи и tп. Посредством R3 и R4 устанавливается время заряда и разряда С2. Эти параметры и определяют tи и tп.

Элементы DD3.3 и DD3.4 представляют собой формирователь парафазного выходного сигнала. Разрешающий передачу пачки импульсов сигнал формируется на выходе Q триггера DD2.2. Этот сигнал подается и в приемную часть УЗД в качестве синхронизирующего.

3.3 Элементная база передающей части устройства

Устройство разрабатывается с использованием интегральных микросхем, что уменьшает его размер, упрощает монтаж, микросхемы имеют большой ресурс работы. Все использованные микросхемы выпускаются белорусским НПО «Интеграл».

3.3.1 Ультразвуковые датчики

В качестве ультразвуковых элементов используется комплект

T/R40-16 японской фирмы Nippon ceramic.

T40-16 и R4016 представляют собой согласованную пару сенсоров диаметром 16мм - соответственно УЗ передатчик и УЗ приемник работающие на центральной частоте 40 кГц .

Характеристики:

высокий уровень звукового давления;

высокая чувствительность;

Сферы применения:

автомобильные системы обнаружения препятствий;

дальномеры;

охранные сигнализации.

Эксплуатационные параметры T\R40-16

Параметр

Символ

Значение

Единица измерения

Максимальное входное напряжение

Vmax

20

В

Максимальная ударная нагрузка

Si

50

G

Влажность воздуха

RHopr

10 ~ +90

%

Температура среды

Topr

-30 ~ +80

°C


Рисунок 3.3 Геометрические размеры T\R40-16 (мм)

Таблица 5

Электро-звуковые характеристики T\R40-16

Параметр

Символ

Условия

Значение

Единица  измерения

Передатчик T40-16

Частота

fc

среда в сост. покоя

40.0±1

кГц


SPL

P

f=40 кГц

120

дБ


Ослабление SPL

∆P

T=-30 ~ +80°C RHopr=30%

-10

дБ


Полоса частот

∆λ

P=120дБ, f=40 кГц

5

кГц

Приемник R40-16

Частота

fc

среда в сост. покоя

40.0±1

кГц


Чувствительн.

S

f=40 кГц

-59

дБ/В/мкбар


-6 дБ напр-ть

θ-6дБ

f=40 кГц

55

град.


Полоса частот

∆λ

f=40 кГц

5.0

кГц


Емкость

Cs


2100

pF

Рисунок 3.4 Зависимость чувствительности от частоты для T\R40-16

Рисунок 3.5. Диаграмма направленности T\R40-16

3.3.2 Прецизионный таймер 1006ВИ1 (NE555)

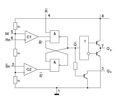
Таймер состоит из двух аналоговых компараторов С1 и С2, асинхронного потенциального R-S-триггера, мощного выходного каскада и выходного каскада с открытым коллектором. Опорные напряжения компараторов UL и UИ задаются делителем с высокой точностью: UL=1/3 UИ.П и UИ=2/3 UИ.П.

Рисунок 3.6. Структурная схема таймера

Выполнен таймер по биполярной технологии. Мощный входной каскад обеспечивает выходной ток 200 мА. Ток потребления ИС 3мА при UИ.П=+5В (UИ.П=4.5…16В).

Компаратор С2 имеет малое быстродействие - длительность входного сигнала =0 должна быть не менее 10 мкс. Таймер может формировать импульсы длительностью 10 мкс…1 ч.

Асинхронный потенциальный R-S-тригер описывается функцией переходов:

 (3.5)

где Sn и Rn - входы, на которые можно подавать как аналоговые, так и цифровые сигналы. Всю схему таймера можно рассматривать как асинхронный потенциальный триггер с двумя аналоговыми входами  и и одним цифровым входом [14].

Рисунок 3.7 Условное графическое обозначение 1006ВИ1 (NE555)

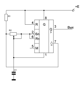
Таймер 1006ВИ1 (NE555) в схеме передающей части устройства используется в качестве генератора прямоугольных импульсов.

Рисунок 3.8. 1006ВИ1 (NE555) в качестве генератора импульсов

Т.к. необходима возможность подстройки частоты в качестве R2 используется подстроечный переменный резистор.

Конденсатор C1 заряжается от источника питания +Е через последовательно включенные резисторы R1 и R2 с постоянной времени :

 (3.6)

Разряжается конденсатор C1 через резистор R2 и выходное сопротивление каскада с открытым коллектором, которым можно пренебречь.

Постоянная времени разряда :

 (3.7)

Рисунок 3.9. Временная диаграмма работы генератора

Длительности полупериодов T1 и T2 определяются соотношениями[14]:

 (3.8)

 (3.9)

Т.к. ниже будет введен делитель частоты и формирователь скважности равной 2, то при расчете генератора нужно получить частоту 80 кГц без задания скважности, т.е. T1≠T2.

Номиналы R1,R2,C1 определяются по формулам (3.8), (3.9). Рассчитаем период генерируемого импульса Tген:

 (3.10а)

 (3.10б)

3.3.3 Микросхема К561ТМ2 (IW4013AN)

Микросхема К561ТМ2 (IW4013AN) содержит два двухтактных D-триггера. Каждый триггер имеет независимые входы D, S, R, C, Q и Q’. Логический уровень со входа D передается на выход Q все время длительности тактового импульса[17].

Рисунок 3.10 Структурная схема К561ТМ2 (IW4013AN)

Основные особенности К561ТМ2 (IW4013AN):

широкий диапазон питающих напряжений от 3 В до 15 В;

высокая помехоустойчивость;

низкая потребляемая мощность;

Рисунок 3.11 Условное графическое обозначение К561ТМ2 (IW4013AN)

Таблица 6

Таблица истинности К561ТМ2 (IW4013AN)

D

R

S

Q

Q’

0

0

0

0

1

1

0

0

1

0

-

0

0

Q

Q’

-

1

0

0

1

-

0

1

1

0

-

1

1

1

1

3.3.4 Микросхема К561ТЛ1 (IW4093AN)

Микросхема К561ТЛ1 (IW4093AN) содержит четыре независимых триггера Шмитта с элементом И на входе. Особенностью этой ИС является то, что она переключается при определенном уровне напряжения на входе, т.е. обладает формирующими свойствами и может работать при любой крутизне фронта входного сигнала. Её можно применять для формирования прямоугольных импульсов с крутыми фронтами из входного сигнала произвольной формы, но достаточной амплитуды, например синусоидального или, как в данном случае, пилообразного. Помимо прямого назначения данная ИС может использоваться в качестве элементов 2И-НЕ с повышенной помехоустойчивостью.

Рисунок 3.12 Структурная схема К561ТЛ1 (IW4093AN)

Особенностью триггеров Шмита является также то, что они имеют два порога: верхний для включения и нижний для отпускания. Разность между порогами включения и отпускания составляет порядка 0,6 В при напряжении питагия 5 В и 2 В при напряжении питагия 10 В.

7 - общий;

- +Uп

Рисунок 3.13 Условное графическое обозначение К561ТЛ1 (IW4093AN)

Питающее напряжение для К561ТЛ1 (IW4093AN) лежит в пределах от 3 В до 18 В. Напряжения на всех входах ограничено и составляет Uп ± 0.5 В.

Типичные цели применения К561ТЛ1 (IW4093AN) - в качестве формирователя импульсов, в условиях высоких уровней паразитных сигналов (шумов), в качестве мультивибраторов.

3.4 Печатная плата передающей части устройства

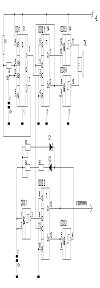
Монтаж передающей части УЗД выполнен на печатной плате. Печатная плата проектировалась в программе Sprint Layout 5.0. Плата разрабатывалась с учетом используемых микросхем и пассивных компонентов. Размер печатной платы 55х50 (мм).

Рисунок 3.14 Печатная плата передающей части УЗД

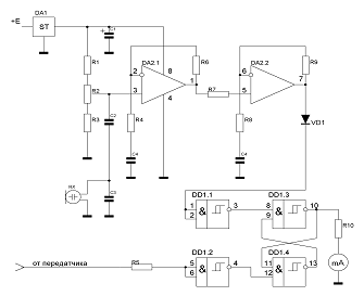
3.5 Приемная часть ультразвукового дальномера

Рисунок 3.15 Схема приемной части УЗД

Назначение приемной части УЗД - прием УЗ колебаний отраженных от препятствия, их детектирование и индикация времени запаздывания отраженного импульса относительно излученного. УЗ колебания воздуха улавливаются УЗ приемником и конвертируются в переменное напряжение. Т.к. УЗ колебания значительно ослабляются в воздухе, напряжение на приемнике TX необходимо усилить для дальнейшего детектирования. По этой же причине важно ограничить шумы по питанию в схеме, для этого используется стабилизатор напряжения DA1.

С целью усиления напряжения в схему приемной части УЗД вводятся операционные усилители. Первый каскад усиления организован на DA2.1. Делителем напряжения на R1,R3 задается смещение операционного усилителя DA2.1. С помощью R2 напряжение смещения возможно регулировать в пределах определяемых R1,R3. R6, R4 и С4 образуют петлю ООС операционного усилителя. Коэффициент усиления DA2.1 рассчитывается по следующей формуле:

 (3.11а)

и при номиналах R4=1,5 кОм; R6=120 кОм составляет:

 (3.11б)

Второй каскад усиления собран на операционном усилителе DA2.2 коэффициент усиления которого при номиналах R8=9.1 кОм; R9=120 кОм составляет:

 (3.11в)

Далее принятый и усиленный сигнал детектируется диодом VD1 и инвертируется элементом И-НЕ DD1.1.

Элементы DD1.3 и DD1.4 образуют RS триггер на входы которого подаются инвертированные отраженный и излученный импульсы.

Рисунок 3.16. Временная диаграмма работы триггера DD1.3,DD1.4

Выходы триггера соответствуют выходам приемной части УЗД. Из временной диаграммы на рисунке 3.18 видно, что на выходах приемной части УЗД присутствуют противоположные по уровням импульсы. Через резистор R10 проходят импульсы тока скважность которых в обратной пропорции связана с временем запаздывания отраженного от препятствия сигнала. Чем ближе скважность импульсов к единице, тем на меньшее значение отклоняется стрелка миллиамперметра и тем больше расстояние до препятствия.

3.6 Элементная база приемной части устройства

Приемная часть УЗД собрана на электронных компонентах белорусского производства. Данные микросхемы общедоступны и имеют низкую стоимость. Электрические параметры данных микросхем характеризуются высокой стабильностью. Также данные микросхемы имеют низкую потребляемую мощность.

3.6.1 Стабилизатор напряжения IL78

Стабилизатор напряжения IL78 - однокристальная интегральная микросхема с выходным напряжением 5В/1А. ИМС обладает низким остаточным напряжением, низким током потребления.

Микросхема стабилизатора напряжения предназначена для создания постоянного напряжения 5В с остаточным напряжением не менее 0,5 В при токе нагрузки 1 А и используется в для питания электронной аппаратуры, в том числе в автомобильной электронике.

Микросхема устойчива к перенапряжению как положительной, так и отрицательной полярности, имеет внутреннее ограничение максимального тока нагрузки с температурным сбросом выходного напряжения.

Рисунок 3.17. Микросхема IL78 в корпусе TO-220

Данная микросхема не требует внешних компонентов для применения с фиксированными параметрами. При включении в схему внешних пассивных компонентов возможно изменение электрических параметров IL78.

Рисунок 3.18 Условное графическое обозначение IL78

Основные характеристики ИМС IL78:

высокая точность выходного напряжения;

максимальный выходной ток не менее 1 А;

низкий ток потребления;

защита от перегрева;

схема устойчива к переполюсовке выводов;

применима в автомобильной электронике.

3.6.2 Операционные усилители IL558N

Микросхема IL558N содержит два операционных усилителя применимых в различных целях. Высокий уровень выходного напряжения делает эти усилители подходящими для использования в качестве повторителей напряжения.

Рисунок 3.19. Структурная схема IL4558N

Напряжение питания схемы не более 16 В.

Таблица 7

Максимальные параметры IL4558N

Символ

Параметр

Значение

Единица измерения

V+

Напряжение питания

18

В

V-

Напряжение питания

-18

В

VIDR

Дифференциальное входное напряжение

30

В

VIN

Входное напряжение

15

В

PD

Потребляемая мощность

570

мВт

Основные характеристики ИМС IL4558N:

защита от короткого замыкания;

низкая потребляемая мощность;

рабочая частота до 3 МГц;

согласование усилителей по коэффициенту усиления и фазе;

не требуется компенсация частоты.

 

- общий;

- +Uп.

Рисунок 3.20. Условное графическое обозначение IL4558N

3.6.3 Микросхема К561ТЛ1(IW4093AN)

Микросхема К561ТЛ1(IW4093AN) описана в параграфе 3.3.4.

3.7 Печатная плата приемной части устройства

Монтаж приемной части УЗД выполнен на печатной плате. Печатная плата проектировалась в программе Sprint Layout 5.0. Плата разрабатывалась с учетом используемых микросхем и пассивных компонентов. Размер печатной платы 55х35 (мм).

Рисунок 3.20. Печатная плата приемной части УЗД

Заключение

В результате обзора существующих в производстве информационных систем для автомобилей, по материалам зарубежных источников, была проанализирована ситуация на данном этапе развития подобных систем.

На основе анализа в качестве прототипа для разработки системы-аналога была выбрана существующая в производстве система облегчения парковки задним ходом с использованием ультразвуковых датчиков для демонстрации возможности создания системы с аналогичными функциями, однако, более низко стоимости. В результате была обоснована возможность создания подобной системы. Рассмотрены и описаны физические принципы, заложенные в основу функционирования данной системы. Проанализированы основные принципы пространственной локации и свойства ультразвукового излучения.

В результате разработано и создано устройство - ультразвуковой дальномер, в прикладной задаче адаптированный для определения присутствия препятствий в зоне позади автомобиля.

Устройство создано на базе электронных компонентов белорусского производства. Основные элементы устройства - интегральные микросхемы производства НПО «Интеграл». Данная элементная база доступна в торговой сети, что удовлетворяет условию доступности элементной базы устройства.

Разработанное устройство обладает рядом регулируемых параметров. При этом основные рабочие параметры устройства (частота излучения, период излучения пачки зондирующих импульсов, частота зондирующего импульса) обладают достаточной стабильностью и не изменяют свои значения при перепадах питающего напряжения, что немаловажно при создании систем, питающихся от бортовой сети автомобиля.

Список использованных источников:

. Фольксваген АГ. Ассистент экстренного торможения: Программа самообучения. / Фольксваген АГ. - Вольфсбург.: Фольксваген АГ, 2001. - 32 с.

. Ауди АГ. АУДИ Q7 Вспомогательные системы: Service training. / Ауди АГ. - Ингольштадт.: Ауди АГ, 2005. - 40 с.

. Фольксваген АГ. Автомобиль Phaeton Электронные системы, повышающие комфорт и безопасность автомобиля: Программа самообучения. / Фольксваген АГ. - Вольфсбург.: Фольксваген АГ, 2002. - 78 с.

. Фольксваген АГ. Автомобиль Phaeton Система автоматического регулирования дистанции (САРД): Программа самообучения. / Фольксваген АГ. - Вольфсбург.: Фольксваген АГ, 2002. - 40 с.

. Фольксваген АГ. Обмен данными посредством нины CAN: Программа самообучения. / Фольксваген АГ. - Вольфсбург.: Фольксваген АГ, 2001. - 32 с.

. Фольксваген АГ. Обмен данными посредством нины CAN II: Программа самообучения. / Фольксваген АГ. - Вольфсбург.: Фольксваген АГ, 2003. - 60 с.

. Ауди АГ. Ауди Q7 Ходовая часть: Service training. / Ауди АГ. - Ингольштадт.: Ауди АГ, 2005. - 48 с.

. Ауди АГ. Автомобиль Ауди А4 модели 2005 года: Пособие по программе самообразования. / Ауди АГ. - Ингольштадт.: Ауди АГ, 2004. - 32 с.

. Фольксваген АГ. Автомобиль Passat модельного года 2006: Пособие по программе самообразования. / Фольксваген АГ. - Вольфсбург.: Фольксваген АГ, 2005. - 78 с.

. Ультразвук. Маленькая энциклопедия; Под ред. И.П. Голямина. - М.: Советская энциклопедия, 1979. - 354 с.

. Шутилов, В.А. Основы физики ультразвука. - Л.: ЛГУ, 1980. - 120 с.

. Чердынцев В.А. Радиотехнические системы: Учеб. пособие для вузов. - Мн.: Вышэйшая школа, 1988. - 275 с.

. Радиолокационные станции / А.П. Реутов, Б.А. Михайлов, Г.С. Кондратенков, И.П. Аванов; Под ред. А.П. Реутова. - М.: Сов. радио, 1970. - 300 с.

. Электротехнический справочник: В 3 т. / Под общ. ред. И.Н. Орлова (гл. ред.) и др. - 7-е изд., испр. и доп. - М.: Энергоиздат, 1985. - Т. 1. Общие вопросы. Электротехнические материалы. - 488 с.

. Уэйкерли Д. Проектирование цифровых устройств. Т. 1. Учеб. пособие для студентов втузов. / Пер. с англ. - М.: Постмаркет, 2002.- 1088 с.

. Савельев И.В. Курс общей физики. Т. 1. Механика. Молекулярная физика: Учеб. пособие для студентов втузов.- 2-е изд., перераб. - М.: Наука, 1982.- 432 с.

. Угрюмов Е.П. Цифровая электроника: Учеб. пособие для студентов втузов. - М.: БХВ, 2004.- 528 с.

. Кардашев Г.А. Цифровая электроника на персональном компьютере. Electronics Workbench и Micro-Cap: Учеб. пособие для студентов втузов. - М.: Горячая линия - Телеком, 2003.- 311 с.

. Джонсон Г. Конструирование высокоскоростных цифровых устройств: Учеб. пособие для студентов втузов. / Пер. с англ. - М.: Вильямс, 2006.- 624 с.

. П. Хоровиц., У. Хилл. Искусство схемотехники. / Пер. с англ.; Под ред. А.Г. Шемятенкова. - М.: Мир, 1998.- 697 с.

. Токхейм Р. Основы цифровой электроники. / Пер. с англ.; Под ред. Л.П. Бирюкова. - М.: Мир, 1999.- 395 с.

Похожие работы на - Информационные системы автомобиля

 

Не нашли материал для своей работы?
Поможем написать уникальную работу
Без плагиата!
Без нейросетей!