Модель системы управления положением спутниковой антенны в пространстве
Министерство
образования и науки Украины
Национальный
технический университет Украины
«Киевский
политехнический институт»
Факультет
информатики и вычислительной техники Кафедра автоматики и управления в
технических системах
Курсовая
работа
Теория систем
и системный анализ
Модель
системы управления положением спутниковой антенны в пространстве
Выполнили студенты:
Прачёв А.А.
Лукьянец С.П.
Нечиталюк В.А.
Шевчук М.О.
Киев - 2010
Оглавление
1 ВВЕДЕНИЕ
ОПИСАНИЕ
ТЕХНИЧЕСКОЕ
ЗАДАНИЕ
3.1 Общие
сведения
3.1.1 Наименование
системы
.1.2 Изменения
и дополнения
3.2 Назначение
АСУ ПСА
3.2.1 Функции
АСУ ПСА
.2.2 Цели
создания АСУ ПСА
3.3 Общая
характеристика объекта управления
3.3.1 Технологическая
схема объекта
3.4 Требования
к системе
3.4.1 Требования
к системе в целом
.4.2 Требования
к функциям, выполняемым системой
.4.3 Требования
к видам обеспечения
3.5 Состав
и содержание работ по созданию АСУ ПСА
.6 Требования
к составу и содержанию работ по подготовке объекта автоматизации к вводу
системы в действие
.7 Требования
к документированию
3.7.1 Виды
и комплектность документов
.7.2 Перечень
документов
.7.3 Содержание
разделов технического задания
3.8 Источники
разработки
4 ДИАГРАММЫ
4.1 Use
Case Diagram
.2 Deployment
Diagram
.3 Statechart
Diagram
.4 Activity
Diagram
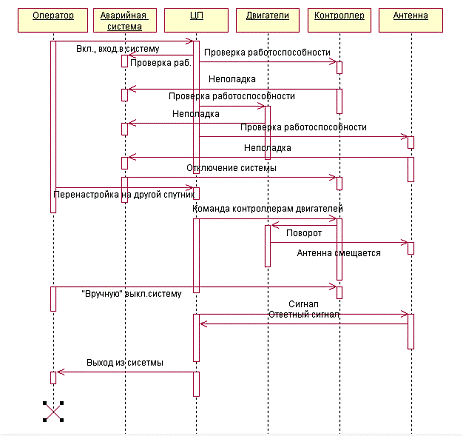
.5 Sequence
diagram
.6 Collaboration
diagram
.7 Class
Diagram
.8 Component
Diagram
5 РАЗРАБОТКА
ПРОГРАММНОЙ МОДЕЛИ
ВЫВОДЫ
ЛИТЕРАТУРА
Приложения
программная
модель спутниковая антенна
1.Введение
Данная работа описывает систему управления спутниковой антенной. Для
примера была выбрана модель управления антенной для спутников, находящихся на
геостационарной орбите.
Работа включает в себя общее описание, техническое задание, системная
модель, описанная с помощью языка UML, а также программа-макет системы управления.
1
Описание
Цель нашей работы - разработка системы автоматического управления
положением спутниковой антенны в пространстве. Спутниковые антенны в основном
делятся на антенны слежения за спутниками находящимися на геостационарной
орбите и на антенны слежения за низколетящими спутниками. Каждый из этих типов
спутников имеет свои особенности:
. Для геостационарных спутников необходимо учитывать сложные
колебательные движения спутников на геостационарной орбите.
. Для низколетящих же спутников - быстрое изменение координат
спутников на небосклоне, что требует постоянного изменения направленности
антенны. Это влечет за собой необходимость быстрого и точного позиционирования
антенны во время прохождения спутника.
. В случае перенастройки антенны на другой спутник в
автоматическом режиме, необходим простой и надежный механизм настройки
направленности антенны на другой спутник.
Фактически необходимо разработать систему управления и соответствующий
алгоритм управления. Мы решили остановиться на системе слежения за спутниками
находящимися на геостационарной орбите. Таким образом, у нас отпадает
необходимость построения сложного механизма ступенчатого разгона/торможения
антенны, необходимого в системах слежения за низколетящими спутниками для
отлавливания пролетающего по низкой орбите спутника. То есть нам остается
следить, чтобы объект слежения находился в зоне действия антенны. Точное
позиционирование антенны производится путем ступенчатого уменьшения скорости
наведения в соответствии с ошибкой наведения.
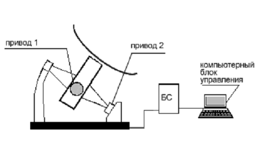
Рассмотрим структуру (рис. 1) комплекса управления спутниковой антенной,
его состав, взаимодействие составляющих его систем. Комплекс включает в себя
антенный модуль, вычислительный блок, управляющий мехатронным комплексом.
Рис.1: Структура мехатронного комплекса управления антенной
Структура автоматизированной системы управления мехатронного комплекса,
состоит из: системы управления антенной, выполняющая алгоритм
наведения-контроля, система синхронизации движения антенны и движения спутника
по небосклону.
Для решения задачи автоматизации наведения и контроля положения осей
антенны необходимо провести исследование динамических характеристик антенны, с
учетом конструктивных особенностей её монтировки и приводов. На основании
анализа схемы редукторов, применяемых в приводах, проводятся расчеты и
измерения наиболее важных параметров для автоматизации наведения - времени
разгона и выбега при торможении. Исходя из этого строится математическая модель
движений антенны.
Рис. 2. Структурная схема системы автоматического наведения антенны.
Необходимо разработать систему управления и соответствующий алгоритм
управления. Система управления (рис. 2) включает приводы, цифровые датчики ОС
(ДОС), компьютерный блок (КБК).
Точное позиционирование антенны производится путем ступенчатого
уменьшения скорости наведения в соответствии с ошибкой наведения.
2
Техническое задание
2.1 Общие сведения
2.1.1 Наименование системы
Автоматическая система управления поворотом спутниковой антенны.
Условное обозначение - АСУ ПСА.
2.1.2 Изменения и дополнения
Настоящее ТЗ может быть уточнено в процессе разработки и проектирования
АСУ ПСА путем выпуска дополнений, утвержденных в установленном порядке.
2.2 Назначение АСУ ПСА
2.2.1 Функции АСУ ПСА
АСУ ПСА предназначена для выполнения комплекса информационных и
управляющих функций, обеспечивающих:
· Слежение за спутником, который находится на геостационарной орбите,
т.е. улавливание сложные колебательные движения спутников на геостационарной
орбите.
· Автоматизированное перенастраивание на другой спутник.
2.2.2 Цели создания АСУ ПСА
Целями создания АСУ ПСА являются:
· дистанционный контроль/управление работой оборудования
инженерных систем;
· построение единой среды обмена данными систем контроля и
управления;
· получение оперативной информации о состоянии и параметрах
оборудования инженерных систем;
· повышение надежности и точности функционирования оборудования
инженерных систем;
· регистрация и создание архива всех действий и технологических
процессов, которые происходили на объекте за некоторое время;
· сокращение эксплуатационных затрат;
· снижение общего количества оборудования за счет унификации и
повышения полноты - использования функциональных возможностей оборудования
одновременно в разных подсистемах…".
2.3 Общая характеристика объекта управления
2.3.1 Технологическая схема объекта
Описание объекта:
Спутниковая антенна с автоматическим управлением.
Основные функции системы:
Установка имеет два шаговых двигателя. Один шаговый двигатель вращает
антенну вокруг своей оси на 360о градусов. Другой двигатель может
установить положение тарелки от 15о до 90о градусов
относительно платформы на которой находится антенна. К каждому двигателю
подключен вращающий трансформатор. Данный датчик позволит определять положение
спутниковой антенны в пространстве. Двигателями управляет микроконтроллер,
который выполняет программу заложенную в него для слежения за спутником. На
микроконтроллер поступают сигналы от вращающихся трансформаторов. Которые
позволяют отслеживать положение антенны в пространстве. Микроконтроллер
соединяется с компьютерным блоком. КБ получает от МК данные о работе
спутниковой антенны, а также он корректирует положение антенны, и может менять
положение антенны. Вызывая на МК определенные прерывания.
.
Обозначения
Привод - шаговый двигатель.
Д - датчик(вращающийся трансформатор).
МК - Микроконтроллер.
КБ - компьютерный блок.
2.4 Требования к системе
2.4.1 Требования к системе в целом
Требования к структуре системы
Автоматическая система управления поворотом спутниковой антенны должна
быть распределенной и выполнена на базе микропроцессорной техники.
По иерархическому принципу АСУ ПСА должна подразделяться на уровни:
нижний уровень:
o датчики поворота угла, шаговые двигатели;
o аварийные системы;
o микропроцессорные контроллеры управления подсистемами ПСА;
верхний уровень:
o порты для связи датчиков и контроллеров;
o наличие КБ;
o наличие общей шины данных, для связывание всех устройств.
Связь между компонентами системы должна осуществляться по физическим и
интерфейсным каналам.
АСУ ПСА должна быть подключена к гарантированной системе электропитания с
использованием агрегатов бесперебойного питания.
Каждый компьютерный блок должен включать:
Экран:
Экран разделен на несколько сегментов: область меню - вверху, рабочая
область и область навигации - центр, области макрокоманд управления и сообщений
- справа.
В области меню расположены командные кнопки: кнопка перехода в главное
меню, кнопки-фильтры отображения объектов на плане, кнопки навигации по меню.
В рабочей области представлены иерархические планы объекта с размещенным
оборудованием, панель навигации между системами установки.
В области макрокоманд управления содержатся кнопки, отвечающие за
настройку отдельных подсистем, а также макрокоманды для сценарного управления.
В области сообщений в виде конвертов накапливаются сообщения о событиях в
системе, которые можно просмотреть и предпринять ответные действия.
Требования к функционированию системы
АСУ ПСА должна:
обеспечивать эффективную работу технологического оборудования без
постоянного присутствия эксплуатационного персонала в зоне размещения
оборудования с минимальным количеством ручных операций и безопасными условиями;
обеспечивать высокую надежность автоматического регулирования и
управления ПСА за счёт применения современных технических средств и
программного обеспечения;
не допускать работы оборудования в аварийных режимах;
обеспечивать взаимодействие с:
· локальной вычислительной сетью главного центра управления -
по сети Ethernet;
· исполнительными механизмами и агрегатами - по физическим
каналам связи.
Требования к Показателям назначения
АСУ ПСА должна позволять производить корректировку алгоритмов управления
в случае изменения или добавление сценариев управления подсистем объекта. Для
этого:
· предусмотреть резерв по входным и выходным сигналам на уровне
- не менее 10%;
· предусмотреть запас по объёму памяти ОЗУ на уровне - не менее
15%;
· предусмотреть запас по нагрузке по выходным сигналам - на
уровне 30%;
· предусмотреть свободные места для расширения системы - не
менее 10%.
Требования к надежности
АСУ ПСА должна быть системой длительного пользования и являться
ремонтопригодным объектом с периодическим техническим обслуживанием. Требования
к показателям надёжности системы устанавливаются в соответствии с ГОСТ
24.701-84.
Требования к безотказности АСУ ПСА устанавливаются для отдельных функций.
Средняя наработка АСУ ПСА на отказ типа "Пропуск аварии" при
работе в нормальных условиях без учёта первичных преобразователей и
исполнительных механизмов должна быть не менее 100000 часов.
Критерием отказа типа "Пропуск аварии" является событие,
заключающееся в отсутствии команды управления аварийным оповещением на выходе
подсистемы при наличии любого из аварийных сигналов на её входах.
Средняя наработка АСУ ПСА на отказ типа "Ложный аварийный
сигнал" при работе в нормальных условиях без учёта первичных
преобразователей и исполнительных механизмов должна быть не менее 40000 часов.
Критерием отказа типа "Ложный аварийный сигнал" является
событие, заключающееся в наличии выдаваемой команды управления системы
безопасности при фактическом отсутствии аварийной ситуации на объекте.
Средняя наработка АСУ ПСА на отказ типа "Невыполнение команд
управления" при работе в нормальных условиях без учёта первичных
преобразователей и исполнительных механизмов должна быть не менее 40000 часов.
Критерием отказа типа "Невыполнение команд управления" является
событие, заключающееся в отсутствии необходимой команды управления в выбранном
режиме работы подсистемы.
Средняя наработка АСУ ПСА на отказ по любому из основных каналов контроля
параметров температуры, давления, освещения, движения, протечки, утечки газа,
при работе в нормальных условиях без учета первичных преобразователей должна
быть не менее 50000 часов.
Критерием отказа измерительного канала является невозможность получения
достоверной информации о параметре.
Подтверждение показателей безотказности каналов регулирования и
измерительных каналов проводится путем контрольных испытаний не реже одного
раза в три года.
Контроль показателей долговечности измерительного канала и канала
регулирования проводится путем обработки статистических данных, полученных в
условиях эксплуатации параметрическим методом по ДСТУ 3004-85.
Среднее время восстановления работоспособного состояния АСУ ПСА путём
замены неисправного сменного блока, датчика и других элиментов должно быть не
более 1 часа, включая время поиска неисправности.
Средний срок службы АСУ ПСА должен быть не менее 10 лет.
Значения показателей надёжности АСУ ПСА должны подтверждаться следующим
образом:
расчётом безотказности:
· на этапе разработки - аналитическим способом с
экспоненциальным законом распределения интенсивности отказов;
· в процессе эксплуатации - на основе наблюдения её
работоспособности на объектах эксплуатации;
· на этапе разработки - аналитическим способом по данным
экспертной оценки времени восстановления;
· в процессе эксплуатации - на основе наблюдения её
ремонтопригодности на объектах эксплуатации.
Требования безопасности
Все токоведущие части технических средств АСУ ПСА, находящиеся под
напряжением, должны иметь защиту от случайного прикосновения.
Металлические шкафы, пульты, штативы, корпуса электрооборудования должны
быть заземлены.
Электрическая изоляция гальванически разделённых цепей технических
средств АСУ ПСА относительно корпуса и между собой при температуре 20 ± 5°C и относительной влажности до 80% должна выдерживать в
течение 1 минуты действие испытательного напряжения синусоидальной формы
промышленной частоты:
· между цепями с напряжением до 40В -
250В;
· между цепями с напряжением от 60В до 250В - 1500В.
Электрическое сопротивление изоляции электрически несвязанных цепей АСУ
ПСА относительно корпуса и между собой должно быть не менее 20МОм при
температуре 20 ± 5 °C и относительной влажности до 80%.
По способу защиты человека от поражения электрическим током технические
средства АСУ ПСА должны соответствовать классу 0I и обеспечивать требования к
заземлению устройств по ГОСТ 12.2.007-75.
Проводники электропитания должны подключаться к потребителям через
защитные автоматические выключатели.
Требования к эксплуатации, техническому обслуживанию, ремонту
и хранению компонентов системы
Технические средства АСУ ПСА должны эксплуатироваться круглосуточно в
течение 365 дней в году с заданными техническими показателями.
Технические средства АСУ ПСА должны быть рассчитаны на эксплуатацию в
закрытых, отапливаемых и вентилируемых помещениях.
По защищенности от воздействия окружающей среды технические средства АСУ
ПСА должны быть обычного исполнения, со степенью защиты по ГОСТ 14254 - 80.
По устойчивости к воздействию температуры, влажности и атмосферного
давления окружающего воздуха технические средства АСУ ПСА (центральной части)
должны быть рассчитаны на работу в следующих условиях:
·
температура
окружающего воздуха - от -30°C до+55°C;
·
относительная
влажность воздуха - от30% до 80% при температуре +35°C и более низких температурах без
конденсации влаги;
·
атмосферное
давление - от 84кПа до 107кПа.
Электропитание подсистем должно обеспечиваться от основной и резервной
гальванически развязанных электросистем. В качестве основного электропитания
использовать источник переменного напряжения 220В ±10%, 50Гц, в качестве резервного -
источник постоянного напряжения 220В ±10%. Электропитание к подсистемам должно подводиться через
автоматические предохранители.
Технические средства АСУ ПСА должны сохранять работоспособность при
воздействии постоянных или переменных, частотой 50Гц, магнитных полей
напряженностью не более 40А/М.
АСУ ПСА должна позволять вести технологический процесс без постоянного
присутствия обслуживающего персонала в зоне действия технологического
оборудования.
Технические средства АСУ ПСА должны питаться от сети переменного тока с
параметрами 220В ±10%,
частотой 50 ±1Гц и
содержанием высших гармоник питающей сети не более 5%.
Требования к защите информации от несанкционированного доступа
АСУ ПСА должна иметь защиту от несанкционированного доступа к отдельным
массивам информации. Доступ к защищённым массивам информации должен
обеспечиваться по ключу или паролю с инженерной станции или с программатора.
Требования по сохранности информации при авариях
Для выяснения причин аварийных остановок технологического оборудования
предусмотреть постоянное архивирование на жестком диске станции оператора
мгновенных значений аналоговых параметров, сигналов и команд, которые выполняют
шаговые двигатели, а также команд, которые поступают с верхнего уровня системы.
Архивирование параметров АСУ ПСА дополнительно производить с периодом в одну
десятую секунду за 10 минут до и 5 минут после аварийной остановки. На случай
аварии в системе электроснабжения АСУ ПСА должна быть предусмотрена возможность
автоматического перехода на резервный источник питания.
Требования к защите от влияния внешних воздействий
Технические средства АСУ ПСА должны быть рассчитаны на эксплуатацию в на
открытом воздухе при различных погодных условий.
В помещениях, где будут установлены операторские станции и
микропроцессорные контроллеры, необходимо предусмотреть установки для
кондиционирования воздуха.
По защищенности от воздействия окружающей среды технические средства АСУ
ПСА должны быть обычного исполнения, со степенью защиты по ГОСТ - 14254 - 80.
По устойчивости к воздействию температуры, влажности и атмосферного
давления окружающего воздуха технические средства АСУ ПСА (центральной части)
должны быть рассчитаны на работу в следующих условиях:
·
температура
окружающего воздуха - от +20 ±5°C;
·
относительная
влажность воздуха - от30% до 80% при температуре +35°C и более низких температурах без
конденсации влаги;
·
атмосферное
давление - от 84кПа до 107кПа.
Технические средства АСУ ПСА (центральной части) должны сохранять
работоспособность при воздействии постоянных или переменных, частотой 50Гц,
магнитных полей напряженностью не более 40А/М.
Требования по стандартизации и унификации
Система управления должна обеспечить функционирование объекта в пределах
регламентных норм.
На экранах мониторов информация представляется в виде отдельных групп,
сообщений, графиков и таблиц.
Оперативное отображение информации должно обеспечивать достаточное
представление о ходе состояния системы.
Информация на экране дисплея должна обновляться с периодом не более 5
секунд для обзорных кадров и не более 2 секунд - для кадров контуров
регулирования.
Сигнализация о предаварийных ситуациях должна появляться по мере их
возникновения.
Тренды должны обеспечивать одновременное отображение до 5 параметров на
интервале от 20 минут до 30 суток.
Обеспечение оперативного отображение информации:
Текущее значение параметров (положение спутниковой антенны, положение
спутника, качество сигнала);
Сигнализация о выходе параметра за регламентные и/или предаварийные
значения
Информационные параметры должны быть как укрупнёнными, так и детальными
для каждого узла. При выходе параметра за регламентные или предаварийные
границы надписи, числа и гистограммы на экранах должны изменять цвет и вывод
предупреждения. Печать отчетных документов должна осуществляться в виде
рапортов определенного формата по вызову оператора.
2.4.2 Требования к функциям, выполняемым системой
АСУ УД должна выполнять функции информационные, управляющие и
противоаварийные.
Информационные функции:
· Контроль текущего состояния АСУ ПСА, её параметров и
сценариев выполнения.
· вычислительные и логические функции информационного
характера;
· автоматическая регистрация текущих значений технологических
параметров и положения исполнительных механизмов;
· диагностика исправности (состояния) управляющего оборудования
и подсистем АСУ ПСА;
· подача звуковых сигналов при включении аварийной сигнализации
и отображение на экранах мониторов код аварии;
Управляющие функции:
· автоматическое регулирование параметров
· изменение текущих значений параметров в ручном режиме;
· переключение работы различных сценариев работы АСУ ПСА;
· активация и деактивация различных частей АСУ ПСА.
· работа технологического оборудования без постоянного
присутствия обслуживающего персонала;
· возможность корректировки исходных значений параметров.
· Реакция АСУ ПСА на изменение среды по заданным сценариям.
Безопасность (Противоаварийные функции):
· Запрет выполнения команд, которые не предусмотрены алгоритмом
управления;
· Контроль корректной работы оборудования.
· При срабатывании аварийной сигнализации автоматическое
отключение неисправной установки.
2.4.3 Требования к видам обеспечения
2.4.3.1 Требования к математическому обеспечению
Математическое обеспечение микропроцессорного контроллера должно
обеспечивать выполнение следующих функций первичной обработки аналоговых
сигналов:
· расчет действительных значений;
· фильтрация сигналов (усреднение);
· сравнение с установками (технологические границы);
· формирование массива текущих значений параметров.
Математическое обеспечение микропроцессорных контроллеров, кроме функций
по обработке текущей информации, должно производить выполнение управляющих и
противоаварийных функций, в состав которых входят:
· Автоматическое срабатывание звуковой, световой сигнализаций и
вывод на экраны мониторов код аварии.
· Автоматический отключение питания аварийной установки.
· Автоматическое регулирование технологических параметров;
Математическое обеспечение должно обеспечить выполнение основных функций
АСУ ПСА, функций хранения и представления информации. Для этого необходимо
предусмотреть:
· разработку алгоритмов антипожарнойной защиты;
· разработку алгоритмов противоаварийной защиты;
· разработку алгоритмов автоматического управления вентиляцией;
· разработку алгоритмов автоматического управления отоплением;
· разработку алгоритмов сбора и первичной обработки аналоговой
и цифровой информации;
· разработку алгоритмов усреднения и интегрирования параметров;
· разработку алгоритмов учета состояния оборудования;
· разработку алгоритмов отображения информации главном пункте
управления;
· разработку алгоритмов опроса микропроцессорных контроллеров;
· разработку алгоритмов выдачи заданий микропроцессорному
контроллеру;
· разработку алгоритмов диагностики микропроцессорных
контроллеров.
2.4.3.2 Требования к информационному обеспечению
К структуре процесса сбора, обработки, передачи данных в
системе и представлению данных:
Наша АСУ ПСА имеет датчики, которые с определенным интервалом времени
замеряют основные параметры системы и посылают информацию на контролеры,
которые в свою очередь выполняют те или иные действия(будь то обращения к
другим элементам системы, запросы от других датчиков системы). Все замеренные
величины в упорядоченном виде поступают на пульт управления (пользовательский
интерфейс).
к информационному обмену между компонентами системы:
Информационный обмен между отдельными частями системы осуществляются по
общей шине данных и портам. Каждая часть системы имеет свой уникальный номер,
по которому другие элементы могут считывать информацию или выдавать управляющие
воздействие.
к информационной совместимости со смежными системами:
Наша система использует общую шину данных, по этому не составляет
трудностей для расширения системы и добавления каких-либо новых элементов не
приведет к реконфигурации системы. Новое устройство имеет свой уникальный адрес
отличный от других.
2.4.3.3 Требования к программному обеспечению
Программное обеспечение АСУ ПСА должно быть достаточным для реализации
всех функций систем и подразделяется на программное обеспечение
микропроцессорных устройств определенного назначения (преобразователей,
контроллеров) и программное обеспечение главного контрольного пункта.
Специализированное и прикладное ПО разрабатываются на стадии разработки
информационного, математического и программного обеспечения и поставляются
ЗАКАЗЧИКУ на магнитном диске. К изображению на информационных экранах
предъявляются следующие требования:
· средняя степень детализации с применением не менее восьми
цветов для легкого распознавания данных.
· изменение состояния технологических переменных преобразуется
в изменение отображения соответствующих элементов мнемосхемы (цвет, мерцание,
заполнение).
Необходимо организовать изменение подсветки соответствующего элемента в
случае изменения состояния дискретного параметра.
2.4.3.4 Требования к техническому обеспечению АСУ ПСА
Технические средства, предлагаемые для использования в АСУ ПСА должны
полностью удовлетворять всем требованиям, изложенным в настоящем ТЗ, и иметь
возможность выполнять все функции, описанные в подразделе 4.2 настоящего ТЗ.
Технические средства АСУ ПСА состоят из следующих компонентов:
· микропроцессорных контроллеров;
· датчиков, шин данных, портов;
· системы визуализации на базе компьютеров;
· системы электропитания.
В составе технических средств АСУ ПСА должны использоваться
микропроцессорные контроллеры и ЭВМ, совместимые с IBM PC AT .
Технические характеристики используемых технических средств системы
должны обеспечить взаимозаменяемость одноименных технических средств без
каких-либо изменений или регулировок в остальных устройствах.
Используемые в системе приборы и средства автоматизации должны
соответствовать по параметрам электропитания ГОСТ 721-77.
Используемые в системе технические средства должны соответствовать
требованиям надежности (см. п.4.1.4).
Уровень индустриальных радиопомех, создаваемый техническими средствами
системы при работе, а также в момент включения и выключения, не должен
превышать величин, предусмотренных "Общесоюзными нормами допускаемых
помех" №1-72-9-72.
Уровень шума, создаваемый техническими средствами, не должен превышать в
местах расположения оперативного персонала 75 дБ при диапазоне частот 600-1200
Гц по ГОСТ 12.1.003-83.
Технические средства системы должны соответствовать требованиям
безопасности по ГОСТ 12.2.007-75 и ГОСТ 12997-84.
Все внешние элементы технических средств системы, находящиеся под
напряжением, должны иметь защиту от случайных прикосновений, а сами технические
средства - иметь защитные заземления в соответствии с ПУЭ.
Характеристика системы технического обслуживания и ремонта, а также
требования к средствам технического обслуживания и ремонта, должны быть
приведены в техническом описании и инструкции по эксплуатации системы.
Весь комплекс технических средств АСУ УД при исчезновении электропитания
должен сохранять работоспособность (наблюдаемость и управляемость) не менее 1
(одного) часа с использованием агрегата бесперебойного питания UPS с запасом
мощности в 30% от номинальной.
2.4.3.5 Требования к метрологическим характеристикам
измерительных каналов
Метрологические характеристики измерительных каналов определяются и
нормируются в процессе метрологической аттестации согласно ДСТУ3215-95,
ДСТУ2682-94, ДСТУ2708-94, ГОСТ 12997-84, ГОСТ8.010-90.
Система автоматического управления должна иметь следующие метрологические
характеристики (без учета первичных преобразователей):
|
пределы допускаемой
основной приведенной погрешности каналов измерения температуры
|
- не более 0,5%;
|
|
пределы допускаемой
основной приведенной погрешности каналов измерения давления,
|
|
|
суммарный предел
допускаемой относительной погрешности по определению объемного расхода
|
- не более 1,0%
|
Для ведения технологического процесса класс точности первичных
измерительных преобразователей должен быть следующим:
· класс точности измерительных преобразователей, сигналы
которых используют при расчете противопомпажного регулирования и
противопомпажной защиты компрессора, должен быть не ниже 0,1;
· класс точности измерительных преобразователей, участвующих в
измерении расходов газа в компрессорном цехе, должен быть не ниже 0,1;
· класс точности приборов измерения осевого сдвига,
вибросмещения и виброускорения должен быть не ниже 3;
· класс точности измерительных преобразователей остальных
позиций должен быть не ниже 0,5.
Основная погрешность нормируется при следующих условиях эксплуатации:
температура окружающего воздуха - +20°С ±5°С;
относительная влажность воздуха - от 30% до 80%;
атмосферное давление - от 84 до 107 кПа;
напряжение питающей сети - 220В ± 10%;
частота -50 ± 1 Гц;
отсутствие внешних электрических и магнитных полей.
Изменение погрешности, вызванное изменением температуры окружающего
воздуха от границ области нормальных значений (от 15°С до 25°С) до любой
температура в пределах от 5°С до 50°С не должно превышать 0,5 границы
абсолютного значения предела основной погрешности на каждые 10°С.
В технической документации на систему должны быть следующие документы:
программа метрологической аттестации измерительных и вычислительных
каналов;
методика калибровки измерительных и вычислительных каналов;
методика метрологической поверки каналов в процессе эксплуатации.
2.4.3.6
Требования к методам
и средствам испытания и проверки измерительных каналов АСУ ПСА
К методам и средствам испытания и поверки измерительных каналов
предъявляются следующие требования:
в качестве образцовых средств измерения при контроле метрологических
характеристик измерительных каналов должны использоваться серийно выпускаемые
образцовые приборы все измерительные ИК АСУ ПСА подлежат периодической поверке;
ИК поверяются комплексно, включая, все первичные измерительные
преобразователи и средства отображения информации в соответствии с ГОСТ
8.438-81;
входные сигналы ИК в поверяемых точках диапазона измерений должны иметь
фиксированное значение технологического параметра или обеспечена его имитация
образцовой мерой;
поверка должна осуществляться с помощью серийно выпускаемых средств
измерений, которые определяются методами поверки измерительных компонентов ИК;
методические указания по поверке ИК должны предусматривать их поверку
комплексно в соответствии с ГОСТ 8.326-89;
после проведения поверки не допускается какое-либо изменение структуры ИК
без разрешения ведомственной метрологической службы.
Создаваемые в составе АСУ ПСА ИК и ИС подлежат метрологической аттестации
на объекте в установленном порядке ГП «Укрметртестстандарт».
2.5 Состав и содержание работ по созданию АСУ ПСА
|
№
|
Наименование этапов работ
|
Срок выполнения
|
|
Разработка технического
задания
|
Согласно календарного плана
|
EQR Technologies
|
|
Разработка общесистемных
решений
|
Согласно календарного плана
|
EQR Technologies
|
|
Разработка информационного
обеспечения
|
Согласно календарного плана
|
EQR Technologies
|
|
Разработка математического
и программного обеспечения антипомпажной защиты
|
Согласно календарного плана
|
EQR Technologies
|
|
Разработка математического
и программного обеспечения микропроцессорных контроллеров для контроля и
управления ТКА101
|
Согласно календарного плана
|
EQR Technologies
|
|
Разработка технического
обеспечения для объекта
|
Согласно календарного плана
|
EQR Technologies
|
|
Разработка организационного
обеспечения
|
Согласно календарного плана
|
EQR Technologies
|
|
Поставка оборудования АСУ
ПСА
|
Через 100 дней после
перевод аванса
|
EQR Technologies
|
|
Монтаж АСУ ПСА
|
Через 2 месяца после
поставки оборудования
|
EQR Technologies
|
|
Пусконаладочные работы АСУ
ПСА
|
Через 2 месяца после
окончания монтажных работ
|
EQR Technologies
|
|
Шефмонтаж АСУ ПСА
|
Согласно календарного плана
|
EQR Technologies
|
|
Пусконаладочные работы АСУ
ПСА
|
Согласно календарного плана
|
EQR Technologies
|
|
Комплексная наладка АСУ ПСА
|
Через 30 дней после
подписания акта рабочей комиссией
|
EQR Technologies
|
2.6 Требования к составу и содержанию работ по подготовке
объекта автоматизации к вводу системы в действие
При подготовке объекта к внедрению АСУ ПСА заказчик, эксплуатирующий
систему, должен:
·
обеспечить
готовность объекта к проведению монтажных работ по созданию АСУ ПСА;
·
осуществить
входной контроль средств АСУ ПСА на комплектность и соответствие технической
документации проекту;
·
выполнить наладку
и госповерку установки;
·
совместно со
специализированными организациями осуществить инженерный надзор за монтажом и
наладкой центральной и периферийной частей АСУ ПСА;
·
организовать и
провести с участием разработчика, соисполнителей и Заказчика приемосдаточные
испытания АСУ ПСА;
·
выполнить
изменения в технологической схеме объекта, предложенные разработчиком АСУ ПСА и
согласованные с проектной организацией.ПРИМЕЧАНИЕ: Заказчик выполняет
вышеуказанные работы самостоятельно или с привлечением специализированных
организаций.
2.7 Требования к документированию
2.7.1 Виды и комплектность документов
Виды и комплектность документов на АСУ ПСА регламентированы положениями
ГОСТ 34.201-89.
2.7.2 Перечень документов
Разработке подлежит:
·
общесистемные
проектные решения;
·
комплект
документов организационного обеспечения;
·
комплект
документов математического обеспечения;
·
комплект
документов программного обеспечения;
·
комплект
документов информационного обеспечения.
2.7.3 Содержание разделов технического задания
Содержание разделов технического задания может уточняться в установленном
порядке протоколами (подраздел 3.3 ГОСТ 34.602-89) в процессе разработки и
ввода в действие АСУ ПСА без внесения изменений в техническое задание.
2.8
Источники разработки
1
ГОСТ 34.602-89
Информационная технология. Техническое задание на создание автоматизированной
системы.
2
Временный
технологический регламент компрессорного цеха Качановского ГПЗ.
3
“Общие правила
взрывобезопасности для взрывопожароопасных химических, нефтехимических и
нефтеперерабатывающих производств" ОПВБ - II, Москва, "Недра",
1982г.
4
"Правила
устройства электроустановок" шестое издание, 1985 г.
5
"Правила
технической эксплуатации электроустановок потребителей" четвертое издание,
утвержденное 21.12.84 г.
6
ОСТ 36.13-90
"Щиты и пульты систем автоматизации технологических процессов".
7
СНиП 2.04.05-91
"Отопление, вентиляция и кондиционирование воздуха".
8
ДСТУ3215-95
"Метрологічна атестація засобів вимірювальної техніки. Організація та
порядок проведення".
9
ГОСТ 721-77
"Системы электроснабжения, сети, источники, преобразователи и приемники электрической
энергии. Номинальные напряжения свыше 1000 В".
10 №1-72-9-72 "Общесоюзные нормы
допускаемых помех".
11 ГОСТ 12.1.003-83 "Система
стандартов безопасности труда. Шум. Общие требования безопасности".
12 ГОСТ 12.2.007-75 "Изделия
электротехнические. Общие требования безопасности".
13 ГОСТ 12997-84 "Изделия ГСП.
Общие технические условия".
14 ГОСТ 34.201-89 "Виды,
комплектность и обозначение документов при создании автоматизированных
систем".
15 ГОСТ 22315-77 "Средства
агрегатные информационно-измерительных систем. Общие положения".
16 ГОСТ 14254 - 80 "Изделия
электротехнические. Оболочки. Степени защиты. Обозначения. Методы
испытаний".
.2Deployment Diagram

Statechart Diagram
a. Activity Diagram
b.
Sequence diagram

c. Collaboration diagram

d.
Class
Diagram
e. Component Diagram
4.
Разработка
программной модели
Перед вами программный продукт, иллюстрирующий работу антенны слежения за
спутником, находящимся на геостационарной орбите. Следует отметить, что данный
макет разрабатывался под веб-браузер «Opera», поэтому во избежание некорректной
работы приложения рекомендуется установить данный браузер на вашем ПК.
Инсталлятор веб-браузера «Opera» вы найдете на прилагаемом компакт диске в каталоге
«Дополнительное ПО».
Итак, приступим к обзору макета.
В левой части макета в выпадающем списке мы можем выбирать спутник. При
помощи кнопки «Reassign antenna» мы начинаем процесс настройки антенны на
нужный спутник.
В центральной части макета располагается изображение внешнего вида
указанного спутника. Если таковой не выбран, то размещается заставка -
фотография Земли из космоса. Ниже окна внешнего вида указывается название
спутника, а также его координаты в радиальной системе исчисления.
В правой части макета находится индикатор состояний антенны (настройка
или статическое состояние), индикаторы аварийной световой и звуковой
сигнализации, а также кнопки принудительного их включения. Ниже расположено
окно, где указано название спутника, на который происходит настройка антенны,
уровень сигнала, возвращаемый антенной, координаты, на которые указывает
антенна в текущий момент, а также кнопка её принудительной остановки.
Продемонстрируем работу системы на маленьком примере. Из выпадающего
списка спутников мы выбрали спутник №2 и нажали кнопку «Reassign antenna».
Появилось окно ожидания настройки на новый спутник. В центральной части макета
появился рисунок с внешним видом спутника, его название, а также его координаты.
В правой части макета изменилось состояние антенны (со «STANDING» на
«MOVING»), также появился слабый сигнал - первый признак того, что антенна
начала поворот в направлении спутника.
На третьем рисунке видно, что антенна полностью настроилась на спутник.
Это также легко проверить, сравнив координаты спутника и координаты направления
антенны. На этом рисунке также проиллюстрирована работа принудительного
включения световой и звуковой аварийной сигнализации.
Выводы
При выполнении лабораторных работ по курсу ТССА мы разработали систему
управления антенной в пространстве. Наша система рассчитана на работу со
спутниками, находящимися на геостационарной орбите, переключение между спутниками,
настройка на них, а также вхождение в аварийные режимы работы разной степени.
Функции оператора ограничены - переключение позиционирования антенны на
различные спутники, контроль ошибок и нештатных ситуаций, а также включение
аварийного режима работы и включение/выключение системы.
При проектировании системы были разработаны UML-диаграммы для ускоренного
обучения персонала работе с системой, а также для возможной модификации
системы.
Поскольку спутниковая связь, телефония и телевидение широко используются,
наша система может найти применение в любой стране мира, в том числе и в
Украине.
Хотя разработанная система представляет собой готовый к внедрению проект,
она предусматривает возможность дальнейшего развития и модификации, вплоть до
вхождения в состав или слияния с другими системами.
Литература
1. Бесекерский В.А.,
Попов Е.П. Теория систем автоматического регулирования
<#"563995.files/image015.gif">

Приложение Б
Дополнительно на компакт-диске прилагаются материалы по данному проекту:
. Информационные материалы:
. Диаграммы
. Макет
. Дополнительное ПО