|
C1, нФ
|
C2, нФ
|
L1, мГн
|
L2, мГн
|
R1, кОм
|
R2, кОм
|
U, В
|
T, мкс
|
|
2
|
1
|
1
|
2
|
2
|
2
|
1
|
5
|
1. НАХОЖДЕНИЕ КОРРЕЛЯЦИОННОЙ ФУНКЦИИ
ВХОДНОГО СИГНАЛА
1.1 Нахождение корреляционной
функции для входного сигнала, сдвинутого на
на интервале
При обработке сигналов часто
приходится сравнивать сигнал со смещёнными во времени копиями этого сигнала, а
также другими сигналами. О степени связи сигнала со смещёнными копиями можно
судить по корреляционным функциям. Для вещественного сигнала S(t), имеющего
конечную энергию на бесконечном интервале времени автокорреляционная функция определяется
следующим образом:
сигнал цепь импульсный
спектральный фазочастотный
(1.1)
где
-интервал сдвига функции.
При таком определении
автокорреляционная функция (АКФ) имеет размерность энергии.
В нашем случае мы имеем сигнал
треугольной формы, представленный на рис 1.1.
Рис 1.1 Исходный сигнал.
Математически исходный сигнал можно записать:
Рис.1.2 Смещенная во времени копия
сигнала
Корреляционная функция для входного
сигнала, сдвинутого на
на
интервале [τ, T], согласно
(1.1) определяется следующим образом:
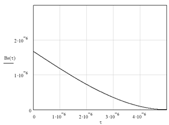
График корреляционной функции
представлен на рис. 1.3
Рис.1.3 Корреляционная функция
входного сигнала
1.2 Нахождение интервала корреляции:
(1.2.1)
(1.2.2)
(1.2.3)
Подставляя (1.2.2) и (1.2.3) в (1.2.1), найдем
значение интервала корреляции:
(с)
2.
Спектральный анализ входного сигнала
2.1 Спектральная плотность входного
сигнала
(2.1.1)
Данная функция является спектральной плотностью
сигнала s(t).
Формула (2.1.1) осуществляет преобразование Фурье данного сигнала. Спектральная
плотность - комплекснозначная функция частоты, одновременно несущая информацию
как об амплитуде, так и о фазе элементарных синусоид. Модуль спектральной
плотности есть амплитудный спектр сигнала, а ее аргумент - фазовый спектр.
Запишем математическое выражение для
входного сигнала, используя единичную функцию
:
(2.1.2)
График входного сигнала представлен на рис. 2.1
Рис.2.1 Входной сигнал
Представим сигнал в операторной форме. При
нахождении изображения сигнала по Лапласу необходимо учитывать свойство
временного сдвига:
(2.1.3)
При этом изображения простых сигналов
определяются как:
(2.1.4)
Применяя свойство линейности и временного сдвига
(2.1.3), а также, учитывая (2.1.4) найдем изображение нашего сигнала:
(2.1.5)
Так как площадь фигуры, ограниченной графиком
функции s(t)
и осью абсцисс, является конечной величиной, сигнал s(t)
- абсолютно интегрируемый, следовательно, для перехода от изображения к
спектральной плотности достаточно заменить p
на jω.
Заменив p
на jω,
получим:
Для преобразования используем
формулу Эйлера (2.1.6):
(2.1.6)
Тогда

(2.1.7)
2.2 Нахождение амплитудного и
фазового спектров входного сигнала
Амплитудный спектр входного сигнала есть модуль
спектральной плотности. Согласно этому можно записать аналитическое выражение
амплитудного спектра входного сигнала:
(2.2.1)
Амплитудный спектр сигнала - функция
чётная, поэтому будем рассматривать график только в области положительных
частот.
График амплитудного спектра
представлен на рис. 2.2
Рис 2.2 Амплитудный спектр входного
сигнала
Фазовый спектр представляет собой
аргумент спектральной плотности входного сигнала:
График фазового спектра представлен
на рис. 2.3
Рис 2.3 Фазовый спектр входного
сигнала
3.
Частотный анализ
3.1 Нахождение частотного
коэффициента передачи цепи
Целью частотного анализа является
получение двух важных характеристик: амплитудно-частотной характеристики (АЧХ -
зависимость модуля комплексного выражения тока контура от частоты входного
сигнала) и фазочастотной характеристики (ФЧХ - зависимость фазы от частоты
входного сигнала). Для получения этих характеристик достаточно найти частотный
коэффициент передачи цепи. Его модуль определяет АЧХ цепи, а аргумент - ФЧХ.
Представим исходную схему в
операторной форме, причем
,
,
,
,
где p - оператор
Лапласа (рис. 3.1).
Рис 3.1 Исходная схема в операторной
форме.
Передаточная функция цепи
определяется отношением напряжения на выходе цепи к напряжению на входе:
(3.1.1)
Найдем падение напряжения на выходе
и на входе
. Методом
эквивалентного преобразования упростим нашу схему (рис. 3.2):
Рис 3.2 Эквивалентная схема цепи.
(3.1.2)
Запишем выражения для
и
:
,
тогда
(3.1.3)
;
(3.1.4)
Далее найдем частотный коэффициент передачи
цепи, для этого заменим оператор p
на
jω, получим:
(3.1.5)
3.2 Амплитудно-частотная и
фазочастотная характеристики
Модуль коэффициента передачи определяет АЧХ
цепи, т.е. можно записать:
(3.2.1)
График АЧХ представлен на рис. 3.3:
Рис 3.3 Амплитудно-частотная характеристика
цепи.
Аргумент коэффициента передачи
определяет фазочастотную характеристику цепи, т.е.
График ФЧХ представлен на рис. 3.4:
Рис 3.4 График ФЧХ для заданной цепи.
4.
Переходная и импульсная характеристики цепи
4.1 Определение переходной
характеристики цепи
Переходная характеристика g(t) представляет
собой реакцию цепи на входной сигнал, описываемый единичной функцией
.Сначала
найдем g(t) в
операторной форме, а затем - оригинал.
Для g(p) верно
равенство:
Чтобы найти оригинал по Лапласу от этого
выражения воспользуемся теоремой вычетов. Сначала найдем полюсы данной функции.
Для этого решим уравнение:
Тогда
Найдем вычеты:
Оригинал - это сумма всех
вычетов.Так как корни получились комплексно сопряженными и
, то
График переходного процесса представлен на рис.
4.1.
Рис 4.1 Переходная характеристика цепи.
4.2 Определение
импульсной характеристики цепи
Переходная и импульсная
характеристики связаны следующим соотношением: h(t)=
Продифференцируем переходную
характеристику цепи и найдем импульсную:
График импульсной характеристики приведен на
рис. 4.2.
Рис 4.2 Импульсная характеристика цепи.
5.
Спектральный анализ выходного сигнала
5.1 Определение спектральной
плотности выходного сигнала
Основная формула спектрального метода, свидетельствующая
о том, что частотный коэффициент передачи системы служит множителем
пропорциональности между спектральными плотностями сигналов на входе и на
выходе выглядит следующим образом:
(5.1.1)
Подставив (3.1.5) и (2.1.7) в
(5.1.1), получим:
(5.1.2)
5.2 Нахождение амплитудного и
фазового спектров выходного сигнала
Амплитудный спектр выходного сигнала есть модуль
его спектральной плотности. Справедливо равенство:
График амплитудного спектра
выходного сигнала представлен на рис.5.1.
Рис 5.1 Амплитудный спектр выходного
сигнала
Фазовый спектр выходного сигнала
есть аргумент его спектральной плотности.
Фазовый спектр представлен на
рисунке 5.2:
Рис 5.2 Фазовый спектр выходного
сигнала
6. Выходной
сигнал
Выходной сигнал в операторной форме
имеет вид:
Обозначим
(6.1)
Найдем оригинал
.
Найдем особые точки:
Разобьем (6.1) на сумму простейших дробей:
Обозначим:
,
Тогда
(6.4)
Найдем вычеты каждой дроби в отдельности с
учетом (6.3):
Тогда оригиналы будут иметь вид:
(6.5)
Подставим (6.5) в (6.4):
По свойствам временного сдвига
запишем:
Запишем выходной сигнал:
График выходного сигнала представлен на рис.
6.1.
СПИСОК ИСПОЛЬЗОВАННОЙ ЛИТЕРАТУРЫ
1.
Кириллин А.Н. Основы теории сигналов: Учебное пособие. Рыбинск 2004.
.
Гоноровский И.С. Радиотехнические цепи и сигналы: Учебник для вузов.-4-е изд.,
перераб. и доп. - М.: Радио и связь,1986.-512 с.: ил.
.
СТП 1.01-2002 Общие требования к оформлению учебных документов. -
Введ.10.12.2002.-28с.
.
Баскаков С.И. Радиотехнические цепи и сигналы: Учебник для вузов по специальности
«радиотехника».-2-е изд., перераб. И доп. - М.: Высш. шк., 1988-448 с.: ил.