Поршень двигателя внутреннего сгорания

  • Вид работы:
    Отчет по практике
  • Предмет:
    Другое
  • Язык:
    Русский
    ,
    Формат файла:
    MS Word
    2,12 Мб
  • Опубликовано:
    2012-05-13
Вы можете узнать стоимость помощи в написании студенческой работы.
Помощь в написании работы, которую точно примут!

Поршень двигателя внутреннего сгорания

Министерство транспорта Российской Федерации Федеральное агентство железнодорожного транспорта

Омский государственный университет путей сообщения

Кафедра ТТМ и РПС








Отчет по производственной технологической практике













Омск, 2011

Введение


Преддипломная практика является неотъемлемой частью учебного процесса. В ходе ее прохождения студент получает углубление и закрепления знаний и профессиональных навыков, полученных в процессе обучения на основе изучения практических ситуаций. Целью данной практики является закрепление и расширение теоретических знаний, полученных студентами при изучения дисциплин « Технологические процеесы машиностроительного производства», « Метрология, стандартизация и сертификация», «Проектирование и производство заготовок», «Резание материалов и режущий инструмент» и др. Базой преддипломной практики мною было выбрана

Автобаза Технологического транспорта (АТТ) Айхальского горно-обогатительного комбината (АГОКа)

Задача практики - изучение технологического процесса производства типовых деталей.

Теоретические сведения и практические навыки, получаемые на практике, являются основой для курсовых проектов и работ по дисциплинам «Технология машиностроения» и «Резание материалов и режущий инструмент», поэтому при технологической практике необходимо:

ознакомиться с технологической документацией, ее оформлением по ЕСТД и ЕСКД, технологией обработки корпусов, валов, зубчатых колес и других деталей;

изучить основные виды режущего инструмента и его стандартизацию;

ознакомиться с основными способами получения заготовок;

получить представление о назначении и работе универсальных и специальных станочных приспособлений;

изучить автоматические, агрегатные и другие специализированные и специальные высокопроизводительные станки;

ознакомиться с организацией контроля деталей на рабочих местах станочника и контролера;

изучить вопросы организации труда станочника, техники безопасности, промышленной эстетики;

ознакомиться с обязанностями мастера механического цеха. Производственная база Автобазы Технологического Транспорта относится к полнокомплектному типу, где производятся все виды ремонта, там же хранятся автотранспортные средства, кроме этого производится обеспечение ремонтной службы материалами и запасными частями. В производственную базу также входит комплекс сооружений и оборудования для заправки и хранения горюче-смазочных материалов, пункт мойки автомобилей, пункт диагностики, административно-бытовые здания, складское хозяйство и подсобные помещения. В ходе прохождения практики были пройдены такие основные этапы как: - инструктаж по технике безопасности,прохождение медицинского обследования; - ознакомление с инструктивным материалом, отделами предприятия; В ходе подготовки данной работы изучены и освоины: - структуры АТТ; - структуры технического отдела АТТ; - цели и задачи системы ремонтов технологического транспорта в АТТ; - процесс движения информации о проведенных ремонтах;

1. Характеристика предприятия

.1 Общие местоположение описываемого предприятия

Географические характеристики. Республика Саха - Якутия расположена на севере Восточной Сибири, в бассейне рек Лена, Алдан, Витим, Вилюй. С экономикой и географической точки зрения республика занимает не самое выгодное географическое положение: по ее территории не проходит крупных железнодорожных и автомобильных магистралей.


Климатические условия республики Саха - Якутия формируются под влиянием солнечной радиации, поступающей на земную поверхность, циркуляции воздушных масс, а также подстилающей поверхности (рельеф, водная поверхность, характер растительности, цвет поверхности и т.д.). Средняя годовая температура воздуха на всей территории республики немногим выше нуля. Самыми холодными месяцами являются ноябрь, декабрь, январь, февраль и март, температура воздуха опускается до - 60°С. Самый теплый месяц - июль, средняя температура воздуха которого +30°С. Удаленность от морей и расположение в центре Азиатского материка придают климату резко континентальный характер.

Численность населения составляет 2,6 млн. людей. По численности населения республика занимает пятое место среди регионов Сибирского федерального округа и 21-е среди субъектов РФ. Из них 2 млн. 136 тыс. человек постоянно проживают на территории республики. Со времени проведения переписи 2010 года население региона сократилось на 17%.

Алмазодобывающая промышленность - это ведущая отрасль экономики республики. Во всероссийском разделении труда она занимает видное место. Бурному развитию промышленности способствовало наличие природных ресурсов. Полезные ископаемые в сочетании с лесными ресурсами благоприятствуют формированию территориально - производственных комплексов и промышленных районов. Важное значение имеет также географическое положение и наличие транспортных путей.

Особенностью специализацией промышленности региона является ориентация на вывоз продукции в виде сырья и полуфабрикатов в другие регионы страны и на экспорт, т.е. промышленный потенциал имеет ярко выраженную сырьевую ориентацию. Структура промышленности республики представлена следующими отраслями: горнодобывающая промышленность, обрабатывающая промышленность.

Цветная металлургия представлена ее начальными циклами добычи алмазов и кимберлитовой руды на месторождениях, обогащением, дроблением кимберлита и добыче сырья, а так же вывозом на свои ограночные предприятия в Западной части и Восточной части Российской Федерации. Цветная металлургия - отрасль экономики области, имеющая общегосударственное значение.

Машиностроение и металлообработка имеют для региона важное значение. Главная задача отрасли - обеспечение потребности и обслуживание развивающихся отраслей народного хозяйства и в первую очередь золото- и угледобывающую, химическую и нефтеперерабатывающую промышленность, энергохозяйство и транспорт. Машиностроительное предприятие выпускает изделия и оборудования для различных отраслей промышленности.

Лесная, деревообрабатывающая и целлюлозно-бумажная промышленность - одна из основных отраслей народного хозяйства региона по своему экономическому значению и самая широко распространенная по территории. Лесная промышленность занимает первое место по численности промыш-ленно-производственного персонала в республике, третье по общему объему валовой продукции после топливной и металлургии. Она представляет сложный комплекс взаимосвязанных отраслей, которые работают по отработанной технологической схеме: леспромхозы заготавливают древесину (сырье), которая поступает в сплавные конторы, затем идет на перевалочные базы, а далее лес (древесина) поступает на деревообрабатывающие и перерабатывающие заводы и предприятия, которые получают и реализуют готовую продукцию.

Пищевая промышленность в области развивается для обеспечения потребностей населения продуктами питания. Наибольшее развитие в пищевой промышленности получило сыродельная, рыбная отрасли и производство дрожжей. Якутск является крупным центром пищевой промышленности. На его территории находится несколько хлебозаводов, макаронная, бисквитная, кондитерская фабрики, фабрики-кухни, крупнейший в регионе молокозавод, самый крупный в регионе мясокомбинат, пивоваренный завод и другие.

Горнодобывающая промышленность - отрасль хозяйства области, возникшая в дореволюционное время. Горнодобывающая промышленность республики представлена добычей золота, алмазов, каменного угля, железной руды, слюды, гипса, известняков, соли, каолиновых глин, стекольных песков. Наиболее развита добыча и обработка каменного угля, цветных метеллов и алмазов, крупные месторождения: Удачнинское, Юбилейнинское, Комсомольское, Интернациональное, Накынское.


Одним из крупнейших месторождений алмазов России является кимберлито-вая трубка «Юбилейная». Разработка месторождения началась в 1989 году, и на сегодняшний день максимальная глубина карьера составляет 365 метров. Проектная глубина свыше 500 метров. Разработку карьера ведет Айхальский горно-обогатительный комбинат. На данный момент АГОК ведет разработку и добычу алмазов на двух карьерах «Юбилейный» и «Комсомольский», а также на подземном руднике «Айхал». В этом юбилейном году Айхальскому горно-обогатительному комбинату исполняется 50 лет со дня освоения первых в посёлке предприятий, карьера «Айхал» и обогатительной фабрики №8.

На кимберлитовых карьерах Якутии с начала их отработки, автомобильный транспорт был и остается до настоящего времени единственным видом транспорта, обеспечивающим ведение горных работ в сложных горнотехнических, геологических и климатических условиях. Большегрузный автотранспорт в условиях Крайнего Севера при отдаленности карьеров от про-мышленно-развитых регионов страны, сложной транспортной схеме доставки материально-технических ресурсов обладает рядом преимуществ перед другими видами транспорта. К его достоинствам относятся мобильность, возможность быстрого ввода в эксплуатацию новой импортной и отечественной техники, более высокая надежность в работе.

Одним из основных подразделений Айхальского горно-обогатительного комбината Акционерной компании «АЛРОСА» является автобаза технологического транспорта (Автобаза Технологического Транспорта), которая осуществляет перевозки вскрышных пород и кимберлитовой руды из карьера трубки «Юбилейная» на отвалы, рудный склад временного хранения и обогатительную фабрику №14. Главной задачей Автобазы Технологического Транспорта является обеспечение потребностей карьера «Юбилейный» в перевозках горной массы и своевременной доставки руды в пункт назначения -«Обогатительная Фабрика №14».

Вывоз осуществляется большегрузными автосамосвалами БелАЗ- 75131; Холпак 510Е; Юнит Риг МТ3300 и Юнит Риг МТЗЗООАС грузоподъёмностью 136 тонн, а также БелАЗ-75125 грузоподъёмностью 120 тонн. На карьере «Юбилейный» с начала 2005г. внедрён и действует комплекс АСУ ГТР, поставленный канадской компанией WENCO. Под управлением АСУ ГТР эксплуатируются погрузочные средства карьера и технологический карьерный транспорт Автобазы Технологического Транспорта. Производственная база Автобазы Технологического Транспорта относится к полнокомплектному типу, где производятся все виды ремонта, там же хранятся автотранспортные средства, кроме этого производится обеспечение ремонтной службы материалами и запасными частями. В производственную базу также входит комплекс сооружений и оборудования для заправки и хранения горюче-смазочных материалов, пункт мойки автомобилей, пункт диагностики, административно-бытовые здания, складское хозяйство и подсобные помещения.

В течение всего года вывозка осуществляется в сложных климатических условиях, где температура в зимний период опускается до минус пятидесяти семи градусов по Цельсию. В весенне-осенний период дорожные условия ухудшаются из-за интенсивной оттайки, размывания и разрушения дорожного полотна. Все это требует больше времени уделять подготовке и организации производственного процесса.

Автобаза технологического транспорта ищет и внедряет новые методы организации эксплуатации и ремонта карьерного транспорта. Организовывает квалификационные проверки и обучение водителей, слесарей и специалистов.

.2 Организационная структура предприятия

Автобаза технологического транспорта - это сплоченный трудовой коллектив опытных ремонтников, водителей и специалистов, имеющий в своём распоряжении современное гаражное оборудование, различные диагностические, ремонтные и испытательные стенды. В автобазе технологического транспорта Айхальского горно-обогатительного комбината налажена и осуществляется четкая система взаимодействия между техническими службами и службой эксплуатации.

Вышестоящим органом управления подразделения является Айхальский горно-обогатительный комбинат во главе с директором комбината. Текущее руководство деятельностью автобазы осуществляет начальник автобазы. Он руководит всеми службами, отделами и несет ответственность перед управлением комбината за производство.

Как структурное подразделение Айхальского горно-обогатительного комбината Автобаза Технологического Транспорта состоит из шести служб. Основные две службы - это служба эксплуатации и авторемонтные мастерские (АРМ). К другим службам относится:

·   служба безопасности дорожного движения;

·   отдел главного механика;

·   отдел главного энергетика;

·   служба КИП и А

·   служба снабжения

Руководство технической службы осуществляет главный инженер, который несет ответственность за техническое состояние подвижного состава, состояние и развитие технической базы, материально-техническое снабжение.

Службой эксплуатации руководит заместитель начальника автобазы по эксплуатации. Он через начальников смен и диспетчеров руководит работой по оперативному регулированию грузоперевозок, обеспечению ритмичного выхода автомобилей на линию по утвержденным планам перевозок. Ведет учет, организовывает проверку состояния дорог, подъездных путей в зоне работы. Контролирует работу подвижного состава на линии, соблюдение установленных правил перевозок, инструктажа водительского состава. Проводит сверку объемов перевозимых грузов. Водители большегрузных автосамосвалов и слесари по ремонту технологического транспорта работают по графику четырех технологических смен.

Ремонтно-технической службой руководит начальник Авто-Ремонтных Мастерских через сменных мастеров и начальников участков. Он отвечает за техническую готовность парка машин. Ремонт и обслуживание технологического транспорта осуществляется в боксах авторемонтных мастерских, где находятся участки текущего и планового ремонта, специализированные участки и линия Технического Обслуживания.

Технический отдел разрабатывает планы и мероприятия по внедрению новой техники и технологии производственных процессов, проводит техническую учебу по подготовке кадров и повышению квалификации рабочих и ИТР; организовывает изобретательскую и рационализаторскую работу и внедрение рационализаторских предложений; составляет технические нормативы и инструкции, конструирует нестандартные оборудование, приспособления, оснастку.

Отдел главного механика осуществляет содержание в технически исправном состоянии здания, сооружения, энергосилового, кранового и сани-тарно-технического хозяйств, а также монтаж, обслуживание и ремонт производственного оборудования.

Отдел главного энергетика- энергетическое снабжение предприятия, ремонт энергетического оборудования.

Отдел по технике безопасности (ТБ)и противопожарной безопасности (ПБ) разрабатывает и проводит мероприятия по охране труда и безопасности, изучает причины травматизма и принимает меры по их недопущению и устранению.

Служба безопасности дорожного движения ведет учет Дорожно-Транспортных Происшествий, организовывает проверку состояния дорог, подъездных путей в зоне работы технологического транспорта. Также контролирует работу подвижного состава на линии, соблюдение установленных правил перевозок и правил дорожного движения, проводит инструктаж водительского состава.

Планово-экономический отдел осуществляет перспективное, годовое и квартальное технико-экономическое планирование, доводит плановые задания до производственных подразделений, ведет статистический учет, анализирует деятельность предприятия.

Отдел труда и заработной платы занимается корректированием и расчетом заработной платы трудового коллектива Автобазы Технологического Транспорта.

Служба контрольно-измерительных приборов и автоматики решает вопросы автоматизации производства, ремонта и поверки контрольно-измерительных приборов и аппаратуры, обеспечение Автобазы Технологического Транспорта радио и телефонной связью.

Отдел материально-технического снабжения обеспечивает Автобазу Технологического Транспорта материально-техническими ресурсами и запасными частями, составляет заявки по снабжению и обеспечивает правильную организацию работы складского хозяйства и складского учёта.

Отдел технического контроля осуществляет контроль за качеством выполняемых работ всеми производственными подразделениями, проводит периодический выборочный контроль технического состояния подвижного состава при его приеме и выпуске на линию, анализирует причины возникновения неисправностей подвижного состава.

Начальник - руководит всеми видами деятельности предприятия, организует работу и взаимодействие всех структурных подразделений предприятия.

Главный инженер - является важнейшим структурным производственным подразделением. Основные задачи главного инженера - это организация отдела главного энергетика, отдела производственного контроля по охране, отдела главного механика, начальника технической базы и нефтебазы.

Для выполнения возложенных на гаражную службу функций служба эксплуатации может требовать от отдела главного механика необходимых данных, например, - ежедневных сведений о техническом состоянии автотранспортных средств, т.е. готовности его к выпуску на линию на предстоящий период; от планово- экономического отдела сведений о плановом задании и фактическом уровне показателей, имеющих отношение к службе эксплуатации.

Рабочее время водителей регулируется общим трудовым законодательством с учетом особенностей организации транспортного процесса и Положением о рабочем времени и отдыхе водителей автомобилей.

Время явки водителя на работу и ее окончания устанавливается графиком сменности с учетом подготовительно- заключительного времени. Подготовительно- заключительное время включается в рабочее время водителя и предназначено для его предрейсового медицинского осмотра и выполнения работ перед выездом автомобиля из автобазы и по возвращении с линии, включающих заправку автомобиля топливом, оформление путевых документов, запуск двигателя, осмотр и проверку технического состояния, и прием автомобиля; выполнение несложных работ по уходу за автомобилем, а также постановку его на место стоянки.

Планово-экономический отдел определяет пути, по которым должны разрабатываться технические и организационные мероприятия, направленные на повышение технической готовности подвижного состава и совершенствование эксплуатационной и коммерческой деятельности.

В составе экономической службы имеется плановый отдел, который организует разработку перспективных и текущих планов предприятия, координирует работу других отделов по составлению соответствующих разделов планов.

Бухгалтерия проводит учет наличия средств, выделенных в распоряжение предприятия, их сохранности и уровня использования, организует выполнение финансового плана, проверяет финансовое состояние предприятия.

Отдел кадров - осуществляет прием, увольнение и ведение личных дел персонала, подготовку кадров.

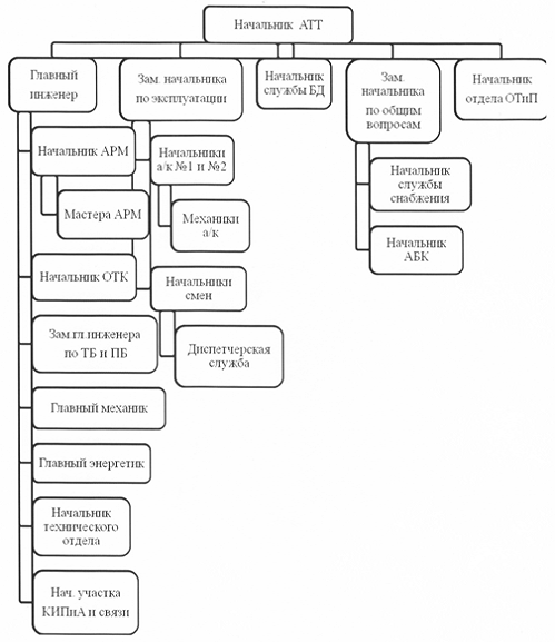
Структурная схема подчиненности РСС и рабочих по Автобазе Технологического Транспорта Айхальского горно-обогатительного комбината показана на рисунке 1.1.

Рисунок 1.1 - Структурная схема подчиненности РСС и рабочих по Автобазе Технологического Транспорта Айхальского горно-обогатительного комбината.

2. Поршень двигателя внутреннего сгорания

2.1 Конструкция, материалы и принцип работы поршня

Поршень - деталь, предназначенная для циклического восприятия давления расширяющихся газов и преобразования его в поступательное механическое движение, воспринимаемое далее кривошипно-шатунным механизмом. Служит также для выполнения вспомогательных тактов по очистке и наполнению цилиндра. Как правило, оснащён поршневыми кольцами для улучшения герметичности системы цилиндр - поршень. Поршни бывают составными и несоставными.

Поршень подразделяется на две части: головку и направляющая часть (юбка). В головку входят днище, камера сгорания и канавки для колец. В юбке есть две бабышки для отверстия под палец.

Рис. 2. Шатунко-поршневая группа:

а - поршень; б - поршневые кольца; в - шатун; 1 - юбка поршня; 2 - бобышки; 3 - стопорные кольца; 4 - головка поршня; 5 - днище; 6 -канавки для установки поршневых колец; 7 - поршневой палец; 8 - компрессионные кольца; 9 - маслосъемное кольцо; 10 - нижняя крышка шатуна; 11 - вкладыши; 12 - бронзовая втулка; 13 - отверстие для смазкн поршневого пальца; 14 верхняя головка шатуна; 15 - стержень

Кольца бывают двух видов: компрессионные, служащие для исключения утечки газа из надпоршневого пространства и маслосъемные, предназначенные для удаления масла со стенок цилиндров.

Поршневой палец, служащий для шарнирного соединения поршня с шатуном, изготовляется пустотелым из стали с поверхностной закалкой токами высокой частоты. От продольного перемещения, что могло бы вызвать задиры на стенках цилиндров, палец удерживается в бобышках поршня при помощи двух стопорных колец, вставляемых в кольцевые выточки. Пальцы бывают закрепленными и незакрепленными.

Шатун предназначен для соединения поршня с коленчатым валом через палец. Совершает сложное качательное движение. Состоит из трех частей: верхняя головка шатуна, стержень, нижняя головка с крышкой для крепления на коленчатый вал.

Форма днища зависит от выполняемой поршнем функции. К примеру, в двигателях внутреннего сгорания форма зависит от расположения свечей, форсунок, клапанов, конструкции двигателя и других факторов. При вогнутой форме днища образуется наиболее рациональная камера сгорания, но в ней более интенсивно происходит отложение нагара. При выпуклой форме днища увеличивается прочность поршня, но ухудшается форма камеры сгорания. В некоторых двухтактных двигателях днище поршня выполняется в виде выступа-отражателя для направленного движения продуктов сгорания при продувке. Расстояние от днища поршня до канавки первого компрессионного кольца называют огневым поясом поршня. В зависимости от материала, из которого сделан поршень, огневой пояс имеет минимально допустимую высоту, уменьшение которой может привести к прогару поршня вдоль наружной стенки, а также разрушению посадочного места верхнего компрессионного кольца.

Функции уплотнения, выполняемые поршневой группой, имеют большое значение для нормальной работы поршневых двигателей. О техническом состоянии двигателя судят по уплотняющей способности поршневой группы. Например, в автомобильных двигателях не допускается, чтобы расход масла из-за угара его вследствие избыточного проникновения (подсоса) в камеру сгорания превышал 3% от расхода топлива. При выгорании масла наблюдается повышенная дымность отработавших газов и двигатели снимаются с эксплуатации вне зависимости от удовлетворительности мощностных и других его показателей

Головка поршня образуется днищем и уплотняющей частью. В уплотняющей части поршня располагаются компрессионные и маслосъёмные кольца. В некоторых конструкциях поршней из алюминиевых сплавов в его головку залит ободок из коррозионностойкого чугуна (нирезиста), в котором прорезана канавка для верхнего наиболее нагруженного компрессионного кольца. Благодаря нирезистовой вставки под верхнем поршневым кольцом значительно увеличивается износостойкость поршня. Кольцевые каналы для маслосъемных колец выполняются со сквозными отверстиями, через которые масло, снятое с зеркала цилиндра, поступает внутрь поршня и стекает в поддон картера двигателя.

Юбка поршня (тронк) является его направляющей частью при движении в цилиндре и имеет два прилива (бобышки) для установки поршневого пальца. Так как масса поршня у приливов оказывается большей, чем в других частях юбки, температурные деформации при нагреве в плоскости бобышек также будут наибольшими. Для снижения температурных напряжений поршня с двух сторон, где расположены бобышки, с поверхности юбки, удаляют металл на глубину 0,5-1,5 мм. Эти углубления, улучшающие смазывание поршня в цилиндре и препятствующие образованию задиров от температурных деформаций, называются «холодильниками». В нижней части юбки также может располагаться маслосъемное кольцо. поршень двигатель внутренний сгорание

Материалы

К материалам, применяемым для изготовления поршней автотракторных двигателей, предъявляются следующие требования:

высокая механическая прочность;

малая плотность;

хорошая теплопроводность;

малый коэффициент линейного расширения;

высокая коррозионная стойкость;

хорошие антифрикционные свойства.

Для изготовления поршней применяются серые чугуны и алюминиевые сплавы.

Чугун

Достоинства:

поршни из чугуна прочны и износостойки.

благодаря небольшому коэффициенту линейного расширения они могут работать с относительно малыми зазорами, обеспечивая хорошее уплотнение цилиндра.

Недостатки:

Чугун имеет довольно большой удельный вес. В связи с этим область применения чугунных поршней ограничивается сравнительно тихоходными двигателями, в которых силы инерции возвратно движущихся масс не превосходят одной шестой от силы давления газов на днище поршня.

Чугун имеет низкую теплопроводность, поэтому нагрев днища у чугунных поршней достигает 350-400 °C. Такой нагрев нежелателен особенно в карбюраторных двигателях, так как он служит причиной возникновения калильного зажигания.

Алюминий

Достоинства алюминиевых поршней:

малая масса (как минимум на 30 % меньше по сравнению с чугунными);

высокая теплопроводность (в 3-4 раза выше теплопроводности чугуна), обеспечивающая

нагрев днища поршня не более 250 °C, что способствует лучшему наполнению цилиндров и позволяет повысить степень сжатия в бензиновых двигателях;

хорошие антифрикционные свойства.

Принцип работы.

Впуск - поршень перемещается от верхней мертвой точки к нижней мертвой точке. Открыто впускное отверстие. Вследствие увеличения объема внутри цилиндра создается разрежение 0,075 - 0,085 МПа, а температура смеси находится в пределах 90 -125° С. Цилиндр заполняется свежим зарядом горючей смеси.


Сжатие - поршень движется от нижней мертвой точки к верхней мертвой точке. Впускное и выпускное отверстия закрыты. Объем над поршнем уменьшается, а давление и температура к концу такта со ответственно достигают величин 1,0...1,2 МПа и 350. 450° С. Рабочая смесь сжимается, благодаря чему улучшается испарение и перемешивание паров бензина с воздухом.


Рабочий ход (сгорание и расширение) - сжатая рабочая смесь воспламеняется искрой. Поршень под давлением расширяющихся газов перемещается от верхней мертвой точки к нижней мертвой точке. Впускное и выпускное отверстия закрыты. Давление газов достигает величины 3,5...4,0 МПа, а температура доходит до 2000° С.

3. Конструирование поршня

3.1 Описание конструкции и служебное назначение детали

Деталь «Корпус Поршня» имеет габаритные размеры ш360х310 и массу 122кг. Изготавливается из легированной стали 20Х ГОСТ 4543-71

Деталь используется в приводе токарного станка, и работает в агрессивной среде со статическими нагрузками, а также испытывает деформации растяжения и сжатия.

Основными поверхностями являются: внутренняя цилиндрическая поверхность ш285 H7 с шероховатостью 0,8 мкм, наружная цилиндрическая поверхность ш360 H11 с шероховатостью мкм(является конструкторской базой).

Вспомогательными поверхностями являются: отверстие ш25 H11с шероховатостью 3,2 мкм, 2 отверстия ш12мм, конусные поверхности ш335 и ш325 мм, внутренний уступ ш350

Остальные поверхности являются свободными.

Технические требования предъявляемые к заготовке:

по твердости HRC 101…143,штамповочные уклоны 5 ,класс точности Т2, группа сталей М2,Степень сложности С2.

Химические и физико-механические свойства представлены в таблицах 3.1.1 и 3.1.2

Таблица 3.1.1

Временное сопротивление разрыву, Н/мм2

Относительное удлинение/

Относительное сужение, %

Ударная вязкость, кгс/см2

Предел текучести, Н/мм2

600

11

40

6

650



Таблица 3.1.2

C

Si

Mn

Cr

S

P

Ni

Cu

0.17 - 0.23

0.17 - 0.37

0.50 - 0.80

0,7- 1.00

0.045

0.050

1-1,5

0,4-0,6

.2 Анализ технологичности детали

На чертеже даны все размеры, сечения которые дают полное представление о детали, на основные размеры указаны допуски и шероховатости и имеются особые технические требования: HRC 101…143

Деталь технологична, так как поверхности можно обрабатывать проходными резцами, есть свободный доступ инструмента к обрабатываемым поверхностям, способ получения заготовки довольно прост.

Деталь не технологична, так как жесткость детали не достаточна, т.к. она тонкостенная, и ограничивает режимы резания. Так же имеется 2 отверстия, расположенных под углом в 60,закрытый паз так же является недостатком.

Но в целом деталь достаточно технологична.

Количественный анализ технологичности детали.

При количественной оценке технологичности согласно ГОСТ 14.201-73 вычисляются коэффициенты Куэ, Ктч, Кш, для этого составляют таблицу 1.2

Таблица 3.2

Наименование поверхности

количество поверхностей

количество унифицированных пов

квалитет

шероховатость

Наружные цилиндрические поверхности: ш360H11 ш335 ш325 ш305 Конус: Ш325 Ш335 Фаска 2Х 45 Внутренние цилиндрические поверхности: Ш 350 Ш285 Ш295 Конус Ш315 Уступ Ш 70 Отверстие: Ш25H11 2 отверстия Ш12

 1 1 1 1  1 1 2  1 1 1 1 1  1 2

 1 1 1 1  1 1 2  1 1 - 1 -  - -

 11 14 14 14  14 14 14  14 7 14 14 14  11 14

 12.5 12.5 12.5 12.5  12.5 12.5 12.5  12.5 0.8 12.5 12.5 6.3  3.2 6.3

.3 Выбор вида и метода получения заготовки.

Выбор вида и метода получения заготовки определяется: назначением и конструкцией детали, материалом, техническими требованиями, типом производства, а также экономичностью изготовления.

Вид заготовки оказывает существенное влияние на характер технологического процесса, трудоемкость и экономичность ее обработки.

Выбираем следующие варианты заготовок: прокат и штамповка. а) б)

Рис.2.2 Виды заготовок (а - прокат; б - штамповка).

Для определения более рационального варианта заготовки произведем технико-экономический расчет показателей, коэффициента использования материала, себестоимость изготовления заготовки .

Для подсчета показателей определяем массу заготовок по двум вариантам:

Таблица 2.2

Вид заготовки

Коэффициент использования материала

Себестоимость изготовления, руб.

Годовая экономия, руб.

Прокат Штамповка

0.5 0.85

7164 1166

15680000/299990000


Метод получения заготовки штамповкой экономичней, чем заготовка полученная прокатом.

3.4 Разработка маршрута обработки детали.

3.4.1 Анализ существующего технологического процесса.

Для полноты разработки нового технологического процесса изготовления детали, необходимо проанализировать старый ТП. Основные данные по процессу представлены в таблице 2.3.1

Таблица 3.4.1

№ опер.

Наименование и содержание операции

Оборудование

Тш, мин.

005 010  015        020     025 030       035 040   045    050  055   060 065 070

Заготовительная Слесарная Очистить от окалины Токарно-винторезная 1.Подрезать торец 2.Точить наружную поверхность 3.Точить конус 4.Точить наружную поверхность 5.точить конус 6.Точить наружную поверхность 7.Точить наружную поверхность ш305 Токарно-винторезная 1.Снять фаску 2.Расточить ш275 3.Расточить ш265 4.Расточить фаску Контрольная Токарно-винторезная 1.Расточить ш350 2.Расточить ш285 начерно 3.Расточить начисто 4.Расточить конус 5.Расточить ш295 6.Расточить уступ ш70 Контрольная Сверлильная 1.Сверлить отверстие ш12 2. Сверлить отверстие ш12 Сверлильная 1.Сверлить отверстие ш25 2.Зенкеровать отверстие 3.Сверлить по ввод фрезы Фрезерная 1.Фрезеровать окно Внутришлифовальная 1.Шлифовать начерно ш285 2.Шлифовать начисто Слесарная Моечная Приемочный контроль

   16К20        16К20      16К20        2Р135   2Р135    6Р13  3К229В   

   0.78   6.8    6.2   19.6          8.56    1.26   16.9  3.84      


3.4.2 Разработка нового технологического процесса

При разработке нового технологического процесса необходимо учесть положительные и отрицательные стороны существующего технологического процесса, то есть в новом технологическом процессе необходимо выбрать более рациональный вид заготовки, использование более нового оборудования и более высокопроизводительных методов обработки.

Предложенный вариант технологического процесса сведем в таблицу 2.3.2

Таблица 3.4.2

№ опер.

Наименование и содержание операции

Оборудование

Станочные приспособления

Режущий и вспомогательный инструмент

Мерительный инструмент

Штучное время

005

Заготовительная






010

Слесарная. Очистить от окалины

 Верстак





015

Токарно-винторезная 1.Подрезать торец 2.Точить поверхность ш325 3.Точить конус 4.Точить поверхность ш335 5.Точить конус 6.Точить наружную поверхность ш305 с одновременной подрезкой торца 7.Снять фаску 2х45 8.Расточить фаску 9.Расточить внутреннюю поверхность ш275 10.Расточить внутреннюю поверхность ш265 с одновременной подрезкой торца

      16К20Ф3 Токарно-винторезный станок с ЧПУ

       Патрон 3-х кулачковый

     Резец проходной Т15К6    Резец Расточной Т15К6

      Штангель-циркуль ЩЦ-II-160-0,01

        16,7 [мин]

020

Контрольная

Стол ОТК





025

Токарно-винторезная 1.Подрезать торец 2.Точить поверхность ш325 3.Точить наружную поверхность ш360 4.Расточить поверхность ш350 с подрезкой торца 5.Расточить внутреннюю поверхность ш285 начерно 6.Расточить внутреннюю поверхность ш285 начисто  7.Расточить конус 15 8.Расточить внутреннюю поверхность ш295 10.Расточить уступ ш70

     16К20Ф3 Токарно-винторезный станок с ЧПУ

     Патрон 3-х кулачковый ГОСТ 16886-71

     Резец Расточной Т15К6

     Штангель-циркуль ЩЦ-II-160-0,01

      17,2 [мин]

030

Контрольная

Стол ОТК





035

Сверлильная 1.Сверлить 2 отверстия ш12 мм последовательно 2.Сверлить ш12мм 3.Зенкеровать ш12мм 4.Сверлить под ввод фрезы

   2Р135Ф2-1 Вертикально- сверлильный станок с ЧПУ

   Специальное сверлильное приспособление

    Сверло Р6М5

   Калибр- пробка

    10,8 [мин]

040

Фрезерная 1.Фрезеровать окно

6Р13 Вертикально-Фрезерный станок

Специальное приспособление

Фреза Концевая


5,5 [мин]

045

Внутришлифо-вальная 1.Шлифовать предварительно внутреннюю поверхность ш285 1.Шлифовать окончательно.

  3К229В Внутришлифовальный станок

   Патрон 3-х кулачковый

   Шлифовальный круг

  Штангель-циркуль ЩЦ-II-160-0,01

   12,85 [мин]

050

Слесарная






055

Моечная






060

Приемочный контроль







3.4.3 Характеристика выбранного оборудования

В данном технологическом процессе применяются          такие станки как: 16К20Ф3. Он предназначен для точения наружных поверхностей, растачивания отверстий, нарезания резьбы. Его основные технические характеристики:

Наибольший диаметр обрабатываемой заготовки, [мм]:

над станиной                                                               400

над суппортом                                                            200

Наибольшая длина обрабатываемой заготовки, [мм]          1000

Частота вращения шпинделя, [об/мин]                       35-1600

Мощность электродвигателя, [кВт]                                     10

Габаритные размеры,[ мм]                       3000х1600х1600

Сверлильный станок модели 2Р135Ф2-1 предназначен для сверления, зенкерования, рассверливания, развертывания заготовок различного диаметра.

Технические характеристики станка:

Наибольший диаметр сверления, [мм]                       35

Частота вращения шпинделя, [об/мин]                       45-2000

Мощность электродвигателя, [кВт]                                     3,7

Габаритные размеры, [мм]                                         1800х2170х2700

Вертикально фрезерный станок модели 6Р13 предназначен для фрезерования пазов, окон и других поверхностей.

Размеры рабочей поверхности стола 400х1600

Наибольшее перемещение стола:

Продольное [мм] 1000

Поперечное [мм] 300

Вертикальное [мм] 420

Число скоростей шпинделя 18

Число подач стола 18

Подача стола станка, [мм/мин]

Продольная и поперечная 25-1250

Вертикальная 8,3-416,6

Мощность Электродвигателя привода главного движения [КВт] 11

Габаритные размеры [мм] 2560х2260х2120

Внутришлифовальный станок модели 3К229В предназначен для внутреннего шлифования поверхностей.

Наибольший диаметр устанавливаемой заготовки [мм] 800

Установленной заготовки в кожухе [мм] 630

При наибольшем диаметре обрабатываемого отверстия[мм] 320

Диаметр шлифуемых отверстий [мм] 100-400

Частота Вращения Шпинделя [об/мин] 3500,4500

Мощность Двигателя [КВт] 7,5

Габариты [мм] 4630х2405х2000

3.4.4 Описание системы Управления ЧПУ

В новом Технологическом Процессе применятся Оперативная система управления станком на базе устройства “Электроника-НЦ-31”, которая обеспечивает ввод, отладку и редактирование программ обработки непосредственно на станке с помощью клавиатуры. Программа и вводится оператором с чертежа детали или при обработке сложных деталей с бланка подготовленного технологом - программистом. Контроль программы осуществляется с помощью цифровой индикации, а ее корректировку -непосредственно на станке от клавиатуры на панели управления.

В устройстве “Электроника-НЦ-31” возможна передача программ в кассету внешней памяти (КВП) для хранения вне станка и последующего ввода программы из КВП в систему управления. Устройство ЧПУ - контурное, оперативно управляет следующим: электроприводом подач по двум координатным осям. Интерполяция - линейная и круговая. В память устройства введены стандартные рабочие циклы: точение конусов, обработка любых дуг окружностей, нарезание резьбы, продольное и поперечное точение с разделением величины припуска на рабочие ходы и ввода программы в память устройства. Разрешающая способность по координате Z 0,01mm, по координате X 0,005mm.

3.5 Выбор и обоснование технологических баз

При разработке технологической операции необходимо особое внимание уделить выбору технологических баз. При этом должны соблюдаться основные правила базирования: 1. правило шести точек; 2. правило совмещения баз; 3. постоянство баз.

Поверхности, выбранные в качестве базовых, указаны на рис. 2.4, а данные по базовым поверхностям сводим в таблицу 2.4. Выбор баз производим в соответствии с ГОСТ 21495-76

Таблица 3.5

№ опер.

Наименование операции

Базовая поверхность

Приспособление

015

Токарно-винторезная с ЧПУ

А

 Патрон 3-х кулачковый

025

Токарно-винторезная с ЧПУ

Б

Патрон 3-х кулачковый

035

Сверлильная с ЧПУ

АВ

Специальное приспособление

040

Фрезерная

АБВ

Специальное приспособление

045

Шлифовальная

Б

Патрон 3-х кулачковый


3.6 Определение припусков на механическую обработку

От величины припусков на обработку детали зависит себестоимость ее изготовления. Повышенный припуск ведет к увеличению расхода материала, затратам труда и другим производственным расходам. При заниженном припуске увеличивается возможность получения бракованной детали. Поэтому очень важно правильное назначение общих и межоперационных припусков.

Используя два вида определения припусков, аналитический и статический, определим припуски на несколько поверхностей.

Все данные расчетов заносим в таблицы.

Таблица 3.6.1

№ перехода

Вид заготовки

Точность обработки

Элементы припуска, мкм

Припуск, мм

Размер заготовки, мм



 Квал

допуск

Rz

T

ρo

εy

2zmin

2zmax

min

max

0

H14

1.3

300

300

341

-

 -

-

274.68

275.169

1

Точение черновое

H12

0.52

50

50

20.4

130

8

8.8

283.48

283.969

2

Точение чистовое

H10

0.13

20

25

13.6

130

0.85

0.853

284.33

284.432

3

Шлифование черновое

H 8

0.081

10

20

6.82

110

0.36

0.359

284.69

284.742

4

Шлифование чистовое

H7

0.052

5

15

0.68

110

0.31

0.309

285

285.052


Статический метод определения припусков.

Таблица 3.6.2

Поверхности и вид обработки

Припуск

Размер

Предельные отклонения

Заготовка Поверхность ш325 Точение

 4.5

329,5 325

+1400 +570

Заготовка Поверхность ш335 Точить

 4.5

339,5 335

+1400 +570

Заготовка Поверхность ш305 Точить

 4.5

309,5 305

+1300 +520

Заготовка Поверхность ш275 Расточить

 1,7

273,3 275

+1300 +520

Заготовка Поверхность ш265 Расточить

 6

259 265

+1300 +520

Заготовка Поверхность ш360 расточить

6

354 360

+1400 +570

Заготовка Расточить фаску 1Х45

1

1


Заготовка Поверхность ш350 Расточить с подрезкой торца

6

344 350

+1400 +570

Заготовка Поверхность ш285 Расточить начерно Расточить начисто Шлифовать начерно Шлифовать начисто

  6 0,9 0,054 0,035

277,019  283,019 284,009 284,065 285

+1400  +520 +1400 +570

Заготовка Конус 15 расточить

 6

76 70

+1300 +520

Заготовка Поверхность ш295 расточить

6

301 295

+1300 +520

Заготовка Уступ ш70 расточить

 2

68 70

+740 +300

Заготовка Отверстие ш12 мм  Сверлить  зенкеровать

 23 0,25

2,75  25,75 26

+430 +110 +110

Заготовка Фаска 2Х45 точить

 2

 2



3.7 Выбор вспомогательного, режущего и мерительного инструментов

При разработке технологического процесса обработки детали большое значение, для повышения производительности и снижения себестоимости, имеет правильный выбор инструментов для изготовления детали и для контроля размеров. При выборе инструментов следует стремиться к применению стандартных инструментов, но если целесообразно, можно применять специальный, комбинированный или фасонный инструмент.

Режущий инструмент выбирают в зависимости от методов обработки, свойств обрабатываемого материала, требуемой точности и качеств поверхности.

Таблица 3.7

№ опер.

Вспомогательный, режущий и мерительный инструменты. Их ГОСТ и материал режущей части.

015

Резец проходной Т15К6 ГОСТ 18879-73,резец расточной Т15К6 ГОСТ 18063-72, штангенциркуль ГОСТ 166-89,патрон 3-х кулачковый ГОСТ 16886-71

025

Резец расточной Т15К6 ГОСТ 18063-72, штангенциркуль ГОСТ 166-89,патрон 3-х кулачковый ГОСТ 16886-71

035

Сверло Р6М5 ГОСТ 2420-2-80,калибр-пробка ГОСТ 14809-89,зенкер Р6М5 ГОСТ 3231-71,специальное сверлильное приспособление

040

Фреза концевая ВК8 ГОСТ 17026-71, специальное приспособление

045

Шлифовальный круг 16167-80, штангенциркуль ГОСТ 166-89,патрон 3-х кулачковый ГОСТ 16886-71

4. Дефекты деталей поршневой группы и способы их устранения


Одним из наиболее часто встречающихся дефектов поршней является перегрев днища, вызывающий отпуск материала, ухудшение его механических свойств и потерю твердости. Периодическое воздействие сил давления газов в сочетании с перегревом вызывает появление мелких трещин, приводящее к разрушению днища поршня. Усталостные трещины возникают чаще всего в районе бобышек у поршней тронкового типа из-за износа отверстия под поршневой палец. Известны также случаи полного обрыва головки поршня из-за заклинивания его в цилиндре. В днищах поршней могут быть два наиболее распространенных вида трещин: радиальные, сходящиеся к центру, и концентричные, располагающиеся на некотором расстоянии от оси поршня.

Износ направляющей части поршня.

Износ направляющей части поршня происходит неравномерно и, главным образом, в плоскости качания шатуна из-за действия силы N, в результате чего появляется овальность. Неравномерный износ поршня по длине определяется, главным образом, степенью перекосов в деталях группы движения. Если поршневой палец плавающий, то наибольший износ отверстий в бобышках наблюдается в плоскости, перпендикулярной днищу поршня, что объясняется действием силы от давления газа и сил инерции поступательно движущихся масс. Износ торцовых поверхностей канавок для поршневых колец возникает под действием сил трения от давления газов на кольца и при "перекладке" поршня. Максимальному износу подвержена верхняя канавка, приобретающая форму трапеции. Износ канавок влечет пропуск газов в картер и потерю компрессии.

Поршневые пальцы в четырехтактных ДВС работают при знакопеременной нагрузке, а в двухтактных - при нагрузке, близкой к пульсирующей. Они испытывают также тепловую нагрузку. При работе палец изгибается, подвергается износу и деформации сдвига, а его сечение, особенно при наличии тонкой стенки, приобретает форму овала. Поломка пальца от напряжений, соответствующих этим деформациям, может повлечь за собой серьезные последствия. Наиболее распространены поломки поперек и вдоль оси пальца. Первые наблюдаются чаще в толстостенных пальцах, под слоем, упрочненным цементацией или азотированием. Вторые возникают от касательных напряжений и напряжений, вызываемых овализацией поперечного сечения пальца под действием нагрузки и характерны для тонкостенных пальцев или толстостенных, если в их материале есть волосовины, направленные вдоль пальца.

Износ пальца зависит от способа его крепления. Пальцы плавающего типа могут не иметь явно выраженного одностороннего износа. Чаще всего он равномерен, но в ряде случаев в поперечном сечении может наблюдаться овальность, а в продольном - конусность. Недостаток смазки, плохое качество обработки, отступления от установленных монтажных зазоров, особенно в сторону увеличения, приводят к повышенному износу пальцев.

Поршневые кольца относятся к числу наиболее изнашиваемых деталей. Их характерные дефекты - износ, коробление, потеря упругости. В результате износа увеличиваются зазоры в замке кольца и в канавке поршня. Быстрее изнашивается верхнее кольцо. Одна из причин повышенного износа колец - неудовлетворительная структура материала (присутствие свободного феррита и крупного графита). Искажение формы втулки цилиндра от деформации ее во время работы, большой зазор между поршнем и втулкой вызывают перемещение колец в канавках в радиальном направлении при движении поршня, что также способствует увеличению износа колец. Пригорание колец является следствием недостаточного зазора между кольцом и канавкой поршня по высоте или избытка масла, проникающего к верхнему поясу поршня через неплотности из-за неравномерности давления по окружности кольца. Продукты разложения масла попадают в канавки для колец и уменьшают подвижность колец. При этом происходит увеличение неплотностей между стенками цилиндра и поршнем, и кольца перегреваются из-за уменьшения теплоотдачи. Вследствие проникновения газов через неплотности перегрев колец еще более усиливается, и они теряют упругость. Последнее объясняется изменением структуры их материала и приводят к серьезным последствиям: поршень перегревается, сами кольца закоксовываются в канавках и часто ломаются. Коробление колец - следствие их перегрева. В результате они также теряют подвижность в канавках и перестают выполнять свои функции.

Ремонт деталей поршневой группы.

Поршень заменяют новым, если растачивалась втулка цилиндра, а также в следующих случаях: неравномерность его износа по длине превосходит 1/1000D, а по диаметру в направляющей (тронковой) части - 1/700D (D - диаметр цилиндра); при наличии трещин и прогорания днища; при разработке канавок для поршневых колец, когда толщина перемычек между канавками уменьшается на 20% по сравнению с нормальным значением; при наличии следов задира, удаление которых сокращает поверхность тронка "по ходу" более чем на 15%.

Если поршень имеет съемную головку, то при наличии у нее вышеуказанных дефектов и отсутствии необходимости в замене тронка ограничиваются лишь заменой головки.

Обнаружение трещин.

При обнаружении трещин в днище чугунного поршня и отсутствии запасного поршня в период эксплуатации двигателя растачивают сквозное ступенчатое отверстие до полного удаления трещины. На малой ступени отверстия нарезают газовую резьбу. Затем из высококачественного чугуна изготавливают пробку с хвостовиком или пазом для ее завертывания. На ее нижней части нарезают резьбу с расчетом на горячую посадку. Перед постановкой пробки верхнюю часть поршня нагревают до 200-250° С, и пробку завинчивают до упора в выбранную в днище выточку. Недостаток этого способа заключается в том, что из-за различного температурного расширения днища и пробки или горячей посадки пробки в днище могут возникнуть усилия, вызывающие появление новых трещин. Этого можно избежать, выполнив ее с радиальным зазором, уплотнив притиркой и закрепив шпильками, пропущенными через дополнительный диск, накладываемый с внутренней стороны днища.

Диаметры поршней определяют обычно в трех поясах по высоте и в двух взаимно перпендикулярных плоскостях: в плоскости, проходящей через ось отверстия под поршневой палец, и в плоскости, перпендикулярной ей.

Поршни, бывшие в эксплуатации и имеющие увеличенный диаметр по сравнению с нормальным из-за растачивания втулок цилиндров при предыдущем ремонте, можно использовать при установке втулок с нормальным диаметром. Это допускается при условии, что у поршней нет трещин и прогорания, а износ по диаметру в отверстиях бобышек для поршневого пальца и канавок для колец таков, что после ремонта поршня можно получить нормальные монтажные зазоры между ним и втулкой цилиндра и требуемую посадку поршневого пальца в бобышках, а толщина перемычек между канавками для поршневых колец после проточки уменьшится менее чем на 20% ее нормального значения. Такие поршни протачивают и шлифуют по наружному диаметру, протачивают канавки для колец и исправляют развертыванием, шабрением или растачиванием отверстия в бобышках, имеющих овальность сверх допустимых пределов, а иногда и наклеп.

Отклонение от пересечения осей поршня и пальца допускается 0,1-0,3 мм в зависимости от диаметра поршня, для проверки к поршню с фальшпальцем подводят угольник так, чтобы замеры от концов фальшпальца до угольника были равны. Затем угольник переносят на другую сторону. Если замеры справа равны замерам слева, то оси пальца и поршня пересекаются. Если они не равны, то величина отклонения от пересечения осей равна половине разницы между замерами.

Для капитального ремонта быстроходных дизелей специализированные предприятия выпускают окончательно обработанные поршни нескольких установленных ремонтных размеров, которые в обработке и каких-либо контрольных операциях на месте ремонта уже не нуждаются.

Замена поршневых колец


Поршневые кольца подлежат замене новыми при наличии изломов и износа, превышающего предельно допустимую величину. При износе наружной поверхности кольца зазор в замке увеличивается, и по нему можно судить о предельном износе кольца. Для этого кольцо устанавливают в кольцевой калибр, либо в неизношенную часть втулки цилиндра, а зазор в замке измеряют щупом. Об износе маслосъемного кольца можно судить по изменению высоты его рабочей части. Кольца, у которых высота этой поверхности увеличилась в два раза, подлежат замене. Для снятия и одевания колец следует применять специальные щипцы или пластинки из латуни, которые вводят через замок под поршневое кольцо.

Наличие трещин

Наличие трещин на наружной или внутренней поверхности поршневого пальца, выкрашивание цементированного слоя, глубокая коррозия являются основанием к его замене. Наиболее надежные способы обнаружения трещин в пальцах - магнитная дефектоскопия и рентгеноскопия. Величину и характер износа пальцев определяют промерами, производимыми в двух взаимно перпендикулярных плоскостях и трех поясах по длине пальцев. Если овальность пальца превышает 0,001 d + 0,05 мм, он также подлежит замене.

Ослабление пальца в бобышках поршня

При ослаблении пальца в бобышках поршня, за счет увеличения зазора более чем в полтора раза, и при отсутствии других дефектов, являющихся основанием для замены пальца, его можно восстановить хромированием или проточкой на 3-4 мм по диаметру и наплавкой с последующей проточкой и шлифованием для получения требуемой посадки. В качестве номинального диаметра для каждого конца пальца принимают диаметр отверстия соответствующей бобышки после исправления ее геометрической формы.

При замене поршней заменяют и поршневые пальцы. Требования как к новым пальцам, так и к отремонтированным в основном сводятся к следующему.

Задир поршня

Задир поршня является серьезным дефектом, так как ведет к повреждению зеркала цилиндра. Причинами задира, особенно у быстроходных ДВС, являются проникновение газов в картер из-за износа или пригорания поршневых колец, сопровождающийся появлением слоя нагара на стенках поршня или перекос деталей группы движения. Задир опасен тем, что момент его возникновения зафиксировать почти невозможно, и обычно обнаруживаются лишь последствия задира. Задир и заклинивание поршня иногда вызываются также следующими обстоятельствами. Значительная часть материала поршня располагается в направлении оси пальца. При нагревании металл деформируется неравномерно, и сечение поршня принимает овальную форму с увеличением размера вдоль оси пальца. Сила давления газов, прогибая днище поршня, вызывает такую же деформацию. Это действие дополняется нормальной силой N. В результате между цилиндром и частью поршня, расположенной около пальца, может возникнуть натяг, ведущий к заклиниванию и задиру как поршня, так и цилиндровой втулки.

Дефект шатунов

Характерным дефектом шатунов является износ втулок головных подшипников и вкладышей мотылевых подшипников. Главные шатуны двухрядных и многорядных двигателей могут иметь износ отверстий под палец прицепных шатунов и крепежных элементов съемной части нижней головки шатуна. На постелях подшипников в головках шатуна, на торце стержня шатуна, имеющего съемную нижнюю головку, иногда наблюдается наклеп. Вследствие аварии, вызванной обрывом шатунного болта или гидравлическим ударом в цилиндре, стержень шатуна может иметь прогиб.

Для штоков крейцкопфных ДВС наиболее характерен износ за счет трения в сальниковом уплотнении цилиндра. В редких случаях шток может получить продольный изгиб.

Общие требования безопасности

1. К самостоятельной работе на заточных станках допускается обученный персонал, прошедший медицинский осмотр, инструктаж по охране труда на рабочем месте, ознакомленный с правилами пожарной безопасности и усвоивший безопасные приемы работы. 2. Заточнику разрешается работать только на станках, к которым он допущен, и выполнять работу, которая поручена ему руководителем цеха (участка).

. Рабочий, обслуживающий заточные станки, должен иметь: костюм хлопчатобумажный или полукомбинезон, очки защитные, ботинки юфтевые.

. Если пол скользкий (облит маслом, эмульсией), рабочий обязан потребовать, чтобы его посыпали опилками, или сделать это сам.

. Заточнику запрещается: использовать неиспытанные абразивные инструменты; работать при отсутствии на полу под ногами деревянной решетки по длине станка, исключающей попадание обуви между рейками и обеспечивающей свободное прохождение стружки; запрещается работать на станке с оборванным заземляющим проводом, при отсутствии или неисправности блокировочных устройств; стоять и проходить под поднятым грузом; проходить в местах, не предназначенных для прохода людей; заходить без разрешения за ограждения технологического оборудования; снимать ограждения опасных зон работающего оборудования; мыть руки в эмульсии, масле, керосине и вытирать их обтирочными концами, загрязненными стружкой. 1.6. О каждом несчастном случае заточник обязан немедленно поставить в известность мастера и обратиться в медицинский пункт.

Требования безопасности перед началом работы

. Перед началом работы заточник обязан: принять станок от сменщика: проверить, хорошо ли убраны станок и рабочее место. Не следует приступать к работе до устранения выявленных недостатков; привести в порядок спецодежду, застегнуть рукава и куртку, надеть головной убор; проверить наличие и исправность защитного экрана и защитных очков, предохранительных устройств защиты от абразивной пыли и охлаждающих жидкостей; отрегулировать местное освещение так, чтобы рабочая зона была достаточно освещена и свет не слепил глаза; проверить наличие смазки станка. При смазке следует пользоваться только специальными приспособлениями; надежно закрепить подручник, установив его таким образом, чтобы зазор между краем подручника и рабочей поверхностью абразивного круга был не более 3 мм. Рабочая поверхность подручника должна быть ровной, а край рабочей поверхности - без выбоин и выработки; проверить на холостом ходу станка: а) исправность органов управления; б) исправность системы смазки и охлаждения; в) исправность фиксации рычагов управления; проверить состояние абразивных кругов наружным осмотром с целью определения трещин и выбоин; проверить паспорт об испытании на прочность кругов диаметром 150 мм и выше.

. Установку абразивных кругов и их крепление на шпиндель заточного станка должны производить лица, прошедшие специальное обучение и получившие инструктаж по правилам установки абразивного инструмента на заточные станки: а) наладчики устанавливают абразивные круги, собранные и отбалансированные с планшайбами; б) заточники устанавливают только те абразивные круги, которые не проходят балансировки.

. Заточнику запрещается: работать в тапочках, сандалиях, босоножках и т.п.; применять неисправные и неправильно заточенные режущие инструменты и приспособления; прикасаться к токоведущим частям электрооборудования, открывать дверцы электрошкафов. В случае необходимости следует обращаться к электромонтеру.

Требования безопасности во время работы

. Во время работы заточник обязан: включить вытяжную вентиляцию и проверить ее работу; инструмент, выданный на заточку, разложить на верстаке, не загромождая рабочее место и проходы; проверить надежность крепления абразивного круга, наличие картонных прокладок между зажимными фланцами и кругом, надежность крепления гаек, зажимающих фланцы; проверить исправную работу станка на холостом ходу в течение 3-5 мин, находясь в стороне от опасной зоны возможного разрыва абразивного круга; перед установкой на станок обрабатываемой детали и приспособления очистить их от стружки и масла; при заточке или доводке инструмент надежно закреплять в приспособлении или пользоваться подручником. Запрещается при заточке удерживать инструмент на весу; заточку осевого инструмента, обрабатываемого в центрах, производить только с исправными центровыми отверстиями, не допускать, чтобы вершина центров упиралась в дно центровых отверстий; инструмент должен плотно входить в оба центра всей конусной поверхности центровых отверстий; при ручной подаче подавать круг или инструмент на круг плавно, без рывков и резкого нажима; не допускать работу боковыми поверхностями круга, если круг не предназначен специально для такого вида работ; заточку и доводку инструмента алмазными кругами производить только с охлаждением; при заточке инструмента с охлаждающей жидкостью следить за тем, чтобы жидкость омывала абразивный или алмазный круг по всей его рабочей поверхности и своевременно отводилась; при переходе с сухой на мокрую заточку во избежание разрыва дать кругу предварительно охладиться (остыть) и только после этого начинать заточку инструмента с охлаждающей жидкостью; правку абразивных кругов производить только алмазами, алмазно-металлическими карандашами или специальными алмазозаменителями в соответствии с установленной технологией правки; алмазную и металлическую пыль удалять со станка специальной щеткой-сметкой или скребком. Производить эту работу непосредственно руками запрещается; не допускать уборщицу к уборке у станка во время его работы; оберегать круг от ударов и толчков; остановить станок и выключить электрооборудование в следующих случаях: а) уходя от станка даже на короткое время; б) при временном прекращении работы; в) при перерыве в подаче электроэнергии; г) при уборке, смазке, чистке станка; д) при обнаружении какой-либо неисправности, которая грозит опасностью; е) при подтягивании болтов, гаек и других крепежных деталей.

. Во время работы на станке запрещается: работать на станке в рукавицах или перчатках, а также с забинтованными пальцами без резиновых напальчников; брать и подавать через работающий станок какие-либо предметы, подтягивать гайки, болты и другие соединительные детали станка; затачивать режущий инструмент на неисправном оборудовании; тормозить вращение шпинделя нажимом руки на вращающиеся части станка; пользоваться местным освещением напряжением выше 42 В; опираться на станок во время его работы и позволять это делать другим; работать кругами, имеющими трещины или выбоины; применять рычаги для увеличения нажима на круг; во время работы станка открывать и снимать ограждения и предохранительные устройства; оставлять ключи, приспособления и другие инструменты на работающем станке.

Требования безопасности в аварийных ситуациях

. В случае поломки станка, отказа в работе пульта управления заточник обязан отключить станок и сообщить об этом мастеру.

. В случае загорания ветоши, оборудования или возникновения пожара необходимо немедленно отключить станок, сообщить о случившемся администрации и другим работникам цеха и приступить к ликвидации очага загорания.

. В случае появления аварийной ситуации, опасности для своего здоровья или здоровья окружающих людей следует отключить станок, покинуть опасную зону и сообщить об опасности непосредственному руководителю.

Требования безопасности по окончании работы

По окончании работы заточник обязан: выключить станок и электродвигатель; привести в порядок рабочее место: а) убрать со станка алмазную и металлическую пыль; б) очистить станок от грязи; в) аккуратно сложить заготовки и инструмент на отведенное место; г) смазать трущиеся части станка; сдать станок сменщику или мастеру и сообщить обо всех неисправностях станка; снять спецодежду и повесить в шкаф, вымыть лицо и руки теплой водой с мылом или принять душ.

Заключение

Поршни двигателей внутреннего сгорания работают с большей механической и тепловой напряженностью, поэтому им придают форму, обеспечивающую возможно высокую прочность и жесткость. Они изготовляются сравнительно толстостенными литыми или штампованными (Штампованные или кованые поршни из легких сплавов бывают прочнее соответствующих литых и предпочтительно применяются в форсированных дизелях) со сплошной юбкой, т. е. с юбкой, не имеющей разрезов, прерывающих тепловые потоки и облегчающих деформацию стенок. Вследствие этого юбка всегда имеет повышенную температуру нагрева, что вынуждает устанавливать поршни в цилиндры с довольно большими зазорами. Для уменьшения этих зазоров юбку выполняют овальной или овально-конусной конструкции. В отдельных случаях днище и стенки головки поршня для уменьшения их нагрева дополнительно охлаждают струйкой масла, которое через форсунку, расположенную в головке шатуна, подастся на внутренние стенки головки.

В настоящее время качество и надёжность поршней двигателя внутреннего сгорания оставляет желать лучшего.

Необходимо обеспечить надлежащий контроль качества сборки, производства и обслуживания всех узлов и агрегатов, применяемых в конструкции двигателя внутреннего сгорания.

Литература

1) «Справочник технолога машиностроителя» том 2, под редакцией Косиловой и Мещерекова М. «Машиностроение», 1986г.

) «Общемашиностроительные нормативы времени для технического нормирования станочных работ» М. Машиностроение 1974г.

) «Курсовое проектирование по технологии машиностроения», под редакцией А.Ф. Горбацевича, Минск1975г. 4) «Общемашиностроительные нормативы режимов резания для технического нормирования работ на металлорежущих станках ЧПУ» часть 2, М. Экономика 1990г.

) «Режимы резания металлов», справочник под редакцией Ю.В. Барановского, М, Машиностроение 1972г.

) «Обработка металлов резанием» справочник технолога под редакцией А.Л. Панова, М, Машиностроение, 1988г.

7) справочный материал от предприятия Автобаза Технологического транспорта (АТТ) Айхальского горно-обогатительного комбината (АГОКа)

Похожие работы на - Поршень двигателя внутреннего сгорания

 

Не нашли материал для своей работы?
Поможем написать уникальную работу
Без плагиата!
Без нейросетей!