Совершенствование информационной системы 'Техническая подготовка производства' под проект LADA Granta для ОАО 'АвтоВАЗ'

  • Вид работы:
    Дипломная (ВКР)
  • Предмет:
    Информационное обеспечение, программирование
  • Язык:
    Русский
    ,
    Формат файла:
    MS Word
    1,54 Мб
  • Опубликовано:
    2012-06-22
Вы можете узнать стоимость помощи в написании студенческой работы.
Помощь в написании работы, которую точно примут!

Совершенствование информационной системы 'Техническая подготовка производства' под проект LADA Granta для ОАО 'АвтоВАЗ'

МИНИСТЕРСТВО ОБРАЗОВАНИЯ И НАУКИ РОССИЙСКОЙ ФЕДЕРАЦИИ

ФЕДЕРАЛЬНОЕ ГОСУДАРСТВЕННОЕ БЮДЖЕТНОЕ ОБРАЗОВАТЕЛЬНОЕ УЧРЕЖДЕНИЕ ВЫСШЕГО ПРОФЕССИОНАЛЬНОГО ОБРАЗОВАНИЯ

«САМАРСКИЙ ГОСУДАРСТВЕННЫЙ АЭРОКОСМИЧЕСКИЙ УНИВЕРСИТЕТ

ИМЕНИ АКАДЕМИКА С.П. КОРОЛЁВА

(НАЦИОНАЛЬНЫЙ ИССЛЕДОВАТЕЛЬСКИЙ УНИВЕРСИТЕТ)» (СГАУ)

Тольяттинский филиал

ПОЯСНИТЕЛЬНАЯ ЗАПИСКА

к дипломному проекту на тему:

Совершенствование информационной системы «Техническая подготовка производства» под проект LADA Granta для ОАО «АВТОВАЗ»






Тольятти 2012

Исходные данные к проекту

информационная система автоматизированная

1       Характеристики объекта автоматизации:

1.1    Объект автоматизации: процесс заказа технологического оборудования для ОАО «АВТОВАЗ».

1.2    Количество одновременно работающих пользователей - до 30.

.3      Количество подразделений -3.

.4      Максимальное расстояние до удалённого подразделения - неограниченно.

2       Требования.

2.1    Соответствие ГОСТ 34.ХХХ - комплекс стандартов на автоматизированные системы.

2.2    Соответствие ГОСТ 22771-77 - автоматизированное проектирование.

.3      Требования к информационному обеспечению.

.4      Информационное обеспечение системы должно разрабатываться на основе следующих документов и информационных массивов:

Классификатор видов оборудования:

Кодификатор кодов оборудования

Кодификатор инвестиционных проектов

Справочник подразделений и поставщиков

3       Требования к техническому обеспечению:

3.1    Требования к серверной части:

В качестве сервера ИС «Техническая подготовка производства» и резерва используется сервер НР Proliant DL380G3 Cluster Kit со следующими характеристиками:

модель: НР Proliant DL380G3;

оперативная память: 2048 Мб;

операционная система: MS Windows 2003 server;

СУБД: ORACLE Release 9.2.0 или выше.

3.2    Требования к рабочим местам пользователей:

В качестве рабочего места пользователя используется ПК не ниже Intel Pentium 1 ГГц с оперативной памятью не ниже 128 Мб и дисковым накопителем не менее 4 Гб, на котором должна быть установлена операционная система MS Windows XP Professional.

4       Требования к программному обеспечению:

4.1    Прикладное программное обеспечение должно быть реализовано в архитектуре «толстый клиент» с использованием СУБД Oracle.

4.2    Клиентская часть программного обеспечения должна быть реализована в среде IDE Delphi.

5       Общие требования к разрабатываемой системе:

5.1    Функции, реализуемые системой

5.1.1 Просмотр данных (по оборудованию, по контрактам, по инвестициям, по строительно-монтажным работам, по графику внедрения).

5.1.2 Выполнение операций с данными (добавление, изменение, удаление, групповые изменения, поиск оборудования).

.1.3   Формирование отчетов и справок, в том числе в форматах DOC и PDF.

.1.4   Возможность работы с нормативно-справочной информацией в системе.

5.2    Технические требования:

5.2.1 Технические средства:

Сервер с СУБД Oracle (уже имеется);

персональные компьютеры в количестве 8-и штук (уже имеется);

коммуникационное оборудование, обеспечивающее подключение к корпоративной сети (уже имеется).

5.2.2 Режим работы - диалоговый с коллективным доступом к центральному серверу.

5.2.3 Доступность системы - 24 часа в сутки.

.2.4   Условия работы:

5.2.4.1        Температура окружающего воздуха - 15 - 25 °С.

5.2.4.2        Относительная влажность - 45 - 75 %.

.2.4.3 Система должна удовлетворять санитарным правилам и нормам СанПин 2.2.2/2.4.1340-03.

Реферат

Дипломный проект.

Пояснительная записка: с., рисунков, таблиц, источников, приложения.

АВТОМАТИЗАЦИЯ ЗАКАЗА И РАЗМЕЩЕНИЯ ТЕХНОЛОГИЧЕСКОГО ОБОРУДОВАНИЯ, РАЗДЕЛИТЕЛЬНАЯ ВЕДОМОСТЬ, ПЛАНИРОВАНИЕ ЭТАПОВ ПОДГОТОВКИ ПРОИЗВОДСТВА АВТОМОБИЛЯ LADA GRANTA, УПРАВЛЕНИЕ ПЛАНИРОВАНИЯ И КООРДИНАЦИИ ПОДГОТОВКИ ПРОИЗВОДСТВА, ТЕХНОЛОГИЯ КЛИЕНТ-СЕРВЕР, БАЗА ДАННЫХ, ORACLE 11.02, DELPHI 7.0, INTRANET

Объектом исследования является процесс заказа и размещения технологического оборудования для проекта Лада Гранта.

Цель дипломной работы - автоматизация процесса ведения и мониторинга заказа технологического оборудования для проекта Лада Гранта за счет модернизации информационной системы «Техническая подготовка производства».

Новизна работы заключается в том, что до модернизации системы продолжительность сроков заказа технологического оборудования была значительно выше, чем в разработанном варианте. Использование существующей технологии не предполагает персональной ответственности за сформированные и введенные данные в информационную систему, система ведения многоступенчата и непрозрачна, поэтому определить, на каком этапе находится конкретное изменение невозможно.

В процессе работы модернизирована информационная система «Техническая подготовка производства»

Проведен анализ процессов обработки данных при процессе заказа и размещения технологического оборудования, разработана модель автоматизированной обработки данных при помощи методологии RAD.

Определены требования к функционалу ИС, разработана логическая и физическая модели базы данных, основные интерфейсные формы.

Рассмотрены вопросы экономической эффективности и безопасности жизнедеятельности при эксплуатации разработанной ИС заказа и размещения технологического оборудования.

Ожидаемый годовой экономический эффект от внедрения разработанной автоматизированной системы составит 1686,7 тысяч рублей.

ОПРЕДЕЛЕНИЯ, ОБОЗНАЧЕНИЯ И СОКРАЩЕНИЯ

информационная система автоматизированная

ДпИ - дирекция по инжинирингу;

ОАО - открытое акционерное общество;

ОТОиПС - отдел технологического оборудования и планирования станкостроения;

ПрУ - проектное управление;

СВПТР - служба вице-президента по техническому развитию;

ТУ - технические условия;

ТУАП - технологическое управление автосборочного производства;

ТУСАиУШ - технологическое управление силового агрегата и узлов шасси;

УД - управление декларирования;

УКС - управление капитального строительства;

УпЗО - управление по закупке оборудования;

УССиМ - управление складов сырья и материалов;

УЭПиЭ - управление энергетики, природопользования и экологии;

АРМ - автоматизированное рабочее место;

БД - база данных;

ИС - информационная система;

ПЭВМ - персональная электронно-вычислительная машина;

ИС «ТеПП» - ИС «Техническая подготовка производства»;

ОЗТО - Отдел закупок технологического оборудования;

ЦТП - центр технологического проектирования;

ТО - технологическое оборудование.

Содержание

Введение

1 Системотехническая часть

1.1 Анализ организационной структуры отдела технологического оборудования и планирования станкостроения

1.2 Формализация существующих бизнес-процессов

1.2.1Моделирование существующей технологии

1.2.2 Постановка проблемы при работе по заказу и размещению технологического оборудования в ИС «Техническая подготовка производства»

1.2.3 Выявление недостатков существующей технологии и поиск путей решения проблем

1.2.4 Обоснование требований к разрабатываемой автоматизированной системе

1.3 Обоснование технологии модернизации ИС «Техническая подготовка производства»

1.3.1 Выбор технологии проектирования модернизированной ИС «Техническая подготовка производства»

1.3.2 Сравнительный анализ и выбор CASE-средств

1.4 Разработка модели системы

1.4.1 Моделирование функционального поведения системы

1.4.2 Моделирование данных

1.4.3 Разработка архитектуры модернизации ИС «Техническая подготовка производства»

1.4.4 Моделирование обработки данных, обеспечивающих функционирование системы

1.4.5 Проектирование моделей данных

1.5 Постановка задачи на модернизацию ИС «Техническая подготовка производства»

2 Конструкторско-технологическая часть

2.1 Требования к модернизируемой ИС, предъявляемые заказчиком.

2.2 Проектирование физической модели базы данных.

2.3 Разработка пользовательского интерфейса

2.4 Разработка алгоритмов ИС «Техническая подготовка производства»

2.5 Тестирование разрабатываемой системы

2.5.1 Функциональное тестирование ИС «Техническая подготовка производства»

2.5.2 Тестирование совместимости

2.6 Схема физической реализации работы ИС «Техническая подготовка производства»

3 ЭКОНОМИЧЕСКАЯ ЧАСТЬ

3.1 Определение трудоемкости и составление план-графика модернизации ИС «Техническая подготовка производства» для ОТОиПС ОАО «АВТОВАЗ».

3.2 Расчет затрат на модернизацию ИС «Техническая подготовка производства» для ОТОиПС ОАО «АВТОВАЗ».

3.3 Расчет трудоемкости работ по заказу технологического оборудования, по отдельно взятому проекту, по вариантам.

3.4 Расчет общих капиталовложений для работ по заказу технологического оборудования, по отдельно взятому проекту, для ОТОиПС НТЦ «АВТОВАЗ» по вариантам.

3.5 Расчет технологической себестоимости работ по заказу технологического оборудования по отдельно взятому проекту по изменяющимся элементам

3.6 Расчет годового экономического эффекта и прочих показателей экономической эффективности от модернизации ИС «Техническая подготовка производства».

3.7 Социальный эффект от модернизации ИС «Техническая подготовка производства» в ОТОиПС ОАО «АВТОВАЗ».

3.8 Выводы и предложения

4 Безопасность жизнедеятельности

4.1 Улучшение условий труда работников отдела технологического оборудования и планирования станкостроения ОАО «АВТОВАЗ»

4.2 Пожарная безопасность

4.3 Экологический менеджмент.

4.4 Обоснование технологической планировки оборудования ОТОиПС.

4.5 Возможные чрезвычайные ситуации.

4.6 Выводы по разделу

ЗАКЛЮЧЕНИЕ

СПИСОК ИСПОЛЬЗОВАННЫХ ИСТОЧНИКОВ

Приложение А

Приложение Б.

Введение


С началом проектирования производства для нового автомобиля семейства LADA 219X, появились новые требования к информационным системам, внедренным на ОАО «АВТОВАЗ». Корпоративный заказчик в лице директора проекта «LADA GRANTA» и Управления планирования и координации подготовки производства выступил с требованием по модернизации существующей системы для детализации данных по процессу формирования ПК, заказа, проектирования, контрактации технологического оборудования. Максимального сокращения сроков связанных с формированием планов, отчетных справок и графиков внедрения.

До проекта 219X формирование массива заказываемого оборудования велся в ручном режиме с бумажных носителей и не все этапы освоения оборудования отслеживались, т.к. на ОАО «АВТОВАЗ» к началу внедрения информационной системе не было новых автомобильных проектов, в связи, чем не было потребности подразделений в модернизации системы. К моменту выхода приказа о создании автомобиля LADA GRANTA, подразделения дирекции по техническому развитию были оснащены новейшей компьютерной техникой, которые были подключены в корпоративную сеть завода. Закупка в Дирекции по информационным системам новых высокопроизводительных серверов баз данных позволила централизованно хранить информацию и обеспечить доступ к ней одновременно всех пользователей так или иначе связанных с подготовкой производства на ОАО «АВТОВАЗ».

Актуальность данной темы заключается в удовлетворении потребности в автоматизации планирования и управления подготовки производства.

Новизна данной работы состоит в том, что до модернизации системы формирование массива заказываемого оборудования велось с бумажных носителей и не все этапы освоения оборудования отслеживались. Весь процесс, связанный с заказом и размещением оборудования был автоматизирован и полностью ориентирован на инвестиционные проекты.

Объектом исследования является ИС «Техническая подготовка производства», применяемая в процессе заказа технологического оборудования для всех подразделений ОАО «АВТОВАЗ» для вновь внедряемых проектов автомобилей, либо при модернизации техпроцессов на уже введенных проектах.

Предметом исследования является процесс проработки и формирования массива заказываемого технологического и инженерного оборудования, штампов и крупной оснастки, планов по этапам освоения пусковых комплексов для пилотного и серийного производства автомобилей семейства LADA GRANTA (LADA 219X).

Целью данной дипломной работы является автоматизация процесса заказа и размещения технологического оборудования для новых проектов автомобилей на ОАО «АВТОВАЗ», что позволит облегчить процесс организации заказа технологического и инженерного оборудования, штампов и крупной оснастки, сократить сроки формирования планов, отчетных справок и графиков внедрения.

Для достижения поставленной цели должны быть решены следующие задачи:

1.  Анализ предметной области и объекта автоматизации.

2.      Создание модели ИС «Техническая подготовка производства».

.        Разработка логической модели базы данных (БД).

.        Разработка физической модели БД

.        Разработка системы управления базой данных (СУБД), в том числе интерфейсных форм, выходных отчетов, SQL-запросов.

.        Разработка руководства пользователя

.        Разработка приложения

Пояснительная записка состоит из введения, четырех глав, заключения.

Во введении описываются актуальность выполняемого курсового проекта, его новизна, цели и задачи. Задачи определяют основные шаги и этапы, необходимые для выполнения цели курсового проекта.

В первой главе реализуется проектирование ИС, определение технологий ее разработки, выдвигаются требования к системе, а также определяется ее архитектура и компоненты.

Во второй главе осуществляется непосредственная разработка ИС, разработка основных алгоритмов обработки данных с помощью выбранной технологии, определяются спецификации к БД, пишутся основные блоки программного кода, разрабатываются интерфейсные формы.

В третьей главе производится расчет экономической эффективности от внедрения ИС, определяется ее экономическая обоснованность для заказчика.

В четвертой главе выдвигаются основные требования к эргономическим качествам ИС, возможности эффективной и безвредной для собственного здоровья деятельности пользователей с системой.

1. Системотехническая часть


Для постановки задачи на разработку информационной системы по заказу и размещению технологического оборудования необходимо:

1)      провести анализ процесса заказа технологического оборудования;

2)      выявить проблемные ситуации, возникающие в процессе заказа и размещения технологического оборудования;

)        определить требования к разрабатываемой системе.

 

.1 Анализ организационной структуры отдела технологического оборудования и планирования станкостроения


Отдел технологического оборудования и планирования станкостроения является функциональным структурным подразделением в составе управления планирования и координации подготовки производства (УПиКПП) дирекции по инжинирингу ОАО «АВТОВАЗ» в соответствии с утвержденной организационной структурой УПиКПП (рисунок 1) подчиняющейся службе Главного технолога ОАО «АВТОВАЗ», который входит в аппарат вице-президента по техническому развитию.

Основным содержанием деятельности отдела (ОТОиПС) согласно источнику [1] является перспективное и текущее планирование изготовления технологического оборудования, организация разработки и изготовления технологического оборудования, а так же выполнение комплекса работ по организации заказа технологического оборудования.

В своей деятельности отдел (ОТОиПС) руководствуется действующим законодательством Российской Федерации, приказами и распоряжениями руководства ОАО «АВТОВАЗ», ДпИ, СГТ, УПиКПП, утвержденными нормативными и организационно-распорядительными документами, а так же положением об отделе. Организационной основой всех работ по качеству является документированная система качества, соответствующая требованиям международных стандартов серии ISO 9000, реализующая принципы непрерывного совершенствования. Основой всех работ по системе экологического менеджмента являются требования международного стандарта ISO 14001.

Целью отдела (ОТОиПС) является:

реализация и контроль исполнения реализуемых проектов новых и модернизированных автомобилей ОАО «АВТОВАЗ» в части заказа поставки и сдачи промышленного ТО и оснастки в эксплуатацию.

При реализации цели согласно источнику [1] ОТОиПС выполняет следующие задачи:

формирование, согласование и сопровождение утверждения сорсинг-планов поставщиков технологического оборудования;

согласование проектов приказов, мастер-графиков по подготовке производства;

рассмотрение и согласование разделительной ведомости формирование и утверждение сводной ведомости затрат;

рассмотрение, согласование и сопровождение утверждения технических заданий;

согласование графиков выдачи исх. данных в ПУ;

организация планирования заказа оборудования и стадий его размещения;

организация проработки ТЗ, согласование ТКП от изготовителей;

запрос технико-коммерческих предложений поставщиков;

рассмотрение предложений фирм с согласованием предварительных и окончательных заключений;

рассмотрение и согласование расчет-обоснований на поставку технологического оборудования;

согласование технической части контрактов/договоров;

формирование предложений наполнения бюджета инвестиций и БКВ в оборудование/оснастку в части поставки, выполнения;

мониторинг исполнения наполнения бюджета инвестиций, формирование отчетов;

Работа по оформлению и контролю над исполнением контрактов, договоров и соглашений на поставку оборудования в соответствии с бюджетом по всем зонам поставки: оформление и согласование контрактов/договоров; рассмотрение и согласование технической документации; рассмотрение актов приемки и поставки оборудования.

Структура управления планирования и координации подготовки производства (УПиКПП) дирекции по инжинирингу ОАО «АВТОВАЗ» представлена на следующем рисунке [1].


В процессе заказа и размещения технологического оборудования непосредственно участвуют бюро технического анализа проектов и оформления соглашений, бюро планирования производства технологического оборудования, бюро технологического оборудования основных производств, бюро технологического оборудования вспомогательных производств[1].

Рисунок 2 - Структура ОТОиПС

Процесс заказа технологического оборудования [2] координируется двумя бюро ОТОиПС: Бюро технологического оборудования основных производств и Бюро технологического оборудования вспомогательных производств. Каждое бюро ведет заказ оборудования, при этом на вход приходит разделительная ведомость от ТУСАиУШ (технологическое управление силового агрегата и узлов шасси) и ТУАП (технологическое управление автомобильного производства) в бумажном виде. Эти данные вручную заносятся в ИС «Техническая подготовка производства», после чего происходит составление графика внедрения, пускового комплекса, а так же сведенья о состоянии контрактации, изготовления, поставки и сдачи оборудования в эксплуатацию.

Весь мониторинг состояния процесса заказа происходит в ручном режиме, что затрудняет и тормозит процесс организации заказа технологического и инженерного оборудования, штампов и крупной оснастки, является причиной больших сроков формирования планов, отчетных справок и графиков внедрения. Это также не позволяет отслеживать все этапы заказа оборудования.

Данное подразделение выполняет следующие функции [2]:

организация планирования заказа оборудования и стадий его размещения;

рассмотрение и согласование разделительной ведомости формирование и утверждение сводной ведомости затрат;

мониторинг исполнения наполнения бюджета инвестиций, формирование отчетов;

согласование проектов приказов, мастер-графиков по подготовке производства;

рассмотрение и согласование разделительной ведомости формирование и утверждение сводной ведомости затрат;

Общая схема процесса подготовки производства представлена на рисунке.

Рисунок 3 - Процесс подготовки производства

Основанием для заказа оборудования является [2]:

проект постановки на производство новых или модернизированных автомобилей, утвержденных высшим руководством ОАО «АВТОВАЗ» и принятых к финансированию;

приказ президента - генерального директора ОАО «АВТОВАЗ» об организации подготовки узлов (деталей) автомобилей ВАЗ с последующим введением в проект;

расчет-обоснование изменения состава оборудования проекта, утвержденное директором по техническому развитию.

Заказ оборудования заводам-смежникам производится согласно инструкции, при условии оформления договора между ОАО «АВТОВАЗ» и заводом смежником на рублевое покрытие запускаемого оборудования.

Оборудование, поставляемое ОАО «АВТОВАЗ», по техническому уровню, качеству и комплектности должно соответствовать нормативно-правовым, экологическим требованиям и ТУ ВАЗ.

Заказ оборудования осуществляется по зонам поставки: «Импорт»; Россия, СНГ; АВТОВАЗ.

Для анализа необходимо определиться с процессным подходом к моделированию, который представляет собой методологию разработки программного обеспечения.

 

.2 Формализация существующих бизнес-процессов


Формализация существующих бизнес-процессов включает описание технологии обработки информации «как есть», выявление недостатков используемой технологии, поиск пути решения выявленных проблем, обоснование требований к разрабатываемой технологии, которая должна решить выявленные проблемы.

 

.2.1Моделирование существующей технологии

Как уже упоминалось выше, процесс заказа и размещения технологического оборудования, включает в себя продолжительные этапы работ [2]:

-       согласование разделительной ведомости;

-        ввод данных с утвержденной разделительной ведомости в массив заказываемого оборудования;

         согласование и ввод плановых сроков по этапам освоения оборудования в массив;

         ввод данных по фактическим срокам исполнения планов, мониторинг выполнения этапов;

         разработка, формирование и актуализация графика внедрения проекта (совместно с представителями проекта);

         формирование пусковых комплексов проекта (форма -8).

Так как объем работ большой, в рамках данного дипломного проекта будет рассмотрен только этапы «ввод данных с утвержденной разделительной ведомости в массив заказываемого оборудования» и «согласование и ввод плановых сроков по этапам освоения оборудования в массив».

Ввод данных с утвержденной разделительной ведомости в массив заказываемого оборудования производилась инженерами отдела технологического оборудования и планирования станкостроения в ИС «Техническая подготовка производства» с бумажных носителей. Поступающая в электронном виде информация была не структурирована.

Таким образом, специалисты отдела, много времени затрачивают на поддержание в актуализированном состояние данных по массиву. Автоматизация и ввод данных там, где они первый раз появляются, существенно снизит трудоемкость и снизит ошибки связанные с повторным вводом информации. Снизятся сроки получения актуальной информации по состоянию освоения оборудования. В настоящие, время информация если и передается в отдел в электронном виде, то в различных форматах XLS,DOC,PDF с неструктурированной информацией, не позволяющей загружать данные в систему.

Согласование и ввод плановых сроков без ведения электронной отчетности не позволял сделать систему прозрачной, много времени уходило на получение актуальной информации по состоянию процесса заказа каждой единицы технологического оборудования.

Рассматриваемые этапы в процессе заказа и размещения технологического оборудования представлены ниже на рисунке 4.

Диаграмма вариантов использования, представленная на рисунке 5, отображает способы взаимодействия с существующей системой «Техническая подготовка производства»

Разделительная ведомость содержит следующую информацию:

наименование проекта;

код изделия (Узел, деталь);

код оборудования;

срок выдачи технического задания на оборудование;

срок поставки;

срок сдачи в эксплуатацию;

зону поставки (АВТОВАЗ, РОССИЯ, ИМПОРТ).

стоимость затрат на поставку.

При вводе большого количества информации (порядка 2000 единиц заказываемого оборудования на один проект автомобиля) существует большая вероятность совершения ошибок, связанных с повторным вводом информации с бумажного носителя. 

1.2.2 Постановка проблемы при работе по заказу и размещению технологического оборудования в ИС «Техническая подготовка производства»

Ведение массива заказываемого оборудования частично автоматизировано внутри самого отдела, но отсутствует сетевое взаимодействие между отделом и другими технологическими управлениями Дирекции по техническому развитию ТУСАиУШ (технологическое управление силового агрегата и узлов шасси) и ТУАП (технологическое управление автомобильного производства), принимающими участие в технологической подготовке производства по вопросу разработки укрупненного техпроцесса и разделительной ведомости (Разделительная ведомость - состав технологического оборудования, используемого для производства новых и изменяемых деталей, в составе нового, модернизируемого и действующего оборудования с планируемыми затратами и необходимыми сроками поставки оборудования) [2].

Массив данных «Заказ и размещение технологического оборудования» информационной системы «Техническая подготовка производства» обладает следующими недостатками:

-       ввод данных из «Разделительной ведомости» вносился вручную (коды оборудования, наименование оборудования, стоимость оборудования и необходимый срок поставки оборудования);

-        планирование ведется дирекцией по инжинирингу без участия подразделений завода, что приводит к увеличению сроков подготовки площадей, запаздыванию монтажа и длительных сроков сдачи оборудования в эксплуатацию;

         отсутствие данных от дирекции по инжинирингу в финансовую дирекцию приводит к смещению сроков платежей, и тем самым к увеличению сроков поставки и сдачи оборудования в эксплуатацию;

         создание дополнительных электронных таблиц по проработке технико-коммерческих предложений от фирм поставщиков оборудования, необходимых для принятия решений руководством завода (выбор поставщика, принятия мер воздействия к подразделениям допускающее сдерживание в реализации проект);

Так же не существует обратной связи из массива данных «Заказ и размещение технологического оборудования» информационной системы «Техническая подготовка производства» в разделительную ведомость, что не позволяет управлениям и инвестиционным проектам отслеживать состояние по заказываемому оборудованию.

Для ведения работ по заказу и размещению технологического оборудования на данный момент не существует автоматизированных систем. При подготовке работ по заказу и размещению технологического оборудования как на АВТОВАЗе, так и на других автомобилестроительных предприятиях данный вид работ ведется без использования единого стандарта и общей информационной среды, позволяющей координировать работу различных подразделений, работающих над подготовкой производства новых проектов автомобилей. Этот процесс требует большое количество времени, трудозатрат на координацию работ различных подразделений. Его требуется автоматизировать.

 

.2.3 Выявление недостатков существующей технологии и поиск путей решения проблем

Существующая технология имеет существенные недостатки.

1.      Ввод большинства данных производится с бумажных носителей. Это создает излишнюю работу по повторному вводу информации, причем эта информация будет вноситься другим лицом, не участвовавшим в составлении разделительной ведомости. Это снижает степень достоверности данных и создает дополнительную трудоемкость в процессе заказа и размещения технологического оборудования.

2.      Получаемая в электронном виде информация неструктурированна и так же требует работ по вводу данных в массив ИС «Техническая подготовка производства».

.        Ввод данных вручную продолжителен и требует проверки внесенной информации в массив заказываемого оборудования в ИС «Техническая подготовка производства».

.        Существующая технология не исключает возникновения ошибок, связанных с перенесением информации с бумажных носителей и информации поступающей в электронном виде в различных форматах (XLS,DOC,PDF) с неструктурированной информацией, не позволяющей загружать данные в систему.

Таким образом, специалисты отдела, много времени затрачивают на поддержание в актуализированном состояние данных по массиву. Автоматизация и ввод данных там, где они первый раз появляются, существенно снизит трудоемкость и снизит ошибки связанные с повторным вводом информации. Снизятся сроки получения актуальной информации по состоянию освоения оборудования.

Существует несколько путей решения проблем автоматизации [7]:

1)      разработать систему «с нуля». Такой подход применяется, если не существует аналогов необходимой системы, или аналоги существуют, но сильно расходятся с требованиями к функционалу, стоимости и другим параметрам.

2)      внедрить аналог нужной системы. Такой подход применяется, если уже существует система (коробочный продукт), которая очень близка по функционалу и другим требованиям к требованиям разрабатываемой системы.

)        дописать имеющуюся систему до требуемого функционала. Такой подход используется в случае, если существует система, функционал которой удовлетворяет всем требованиям, кроме каких-то нескольких функций. Этот подход целесообразно применять, если существующая система не велика по стоимости, и затраты на приобретение и доработку этой системы не больше затрат, необходимых на решение проблемы с помощью первых двух подходов.

Систем способных связать работу различных подразделений завода, участвующих в процессе подготовке производства не существует. Применяемая система частично автоматизирует работы по процессу заказа технологического оборудования внутри самого отдела, но отсутствует сетевое взаимодействие между отделом и другими технологическими управлениями.

Для описанной выше проблемы требуется дописать имеющуюся систему «Техническая подготовка производства» до требуемого функционала, путем её расширения.

1.2.4 Обоснование требований к разрабатываемой автоматизированной системе

ИС «Техническая подготовка производства» до модернизации предназначена для текущих работ с данными по заказу и размещению технологического оборудования:

-       согласование разделительной ведомости;

-        ввод данных с утвержденной разделительной ведомости в массив заказываемого оборудования;

         согласование и ввод плановых сроков по этапам освоения оборудования в массив;

         ввод данных по фактическим срокам исполнения планов, мониторинг выполнения этапов;

         разработка, формирование и актуализация графика внедрения проекта (совместно с представителями проекта);

         формирование пусковых комплексов проекта (форма -8).

Модернизация ИС «Техническая подготовка производства» проводится с целью:

ускорения процесса заказа и размещения технологического оборудования;

улучшения управляемости процесса подготовки производства через «прозрачную» систему с достоверными данными, на основе которых принимаются своевременные и адекватные управленческие решения;

сокращения времени проведения изменений действующего производства

повышения достоверности нормативной базы основного производства

обеспечения смежных информационных подсистем достоверной информацией (основное производство, технико-экономическое планирование, вспомогательное производство и др.)

В результате модернизация ИС «Техническая подготовка производства» должны быть улучшены значения следующих показателей:

-       сокращение сроков подготовки производства;

-        ввод данных в систему должен происходить только один раз в том месте где они формируются;

         повышение ответственности за ввод данных в систему;

         увеличение управляемости процесса подготовки производства через «прозрачную» систему с достоверными данными.

В модернизированной ИС «Техническая подготовка производства» предлагается выделить следующие функциональные подсистемы:

подсистема «Формирование и ведение разделительной ведомости» для ТУСАиУШ (технологическое управление силового агрегата и узлов шасси) и ТУАП (технологическое управление автомобильного производства);

подсистема «Заказ и размещение технологического оборудования» для ОТОиПС (отдел технологического оборудования и планирования станкостроения);

подсистема «Формирование и актуализация графика внедрения проекта» для ОТОиПС;

подсистема «Формирование пусковых комплексов проекта (форма -8)» для ОТОиПС;

В рамках данного дипломного проекта рассматривается модернизация подсистемы «Заказ и размещение технологического оборудования».

Источником данных для системы должны быть данные поступающие из подсистемы «Формирование и ведение разделительной ведомости», полученные от подразделений ТУСАиУШ и ТУАП.

К квалификации персонала, эксплуатирующего систему, предъявляются следующие требования:

знание соответствующей предметной области;

знание особенностей процесса заказа технологического оборудования;

знание технологии взаимодействия подразделений, участвующих в процессе заказа и размещения технологического оборудования.

Требования к режимам работы персонала не предъявляются.

При работе системы возможны следующие аварийные ситуации, которые влияют на надежность работы системы [7]:

сбой в электроснабжении рабочей станции пользователей системы;

потеря связи рабочей станции с ИС «Техническая подготовка производства».

Под аварийной ситуацией понимается аварийное завершение процесса, выполняемого той или иной подсистемой, а также «зависание» этого процесса.

Надежность программного обеспечения подсистем должна обеспечиваться за счет:

надежности общесистемного ПО и разрабатываемой системы;

проведением комплекса мероприятий отладки, поиска и исключения ошибок.

Подсистема «Заказ и размещение технологического оборудования» должна обеспечивать удобный для конечного пользователя интерфейс, отвечающий следующим требованиям.

В части внешнего оформления:

интерфейсы подсистем должен быть типизированы и интуитивно понятны;

наличие «горячих» клавиш для ускорения процесса работы с системой

должно быть обеспечено наличие локализованного (русскоязычного) интерфейса пользователя;

размер шрифта должен быть не менее 10 пт;

цветовая палитра должна быть не раздражающих цветов;

должна выполняться проверка данных.

Требования к функциям, выполняемым системой, прописаны в таблице 1.

Таблица 1 - Функции системы

Функция

Задача

Просмотр данных

Просмотр данных по оборудованию


Просмотр данных по контрактам


Просмотр данных по инвестициям


Просмотр данных по строительно-монтажным работам


Просмотр данных по графику внедрения


Просмотр данных по предмонтажу


Выполнение операций с данными

Добавление


Изменение


Удаление


Групповое изменение


Поиск оборудования


Возможность пересчета проектной стоимости в валюту (USD)


Возможность переноса данных в другую зону (Импорт; Россия, СНГ; АВТОВАЗ)


Связь с разделительной ведомостью

Формирование отчетов

Табуляграмма заказа оборудования


Ведомость заказа оборудования


График заказа оборудования


Отчет по узлам


Справка размещения по зоне


Справка размещения по зоне с валютой


Справка закупки по зоне


Справка размещения ТО по зоне


Справка о реализации проекта


Ведомость по объемам в детализации по контрактам


Отчет по контрактам


Инвестиционная программа


Платежи за год



Фактические платежи


Формирование нового отчета


Возможность формирование отчета в форматах DOC и PDF

Справочники для просмотра и редактирования нормативно-справочной информации системы

Справочник по отделам


Справочник по производствам


Справочник по расположениям цехов


Справочник по городам


Справочник по фирмам


Справочник по странам


Справочник по типам оборудования


Справочник по типам обработки


Справочник по узлам


Справочник по лотам (этапам реализации проекта)


Кодификатор фаз размещения ТО


Справочник по структуре проекта


График внедрения


Требования к математическому обеспечению не предъявляются.

Разрабатываемая система должна быть открыта для смежных систем и необходима поддержка импорта и экспорта данных со смежными системами.

при реализации системы должны применяться языки высокого уровня;

для организации диалога системы с пользователем должен применяться графический многооконный пользовательский интерфейс.

Разрабатываемая ИС должна быть совместима с любой версией Windows, применяемой на АВТОВАЗ (Microsoft Windows 95/98/NT4.0 ).

К обеспечению качества подсистем предъявляются следующие требования [7]:

функциональность должна обеспечиваться выполнением подсистемами всех их функций.

надежность должна обеспечиваться за проверки данных заносимых в систему.

легкость применения должна обеспечиваться за счет интуитивно понятного интерфейса и наличия «горячих» клавиш;

эффективность должна обеспечиваться за счет уменьшения рутинности работ связанных с этапами заказа и размещения технологического оборудования.

сопровождаемость должна обеспечиваться за счет использования в программном тексте описания объектов и комментариев; использованием ассоциативно понятных и устойчиво различимых имен объектов.

Сервер хранилища данных должен быть развернут на централизованном сервере в ДИС ОАО «АВТОВАЗ».

Требования к метрологическому обеспечению не предъявляются.

Основными пользователями модернизируемой ИС «Техническая подготовка производства» являются группа инженеров-технологов в отделе технологического оборудования и планирования станкостроения (ОТОиПС) в НТЦ ОАО «АВТОВАЗ».

Требования к методическому обеспечению не предъявляются.

В данном разделе описана технология обработки информации «как есть», выделены следующие её недостатки:

ввод большинства данных производится с бумажных носителей;

получаемая в электронном виде инормация неструктурированна;

ввод данных вручную продолжителен и требует проверки внесенной информации в массив заказываемого оборудования в ИС «Техническая подготовка производства»;

существующая технология не исключает возникновения ошибок, связанных с перенесением информации с бумажных носителей и информации поступающей в электронном виде в различных форматах (XLS,DOC,PDF) с неструктурированной информацией, не позволяющей загружать данные в систему.

При поиске путей решения поставленной проблемы решено, что система «Техническая подготовка производства» будет дорабатываться до требуемого функционала, путем её расширения.

1.3 Обоснование технологии модернизации ИС «Техническая подготовка производства»


Технология проектирования (технология разработки ПО) - способ организации процесса создания программы, совокупность приемов и способов выполнения определенных видов деятельности. [4]

 

.3.1 Выбор технологии проектирования модернизированной ИС «Техническая подготовка производства»

На разных уровнях формализации разработки и для разных критериев разработки (время, ресурсы, стоимость) выделяют пересекающиеся модели проектирования [4],[13]:

1.       RAD (Rapid Application Development) - быстрая разработка приложений.

2.      RUP (Rational Unified Process) - унифицированный процесс.

.        XP (eXtreme Programming) - экстремальное программирование.

.        Crystal Clear - методология, позволяющая менять степень формализации процесса разработки в зависимости от критичности задач и количества участников разработки.

.        FDD (Feature Driven Development) - функционально-ориентированная разработка.

.        MSF (Microsoft Solutions Framework) - методология разработки программного обеспечения, предложенная корпорацией Microsoft.

Таблица 2 - Сравнение технологий проектирования

Методология

RAD

RUP

XP

CC

FDD

MSF

итеративный подход

5

5

5

5

5

5

формализованность процесса разработки

5

5

2

3

3

4

создание документации в ходе разработки

4

5

2

2

2

5

управление рисками

8

10

4

5

5

10

минимальное время разработки

9

5

10

10

10

6

ИТОГ:

31

30

23

25

25

30


Для выбора технологии проектирования применяются следующие критерии:

1.     Использование в технологии итеративного подхода.

0 - критерий не удовлетворяет требованию

- критерий удовлетворяет требованию

2.     Формализованность процесса разработки.

0..5 - степень выполнения критерия

3.     Создание документации в ходе разработки.

0..5 - степень выполнения критерия

4.     Контроль рисков.

0..10 - степень выполнения критерия.

- риски непредсказуемы

- риски отсутствуют

5.     Минимальное время разработки - 10 баллов

0..10 - степень выполнения критерия.

- разработка очень длительная

- разработка максимально быстрая

На основе сформированных критериев произведён выбор технологии. В таблице 2 представлена оценка каждой технологии.

На основе оценки [13] всех выбранных для сравнения технологий определено, что для разработки данного проекта наиболее приемлемая технология RAD.

Этапы RAD-технологии

1.      Моделирование функционального поведения системы. Такую модель можно определить с помощью диаграммы вариантов использования UML.

2.      Моделирование данных - моделирование объектов, которые требуются для поддержки бизнес-процессов. Модель можно отобразить с помощью диаграммы классов UML.

.        Моделирование обработки - определения преобразований объектов, обеспечивающих реализацию бизнес-функций, описание обработки для добавления, изменения, удаления и поиска данных. Данный этап проекта будет отображен с помощью диаграмм последовательностей UML.

.        Создание приложения. Используются готовые компоненты и утилиты автоматизации.

.        Объединение и тестирование.

Таким образом, определено, что для проектирования используется модель RAD (быстрая разработка приложений). Проектирование системы будет произведено по этапам данной технологии.

 

.3.2 Сравнительный анализ и выбор CASE-средств

На основе списка средств UML-моделирования, представленного в источнике [14], и информационного поиска по каждому средству моделирования выделены следующие основные средства для проектирования с помощью UML:

¾    Visual Paradigm[15];

¾      Rational Rose [20];

¾      Borland Together [21];

¾      ArgoUML [16];

¾      Netbeans UML Plugin [17];

¾      Eclipse Omondo Plugin [18];

¾      Enterprise Architect [19].

Для выбора наиболее подходящего будут использоваться следующие критерии:

1.     Возможность генерации программного кода.

2.      Возможность производить реверс кода.

.        Поддержка ОС Windows.

.        Стоимость приобретения.

.        Опыт успешного использования (отзывы).

.        Простота освоения и использования.

Все критерии кроме стоимостного оценивается следующими балами:

- не удовлетворят требованию

- частично удовлетворяет требованию

- полностью удовлетворяет требованию

При разработке проекта важно разработать требуемую систему с наименьшими затратами. Использование недорогих или свободно распространяемых программных средств позволяет снизить затраты на разработку. Поэтому стоимостной критерий является наиболее важным и его баллы при выборе программных средств для разработки выше.

- высокая стоимость;

- средняя стоимость;

- бесплатно.

Выбор CASE-средства представлен в таблице 3.

В данном подразделе определено, что для модернизации ИС «Техническая подготовка производства» будет использоваться модель RAD (быстрая разработка приложений). Проектирование будет производиться в CASE-средстве Visual Paradigm.

Таблица 3 - Исходные данные для выбора CASE-средства


Visual Paradigm

Rational Rose

Borland Together

ArgoUML

Netbeans UML Plugin

Eclipse Omondo Plugin

Enterprise Architect

Возможность генерации программного кода

10

0

0

10

5

0

10

Возможность производить реверс кода

10

0

0

10

0

10

10

Поддержка ОС Windows

10

10

10

0

10

10

10

Стоимость приобретения

20

0

10

20

20

10

10

Опыт успешного использования (отзывы)

10

10

10

10

0

5

10

Простота освоения и использования.

10

5

10

10

10

5

10

ИТОГ:

70

25

40

60

45

40

60

 

.4 Разработка модели системы


Выше было определено, что для разработки системы программирования промышленных роботов будет использоваться технология RAD. Следуя её этапам, в данной части проекта осуществляется разработка модели системы. Разработка модели системы включает построение:

1.     Диаграммы вариантов использования, отображающей функциональное поведение системы.

2.      Диаграммы классов и диаграммы компонентов. Они отражают объекты, которые требуются для поддержки бизнес-процессов.

.        Диаграмм последовательностей, отображающих преобразование объектов во время работы приложения.

1.4.1 Моделирование функционального поведения системы

Диаграмма вариантов использования описывает функциональное назначение системы, то, что система будет делать в процессе своего функционирования. Диаграмма вариантов использования является исходным концептуальным представлением или концептуальной моделью системы в процессе ее проектирования и разработки [9].

Разработка диаграммы вариантов использования преследует следующие цели:

1.         определить общие границы и контекст моделируемой предметной области на начальных этапах проектирования системы;

2.      сформулировать общие требования к функциональному поведению проектируемой системы;

.        разработать концептуальную модель системы для ее последующей детализации в форме логических и физических моделей;

.        подготовить исходную документацию для взаимодействия разработчиков системы с ее заказчиками и пользователями.

Проектируемая система используется на одном из этапов технологической подготовки производства. Она предназначена только для инженеров. Границами данной системы являются массив данных по заказываемому оборудованию, вводимые инженером-технологом, с одной стороны и набором выходных данных и решений по подготовке производства, производимых инженером ОТОиПС, с другой стороны.

Из представленной модели видно, что инженер ОТОиПС вместо того чтобы повторно производить ввод информации из РВ в ИС «Техническая подготовка производства» может подтвердить корректность этой информации, заполненной инженером-технологом. Так же он может проводить работы с уже заполненным массивом данных ИС «Техническая подготовка производства». Функционал соответствует требованиям к функциям, выполняемым системой, описанным в пункте 1.2.4.

 

.4.2 Моделирование данных

Диаграмма классов служит для представления статической структуры модели системы [14]. Диаграмма классов может отражать, в частности, различные взаимосвязи между отдельными сущностями предметной области, такими как объекты и подсистемы, а также описывает их внутреннюю структуру и типы отношений. Диаграмма классов является дальнейшим развитием концептуальной модели проектируемой системы. Существует расширение языка UML для построения моделей программного обеспечения, которое позволяет ввести в рассмотрение дополнительные графические обозначения, ориентированные для решения задач из определенной предметной области. В рамках данного расширения предложено три специальных графических примитива:

¾    граничный класс - класс, который располагается на границе системы с внешней средой и непосредственно взаимодействует с актерами, но является составной частью системы;

¾      класс-сущность - класс, отображающий классы, которые являются хранилищами данных;

¾      управляющий класс - класс, отвечающий за координацию действий других классов.

Граничным классом является форма отображения данных, хранящихся в объектах класса «Формы и окна программы».

Сущностными классами являются классы «Проект», «Оборудование», «Работы по заказу», которые хранят данные обо всех параметрах заказываемого оборудования и этапов технической подготовки.

Управляющим классом является класс «Пользователь».

Отношение ассоциации отображает наличие некоторого отношения между классами. Частными случаями отношения ассоциации являются отношение агрегации и отношение композиции. Отношение агрегации означает, что один из классов представляет собой некоторую сущность, включающую в себя в качестве составных частей другие сущности. Отношение композиции служит для выделения специальной формы отношения «часть-целое», при которой составляющие части не могут выступать в отрыве от целого, т.е. с уничтожением целого уничтожаются и все его части. Отношения агрегации и композиции встречаются, когда один класс является коллекцией или контейнером других.

Класс Task хранит информацию о задачах

Класс User хранит информацию о пользователях

Класс Equipment хранит информацию об оборудовании

Класс Phase_List хранит информацию о фазах технической подготовки

Класс dic_detail хранит справочную информацию о деталях

Класс dic_equipment_phase хранит справочную информацию о фазах заказа

Класс dic_equip_type хранит справочную информацию о типах оборудования

Класс frmContract содержит информацию об объекте формы контрактов

Класс frmEquipment содержит информацию об объекте формы оборудования

Класс frmMontag содержит информацию об объекте формы монтажа

Класс frmStructGraph содержит информацию об объекте формы графиков

1.4.3 Разработка архитектуры модернизации ИС «Техническая подготовка производства»

Архитектура информационной системы - концепция, определяющая модель, структуру, выполняемые функции и взаимосвязь компонентов ИС. [3]

Рассмотрим положительные и отрицательные стороны основных видов архитектур ИС по трехбалльной шкале оценки, где наивысший бал будет означать полное соответствия архитектуры данному критерию, а наименьший бал - не соответствие. Основными критериями в соответствии с требованиями будут являться:

простота создания (влияет на срок разработки и внедрения ИС);

эффективное управление данными (влияет на сложность эксплуатации ИС);

одновременная работа нескольких пользователейвозможность одновременной работы нескольких пользователей(до 30 человек);

Следующие критерии не будут существенно влиять на выбор архитектуры:

стоимость серверного оборудования (на ОАО «АВТОВАЗ» уже закуплены сервера, способные решать поставленные задачи с установленной на них лицензионной СУБД Oracle);

отказоустойчивость компонентов архитектуры (отказоустойчивость компонентов обеспечивается соответствующими службами АВТОВАЗ);

Таблица 4 - Критическая оценка архитектур для ИС

Критерий оценки

Централизованная

Файл-сервер

Клиент-сервер

Многоуровневый клиент-сервер

Управляемость

1

1

3

2

Простота создания

1

1

3

2

Многопользовательность

1

2

2

3

ИТОГО

3

4

8

7


В ходе анализа было определено, что для выполнения поставленных в данном дипломном проекте требований наиболее полно подходит двузвенная архитектура клиент-сервер. Выбор сделан в пользу двузвенной архитектуры так, как разрабатываемое в дипломном проекте ПО имеет узкую специализацию для использования.

Приведем диаграмму развертывания для разрабатываемой системы, позволяющей реализовать описанный процесс обработки данных, на следующем рисунке.

1.4.4 Моделирование обработки данных, обеспечивающих функционирование системы

Основу работы с ИС «Техническая подготовка производства» составляет диалоговый режим работы инженера и ИС, в которой он выполняет операции по просмотру, изменению данных по заказываемому технологическому оборудованию. А так же составлению отчетов и план-графиков.

Инженер ОТОиПС работая с ИС «Техническая подготовка производства», выполняя может:

получать информацию из системы;

изменять информацию в системе;

вносить новую информацию;

составлять отчеты.

Рисунок 10 - Диаграмма последовательности работы инженера ОТОиПС с ИС «Техническая подготовка производства»

Задачи могут решать в любом порядке и в любых сочетаниях, как это требуется инженеру. На рисунке 10 представлена диаграмма последовательности при работе с ИС «Техническая подготовка производства» при выполнении последовательных операций по изменению уже внесенной информации и составлению отчета.

1.4.5 Проектирование моделей данных

На основе моделирования предметной области были выявлены основные сущности проектируемой ИС. Под сущностью понимается объект или объекты, имеющие уникальные параметры и атрибуты, по которым их можно идентифицировать [4]. Все сущности взаимодействуют друг с другом по определенным отношениям, образуя тем самым некую целостную систему. Под отношениями понимаются связи между сущностями, по которым между ними происходит обмен информацией, знаниями и т.д.

Каждая сущность в дальнейшем будет определена собственным классом, имеющим собственный набор параметров, и методов. Методы в свою очередь являются реализацией отношений, т. е. связующим каналом обмена данными. Каждая сущность связана с другими отношения, причем они могут быть как множественные (многое ко многим), так и единичные (один к одному). Все это надо схематически отобразить, для чего удобнее всего использовать нотацию Чена [4].

Приведем нотацию Чена на следующем рисунке.

Рисунок 11 - Общая инфологическая модель разрабатываемой системы

Ключевой сущностью проектируемой ИС является «Задача». С данной сущностью работают все остальные, а именно:

-       технолог;

-       заказываемое оборудование;

-       инженер ОТОиПС;

-       фаза заказа.

Связь сущностей «Инженер ОТОиПС - Задача» описывает функцию длительности проекта, стоимости проекта, а также наименования задачи для отчётности.

Связь сущностей «Технолог - Задача» описывает функцию разработки проекта, внесения корректировок в связи с изменяющимися условиями, создания отчётности для главного технолога и вышестоящих должностных лиц.

Связь сущностей «Заказываемое оборудование - Задача» описывает функцию прямого взаимодействия этих сущностей, так как заказываемое оборудование это часть определённой задачи.

На сегодняшний день существует большое число разных видов моделей данных, обрабатываемых в информационной системе. В соответствии с источником [7], основными моделями данных являются:

-       иерархическая модель - состоит из упорядоченного набора экземпляров в виде дерева без множественного наследования;

-       сетевая модель - состоит из упорядоченного набора экземпляров в виде дерева с множественным наследованием;

-       реляционная модель - состоит из отношений и элементов отношений (кортеж);

-       объектная модель - состоит из данных, оформленных в виде моделей объектов произвольного типа.

Оценивание будет выполняться по 3-бальной шкале, где наивысший бал будет означать удовлетворение вида модели выдвинутому критерию, а наименьший - не удовлетворение. Основными критериями будут являться:

-       простота физической реализации;

-       личный опыт работы с моделью;

-       «понятность» для пользователя.

Сведем сравнительный анализ моделей данных в таблицу.

Таблица 5 -Критическая оценка моделей данных разрабатываемой ИС

Критерий оценки

Иерархическая

Сетевая

Реляционная

Объектная

Простота физической реализации

2

2

3

3

Личный опыт работы

1

1

3

1

«Понятность» для пользователя

3

3

2

1

ИТОГО

6

6

8

5


В ходе проведенного сравнительного анализа была выбрана реляционная модель представления данных.

Для построения данной модели будет использоваться ERwin Data Modeler. Данное CASE-средство удовлетворяет следующим требованиям:

-       возможность генерирования физической модели БД на основе имеющейся логической модели;

-       бесплатное распространение программного продукта;

-       личный опыт работы с программным продуктом.

Определив тип модели данных, а также CASE-средство, с помощью которого данная модель будет реализовываться, можно приступить к построению модели БД.

Рисунок 12 - Логическая модель информационной системы

Связь является логическим соотношением между сущностями. В Erwin на логическом уровне можно установить идентифицирующую связь «один ко многим», связь «многие ко многим» и неидентифицирующую связь «один ко многим».

Связь сущностей «детали из конструкторской спецификации - заказываемое оборудование» один ко многим описывает привязку заказываемого оборудования и и деталью которую это оборудование будет выпускать.

Связь сущностей «заказываемое оборудование - работы по ТО» многое ко многим описывает привязку между заказываемым оборудованием и процессом заказа, а также процессом его монтажа.

Связь сущностей «работы по ТО - справочник валют» один ко многим описывает привязку между работами по ТО и их стоимостью.

Связь сущностей «работы по ТО - список фаз по ТО» один ко многим описывает разбиение работы по ТО на фазы.

Связь сущностей «заказываемое оборудование - тип обьекта» один ко многим описывает привязку обобщённой сущности заказываемого оборудования к конкретному типу оборудования.

Связь сущностей «наименование задачи - заказываемое оборудование» многое ко многим описывает привязку между задачей и информацией по заказываемому оборудованию.

Связь сущностей «наименование задачи - задача» многое ко многим описывает привязку между обобщённой сущностью наименование задачи и конкретной информацией по одной задаче.

1.5 Постановка задачи на модернизацию ИС «Техническая подготовка производства»


Требуется расширить ИС «Техническая подготовка производства», обеспечив следующие возможности:

¾    определять в графическом интерфейсе параметры программы;

¾      позволить просматривать данные по оборудованию, контрактам, инвестициям, строительно-монтажным работам, графику внедрения, предмонатжу внутри проекта;

¾      позволить выполнять операции с данными;

¾      формировать отчеты (табуляграмма заказа оборудования, график заказа оборудования, отчет по узлам, отчет по контрактам и др.);

¾      позволить создавать отчеты в формате DOC и PDF;

¾      позволить обращаться к справочникам для просмотра и редактирования нормативно-справочной информации системы (по отделам, по производствам, по расположению цехов, по типам оборудования, по типам обработки, по узлам и др.);

Система предназначена для инженеров отдела технологического оборудования и планирования станкостроения (ОТОиПС) НТЦ ОАО «АВТОВАЗ».

Система должна позволять осуществлять работы по заказу и размещению технологического оборудования инженерами ОТОиПС совместно с другими службами завода.

Интерфейсы подсистем должен быть типизированы и интуитивно понятны, иметь «горячие» клавиши. Интерфейс пользователя русскоязычный. Цветовая палитра должна быть не раздражающих цветов. Должна выполняться проверка данных.

При реализации системы должны применяться языки высокого уровня.

Разрабатываемая ИС должна быть совместима с любой версией Windows, применяемой на АВТОВАЗ (Microsoft Windows 95/98/NT4.0).

Для модернизации ИС должна использоваться технология RAD, для проектирования CASE-средство - Visual Paradigm .

В данном разделе описана организационная структура управления планирования и координации подготовки производства (УПиКПП) НТЦ ОАО «АВТОВАЗ» и отдела технологического оборудования и планирования станкостроения (ОТОиПС). Выявлены проблемы при заказе технологического оборудования: применяемая система частично автоматизирует работы по процессу заказа технологического оборудования внутри самого отдела, но отсутствует сетевое взаимодействие между отделом и другими технологическими управлениями, таким образом, отсутствовала возможность создать единую область данных. При поиске путей решения поставленной проблемы решено, что требуется дописать имеющуюся систему «Техническая подготовка производства» до требуемого функционала, путем её расширения. Для разработки ИС «Техническая подготовка производства» будет использоваться модель RAD (быстрая разработка приложений). Проектирование будет производиться в Visual Paradigm .

При моделировании ИС выделены следующие варианты использования: создание программы и модификация программы (анализ). Работа по заказу и размещению технологического оборудования включает этапы:

¾    работа с данными по проектам;

¾      изменение данных/групповое изменение данных;

¾      формирование отчетов;

¾      вывод справок;

¾      работа со справочниками.

2 Конструкторско-технологическая часть

 

.1 Требования к модернизируемой ИС, предъявляемые заказчиком


В рамках решения поставленной задачи, заказчиком в лице службы вице-президента по техническому развитию ОАО «АВТОВАЗ» было принято решение вести разработку ИС «Техническая подготовка производства» на основе следующих решений.

1.      В рамках подхода к созданию сетевой ИС «Техническая подготовка производства» будет применяться объектно-ориентированный подход, что позволит:

локализовать код и данные (т.е. их сосредоточение в отдельных частях программы);

обрабатывать разнородные структуры данных;

поддерживать политику Дирекции по информационным систем ОАО «АВТОВАЗ»;

обеспечить высокую скорость разработки приложения;

снизить стоимость разработки системы;

обеспечить возможность создания унифицированного пользовательского интерфейса.

2.      При разработке ИС «Техническая подготовка производства» будет применяться среда разработки IDE DELPHI на следующих основаниях:

Разработка в рамках задачи для толстого клиента велась изначально в IDE DELPHI

ОАО «АВТОВАЗ» приобрел лицензию на данный продукт;

ОАО «АВТОВАЗ» были проведены обучающие курсы по программированию в среде Delphi;

Данная среда отвечает всем современным требованиям по скорости разработки и переносимости ПО и является объектно-ориентированным языком программирования.

3.      При выборе СУБД основным вариантом для разработки базы данных была СУБД Oracle в силу следующих причин:

На ОАО «АВТОВАЗ» основной БД является СУБД Oracle;

Закуплены мощные кластер-сервера фирмы HP с установленной на них данной СУБД;

Ранее разработанное программное обеспечение использует СУБД Oracle.

Для обеспечения функционирования системы, с учетом защиты данных, ранее разработанного программного обеспечения и политики Дирекции информационных систем на ОАО «АВТОВАЗ» было решение:

реализовать систему по вводу данных, при большой трудоемкости переработки кода, разработку вести на Object Pascal в IDE DELPHI 7.0;

применять технологию «клиент-сервер»;

базу данных реализовать в СУБД ORACLE.

 

.2 Проектирование физической модели базы данных


Логическая модель БД была показана в пункте 1.4.6 данного дипломного проекта. Атрибуты сущностей модели данных разрабатываемой автоматизированной системы представлены в приложении Б данного дипломного проекта При приведении логической модели к физической необходимо выполнить преобразование типов. Преобразование типов записей в базе данных представлено в следующей таблице:

Таблица 6 - Преобразование типов из логической модели в физическую модель базы данных

№ п/п

Тип данных логической модели

Тип данных физической модели

1

String

Varchar

2

Number

Integer или Float

3

Datetime

Datetime

На основе логической модели составим соответствующую ей физическую модель. Физическая модель приведена на рисунке 13.

Рисунок 13 - Физическая модель информационной системы

 

.3 Разработка пользовательского интерфейса

 

Интерфейс пользователя должен состоять из:

-       главного меню, в котором осуществляется навигация программы

-        форм ввода данных

         форм просмотра данных

         модуля формирования отчетов

При разработке интерфейса учитывалось что пользователи работают в Windows с приложениями Word, Excel, поэтому решение о виде программного обеспечения было принято исходя из этих условий. Стандартное приложение в Windows это два вида интерфейса MDI - Multiple Dialog Interface и SDI - Single Dialog Interface. В MDI приложениях одно окно главное, остальные дочерние и всегда находиться внутри главного окна. В SDI приложениях все окна самостоятельные. Был выбран интерфейс MDI , как более подходящий для работы по данной теме.

Основной стиль интерфейса показан на рисунке 14.

Рисунок 14 - Основной стиль интерфейса.

На рисунке отмечены главные элементы интерфейса в приложениях Windows. В меню описаны все действия необходимые для управления ПО пользователем. Часто используемые операции вынесены в панель инструментов, все кнопки панели повторяют пункты меню. Некоторые кнопки активизируются только для отображения определенных дочерних форм, большинство активны всегда и выполняют однотипные действия, но только в контексте активного дочернего окна.

Программный интерфейс должен быть снабжен быстрыми подсказками (hint). Повторяющие операции для быстрого доступа должны быть дублированы в виде кнопок быстрого доступа (toolbar). В формах вывода информации пользователям должны быть предоставлены возможности настраивать отображение информации. Модуль формирования отчетов должно позволять экспортировать в XLS и PDF формат.

Для просмотра информации о заказываемом оборудовании была создана отдельная форма, вызываемая при выборе пункта «Оборудование» в меню «Данные», пример формы показан на рисунке 15

Рисунок 15 - Окно просмотра оборудования.

Список оборудования можно просматривать в режиме «Просмотр» (по умолчанию) и в режиме «Таблица», показанном на рисунке 16.

Рисунок 16 - Окно просмотра оборудования в режиме «Таблица»

Для ввода данных вызывается форма следующего вида

Рисунок 17 - Окно ввода данных по ТО

Рисунок 18 - Окно ввода данных по договорам (контрактам)

Остальные элементы интерфейса отражены в приложении А данного дипломного проекта, где показано руководство пользователя.

Далее приведем пример работы ИС «Техническая подготовка производства».

2.4 Разработка алгоритмов ИС «Техническая подготовка производства»

Опишем действия кнопки «Изменить» или пункт меню «ОПЕРАЦИИ»-«Изменить» или короткий вызов клавиши CTRL+E.

Так как интерфейс многооконный, а панель инструментов с расположенными на ней клавишами управления является общей, то для правильной работы системы при нажатии той или иной кнопки будет определяться в первую очередь тем какое текущее окно активно. От этого будет зависеть какой из алгоритмов будет работать в данный момент.

В таблице 7 показано возможное состояние окна программы:

Таблица 7 - Возможные состояния основного окна программы

Активные формы

Активный элемент на форме

Окно диалога для изменения данных

Описание

frmContract

dbgContract

frmEditContract

Если форме frmContract активен элемент отображение данных по контракту dbgContract то отроется диалоговое окно frmEditContract для редактирование данных контракта.

frmContract

dbgPay

frmEditPay

Если форме frmContract активен элемент отображение данных по платежам контракта dbgPay, то отроется диалоговое окно frmEditPay для редактирование данных платежей по контракту.

Продолжение таблицы 7

frmContract

dbgSumContract

frmEditSumContarct

Если форме frmContract активен элемент отображение данных по платежам контракта dbgSumContract , то отроется диалоговое окно frmEditSumContarct для редактирование сумм по контракту.

frmEquipment


frmEditEquip


frmMontag


frmEditMontag


frmStructGraph


frmEditGraph



При нажатии кнопки «Изменить» будет работать алгоритм, схема которого представлена на рисунке 19.

Рисунок 19 - Алгоритм работы кнопки «Изменить»

Листинг алгоритма работы кнопки «Изменить»:

TfrmMain.actEditExecute(Sender: TObject);:Integer;

:String;

//Если нет открытых оконничего не делаемMDIChildCount=0 Then Exit;

//если активное окно редактирование структуры графика внедренияActiveMDIChild is TfrmStructGraph Then

//Указываем что рассматриваем активное окно как форма графика внедренияActiveMDIChild as TfrmStructGraph do

//Если это таблица отображения главных пунктов графика внедренияTObject(Tag)=dbgStructMain Then

//создаем диалоговое окно реадктированияTfrmEditStructMain.Create(ActiveMDIChild) Do

//Выводим диалоговое окно;

//Если нажали сохранитьModalResult=mrOK Then

//сохранаяем данные.Commit;;;

ActiveMDIChild is TfrmEquipRemake ThenTfrmEditRemake.Create(self) Do.Open;.Edit;;ModalResult=mrOK Then.OraSession.ApplyUpdates([qryEditRemake,DBMain.qryPhaseEdit],True);.OraSession.Commit;;;;

ActiveMDIChild is TfrmEquip ThenTfrmEquipEdit.Create(self) Do.qryEquipEdit.Open;.qryEquipEdit.Edit;;ModalResult=mrOK Then.OraSession.ApplyUpdates([DBMain.qryPhaseEdit],True);.OraSession.ApplyUpdates([DBMain.qryBudget],True);;;

//Если это форма контрактов ActiveMDIChild is TfrmContract ThenActiveMDIChild as TfrmContract Do

//Анализируем активный элемент TControl(dsContract.Tag).Tag Of

//Если это - Отображение контракта

:With TfrmEdtContract.Create(self) Do.Edit;;ModalResult=mrOK Then.OraSession.CommitUpdates([qryContract,DBMain.qryGetFirm,DBMain.qryGetCountry]);;;

//Платежи

:With TfrmEdtPay.Create(Self) Do.Edit;;Modalresult=mrOK Then.OraSession.ApplyUpdates([qryPay],true);;;;;

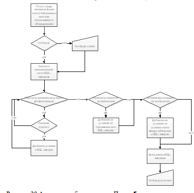
Рисунок 20 Алгоритм работы кнопки «Поиск»

Листинг алгоритма работы кнопки «Поиск»:

TfrmSrchFltr.btSrchFltrClick(Sender: TObject);: Integer ;

: String ;:=Nil;:='';

//Ищем среди активных форм, окно отображения

//массива заказываемого оборудованияI:=0 to frmMain.MDIChildCount-1 DofrmMain.MDIChildren[i].Name='frmEquip' Then frmEquip:=TfrmEquip(frmMain.MDIChildren[i]);

//Если его нет создаемNot Assigned(frmEquip) Then:=TfrmEquip.Create(frmMain);.Free;;frmEquip Do

//Запрещяем изменение всех визуальных компонент

// связанных с источником данных.DisableControls;.Close;.DeleteVariables;

//Очищяем SQL запрос для построения нового.SQL.Clear;

//Загружаем неизменяемую часть запроса .SQL.Add(DBMain.SQLlist.Trees.TreeByName('ViewEquip').TextByName('Select'));:='';

//Анализируем какие условия поиска

// выстаил пользовательtrim(lcTask.Text)<>'' Then

//Добавляем в условие where фильтр по проекту:=lcTask.LookupSource.DataSet.FieldByName('TASK_NUM').AsString; qryViewEquip.SQL.Add(DBMain.SQLlist.Trees.TreeByName('ViewEquip').TextByName('w_TaskNum'));;

//Добавляем в условие where фильтр по зоне поставке:=Trim(cbZoneSupply.Text);pZone<>'' Then.SQL.Add(DBMain.SQLlist.Trees.TreeByName('ViewEquip').TextByName('w_ZoneSupply'));

//Добавляем в условие where фильтр по отделуTrim(edtDeptPrj.Text)<>'' Then.SQL.Add(DBMain.SQLlist.Trees.TreeByName('ViewEquip').TextByName('w_DeptPrj'));

//Добавляем в условие where фильтр по виду объекта(оборудование,оснащение)Trim(lcEquipTypeID.Text)<>'' Then.SQL.Add(DBMain.SQLlist.Trees.TreeByName('ViewEquip').TextByName('w_EquipTypeID'));

//Добавляем в условие where фильтр по цехуTrim(edtShop.Text)<>'' Then.SQL.Add(DBMain.SQLlist.Trees.TreeByName('ViewEquip').TextByName('w_ShopNum'));Trim(lcBuild.Text)<>'' Then.SQL.Add(DBMain.SQLlist.Trees.TreeByName('ViewEquip').TextByName('w_Build'));Trim(cbFacility.Text)<>'' Then.SQL.Add(DBMain.SQLlist.Trees.TreeByName('ViewEquip').TextByName('w_Facility'));Trim(edtSets.Text)<>'' Then.SQL.Add(DBMain.SQLlist.Trees.TreeByName('ViewEquip').TextByName('w_Sets'));(Trim(edtGroupEquip.text)<>'') Or

(Trim(edtEquipNum.Text)<>'') Or

(Trim(edtEquipShop.Text)<>'') Or

(Trim(edtPrj.Text)<>'')qryViewEquip.SQL.Add(DBMain.SQLlist.Trees.TreeByName('ViewEquip').TextByName('w_EquipNum'));Trim(edtRigNum.Text)<>'' Then.SQL.Add(DBMain.SQLlist.Trees.TreeByName('ViewEquip').TextByName('w_RigNum'));Trim(edtRigName.Text)<>'' Then.SQL.Add(DBMain.SQLlist.Trees.TreeByName('ViewEquip').TextByName('w_RigName'));

Trim(edtTurnBay.Text)<>'' Then.SQL.Add(DBMain.SQLlist.Trees.TreeByName('ViewEquip').TextByName('w_TurnBay'));Trim(edtDetail.Text)<>'' Then.SQL.Add(DBMain.SQLlist.Trees.TreeByName('ViewEquip').TextByName('w_DetailNum'));Trim(edtModel.Text)<>'' Then.SQL.Add(DBMain.SQLlist.Trees.TreeByName('ViewEquip').TextByName('w_ModelBench'));Trim(edtNodes.Text)<>'' Then.SQL.Add(DBMain.SQLlist.Trees.TreeByName('ViewEquip').TextByName('w_Nodes'));Trim(edtPerform.Text)<>'' Then.SQL.Add(DBMain.SQLlist.Trees.TreeByName('ViewEquip').TextByName('w_Perform'));Trim(edtEquipName.Text)<>'' Then.SQL.Add(DBMain.SQLlist.Trees.TreeByName('ViewEquip').TextByName('w_EquipName'));Trim(edtPrjLot.Text)<>'' Then.SQL.Add(DBMain.SQLlist.Trees.TreeByName('ViewEquip').TextByName('w_PrjLot'));

//Добавляем условие по примечаниямNot cbIsSelf.Checked ThenTrim(edtOtherCheck.Text)<>'' Then.SQL.Add(DBMain.SQLlist.Trees.TreeByName('ViewEquip').TextByName('w_OtherCheck'));Trim(edtOtherCheck1.Text)<>'' Then.SQL.Add(DBMain.SQLlist.Trees.TreeByName('ViewEquip').TextByName('w_OtherCheck_1'));Trim(edtOtherCheck2.Text)<>'' Then.SQL.Add(DBMain.SQLlist.Trees.TreeByName('ViewEquip').TextByName('w_OtherCheck_2'));Trim(edtOtherCheck3.Text)<>'' Then.SQL.Add(DBMain.SQLlist.Trees.TreeByName('ViewEquip').TextByName('w_OtherCheck_3'));Trim(edtOtherCheck4.Text)<>'' Then.SQL.Add(DBMain.SQLlist.Trees.TreeByName('ViewEquip').TextByName('w_OtherCheck_4'));Trim(edtPrgKti.Text)<>'' Then.SQL.Add(DBMain.SQLlist.Trees.TreeByName('ViewEquip').TextByName('w_Prg_num_KTI'));Trim(edtOtherCheck5.Text)<>'' Then.SQL.Add(DBMain.SQLlist.Trees.TreeByName('ViewEquip').TextByName('w_OtherCheck_5'));qryViewEquip.SQL.AddStrings(mSelfIf.Lines);

Trim(edtNote.Text)<>'' Then.SQL.Add(DBMain.SQLlist.Trees.TreeByName('ViewEquip').TextByName('w_Note'));Trim(edtTZ.Text)<>'' Then.SQL.Add(DBMain.SQLlist.Trees.TreeByName('ViewEquip').TextByName('w_TZ'));Trim(edtPhaseList.Text)<>'' Then.SQL.Add(DBMain.SQLlist.Trees.TreeByName('ViewEquip').TextByName('w_PhaseList'));Trim(edtLeadDoc.Text)<>'' Then.SQL.Add(DBMain.SQLlist.Trees.TreeByName('ViewEquip').TextByName('w_LeadingDoc'));Trim(edtInvestItem.Text)<>'' Then.SQL.Add(DBMain.SQLlist.Trees.TreeByName('ViewEquip').TextByName('w_Invest'));Trim(edtStartComplex.Text)<>'' Then.SQL.Add(DBMain.SQLlist.Trees.TreeByName('ViewEquip').TextByName('w_StartComplex'));Trim(TypeEquip.Text)<>'' Then.SQL.Add(DBMain.SQLlist.Trees.TreeByName('ViewEquip').TextByName('w_EquipType'));

:=False;:=False;

//Анализируем надо ли сравнивать данные из РВ и ЗиРТО, если надо

//то какого типа сравнения

//По этим сравнениям дальше цветом будут выдели записи или поля с отличиемrgRV.ItemIndex Of

:qryViewEquip.SQL.Add(DBMain.SQLlist.Trees.TreeByName('ViewEquip').TextByName('w_CopyFromRV'));

:begin:=True;.SQL.Add(DBMain.SQLlist.Trees.TreeByName('ViewEquip').TextByName('w_NoCopyFromRV')); ;

:Begin

// Включаем режим сравнения в отображение цветом в dbgeViewEquip:=True;:=qryViewEquip.SQL.Text;

//Если режим сравнения включен то

//встраиваем в SQL запрос услоия связи между таблицами

//ЗиРТО и РВ.tag:=pos('/* #S8# */',sSQL);.Tag:=pos('/* #_S8# */',sSQL)+length('/* #_S8# */');:=Copy(sSQL,1,Self.tag-1)+#13#10+.SQLlist.Trees.TreeByName('ViewEquip').TextByName('f_rv')+#13#10+(sSQL,rgRV.Tag+1,Length(sSQL)-rgRV.Tag);.SQL.Text:=sSQL;:=qryViewEquip.SQL.Text;.tag:=Pos('/* FROM_RV */',sSQL);.SQL.Text:=Copy(sSQL,1,Self.Tag-1)+.SQLlist.Trees.TreeByName('ViewEquip').TextByName('s_rv')+(sSQL,Self.Tag,Length(sSQL)-Self.Tag);.SQL.Add(DBMain.SQLlist.Trees.TreeByName('ViewEquip').TextByName('w_DataRV<>DataEQS'));; 3:qryViewEquip.SQL.Add(DBMain.SQLlist.Trees.TreeByName('ViewEquip').TextByName('w_DataRV=DataEQS'));;.actReSync.Enabled:=DivDataRVForEQS;.actReSyncToRV.Enabled:=HandsEnterForEQS;Trim(edtPhase.Text)<>'' Then:=qryViewEquip.SQL.Text;.tag:=Pos('/* FROM_PHASE_LIST */',sSQL);.SQL.Text:=Copy(sSQL,1,Self.Tag-1)+ DBMain.SQLlist.Trees.TreeByName('ViewEquip').TextByName('s_PhaseList')+(sSQL,Self.Tag,Length(sSQL)-Self.Tag);.SQL.Add(DBMain.SQLlist.Trees.TreeByName('ViewEquip').TextByName('w_Phase'));;

//Если требуется фильтрация по контрактам

//Добавляем условия связ и между талицами ЗиРТО и Контракт(edtContract.Text<>'') andcbIsSubContract.Checked:=qryViewEquip.SQL.Text;.tag:=Pos('/* FROMCONTRACT */',sSQL);.SQL.Text:=Copy(sSQL,1,Self.Tag-1)+.SQLlist.Trees.TreeByName('ViewEquip').TextByName('s_Contract')+(sSQL,Self.Tag,Length(sSQL)-Self.Tag); qryViewEquip.SQL.Add(DBMain.SQLlist.Trees.TreeByName('ViewEquip').TextByName('w_Contract_All'));edtContract.Text<>'' Then.SQL.Add(DBMain.SQLlist.Trees.TreeByName('ViewEquip').TextByName('w_Contract'));;(edtContract.Text<>'') and.Checked or

(edtManuf.Text<>'') or

(edtCountry.text<>''):=qryViewEquip.SQL.Text;.tag:=Pos('/* FROMCONTRACT */',sSQL);.SQL.Text:=Copy(sSQL,1,Self.Tag-1)+.SQLlist.Trees.TreeByName('ViewEquip').TextByName('s_SubContract')+(sSQL,Self.Tag,Length(sSQL)-Self.Tag);.SQL.Add(DBMain.SQLlist.Trees.TreeByName('ViewEquip').TextByName('w_SubContract_All'));edtContract.Text<>'' Then.SQL.Add(DBMain.SQLlist.Trees.TreeByName('ViewEquip').TextByName('w_SubContract'));edtManuf.Text<>'' Then.SQL.Add(DBMain.SQLlist.Trees.TreeByName('ViewEquip').TextByName('w_Manuf'));edtCountry.Text<>'' Then.SQL.Add(DBMain.SQLlist.Trees.TreeByName('ViewEquip').TextByName('w_Country'));;Trim(edtBudget.Text)<>'' Then:=qryViewEquip.SQL.Text;.tag:=Pos('/* #_S7# */',sSQL);.SQL.Text:=Copy(sSQL,1,Self.Tag-1)+.SQLlist.Trees.TreeByName('ViewEquip').TextByName('s_Budget')+(sSQL,Self.Tag,Length(sSQL)-Self.Tag); qryViewEquip.SQL.Add(DBMain.SQLlist.Trees.TreeByName('ViewEquip').TextByName('w_Budget'));;

//Окончание SQL запроса добавляем изначальную сортировку данных.SQL.Add('Order by e.equip_num,e.equip_sets');

//У запроса очищяем страрые условия поиска.DeleteVariables;

//Анализируем полученных запрос и создаем переменные-параметры(qryViewEquip);

//Если есть фильтр по отделу, присваиваем значения

// для фильтраqryViewEquip.VariableIndex('DEPT_NUM')<>-1qryViewEquip.SetVariable('DEPT_NUM',Trim(edtDeptPrj.Text));qryViewEquip.VariableIndex('EQUIP_TYPE_NAME')<>-1qryViewEquip.SetVariable('EQUIP_TYPE_NAME',Trim(lcEquipTypeID.Text));qryViewEquip.VariableIndex('BUILD_MANUF')<>-1qryViewEquip.SetVariable('BUILD_MANUF',Trim(lcBuild.Text));qryViewEquip.VariableIndex('DEPT_OWNER_NUM')<>-1qryViewEquip.SetVariable('DEPT_OWNER_NUM',Trim(edtShop.Text));

//При указание диапазона К\К используется тип поля SubDeptNameqryViewEquip.VariableIndex('SUB_DEPT_NAME')<>-1qryViewEquip.SetVariable('SUB_DEPT_NAME',Trim(edtSets.Text));qryViewEquip.VariableIndex('PRJ_LOT')<>-1qryViewEquip.SetVariable('PRJ_LOT',Trim(edtPrjLot.Text));qryViewEquip.VariableIndex('RV_FACILITY')<>-1qryViewEquip.SetVariable('RV_FACILITY',cbFacility.itemIndex);qryViewEquip.VariableIndex('PHASE_LIST')<>-1qryViewEquip.SetVariable('PHASE_LIST',Trim(edtPhaseList.Text));qryViewEquip.VariableIndex('EQUIP_NUM')<>-1qryViewEquip.SetVariable('EQUIP_NUM',(edtGroupEquip.Text)+Trim(edtEquipNum.Text)+Trim(edtEquipShop.Text)+Trim(edtPrj.Text)+'%');

qryViewEquip.VariableIndex('TURN_BAY')<>-1qryViewEquip.SetVariable('TURN_BAY',Trim(edtTurnBay.Text));qryViewEquip.VariableIndex('PHASE_NUM')<>-1qryViewEquip.SetVariable('PHASE_NUM',Trim(edtPhase.Text));

qryViewEquip.VariableIndex('DETAIL_NUM')<>-1qryViewEquip.SetVariable('DETAIL_NUM',Trim(edtDetail.Text));qryViewEquip.VariableIndex('MODEL_BENCH')<>-1qryViewEquip.SetVariable('MODEL_BENCH',Trim(edtModel.Text));qryViewEquip.VariableIndex('NODE_ID')<>-1qryViewEquip.SetVariable('NODE_ID',Trim(edtNodes.Text));qryViewEquip.VariableIndex('PERFORM_ID')<>-1qryViewEquip.SetVariable('PERFORM_ID',Trim(edtPerform.Text));qryViewEquip.VariableIndex('EQUIP_NAME')<>-1qryViewEquip.SetVariable('EQUIP_NAME',Trim(edtEquipName.Text));qryViewEquip.VariableIndex('OTHER_CHECK')<>-1qryViewEquip.SetVariable('OTHER_CHECK',Trim(edtOtherCheck.Text));qryViewEquip.VariableIndex('OTHER_CHECK_1')<>-1qryViewEquip.SetVariable('OTHER_CHECK_1',Trim(edtOtherCheck1.Text));qryViewEquip.VariableIndex('OTHER_CHECK_2')<>-1qryViewEquip.SetVariable('OTHER_CHECK_2',Trim(edtOtherCheck2.Text));qryViewEquip.VariableIndex('OTHER_CHECK_3')<>-1qryViewEquip.SetVariable('OTHER_CHECK_3',Trim(edtOtherCheck3.Text));qryViewEquip.VariableIndex('OTHER_CHECK_4')<>-1qryViewEquip.SetVariable('OTHER_CHECK_4',Trim(edtOtherCheck4.Text));qryViewEquip.VariableIndex('OTHER_CHECK_5')<>-1qryViewEquip.SetVariable('OT_CHECK_5',Trim(edtOtherCheck5.Text));

qryViewEquip.VariableIndex('PRG_NUM_KTI')<>-1qryViewEquip.SetVariable('PRG_NUM_KTI',Trim(edtPrgKti.Text));

qryViewEquip.VariableIndex('NOTE')<>-1qryViewEquip.SetVariable('NOTE',Trim(edtNote.Text));

qryViewEquip.VariableIndex('ADDON_DOC_NUM')<>-1qryViewEquip.SetVariable('ADDON_DOC_NUM',Trim(edtTZ.Text));

qryViewEquip.VariableIndex('EQUIP_TYPE')<>-1qryViewEquip.SetVariable('EQUIP_TYPE',dsEquipType.DataSet.FieldByName('TYPE_EQUIPMENT').AsString);qryViewEquip.VariableIndex('BUDGET_YEAR')<>-1:=Trim(edtBudget.Text);.actYearBudget.Caption:=cYearBudget+'- '+pYearBudget;.SetVariable('BUDGET_YEAR',Trim(edtBudget.Text));;qryViewEquip.VariableIndex('LEADING_DOCUMENT')<>-1qryViewEquip.SetVariable('LEADING_DOCUMENT',Trim(edtLeadDoc.Text));

qryViewEquip.VariableIndex('INVEST_ITEM')<>-1qryViewEquip.SetVariable('INVEST_ITEM',Trim(edtInvestItem.Text));

qryViewEquip.VariableIndex('CONTRACT_NUM')<>-1qryViewEquip.SetVariable('CONTRACT_NUM',Trim(edtContract.Text));

qryViewEquip.VariableIndex('SUB_CONTRACT_NUM')<>-1qryViewEquip.SetVariable('SUB_CONTRACT_NUM',Trim(edtContract.Text));

qryViewEquip.VariableIndex('MANUF')<>-1qryViewEquip.SetVariable('MANUF',Trim(edtManuf.Text));

qryViewEquip.VariableIndex('COUNTRY')<>-1qryViewEquip.SetVariable('COUNTRY',Trim(edtCountry.Text));

qryViewEquip.VariableIndex('START_COMPLEX')<>-1qryViewEquip.SetVariable('START_COMPLEX',Trim(edtStartComplex.Text));

//меняем системный курсор на вид SQLWait.Cursor:=crSQLWait;

//Сохраняем SQL запрос на диск для анализа

// для отладки программы.SQL.SaveToFile('fltr.sql');

//Выполняем запрос.Open;E:Exception do(E.Message);;.SelectedRows.Clear;

//Удаляем из сессионной таблице(временной работает только на сессию)

//ID записей попавших в предыдущий фильтр.qryExecute.SQL.Clear;.qryExecute.DeleteVariables; .qryExecute.SQL.Add(DBMain.SQLlist.Trees.TextByName('DeleteFiltered'));.qryExecute.ExecSQL;

//Добавляем ID записей попавших в текущий фильтр

//ID запсией используются в других запросах

//для быстрой работыDBMain.qryInsertFiltered Do.Clear;.Add(DBMain.SQLlist.Trees.TextByName('InsertFiltered'));.Add(Copy(qryViewEquip.SQL.Text,1,pos(Filtr_From,qryViewEquip.SQL.Text)-1)); SQL.Add(Copy(qryViewEquip.SQL.Text,pos(Filtr_To,qryViewEquip.SQL.Text)+Length(Filtr_to),(qryViewEquip.SQL.Text)-pos(Filtr_To,qryViewEquip.SQL.Text)+Length(Filtr_to)));

// SQL.SaveToFile('FileterdSes.SQL');;.Assign(qryViewEquip.Variables);('DATE_CUR');;E:Exception Do(E.Message);;

//Разрешаем изменние отображения визульных компонентов.EnableControls;.WriteString(rgSQLFiltr,mSelfIf.Lines.CommaText);.Cursor:=crDefault;.Sbar.Panels[3].Text:=pZone;:=DBMain.qryGetTask.FieldByName('NOTE').AsString;.Sbar.Panels[2].Text:=vTask;

// qryViewEquip.SQL.SaveToFile('ERRfltr.sql');;.Cursor:=crDefault;;;

2.5 Тестирование разрабатываемой системы


Тестирование программного обеспечения - процесс исследования программного обеспечения (ПО) с целью получения информации о качестве продукта [22].

1.       Функциональное тестирование (functional testing) - это тестирование ПО в целях проверки реализуемости функциональных требований, то есть способности ПО в определённых условиях решать задачи, нужные пользователям. Функциональные требования определяют, что именно делает ПО, какие задачи оно решает.

2.      Тестирование производительности (performance testing) - тестирование, которое проводится с целью определения, как быстро работает система или её часть под определённой нагрузкой.

.        Юзабилити-тестирование (usability testing) - исследование, выполняемое с целью определения, удобен ли некоторый искусственный объект для его предполагаемого применения (Проверка эргономичности).

.        Тестирование интерфейса пользователя (UI testing) - проверка соответствия приложения требованиям к графическому интерфейсу, профессионально ли оно выглядит, выполнено ли оно в едином стиле. Тестирование UI очень редко проходит отдельно от основного функционального тестирования.

.        Тестирование безопасности (security testing) - оценка уязвимости программного обеспечения к различным атакам.

Для тестирования систем ИС «Техническая подготовка производства» необходимо провести функциональное тестирование и тестирование производительности.

2.5.1 Функциональное тестирование ИС «Техническая подготовка производства»

Реализация проверки работы основных функций системы и функций форм:

Таблица 8 -Тестирование ИС «Техническая подготовка производства»

Сценарий

Действия

Ожидаемый результат

Полученный результат (success, fail)

Авторизация

Ввод неверного логина/пароля

Сообщение «Неверный логин/пароль», очистка полей.

success

Тестирование формы «Просмотр оборудования»

Отражение списка оборудования

Отсутствие связи с базой данных

Сообщение об ошибке «Отсутствие связи с БД»

success

Редактирование данных

Ввод некорректных данных

Сообщение об ошибке «Ввод некорректных данных»

success

Удаление данных

Не выбраны данные для удаления

Сообщение об ошибке «Не выбраны данные для удаления»

success


Тестирование формы «Новое оборудование»

Заполнение данных

Отсутствие информации об узле

Сообщение об ошибке «Отсутствие информации об узле»

success

Заполнение данных

Отсутствие информации о количестве

Сообщение об ошибке «Отсутствие информации о количестве»

success

Заполнение данных

Отсутствие информации о модели станка

Сообщение об ошибке «Отсутствие информации о модели станка»

success

Заполнение данных

Отсутствие информации о фазе

Сообщение об ошибке «Отсутствие информации о фазе»

success

Тестирование формы «Просмотр оборудования»

Отражение списка оборудования

Отсутствие связи с базой данных

Сообщение об ошибке «Отсутствие связи с БД»

success

Редактирование данных

Ввод некорректных данных

Сообщение об ошибке «Ввод некорректных данных»

success

Удаление данных

Не выбраны данные для удаления

Сообщение об ошибке «Не выбраны данные для удаления»

success


Тестирование формы «Новое оборудование»

Заполнение данных

Отсутствие информации об узле

Сообщение об ошибке «Отсутствие информации об узле»

success

Заполнение данных

Отсутствие информации о количестве

Сообщение об ошибке «Отсутствие информации о количестве»

success

Заполнение данных

Отсутствие информации о модели станка

Сообщение об ошибке «Отсутствие информации о модели станка»

success

Заполнение данных

Отсутствие информации о фазе

Сообщение об ошибке «Отсутствие информации о фазе»

success


При тестировании основных сценариев ИС «Техническая подготовка производства» не выявлено ошибок.

 

.5.2 Тестирование совместимости

Тестирование совместимости позволит убедиться, что ИС «Техническая подготовка производства»:

1)     совместима со всеми целевыми ОС -Windows XP SP2 и старше;

2)      корректно работает как на x86, так и на x64;

Тестирование будет проводиться для следующих операционных систем:

¾    Windows XP SP2 x86;

¾      Windows XP SP3 x86;

¾      Windows XP SP3 x64;

¾      Windows 7 x86;

¾      Windows 7 x64.

Для тестирования выбраны именно эти операционные системы, так как они используются в подразделениях ДТР ОАО «АВТОВАЗ».

Таблица 9 - Тест-кейс для тестирования совместимости ИС «Техническая подготовка производства»

Операционная система

Работоспособность системы

Windows XP SP2 x86

Отличная


Отличная


Отличная

Windows XP SP3 x86

Отличная


Отличная


Отличная

Windows XP SP3 x64

Отличная


Отличная


Отличная

Windows 7 x86

Отличная


Отличная


Отличная

Windows 7 x64

Отличная


Отличная


Отличная


ИС «Техническая подготовка производства» совместима с программным обеспечением, используемым группой программирования промышленных роботов.

В данном подразделе было проведено функциональное тестирование и тестирование совместимости. При тестировании совместимости была проверена корректная функциональность системы на платформах Windows XP SP2 x86, Windows XP SP3 x86, Windows XP SP3 x64, Windows 7 x86 и Windows 7 x64. Проблем совместимости с перечисленным программным обеспечением ИС «Техническая подготовка производства».

2.6 Схема физической реализации работы ИС «Техническая подготовка производства»

Модель развертывания представляет собой диаграмму развертывания, которая отображает аппаратные компоненты системы, программные компоненты, работающие на них, их общее взаимодействие. Разработка диаграммы развёртывания является последним этапом спецификации модели:

Рисунок 21 - Диаграмма развертывания разрабатываемого ПО

Каждый пользователь ИС «Техническая подготовка производства», подключается по стеку протоколов TCP/IP в локальной компьютерной сети к СУБД, установленной на кластере. Приложения взаимодействуют с БД по схеме «толстый клиент», с помощью средств ADOConnection.

3. ЭКОНОМИЧЕСКАЯ ЧАСТЬ


Целью данного раздела дипломного проекта является обоснование экономической целесообразности модернизации существующей ИС, а так же затрат на её эксплуатацию, расчет экономической эффективности и рассмотрение социально-экономического эффекта от внедрения модернизированной проекта ИС «Техническая подготовка производства» в рамках отдела технологического оборудования и планирования станкостроения (ОТОиПС) для задач по вводу информации в систему и последующей ее обработки.

До модернизации ИС «Техническая подготовка производства» у заказчика в лице отдела технологического оборудования и планирования станкостроения (ОТОиПС) существовала ручная обработка информации, к которой относятся:

ввод данных с разделительной ведомости в компьютер;

работа с неструктурированной информацией, повторный ввод информации в систему.

Стороны данного подхода описаны в первой главе в пункте 1.2.1 пояснительной записки к дипломному проекту.

Для ликвидации недостатков существующей системы обработки и учета данных было принято решение о разработке автоматизированной информационной системы (ИС), расположенной в рамках задачи. Основными задачами данной ИС будут:

ИС позволит отслеживать все этапы процесса заказа технологического оборудования;

ИС реализует разделение задач для технологов и конструкторов, позволяет вводить данные в систему только один раз.

Для экономического обоснования целесообразности разработки автоматизированной информационной системы сравним два варианта, которые имеют место для заказчика для решения его собственных задач, покупного варианта, как показал информационный поиск, способного решать поставленную заказчиком задачу, не существует:

Базовый вариант - разделительная ведомость заполняется технологом на бумажном носителе, после чего поступает в ОТОиПС, где данные вносятся в информационную систему и происходить их дальнейшая обработка.

Проектный вариант - модернизация автоматизированной информационной системы «Техническая подготовка производства» таким образом, что технолог будет сразу заполнять разделительную ведомость в стандартизированном виде.

Для обоснования экономической эффективности от модернизации ИС рассмотрим следующие вопросы:

1.     Определение трудоемкости и составление план-графика модернизации ИС «Техническая подготовка производства» для ОТОиПС ОАО «АВТОВАЗ»;

2.      Расчет затрат на модернизацию ИС «Техническая подготовка производства» для ОТОиПС ОАО «АВТОВАЗ»;

.        Расчет трудоемкости работ по заказу технологического оборудования, по отдельно взятому проекту, по вариантам;

.        Расчет общих капиталовложений для работ по заказу технологического оборудования, по отдельно взятому проекту, для ОТОиПС НТЦ «АВТОВАЗ» по вариантам;

.        Расчет технологической себестоимости работ по заказу технологического оборудования по отдельно взятому проекту по изменяющимся элементам;

.        Расчет годового экономического эффекта и прочих показателей экономической эффективности от модернизации ИС «Техническая подготовка производства»;

.        Социальный эффект от модернизации ИС «Техническая подготовка производства».

3.1 Определение трудоемкости и составление план-графика модернизации ИС «Техническая подготовка производства» для ОТОиПС ОАО «АВТОВАЗ»

Для определения затрат на модернизацию ИС «Техническая подготовка производства» необходимо составить план-график, для формирования которого определяем стадии работ, их продолжительность выполнения. Покажем план-график разработки ИС на следующей таблице.

Таблица 10 - стадии и их продолжительность для модернизации ИС «Техническая подготовка производства»

Этап

Длительность этапа, час

Использование техники и ПО

Сбор и анализ функциональных требований к подключаемому программному обеспечению

32

ПЭВМ HP Z200S -32 часа; Монитор HP x20LED WS229AA - 32 часа

Разработка технического задания

16

ПЭВМ HP Z200S -16 часов; Монитор HP x20LED WS229AA - 16 часов; Принтер HP LaserJet P2055 - 1 час;

Проектирование изменений в ИС «Техническая подготовка производства»

128

ПЭВМ HP Z200S -32 часа; Монитор HP x20LED WS229AA -128 часов;

Модернизация ИС «Техническая подготовка производства»

500

ПЭВМ HP Z200S -32 часа; Монитор HP x20LED WS229AA -500 часов;

Установка модернизированного программного обеспечения ИС «Техническая подготовка производства» ее и тестирование

100

ПЭВМ HP Z200S -167часов; Монитор HP x20LED WS229AA - 100 часов;

Системное тестирование ИС «Техническая подготовка производства»

24

ПЭВМ HP Z200S -24 часа; Монитор HP x20LED WS229AA - 24 часа;



Внедрение ИС «Техническая подготовка производства» и обучение персонала работе с модернизированной программой

40

ПЭВМ HP Z200S -24 часа; Монитор HP x20LED WS229AA - 40 часов;

Обслуживание и поддержка в течение года

ПЭВМ HP Z200S -24 часа; Монитор HP x20LED WS229AA - 96 часов;

ИТОГО

936


В соответствие с данными таблицы 10, на модернизацию проектного варианта ИС «Техническая подготовка производства» было затрачено в общем 936 часов, из них 936 часов использовалась рабочая станция на базе ПЭВМ HP Z200S и монитора HP x20LED WS229AA и 1 час - принтер HP LaserJet P2055.

Время, затраченное на разработку, будет использовано для расчета затрат на предлагаемый в дипломном проекте автоматизированный вариант заказа технологического оборудования.

Составим план-график модернизации ИС «Техническая подготовка производства» на следующем рисунке, который будет показывать последовательность выполняемых операций и их трудоемкость. План-график имеет последовательно-линейный вид, поскольку все работы выполняются одним инженером программистом.

Рисунок 22 - план-график на модернизацию ИС «Техническая подготовка производства»

Продолжительность работ по модернизации ИС «Техническая подготовка производства» согласно план-графику будет составлять 936 часов или, если считать в месяцах,

.

 - трудоемкость i-ого этапа модернизации системы;

 - месячный фонд рабочего времени, .

           - продолжительность работы ПЭВМ;

- продолжительность работы принтера.

Данные о трудоемкости операций на модернизацию ИС «Техническая подготовка производства» используются для расчета затрат на ее разработку.

 

.2 Расчет затрат на модернизацию ИС «Техническая подготовка производства» для ОТОиПС ОАО «АВТОВАЗ»


Затраты на модернизацию ИС «Техническая подготовка производства» будут рассчитываться по статьям затрат.

.2.1 Покупные изделия

Затраты на покупные изделия рассчитываются по следующей формуле:

 - количество покупных изделий i-го вида на модернизацию ИС «Техническая подготовка производства», шт.;

 - цена покупных изделий i-го вида (согласно действующей цене по городу Тольятти на январь 2012 года), руб./шт.;

 - общее количество покупных изделий.

Расчет затрат на покупные изделия сведем в следующую таблицу.

Таблица 11 - затраты на покупные изделия

Наименование изделия

Кол-во

Цена за единицу измерения

Единица измерения

Сумма, руб.

Бумага формата А4

50

0,32

шт.

16

Ручка шариковая

1

7

шт.

7

ИТОГО

23


Сумма затрат на покупные изделия равна 23 рубля.

.2.2 Затраты на электроэнергию

Затраты на электроэнергию рассчитываются по следующей формуле:


 - норма расхода энергии в единицу времени i-го оборудования, кВт/ч;

 - время работы i-го оборудования на модернизацию ИС «Техническая подготовка производства» (согласно таблице 10), ч.;

 - цена 1 кВт/ч энергии (согласно данным Тольяттинской Энергетической Компании) на март 2012 года составляет 4,7 руб.

 - общее количество потребителей энергии.

Электроэнергия предприятиям согласно Постановлению Правительства № 530 от 31.08.2006г., производится по нерегулируемым (свободным) ценам. Нерегулируемая цена складывается так:

Конечная нерегулируемая цена = Цена покупки + Стоимость транспорта (передачи энергии по сетям) + Инфраструктурные платежи + Сбытовая надбавка.

Цена покупки - цена, сложившаяся в данном месяце на оптовом рынке, где генерирующие компании продают электроэнергию, а сбытовые - покупают, публикуется на сайте организатора торгов (ОАО "АТС") и на сайте ОАО «ТЭК»;

Стоимость транспорта (передачи по сетям) - утверждается Департаментом по тарифам Самарской области, и зависит от уровня напряжения, на котором подключен потребитель;

Цена электроэнергии для предприятии г.Тольятти за март 2012 г. ( данные сайта ТЭК) 4,70 руб./квтч

Расчет затрат на электроэнергию при разработке программного обеспечения сведен в таблицу 12

Таблица 12 - Расчет затрат на электроэнергию

Потребитель

Норма расхода, кВт/час

Кол-во раб. Мест

Время работы, час

, руб.Сумма, руб.


ПЭВМ HP Z200S

0,55

1

936

4,7

2419,56

Монитор HP x20LED WS229AA

0,1




439,92

Принтер HP LaserJet P2055

0,1


1


0,47

ИТОГО

2859,95


3.2.3 Основная заработная плата

Оплата труда работников предприятия осуществляется за счет и в рамках фонда заработной платы работников (ФЗП) предприятия. Основу его составляет фонд оплаты труда. ФОТ - денежные средства предприятия, затраченные в течение конкретного периода времени на:

·      Заработную плату

·        Премиальные выплаты

·        Различные доплаты работникам:

-    Стимулирующие и компенсирующие выплаты, в том числе компенсации по оплате труда в связи с повышением цен и индексацией доходов в пределах норм, предусмотренных законодательством;

-     Денежные суммы, начисленные работникам за непроработанное время, в течение которого за ними сохраняется заработная плата в соответствии с порядком, установленным законодательством.

-     Схема начисления заработной платы руководителям, специалистам и служащим (РСиС) в СКП ОАО «АВТОВАЗ».

Расчет начислений ЗП руководителям, специалистам и служащим производится по факту отработанного времени, по окладу (согласно категории и занимаемой должности).

-    Премия РСИС начисляется не более чем 28% и зависит от результатов работы рабочих основных цехов, т.е .от прибыли предприятия.

-     Начисления по коду «024» за работу в ООО «АВТОВАЗ» (504 рублей за месяц .) согласно отработанному времени из расчета месячного ИФВ.)

Так же могут идти начисления по кодам:

-    «070» - премия за ускорение подготовки производства,

-     «034» - за работу в выходные и праздничные дни,

-     «058» - вознаграждение по результатам работы за год.

-     Размер премии РСиС по результатом хоз.деятельности «058» код не больше 40% от оклада .

Заработная плата РСИС (Руководители специалисты и служащие) на ОАО АВТОВАЗ зависит от фактически отработанного времени и оклада работника.

Плановый фонд заработной платы определяют по формуле

 

где ЧРiпл - плановая численность i-й категории персонала, чел.; (Метод прямого счета)

ЗПiпл - среднегодовая заработная плата одного работника i-й категории персонала в плановом периоде, p.; = 1,2, 3,..., n - категории персонала.

Оклад инженера-программиста квалификационного уровня (Молодого специалиста) с учетом доплат, руб./ч. (по данным отдела кадров ОАО «АВТОВАЗ 2012г.) 11563 руб.

- трудоемкость выполнения i-го вида работ, час (по данным таблицы 10).

Основная заработная плата разработчика системы рассчитывается по формуле:


 - часовая тарифная ставка инженера-программиста 3-го квалификационного уровня с учетом доплат, руб./ч. (по данным отдела кадров ОАО «АВТОВАЗ» на март 2012г.

 - трудоемкость выполнения i-го вида работ, час (по данным таблицы 10).

Сумма затрат на основную заработную плату составит:

Минимальная тарифная ставка инженера-программиста на ОАО «АВТОВАЗ» 11560 руб/мес. + Базовая Премия за месяц 18-28 % (берем 28%) и доплата работникам 504 руб/мес. по факту отработанного времени.

Итого:

.

Фонд рабочего времени в марте и апреле 2012 =168 часам.


.2.4 Дополнительная заработная плата

Дополнительная заработная плата определяется по формуле:


 - норматив дополнительной заработной платы месяц (согласно данным бухгалтерии ОАО «АВТОВАЗ» на март 2012г. составляет 16%);

- основная заработная плата разработчика.

Рассчитаем затраты на дополнительную заработную плату:

3.2.5 Отчисления на социальное страхование

Расчет отчислений на социальное страхование в фонд социальной защиты населения (ФСЗН) проводится по формуле:


 - норматив отчислений на социальное страхование месяц (согласно данным бухгалтерии ОАО «АВТОВАЗ» составляет 31%),

- фонд заработной платы, руб.

Рассчитаем размер отчислений на социальное страхование:

3.2.6 Амортизация оборудования

Для расчета амортизационных отчислений оборудования применяется формула:


        - первоначальная стоимость оборудования (по данным бухгалтерии ОАО «АВТОВАЗ» за март 2012г.), руб.;

 - норматив амортизационных отчислений на полное восстановление (по данным бухгалтерии ОАО «АВТОВАЗ» за 2011-2012г составляет 25% для вычислительной техники и 10% для мебели), %;- количество месяцев работы оборудования (n=5,57 месяца при 8-ми часовом рабочем дне).

Таблица 13 - Расчет амортизации оборудования и мебели разработчика.

Наименова-ние оборудования

Количест-во, шт.

Первоначаль-ная стоимость, руб.

Норматив амортизационных отчислений, %

Количество месяцев использова-ния

Амортиза-ция, руб.

ПЭВМ HP Z200S

1

36260

25

5,57

4207,67

Монитор HP x20LED WS229AA


6494


5,57

753,57

Принтер HP LaserJet P2055


8092


0,00595

12,03

Стол


2500

10

5,57

116,04

Стул


1100


5,57

51,06

ИТОГО

5140,37


.2.7 Затраты на программное обеспечение

Для модернизации ИС «Техническая подготовка производства» используется уже оплаченное лицензионное программное обеспечение закупленное ОАО «АВТОВАЗ», а так же Visual Paradigm for UML 9.0, распространяемую бесплатно.


.2.8 Накладные расходы

Накладные расходы рассчитываются по формуле:


 - основная заработная плата разработчика, руб.;

 - норматив накладных расходов (по данным бухгалтерии ОАО «АВТОВАЗ» на март 2012г. составляет 54%), %.

Рассчитаем затраты на накладные расходы:

Результаты расчетов сведем в следующую таблицу

Таблица 14 - Себестоимость модернизации ИС «Техническая подготовка производства» для повышения степени автоматизации работ по заказу и размещению технологического оборудования

Статья затрат

Обозначение

Сумма, руб.

Покупные изделия

23


Затраты на электроэнергию

2859,95


Основная заработная плата

85779,72


Дополнительная заработная плата

13724,76


Отчисления на социальное страхование

30846,39


Амортизация оборудования

5140,37


Расходы на программное обеспечение

0


Накладные расходы

53732,42


ИТОГО

192106,6


Из данной таблицы видно, что затраты на модернизацию ИС «Техническая подготовка производства» составили 192106,6 рублей. Эти данные будут использованы для расчета общих капитальных вложений.

Затраты на модернизацию и будут составлять цену новой модернизированной ИС «Техническая подготовка производства», так как работы ведутся внутри предприятия и для внутреннего пользования.

Процесс заказа технологического оборудования длительный и включает в себя множество этапов подготовки. Заказ оборудования на новый автомобиль ведется в течение 2-х лет. В рамках данного дипломного проекта является этап работ по заказу и размещению технологического оборудования ОТОиПС (отдел технологического оборудования и планирования станкостроения). Этим отделом выполняются работы по вводу и контролю данных из разделительной ведомости в ИС «Техническая подготовка производства», ведение разделительной ведомости, формирование план-графиков и передача данных заинтересованным отделам.

Так как сроки ведения одного проекта продолжительны, а их количество мало, а рассчитать конкретную трудоемкость возможно только на проект целиком, так как только целиком проделанная работа представляет собой ценность и может быть оценена, то единицей работы будет приняты трудозатраты на ведение одного проекта нового автомобиля.

 

.3 Расчет трудоемкости работ по заказу технологического оборудования, по отдельно взятому проекту, по вариантам.


Для обоснования экономической целесообразности модернизации ИС «Техническая подготовка производства» рассчитаем трудоемкость и общие капитальные вложения для проведения заказа технологического оборудования по следующим вариантам:

Базовый вариант - разделительная ведомость заполняется технологом на бумажном носителе, после чего поступает в ОТОиПС, где данные вносятся в информационную систему и происходить их дальнейшая обработка.

Проектный вариант - модернизация автоматизированной информационной системы «Техническая подготовка производства», таким образом, что технолог будет сразу заполнять разделительную ведомость в стандартизированном виде.

Таблица 15 - Исходные данные для расчета эконом. эффекта от разработки и внедрения ИС «Техническая подготовка Производства»

Предлагаемая разработка

Проекты, находящиеся на стадии подготовки и сопровождения Производства ОАО «АВТОВАЗ»

ИС «Техническая Подготовка Производства»

Базовый вариант (до )

1

Лада-Калина



2

Развитие НТЦ


Предлагаемый вариант (после модернизации и внедрения ИС «Техническая Подготовка Производства»)

1

Лада-Гранта (LADA -2190)



2

Модернизированная Лада-Калина (LADA -2192/2194)



3

Автоматическая коробка передач АКП "JATCO"



4

Семейство автомобилей на платформе В0



5

Развитие испытательного комплекса ДпИ (Гос.программа по созданию испытального ценра)



6

Развитие НТЦ



7

LADA 2190 для ООО " ОАГ" г.Ижевск



8

LADA 2191 для ООО " ОАГ" г.Ижевск



9

Автомобиль NISSAN на платформе КАЛИНА (LADA -2195/2196)



10

Модернизированная коробка передач 2181 с троссовым приводом



Состав

Оклад

 Бюро отдела технологического оборудования и планирования станкостроения УПКПП. ОАО"АВТОВАЗ"

1

Начальник бюро

20500 р


2

Ведущий инженер

18200 р


3

Инженер -технолог 1 кат.

16200 р


4

Инженер -технолог 1 кат.

16000 р


5

Инженер -технолог 2 кат.

14150 р


6

Инженер -технолог 3 кат

13800 р


7

Инженер -технолог б/к

11563 р


8

Инженер -технолог б/к

11563 р

Фонд рабочего времени 2012г

1986 часа


Оборудование рабочего места

Наименование

Стоимость Руб.

Кол-во шт.

Потребляемая мощность(из техн.докум.)


ПЭВМ HP Z200S

36260

8

0,55


Монитор HP x20LED WS229AA

6494


0,1


Принтер HP LaserJet P2055

8092

1

0,1


Стол

2500

8

-


Стул

1100




Рассчитаем трудоемкость работ

- временные затраты i-ой операции, часы;-кол-во человек задействованных на выполнение работы, чел.

Расчет трудоемкости при проведении работ с использованием ИС для заказа и размещения технологического оборудования сведен в следующую таблицу

Затраты времени в расчете на 1 проект по обоим вариантам сводим в таблицу 16

Итоговая трудоемкость работ по базовому варианту по проектному - .

Разделительная ведомость поступает в бумажном виде в ОТОиПС, где происходит её согласование и ввод данных в ИС «Техническая подготовка производства». При этом задействовано до 4 человек на один проект автомобиля, большой срок работы обусловлен необходимостью ввода большого объема информации в систему с бумажных носителей и последующей проверки введенных данных. В проектном варианте этот процесс значительно упрощен за счет уменьшения рутинности задач по вводу информации и последующей ее проверки. Осталась необходимой только операция контроля правильности и подтверждения для последующей обработки данных.

Затем происходит процесс ведения массива заказываемого оборудования, этот процесс не рассматривается в рамках данного дипломного проекта.

По сформированному массиву заказываемого оборудования формируются планы, отчеты и графики внедрения, этот процесс уже автоматизирован и трудозатраты на этом этапе отсутствуют.

Происходит последующая передача сформированных планов и графиков заинтересованным подразделениям. В базовом варианте происходила передача в бумажном виде - в проектном вся информация поступает в электронном из той же системы, что так же сокращает сроки работы по проекту.

Таблица 16 - Трудоемкость одного проекта подготовки производства

Выполняемая операция

Продолжительность этапа в базовом варианте (часы)

Кол-во людей по базовому варианту (чел)

Трудоёмкость этапа в базовом варианте (чел*час)

Продолжительность этапа в проектном варианте (часы)

Кол-во людей по проектному варианту (чел)

Трудоёмкость этапа в проектном варианте (чел*час)

Согласование разделительной ведомости

20

4

80

80

1

80

Ввод информации по массиву заказываемого оборудования

400

4

1600

-

-

-

Проверка корректности ввода информации

60

4

240

-

-

-

Ведение массива заказываемого оборудования

-

-

-

-

Формирование планов, отчетов и графиков

-

-

-

-

Передача информации заинтересованным подразделениям

40

4

160

8

1

8

Итого



2080



88

3.4 Расчет общих капиталовложений для работ по заказу технологического оборудования, по отдельно взятому проекту, для ОТОиПС НТЦ «АВТОВАЗ» по вариантам.

Расчет общих капитальных вложений осуществляется по формуле:


 - элементы капитальных вложений для запуска ИС «Техническая подготовка производства» для ОТОиПС ОАО «АВТОВАЗ».

.4.1 Капитальные вложения на оборудование

Капитальные вложения на оборудование рассчитываются по следующей формуле:


 - первоначальная стоимость оборудования, руб.;

 - количество оборудования, шт.;

 - коэффициент использования оборудования для работ по заказу технологического оборудования.


 - трудоемкость операции для работ (согласно данным полученным в пункте 3.3), ч.;

 - годовой действительный фонд времени работы оборудования, час (по данным таблицы 15).

Коэффициент использования оборудования в базовом варианте:


Коэффициент использования оборудования в проектном варианте:


Капитальные вложения на оборудование для работы ОТОиПС по заказу и размещению технологического оборудования по отдельному проекту автомобиля по базовому и проектному вариантам сведем в следующую таблицу.

Таблица 17 - капитальные вложения на оборудование

Наименование оборудования

Цена за 1шт., руб.

Количество, шт.

Затраты на оборудование, руб.

Коэффициент использование оборудования

Сумма, руб.

ПЭВМ HP Z200S

36260

4

145040

0,2618

37971,47



1

36260

0,0443

1606,31

Монитора HP x20LED WS229AA

6494

4

25976

0,2618

6800,51



1

6494

0,0443

287,68

Стол

2500

4

10000

0,2618

2618



1

2500

0,0443

110,75

Стул

1100

4

4400

0,2618

1151,92



1

1100

0,0443

48,73

ИТОГО

48541,90


2053,48



3.4.2 Капитальные вложения на программное обеспечение

Капитальные вложения на программное обеспечение для установки и работы ИС «Техническая подготовка производства» для ОТОиПС ОАО «АВТОВАЗ» рассчитаем по формуле:


 - затраты на модернизацию информационной системы, руб.;

 - затраты на внедрение автоматизированной информационной системы, руб.;

 - затраты на обучение пользователей, руб.

В базовом варианте покупка программного обеспечения не предусматривается

В проектном варианте капитальные вложения будут равны затратам на модернизацию ИС «Техническая подготовка производства», то есть, согласно данным таблицы 14:

 руб.

В базовом варианте внедрения новых элементов не происходит

В проектном варианте для работы инженера внедрение модернизированного продукта осуществляется программистом централизованно, и данные затраты учтены в затратах на разработку.

Таблица 18 - Затраты на обучение персонала работе с ИС «Техническая подготовка производства»


Инженер

Месячный оклад, руб.

16000

Премия РСиС (28%), руб.

4480

Доплата по 024 коду, руб.

504

Месячная заработная плата

20984

Количество обучаемых рабочих мест, чел.

1

Время обучения, ч.

40

Фонд рабочего времени в месяц, ч.

168

ИТОГО

4996,19


На обучение персонала выделяется одна рабочая неделя.


      - кол-во сотрудников i-ой категории

    - месячная зарплата сотрудника i-ой категории

    - срок обучения

    - количество рабочих дней в месяце

Капитальные вложения на программное обеспечение для ИС «Техническая подготовка производства» сведем в следующую таблицу.

Таблица 19 - капитальные вложения на программное обеспечение для работы ИС «Техническая подготовка производства»


Базовый вариант

Проектный вариант

Затраты на приобретение и разработку программного продукта

0

192106,6

Затраты на внедрение программного продукта

0

0

Затраты на обучение персонала работе с программным продуктом

0

4996,19

ИТОГО

0

197102,8



.4.3 Капитальные вложения на площадь

Расчет капитальных затрат на площадь будет производиться по формуле:

- площадь i-го рабочего места, ;- количество рабочих мест, шт.

Цм - стоимость квадратного метра площади, руб.;

- коэффициент использования площади i-м оборудованием для работы ИС «Техническая подготовка производства» для работ по заказу технологического оборудования.


 - трудоемкость операции для работ (согласно данным полученным в пункте 3.3), ч.;

 - годовой действительный фонд времени работы оборудования, час (по данным таблицы 3.7).

Рассчитаем коэффициент использования площади оборудованием для работы АС «Техническая подготовка производства» по базовому и проектному вариантам:

Коэффициент использования оборудования в базовом варианте:


Коэффициент использования оборудования в проектном варианте:


Капитальные вложения на площадь рассчитаем в следующей таблице.

Таблица 20 - капитальные вложения на площадь

Наименование показателя

Значение, руб.


Базовый вариант

Проектный вариант

Площадь i-ого рабочего места, м2

5

5

Количество рабочих мест, шт.

4

1

Цена площади помещения, руб./м2

4663

4663

Стоимость площади рабочего места, руб

23315

23315


Стоимость площади рабочих мест инженеров , выполняющих работы по заказу технологического оборудования , руб

93260

23315

Коэффициент использования площади i-м оборудованием

0,2618

0,0443

ИТОГО

24415,47

1032,85


Таблица 21 - Общие капиталовложения для работ по заказу технологического оборудования, по отдельно взятому проекту с использованием ИС «Техническая подготовка производства»

Наименование показателя

Значение, руб.


Базовый вариант

Проектный вариант

Капитальные вложения на оборудование

48541,90

2053,48

Капитальные вложения на программное обеспечение

0

197102,8

Капитальные вложения на площадь

24415,47

1032,85

ИТОГО

72957,37

200189,1


Для расчета годового экономического эффекта от внедрения системы для работы по заказу технологического оборудования в ИС «Техническая подготовка производства» будут учитываться дополнительные капитальные вложения в виде капитальных вложений на программное обеспечение. Как показывает расчет, для внедрения проектного варианта требуются капитальные вложения большие по сравнению с первым базовым вариантом, в виде разрабатываемого программного обеспечения:


Для сравнения далее рассчитаем технологическую себестоимость работ по заказу технологического оборудования по отдельно взятому проекту с использованием ИС «Техническая подготовка производства» по изменяющимся статьям затрат.

3.5 Расчет технологической себестоимости работ по заказу технологического оборудования по отдельно взятому проекту по изменяющимся элементам


.5.1 Покупные изделия

Затраты на покупные изделия рассчитываются по следующей формуле:


 - количество покупных изделий i-го вида на модернизацию ИС «Техническая подготовка производства», шт.;

 - цена покупных изделий -го вида (согласно действующей цене по городу Тольятти на январь 2012 года), руб./шт.;

 - общее количество покупных изделий.

Расчет затрат на покупные изделия сведем в следующую таблицу.

Таблица 22 - затраты на покупные изделия

Наименование изделия

Количество, шт.

Цена за единицу, руб./шт.

Сумма затрат, руб.

Бумага формата А4

1000

0,32

320


1000


320

Ручка шариковая

4

7

28


1


7

ИТОГО

348


327


.5.2 Затраты на электроэнергию

Затраты на электроэнергию рассчитываются по формуле:

 - норма расхода энергии в единицу времени i-го потребителя, кВт/ч (по данным технической документации на оборудование (в таблице 15);

 - время работы i-го оборудования, час (по данным таблицы 16);

 - цена 1 кВт/ч энергии, руб. (по данным ТЭК);

 - общее количество потребителей энергии (по данным таблицы 16).

Расчет затрат на электроэнергию сведен в следующую таблицу:

Таблица 23 - Расчет затрат на электроэнергию

Наименование показателя

Значение, руб.


Базовый вариант

Проектный вариант

Норма расхода электроэнергии, кВт/ч.

0,75

0,75

Время работы оборудования, ч.

520

88

Общее количество потребителей энергии, шт.

4

1

Цена 1 кВт/ч. энергии, руб.

4,7

4,7

ИТОГО

7332,0

310,2


.5.3 Основная заработная плата

Основная заработная плата рассчитывается по формуле:


 - часовая тарифная ставка с учетом доплат, руб./ч.;

 - трудоемкость выполнения i-го вида работ, ч.

Часовая тарифная ставка инженера равна, по данным бухгалтерии ОАО «АВТОВАЗ»:

Расчет основной заработной платы инженера сведем в следующую таблицу.

Таблица 24 - основная заработная плата.

Наименование показателя

Значение


Базовый вариант

Проектный вариант

Кол-во работников, чел.

4

1

Трудоемкость процесса заказа технологического оборудования на одного работника, ч.

520

88

Трудоемкость процесса заказа технологического оборудования на проект, ч.

2080

88

Часовая тарифная ставка инженера, руб./ч.

124,90

124,90

ИТОГО

259792,0

10991,2


.5.4 Дополнительная заработная плата

Дополнительная заработная плата определяется по формуле:


- норматив дополнительной заработной платы, %;

 - основная заработная плата инженера, руб.

Затраты на дополнительную заработную плату сведем в следующую таблицу.

Таблица 25 - дополнительная заработная плата

Наименование показателя

Значение, руб.


Базовый вариант

Проектный вариант

Норматив дополнительной заработной платы, %

16

16

Основная заработная плата инженера, руб.

259792,0

10991,2

ИТОГО

41566,72

1758,59


.5.5 Отчисления на социальное страхование

Расчет отчислений на социальное страхование в фонд социальной защиты населения (ФСЗН) проводится по формуле:


- норматив отчислений на социальное страхование, %;

 - фонд заработной платы, руб.

Затраты на социальное страхование сведем в следующую таблицу.

Таблица 26 - отчисления на социальное страхование

Наименование показателя

Значение, руб.


Базовый вариант

Проектный вариант

Норматив отчислений на социальное страхование, %

31

31

Основная заработная плата инженера, руб.

259792,0

10991,2

Дополнительная заработная плата инженера, руб.

41566,72

1758,59

ИТОГО

93421,20

3952,43


.5.6 Амортизация оборудования

Амортизационные отчисления рассчитываются по формуле:


        - первоначальная стоимость оборудования (по данным бухгалтерии ОАО «АВТОВАЗ» за март 2012г.), руб.;

 - норматив амортизационных отчислений на полное восстановление (по данным бухгалтерии ОАО «АВТОВАЗ» за 2011-2012г составляет 25% для вычислительной техники и 10% для мебели), %;-время использования оборудования для работ по заказу технологического оборудования, ч.;

- действительный годовой фонд времени работы оборудования, ч.

Расчет затрат на амортизационные отчисления сведем в следующую таблицу.

Таблица 27 - Амортизационные отчисления на мебель и оборудование по вариантам

Наименование оборудования

Цена за 1шт., руб.

Количество, шт.

Полная стоимость оборудования, руб

Время использования оборудования, ч.

Норматив амортизационных отчислений, %

Действительный годовой фонд времени работы оборудования, ч.

Сумма, руб.

ПЭВМ HP Z200S

36260

4

145040

520

25

1968

9367,16



1

36260

88



392,81

Монитора HP x20LED WS229AA

6494

4

25976

520



1677,61



1

6494

88



70,35

Стол

2500

4

10000

520

10


258,33



1

2500

88



10,83

Стул

4

4400

520



113,66



1

1100

88



4,76


11416,76


478,75


.5.7 Затраты на текущий ремонт

Отчисления на текущий ремонт рассчитываются по формуле:

 - первоначальная стоимость оборудования для проведения работ по заказу технологического оборудования, руб.;

 - норма отчислений на текущий ремонт, 5% (по данным бухгалтерии ОАО АВТОВАЗ);

 - время использования оборудования, ч.

 -годовой действительный фонд времени работы оборудования, ч.

Таблица 28 - первоначальная стоимость оборудования Наименование оборудования


Количество по базовому варианту, шт.

Количество по проектному варианту, шт.

Цена, руб./шт.

Сумма по базовому варианту, руб

Сумма по проектному варианту, руб .

ПЭВМ HP Z200S

4

1

36260

145040

36260

Монитор HP x20LED WS229AA

4

1

6494

25976

6494

Стол

4

1

2500

10000

2500

Стул

4

1

1100

4400

1100

ИТОГО

185416

46354


Затраты на текущий ремонт оборудования сведем в следующую таблицу.

Таблица 29 - затраты на текущий ремонт

Наименование показателя

Значение, руб.


Базовый вариант

Проектный вариант

Действительный годовой фонд времени работы оборудования, ч.

1986

1986

Норматив отчислений на текущий ремонт, %

5

5

Первоначальная стоимость используемого оборудования, руб.

185416

46354

Время использования оборудования, ч.

520

88

ИТОГО

2427,40

102,70


.5.8 Затраты на программное обеспечение

Затраты на программное обеспечение на проведение работ по заказу технологического оборудования с использованием ИС «Техническая подготовка производства» вычисляются по следующей формуле:


 - капитальные вложения на программное обеспечение для использования в ИС «Техническая подготовка производства», руб.;

 - коэффициент учета стоимости ИС;

 - количество проектов в работе (так как расчет ведется на отдельный проект - примем это значение равным 1) шт.;

 - количество рабочих мест, шт.

В базовом варианте не предусматривается закупка нового программного обеспечения.


Проектный вариант полностью использует программное обеспечение уже закупленное ОАО «АВТОВАЗ» и его стоимость учитываться не будет. Срок эксплуатации программного обеспечения с учетом морального старения в данном случае 4 года (срок продажи программного обеспечения, принятый в разных мировых компаниях, поддерживаемый большинством производителей программного обеспечения). Коэффициент учета стоимости является величиной, обратной сроку эксплуатации системы. Срок эксплуатации ИС «Техническая подготовка производства», с учетом морального старения - 4 года, тогда коэффициент учета стоимости равен 0,25.

Рассчитаем размер суммарных затрат на программное обеспечение для проектного варианта:


.5.9 Амортизация площади рабочего места

Амортизационные отчисления рассчитываются по формуле:


 - площадь рабочего места (согласно нормативам ОАО «АВТОВАЗ» составляет не менее 5 м2 на человека)

 - цена единицы площади помещения (согласно данным ОАО «АВТОВАЗ» на март 2012 года составляет 4663 руб./ м2), руб./м2;

 - норма амортизации площади, %;

 - время использования оборудования

 - действительный годовой фонд времени работы оборудования для работ по заказу технологического оборудования ОТОиПС ОАО «АВТОВАЗ»

Затраты на амортизацию площади рабочего места сведем в следующую таблицу.

Таблица 30 - амортизация площади рабочего места

Наименование показателя

Базовый вариант

Проектный вариант

Норма амортизации площади, %

1

1

Площадь рабочего места, м2

5

5

Цена единицы площади, руб./м2

4663

4663

Стоимость площади одного рабочего места, руб.

23315

23315

Количество рабочих мест, чел.

4

1

Стоимость площади всех рабочих мест для выполнения задач по заказу технологического оборудования

93260

23315

Время использования оборудования, ч.

520

88

Действительный годовой фонд времени работы оборудования, ч.

1986

1986

Затраты на амортизацию площади, руб

244,18

10,33


Таблица 31 - Себестоимость выполнения работ по заказу технологического оборудования в ИС «Техническая подготовка производства» по отдельно взятому проекту по изменяющимся элементам затрат

Элементы затрат

Значение, руб.


Базовый вариант

Проектный вариант

Покупные изделия

348

327

Затраты на электроэнергию

7332,0

310,2

Основная заработная плата

259792,0

10991,2

Дополнительная заработная плата

41566,72

1758,59

Отчисления на соц.страх

93421,20

3952,43

Амортизация оборудования

11416,76

478,75

Затраты на текущий ремонт

2533,34

120,63

Затраты на программное обеспечение

0

48026,65

Амортизация площади рабочего места

244,18

10,33

ИТОГО

416906,2

66546,06


3.6 Расчет годового экономического эффекта и прочих показателей экономической эффективности от модернизации ИС «Техническая подготовка производства».


Для решения вопроса о внедрении проектного решения используем показатель годового экономического эффекта. Для вычисления данного показателя сравним используемый в отделе технологического оборудования и планирования станкостроения процессы работ по заказу технологического оборудования по первому базовому варианту с проектным вариантом.

.6.1 Годовой экономический эффект от модернизации ИС «Техническая подготовка производства»

Ожидаемый годовой экономический эффект от установки и эксплуатации ИС «Техническая подготовка производства» рассчитаем по формуле:


С', С" - себестоимость выполнения работ по заказу технологического оборудования в ИС «Техническая подготовка производства» по отдельно взятому проекту по изменяющимся элементам затрат (согласно расчетам в п. 3.5.9), руб.;- количество ведомых проектов по заказу технологического оборудования (согласно данным ОТОиПС ОАО «АВТОВАЗ» на март 2012 года составляет 10 шт., один проект, в среднем ведется 2 года, таким образом, в год происходит полная постановка 5 проектов автомобилей), шт.;

 - нормативный коэффициент экономической эффективности капитальных вложений (согласно данным ОАО «АВТОВАЗ» на март 2012 года составляет 0,33);

- дополнительные капитальные вложения на выполнение работ по заказу технологического оборудования, по отдельно взятому проекту с использованием ИС «Техническая подготовка производства» (согласно таблице 21), руб.

Ожидаемый годовой экономический эффект от внедрения ИС «Техническая подготовка производства» по проектному варианту составит:


Рассматриваемая дирекция ДТР ОАО «АВТОВАЗ» имеет в своем составе 2 бюро ведущих данный вид работ по заказу технологического оборудования, что позволит внедрить ИС «Техническая подготовка производства» в каждое из них. Поэтому, ожидаемый годовой экономический эффект составит:


Кроме того, при дальнейшем внедрении ИС «Техническая подготовка производства» будут отсутствовать затраты на ее разработку, что сделает годовой экономический эффект еще большим.

.6.2 Условно-годовой экономический эффект на основе себестоимости от ИС «Техническая подготовка производства»

Условно-годовой экономический эффект от установки и эксплуатации ИС для подготовки производства рассчитаем по формуле:


С', С" - себестоимость выполнения работ по заказу технологического оборудования в ИС «Техническая подготовка производства» по отдельно взятому проекту по изменяющимся элементам затрат (согласно расчетам в п. 3.5.9), руб.;

 - количество ведомых проектов по заказу технологического оборудования (согласно данным ОТОиПС ОАО «АВТОВАЗ» на март 2012 года составляет 10 шт., один проект, в среднем ведется 2 года, таким образом, в год происходит полная постановка 5 проектов автомобилей), шт.;

Ожидаемый условно-годовой экономический эффект от установки и эксплуатации ИС «Техническая подготовка производства» в ОТОиПС НТЦ ОАО «АВТОВАЗ» по проектному варианту составит:


.6.3 Срок окупаемости дополнительных капитальных вложений

Срок окупаемости дополнительных капитальных вложений рассчитывается по формуле:


С', С" - себестоимость выполнения работ по заказу технологического оборудования в ИС «Техническая подготовка производства» по отдельно взятому проекту по изменяющимся элементам затрат (согласно расчетам в п. 3.5.9), руб.;

 - дополнительные капитальные вложения на выполнение работ по заказу технологического оборудования, по отдельно взятому проекту с использованием ИС «Техническая подготовка производства» (согласно таблице 21), руб.

 - количество ведомых проектов по заказу технологического оборудования (согласно данным ОТОиПС ОАО «АВТОВАЗ» на март 2012 года составляет 10 шт., один проект, в среднем ведется 2 года, таким образом, в год происходит полная постановка 5 проектов автомобилей), шт.;

Срок окупаемости дополнительных капитальных вложений на АС «Техническая подготовка производства» по проектному варианту составит:

Нормативный срок окупаемости дополнительных капитальных вложений составляет  года. При сравнении  и  можно сделать вывод, что внедрение проектного варианта ИС «Техническая подготовка» является выгодным с экономической точки зрения, так как  меньше .

3.6.4 Коэффициент экономической эффективности капитальных вложений

Коэффициент экономической эффективности дополнительных капитальных вложений на работы по заказу технологического оборудования, по отдельно взятому проекту с использованием ИС «Техническая подготовка производства» рассчитывается по формуле:


С', С" - себестоимость выполнения работ по заказу технологического оборудования в ИС «Техническая подготовка производства» по отдельно взятому проекту по изменяющимся элементам затрат (согласно расчетам в п. 3.5.9), руб.;

 - дополнительные капитальные вложения на выполнение работ по заказу технологического оборудования, по отдельно взятому проекту с использованием ИС «Техническая подготовка производства» (согласно таблице 21), руб.

 - количество ведомых проектов по заказу технологического оборудования (согласно данным ОТОиПС ОАО «АВТОВАЗ» на март 2012 года составляет 10 шт., один проект, в среднем ведется 2 года, таким образом, в год происходит полная постановка 5 проектов автомобилей), шт.;

Коэффициент экономической эффективности дополнительных капитальных вложений на работы по заказу технологического оборудования, по отдельно взятому проекту с использованием ИС «Техническая подготовка производства» по проектному варианту составит:


Нормативный коэффициент экономической эффективности дополнительных капитальных вложений составляет . При сравнении и  можно сделать вывод, что внедрение проектного варианта ИС «Техническая подготовка производства» выгодным с экономической точки зрения, так как  больше.

 

.7 Социальный эффект от модернизации ИС «Техническая подготовка производства» в ОТОиПС ОАО «АВТОВАЗ»


Использование разработанной ИС «Техническая подготовка производства» позволяет достичь не только экономического эффекта, но и социального.

В качестве социального эффекта от эксплуатации разработанной ИС «Техническая подготовка производства» стоит рассматривать снижение количества рутинных задач в процессе ввода и отслеживания многочисленных данных.

 

.8 Выводы и предложения


Целью данного раздела являлось обоснование экономической целесообразности разработки ПО в ОАО «АВТОВАЗ».

Разработанная ИС позволяет снизить трудоемкость работ по решению задач в процессе заказа Технологического оборудования на 94%, что позволило добиться роста производительности труда работников. Окупаемость вложений происходит уже через 1,35 месяца

Повышение производительности труда при неизменном количестве рабочих мест позволило повысить эффективность работы инженеров-технологов, использования их для решения других задач, связанных с подготовкой производства на ОАО «АВТОВАЗ».

Общие капитальные вложения на выполнение работ по разработке программного обеспечения по изменяющимся элементам затрат меньше, чем данные капитальные затраты для действующего ручного варианта, что позволит получить ожидаемый годовой экономический эффект в размере 1686756,78 руб.

4. Безопасность жизнедеятельности


Цель данного раздела является - улучшение условий труда работников отдела технологического оборудования и планирования станкостроения (ОТОиПС) НТЦ ОАО «АВТОВАЗ», а также принятие мер противопожарной безопасности и мер по охране окружающей среды.

Жизнедеятельность - это способ существования или повседневная деятельность человека. В процессе своей жизнедеятельности любой человек постоянно взаимодействует со средой обитания (окружающая человека среда в процессе его деятельности, обусловленная совокупностью физических, химических, биологических, психофизиологических и социально-экономических факторов, способных оказать прямое или косвенное, немедленное или отдаленное воздействие на деятельность человека, его здоровье и потомство). Основными средами обитания человека являются производственная среда, городская среда или среда населенных мест, бытовая или жилая среда и природная среда. Изучением элементов, составляющих среду обитания, и явлений, происходящих в ней, занимается безопасность жизнедеятельности - наука о комфортном и безопасном взаимодействии человека с техносферой [23].

Как и любая наука БЖД имеет свою цель, задачи, предметы излучения, средства познания и принципы, используемые для решения практических и теоретических (научных) задач.

Целями науки о безопасности жизнедеятельности являются:

предотвращение возникновения аварийных ситуаций;

предупреждение травматизма;

сохранение здоровья;

повышение работоспособности;

улучшение условий труда;

повышение качества труда.

4.1 Улучшение условий труда работников отдела технологического

В операциях процесса заказа технологического оборудования в отделе технологического оборудования и планирования станкостроения ОАО «АВТОВАЗ» задействованы операторы ЭВМ. В обязанности оператора входит работа с данными по заказываемому оборудованию, что приводит к повышенным нагрузкам: визуальным, физическим (нахождение в течение длительного времени в сидячем положении), эмоциональным (монотонность работы).

Разрабатываемая система позволит снизить нагрузку на работников и улучшить условия труда, за счёт выполнения операции синхронизации автоматическом режиме, снижая таким образом, визуальную нагрузку на оператора и освобождая от лишней физической нагрузки и монотонности работы, за счёт высвобождения времени.

.1.1Факторы рабочей среды и категории тяжести работ

Рабочая среда, человек - оператор представляет собой совокупность физических, химических, биологических социально-психологических и эстетических факторов внешней среды, воздействующих на оператора.

Операторы ЭВМ сталкиваются с воздействием таких физически опасных и вредных производственных факторов, как [24]:

повышенная температура внешней среды;

отсутствие или недостаточная освещённость рабочей зоны;

электрический ток;

статическое электричество и другие.

Воздействие указанных неблагоприятных факторов приводит к снижению работоспособности, вызванной развивающимся утомлением.

Появление и развитие утомления связано с изменениями, возникающими во время работы в центральной нервной системе, с тормозными процессами в коре головного мозга.

.1.2 Микроклимат рабочей зоны

Микроклимат производственных помещений - это климат внутренней среды этих помещений, который определяется действующими на организм человека сочетаниями температуры, влажности и скорости движения воздуха.

Помещения, в которых выполняются работы операторами ЭВМ, являются помещениями I категории (выполняются легкие физические работы), поэтому должны соблюдаться следующие требования [23]: оптимальная температура воздуха - 22С (допустимая - 20-24С);

оптимальная относительная влажность воздуха - 40-60% (допустимая - не более 75%);

скорость движения воздуха не более 0,1м/с.

Для создания и автоматического поддержания оптимальных значений температуры, влажности, чистоты и скорости движения воздуха, в холодное время года используется водяное отопление, в теплое время года применяется кондиционирование воздуха. Кондиционер представляет собой вентиляционную установку, которая с помощью приборов автоматического регулирования поддерживает в помещении заданные параметры воздушной среды. Для предотвращения распространения вирусных заболеваний необходимо, чтобы в кондиционере был установлен биофильтр, так как пространство внутри кондиционера является благоприятной средой для развития бактерий, попавших туда с воздухом. Кроме этого кондиционер должен обладать ионизатором воздуха, который нужен для очистки воздуха от пыли, способствуя коагуляции мелких частиц пыли, находящейся в воздухе, что способствует выпадению её в осадок. Кроме этого ионизатор воздуха способствует формированию в воздухе положительно заряженных частиц, которые благотворно влияют на работу персонала в таком помещении.

4.1.3 Освещение помещений и рабочих мест

Искусственное освещение в помещениях эксплуатации ПЭВМ осуществляется системой общего равномерного освещения. В производственных и административно - общественных помещениях, в случаях преимущественной работы с документами, разрешено применение системы комбинированного освещения (к общему освещению дополнительно устанавливаются светильники местного освещения, предназначенные для освещения зоны расположения документов) [23].

Освещённость на поверхности стола в зоне размещения рабочего документа должна быть 300-500 лк, а также допускается установка светильников местного освещения для подсветки документов, но с таким условием, чтобы оно не создавало бликов на поверхности экрана и не увеличивало освещенность экрана более чем на 300 лк.

В качестве источников света при искусственном освещении должны применяться преимущественно люминесцентные лампы типа ЛБ. А именно должны вместо ЛБ40 применяться лампы ЛБ36, так как у ЛБ36 световой поток составляет 3050лм , 3250лм у ЛБ40, что даёт экономию электроэнергии на 4 Вт. При устройстве отражённого освещения в административно-общественных помещениях допускается применение металлогалогенных ламп мощностью до 250Вт. Допускается применение ламп накаливания в светильниках местного освещения.

Общее освещение следует выполнять в виде сплошных или прерывистых линий светильников, расположенных сбоку от рабочих мест, параллельно линии зрения пользователя при рядном расположении ЭВМ. При периметральном расположении компьютеров линии светильников должны располагаться локализовано над рабочим столом, ближе к его переднему краю, обращенному к оператору.

Для обеспечения нормируемых значений освещённости в помещениях использования ЭВМ следует проводить чистку стекол оконных рам и светильников не реже двух раз в год и проводить своевременную замену перегоревших ламп.

В связи с тем, что естественное освещение слабое, на рабочем месте должно применяться также искусственное освещение.

.1.4 Воздействие шума

В помещениях с низким уровнем общего шума где работают операторы ЭВМ, источниками шумовых помех могут стать вентиляционные установки кондиционеры или периферийное оборудование для ЭВМ (плоттеры, принтеры и др) [23].

Длительное воздействие этих шумов отрицательно сказывается на эмоциональном состоянии персонала.

Согласно ГОСТ 12.1.003-83 с дополнениями 1989 г. И санитарным нормам СН 2.2.4/2.1.8.562 -96 «Шум на рабочих местах, в помещениях жилых общественных зданий и на территории жилой застройки» эквивалентный уровень звука не должен превышать 50дБА. Для того, чтобы добиться этого уровня шума рекомендуется применять звукопоглощающее покрытие стен.

В качестве мер по снижению шума можно предложить следующее:

облицовка потолка и стен звукопоглощающим материалом (снижает уровень шума на 2-3 дб);

экранирование рабочего места (постановкой перегородок, диафрагм);

установка в компьютерных помещениях оборудования, производящего минимальный шум;

рациональная планировка помещения.

.1.5 Уровень напряженности электромагнитного поля

Электромагнитные поля, характеризующиеся напряженностями электрических и магнитных полей, наиболее вредны для организма человека.

Основным источником этих проблем, связанных с охраной здоровья людей, использующих в своей работе автоматизированные информационные системы на основе персональных компьютеров, являются дисплеи (мониторы), особенно дисплеи с электронно-лучевыми трубками. Они представляют собой источники наиболее вредных излучений, неблагоприятно влияющих на здоровье инженера.

ЭВМ являются источниками излучений, среди которых:

мягкое рентгеновское;

ультрафиолетовое 200-400нм;

видимое 400-700нм;

ближнее инфракрасное 700-1050нм;

радиочастотное 3кГц-30МГц;

электростатических полей.

Ультрафиолетовое излучение полезно в небольших количествах, но в больших дозах приводит к дерматиту кожи, головной боли, рези в глазах. Инфракрасное излучение приводит к перегреву тканей человека (особенно хрусталика глаза), повышению температуры тела. Уровни напряженности электростатических полей должны составлять не более 20 кВ/м. Поверхностный электростатический потенциал не должен превышать 500В. При повышенном уровне напряжённости полей следует сократить время работы за компьютером, делать пятнадцатиминутные перерывы в течение полутора часов работы и, конечно же, применять защитные экраны.

Не исключено возникновение опасности по уровням напряжённости электромагнитного поля. На расстоянии 5-10 от экрана и корпуса монитора уровни напряжённости могут достигать 140 В/м по электрической составляющей, что значительно превышает допустимые значения СанПин 2.2.2/2.4.1340-03. Предельно допустимые значения характеристик ЭМП указаны в таблице 32.

Для предупреждения внедрения опасной техники все дисплеи должны проходить испытания на соответствие требованиям безопасности (например, международные стандарты MRP2, TCO 03).

Таблица 32 - Предельно допустимые значения характеристик ЭМП

Наименование параметров

Допустимое значение

Напряженность электромагнитного поля по электрической составляющей на расстоянии 50 см от поверхности видеомонитора

10 В/м

Напряженность электромагнитного поля по магнитной составляющей на расстоянии 50 см от поверхности видеомонитора

0,3 А/м

Напряженность электростатического поля не должно превышать: - для взрослых пользователей

20 кВ/м

Напряженность электромагнитного поля на расстоянии 50 см вокруг ВДТ по электрической составляющей должна быть не более: в диапазоне частот 5 Гц - 2 кГц в диапазоне частот 2 - 400 кГц

25 В/м 2,5 В/м

Плотность магнитного потока должна быть не более: в диапазоне частот 5 Гц - 2 кГц в диапазоне частот 2 - 400 кГц

250нТл 25 нТл

Поверхностный электростатический потенциал не должен превышать

500 В


Кроме того, для предупреждения утомляемости и исключения вредных воздействий электромагнитных излучений, необходимо делать перерывы, суммарное время которых при восьмичасовом рабочем дне должно составлять 50 минут.

.1.6 Организация рабочего места

Производственная деятельность оператора ЭВМ заставляет его продолжительное время находиться в сидячем положении, которое является вынужденной позой, поэтому организм постоянно испытывает недостаток в подвижности и активной физической деятельности. При выполнении работы сидя большую роль играет плечевой пояс. Перемещение рук в пространстве влияет не только на работу мышц плечевого пояса и спины, но и на положение позвоночника, таза и даже ног [24].

Чтобы исключить возникновение заболеваний необходимо иметь возможность свободной перемены поз. Для этого необходимо соблюдать режим труда и отдыха с перерывами, заполняемыми «отвлекающими» мышечными нагрузками на те звенья опорно-двигательного аппарата, которые не включены в поддержание основной рабочей позы.

Антропологические характеристики человека определяют габаритные и компоновочные параметры его рабочего места, а также свободные параметры отдельных его элементов.

По условиям работы рабочее место инженера относится к индивидуальному рабочему месту работы сидя.

Рабочее место оператора ЭВМ должно занимать площадь не менее 5 м2

для мониторов с ЭЛТ и 4,2 м2 для LCD-мониторов, высота помещения должна быть не менее 3 м, а объём - не менее 20 м3 на одного человека. Рабочее место оператора ЭВМ составляет 4,5 м2 , а объём 15 м3, что не соответствует приведенным требованиям. Предлагается организовать рабочее место оператора следующим образом. Высота над уровнем пола рабочей поверхности, за которой работает оператор, должна составлять 720 мм. Желательно, чтобы рабочий стол оператора при необходимости можно было регулировать по высоте в пределах 680 - 780 мм. Оптимальные размеры поверхности стола 1600 х 1000 мм. Под столом должно иметься пространство для ног с размерами по глубине 650 мм. Рабочий стол оператора должен также иметь подставку для ног, расположенную под углом 15° к поверхности стола. Длина подставки 400 мм, ширина - 350 мм. Удалённость клавиатуры от края стола должна быть не более 300 мм, что обеспечит оператору удобную опору для предплечий. Расстояние между глазами оператора и экраном видеодисплея должно составлять 40 - 80 см.

Рабочий стул должен быть снабжен подъёмно-поворотным механизмом. Высота сиденья должна регулироваться в пределах 400 - 500 мм. Глубина сиденья должна составлять не менее 380 мм, а ширина - не менее 400 мм. Высота опорной поверхности спинки не менее 300 мм, ширина - не менее 380 мм. Угол наклона спинки стула к плоскости сиденья должен изменяться в пределах 90 - 110°С.

.1.7 Комплексная оценка факторов рабочей среды

Различают четыре уровня воздействия факторов рабочей среды на человека, необходимые для их учёта и нормирования [23]:

комфортная среда - обеспечивает оптимальную динамику работоспособности оператора, хорошее самочувствие и сохранение его здоровья;

относительно дискомфортная рабочая среда - обеспечивает при воздействии в течение определённого интервала времени заданную работоспособность и сохранение здоровья, но вызывает у человека субъективные ощущения и функциональные изменения, не выходящие за пределы нормы;

экстремальная рабочая среда - приводит к снижению работоспособности оператора и вызывает функциональные изменения, выходящие за пределы нормы, но не ведущие к патологическим изменениям или невозможности выполнения работы;

сверхэкстремальная среда - приводит к возникновению у человека патологических изменений или невозможности выполнения работы.

Комплексную оценку факторов рабочей среды проводят на основе методики физиологической классификации тяжести работ.

Под тяжестью работ понимают совокупность воздействия всех факторов рабочей среды на здоровье человека и его работоспособность. Все выполняемые работы по тяжести подразделяют на шесть категорий.

К первой категории относят работы, выполняемые в оптимальных условиях рабочей среды при благоприятной физической, умственной и нервно-эмоциальной нагрузке.

Ко второй категории относят работы, выполняемые в условиях, при которых фактические уровни производственных факторов соответствуют предельно допустимым концентрациям по действующим санитарным правилам, нормам и гигиеническим нормативам.

К третьей категории относят работы, при которых вследствие не вполне благоприятных условий труда у работающего формируются реакции, характерные для пограничного состояния организма.

К четвёртой категории относят работы, при которых воздействие неблагоприятных (опасных и вредных) производственных факторов приводит к реакциям, характерным для более глубокого - предпатологического-пограничного состояния у практически здоровых людей. Большинство физиологических показателей при этом ухудшается, особенно в конце рабочих периодов; работоспособность поддерживается только путём мобилизации дополнительных ресурсов (резервов) организма.

К пятой категории относят работы, при которых в результате воздействия весьма неблагоприятных условий труда, у работающих вскоре формируются реакции, характерные для патологического состояния организма.

К шестой категории относят работы, при которых подобные реакции возникают вскоре после начала трудового периода.

В данный момент для выполнения операций управления ключами пользователей операторам ЭВМ большую часть отчётов необходимо делать вручную, а при внедрении разработанной системы доля ручных операций значительно сократится. Для того, чтобы определить: изменились ли условия труда и каким именно образом необходимо рассчитать интегральную бальную оценку тяжести труда для двух вариантов выполнения операций - ручного и автоматического.

Для определения категории тяжести работ каждый из факторов рабочей среды, реально действующий на человека, оценивают по шестибалльной шкале и определяют интегральную балльную оценку тяжести труда.

Число баллов по каждому фактору проставляют в карте условий труда с учётом продолжительности его действия в течение смены (8 часов или 480 мин):


где:  - удельный вес времени действия i-го фактора;

 - время действия i-го фактора, мин.

Промежуточные расчёты для оценки тяжести труда оператора ЭВМ при действующем варианте представлены в таблице 33, а для оператора разработанной системы - в таблице 34.

Таблица 33 - Расчёт интегральной оценки тяжести труда оператора ЭВМ действующей системы

Фактор рабочей среды и условия труда     Показатель         Значение показателя       Балльная оценка фактора                Продолжительность действия фактора , минУдельный вес времени действия фактора

Оценка удельной тяжести фактора рабочей среды



 

1

2

3

4

5

6

7

Температура воздуха на рабочем месте в помещении, С

23 - 28348013






Шум уровень звука, дБА

Ниже 68148011






Освещённость рабочего места, лк

0,8…1,2 нормы по СНиП248012






Рабочее место поза и перемещение в пространстве

Стационарное рабочее место14200,8750,875







Сменность

Одна148011






Продолжительность непрерывной работы в течение суток, ч

<822400,51,5






Нервно-эмоциональная нагрузка

Монотонная работа по вводу данных32400,51,5







Таблица 34 - Расчёт интегральной бальной оценки тяжести труда оператора ЭВМ разработанной системы

Фактор рабочей среды и условия труда

Показатель

Значение показателя

Балльная оценка фактора

Продолжительность действия фактора , минУдельный вес времени действия фактораОценка удельной тяжести фактора рабочей среды



1

2

3

4

5

6

7

Температура воздуха на рабочем месте в помещении, С

23 - 28348013






Шум уровень звука, дБА

Ниже 68148011






Освещённость рабочего места, лк

0,8…1,2 нормы по СНиП248012







Рабочее место поза и перемещение в пространстве

Стационарное рабочее место14200,8750,875






Сменность

Одна148011






Продолжительность непрерывной работы в течение суток, ч






Нервно-эмоциональная нагрузка

Автоматизированная работа по вводу данных132400,50,5







После расчёта интегральной балльной оценки определяется категория тяжести выполняемой работы по интегральной оценке тяжести, которая рассчитывается по формуле:


где:   - наивысшая из полученных частных балльных оценок ;

 - балльная оценка по i-ому из учитываемых факторов (частная бальная оценка);- общее число факторов;- число учитываемых факторов без учёта одного фактора .

Для рабочего места оператора ЭВМ при действующем варианте системы получена следующая интегральная балльная оценка тяжести:


Данная оценка соответствует третьей категории тяжести работ.

Для рабочего места оператора ЭВМ при внедрении разработанной системы получена следующая интегральная балльная оценка тяжести (расчёт производится по формуле:


Труд оператора ЭВМ относится к третьей категории тяжести работ. Из приведённых расчётов можно сделать вывод, что внедрение разработанной системы позволит улучшить условия труда, но незначительно, не изменяя категорию тяжести выполняемых работ.

 

.2 Пожарная безопасность


Пожарная безопасность - состояние объекта, характеризуемое возможностью предотвращения возникновения и развития пожара, а также воздействия на людей и имущество опасных факторов пожара(пламя, повышенная температура окружающей среды, токсичных продуктов горения). Пожарная безопасность объекта должна обеспечиваться системами предотвращения пожара и противопожарной защиты, в том числе организационно-техническими мероприятиями [23].

На территории Российской Федерации действуют следующие нормативные документы в области пожарной безопасности:

федеральный закон № 69-ФЗ «О пожарной безопасности»;

правила пожарной безопасности (ППБ 01-03);

федеральный закон № 123-ФЗ «Технический регламент о требованиях пожарной безопасности»;

федеральный закон № 384-ФЗ «Технический регламент о безопасности зданий и сооружений».

Помещения по взрывопожарной и пожарной опасности делятся на следующие категории:

категория помещения «А» взрывопожароопасная: помещения, в которых находятся горючие газы, легко воспламеняющиеся жидкости с температурой вспышки не более 28С в таком количестве, что могут образовывать парогазовоздушные смеси, при воспламенении которых развивается расчётное избыточное давление взрыва в помещении, превышающее 5кПа, или вещества и материалы, способные взрываться и гореть при взаимодействии с водой, кислородом воздуха или друг с другом в таком количестве, что расчётное избыточное давление взрыва в помещении превышает 5кПа;

категория помещения «Б» взрывопожароопасная: помещения, в которых горючие пыли или волокна, легковоспламеняющиеся жидкости с температурой вспышки не более 28С, горючие жидкости находятся в таком количестве, что могут образовывать взрывоопасные пылевоздушные и паровоздушные смеси, при воспламенении которых развивается расчётное избыточное давление взрыва в помещении, превышающее 5кПа;

категория помещения «В1» - «В4» пожароопасная: помещения, в которых горючие и трудногорючие жидкости, твёрдые горючие и трудногорючие вещества и материалы и материалы (в том числе пыли и волокна), вещества и материалы, находящиеся в помещении, способны при взаимодействии с водой, кислородом воздуха или друг с другом гореть, при условии, что помещения, в которых они имеются в наличии или обращаются, не относятся к категориям А или Б;

категория помещения «Г» умеренная пожароопасность: помещения, в которых находятся негорючие вещества и материалы в горячем, раскаленном или расплавленном состоянии, процесс обработки которых сопровождается выделением лучистого тепла, искр и пламени; горючие газы, жидкости и твёрдые вещества, которые сжигаются или утилизируются в качестве топлива;

категория помещения «Д» пониженная пожароопасность: помещения, в которых находятся негорючие вещества и материалы в холодном состоянии.

.2.1 Меры пожаробезопасности для офисных помещений

Так как офисные помещения относятся категории «B1» - «B4», то для таких помещений предусмотрена инструкция о мерах пожаробезопасности для офисных помещений. Эта инструкция устанавливает [23]:

основные требования пожарной безопасности для всех работников организации в соответствии с действующим законодательством;

ответственность за обеспечение пожарной безопасности помещений, которую несут ответственные лица, работающие в этих помещениях;

строгий противопожарный режим, целью которого является недопущение пожаров и загораний от неосторожного обращения с огнём, курения, от небрежного ведения огневых работ, от оставленных без присмотра включенных в электросеть электронагревательных приборов;

строго определённые и соответствующим образом оборудованные

еста для курения, обеспеченные средствами пожаротушения;

строгий запрет разведения костров на территории склада;

строгое соблюдение установленного противопожарного режима каждым работником организации, умение работников пользоваться первичными средствами пожаротушения и знание работниками путей эвакуации на случай пожара;

недопуск к работе лиц, не прошедших первичный противопожарный инструктаж;

привлечение к административной ответственности лиц, нарушающих требования пожарной безопасности.

.2.2 Средства пожаротушения и порядок их применения

К первичным средствам пожаротушения относятся несколько видов огнетушителей: ОХП -10, ОУ-2, ОУ-5, ОУ-8, воздушнопенная установка ВПУ-140, пожарные краны ПК и пожарные щиты.

Химический пенный огнетушитель

ОХП-10 предназначен для тушения загораний и небольших пожаров твёрдых материалов и горючих жидкостей. ОХП-10 представляет собой стальной сварной баллон, горловина которого закрыта крышкой с запорным устройством. Заряд огнетушителя состоит из кислотной и щелочной части. Дальность подачи 6-8 метров. Для приведения огнетушителя в действие нужно поднести его к месту загорания повернуть рукоятку клапана на 180 градусов до отказа, перевернуть огнетушитель вверх днищем и направить струю пены на очаг возгорания. В случае отсутствия струи пены после откидывания рукоятки и переворачивания огнетушителя немедленно прочистить спрыск (отверстие, через которое выходит струя пены).

Тушить пенными огнетушителями категорически запрещается: электропроводку, оборудование, находящееся под напряжением, и другие энергоустановки.

Ручные углекислотные огнетушители ОУ-2 ОУ-5 ОУ-8

Предназначены для тушения небольших начальных загораний различных веществ и материалов, за исключением веществ, горение которых происходит без доступа воздуха (целлулоид, пироксилин, термит и другие).

Углекислотные огнетушители представляют собой стальные баллоны, в горловины которых ввернуты латунные вентили с сифонными трубками, маховички вентилей должны быть опломбированы. Для тушения пожара огнетушитель следует поднести к очагу горения, направить раструб-снегообразователь на очаг пожара и отвернуть до отказа вентиль маховичка против часовой стрелки. Во время работы огнетушителя не рекомендуется держать баллон в горизонтальном положении в связи с тем, что такое положение баллона затрудняет выход из него углекислоты через сифонную трубку.

Категорически запрещается размещать огнетушители вблизи отопительных приборов и на солнцепёке.

Воздушно-пенная установка пожаротушения ВПУ-140

ВПУ-140 представляет собой стальной цилиндрический резервуар ёмкостью 140 л, заполненный готовым раствором воды пенообразователем ПО-1, и применяется для тушения горючих и легковоспламеняющихся жидкостей и материалов. К резервуару подведены трубопроводы от воздушной магистрали и внутренней водопроводной сети. Приведение установки в действие заключается в раскатывании рукава в направлении очага горения и открытии вентиля воздушной магистрали для тушения пожара пеной.

ВПУ-140 не применяется для тушения электроустановок, проводов, находящихся под напряжением.

Внутренний пожарный кран (ВПК)

Внутренний пожарный кран является надёжным средством тушения пожаров. Внутренний пожарный кран устанавливается в стенной нише или в специальном шкафу (ящике), оборудуется пожарным напорным рукавом и стволом. Чтобы привести в действие внутренний ПК, надо открыть дверцу шкафа, раскатать рукав в направлении очага горения и открыть вентиль пожарного крана для пуска воды.

Внутренний пожарный кран не применяется для тушения электроустановок, проводов, находящихся под напряжением, а также для тушения веществ, образующих с водой горючие и взрывоопасные соединения и газы.

Пожарный щит

Для удобства и содержания первичных средств пожаротушения устанавливаются пожарные щиты. На них крепятся огнетушители (не менее 2-х штук), лопата, багор, кирка и рядом - ящик с песком.

Для локализации небольших очагов загорания необходимо иметь полотна из асбеста или грубошерстной ткани. Пожарные щиты окрашиваются в бело-красный цвет и располагаются на видном и доступном месте.

 

.3 Экологический менеджмент


Стандарт ISO 14001 разработан международной организацией (ИСО),которая является Всемирной федерацией национальных организаций по стандартизации.

Общая цель - стандарта показать помощь предприятию в разработке и внедрении системы экологического менеджмента с целью совершенствования природоохранной деятельности и обеспечения экологической безопасности производства [25].

Структура стандартов ISO 14000 следующая:

ISO 14001 - Системы экологического менеджмента. Требования и руководство по использованию 14004 - Системы экологического менеджмента. Общее руководство по принципам и методам; 14010 - Руководящие указания по экологическому аудиту. Общие принципы; 14011 - Руководящие указания по экологическому аудиту. Процедуры аудита. Проведение аудита систем экологического менеджмента; 14012 - Руководящие указания по экологическому аудиту. Критерии квалификации аудиторов систем экологического менеджмента; 14040 - Экологический менеджмент. Оценка жизненного цикла. Принципы и структура; 14050 - Глоссарий.

Стандарт ISO 14001 открывает серию 14000 стандартов ISO. Сертификация систем экологического менеджмента осуществляется именно по требованиям ISO 14001. Остальные стандарты серии ISO 14000 выполняют сопутствующие функции, а также расширяют и дополняют требования ISO 14001.

Система Экологического Менеджмента (СЭМ) по стандартам ISO 14001 призвана помочь предприятиям:

оптимизировать все системы управления и предупреждения воздействий на окружающую среду;

значительно снизить риск возникновения экологических катастроф;

безболезненно для организации осуществлять режим экономии энергии и природных ресурсов;

активно участвовать в решении вопросов, связанных с воздействием производства на окружающую среду;

предупредить возможное возникновение нештатных ситуаций напрямую связанных с экологией;

улучшить экологическую ситуацию.

Система экологического менеджмента включает в себя:

экологическую политику;

планирование;

внедрение и функционирование;

проведение проверок и корректирующие действия;

анализ со стороны руководства.

Модель системы экологического менеджмента приведена на рисунке 23.

Политика ОАО "АВТОВАЗ" в области охраны окружающей среды определена и утверждена генеральным директором [9]. Она содержит следующие основные обязательства:

исполнять законы РФ, Самарской области по охране окружающей среды;

выполнять установленные нормативы на выбросы загрязняющих веществ в атмосферу, сбросы в водоемы и размещение отходов;

снижать и предотвращать негативное воздействие на окружающую среду;

последовательно совершенствовать систему экологического менеджмента.

Экологическая политика ОАО "АВТОВАЗ" документально оформлена, издана в типографии, доведена до сведения персонала. Ежегодно экологическая политика пересматривается руководством, при необходимости корректируется.

 

.4 Обоснование технологической планировки оборудования ОТОиПС.


Прежде чем приступить к организации рабочего места инженера, необходимо провести анализ планировки помещения.

На рисунке ниже показана исходная схема планировки кабинета, в котором работают сотрудники отдела заказа и размещения технологического оборудования.

Рабочие места оборудованы ЖК мониторами, расстояние между боковыми поверхностями мониторов превышают 1.2 м. Это соответствует нормам.

Окна в рассматриваемом помещении ориентированы на юг, поэтому рекомендуемый цвет стен - зеленовато-голубой, а пола - зелёный.

В рассматриваемом помещении коэффициенты отражения принимают следующие значения:

¾    коэффициент отражения побеленного потолка - 0.7;

¾      коэффициент отражения от стен, окрашенных в зеленовато-голубой цвет - 0.6;

¾      коэффициент отражения от пола - 0.25.

Показатели отражения соответствуют нормам.

Рекомендуется размещать рабочие столы следует таким образом, чтобы естественный свет падал преимущественно сбоку. Что и соответствует норме.

В процессе своей производственной деятельности, инженер находится в сидячем положении. Это положение является вынужденной позой, поэтому организм постоянно испытывает недостаток в подвижности и активной физической деятельности. Чтобы исключить возникновение заболеваний, рабочее место инженера необходимо организовать в соответствии с эргономическими требованиями.

Таблица 35 - Показатели рабочего места оператора компьютера

Показатель

Величина

Высота стола с клавиатурой, см

62 - 88

Высота стола с экраном, см

90 - 128

Расстояние от экрана до края стола, см

40 - 115

Наклон экрана, град

-15 - +20


Соблюдение приведённых требований снизит риск профессиональных заболеваний и позволит снизить утомляемость на рабочем месте.

 

.5 Возможные чрезвычайные ситуации


Базовая классификация ЧС техногенного характера строится по типам и видам чрезвычайных событий, инициирующих ЧС [23]:

. Транспортные аварии (катастрофы) - могут быть двух видов: происходящие на производственных объектах, не связанных непосредственно с перемещением транспортных средств (депо, станции, автовокзалы, порты и др.), и случающиеся во время движения транспортных средств. Первый вид носит общий характер, второй - специфический, связанный в большинстве своём с тяжелыми последствиями.

. Пожары, взрывы, угроза взрывов - самые распространённые ЧС в современном индивидуальном обществе наиболее часто встречающиеся и, как правило, с тяжёлыми социальными, экономическими последствиями.

. Аварии с выбросом (угрозой выброса) ХОВ - классификация ЧС с ними может быть проведена, например, по масштабу распространения ядовитого вещества, его поражающим свойствам, продолжительности действия и т.д. Некоторые токсические вещества в определённых условиях (при пожарах) в результате химических реакций могут образовывать ядовитые соединения. Все эти ситуации также требуют отдельного учёта.

. Аварии с выбросом (угрозой выброса) РВ - относятся к самостоятельному типу. Серьёзную опасность представляет транспортировка радиационно-опасных материалов.

. Аварии с выбросом (угрозой выброса) биологически опасных веществ - не частое явление. Однако, учитывая тяжесть последствий в случае попадания чужых биологически опасных веществ в окружающую среду, такие аварии отражены в классификации отдельно, но без большой детализации.

. Внезапное обрушение зданий, сооружений - подобного типа происшествия происходят не сами по себе, а инициируются какими-то побочными факторами. Последствия их трудно предсказуемы. Обычно они приводят к большим человеческим жертвам.

. Аварии на электроэнергетических системах и аварии в коммунальных системах жизнеобеспечения - редко сопровождаются гибелью людей. Они могут служить причиной серьёзных нарушений и даже приостановки работы объектов сельского хозяйства и промышленности.

. Аварии на очистных сооружениях - это связано не только с резким отрицательным их воздействием на обслуживающий персонал объектов и жителей близлежащих населённых пунктов, но и с залповыми выбросами отравляющих токсических и просто вредных веществ в окружающую среду.

. Гидродинамические аварии - возникают в основном при разрушении (прорыве) гидротехнических сооружений, чаще всего плотин.

Одним из основных способов защиты является своевременный и быстрый вывоз или вывод людей из опасной зоны, т.е. эвакуация. Вид эвакуации определяется видом, характером и условиями ЧС. Планомерная и экстренная эвакуации различаются временными рамками. Экстренная эвакуация вызывается быстротекущими процессами накопления негативных факторов в зоне ЧС или изначально высокими уровнями этих факторов.

4.6 Выводы по разделу


В данном разделе дипломного проекта рассмотрены темы, касающиеся как политики предприятия в области экологии, так и вопросы безопасности жизнедеятельности для оператора ПЭВМ.

При анализе вредных производственных факторов выявлены производственные факторы, которые присутствуют или могут присутствовать временно при деятельности инженера отдела заказа технологического оборудования. Некоторые вредные производственные факторы рассмотрены подробно. Описаны мероприятия для обеспечения пожарной безопасности, оптимального оборудования рабочего места, защиты от поражения электрическим током. Также определены и прописаны параметры микроклимата.

При разработке технологической планировки оборудования и административно-бытовых помещений приведена исходная схема помещения и разработана рекомендуемая схема помещения. Площадь рассматриваемого помещения 48 м2, длина - 8 м, ширина - 6 м, высота - 3м. Количество рабочих мест - 8. Так как окна ориентированы на юг, рекомендуемый цвет стен - зеленовато-голубой, а пола - зелёный. В разделе приведены показатели рабочего места оператора компьютера.

Также в данном разделе расписаны экологический менеджмент ОАО «АВТОВАЗ» и возможные чрезвычайные ситуации на предприятии.

ЗАКЛЮЧЕНИЕ


Цель дипломного проекта - модернизация автоматизация процесса ведения и мониторинга заказа технологического оборудования для проекта Лада Гранта за счет модернизации информационной системы «Техническая подготовка производства»

В ходе анализа базового процесса заказа технологического оборудования были выявлены недостатки:

1.       Ввод большинства данных производится с бумажных носителей, что снижает степень достоверности данных и создает дополнительную трудоемкость в процессе заказа и размещения технологического оборудования.

2.      Ввод данных вручную продолжителен и требует проверки внесенной информации в массив заказываемого оборудования в ИС «Техническая подготовка производства».

.        Существующая технология не исключает возникновения ошибок, связанных с перенесением информации с бумажных носителей и информации поступающей в электронном виде в различных форматах (XLS,DOC,PDF) с неструктурированной информацией, не позволяющей загружать данные в систему.

При поиске путей решения поставленной проблемы было решено, дописать имеющуюся систему до требуемого функционала. Для разработки ПО для модернизации имеющейся ИС использовалась модель RAD (быстрая разработка приложений).

ИС «Техническая подготовка производства» разрабатывались на объектно-ориентированном языке программирования Delphi в интегрированной среде разработки Delphi Borland 7.0.

Общие капитальные вложения на модернизацию ИС «Проведение и анализ прочностных расчетов» составляют 200189 руб.

От использования данной системы ожидается:

¾    годовой эффект 1686756,78 руб.;

¾      условно годовой экономический эффект 1751800 руб.;

¾      срок окупаемости 1,35 месяца;

¾      коэффициент экономической эффективности 8,89;

¾      снижение годовой трудоёмкости на 94%.

При анализе вредных производственных факторов выявлены производственные факторы, которые присутствуют или могут присутствовать временно при деятельности ОТОиПС. При расчёте оптимального освещения рабочего места определён необходимый световой поток F=300лм. Для создания и автоматического поддержания оптимальных значений температуры, влажности, чистоты и скорости движения воздуха, в холодное время года используется водяное отопление, в теплое время года применяется кондиционирование воздуха.

ИС «Техническая подготовка производства» модернизирована для группы инженеров ОТОиПС НТЦ ОАО «АВТОВАЗ.

СПИСОК ИСПОЛЬЗОВАННЫХ ИСТОЧНИКОВ


1.       Положение об отделе технологического оборудования и планирования станкостроения управления планирования и коррдинацииподготовки производства П 30510.37.101.0596-2011.

2.       Порядок заказа технологического оборудования и ведения учета стадий его размещения по новым и модернизированным автомобилям ОАО «АВТОВАЗ» [Текст]: инструкция ИЗ7.101.1435-2001.

3.      Основные виды архитектур программных приложений [Электронный ресурс]. - Режим доступа: <#"552895.files/image124.gif">. В появившемся окне (Рисунок А.2), пользователю предлагается ввести имя сервера базы данных, учетное имя и пароль, которые надо получить у администратора системы. Для удобства дальнейшего использования можно установить флажок “НАСТРОЙКИ”-"ПАРОЛЬ" для того, чтобы пароль запоминался до следующего запуска программы, но при этом надо принять меры предосторожности, так как в этом случае возможен доступ в систему посторонних лиц.

Выбор задачи:

После входа в систему вам будет предложено окно (Рисунок А.3) выбора задачи по которой будет вводится ТО.

Ввод данных по технологическому оборудованию:

Меню «Данные» служит для доступа к просмотру данных по оборудованию, контрактам, перемонтажу, графику внедрения. Перед тем как вводить данные по оборудованию, вы должны открыть список “Оборудование”, для этого выберите пункт меню “ДАННЫЕ”-“ОБОРУДОВАНИЕ” или нажмите клавишу F2, появится окно (рисунок А.4) со списком оборудования по вашей задаче и зоне поставки.

Приложение Б


Таблица Б.1 - Атрибуты сущностей модели данных разрабатываемой автоматизированной системы

Наименование поля

Тип поля

Причина нормализации

Детали из конструкторской спецификации

Номер детали

String


Наименование детали

String


Вес детали

Number


Валюта

String

Транзитивность

Задача

String

Дублирование

Наименование задачи

Задача

String


Наименование задачи

String


Примечание

String


Атрибут состояния

String


Маска по ТО

String


Текущая задача для отчёта

Number


Используется график внедрения

Number


Номер документа КТИ

String


Выбор сумм для РВ

Number


Код проекта

String


Начальная цифра порядкового номера

String


Название инициирующего документа

String


Должность утверждающего представителя

String



ФИО утверждающего представителя

String


Дополнительный текст

String


Признак проект в валюте или рублях

Number


Коэффициент перевода валют

Number


Валюта проекта

String


Начало проекта

DATE


Окончание проекта

DATE


Директор проекта

String


Процент на СМР по проекту

Number


Процент на ПНР по проекту

Number


Процент на шефмонтаж по проекту

Number


Процент на монтаж в ПРП по проекту

Number


Процент на монтаж в МСП по проекту

Number


Процент на таможенные пошлины по проекту

Number


Процент НДС

Number


Процент НДС по проекту

String

Транзитивность

Заказываемое оборудование

ID ТО

Number


Задача

String


Зона поставки

String


Код комплектации

Number


Код оборудования

String


Наименование оборудования

String



Продолжение таблицы Б-1

Кол-во оборудования

Number


Пусковой комплекс

String


Цех получатель

String


Корпус

String


Отдел

String


Очерёдность

Number


Фаза поставки

String


Номер детали

String


Наименование детали

String


Условие 1

String


Условие 2

String


Условие 3

String


Условие 4

String


Условие 5

String


Примечание

String


Ответственный

String


Электромонтаж

Number


Электроносители

Number


Фундамент

Number


Вентиляция

Number


Переналадка

Number


ID записи из РВ

Number


Тип обьекта

Number



Работы по ТО

ID фазы

Number


ID ТО

Number


Номер фазы

Number


Плановая дата

DATE


Фактическая дата

DATE


Примечание

String


Плановая дата начала

DATE


Фактическая дата начала

DATE


Фактическая дата исполнения

DATE


Документ подтверждающий исполнение

String


Примечание

String


Дата акцептования

DATE


Стоимость этапа в рублях

Number


Стоимость этапа в валюте

Number


Валюта

String


Сумма НДС

Number


Признак контракта

Number


Зона этапа

String


Дата документа

DATE


Код изготовителя

String


Фактическая стоимость

Number


Тип обьекта

ID типа

Number



Наименование типа

String


Справочник валют

ID денежной единицы

Number


Тип денежной единицы

String


Краткое обозначение

String


Список фаз по ТО

Номер фазы

String


Наименование фазы

String


Краткое наименование этапа

String


Этап для графика внедрения

Number


Наименование этапа для PDF

String


Наименование этапа для HTML

String


Наименование этапа для PDF в млн

String


Наименование этапа для HTML в млн

String


Задача в проекте

Задача


Наименование задачи

String


Начальная цифра порядкового номера

String


Код проекта

String


Маска по ТО

String


Выбор сумм для РВ

Number


Коэффициент

Number


Валюта

String


Признак проект в валюте или рублях

Number



Похожие работы на - Совершенствование информационной системы 'Техническая подготовка производства' под проект LADA Granta для ОАО 'АвтоВАЗ'

 

Не нашли материал для своей работы?
Поможем написать уникальную работу
Без плагиата!
Без нейросетей!