Разработка модели сайта электронной торговли для юридических лиц
УНИВЕРСИТЕТ
РОССИЙСКОЙ АКАДЕМИИ ОБРАЗОВАНИЯ
ФАКУЛЬТЕТ
ИНФОРМАЦИОННЫХ ТЕХНОЛОГИЙ
КАФЕДРА
МАТЕМАТИЧЕСКИХ МЕТОДОВ И ИНФОРМАЦИОННЫХ ТЕХНОЛОГИЙ В ЭКОНОМИКЕ
ДИПЛОМНАЯ
РАБОТА
РАЗРАБОТКА
МОДЕЛИ САЙТА ЭЛЕКТРОННОЙ ТОРГОВЛИ ДЛЯ ЮРИДИЧЕСКИХ ЛИЦ
Исполнитель:
студент группы М-5-2
очной формы обучения
Левшина Любовь Николаевна
Научный руководитель:
доцент, кандидат технических наук
Журавский Владимир Васильевич
Рецензент:
доцент, кандидат технических наук
Курбатов Борис Евгеньевич
Москва - 2012
СОДЕРЖАНИЕ
1. ИСТОРИЯ РАЗВИТИЯ И СОВРЕМЕННОЕ СОСТОЯНИЕ РЫНКА ЭЛЕКТРОННОЙ
КОММЕРЦИИ
1.1 Основные понятия электронной коммерции
1.2 Развитие электронной коммерции в мире
1.3 Классификация моделей электронной коммерции
1.4
Безопасность
1.5 Перспективы развития электронной коммерции в России
. РАЗРАБОТКА ТРЕБОВАНИЙ К МОДЕЛИ САЙТА И ЕЁ ОСНОВНЫМ
ЭЛЕМЕНТАМ
.1 Правовые основы электронной коммерции
2.2 Способы расчёта в системах электронной коммерции
.3 Основные алгоритмы и схемы взаимодействия пользователей
. ПРОГРАММНАЯ РЕАЛИЗАЦИЯ МОДЕЛИ САЙТА ЭЛЕКТРОННОЙ ТОРГОВЛИ ПО
МОДЕЛИ В2В
.1 Интерфейс
.2 Реализация алгоритмов
.3 Средства реализации
.4 Эффективность разработанных проектных решений
ЗАКЛЮЧЕНИЕ
СПИСОК
ИСПОЛЬЗОВАННЫХ ИСТОЧНИКОВ
ПРИЛОЖЕНИЯ
В наше время Интернет стал неотъемлемой частью жизни современного
общества. С каждым днем растет число его пользователей, увеличивается объем
предоставляемой информации в сети Интернет. Бурный рост компаний использующих
сеть Интернет как один из важных элементов своей торговой и маркетинговой
деятельности, способствует интенсивному развитию электронной коммерции. Растет
спрос на программные продукты, организующие электронную торговлю в сети
Интернет.
Электронная коммерция позволяет компаниям более эффективно и гибко
организовать свои внутренние рабочие процессы, более тесно взаимодействовать с
поставщиками, быть более отзывчивыми к запросам и ожиданиям клиентов. Она
предоставляет возможность компаниям выбирать лучших поставщиков вне зависимости
от их географического расположения и обеспечивать продажи на мировых рынках.
В настоящее время электронная коммерция является относительно молодой и
быстро развивающейся сферой экономических взаимодействий, так как получаемая
при работе в данной сфере выгода неоспорима. Также быстрому развитию
электронной коммерции способствует развитие информационных технологий и
ускоренная информатизация общества. Последнее относится, в первую очередь, к
частным лицам - рядовым покупателям, которые зачастую из соображений удобства и
- во многих случаях - экономии отдают предпочтение магазинам, работающим в сети
интернет, таким образом, формируя спрос в данном сегменте торговых отношений,
что, в свою очередь, способствует ответному усилению информатизации
предприятий, решившихся работать в сфере электронной коммерции по модели B2C, так как они вынуждены формировать соответствующее спросу
предложение в данной области.
Однако в области электронной коммерции, относящейся к модели B2B, дело обстоит сложнее. Своевременное внедрение систем
электронной коммерции способно значительно повысить конкурентоспособность
компаний, как в ближайшем будущем, так и в долгосрочной перспективе. В
настоящее время основные выгоды от электронной коммерции получают предприятия,
взаимодействующие друг с другом в сегменте В2В. Но несмотря на это рынок
электронной коммерции по данной модели в настоящий момент развит очень слабо.
Причиной тому являются многие проблемы, такие, как, например, низкий уровень
информатизации предприятий, отсутствие обученных кадров и эффективного
менеджмента, недоверие к сети Интернет в целом, отсутствие надёжной
национальной банковской системы, до сих пор слабо развитые решения в области
юридического и страхового обеспечения сделок, а также почти полное отсутствие
удобных и, что самое главное, универсальных систем, средствами которых
предприятия могли бы организовать товарно-денежное взаимодействие друг с
другом.
Решение последней проблемы и предлагает данная дипломная работа, целью
которой является разработка модели интернет-сайта, позволяющего предприятиям
осуществлять между собой торговлю в системе электронной коммерции.
Поставленная цель достигается путём решения следующих основных задач:
. Анализ исторического развития, современного состояния, а также
перспектив электронной коммерции во всём мире и в России;
. Разработка требований к модели сайта и её основным элементам;
. Программная реализация разработанной модели сайта.
Объектом исследования является электронная коммерция. Общая концепция
электронной коммерции включает в себя любые формы деловых операций,
осуществляемых электронным способом, используя сети телекоммуникации. Такие
операции возникают между компаниями, между компаниями и их клиентами, или между
компаниями и органами власти, чему соответствуют определённые модели
электронной коммерции, такие как, например, B2C, B2G, C2C или B2B. Предметом
исследования является взаимодействие юридических лиц, то есть, взаимодействие
субъектов электронной коммерции по модели B2B. Как уже было
сказано выше, данный сегмент электронной коммерции развит довольно слабо, и
затрагивает в основном сферы крупного бизнеса - в основном это различные
добывающие и энергетические компании. Они уже достигли необходимого уровня
информатизации, для них создано множество торговых площадок и даже специального
программного обеспечения, организующего их взаимодействие по сети. Что же
касается аналогичных систем, более универсальных с точки зрения предметной
области и предназначенных для более широкого круга сфер бизнеса, рынок их
развит очень слабо, если не сказать, не развит совсем.
Дипломная работа состоит из трёх разделов, в которых описаны результаты
анализа предметной области, разработки требований к модели сайта и его
элементов, и программной реализации данной модели соответственно.
Результатом данной дипломной работы должна стать разработанная
модель сайта, учитывающего и преодолевающего все недостатки имеющихся
предложений в данной сфере.
Как показывает предварительный анализ предметной области, исследования в
данном направлении являются довольно перспективными, так как электронная
коммерция напрямую связана со сферой информационных технологий - одной из
наиболее динамично развивающихся сфер экономики на сегодняшний день.
1. ИСТОРИЯ РАЗВИТИЯ И СОВРЕМЕННОЕ СОСТОЯНИЕ РЫНКА ЭЛЕКТРОННОЙ КОММЕРЦИИ
.1 Основные понятия электронной
коммерции
Электронная коммерция (от англ. e-commerce) - это сфера экономики,
которая включает в себя все финансовые и торговые транзакции, осуществляемые
при помощи компьютерных сетей, и бизнес-процессы, связанные с проведением таких
транзакций. К электронной коммерции относят:
. электронный обмен информацией (Electroniс Data Interchange, EDI);
. электронное движение капитала (Electronic Funds Transfer, EFS);
. электронную торговлю (e-trade);
. электронные деньги (e-cash);
. электронный маркетинг (e-marketing);
. электронный банкинг (e-banking);
. электронные страховые услуги (e-insurance).
Электронный обмен информацией (Electroniс Data Interchange, EDI).
Электронная система обмена между банками и их клиентами и между поставщиками и
покупателями в промышленности счетами-фактурами, распоряжениями о платежах и
средствами. Отметим, что официальное издание Федерального агентства по
техническому регулированию и метрологии (национальный стандарт Российской
Федерации ГОСТ Р 52292-2004) закрепляет термины и определения, связанные с электронным
обменом информацией. В данном ГОСТе содержатся определения электронного
документа, электронной среды, цифровой среды, реализации электронного
документа, обработки данных и т.п.
Электронное движение капитала (Electronic Funds Transfer, EFS).
Электронное движение капитала - это система денежных переводов из одного счёта
в банке в другой без использования бумажных денег.
Электронная торговля (e-trade).
Электронная торговля (e-trade) - осуществление торгово-закупочной
деятельности через Интернет.
Электронные деньги (e-cash).
Электронные деньги (e-cash) - это денежные обязательства эмитента в
электронномвиде, которые находятся на электронном носителе в распоряжении
пользователя. Такие денежные обязательства соответствуют следующим трем
критериям:
) фиксируются и хранятся на электронном носителе;
) выпускаются эмитентом при получении от иных лиц денежных средств в
объёме неменьшем, чем эмитированная денежная стоимость;
) принимаются, как средство платежа другими (помимо эмитента)
организациями.
Электронные деньги не тождественны безналичным. Электронные деньги,
являясь неперсонафицированным платежным продуктом, могут иметь отдельное
обращение, отличное от банковского обращения денег, однако могут обращаться в
том числе и в государственных или банковских платежных системах. Чаще всего,
обращение электронных денег происходит при помощи компьютерных сетей,
Интернета, платёжных карт, электронных кошельков и устройств, работающих с
платежными картами (банкоматы, POS-терминалы, латежные киоски и т. д.). Также,
используются и другие платежные инструменты различной формы: браслеты, брелоки,
блоки мобильных телефонов и т. д., в которых есть специальный платежный чип.
Электронный маркетинг (e-marketing).
Электронный маркетинг (e-marketing) - деятельность, направленная на
привлечение, удержание и получение выгоды с Интернет-пользователя.
Электронный банкинг (e-banking).
Электронный банкинг (e-banking) - это сервис, позволяющий Вам управлять
своим банковским счетом через Интернет.
Электронные страховые услуги (e-insurance) - страховые услуги, которые
можно заказать посредством сети Интернет.
Электронная коммерция - это организация коммерческой деятельности
посредством интернет технологий и с использованием сети интернет.
Электронный бизнес строится на трех основных технологиях:
ñ возможность поставщику разместить в сети интернет информацию
о своих товарах или услугах и принимать заказы на них электронным путем;
ñ возможность покупателю получить доступ к электронным каталогам
компаний-поставщиков и заказывать товары или услуги онлайн;
ñ система электронных платежей. Необходимо отметить, что
система электронных платежей, являясь неотъемлемой частью электронной
коммерции, уже сама превратилась в отдельный электронный бизнес.
Одно из возможных определений электронной коммерции:
"любой вид сделок, при которых взаимодействие сторон осуществляется
электронным способом вместо физического обмена или непосредственного
физического контакта"[15].
Однако, являясь точным, такое определение не отражает революционного духа
электронной коммерции, порожденного возникновением новых запросов и технологий
и ведущему к коренным изменениям в способах ведения бизнеса.
Современный бизнес характеризуется постоянным ростом возможностей
компаний-поставщиков, а также не прекращающимся расширением глобальной
конкуренции и повышением уровня требований заказчиков. В ответ этому, деловые
предприятия во всем мире меняют способы организации и управления своего
бизнеса. Происходит отказ от старой иерархической структуры, исчезают барьеры
между отделениями компании. Упрощается взаимодействие между компанией, ее
заказчиками и поставщиками. Бизнес-процессы перестраиваются и выходят за старые
границы. Мы видим множество примеров таких процессов, в которые может быть
вовлечена не только вся компания, но и ее заказчики и поставщики.
Отдельного упоминания заслуживает электронный бизнес, полностью
проходящий в сети, в котором взаимодействие поставщика и покупателя
ограничивается только сетью интернет. Подобная электронная коммерция позволяет
минимизировать издержки компании, повысив, таким образом, ее прибыльность. К
таким видам электронной коммерции относятся магазины, торгующие разнообразным
программным обеспечением, аудио и видеоматериалами, предоставляющие разнообразные
услуги в сети интернет, интернет биржи, интернет доски объявлений и т.п. Кстати
говоря, при том, что понятия электронная коммерция и электронный бизнес
упоминаются сегодня практически как синонимы, специалисты настаивают на отличии
электронного бизнеса от электронной коммерции в том, что в случае с электронным
бизнесом все бизнес процессы происходят в сети, тогда как электронная коммерция
- это всего лишь перевод системы сбыта в интернет.
В методических и практических работах экономистов определение электронной
коммерции, как правило, выглядит следующим образом: «Электронная коммерция
представляет собой экономический процесс обмена товарами и услугами на базе
существующих партнерских связей с помощью электронных средств коммуникации
[6]».
В свою очередь, специалисты Российской ассоциации документальной
электросвязи (АДЭ) предлагают следующее определение понятия электронной
коммерции: «Электронная коммерция или электронное ведение бизнеса представляет
собой сферу деловой деятельности, включающую электронный документооборот,
электронную систему платежей и электронную торговлю[7]».
Следует отметить, что отдельные авторы рассматривают термин «электронное
ведение бизнеса» в качестве эквивалента (синонима) по отношению к понятию
«электронная коммерция». При этом под электронным обменом данными (документами)
(Electronic Data Interchange, EDI), как правило, понимается «электронный обмен
деловыми документами (такими как заказы на покупку, биржевые котировки,
накладные на различные товары и счета-фактуры) между компьютерными программами
различных компаний в стандартизированной форме. Обычно электронный обмен
документами используется при ведении дел с поставщиками».
1.2 Развитие электронной коммерции
в мире
Первые упоминания о появлении технологий электронной коммерции (ЭК)
относятся к началу 60-х гг. прошлого века. Использованию компьютерной техники
для автоматизации экономических процессов способствовали два основных фактора:
Бурный экономический рост, значимо проявивший себя в экономике США -
менее других экономически развитых стран пострадавшей во Второй мировой войне.
В США сформировался многочисленный средний класс, для удовлетворения спроса
которого на товары и услуги растет крупносерийное производство. США стало
переходить от индустриального к постиндустриальному этапу развития экономики,
когда основным продуктом в экономике становится не товар, а услуга, а сам товар
уже не рассматривается отдельно от организации его продажи и обслуживания.
Появление первых, достаточно громоздких и весьма дорогостоящих компьютеров,
способных взять на себя обработку значительно возросших объемов информации о
заказах, продажах, производстве, материалах и финансовых потоках. Хотя
подавляющее большинство принципиальных изменений электронный бизнес претерпел в
последние двадцать лет, начало электронной коммерции было положено еще в 1960
году.
В 1960 г. компании American Airlines и IBM приступили к созданию системы
автоматизации процедуры резервирования мест на авиарейсы - SABRE
(Semi-Automatic Business Research Environment - полуавтоматическое оборудование
для коммерческих исследований). Это был первый опыт создания системы
электронной коммерции. Система SABRE сделала воздушные перелеты более
доступными для рядовых граждан, помогая им ориентироваться в тарифах и рейсах,
число которых постоянно росло. За счет автоматизации процесса расчета тарифов
при резервировании мест снижалась стоимость услуг. Эта система могла выполнять
комплексное управление доходностью, позволяя авиакомпаниям добиваться
максимальной прибыли за счет манипуляций с ценами с учетом наличия свободных
мест. В 1964 г. в день система могла резервировать места для 26 тыс.
пассажиров. Терминалы American Airlines, подключенные к SABRE по телефонным
линиям, находились более чем в полусотне городов.
Следующим этапом стало управление производственными материальными
запасами предприятий с помощью применения электронных технологий. Активно
развивающееся массовое производство ставило перед предпринимателями задачи по
планированию спроса и, соответственно, запасов для того, чтобы, с одной
стороны, обеспечить достаточные запасы для бесперебойной торговли, а с другой,
не замораживать оборотные средства в виде чрезмерных запасов.
Использование электронных технологий для решения этих задач позволяло
значительно снижать издержки. А в конце 60-х годов вычислительная техника стала
применяться уже для комплексного планирования деятельности предприятий -
закупки, производство, сбыт, управление персоналом - все рассматривалось как
единая система с целью минимизации затрат на каждом этапе.
Крупные промышленные предприятия могли позволить себе расходы на подобные
системы. В результате активного роста крупносерийного и массового производства
товаров народного потребления и торговли после Второй мировой войны стало
очевидно, что использование математических моделей планирования спроса и
управления запасами ведет к существенной экономии средств, иммобилизованных
(«замороженных») в виде запасов и незавершенного производства. Было
установлено, что выбор оптимального объема партии заказа - одно из важнейших
условий повышения эффективности торгово-закупочной деятельности предприятия,
так как недостаточный объем партии ведет к росту трансакцонных расходов при
повторных заказах, а избыточный - к замораживанию средств.
г. Леонард Клейнрок (Leonard Kleinrock) из Массачусетского
технологического института разработал теорию коммутации пакетов для передачи
данных. Клейнрок сформулировал ключевые принципы организации глобальных
информационных сетей и обосновал преимущество своей новой теории перед
использовавшимся в то время способом передачи данных - коммутацией каналов.
г. Дж. Ликлайдер (J.C.R. Licklider, США) опубликовал работу «Galactic
Network». В ней он предсказал возможность существования в будущем глобальной
компьютерной связи между людьми, которой обеспечивается мгновенный доступ к
программам и базам данных из любой точки земного шара. Его предвидение отражает
современное устройство Интернета.
Следующий шаг в своем развитии электронный бизнес сделал с появлением
электронных банковских карт. Впервые появились кредитные карты, изготовленные
из пластика с нанесенной на них магнитной полосой (магнитные карты),
обеспечившей возможность автоматизации финансово-расчетных операций. В конце
60-х годов число владельцев пластиковых карт резко выросло за счет рассылки их почте,
а вслед за этим стремительно увеличилось и число торговых точек, работающих с
картами, а банки были вынуждены присоединяться к основным платежным системам.
июня 1967 г. В северном районе Лондона Enfield банком Barclays Bank
установлен первый в мире банкомат, разработанный компанией Де Ля Рю (De La
Rue). В настоящий момент в мире насчитывается более 1,5 миллионов банкоматов.
В 1976 году появилось понятие электронной подписи, без которой
современная электронная коммерция просто немыслима. В 1977 году более двухсот
банков Америки и Европы были объединены межбанковской сетью финансовых
сообщений. А в начале 80-х годов появляются первые системы проведения
электронных платежей. Тогда они проводились с помощью специального программного
обеспечения исключительно в закрытых компьютерных сетях.
В 1971 году впервые была запущена служба электронных писем. К сожалению,
немногие пользователи пользуются тем старым протоколом электронной почты, а для
этого тратят свои ресурсы на посещение почтовых сайтов, хотя хватает одной
грамотной настройки почтовой программы и она будет доставлять вам всю свежую
почту самостоятельно. Система электронных писем до сих пор активно используется
в электронной коммерции. Любой интернет-магазин, интернет-аукцион имеет
собственный электронный ящик для обмена информацией между менеджерами и
клиентами.
История развития электронной коммерции идет в ногу с развитием сети. В
конце 80-х электронная коммерция активно внедряется в сферу туризма, когда
компьютерной сетью связываются несколько миллионов туристических агентств и
многочисленные авиакомпании, а также отели и фирмы по прокату автомобилей. Это
позволило продавать комплексные туристические продукты в одном месте, удаленном
от местонахождения поставщика услуги и повысить общий спрос на туристические
услуги.
Следующим значимым этапом развития сети Интернет, и соответственно
развития электронной коммерции можно считать 1983 год, когда появились сетевые
протоколы современности TCP/IP, благодаря которым стало возможным объединение
компьютеров в единую сеть в определенном регионе. Это позволило коммерческим
организациям обмениваться информацией между офисом и складами, что позволяло
существенно сэкономить на аренде помещений в центре города, где чаще всего
располагаются офисы.
Все же толчком в построении сети Интернет и развития интернет коммерции
можно считать 1984 год, когда официально были утверждены принципы и стандарты
создания распространения доменных имен, которые мы до сих пор используем.
Ценность доменных имен для сети Интернет и для интернет коммерции трудно
переоценить. Трудно себе представить, что мы бы заходили на любимый сайт путем
вбивания различных IP адресов после строк #"552379.files/image001.gif">
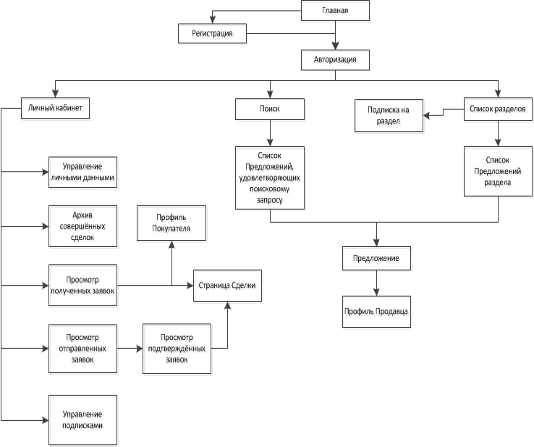
Рисунок 3. Функциональная схема
Начало работы
Для работы с функционалом сайта необходима авторизация, которой при
первом посещении должна предшествовать регистрация пользователя. На этапе
разработки помимо стандартной процедуры заполнения формы с данными
регистрируемого юридического лица, личными данными его представителя на
предприятии и подтверждения адреса электронной почты предлагается включить
процедуру ручной проверки существования регистрируемой организации модератором
сайта, таким образом предотвратив возможные злоупотребления, утечку информации
и хулиганство, а также проверку подлинности запроса от представителя конкретной
организации. Иными словами, помимо закрепления имени пользователя и создания
личного пространства, необходимого для пользования функционалом сайта с чисто
технической точки зрения, в нашем случае приходится говорить об исключительной
необходимости введения модерируемой регистрации с целью подтверждения
способности члена данного виртуального интернет-сообщества принести пользу
проекту, то есть, действительно стать продавцом или покупателем какого-либо
товара. Поэтому с самого основания проекта политика администрации в отношении
лиц, не относящихся к целевой аудитории предоставляемых услуг, будет жёсткой, и
доступ к специализированной информации смогут получить только представители
действительно существующих организаций, заинтересованных в партнёрстве.
Проверка существования организации в первое время возможна через официальные
сетевые ресурсы единого государственного реестра юридических лиц и федеральной
налоговой службы. Проверка самого факта обращения к сайту полномочного
представителя организации будет осуществляться путём связи с полномочными
представителями в организации.
После успешной регистрации на сайте и прохождения всех формальностей
юридическое лицо (далее - Пользователь) может приступать к работе с сайтом.
Всем пользователям присваивается аккаунт единого типа, при этом любой
пользователь может выступать как Покупателем, так и Продавцом, то есть,
теоретически возможно одновременное выполнение этих ролей одним Пользователем в
разных сделках. На практике вероятность этого довольно мала - например, если
юридическое лицо занимается закупками, предположим, товара у производителя с
целью последующей его реализации через оптовую или розничную торговую сеть, у
него, как ни прискорбно, нет никакой необходимости в использовании функционала
сайта, которому посвящён данный проект, с целью реализации товара. Если же
юридическое лицо занимается производством и планирует через сайт осуществить
покупку каких-либо комплектующих, оснований полагать, что для реализации
небольшой партии готовой продукции будет использован данный сайт, имеется
несколько больше, однако приходится помнить о состоянии производственных
отраслей в нашей стране, об их отсталости не столько в плане
материально-технического обеспечения, сколько в плане информатизации, что
играет ключевую роль в возможности взаимовыгодного сотрудничества.
Продавец и Покупатель
Итак, рассмотрим общий алгоритм поведения Пользователя на сайте в роли
Продавца.
Для того, чтобы вступить в эту роль, Пользователю необходимо
зарегистрировать Предложение, указав Единицу продажи - предлагаемый для
реализации товар или услугу, указав необходимые сведения: наименование единицы
товара/услуги, описание товара/услуги (дополнительная информация о
характеристиках в зависимости от типа продукции/услуг), цену за единицу
товара/услуги, количество выставляемых на продажу единиц товара/услуги,
минимальное количество единиц товара/услуги на одну сделку (опционально), срок
действия предложения. Также предлагается указать отрасль, к которой относится
предлагаемый на продажу товар/услуга, выбрав наиболее подходящий вариант из
списка разделов сайта. В дальнейшем список разделов может меняться и
дорабатываться. Также в проекте разработка отдельных требований к оформлению
Единицы продажи для каждого из разделов.
После регистрации Предложению присваивается открытый номер, и оно
становится доступно для отображения в каталоге Предложений и в результатах
поисковых запросов по сайту. В дальнейшем возможно введение платных
дополнительных функций для привлечения внимания к Предложению, как например,
используемое с подобными целями на многих сетевых ресурсах цветовое выделение
объявления или приоритет в расположении на странице при выдаче результатов
поискового запроса, но на начальном этапе развития проекта это не
представляется целесообразным.
По истечении указанного срока действия Предложение становится неактивным
и исключается из каталога Предложений, о чём Продавец получает уведомление.
Управление Предложениями - редактирование и удаление - а также просмотр
статистики просмотров Предложений потенциальными Покупателями осуществляется
через Личный кабинет. Также в Личном кабинете имеется доступ к службе личных
сообщений, истории заявок и архиву совершённых Сделок.
Далее наступает очередь действовать Покупателю. Чтобы отыскать на сайте
подходящее предложение, у него существует два пути. Первый путь предполагает
переход по разделам сайта и просмотр добавленных Предложений в том порядке, в
котором они были добавлены, или же в алфавитном порядке. Второй путь
предполагает использование поиска Предложений по ключевому слову. В дальнейшем
список возможных критериев может дорабатываться и дополняться, что позволит
сделать инструмент поиска более гибким.
Так или иначе, Покупатель находит Предложение и принимает решение о
целесообразности совершения сделки (далее - Сделки). В этом случае ему следует
с помощью предусмотренного для этого функционала сайта отправить Продавцу,
представляющему Предложение, заявку на сделку, указав в заявке допустимые
значения необходимых для совершения Сделки по данному Предложению атрибутов
(например, количества приобретаемых Единиц продажи), после чего остаётся только
дождаться подтверждения Сделки Продавцом.
Продавец, получив от Покупателя заявку на Сделку, волен подтвердить или
отклонить её. При этом он, предположительно, будет руководствоваться некими
личными принципами - возможно, опытом работы с тем или иным Покупателем,
сведениями о надёжности и порядочности того или иного юридического лица,
полученными со стороны, или же собственными предположениями, касающимися,
возможно, перспективности начала работы с данным Покупателем.
После подтверждения Продавцом отправленной Покупателем заявки на Сделку
наступает момент непосредственно совершения сделки. После того, как Продавец и
Покупатель подтверждают своё согласие на использование их данных, происходит
юридическое оформление сделки, и этот аспект уже выходит за рамки данной
дипломной работы.
После совершения Сделки информация о количестве доступных Единиц продажи
в Предложении автоматически обновляется, а в случае покупки всей выставленной
на продажу партии Предложение убирается из каталога предложений и результатов
поисковых запросов. Сделка считается завершённой, и информация о ней переходит
в архив сделок.
Также у Пользователей есть возможность оформления Подписки на обновления
в каком-либо из разделов сайта, то есть, возможность автоматического получения обновления
каталога предложений в определённой отрасли. Управление Подписками
осуществляется через Личный Кабинет.
Администраторы
Помимо Пользователей на сайте существуют Администраторы. Администраторы
не являются и не могут являться юридическими лицами, участвующими в совершении
Сделок. Их задача - поддержание порядка на сайте и решение технических вопросов
его функционирования. На одном из дальнейших этапов развития проекта возможно
разделение на Администраторов, отвечающих частично за технический аспект функционирования
сайта и наполнение его необходимысм контентом, и Модераторов, занимающихся
исключительно удовлетворением заявок на регистрацию и проверкой соответствия
добавляемой пользователями на сайт информации предъявляемым к ней требованиям
(таким, как, например, соответствие описания Предложения уголовному
законодательству Российской Федерации и правилам русского языка), однако пока
предпосылок для этого нет.
Как было упомянуто выше, в обязанности администраторов входит обработка
заявок на регистрацию, модерация регистрируемых Предложений и наполнение сайта
дополнительным контентом. Помимо этого Адъминистратор обладает исключительными
полномочиями по блокировке определённых Пользователей, а также полного удаления
Пользователей с сайта.
3. ПРОГРАММНАЯ РЕАЛИЗАЦИЯ МОДЕЛИ САЙТА ЭЛЕКТРОННОЙ ТОРГОВЛИ ПО МОДЕЛИ В2В
.1 Интерфейс
Понятие интерфейса
В широком смысле слова интерфейс - это стандарт или способ взаимодействия
между объектами.
Современными видами интерфейсов являются:
) Командный интерфейс. Командный интерфейс называется так по тому, что в
этом виде интерфейса человек подает "команды" компьютеру, а компьютер
их выполняет и выдает результат человеку. Командный интерфейс реализован в виде
пакетной технологии и технологии командной строки.
) WIMP - интерфейс (Window - окно, Image - образ, Menu - меню, Pointer -
указатель). Характерной особенностью этого вида интерфейса является то, что
диалог с пользователем ведется не с помощью команд, а с помощью графических
образов - меню, окон, других элементов. Хотя и в этом интерфейсе подаются
команды машине, но это делается "опосредственно", через графические
образы. Этот вид интерфейса реализован на двух уровнях технологий: простой
графический интерфейс и "чистый" WIMP - интерфейс.
) SILK - интерфейс (Speech - речь, Image - образ, Language - язык,
Knowlege - знание). Этот вид интерфейса наиболее приближен к обычной,
человеческой форме общения. В рамках этого интерфейса идет обычный
"разговор" человека и компьютера. При этом компьютер находит для себя
команды, анализируя человеческую речь и находя в ней ключевые фразы. Результат
выполнения команд он также преобразует в понятную человеку форму. Этот вид
интерфейса наиболее требователен к аппаратным ресурсам компьютера, и поэтому
его применяют в основном для военных целей.
Пользовательский интерфейс (ПИ) часто понимают только как внешний вид
программы. Однако на деле пользователь воспринимает через него всю программу в
целом, а значит, такое понимание является слишком узким. В действительности ПИ
объединяет в себе все элементы и компоненты программы, которые способны
оказывать влияние на взаимодействие пользователя с программным обеспечением
(ПО). Интерфейс - это, прежде всего, набор правил. Как любые правила, их можно
обобщить, собрать в "кодекс", сгруппировать по общему признаку. Таким
образом, мы пришли к понятию "вид интерфейса" как объединение по
схожести способов взаимодействия человека и компьютеров. Вкратце можно
предложить следующую схематическую классификацию различных интерфейсов общения
человека и компьютера.
Общий вид пользовательского интерфейса разрабатываемого сайта
Главная страница
Основополагающим элементом пользовательского интерфейса любого сайта,
претендующего на соответствие понятию «дружественный», является Главная
страница сайта, незаменимая для упорядочивания структуры сайта, организации
всех остальных элементов и возможности быстрого и удобного доступа к ним.
Рисунок 4. Схема пользовательского интерфейса
Регистрация и авторизация
Для пользователя, не прошедшего авторизацию в системе, на Главной
странице доступны два элемента: авторизация, с помощью которой ему следует
осуществить вход на сайт, если он уже прошёл процедуру регистрации, и
регистрация - если он ещё не прошёл этой процедуры.
При переходе на страницу регистрации пользователю предлагается заполнить
форму с данными, касающимися юридического лица, такие как полное наименование
организации, ОГРН (основной государственный регистрационный номер), ИНН
(идентификационный номер налогоплательщика), данные представителя организации,
юридический адрес, номер телефона и регистрационный адрес электронной почты.
После подтверждения введённых данных остаётся только ждать одобрения
регистрации.
После успешной авторизации в системе Пользователю становится доступен полный
функционал сайта, включающий в себя такие элементы, как личный кабинет, список
разделов каталога Предложений, список Предложений по каждому из разделов.

Личный кабинет
Зайдя на страницу личного кабинета, Пользователь получает возможность
редактирования некоторых данных своего профиля (например, адреса электронной
почты или сведения об иных способах связи), просмотра своих текущих
Предложений, добавления нового Предложения, просмотра заявок на совершение
Сделки по своим Предложениям и принятия решения по этим заявкам, просмотра
своих исходящих заявок на соверщение Сделок с другими Пользователями и принятых
по ним решений, а также доступ к архиву совершённых ранее Сделок.
Рисунок 6. Добавление предложения
Каталог Предложений
Каталог Предложений содержит все дейсвтительные в данный момент времени
Предложения. Для удобства ориентирования произведено разбиение списка
Предложений на разделы по отраслевому принципу (например, Пищевые продукты,
Одежда, Электроника).
Со страницы списка Предложений Пользователь легко может попасть на
страницу Предложения, где отображена полная информация о данном предложении,
указанная продавцом. Там же Покупатель может отправить Продавцу заявку на
Сделку, указав необходимые параметры.
Поиск
Зарегистрированному и успешно прошедшему авторизацию в системе
Пользователю также становится доступен инструмент поиска. Для его использования
необходимо ввести в поле поиска ключевое слово, по которому и будет осуществлён
поиск в базе действительных Предложений. Результаты выполнения поискового
запроса будут отображены в виде списка, аналогичного списку Предложений по
выбранному разделу. Отсюда так же легко осуществляется доступ на страницу конкретного
Предложения.
Рисунок 6. Каталог
3.2 Реализация алгоритмов
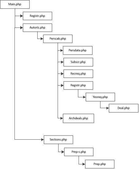
Рисунок 7. Структурная схема
Рисунок 8. Схема данных
При разработке модели сайта для программной реализации алгоритмов был
использован ряд стандартных решений на языке программирования php. Ниже представлены примеры исходного
кода для аналогичных блоков.
Регистрация
<?php
$cool=0;
$add_l=$_POST[add_login];
$add_p=$_POST[add_pass];
$connection=mysql_connect("localhost","root","")
or die ("Ошибка подсоединения");
$db=mysql_select_db("forum",$connection) or die
(mysql_error());
$query="SELECT * FROM users";
$result=mysql_query($query) or die
(mysql_error());($r=@mysql_fetch_row($result))
{(($r[1]==$add_l)and($add_l!=null)and(add_p!=null))
{
$cool=1;
}
}($cool==0)
{
$query="INSERT INTO users (login,password) values
('$add_l','$add_p')";
$result=mysql_query($query) or die
(mysql_error());"<a href='avtoriz_forum.php'>Вернуться к авторизации</a>";
}($cool==1)
{"<a href='registr_forum.php'>Регистрация не удалась</a>";
}
?>
Авторизация
<?php
$cool=0;
(isset($_GET["but1"]))
{
$connection=mysql_connect("localhost","root","")
or die ("Ошибка подсоединения");
$db=mysql_select_db("table",$connection) or die
(mysql_error());
$query="SELECT * FROM users";
$result=mysql_query($query) or die
(mysql_error());($r=@mysql_fetch_row($result))
{($r[1]==$_GET["login"])
{($r[2]==$_GET["pass"])
{
$cool=1;
}
}
}($cool==0)"Неправильный логин или пароль";
}($cool==1)
{"<center>"."Здраствуйте"."</center>"."<br>";"<center><h2>".$_GET["login"]."</h2></center>";
}($cool==0)
{
?>
Добавление предложения
<?php
if (isset($_GET['add_button']))
{
$i=$_GET['theme_name'];
$connection=mysql_connect("localhost","root","")
or die ("Ошибка подсоединения");
$db=mysql_select_db("forum",$connection) or die
(mysql_error());
$query="SELECT * FROM Theme WHERE id='$i'";
$result=mysql_query($query) or die (mysql_error());
$theme_name=@mysql_fetch_row($result);
$add_l=$_COOKIE['author_login_forum'];
$add_mes=$_GET['memo1'];
$connection=mysql_connect("localhost","root","")
or die ("Ошибка подсоединения");
$db=mysql_select_db("forum",$connection) or die
(mysql_error());
$query="INSERT INTO messages (theme_name, message,
login_create) values ('$add_theme','$add_mes','$add_l')";
$result=mysql_query($query) or die (mysql_error());
}
?>
Удаление предложения:
<?php
$j=$_GET['message'];
$i=$_GET['theme'];
$connection=mysql_connect("localhost","root","")
or die ("Ошибка подсоединения");
$db=mysql_select_db("forum",$connection) or die
(mysql_error());
$query="SELECT * FROM Theme";
$result=mysql_query($query) or die
(mysql_error());($index=1;$index<$i+1;$index++)
{
$theme=@mysql_fetch_row($result);
}
$connection=mysql_connect("localhost","root","")
or die ("Ошибка подсоединения");
$db=mysql_select_db("forum",$connection) or die
(mysql_error());
$query="DELETE FROM messages WHERE id='$j'";
$result=mysql_query($query) or die (mysql_error());"Сообщение удалено";"<script language='javascript'
type='text/javascript'>";"document.location='messages_forum.php?theme_name=$i'";
echo "</script>";
?>
3.3 Средства реализации
Программное обеспечение
Теоретически, для создания работающего сайта достаточно установленного на
компьютере простейшего текстового редактора (и FTP-клиента). Также в настоящее время имеется довольно
большое количество различных интернет-ресурсов, на которых имеется возможность
создать собственный сайт, иногда даже бесплатно. Однако наиболее разумным
решением, всё же, стоит признать использование CMS (Content Management System - «Система Управления Контентом»),
которая позволит автоматизировать создание общих элементов, расширить
возможности индивидуальной настройки и дать большую наглядность процессу
создания сайта в целом.
Для разработки данного проекта была выбрана CMS Joomla, среди преимуществ которой перед другими CMS можно назвать следующее:
ñ сравнительная простота установки на сайт
ñ интуитивно понятный интерфейс
ñ гибкость настроек
ñ широкие возможности расширения системы
ñ универсальность
ñ надёжность
ñ бесплатность
Для создания документации к данной дипломной работе было использовано
следующее программное обеспечение: Open Office, Libre Office, Microsoft Visio.
Аппаратное обеспечение
Персональный компьютер (процессор Intel Pentium 4 3.00GHz,
2.00 Гб ОЗУ, ОС Windows
XP), монитор Samsung, мышь Genius
и клавиатура неизвестной марки.
3.4 Эффективность разработанных проектных
решений
На первый взгляд при ознакомлении со структурой и функциональными
решениями проектируемого сайта может показаться, что он по сути ничем не
отличается от множества заурядных интернет-магазинов, коими заполнен весь
Интернет, однако это не так. В настоящее время в сети представлено большое количество
разнообразных ресурсов, относящихся к сегменту электронной коммерции,
организующих взаимодействие между физическими лицами (разного рода
«барахолки»), между физическими и юридическими лицами (интернет-магазины в
привычном понимании), но ресурсы, которые, подобно разрабатываемому, были бы
предназначены исключительно для юридических лиц, практически отсутствуют. Таким
образом, несмотря на стандартные алгоритмические и программные решения, при
грамотном развитии данный проект обладает довольно высокой конкурентоспособностью
в силу уникальности своей концепции.
Использование данного проекта способно облегчить решение одной из
важнейших проблем всех предпринимателей - помочь в поиске поставщика и
закупщика, создать общую площадку и обеспечить удобный и понятный функционал,
позволяющий поставщикам представить свою продукцию, а закупщикам - выйти на
потенциального поставщика.
Что касается окупаемости сайта, предполагается, что доход будет поступать
от размещённой на ресурсе рекламы взимания некоторых коммиссионных с каждой
успешно заключённой сделки, сумма которых при соответствующих масштабах
деятельности будет незначительна для участников проекта, однако без труда
позволит покрыть затраты на поддержание функционирования сайта, хостинг и
юридическое обеспечение .
ЗАКЛЮЧЕНИЕ
Дистанционные платежи давно стали обыденными в современной жизни, а
интернет-магазины, транспортные карты оптимизируют покупки в сети. Анализируя
основные, наиболее актуальные, проблемы динамично развивающейся электронной
коммерции, а также выделяя ключевые моменты ее специфики, мы все больше
убеждаемся, что электронная коммерция заслуживает к себе отношения и внимания,
подобающего особому (уникальному, обособленному от других) явлению в
национальной и мировой экономике. Сегодня с ней уже нельзя не считаться или
сводить ее к патологии обычной коммерции. Однако в чем же заключается
принципиальная новизна «новой экономики»? В США она явно относительна - новый
размах, но не принцип. И хотя, как выясняется, к Интернет пока трудно применимы
некоторые законы рыночной экономики, тем не менее, очевидно, что “новая
экономика” очень плотно опирается на экономику традиционную, но имеет свою
логику развития. Характерно, что, говоря об электронной коммерции как
специфическом явлении экономики, мы вынуждены регулярно обращаться к опыту
других стран, в основном США, апеллировать к достижениям, рекомендациям и
бизнес-схемам, выработанным на иноземной почве. Применительно же к ситуации в
России мы можем говорить в основном о перспективах развития электронной коммерции,
т.е. о том, какой она может стать в будущем, и о проблемах и всевозможных
“болезнях роста”, которые неизменно сопровождают ее развитие. Критерием оценки
“нормальности” развития Интернет-отношений у нас с необходимостью становятся
процессы и закономерности, происходящие или имеющие место на Западе. Однако
возникает вопрос: а в какой мере логика развития, скажем, американского рынка и
событий на нем применимы к России?
У нас сам термин «новая экономика» появился тогда, когда вера в
полезность многолетнего труда в копилку грядущего уже угасла. И те, кто этот
термин использовал, вкладывали в него иной, куда более широкий смысл, разумея
бизнес, выстроенный по западным образцам и с западным, так сказать,
менталитетом. Этот бизнес жил словно в ином экономическом мире, где нет ни
постприватизационного наследия, ни любви-ненависти между предпринимателями и
государством, а единственный командир - тот самый рынок, который на
государственном уровне пестовали реформаторы, западные консультанты и
бюрократы. На уровне Интернета он сложился из ничего, сам собой, крохотным, но
вполне живучим. Свободное предпринимательство на свободном рынке и стало
главнейшей новизной в условиях России. И это выводит нас на вопрос о том, чем
же новая экономика может заниматься в России помимо того, что она уже делает, и
почему она сейчас становится доминантной для выживания страны. Исключительная
волатильность международного сырьевого рынка, сокращение доступных и
разведанных запасов и стагнация на рынке оружия подталкивают нас к тому, чтобы
в ближайшие годы перенести центр тяжести экономики страны с присваивающих
отраслей на производящие, на технологическую промышленность как на отрасль с
наиболее емким рынком и максимальной производительностью труда.
Промышленность новых технологий - это единственное, что может наконец
дать стране устойчивость и экономическую независимость. Не потому, что новые
технологии так уж хороши. А потому, что они при всех своих рисках и недостатках
все же качественно лучше всего остального.
В дипломной работе «Разработка модели сайта электронной торговли для
юридических лиц» были рассмотрены история развития и современное состояние
рынка электронной коммерции, разработаны требования к модели сайта, который мог
бы стать одним из первых в своей отрасли, и приведено описание программной
реализации.
СПИСОК ИСПОЛЬЗОВАННЫХ ИСТОЧНИКОВ
1. Гражданский
кодекс Российской Федерации.
2. Федеральный
закон РФ «Об информации, информатизации и защите информации» от 27 июля 2006
года N149 (в ред. Федеральных законов от 27.07.2010 N 227-ФЗ, от 06.04.2011 N
65-ФЗ).
. Федеральный
закон РФ «Об электронной цифровой подписи» от 10 января 2002 года N 1 (в ред.
Федерального закона от 08.11.2007 N 258-ФЗ).
. «Электронная
цифровая подпись - решение проблем документооборота», статья, Сатаев Е.Н.
("Нормативные акты для бухгалтера", 2010, N 18).
. «Основы
электронной коммерции», учебник, - Юрасов А.В. М: Горячая линия-Телеком, 2008
г.
. «Бухгалтерский
учет расчетов электронными деньгами» М.Посадская "Налогообложение, учет и
отчетность в коммерческом банке", 2011, N 2
. «Налогообложение
электронной экономической деятельности» С.Е.Нейштадт, "Налоги и
налогообложение", 2006, N 8.
. «Розничная
торговля через Интернет-магазин: бухгалтерский учет и налогообложение»
В.В.Никитин, "Торговля: бухгалтерский учет и налогообложение", 2011,
N 5.
. «Электронная
коммерция в России. Основные вопросы», Степаненко Е. Хозяйство и право. - 2000.
- № 12.
. «Электронная
коммерция и базисные институты международного налогообложения. Назревшие
проблемы и вероятные решения», Журнал российского права в Интернете. 2004. N 3.
. «Международное
налогообложение: применение понятия "постоянное представительство" к
электронной коммерции»// Иностранный капитал в России. 2001. N 6. С. 12.
. «Особенности
налогообложения в сфере электронной коммерции.» - Ильичев С.К. М.: Маркет ДС.
2004.С. 79. Федерального закона от 02.12.1990 "О банках и банковской
деятельности",
. Положение
Банка России от 01.04.2003 N 222-П "О порядке осуществления безналичных
расчетов физическими лицами в Российской Федерации".
. Положение
Банка России от 26.03.2007 N 302-П "О правилах ведения бухгалтерского
учета в кредитных организациях, расположенных на территории Российской
Федерации.
. Юрасов
А.В. Электронная коммерция: Учеб. пособие. М.: Дело, 2003
электронный коммерция деньги расчет
Приложения
Соглашение об
электронном обмене данными (ЭОД)
В настоящее время большинство правовых вопросов, связанных с применением
современных средств передачи данных, на практике регулируются в контексте
конкретных коммерческих договоров. Ниже приведены совокупность основных
правовых вопросов, которые целесообразно оговорить в заключаемом между
сторонами договора особом Соглашении об электронном обмене данными.
. Цели и сфера действия Соглашения. Условия, изложенные в Соглашении,
должны определять порядок передачи сообщений по электронному обмену данными.
Соглашение призвано регулировать обмен сообщениями между сторонами с
применением электронных средств связи.
. Техническое приложение. В Техническом приложении приводится описание
утвержденных сторонами технических и процедурных требований.
. Внесение изменений и дополнений. Стороны, заключившие Соглашение, могут
договориться о внесении в него дополнительных или альтернативных условий,
которые после согласования в письменном виде и подписания становятся частью
Соглашения.
4. Стандартизация сообщений, эксплуатация систем, система передачи
сообщений.
а) Стандартизация сообщений. Все сообщения по системе ЭОД передаются в
соответствии с утвержденными стандартами.
в) Система передачи сообщений. Стороны договариваются между собой о
системе передачи сообщений и при необходимости относительно третьей стороны,
обеспечивающей ее обслуживание. Такой третьей стороной и выступает, по всей
видимости, администратор автоматизированного рабочего места обмена электронными
данными, описанный в Типовом Договоре между кредитными организациями
(финансами) или другими клиентами и Банком России.
г) Спецификация. Вся спецификация и детали, касающиеся пп. а), б), в),
содержатся в Техническом приложении.
Время от времени стороны по взаимной договоренности проводят тесты для
проверки и мониторинга адекватности стандартов, оборудования, программного
обеспечения, обслуживания или любых соответствующих характеристик в рамках
Соглашения.
Стороны не имеют права осуществлять модификацию системы без
предварительного уведомления другой стороны о планируемых изменениях, если это
может ограничить возможности сторон по поддержанию связи друг с другом в соответствии
с условиями Соглашения.
. Получение и подтверждение получения сообщения по системе ЭОД. Любое
сообщение, переданное в соответствии с положениями Соглашения, считается
полученным, если становится доступным для принимающей стороны в соответствии с
условиями, изложенными в Техническом приложении. Без соблюдения этого условия
ни одно сообщения не может быть признано переданным, кроме случаев, когда
действующим законодательством предусмотрено, что данное сообщение считается
имеющим законную силу вне зависимости от того, было оно получено или
нет.Отправитель сообщения по ЭОД может специально запросить у получателя
подтверждение о получении сообщения помимо подтверждения, уже содержащегося в
телекоммуникационных протоколах. Стороны могут также указать в техническом
приложении круг вопросов, сообщения по которым подлежат подтверждению. По
сообщению, подлежащему, не производятся никакие действия, пока не прибудет
ответ на запрос о подтверждении. Подтверждение получения сообщения по ЭОД
отправляется в сроки, указанные в Техническом приложении, если иное не
оговорено сторонами. В случае, если конкретные сроки не обусловлены и не
указаны в Техническом приложении, подтверждение отправляется в течение первого
рабочего дня после дня получения сообщения. Если отправитель в установленный
срок не получит подтверждения, которое он запросил или о котором есть
договоренность.
. Обработка сообщений по ЭОД. Стороны обязуются обрабатывать сообщения по
ЭОД или обеспечить их обработку в рамках своей системы в сроки, указанные в Техническом
приложении, если иное не оговорено в Соглашении.
. Защита сообщений. Стороны обязуются осуществлять и поддерживать меры
контроля и защиты, а также меры против постороннего доступа к сообщениям,
внесения в них изменений, их утери или уничтожения. Помимо элементов контроля,
предусмотренных для сообщений по ЭОД правилами, стороны договариваются о
процедурах и методике проверки достоверности сообщений. Проверка достоверности
включает в себя идентификацию, установление подлинности и проверку надежности
сообщения и его источника с помощью средств проверки, таких как электронная
цифровая подпись и/или иные меры и сред ства проверки для установления
подлинности сообщения. Техническая спецификация средств проверки должна быть
изложена в Техническом приложении. Когда в результате проверки сообщение
отклоняется или в нем обнаруживается ошибка, получатель сообщает об этом
отправителю в сроки, указанные в Техническом приложении или согласованные между
сторонами, при условии, что в сообщении указан отправитель. При этом получатель
не предпринимает никаких действий по полученному сообщению до поступления
соответствующих инструкций от отправителя. Стороны обеспечивают тайну
сообщений, содержащих сведения, которые отправитель классифицировал как
конфиденциальные, или сообщений, определяемых в качестве конфиденциальных по
договоренности между сторонами. Эти сообщения не подлежат раскрытию или
передаче посторонним лицам и не используются ни для каких других целей кроме
тех, для которых они предназначены сторонами. Сообщение не
считаетсяконфиденциальным, если содержащиеся в нем сведения касаются
общественно значи мых вопросов.
Та же степень конфиденциальности, указанная в настоящем положении,
соблюдается при передаче сведений по договоренности какому-либо третьему лицу. В
целях безопасности стороны могут договориться использовать специальные формы
защиты для определенных сообщений, такие как метод шифровки или любой другой
метод, согласованный между сторонами, при условии, что он не запрещен законом.
Аналогичный метод применяется при последующих или повторных передачах таких
сообщений.
. Регистрация, запись и хранение сообщений по ЭОД. Каждая из сторон ведет
полную хронологическую запись - “журнал данных” - всех сообщений по ЭОД. Эти
сообщения отправитель сохраняет в том формате, в котором они передавались, а
получатель - в формате, в котором они поступили. Журнал данных сохраняется
полностью и без изменений в течение периода, который согласован между
сторонами, но не может быть короче, чем сроки, установленные соответствующим
действующим законодательством. Когда журнал данных ведется в форме электронных
(компьютерных) записей, стороны обязаны не только соблюдать соответствующие
нормы национального законодательства, но и обеспечивать возможность
беспрепятственного доступа к записанным сообщениям ЭОД, а также и
воспроизведения в читаемой форме и, если необходимо, распечатки.
. Посредники. Если одна из сторон пользуется услугами посредника в целях
передачи, регистрации или обработки сообщений по ЭОД, эта сторона несет
ответственность перед другой стороной или другими сторонами за любые действия,
срывы или недоработки со стороны посредника в обеспечении услуг как за свои
собственные действия, срывы или недоработки. В рамках настоящего Соглашения
считается, что посредник действовал от имени указанной стороны. Если одна
сторона предлагает другой воспользоваться услугами посредника для передачи,
регистрации или обработки сообщения, предлагающая сторона несет ответственность
перед другой стороной за действия, срывы или недоработки такого посредника.
Стороны в качестве договорного обязательства гарантируют, что посредник не
допустит внесения каких-либо изменений в содержательную часть сообщений,
подлежащих передаче по системе ЭОД, а также не раскроет их содержание
посторонним лицам.
. Операции по электронной связи - заключение договора. Стороны считают,
что посредством обмена сообщениями по системе ЭОД могут заключаться сделки и
нельзя оспаривать действительность сделки только на том основании, что
указанная сделка заключена с помощью ЭОД. Если не оговорено иное, договор,
заключенный в день и в месте поступления в информационную систему получателя
сообщения, содержащего согласие на предложение заключить договор.
. Юридическая сила сообщений по ЭОД и их допустимость в качестве
доказательства. При решении спорных вопросов стороны не ставят под сомнение
юридическую силу представляемых в качестве доказательств сообщений,
отправленных, полученных и хранимых в соответствии с условиями настоящего
Соглашения. Стороны снимают электронные сообщения, отправленные и полученные в
рамках настоящего Соглашения и в соответствии с его положениями, эквивалентными
соответствующим бумажным документам. (Если сообщения ЭОД передаются в
соответствии с процедурой удостоверения подлинности, например с электронной цифровой
подписью, эти сообщения имеют для сторон участниц юридическую силу,
сопоставимую с письменным документом, скрепленным собственноручными подписями).
. Защита персональных сведений. В случаях, когда сообщения по ЭОД
содержат сведения о личности, каждая из сторон обязуется в качестве
минимального требования соблюдать положения Конвенции №108 от 28 января 1981
года Совета Европы по защите личности в области автоматической обработки
сведений о личности.
. Разрешение споров. Спорные вопросы, возникающие в связи с положениями
настоящего Соглашения, разрешаются путем переговоров между сторонами. Если
результат не достигнут и нет иной договоренности, спор разрешается
арбитражным/третейским судом (по выбору сторон). Разногласия, возникающие при
использовании Типового Договора ЦБ РФ с его клиентами, разрешаются в
соответствии с п. 10.1 указанного Договора уполномоченными представителями
Сторон в рамках Согласительной комиссии. А в случае невозможности разрешения
разногласий таким образом Стороны “передают их на рассмотрение арбитражного
суда в порядке, установленном законодательством”. (п. 10.2)
. Прекращение действия Соглашения. Соглашение вступает в силу со дня его
подписания. Любая из сторон может прекратить действие данного соглашения с
уведомлением не менее чем за месяц до прекращения, направляемым заказной почтой
или иным способом, согласованным между сторонами.. В уведомлении указывается
дата, начиная с которой действие Соглашения будет прекращено. «Клиент вправе
расторгнуть настоящий Договор в одностороннем порядке после направления Банку
соответствующего уведомления не позднее _____ (указать срок) календарных дней
до даты расторжения Договора» (п. 11.5 Договора). Эти положения Соглашения
являются базовыми вопросами юридического оформления электронного обмена данными
и могут использоваться сторонами в качестве основы для заключения более
подробных соглашений или для дополнений условий договора в тех случаях, когда в
них имеются пробелы. Например, описанная модель Соглашения, уделяя внимание
лишь основным вопросам, не может охватить весь спектр случайностей (срывов,
неполадок в работе компьютерной сети) и, следовательно, может лишь
соответствующим образом распределить ответственность сторон, которые сами
должны будут выработать способы устранения этих неполадок и устранить их.
Следует отметить, что названное Соглашение не регулирует порядок исполнения
соответствующих договорных обязательств, при совершении которых могут
использоваться электронные средства обмена данными, поскольку на эти
обязательства распространяется собственный набор норм и правил, закрепленный в
Гражданском кодексе или специальном законодательстве. Несмотря на то, что
данная договорная модель предусматривает заключение соглашения между двумя
партнерами, его легко можно будет переделать для использования при заключении
многосторонних сделок, а также в тех случаях, когда торговой ассоциацией или
объединением пользователей электронных средств обмена данными принимается
решение об использовании такого договора об обмене данными для своих целей. Типовой
договор как форма правового описания и регулирования ЭОД вполне подходит для
этого - необходимо лишь внести соответствующие изменения в его текст, чтобы он
стал обязательным к исполнению сразу несколькими сторонами.
Анализ подзаконных актов Центрального Банка РФ показал, что данная модель
диспозитивного регулирования в форме Соглашения об электронном обмене данными
находит свое наиболее полное и действенное воплощение в более конкретном
Типовом Договоре об обмене электронными документами при осуществлении расчетов
через расчетную сеть Банка России. Конкретизация достигается за счет сужения
сферы действия Соглашения.
Как и любой договор, Типовой Договор ЦБ РФ устанавливает права и
обязанности сторон (предмет договора), которые стороны приобретают и исполняют
“в качестве участников обмена ЭД” (п. 2.1 Договора). Однако многие договоры
допускают переуступку прав и обязанностей по ним, в то время как права и
обязанности Сторон по Договору ЦБ РФ “не могут быть переуступлены или переданы
третьим лицам” (п. 12.2 Договора). Действительно, права и обязанности
участников ЭОД тесно связаны с их личностью как адресатов сообщений друг друга.
Систематический обмен сообщениями осуществляется, пожалуй, только между
партнерами и предполагает фидуциарный (доверительный) характер взаимоотношений
между ними. В дополнение к этому, Договором охватываются вопросы
конфиденциальности и защиты информации, которые по большому счету нивелируют
вероятность переуступки или передачи прав и обязанностей по этому Договору даже
по вторичным соглашениям Сторон (т.е. если вторая Сторона не противится
изменению личности контрагента).
2. Основы
налогообложения и электронные деньги
Налоговое право интересуют прежде всего отношения в сфере именно
предпринимательской деятельности. Лишь после установления базовых принципов
электронной экономической деятельности можно говорить о необходимости
разработки модели налогообложения доходов от такой деятельности. Проблема
правовой регламентации налогообложения электронной коммерции становится все
более актуальной для большинства государств мира, и единой признанной практики
по данному вопросу государствами не выработано.
Рассуждая о налогообложении доходов, полученных от электронной
предпринимательской деятельности, нельзя упускать из виду факт экстерриториальности
сети Интернет, вследствие которой хозяйствующее лицо может вести деятельность и
получать доход не только в государстве своего резидентства. Нельзя также не
учитывать возможность компаний и предпринимателей открывать веб-сайты в зонах
адресации иностранных государств и заключать сделки, в которые вовлечены
хозяйствующие субъекты нескольких государств. Таким образом, возникает не
просто проблема установления основ налогообложения деятельности через Интернет,
но и необходимость регламентации права того или иного государства на участие в
процессе налогообложения субъекта электронной предпринимательской деятельности.
В сфере осуществления традиционной предпринимательской деятельности
проблему избежания двойного налогообложения призваны разрешать соглашения об
избежании двойного налогообложения в отношении налогов на доходы. Российской
Федерацией заключено и ратифицировано 66 таких соглашений, однако возникает
вопрос, насколько нормы этих соглашений применимы к новым по своей сути
общественным отношениям. Наиболее приемлемым на сегодняшний день представляется
введение принципиально нового налога на доходы компаний, осуществляющих
предпринимательскую деятельность в сети Интернет. Основываясь на принципах
международного сотрудничества, идеальным вариантом могло бы стать введение для
всех юрисдикций единого налога и, следовательно, объекта налогообложения.
Необходимо отметить, что определение «постоянного представительства»,
предусмотренное НК РФ, а также международными соглашениями, не учитывает
специфики предпринимательской деятельности, осуществляемой через Интернет.
Вследствие этого деятельность иностранных субъектов электронной коммерции
фактически оказывается выведенной из-под налогообложения налогом на прибыль
организаций. Государства лишаются значительных налоговых поступлений, а
деятельность самих участников не регламентирована никакими правилами и
осуществляется без ограничений.
«Электронные деньги» - денежные средства, предварительно предоставленные
одним лицом (лицо, предоставившее денежные средства) другому лицу, учитывающему
информацию о размере предоставленных денежных средств без открытия банковского
счета (обязанное лицо), для исполнения денежных обязательств лица,
предоставившего денежные средства, перед третьими лицами, и в отношении которых
лицо, предоставившее денежные средства, может передавать распоряжения с
использованием электронных средств платежа". Определение электронных
денег, предлагаемое законопроектом, оставляет широкие возможности для
двусмысленного толкования этого термина. Например, ему вполне соответствуют
средства клиентов на их расчетных счетах в банках. В то же время, Яндекс.
Деньги и WebMoney, оказываются под сомнением, так как статус денежных единиц,
используемых ими, не совсем соответствует определению денежных средств в терминах
действующего гражданского законодательства в России.
Электронным деньгам свойственно внутреннее противоречие: с одной стороны,
они являются средством платежа, с другой - обязательством эмитента, которое
должно быть выполнено традиционными «не электронными» деньгами. Это их свойство
не является уникальным: в свое время банкноты тоже рассматривались как
обязательство, которое подлежит оплате монетами или драгоценными металлами.
Отождествление электронных денег с безналичными является распространенным заблуждением.
Являясь не персонифицированным платежным продуктом, они могут иметь отдельное
обращение, отличное от банковского обращения денег. Однако они могут обращаться
в том числе и в государственных или банковских платежных системах. Как правило,
обращение электронных денег происходит при помощи компьютерных сетей,
Интернета, платежных карт, электронных кошельков и устройств, работающих с
платежными картами (банкоматы, терминалы и т.д.). Электронные деньги являются
составной частью «электронной экономики» - среды, существующей благодаря
цифровым телекоммуникационным сетям (например, Интернету), в которой субъекты
могут осуществлять любую хозяйственную деятельность. Под термином
"электронная экономика" также понимается экономика, функционирующая
на электронных товарах и сервисах, производимых электронным бизнесом и
электронной коммерцией, где расчеты за товары и услуги производятся
электронными деньгами. Электронная система расчетов (ЭСР), или электронная
платежная система, - это безналичная система оплаты, где платежи осуществляются
из электронного кошелька через гарантийное агентство - оператора или
администратора ЭСР. В настоящее время в России функционируют такие системы, как
WebMoney, MoneyMail, Яндекс.Деньги, RUpay, CyberPlat, PayCash, E-gold, E-port и
др.
Оператор системы - юридическое лицо (не банк), предоставляющее
пользователям возможность применять систему электронных расчетов. Оно является
организатором платежей и оказывает посреднические услуги участникам системы.
Расчеты в электронной платежной системе производятся с использованием
специальных внутрисистемных электронных денег, которые определенным образом
соотносятся с реальными валютами (имеют определенный курс к ним и возможность
быть обналиченными в этих валютах)., Яндекс.Деньги, другая виртуальная валюта -
ее количество постоянно растет, и расчеты посредством нее охватывают все больше
сфер экономики, поневоле вовлекая в этот процесс банки. Рассмотрим, как
определяет понятие электронных денег законопроект о национальной платежной
системе, находящийся в стадии принятия Госдумой. Покажем, как банку отразить в
бухгалтерском учете и отчетности альтернативные средства расчетов.
Так как нормативных актов, регулирующих совершение операций с
электронными деньгами, пока не существует, кредитные организации разрабатывают
их самостоятельно. Судя по количеству информационных поводов, связанных с
публичным обсуждением законопроекта о национальной платежной системе, Госдума
вскоре неизбежно примет этот закон, и Банк России следом вынужден будет
выпустить соответствующие указания. Однако, пройдет время, прежде чем мы
получим все регламентирующие документы сверху, поэтому, сегодня приходится
изобретать их самим, если есть желание работать с электронными деньгами.