Модернизация информационной системы 'Проведение и анализ прочностных расчетов' для ОАО 'АвтоВАЗ'

  • Вид работы:
    Дипломная (ВКР)
  • Предмет:
    Информационное обеспечение, программирование
  • Язык:
    Русский
    ,
    Формат файла:
    MS Word
    5,68 Мб
  • Опубликовано:
    2012-06-22
Вы можете узнать стоимость помощи в написании студенческой работы.
Помощь в написании работы, которую точно примут!

Модернизация информационной системы 'Проведение и анализ прочностных расчетов' для ОАО 'АвтоВАЗ'

МИНИСТЕРСТВО ОБРАЗОВАНИЯ И НАУКИ РОССИЙСКОЙ ФЕДЕРАЦИИ

ФЕДЕРАЛЬНОЕ ГОСУДАРСТВЕННОЕ БЮДЖЕТНОЕ ОБРАЗОВАТЕЛЬНОЕ УЧРЕЖДЕНИЕ

ВЫСШЕГО ПРОФЕССИОНАЛЬНОГО ОБРАЗОВАНИЯ

"САМАРСКИЙ ГОСУДАРСТВЕННЫЙ АЭРОКОСМИЧЕСКИЙ УНИВЕРСИТЕТ

ИМЕНИ АКАДЕМИКА С.П. КОРОЛЁВА

(НАЦИОНАЛЬНЫЙ ИССЛЕДОВАТЕЛЬСКИЙ УНИВЕРСИТЕТ)" (СГАУ)

Тольяттинский филиал

Кафедра радиоэлектроники и системотехники

ПОЯСНИТЕЛЬНАЯ ЗАПИСКА

к дипломному проекту на тему:

Модернизация информационной системы "Проведение и анализ прочностных расчетов" для ОАО "АВТОВАЗ"

Дипломник

Руководитель проекта

Консультанты

Нормоконтролер

Рецензент

Тольятти 2012

Реферат


Дипломный проект.

Пояснительная записка: _____ страниц, 42 рисунка, 34 таблицы, 25 источников, 7 приложений.

Графическая документация: 9 листов формата А1.

МОДЕРНИЗАЦИЯ, CASE ТЕХНОЛОГИИ, КОНЕЧНО-ЭЛЕМЕНТНАЯ МОДЕЛЬ, РАСЧЕТНАЯ МОДЕЛЬ, РАСЧЕТНЫЙ СЛУЧАЙ, АНАЛИЗ РЕЗУЛЬТАТОВ ПРОЧНОСТНЫХ РАСЧЕТОВ, БАЗА ДАННЫХ.

Объектом исследования является ИС проведения моделирования прочностных расчетов и анализа их результатов.

Цель дипломной работы - модернизация процессов моделирования прочностных испытаний конструкций автомобиля - прочностных расчетов, ведения отчетности и анализа результатов моделирования за счет разработки ИС создания шаблонов расчетных моделей и ИС ведения и анализа отчетности по результатам моделирования прочностных испытаний конструкций автомобиля.

Модернизация ИС "Проведение и анализ прочностных расчетов" актуальна, так как требуется сокращение трудоёмкости прочностных расчетов, анализа их результатов и ведения отчетности.

Новизна работы заключается в возможности использовать готовые расчетные модели при моделировании прочностных испытаний и возможности автоматизированной генерации отчетности по проекту моделирования прочностных испытаний конструкций.

Модернизация ИС "Проведение и анализ прочностных расчетов" проводится для БПР ОММИР НТЦ ОАО "АВТОВАЗ".

Ожидаемый экономический эффект от модернизации составляет 348325,08 рублей. Определения, обозначения и сокращения


АС - автоматизированная система;

АСУ - автоматизированная система управления;

ИС - автоматизированная информационная система;

ИС - информационная система;

ЛКС - локальная компьютерная сеть;

ОС - операционная система;

ПО - программное обеспечение;

РС - рабочая станция;

РФ - Российская Федерация;

ГОСТ - государственный стандарт;

БПР - бюро прочностных расчетов;

ОММИР - отдел математического моделирования и расчетов;

УФСА - управление функциональными свойствами автомобиля;

ДТР - дирекция по техническому развитию;

MM - математическая модель конструкции;

КЭМ - конечно-элементная модель;

РМ - расчетная модель;

РС - расчетный случай (loadstep);

Содержание

Реферат

Определения, обозначения и сокращения

Введение

1. Системотехническая часть

1.1 Описание объекта автоматизации

1.1.1 Описание организационно-штатной структуры БПР ОММИР НТЦ ОАО "АВТОВАЗ"

1.1.2 Анализ существующей системы обработки информации в подразделении БПР ОММИР НТЦ ОАО "АВТОВАЗ"

1.2 Выделение проблем используемой технологии ИС "Проведение и анализ прочностных расчетов"

1.3 Формализация существующих бизнес-процессов

1.3.1 Моделирование существующей технологии

1.3.2 Выявление недостатков существующей технологии и поиск путей решения проблем

1.3.3 Обоснование требований к разрабатываемой ИС

1.4 Обоснование технологии разработки ПО для модернизируемой ИС "Проведение и анализ прочностных расчетов"

1.4.1 Выбор технологии проектирования ПО для модернизируемой ИС "Проведение и анализ прочностных расчетов"

1.4.2 Выбор CASE-средств

1.5 Разработка архитектуры модернизируемой ИС "Проведение и анализ прочностных расчетов"

1.6 Разработка модели системы

1.6.1 Моделирование функционального поведения систем

1.6.2 Моделирование данных

1.6.3 Моделирование обработки данных, обеспечивающих функционирование системы

1.6.4 Проектирование моделей данных

1.7 Постановка задачи на разработку ПО для модернизации ИС "Проведение и анализ прочностных расчетов"

2. Конструкторско-технологическая часть

2.1 Разработка физической модели баз данных разрабатываемых систем

2.2 Разработка пользовательского интерфейса

2.3 Разработка основных алгоритмов разрабатываемых систем

2.3.1 Разработка алгоритмов обработки данных для ИС "Создание шаблонов расчетных моделей"

2.3.2 Разработка алгоритмов обработки данных для ИС "Ведение и анализ отчетности по результатам моделирования прочностных испытаний конструкций"

2.4 Тестирование разрабатываемых систем

2.4.1 Функциональное тестирование ИС "Создание шаблонов расчетных моделей"

2.4.2 Функциональное тестирование ИС "Ведение и анализ отчетности по результатам моделирования прочностных испытаний конструкций"

2.4.3 Тестирование производительности разрабатываемых систем

2.5 Схема реализации разрабатываемых систем

3. Экономическая часть

3.1 Определение времени на разработку программного обеспечения для модернизации ИС "Проведение и анализ прочностных расчетов" для БПР ОММИР НТЦ ОАО "АВТОВАЗ"

3.2 Определение затрат на модернизацию ИС "Проведение и анализ прочностных расчетов" для БПР ОММИР НТЦ ОАО "АВТОВАЗ".

3.2.1 Покупные изделия

3.2.2 Затраты на электроэнергию

3.2.3 Основная заработная плата

3.2.4 Дополнительная заработная плата

3.2.5 Отчисления на социальное страхование

3.2.6 Амортизация оборудования

3.2.7 Затраты на программное обеспечение

3.2.8 Накладные расходы

3.3 Определение трудоемкости работ по проведению и анализу результатов прочностных расчетов БПР ОММИР НТЦ ОАО "АВТОВАЗ" в расчете на один проект по вариантам

3.4 Определение общих капиталовложений для выполнения работ по проведению и анализу прочностных расчетов для БПР ОММИР НТЦ ОАО "АВТОВАЗ" в расчете на один проект по вариантам

3.4.1 Капитальные вложения на оборудование

3.4.2 Капитальные вложения на программное обеспечение

3.4.3 Капитальные вложения на площадь

3.5 Определение затрат на проведение и анализ прочностных расчетов приходящихся на один проект по изменяющимся элементам затрат в БПР ОММИР ОАО "АВТОВАЗ"

3.5.1 Покупные изделия

3.5.2 Затраты на электроэнергию

3.5.3 Основная заработная плата

3.5.4 Дополнительная заработная плата

3.5.5 Отчисления на социальное страхование

3.5.6 Амортизация оборудования

3.5.7 Затраты на текущий ремонт

3.5.8 Затраты на программное обеспечение

3.5.9 Амортизация площади рабочего места

3.6 Определение годового экономического эффекта и прочих показателей экономической эффективности от внедрения ИС "Создание шаблонов расчетных моделей" и ИС. "Ведение отчетности по результатам моделирования прочностных испытаний конструкций" для модернизации ИС ".Проведение и анализ прочностных расчетов" для БПР ОММИР НТЦ ОАО "АВТОВАЗ"

3.6.1 Годовой экономический эффект от модернизации ИС "Проведение и анализ прочностных расчетов"

3.6.2 Условно-годовой экономический эффект на основе себестоимости от ИС "Проведение и анализ прочностных расчетов"

3.6.3 Срок окупаемости дополнительных капитальных вложений

3.6.4 Коэффициент экономической эффективности капитальных вложений

3.7 Социальный эффект от внедрения ИС "Создание шаблонов расчетных моделей" и ИС "Ведение отчетности по результатам моделирования прочностных испытаний конструкций" для модернизации ИС "Проведение и анализ прочностных расчетов" для БПР ОММИР НТЦ ОАО "АВТОВАЗ"

3.8 Выводы и предложения

4. Безопасность жизнедеятельности

4.1 Улучшение условий труда работников бюро прочностных расчетов отдела математического моделирования и расчетов НТЦ ОАО "АВТОВАЗ"

4.1.1 Факторы рабочей среды и категории тяжести работ

4.1.2 Микроклимат рабочей зоны

4.1.3 Освещение помещений и рабочих мест

4.1.4 Воздействие шума

4.1.5 Уровень напряженности электромагнитного поля

4.1.6 Организация рабочего места

4.1.7 Комплексная оценка факторов рабочей среды

4.2 Пожарная безопасность

4.2.1 Меры пожаробезопасности для офисных помещений

4.2.2 Средства пожаротушения и порядок их применения

4.3 Экологический менеджмент

4.4 Обоснование технологической планировки оборудования БПР ОММИР

4.5 Возможные чрезвычайные ситуации

4.6 Выводы по разделу

Заключение

Список использованных источников

Приложения

Введение


При создании современных автомобилей большое внимание уделяется получению оптимальной жесткости и прочности конструкции, соответствующей установленным стандартам. В настоящее время ОАО "АВТОВАЗ" использует методы математического моделирования на стадии проектирования, что позволяет сократить сроки и стоимость разработки автомобилей и уже на ранних стадиях проектирования получать конструкции с требуемыми параметрами, что приводит в дальнейшем к значительному сокращению работ по доводке автомобиля. Кроме того, методы математического моделирования дают конструктору значительно больший объем информации об объекте.

В рассматриваемом подразделении ОАО "АВТОВАЗ" уже используется ИС, позволяющая решать задачу моделирования прочностных испытаний и частично задачу анализа результатов моделирования. Однако существуют процессы, выполняемые устаревшими подходами и технологиями.

Рассматриваемая тема является актуальной, так как эффективность работы подразделения ниже ее возможных потенциалов. Это снижение эффективности вызвано большим количеством рутинной повторяющейся работы непосредственно при прочностном моделировании и отсутствием единообразной базы данных для ведения и анализа отчетности по результатам моделирования прочностных испытаний.

Новизна работы заключается в узкой специализации подразделения, работу ИС которого нужно модернизировать. В данный момент при моделировании испытаний нескольких моделей конструкции приходится создавать расчетную модель для каждой конструкции, отчеты по испытаниям создаются средствами пакета MS Office и хранятся разрозненно, что создает затруднения при извлечении, анализе и сравнении результатов различных симуляций испытаний

Предметом исследования являются процессы моделирования прочностных испытаний конструкций автомобиля, ведения и анализа отчетности по результатам моделирования прочностных испытаний конструкций.

Объектом исследования является ИС моделирования прочностных испытаний и анализа их результатов.

Целью данной работы является Модернизация информационной системы система моделирования прочностных испытаний и анализа их результатов.

Для достижения поставленной цели необходимо решить следующие задачи:

1. Описать предметную область и объект автоматизации.

2. Спроектировать модель текущего состояния информационной системы "как есть" и выявить недостатки, сформировать требования, определить основной функционал разрабатываемого продукта.

3. Спроектировать модель предлагаемого состояния информационной системы заказчика "как должно быть".

4. Составить логическую и физическую модели БД.

5. Составить диаграмму компонентов ИС.

Провести оценку проделанной работы и выявить дальнейшие пути улучшения ИС. 1. Системотехническая часть


1.1 Описание объекта автоматизации


1.1.1 Описание организационно-штатной структуры БПР ОММИР НТЦ ОАО "АВТОВАЗ"

Отдел математического моделирования и расчетов является структурным подразделением в составе управления функциональных свойств автомобиля УФСА (дирекции по инжинирингу) службы вице-президента по техническому развитию ОАО "АВТОВАЗ" [1].

Целью ОММИР является оценка соответствия функциональных параметров вновь проектируемой конструкции заявленным на ОАО "АВТОВАЗ" стандартам качества, а так же выполнение сравнительного анализа существующих конструкций для улучшения функциональных параметров.

ОММИР в настоящее время состоит из пяти бюро:

1. Бюро прочностных расчетов;

2. Бюро пассивной безопасности;

3. Бюро общей динамики автомобиля;

4. Бюро виброкомфорта;

5. Бюро специальных функций.

В дипломном проекте рассмотрена деятельность БПР ОММИР, и предложена модернизация используемой в бюро ИС.

При реализации своей цели БПР ОММИР выполняет следующие задачи:

оценка соответствия жесткостным и прочностным требованиям стандартов безопасности вновь проектируемых конструкций;

сравнительный анализ существующих конструкций с целью дальнейшего улучшения их прочностных параметров.

алгоритм программное обеспечение модернизация

В своей деятельности бюро руководствуется действующим законодательством РФ, нормативными организационно-распорядительными документами и методическими документами, действующими в ОАО "АВТОВАЗ", правилами внутреннего распорядка ОАО "АВТОВАЗ", руководством по качеству и политикой в области охраны окружающей среды, положением об отделе, решениями и указаниями начальника ОММИР [1].

Структура ОММИР УФСА представлена на рисунке 1:

Рисунок 1 - Структура ОММИР УФСА СВПТР ОАО "АВТОВАЗ"

Начальник БПР планирует, организует и контролирует работу специалистов бюро, обеспечивает разделение труда и принимает участие в деятельности бюро по разработке ММ, методик расчета и текущих планов бюро, составляет итоговый отчет по проведенному моделированию прочностных испытаний конструкций.

Специалисты БПР занимаются разработкой ММ прочностных испытаний конструкций проекта, анализом результатов моделирования испытаний и извлечением отчетных данных. Создание ММ и визуальный анализ результатов моделирования испытания выполняются с помощью инженерного пакета программ Altair HyperWorks 11.0. Извлечение отчетных данных по результатам моделирования выполняется в отчет в формате электронной книги *. xls. На основе этих данных начальник БПР составляет итоговый отчет по проекту [1].

1.1.2 Анализ существующей системы обработки информации в подразделении БПР ОММИР НТЦ ОАО "АВТОВАЗ"

В настоящее время ОАО "АВТОВАЗ" при оценке параметров проектируемых автомобилей пользуется стандартом ENCAP (European New Car Assestment Program или "Европейская программа по оценке новых автомобилей"). Методы математического моделирования на стадии проектирования автомобиля, позволяют сократить сроки и стоимость разработки. Кроме того, методы математического моделирования конструкции автомобиля дают конструктору больший объем информации об объекте, нежели обычные испытания на стенде.

Любое испытание проводится по соответствующей методологии.

Методология проведения прочностных испытаний конструкций автомобиля должна содержать следующие сведения:

цель испытания;

требования к объектам испытания (размер, материал и др.);

характер прикладываемых нагружений (вид нагружения, сила и характер нагружения и др.);

описание реализации нагружения (узлы, к которым прикладывается нагрузка);

требования к испытательному стенду (допустимые погрешности оборудования, требования к средствам измерения и др.);

представление и алгоритм анализа результатов испытания.

На сегодняшний день в ИС используется САПР для автоматизации процессов проведения моделирования прочностных испытаний и визуальной оценки их результатов - конструкторский пакет Altair HyperWorks 11.0, включающий в себя препроцессор HyperMesh, решатель Optisruct и постпроцессор HyperView [4]. В ходе анализа проектируемой или совершенствуемой конструкции на соответствие заявленным стандартами качества прочностным параметрам, в ИС "Проведение и анализ прочностных расчетов" выполняются следующие функции [3], [7]:

Создание КЭМ конструкций в препроцессоре HyperMesh;

Создание расчетной модели (моделирование ряда испытаний на стенде - расчетных случаев) в препроцессоре HyperMesh;

Запуск на расчет в решателе Optisruct испытания;

Просмотр результатов моделирования испытания через постпроцессор HyperView;

Снятие данных по моделированию прочностных испытаний конструкций с интерфейса постпроцессора в документ формата *. xls;

Составление итогового отчета в формате *. xls по отчетным данным испытаний моделей конструкции.

Препроцессор - это программа, выполняющая обработку данных для другой программы. HyperMesh выполняет обработку данных для решателя Optistruct. Исходными данными для препроцессора является геометрическая модель объекта, выполненная в данном случае в CATIA V5 - в расчетный пакет импортируются CAD файлы [5], [6]. Метод конечных элементов позволяет конструктору решать задачи расчета сложных конструкций, путем разбиения их на более мелкие части - конечные элементы. Сложность КЭМ зависит от сложности геометрической модели конструкции и требований к точности результатов расчетов. После разбивки дальнейшие расчеты на нагрузку проводятся уже для отдельных конечных элементов, каждый из которых вносит свой вклад в характеристику прочности детали. После создания КЭМ инженер моделирует проведение испытаний автомобиля на стенде, создавая расчетные случаи для конструкции. Результирующий файл препроцессора имеет расширение". hm” и содержит математическую модель испытания, включающую в себя - КЭМ конструкции и РМ [7]. Математическая модель испытания содержит следующие сведения [3]:

КЭМ:

Компоненты конструкции:

Конечно-элементная сетка компонента конструкции (component);

Материал компонента (сталь, железо или стекло папка material);

Свойства компонента (толщина папка property).

Связи между компонентами конструкции:

Тип связи (сварка, склеивание поверхностей);

Свойства связи (количество свариваемых поверхностей).

РМ (LoadStep):

Существующие закрепления (ограничения подвижности в указанных точках или узлах);

Прикладываемые силы (точки или узлы их приложения, магнитуда);

Расчетные случаи - комбинация закреплений и прикладываемых сил в испытании (loadstep).

На рисунке 2 изображено дерево компонентов ММ в HyperMesh:

Рисунок 2 - Дерево компонентов ММ в HyperMesh

При проведении серии испытаний над моделью конструкции, сведения о КЭМ не меняются - меняются данные РМ. В испытаниях моделей автомобилей применяются аналогичные РМ, так как используется единая методология проведения испытаний

Рисунок 3 - Разбиение элемента конструкции автомобиля КЭ сеткой в препроцессоре HyperMesh

Рисунок 4 - Моделирование соединительного элемента между крепежными отверстиями

Рисунок 5 - Задание в препроцессоре закреплений кузова в расчетной модели соответственно закреплениям кузова на стенде

Рисунок 6 - Задание в препроцессоре прикладываемых сил, для моделирования испытания закручивания кузова на стенде

Решатель - программа, которая собирает модели отдельных конечных элементов в общую систему алгебраических уравнений и решает эту систему одним из методов разреженных матриц для моделирования каждого расчетного случая (испытания). Результирующий файл решателя имеет расширение". fem" и содержит следующие сведения [7]:

описание КЭМ;

описание РМ;

данные о рассчитываемых параметрах (перемещение в узлах прикладываемой нагрузки, напряженность).

В ходе работы решателя Optistruct так же создаются файлы [3]:

res - файл, содержащий результат расчета в виде смещений элементов по каждой оси (данные результаты не подходят для отчета);

out - файл, содержащий входные данные и данные по ошибкам во время работы решателя;- файл, содержащий суммарную информацию о ММ;

h3d - результат расчета для просмотра в постпроцессоре.

Постпроцессор служит для визуализации результатов решения в удобной для пользователя форме. В БПР в качестве постпроцессора используется программа HyperView. С помощью постпроцессора можно визуально проанализировать результаты моделирования и узнать требуемые результаты моделирования прочностных испытаний. Отчетные данные по результатам моделирования вводятся в документ *. xls вручную на основе анализа данных постпроцессора.

При проведении серии испытаний инженерам зачастую приходится сравнивать результаты испытаний разных моделей конструкции - в частности смещение и напряженность элементов, на которые оказывается воздействие в ходе испытания, поднимая отчеты по испытаниям. Данные меры необходимы при оптимизации модельного ряда с целью устранения конкретных недостатков конструкции, но при этом, сохранив лучшие качества модельного ряда [7].

Результатом работы по проекту является итоговый отчет по проведенным испытаниям предложенных моделей конструкции, оценка соответствия результатов выдвинутым требованиям и предложения по оптимизации конструкций при несоответствии данным требованиям, представленные в виде результатов моделирования с предложенными параметрами конструкции.

Рисунок 7 - Окно решателя Optistruct

Рисунок 8 - Результаты моделирования прочностного испытания в HyperView

На следующем рисунке 9 отображена диаграмма вариантов использования работниками БПР ИС "Проведение и анализ прочностных расчетов" в ходе работы над проектом:

Рисунок 9 - Диаграмма вариантов использования информационной системы "Проведение и анализ прочностных расчетов" инженерами БПР

Рисунок 10 - Схема прочностного анализа моделей проектируемой конструкции в БПР

Рисунок 11 - Схема прочностного анализа при оптимизации модельного ряда

1.2 Выделение проблем используемой технологии ИС "Проведение и анализ прочностных расчетов"


При создании расчетных случаев РМ используется методология испытаний - инструкции по проведению испытаний. С каждой моделью конструкции проводится набор аналогичных испытаний - отчетные данные однородны. Значительные временные затраты уходят на создание повторяющихся расчетных моделей для разных моделей конструкции в рамках проекта - в расчетных случаях меняются только номера узлов закреплений и приложения сил в расчетных случаях. Данный процесс требуется модернизировать.

Расчетные данные по моделированию прочностных испытаний сотрудники БПР снимают через интерфейс постпроцессора HyperView. Данные по испытанию каждой модели конструкции вручную заносятся в отчеты в формате *. xls. Соответственно, для составления итогового отчета по проведенным испытаниям приходится открывать каждый документ с результатами моделирования испытаний конструкций, выделять и вручную переносить из него данные в итоговый отчет. Данный процесс требуется модернизировать.

Зачастую, при работе с проектами, направленными на оптимизацию прочностных характеристик модельного ряда автомобиля, приходится поднимать и анализировать отчеты по проектным испытаниям конструкций. Из-за отсутствия единообразной базы данных по испытаниям конструкций сотрудникам приходится искать отчеты вручную. И, не смотря на то, что хранение отчетов осуществляется в соответствии с определенной иерархией хранения проектов, поиск занимает достаточно времени. Процесс работы с результатами прочностных испытаний требуется модернизировать.

Таким образом, среди проблем ИС "Проведение и анализ прочностных расчетов", существенно усложняющих работу сотрудников подразделения БПР, выделены следующие:

.        Наличие рутинных повторяющихся операций при создании расчетных случаев для конструкций;

2.      Отсутствие единообразной базы данных для хранения результатов прочностных испытаний;

.        Большая трудоемкость составления итоговой отчетности по проекту моделирования прочностных испытаний конструкций;

.        Большая трудоемкость поиска для просмотра отчетных данных по моделированию прочностных испытаний модели конструкции.

1.3 Формализация существующих бизнес-процессов


Формализация существующих бизнес-процессов включает описание технологии обработки информации “как есть”, выявление недостатков используемой технологии, поиск пути решения выявленных проблем, обоснование требований к разрабатываемой технологии, которая должна решить выявленные проблемы.

1.3.1 Моделирование существующей технологии

Работа подразделения происходит по двум направлениям:

Проведение и анализ результатов прочностных испытаний проектируемых конструкций;

Анализ прочностных характеристик уже существующих конструкций для решения по их улучшению.

Необходимо описать каждый из бизнес-процессов собственной диаграммой и ее последующей декомпозицией.

Каждый сотрудник занимается прочностным анализом заданной модели конструкции автомобиля. Информация об испытаниях конструкции хранится в виде файлов САПР и электронных документов в формате *. xls на ПК сотрудника. Отчетные данные по результатам моделирования испытаний передаются начальнику БПР. Формированием итогового отчета по проекту занимается только начальник БПР [7].

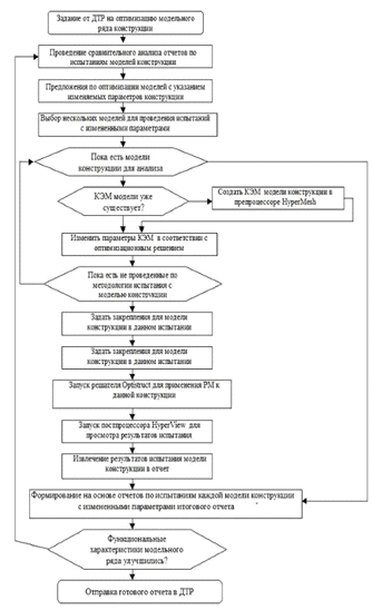
На сегодняшний день в подразделении БПР ОММИР при проведении и анализе результатов прочностных испытаний проектируемых конструкций существует следующая модель обработки и хранения соответствующей информации, изображенная на рисунке 12.

Входные данные: Начало работы над проектом БПР инициируется заданием от ДТР на проведение прочностного анализа заданных конструкций. В качестве данных для выполнения обработки и последующего прочностного анализа на вход ИС из ДТР поступают геометрические модели конструкций в формате CAD, созданные в САПР CATIA V5.

Выходные данные: По окончанию проекта прочностного анализа заданных конструкций должен быть готов итоговый сравнительный отчет по моделированию прочностных испытаний всех входящих в задание на проведение прочностного анализа конструкций. Сравнительный отчет предполагает указание полученных при испытаниях максимальных и минимальных значений прочностных характеристик при испытаниях среди ряда моделей конструкции и строится на основе отчетных данных по прочностным испытаниям каждой модели конструкции, входящей в проект.

Методология: Процесс оценки прочностных характеристик проектируемых конструкций происходит согласно методологии проведения прочностных испытаний и методологии работы в инженерной САПР Hyper Works 11.0. Проект выполняется соответственно плану-графику проведения прочностного анализа, индивидуальному для каждого проекта в соответствии со сложностью работ.

Исполнители: Проекты по прочностному анализу конструкций выполняются инженерами-конструкторами БПР и начальником БПР (ведущий инженер-конструктор).

Рисунок 12 - Процесс оценки прочностных характеристик проектируемых конструкций

Рисунок 13 - Декомпозиция процесса оценки прочностных характеристик проектируемых конструкций

Рисунок 14 - Декомпозиция процесса проведения моделирования прочностных испытаний

Так же инженеры БПР занимаются оптимизацией характеристик существующих конструкций. В данном направлении основной работой является принятие решения инженерами, на основе анализа моделирования прочностных испытаний рассматриваемых конструкций, по изменению параметров конструкции. Изменяя параметры в уже имеющейся КЭМ конструкции, созданной ранее при проектировании, инженеры применяют к ней расчетные случаи РМ. Таким образом, при оптимизации параметры конструкции меняются, и проводится анализ, в ходе которого выясняется, улучшились ли прочностные характеристики конструкции после оптимизации. В подразделении БПР ОММИР при анализе прочностных характеристик уже существующих конструкций существует модель обработки и хранения информации, отображенная на рисунке 16 и рисунке 17:

Рисунок 15 - Процесс оценки прочностных характеристик уже существующих улучшаемых конструкций

Рисунок 16 - Декомпозиция процесса оценки прочностных характеристик уже существующих улучшаемых конструкций

 

.3.2 Выявление недостатков существующей технологии и поиск путей решения проблем

Проанализировав существующую модель обработки данных по обоим направлениям работы подразделения можно обрисовать ключевые проблемы существующей в подразделении информационной системы:

При серии аналогичных испытаний для каждой модели конструкции в препроцессоре заново создается аналогичные расчетные случаи РМ. При смене модели меняется расположение и идентификационные номера узлов, к которым прикладываются силы и закрепления РС, но сами модификации одной конструкции содержат стандартные узлы и компоненты. Выполняется повторение аналогичных операций, сильно увеличивается трудоемкость работ.

При создании итогового отчета обрабатывается массив однородной информации по испытаниям каждой модели конструкции. Из-за отсутствия единой базы для хранения результатов всех испытаний по проекту и оперативного извлечения требуемой информации по запросу сильно увеличивается время анализа имеющихся данных.

При работе, направленной на оптимизацию уже имеющихся конструкций, важно оперативное извлечение требуемой информации по уже проведенным испытаниям, что затруднено из-за необходимости перебора имеющихся данных.

Выявленные недостатки существенно увеличивают временные затраты и трудоемкость работы подразделения, требуется модернизация существующей ИС.

Рассмотрим возможные пути решения выделенных проблем:

.        разработать систему "с нуля". Такой подход применяется, если не существует аналогов необходимой системы, или аналоги существуют, но сильно расходятся с требованиями к функционалу, стоимости и другим параметрам.

2.      внедрить аналог нужной системы. Такой подход применяется, если уже существует система (коробочный продукт), которая очень близка по функционалу и другим требованиям к требованиям разрабатываемой системы.

.        дописать имеющуюся систему до требуемого функционала. Такой подход используется в случае, если существует система, функционал которой удовлетворяет всем требованиям, кроме каких-то нескольких функций.

САПР Altair Hyper Works является приобретенным и использующимся на основе лицензии на ОАО "АВТОВАЗ" ПО. Существуют аналоги данного пакета инженерных программ - среди наиболее широко применяемых САПР Abaqus, Ansys, Nastran, PamCrash [4]. Но ни в одном из них нет программы для создания шаблонов расчетных моделей - то есть аналоги не решают выделенную проблему, к тому же все вышеперечисленное ПО является платным. Это значит, для вышеописанной проблемы единственным решением является дописать имеющуюся систему до требуемого функционала.

В настоящее время существует множество систем электронного документооборота и ведения отчетности. Но подразделение БПР ОММИР имеет узкую специализацию работ, и существующие системы ведения отчетности не могут полноценно использоваться в данной области. Для решения проблем подразделения, связанных с ведением отчетности решением является разработать специализированную систему ведения и анализа отчетности по моделированию прочностных испытаний конструкций.

1.3.3 Обоснование требований к разрабатываемой ИС

ИС "Проведение и анализ прочностных расчетов" используется для проведения моделирования прочностных испытаний конструкций, хранения и анализа результатов моделирования.

ИС требуется модернизировать с целью устранения выделенных в п.1.3.2 данного дипломного проекта проблем.

В результате модернизации ИС "Проведение и анализ прочностных расчетов" должны быть достигнуты следующие цели:

уменьшение трудоемкости и ускорение процесса создания расчетных случаев для проведения моделирования прочностных испытаний конструкций;

уменьшение трудоемкости анализа результатов моделирования прочностных испытаний, снижение вероятности ошибок.

организация удобного для просмотра и поиска требуемых данных результатов моделирования прочностных испытаний.

уменьшение трудоемкости создания итоговых отчетов по проектам моделирования прочностных испытаний конструкций.

В разрабатываемом для модернизации ИС "Проведение и анализ прочностных расчетов" ПО предлагается выделить следующие системы и подсистемы:

.        Система работы с шаблонами расчетных моделей:

подсистема создания шаблонов расчетных моделей;

подсистема привязки шаблонов расчетных моделей к КЭМ.

2.      Система ведения и анализа результатов моделирования прочностных испытаний конструкций:

подсистема ведения и анализа результатов моделирования прочностных испытаний конструкций;

подсистема создания итоговых отчетов по проектам моделирования прочностных испытаний конструкций.

Источниками данных для системы работы с шаблонами расчетных моделей должны быть файлы модели, содержащие сведения о КЭМ, РМ - совокупности РС, и требуемых результатах моделирования (*. fem файл генерируемый решателем). Результаты применения расчетных случаев, входящих в РМ считаются независимо друг от друга.

Рассмотрим требования к функциям, выполняемым системой работы с шаблонами расчетных моделей:

Таблица 1 - Функции системы работы с шаблонами расчетных моделей

Функция

Задача

Создание шаблона расчетной модели

Импортировать *. fem файл, содержащий модель в систему


Считать из *. fem файла данные о РМ


Сформировать *. fem файл, содержащий данные о РМ (шаблон);


Импортировать файл в базу данных шаблонов РМ;

Привязка шаблона расчетной модели к КЭМ

Импортировать *. fem файл, содержащий КЭМ в систему;


Выбрать шаблон РМ для привязки;


Сформировать блок include данных *. fem файла;


Загрузить шаблон из базы данных в директорию с *. fem файлом КЭМ для использования решателем;


Источниками данных для системы ведения и анализа результатов моделирования прочностных испытаний конструкций должны быть данные о результатах моделирования прочностных испытаний конструкций, предусмотренные методологией оценки прочностных параметров конструкций.

Система ведения и анализа результатов моделирования прочностных испытаний конструкций должна обеспечивать возможность выполнения следующих функций:

ввод и редактирование данных о результатах моделирования прочностных испытаний конструкций проекта;

закрепление возможности вводить и редактировать данные конструкции за конкретным пользователем;

сохранение данных в единообразную БД;

поиск данных по заданным условиям выборки;

генерация итогового отчета по проекту моделирования прочностных испытаний конструкций;

Разрабатываемые системы должны иметь разграничение доступа. Система авторизации будет заключаться во вводе пользователем уникального имени, а также пароля, подтверждающего личность пользователя. С целью устранения проблемы с утратой личных идентификационных данных, будет организован подход, при котором именем пользователя будет табельный номер, а паролем постоянный номер с идентификационного пропуска, выдаваемого для прохождения через проходные каждому работнику ОАО "АВТОВАЗ".

Логирование событий, происходящих в системе.

Разрабатываемые системы должны быть совместимы с любой версией Windows, не старше Windows XP SP2.

К квалификации персонала, эксплуатирующего системы, предъявляются следующие требования:

навыки работы с САПР Altair Hyper Works;

знание соответствующей предметной области;

При работе систем возможны следующие аварийные ситуации, которые влияют на надежность работы системы:

сбой в электроснабжении рабочей станции пользователей системы;

ошибки системы, не выявленные при отладке и испытании системы.

Под аварийной ситуацией понимается аварийное завершение процесса, выполняемого той или иной подсистемой разрабатываемых для модернизации ИС "Проведение и анализ прочностных расчетов" систем, а также "зависание" этого процесса. Надежность программного обеспечения подсистем должна обеспечиваться за счет:

надежности общесистемного ПО и разрабатываемых систем;

проведением комплекса мероприятий отладки, поиска и исключения ошибок.

интерфейс разрабатываемых систем должен отвечать следующим требованиям:

интерфейсы систем должен быть типизированы и интуитивно понятны;

должно быть обеспечено наличие локализованного (русскоязычного) интерфейса пользователя;

цветовая палитра должна быть не раздражающих цветов;

должна выполняться проверка данных.

1.4 Обоснование технологии разработки ПО для модернизируемой ИС "Проведение и анализ прочностных расчетов"


Технология проектирования (технология разработки ПО) - способ организации процесса создания программы, совокупность приемов и способов выполнения определенных видов деятельности.

1.4.1 Выбор технологии проектирования ПО для модернизируемой ИС "Проведение и анализ прочностных расчетов"

Для проектирования модернизируемой ИС нужно выбрать технологию проектирования. На сегодняшний день существует большое множество технологий проектирования. Рассмотрим следующие наиболее широко используемые технологии проектирования, согласно источнику [9]:

RAD;

XP;

ICONIX;

RUP.

Проведем выбор по критериям наибольшего соответствия и удобства технологии для достижения цели разработчика, модернизирующего ИС "Проведение и анализ прочностных расчетов". Оценка будет проходить по 3-бальной шкале, где 0 означает полное несоответствие критерию, а 3 полное его удовлетворение. В качестве критериев будут выбраны:

минимальный штат разработчиков;

короткий производственный график;

разработка решений для модернизации существующей ИС по итерациям;

охват полного жизненного цикла ПО;

личный опыт работы с технологией;

технология широко применяется;

наличие бесплатного ПО.

Выбор технологии проектирования определяет все дальнейшие этапы, которые необходимо будет реализовать для успешной модернизации ИС.

Отобразим выбор по данным критериям в виде следующей таблицы 2:

Таблица 2 - выбор технологии проектирования модернизированной ИС

Критерий оценки

RAD

XP

ICONIX

RUP

Минимальный штат разработчиков

3

2

2

2

Короткий производственный график

3

1

2

Разработка по итерациям

3

3

2

1

Полнота охвата ЖЦ ПО

3

3

1

3

Личный опыт работы с технологией

1

1

0

0

Технология широко применяется

3

3

2

2

Наличие бесплатного ПО

2

3

2

1

ИТОГО

18

16

11

10


Согласно анализу технологий по выбранным критериям наиболее подходящим является RAD-подход. Жизненный цикл ПО по методологии RAD состоит из четырех фаз:

Фаза анализа и планирования требований:

-       анализ существующей системы обработки данных на основе выбранной методологии моделирования;

-       построение диаграммы, описывающей глобальный процесс потока информации;

-       декомпозиция глобального процесса на элементарные составляющие;

-       выявление ключевых проблем существующей информационной системы.

Фаза проектирования:

-       выбор методологии проектирования;

-       разработка будущей системы обработки данных на основе выбранной методологии проектирования;

-       построение диаграммы использования информационной системы;

-       построение диаграмм последовательности обработки информации;

-       построение диаграмм классов информационной системы;

-       разработка архитектуры информационной системы;

-       выбор компонентов информационной системы;

-       предъявление требований к информационной системе.

Фаза построения:

-       инфологическое проектирование информационной системы;

-       построение логической модели базы данных;

-       разработка физической модели базы данных;

-       проектирование интерфейса информационной системы;

-       построение диаграммы развертывания информационной системы.

Фаза внедрения:

-       обеспечение программного и аппаратного соответствия инфраструктуры технологическим требованиям;

-       организационные мероприятия - подготовка сотрудников к замене существующей системы обработки данных;

-       установка и настройка системы;

-       обучение пользователей;

-       первичный импорт данных;

-       опытная эксплуатация.

1.4.2 Выбор CASE-средств

Для моделирования процессов, архитектуры, обработки данных в разрабатываемых системах требуется выбрать CASE-средства.

На основе списка средств UML-моделирования, представленного в источниках [12], [13], [14], [15], выделены следующие основные средства для проектирования с помощью UML:

·   Visual Paradigm;

·   Rational Rose;

·   Borland Together;

·   Netbeans UML Plugin;

·   Enterprise Architect.

Для выбора наиболее подходящего будут использоваться следующие критерии:

-       Возможность генерации программного кода;

-       Возможность производить реверс кода;

-       Поддержка ОС Windows;

-       Стоимость приобретения;

-       Опыт использования;

-       Простота освоения и использования.

Таблица 3 - Выбор СASE-средств


Visual Paradigm

Rational Rose

Borland Together

Netbeans UML Plugin

Enterprise Architect

Возможность генерации программного кода

10

0

0

5

10

Возможность производить реверс кода

10

0

0

0

10

Поддержка ОС Windows

10

10

10

10

10

Стоимость приобретения

20

0

10

20

10

Опыт успешного использования (отзывы)

10

10

10

0

10

Простота освоения и использования.

10

5

10

10

10

ИТОГ:

70

25

40

45

60


Анализ показал, что наиболее подходящее для проектирования CASE-средство это Visual Paradigm.

1.5 Разработка архитектуры модернизируемой ИС "Проведение и анализ прочностных расчетов"


Архитектура информационной системы - концепция, определяющая модель, структуру, выполняемые функции и взаимосвязь компонентов ИС [11].

В данном дипломном проекте для модернизации ИС "Проведение и анализ прочностных расчетов" требуется разработать ИС "Создание шаблонов расчетных моделей" и ИС "Ведение и анализ отчетности по результатам моделирования прочностных испытаний конструкций". ИС "Создание шаблонов расчетных моделей" предусматривает доступ всех инженеров БПР к шаблонам расчетных моделей для работы с ними в ИС.

Предполагается рассматривать ИС "Создание шаблонов расчетных моделей" и ИС "Хранения результатов прочностных расчетов" как независимые пакеты единой информационной системы "Проведение и анализ прочностных расчетов".

Рассмотрим положительные и отрицательные стороны основных видов архитектур ИС по трехбалльной шкале оценки, где наивысший бал будет означать полное соответствия архитектуры данному критерию, а наименьший бал - не соответствие. Основными критериями в соответствии с требованиями будут являться:

-       простота создания (влияет на срок разработки и внедрения ИС);

-       эффективное управление данными (влияет на сложность эксплуатации ИС);

-       одновременная работа нескольких пользователей возможность одновременной работы нескольких пользователей (до 30 человек);

Следующие критерии не будут существенно влиять на выбор архитектуры:

-       стоимость серверного оборудования (на ОАО "АВТОВАЗ" уже закуплены сервера, способные решать поставленные задачи с установленной на них лицензионной СУБД Oracle);

-       отказоустойчивость компонентов архитектуры (отказоустойчивость компонентов обеспечивается соответствующими службами АВТОВАЗ);

Таблица 4 - Критическая оценка архитектур для ИС

Критерий оценки

Централи-зованная

Файл-сервер

Клиент-сервер

Многоуров-невый клиент-сервер

Управляемость

1

1

3

2

Простота создания

1

1

3

2

Многопользовательность

1

2

2

3

ИТОГО

3

4

8

7


Выбор сделан в пользу двузвенной архитектуры так, как разрабатываемое в дипломном проекте ПО имеет узкую специализацию для использования. Фактически, в рамках ОАО "АВТОВАЗ" данные приложения будут использоваться только в БПР, то есть количество пользователей невелико, используемые данные и результаты работы приложений предназначены только для работников БПР.

Приведем диаграмму развертывания для разрабатываемой системы, позволяющей реализовать описанный процесс обработки данных, на следующем рисунке.

Рисунок 17 - Диаграмма компонентов ПО, разрабатываемого для модернизации ИС "Проведение и анализ прочностных расчетов"

На диаграмме компонентов показано, что на ПК сотрудника установлено разработанное для модернизации системы ПО - "Создание шаблонов расчетных моделей" и ИС "Ведение и анализ отчетности по результатам моделирования прочностных испытаний конструкций". Приложения содержат SQL запросы, посредством которых они обращаются к установленной на кластере СУБД Oracle. СУБД обращается внутри себя к базе данных, с помощью средств операционной системы данные извлекаются из файла и отправляются клиенту обратным SQL запросом.

1.6 Разработка модели системы


Выше было определено, что для разработки ИС "Создание шаблонов расчетных моделей" и ИС "Ведение и анализ отчетности по результатам моделирования прочностных испытаний конструкций" будет использоваться технология RAD.

Следуя её этапам, в данной части проекта осуществляется разработка моделей систем. Разработка моделей систем включает построение:

-       диаграммы вариантов использования, отображающей функциональное поведение систем.

-       диаграммы классов и диаграммы компонентов. Они отражают объекты, которые требуются для поддержки бизнес-процессов.

-       диаграмм последовательностей, отображающих преобразование объектов во время работы приложений.

1.6.1 Моделирование функционального поведения систем

Диаграммы вариантов использования описывают функциональное назначение системы или то, что система должна делать.

Разработка диаграммы преследует следующие цели:

-       определить общие границы и контекст моделируемой предметной области;

-       сформулировать общие требования к функциональному поведению проектируемой системы;

-       разработать исходную концептуальную модель системы для ее последующей детализации в форме логических и физических моделей;

-       подготовить исходную документацию для взаимодействия разработчиков системы с ее заказчиками и пользователями.

Границами для разрабатываемых ИС "Создание шаблонов расчетных моделей" и ИС "Ведение и анализ отчетности по результатам моделирования прочностных испытаний конструкций" являются границы уже существующей ИС "Анализ и ведение прочностных расчетов".

Данная система охватывает область проведения моделирования прочностных испытаний конструкций, хранения и анализа результатов моделирования прочностных расчетов. Она предназначена только для инженеров-конструкторов БПР. ИС "Создание шаблонов расчетных моделей" на рисунке 18 рассматривается как составляющая системы Altair Hyper Works. ИС "Ведение и анализ отчетности по результатам моделирования прочностных испытаний конструкций" полностью выполняет функции, связанные с обработкой и хранением результатов моделирования испытаний. Функционал соответствует требованиям к функциям, выполняемым системой, описанным в пункте 1.2.3.

Рисунок 18 - Диаграмма вариантов использования модернизируемой ИС

1.6.2 Моделирование данных

Диаграмма классов показывает классы и их отношения, тем самым представляя логический аспект проектируемых систем, и используется, чтобы выделить общие роли и обязанности сущностей, обеспечивающих требуемое поведение системы.

Приведем диаграмму классов, описывающую ключевую иерархию классов ИС "Создание шаблонов расчетных моделей", атрибуты классов и реализуемые ими методы:

Рисунок 19 - Диаграмма классов для ИС "Создание шаблонов расчетных моделей"

Ключевым в работе ИС является класс Шаблон (Template), хранящий информацию о шаблоне РМ.

Атрибуты класса Шаблон:

-       Creation_date - дата создания;

-       Template_name - название шаблона;

-       Creator - создатель шаблона;

-       Comment - комментарий.

Методы класса Шаблон:

-       Create_Template (FEM_Path: String, Template_name: String) создать новый шаблон;

-       Link_Template (KEM_Path: String, Template_name: String) связать существующий шаблон с моделью.

Класс Шаблон связан с классом Пользователи (Users) отношением ассоциации, показывающим, что шаблон содержит сведения о том, кто из пользователей создал его. Класс Пользователи хранит информацию о пользователях системы, их ролях и логии их действий.

Атрибуты класса Пользователь:

-       Tab_N - табельный номер пользователя;

-       Reg_N - постоянный номер пользователя;

-       FIO - ФИО пользователя;

-       Role - роль пользователя.

Методы класса Пользователь:

-       Create_User - добавить нового пользователя;

-       Update_User - редактировать данные пользователя;

-       Drop_User - удалить пользователя.

А так же с классом Соединение (DBConnection) при загрузке нового шаблона в базу данных, и извлечении готового шаблона из базы данных. Класс Соединение хранит информацию о соединении с базой данных ИС.

Атрибуты класса Соединение:

-       Connectoin - имя соединения;

-       ConnectionPath - путь соединения.

Методы класса Соединение:

-       Create_Connection () - создать новое соединение;

-       Get_Current_Connection () - доступ к имеющемуся соединению.

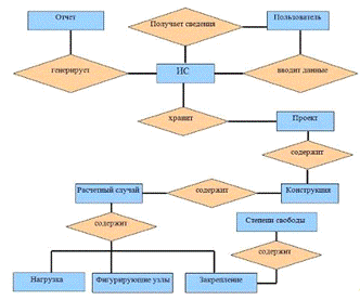
Приведем диаграмму классов, описывающую ключевую иерархию классов ИС "Ведение и анализ отчетности по результатам моделирования прочностных испытаний конструкций", реализуемые ими методы, а также поля, содержащие информацию, обрабатываемую в данной ИС на рисунке 20.

Ключевым в работе ИС является класс Проект (Project). Класс Проект связан отношением композиции с классом Конструкция (Construction). Отношение композиции служит для выделения специальной формы отношения "часть-целое", при которой составляющие части не могут выступать в отрыве от целого, т.е. с уничтожением целого уничтожаются и все его части. Это отношение показывает, что объект содержит конструкции.

Рисунок 20 - Диаграмма классов для ИС "Ведение и анализ отчетности по результатам моделирования прочностных испытаний конструкций"

Атрибуты класса Проект:

-       Project_name - название проекта;

-       Created - дата запуска на исполнение (создания) проекта;

-       Finished - дата завершения проекта;

-       Creator - ответственный за проект (начальник бюро);

-       Constructions - конструкции, входящие в проект.

Методы класс Проект:

-       Create_Project (Project_name: String, Created: Date, Finished: Date, Creator: Users, Constructions: Construction) - создать карту нового проекта;

-       Update_Project () - редактировать данные проекта;

-       Drop_Project () - удалить данные проекта;

Класс Конструкция связан отношением композиции с классом Расчетная модель (FEM) - конструкция содержит применяемые к ней расчетные модели.

Атрибуты класса Конструкция:

-       Construction_name - название конструкции;

-       Created - дата добавления;

-       Updated - дата изменения;

-       Engineer - ответственный инженер;

-       Loadsteps - применяемые РС.

Методы класса Конструкция:

-       Create_construction (Construction_name: String, Created: Date, Updated: Date, Engineer: Users, Loadsteps: Loadstep) - добавить данные о конструкции;

-       Update_construction () - редактировать данные о конструкции;

-       Drop_construction () - удалить данные о конструкции.

Класс Конструкция связан отношением композиции с классом Расчетный случай (Loadstep) - конструкция содержит применяемые к ней расчетные случаи (испытания).

Атрибуты класса Расчетный случай:

-       Loadstep_name - название расчетного случая;

-       Constraints - входящие закрепления;

-       Forces - входящие нагрузки;

-       Result_grid - узлы, с которых по методологии снимаются результаты испытания.

Методы класса Расчетный случай:

-       Create_loadstep (Loadstep_name: String, Loadsteps: Loadstep, Forces: Force) - добавить данные о расчетном случае;

-       Update_loadstep () - редактировать данные о расчетном случае;

-       Drop_loadstep () - удалить данные о расчетном случае.

Класс Расчетный случай связан отношением композиции с классами Закрепление (Constraint), Нагрузки (Force) и Фигурирующие узлы (Result_Grids) - расчетный случай содержит сведения о закреплениях и прикладываемых нагрузках. Класс Закрепление связан отношением композиции с классом Степени свободы (DOF) - закрепление может иметь степени свободы.

Атрибуты класса Закрепление:

-       ID_Constraint - id закрепления;

-       N_Grid - идентификационный номер закрепляемого узла КЭМ;

-       DOF - степени свободы закрепления;

Методы класса Закрепление:

-       Create_Constraint (ID_Constraint: Byte, N_Grid: int, DOF: DOF) - добавить данные о закреплении;

-       Update_Constraint () - редактировать данные о закреплении;

-       Drop_Constraint () - удалить данные о закреплении.

Атрибуты класса Нагрузки:

-       ID_Force - id нагрузки;

-       N_Grid - идентификационный номер нагружаемого узла КЭМ;

-       Axis - ориентация по оси координат;

-       Magnitude - магнитуда нагрузки;

Методы класса Закрепление:

-       Create_Force (ID_Force: Byte, N_Grid: int, Axis: String, Magnitude: Int,) - добавить данные о нагрузке;

-       Update_Force () - редактировать данные о нагрузке;

-       Drop_Force () - удалить данные о нагрузке.

Атрибуты класса Фигурирующие узлы:

-       N_Grid - идентификационный номер нагружаемого узла КЭМ;

-       Designation - типовое обозначение, согласно методологии, фигурирующего узла, общее для всех испытаний кузова автомобиля;

-       Displasement - смещение узла в результате испытания;

-       Stress - напряженность узла в результате испытания;

Атрибуты класса Степени свободы:

-       Number - номер степени свободы;

-       Definition - описание степени свободы.

Методы класса Степени свободы:

-       Create_DOF (Number: Byte, Definition: String) - добавить данные о степени свободы;

-       Update_DOF () - редактировать данные о степени свободы;

-       Drop_DOF () - удалить данные о степени свободы

Класс Пользователи хранит информацию о пользователях системы, их ролях и логии их действий. Класс Пользователи связан отношением ассоциации с классами Конструкция и Проект, так как есть ответственные за них инженеры (пользователи системы).

Атрибуты класса Пользователь:

-       Tab_N - табельный номер пользователя;

-       Reg_N - постоянный номер пользователя;

-       FIO - ФИО пользователя;

-       Role - роль пользователя:

Методы класса Пользователь:

-       Create_User - добавить нового пользователя;

-       Drop_User - удалить пользователя;

Класс Отчет (Report) связан с классом Проект отношением ассоциации, так как отчет составляется на основе суммарных данных проекта.

Атрибуты класса Отчет:

-       Project - проект, на основе которого строится отчет.

Методы класса Отчет:

-       Create_Report (Project: Project) - сгенерировать отчет, импортировать в базу данных и сохранить в формате *. xls в указанную пользователем директорию.

Классы Проект, Конструкция и Отчет используют класс Соединение (DBConnection) при обмене данными с базой данных и коммитах. Класс Соединение хранит информацию о соединении с базой данных ИС.

Атрибуты класса Соединение:

-       Connectoin - имя соединения;

-       ConnectionPath - путь соединения.

-       Методы класса Соединение:

-       Create_Connection () - создать новое соединение;

-       Get_Current_Connection () - доступ к имеющемуся соединению.

1.6.3 Моделирование обработки данных, обеспечивающих функционирование системы

Диаграмма последовательности - это диаграмма, описывающая один сценарий приложения. На диаграмме изображаются экземпляры объектов и сообщения, которыми они обмениваются в рамках одного прецедента.

Рассмотрим диаграммы последовательности для сотрудников БПР при работе с ИС для основных разработанных сценариев.

Для создания нового шаблона расчетного случая требуется файл модели в формате *. fem, с описанной РМ, обработанный решателем. Процесс создания и обработки КЭМ с помощью средств САПР Altair Hyper Works подробно описан в пункте 1.2 дипломного проекта, поэтому не будет детально рассматриваться в представленной ниже модели. Более подробно будет рассмотрен процесс создания непосредственно шаблона РМ.

Опишем спецификацию для диаграммы последовательности работы инженера БПР с ИС "Создание шаблонов расчетных моделей" при создании нового шаблона РМ:

Основными сущностями для инженера БПР (актера) являются:

-       Результат обработки КЭМ решателем Optistruct в формате fem;

-       ИС "Создание шаблонов расчетных моделей" для Altair Hyper Works;

Инженер выполняет следующие действия для обработки информации:

.        Аутентификация в ИС - login (). После система показывает пользователю существующие в базе шаблоны show_templates.

2.      Выбор обработанного решателем файла модели конструкции и испытания для обработки с помощью диалогового окна − get_fem;

.        Получение списка расчетных случаев (loadstep), содержащихся в модели return_loadstep;

.        Выбор расчетных случаев (loadstep), из которых предстоит создать новый шаблон РМ. Подтверждение создания шаблона РМ − set_loadstep.

.        Получение файла шаблона, включающего выбранные расчетные случаи файла модели без расчетных случаев − return_template. Данные файлы сохраняются в базу шаблонов расчетных моделей. Выводится сообщение об успешном создании шаблона расчетной модели, иначе об ошибке − insert_template. Теперь пользователь может использовать шаблон.

Приведем диаграмму последовательности действий инженера БПР на следующем рисунке 21.

Рисунок 21 - Диаграмма последовательности работы инженера БПР с ИС "Создание шаблонов расчетных случаев" при создании нового шаблона РМ

Опишем спецификацию для диаграммы последовательности работы инженера БПР с ИС "Создание шаблонов расчетных моделей" при наличии готового шаблона расчетного случая:

Основными сущностями для инженера БПР (актера) являются:

-       Результат обработки КЭМ решателем Optistruct в формате fem;

-       Файл шаблона расчетного случая в формате fem;

-       ИС "Создание шаблонов расчетных моделей" для Altair Hyper Works;

Инженер выполняет следующие действия для обработки информации:

.        Аутентификация в ИС - login ();

2.      Выполняется выбор файла шаблона РМ для включения в *. fem файл КЭМ с помощью диалогового окна − функция get_template;

.        Выполняется выбор fem файла КЭМ конструкции для обработки с помощью диалогового окна − функция get_fem;

.        Подтверждение прикрепления шаблона к КЭМ, обработка *. fem файла КЭМ и перемещение копии файла шаблона в директорию с файлом КЭМ, для дальнейшей загрузки при выполнении расчетов - return_linked_template.

Приведем диаграмму последовательности действий инженера БПР на следующем рисунке 22:

Рисунок 22 - Диаграмма последовательности работы инженера БПР с ИС "Создание шаблонов РМ" при прикреплении шаблона к КЭМ

Ведение отчетности по проведению прочностных испытаний в проектах происходит в ИС "Ведение и анализ отчетности по результатам моделирования прочностных испытаний конструкций". Ниже будет описана последовательность работы с ИС при генерации итогового отчета. Альтернативные последовательности работы персонала с данной ИС описаны в Приложении Б.

Начальник БПР выполняет следующие действия для обработки информации при создании итогового отчета по проекту:

.        Аутентификация в ИС для дальнейшей работы с ней - login ().

2.      Отображение списка проектов подразделения, упорядоченных по дате создания - show_projects;

.        Выбор проекта в ИС "Ведение и анализ отчетности по результатам моделирования прочностных испытаний конструкций" - set_project;

.        Получение списка конструкций проекта для дальнейшей обработки - return_constructions;

.        Запрос на получение итогового отчета по проекту - get_general_report;

Приведем диаграмму последовательности действий начальника БПР при создании итогового отчета по проекту в ИС на следующем рисунке:

Рисунок 23 - диаграмма последовательности работы начальника БПР при формировании итогового отчета по проекту

1.6.4 Проектирование моделей данных

В ходе моделирования были определены основные сущностные классы разрабатываемых ИС. Опишем их взаимодействие с помощью нотации Чена. Данная нотация описывает сущности системы, а так же их связи.

Связь "ИС - Модель" в соответствии с диаграммой вариантов использования ИС "Создание шаблонов расчетных моделей" описывает функцию обработки модели конструкции в формате fem - загрузка модели и создание из нее шаблона расчетной модели.

Связь "ИС - КЭМ" в соответствии с диаграммой вариантов использования ИС "Создание шаблонов расчетных моделей" описывает функцию обработки системой файла шаблона РМ, привязывающую его к данной КЭМ и экспорт шаблона РМ из базы данных в директорию с КЭМ.

Нотация для ИС "Создание шаблонов расчетных моделей":

Рисунок 24 - Инфологическая модель для разрабатываемой ИС "Создание шаблонов расчетных моделей"

Нотация для ИС "Ведение и анализ отчетности по результатам моделирования прочностных испытаний конструкций":

Рисунок 25 - Инфологическая модель для разрабатываемой ИС "Ведение и анализ отчетности по результатам моделирования прочностных испытаний конструкций"

Связь "ИС - Инженер" в соответствии с диаграммой вариантов использования ИС "Ведение и анализ отчетности по результатам моделирования прочностных испытаний конструкций" описывает функции ввода инженером данных о результатах прочностных испытаний в ИС и запрос данных по искомым параметрам.

Связь "ИС - Отчет" в соответствии с диаграммой вариантов использования ИС описывает функцию генерации отчета ИС на основе выбранного проекта.

Связь "ИС - Проект" описывает хранение в БД системы данных о проекте моделирования прочностных испытаний конструкций.

Связь "Проект - Конструкция" описывает хранение в объекте проекта данных о конструкциях, входящих в него.

Связь "Конструкция - Расчетный случай" описывает хранение в объекте РМ данных о расчетных случаях, составляющих ее.

Связь "Расчетный случай - Закрепление" описывает хранение в объекте РС данных о закреплениях, входящих в него.

Связь "Расчетный случай - Нагрузка" описывает хранение в объекте РС данных о нагрузках, входящих в него.

Связь "Расчетный случай - Фигурирующие узлы" описывает хранение в объекте РС данных о наборе узлов и расчетных данных по моделированию испытаний в данных узлах.

Связь "Закрепление - Степени свободы" описывает хранение в объекте закрепление данных о его степенях свободы.

Для построения логических моделей будет использоваться программный продукт Erwin Data Modeler. ERwin позволяет использовать набор встроенных режимов ссылочной целостности для поддержания целостности данных. Триггер-функции поддержания ссылочной целостности (RI) сообщают СУБД, какое действие предпринять при вставке, изменении или удалении строки в таблице. RI-триггер либо не дает изменению произойти (это называется RESTRICT - ограничение), либо допускает изменение и распространяет его влияние на другие таблицы (CASCADE - каскад).

Рисунок 26 - Задание целостности данных в Erwin с помощью триггер-функции

На рисунке 28 выше показано задание отношений целостности между таблицами Т_Закрепление и Т_Степень свободы логической модели БД.

Логические модели разрабатываемых ИС должны отображать структуру и типы данных, и при этом она соответствовать диаграмме классов, разработанной для каждой ИС в первой главе.

Приведем логическую модель БД для ИС "Создание шаблонов расчетных моделей":

Рисунок 27 - логическая модель БД для ИС "Создание шаблонов расчетных моделей"

Приведем логическую модель БД для ИС "Ведение и анализ отчетности по результатам моделирования прочностных испытаний конструкций" на следующем рисунке 28:

Рисунок 28 - Логическая модель БД для ИС "Ведение и анализ отчетности по результатам моделирования прочностных испытаний конструкций"

1.7 Постановка задачи на разработку ПО для модернизации ИС "Проведение и анализ прочностных расчетов"


Требуется разработать ПО для модернизации ИС "Проведение и анализ прочностных расчетов". В качестве разрабатываемого ПО выступают ИС "Создание шаблонов расчетных моделей" и ИС "Ведение и анализ отчетности по результатам моделирования прочностных испытаний конструкций".

ИС "Создание шаблонов расчетных моделей" должна обеспечивать следующие возможности:

.        Создание шаблонов расчетных моделей формата *. fem;

2.      Привязка шаблонов расчетных моделей к КЭМ;

ИС "Ведение и анализ отчетности по результатам моделирования прочностных испытаний" должна обеспечивать следующие возможности:

-       Ввод данных по проекту моделирования прочностных испытаний конструкций и хранение их в единообразной базе данных;

-       Поиск отчетных данных по заданным инженером параметрам;

-       Формирование итогового отчета по выбранному проекту;

-       ИС "Ведение и анализ отчетности по результатам моделирования прочностных испытаний конструкций" создает отчеты в формате *. xls и сохраняет их в репозиторий.

Системы должны обеспечивать:

1.      Аутентификацию и идентификацию пользователя;

2.      Выполнение резервирования данных (back-up системы);

.        Ведение логов пользователей;

.        Системы должны отвечать следующим требованиям к разграничению прав и действий пользователей:

.        Каждому пользователю выделяется собственная учетная запись;

.        Каждый пользователь имеет свою область ответственности, в которой он может вносить изменения в данные и выполнять доступные функции;

.        Ограничение ручного ввода пользователем данных (использование списков с заранее известными значениями поля).

.        Интерфейсы подсистем типизированы и интуитивно понятны. Интерфейс пользователя русскоязычный. Цветовая палитра не раздражающих цветов. Должна выполняться проверка данных.

Разрабатываемая ИС должна быть совместимо с любой версией Windows, не старше Windows XP SP2.

В данном разделе описана организационно-штатная структура БПР ОММИР НТЦ ОАО "АВТОВАЗ". Описана методология работы данного подразделения и выявлены проблемы при проведении и анализе результатов моделирования прочностных расчетов.
2. Конструкторско-технологическая часть


2.1 Разработка физической модели баз данных разрабатываемых систем


Разработав логическую модель, становится возможным перейти к построению физической модели за счет использования возможности CASE-средства. У данных моделей используются свои собственные типы данных, зависящие от используемого сервера БД. Уточним соответствие типов данных для логической и физической моделей с учетом рассматриваемого севера базы данных - Oracle.

Таблица 5 - Преобразование типов данных

№ п/п

Тип данных логической модели

Тип данных физической модели

1

String

Varchar

2

Datetime

Datetime

3

Number

Integer или Float


Для СУБД Oracle для автоматического заполнения полей идентификаторов зададим последовательность [10]:

Рисунок 29 - Задание последовательности для заполнения полей идентификаторов

Приведем физические модели БД разрабатываемых ИС на следующих рисунках:

Рисунок 30 - Физическая модель БД для ИС "Создание шаблонов расчетных моделей"

Рисунок 31 - Физическая модель БД для ИС "Ведение и анализ отчетности по результатам моделирования прочностных испытаний конструкций"

2.2 Разработка пользовательского интерфейса


В данной главе необходимо определить основные формы и интерфейсы, которые будут использоваться в разработанных системах ИС "Создание шаблонов расчетных моделей" и ИС "Ведение и анализ отчетности по результатам моделирования прочностных испытаний конструкций".

Требуется разработать интерфейсы взаимодействия с системами, которые бы позволили при минимальных действиях человека выполнить наибольшее количество действий системы. Для разрабатываемой технологии был выбран диалоговый, графический тип интерфейса [18], [19], [20].

Отразим на следующем рисунке 32 прототип всех необходимых форм пользовательского интерфейса для разрабатываемых систем:

Рисунок 32 - Прототип форм разрабатываемых ИС

Панель инструментов в верхней части формы позволяет:

-       вернуться на стартовую форму из любой формы приложения;

-       зафиксировать внесенные пользователями изменения в БД;

-       вызывать форму поиска данных;

-       осуществлять переходы между формами приложения;

-       вызывать форму операций с пользователями.

-       формы операций с пользователями стандартны для разрабатываемых систем и позволяют добавлять, редактировать права и данные, а так же удалять пользователей системы.

Пользовательский интерфейс ИС "Создание шаблонов расчетных моделей" должен позволять сотруднику выполнять функции определенные согласно диаграмме вариантов использования:

-       создавать шаблоны расчетных моделей;

-       выполнять привязку шаблонов расчетных моделей к КЭМ;

-       выполнять поиск шаблонов РМ.

Рассмотрим стартовую форму ИС "Создание шаблонов расчетных моделей":

Выпадающее меню стартовой формы позволяет выполнять основные функции ИС. Пункт меню "Шаблон" содержит подпункты "Создать" и "Прикрепить" шаблон расчетной модели.

При запуске и успешной авторизации система выполняет запрос к БД шаблонов РМ и выводит в стартовую форму список имеющихся в БД шаблонов РМ, отсортированных по дате создания - последние созданные показаны первыми в списке. Чтобы не перегружать сервер в список стартовой формы выводятся только последние 15 созданных шаблонов расчетных моделей. Если искомого шаблона нет среди показанных - пользователь может воспользоваться поиском по заданным параметрам. При выполнении двойного щелчка манипулятором по строке с названием шаблона и нажатии подпункта меню "Прикрепить" пользователь вызывает диалог привязки шаблона к выбираемой КЭМ. При выборе в меню функции "Создать" шаблон вызывается диалог создания шаблона, где пользователь может выбрать файл ММ, содержащий нужную РМ. Готовый шаблон импортируется пользователем в препроцессор - в модели отображаются все loadstep расчетные случаи, заданные в РМ.

Выбрав на панели инструментов "Поиск" пользователь запускает форму, позволяющую осуществить поиск шаблона РМ по следующим параметрам:

.        Дата создания шаблона РМ;

2.      Имя шаблона РМ;

.        Инженер, создавший шаблон РМ.

Для ознакомления с назначением и функциональными свойствами приложения пользователь может воспользоваться вызовом руководства пользователя, выбрав и нажав на пункт меню О программе. Руководство пользователя приведено в Приложении Е.

Пользовательский интерфейс ИС "Ведение и анализ отчетности по результатам моделирования прочностных испытаний конструкций" должен позволять сотруднику выполнять функции определенные согласно диаграмме вариантов использования. Инженер БПР должен иметь возможность:

.        вводить и редактировать данные по моделированию прочностных испытаний конструкции;

2.      выполнять запросы данных по моделированию прочностных испытаний конструкции.

.        начальник БПР должен иметь возможность:

.        создавать карточку проекта, содержащего конструкции для моделирования прочностных испытаний;

.        назначать инженеров для работы заполнения карточек конструкций проекта;

.        генерировать итоговый отчет по проекту.

На стартовой форме аналогично ИС "Создание шаблонов расчетных моделей" отображается список хранящихся в системе проектов:

Выполнив двойной щелчок манипулятором по строке с названием проекта, пользователь заходит в форму карточки проекта, где показаны входящие в проект конструкции. Аналогичным образом, карточку конструкции можно редактировать. Форма карточки конструкции содержит данные о применяемых расчетных случаях, входящих в РМ, и результатах моделирования прочностного испытания - фигурирующих узлах испытания. Пользователь вводит данные о результатах испытания в таблицу формы и может добавить данные о расчетном случае, нажав кнопку "Новый расчетный случай" на панели "Расчетная модель".

В данной форме пользователь может добавлять данные об используемых в расчетном случае силах и закреплениях. Для задания данных о степенях свободы закрепления на форме существует рабочая область "Степени свободы". У закрепления может быть не более 6 степеней свободы. Пользователь отмечает, сколько степеней свободы будет у задаваемого закрепления и их свойства. Свойства выбираются из выпадающего списка.

Выбрав на панели инструментов "Поиск" пользователь запускает форму, позволяющую осуществить поиск требуемых данных по следующим параметрам:

.        дата создания объекта;

2.      название объекта;

.        ответственный за объект;

Для ознакомления с назначением и функциональными свойствами приложения пользователь может воспользоваться вызовом руководства пользователя, выбрав и нажав на пункт меню О программе.

Остальные прототипы форм разрабатываемых ИС представлены в Приложении В. В Приложении Г представлены диаграммы состояний разрабатываемых ИС и переходов к ним.

2.3 Разработка основных алгоритмов разрабатываемых систем


Классы, реализующие функциональность разрабатываемых систем, имеют много методов, приведенных в диаграмме классов. Методы, функционал которых известен без описания (методы импорта данных, чтения, записи, редактирования и удаления данных в таблицах БД, авторизация, работа с пользователями), не будут рассматриваться в данном подразделе. Ниже будут рассмотрены оригинальные методы обработки данных [19], [20].

2.3.1 Разработка алгоритмов обработки данных для ИС "Создание шаблонов расчетных моделей"

Метод Create_Template (FEM_Path: String, Template_name: String) в соответствии с диаграммой классов разрабатываемых систем, выполняет обработку файла *. fem, содержащего РМ, выделяя ее в отдельный файл формата *. fem, который затем можно будет прикрепить к КЭМ.

Изначально файл модели содержит блоки информации о КЭМ и РМ. Фактически, задача метода - выделить блоки информации о РМ в отдельный *. fem файл. Алгоритм метода на рисунке 36.

Шаблон расчетной модели, полученной после обработки модели в ИС "Создание шаблонов расчетных моделей" приведен в Приложении Е.

Реализация описанного метода представлена следующим программным кодом:

Create_Template (Template: TextFile): TextFile; // файл шаблона_data,loadcollectors_data: TMemo;

begin

// подготовительные операции_data. create;

loadcollectors_data. create;_data. visible: = false;_data. visible: = false;OpenDialog1. Execute then. Lines. LoadFromFile (OpenDialog1. FileName); // Загружаем лист(Template, SaveDialog1. FileName); // Создаем файл (Template); // Даем права на запись

loadstep_data. text: =IsolateTextEx (Memo1. Text,'$$','GRID');(Template, loadstep_data. text));_data. text: =IsolateTextEx (Memo1. Text,'$$Data','$$ CONTROL PERTURBATION Data');(Template, loadcollectors_data. text));(Template); // Закрываем дескриптор_data. destroy;_data. destroy;;

Описание функции IsolateText (Const S: String; Tag1, Tag2: String): String, возвращающей текст между двумя определенными строками:IsolateText (Const S: String; Tag1, Tag2: String): String;p1,p2: integer;: =\'\';: =0; p2: =0;: =pos (Tag1,s) +Length (Tag1);: =PosEx (Tag2,s,p1) - p1;(p1=0) and (p2=0) then exit;: =copy (s,p1,p2);

end;

Рисунок 36 - Алгоритм метода "Create_template"

Функция прикрепления шаблона расчетной модели к готовой КЭМ - метод Link_Template (KEM_Path: String, Template_name: String) выполняет прикрепление готового шаблона РМ к файлу КЭМ, обработанному решателем. Для этого требуется включить в файл шаблона блок с Include данными, указывающими, для какой модели применяется шаблон.

Данный метод отображен на следующем рисунке 37.

Рисунок 37 - Алгоритм метода "Link_template"

Реализация описанного метода представлена следующим программным кодом:

Link_Template (KEM_Path: String, Template_name: String)

Var Template: TMemo;// подготовительные операции

if OpenDialog1. Execute then. text: =Memo1. Lines. LoadFromFile (OpenDialog1. FileName);

// Загружаем templateFTPos: = pos ('BEGIN BULK',Template. text);. SelStart: =FTPos;: = copy (OpenDialog1. FileName, position-1, length (OpenDialog1. FileName) - position + 1). Lines. Insert (Template. CaretPos. Y+1, 'INCLUDE'+name); end;. Lines. SaveToFile (SaveDialog1. FileName); end;

2.3.2 Разработка алгоритмов обработки данных для ИС "Ведение и анализ отчетности по результатам моделирования прочностных испытаний конструкций"

В ИС "Ведение и анализ отчетности по результатам моделирования прочностных испытаний конструкций" используются стандартные функции обработки данных (ввод, редактирование, удаление записей из таблиц, поиск данных по запросу с условиями, создание отчета). Ключевой функцией системы является генерация итогового отчета по проекту прочностных испытаний.

Функция формирования отчета по проекту - метод Create_Report (Project: Project) позволяет вывести отчетные данные по проекту с помощью запроса к БД в шаблон отчета. Рассмотрим алгоритм создания отчета по проекту:

Рисунок 38 - Алгоритм метода "Create_Report"

Листинг кода вывода отчета по проекту в документ Excel:

// Описание процедуры вывода данных в документ Excel

Procedure ToEXcell (query: TAdoquery; BeginCol, BeginRow: integer);, Workbook, Range, Cell1, Cell2, ArrayData: Variant;, ColCount, i,j: integer;: = CreateOleObject ('Excel. Application'); // Создание Excel. Application. EnableEvents: = false; // Отключена реакция Excel на события, чтобы ускорить вывод информации: = ExcelApp. WorkBooks. Add; // Создание рабочей книги

RowCount: = query. RecordCount; // Кол-во строк = кол-во строк запроса: = query. FieldCount; // Кол-во строк = кол-во строк запроса

// Создание вариантного массива (передача нескольких типов данных), и заполнение выходными данными

ArrayData: = VarArrayCreate ([1, RowCount, 1, ColCount], varVariant);. First;. DisableControls;I: = 1 to RowCount doj: = 0 to ColCount - 1 do(query. Fields. Fields [j]. AsVariant <> null) then[I, j+1]: = trimright (query. Fields. Fields [j]. AsVariant)[I, j+1]: = '';;. Next;;. EnableControls;. cells [1,1]. select; // Перенос курсора в первую ячейку

// Левая верхняя ячейка области вывода данных

Cell1: = WorkBook. WorkSheets [1]. Cells [BeginRow, BeginCol];

// Правая нижняя ячейка области вывода данных

Cell2: = WorkBook. WorkSheets [1]. Cells [BeginRow + RowCount - 1, BeginCol + ColCount - 1];

// Область вывода данных

Range: = WorkBook. WorkSheets [1]. Range [Cell1, Cell2];. Value: = ArrayData; // Вывод данных. Visible: = true; // сделать Excel видимым;

Использование процедуры вывода в Excel:

ADOConnection1. Connected: =true; // Установление соединения. Active: =False; // отключает запрос для редактирования

ADOQuery1. SQL. Clear; // очистка запроса

ADOQuery1. SQL. Add (‘select PROJECT_NAME, PROJECT. CREATED, FINISHED,

(select FIO from T_USERS where T_USERS. tab_n=T_PROJECT. tab_n’) ENGINEER_MANAGER from T_PROJECT);(ADOQuery1, 1, 1); // вывод шапки проекта. Active: =False; // отключает запрос для редактирования

ADOQuery2. SQL. Clear; // очистка запроса

ADOQuery2. SQL. Add (‘select distinct CONSTRUCTION_NAME,

(select FIO from T_USERS where T_USERS. tab_n=T_CONTRUCTION. tab_n) ENGINEER from T_CONTRUCTION’);(ADOQuery2, 1,4); // вывод cлужебной информации. Active: =False; // отключает запрос для редактирования

ADOQuery3. SQL. Clear; // очистка запроса

ADOQuery3. SQL. Add (‘select distinct ID_CONSTRUCTION,_LOADSTEP,N_LOADSTEP,_FORCE. ID_FORCE,MAGNITUDE,AXIS,N_GRID, T_CONSTRAINT. ID_CONSTRAINT,DEFINITION, ID_GRID,_DOF,DEFINITION,_RESULT_GRIDS, N_GRID, DESIGNATION, DISPLACEMENT,STRESST_CONSTRUCTIONjoin T_ LOADSTEP on (T_CONSTRUCTION. ID_LOADSTEP = T_LOADSTEP. ID_LOADSTEP)join T_FORCE on (T_FORCE. ID_FORCE = T_LOADSTEP. ID_FORCE)join T_CONSTRAINT on (T_CONSTRAINT. id_constraint = T_LOADSTEP. id_constraint)join T_RESULT_GRIDS on (T_LOADSTEP. ID_RESULT_GRIDS= T_RESULT_GRIDS. ID_RESULT_GRIDS)join T_DOF on (T_CONSTRAINT. ID_DOF = T_DOF. ID_DOF)by id_force, id_constraint’);

ToEXcell (ADOQuery3, 1, 15); // вывод отчетных данных

2.4 Тестирование разрабатываемых систем


Тестирование программного обеспечения - процесс исследования программного обеспечения (ПО) с целью получения информации о качестве продукта. Существуют следующие виды тестирования ПО, согласно источнику [22]:

.        Функциональное тестирование;

2.      Тестирование производительности;

.        Юзабилити-тестирование;

.        Тестирование интерфейса пользователя;

.        Тестирование безопасности.

Для тестирования систем ИС "Создание шаблонов расчетных моделей" и ИС "Ведение и анализ отчетности по результатам моделирования прочностных испытаний конструкций" необходимо провести функциональное тестирование и тестирование производительности.

2.4.1 Функциональное тестирование ИС "Создание шаблонов расчетных моделей"

Реализация проверки работы основных функций системы и форм:

Таблица 6 - Тестирование ИС "Создание шаблонов расчетных моделей"

Сценарий

Действия

Ожидаемый результат

Полученный результат (success, fail)

Авторизация

Ввод неверного логина/пароля

Сообщение "Неверный логин/пароль", очистка полей.

success

Тестирование диалоговой формы "Создание нового шаблона"

Создание шаблона РМ

Не выбрана КЭМ, нажатие кнопки "Создать шаблон"

Сообщение об ошибке "Выберите КЭМ"

success

Создание шаблона РМ

Ни одного расчетного случая не отмечено на генерацию шаблона

Сообщение об ошибке "Ни один расчетный случай не выбран"

success

Создание шаблона РМ

Выбран файл не формата *. fem, не содержащий модель

Сообщение об ошибке "Некорректно выбрана модель"

success

Тестирование диалоговой формы "Прикрепить шаблон"

Прикрепление шаблона РМ к КЭМ

Не выбрана КЭМ, нажатие кнопки "Прикрепить шаблон"

Сообщение об ошибке "Выберите КЭМ"

success

Прикрепление шаблона РМ к КЭМ

Не выбран шаблон РМ, нажатие кнопки "Прикрепить шаблон"

Сообщение об ошибке "Выберите шаблон расчетной модели"

Success

Прикрепление шаблона РМ к КЭМ

Ни одного расчетного случая не отмечено в прикрепляемом шаблоне

Сообщение об ошибке "Ни один расчетный случай не выбран"

success

Прикрепление шаблона РМ к КЭМ

Выбран файл не формата *. fem, не содержащий КЭМ

Сообщение об ошибке "Некорректно выбрана КЭМ"

success


При тестировании основных сценариев ИС "Создание шаблонов расчетных моделей" не выявлено ошибок.

2.4.2 Функциональное тестирование ИС "Ведение и анализ отчетности по результатам моделирования прочностных испытаний конструкций"

Реализация проверки работы основных функций системы и функций форм:

Таблица 7 - Тестирование ИС "Ведение и анализ отчетности по результатам моделирования прочностных испытаний конструкций"

Сценарий

Действия

Ожидаемый результат

Полученный результат (success, fail)

Авторизация

Ввод неверного логина/пароля

Сообщение "Неверный логин/пароль", очистка полей.

success

Тестирование формы "Создать проект"

Создание нового проекта

Не введено имя проекта

Сообщение об ошибке "Введите имя проекта"

success

Создание нового проекта

Не добавлено ни одной конструкции в проект

 Сообщение об ошибке "Не добавлено ни одной конструкции в проект"

Success

Создание новой конструкции

Не введено имя конструкции

Сообщение об ошибке "Введите имя проекта"

success

Создание новой конструкции

Не назначен ответственный за конструкцию

Сообщение об ошибке "Назначьте ответственного за конструкцию"

success

Заполнение карточки конструкции

Не добавлено ни одной расчетной модели

Сообщение об ошибке "Не добавлено ни одной расчетной модели"

success

Заполнение карточки конструкции

В РМ не добавлено ни одного расчетного случая

Сообщение об ошибке "Не добавлено ни одной расчетной модели"

success

Заполнение карточки конструкции

Не заполнены результаты моделирования испытания

Сообщение "Не введены результаты испытания"

success

Заполнение карточки расчетного случая

Не добавлено ни одной силы

Сообщение "Не добавлено ни одной силы"

success

Заполнение карточки расчетного случая

Не добавлено ни одного закрепления

Сообщение "Не добавлено ни одного закрепления"

success

Генерация итогового отчета

Не выбран проект

Сообщение "Выберите проект для создания отчета "

success


При тестировании основных сценариев ИС "Ведение и анализ отчетности по результатам моделирования прочностных испытаний конструкций" не выявлено ошибок.

2.4.3 Тестирование производительности разрабатываемых систем

Нагрузочное тестирование заключается в эмуляции работы с системой нескольких пользователей одновременно. Нагрузочное тестирование проводится одновременным запуском автоматического теста, что равносильно работе с ИС аналогичного количества пользователей.

Чем в большее количество потоков запускается автоматический тест, тем большую нагрузку на сервер он оказывает, тем увеличиваются времена задержки на передачу и принятие запросов от сервера.

2.5 Схема реализации разрабатываемых систем


Модель развертывания представляет собой диаграмму развертывания, которая отображает аппаратные компоненты системы, программные компоненты, работающие на них, их общее взаимодействие [16]. Разработка диаграммы развёртывания является последним этапом спецификации модели:

Рисунок 40 - Диаграмма развертывания разрабатываемого ПО

Каждый пользователь ИС "Проведение и анализ прочностных расчетов", включающей в себя разработанные системы подключается по стеку протоколов TCP/IP в локальной компьютерной сети к СУБД, установленной на кластере. Приложения взаимодействуют с БД по схеме "толстый клиент", с помощью средств ADOConnection.

  3. Экономическая часть


Целью данного раздела дипломного проекта является обоснование экономической целесообразности модернизации ИС "Проведение и анализ результатов прочностных расчетов" для Бюро Прочностных Расчетов Отдела Математического Моделирования и Расчетов (БПР ОММИР) НТЦ ОАО "АВТОВАЗ". Отдел математического моделирования и расчетов является структурным подразделением в составе управления функциональных свойств автомобиля УФСА (дирекции по инжинирингу) службы вице-президента по техническому развитию ОАО "АВТОВАЗ".

На сегодняшний день в ИС моделирования и анализа результатов прочностных испытаний используется САПР для автоматизации процессов прочностного анализа Altair HyperWorks 11.0. и средства MS Office. Используя данный пакет программ, инженеры БПР по данным геометрии конструкции создают конечно-элементную модель конструкции (КЭМ) и расчетную модель (РМ) для проведения прочностных расчетов, которую применяют к КЭМ. В результате моделирования прочностных расчетов инженеры БПР получают результаты моделирования испытаний, которые затем заносят в отчеты.

Таким образом, функционирование ИС "Проведение и анализ прочностных расчетов" включает в себя два этапа:

.        проведение прочностных расчетов с моделью конструкции автомобиля;

2.      анализ результатов расчетов и составление отчетов на их основе.

Более подробно данный подход к моделированию и анализу прочностных испытаний описан в первой главе в пункте 1.2 пояснительной записки к дипломному проекту.

Данный подход имеет ряд недостатков:

наличие рутинных повторяющихся операций при создании расчетных моделей для испытаний аналогичных конструкций;

отсутствие единообразной базы данных для хранения результатов моделирования прочностных испытаний, затрудняющее поиск отчетных данных при оптимизационной работе с конструкциями;

трудоемкость составления итогового отчета по проекту испытания нескольких моделей конструкции;

Таким образом, недостатки выявлены на обоих этапах работы ИС "Проведение и анализ прочностных расчетов".

Для ликвидации недостатков существующей системы моделирования и анализа прочностных испытаний было принято решение о разработке ИС "Проведение и анализ результатов прочностных расчетов", способной решать поставленные задачи:

обеспечение автоматизации создания расчетных моделей для конструкций;

организация единообразной базы для хранения результатов моделирования прочностных испытаний и организации запросов для поиска необходимых данных;

организация функций анализа результатов моделирования прочностных испытаний, хранимых в базе;

автоматизация создания итогового отчета по проекту прочностных испытаний конструкций.

Для экономического обоснования целесообразности модернизации информационной системы сравним два варианта, которые имеют место для подразделения для решения его собственных задач, покупного варианта, как показал информационный поиск, проведенный в пункте 1.3.2 пояснительной записки к дипломному проекту, способного решать поставленную заказчиком задачу в полной мере, не существует, так как методология моделирования испытаний специализирована для подразделения БПР.

Технические преимущества проектного варианта перед базовым приведены в пункте 1.3 данного дипломного проекта.

Экономическими преимуществами собственной разработки являются:

снижение трудоемкости работ по проведению моделирования прочностных испытаний конструкций автомобиля;

снижение трудоемкости составления отчетности по проведенным испытаниям;

снижение трудоемкости извлечения требуемых данных по испытаниям.

Для обоснования экономической целесообразности модернизации ИС "Проведение и анализ прочностных расчетов" для БПР ОММИР НТЦ ОАО "АВТОВАЗ" будут рассмотрены следующие вопросы:

.        Определение времени на разработку программного обеспечения для модернизации ИС "Проведение и анализ прочностных расчетов" для БПР ОММИР НТЦ ОАО "АВТОВАЗ";

2.      Определение затрат на модернизацию ИС "Проведение и анализ прочностных расчетов" для БПР ОММИР НТЦ ОАО "АВТОВАЗ";

.        Определение трудоемкости работ по проведению и анализу результатов прочностных расчетов БПР ОММИР НТЦ ОАО "АВТОВАЗ" в расчете на один проект по вариантам;

.        Определение общих капиталовложений для выполнения работ по проведению и анализу прочностных расчетов для БПР ОММИР НТЦ ОАО "АВТОВАЗ" в расчете на один проект по вариантам;

.        Определение затрат на проведение и анализ прочностных расчетов приходящихся на один проект по изменяющимся элементам затрат в БПР ОММИР ОАО "АВТОВАЗ";

.        Определение годового экономического эффекта и прочих показателей экономической эффективности от внедрения ИС "Создание шаблонов расчетных моделей" и ИС "Ведение отчетности по результатам моделирования прочностных испытаний конструкций" для модернизации ИС "Проведение и анализ прочностных расчетов" для БПР ОММИР НТЦ ОАО "АВТОВАЗ";

.        Социальный эффект от внедрения ИС "Создание шаблонов расчетных моделей" и ИС "Ведение отчетности по результатам моделирования прочностных испытаний конструкций" для модернизации ИС "Проведение и анализ прочностных расчетов" для БПР ОММИР НТЦ ОАО "АВТОВАЗ".

3.1 Определение времени на разработку программного обеспечения для модернизации ИС "Проведение и анализ прочностных расчетов" для БПР ОММИР НТЦ ОАО "АВТОВАЗ"


Для модернизации ИС "Проведение и анализ прочностных расчетов" предлагается разработать ИС "Создание шаблонов расчетных моделей" и ИС "Ведение отчетности по результатам моделирования прочностных испытаний конструкций". Для учета использования людских и машинных ресурсов, затраченных во время разработки данного программного обеспечения, необходимо построить план-график работ. Для построения графика работ необходимо определить этапы разработки и их продолжительность.

Перечень этапов работ по разработке представлен в таблице 8.

Таблица 8 - Перечень этапов работ по разработке проектного варианта ИС

Этап

Длительность этапа, час

Использование техники и ПО

1

Сбор и анализ функциональных требований к ИС "Создание шаблонов расчетных моделей"

32

ПЭВМ HP Z200S Монитор HP x20LED WS229AA - 32 часа

2

Разработка технического задания для ИС "Создание шаблонов расчетных моделей"

16

ПЭВМ HP Z200S Монитор HP x20LED WS229AA - 16 часов; Принтер HP LaserJet P2055 - 1 час;

3

Проектирование ИС "Создание шаблонов расчетных моделей"

134

ПЭВМ HP Z200S Монитор HP x20LED WS229AA - 134 часа;

4

Установка и тестирование ИС "Создание шаблонов расчетных моделей"

36

ПЭВМ HP Z200S Монитор HP x20LED WS229AA - 36 часов;

5

Системное тестирование ИС "Создание шаблонов расчетных моделей"

24

ПЭВМ HP Z200S Монитор HP x20LED WS229AA - 24 часа;

6

Сбор и анализ функциональных требований к ИС "Ведение отчетности по результатам моделирования прочностных испытаний конструкций"

32

ПЭВМ HP Z200S Монитор HP x20LED WS229AA - 32 часа

7

Разработка технического задания для ИС "Ведение отчетности по результатам моделирования прочностных испытаний конструкций"

24

ПЭВМ HP Z200S Монитор HP x20LED WS229AA 24 часа;

8

Проектирование ИС "Ведение отчетности по результатам моделирования прочностных испытаний конструкций"испытаний

168

ПЭВМ HP Z200S Монитор HP x20LED WS229AA - 168 часов;

9

Запуск и тестирование системы ИС "Ведение отчетности по результатам моделирования прочностных испытаний конструкций"

96

ПЭВМ HP Z200S Монитор HP x20LED WS229AA - 96 часов;

10

Системное тестирование ИС "Ведение отчетности по результатам моделирования прочностных испытаний конструкций"

24

ПЭВМ HP Z200S Монитор HP x20LED WS229AA - 24 часа;

11

Написание руководства пользователя

32

ПЭВМ HP Z200S Монитор HP x20LED WS229AA - 32 часа; Принтер HP LaserJet P2055 - 1 час;


В соответствие с данными таблицы 8, на разработку проектного варианта Программного Обеспечения для модернизации ИС было затрачено в общем 618 часов, из них 618 часа использовалась рабочая станция на базе ПЭВМ HP Z200S и монитора HP x20LED WS229AA и 2 часа - принтер HP LaserJet P2055.

На основании данных таблицы 8 сформируем линейный план-график разработки программного обеспечения для модернизации ИС "Проведение и анализ прочностных расчетов". График работ имеет линейно-последовательный вид, поскольку виды работ выполняет один человек. В нашем случае - инженер-программист третьей категории.

Отметим, что разработка ИС "Создание шаблонов расчетных моделей" для этапа работы ИС, связанного непосредственно с проведением моделирования испытаний, может вестись параллельно с разработкой системы ведения и анализа отчетности по моделированию прочностных испытаний, которая будет использоваться на этапе работы ИС, связанным с готовыми результатами моделирования испытаний. Если в разработке будут участвовать два программиста, будет получено сокращение сроков разработки.

Продолжительность работ по модернизации ИС "Проведение и анализ прочностных расчетов" согласно план-графику будет составлять 618 часов или, если считать в месяцах,

.

 - трудоемкость i-ого этапа модернизации системы;

 - месячный фонд рабочего времени, .

 - продолжительность работы ПЭВМ;

 - продолжительность работы принтера.

Время, затраченное на разработку, будет использовано для расчета затрат на предлагаемый в дипломном проекте модернизированный вариант ИС "Проведение и анализ прочностных расчетов" для БПР ОММИР НТЦ ОАО "АВТОВАЗ".

3.2 Определение затрат на модернизацию ИС "Проведение и анализ прочностных расчетов" для БПР ОММИР НТЦ ОАО "АВТОВАЗ".


Затраты на модернизацию ИС "Проведение и анализ прочностных расчетов" будут рассчитываться по статьям затрат.

 

.2.1 Покупные изделия

Затраты на покупные изделия рассчитываются по следующей формуле:


 - количество покупных изделий i-го вида на модернизацию ИС "Проведение и анализ прочностных расчетов", шт.;

 - цена покупных изделий i-го вида (согласно действующей цене по городу Тольятти на январь 2012 года), руб. /шт.;

 - общее количество покупных изделий.

Расчет затрат на покупные изделия сведем в следующую таблицу.

Таблица 9 - затраты на покупные изделия

Наименование изделия

Кол-во

Цена за единицу измерения

Сумма, руб.

Бумага формата А4

50

0,32

шт

16

Ручка шариковая

1

7

шт

7

ИТОГО

23


Сумма затрат на покупные изделия равна 23 рубля.

3.2.2 Затраты на электроэнергию

Затраты на электроэнергию рассчитываются по следующей формуле:


 - норма расхода энергии в единицу времени i-го оборудования, кВт/ч;

 - время работы i-го оборудования на модернизацию ИС "Проведение и анализ прочностных расчетов" (согласно таблице 8), ч.;

 - цена 1 кВт/ч энергии (согласно данным Тольяттинской Энергетической Компании) на март 2012 года составляет 4,7 руб.

 - общее количество потребителей энергии.

Электроэнергия предприятиям согласно Постановлению Правительства № 530 от 31.08.2006г., производится по нерегулируемым (свободным) ценам. Нерегулируемая цена складывается так:

Конечная нерегулируемая цена = Цена покупки + Стоимость транспорта (передачи энергии по сетям) + Инфраструктурные платежи + Сбытовая надбавка.

Цена покупки - цена, сложившаяся в данном месяце на оптовом рынке, где генерирующие компании продают электроэнергию, а сбытовые - покупают, публикуется на сайте организатора торгов (ОАО "АТС") и на сайте ОАО "ТЭК";

Стоимость транспорта (передачи по сетям) - утверждается Департаментом по тарифам Самарской области, и зависит от уровня напряжения, на котором подключен потребитель;

Цена электроэнергии для предприятии г. Тольятти за март 2012 г. (данные сайта ТЭК) 4,70 руб. /квтч

Расчет затрат на электроэнергию при разработке ПО сведен в таблицу 10

Таблица 10 - Расчет затрат на электроэнергию

Потребитель

Норма расхода, кВт/час

Кол-во раб. мест

Время работы, час

, руб. Сумма, руб.


ПЭВМ HP Z200S

0,55

1

618

4,7

1597,53

Монитор HP x20LED WS229AA

0,1




290,46

Принтер HP LaserJet P2055

0,1


2


0,94

ИТОГО

1888,93


3.2.3 Основная заработная плата

Оплата труда работников предприятия осуществляется за счет и в рамках фонда заработной платы работников (ФЗП) предприятия. Основу его составляет фонд оплаты труда. ФОТ - денежные средства предприятия, затраченные в течение конкретного периода времени на:

·        Заработную плату

·        Премиальные выплаты

·        Различные доплаты работникам:

         Стимулирующие и компенсирующие выплаты, в том числе компенсации по оплате труда в связи с повышением цен и индексацией доходов в пределах норм, предусмотренных законодательством;

         Денежные суммы, начисленные работникам за непроработанное время, в течение которого за ними сохраняется заработная плата в соответствии с порядком, установленным законодательством.

         Схема начисления заработной платы руководителям, специалистам и служащим (РСиС) в СКП ОАО "АВТОВАЗ".

Расчет начислений ЗП руководителям, специалистам и служащим производится по факту отработанного времени, по окладу (согласно категории и занимаемой должности).

Премия РСИС начисляется не более чем 28% и зависит от результатов работы рабочих основных цехов, т.е. от прибыли предприятия.

Начисления по коду "024" за работу в ООО "АВТОВАЗ" (504 рублей за месяц.) согласно отработанному времени из расчета месячного ИФВ.)

Так же могут идти начисления по кодам:

"070" - премия за ускорение подготовки производства,

"034" - за работу в выходные и праздничные дни,

"058" - вознаграждение по результатам работы за год.

Размер премии РСиС по результатом хоз. деятельности "058" код не больше 40% от оклада.

Заработная плата РСИС (Руководители специалисты и служащие) на ОАО АВТОВАЗ зависит от фактически отработанного времени и оклада работника

Плановый фонд заработной платы определяют по формуле


где ЧРiпл - плановая численность i-й категории персонала, чел.; (Метод прямого счета)

ЗПiпл - среднегодовая заработная плата одного работника i-й категории персонала в плановом периоде, p.;= 1,2, 3,., n - категории персонала.

Оклад инженера-программиста квалификационного уровня (Молодого специалиста) с учетом доплат, руб. /ч. (по данным отдела кадров ОАО "АВТОВАЗ 2012г.) 11563 руб.

 - трудоемкость выполнения i-го вида работ, час (по данным таблицы 8).

Основная заработная плата разработчика системы рассчитывается по формуле:


 - часовая тарифная ставка инженера-программиста 3-го квалификационного уровня с учетом доплат, руб. /ч. (по данным отдела кадров ОАО "АВТОВАЗ" на март 2012г.

 - трудоемкость выполнения i-го вида работ по проведению прочностных испытаний, час (по данным таблицы 8).

Сумма затрат на основную заработную плату составит:

Минимальная тарифная ставка инженера-программиста на ОАО" АВТОВАЗ" 11560 руб/мес. + Базовая Премия за месяц 18-28 % (берем 28%) и доплата работникам 504 руб/мес. по факту отработанного времени. Итого

.

Фонд рабочего времени в марте и апреле 2012 =168 часам.


3.2.4 Дополнительная заработная плата

Дополнительная заработная плата определяется по формуле:


 - норматив дополнительной заработной платы месяц (согласно данным бухгалтерии ОАО "АВТОВАЗ" на март 2012г. составляет 16%);

- основная заработная плата разработчика.

Рассчитаем затраты на дополнительную заработную плату:

 

.2.5 Отчисления на социальное страхование

Расчет отчислений на социальное страхование в фонд социальной защиты населения (ФСЗН) проводится по формуле:


 - норматив отчислений на социальное страхование месяц (согласно данным бухгалтерии ОАО "АВТОВАЗ" составляет 31%),

Таблица 11 - отчисления на социальное страхование

Норматив отчислений на Социальное страхование в 2012 году

 

Федеральный фонд обязательного медицинского страхования (ФФОМС)

5,10%

 



 

Фонд Социального Страхования (ФСС)

2,90%

 



 

Отчисления в пенсионный фонд


после 1967 г. рождения

Страховая часть

22,00%

16,0%

Накопительная часть


6,0%

Травматизм

1,00%

 

Итого норматив отчисления на соц. страх

31,00%

 


 - фонд заработной платы, руб.

Рассчитаем размер отчислений на социальное страхование:


3.2.6 Амортизация оборудования

Для расчета амортизационных отчислений оборудования применяется формула:


 - первоначальная стоимость оборудования (по данным бухгалтерии ОАО "АВТОВАЗ" за март 2012г.), руб.;

 - норматив амортизационных отчислений на полное восстановление (по данным бухгалтерии ОАО "АВТОВАЗ" за 2011-2012г составляет 25% для вычислительной техники и 10% для мебели), %;

n - количество месяцев работы оборудования (n=3,68 месяца при 8-ми часовом рабочем дне).

Таблица 12 - Расчет амортизации оборудования и мебели разработчика

Наименование оборудования

Кол-во, шт.

Первоначальная стоимость, руб.

Норматив аморт. отчислений, %

Количество месяцев использования

Амортизация, руб.

ПЭВМ HP Z200S

1

36260

25

3,68

2779,93

Монитор HP x20LED WS229AA


6494


3,68

497,87

Принтер HP LaserJet P2055


8092


0,0119

2,00

Стол


2500

10

3,68

76,67

Стул


1100


3,68

33,73

ИТОГО

3390,2


3.2.7 Затраты на программное обеспечение

Для модернизации ИС "Проведение и анализ прочностных расчетов" используется уже оплаченное лицензионное программное обеспечение закупленное ОАО "АВТОВАЗ", а так же Visual Paradigm for UML 9.0, распространяемую бесплатно.


3.2.8 Накладные расходы

Накладные расходы рассчитываются по формуле:


 - основная заработная плата разработчика, руб.;

 - норматив накладных расходов (по данным бухгалтерии ОАО "АВТОВАЗ" на март 2012г. составляет 54%), %.

Рассчитаем затраты на накладные расходы:


Результаты расчетов сведем в следующую таблицу

Таблица 13 - Себестоимость модернизации ИС "Проведение и анализ прочностных расчетов" для проведения моделирования прочностных испытаний конструкций кузова автомобиля

Статья затрат

Обозначение

Сумма, руб.

Покупные изделия

23


Затраты на электроэнергию

1888,93


Основная заработная плата

56636,61


Дополнительная заработная плата

9061,86


Отчисления на социальное страхование

20366,52


Амортизация оборудования

3390,2


Расходы на программное обеспечение

0


Накладные расходы

35477,17


ИТОГО

126844,3


Из предыдущей таблицы видно, что затраты на модернизацию ИС "Проведение и анализ прочностных расчетов" составили 126844,3 рублей.

Затраты на разработку программного обеспечения и будут составлять цену модернизации ИС "Проведение и анализ прочностных расчетов", так как работы ведутся внутри предприятия и для внутреннего пользования.

Для модернизации ИС "Проведение и анализ прочностных расчетов" требуется разработать ИС "Создание шаблонов расчетных моделей" и ИС "Ведение и анализ отчетности по результатам прочностных испытаний конструкций автомобилей". При выполнении работ по проведению прочностных расчетов инженеры БПР ОММИР выполняют следующие работы:

.        создание КЭМ конструкции

2.      создание расчетной модели конструкции

.        запуск модели на расчет в решателе

.        визуальный анализ результатов испытаний в постпроцессоре

.        снятие через интерфейс постпроцессора отчетных данных по испытаниям модели в текстовый документ формата. doc

.        формирование на основе отчетных данных по испытаниям всех моделей конструкции в проекте итогового отчета

По предлагаемому варианту, вместо создания расчетной модели заново для каждой конструкции, шаблон расчетной модели будет загружаться из базы данных ИС "Создание шаблонов расчетных моделей". Во время снятия через интерфейс постпроцессора данные будут заноситься не в неструктурированный документ формата. doc, а в карточку конструкции ИС "Ведение и анализ отчетности по результатам прочностных испытаний конструкций автомобилей". При заполнении карточки все возможные поля, которые могут содержать известные значения, содержатся в списке для подставления, что уменьшает вероятность ошибок и облегчает работу инженера.

Формирование итогового отчета в проектном варианте происходит в автоматизированном режиме, с использованием функций ИС "Ведение и анализ отчетности по результатам прочностных испытаний конструкций автомобилей".

В данном подразделении, единицей работы является проект, состоящий из прочностного анализа 4-5 конструкций и итогового отчета по данным испытаниям. По базовому варианту на выполнение всех испытаний каждой конструкции уходило в среднем 2 месяца. Применение разрабатываемого программного обеспечения позволит существенно сократить трудоемкость, уменьшить сроки выполнения работ по проведению прочностного анализа испытаний конструкции, а так же уменьшить количество совершаемых ошибок в процессе моделирования испытаний.

3.3 Определение трудоемкости работ по проведению и анализу результатов прочностных расчетов БПР ОММИР НТЦ ОАО "АВТОВАЗ" в расчете на один проект по вариантам


Для обоснования экономической целесообразности модернизации ИС "Проведение и анализ прочностных расчетов" для БПР ОММИР НТЦ ОАО "АВТОВАЗ" рассчитаем трудоемкость и общие капитальные вложения для проведения испытаний проекта по всем конструкциям кузова автомобиля по следующим вариантам:

Базовый вариант:

создание расчетных моделей для прочностных испытаний конструкции заново для каждой КЭМ;

отчетные данные по испытаниям конструкции хранятся в формате doc в неунифицированном виде;

оценка и сравнение результатов моделирования испытаний конструкций происходит с помощью визуального анализа отчетных данных инженером БПР;

формирование итогового отчета по проекту вручную с помощью MS Word на основе отчетных данных, полученных инженерами при моделировании испытаний.

Проектный вариант:

создание расчетных моделей для прочностных испытаний конструкции автоматизировано с применением ИС "Создание шаблонов расчетных моделей" для САПР Altair Hyper Works;

отчетные данные по испытаниям конструкции хранятся в унифицированном виде в ИС "Ведение и анализ отчетности по результатам прочностных испытаний конструкций автомобилей" - единообразной базе отчетных данных по испытаниям;

оценка и сравнение результатов моделирования испытаний конструкций происходит с помощью функций ИС "Ведение и анализ отчетности по результатам прочностных испытаний конструкций автомобилей"

формирование итогового отчета по проекту автоматизировано с помощью функций ИС "Ведение и анализ отчетности по результатам прочностных испытаний конструкций автомобилей"

Срок проекта: в среднем проект по оценке прочностных характеристик составляет 2 месяца.

Содержание проекта: в среднем проект по оценке прочностных характеристик включает в себя 4-5 конструкций

Расчет экономических показателей будем вести за год.

Таблица 14 - Исходные данные для расчета экономического эффекта от оптимизации ИС "Проведение и анализ прочностных расчетов" для БПР ОММИР НТЦ ОАО "АВТОВАЗ"

Исполнительный механизм

Состав

Оклад

 Бюро прочностных расчетов ОАО "АВТОВАЗ"

1

Начальник бюро

20500 р


2

Ведущий инженер

18200 р


3

Инженер-конструктор 1 кат.

16200 р


4

Инженер - конструктор 1 кат.

16000 р


5

Инженер - конструктор 2 кат.

14150 р


6

Инженер - конструктор 3 кат

13800 р


7

Инженер - конструктор б/к

11563 р

Фонд рабочего времени 2012г

1986 часа

 Оборудование рабочего места

Наименование

Стои-мость Руб.

Кол-во шт.

Потребля-емая мощность (из техн. докум.)


ПЭВМ HP Z200S

36260

7

0,55


Монитор HP x20LED WS229AA

6494


0,1


Принтер HP LaserJet P2055

8092

1

0,1


Стол

2500

7



Стул

1100




Рассчитаем трудоемкость работ

i - временные затраты i-ой операции, часы;

ni - кол-во человек задействованных на выполнение работы, чел.

Расчет трудоемкости при проведении работ с использованием ИС для проведения испытаний сведен в следующую таблицу

Затраты времени в расчете на 1 проект по обоим вариантам сводим в таблицу 15:

Таблица 15 Трудоемкость ведения испытаний по одному проекту автомобиля (1 этап - моделирование прочностных испытаний конструкций кузова автомобиля)

Выполняемая операция

Продолжи-тельность этапа в базовом варианте (часы)

Кол-во людей по базовому варианту (чел)

Трудо-ёмкость этапа в базовом варианте (чел*час)

Продолжи-тельность этапа в проектном варианте (часы)

Кол-во людей по проектному варианту (чел)

Трудо-ёмкость этапа в проектном варианте (чел*час)

Создание КЭМ конструкции

280

4

1120

280

4

1120

Создание/загрузка расчетной модели

64

4

256

16

4

64

Запуск моделей на расчет в решателе

8

4

32

8

4

32

Визуальный анализ результатов в постпроцессоре

8

4

32

8

4

32

Снятие через интерфейс постпроцессора отчетных данных по испытаниям моделей

16

4

64

8

4

32

Итого



1504



1280


Таблица 15. Трудоемкость ведения испытаний по одному проекту автомобиля (2 этап - составление отчетности по моделированию испытаний))

Выполняемая операция

Продолжи-тельность этапа в базовом варианте (часы)

Кол-во людей по базовому варианту (чел)

Трудо-ёмкость этапа в базовом варианте (чел*час)

Продолж-ительность этапа в проектном варианте (часы)

Кол-во людей по проектному варианту (чел)

Трудо-ёмкость этапа в проектном варианте (чел*час)

Формирование на основе отчетных данных по испытаниям итогового отчета

120

1

120

16

1

16

Итого



120



16


Итоговая трудоемкость работ по базовому варианту для инженеров БПР  и  для начальника БПР

по проектному  для инженеров БПР и  для начальника БПР.

3.4 Определение общих капиталовложений для выполнения работ по проведению и анализу прочностных расчетов для БПР ОММИР НТЦ ОАО "АВТОВАЗ" в расчете на один проект по вариантам


Расчет общих капитальных вложений осуществляется по формуле:


 - элементы капитальных вложений для запуска ИС "Проведение и анализ прочностных расчетов" для БПР ОММИР НТЦ ОАО "АВТОВАЗ".

3.4.1 Капитальные вложения на оборудование

Капитальные вложения на оборудование рассчитываются по следующей формуле:


 - первоначальная стоимость оборудования, руб.;

 - количество оборудования, шт.;

 - коэффициент использования оборудования для работ по проведению испытаний.


 - трудоемкость операции для работ (согласно данным полученным в пункте 3.3), ч.;

 - годовой действительный фонд времени работы оборудования, час (по данным таблицы 14).

Коэффициент использования оборудования в базовом варианте:

 на первом этапе

 на втором этапе

Коэффициент использования оборудования в проектном варианте:

 на первом этапе

 на втором этапе

Капитальные вложения на оборудование для работы БПР ОММИР НТЦ по проведению испытания конструкции по базовому и проектному вариантам сведем в следующую таблицу.

Таблица 16 - капитальные вложения на оборудование (1 часть работы по проекту - инженерами)

Наименование оборудования

Цена за 1шт., руб.

Кол-во оборудования, шт.

Затраты на оборудование, руб.

Коэффициент использование оборудования

Сумма, руб.

ПЭВМ HP Z200S

36260

145040

0, 1911

27717,14



4

145040

0,1611

23365,94

Монитора HP x20LED WS229AA

6494

4

25976

0, 1911

4964,014



4

25976

0,1611

4184,73

Стол

2500

4

10000

0, 1911

1911



4

10000

0,1611

1611

Стул

1100

4

4400

0, 1911

840,84



4

4400

0,1611

708,84

ИТОГО

35433


29870,52


Таблица 16 - капитальные вложения на оборудование (2 часть работы по проекту - нач. бюро)

Наименование оборудования

Цена за 1шт., руб.

Кол-во оборудования, шт.

Затраты на оборудование, руб.

Коэффициент использования оборудования

Сумма, руб.

ПЭВМ HP Z200S

36260

1

36260

0,1611

5841,49



1

36260

0,00805

291,89

Монитора HP x20LED WS229AA

6494

1

6494

0,1611

1046,18



1

6494

0,00805

52,28

Стол

2500

1

2500

0,1611

402,75



1

2500

0,00805

20,12

Стул

1100

1

1100

0,1611

177,21



1

1100

0,00805

8,85

ИТОГО

7467,63


373,15


 

.4.2 Капитальные вложения на программное обеспечение

Капитальные вложения на программное обеспечение для установки и работы ИС "Проведение и анализ прочностных расчетов" для БПР ОММИР НТЦ ОАО "АВТОВАЗ" рассчитаем по формуле:


 - затраты на модернизацию информационной системы, руб.;

 - затраты на внедрение автоматизированной информационной системы, руб.;  - затраты на обучение пользователей, руб.

В базовом варианте покупка программного обеспечения не предусматривается


В проектном варианте капитальные вложения будут равны затратам на модернизацию ИС "Проведение и анализ прочностных расчетов", то есть, согласно данным таблицы 13:


В базовом варианте внедрения новых элементов не происходит


В проектном варианте для работы инженера внедрение модернизированного продукта осуществляется программистом централизованно, и данные затраты учтены в затратах на разработку

.

На обучение персонала выделяется одна рабочая неделя.


 - кол-во сотрудников i-ой категории

 - месячная зарплата сотрудника i-ой категории

 - срок обучения

 - количество рабочих дней в месяце

Таблица 17 - Затраты на обучение персонала работе с ИС "Проведение и анализ прочностных расчетов"


Начальник бюро

Инженер

Месячный оклад, руб.

20500

16000

Премия РСиС (28%), руб.

5740

4480

Доплата по 024 коду, руб.

504

504

Месячная заработная плата

26744

20984

Количество обучаемых рабочих мест, чел.

1

4

Время обучения, ч.

40

40

Фонд рабочего времени в месяц, ч.

168

168

ИТОГО

6367,62

19984,76



Капитальные вложения на программное обеспечение для ИС "Проведение и анализ прочностных расчетов" сведем в следующую таблицу.

Таблица 18 - капитальные вложения на программное обеспечение для работы ИС "Проведение и анализ прочностных расчетов"


Базовый вариант

Проектный вариант

Затраты на приобретение и разработку программного продукта

0

126844,3

Затраты на внедрение программного продукта

0

0

Затраты на обучение персонала работе с программным продуктом

0

26352,38

ИТОГО

0

153196,7



3.4.3 Капитальные вложения на площадь

Расчет капитальных затрат на площадь будет производиться по формуле:

- площадь i-го рабочего места, ;- количество рабочих мест, шт.

Цм - стоимость квадратного метра площади, руб.;

- коэффициент использования площади i-м оборудованием для работы ИС "Проведение и анализ прочностных расчетов" для работ по проведению испытаний.


 - трудоемкость операции для работ (согласно данным полученным в пункте 3.3), ч.;

 - годовой действительный фонд времени работы оборудования, час (по данным таблицы 14). Рассчитаем коэффициент использования площади оборудованием для работы АС "Проведение и анализ прочностных расчетов" по базовому и проектному вариантам:

Коэффициент использования оборудования в базовом варианте:

 на первом этапе

 на втором этапе

Коэффициент использования оборудования в проектном варианте:

 на первом этапе

 на втором этапе

Капитальные вложения на площадь рассчитаем в следующей таблице.

Таблица 19 - капитальные вложения на площадь

Наименование показателя

Значение, руб.


Базовый вариант (1 этап)

Базовый вариант (2 этап)

Проектный вариант (1 этап)

Проектный вариант (2 этап)

Площадь i-ого рабочего места, м2

5

5

5

5

Количество рабочих мест, шт.

4

1

4

1

Цена площади помещения, руб. /м2

4663

4663

4663

4663

Стоимость площади рабочего места, руб.

23315

23315

23315

23315

Стоимость площади рабочих мест инженеров, выполняющих работы по проведению испытаний, руб

93260

23315

93260

23315

Коэффициент использования площади i-м оборудованием

0, 1911

0,0604

0,1611

0,00805

ИТОГО

17821,99

1408,23

15024, 19

187,69


руб.

руб.

Таблица 20 - Общие капиталовложения для работ проведения испытаний, в расчете на один проект с использованием ИС "Проведение и анализ прочностных расчетов"

Наименование показателя

Значение, руб.


Базовый вариант

Проектный вариант

Капитальные вложения на оборудование

42900,63

30243,67

Капитальные вложения на программное обеспечение

0

153196,7

Капитальные вложения на площадь

19230,22

15211,88

ИТОГО

62130,85

198652,3


Для расчета годового экономического эффекта от внедрения системы для проведения испытаний с использованием ИС "Проведение и анализ прочностных расчетов" будут учитываться дополнительные капитальные вложения в виде капитальных вложений на программное обеспечение. Как показывает расчет, для внедрения проектного варианта требуются капитальные вложения большие по сравнению с первым базовым вариантом, в виде разрабатываемого программного обеспечения:


Для сравнения далее рассчитаем технологическую себестоимость работ по проведению испытаний по отдельно взятой конструкции с использованием ИС "Проведение и анализ прочностных расчетов" по изменяющимся статьям затрат.

3.5 Определение затрат на проведение и анализ прочностных расчетов приходящихся на один проект по изменяющимся элементам затрат в БПР ОММИР ОАО "АВТОВАЗ"


3.5.1 Покупные изделия

Затраты на покупные изделия рассчитываются по следующей формуле:


 - количество покупных изделий i-го вида на модернизацию ИС "Проведение и анализ прочностных расчетов", шт.;

 - цена покупных изделий i-го вида (согласно действующей цене по городу Тольятти на январь 2012 года), руб. /шт.;

N - общее количество покупных изделий.

Таблица 21 - затраты на покупные изделия

Наименование изделия

Количество, шт.

Цена за единицу, руб. /шт.

Сумма затрат, руб.

Бумага формата А4

1000

0,32

320


1000


320

Ручка шариковая

4

7

28


1


7

ИТОГО

348


327


3.5.2 Затраты на электроэнергию

Затраты на электроэнергию рассчитываются по формуле:


Hэi - норма расхода энергии в единицу времени i-го потребителя, кВт/ч (по данным технической документации на оборудование (в таблице 14);

 - время работы i-го оборудования, час (по данным таблицы 15);

Цэ - цена 1 кВт/ч энергии, руб. (по данным ТЭК);

 - общее количество потребителей энергии (по данным таблицы 3.8).

Расчет затрат на электроэнергию сведен в таблицу 22:

Таблица 22 - Расчет затрат на электроэнергию

Наименование показателя

Значение, руб.


Базовый вариант (1 этап)

Базовый вариант (2 этап)

Проектный вариант (1 этап)

Проектный вариант (2 этап)

Норма расхода электроэнергии, кВт/ч.

0,75

0,75

0,75

0,75

Время работы оборудования для проведения прочностных испытаний, ч.

376

120

320

16

Общее количество потребителей энергии, шт.

4

1

4

1

Цена 1 кВт/ч. энергии, руб.

4,7

4,7

4,7

4,7

ИТОГО

5301,6

423

4512

56,4


В базовом варианте затраты на электроэнергию составят

руб.

В проектном варианте -

руб.

3.5.3 Основная заработная плата

Основная заработная плата рассчитывается по формуле:


 - часовая тарифная ставка с учетом доплат, руб. /ч.;

- трудоемкость выполнения i-го вида работ по проведению прочностных испытаний, ч.

Часовая тарифная ставка инженера равна, по данным бухгалтерии ОАО "АВТОВАЗ":

Часовая тарифная ставка начальника бюро, по данным бухгалтерии ОАО "АВТОВАЗ":

Расчет основной заработной платы сведем в следующую таблицу.

Таблица 23 - основная заработная плата

Наименование показателя

Значение


Базовый вариант (1 этап)

Базовый вариант (2 этап)

Проектный вариант (1 этап)

Проектный вариант (2 этап)

Кол-во работников, чел.

4

1

4

1

Трудоемкость процесса моделирования испытаний на одного работника, ч.

376

120

320

16

Трудоемкость процесса моделиро-вания испытаний на проект, ч.

1504

120

1280

16

Часовая тарифная ставка инженера, руб. /ч.

124,9

159, 19

124,9

159, 19

ИТОГО

187849,6

19102,8

159872

2547,04

В базовом варианте затраты основную заработную плату составят

руб.

В проектном варианте -

руб.

3.5.4 Дополнительная заработная плата

Дополнительная заработная плата определяется по формуле:


 - норматив дополнительной заработной платы, %;

 - основная заработная плата инженера, руб.


Таблица 24 - дополнительная заработная плата

Наименование показателя

Значение, руб.


Базовый вариант

Проектный вариант

Норматив дополнительной заработной платы, %

16

16

Основная заработная плата инженера, руб.

206952,4

162419,04

ИТОГО

33112,38

25987,05


3.5.5 Отчисления на социальное страхование

Расчет отчислений на социальное страхование в фонд социальной защиты населения (ФСЗН) проводится по формуле:


 - норматив отчислений на социальное страхование, %;

 - фонд заработной платы, руб.

Затраты на социальное страхование сведем в следующую таблицу.

Таблица 25 - отчисления на социальное страхование

Наименование показателя

Значение, руб.


Базовый вариант

Проектный вариант

Норматив отчислений на социальное страхование, %

31

31

Основная заработная плата инженера, руб.

206952,4

162419,04

Дополнительная заработная плата инженера, руб.

33112,38

25987,05

ИТОГО

74420,08

58405,89


3.5.6 Амортизация оборудования

Амортизационные отчисления рассчитываются по формуле:


 - первоначальная стоимость оборудования (по данным бухгалтерии ОАО "АВТОВАЗ" за март 2012г.), руб.;

 - норматив амортизационных отчислений на полное восстановление (по данным бухгалтерии "ОАО АВТОВАЗ" за 2011-2012г составляет 25%), %;

t - время использования оборудования для работ по проведению испытаний, ч.;

Расчет затрат на амортизационные отчисления сведем в следующую таблицу 26.

Таблица 26 - Амортизационные отчисления на мебель и оборудование по вариантам (1 этап)

Наименование оборудо-вания

Цена за 1шт., руб.

Кол-во, шт.

Полная стоимость оборудования, руб

Время использования оборудования, ч.

Норматив амортиза-ционных отчислений, %

Действительный годовой фонд времени работы оборудования, ч.

Сумма, руб.

ПЭВМ HP Z200S

36260

4

145040

376

25

1968

6927,72



4

145040

320



5895,93

Монитор HP x20LED WS229AA

6494

4

25976

376



1240,72



4

25976

320



1055,93

Стол

2500

4

10000

376

10


2771,08



4

10000

320



2358,37

Стул

1100

4

4400

376



496,28



4

4400

320



422,37


11435,82


9732,61


Таблица 26 - Амортизационные отчисления на мебель и оборудование по вариантам (2этап)

Наименование оборудования

Цена за 1шт., руб.

Количество, шт.

Полная стоимость оборудования, руб

Время использования оборудования, ч.

Норматив амортиза-ционных отчислений, %

Действ. годовой фонд времени работы оборуд., ч.

Сумма, руб.

ПЭВМ HP Z200S

36260

1

36260

120

25

1968

552,74



1

36260

16



73,69

Монитора HP x20LED WS229AA

6494

1

6494

120



98,99



1

6494

16



13, 19

Стол

2500

1

2500

120

10


221,09



1

2500

16



29,47

Стул

1100

1

1100

120



39,59



1

1100

16



5,27


912,43


121,65


руб.

руб.

3.5.7 Затраты на текущий ремонт

Отчисления на текущий ремонт рассчитываются по формуле:


 - первоначальная стоимость оборудования для проведения работ по проведению испытаний, руб.;

 - норма отчислений на текущий ремонт, 5% (по данным бухгалтерии ОАО АВТОВАЗ);

 - время использования оборудования для проведения испытаний, ч.

 - годовой действительный фонд времени работы оборудования, ч.

Таблица 27 - первоначальная стоимость оборудования

Наименование оборудования

Количество используемого оборудования на 1 этапе, шт.

Количество используемого оборудования на 1 этапе, шт.

Цена, руб. /шт.

Сумма по всему оборудованию на 1 этапе, руб.

Сумма по всему оборудованию на 2 этапе, руб.

ПЭВМ HP Z200S

4

1

36260

145040

36260

Монитор HP x20LED WS229AA

4

1

6494

25976

6494

Стол

4

1

2500

10000

2500

Стул

4

1

1100

4400

1100

ИТОГО

185416

46354


Затраты на текущий ремонт оборудования сведем в следующую таблицу.

Таблица 28 - затраты на текущий ремонт

Наименование показателя


Значение, руб.



Базовый вариант (1 этап)

Базовый вариант (2 этап)

Проектный вариант (1 этап)

Проектный вариант (2 этап)

Действительный годовой фонд времени работы оборудования, ч.

1986

1986

1986

1986

Норматив отчислений на текущий ремонт, %

5

5

5

5

Первоначальная стоимость используемого оборудования, руб.

185416

46354

185416

46354

Время использования оборудования, ч.

376

120

320

16

ИТОГО

1755, 20

140,04

1493,78

18,67


руб.

руб.

3.5.8 Затраты на программное обеспечение

Затраты на программное обеспечение на проведение работ по проведению испытаний конструкций с использованием ИС "Проведение и анализ прочностных расчетов" вычисляются по следующей формуле:


 - капитальные вложения на программное обеспечение для использования в ИС "Проведение и анализ прочностных расчетов", руб.;

 - коэффициент учета стоимости автоматизированной системы;

 - количество испытаний по проектам в год (6 проектов в год) шт.;

 - количество рабочих мест, шт.

В базовом варианте не предусматривается закупка нового программного обеспечения.


Проектный вариант полностью использует программное обеспечение уже закупленное ОАО "АВТОВАЗ" и его стоимость учитываться не будет. Срок эксплуатации программного обеспечения с учетом морального старения в данном случае 4 года (срок продажи программного обеспечения, принятый в разных мировых компаниях, поддерживаемый большинством производителей программного обеспечения). Коэффициент учета стоимости является величиной, обратной сроку эксплуатации системы. Срок эксплуатации ИС "Проведение и анализ прочностных расчетов", с учетом морального старения - 4 года, тогда коэффициент учета стоимости равен 0,25.

Рассчитаем размер суммарных затрат на программное обеспечение для проектного варианта:


3.5.9 Амортизация площади рабочего места

Амортизационные отчисления рассчитываются по формуле:


 - площадь рабочего места

 - цена единицы площади помещения (согласно данным ОАО "АВТОВАЗ" на март 2012 года составляет 4663 руб. / м2), руб. /м2;

 - норма амортизации площади, %;

 - время использования оборудования для проведения испытаний

 - действительный годовой фонд времени работы оборудования

Затраты на амортизацию площади рабочего места сведем в следующую таблицу.

Таблица 29 - амортизация площади рабочего места

Наименование показателя

Базовый вариант (1 этап)

Базовый вариант (2 этап)

Проектный вариант (1 этап)

Проектный вариант (2 этап)

Норма амортизации площади, %

1

1

1

1

Площадь рабочего места, м2

5

5

5

5

Цена единицы площади, руб. /м2

4663

4663

4663

4663

Стоимость площади одного рабочего места, руб.

23315

23315

23315

23315

Количество рабочих мест, чел.

4

1

4

1

Стоимость площади всех рабочих мест для выполнения задач по заказу технологического оборудования

93260

23315

93260

23315

Время использования оборудования, ч.

376

120

320

16

Действительный годовой фонд времени работы оборудования, ч.

1986

1986

1986

1986

Затраты на амортизацию площади, руб

176,56

14,08

150,26

1,87


руб.

руб.

Таблица 30 Себестоимость выполнения работ по проведению испытаний в ИС "Проведение и анализ прочностных расчетов" в расчете на один проект по изменяющимся элементам затрат

Элемент затрат

Значение, руб.


 Базовый вариант

Проектный вариант

Покупные изделия

348

327

Затраты на электроэнергию

5724,06

4568,4

Основная заработная плата

206952,4

162419,04

Дополнительная заработная плата

33112,38

25987,05

Отчисления на соц. страх

74420,08

58405,89

Амортизация оборудования

12348,25

9854,26

Затраты на текущий ремонт

1895,6

1512,45

Затраты на программное обеспечение

0

5285,18

Амортизация площади рабочего места

190,64

152,13

ИТОГО

334991,4

268511,4



3.6 Определение годового экономического эффекта и прочих показателей экономической эффективности от внедрения ИС "Создание шаблонов расчетных моделей" и ИС. "Ведение отчетности по результатам моделирования прочностных испытаний конструкций" для модернизации ИС ".Проведение и анализ прочностных расчетов" для БПР ОММИР НТЦ ОАО "АВТОВАЗ"


Для решения вопроса о внедрении проектного решения используем показатель годового экономического эффекта. Для вычисления данного показателя сравним используемый в бюро прочностных расчетов процессы работ по проведению испытаний по первому базовому варианту с проектным вариантом.

3.6.1 Годовой экономический эффект от модернизации ИС "Проведение и анализ прочностных расчетов"

Ожидаемый годовой экономический эффект от установки и эксплуатации ИС "Проведение и анализ прочностных расчетов" рассчитаем по формуле:

 

С', С" - себестоимость выполнения работ по проведению испытаний в ИС "Проведение и анализ прочностных расчетов" в расчете на один проект по изменяющимся элементам затрат (согласно расчетам в п.3.5.9), руб.;

N - количество испытаний по проектам автомобилей в год, согласно данным БПР ОММИР НТЦ ОАО "АВТОВАЗ" один проект, в среднем ведется 2 месяца, таким образом, в год происходит испытания по 6 проектам, шт.;

 - нормативный коэффициент экономической эффективности капитальных вложений (согласно данным ОАО "АВТОВАЗ" на март 2012 года составляет 0,33);

 - дополнительные капитальные вложения на выполнение работ по проведению испытаний, в расчете на один проект с использованием ИС "Проведение и анализ прочностных расчетов" (согласно таблице 20), руб.

Ожидаемый годовой экономический эффект от внедрения ИС "Проведение и анализ прочностных расчетов" по проектному варианту составит:


3.6.2 Условно-годовой экономический эффект на основе себестоимости от ИС "Проведение и анализ прочностных расчетов"

Условно-годовой экономический эффект от установки и эксплуатации ИС для проведения испытаний рассчитаем по формуле:

 

С', С" - себестоимость выполнения работ по проведению испытаний в ИС "Проведение и анализ прочностных расчетов" в расчете на один проект по изменяющимся элементам затрат (согласно расчетам в п.3.5.9), руб.;

 - количество испытаний по проектам автомобилей в год, согласно данным БПР ОММИР НТЦ ОАО "АВТОВАЗ" один проект, в среднем ведется 2 месяца, таким образом, в год происходит испытания по 6 проектам, шт.;

Ожидаемый условно-годовой экономический эффект от установки и эксплуатации ИС "Проведение и анализ прочностных расчетов" в БПР ОММИР НТЦ БПР ОММИР НТЦ ОАО "АВТОВАЗ" по проектному варианту составит:


3.6.3 Срок окупаемости дополнительных капитальных вложений

Срок окупаемости дополнительных капитальных вложений рассчитывается по формуле:

 

С', С" - себестоимость выполнения работ по проведению испытаний в ИС "Проведение и анализ прочностных расчетов" в расчете на один проект по изменяющимся элементам затрат (согласно расчетам в п.3.5.9), руб.;

 - дополнительные капитальные вложения на выполнение работ по проведению испытаний, в расчете на один проект с использованием ИС "Проведение и анализ прочностных расчетов" (согласно таблице 20), руб.

 - количество испытаний по проектам автомобилей в год, согласно данным БПР ОММИР НТЦ ОАО "АВТОВАЗ" один проект, в среднем ведется 2 месяца, таким образом, в год происходит испытания по 6 проектам, шт.;

Срок окупаемости дополнительных капитальных вложений на АС "Проведение и анализ прочностных расчетов" по проектному варианту составит:


Нормативный срок окупаемости дополнительных капитальных вложений составляет

 года.

При сравнении  и  можно сделать вывод, что внедрение проектного варианта ИС "Проведение и анализ прочностных расчетов" является выгодным с экономической точки зрения, так как  меньше .

3.6.4 Коэффициент экономической эффективности капитальных вложений

Коэффициент экономической эффективности дополнительных капитальных вложений на работы по проведению испытаний, в расчете на один проект с использованием ИС "Проведение и анализ прочностных расчетов" рассчитывается по формуле:

 

С', С" - себестоимость выполнения работ по проведению испытаний в ИС "Проведение и анализ прочностных расчетов" в расчете на один проект по изменяющимся элементам затрат (согласно расчетам в п.3.5.9), руб.;

 - дополнительные капитальные вложения на выполнение работ по проведению испытаний, в расчете на один проект с использованием ИС "Проведение и анализ прочностных расчетов" (согласно таблице 20), руб.

 - количество испытаний по проектам автомобилей в год, согласно данным БПР ОММИР НТЦ ОАО "АВТОВАЗ" один проект, в среднем ведется 2 месяца, таким образом, в год происходит испытания по 6 проектам, шт.;

Коэффициент экономической эффективности дополнительных капитальных вложений на работы по проведению испытаний, в расчете на один проект с использованием ИС "Проведение и анализ прочностных расчетов" по проектному варианту составит:


Нормативный коэффициент экономической эффективности дополнительных капитальных вложений составляет . При сравнении и  можно сделать вывод, что внедрение проектного варианта ИС "Проведение и анализ прочностных расчетов" выгодным с экономической точки зрения, так как  больше .

3.7 Социальный эффект от внедрения ИС "Создание шаблонов расчетных моделей" и ИС "Ведение отчетности по результатам моделирования прочностных испытаний конструкций" для модернизации ИС "Проведение и анализ прочностных расчетов" для БПР ОММИР НТЦ ОАО "АВТОВАЗ"


Модернизация ИС "Проведение и анализ прочностных расчетов" для БПР ОММИР НТЦ ОАО "АВТОВАЗ" позволяет достичь не только экономического эффекта, но и социального.

В качестве социального эффекта от эксплуатации разработанного программного модуля создания шаблонов расчетных моделей для Altair HyperWorks и системы ведения и анализа отчетности по моделированию прочностных испытаний следует рассматривать снижение количества рутинных задач в процессе создания аналогичных расчетных моделей, как следствие снижение вероятности ошибки из-за человеческого фактора. Улучшение организации работы подразделения благодаря созданию единообразной функциональной базы данных по результатам прочностных испытаний с возможностью создавать отчеты по итогам работы по проекту.

3.8 Выводы и предложения


Целью данного раздела являлось обоснование экономической целесообразности разработки системы создания шаблонов расчетных моделей для Altair HyperWorks и системы ведения и анализа отчетности по моделированию прочностных испытаний для ОАО "АВТОВАЗ".

Модернизация ИС позволяет снизить трудоемкость работ по решению задач в процессе проведения и анализа результатов прочностных испытаний на 20%, что позволило добиться роста производительности труда. Данное условное высвобождение при неизменном количестве рабочих мест позволило повысить эффективность работы инженеров-конструкторов, использования их для решения других задач, связанных с подготовкой производства на ОАО "АВТОВАЗ". Окупаемость вложений происходит уже через 4,6 месяца

Общие капитальные вложения на выполнение работ по разработке программного обеспечения по изменяющимся элементам затрат меньше, чем данные капитальные затраты для действующего ручного варианта, что позволит получить ожидаемый годовой экономический эффект в размере 348325,08 руб.

 


4. Безопасность жизнедеятельности


Цель данного раздела является - улучшение условий труда работников бюро прочностных расчетов отдела математического моделирования и расчетов НТЦ ОАО "АВТОВАЗ", а также принятие мер противопожарной безопасности и мер по охране окружающей среды.

Обеспечение безопасности жизнедеятельности необходимо для обеспечения комфортных условий труда сотрудников, а главное - сохранения их здоровья и чистоты окружающей среды. Безопасными условиями труда называют такие условия труда, при которых воздействие на сотрудников вредных или опасных производственных факторов исключено, либо уровни их воздействия не превышают установленных нормативов [23].

Вредный производственный фактор - такой фактор, воздействие которого на работника может стать причиной заболевания. Опасный производственный фактор - такой фактор, воздействие которого на работника может привести к травме.

Работа сотрудников инженеров, занимающихся планированием проведением моделирования испытаний, тесно связана с применением персонального компьютера, а следовательно, с дополнительными вредными и опасными факторами. Необходимо учитывать их как можно более полно для проектирования действительно безопасного и комфортного рабочего места, организация которого также будет наносить минимальный вред окружающей среде. В условиях применения ПК возможно наличие следующих опасных и вредных факторов [24]:

опасность поражения электрическим током;

опасность возникновения пожара;

неблагоприятные температурно-климатические условия;

шум;

вибрация;

недостаточная или излишняя освещённость;

неудобное рабочее место;

радиация;

напряжение глаз в связи с продолжительной работой на ПК.

Задачи специалиста в области безопасности жизнедеятельности при проектировании рабочего места сводятся к:

Анализу возможных источников опасностей для здоровья работника.

Разработке методов и средств защиты человека на рабочем месте.

Постоянному поддержанию допустимых условий (параметры микроклимата, освещение и др.) жизнедеятельности работника.

Определению негативных воздействий производств и технических систем на окружающую среду, снижение влияния вредных и опасных факторов до допустимых значений.

Разработке мер по минимизации ущерба при ликвидации последствий чрезвычайных ситуаций.

Обучению работников основам безопасности жизнедеятельности.

Для обеспечения единых критериев оценки эффективности систем экологического менеджмента различных предприятий разработана система стандартов ISO 14000. Основным предметом системы стандартов является система экологического менеджмента (Environmental Management System, EMS). Стандарты ISO 14000 являются не обязательными для использования в организациях, а добровольными [25].

Положения этих стандартов содержат указания о том, что в организации должны соблюдаться определенные процедуры по обеспечению экологической безопасности, должны быть подготовлены определенные документы, должен быть назначен ответственный в каждой конкретной области

Предполагается, что система стандартов будет обеспечивать уменьшение неблагоприятных воздействий на окружающую среду на трех уровнях:

.        Организационном - через улучшение экологического "поведения" корпораций.

2.      Национальном - через создание существенного дополнения к национальной нормативной базе и компонента государственной экологической политики.

.        Международном - через улучшение условий международной торговли.

4.1 Улучшение условий труда работников бюро прочностных расчетов отдела математического моделирования и расчетов НТЦ ОАО "АВТОВАЗ"


В операциях процесса проведения испытаний конструкций в БПР ОММИР ОАО "АВТОВАЗ" задействованы операторы ЭВМ. В обязанности оператора входит работа с компьютерными моделями автомобиля, что приводит к повышенным нагрузкам: визуальным, физическим (нахождение в течение длительного времени в сидячем положении), эмоциональным (монотонность работы).

Разрабатываемая система позволит снизить нагрузку на работников и улучшить условия труда, за счёт выполнения операции синхронизации автоматическом режиме, снижая таким образом, визуальную нагрузку на оператора и освобождая от лишней физической нагрузки и монотонности работы, за счёт высвобождения времени.

4.1.1 Факторы рабочей среды и категории тяжести работ

Рабочая среда, человек - оператор представляет собой совокупность физических, химических, биологических социально-психологических и эстетических факторов внешней среды, воздействующих на оператора.

Операторы ЭВМ сталкиваются с воздействием таких физически опасных и вредных производственных факторов [24], как:

повышенная температура внешней среды;

отсутствие или недостаточная освещённость рабочей зоны;

электрический ток;

статическое электричество и другие.

Кроме того, существуют ещё и психофизические факторы [24], среди которых можно выделить:

умственное перенапряжение;

перенапряжение зрительных и слуховых анализаторов;

монотонность труда;

эмоциональные перегрузки.

Воздействие указанных неблагоприятных факторов приводит к снижению работоспособности, вызванной развивающимся утомлением.

Появление и развитие утомления связано с изменениями, возникающими во время работы в центральной нервной системе, с тормозными процессами в коре головного мозга.

4.1.2 Микроклимат рабочей зоны

Микроклимат производственных помещений - это климат внутренней среды этих помещений, который определяется действующими на организм человека сочетаниями температуры, влажности и скорости движения воздуха [23].

Помещения, в которых выполняются работы операторами ЭВМ, являются помещениями I категории (выполняются легкие физические работы), поэтому должны соблюдаться следующие требования:

оптимальная температура воздуха - 22С (допустимая - 20-24С);

оптимальная относительная влажность воздуха - 40-60% (допустимая - не более 75%);

скорость движения воздуха не более 0.1м/с.

Для создания и автоматического поддержания оптимальных значений температуры, влажности, чистоты и скорости движения воздуха, в холодное время года используется водяное отопление, в теплое время года применяется кондиционирование воздуха. Кондиционер представляет собой вентиляционную установку, которая с помощью приборов автоматического регулирования поддерживает в помещении заданные параметры воздушной среды. Для предотвращения распространения вирусных заболеваний необходимо, чтобы в кондиционере был установлен биофильтр, так как пространство внутри кондиционера является благоприятной средой для развития бактерий, попавших туда с воздухом. Кроме этого кондиционер должен обладать ионизатором воздуха, который нужен для очистки воздуха от пыли, способствуя коагуляции мелких частиц пыли, находящейся в воздухе, что способствует выпадению её в осадок. Кроме этого ионизатор воздуха способствует формированию в воздухе положительно заряженных частиц, которые благотворно влияют на работу персонала в таком помещении.

4.1.3 Освещение помещений и рабочих мест

Искусственное освещение в помещениях эксплуатации ПЭВМ осуществляется системой общего равномерного освещения [23]. В производственных и административно - общественных помещениях, в случаях преимущественной работы с документами, разрешено применение системы комбинированного освещения (к общему освещению дополнительно устанавливаются светильники местного освещения, предназначенные для освещения зоны расположения документов).

Освещённость на поверхности стола в зоне размещения рабочего документа должна быть 300-500 лк, а также допускается установка светильников местного освещения для подсветки документов, но с таким условием, чтобы оно не создавало бликов на поверхности экрана и не увеличивало освещенность экрана более чем на 300 лк.

В качестве источников света при искусственном освещении должны применяться преимущественно люминесцентные лампы типа ЛБ. А именно должны вместо ЛБ40 применяться лампы ЛБ36, так как у ЛБ36 световой поток составляет 3050лм, 3250лм у ЛБ40, что даёт экономию электроэнергии на 4 Вт. При устройстве отражённого освещения в административно-общественных помещениях допускается применение металлогалогенных ламп мощностью до 250Вт. Допускается применение ламп накаливания в светильниках местного освещения.

Общее освещение следует выполнять в виде сплошных или прерывистых линий светильников, расположенных сбоку от рабочих мест, параллельно линии зрения пользователя при рядном расположении ЭВМ. При периметральном расположении компьютеров линии светильников должны располагаться локализовано над рабочим столом, ближе к его переднему краю, обращенному к оператору.

Для обеспечения нормируемых значений освещённости в помещениях использования ЭВМ следует проводить чистку стекол оконных рам и светильников не реже двух раз в год и проводить своевременную замену перегоревших ламп.

В связи с тем, что естественное освещение слабое, на рабочем месте должно применяться также искусственное освещение.

4.1.4 Воздействие шума

В помещениях с низким уровнем общего шума где работают операторы ЭВМ, источниками шумовых помех могут стать вентиляционные установки кондиционеры или периферийное оборудование для ЭВМ (плоттеры, принтеры и др.) [23].

Длительное воздействие этих шумов отрицательно сказывается на эмоциональном состоянии персонала.

Согласно ГОСТ 12.1.003-83 с дополнениями 1989 г. И санитарным нормам СН 2.2.4/2.1.8.562 - 96 "Шум на рабочих местах, в помещениях жилых общественных зданий и на территории жилой застройки" эквивалентный уровень звука не должен превышать 50дБА. Для того, чтобы добиться этого уровня шума рекомендуется применять звукопоглощающее покрытие стен.

В качестве мер по снижению шума можно предложить следующее:

облицовка потолка и стен звукопоглощающим материалом (снижает уровень шума на 2-3 дб);

экранирование рабочего места (постановкой перегородок, диафрагм);

установка в компьютерных помещениях оборудования, производящего минимальный шум;

рациональная планировка помещения.

4.1.5 Уровень напряженности электромагнитного поля

Электромагнитные поля, характеризующиеся напряженностями электрических и магнитных полей, наиболее вредны для организма человека.

Основным источником этих проблем, связанных с охраной здоровья людей, использующих в своей работе автоматизированные информационные системы на основе персональных компьютеров, являются дисплеи (мониторы), особенно дисплеи с электронно-лучевыми трубками. Они представляют собой источники наиболее вредных излучений, неблагоприятно влияющих на здоровье инженера [23].

ЭВМ являются источниками излучений, среди которых:

мягкое рентгеновское;

ультрафиолетовое 200-400нм;

видимое 400-700нм;

ближнее инфракрасное 700-1050нм;

радиочастотное 3кГц-30МГц;

электростатических полей.

Ультрафиолетовое излучение полезно в небольших количествах, но в больших дозах приводит к дерматиту кожи, головной боли, рези в глазах. Инфракрасное излучение приводит к перегреву тканей человека (особенно хрусталика глаза), повышению температуры тела. Уровни напряженности электростатических полей должны составлять не более 20 кВ/м. Поверхностный электростатический потенциал не должен превышать 500В. При повышенном уровне напряжённости полей следует сократить время работы за компьютером, делать пятнадцатиминутные перерывы в течение полутора часов работы и, конечно же, применять защитные экраны.

Не исключено возникновение опасности по уровням напряжённости электромагнитного поля. На расстоянии 5-10 от экрана и корпуса монитора уровни напряжённости могут достигать 140 В/м по электрической составляющей, что значительно превышает допустимые значения СанПин 2.2.2/2.4.1340-03. Предельно допустимые значения характеристик ЭМП указаны в таблице 31.

Для предупреждения внедрения опасной техники все дисплеи должны проходить испытания на соответствие требованиям безопасности (например, международные стандарты MRP2, TCO 03).

Таблица 31 - Предельно допустимые значения характеристик ЭМП

Наименование параметров

Допустимое значение

Напряженность электромагнитного поля по электрической составляющей на расстоянии 50 см от поверхности видеомонитора

10 В/м

Напряженность электромагнитного поля по магнитной составляющей на расстоянии 50 см от поверхности видеомонитора

0,3 А/м

Напряженность электростатического поля не должно превышать: для взрослых пользователей

20 кВ/м

Напряженность электромагнитного поля на расстоянии 50 см вокруг ВДТ по электрической составляющей должна быть не более: в диапазоне частот 5 Гц - 2 кГц в диапазоне частот 2 - 400 кГц

25 В/м 2,5 В/м

Плотность магнитного потока должна быть не более: в диапазоне частот 5 Гц - 2 кГц в диапазоне частот 2 - 400 кГц

250нТл 25 нТл

Поверхностный электростатический потенциал не должен превышать

500 В


Кроме того, для предупреждения утомляемости и исключения вредных воздействий электромагнитных излучений, необходимо делать перерывы, суммарное время которых при восьмичасовом рабочем дне должно составлять 50 минут.

4.1.6 Организация рабочего места

Производственная деятельность оператора ЭВМ заставляет его продолжительное время находиться в сидячем положении, которое является вынужденной позой, поэтому организм постоянно испытывает недостаток в подвижности и активной физической деятельности. При выполнении работы сидя большую роль играет плечевой пояс. Перемещение рук в пространстве влияет не только на работу мышц плечевого пояса и спины, но и на положение позвоночника, таза и даже ног.

Чтобы исключить возникновение заболеваний необходимо иметь возможность свободной перемены поз. Для этого необходимо соблюдать режим труда и отдыха с перерывами, заполняемыми "отвлекающими" мышечными нагрузками на те звенья опорно-двигательного аппарата, которые не включены в поддержание основной рабочей позы.

Антропологические характеристики человека определяют габаритные и компоновочные параметры его рабочего места, а также свободные параметры отдельных его элементов [24].

По условиям работы рабочее место инженера относится к индивидуальному рабочему месту работы сидя.

Рабочее место оператора ЭВМ должно занимать площадь не менее 5 м2 для мониторов с ЭЛТ и 4,2 м2 для LCD-мониторов, высота помещения должна быть не менее 3 м, а объём - не менее 20 м3 на одного человека. Рабочее место оператора ЭВМ составляет 4,5 м2, а объём 15 м3, что не соответствует приведенным требованиям. Предлагается организовать рабочее место оператора следующим образом. Высота над уровнем пола рабочей поверхности, за которой работает оператор, должна составлять 720 мм. Желательно, чтобы рабочий стол оператора при необходимости можно было регулировать по высоте в пределах 680 - 780 мм. Оптимальные размеры поверхности стола 1600 х 1000 мм. Под столом должно иметься пространство для ног с размерами по глубине 650 мм. Рабочий стол оператора должен также иметь подставку для ног, расположенную под углом 15° к поверхности стола. Длина подставки 400 мм, ширина - 350 мм. Удалённость клавиатуры от края стола должна быть не более 300 мм, что обеспечит оператору удобную опору для предплечий. Расстояние между глазами оператора и экраном видеодисплея должно составлять 40 - 80 см.

Рабочий стул должен быть снабжен подъёмно-поворотным механизмом. Высота сиденья должна регулироваться в пределах 400 - 500 мм. Глубина сиденья должна составлять не менее 380 мм, а ширина - не менее 400 мм. Высота опорной поверхности спинки не менее 300 мм, ширина - не менее 380 мм. Угол наклона спинки стула к плоскости сиденья должен изменяться в пределах 90 - 110°С.

4.1.7 Комплексная оценка факторов рабочей среды

Различают четыре уровня воздействия факторов рабочей среды на человека, необходимые для их учёта и нормирования:

комфортная среда - обеспечивает оптимальную динамику работоспособности оператора, хорошее самочувствие и сохранение его здоровья;

относительно дискомфортная рабочая среда - обеспечивает при воздействии в течение определённого интервала времени заданную работоспособность и сохранение здоровья, но вызывает у человека субъективные ощущения и функциональные изменения, не выходящие за пределы нормы;

экстремальная рабочая среда - приводит к снижению работоспособности оператора и вызывает функциональные изменения, выходящие за пределы нормы, но не ведущие к патологическим изменениям или невозможности выполнения работы;

сверхэкстремальная среда - приводит к возникновению у человека патологических изменений или невозможности выполнения работы.

Комплексную оценку факторов рабочей среды проводят на основе методики физиологической классификации тяжести работ.

Под тяжестью работ понимают совокупность воздействия всех факторов рабочей среды на здоровье человека и его работоспособность. Все выполняемые работы по тяжести подразделяют на шесть категорий.

К первой категории относят работы, выполняемые в оптимальных условиях рабочей среды при благоприятной физической, умственной и нервно-эмоциальной нагрузке.

Ко второй категории относят работы, выполняемые в условиях, при которых фактические уровни производственных факторов соответствуют предельно допустимым концентрациям по действующим санитарным правилам, нормам и гигиеническим нормативам.

К третьей категории относят работы, при которых вследствие не вполне благоприятных условий труда у работающего формируются реакции, характерные для пограничного состояния организма.

К четвёртой категории относят работы, при которых воздействие неблагоприятных (опасных и вредных) производственных факторов приводит к реакциям, характерным для более глубокого - предпатологического-пограничного состояния у практически здоровых людей. Большинство физиологических показателей при этом ухудшается, особенно в конце рабочих периодов; работоспособность поддерживается только путём мобилизации дополнительных ресурсов (резервов) организма.

К пятой категории относят работы, при которых в результате воздействия весьма неблагоприятных условий труда, у работающих вскоре формируются реакции, характерные для патологического состояния организма.

К шестой категории относят работы, при которых подобные реакции возникают вскоре после начала трудового периода.

В данный момент для выполнения операций управления ключами пользователей операторам ЭВМ большую часть отчётов необходимо делать вручную, а при внедрении разработанной системы доля ручных операций значительно сократится. Для того, чтобы определить: изменились ли условия труда и каким именно образом необходимо рассчитать интегральную бальную оценку тяжести труда для двух вариантов выполнения операций - ручного и автоматического.

Для определения категории тяжести работ каждый из факторов рабочей среды, реально действующий на человека, оценивают по шестибалльной шкале и определяют интегральную балльную оценку тяжести труда.

Число баллов по каждому фактору проставляют в карте условий труда с учётом продолжительности его действия в течение смены (8 часов или 480 мин):


где:  - удельный вес времени действия i-го фактора;

 - время действия i-го фактора, мин.

Промежуточные расчёты для оценки тяжести труда оператора ЭВМ при действующем варианте представлены в таблице 32, а для оператора разработанной системы - в таблице 33.

Таблица 32 - Расчёт интегральной оценки тяжести труда оператора ЭВМ действующей системы

Фактор рабочей среды и условия труда     Показатель         Значение показателя       Балльная оценка фактора                Продолжительность действия фактора , минУдельный вес времени действия фактора

Оценка удельной тяжести фактора рабочей среды



 

1

2

3

4

5

6

7

Температура воздуха на рабочем месте в помещении, С

23 - 2831200,250,75






Шум уровень звука, дБА

Ниже 68148011






Освещённость рабочего места, лк

0,8…1,2 нормы по СНиП248012






Рабочее место поза и перемещение в пространстве

Стационарное рабочее место12400,50,5






Сменность

Одна148011






Продолжительность непрерывной работы в течение суток, ч

<822400,51






Нервно-эмоциональная нагрузка

Монотонная работа по вводу данных32400,51,5








Таблица 33 - Расчёт интегральной бальной оценки тяжести труда оператора ЭВМ разработанной системы

Фактор рабочей среды и условия труда     Показатель         Значение показателя       Балльная оценка фактора                Продолжительность действия фактора , минУдельный вес времени действия фактора

Оценка удельной тяжести фактора рабочей среды



 

1

2

3

4

5

6

7

Температура воздуха на рабочем месте в помещении, С

23 - 2831200,250,75






Шум уровень звука, дБА

Ниже 68148011






Освещённость рабочего места, лк

0,8…1,2 нормы по СНиП248012






Рабочее место поза и перемещение в пространстве

Стационарное рабочее место12400,50,5






Сменность

Одна148011






Продолжительность непрерывной работы в течение суток, ч

4 часа22400,51






Нервно-эмоциональная нагрузка

Автоматизированная работа по вводу12400,50,5







После расчёта интегральной балльной оценки определяется категория тяжести выполняемой работы по интегральной оценке тяжести, которая рассчитывается по формуле:


где:  - наивысшая из полученных частных балльных оценок ;

 - балльная оценка по i-ому из учитываемых факторов (частная бальная оценка);

N - общее число факторов;

n - число учитываемых факторов без учёта одного фактора .

Для рабочего места оператора ЭВМ при действующем варианте системы получена следующая интегральная балльная оценка тяжести:


Данная оценка соответствует третьей категории тяжести работ.

Для рабочего места оператора ЭВМ при внедрении разработанной системы получена следующая интегральная балльная оценка тяжести (расчёт производится по формуле:


Труд оператора ЭВМ относится к третьей категории тяжести работ.

Из приведённых расчётов можно сделать вывод, что внедрение разработанной системы позволит улучшить условия труда, но незначительно, не изменяя категорию тяжести выполняемых работ.

4.2 Пожарная безопасность


Пожарная безопасность - состояние объекта, характеризуемое возможностью предотвращения возникновения и развития пожара, а также воздействия на людей и имущество опасных факторов пожара (пламя, повышенная температура окружающей среды, токсичных продуктов горения). Пожарная безопасность объекта должна обеспечиваться системами предотвращения пожара и противопожарной защиты, в том числе организационно-техническими мероприятиями.

На территории Российской Федерации действуют следующие нормативные документы в области пожарной безопасности:

федеральный закон № 69-ФЗ "О пожарной безопасности";

правила пожарной безопасности (ППБ 01-03);

федеральный закон № 123-ФЗ "Технический регламент о требованиях пожарной безопасности";

федеральный закон № 384-ФЗ "Технический регламент о безопасности зданий и сооружений".

Помещения по взрывопожарной и пожарной опасности делятся на следующие категории:

категория помещения "А" взрывопожароопасная: помещения, в которых находятся горючие газы, легко воспламеняющиеся жидкости с температурой вспышки не более 28С в таком количестве, что могут образовывать парогазовоздушные смеси, при воспламенении которых развивается расчётное избыточное давление взрыва в помещении, превышающее 5кПа, или вещества и материалы, способные взрываться и гореть при взаимодействии с водой, кислородом воздуха или друг с другом в таком количестве, что расчётное избыточное давление взрыва в помещении превышает 5кПа;

категория помещения "Б" взрывопожароопасная: помещения, в которых горючие пыли или волокна, легковоспламеняющиеся жидкости с температурой вспышки не более 28С, горючие жидкости находятся в таком количестве, что могут образовывать взрывоопасные пылевоздушные и паровоздушные смеси, при воспламенении которых развивается расчётное избыточное давление взрыва в помещении, превышающее 5кПа;

категория помещения "В1" - "В4" пожароопасная: помещения, в которых горючие и трудногорючие жидкости, твёрдые горючие и трудногорючие вещества и материалы и материалы (в том числе пыли и волокна), вещества и материалы, находящиеся в помещении, способны при взаимодействии с водой, кислородом воздуха или друг с другом гореть, при условии, что помещения, в которых они имеются в наличии или обращаются, не относятся к категориям А или Б;

категория помещения "Г" умеренная пожароопасность: помещения, в которых находятся негорючие вещества и материалы в горячем, раскаленном или расплавленном состоянии, процесс обработки которых сопровождается выделением лучистого тепла, искр и пламени; горючие газы, жидкости и твёрдые вещества, которые сжигаются или утилизируются в качестве топлива;

категория помещения "Д" пониженная пожароопасность: помещения, в которых находятся негорючие вещества и материалы в холодном состоянии.

4.2.1 Меры пожаробезопасности для офисных помещений

Так как офисные помещения относятся категории "B1" - "B4", то для таких помещений предусмотрена инструкция о мерах пожаробезопасности для офисных помещений. Эта инструкция устанавливает:

основные требования пожарной безопасности для всех работников организации в соответствии с действующим законодательством;

ответственность за обеспечение пожарной безопасности помещений, которую несут ответственные лица, работающие в этих помещениях;

строгий противопожарный режим, целью которого является недопущение пожаров и загораний от неосторожного обращения с огнём, курения, от небрежного ведения огневых работ, от оставленных без присмотра включенных в электросеть электронагревательных приборов;

строго определённые и соответствующим образом оборудованные места для курения, обеспеченные средствами пожаротушения;

строгий запрет разведения костров на территории склада;

строгое соблюдение установленного противопожарного режима каждым работником организации, умение работников пользоваться первичными средствами пожаротушения и знание работниками путей эвакуации на случай пожара;

недопуск к работе лиц, не прошедших первичный противопожарный инструктаж;

привлечение к административной ответственности лиц, нарушающих требования пожарной безопасности.

4.2.2 Средства пожаротушения и порядок их применения

К первичным средствам пожаротушения относятся несколько видов огнетушителей: ОХП - 10, ОУ-2, ОУ-5, ОУ-8, воздушнопенная установка ВПУ-140, пожарные краны ПК и пожарные щиты.

Химический пенный огнетушитель

ОХП-10 предназначен для тушения загораний и небольших пожаров твёрдых материалов и горючих жидкостей. ОХП-10 представляет собой стальной сварной баллон, горловина которого закрыта крышкой с запорным устройством. Заряд огнетушителя состоит из кислотной и щелочной части. Дальность подачи 6-8 метров. Для приведения огнетушителя в действие нужно поднести его к месту загорания повернуть рукоятку клапана на 180 градусов до отказа, перевернуть огнетушитель вверх днищем и направить струю пены на очаг возгорания. В случае отсутствия струи пены после откидывания рукоятки и переворачивания огнетушителя немедленно прочистить спрыск (отверстие, через которое выходит струя пены).

Тушить пенными огнетушителями категорически запрещается: электропроводку, оборудование, находящееся под напряжением, и другие энергоустановки.

Ручные углекислотные огнетушители ОУ-2 ОУ-5 ОУ-8

Предназначены для тушения небольших начальных загораний различных веществ и материалов, за исключением веществ, горение которых происходит без доступа воздуха (целлулоид, пироксилин, термит и другие).

Углекислотные огнетушители представляют собой стальные баллоны, в горловины которых ввернуты латунные вентили с сифонными трубками, маховички вентилей должны быть опломбированы. Для тушения пожара огнетушитель следует поднести к очагу горения, направить раструб-снегообразователь на очаг пожара и отвернуть до отказа вентиль маховичка против часовой стрелки. Во время работы огнетушителя не рекомендуется держать баллон в горизонтальном положении в связи с тем, что такое положение баллона затрудняет выход из него углекислоты через сифонную трубку.

Категорически запрещается размещать огнетушители вблизи отопительных приборов и на солнцепёке.

Воздушно-пенная установка пожаротушения ВПУ-140

ВПУ-140 представляет собой стальной цилиндрический резервуар ёмкостью 140 л, заполненный готовым раствором воды пенообразователем ПО-1, и применяется для тушения горючих и легковоспламеняющихся жидкостей и материалов. К резервуару подведены трубопроводы от воздушной магистрали и внутренней водопроводной сети. Приведение установки в действие заключается в раскатывании рукава в направлении очага горения и открытии вентиля воздушной магистрали для тушения пожара пеной.

ВПУ-140 не применяется для тушения электроустановок, проводов, находящихся под напряжением.

Внутренний пожарный кран (ВПК)

Внутренний пожарный кран является надёжным средством тушения пожаров. Внутренний пожарный кран устанавливается в стенной нише или в специальном шкафу (ящике), оборудуется пожарным напорным рукавом и стволом. Чтобы привести в действие внутренний ПК, надо открыть дверцу шкафа, раскатать рукав в направлении очага горения и открыть вентиль пожарного крана для пуска воды.

Внутренний пожарный кран не применяется для тушения электроустановок, проводов, находящихся под напряжением, а также для тушения веществ, образующих с водой горючие и взрывоопасные соединения и газы.

Пожарный щит

Для удобства и содержания первичных средств пожаротушения устанавливаются пожарные щиты. На них крепятся огнетушители (не менее 2-х штук), лопата, багор, кирка и рядом - ящик с песком.

Для локализации небольших очагов загорания необходимо иметь полотна из асбеста или грубошерстной ткани. Пожарные щиты окрашиваются в бело-красный цвет и располагаются на видном и доступном месте.

4.3 Экологический менеджмент


Стандарт ISO 14000 разработан международной организацией, которая является Всемирной федерацией национальных организаций по стандартизации. Общая цель стандарта - оказать помощь предприятию в разработке и внедрении системы экологического менеджмента с целью совершенствования природоохранной деятельности и обеспечения экологической безопасности производства.

Стандарт ISO 14000 является добровольным, но страны Европейского союза приняли решение не поддерживать никаких отношений с предприятиями, не сертифицированными по этому стандарту.

В АО "АвтоВАЗ" ведутся планомерные работы по обеспечению комплексной экологической безопасности производства на долгосрочный период и реализации системы экологического менеджмента предприятия. Запланированы и поэтапно проводятся мероприятия по повышению экологической безопасности, в том числе решения по очистке промышленных стоков, выбросов в атмосферу, утилизации отходов, созданию оборотных систем водоснабжения. Целью ставится рациональное использование природных ресурсов, внедрение ресурсосберегающих технологий, минимизация воздействия возможных вредных экологических факторов на окружающую среду.

В 2005 году система экологического менеджмента АО "АвтоВАЗ" была сертифицирована на соответствие ISO 14001-2004 и в октябре 2006 года успешно прошла контрольный аудит. В настоящее время АвтоВАЗ является одним из немногих российских предприятий, добившихся столь высоких результатов в области экологии.

4.4 Обоснование технологической планировки оборудования БПР ОММИР


Прежде чем приступить к организации рабочего места инженера, необходимо провести анализ планировки помещения.

На рисунке ниже показана исходная схема планировки кабинета, в котором работают сотрудники отдела заказа и размещения технологического оборудования.

Размеры помещения: длина - 6,7м, ширина - 6м, высота - 3м.

Площадь помещения - 40,2м2.

Количество рабочих мест - 7.

Рабочие места оборудованы ЖК мониторами, расстояние между боковыми поверхностями мониторов превышают 1.2 м. Это соответствует нормам.

Окна в рассматриваемом помещении ориентированы на юг, поэтому рекомендуемый цвет стен - зеленовато-голубой, а пола - зелёный.

В рассматриваемом помещении коэффициенты отражения принимают следующие значения:

коэффициент отражения побеленного потолка - 0.7;

коэффициент отражения от стен, окрашенных в зеленовато-голубой цвет - 0.6;

коэффициент отражения от пола - 0.25.

Показатели отражения соответствуют нормам.

Рекомендуется размещать рабочие столы следует таким образом, чтобы естественный свет падал преимущественно сбоку. Что и соответствует норме.

В процессе своей производственной деятельности, инженер находится в сидячем положении. Это положение является вынужденной позой, поэтому организм постоянно испытывает недостаток в подвижности и активной физической деятельности. Чтобы исключить возникновение заболеваний, рабочее место инженера необходимо организовать в соответствии с эргономическими требованиями.

Таблица 34 - Показатели рабочего места оператора компьютера

Показатель

Величина

Высота стола с клавиатурой, см

62 - 88

Высота стола с экраном, см

90 - 128

Расстояние от экрана до края стола, см

40 - 115

Наклон экрана, град

-15 - +20


Соблюдение приведённых требований снизит риск профессиональных заболеваний и позволит снизить утомляемость на рабочем месте.

4.5 Возможные чрезвычайные ситуации


Базовая классификация ЧС техногенного характера строится по типам и видам чрезвычайных событий, инициирующих ЧС:

. Транспортные аварии (катастрофы) - могут быть двух видов: происходящие на производственных объектах, не связанных непосредственно с перемещением транспортных средств (депо, станции, автовокзалы, порты и др.), и случающиеся во время движения транспортных средств. Первый вид носит общий характер, второй - специфический, связанный в большинстве своём с тяжелыми последствиями.

. Пожары, взрывы, угроза взрывов - самые распространённые ЧС в современном индивидуальном обществе наиболее часто встречающиеся и, как правило, с тяжёлыми социальными, экономическими последствиями.

. Аварии с выбросом (угрозой выброса) ХОВ - классификация ЧС с ними может быть проведена, например, по масштабу распространения ядовитого вещества, его поражающим свойствам, продолжительности действия и т.д. Некоторые токсические вещества в определённых условиях (при пожарах) в результате химических реакций могут образовывать ядовитые соединения. Все эти ситуации также требуют отдельного учёта.

. Аварии с выбросом (угрозой выброса) РВ - относятся к самостоятельному типу. Серьёзную опасность представляет транспортировка радиационно-опасных материалов.

. Аварии с выбросом (угрозой выброса) биологически опасных веществ - не частое явление. Однако, учитывая тяжесть последствий в случае попадания чужых биологически опасных веществ в окружающую среду, такие аварии отражены в классификации отдельно, но без большой детализации.

. Внезапное обрушение зданий, сооружений - подобного типа происшествия происходят не сами по себе, а инициируются какими-то побочными факторами. Последствия их трудно предсказуемы. Обычно они приводят к большим человеческим жертвам.

. Аварии на электроэнергетических системах и аварии в коммунальных системах жизнеобеспечения - редко сопровождаются гибелью людей. Они могут служить причиной серьёзных нарушений и даже приостановки работы объектов сельского хозяйства и промышленности.

. Аварии на очистных сооружениях - это связано не только с резким отрицательным их воздействием на обслуживающий персонал объектов и жителей близлежащих населённых пунктов, но и с залповыми выбросами отравляющих токсических и просто вредных веществ в окружающую среду.

. Гидродинамические аварии - возникают в основном при разрушении (прорыве) гидротехнических сооружений, чаще всего плотин.

Одним из основных способов защиты является своевременный и быстрый вывоз или вывод людей из опасной зоны, т.е. эвакуация. Вид эвакуации определяется видом, характером и условиями ЧС. Планомерная и экстренная эвакуации различаются временными рамками. Экстренная эвакуация вызывается быстротекущими процессами накопления негативных факторов в зоне ЧС или изначально высокими уровнями этих факторов.

4.6 Выводы по разделу


В данном разделе дипломного проекта рассмотрены темы, касающиеся как политики предприятия в области экологии, так и вопросы безопасности жизнедеятельности для оператора ПЭВМ.

При анализе вредных производственных факторов выявлены производственные факторы, которые присутствуют или могут присутствовать временно при деятельности инженера отдела заказа технологического оборудования. Некоторые вредные производственные факторы рассмотрены подробно. Описаны мероприятия для обеспечения пожарной безопасности, оптимального освещения рабочего места, защиты от поражения электрическим током. Также определены и прописаны параметры микроклимата.

При разработке технологической планировки оборудования и административно-бытовых помещений приведена исходная схема помещения и разработана рекомендуемая схема помещения. Площадь рассматриваемого помещения 40,2 м2, длина - 6,7 м, ширина - 6 м, высота - 3м. Количество рабочих мест - 7. Так как окна ориентированы на юг, рекомендуемый цвет стен - зеленовато-голубой, а пола - зелёный. В разделе приведены показатели рабочего места оператора компьютера.

Также в данном разделе расписаны экологический менеджмент ОАО "АВТОВАЗ" и возможные чрезвычайные ситуации на предприятии.

Заключение


Цель дипломного проекта - модернизация процессов моделирования прочностных испытаний конструкций автомобиля, ведения отчетности и анализа результатов моделирования за счет разработки ИС создания шаблонов расчетных моделей и ИС ведения и анализа отчетности по результатам моделирования прочностных испытаний конструкций автомобиля.

В ходе анализа базовых процессов моделирования прочностных испытаний автомобиля и анализа их результатов были выявлены недостатки:

.        наличие рутинных повторяющихся операций при создании расчетных моделей для конструкций;

2.      отсутствие единообразной базы данных для ведения отчетности по результатам моделирования прочностных испытаний;

.        большая трудоемкость составления итоговой отчетности по проекту моделирования прочностных испытаний конструкций.

При поиске путей решения поставленной проблемы было решено, дописать имеющуюся систему до требуемого функционала. Для разработки ПО для модернизации имеющейся ИС использовалась модель RAD (быстрая разработка приложений).

ИС "Создание шаблонов расчетных моделей" и ИС "Ведение и анализ отчетности по результатам моделирования прочностных испытаний конструкций" разрабатывались на объектно-ориентированном языке программирования Delphi в интегрированной среде разработки Delphi Borland 7.0.

Общие капитальные вложения на модернизацию ИС "Проведение и анализ прочностных расчетов" составляют 153196,7 руб.

От использования данной системы ожидается:

¾      годовой эффект 348325,08 руб.;

¾      условно годовой экономический эффект 398880 руб.;

¾      срок окупаемости 4,6 месяца;

¾      коэффициент экономической эффективности 2,603;

¾      снижение годовой трудоёмкости на 20%.

При анализе вредных производственных факторов выявлены производственные факторы, которые присутствуют или могут присутствовать временно при деятельности БПР ОММИР. При расчёте оптимального освещения рабочего места определён необходимый световой поток F=300лм. Для создания и автоматического поддержания оптимальных значений температуры, влажности, чистоты и скорости движения воздуха, в холодное время года используется водяное отопление, в теплое время года применяется кондиционирование воздуха.

  Список использованных источников


1.        Положение об отделе математического моделирования и расчетов (ОММИР) П 19030.38.103.0025-2010.

2.      Иванова Г.С. Технология программирования [Текст] /Г.С. Иванова. - М.: МГТУ имени Баумана, 2006. - 336 с.

.        Разработка конечно-элементной модели с применением HyperMesh 8.0 [Руководство по работе] начальник ОММИР Т.В. Кушу, начальник БПР С.С. Воронин, инженер-конструктор БПР И.В. Мурзаева, 2009 - 94с.

4.      Применение CAD/CAE/CFD систем - [Электронный ресурс]. - Режим доступа: #"551282.files/image160.gif">

Рисунок А.1 - Декомпозиция процесса создания КЭМ конструкции AS IS:

Рисунок А.2 - Декомпозиция процесса создания РМ (с одним расчетным случаем)
Приложение Б

Опишем спецификацию для диаграммы последовательности работы начальника БПР с ИС "Ведение и анализ отчетности по результатам моделирования прочностных испытаний конструкций" при создании нового проекта.

Начальник БПР - инженер-конструктор первой категории занимается распределением работы по проекту и его ведением, а так же отчетностью по проекту. Итоговый отчет по проекту строится на основе данных по моделированию прочностных испытаний конструкций, входящих в проект, и содержит однородные сведения по каждому испытанию.

Основными сущностями для начальника БПР (актера) являются:

ИС "Ведение и анализ отчетности по результатам моделирования прочностных испытаний конструкций";

Начальник БПР выполняет следующие действия для обработки информации при создании нового проекта:

аутентификация в ИС для дальнейшей работы с ней - login ().

создать новый проект - new_project;

создать карточку новой конструкции в проекте - add_construction;

назначить ответственного за заполнение карточки конструкции инженера - link_engineer.

Приведем диаграмму последовательности действий начальника БПР при создании нового проекта в ИС "Ведение и анализ отчетности по результатам моделирования прочностных испытаний конструкций" на следующем рисунке:

Опишем спецификацию для диаграммы последовательности работы инженера БПР с ИС "Ведение и анализ отчетности по результатам моделирования прочностных испытаний конструкций":

Основными сущностями для инженера БПР (актера) являются:

ИС "Ведение и анализ отчетности по результатам моделирования прочностных испытаний конструкций";

БД по отчетности, содержащая данные о проектах и конструкциях;

Инженер может выполнять следующие действия для обработки информации при заполнении карточки конструкции в ИС:

аутентификация в ИС для дальнейшей работы с ней - login ();

выбор проекта для работы - set_project;

выбор конструкции для работы - set_construction;

добавление данных о расчетной модели, применяемой к конструкции при моделировании испытаний - add_FEM;

добавление данных о расчетном случае, входящем в расчетную модель - add_loadstep;

добавление данных о закреплениях конструкции - add_constraint;

добавление данных о степенях свободы закрепления - add_DOF;

добавление данных о воздействии (силе) - add_force;

ввод данных о полученных в результате применения расчетной модели результатах (прочностных параметрах) - add_parameter;

подтверждение ввода данных в карточку конструкции - accept_edit;

вывод информации об успешном вводе данных или об ошибке.

Приложение В

Прототипы форм ИС "Ведение и анализ отчетности по результатам моделирования прочностных испытаний". Форма список конструкций в выбранном проекте.

Приложение Д

 

$

$$ Optistruct Input Deck Generated by HyperMesh Version: 11.0.0.101-HWDesktop

$$ Generated using HyperMesh-Optistruct Template Version: HW11.0.101-HWDesktop

$$ Template: optistruct

$$ optistruct

$$------------------------------------------------------------------------------$

$$ Case Control Cards $

$$------------------------------------------------------------------------------$

$HMNAME LOADSTEP 2"gravity" 1

$2gravity= 15= 6(COMPLEX) = ALL(COMPLEX,ALL,CENTER) = YES

$

$HMNAME LOADSTEP 3"durability" 1

$3durability= 15= 7(COMPLEX) = ALL(COMPLEX,ALL,CENTER) = YES

$

$4Y_top= 15= 14(COMPLEX) = ALL(COMPLEX,ALL,CENTER) = YES

$

$HMNAME LOADSTEP 5"Y_bot" 1

$5Y_bot= 15= 17(COMPLEX) = ALL(COMPLEX,ALL,CENTER) = YES

$

$HMNAME LOADSTEP 6"Top_torsion" 1

$6Top_torsion= 15= 9(COMPLEX) = ALL(COMPLEX,ALL,CENTER) = YES

$

$HMNAME LOADSTEP 7"Bot_torsion" 1

$7Bot_torsion= 15= 8(COMPLEX) = ALL(COMPLEX,ALL,CENTER) = YES

$

$HMNAME LOADSTEP 8"stab_push" 1

$8stab_push= 15= 3(COMPLEX) = ALL(COMPLEX,ALL,CENTER) = YES

$

$HMNAME LOADSTEP 9"main_st_push" 1

$9main_st_push= 15= 13(COMPLEX) = ALL(COMPLEX,ALL,CENTER) = YES

$

$HMNAME LOADSTEP 10"stab+stop_push" 1

$10stab+stop_push= 15= 16(COMPLEX) = ALL(COMPLEX,ALL,CENTER) = YES

$

$HMNAME LOADSTEP 11"Bending_lock" 1

$11Bending_lock= 27= 20(COMPLEX) = ALL(COMPLEX,ALL,CENTER) = YES

$

$HMNAME LOADSTEP 12"Equip1" 1

$12Equip1= 23= 10(COMPLEX) = ALL(COMPLEX,ALL,CENTER) = YES

$

$HMNAME LOADSTEP 13"Equip2" 1

$13Equip2= 23= 11(COMPLEX) = ALL(COMPLEX,ALL,CENTER) = YES

$

$HMNAME LOADSTEP 14"Equip3" 1

$14Equip3= 23= 12(COMPLEX) = ALL(COMPLEX,ALL,CENTER) = YES

$

$HMNAME LOADSTEP 15"Kee_lock" 1

$15Kee_lock= 23= 24(COMPLEX) = ALL(COMPLEX,ALL,CENTER) = YES

$

$HMNAME LOADSTEP 16"Corner_X" 1

$16Corner_X= 19= 22(COMPLEX) = ALL(COMPLEX,ALL,CENTER) = YES

$

$HMNAME LOADSTEP 17"Y0_X" 1

$17Y0_X= 19= 25(COMPLEX) = ALL(COMPLEX,ALL,CENTER) = YES

$$--------------------------------------------------------------

$$ HYPERMESH TAGS

$$--------------------------------------------------------------

$$BEGIN TAGS

$$END TAGS

$BULK

$$'model_v2. fem'

$$

$$ DESVARG Data

$$

$HMNAME SYSTCOL 1 "strucnure plane"

$HWCOLOR SYSTCOL 1 50

$$

$$ SYSTEM Data

$$

$HMNAME SYSTCOL 2 "system_lock"

$HWCOLOR SYSTCOL 2 43

$$

$$ GRID Data

$$ SPOINT Data

$$------------------------------------------------------------------------------$

$$ HyperMesh Commands for loadcollectors name and color information $

$$------------------------------------------------------------------------------$

$HMNAME LOADCOL 3"stab"

$HWCOLOR LOADCOL 3 46

$$

$HMNAME LOADCOL 4"constr_lock"

$HWCOLOR LOADCOL 4 3

$$

$HMNAME LOADCOL 5"constr_hinge"

$HWCOLOR LOADCOL 5 3

$$

$HMNAME LOADCOL 8"bot_torsion"

$HWCOLOR LOADCOL 8 35

$$

$HMNAME LOADCOL 9"top_torsion"

$HWCOLOR LOADCOL 9 36

$$

$HMNAME LOADCOL 10"equip1"

$HWCOLOR LOADCOL 10 36

$$

$HMNAME LOADCOL 11"equio2"

$HWCOLOR LOADCOL 11 36

$$

$HMNAME LOADCOL 12"equip3"

$HWCOLOR LOADCOL 12 36

$$

$HMNAME LOADCOL 13"mainstop"

$HWCOLOR LOADCOL 13 19

$$

$HMNAME LOADCOL 14"transv_top"

$HWCOLOR LOADCOL 14 40

$$

$HMNAME LOADCOL 17"transv_bot"

$HWCOLOR LOADCOL 17 39

$$

$HMNAME LOADCOL 18"constr_main_st"

$HWCOLOR LOADCOL 18 3

$$

$HMNAME LOADCOL 20"bending_lock"

$HWCOLOR LOADCOL 20 51

$$

$HMNAME LOADCOL 21"constr_for_equip"

$HWCOLOR LOADCOL 21 3

$$

$HMNAME LOADCOL 22"corner_long"

$HWCOLOR LOADCOL 22 23

$$

$HMNAME LOADCOL 24"kee_lock"

$HWCOLOR LOADCOL 24 64

$$

$HMNAME LOADCOL 25"Y0_long"

$HWCOLOR LOADCOL 25 23

$$

$$ SPCADD cards

$$

$HMNAME LOADCOL 15"BC10"

$HWCOLOR LOADCOL 15 30

$$15 4 5

$

$HMNAME LOADCOL 19"BC20"

$HWCOLOR LOADCOL 19 30

$$19 5 21

$

$HMNAME LOADCOL 23"BC30"

$HWCOLOR LOADCOL 23 3

$$23 4 5 21

$

$HMNAME LOADCOL 27"BC40"

$HWCOLOR LOADCOL 27 3

$$27 5 18 21

$$

$$ LOAD cards

$$

$HMNAME LOADCOL 16"stab+stop"

$HWCOLOR LOADCOL 16 30

$$161.0 1.0 3 1.0 13

$$

$$ SPC Data

$$4 316498 3 0.05 316472 1234560.05 316471 1234560.05 316470 1234560.05 316469 1234560.018 316504 3 0.018 316505 3 0.021 316519 3 0.021 316520 3 0.0

$$

$HMNAME LOADCOL 6"grav"

$HWCOLOR LOADCOL 6 24

$$6 0-9800.0 0.0 0.0 1.0

$

$HMNAME LOADCOL 7"durab"

$HWCOLOR LOADCOL 7 24

$$7 09800.0 0.0 0.0 3.5

$$

$$ FORCE Data

$$3 316477 01.0 353.1112-20.3875-339.112

FORCE 3 316474 01.0 353.111220.38748-339.1128 316463 01.0 - 86.97020.0 - 49.35769 316500 01.0 - 86.97020.0 - 49.357610 316501 01.0 - 86.97020.0 - 49.357611 316502 01.0 - 86.97020.0 - 49.357612 316503 01.0 - 86.97020.0 - 49.357613 316504 01.0 86.543860.05331 50.1014613 316505 01.0 86.543860.05331 50.1014614 316500 01.0 0.0 - 100.0 0.017 316463 01.0 0.0 100.0 0.020 316498 01.0 - 260.9110.0 - 148.07322 316463 01.0 - 100.0 0.0 0.024 316524 31.0 - 7.11-151.11-16 100.025 316526 01.0 - 100.0 0.0 0.0

$$

$HMNAME VECTORCOL 1auto1

$HWCOLOR VECTORCOL 1 3

$$

$$ CONTROL PERTURBATION Data

$$ Приложение Е

Руководство пользователя ИС "Создание шаблонов расчетных моделей"

Руководство пользователя предназначено для работников БПР ОММИР, осуществляющих моделирование прочностных испытаний конструкций кузова автомобилей.

Функции и задачи разработанной программы

         Создание шаблона расчетной модели испытаний конструкции;

-        Прикрепление шаблона расчетной модели к КЭМ конструкции.

Требования к техническому обеспечению

Для корректной работы программного обеспечения требуется наличие ПЭВМ с операционной средой Microsoft Windows 2000/XP/Vista/Seven.

Минимальные требования:

процессор 900 MHz <#"551282.files/image162.gif">

Рисунок Е.1 - Окно выбора шаблонов.

При двойном нажатии на запись шаблона происходит переход к просмотру шаблона, где так же при наличии соответствующих прав можно производить его редактирование.

Для переключения между формами назад/вперед могут служить кнопки / соответственно.

Кнопка  служит для возврата на главную форму.

Кнопка  открывает форму для управления учетными записями пользователей. Активна только для администратора системы ИС "Создание шаблонов расчетных моделей".

Кнопка  открывает форму для поиска шаблонов (рисунок Е.2)

Рисунок Е.2 - Форма поиска шаблонов.

На данной форме можно настроить фильтры поиска по датам, по названиям шаблонов, по данным ответственного инженера.

После нажатия на подпункт "Создать шаблон" вызывается диалоговое окно, предлагающее выбрать файл, из которого будет создаваться шаблон расчетной модели. Подпункт "Прикрепить шаблон" - вызывает диалог выбора *. fem файла шаблона и *. hm файла КЭМ, к которой он будет прикреплен.

Приложение Ж

Руководство пользователя ИС "Ведение и анализ отчетности по результатам моделирования прочностных испытаний конструкций"

Руководство пользователя предназначено для работников БПР ОММИР, осуществляющих моделирование анализ серии испытаний конструкций кузова автомобилей.

Функции и задачи разработанной программы

         ввод данных по проекту моделирования прочностных испытаний конструкций и хранение их в единообразной базе данных;

-        поиск отчетных данных по заданным инженером параметрам;

         формирование итогового отчета по выбранному проекту;

         создание отчета в формате *. xls и сохрание его в репозиторий.

Требования к техническому обеспечению

Для корректной работы программного обеспечения требуется наличие ПЭВМ с операционной средой Microsoft Windows 2000/XP/Vista/Seven.

Минимальные требования:

процессор 900 MHz <#"551282.files/image163.gif">/ соответственно.

Кнопка  служит для возврата на главную форму.

Кнопка  открывает форму для управления учетными записями пользователей. Активна только для администратора системы ИС "Ведение и анализ отчетности по результатам моделирования прочностных испытаний конструкций".

Кнопка  открывает форму для поиска отчетов, конструкций, карточек и расчетных случаев.

После нажатия на подпункт "Создать итоговый отчет" вызывается диалоговое окно, предлагающее выбрать файл, в который необходимо сохранить отчет по текущему проекту.

Похожие работы на - Модернизация информационной системы 'Проведение и анализ прочностных расчетов' для ОАО 'АвтоВАЗ'

 

Не нашли материал для своей работы?
Поможем написать уникальную работу
Без плагиата!
Без нейросетей!