Выбор и проектирование системы управления электроприводом
Введение
Управление - организация процесса преобразования энергии, которое
обеспечивает в статике и динамике нужную характеристику. Исходя из этого
маленького, но очень существенного определения, можно определить главную задачу
в данном курсовом проекте. Её можно определить так: исходя из первоначальных
данных двигателя и САУ нужно организовать такую систему управления
электроприводом при которой получиться процесс преобразования энергии
обеспечивающий нужную статическую и динамическую характеристику всей системы.
Сегодня развитие техники очень быстрое и поэтому автоматизированный
электропривод также развивается и выдвигает все новые задачи в его теории и
практическом применении. Сейчас широкое внедрение электроприводов в
производстве требует тщательного анализа его работы, стоимости,
технико-экономических показателей. При этом приходиться учитывать различные
нелинейности, электромагнитные переходные процессы, упругие деформации
механической части электропривода и другие явления, наличию которых ранее не предавалось
особого значения.
Исходя их всего сказанного можно остановиться на главной цели: выбор и
проектирование системы управления электроприводом, обеспечивающей его
качественные и надежные показатели.
1. Требования к системе управления электроприводом
.1 Технические данные электродвигателя
В соответствии с заданием в расчетах будем использовать двигатель типа
2ПО160МГУХЛ4. Машины серии 2П предназначены для работы в широкорегулируемых
электроприводах.
Двигатель выполнен по степени защиты IP44, по способу охлаждения ICO141. Имеет внешний вентилятор, который насажен на
конец вала, противоположный приводу, и закрыт штампованным или сварным кожухом
из листовой стали толщиной 1-2 мм. Внутри таких ДПТ на валу со стороны,
противоположной коллектору, размещается вентилятор-мешалка. Для типа 2ПО
используется асинхронный двигатель 4АА56А4У3 с синхронной частотой вращения
1500 об/мин. Двигатели изготовляются с независимым возбуждением.
Двигатель данного типа (2П…Г) выполняется с тахогенератором типа ТС1.
Тахогенератор имеет закрытое встроенное исполнение. Возбуждение тахогенератора
- от постоянных магнитов. Крутизна напряжения тахогенератора 0,033 В/(об/мин),
нагрузочное сопротивление - не менее 2 кОм.
Режим
работы ДПТ - продолжительный S1. Допустимые кратковременные перегрузки по току при
номинальном потоке возбуждения для ДПТ типа 2ПО -
в течение 60 с. Также допускается длительная работа
при номинальном напряжении возбуждения и с пониженной частотой вращения до 1
об/мин при токах якоря, не превышающих
.
Таблица
1.1 - Технические характеристики двигателя 2ПО160МГУХЛ4
|
Параметры двигателя
|
Наименование
|
Величина
|
Размерность
|
|
Мощность номинальная
|
Рном
|
9,5
|
кВт
|
|
Номинальное напряжение
|
Uном
|
440
|
В
|
|
Момент инерции
|
Jдв
|
0,083
|
кгЧм2
|
|
Номинальная частота
вращения
|
nном
|
3000
|
об/мин
|
|
Максимальная частота
вращения
|
nmax
|
4000
|
об/мин
|
|
КПД
|
hном88
|
%
|
|
|
Сопротивление обмотки при  0,278
|
Ом
|
|
|
|
0,175
|
|
|
|
40,7
|
|
|
|
Индуктивность цепи якоря
|
Lя
|
8,6
|
мГн
|
Рисунок 1.1-Кинематическая схема ЭП.
В соответствии с данными двигателя:
· номинальный ток, потребляемый нагрузкой
;
· номинальная скорость вращения
;
· номинальный момент двигателя
;
Расчет
естественной механической характеристики данного двигателя:
естественная механическая характеристика ДПТ НВ выражается уравнением
прямой:
, (1.1)
где
- угловая скорость идеального холостого хода
электродвигателя, рад/с, вычисляемая по формуле:
. (1.2)
-
номинальное напряжение двигателя, В;
- падение
напряжения на щетках, обычно
= 2В;
- постоянная двигателя, [В×с/рад]:
, (1.3)
где
- собственное сопротивление обмотки якоря,
.
Подставляем найденные значения в формулу (1.3), получаем значение
постоянной двигателя:
.
b - модуль жесткости
механической характеристики, [Н×м×с/рад], вычисляемый по формуле:
. (1.4)
Подставляем
найденное значение постоянной двигателя в уравнение (1.4) и определяем модуль
жесткости механической характеристики:
.
Подставляя
найденное значение постоянной двигателя в формулу(1.2), находим скорость
идеального холостого хода двигателя:
. (1.5)
Построение
естественной механической характеристики проводим по 2-м точкам:
. М
= 0; w = w0.
М
= 0 Нм; w = 322 рад/с.
. М
=
=Мэ.ном ; w = wном.
М
=30,3 Нм; w = 314 рад/с.
Рисунок 1.2 - Естественная механическая характеристика.
Естественная электромеханическая характеристика ДПТ НВ описывается
уравнением:
. (1.6)
Построение естественной электромеханической характеристики проводим по
2-м точкам:
1.
= 0; w = w0.
= 0 А; w = 322 рад/с.
.
=
; w = wном.
=24,5
Нм; w = 314 рад/с.
Рисунок
1.3 - Естественная электромеханическая характеристика.
В
соответствии с заданием момент механизма:
Нм.
Приведенный
момент механизма:
Нм.
В соответствии с условием момент инерции механизма:
.
· суммарный момент инерции
Время
пуска двигателя:
где
- пусковой момент.
По
условию момент нагрузки активный:
.
Берем
значение исходя из максимума:
Нм.
Приведенный
момент нагрузки:
Нм.
· суммарный момент
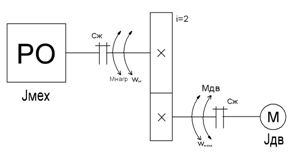
Расчетная
механическая схема электропривода (двухмассовая система без зазора) представлена
на рис.1.4:
Рисунок
1.4 - Расчетная механическая схема электропривода
Момент
на исполнительном механизме включает в себя активный момент нагрузки,
изменяющийся в пределах -Мн.дв £ Мнагр £ Мн.дв (указано в задании на проект), т.е. -30,3 Нм £ Мнагр £ 30,3 Нм и
момент механической передачи, равный Ммех= 0,6Мн дв =18,18 Н×м.
Момент
инерции механизма, приведенный к валу электродвигателя, определяется как
Приведенный к
валу двигателя коэффициент жесткости механической передачи определяется:
Для
определения двухмассовая или одномассовая система, определим коэффициент
:
,
где
- момент инерции двигателя,
- приведенный момент инерции механизма.
Тогда
.
Так
как
, что существенно больше 1, то имеем двухмассовую
систему.
Таким
образом, момент, возникающий при деформации:
,
где
b - коэффициент, учитывающий действие диссипативных
внутренних сил,
-
скорость на исполнительном механизме,
-
номинальная скорость двигателя,
.
Нужно
учитывать, что все коэффициенты приводятся к валу двигателя.
-
постоянная времени упругих колебаний двухмассовой системы.
По
условию диапазон регулирования скорости:
,
тогда
Рисунок
1.5 - Участки работы электропривода в статическом режиме.
Расчет
участков работы в динамике:
;
;
Торможение:
;
;
Рисунок
1.6 - Участки работы электропривода в динамическом режиме.
1.2
Требования к системе управления электроприводом
1. Требование технического задания
1.1 Обеспечение диапазона регулирования скорости
.
1.2
Требуемый статизм характеристик
.
.3
Суммарная допустимая погрешность
.
.4
Точность поддержания заданной скорости.
.5
Точность позиционирования, погрешность слежения, ошибка слежения.
.6
Пуск и торможение под нагрузкой.
.7
Максимальные ускорения и замедления при пуске, торможении, и изменении
скорости.
1.8
Ограничение рывка до
.
.9
Режим работы привода до 300 вкл./час
2. Простота и надежность управления.
3. Гибкость управления.
. Минимальные массогабаритные показатели.
. Удобство наладки и диагностики.
. Удобство обслуживания.
. Минимальная стоимость.
. Безопасность обслуживания, выполнение правил ТБ и охраны труда.
. Противопожарная безопасность.
10. Защита от радиопомех.
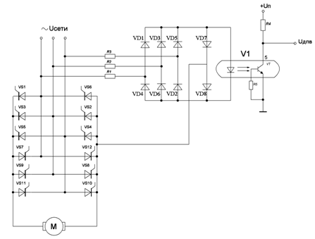
1.3 Выбор принципиальной схемы главных цепей и структурной
электрической схемы системы
В реверсивных выпрямителях используются только управляемые выпрямители.
Для управления электродвигателем выбираем управляемый мостовой трехфазный
выпрямитель. В данной схеме применяются токоограничивающие реакторы, которые
включены в сеть переменного тока.
Рисунок 1.7 - Мостовой трехфазный выпрямитель
Для регулирования в верхней части диапазона при значении скорости выше
основной необходимо воздействовать на поток. Поэтому требуется регулировать
напряжение на обмотке возбуждения двигателя. Напряжение питания обмотки 220 В,
таким образом, выбираем однофазный нереверсивный полууправляемый выпрямитель,
так как он дешевле полностью управляемого, а также не требуется шунтирующий
контур обмотки возбуждения:
Рисунок 1.8 - Полууправляемый преобразователь для питания ОВ.
Выберем
функциональную схему системы. Т.к. в нашем случае требуется регулирование
скорости выше номинальной
то необходимо обеспечить по цепи возбуждения, т.е.
требуется построение системы с двухзонным регулированием скорости. В первой
зоне должно осуществляться регулирование скорости до номинального значения при
постоянстве момента. Во второй зоне скорость должна регулироваться от
номинальной до максимальной с ослаблением потока возбуждения, т.е. должно
поддерживаться постоянство мощности. Таким образом, необходимо построить
систему управления, которая содержит два канала управления: первый - по цепи
якоря, второй по цепи возбуждения двигателя. На первом участке система должна
обеспечить
Ф=Фн
=const. На втором участке e = eн = const,
т.е. система должна обеспечить поддержание заданного номинального значения
э.д.с. при изменении скорости и потока возбуждения.
В
замкнутой системе регулирования скорости переход от режима регулирования
напряжения к режиму регулирования потоком возбуждения обеспечивается за счет
того, что на скоростях выше основной с помощью специально регулятора,
воздействующего на цепь возбуждения, поддерживается равенство э.д.с. двигателя
номинальному значению. Поскольку э.д.с. двигателя есть eд = cд×Ф×w в условиях, когда eд =
Ед = const, а значение w задается входным
сигналом, поток возбуждения будет изменяться пропорционально скорости
двигателя.
Рисунок
1.9 - Функциональная схема системы двухзонного регулирования ЭП
2.
Выбор системы электропривода
2.1
Определение параметров главных цепей
Ø Выбор тиристоров.
Выбор тиристоров производится по среднему значению тока, протекающего
через вентиль.
Рассчитаем
среднее и действующее значение тока
,
протекающего через прибор, для режима работы с
максимальной загрузкой по току:
;
;
Рассчитаем
коэффициент формы тока:
Для
номинального режима работы
, а
условия охлаждения соответствуют номинальным если при естественном охлаждении
максимальная температура воздуха
.
По
условию (1.5) предварительно выбираем тип прибора и охладитель:
(2.1)
где
Кзрi - коэффициент запаса по току в рабочем режиме
(1,25…1,65),
Кзо
- коэффициент запаса, учитывающий отклонения режима работы и условий охлаждения
от номинальных (0,8…1,2),
ITAV.m -
максимально допустимый средний ток через тиристор при заданных условиях
охлаждения, А.
Принимаем
Кзо=0,9. Приняв Кзрi=1,25, по условию (2.1) получаем:
;
Из
справочника [4] по силовым полупроводниковым приборам предварительно выбираем
тиристор Т 132-25 с типовым охладителем О131-60, с параметрами ITAV.m =
16 А при естественном охлаждении и Та =40°С.
Ø Выбор анодных реакторов.
Индуктивность анодного реактора определим по напряжению короткого
замыкания равному (0,05-0,06)U1.
Выбираем
из справочника анодный реактор марки РТСТ 20,5-2,02УЗ:
-
номинальная индуктивность фазы.
-
активное сопротивление обмоток.
-
номинальное линейное напряжение питающей сети.
-
номинальная сила фазового тока.
Ø
Выбор сглаживающего дросселя.
Выбор сглаживающего дросселя, включенного последовательно с якорем
двигателя, производиться для обеспечения непрерывности тока двигателя на всем
диапазоне изменения ЭДС преобразователя, а также ограничения пульсаций тока,
которые ухудшают коммутацию в двигателе и увеличивают его нагрев.
Определяем требуемую постоянную времени электрической цепи:
,
где
- постоянный коэффициент схемы выпрямителя.
- для трехфазной схемы.
-
максимальное значение граничного тока.
,
где
- абсолютное значение граничного тока.
.
,
-
максимальное значение анодного напряжения.
.
Rп
- активное сопротивление якорной цепи в граничном режиме:
,
,
.
-
активное сопротивление силового преобразователя,
учитывающее
падение напряжение на вентилях и проводах.
где
DU=2 В - прямое падение напряжения на вентиле, n -
число последовательно включенных вентилей, проводящих ток в один и тот же
момент времени.
.
Тогда
требуемая постоянная времени электрической цепи будет равна:
.
Определяем требуемую индуктивность сглаживающего дросселя:
;
.
Из справочника выбираем дроссель ДФ-7 со следующими данными:
Lдр =
62,5 мГн;
Iн.др
= 20А;
∆P = 35 Вт;
Ом.
Ø Определение расчетных параметров силовой цепи.
Расчетная индуктивность цепи выпрямленного тока:
Расчетное
сопротивление цепи выпрямленного тока:
где
Rп - сопротивление перекрытия вентилей:
где
m - пульсность схемы, m = 6.
Rяц = 2×0,233 + 0,278 + 0,0875 + 0,606 = 1,4375 Ом
Тогда
электромагнитная постоянная времени:
Определение коэффициента усиления преобразователя.
Для управления углом регулирования тиристорного преобразователя
применяются преимущественно системы вертикального управления с опорным
напряжением пилообразной формы. Максимальное значение линейно изменяющегося
пилообразного напряжения Uоп.м
принимается равным 10В.
Запишем выражение для характеристики управления СИФУ:
.
Для
обеспечения
необходимо, чтобы
=5 B
Запишем
выражение для характеристики управления выпрямителя:
.
В
действительности напряжение управления:
,
где
k - коэффициент передачи компаратора.
Тогда
.
Динамический
коэффициент усиления преобразователя:
Расчетное
значение коэффициента преобразователя целесообразно принять равным его
максимальной величине из соображения запаса устойчивости системы и повышения
точности регулирование скорости двигателя на нижнем пределе диапазона
регулирования, т.е.:
.
Выпрямленное
напряжение цепи возбуждения:
.
Коэффициент
усиления преобразователя возбуждения определяется:
.
Ø Выбор силовых полупроводниковых приборов преобразователя,
питающего обмотку возбуждения.
Ток, протекающий в обмотке возбуждения:
.
Выбор
тиристоров производится по среднему значению тока, протекающего через вентиль.
Определим
средний расчетный ток вентиля:
.
Угол
открывания вентиля:
.
Далее
выбираем тиристоры по условию
.
где
КЗО = 1 - коэффициент запаса по охлаждению, КЗРi = 1,55 -
коэффициент запаса по рабочему току.
ITAV m £ 1 × 1,55 × 2,9 = 4,5 А
По каталогу выбираем тиристор T112-16 с охладителем О111-60, с параметрами ITAV.m = 6
А при естественном охлаждении и Та =40°С.
3. Проектирование системы управления электроприводом
.1 Cравнение возможных вариантов и выбор способа (закона) управления и
структуры СУЭП
В
соответствии техническим заданием необходимо обеспечить двухзонное
регулирование по цепи возбуждения в пределах
,
что требует построение системы с двухзонным регулированием скорости. В первой
зоне осуществляется регулирование скорости до пном при постоянстве момента и
потока Ф. Во второй зоне скорость регулируется до
ослаблением магнитного потока возбуждения, т.е с
постоянством мощности. Схема двухзонного регулирования состоит из двух частей:
первая часть схемы соответствует регулированию скорости путем измерения
рассогласования напряжения задания и сигнала с тахогенератора и не отличается
от системы при однозонном регулировании. Вторая часть схемы соответствует
системе регулирования скорости двигателя по цепи возбуждения изменением тока
обмотки возбуждения. Структурная схема при этом включает в себя цепь
возбуждения, в которую входят регулятор ЭДС и регулятор тока возбуждения РТВ.
Сигнал с регулятора тока возбуждения поступает на систему импульсно-фазового
управления, управляющего напряжением на выходе тиристорного возбудителя.
Система при этом должна обеспечить
.
Для получения заданных параметров СУЭП можно применить две системы: со
статическим и с астатическим регулированием. Статические системы работают в
установившемся режиме с остаточным отклонением, что обуславливает их точность,
определяемую статизмом характеристики Sх. При использовании двухконтурной системы подчиненного регулирования
контуры скорости и тока оптимизированы по модальному оптимуму. Также широкое
применение получили астатические системы, работающие без статического
отклонения, у которых Sх =
0, что обуславливает их высокую точность в установившихся режимах. Однако
динамическое отклонение может быть достаточно большим, и время регулирования
больше, чем в статической системе, что приведет к уменьшению быстродействия.
Астатическая система по принципу подчиненного управления имеет контур тока,
оптимизированный по модульному (техническому) или симметричному оптимум, а
скоростной контур - по симметричному оптимуму.
В системе двухзонного регулирования (рисунок 3.1) двигатель М питается от
тиристорного преобразователя (ТП1), на который поступают управляющие импульсы с
системы управления преобразователем (СУП), а обмотка возбуждения двигателя М
питается от тиристорного преобразователя (ТП2), для которого, в свою очередь,
управляющие импульсы формирует система управления вентилями (СУВ). Система
управления электроприводом включает в себя две взаимосвязанные системы:
а) воздействующую на напряжение ТП1 систему регулирования скорости с
регулятором РС и подчиненным контуром регулирования тока якоря с регулятором
РТя;
б) систему регулирования ЭДС с регулятором РЭ и подчиненным контуром
регулирования тока возбуждения с регулятором РТв.
На входе РЭ сравниваются постоянное значение задающего напряжения UЗ.е с напряжением датчика ЭДС (ДЭ).
Этот датчик представляет собой суммирующий усилитель, на один вход которого
подается напряжение Uд.н датчика
напряжения (ДН), а на второй вход - напряжение Uд.т.я датчика тока якоря (ДТя). Таким образом, ДЭ
воспроизводит ЭДС с запаздыванием, равным постоянной времени якорной цепи
двигателя. Т.к. при реверсе изменяется направление вращения двигателя знак Uд.э меняется на противоположный, в то
время как знак сигнала на входе РЭ меняться не должен, на выходе ДЭ
предусмотрен блок выделения модуля (БВМ).
Рисунок 3.1 - Функциональная схема электропривода с двухзонным
регулированием скорости.
ЗИ - задатчик интенсивности;
РС - регулятор скорости;
РТя - регулятор тока якоря;
СУП - система управления преобразователем;
КВ1, КВ2 - комплекты вентилей;
ТП1, ТП2 - тиристорные преобразоваетли;
ДН - датчик напряжения;
ДТя - датчик тока якоря;
ДТв - датчик тока возбуждения;
ДЭ - датчик ЭДС;
БВМ - блок выделения модуля;
РЭ - регулятор ЭДС;
РТв - регулятор тока возбуждения;
СУВ - система управления вентилями;
Выбор системы регулирования и расчет регуляторов представлен в пункте
3.3.
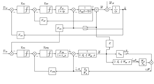
3.2 Математическое описание объекта
управления. Определение передаточных функций и коэффициентов звеньев объекта
управления
Работа электропривода с двухзонным регулированием скорости в общем случае
характеризуется следующей системой уравнений:
(3.1)
где
- суммарный момент, приведенный к валу двигателя;
-
статический момент нагрузки; е - ЭДС двигателя;
епр
- ЭДС преобразователя;
-
коэффициент неполного потокосцепления;
- ток
возбуждения в обмотке возбуждения;
-
вихревые токи;
- магнитный поток;
-
количество витков в обмотке возбуждения;
М - электромагнитный момент двигателя.
Представим систему 3.1 в виде операторных уравнений:
(3.2)
3.3
Определение передаточных функций и коэффициентов звеньев объекта управления
Распространенным
методом настройки регуляторов является технический оптимум, при котором
перерегулирование составляет 4,3 % от установившегося уровня сигнала, а время
переходного процесса
, где Тп - электромагнитная постоянная времени тиристорного
преобразователя. В схемах подчиненного регулирования используется также
симметричный оптимум, который позволяет получить абсолютно жесткие статические
характеристики, но переходные процессы в этом случае характеризуются большим
перерегулированием, доходящим до 55%. При настройке на симметричный оптимум
регулятор скорости РС выполняется пропорционально-интегральным.
Проверим
соответствие технического задания возможностям системы статического и
астатического регулирования. Т.к система статического регулирования скорости
имеет большее быстродействие, то начнем расчет с первой системы. Методика
расчета приведена в [2,c.100]:
Определим значение ЭДС в номинальном режиме:
;(3.3)
Определим
значение коэффициента
:
;(3.4)
Определим
относительное статическое отклонение
:
(3.5)
Определим максимальное отклонение скорости при ступенчатом возмущающем
воздействии:
;(3.6)
где
к - коэффициент производной тока двигателя
[2,c.41].
Рассчитываем коэффициент k:
;(3.7)
Определим электромеханическую постоянную времени:
(3.8)
По формуле 3.7 найдем значение максимального отклонения:
;(3.9)
Определяем
отношение
:
;(3.10)
Из
полученного соотношения следует, что требования к точности достаточно высоки и
т.к
, то целесообразно применить астатический регулятор. В
случае недостаточной статической точности необходимо будет применить систему
комбинированного управления.
Система двухзонного регулирования, состоящая из объекта управления и
управляющего устройства приведена на рисунке:
Рисунок 3.2 - Структурная схема системы двухзонного регулирования
Определение параметров цепи обмотки возбуждения.
Для расчета постоянной времени обмотки возбуждения воспользуемся кривой
намагничивания машины постоянного тока серии П, имеющего наиболее приближенные
параметры к применяемому в данном проекте двигателю. Параметры двигателя серии
П и кривую намагничивания для данного двигателя возьмем из источника [3].
Выбираем двигатель П42 со следующими параметрами:
;
;
- число
витков обмотки возбуждения на полюс;
.
Вид
кривой намагничивания для двигателей серии П42 представлен на рисунке 3.3.
Рисунок
3.3 - Кривая намагничивания П42
Определим
ток обмотки возбуждения:
Так
как в справочнике дано сопротивление обмотки возбуждения при температуре
, то необходимо привести это сопротивление к рабочей
температуре (
):
,
где
- сопротивление обмотки возбуждения при температуре
,
;
-
температурный коэффициент сопротивления,
.
Тогда
.
.
Определим
магнитодвижущую силу:
.
Зная
магнитодвижущую силу, по рисунку 3.3 можно определим соответствующий ей
магнитный поток:
,
учитывая,
что
.
Из
выражения
определим
конструктивный коэффициент:
.
Определим
минимальный магнитный поток
по
следующему соотношению:
,
.
По
графику, представленному на рисунке 3.3, определяем магнито - движущую силу,
соответствующую минимальному магнитному потоку.
Определим
коэффициент
, связывающий изменение магнитного потока и ампер -
витки
:
.
Рассчитываем
индуктивность обмотки возбуждения:
,
где
.
Тогда
.
Таким
образом, постоянная времени обмотки возбуждения:
.
Постоянная
времени вихревых токов:
.
3.4 Выбор принципов реализации структуры СУЭП, выбор датчиков
Схема системы двухзонного регулирования включает в себя две
взаимосвязанные части. Первая часть соответствует регулированию скорости
изменением напряжения на якоре двигателя, т.е. она включает в себя регуляторы
скорости и тока.
Вторая часть соответствует системе регулирования скорости двигателя по
цепи возбуждения изменением тока обмотки возбуждения, т.е. она включает в себя
регуляторы ЭДС и тока возбуждения.
На вход системы управления напряжением преобразователя подается задающее
воздействие UЗС и напряжение обратной связи по
скорости, измеренную с помощью датчика скорости - тахогенератора, встроенного в
двигатель.
На вход системы управления магнитным потоком поступает задающее
воздействие пропорциональное ЭДС двигателя, и напряжение обратной связи,
пропорциональное измеренному значению ЭДС с помощью датчика ЭДС.
Так как при изменении направления вращения якоря двигателя знак UДЭ меняется на противоположный, в то
время как знак сигнала на входе регулятора ЭДС меняться не должен, т.е. на
выходе ДЭ предусмотрен блок выделения модуля (БВМ).
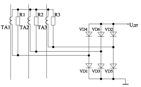
3.4.1 Выбор датчика тока
Выбор датчика тока якоря произведем исходя из курса «Элементы
автоматизированного электропривода».
Рисунок 3.4 - Принципиальная схема датчика тока на основе трансформатора тока.
Трансформаторный датчик тока состоит из трёх трансформаторов
тока TА1…TА3 с нагрузочными резисторами R1…R3, соединёнными в
звезду и измерительного выпрямителя VD1…VD6.
Трансформатор тока выбираем по соотношению:
,
где
- действующий ток фазы источника питания
соответствующий номинальному значению тока якоря,
;
-
номинальный ток трансформатора.
.
Из
[5] выбираем ТТ типа ТЛ-0,66-I - для передачи сигнала измерительной информации
измерительным приборам, устройствам защиты и управления.
Трансформатор
ТТ типа ТЛ-0,66-I имеет параметры:
Таблица
3.1-Параметры трансформатора тока типа ТЛ-0,66-I.
|
Номинальное напряжение, кВ
|
0,66
|
|
|
Номинальный первичный ток,
А
|
50
|
|
|
Номинальный вторичный ток,
А
|
5
|
|
|
Номинальная вторичная
нагрузка с коэффициентом мощности cosφ2=0,8, ВÌА
|
10
|
|
|
Класс точности
|
|
0,5
|
Определим
величины нагрузочных сопротивлений
.
Ом.
Из
стандартного ряда сопротивлений Е24 [8] принимаем
Ом.
Коэффициент
трансформации:
Коэффициент
передачи датчика тока:
.
3.4.2
Выбор датчика скорости
Двигатель 2ПО160МГУХЛ4 укомплектован встроенным тахогенератором марки
ТС-1МУХЛ4, жёстко закреплённым на валу двигателя. Тахогенератор имеет следующие
технические характеристики (из [6]):
Крутизна выходного напряжения......................... 0,03 В об/мин;
Номинальная частота вращения........................... 3000 об/мин;
Максимальная частота вращения.......................... 5000 об/мин;
Минимальная частота вращения........................... 0,1 об/мин;
Нагрузочное сопротивление, не менее.................. 2 кОм;
Масса, не более...................................................... 2,7
кг.
Для тахогенератора постоянного тока выходной координатой является
величина напряжения.
Определяем максимальное выходное напряжение:
В.
Определяем
номинальное выходное напряжение:
В.
3.4.3 Расчет датчика ЭДС
В качестве датчика ЭДС применяем вычислитель ЭДС,
принцип действия которого основан на вычислении ЭДС якоря по второму уравнению
Кирхгоффа для якорной цепи:
Примем
коэффициент передачи датчика
, так как
в цепи управления необходим сигнал не выше
.Тогда
при номинальном значении ЭДС получим:
.
3.4.4
Датчик проводимости вентилей
Датчик проводимости вентилей подключается на три входного напряжения
преобразователя и на его выходы постоянного тока. Принцип действия датчика
основан на измерении падения напряжения на вентилях.
Рисунок 3.5 - Принципиальная схема датчика проводимости вентилей.
3.5 Линеаризация системы управления
Линеаризация системы управления выполняется для синтеза регуляторов. В
качестве режима точки линеаризации выбираем в данном случае точку номинального
режима работы. Тогда система операторных уравнений преобразуется в систему
линейных операторных уравнений и примет вид:
Построим
структурную схему линеаризованной системы управления:
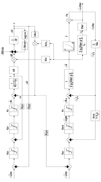
Рисунок 3.6 - Структурная схема полной линеаризованной системы.
управление электропривод схема динамический
3.6 Синтез системы управления, ограничение координат
· Расчет регулятора тока
Рисунок 3.7 - Структурная схема регулятора тока.
В качестве регулятора тока принимаем ПИ - регулятор:
Передаточная
функция регулятора тока:
Исходя
из модульного оптимума:
.
.
Получаем
.
Передаточная функция ПИ-регулятора тока имеет вид:
,
где
- суммарная некомпенсированная постоянная времени
главной цепи;
kот -
коэффициент обратной связи по току.
T1 -
электромагнитная постоянная времени.
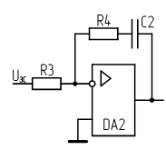
· Расчет регулятора скорости
Рисунок 3.8 - Структурная схема контура регулирования скорости
Произведем оптимизацию контура:
Принимаем
.
Исходя
из модульного оптимума:
Получаем
.
Отсюда
выводим
:
.
Тогда
,
где
,
,
Таким
образом
Звено
регулятора скорости представляет собой ПИ-регулятор и с учетом (3.10), для
обеспечения относительно высокой точности, выбираем астатическую систему и
настраиваем ПИ-регулятор скорости на симметричный оптимум:
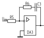
· Расчет регулятора тока возбуждения
Заменим зависимость Ф = f(F) линейной, т.е. Ф =КФF и преобразуем структурную схему:
Рисунок 3.10 - Упрощенная структурная схема контура тока возбуждения
В цепь обратной связи вводим фильтр с постоянной времени τФ=ТВТ.
В
качестве регулятора тока возбуждения принимаем ПИ-регулятор.
После
линеаризации структурной схемы , передаточная функция контура тока возбуждения
запишется в виде:
,
где
- постоянная времени фильтра в канале обратной связи:
Принимаем
= ТВ
Таким образом:
.
Расчет регулятора ЭДС
Рисунок 3.11 - Структурная схема контура ЭДС.
Т.к при П-регуляторе ЭДС настройка контура регулирования ЭДС не
соответствует модульному оптимуму и может приводить к неудовлетворительному
характеру переходных процессов, то целесообразным является использование ПИ или
И-регулятора ЭДС. В качестве регулятора ЭДС выбираем И-регулятор, передаточная
функция которого имеет вид:
;
;
где
- число витков обмотки возбуждения;
- коэффициент передачи обратной связи по ЭДС.
По условию оптимума:
;
Отсюда:
Если
подставим эту настройку регулятора, то получим:
Коэффициенты
обратных связей системы управления:
по
току
.
по
скорости
.
Синтез
системы управления и ограничение координат:
Передаточная
функция ПИ - регулятора:
,
где
- постоянная времени интегрирования;
,
где
- малая некомпенсированная постоянная времени,
.
Передаточная
функция И - регулятора:
,
где
- коэффициент усиления регулятора скорости;
.
Коэффициенты
обратной связи по ЭДС и току возбуждения:
;
.
Регулятор
тока возбуждения берем ПИ - регулятор, передаточная функция которого имеет вид:
,
где
- постоянная времени интегрирования регулятора тока;
.
Регулятор
ЭДС будем реализовывать как И - регулятор, передаточная функция которого имеет
вид:
,
где
- постоянная времени интегрирования регулятора ЭДС;
,
;
.
Тогда
.
Определим
способ ограничения выходных величин регуляторов, т.е. необходимо обеспечить, чтобы
максимальные выходные величины не превышали их допустимых значений. На практике
применяют три основных способа ограничения координат объекта управления:
- с помощью отсечек;
- с логическим переключающим устройством;
с ограничением воздействия на входе контура регулирования
переменной.
Будем использовать ограничение выходной величины регулятора с помощью
нелинейного элемента в цепи обратной связи операционного усилителя.[5]
Рисунок 3.12 - Схема ограничение выходной величины регулятора.
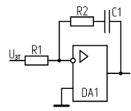
3.7 Выбор задающего устройства
Исходя из анализа требований к системе управления можно выбирать задающее
устройство. Так как по техническому заданию необходимо обеспечить ускорение и
замедление при пуске, торможении и изменении скорости, то применяем в качестве
задающего устройства задатчик интенсивности (ЗИ).
Структурная схема задатчика интенсивности представлена на рисунке 3.12.
Рисунок 3.13 - Структурная схема задатчика интенсивности Постоянную времени
интегрирования определим по формуле:
,
где
-
напряжение ограничение задатчика интенсивности,
;
- напряжение
ограничения релейного элемента,
;
- время
пуска электродвигателя.
Тогда
.
3.8
Реализация управляющего устройства
Задатчик
интенсивности.
Рисунок
3.14 - Принципиальная схема задатчика интенсивности
Задаемся
значением сопротивлений и ёмкости:
,
Тогда
из
найдем сопротивление
:
.
Регулировочное
сопротивление
.
Из
[8] и [9] выбираем:
Резисторы
МЛТ-0,125-20кОм ±5%;
Конденсатор
: K74-5-50В-1мкФ ±10%;
Резистор
: МЛТ-0,125-2,2 МОм ±5%;
Регулировочное
сопротивление
: типа СП3-1В.
Регулятор
тока
Рисунок
3.15 - Регулятор тока.
Принимаем
С1 = 1 мкФ, тогда
.
Из
ряда номинальных значений сопротивлений Е24 [8] выбираем резистор R2 =
50,1 кОм
,
выбираем
резистор R1= 200 кОм.
Регулятор
скорости
Рисунок
3.16 - Регулятор скорости.
.
Принимаем
С2 = 1 мкФ, тогда
.
Из
ряда номинальных значений сопротивлений Е24 [8] выбираем резистор
R4 = 82 кОм
,
выбираем
резистор R3 = 2 кОм.
Регулятор
тока возбуждения
Рисунок
3.17 - Регулятор тока возбуждения.
.
Принимаем
С3 = 1 мкФ, тогда
.
Из
ряда номинальных значений сопротивлений E24 [8] выбираем
резистор
R6 = 300 кОм
выбираем
резистор R5 = 51 кОм.
Регулятор
ЭДС
Рисунок
3.18 - Регулятор ЭДС.
Принимаем
С4 = 1 мкФ, тогда
.
Из
ряда номинальных значений сопротивлений Е24 [8] выбираем резистор R7 =
20 кОм.
Сопротивления
обратных связей регуляторов.
Сопротивления
обратных связей регуляторов рассчитываются на максимально допустимый входной
ток операционного усилителя. Для этого выходное значение напряжения ОУ
(К553УД2) Разделим на максимально допустимый входной ток ОУ
.
Ограничение
выходного значения напряжения регуляторов
В
качестве ограничивающих стабилитронов принимаем стабилитроны серии КС210Ц с Uст =
10 В и Iст = 0,5 мА. [7]
Рисунок
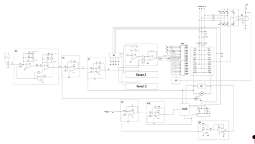
3.19 - Функциональная схема СУЭП
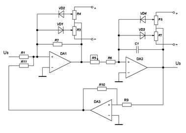
4.
Анализ статических и динамических характеристик
.1
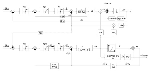
Структурная схема системы управления
Рисунок
4.1 - Структурная схема двухзонного регулирования ЭП.
4.2
Статические характеристики системы, рабочие режимы СУЭП на статических
характеристиках
Так
как в курсовом проекте был решено реализовать астатическую систему
регулирования, то статические характеристики будут прямолинейными и ограничены
значениями тока, момента и максимальным значением скорости.
Уравнение
статической электромеханической характеристики:
Ограничение
будет вступать при:
;
.
Выполним
расчет статических характеристик астатической системы.
Уравнения
для I-й зоны имеют вид:
Момент
упора при работе в первой зоне:
Уравнения
для II -й зоны имеют вид:
Момент
упора при работе во второй зоне:
Таблица
4.1
|
Uзс, В
|
10
|
8
|
6
|
4
|
2
|
0
|
-2
|
-4
|
-6
|
-8
|
-10
|
|
ω,
рад/с
|
408
|
328
|
245
|
164
|
82
|
0
|
-82
|
-164
|
-245
|
-328
|
-408
|
4.3 Моделирование основных режимов СУЭП. Оценка динамических
и статических показателей системы
Для построения динамических характеристик воспользуемся иммитационным
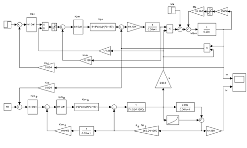
моделированием с помощью пакета Simulink Matlab.
Рисунок 4.4 - Имитационная модель системы двухзонного регулирования ЭП в
системе MatLab.
) Смоделируем переходные процессы для случая без задатчика интенсивности.
Рисунок 4.5 - Графики переходных процессов.
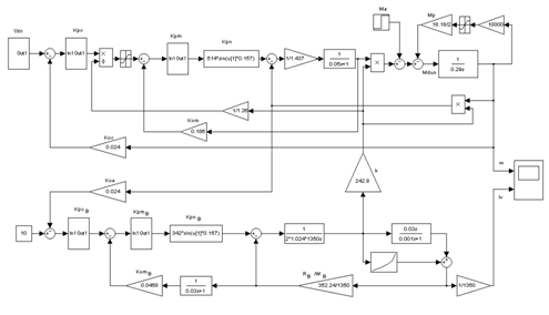
Имитационная модель системы составлена с задатчиком интенсивности
представленный на рисунке 4.9.
Рисунок 4.9 - Имитационная модель системы с задатчиком интенсивности.
Рисунок 4.10 - Имитационная модель задатчика интенсивности.
) Смоделируем переходные процессы для случая с задатчиком интенсивности.
Рисунок 4.13 - Графики переходных процессов.
Рисунок 4.14 - График переходного процесса динамического момента.
Анализ переходные процессов:
В начальный момент времени напряжение подается только на обмотку возбуждения,
это делается для того, чтобы к началу момента разгона поток возбуждения достиг
номинального значения. После истечения 1 секунды при помощи задатчика
интенсивности подается сигнал задания скорости.
В
начальный момент времени, когда скорость еще близка к нулю и действие
отрицательной обратной связи не оказывает значительного воздействия, напряжение
на входе регулятора скорости интенсивно возрастает. Это приводит к увеличению
напряжения преобразователя, из-за чего соответственно увеличивается ток якоря.
Сигнал обратной связи по скорости стабилизирует напряжение на входе регулятора
скорости, это помогает обеспечить более плавное нарастание напряжения на входе
преобразователя, что приводит к постоянному значению тока, протекающего по цепи
якоря. Постоянство тока якорной цепи вызывает постоянный электромагнитный
момент. Этот электромагнитный момент создает постоянный динамический момент на
валу двигателя и разгон с постоянным ускорением. При достижении электроприводом
номинальной скорости, в работу вступает второй канал с целью разгона до
скорости выше номинальной (по заданию курсового проекта до значения
). Разгон выше номинальной скорости осуществляется
из-за ослабления потока возбуждения. Когда вступает в работу второй канал,
регулятор ЭДС выходит из насыщения, его выходной сигнал начинает уменьшаться,
что приводит к уменьшению выходного сигнала преобразователя обмотки
возбуждения, что приводит к уменьшению тока в обмотке возбуждения, и, как
следствие этого, уменьшается поток возбуждения. После достижения задатчиком
интенсивности максимального уровня, заканчивается переходной процесс, ток
устанавливается на постоянном уровне и двигатель вращается с заданной
скоростью.
В
момент времени
происходит наброс нагрузки на вал электродвигателя.
Это приводит к небольшой просадке скорости, из-за чего появляется
рассогласование на входе регулятора скорости. Начинается переходной процесс,
после которого устанавливается новое значение тока и динамического момента на
валу двигателя, а скорость выходит на прежнее значение(
).
Максимально-токовая защита - обеспечивает защиту двигателя,
преобразователя от короткого замыкания. Данная защита выполняется при помощи
плавких предохранителей, а также при помощи автоматического выключателя.
Рисунок 5.1 Узел максимально-токовой защиты
При возникновении аварийного режима, максимально-токовая защита отключает
потребитель от сети. Плавкие предохранители включаются между контактами
линейного контактора и выключателя напряжения сети, чтобы производить замену
предохранителей в обесточенной цепи.
Определим ток плавкой вставки предохранителя:
IП =
(2¸2,5)Iн.д = 2,5×24,5=61,25 А
Предохранитель выбираем по номинальному напряжению и по номинальному току
плавкой вставки:
Uн.п ³ Uн.д = 440 В
Iн.п ³ Iп.в. = 100 А
Нулевая защита - обеспечивает защиту от самозапуска двигателя при
чрезмерном снижении или кратковременном исчезновении напряжения питающей сети.
Защита осуществляется линейными контакторами.
Рисунок 5.2 Узел нулевой защиты.
Тепловая защита - обеспечивает защиту двигателя от перегрузки
(перегрева). В повторно-кратковременных режимах работы электропривода, когда
характеристики нагрева реле и двигателя различны, защита двигателя от
перегрузки осуществляется с помощью максимально-токовых реле. В качестве таких
реле используется реле типов РЭ570 и РЭ70. Контакты реле включаются в цепь
катушки линейного контактора. В схеме электропривода применим контрольную
сигнализацию.
Рисунок 5.3 Узлы схем сигнализации
Переходные процессы в цепях преобразователей электрической энергии часто
сопровождаются перенапряжениями, основными из которых являются: перенапряжения,
обусловленные внутренними процессами в полупроводниковых приборах в моменты
коммутации тока. Перенапряжения могут привести к электрическому пробою
приборов, вызывающему возникновение коротких замыканий.
Воспользуемся R-C цепочками, которые предназначены для
ограничения скорости нарастания напряжения и снижения перенапряжений на
вентилях схемы.
Для защиты СПП от аварийных токов используем анодные реакторы, которые
ограничивают ток короткого замыкания на уровне, не превышающем ударный ток Iуд прибора.
Список литературы
1. Силовые полупроводниковые преобразователи в металлургии
под редакцией С.Р. Резинского «Металлургия» М.-1976
2. Анхимюк В.А, Опейко О.Ф. Проектирование систем автоматического
управления электроприводами: Учебное пособие для
вузов.:Мн.:Высш.шк.,1986г-143с.
. Вешеневский С.Н. Характеристики двигателей в
электроприводе: издание шестое, исправленное.:М. :Энергия. 1977г.
. Чебовский О.Г. Силовые полупроводниковые приборы:
Справочник.:М. :Энергоатомиздат 1985г.
5.
<http://www.kenergo.su/?m=825&page=7558>
.
<http://cztt.uralregion.ru/>
7. Булычев А.Л. и др. Аналоговые интегральные схемы:
Справочник - 2-е изд. перераб. и доп. - Мн: Беларусь, 1993. - 382с
. Резисторы: Справочник / В.В. Дубовский, Д.М. Иванов,
Н.Я.Петрусевич и др.; Под общ. ред. И.И.Четверткова и В.М.Терехова. - М.: Радио
и связь, 1987. - 352 с.; ил.
. Конденсаторы (справочник)/под ред. Г.А. Горячева, Е.Р.
Добромыслов; Москва: Радио и связь, 1984г.