Внедрение системы '1С:Предприятие 8' в компании ЗАО 'Генсер'

  • Вид работы:
    Курсовая работа (т)
  • Предмет:
    Бухучет, управленч.учет
  • Язык:
    Русский
    ,
    Формат файла:
    MS Word
    1,12 Мб
  • Опубликовано:
    2012-09-13
Вы можете узнать стоимость помощи в написании студенческой работы.
Помощь в написании работы, которую точно примут!

Внедрение системы '1С:Предприятие 8' в компании ЗАО 'Генсер'

Введение

Многие предприятия сегодня ставят под собой задачу провести автоматизацию учетных, контрольных, управленческих и аналитических функций с целью повышения эффективности управления, инвестиционной привлекательности и устойчивости в высококонкурентных средах. Этапы выбора программного комплекса, решающего данного задачу, и его внедрения- наиболее сложные и ответственные. В данной курсовой работе всесторонне рассмотрены управленческие решения, принимаемые им рисков.

На примере ЗАО «Генсер» смоделирован весь цикл процессов, сопровождающих внедрение системы автоматизации - от выявления проблем и постановки задач, стоящих перед новой корпоративной информационной системой, до оценки результатов внедрения.

Цель поставленной работы - выявить и решить проблемы исследуемого предприятия в области автоматизации, улучшить его конкурентное положение на рынке, повысить качество управления.

Описание предприятия

Компания Genser создана 20 мая 1991 года.

Сегодня компания является официальным дилером марок Nissan, Infiniti, Chevrolet, Opel, Cadillac, Hummer, Saab и Ford. Клиенты выбирают Genser за неизменно высокое качество обслуживания и возможность подобрать модель любой категории: от "первой иномарки" по демократичной цене до произведения автомобильного искусства, способного подчеркнуть социальный статус или имидж владельца.

Сеть автоцентров Genser широко известна в Москве и Московской области, в Калуге, Нижнем Новгороде и Белгороде. В 2007 году началась реализация масштабной региональной программы по строительству 15-20 автоцентров под маркой Genser в различных городах России.

Техническая оснащенность всех центров компании полностью соответствует высоким стандартам производителей. Высококвалифицированные специалисты с многолетним опытом ремонта и обслуживания автомобилей различных марок способны решить любые проблемы. Персонал компании в обязательном порядке проходит профессиональное обучение в центрах подготовки компаний-производителей.

В Genser работает специальная Служба контроля качества, в обязанности которой входит постоянный мониторинг удовлетворенности клиентов работой компании по многочисленным параметрам и дает рекомендации подразделениям по устранению недостатков. Во многом благодаря оперативной обратной связи с клиентами, качество работы центров Genser поддерживается на высоком уровне.

Большой опыт работы с корпоративными клиентами позволил Genser разработать особые программы покупки и обслуживания автомобилей для компаний, предусматривающие различные скидки на приобретение (продажа автомобилей в лизинг) и дальнейшее обслуживание парка автомобилей. В числе постоянных клиентов Genser такие организации и компании, как МВД РФ, МЧС РФ, ФСО РФ, Верховный суд РФ, ОАО "Российские железные дороги", ОАО "Международный аэропорт Шереметьево", Газпром, Лукойл, ТНК-BP, Gillette, IKEA, Ашан, ЗАО "Пивоварня Москва-Эфес" и многие другие.является старейшим дилером марки Nissan в России и бессменным обладателем звания "Лучший дилер", отмечающим заслуги в продажах, сервисе и маркетинговой политике.

По итогам 2006-2007 гг. компания Genser признана лучшим дилером по продажам автомобилей Chevrolet-DAT в московском регионе.

компания Genser стала лидером по продажам автмобилей Infiniti, завоевав 46% российского рынка. Автоцентр Genser Infiniti, по данным независимого аудита журнала "What Car?" и компании "Автоконсалтинг", занял 1-е место по качеству обслуживания среди 13 московских салонов премиум-сегмента, представляющих бренды Audi, Mercedes, Volvo, Saab, JEEP, Lexus и Infiniti.

Компания Genser является лауреатом ежегодной национальной премии в области бизнеса "Компания года" в номинации "За лучшую стратегию в бизнесе". Входит в число 500 крупнейших и занимает 6-е место в рейтинге наиболее динамично развивающихся российских компаний.

Формулировка задачи автоматизации

Предприятие ставит задачу комплексной автоматизации управленческого учета. Разрабатываемая информационная система будет выполнять следующие основные функции:

станет инструментом управления предприятием;

позволит планировать в реальном времени ресурсы предприятия (товарные, денежные);

позволит вести оперативный учет товарно-материальных и денежных потоков;

позволит собирать и анализировать данные для принятия управленческих решений;

позволит проводить стратегическое планирование деятельности;

повысит достоверность и оперативность информации;

даст возможность анализа издержек;

позволит автоматически формировать управленческий баланс предприятия (как по юридическим лицам, так и консолидированный);

позволит оценивать эффективность различных управленческих проектов.

Результатом внедрения КИС должны стать (предварительно):

повышение управляемости предприятия за счет наличия достоверной и оперативной информации о деятельности;

формирование единой системы управленческого учета;

снижение количества ошибок в учетных данных;

сокращение объемов ручного труда на дублирование ввода информации;

создание единой системы электронного документооборота.

Оценка текущего состояния информационной системы предприятия

В настоящее время на предприятии Заказчика Управленческий учет ведется при помощи программы Excel из пакета MS Office.

Скорее всего информационная система предприятия характеризуется следующими проблемами:

информационная система предприятия отстает от актуальных потребностей в информации и не обеспечивает должную поддержку управления предприятием;

отсутствует единая система документооборота;

существует большое количество разрозненных участков учета, реализованных в различных программных системах;

структура данных в разных подразделениях различна, что препятствует нормальной деятельности предприятия;

ввод информации дублируется;

информация рассогласована во времени и ее достоверность поддается сомнению.

История развития

Современные Корпоративные Информационные Системы прошли сложный путь развития от систем 60-х гг. - MRP - до систем, определяющих конкурентный облик предприятия XXI века - ERPII.

Если взглянуть в прошлое, то можно увидеть, как развивались системы. Первым предком современных ERP-систем был стандарт MRP (Material Requirements Planning). Он появился в конце 60-х годов. Он включал в себя только планирование потребностей в материалах по замкнутому циклу (Cloosed Loop Material Requirment Planning). MRP-системы давали возможность создавать производственные программы и контролировать их исполнение на уровне производства. Подобный системный продукт получил широкое распространение на предприятиях с производством дискретного типа. Для расширения функционала системы разработчики создали новый стандарт - MRPII.

Система MRPII, расширив существенно возможности MRP, стала привлекательной для многих предприятий. Теперь появилась возможность обрабатывать намного больший объем данных на основе одного программного обеспечения и координировать деятельность большего количества отделений предприятия - склады, снабжение, продажи, производство, учет, финансы. При этом, стало возможным некоторое моделирование бизнес-процесса с постановкой вопроса типа «Что будет, если…».

Системы MRPII до сих пор востребованы некоторыми предприятиями. Однако многим компаниям функциональности MRPII было недостаточно, и с 90-х гг. начинается бурное развитие корпоративных информационных систем нового поколения - ERP. Переняв логику и основную функциональную базу MRPII, ERP системы внесли много нового в автоматизацию бизнес-процессов предприятия. ERP-системы были призваны решить сложную методологическую задачу - построить единую информационную систему, одинаково применимую как в бухгалтерии, так и на производстве, и в службе сбыта, и на складах, и в отделе маркетинга. В наше время обычно каждое из подразделений предприятия имеет свою собственную систему. ERP-система объединяет их работу в единую интегрированную систему с общей базой данных. После такой интеграции взаимодействие и работа всех подразделений компании становится быстрой, слаженной и оперативной.

В октябре 2000 г. Консультационная компания Gartner Group опубликовала отчет «ERP умерла. Да здравствует ERP II». Было задано основное направление, по которому должны были пойти в своем развитии ERP-системы в XXI веке, - смещение традиционного акцента с оптимизации управления ресурсами предприятий на корпоративную систему предприятия, открытую для всех участников, действующих в общих интересах бизнеса.

История создания корпоративных информационных систем начинается от создания программ, обеспечивавших разработку планов и графиков поставки материалов и комплектующих для обеспечения заданного графика и программы производства. Подобные системы были названы MRP.

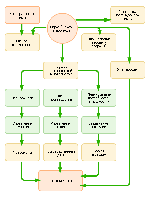
С проблемой планирования деятельности предприятия разработчики информационных систем столкнулись еще в 1960-е гг. Тогда была разработана методология планирования потребностей в материалах MRP (Material Requirements Planning). Реализация системы, работающей по этой методологии представляет собой компьютерную программу, позволяющую оптимально регулировать поставки материалов комплектующих, контролируя запасы на складе и саму технологию производства. Основною целью, которую преследовали разработчики, являлась минимизация издержек, появляющихся на производстве.

Важную роль в системах MRP играет спецификация изделия (Bill of Material - BOL), представляющая собой перечень сырья, материалов и комплектующих, необходимых для производства конечного изделия, с указанием нормативов по их использованию, а также иерархическое описание структуры конечного изделия

На основе плана производства, спецификации изделия и учета технологических особенностей производства осуществляется расчет потребностей в материалах. Потом составляется план закупок и производства. Что очень важно, в систему вводятся фиксированные сроки исполнения.


Концепция MRP легла в основу MRP-систем, которые  обеспечили наличие на складе необходимых для производства материалов и запасов в любой момент времени, согласно плану. Таким образом, благодаря этой системе осуществлялся контроль складских запасов и самой технологии производства, а так же оптимальное регулирование поставок комплектующих для производства.

Сначала планирование в рамках MRP-систем носило довольно статичный характер. План составлялся на определенный срок на основе утвержденной программы. Если же происходили резкие изменения на рынке или менялись условия поставки, автоматического перепланирования не происходило. Это было существенным недостатком системы. Поэтому в конце 1970-х гг. для повышения эффективности в MRP-системах была реализована идея воспроизведения замкнутого цикла (Cloosed Loop Material Requirment Planning).

Идея замкнутого цикла расширяла возможности системы. Были добавлены такие функции, как:

Контроль соответствия количества продукции, произведенной, и количества используемой продукции.

Составление регулярных отчетов о задержках заказов, об объемах и динамике продаж, о поставщиках.

Придание системе гибкости позволило предприятию своевременно реагировать на изменения внешнего фактора, меняя при необходимости программу производства и план заказов.

Согласно APICS (American Production and Inventory Control Society), термин MRPII (Manufacturing resource planning - планирование ресурсов производства) - это: метод эффективного планирования всех ресурсов производственного предприятия. В идеале, он позволяет осуществлять производственное планирование в натуральных единицах измерения, финансовое планирование - в стоимостных единицах измерения, и предоставляет возможность осуществлять моделирование с целью ответа на вопросы типа "Что будет, если…".

Данный метод лежит в основе систем класса MRP II, которые содержат следующие функциональные модули:

Планирование продаж и производства (Sales and Operation Planning);

Управление спросом (Demand Management);

Составление основного производственного плана (Master Production Scheduling);

Планирование потребностей в материалах (Material Requirements Planning);

Спецификации изделий (Bill of Materials);

Управление складскими операциями (Inventory Transaction Subsystem);

Планирование поставок (Scheduled Receipts Subsystem);

Управление на уровне производственного цеха (Shop Flow Control);

Планирование производственных мощностей (Capacity Requirement Planning);

Контроль входа/выхода (Input/Output Control);

Закупки (Purchasing);

Планирование и контроль производственных операций (Tooling Planning and Control); ;

Финансовое планирование (Financial Planning);

Моделирование (Simulation);

Оценка результатов деятельности (Performance Measurement).


Выходные данные от этих модулей интегрируются с финансовыми отчетами и документами, такими как бизнес-план, отчет о выполнении закупок, план (бюджет) отгрузки, прогноз запасов в стоимостном выражении и т. д. Планирование ресурсов производства представляет собой прямое продолжение и расширение "замкнутого цикла MRP".

Кроме того, в основу системы легли такие базовые принципы, обеспечившие успешное функционирование не только MRPII, но и перенявшей их более совершенной системы ERP и в дальнейшем ERP II, как:

Иерархичность. Дифференциация планирования бизнес-процессов по уровню ответственности включенных в систему участников. Планы предприятия прорабатываются сверху вниз с оперативным обеспечением надежного механизма обратной связи.

Интегрированность. Надежная работа всех подсистем с возможностью подключения новых модулей в единой интегрированной среде.

Интерактивность. Заложенный в систему блок моделирования дает возможность оценивать вероятности различных ситуаций и степень их вероятного воздействия на бизнес-процесс предприятия.

Термин ERP (Enterprise Resource Planning), согласно APICS (American Production and Inventory Control Society), означает: финансово ориентированную информационную систему для определения и планирования ресурсов предприятия, необходимых для получения, изготовления, отгрузки и учета заказов потребителей. По сути, появившиеся ERP-системы вобрали в себя весь функционал и логику MRPII-систем с добавлением новых возможностей и функций, которые и определили специфику новых корпоративных информационных систем:

Более детальная разработка финансового аспекта программы. Ориентация на управление «виртуальным предприятием» - более тесное взаимодействие производства, поставщиков, партнеров и потребителей. Возможность управления географически распределенным бизнесом. Поддержка планирования различных типов ресурсов. Возможность управления сложным многопрофильным предприятием или холдингом.
Возросшие требования к интегрируемости системы с различными приложениями. ERP-система становится своего рода хребтом, на основе которого осуществляется интеграция с другими приложениями, системами и подсистемами
Усовершенствование технических характеристик: графический интерфейс пользователя, реляционная база данных, использование языков программирования 4 поколения, программный инструментарий для разработки, разветвленная архитектура клиент-сервера.

Развитые средства настройки (конфигурирования) и адаптации, которые можно применять и усовершенствовать в процессе эксплуатации.(CSRM)

С 1999 года в развитии ERP-систем было отмечена новая тенденция. Разработчики стали развивать новые функциональные возможности системы, которые выходили за традиционные рамки автоматизации и оптимизации бизнес-процессов в рамках методологии ERP. Традиционно концепция ERP предусматривала, в первую очередь, работу с внутренними ресурсами предприятия: планирование ресурсов, тщательное управление запасами и обеспечение прозрачности производственных процессов. Теперь функционал системы стал дополняться такими модулями, как SCM (управление цепочками поставок) и CRM (управление взаимоотношениями с клиентами), отвечающими за оптимизацию внешних связей предприятия. При этом произошло разграничение понятий: традиционный для ERP контур управления получил название back-office, а внешние приложения, которые появились в системе, - front-office. Эти изменения позволили американской аналитической компании Gartner Group заявить в 2000 г. о завершении эпохи ERP и появлении нового стандарта - ERP II (Enterprise Resource and Relationship Processing), что можно перевести как «Управление внутренними ресурсами и внешними связями».

Можно выделить три основных направления, определяющих развитие систем класса ERP II:

Углубление функциональности ERP.

Появление технологий, позволяющих упростить процесс создания специализированных отраслевых решений.

Создание новых и усовершенствование существующих модулей управления межкорпоративными бизнес-процессами.

Основные направления развития определили и основные отличия систем класса ERP и ERP II:


Смещение акцента на межкорпоративный сектор в новых системах объясняется ускоренным развитием электронной коммерции и налаживанием интерактивного взаимодействия компании с их партнерами, поставщиками и клиентами через Интернет. Поэтому системы класса ERP II получают Web-ориентированную архитектуру, что становится существенным отличием от ERP-систем. Данные, применяемые в системах класса ERP II рассчитаны на использование в географически распределенном Web-сообществе. Кроме того, ERP II-системы могут быть полностью встроены в Интернет, могут работать с данными, размещенными не в собственном репозитарии, могут поддерживать публикацию или подписку, инициированную клиентом, могут взаимодействовать с другими приложениями, использующими EAI - адаптеры (EAI - Enterprise Application Integration) и язык XML.

Выбор типа КИС

Исходя из проведенного анализа, единственной КИС, удовлетворяющей потребностям предприятия, является ERP, так как системы классов MRP и MRP II обладают недостаточной функциональностью, а система ERP II имеет слишком избыточную функциональность, в таком объеме не требуемую предприятию.

Российский рынок ERP

По данным консалтингового агентства IDC, российский рынок интегрированных систем управления предприятием в 2007г. продемонстрировал уверенный подъем на 54,7%, почти вдвое превысив аналогичный показатель предыдущего года. Суммарная доля основных российских поставщиков по итогам года увеличилась в основном благодаря успехам «1С».

Объем рынка интегрированных систем управления предприятием (ИСУП) достиг в 2007 г. показателя в $365,12 млн., что почти в полтора раза больше, чем годом ранее (21%), следует из отчета IDC Russia. В IDC пояснили, что в эту сумму входит стоимость лицензий (в ценах для конечных пользователей) и поддержки. По словам Елены Семеновской, руководителя исследований IDC, рост рынка был обусловлен как появлением новых пользователей в ряде отраслей, так и динамичным развитием среднего и малого бизнеса. «Рост доходов поставщиков, которые продолжали расширять партнерские сети, обеспечил заметно увеличившийся объем непрямых продаж», - отметила г-жа Семеновская.

Эксперты отмечают продолжающееся устойчивое развитие экономики, стимулировавшее инвестиции в ИТ и усиление конкуренции, вынуждающие компании совершенствовать методы управления ресурсами, как это было в предыдущие годы. Кроме того, крупные российские компании в 2007 г. активно выходили на IPO и расширяли свою деятельность за пределами страны, приобретая зарубежные активы и создавая совместные предприятия. Подобная интеграция в зарубежное сообщество и наращивание международного присутствия требует повышения уровня прозрачности бизнеса, эффективности управления, что способствует спросу на ИСУП.

Ведущей отраслью российского рынка систем управления предприятием по доходам от продаж и поддержки в 2007 г. оставалось непрерывное производство - 32%. Другим отраслевым сегментом, который внес положительный вклад в рост рынка ИСУП, была энергетика (12%), впервые занявшая второе место. Давно ожидаемая реструктуризация отрасли способствовала росту спроса на решения по автоматизации среди вновь сформированных независимых энергетических компаний. Доля телекоммуникационного сектора сократилась (-2,7%) и сравнялась по этому показателю с розничной торговлей (+0,6%). За ними следуют транспорт и сырьевые отрасли - по 5%.

Диаграмма 1. Доли основных поставщиков от продаж и установки ИСУП

Лидером рынка ИСУП в 2006 г., по данным IDC, стала SAP (рост рыночной доли с 39,7% до 45%). Oracle, занимающая вторую позицию, сократила свою долю на 3,7%, увеличив отставание от лидера, и заняла 18%. Российская «1С», которая контролировала в 2006 г. 12% рынка - на третьем месте, далее - Microsoft Dynamics, а «Галактика», обеспечившая чуть более 6,3% рынка, замыкает пятерку лидеров. Таким образом, на долю первой пятерки пришлось 89,7% рынка, а доля российских компаний в этой группе выросла с 15,8% в 2005 до 18% в 2006 г.

Прошедший год не был одинаково успешным для российских поставщиков: «1С» удалось нарастить свою долю на 2,3%. «Галактика» увеличила свою долю с 6,1 до 6,3%,. «Парус» уменьшил свое присутствие на российском рынке ERP-систем с 2,8 до 2%.

По мнению Елены Семеновской, рост показателей «1С» был обеспечен активным продвижением версии 8.0. «Большая доля продаж приходится на малые предприятия, которые пока осваивают только финансовую часть бизнес-решения на платформе «1С». Если они будут расширять корпоративные системы и внедрять и другие функциональные блоки, то «1С» может рассчитывать на положительные перспективы», - считает эксперт.считает, что российский рынок ИСУП в ближайшие пять лет будет ежегодно расти в среднем на 30%.  Наиболее динамичным будет объединенный правительственный сектор, затраты на ИСУП в секторах бизнес-услуг и розничной торговли будут опережать темпы роста рынка в целом. Темпами, опережающими средние показатели рынка, будут увеличиваться и затраты в секторах финансов, страхования и энергетики.

Выбор ERP системы

Выбор компании пал на систему 1С. Именно такой выбор обусловлен некоторыми причинами:

С является известным российским брендом, имеет многолетний опыт работы.

С является наиболее распространенной системой в Российской Федерации на 2007-ой год.

Предложение 1С подходит компании в ценовом аспекте.

Кроме того, внедрения прикладных решений могут выполняться силами партнеров-внедренцев. Такой порядок внедрения позволяет учесть особенности деятельности конкретного предприятия или специальные пожелания заказчика:

выбрать оптимальный вариант автоматизации в точном соответствии с потребностями предприятия;

проводить поэтапную автоматизацию, исходя из приоритетов решаемых задач, допустимых сроков и затрат на внедрение - на базе одной и той же системы, получая реальную отдачу на каждом шаге, с минимальными затратами времени и средств;

значительно упростить обучение пользователей и администрирование системы;

развивать систему по мере роста потребностей предприятия, не останавливая при этом ее эксплуатации.

Внедрения и адаптации прикладных решений также могут выполняться и силами IT-специалистов заказчика, самостоятельно, или во взаимодействии с партнерами-внедренцами. Средства разработки, входящие в состав технологической платформы 1С:Предприятия 8 позволяют изменять прикладное решение специалистам, не имеющим глубоких знаний и опыта в разработке прикладных решений.

Обзор системы «1С:Предприятие 8»

Система программ «1С:Предприятие 8» включает в себя платформу и прикладные решения, разработанные на ее основе, для автоматизации деятельности организаций и частных лиц. Сама платформа не является программным продуктом для использования конечными пользователями, которые обычно работают с одним из многих прикладных решений (конфигураций), разработанных на данной платформе. Такой подход позволяет автоматизировать различные виды деятельности, используя единую технологическую платформу.



Области применения

Гибкость платформы позволяет применять 1С:Предприятие 8 в самых разнообразных областях:

автоматизация производственных и торговых предприятий, бюджетных и финансовых организаций, предприятий сферы обслуживания и т.д.

поддержка оперативного управления предприятием;

автоматизация организационной и хозяйственной деятельности;

ведение бухгалтерского учета с несколькими планами счетов и произвольными измерениями учета, регламентированная отчетность;

широкие возможности для управленческого учета и построения аналитической отчетности, поддержка многовалютного учета;

решение задач планирования, бюджетирования и финансового анализа;

расчет зарплаты и управление персоналом;

другие области применения.

Технологическая платформа

Платформа 1С:Предприятие 8 была создана с учетом 6-летнего опыта применения системы программ 1С:Предприятие 7.7, которую используют десятки тысяч разработчиков. Несмотря на значительные изменения, новая версия 8 сохранила идеологическую преемственность с предыдущими версиями

Прикладные решения

Фирма "1С" выпускает тиражные прикладные решения, предназначенные для автоматизации типовых задач учета и управления в коммерческих предприятиях реального сектора и бюджетных организациях. В каждом программном продукте сочетается использование стандартных решений (общих для всех или нескольких программ) и максимальный учет специфики задачи конкретной отрасли или рода деятельности предприятия.

Отраслевые и региональные прикладные решения создаются силами партнеров-разработчиков и предназначены для автоматизации отдельных направлений или областей деятельности предприятий. Все они сертифицированы на требования "1С:Совместимо" <#"550787.files/image009.gif"> <#"550787.files/image010.gif"> <#"550787.files/image011.gif"> <#"550787.files/image012.gif"> <#"550787.files/image013.gif"> <#"550787.files/image014.gif"> <#"550787.files/image015.gif"> <#"550787.files/image016.gif"> <#"550787.files/image017.gif"> <#"550787.files/image018.gif"> <#"550787.files/image019.gif"> <#"550787.files/image020.gif"> <#"550787.files/image021.gif"> <#"550787.files/image022.gif"> <#"550787.files/image023.gif"> <#"550787.files/image024.gif">

 <#"550787.files/image024.gif">

Общие механизмы

Система 1С:Предприятие 8 имеет в своей основе ряд механизмов, определяющих концепцию создания прикладных решений. Наличие этих механизмов позволяет максимально соотнести технологические возможности с бизнес-схемой разработки и внедрения прикладных решений.

В качестве ключевых моментов можно выделить изоляцию разработчика от технологических подробностей, алгоритмическое программирование только бизнес-логики приложения, использование собственной модели базы данных и масштабируемость прикладных решений без их доработки

Прикладные механизмы

Интерфейсные механизмы

В 1С:Предприятии 8 реализован современный дизайн интерфейса и повышена комфортность работы пользователей при работе с системой в течение длительного времени

Масштабируемость

Технологическая платформа обеспечивает различные варианты работы прикладного решения: от персонального однопользовательского, до работы в масштабах больших рабочих групп и предприятий. Ключевым моментом масштабируемости является то, что повышение производительности достигается средствами платформы, и прикладные решения не требуют доработки при увеличении количества одновременно работающих пользователей.

Интеграция

Система 1С:Предприятие 8 является открытой системой. Предоставляется возможность для интеграции практически с любыми внешними программами и оборудованием на основе общепризнанных открытых стандартов и протоколов передачи данных.

В системе 1С:Предприятие 8 имеется целый набор средств, с помощью которых можно:

создавать, обрабатывать и обмениваться данными различных форматов;

осуществлять доступ ко всем объектам системы 1С:Предприятие 8, реализующим ее функциональные возможности;

поддерживать различные протоколы обмена;

поддерживать стандарты взаимодействия с другими подсистемами;

создавать собственные интернет-решения.сервисы

Механизм Web-сервисов позволяет создавать Web-сервисы в конфигурации 1С:Предприятия 8, а также взаимодействовать в конфигурации 1С:Предприятия 8 с веб-сервисами, опубликованными сторонними поставщиками.

Система прав доступа

Система прав доступа позволяет разрешать доступ пользователей только к тем данным, которые необходимы им для выполнения определенных функций в прикладном решении. Разработчик может создавать наборы прав, соответствующие должностям пользователей или виду деятельности. Например, могут быть введены такие наборы прав, как «Главный бухгалтер», «Кладовщик», «Менеджер», «Начальник отдела» и т.д.

Обмен данными

Механизмы обмена данными, реализованные в технологической платформе 1С:Предприятие 8, позволяют создавать территориально распределенные информационные системы как на основе информационных баз 1С:Предприятия 8, так и с участием других информационных систем, не основанных на 1С:Предприятии 8.

Например, можно организовать работу главного офиса, филиалов и складов предприятия в единой информационной базе, или обеспечить взаимодействие информационной базы 1С:Предприятия 8 с существующей базой данных Oracleрасширениерасширение, хотя и входит с состав технологической платформы, поставляется в виде отдельного программного продукта и позволяет встраивать доступ к данным 1С:Предприятия в существующие Web-сайты и Web-приложения, а так же создавать готовые Web-приложения, использующие информационную базу 1С:Предприятия 8.

Интернационализация

Все тексты конфигурации и базы данных хранятся в формате UNICODE. Это значит, что любая текстовая информация может включать одновременно символы различных языков. Для основных европейских языков поддерживаются национальные представления дат, чисел, а также порядок сортировки текстов. Для конкретной информационной базы предоставляется возможность дополнительной настройки представления чисел, дат, времени.

В 1С:Предприятии 8 предусмотрена возможность создания многоязычных прикладных решений - разработчик может создавать конфигурацию сразу на нескольких языках, а каждый пользователь - выбирать свой язык.

Экономическая и аналитическая отчетность

Мощные средства формирования отчетов и печатных форм обеспечивают широкие возможности оформления и интерактивной работы:

интеллектуальное построение иерархических, многомерных и кросс-отчетов;

получение любых аналитических данных с произвольной настройкой пользователем без изменения прикладного решения;

группировки и расшифровки в отчетах, детализация и агрегирование информации;

сводные таблицы для анализа многомерных данных, динамическое изменение структуры отчета;

различные типы диаграмм для графического представления экономической информации.

Работа пользователя

Современный дизайн интерфейса обеспечивает легкость освоения для начинающих и высокую скорость работы для опытных пользователей:

значительное ускорение массового ввода информации благодаря функции «ввод по строке» и эффективному использованию клавиатуры;

облегчение работы неподготовленных пользователей, быстрое освоение системы;

удобные средства работы с большими динамическими списками, управление видимостью и порядком колонок, настройка отбора и сортировки;

разнообразные сервисные возможности;

универсальные инструменты для создания отчетов любой сложности.

Полнотекстовый поиск

Механизм полнотекстового поиска поддерживает указание поисковых операторов (И, ИЛИ, НЕ, РЯДОМ и др.). Возможно выборочное включение прикладных объектов и реквизитов в полнотекстовый поиск.

Средства администрирования

Администратору прикладного решения предоставляются широкие возможности для управления работой пользователей и контроля действий, которые они выполняют. Также система предоставляет развитые механизмы обновления прикладного решения с использованием различных протоколов обмена данными, в том числе и через Интернет.

Средства разработки

Технологическая платформа «1С:Предприятие 8» содержит средство разработки, с помощью которого создаются новые или изменяются существующие прикладные решения. Это средство разработки называется «конфигуратор». Так как он включен в стандартную поставку 1С:Предприятия 8, то пользователь может самостоятельно разработать или модифицировать прикладное решение (адаптировать его под себя), возможно, с привлечением сторонних специалистов.

Характеристика 1С:Бухгалтерии 8

"1С:Бухгалтерия 8" - универсальная программа массового назначения для автоматизации бухгалтерского и налогового учета, включая подготовку обязательной (регламентированной) отчетности. Это готовое решение для ведения учета в организациях, осуществляющих любые виды коммерческой деятельности: оптовую и розничную торговлю, комиссионную торговлю (в том числе субкомиссию), оказание услуг, производство и т.д. Кроме того, с помощью "1С:Бухгалтерии 8" могут вести учет индивидуальные предприниматели, применяющие упрощенную систему налогообложения или общий режим налогообложения.

Управление торговлей

"1С:Управление торговлей 8" - это современный инструмент повышения эффективности бизнеса торгового предприятия.

Прикладное решение позволяет в комплексе автоматизировать задачи оперативного и управленческого учета, анализа и планирования торговых операций, обеспечивая тем самым эффективное управление современным торговым предприятием.

Предметная область, автоматизируемая прикладным решением "1С:Управление торговлей 8", может быть представлена в виде следующей схемы.


Прикладное решение автоматизирует следующие направления хозяйственной деятельности:

управление отношениями с клиентами <#"550787.files/image027.gif">

Программа позволяет вести учет  в единой информационной базе от имени нескольких организаций - юридических лиц, а также индивидуальных предпринимателей, которые с точки зрения организации бизнеса составляют единое предприятие.

В программе параллельно ведутся два вида учета: управленческий и регламентированный. Управленческий учет ведется по предприятию в целом, а регламентированный учет ведется отдельно для каждой организации.

Программа "1С:Зарплата и Управление Персоналом 8" будет полезна всем без исключения работникам предприятия.

Руководство будет иметь полный контроль за происходящим, задавать структуру предприятия и составляющих его организаций, анализировать кадровый состав, принимать управленческие решения на основе полной и достоверной информации. Мощные аналитические отчеты предоставляют пользователю информацию в произвольных разрезах.

Кадровая служба получит ценный инструмент автоматизации рутинных задач, в том числе анкетирования и подготовки отчетов о работниках с различными условиями отбора и сортировки.

Работники предприятия будут уверены в том, что в любой момент смогут быстро получить необходимые им справки, сведения о своем отпуске, данные персонифицированного учета в Пенсионном фонде и т.д.

Представление регламентированной отчетности в государственные органы станет гораздо менее трудоемким процессом. Особенно это касается сведений для персонифицированного учета Пенсионного фонда (СЗВ-4, АДВ-11) и отчетности по налогу на доходы физических лиц (2-НДФЛ).

"1С:Зарплата и Управление Персоналом 8" создана на технологической платформе нового поколения "1С:Предприятие 8", которая обеспечивает высокую гибкость, настраиваемость, масштабируемость, производительность и эргономичность прикладных решений. В комплект поставки программного продукта входит типовая конфигурация "Зарплата и Управление Персоналом".

"1С:Зарплата и Управление Персоналом 8" выпускается в двух версиях: базовая <#"550787.files/image028.gif">

Все механизмы автоматизации прикладного решения можно условно разделить на два больших класса:

механизмы для поддержания операционной деятельности предприятия;

механизмы для ведения неоперативного учета.

Участки, принадлежащие к операционной деятельности, можно выделить в каждом виде учета (за исключением учета по МСФО).

Кроме того, прикладное решение разделяется на отдельные подсистемы, ответственные за решение групп сходных задач: подсистема управления денежными средствами, подсистема управления персоналом, подсистема бухгалтерского учета и др. Подобное разделение представляет собой некоторую условность, которая облегчает освоение прикладного решения. В текущей работе пользователей границы между подсистемами практически не ощущаются.

"1C:Управление производственным предприятием 8" может использоваться в ряде подразделений и служб производственных предприятий, включая:

дирекцию (генеральный директор, финансовый директор, коммерческий директор, директор по производству, главный инженер, директор по кадрам, директор по IT, директор по развитию);

планово-экономический отдел;

производственные цеха;

производственно-диспетчерский отдел;

отдел главного конструктора;

отдел главного механика;

отдел сбыта;

отдел материально-технического обеспечения (снабжения);

отдел маркетинга;

склады материалов и готовой продукции;

бухгалтерию;

отдел кадров;

отдел организации труда и занятости; службу;

административно-хозяйственный отдел;

отдел капитального строительства;

информационно-аналитический отдел;

отдел стратегического развития.

Ожидается, что наибольший эффект внедрение прикладного решения даcт на предприятиях с численностью персонала от нескольких десятков до нескольких тысяч человек, имеющих десятки и сотни автоматизированных рабочих мест, а также в холдинговых и сетевых структурах.

"1С:Управление производственным предприятием 8" предоставляет:

руководству предприятия и управленцам, отвечающим за развитие бизнеса, - широкие возможности анализа, планирования и гибкого управления ресурсами компании для повышения ее конкурентоспособности;

руководителям подразделений, менеджерам и сотрудникам, непосредственно занимающимся производственной, сбытовой, снабженческой и иной деятельностью по обеспечению процесса производства, - инструменты, позволяющие повысить эффективность ежедневной работы по своим направлениям;

работникам учетных служб предприятия - средства для автоматизированного ведения учета в полном соответствии с требованиями законодательства и корпоративными стандартами предприятия.

Конфигурация

Компания-заказчик заказал следующие функциональные блоки с их кратким описанием:

Функциональный блок «Торговля автомобилями».

Функциональность данного блока будет позволять вести управленческий учет всех важных операций связанных с торговлей автомобилями.

На предприятии можно выделить следующие направления продаж автомобилей:

Новые автомобили марки Форд.

Новые автомобили марки Мазда.

Б/у автомобили различных производителей

Далее будут описаны объекты конфигурации на которых базируется функциональность описываемого блока.

В рамках данного технического задания рассматриваются операции с автомобилем начиная с поступления на склад, дополнительными расходами и продажей автомобиля.

Операции связанные с заказом автомобилей у поставщика и резервированием автомобилей как на складе так и в будущих поставках в рамках данного проекта нерассматриваются.

Функциональный блок «Услуги автосервиса».

Автосервис может оказывать следующие виды услуг:

Предпродажная подготовка,

Установка дополнительного оборудования,

Гарантийный ремонт (производителя),

Страховой ремонт,

Обслуживание собственных автомобилей,

Собственная гарантия.

Примечание: Перечень услуг автосервиса будет реализован в виде справочника с предопределенными элементами. Пользователь сможет самостоятельно добавлять новые виды услуг.

Услуги автосервиса оказывают следующие подразделения:

Слесарный цех,

Кузовной цех,

Эвакуатор,

Тонировка.

Для ведения списка оказываемых услуг в конфигурации будет предусмотрен специальный справочник, в который пользователь самостоятельно будет добавлять элементы.

Для ввода сведений о «предпродажной подготовке» и «установке дополнительного оборудования» необходимо использовать соответствующие документы описанные выше в блоке «Торговля автомобилями». Для других видов услуг необходимо использовать документ «Заказ наряд».

Функциональный блок «Прочие операции с товарно-материальными ценностями»

Для отражения операций по закупке и реализации прочих товаров и услуг, а также внереализационных доходов и расходов будет предусмотрен свой перечень документов.

Для «прочих товаров» в системе будет предусмотрен количественный учет по средней себестоимости.

Для основных средств будет вестись только суммовой учет.

Учет кредитных операций.

Для возможности ведения в программе кредитных договоров будет доработан справочник «Договора с контрагентами».

Будет добавлен новый вид договора «Кредитный договор».

Для таких договоров будет можно вводить следующие параметры:

№ договора,

№ транша,

Сумма лимита по договору,

Срок погашения (если неуказан, то до востребования)

Процентная ставка за год

Ставка за обслуживание счета за год

Комиссия за выдачу

Валюта займа

Вид кредитного договора (получение, выдача).

Для ввода операций получения денег по кредитному договору необходимо будет использовать документ «Строка банковской выписки приход».

Для ввода операций выдачи кредитов необходимо будет использовать документы «Строка банковской выписки расход» и «Расходный кассовый ордер».

При получении и выдаче кредита пользователь будет выбирать соответствующий кредитный договор из справочника договоров.

Погашение кредита будет вводиться через те же банковские и кассовые документы. При погашении кредита пользователь обязательно должен будет указать % по кредиту или погашается сам кредит.

Если погашается %, то эти суммы относятся к расходам по статье «погашение процентов по кредитам» к соответствующему проекту. Если контрагент возвращает % по полученному кредиту, то сумма относиться к доходам соответствующего проекта по статье «Полученные проценты по кредитам».

Для оформления операций по внутренним кредитам между собственными юридическими лицами необходимо будет вводить операции двумя документами.

Т.е. оформлять документ «строка банковской выписки приход» по одной организации и

Строка «банковской выписки расход» по другой организации.

Этапы внедрения ERP системы

Анализ

Техническое задание

Разработка

Внедрение

Обучение

Сопровождение и консультация

Этап 1. Анализ.

На этапе анализа руководство компании поставило главную цель - внедрение программного продукта и определило круг задач, которые должна решать система. Сотрудники компании субподрядчика предприятия заказчика изучили организационную структуру и остальные характеристики предприятия заказчика, описывающие условия его функционирования, оказывающие влияние на объем и характер предстоящих работ. В результате анализа были добавлены требования к системе, основанные на потребностях заказчика и опыте сотрудников подрядчика. Был составлен план и бюджет проекта, уточнено, с помощью каких подсистем и в какой степени будет автоматизирована работа подразделений, составлен перечень организационно-технических мероприятий, необходимых для внедрения. Этот этап был завершен составлением формализированного списка требований к будущей системе в виде технического задания.

Этап 2.Техническое задание.

После получения целостной модели будущей КИС, определения этапов автоматизации управленческого цикла, глубины автоматизации бизнес-процессов, активная группа приступила к формализации списка требований к будущей системе в виде технического задания. На основе технического задания был построен план-график работ по внедрению. В плане были прописаны все работы, сроки и ответственные лица с обеих сторон.

Этапа 3. Разработка.

На данном этапе была проведена практическая реализация проекта, проходившая в соответствии с техническим заданием, утвержденном заказчиком и разработчиком. Разработка включала в себя как настройку баз данных для хранения всей описанной в техническом задании информации, так и настройку алгоритмов расчетов в соответствии с текущим законодательством, а также многое другое. На этом же этапе  в соответствии с проведенными настройками было проведено создание форм электронных и бумажных документов. Здесь было уделено особое внимание удалению избыточности хранимой информации, алгоритмов и выходных форм.

Этап 4. Внедрение.

Внедрение системы происходит в один этап. Внедрение системы было серьезным преобразованием для компании, в связи с этим было воспринято рядом сотрудников достаточно болезненно. На данном этапе развития компании такой переход был необходим.

Этап 5. Обучение.

Этап обучения происходил параллельно с внедрением, на рабочих местах компании-заказчика. Процесс обучения осуществлял опытный специалист компании подрядчика.

Этап 6 Сопровождение и консультация.

Компания подрядчик гарантирует профессиональное сопровождение и поддержку в течении всего жизненного цикла программного комплекса. Среди услуг компании-подрядчика существует как телефонная консультация, так и выезд специалиста на место.

Результаты внедрения. Выводы

Преимущества и достижения внедрения конфигурации.

Произошло повышение управляемости предприятия за счет наличия достоверной и оперативной информации о деятельности. Полезное время работы персонала выросло на 80%. Была сформирована единая форма управленческого учета. Повысилась оперативность принятия решения руководством на основе быстро предоставляемых данных по той или иной проблеме. Увеличилось количество заказов в месяц на 20%.

Снизилось количество ошибок в учетных данных. За последние два месяца не было зарегистрировано ни одной новой  ошибки, а старые достаточно быстро были распознаны и исправлены.

Произошло сокращение объемов ручного труду на дублирование ввода информации. Теперь всю информацию можно ввести один раз и просто брать ее из соответственного модуля или блока.

Была создана единая система электронного документооборота.

Итого повысилось качество выполняемой работы, заказы обрабатываются оперативно. Общее время выполнения всех операций по одному заказу уменьшилось в 5 раз.

Больше нет большого количества разрозненных участков учета. Информация более не рассогласована по времени.

Как итог производительность компании повысилась в 2 раза. Благодаря повышению качества обслуживания, количество клиентов в месяц выросло. Оборот вырос на 6 350 000 рублей. Выросла прибыль компании.

Все эти данные говорят о безусловной успешности проекта внедрения системы "1С" на предприятии ЗАО "Генсер". Вместе с этим проблемы исследуемого предприятия в области автоматизации, сформулированные в начале работы, были решены. Также было улучшено его конкурентное положение на рынке, повышено качество управления. Таким образом, цели, поставленные перед работой, авторы считают достигнутыми.

предприятие учет автоматизированный

Список литературы

1. Курс лекций Меняева М.Ф. “Информационные технологии управления”, 2006г.

2. Сайт www.IT.ru <http://www.IT.ru>

. Информационные системы и технологии в экономике и управлении: учебник, под ред. Трофимова В.В., 2007.

. Сайт www.1C.ru <http://www.1C.ru>

. Сайт www.ERM.com/ru <http://www.ERM.com/ru>

. Поисковая система google

. Майкл Дж. Шроек , «Intersoft Lab <http://www.iso.ru/>», ИНФРА-М,2006г.

1.     

Похожие работы на - Внедрение системы '1С:Предприятие 8' в компании ЗАО 'Генсер'

 

Не нашли материал для своей работы?
Поможем написать уникальную работу
Без плагиата!
Без нейросетей!