Восстановление вала распределительного
Введение
Автомобильный транспорт является одной из
важнейших отраслей народного хозяйства. Практически нет ни одного предприятия
промышленности, строительства, сельского хозяйства, которые не пользовались бы
услугами автотранспорта. Велика его роль в удовлетворении потребностей
населения в перевозках.
Автотранспорт самый мобильный из всех
существующих видов транспорта. Он не зависит от наличия магистральных дорог и с
его помощью осуществляется повседневная транспортная связь между предприятиями,
учреждениями, организациями, между ними и другими видами транспорта и т.д.
Автомобильный транспорт играет важную роль в
работе транспортно-дорожного комплекса страны. Преимуществами автомобильного
транспорта являются высокая маневренность, большая провозная способность,
быстрота доставки грузов и пассажиров, меньшая себестоимость перевозок на
короткие расстояния по сравнению с водным и железнодорожным транспортом и
некоторые другие. Благодаря высокой маневренности автомобильный транспорт
перевозит грузы непосредственно от склада отправителя до склада получателя без
дорогостоящих перегрузок с одного вида транспорта на другой. Большие скорости
движения на усовершенствованных дорогах позволяют более быстро доставлять грузы
и пассажиров, чем по водным и железнодорожным путям.
Доля автомобильного транспорта в перевозках
непрерывно увеличивается. Все больше грузов, перевозимых железнодорожным
транспортом на короткие расстояния, передается на автомобильный, даже при
наличии подъездных железнодорожных путей у отправителя и получателя.
В общем объеме перевозок грузов, осуществляемых
всеми видами транспорта в РФ в 2009 г. Доля автомобильного транспорта
составляет 54,6%, а в перевозках пассажиров - 53,7%. Эти цифры без сомнения
говорят сами за себя, что автомобильный был и остается одним из важнейших видов
транспорта.
Значение ремонтного производства
Важнейшим условием высокопроизводительной и
бесперебойной работы подвижного состава автомобильного транспорта является
обеспечение его современной производственно-технической базой по капитальному
ремонту автомобилей, агрегатов и восстановлению изношенных деталей. Главные
задачи ремонтного производства состоят в дальнейшем развитии централизованного
ремонта машин и оборудования как важнейшей предпосылки внедрения прогрессивных
технологических процессов, обеспечивающих повышение качества и эффективности
ремонта сложной современной техники.
Перспективность авторемонтного производства
обусловливается объективными постоянно действующими факторами. Современные
конструктивные, технологические и экономические основы, на которых базируются
конструирование, производство и эксплуатация автомобилей, предопределяют
неодинаковость ресурса отдельных деталей узлов и агрегатов и делают их
одновременную замену нецелесообразной.
В процессе эксплуатации автомобиля его
конструктивные элементы под влиянием сил трения и окружающей среды подвергаются
физическому износу. Для поддержания автомобилей в работоспособном состоянии
необходимо планомерное осуществление целого комплекса мероприятий, включающих в
себя техническое обслуживание, текущий и капитальный ремонт с периодической
заменой и восстановлением изношенных деталей и узлов.
1. Исходные данные
Исходные данные для проекта были выданы
руководителем дипломного проекта.
ГАЗ-3302 - 15шт.;
УАЗ (по модификациям) - 74 шт.;
ГАЗ-3307 - 10 шт.
2. Расчетно-организационная часть
.1 Расчет производственной программы
ремонта
(2.1)
Находим
(2.2)
где
-количество автомобилей ГАЗ- 3302;
- количество автомобилей УАЗ-31519;

- количество автомобилей ГАЗ-3110;
- коэффициент приведения автомобилей
ГАЗ-3302, УАЗ-31519, ГАЗ-3110. [4] (таб. 36-1 стр.281)
(2.3)
Находим по формуле
(2.6)
где
и т.д. - количество ремонтируемых
товарных агрегатов.
и т.д. - коэффициенты проведения
капитального
ремонта агрегатов к
полнокомплектному автомобилю [4] (таб. 36-2; стр.282).
2.2 Проектирование производственного
процесса на участке
Расчет фонда времени оборудования и
рабочих
а) Номинальный фонд времени
оборудования
(2.7)
где
- количество календарных, выходных,
праздничных дней в году;
- продолжительность смены (8
часов);
- количество смен в сутки (1
смена).
Находим
б) Действительный фонд времени.
(2.8)
где
- номинальный фонд времени
оборудования;
- коэффициент, учитывающий простой
оборудования при ремонте и техническом обслуживании [4] (таб.36 стр. 283);
в) Номинальный фонд времени
рабочего.
(2.9)
- при односменной работе.
г) Действительный фонд времени
рабочего.
(2.10)
где
- количество календарных дней в
году;
- количество выходных дней в году;
- количество праздничных дней в
году;
- количество отпускных дней в году;
- продолжительность смены;
- коэффициент учитывающий потери
рабочего времени по уважительным причинам - болезнь, участие в общественных
мероприятиях.
Расчет годового объема работ или
годовой трудоемкости АРП и участка
а) Расчет фактической нормы
трудоемкости ремонта автомобиля или агрегатов.
(2.11)
где
- норма трудоемкости на ремонт
автомобиля [4] (таб.36-6;стр. 285);
- коэффициент приведения
учитывающий конструкционно-технологические особенности [4] (таб.36-1 стр.281);
- коэффициент, приведения
учитывающий величину годовой производственной программы [4] (таб.36.5 стр.285);
- коэффициент, коррекции
учитывающий разномарочность ремонтных автомобилей
=1,04-1,07
- коэффициент, учитывающий
структуру производственной программы завода [4] (таб.36-5 стр.284) соотношение
капитального ремонта автомобилей и агрегатов.
(2.12)
б) Расчет годового объема работ или
трудоемкости АРП.
(2.13)
где
- фактическая норма трудоемкости
ремонта автомобиля и агрегатов;
- приведенная производственная
программа по ремонту автомобилей и агрегатов.
в) Расчет годового объема работ
участка, исходя из общего годового объема работ, определяют объем работ для
заданного участка.
(2.14)
(2.15)
где
-вспомогательное время;
К - процентное соотношение
трудоемкости участка от
.
Расчет количества технологического
оборудования, инвентаря проектируемого участка
Число единиц технологического
оборудования рассчитывают или подбирают, методы расчета зависят от назначения
оборудования и характера технологических операций, выполняемых на нем [4] (форм
36.13 стр. 287).
Находим количество технологического
оборудования исходя из трудоемкости технологических операций по формуле
(2.16)
где
- годовая трудоемкость участка;
- действительный фонд времени.
Расчет количества и состава
работников проектируемого участка
Различают следующие группы
работников предприятия или участка.
а)
- списочное число производственных
рабочих, числящихся по списку на данном участке.
Вычисляем по формуле
(2.17)
где
- годовая трудоемкость участка;
- действительный фонд времени
рабочего.
б)
- явочное число производственных
рабочих, фактически являющихся на работу.
Вычисляем по формуле
(2.18)
в)
- вспомогательные рабочие

(2.19)
где
- списочное число производственных
рабочих числящихся по списку на участке.
г)
- инженерно-технические работники
(2.20)
д)
- служащие счетно-конторские
работники.
(2.21)
е)
- младший обслуживающий персонал.
(2.22)
Таблица 2.1 - Количество работников
участка
|
Категории
работников
|
Число
работников %
|
Численность
работников, чел
|
|
Списочное
число работников
|
100
|
1
|
|
Явочное
число работников
|
100
|
1
|
|
Вспомогательные
рабочие
|
25
|
1
|
|
Инженерно-технические
работники
|
12,5
|
0,2
|
|
Служащие
счетно-конторские
|
4
|
0,08
|
|
Младший
обслуживающий персонал
|
2
|
0,02
|
Расчет производственной площади и кубатуры
участка
а) По количеству производственных рабочих.
(2.23)
где
- списочное количество рабочих;
- удельная площадь на одного
производственного рабочего
[4] (таб.43,44 стр. 409).
Определяем кубатуру участка.
(2.24)
где
- производственная площадь по
количеству производственных рабочих;
- высота участка (4 м).
3. Технологическая часть
.1 Ремонтный чертеж детали,
подлежащей восстановлению
Рис. 3.1
3.2 Особенности конструкции детали
Вал распределительный
Вал распределительный, № детали
13-1006015, материал: Сталь 40, Селект С=0,4-0,45%, ГОСТ 1050-60. Твердость:
Вала-Нв 187-228. Кулачков шестерни и опорных шеек НRС 52-60.
3.3 Определение класса детали
Данная деталь относится к классу
комплектующих деталей, как и различные виды подшипников, шкивов, зубчатых
колес. Наиболее характерные дефекты этой детали, чаще всего устраняются
токарной и слесарной обработкой, в противном случае деталь не подлежит
восстановлению и бракуется.
3.4 Анализ дефектов деталей
Ошибки конструирования, нарушения
технологического процесса производства, технического обслуживания и ремонта
автомобилей, а также не правильная эксплуатация приводят к возникновению
дефектов. Дефектом называют каждое отдельное несоответствие продукции
требованиям, установленным нормативной документацией.
Дефекты деталей по месту
расположения можно подразделить на локальные, дефекты во всем объеме или по всей
поверхности (несоответствие химического состава, качества механической
обработки и т.д.), дефекты в ограниченных зонах объема или поверхности детали
(зоны неполной закалки, коррозионного поражения и т.п.). Данное местонахождение
дефекта может быть внутренним (глубинным) и наружным (поверхностным и под
поверхностным).
По возможности исправления дефекты
классифицируют на устраняемые и не устраняемые. Устраняемый дефект технически
возможно и экономически целесообразно исправить, в противном случае дефект не
устраним.
По отражению в нормативной
документации дефекты делят на скрытые и явные. Скрытый дефект - дефект, для
выявления которого в нормативной документации не предусмотрены необходимые
правила, методы и средства контроля. В противном случае это явный дефект.
По причинам возникновения дефекты
подразделяют на конструктивные, производственные, эксплуатационные.
Конструктивные дефекты - это
несоответствие требованиям технического задания или установленным правилам
разработки (модернизации) продукции. Причины таких дефектов - ошибочный выбор
материала изделия, неверное определение размеров деталей, режима термической
обработки. Эти дефекты являются следствием несовершенства конструкции и ошибок
конструирования.
Нарушение контакта - это следствие
уменьшения площади прилегания поверхности у соединяемых деталей, в результате
чего наблюдается потеря герметичности соединений и увеличение ударных нагрузок.
Нарушение посадки деталей вызывается
увеличением зазора или уменьшением натяга. Нарушение размерных цепей происходит
благодаря изменению соосности, перпендикулярности, параллельности, что приводит
к нагреву деталей, повышению нагрузки, изменению геометрической формы,
разрушению деталей.
Дефекты, возникающие у деталей в
целом, - нарушение целостности (трещины, обломы, разрывы и др.), несоответствие
формы (изгиб, скручивание, вмятины и др.) и размеров деталей. Причины нарушения
целостности (механические повреждения) деталей - это превышение допустимых
нагрузок в процессе эксплуатации, которые воздействуют на деталь или из-за
усталости материала детали, которые работают в условиях циклических
знакопеременных или ударных нагрузок. Если на деталь воздействуют динамические
нагрузки, то у них может возникнуть несоответствие формы (деформация);
Дефекты, возникающие у отдельных
поверхностей, - несоответствие размеров, формы, взаимного расположения,
физико-механических свойств, нарушение целостности. Изменение размеров и формы
(нецилиндричность, неплоскостность и т.д.) поверхностей деталей происходит в
результате их изнашивания, а взаимного расположения поверхностей
(неперпендикулярность, несоосность и т.д.) - из-за неравномерного износа
поверхностей, внутренних напряжений или остаточных деформаций.
Физико-механические свойства материала поверхностей деталей изменяются вследствие
нагрева их в процессе работы или износа упрочненного поверхностного слоя и
выражается в снижении твердости. Нарушение целостности поверхностей деталей
вызывается коррозионными, эрозионными или кавитационными поражениями.
Коррозионные поражения (сплошные
окисные пленки, пятна, раковины и т.д.) возникают в результате химического или
электрохимического взаимодействия и
действия на металл потока жидкости, движущейся с большой скоростью. Эрозионные
повреждения металла детали происходят из-за непрерывного контакта металла со
струей жидкости, что приводит к образованию пленок окислов, которые при трении
потока жидкости о металл разрушаются и удаляются с поверхности, а на
поверхностях деталей образуются пятна, полосы, вымоины.
Кавитационные повреждения (каверны)
металла происходят тогда, когда нарушается сплошность потока жидкости,
образуются кавитационные пузыри, которые, находясь у поверхности детали,
уменьшаются в объеме с большой скоростью, что приводит к гидравлическому удару
жидкости о поверхность металла.
В реальных условиях наблюдаются
сочетания дефектов. При выборе способа и технологии восстановления большое
значение имеют размеры дефектов. Величина дефектов количественная
характеристика отклонения фактических размеров и (или) формы деталей и их
поверхностей от номинальных значений. Можно выделить три группы размеров - до
0,5мм; 0,5...2мм и свыше 2мм.
Производственные дефекты
несоответствие требованиям нормативной документации на изготовление, ремонт или
поставку продукции. Производственные дефекты возникают в результате нарушения
технологического процесса при изготовлении или восстановлении деталей.
Эксплуатационные дефекты - это дефекты, которые возникают в результате
изнашивания, усталости, коррозии деталей, а также неправильной эксплуатации.
Наиболее часто встречаются следующие эксплуатационные дефекты: изменение
размеров и геометрической формы рабочих поверхностей; нарушение требуемой
точности взаимного расположения рабочих поверхностей; механические повреждения;
коррозионные повреждения; изменение физико-механических свойств материала
деталей.
Дефекты, возникающие у сборочных
единиц, - потеря жесткости соединения; нарушение контакта поверхностей, посадки
деталей и размерных цепей. Потеря жесткости возникает в результате ослабления
резьбовых и заклепочных соединений
Основные дефекты распределительного
вала
Отколы по торцам вершин кулачков -
бракуют свыше 3 мм.
Изгиб вала - ремонтируют правкой.
Износ опорных шеек - ремонтируют
шлифованием до ремонтного размера.
Износ шейки под распределительную
шестерню - ремонтирую вибродуговой наплавкой.
Износ шейки под эксцентрик -
ремонтируют вибродуговой наплавкой.
Уменьшение цилиндрической части
выпускных кулачков - бракуют при размере 27,90 мм.
Износ выпускных кулачков по высоте -
ремонтируют шлифованием кулачков по копиру.
Уменьшение цилиндрической части
впускных кулачков - бракуют при размере 28,90 мм.
Износ впускных кулачков по высоте -
ремонтируют шлифованием кулачков по копиру.
Заметная выработка на поверхности
зубьев шестерни - бракуют.
Износ шпоночной канавки -
ремонтируют заваркой.
Износ резьбы внутренней -
растачивают и наплавляют.
3.5 Выбор рационального способа
восстановления детали
В настоящее время ремонтные
предприятия располагают достаточно большим числом проверенных практикой
способов восстановления деталей, позволяющих возвратить работоспособность
изношенным и поврежденным деталям. К ним относятся способы ремонтных размеров,
дополнительных деталей, пластической деформации, электролитических и
газометрических покрытий, наплавки и др. Однако не все из указанных способов
восстановления деталей являются равноценными.
При использовании способа ремонтных
размеров усложняется система снабжения запасными частями, технической
документацией, возникает необходимость больших запасов деталей различной
номенклатуры. Кроме того, многократное использование данного способа приводит к
снижению запасов прочности деталей, уменьшению их износостойкости, так как при
этом постепенно снимается упрочненный различными способами поверхностный слой
металла.
При использовании способа
дополнительных деталей значительно увеличиваются затраты на восстановление
изделий и это во многих случаях, приводит к тому, что указанный метод
оказывается экономически неэффективным. Особенно нерационально использовать
данный способ для восстановления деталей, имеющих незначительные износы.
Простой и экономичный способ
восстановления деталей пластической деформацией имеет ограниченную область
применения и часто не может быть использован для восстановления конкретных
изделий в связи со специфическими особенностями их конструкции.
Для того чтобы из существующих
способов нанесения покрытий выбрать наиболее рациональный, необходимо правильно
оценить как сами покрытия, так и применимость их для восстановления конкретных
деталей.
Последовательность выполнения
операций
При восстановлении детали проходят
последовательно ряд операций в следующем порядке:
Выполняются подготовительные
операции (очистка, обезжиривание, правка, восстановление базовых поверхностей);
Механическая обработка, которая
предназначена для устранения дефектов, образовавшихся в процессе эксплуатации,
или придания правильной геометрической формы изношенным поверхностям, в том
числе специальной, например, при электродуговом напылении нарезка «рваной»
резьбы, фрезерование канавок и т. п.);
Наращивание изношенных поверхностей
(наплавка, напыление и пр.). При этом в первую очередь выполняют операции, при
которых детали нагревают до высокой температуры (сварка, наплавка, термическая
обработка). Если необходимо, то детали подвергают вторичной правке. Затем
выполняют операции, не требующие нагрева деталей (хромирование, железнение и
пр.);
Окончательная обработка (токарная,
фрезерная, слесарная и пр.): контрольные операции назначают в конце
технологического процесса и после выполнения наиболее ответственных операций.
3.6 Выбор оборудования, станков,
измерительного и режущего инструмента
Все оборудование для ТО и ремонта
можно разбить на 3 группы:
а) технологическое (станки,
подъемно-транспортное оборудование);
б) технологическая оснастка
(оборудование, не имеющее площадей: ключи, приборы и т.д.);
в) организационная оснастка
(верстаки, стеллажи, столы, лари для ветоши, отходов).
Таблица 3.1 - Технологическое
оборудование и организационная оснастка
|
Наименование
|
Количество
|
Размер
|
Площадь
м2
|
|
Слесарный
верстак на два рабочих места
|
1
|
2400x800
|
1,92
|
|
Шкаф
для приборов и инструментов
|
1
|
1250x500
|
0,62
|
|
Стеллаж
для узлов и деталей
|
1
|
1,400x500
|
0,70
|
|
Монтажный
стол
|
1
|
1200x700
|
0,84
|
|
Передвижной
стенд для ремонта двигателей
|
1
|
1600x1200
|
1,92
|
|
Моечный
стенд передвижной
|
1
|
1200x1100
|
1,32
|
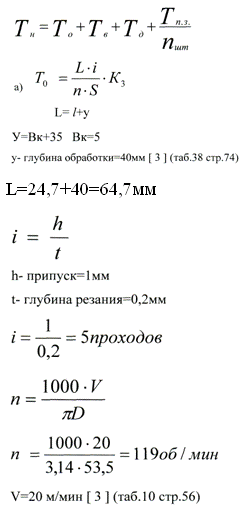
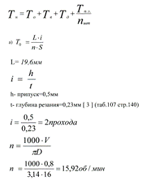
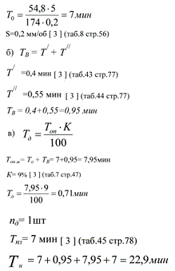
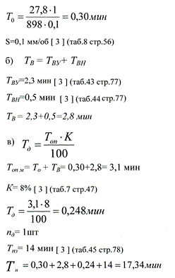
Определение Тн при шлифование
После расчетов n производим выбор станка [3]
(таб.37 стр.72). Выбираем модель станка с учетом паспортных значений продольных
подач, интервала и количества скоростей Принимаем модель станка 3153.
3.7 Выбор режимов и расчет нормы
времени выполняемых операций
Определение Тн при токарной обработке
(обтачивании)
=79 м/мин [3] (таб.10 стр.56)
После расчетов n производим выбор станка [3]
(таб.37 стр.72). Выбираем модель станка с учетом паспортных значений продольных
подач, интервала и количества скоростей Принимаем модель станка 1616.
Определение Тн при токарной обработке
(обтачивании)
L=l+y
глубина обработки=2мм [3] (таб.38 стр.74)
=79 м/мин [3] (таб.10 стр.56)
После расчетов n производим выбор станка [3]
(таб.37 стр.72). Выбираем модель станка с учетом паспортных значений продольных
подач, интервала и количества скоростей Принимаем модель станка 1А62.
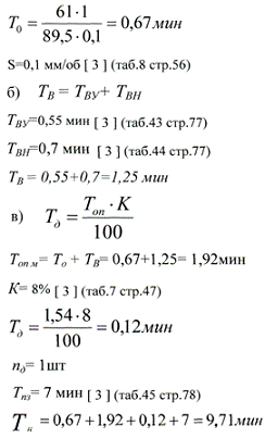
Определение Тн при растачивание
=l+y
глубина обработки=1мм [3] (таб.38
стр.74)=60+1=61мм
=79 м/мин [3] (таб.10 стр.56)
После расчетов n производим выбор станка [3]
(таб.37 стр.72). Выбираем модель станка с учетом паспортных значений продольных
подач, интервала и количества скоростей Принимаем модель станка НС-12А.
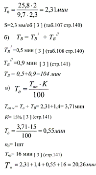
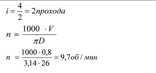
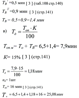
Определение Тн при вибродуговой наплавке
=24,7мм
V=0,8 м/мин [3] (таб.107 стр.140)
После расчетов n производим выбор станка [3]
(таб.37 стр.72). Выбираем модель станка с учетом паспортных значений продольных
подач, интервала и количества скоростей Принимаем модель станка 1А616П.
Определение Тн при вибродуговой наплавке
V=0,8 м/мин [3] (таб.107 стр.140)
После расчетов n производим выбор станка [3]
(таб.37 стр.72). Выбираем модель станка с учетом паспортных значений продольных
подач, интервала и количества скоростей Принимаем модель станка 1А616П.
Определение Тн при вибродуговой наплавке
=0,8 м/мин [3] (таб.107 стр.140)
После расчетов n производим выбор станка [3]
(таб.37 стр.72). Выбираем модель станка с учетом паспортных значений продольных
подач, интервала и количества скоростей Принимаем модель станка 1А616П.
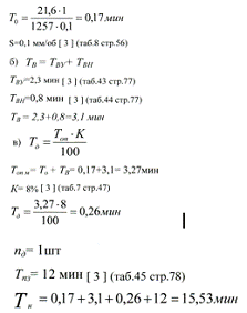
Определение Тн при сварочных работах
Определение Тн при вибродуговой наплавке
=60мм
После расчетов n производим выбор станка [3]
(таб.37 стр.72). Выбираем модель станка с учетом паспортных значений продольных
подач, интервала и количества скоростей Принимаем модель станка 1А616П.
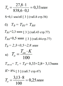
Определение Тн при токарной обработке
(обтачивании)
=l+yглубина обработки=2мм [3] (таб.38
стр.74)=25,8+2=27,8мм
=79 м/мин [3] (таб.10 стр.56)
После расчетов n производим выбор станка [3]
(таб.37 стр.72). Выбираем модель станка с учетом паспортных значений продольных
подач, интервала и количества скоростей Принимаем модель станка 1А62.
Определение Тн при токарной обработке
(обтачивании)
=79 м/мин [3] (таб.10 стр.56)
После расчетов n производим выбор станка [3]
(таб.37 стр.72). Выбираем модель станка с учетом паспортных значений продольных
подач, интервала и количества скоростей Принимаем модель станка 1А62.
4. Конструкторская часть
.1 Описание конструкции
приспособления
Современная мойка автомобилей - это новые
технологии. Наиболее известная современная технология - это бесконтактная
мойка. Названа она так потому, что отсутствует механическое воздействие щеток,
тряпок и иных предметов, которые все же обладают абразивным воздействием на лакокрасочное
покрытие автомобиля. Щетки и тряпки заменяются струей воды и современными
моющими средствами - максимально эффективными и максимально безопасными. Эта
технология сегодня используется в любых перечисленных выше типах автомоек.
Почти все новые автомойки, вне зависимости от типа конструкции стараются
использовать более прогрессивную бесконтактную мойку.
Эффективность мойки автомобиля, особенно снизу,
зависит от скорости водяной струи. Чтобы увеличить ее, на шланг надевают разные
насадки, сужающие сечение струи. В данном случае, используя насадку для мойки,
поворотом колпака осуществляется непрерывная регулировка от сильной струи до
распыления.
Насадка состоит из следующих частей: штуцер (1),
колпак (2), рассеиватель (3), гайка поджимная (4), основание (5), сальниковая
набивка (6).
4.2 Расчет на прочность элементов
конструкции
Находим момент в резьбе Тзав
Тзав=Fpl=T+Tf
сила на конце ключарасчетная длина ключа
Тзав=150H*150мм=22500Н*мм
Находим F0 силу затяжки болта
Находим Fрасч расчетный диаметр
длины болтарасч=1,3*F0расч=1.3*2760=3588H
Находим
напряжение для болта=10мм=1.25мм=14
Выбранный
материал штуцера Сталь 45 ГОСТ 1050-88 с данными 6т<300МПа, [6р]≤180МПа,
то материал штуцера выдержит расчетные рабочие нагрузки (напряжения) 6Е≤9,3МПа,
с запасом прочности
5.
Охрана труда и природы
.1
Разработка вопросов охраны труда и техники безопасности на заданном участке
В
современном мире НОТ - является точкой опоры повышения производительности
труда. Научная организация труда основывается на передовом опыте, который
внедряется в производство для слаженной работы человека и техники в производственном
процессе, для достижения высоких темпов производства, улучшению условий труда и
сохранения здоровья человека. Создание безопасных условий труда должно занимать
особое место в любой сфере производственной деятельности человека и тем более
там, где работа связанна с повышенной опасностью. В России существует
государственная система стандартов безопасности труда, устанавливающая общие
требования безопасности работ (ГОСТ 12.3.017-85) которые проводятся на
автотранспортных предприятиях. Проводя анализ состояния НОТ на предприятии и в
частности отдельного участка, нужно выявить следующие аспекты:
целесообразность
размещения предметов и расположения работающих, оснащенность рабочего места,
применение современного оборудования и инструменты, наличие исправность и
применение средств сигнализации и информации.
современность
проводимых технологических процессов и правильность построения технологии.
современность
подготовки производства, состояния оборудования, обеспечение деталями
инструментом, сырьем, материалами, заготовками, проведение контроля качества
изготавливаемой продукции на рабочих местах, обслуживание транспортом.
целесообразность
разделения или объединения труда, уплотненность рабочего дня, регламентация
совместных действий рабочего и машин, движение
обрабатываемых
материалов, рационализация рабочего процесса, методов и приемов труда, маршруты
передвижения рабочего в зоне рабочего места.
состояние
нормирования (удельный вес технически обоснованных норм, степень их
прогрессивности и уровень выполнения), применение целесообразных форм оплаты
труда. (удельный вес сдельной оплаты, правильность присвоения тарифных разрядов
и ставок, выбор формы и системы оплаты труда)
квалификация
работающих, повышение их культурно-технического уровня, участие в соревновании,
в рационализаторской работе, в обмене опытом.
рациональное
освещение, температура, влажность, вентиляция, ликвидация, шум и вибрации.
Данные
анализа и уровня организации рабочего места - основа для комплексного плана, в
который включают основные этапы разработки и внедрение мероприятий с указанием
конкретного содержания работ по научной организации труда на данном
предприятии.
Основные
мероприятия НОТ:
Совершенствование
форм подразделения и кооперации труда, рациональное разделение труда - функциональное,
профессиональное, квалификационное, разработка предложений по увеличению зон
обслуживания, совмещению профессий. Кооперация, т.е. создание комплексных и
специализированных бригад, их взаимодействие.
Улучшение
организации и обслуживание рабочего места. Целесообразная планировка, оснащение
оборудованием, мебелью, средствами контроля, связи и информации. Рациональная
система обслуживания по функциям: производственно-подготовительная,
транспортная, инструментальная, наладочная, ремонтная, энергетическая,
складская, контрольная и хозяйственно бытовая. По форме обслуживания: дежурная,
плановая, предупредительная и стандартная, элементы производственной эстетики.
Рационализация
приемов и методов труда, изучение и отбор передовых приемов и методов труда,
проектирование рационального процесса, обучение передовым приемам и методам
труда. Совершенствование нормирования труда: расширение сферы нормирования,
повышение качества норм (техническое, экономическое и физиологическое
обоснование), внедрение прогрессивных нормативов. Совершенствование практики
морального и материального стимулирования труда, рациональные формы и системы
организации оплаты труда. Улучшение подготовки и повышение квалификации кадров:
формы подготовки, переподготовки и повышение квалификации рабочих кадров,
технические и специальные знания, профессиональные навыки, освоение опыта
передовиков и новаторов. Улучшение условии труда, обеспечение техники
безопасности, санитарно - гигиенических и психофизических условий. Реализация
режимов труда и отдыха рациональный режим труда и отдыха на протяжение всей
рабочей смены, недели, месяца, года. Укрепление дисциплины труда и повышение
творческой активности трудящихся: соблюдение трудовой, технологической и
производственной дисциплины, усилие мер взаимодействия на работников,
нарушающих дисциплину. Развитие инициативы работников путем организации
соревнований и профессиональных конкурсов, развитие рационализации труда,
ведение общественной работ.
5.2
Санитарно-технические мероприятия участка
Расчет
вентиляции проектируемого участка
В
проектируемых участках ремонтных предприятий применяется естественная и
искусственная вентиляция.
Расчет
искусственной вентиляции.
(5.1)
где
V у - объем участка,
К
- кратность обмена воздуха
Далее
вычисляем мощность электродвигателей вентилятора по формуле
(5.2)
где
Wв - производительность вентилятора;
Нв
- напор вентилятора;
Кз
- коэфицент запроса мощности (1.1-1.3)
- КПД
вентилятора (0,4-0,6)
- КПД
передачи (0,95)
Далее
подбираем вентилятор [7] (таб.19,20 стр. 41) электродвигатель. Выбираем
наиболее подходящий по параметрам ЦЧ-70
Расчет
естественного и искусственного освещения
Производим
расчет площади окон проектируемого участка по формуле
(5.3)
где
Fo - площадь окон,
- площадь
пола,
-
коэффициент естественной освещенности [7] (стр.40)

Затем
определяем количество окон - N. Для этого находим из строительных норм размеры
окон и определяем площадь одного окна [7] (стр.36). Выбираем размер 2,4*2,4
(5.4)
где
Fo - площадь окон участка;
- площадь одного
окна.
Находим
по формуле
(5.5)
где
а - ширина окна;
в
- высота окна.
Расчет
искусственного освещения
При
расчете искусственного освещения необходимо рассчитать общую световую мощность
(Рсв) и количество ламп светильников.
Вычисляем
по формуле
(5.6)
где
R - удельная световая мощность Вт/
(15-20 Вт/
) [7]
(стр.40)
Рассчитаем
количество ламп и светильников по формуле
(5.7)
где
Рсв - световая мощность;
Р
- мощность одной лампы
Расчет
отопления и расхода электроэнергии участка
Определение
максимального часового расхода тепла необходимого для отопления и вентиляции
помещения.
Вычисляем
максимальный часовой расход тепла по формуле
(5.8)
где
- объем
здания по наружному объему;
,
- удельный
расход тепла на отопление и вентиляцию при разности внутренней и наружной
температур
= 0,45-0,55
ккал/2*
,
=0,15-0,25
ккал/2*
,
- внутренняя
температура +15
- наружная
температура -31
Объём
здания по наружному обмеру
(5.9)
где
- длина;
- ширина;
- высота.
Производим
вычисление
Находим
максимальный часовой расход тепла
Расчет
количества нагреваемых приборов
(5.10)
где
- площадь
нагревательных приборов;
-
поверхность нагрева одного нагревательного прибора,
(для
ребристых труб
= 4
).
Определяем
площадь нагреваемых приборов по формуле
(5.11)
где
-
максимальный годовой расход тепла;
-
коэффициент теплоотдачи, для ребристых труб составляет 7,4 ккал/г
;
- средняя
расчетная температура воды в приборе отопления (80
);
- внутренняя
температура помещения (15-20
).
6.
Инструкция по охране труда для рабочих, занятых на участке мойки автомобилей
вал деталь восстановление дефект
1.
ОБЩИЕ ТРЕБОВАНИЯ БЕЗОПАСНОСТИ
.1.
К работе в качестве мойщика автомобилей допускаются лица, прошедшие инструктаж
на рабочем месте и обучение в установленном порядке и имеющие 1-ую группу по
электробезопасности.
.2.
Мойщик должен знать и соблюдать:
Устройство,
принцип действия и правила технической эксплуатации моечного оборудования.
Основные
виды и принципы неполадок этого оборудования.
Безопасные
приемы при выполнении операций по мойке автомобилей.
Правила
внутреннего трудового распорядка.
Правила
пожарной безопасности для АЗС.
.3.
Мойщик не должен прикасаться к электрооборудованию, не устранять самому
неисправности электрооборудования.
.4.
На АЗС применяется механизированная, автоматическая мойка автомобилей.
.5.
Управление установкой осуществляется из кабины управления.
.6.
Пост мойки автомобилей должен быть отдален от других постов.
.7.
Для обеспечения безопасности моечные установки размещаются в изолированных
помещениях.
.8.
Все вращающиеся и токоведущие оборудования электродвигателей и вспомогательных
механизмов должны быть ограждены.
.9.
Компрессорное оборудование должно иметь звуковую и световую сигнализацию при
выходе параметров за установленную величину.
.10.
Насосные станции и другие производственные сооружения и помещения должны быть
оборудованы средствами пожаротушения в соответствии с требованиями Гос. пож.
надзора.
.11.
Конструкция и расположение органов управления должны исключать возможность
непроизвольного и самопроизвольного включения и отключения производственного
оборудования.
.12.
Ремонт оборудования, находящегося под водой, в резервуарах должен производиться
только после освобождения сооружений от воды.
.
ТРЕБОВАНИЯ БЕЗОПАСНОСТИ ПЕРЕД НАЧАЛОМ РАБОТЫ
.1.
До включения моечной установки мойщик обязан:
надеть
спецодежду, спец. обувь;
очистить
рабочее место и проходы вокруг установки.
.2.
Проверить:
Исправность
привода, исполнительных механизмов установки и ее пусковые приспособления.
Наличие,
исправность и надежность закрепления защитных ограждений.
Наличие
и надежность заземления корпусов электродвигателей и пусковой аппаратуры.
Исправность
изоляции электросиловой проводки.
Достаточность
освещения рабочих мест.
.3.
Проверить работу моечной установки без установки автотранспорта.
.
ТРЕБОВАНИЯ БЕЗОПАСНОСТИ ВО ВРЕМЯ РАБОТЫ
.1.
При установке автотранспорта на автоматическую мойку, водитель обязан покинуть
машину и моечную установку.
.2.
Мойка и сушка автотранспорта проводится по установленной программе.
.3.
При открытой шланговой (ручной) мойке пост мойки должен располагаться в зоне,
из которой струи воды не могут достигнуть открытых токоведущих проводников и
оборудования, находящегося под напряжением.
.4.
При ручной мойке трапы и дорожки, по которым перемещается мойщик, должны иметь
рифленую поверхность. Пол на посту мойки должен иметь уклон для стекания воды,
под ноги рабочих должны быть поставлены деревянные решетки.
.5.
При открытой (ручной) и закрытой (механизированной мойке) источники освещения,
проводка и силовые двигатели должны быть герметически изолированными.
.6.
Электрическое управление агрегатами, как правила должно быть низковольтным
(12В). Допускается питание магнитных пускателей и кнопок управлений моечных
установок при напряжении 220В при соблюдении следующих условий: устройство
механической и электрической блокировки при открывании дверей шкафов магнитных
пускателей, гидроизоляции пусковых устройств и проводки, заземления корпусов,
кабины и аппаратуры.
.
ТРЕБОВАНИЯ БЕЗОПАСНОСТИ В АВРИЙНЫХ СИТУАЦИЯХ
.1.
При обнаружении дефектов оборудования, представляющих опасность для жизни людей
к целостности оборудования, немедленно приостанови работы, по возможности
отключи электрооборудование от электросети, прими меры к ликвидации аварии, о
случившимся доложи руководству АЗС.
.2.
При опасности возникновения несчастного случая прими меры по его
предупреждению. Если несчастный случай произошел, окажи медицинскую помощь
пострадавшему, при необходимости вызови «Скорую медицинскую помощь». Поставь в
известность о случившимся руководство АЗС.
.
ТРЕБОВАНИЯ БЕЗОПАСНОСТИ ПО ОКОНЧАНИИ РАБОТ
.1.
Убедиться в надежности отключения электрооборудования моечной установки от
электросети.
.2.
Навести порядок на рабочем месте и вокруг моечной установки.
.3.
Обо всех неполадках в работе доложи мастеру или руководителю АЗС.
.3
Противопожарные мероприятия
В
связи с тем, что пожар на предприятии может нанести большой материальный ущерб
(включая гибель людей) важное значение имеют противопожарные мероприятия. Одно
из ведущих мест по обеспечению пожарной безопасности занимает профилактика.
Руководители обязаны организовать: проведение на объектах противопожарного
инструктажа; добровольную пожарную дружину и пожарно-техническую комиссию;
периодические проверки состояния пожарной безопасности участка наличия и
исправности технических средств борьбы с пожарами.
Во
избежание пожаров необходимо осуществлять надзор за пожарными устройствами и
производственным оборудованием. На участке не разрешается хранить порожнюю тару
из-под топлива и смазочных материалов. В помещении необходимо проводить
тщательную уборку после окончания работ каждой смены, разлитое масло и топливо
убирать при помощи песка, собирать использованные обтирочные материалы, после
окончания работы выносить их в отведенное и безопасное в пожарном отношении
место. Участок должен быть, в полном объеме, оборудован средствами первичного
пожаротушения: ведрами, топорами, баграми, ящиком с песком, огнетушителями
ОП-5, ОП-10. На видном месте должна быть закреплена табличка с телефоном
аварийной пожарной службы.
.4
Мероприятия по охране окружающей среды
Из
мастерской хозяйства все отходы вывозятся на районную свалку на территории же
самого хозяйства каждый год сажают зеленые насаждения так называемые
лесопосадки. В целях сохранения окружающей среды необходимо совместно с
районной санопедемстанций тщательно проработать вопросы нейтрализации,
утилизации или захоронения различных вредных растворов кислот, щелочей, моющих
веществ и других материалов, применяемых при ремонте. Отработавшие смазочные материалы
направляют на регенерацию или используют для местных надобностей. Выполнение
некоторых технологических процессов при ремонте, таких, как окраска, применение
эпоксидных смол, аккумуляторные, сварочные моечные работы и некоторые другие,
связанно с выделением вредных или токсичных газообразных сред. Во всех местах
возможного выделения таких веществ должны быть предусмотрены устройства для
принудительно-вытяжной вентиляции с выпускными трубами достаточной высотой.
7.
Экономическая часть
В
данный раздел входит технико-экономическая оценка эффективности восстановления
детали. Расчет экономической части дипломного проекта осуществляется в
следующей последовательности:
Определение
себестоимости восстановления детали
Себестоимость
восстановления детали определяют по формуле:
Где
- прямые
затраты, руб.
- накладные
общепроизводственные расходы, руб.
Где
-
заработная плата производственных рабочих, руб.
Где
- норма
времени на изготовление приспособления, час.
- часовая
тарифная ставка, руб/час.
Таблица
7.1 - Тарифная заработная плата
|
№
|
Виды
работ
|
Трудоемкость
|
Разряд
|
Тарифная
ставка, руб.
|
Заработная
плата, руб.
|
|
1.
|
Шлифовщик
|
0,44
|
5
|
48.30
|
21,25
|
|
2.
|
Токарь
|
0,89
|
4
|
43.10
|
38,35
|
|
3.
|
Сварщик
|
1,03
|
4
|
39.30
|
40,47
|
|
4.
|
Фрезеровщик
|
0,28
|
5
|
41,50
|
11,62
|
|
5.
|
Слесарь
|
0,05
|
3
|
34,60
|
1,73
|
|
Всего
|
113,42
|
Зд - дополнительная заработная плата, руб.
Зд=20% от
Зд=0,2*113,42=22,68
Далее вычисляем:
- начисления на заработную плату,
руб:34%, (из них 26% Пенсионный фонд, 3.1% Федеральный фонд обязательного
медицинского страхования, 2% Территориальный фонд обязательного медицинского
страхования, 2.9% Социальное страхование).
34% от
Нз=0,34*(113,42+22,68)= 46,27
Стоимость использованного материала.
- стоимость используемого материала
при восстановлении детали, руб.
Где
- масса используемого материала,
кг.(определена как сумма произведений объемов составных частей деталей на
плотность металла).
- цена одного килограмма металла,
руб.
Таблица 7.2
|
№
|
Наименование
материала
|
Ед.изм.
|
Цена,
руб.
|
Количество
|
Стоимость,
руб.
|
|
1.
|
Сварочная
проволока
|
кг.
|
250
|
1,2
|
300
|
|
2.
|
Электрод
|
кг.
|
100
|
0,1
|
10
|
|
Всего
|
310
|
Найдем расход электроэнергии на изготовление
детали:
Где
- время работы станков, часов.
- установленная мощность станков и
установок.
- стоимость кВт/час, 3,6 руб.
В целях правильной оценки стоимости
электроэнергии, производим расчет по каждому станку в отдельности, затем
находим общую стоимость электроэнергии,
.
Таблица 7.3
|
№
|
Наименование
станка
|
Потребляемая
мощность, кВт.
|
Время
работы станка, час(мин)
|
Стоимость
кВт/час
|
Общая
стоимость, руб.
|
|
1.
|
Шлифовальный
станок П15КВ100
|
15
|
0.44(26,35)
|
3,6
|
23,76
|
|
2.
|
Токарный
станок 1616
|
7
|
0,47(28,72)
|
3,6
|
11,84
|
|
3.
|
Сверлильный
станок НС-12А
|
2,8
|
0,61(36,4)
|
3,6
|
6,14
|
|
4.
|
Фрезерный
станок 6Н821
|
10
|
16,61(0,28)
|
3,6
|
597,96
|
|
5.
|
Сварочный
станок А-306
|
4
|
1,03(61,6)
|
3,6
|
14,83
|
|
Всего
|
654,53
|
Далее вычисляем
:
П=113,42+22,68+46,27+310+654,53=
1146,9
Далее вычисляем стоимость
восстановления детали:
Найдем
по формуле:
25% от
Н=0,25*(113,42+22,68)=34,02
С=1146,9+34,02= 1180,92
Таблица 7.4
|
Статьи
затрат
|
Сумма,
руб.
|
|
Заработная
плата, .113,42
|
|
|
Дополнительная
заработная плата, .22,68
|
|
|
Начисления
на заработную плату, .46,27
|
|
|
Стоимость
используемого материала, .310
|
|
|
Расход
электроэнергии, .654,53
|
|
|
Накладные
расходы .34,02
|
|
|
Всего
|
1180,92
|
Определение экономической целесообразности
восстановления детали
Наиболее простым способом выявления
целесообразности восстановления детали является сопоставление стоимости новой
детали с себестоимостью ее восстановления.
Стоимость нового распределительного
вала ЗМЗ-53 составляет 1651 руб.
. Стоимость ремонта
распределительного вала ЗМЗ-53 составляет 1180,92 руб.
.
де
- коэффициент целесообразности
восстановления детали
Кц=1180,92/1651=0,715<1 Так как
<
1(меньше единицы) - восстановление детали целесообразно.
Технико-экономическая оценка
спроектированной конструкции.
Такая оценка осуществляется путем
определения экономической эффективности внедрения данной конструкции в
производство. Для этого необходимо: определить затраты на изготовление этой
конструкции; рассчитать себестоимость единицы продукции (работы), выполняемой с
помощью спроектированного приспособления; определить показатели экономической
эффективности этого приспособления.
Определение себестоимости
изготовления приспособления.
Себестоимость изготовления детали
определяют по формуле:
Где
- прямые затраты, руб.
- накладные расходы на содержание
штата управления и обслуживающего персонала, зданий и сооружений, руб.
Где
- заработная плата производственных
рабочих, руб.
Заработную плату рабочих определяют
по формуле:
Где
- норма времени на изготовление
приспособления, час.
- часовая тарифная ставка,
руб./час.
Таблица 7.5
|
№
|
Виды
работ
|
Трудоемкость
|
Разряд
|
Тарифная
ставка, руб.
|
Заработная
плата, руб.
|
|
1.
|
Токарь
|
1.1
|
4
|
43.10
|
47.41
|
|
2.
|
Слесарь
|
0.7
|
3
|
34.60
|
24.22
|
|
Всего
|
71.63
|
- дополнительная заработная плата,
руб.
25% от
Зд=0,25*71,63=17,90
Далее вычисляем:
- начисления на заработную плату,
руб.: 34%, (из них 26% Пенсионный фонд, 3.1% Федеральный фонд обязательного
медицинского страхования, 2% Территориальный фонд обязательного медицинского
страхования, 2.9% Социальное страхование).
34% от
Стоимость использованного материала.
М=G*Y
Где
- стоимость используемого материала
при изготовлении детали, руб.
- масса используемого материала,
кг. (определена как сумма произведений объемов составных частей деталей на
плотность металла)
- цена одного килограмма металла,
руб.
Таблица 7.6
|
№
|
Наименование
материала
|
Единица
измерения
|
Цена,
руб.
|
Количество
|
Стоимость,
руб.
|
|
1.
|
Труба
|
кг.
|
75,44
|
0,73
|
55,07
|
|
2.
|
Круг
диаметр 20
|
кг.
|
36,61
|
0,02
|
0,73
|
|
3.
|
Круг
диаметр 45
|
кг.
|
40,13
|
0,05
|
2
|
|
4.
|
Лист
30
|
кг.
|
32,32
|
55,26
|
|
Всего
|
113,06
|
Найдем расход электроэнергии на изготовление
приспособления:
Где
- время работы станков и установок,
часов.
- установленная мощность станков и
установок.
- стоимость кВт/час, 3,6 руб.
Таблица 7.7
|
№
|
Наименование
станка
|
Потребляемая
мощность
|
Время
работы станка
|
Стоимость
кВт/час
|
Общая
стоимость, руб.
|
|
1.
|
Токарный
станок - 1616
|
15,8
|
1.1
|
3,6
|
20,5
|
|
2.
|
Сверильный
станок НС-12А
|
4,2
|
0,7
|
3,6
|
8,5
|
|
Всего
|
29
|
Определяем прямые затраты по формуле:
П=71,63+17,90+30,44+113,06+29=
262,03
Найдем
по формуле:
25% от
Н=0,25*(71,63+17,90)=22,38
Тогда,
С=262,03+22,38=284,41
Отсюда следует, что себестоимость
изготовления приспособления составляет 284,41 рубля.
Таблица 7.8 - Смета затрат на
изготовление приспособления
|
Статьи
затрат
|
Сумма,
руб.
|
|
Заработная
плата,  71.63
|
|
|
Дополнительная
заработная плата, 17.90
|
|
|
Начисления
на заработную плату, 30.44
|
|
|
Стоимость
используемого материала, 113,06
|
|
|
Расход
электроэнергии, 29
|
|
|
Накладные
расходы, 22,38
|
|
|
Всего
|
284,41
|
Экономическая эффективность внедрения
приспособления
Экономическая эффективность внедрения
приспособления.
Годовую экономию фонда основной заработной платы
производственных рабочих от внедрения приспособления находим по формуле:
где
- годовая экономия в рублях.
- норма времени на ремонт объекта
или на восстановление детали без приспособления, час.
- норма времени на ремонт объекта
или на восстановление детали с применением приспособления, час.
- годовая программа ремонта.
- тарифные ставки рабочего,
выполняющего данную работу без приспособления и с приспособлением, руб./час.
Т1=30мин=0,5 час
Т2=10мин=0,16 час
руб.
100шт.
Эз=(0,5*34,60-0,16*34,60)*100=(17,3-5,53)*100=1177
=1177 руб.
При выполнении экономической части
дипломного проекта необходимо определить срок окупаемости затрат на
изготовление приспособления.
Срок окупаемости затрат на
изготовление приспособления рассчитывают по формуле:
Где
- срок окупаемости, мес.
- себестоимость изготовления
приспособления, руб.
- годовая экономия фонда основной
заработной палаты производственных рабочих.
То=284,41/1177=0,24 г.
,24г*12мес=2,88 мес.
Внедрение данного приспособления
экономически выгодно для производства.
Основные технико-экономические
показатели приспособления:
. Себестоимость-284,41 руб.
. Годовая экономия заработной
платы-1177 руб.
. Срок окупаемости-2,88 мес.
Вывод: За счет внедрения
приспособления годовая экономия заработной платы составила 1177 рублей,
себестоимость приспособления составила 284,41 рубля, срок окупаемости
приспособления 2,88 месяца.
Внедрение приспособления не только
экономически выгодно, оно облегчает труд рабочих; важным моментом так же
является и сохранность сопрягаемых деталей.
Заключение
Мною был спроектирован участок мойки
в условиях автотранспортного предприятия. Данный участок предназначен для
очистки транспортных средств, а также работ связанных с очисткой автомобилей.
Участок располагает площадью 45 кв. метров, и предназначен для обслуживания
автомобилей.
Данный участок находится в
производственном здании, включающим в себя все участки и цеха, которые позволят
сократить расходы при строительстве и при дальнейшем обслуживании. Само здание
оборудовано необходимым количеством помещений, соответственно технологическому
процессу.
На участке работает один человек.
Участок снабжен необходимым количеством оборудования. На рабочих местах
предусмотрены инструкционно-технологические карты и памятки.
На участке с естественным освещением
предусмотрено и искусственное.
В технологической части данного
дипломного проекта рассмотрел вопросы ремонта распределительного вала, основные
дефекты, методы их ремонта. Далее разработал дефектовочную карту, с указанием
методов ремонта.
Для более качественной очистки
автомобилей было разработано приспособление «Насадка для мойки». На данное
приспособление была выполнена и разработана рабочая документация для его
изготовления (спецификация и рабочие чертежи).
В графической части предоставил план
моечного участка, с расстановкой технологического оборудования, с нанесением
необходимых размеров и соблюдением противопожарной безопасности. А также
сборочный чертеж приспособления, рабочие чертежи на детали приспособления.
Список литературы
1.
Аркуша А.И., Фролов М.И. Техническая механика - М.: Высшая школа, 1983. - 448
с.
.
Куклин Н.Г., Куклина Г.С. Детали машин: Учебник для заочных техникумов / При
участии Росковой О.Н. - 2-е изд., переработанное и дополненное - М.: Высшая
школа, 1979. - 311 с.
.
Матвеев В.А. Пустовалов И.И. Техническое нормирование ремонтных работ в
сельском хозяйстве. - М.: Колос, 1979. - 288 с.
.
Румянцев С.И., Боднев А.Г., Бойко Н.Г., и др.; Ремонт автомобилей: Учебник для
автотрансп. техникумов: под ред. Румянцева С.И., -2-е изд., перераб. и доп.-М.:
Транспорт, 1988. - 327с.
.
Ульман И.Е., Игнатьев Г.С., Борисенко В.А., и др.; Техническое обслуживание и
ремонт машин: под общ. ред. Ульмана И.Е. -М.: Агропромиздат, 1990. - 399 с.
.
Единая система допусков и посадок СЭВ в машиностроении и приборостроении:
Справочник: В 2 т. - 2-е изд., переработанное и дополненное - М.: Издательство
стандартов.1989. Т.1. - 263 с.
.
Курсовое проектирование по техническому обслуживанию и ремонту машин;
Методическая разработка по курсовому проектированию по предмету «Техническое
обслуживание и ремонт машин» Загорск: 1990.
.
Ремонт машин в сельском хозяйстве; издание четвертое, переработанное и
дополненное Л., отделение издательства «Колос», 1970.