Микропроцессорные системы

  • Вид работы:
    Дипломная (ВКР)
  • Предмет:
    Информационное обеспечение, программирование
  • Язык:
    Русский
    ,
    Формат файла:
    MS Word
    137,01 kb
  • Опубликовано:
    2011-08-04
Вы можете узнать стоимость помощи в написании студенческой работы.
Помощь в написании работы, которую точно примут!

Микропроцессорные системы

МИНИСТЕРСТВО ОБРАЗОВАНИЯ РОССИЙСКОЙ ФЕДЕРАЦИИ

Новосибирский государственный технический университет










Курсовой проект

«Микропроцессорные системы»

Факультет:         АВТ

Группа:ЗАМ-534

Вариант: 2

Выполнил: Проскуряков Н.В

Проверил:Дружинин А.И




НОВОСИБИРСК 2010г.

1. Цель работы

Разработать микропроцессорную систему в составе:

I-8088,

2 кБ ROM,

4 кБ RAM,

I-8255

I-8279.

 

. Разработка структурной схемы


В данной работе разрабатывается микропроцессорная система с минимальной конфигурацией, что предполагает использование управляющих сигналов, формируемых непосредственно на выводах микропроцессора Intel 8088. Структурная схема системы представлена на рисунке 1.

Микропроцессорная система состоит из девяти основных узлов:

• Тактовый генератор GEN;

• Микропроцессор CPU;

• Буферный регистр RG;

• Шинный формирователь BD;

• Модуль памяти MEMR;

• Модуль ввода/вывода IOU;

• Шина адреса ША;

• Шина данных ШД;

• Шина управления ШУ.

Тактовый генератор GEN служит для генерации тактирующего сигнала обеспечивающего синхронизацию работы микропроцессора и микропроцессорной системы в целом. Так же формирует сигнала “ready” служащий для индикации момента, когда установились частота генерируемого сигнала, и сигнала “reset” служащего для сброса микропроцессора и других элементов системы.

Микропроцессор CPU обеспечивает выполнение программы, хранящейся модуле памяти, формирует адреса и сигналы управления для обращения к определенным ячейкам памяти модуля памяти, и отдельным элементам системы, таким как порты ввода/вывода, контроллер прерываний. Ниже поясняется назначение этих сигналов:(15-0) - адрес ячейки памяти или порта ввода/вывода;(7-0)- 8 разрядная шина данных;         - тактовая частота, синхронизирующая работу микропроцессора;      - сигнал готовности;

CLR- сигнал сброса микропроцессора;- выход строба адреса. Служит сигналом разрешения передачи адреса для буферного регистра./R - сигнал для шинного формирователя, служащий для указания направления передачи данных (в CPU/ от CPU).- сигнал активизации шины данных. Низкий уровень подключает микропроцессор к шине данных, высокий уровень переводит выходы шинного формирователя в высокоимпедансное состояние./IO - сигнал, служащий для различения обращения к модулю памяти или модулю ввода/вывода.D - сигнал стробирующий чтение данных из модуля памяти или модуля ввода/вывода.R - сигнал стробирующий запись данных в модуль памяти или модуль ввода/вывода.

Буферный регистр RG служит для удержания адреса на шине адреса (буферизация), в течении некоторого времени определяемого сигналом STB.

Так же служит для усиления сигналов A/D (15-0).

Шинный формирователь BD служит для коммутации микропроцессора с шиной данных, выбора направления передачи данных, усиления сигнала выдаваемого микропроцессором на шину.

Модуль памяти MEMR обеспечивает запись, чтение, хранение данных. Хранит программу необходимую для работы процессора.

Модуль ввода/вывода IOU обеспечивает обмен данными между микропроцессорной системой и подключаемыми к ней внешними устройствами.

Шина адреса шестнадцати разрядная шина, служащая для передачи адреса ячейки памяти при обращении к модулю памяти, адреса порта при обращении к портам ввода/вывода, или адреса контроллера прерываний при обмене данными между контроллером прерываний и процессором.

Шина данных восьми разрядная шина, необходимая для обмена данными между процессором и модулем памяти, процессором и модулем ввода/вывода.

Шина управления служит для передачи управляющих сигналов, таких как чтение данных, запись данных, выбор порт/память при адресации, и др., от процессора к другим модулям системы, а так же для передачи сигналов запроса прерывания от модуля ввода/вывода к процессору.

Рис. 1 Структурная схема системы

3       Разработка принципиальной электрической схемы


Генератор тактовых импульсов выполнен на микросхеме 8284. Генератор имеет в своем составе кварцевый резонатор для обеспечения повышенной стабильности частоты генерируемого сигнала, кнопку сброса обеспечивающую выдачу генератором на вход процессора сигнала RESET, RC цепь исключающую эффект “дребезга” контактов при нажатии кнопки сброса. Генератор имеет пять входов и три выхода. Ко входам X1 и X2 подключается кварцевый резонатор, вход F/C служит для выбора внутреннего или внешнего задающего генератора, при подаче на него логического “0” генерация тактовых импульсов производится внутренним генератором, при подаче “1” - внешним задающим генератором, вход CSN позволяет обеспечить синхронизацию тактовых сигналов путем сброса делителей частоты при работе от внешнего задающего генератора. Входы F/C и CSN в данной схеме заземлены. Ко входу RES подключается кнопка сброса. На выходе CLK подключенному ко входу CLK процессора, формируется тактовый сигнал генерируемый генератором. Выход RES служит для выдачи сигнала сброса, и подключен ко входу RESET процессора. Выход RDY генератора подключен ко входу RDY процессора, и выдает сигнал готовности генератора.

В качестве центрального процессора используется микросхема микропроцессора I-8088. Эта микросхема имеет шестнадцать адресных выходов A0-A15 и совмещённых с младшими разрядами адреса шину данных D0-D7, которые соответственно обеспечивают выдачу адреса на шину адреса, и выдачу (прием) данных на (с) шину данных. Эти выходы подключены к двум микросхемам 8282 и к одной микросхеме 8286 таким образом, что младшие восемь разрядов подключены к одной микросхеме 8282 и одной 8286, старшие к оставшейся микросхеме 8282. Сигнал STB формируемый микропроцессором является стробирующим сигналом для буферных регистров RG. Выход DT /R формирует сигнал направления передачи данных для шинного формирователя выполненного на микросхеме 8286. Сигнал DEN определяет тип информации передаваемой в текущий момент на шину AD0-A15 (адрес/данные), и является сигналом выбора микросхемы для шинного формирователя. Сигнал IO/M служит для указания типа устройства (память или устройства В/В) при адресации. Сигналы RD, WR являются стробирующими сигналами чтения и записи соответственно. Вход процессора MN/MX служит для выбора типа конфигурации системы (максимальная/минимальная). Для выбора минимальной конфигурации этот вход подключен к логической “1”.

Буферные регистры выполнены на восьми разрядных микросхемах 8282. Входы данных этих микросхем подключены к выходам AD0-A15 микропроцессора, выходы подключены к шине адреса. На вход стробирования STB поступает сигнал сторбирования адреса STB с процессора, ко входу выбора микросхемы OE подведен логический “0”.

Шинный формирователь выполнен на восьми разрядной микросхеме 8286. Входы данных этой микросхемы подключены к входам/выходам AD0-AD7 микропроцессора, выходы подключены к шине данных. На вход направления передачи данных поступает сигнал DT/R с процессора, ко входу выбора микросхемы OE подведен сигнал DEN формируемый процессором.

На рис. 2а показан фрагмент принципиальной схемы подключения микропроцессора I-8086 к системной шине.

микропроцессор сигнал конфигурация

Рис. 2а Подключение микропроцессора к системной шине

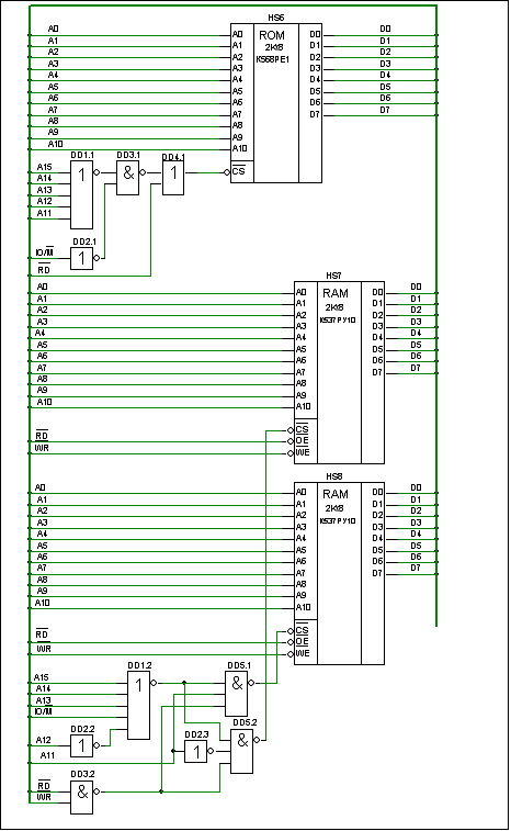
В соответствии с заданием выбрано ПЗУ с ёмкостью 2Кх8 и ОЗУ с ёмкостью 4Кх8. Подключение ОЗУ и ПЗУ к системной шине приведено на рис. 1б.

В качестве ПЗУ использована микросхема К568РЕ1, которая содержит 8 разрядов данных и 11 адресных входов, позволяющих обращаться к 2 Кбайт памяти.

Располагаем в 64К байтовом адресном пространстве память ПЗУ в диапазоне адресов от 0000h до 07FFh (2К байт). Для обращения к данному адресному пространству и формированию сигнала «CS» для ПЗУ используем дешифратор адреса ПЗУ, состоящий из логических элементов DD1.1, DD2.1, DD3.1 и DD4.1.

В качестве ОЗУ использованы 2 микросхемы К537РУ10 емкостью 2Кх8 каждая, в результате чего получаем суммарную ёмкость ОЗУ 4к. Входные сигналы управления определяют работу микросхемы в режиме записи и считывания. При установленном адресе и сигналах «CS»= «WE»=0, «OE»=1 производится запись в ОЗУ установленного на шине данных записываемого байта данных. При установленном адресе и сигналах «CS»= «OE»=0, «WE»=1 производится чтение из памяти выбранного байта на шину данных.

Располагаем в 64К байтовом адресном пространстве память ОЗУ в диапазоне адресов от 1000h до 1FFFh (4K байт). Для обращения к данному адресному пространству и формированию управляющих сигналов для ОЗУ используем дешифратор адреса ОЗУ, состоящий из логических элементов DD1.2, DD2.2, DD3.2, DD2.3, DD5.1, DD5.2. Микросхема ОЗУ HS7 выбирается при A11=0 (т.к. имеет диапазон адресов 1000h-17FFh), а микросхема ОЗУ HS8 выбирается при A11=1 (т.к. имеет диапазон адресов 1800h-1FFFh).

Рис. 2б Подключение ПЗУ и ОЗУ к системной шине

Проведём подключение микросхемы программируемого контроллера I 8279, предназначенного для обслуживания клавиатуры и алфавитно цифрового дисплея.

Микросхема состоит из двух функционально-автономных частей:

клавиатурной, обеспечивающей ввод информации в БИС через линии возврата с клавиатуры RET7-RET0,

дисплейной части, обеспечивающей вывод информации по двум 4-х разрядным каналам DSPA3-DSPA0 и DSPB3-DSPB0 в виде двоичного кода на 8- и 16-разрядные цифровые и алфавитно-цифровые дисплеи. Кроме того, микросхема обеспечивает формирование сигналов сканирования S3-S0 клавиатуры и дисплея, а также сигнала для межразрядного гашения «BD» информации на дисплее.

Подключим микросхему 8279 следующим образом:

будем использовать режим дешифрированного сканирования, при котором c выходов сканирования S3-S0 непосредственно выдаются сигналы сканирования клавиатуры и дисплея;

используем для обмена программный опрос (а не аппаратную систему прерываний);

- используем линейный выбор устройства ввода-вывода, при котором на вход «CS» заводим инверсный разряд адресной шины А7.

Подключаем микросхему к системной шине (см. рис. 2в):

- к выводам D7-D0 подключаем системную шину данных;

входы сброса, синхронизации и выбора кристалла микросхемы подключаем к соответствующим сигналам управляющей шины «RESET», «CLK», «А7»;

на вход «INS/D» заводим разряд адресной шины A0;

на вход «RD», «WR» микросхемы подаём сигналы с выходов дешифратора, построенного DD2.4, DD2.5, DD4.2, DD4.3, на входы которого поступают сигналы с системной шины «IO/M», «RD», «WR».

Подключаем клавиатуру и дисплей к микросхеме 8279:

выводы 8279 DSPA3-DSPA0 и DSPB3-DSPB0 через усилитель, построенный на транзисторах, подсоединяем непосредственно к выводам «А», «Б», «С», «D», «E», «F», «G», «H» индикаторов;

выходы S0-S3 через формирователи, построенные на транзисторах, подсоединяем к общим анодам 7-сегментных индикаторов;

в качестве клавиатуры используем матрицу ключей 4х4, столбцы которой подключаются к выводам S0-S3, а замыкаемые через ключи столбцы к строкам линии возврата RET3-RET0.

Рис. 2в Подключение 8279 к системной шине, дисплею и клавиатуре

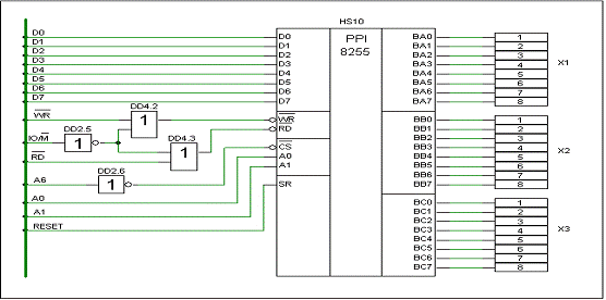
Проведём подключение микросхемы программируемого параллельного интерфейса I-8255, предназначенного для организации ввода-вывода параллельной информации различного формата и позволяющего реализовывать большинство известных протокола обмена. Со стороны системной шины микросхема содержит двунаправленный 8-разрядный канал данных, сигналы чтения «RD» и записи «WR», определяющих вид операции, сигнал выбора кристалла «CS» и входы А0 и А1 для адресации внутренних регистров микросхемы и вход сброса «RESET». Со стороны подключения внешних устройств микросхема содержит 3 двунаправленных канала А, В и С для обмена данными. Сигналы управления со стороны системной шины определяют вид операции, выполняемой микросхемой 8255 в соответствии с таблицей.

Операция

Сигналы управления


CS

RD

WR

А1

А0

Запись управляющего слова из МП

0

1

0

1

1

Запись в канал А

0

1

0

0

0

Запись в канал B

0

1

0

0

1

Запись в канал C

0

1

0

1

0

Чтение данных из канала А

0

0

1

0

0

Чтение данных из канала В

0

0

1

0

1

Чтение данных из канала С

0

0

1

1

0

Отключение микросхемы от ШД

1

х

х

х

х


Подключение микросхемы 8255 к системной шине (см. рис. 2г):

линии D0-D7 подключаются к шине данных;

сигналы «WR» и «RD» подключаются через дешифратор DD2.5, DD4.2, DD4.3, позволяющий получить сигналы чтения и записи для внешнего устройства;

вход «CS» к инверсному сигналу шины адреса А6;

входы А1 и А0 к одноимённым входам адресной шины;

8-разрядные порты ввода-вывода выводим на разъёмы Х1, Х2 и Х3.

Рис. 2г Подключение 8255 к системной шине

4. Программирование I-8279


Программирование микросхем микропроцессорного комплекта и, в частности, микросхемы 8279 осуществляется, как правило, с помощью программы начальной инициализации, которая выполняется при включении питания (или после сигнала RESET поданный на микропроцессор), начиная с начального адреса выполнения общей программы микропроцессора, или в процессе обмена данными между микропроцессором и внешними устройствами.

В адресном пространстве портов ввода-вывода микросхема 8279 представлена 2 портами. Адреса микросхемы 8279 в адресном пространстве ВУ следующие

·   регистр данных - 80h;

·   регистр команд и состояния - 81h.

После подачи сигнала RESET запрограммируем БИС в следующем режиме:

·   сканирование контактной клавиатуры c внутренней дешифрацией и с запретом одновременного нажатия 2-х и более клавиш;

·   4 разрядный 8-ми символьный дисплей;

·   чтение ОЗУ клавиатуры и запись индикаторного ОЗУ;

·   адрес индикаторного ОЗУ равен нулю;

- коэффициент деления входной частоты равен 0Fh.

MOV AL, 01h ; команда установки режима индикатора и клавиатуры;

заполнение строки дисплея слева, сканирование контактной; клавиатуры с блокировкой одновременного нажатия;

клавиш, дешифрация сигналов сканирования внутренняя OUT 81h, AL;

вывод команды из МП в регистр команд 8279MOV AL, 2Fh;

команда программирования синхронизации c;

коэффициентом деления базовой тактовой частоты на 0FhOUT 81h, AL;

вывод команды из МП в регистр команд 8279.

Символы, сформированные нажатыми клавишами считываем через память FIFO. Осуществим ввод 8 байтов и запомним их в массиве KEYS (первый байт находится по старшему адресу).

MOV SI, 8;

счётчик массиваMOV AL, 40h;

команда чтения буферного ОЗУ клавиатуры без;

автоинкремента и с начальным адресом ОЗУ 000b OUT 81h, AL

N1: IN AL, 81h; МП ждёт до готовности ввода

TEST AL, 0Fh

JZ N1

IN AL, 80h;

передача введённых данных в КЕYS MOV KEYS[SI-1], AL

DEC SI

JNZ N1

Осуществим индикацию 4 цифр, хранящихся по адресу DIG (младшая цифра хранится по меньшему адресу).

MOV SI, 4 ; счётчик массива

MOV AL, 90h ; команда записи в индикаторное ОЗУ с ;

автоинкрементом и с начальным адресом ОЗУ 000b

OUT 81h, AL

N2:    MOV AL, DIG[SI-1]     ; цикл вывода цифр в память индикатора

OUT 80h, AL

DEC SI

JNZ N1

5. Программирование I-8255


Программирование микросхемы 8255 осуществляется со стороны микропроцессора командами IN и OUT в программе начальной инициализации. Режим работы каждого из двунаправленных каналов программируется с помощью управляющего слова, которое может задавать один из трёх режимов работы:

- основной режим ввода-вывода (режим 0);

- стробируемый ввод-вывод (режим 1);

- режим двунаправленной передачи (режим 2).

В дополнение к основным режимам работы микросхема 8255 обеспечивает возможность программной независимой установки в 1 или в 0 любого из разрядов канала С. В режимах 1 и 2 возможно проведение контроля за состоянием работы микросхемы 8255 и внешнего устройства, которое к ней подключено. Контроль осуществляется чтением слова состояния канала С по команде IN (обычная операция чтения канала С).

В адресном пространстве портов ввода-вывода микросхема 8255 представлена 4 портами. Микросхема 8255 в соответствии с подключением на принципиальной схеме в адресном пространстве устройств ввода-вывода имеет следующие адреса:

·   адрес канала А - 40h;

·   адрес канала В - 41h;

·   адрес канала С - 42h;

·   адрес регистра режима - 43h;

Запрограммируем микросхему на работу каналов А, В, С в режиме 0, причём каналы А и В работают в режиме вывода информации, а канал С в режиме ввода.

MOV AL, 89h ; команда режима

OUT 43h, AL AL, BYTE1     ; вывод BYTE1 в канал А

OUT 40h, AL

MOV AL, BYTE21 ; вывод BYTE2 в канал B

OUT 41h, AL AL, 42h ; ввод BYTE3 из канала С в регистр АL

 

Выводы


В соответствии с заданными требованиями разработана микропроцессорная система на базе МП 8088, содержащая 2к ПЗУ, 4к ОЗУ и микросхемы 8279 и 8255.

Написана программа инициализации микросхем 8255 и 8279.

Перечень элементов

Поз. обозн.

Наименование


Кол- во

Примечание


Микросхемы




HS1

8284


1


HS2

8088


1


HS3, HS4

8282


2


HS5


1


HS6

К568РЕ1


1


HS7, HS8

К537РУ10


2


HS9

8279


1


HS10

8255


1


DD1

К531ЛЕ7


1


DD2

К531ЛН1


1


DD3

К155ЛА3


1


DD4

К155ЛЛ1


1


DD5

К155ЛА4


1



Кварцевый резонатор




BP1

Кварц 9 МГц


1



Резисторы




R1

100 кОм 10%1




R2- R9

3 кОм 10%8




R10-R17

24 Ом 10%8




R18-R21

270 Ом 10%4




R22-R25

4.7 кОм 10%4





Конденсатор




C1

С - 10B - 1.0мкФ


1



Диоды




D1-D4

КД522А


4



Транзисторы




Q1-Q12

2N2907


12



Индикаторы




HG1-HG4

АЛС324Б


4



Клавиатура





Матрица ключей клавиатуры 4х4


1



Коннекторы




Х1-Х3

CON-8


3



Список литературы


1.  Коффрон Дж. Технические средства микропроцессорных систем. Практический курс. Пер. с англ., -М.: Мир, 2009, -344с.

2.  Левенталь Л. Введение в микропроцессоры: программное обеспечение, аппаратные средства, программирование. Пер. с англ., -М.: Энергоатомиздат, 2003, -464с.

3.  Хвощ С.Т. и др. Микропроцессоры и микроЭВМ в системах автоматического управления. Справочник /С.Т. Хвощ, Н.Н. Варлинский, Е.А. Попов. Под общ. ред. С.Т. Хвоща. -Л.: Машиностроение, Ленинградское отделение, 2007, -640с.

4.  Коффрон Дж., Лонг В. Расширение микропроцессорных систем. Пер. с англ. Под ред. П.В. Нестерова. -М.; Машиностроение, 2007, -320с.

6.  Микропроцессоры и микропроцессорные комплекты интегральных микросхем: Справочник. В 2 т. /В.-Б.Б. Абрайтис, Н.Н. Аверьянов, А.И. Белоус и др.; Под ред. В.А. Шахнова. -М.: Радио и связь, 2008, т.1.-368с.

7.  Рафикузаман М. Микропроцессоры и машинное проектирование микропроцессорных систем.: В 2 кн. Кн. 1. Пер с англ. -М.:Мир, 2008, -312с.

8.  Рафикузаман М. Микропроцессоры и машинное проектирование микропроцессорных систем.: В 2 кн. Кн.2. Пер. с англ. -М.: Мир, 2008, -288с.

9.  Лю Ю-Чжен, Гибсон Г. Микропроцессоры семейства 8086/8088. Архитектура, программирование и проектирование микрокомпьютерных систем. Пер.с англ. -М.: Радио и связь, 2007, -512с.

10.Морисита И. Аппаратные средства микроЭВМ. Пер. с япон. -М.: Мир, 2008, -280с.


Не нашли материал для своей работы?
Поможем написать уникальную работу
Без плагиата!
Без нейросетей!