Расчет червячного рулевого механизма для легковых, легких грузовых и грузовых автомобилей

  • Вид работы:
    Дипломная (ВКР)
  • Предмет:
    Транспорт, грузоперевозки
  • Язык:
    Русский
    ,
    Формат файла:
    MS Word
    3,96 Mb
  • Опубликовано:
    2011-06-24
Вы можете узнать стоимость помощи в написании студенческой работы.
Помощь в написании работы, которую точно примут!

Расчет червячного рулевого механизма для легковых, легких грузовых и грузовых автомобилей

Министерство образования Республики Беларусь

Белорусский национальный технический университет

Автотракторный факультет

Кафедра «Техническая эксплуатация автомобилей»


Пояснительная записка

к курсовой работе

Тема: Расчет червячного рулевого механизма для легковых, легких грузовых и грузовых автомобилей

Исполнительстудент АТФ, 2 курс

группа № 301458/581

Рябченко А.Г.

Руководитель Сай А.С.








Минск 2011

Содержание

Введение

.     Постановка задачи

2.       Математическое описание

.        Нормативно-справочные данные

.        Блок-схема и программа

4.1 Блок-схема

.2 Текст программы

.     Результаты расчета

6.       Инструкция пользователя

Выводы и предложения

Список литературы

Используемые ГОСТы

Введение

Одной из важнейших деталью автомобиля является его рулевой механизм. Рулевой механизм 4, схема которого показана на рисунке 1, служит для передачи усилий от рулевого колеса 1 с валом 3 на сошку 5. Рулевой механизм имеет передаточное число, доходящее обычно до 15- 20, вследствие чего усилие, развиваемое на сошке, получается значительно больше, чем усилие, приложенное к рулевому колесу, что облегчает поворот рулевого колеса, и управление автомобилем.

В данном курсовом проекте производится расчет червячного рулевого механизма.


Червячный рулевой механизм представляет собой червячную пару (передачу), состоящую из червяка и ролика. Они находятся в постоянном зацеплении и расположены в картере. Существуют следующие разновидности зацепления:

-       цилиндрический червяк - центральный сектор, представленный на рисунке 2;

-       цилиндрический червяк - боковой сектор, рисунок 3;

-       глобоидный червяк - одно- двух- и трехгребневый ролик, представленный на рисунке 4.



Наибольшее применение получил рулевой механизм, выполненный в виде пары - глобоидальный червяк и ролик на подшипниках качения. Такой рулевой механизм состоит из стального глобоидального (т. е. с вогнутой поверхностью) червяка 2, в зацепление с которым входит одно-двух - трехгребневой ролик 5.


Червяк 2 закреплен на рулевом валу 1 и установлен на подшипниках 11 в картере 10 рулевого механизма. Ролик 5 установлен на шариковом 9 или игольчатом 4 подшипнике на оси 3, закрепленной в головке вала 6. Вал лежит на подшипниках в приливе картера. На наружном конце вала закреплена сошка 7.

При повороте червяка ролик перемещается по его винтовой нарезке, поворачивая вал с сошкой. При вогнутой поверхности червяка получается правильное зацепление червяка с роликом при различных его положениях. В такой паре трение и износ значительно уменьшаются, так как при работе ролик не скользит, а катится по червяку.


Вогнутая поверхность червяка и дуга, по которой поворачивается ролик, описаны разными радиусами R1 и R2 из разных центров так, что дуги сближаются в средней плоскости и расходятся по краям, что обеспечивает малый зазор между роликом и червяком в среднем положении и увеличенные зазоры в крайних положениях ролика. Это повышает чувствительность рулевого управления при среднем положении колес, облегчает вывод рулевого колеса из крайних положений и способствует более равномерному износу червяка.

Рулевой механизм расположен в картере 10, который крепится на раме и заполнен маслом.

Для поддержания правильного зацепления пары и устранения повышенных зазоров в рулевом механизме, что может вызвать большой свободный ход рулевого колеса, применяют регулировочные устройства. При этом регулируют осевой зазор червяка в подшипниках (с помощью прокладок 12, установленных под верхней или нижней крышкой 8 картера, или с помощью торцовой гайки, завернутой в картер), осевой зазор вала сошки и зацепление пары (осевым перемещением вала 6 сошки с помощью регулировочного винта 13).


По форме боковой поверхности витка червяки разделяют:

а)       архимедовы (обозначение ZA),

б)      конволютные (ZN),

в)      эвольвентные (Z1),

г)       нелинейчатые с поверхностью, образованной конусом (ZK) и с вогнутым профилем витка (ZT).

Достоинством червячных передач является плавность и относительная бесшумность, а недостатком - низкий КПД.

1. Постановка задачи

Для расчета червячного рулевого механизма и последующего создания электронной программы по этому расчету необходимо определить параметры червячной передачи, её КПД и усилие на рулевом колесе. Термины и обозначения параметров, которые необходимо определить приведены в таблице 1.

Таблица 1 - Термины и обозначения определяемых параметров

Термины

Обозначение

Межосевое расстояние Длина нарезанной части червяка Ширина венца червячного колеса Делительный диаметр червяка (червячного колеса) Диаметр вершин витков червяка (зубьев червячного колеса) Наибольший диаметр червячного колеса Основной диаметр червяка Диаметр впадин червяка (червячного колеса) Начальный диаметр червяка  Высота витка червяка Высота головки витка червяка Расчетный модуль червяка (червячного колеса) Расчетный шаг червяка Ход витка Коэффициент диаметра червяка Делительная толщина по хорде витка Передаточное число рулевого механизма Коэффициент смещения червячного колеса Число заходов червяка

аw b1  b2  d1(2) da1(2) dae2 db df1(2) dw1 h1 ha1 m p1 pz1 q s1 uм x z1

Продолжение таблицы 1Число зубьев червячного колеса Угол профиля эвольвентного червяка Коэффициент высоты витка Коэффициент высоты головки Коэффициент высоты впадины Диаметр впадин витков червяка (зубьев червячного колеса) Коэффициент расчетной толщины Коэффициент радиуса кривизны переходной кривой Радиус переходной кривой червяка Делительный угол подъема линии витка Основной угол подъема линии витка червяка Начальный угол подъема линии витка Радиус кривизны переходной кривой червяка Условный угол обхвата Зазор в передаче Радиус приращения (смещение оси вращения вала сошки относительно центра начальной образующей червяка) Число оборотов рулевого колеса Радиус рулевого колеса Угол поворота колес Нагрузка на переднюю ось Давление в шинах Расчетный момент Усилие на рулевом колесе Радиус начальной окружности червяка (сектора) Передаточное число рулевого управления/привода

z2 αn h* h*a h*f df1(2) s* ρ*f ρf1 γ γb γw ρ 2δ Δs  ΔR n Rp Ө G рsh М Fр Rw upy/uпр

Коэффициент трения КПД передачи: прямое обратное Частота вращения червяка Скорость скольжения на делительном цилиндре червяка Угол трения Коэффициенты для определения нарезанной части червяка

μ  ηпр ηоб n1 Vcк ρ' с1, с2


Решение задачи можно разбить на несколько подзадач:

-       Определение геометрических параметров червячного механизма;

-       Определение усилия на рулевом колесе;

-       Определение КПД червячного рулевого механизма;

Значение модуля (m) червяка, коэффициента диаметра червяка (q), числа витков червяка (z1), межосевое расстояние (аw), задаются пользователем путем выбора из нормативов, которые приведены в таблице 4;

Число оборотов рулевого колеса, радиус рулевого колеса, нагрузка на переднюю ось, и угол поворота колес задаются пользователем в зависимости от конструкции автомобиля. Учитывая, что число оборотов рулевого колеса для легкового автомобиля составляет 3-3,5 от упора до упора, а для грузового - не более 3,5; радиус рулевого колеса для легкового - 0,17-0,21, для грузового - 0,22-0,28 м. Остальные значения - справочные, приведенные в таблице 4, либо определяются программой.

Схема и основные параметры червячной передачи, которые в последующем определяются, показаны на рисунке 5.


После выбора необходимых параметров производится непосредственный расчет рулевого механизма.

При геометрическом расчете определяется:

-       Число зубьев червячного колеса находится по формуле:

z2=z1uм, (1)

где z2 - число зубьев червячного колеса; z1 - число витков (заходов) червяка; uм - передаточное отношение.

Примечание: полученное значение округляется до ближайшего целого числа; допускается изменение величины z2, после чего уточняется окончательное значение uм.

-       Передаточное число рулевого механизма определяется по формуле:

uм= uру/ uпр, (2)

где uру - передаточное число рулевого управления; uпр - передаточное число рулевого привода, принимается равным 1,2.

-       Выбор осевого модуля производится исходя из формулы:

m=(1,4…1,7) αw/z2, (3)

где m - модуль, мм; αw - межосевое расстояние, мм;

Примечание: значение модуля выбирается пользователем из нормативов, приведенных в таблице 4, но в рассчитанных пределах.

-       Выбор коэффициента диаметра червяка производится исходя из формулы:

q= (2αw - mz2)/m, (4)

где q - коэффициент диаметра червяка.

Примечание: коэффициент диаметра червяка выбирается пользователем из нормативов, приведенных в таблице 4, принимая ближайшее стандартное значение.

-       Коэффициент смещения червяка (х) находится по формуле:

х= αw/m-0,5(z2+q), (5)

где х - коэффициент смещения червяка.

Примечание: коэффициент смещения червяка рекомендуется принимать в пределах 1 ≥ х ≥ -1.

-       Делительный диаметр червяка и колеса:

d1= qm, (6)

d2= z2m, (7)

где d1 - делительный диаметр червяка, мм; d2 - делительный диаметр колеса, мм.

-       Начальный диаметр червяка:

dw1=(q+2x)m, (8)

где dw1 - начальный диаметр червяка, мм.

-       Делительный угол подъема:

γ = arctg(z1/q), (9)

где γ - делительный угол подъема, градусы.

-       Начальный угол подъема:

γw= arctg(z1m/q), (10)

где γw - начальный угол подъема, градусы.

-       Основной угол подъема:

γb= arccos(cosan*cosγ), (11)

где γb - основной угол подъема, градусы; an - угол профиля эвольвентного червяка, градусы.

-       Основной диаметр червяка:

db= z1m/tg γb, (12)

где db - основной диаметр червяка, мм.

-       Высота витка червяка:

h1= h*m, (13)

где h1 - высота витка червяка, мм; h* - коэффициент высоты витка.

-       Коэффициент высоты витка зависит от делительного угла подъема и находится по формуле:

h*= 2+0,2cosγ, (14)

-       Высота головки витка червяка:

ha1= h*a m, (15)

где ha1 - высота головки витка червяка, мм; h*a1 - коэффициент высоты головки.

-       Диаметр вершин витков червяка и зубьев колеса находятся по следующим формулам:

da1= d1+2h*a m, (16)a2= d2+2(h*a+x)m, (17)

где da1 - диаметр вершин витков червяка, мм; da2 - диаметр вершин зубьев колеса, мм.

-       Диаметр впадин червяка и червячного колеса определяются по формулам:

df1= m(q - 2h*f), (18)f2= d2 - 2(h*f + x)m, (19)

где df1 - диаметр впадин червяка, мм; df2 - диаметр впадин колеса, мм;

-       Коэффициент высоты ножки витка червяка зависит от делительного угла подъема и определяется по формуле:

h*f= 1+0,2cosγ, (20)

-       Наибольший диаметр червячного колеса округляется до ближайшего меньшего целого значения и определяется исходя из следующей формулы:

dae2 ≤ da2+6m/(z1+2), (21)

где dae2 - наибольший диаметр червячного колеса, мм.

-       Радиус кривизны переходной кривой червяка:

ρf1= ρ*fm, (22)

где ρf1 - радиус кривизны переходной кривой червяка, мм; ρ*f - коэффициент радиуса кривизны переходной кривой червяка.

-       Длина нарезанной части червяка определяется по формуле:

b1≥(с12z2)m+3m, (23)

где b1 - длина нарезанной части червяка, мм; с12 - коэффициенты для определения длины нарезанной части червяка, которые зависят от числа заходов червяка и коэффициента смещения червяка и определяются по таблице 2.

-       Ширина венца червячного колеса определяется исходя из числа заходов червяка по следующим формулам:

b2 ≤ 0,75 da1 при z1 ≤ 3, (24)

b2 ≤ 0,67 da1 при z1=4, (25)

где b2 - ширина венца червячного колеса, мм.

-       Расчетный шаг червяка находится по формуле:


где р1 - расчетный шаг червяка, мм.

Таблица 2 - Коэффициенты для определения длины нарезанной части червяка

Коэффициент смещения х

Расчетные формулы при z1


1 и 2

4


с1

с2

с1

с2

-1,0 -0,5 0 +0,5 +1,0 и более

10,5 8 11 11 12

0,06 0,06 0,06 0,1 0,1

10,5 9,5 11 12,5 13

0,09 0,09 0,09 0,1 0,1

Примечания: 1. При промежуточном значении коэффициента смещения х длину b1 вычисляют по ближайшему пределу х, который жает большее значение b1;

-       Ход витка червяка:

рz1= p1z1, (27)

где рz1 - ход витка червяка, мм.

-       Делительная толщина по хорде витка червяка:

s1= s*mcosγ, (28)

где s1 - делительная толщина по хорде витка червяка, мм; s* - коэффициент расчетной толщины.

-       Радиус начальной окружности для глобоидного червяка:

Rw=uмр1z1/2π, (29)

где Rw - радиус начальной окружности червяка, мм.

-       Угол обхвата:

δ= arcsin(b2/(da1 - 0,5m)), (30)

где δ - угол обхвата, градусы.

-       Переменный зазор в передаче, зависящий от смещения оси вращения вала сошки на 2,5-5 мм (величину приращенного радиуса) относительно центра начальной образующей червяка, определяется по формуле:

Δs= 2ΔRtgδ, (31)

где Δs - переменный зазор в передаче, мм; ΔR - приращенный радиус, мм.

При расчете усилия на рулевом колесе определяется расчетный момент исходя из нагрузки на переднюю ось автомобиля и давления в шинах, по формуле:

М=10-3μ/(3√G3/psh), (32)

где М - расчетный момент, Нм; μ - коэффициент трения; G - осевая нагрузка, Н; psh - давление в шинах, МПа.

Следовательно, усилие на рулевом колесе находится по формуле:

Fp=M/(0,775Rpupy), (33)

где Fp - усилие на рулевом колесе, Н; Rp - радиус рулевого колеса, м;

Передаточное число рулевого управления определяется как суммарный угол поворота рулевого колеса к углу поворота колес:

upy=n·3600/Ө, (34)

где n - суммарное число оборотов рулевого колеса; Ө - угол поворота колес, градусы.

При расчете КПД червячного рулевого механизма определяется угол трения и скорость скольжения на делительном цилиндре червяка.

Скорость скольжения находится по формуле:

Vск= πd1n1/(60000cosγ), (35)

где Vск - скорость скольжения, м/с; n1 - частота вращения червяка (наибольшая), мин-1.

В зависимости от скорости скольжения по таблице 3 определяется угол трения ρ'.

Таблица 3 - Определение угла трения

Vск, м/с

Угол трения ρ', градусы

Vск, м/с

Угол трения ρ', градусы

Vск, м/с

Угол трения ρ', градусы

0,01 0,1 0,25 0,5

6,2 4,8 4,0 3,5

1,0 1,5 2,0 2,5

2,7 2,5 2,2 2,0

3,0 4,0 7,0 10

1,7 1,5 1,2 1,1


При расчете червячного рулевого механизма определяется прямой и обратный КПД по формулам:

ηпр=tgγ/tg(γ+ρ'), (36)

ηобр=tg(γ-ρ')/tgγ, (37)

где ηпр, ηобр - прямой и обратный КПД соответственно; ρ' - угол трения, градусы.

3. Нормативно-справочные данные

Требуемые нормативно-справочные данные для расчета червячного рулевого механизма приведены в таблице 4.

Таблица 4 - Нормативно-справочные данные

Межосевое расстояние αw, мм

легковой автомобиль

43…60


грузовой автомобиль

66…90

1…4

Передаточное число рулевого привода uпр

1,2

Коэффициент трения шины о дорогу

0,9

Усредненное значение КПД рулевого управления

0,775

Модуль m, мм

1; 1,25; 1,6

2; 2,5; 3,15; 4; 5

6,3

8; 10;12,5

16

20

Коэффициент диаметра червяка q

10; 12,5; 16; 20

8; 10; 12,5; 16; 20

8; 10; 12,5; 14; 16; 20

8; 10; 12,5; 16; 20

8; 10; 12,5; 16;

8; 10;

Число оборотов рулевого колеса n

легковой автомобиль

3...3,5


грузовой автомобиль

не более 3,5

Радиус рулевого колеса Rp, м

легковой автомобиль

0,17…0,21


грузовой автомобиль

0,22…0,28

Угол профиля эвольвентного червяка αn, градусы

20

Радиус приращения ΔR, мм

2,5…5

Частота вращения червяка n1, мин-1

35

Коэффициент высоты витка h*

2+0,2cosγ

Коэффициент высоты головки h*a

1,0

Коэффициент расчетной толщины s*

1,571

Коэффициент радиуса кривизны переходной кривой ρ*f

0,3


Давление в шинах выбиралось согласно ГОСТ 4754-97 - Шины пневматические для легковых автомобилей, прицепов к ним, легких грузовых автомобилей и автобусов особо малой вместимости; и ГОСТ 5513-97 - Шины пневматические для грузовых автомобилей, прицепов к ним, автобусов и троллейбусов; представленные в таблицах 5, 5а и 6 соответственно.

Таблица 5 - ГОСТ 4754-97 - Шины пневматические для легковых автомобилей





























Таблица 5а - ГОСТ 4754-97 - Шины пневматические для легких грузовых автомобилей и автобусов особо малой вместимости
























Таблица 6 - ГОСТ 5513-97 - Шины пневматические для грузовых автомобилей, прицепов к ним, автобусов и троллейбусов


























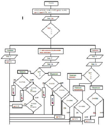
4. Блок-схема и программа

.1 Блок-схема



.2 Текст программы

автомобиль рулевой червячный электронный программа

Program KURSOVOY;G, M, n, Rp, a, upy, um, aw, z1, z2, md, q, d1, d2, dw1, da1, da2, df1,, dae2, b1, b11, b2, b21, Rw, v, an, ha1, ha, h1, h, s, sa1, x, pf, pf1,, pz1, y, y1, y2, yw, yw1, yb, yb1, db, Psh, delR, sig, sig1, pi, hf,, urp, kpdru, dae21, dae22, kpdpr, kpdob,ro, n1, Fr, t, c1, c2, ro1:real;, tip, typ, i:integer; delz:array [1..6] of real;:text;(f,'Parametru.txt');(f);(' Raschet cherviachnogo rulevogo mexanizma');(' ');('Нажмите ENTER для продолжения');;:=3.14; an:=0.349; ha:=1; s:=1.571; pf:=0.3; my:=0.9; urp:=1.2;:=0.775; n1:=35;(f,' Raschet cherviachnogo rulevogo mexanizma');('Vuberite vid avtomobilia'); Writeln(' ');('Legkovoy nagmite 1');('legkiy gruzovoy ili avtobus osobo maloy vmestimosti nagmite 2');('Gruzovoy nagmite 3');(vid); Writeln(' ');vid of

:begin Writeln(f,'Legkovoy avtomobil`');('Vvedite nagruzku na peredniy os`, H');(G);:=0.2; end;

:begin Writeln(f,'legkiy gruzovoy ili avtobus osobo maloy vmestimosti');('Vvedite nagruzku na peredniy os`, H');(G); Writeln(' ');('Vuberite tip shinu'); Writeln(' ');('Radial`naia nagmite 1');('Diagonal`naia nagmite 2');(tip);tip of

:begin Writeln(f,'Radial`naia shina');G<=17162 then Psh:=0.44 else(G>17162) and (G<=20300) then Psh:=0.37 else(G>20300) and (G<=28440) then Psh:=0.59; end;

:begin Writeln(f,'Diagonal`naia shina');G<=10100 then Psh:=0.2 elseG>10100 then Psh:=0.26; end;;;

:begin Writeln(f,'Gruzovoy avtomobil`');('Vvedite nagruzku na peredniy os`, H');(G); Writeln(' ');('Vuberite tip shinu'); Writeln(' ');('Radial`naia kamernaia nagmite 1');('Radial`naia bezkamernaia nagmite 2');('Diagonal`naia nagmite 3');(tip);tip of

:begin Writeln(f,'Radial`naia bezkamernaia shina');G<=49060 then Psh:=0.73 else(G>49060) and (G<=65720) then Psh:=0.8 else(G>65720) and (G<=101040) then Psh:=0.85; end;

:begin Writeln(f,'Diagonal`naia shina');G<=26680 then Psh:=0.44 else(G>26680) and (G<=32380) then Psh:=0.5 else(G>32380) and (G<=46300) then Psh:=0.63 else(G>46300) and (G<=65720) then Psh:=0.68 else(G>65720) and (G<=81400) then Psh:=0.77; end;;; End; (' ');('Vvedite chislo oborotov rulevogo kolesa');(n); Writeln(' ');('Vvedite radius rulevogo kolesa, m');(Rp); Writeln(' ');('Vvedite ugol povorota koles, gr');(t); Writeln(' ');:=n*360;:=a/t;:=exp(-3*ln(10))*my*sqrt(exp(3*ln(G))/Psh)/3;:=M/(Rp*upy*kpdru);:=upy/urp;(f,'um=',um:5:2,', Fr=',Fr:5:2);

('Vvedite vid cherviachnogo rulevogo mexanizma'); Writeln(' ');('Cilindricheskiy cherviak-central`nuy sektor nagmite 1');('Cilindricheskiy cherviak-bokovoy sektor nagmite 2');('Globoidnuy cherviak-rolik nagmite 3');(typ);

('Vvedite megosevoe rasstoianie, mm');(aw); Writeln(f,'aw= ',aw:5:3); Writeln(' ');('Vvedite chislo zaxodov cherviaka');(z1); Writeln(f,'z1=',z1:5:1); Writeln(' ');('Vvedite modul` cherviaka, mm');(md); Writeln(f,'m=',md:5:2); Writeln(' ');('Vvedite koefficient diametra cherviaka');(q); Writeln(f,'q=',q:5:1);

:=um*z1;:=aw/md-0.5*(z2+q);:=q*md;:=z2*md;:=arctan(z1/q); y1:=y*180/pi;:=pi/2-arctan(sqrt(cos(an)*cos(y)/(1-sqr(cos(an)*cos(y)))));:=yb*180/pi;:=z1*md/(sin(yb)/cos(yb));:= 2+0.2*cos(y);:=h*md;:=ha*md;:=1+0.2*cos(y);:=d1+2*ha1;:=md*(q-2*hf);:=pf*md;

z1<=2 thenx<=-0.75 then c1:=10.5; if x<=-0.75 then c2:=0.06;(x>-0.75) and (x<=-0.25) then c1:=8;if (x>-0.75) and (x<=-0.25) then c2:=0.06;(x>-0.25) and (x<=0.25) then c1:=11; if (x>-0.25) and (x<=0.25) then c2:=0.06;(x>0.25) and (x<=0.75) then c1:=11; if (x>0.25) and (x<=0.75) then c2:=0.1;x>0.75 then c1:=12; if x>0.75 then c2:=0.1;

z1>2 thenx<=-0.75 then c1:=10.5; if x<=-0.75 then c2:=0.09;(x>-0.75) and (x<=-0.25) then c1:=9.5; if (x>-0.75) and (x<=-0.25) then c2:=0.09;(x>-0.25) and (x<=0.25) then c1:=11; if (x>-0.25) and (x<=0.25) then c2:=0.09;(x>0.25) and (x<=0.75) then c1:=12.5; if (x>0.25) and (x<=0.75) then c2:=0.1;x>0.75 then c1:=13; if x>0.75 then c2:=0.1;

:=(c1+c2*z2)*md+3*md; b11:=Round(b1);z1<=3 then b2:=0.75*da1 else b2:=0.67*da1; b21:=Round(b2);:= arctan(sqrt(b2/(da1-0.5*md)/(1-sqr(b2/(da1-0.5*md)))));:=sig*180/pi;:=pi*md;:=p1*z1;:=s*md*cos(y);

:= pi*d1*n1/(60000*cos(y));

v<=0.01 then ro:=6.2;(v>0.01) and (v<=0.1) then ro:=5;(v>0.1) and (v<=0.25) then ro:=4.8;(v>0.25) and (v<=0.5) then ro:=4;(v>0.5) and (v<=1) then ro:=3.5;(v>1) and (v<=1.5) then ro:=2.7;(v>1.5) and (v<=2) then ro:=2.2;(v>2) and (v<=2.5) then ro:=2;(v>2.5) and (v<=3) then ro:=1.7;(v>3) and (v<=4) then ro:=1.5;(v>4) and (v<=7) then ro:=1.2;(v>7) and (v<=10) then ro:=1.1;:=ro*pi/180;:=(sin(y)/cos(y))/(sin(y+ro1)/cos(y+ro1));:=(sin(y-ro1)/cos(y-ro1))/(sin(y)/cos(y));

typ of

:begin Writeln(f,'Cilindricheskiy cherviak-central`nuy sektor');(f,'z2=',z2:5:2); Writeln(f,'x= ',x:5:2); dw1:=(2*x+q)*md; Writeln(f,'dw1= ',dw1:5:2);(f,'Delitel`nuy diametr:',' cherviaka d1=',d1:5:2,', kolesa d2=',d2:5:2);(f,'y=',y1:5:2);:=arctan(z1*md/dw1); yw1:=yw*180/pi; Writeln(f,'yw=',yw1:5:2);(f,'yb=',yb1:5:2); Writeln(f,'db=',db:5:2); Writeln(f,'h1=',h1:5:2); Writeln(f,'ha1=',ha1:5:2);:=d2+2*md*(ha+x);(f,'Diametr vershin:',' vitkov cherviaka da1=',da1:5:2,', zub`ev kolesa da2=',da2:5:2);:=d2-2*md*(hf+x); (f,'Diametr vpadin:',' vitkov cherviaka df1=',df1:5:2,', zub`ev kolesa df2=',df2:5:2);:=da2+6*md/(z1+2);:=Round(dae2);(dae21<=dae2) then dae22:=dae21 else dae22:=dae21-1;(f,'dae2=',dae22:5:2);(f,'pf1=',pf1:5:2); Writeln(f,'b1>=',b11:5:2); Writeln(f,'b2<=',b21:5:2);(f,'ugol obxvata sig=',sig1:5:2); Writeln(f,'p1=',p1:5:2);(f,'pz1=',pz1:5:2); Writeln(f,'sa1=',sa1:5:2); Writeln(f,'v=',v:5:2);(f,'ugol trenia ro=',ro:5:2);(f,'kpdpr=',kpdpr:5:2);(f,'kpdob=',kpdob:5:2);;

:begin Writeln(f,'Cilindricheskiy cherviak-bokovoy sektor');(f,'z2=',z2:5:2); Writeln(f,'x= ',x:5:2); dw1:=(2*x+q)*md; Writeln(f,'dw1= ',dw1:5:2);(f,'Delitel`nuy diametr:',' cherviaka d1=',d1:5:2,', kolesa d2=',d2:5:2);(f,'y=',y1:5:2);:=arctan(z1*md/dw1); yw1:=yw*180/pi; Writeln(f,'yw=',yw1:5:2);(f,'yb=',yb1:5:2); Writeln(f,'db=',db:5:2); y2:=arctan(pz1/(pi/d2));:=um*p1*z1*cos(yw)/(2*pi*cos(y2));(f,'Radius nachalnoy okrugnosti sektora Rw=',Rw:5:2);(f,'h1=',h1:5:2); Writeln(f,'ha1=',ha1:5:2); da2:=d2+2*md*(ha+x);(f,'Diametr vershin:',' vitkov cherviaka da1=',da1:5:2,', zub`ev kolesa da2=',da2:5:2); :=d2-2*md*(hf+x);(f,'Diametr vpadin:',' vitkov cherviaka df1=',df1:5:2,', zub`ev kolesa df2=',df2:5:2);:=da2+6*md/(z1+2);:=Round(dae2);(dae21<=dae2)then dae22:=dae21 else dae22:=dae21-1;(f,'dae2=',dae22:5:2);(f,'pf1=',pf1:5:2); Writeln(f,'b1>=',b11:5:2); Writeln(f,'b2<=',b21:5:2);(f,'ugol obxvata sig=',sig1:5:2); Writeln(f,'p1=',p1:5:2);(f,'pz1=',pz1:5:2); Writeln(f,'sa1=',sa1:5:2); Writeln(f,'v=',v:5:2);(f,'ugol trenia ro=',ro:5:2);(f,'kpdpr=',kpdpr:5:2);(f,'kpdob=',kpdob:5:2); end;

:begin Writeln (f,'Globoidnuy cherviak-rolik');(f,'z2=',z2:5:2);:=um*md*z1/2;(f,'Radius nachalnoy okrugnosti cherviaka Rw=',Rw:5:2);(f,'x= ',x:5:2);:=Rw*2;(f,'Delitel`nuy diametr:',' cherviaka d1=',d1:5:2,', zub`ev rolika d2=',d2:5:2);(f,'y=',y1:5:2);:=arctan(z1*md/dw1); yw1:=yw*180/pi; Writeln(f,'yw=',yw1:5:2);(f,'yb=',yb1:5:2); Writeln(f,'db=',db:5:2); Writeln(f,'h1=',h1:5:2);(f,'ha1=',ha1:5:2); Writeln(f,'da1=',da1:5:2); Writeln(f,'df1=',df1:5:2);(f,'pf1=',pf1:5:2); Writeln(f,'b1>=',b11:5:2); Writeln(f,'b2<=',b21:5:2);(f,'ugol obxvata sig=',sig1:5:2); Writeln(f,'p1=',p1:5:2);(f,'pz1=',pz1:5:2); Writeln(f,'sa1=',sa1:5:2); Writeln(f,'v=',v:5:2);(f,'ugol trenia ro=',ro:5:2);(f,'kpdpr=',kpdpr:5:2);(f,'kpdob=',kpdob:5:2);:=2.5;i:=1 to 6 do begin[i]:=2*delR*(sin(sig)/cos(sig)); delR:=delR+0.5;(f,'Zazor v zaceplenii delz',i,'=',delz[i]:5:2); end; end; end;(f); Readln END.

5. Результаты расчета

После ввода запрашиваемых данных программой производится расчет рулевого механизма. В зависимости от вида автомобиля, вида шин (для легкого грузового или автобуса особо малой вместимости и грузового автомобиля) и осевой нагрузки на них, числа оборотов рулевого колеса и его радиуса, угла поворота колес, а так же непосредственно самого вида червячного рулевого механизма с коэффициентом смещения, числом заходов, модулем и коэффициентом диаметра червяка результат расчета будет изменяться.

Для легкового автомобиля с осевой нагрузкой на передние колеса 8910 Н, с числом оборотов рулевого колеса 3,2 и его радиусом 0,19 м, углом поворота колес 70о, выбираем рулевой механизм - глобоидный червяк-ролик, коэффициент смещения червяка 0,5, число заходов червяка 1, модуль - 6,3 мм и коэффициент диаметра - 10.

Raschet cherviachnogo rulevogo mexanizmaavtomobil`

передаточное число рулевого механизма um=13.71;

сила на рулевом колесе Fr=232.82 Н;

коэффициент смещения червяка x= 0.500 мм;

число заходов червяка z1= 1.0;

модуль червяка m= 6.30 мм;

коэффициент диаметра червяка q= 10.0;

Globoidnuy cherviak-rolik:

число зубьев полного колеса z2=13.71;

Radius nachalnoy okrugnosti cherviaka Rw=43.20 мм;

межосевое расстояние aw= 77.85 мм;`nuy diametr: cherviaka d1=63.00 мм, zub`ev rolika d2=86.40 мм;

делительный угол подъема витков червяка y= 5.71о;

начальный угол подъема витков червяка yw= 4.17 о;

основной угол подъема yb=20.10 о;

основной диаметр червяка db=17.23 мм;

высота витка червяка h1=13.85 мм;

высота головки витка червяка ha1= 6.30 мм;

диаметр вершин витков червяка da1=75.60 мм;

диаметр впадин витков червяка df1=47.89 мм;

радиус кривизны переходной кривой червяка pf1= 1.89 мм;

длина нарезанной части червяка b1>=106.00 мм;

ширина венца червячного колеса (ролика) b2<=57.00 мм;

ugol obxvata sig=54.89о;

расчетный шаг червяка p1=19.78 мм;

ход витка pz1=19.78 мм;

делительная толщина по хорде витка червяка sa1= 9.85 мм;

скорость скольжения на делительном цилиндре червяка v= 0.12 м/с;

ugol trenia ro= 4.80 о;

КПД прямое kpdpr= 0.54;

КПД обратное kpdob= 0.16;

Изменение зазора в зацеплении при приращении радиуса в 2,5, 3, 3,5, 4, 4,5 и 5 мм:

Zazor v zaceplenii delz1= 7.11 мм;v zaceplenii delz2= 8.53 мм;v zaceplenii delz3= 9.95 мм;v zaceplenii delz4=11.37 мм;v zaceplenii delz5=12.79 мм;v zaceplenii delz6=14.21 мм.

График зависимости изменения зазора в зацеплении delz от изменения радиуса приращения delR представлен на рисунке 6.


Графики зависимости прямого и обратного КПД от угла подъема при z1=1 и z1=2 представлены на рисунке 7 и 8 соответственно.


6. Инструкция пользователя

Программа предназначена для расчета червячного рулевого механизма легковых, легких грузовых или автобусов особо малой вместимости, и грузовых автомобилей.

После запуска программа:

1.     предложит выбрать вид автомобиля, для которого необходимо произвести расчет;

2.       запросит технические характеристики автомобиля: число оборотов рулевого колеса, радиус рулевого колеса (м) и угол поворота колес (градусы);

.        предложит выбрать вид червячного механизма;

.        в качестве исходных данных по геометрическим параметрам червяка запросит: коэффициент смещения червяка, число заходов червяка, модуль червяка (мм) и коэффициент диаметра червяка.

После ввода исходных данных программа приступит к вычислениям, результаты которых будут выведены в отдельный файл 'PARAMETRU.txt'.

Выводы и предложения

Используя литературные материалы и справочные данные, была создана программа, которая позволяет рассчитать параметры червячного рулевого механизма легковых, легких грузовых или автобусов особо малой вместимости, и грузовых автомобилей, на основании их технических характеристик и геометрических параметров червяка. В последующем программа может быть усовершенствована для уменьшения ввода пользователем количества исходных данных и получения более точных результатов.

Список литературы

1.   Анурьев В.И. "Справочник конструктора - машиностроителя". - М. 2004г.

2.       Гаспарянц Г.А. "Конструкция, основы теории и расчета автомобиля". - М. 1978г.

.        Гришкевич А.И. "Автомобили. Конструкция, конструирование и расчет. Системы управления и ходовая часть". - Мн. 1987г.

.        Лысов М.И. "Рулевые управления автомобилей". - М. 1972г.

.        Методические указания по выполнению курсовой работы "Информатика" - Мн. 2006г.

7.       Сайты: www.bmstu.ru; tmm-umk. bmstu.ru./lectures.ntm; bibt.ru.

Используемые ГОСТы

1. ГОСТ 4754-97 - Шины пневматические для легковых автомобилей, прицепов к ним, легких грузовых автомобилей и автобусов особо малой вместимости. Технические условия.

2.       ГОСТ 5513-97 - Шины пневматические для грузовых автомобилей, прицепов к ним, автобусов и троллейбусов. Технические условия.

.        МИ БНТУ 3.001-2003/2/

Похожие работы на - Расчет червячного рулевого механизма для легковых, легких грузовых и грузовых автомобилей

 

Не нашли материал для своей работы?
Поможем написать уникальную работу
Без плагиата!
Без нейросетей!