Как беречь и сажать деревья
Министерство
образования и науки Российской Федерации
ФЕДЕРАЛЬНОЕ
ГОСУДАРСТВЕННОЕ БЮДЖЕТНОЕ ОБРАЗОВАТЕЛЬНОЕ УЧРЕЖДЕНИЕ
ТОМСКИЙ
ГОСУДАРСТВЕННЫЙ УНИВЕРСИТЕТ
СИСТЕМ
УПРАВЛЕНИЯ И РАДИОЭЛЕКТРОНИКИ (ТУСУР)
Кафедра
телекоммуникаций и основ радиотехники (ТОР)
СХЕМНЫЕ ФУНКЦИИ И ЧАСТОТНЫЕ
ХАРАКТЕРИСТИКИ ЛИНЕЙНЫХ ЭЛЕКТРИЧЕСКИХ ЦЕПЕЙ
Курсовая
работа по дисциплине
«Теория
электрических цепей»
Шифр:Сх.42
ТП 27 ОИ М7
Студент
гр.1А2
__________
Леконцев Д.Р.
« » ___________
2014г.
Руководитель
доцент
кафедры ТОР, К.Ф-М.Н.
_________
Дубовик К.Ю.
« » ___________
2014г.
Дата
сдачи курсовой работы:________________
Томск
2014
Министерство науки и образования Российской Федерации
ТОМСКИЙ
ГОСУДАРСТВЕННЫЙ УНИВЕРСИТЕТ СИСТЕМ УПРАВЛЕНИЯ
И РАДИОЭЛЕКТРОНИКИ (ТУСУР)
Кафедра теоретических основ радиоэлектроники (ТОР)
ЗАДАНИЕ
на курсовую работу
«СХЕМНЫЕ ФУНКЦИИ И
ЧАСТОТНЫЕ
ХАРАКТЕРИСТИКИ ЛИНЕЙНЫХ ЭЛЕКТРИЧЕСКИХ ЦЕПЕЙ»
студенту
Леконцеву Д.Р. группа 1А2 факультет
РТФ _____
1 Исходные данные:
шифр Сх42ТП27ОИМ7
, К или КТ ___ КТ
____
параметры нагрузки ρ=
____400____Ом, ķ=_____ или m=_____,
частотные параметры ωН
=______3.0_____, N=_____0.06_______,
нормирующие величины R0=0.1ρ, ω0 = ωр
(или ωср.)
2 Задание
Получить и исследовать входные и
передаточные операторные функции.
Рассчитать частотные характеристики (ЧХ) по выражениям АЧХ
и ФЧХ, с использованием автоматизированных методов анализа цепей.
3 Содержание расчетной части
пояснительной записки:
3.1 Исследование нагрузки:
- предполагаемый на основе схемы
характер АЧХ и ФЧХ входной функции;
- вывод операторных выражений входной функции и
проверка по размерности, соответствия модели на крайних частотах диапазона,
порядку полиномов и условиям физической реализуемости;
- нормировка
операторных функций;
- расчет
резонансных частот и резонансных сопротивлений;
- определение
полосы пропускания цепи;
3.2 Исследование транзистора с
обобщенной нагрузкой Yн:
- вывод операторных выражений входной и передаточной
функций на основе метода узловых потенциалов, проверка полученных выражений
всеми возможными способами;
- нормировка операторных функций.
3.3 Исследование транзистора с
избирательной нагрузкой:
- предполагаемый
характер ЧХ полной модели и определение ряда численных значений ЧХ в
характерных точках (ω=0, ω=ωр. и т.д.);
- получение нормированных выражений входной и
передаточной функций и их проверка на соответствие полиномов схемных функций
порядку полной цепи и соответствие минимальных и максимальных степеней функций
значениям, полученным для полной схемы на крайних частотах ω→0 и ω→∞;
- получение АЧХ
и ФЧХ входной и передаточной функций на основе автоматизированного расчета цепи
и построение частотных характеристик (с указанием на них ранее вычислительных
значений);
4 Перечень графического материала:
- схемы нагрузки, транзистора с
обобщенной нагрузкой, полной цепи,
- эквивалентные модели на
крайних частотах,
- частотные характеристики.
5 Дата
выдачи задания __________________________________________________________
6 Срок
сдачи законченной работы ________________________________________________
Руководитель ________
___________________( Дубовик К. Ю. )
подпись
Ф.И.О.
Задание принял к исполнению
__________________________________________________________________
дата
и подпись студента
Реферат
Данная курсовая работа
содержит 35 страниц, 27 рисунков, 4 таблицу.
В работе
использованы такие понятия, как: АМПЛИТУДНО-ЧАСТОТНАЯ ХАРАКТЕРИСТИКА (АЧХ),
ФАЗО-ЧАСТОТНАЯ ХАРАКТЕРИСТИКА (ФЧХ), СХЕМНАЯ ФУНКЦИЯ, ОПЕРАТОРНОЕ ВЫРАЖЕНИЕ, КОМПЛЕКСНАЯ
ФУНКЦИЯ ЦЕПИ (КФЦ), ПЕРЕДАТОЧНАЯ ФУНКЦИЯ ЦЕПИ.
Оглавление
Введение. 6
1 Исходные данные. 7
1.1 Расшифровка исходных данных. 7
1.2 Нормировка параметров цепи. 9
2 Исследование нагрузки. 10
2.1 Расчет параметров нагрузки на
резонансной частоте. 10
2.2 Качественный характер АЧХ и ФЧХ
входной функции. 13
2.3 Вывод операторных выражений
входной функции и их проверка. 17
2.4 Расчёт резонансных частот,
на резонансных
частотах, ППЦ и добротности. 18
2.5 Получение графиков АЧХ и
ФЧХ входного сопротивления нагрузки. 21
2.7 Автоматизированный расчёт
АЧХ и ФЧХ нагрузки. 23
2.8 Сравнительная таблицы
исследования нагрузки. 26
3 Исследование транзистора с
обобщённой нагрузкой. 27
3.1 Вывод операторных
выражений входной и передаточной функции на основе метода узловых потенциалов и
проверка полученных результатов. 27
3.2 Нормировка операторных
функций. 29
4 Исследование транзистора с
избирательной нагрузкой. 30
4.1 Предполагаемый характер
ЧХ полной модели и определение ряда численных значений в характерных точках 30
4.2 Получение нормированных
выражений входной и передаточной функции и построение их графиков 33
4.3 Автоматизированный расчёт
АЧХ, ФЧХ и КФ полной цепи. 35
5 Сравнительная таблица
полученных результатов. 38
Использованная литература. 39
Основной целью данной курсовой работы является получение
выражений для комплексной и передаточной функции цепи для транзистора с
избирательной нагрузкой. В процессе выполнения курсовой работы решаются
следующие задачи:
-формирование навыков обоснованных предположений о характере
частотных характеристик цепи непосредственно по ее схеме;
-формирование навыков получения и анализа операторных
функций цепи и овладение для схем с зависимыми источниками методом узловых
потенциалов в матричной форме;
-овладение методом автоматизированного машинного анализа
электрических цепей в частотной области в стационарном режиме.
Схемные функции бывают входными и передаточными. К входным функциям
относят комплексное входное сопротивление линейной электрической цепи, определяемое как отношение напряжения и тока со
стороны одноименных зажимов
и комплексная входная проводимость
. В этих формулах
и
– модули входного сопротивления и входной
проводимости соответственно;
– фазовый сдвиг между током и напряжением.
Формально под передаточной функцией
подразумевается комплексный переменный коэффициент, устанавливающий линейную
алгебраическую зависимость между выходной величиной
(ток или напряжение в цепи) и входной величиной
(ток или напряжение, подаваемые к входным зажимам). Так,
если существует линейная зависимость
, то величина
определяется как передаточная функция цепи. Математически
эта функция представляется, как правило, в виде рациональной дроби комплексной
переменной
,
коэффициенты полиномов числителя
и знаменателя
, которые определяются через параметры R, L и
C самой цепи, т. е. являются вещественными положительными числами. На
конкретной частоте передаточная функция есть комплексное число.
где
– ее модуль, определяющий отношение действующих или
амплитудных значений выходного и входного сигналов, а
– аргумент, выражающий фазовый сдвиг между начальными
фазами
и
этих сигналов [2].
Модель транзистора М7 представлена на рисунке 1.1.
Рисунок 1.1- Модель
полевого транзистора, включенного по схеме с общим истоком
Параметры транзистора:
(1.1)
(1.2)
Используя формулы (1.1) и (1.2) рассчитаем
и
:
где:
-ёмкость
затвор;
-ёмкость
затвор-сток;
-паразитное
объёмное сопротивление;
-крутизна
проходной характеристики транзистора.
Схема избирательного двухполюсника представлена на рисунке
1.2.
Рисунок 1.2- Схема
избирательной нагрузки
Параметры нагрузки:
(1.3)
(1.4)
(1.5)
(1.6)
(1.7)
Используя выражения (1.3)-(1.6) получим:
;
Нормировку параметров цепи проведём по следующим формулам,
при этом примем
:
(1.8)
(1.9)
(1.10)
(1.11)
(1.12)
(1.13)
Используя формулы (1.8)-(1.13) пронормируем параметры цепи.
Пронормированные параметры цепи занесём в таблицу 1.1.
Таблица 1.1- Пронормированные параметры цепи
|
Элементы
|
Параметры элементов
|
Нормированные значения
|
|
|
25 мА/В
|
10
|
|
|
663 пФ
|
1
|
|
|
106,08 мкГн
|
1
|
|
|
|
0,5
|
|
|
10 пФ
|
0,015
|
|
|
1 пФ
|
0,0015
|
|
|
4 кОм
|
10
|
|
|
0,25 мСм
|
0,1
|
|
|
0,628 мСм
|
0,025
|
|
|
|
|
|
|
|
|
|
|
|
|
Для того вычислить параметры нагрузки на резонансной
частоте, преобразуем нашу схему таким образом, чтобы сопротивления шунта и
ёмкости, шунта и индуктивности были соединены последовательно, данная схема
представлена на рисунке 2.1.
Рисунок 2.1-
Эквивалентная схема нагрузки
Для того чтобы соединения шунта и ёмкости, шунта и индуктивности
были соединены последовательно необходимо произвести замену
на
и
,
на
и
на
. Замену
будем производить по выражениям (2.1) и (2.2) причем в выражении (2.1) и (2.2)
в ответе получится комплексное выражение. Реальная часть полученного выражения
это активное сопротивление, т.е.
и
,
мнимая часть это реактивное сопротивление т.е.
и
для
последовательного соединения шунта и ёмкости и шунта и индуктивности,
соответственно [1].
(2.1)
(2.2)
Исходя из выражений (2.1) и (2.2) вычислим
,
,
и
,
приняв
:
;
;
;
;
Используя полученные значения найдем
, оно
будет определяться как сумма добавочных сопротивлений [1]:
(2.3)
Зная
определим
добротность контура, она будет определяться как отношение характеристического
сопротивления к сопротивлению потерь [1]:
(2.4)
Получив значение добротности, рассчитаем полосу пропускания,
она будет определяться как отношение частоты резонанса на добротность [1].
(2.5)
Из (2.5) получим формулу для полосы пропускания (2.6):
(2.6)
Зная
,
определим резонансное сопротивление, оно будет определяться по формуле (2.7)
[1].
,
(2.7)
где
-реактивное
сопротивление любой ветви параллельного контура на резонансной частоте ;
-
активное сопротивление параллельного контура на резонансной частоте.
Выберем ветвь параллельного контура, наш выбор падает на
ветви последовательного соединения
с
, так
как сопротивления всех элементов данной ветви нам известны:
Определим реальное значение резонансного сопротивления по
формуле (1.9):
Определим значения
и
на
резонансе токов. Для этого аналогично вышеизложенному, используя выражения
(2.1) и (2.2) найдем сопротивления элементов, приняв
:
;
;
;
;
Используя формулу (2.4), получим:
Зная добротность и используя формулу (2.6) найдем
:
Найдем
, используя формулу (2.8):
(2.8)
Тогда:
Определим реальное значение резонансного сопротивления по
формуле (1.9):
Установим приблизительный характер АЧХ входной функции для
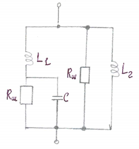
заданной схемы, которая представлена на рисунке 2.2.
Рисунок 2.2- Схема
заданной нагрузки
На рисунке 2.3(а) представлен реактивный двухполюсник соответствующий
заданной схеме. Количество резонансов определяется формулой (2.8)[1]:
,
(2.9)
где N- количество резонансов;
n- количество реактивных
элементов в цепи.
Таким образом, цепь имеет не более двух резонансов. На рисунке
2.3(б) представлен предполагаемый график АЧХ входного сопротивления без учёта
потерь. Предположение о характере АЧХ сделано на основе того, что
(разрыв
на
) и
(закоротка
на
).
Рисунок 2.3-а)
Реактивный двухполюсник; б) Предполагаемый график АЧХ входного сопротивления
без учёта потерь
В соответствии с рисунком 2.3 (б) ФЧХ входного сопротивления
реактивного двухполюсника будет иметь вид, показанный на рисунке 2.4.
Рисунок 2.4-
Предполагаемый график ФЧХ входного сопротивления без учёта потерь
Учёт влияния сопротивления
на
и
на основе
эквивалентных схем для
и
показан
на рисунке 2.5.
Рисунок 2.5- Учёт
влияния сопротивления
: а)
при
; б) при
Исходя из рисунка 2.5, делаем вывод, что
(закоротка
на
) и
(разрыв
на
). Схема заданной нагрузки представляет
собой параллельный контур с потерями
. А на
частоте резонанса имеем:
Исходя из всего вышесказанного делаем предположение, что АЧХ
входного сопротивления с учётом потерь будет иметь вид показанный на рисунке
2.6.
Рисунок 2.6-
Предполагаемый вид АЧХ входного сопротивления
На предполагаемом характере АЧХ входного сопротивления
присутствует ярко выраженный резонанс в контуре на частоте
.
На рисунке 2.7 изображены эквивалентные модели исследуемой
цепи нагрузки при
и
.

Рисунок 2.7-
Эквивалентные модели исследуемой цепи: а) при
; б) при
Исходя из рисунка 2.7, делаем вывод, что
и
. На
рисунке 2.8 представлен предполагаемый график ФЧХ входного сопротивления
исследуемой цепи.
Рисунок 2.8-
Предполагаемый график ФЧХ входного сопротивления нагрузки
По рисунку 2.2 составим операторное выражения для входной
функции, для этого примем
, тогда выражение для входного сопротивления
будет иметь вид (2.10)
,
(2.10)
где:
( к
параллельному соединению
и C последовательно присоединена
);
( параллельное
соединение
и
).
Подставляя
и
в
(2.9) и упрощая данное выражение, получим выражение (2.11).
(2.11)
Упростим выражение (2.11) поделив на
и
получим выражение (2.12)
(2.12)
Проверим выражения для входной функции на размерность. При
этом учитываем, что размерность функции должна соответствовать её физическому
смыслу, а значит должна иметь размерность в [Ом]. Также при проверке учитываем,
что (
) и
имеют
размерность в
, а (
) имеет размерность в [Ом].
Для упрощения выражения для входной функции пронормируем
параметры нагрузки, используя таблицу 1.1:
(2.13)
Произведём обратную замену
в выражении (2.13) и
получим выражение (2.14).
(2.14)
Определим резонансные частоты из выражения (2.14), для этого
отделим реальную и мнимую части.
Отделив реальную и мнимую части выражения (2.14) и
произведя замену
получим
выражение (2.15)
(2.15)
Как известно, на резонансной частоте мнимая часть выражения
для сопротивления нагрузки равна нулю [1], а значит, получим выражение
(2.16).
(2.16)
Решая выражение (2.16) в Sсilab относительно
получим резонансные
частоты:
, из
них выбираем положительные и не нулевые [1]. Тогда мы получаем две
резонансные частоты
, где
- частота
резонанса токов,
-
частота резонанса напряжений.
Определим ненормированные значения частот по формуле (2.17).
, (2.17)
где
-резонансная
частота полученная в пункте 1.1;
-нормированное
значение частоты;
- ненормированное значение частоты.
Исходя из (2.17), получаем:
Рассчитаем сопротивления на резонансных частотах, они будут
равны реальной части выражения (2.15)[1], т.е выражение (2.18):
(2.18)
Используя выражение (2.18), получим:
Ом
Определим реальные значения резонансных сопротивлений по
формуле (1.9).
Для того чтобы определить граничные частоты необходимо
получить выражение для АЧХ входной функции и приравнять к значению
сопротивления на резонансе поделённому на
[1].
Получим выражения для АЧХ входной функции. Как известно, АЧХ входной функции
задается с помощью внесения комплексного выражения в модуль [1]. Исходя
из этого, получаем выражение (2.19):
(2.19)
Исходя из всего вышеперечисленного, получим выражения (2.20)
и (2.21) для нахождения граничных частот на параллельном и последовательном
резонансе соответственно.
(2.20)
(2.21)
Решая выражение (2.20) в Scilab,
получим:
Решая выражение (2.21) в Sсilab, получим:
Определим ненормированные значения граничных частот по формуле
(2.17).
Для
:
Для
:
ППЦ определяется из граничных частот резонанса токов [1],
т.е
,
для
. Используя формулу (2.22), найдем ПП нашей
цепи.
(2.22)
Для резонанса токов получим:
Для резонанса напряжений получим:
Добротность цепи определяется по формуле (2.5), используя
эту формулу, определим добротность:
Исходя из выражения (2.12) и с помощью Scilab построим графики АЧХ и ФЧХ входного сопротивления нагрузки.
АЧХ входной функции было найдено в предыдущей главе (2.19),
продублируем это выражение:
(2.19)
С помощью Scilab получим
график АЧХ, он представлен на рисунке 2.8
Рисунок 2.9- График
АЧХ входного сопротивления, полученный с помощью Scilab
ФЧХ входной функции задаётся arctg мнимой части на реальную [1],исходя из этого получим
выражение (2.15)
(2.15)
Рисунок 2.10- График
ФЧХ входного сопротивления, полученный с помощью Scilab
Для того чтобы проверить правильность построенных
характеристик АЧХ и ФЧХ входного сопротивления нагрузки, смоделируем графики АЧХ
и ФЧХ входного сопротивления нагрузки с помощью симулятора электронных цепей Qucs.
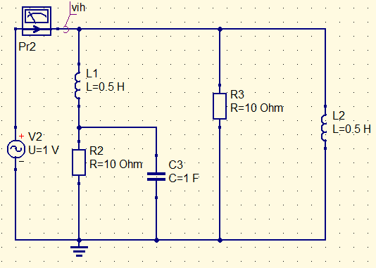
Схема заданной нагрузки, смоделированная в Qucs,
представлена на рисунке 2.11
Рисунок 2.11- Схема
заданной нагрузки, смоделированная в Qucs
Для того чтобы получить графики АЧХ и ФЧХ входного
сопротивления нагрузки, зададим их уравнениями и диапазоном частот, показанными
на рисунке 2.12.
Рисунок 2.12- а)
Моделирование на переменном токе, в окне которого задаем диапазон частот; б)
Уравнение АЧХ входного сопротивления нагрузки; в) Уравнение ФЧХ входного
сопротивления нагрузки.
В результате моделирования получим два графика,
представленные на рисунке 2.13 и 2.14, которые являются АЧХ и ФЧХ входного
сопротивления нагрузки соответственно.
Рисунок 2.13- АЧХ
входного сопротивления нагрузки, полученное с помощью Qucs
Рисунок 2.14- ФЧХ входного
сопротивления, полученное с помощью Qucs
Сравнительная таблица качественных и реальных частотных
характеристик показана на таблице 2.1.
Таблица 2.1- Сравнительная таблица качественных и полученных
с помощью выражения частотных характеристик
|
Значения
|
Качественная характеристика
|
Полученные с помощью выражения
|
|
|
|
|
|
|
|
|
|
|
|

|
40 Ом
|
|
|
|
|
|
|
|
|
|
|
|
|
|
Сравнительная таблица значений АЧХ и ФЧХ на крайних частотах
представлена на таблице 2.2.
Таблица 2.2- Сравнительная таблица значений АЧХ и ФЧХ на
крайних частотах
|
Значения
|
Качественная характеристика
|
Полученные с помощью выражения
|
Автоматизированный расчёт
|
|
|
0
|
0
|
0
|
|
|
4000 Ом
|
4000 Ом
|
4000 Ом
|
|
|
|
|
|
|
|
|
|
|
Произведём анализ полученных результатов, а точнее графиков
изображенных на рисунках (2.6) и (2.8) с графиками изображенными на рисунках
(2.9) и (2.10) и с графиками на рисунках (2.13) и (2.14). Анализируя данные
графики можно сделать следующие выводы: качественный характер АЧХ входного
сопротивления нагрузки совпал в пределах погрешности с АЧХ полученными с
помощью выражения для входной функции и автоматизированного расчёта; качественный
характер ФЧХ входного сопротивления нагрузки совпал с ФЧХ полученными с помощью
выражения входной функции и автоматизированного расчёта. Из данных выводов,
следует то что наши предположения были верны, а следовательно анализ цепи
произведён верно.
Выводить операторные выражения входной и передаточной
функции будем, основываясь на методе узловых потенциалов.
Метод узловых
потенциалов — метод расчета электрических цепей путём записи системы
линейных алгебраических уравнений, в которой
неизвестными являются потенциалы в узлах цепи. В результате
применения метода определяются потенциалы во всех узлах цепи, а также, при
необходимости, токи во всех ветвях [3].
Для реализации
МУП на вход подключим
, обозначим узлы, элементы схемы опишем
проводимостями в операторной форме и учтём, что теперь
,
и
, что и представлено на рисунке 3.1.
Рисунок 3.1- Схема транзистора с
обобщённой нагрузкой.
Составляем
матрицы токов, напряжений и проводимостей согласно МУП для транзистора,
изображенного на рисунке 3.1.
(3.1)
Учитывая, что:
(3.2)
Преобразуем
формулу (3.1), выразив
из матрицы (3.1) и получим:
(3.3)
Используя
выражение (3.3) матрица (3.1) преобразуется в матрицу (3.4).
(3.4)
Найдем передаточную функцию цепи по формуле (3.5)
, (3.5)
где
;
Заменяя, получим:
(3.6)
Упрощая и подставляя
,
получим выражение (3.7).
(3.7)
Найдем входную функцию цепи, используя формулу (3.8).
, (3.8)
где
;
Заменяя, получим:
(3.9)
Произведём проверку полученных выражений (3.7) и (3.8) по
размерности:
Используя, таблицу 1.1 пронормируем выражения (3.7) и (3.9)
и в итоге получим выражения (3.10) и (3.11).
(3.10)
(3.11)
Схема транзистора с избирательной нагрузкой представлена на
рисунке 4.1.
Рисунок 4.1- Схема
транзистора с избирательной нагрузкой
Предположения о характере ЧХ передаточной функции делаются
на основе соотношения:
[1]
(4.1)
В нашем случае:
(4.2)
Знак “
“ говорит о том, что наш полевой
транзистор при включении с общим истоком инвертирует входной сигнал [1].
Из (4.1) следует, что АЧХ полной цепи задаётся формулой
(4.3), а ФЧХ полной цепи задаётся формулой (4.4).
(4.3)
,
(4.4)
где
- в
рабочем диапазоне имеет нулевое значение и только в области очень высоких
частот[1];
- ФЧХ
нагрузки.
Выражения (4.1), (4.3) и (4.4) не являются абсолютно точными
и пригодными для оценки качественного характера ЧХ и оценки характерных
численных значений на ЧХ
;
;
.
, т.к.
;
;
;
;
(из-за
и
);
( из-за
).
Для вывода предполагаемых частотных характеристик входной
функции транзистора с избирательной нагрузкой построим эквивалентные схемы поведения
транзистора с избирательной нагрузкой на крайних частотах, причём достаточно
рассмотреть схему только транзистора, т.к. в рабочей полосе частот
избирательная нагрузка практически не влияет на величину и фазу входного
сопротивления [1].
Эквивалентные схемы транзистора на крайних частотах
представлены на рисунке 4.2.
Рисунок 4.2-
Эквивалентные схемы транзистора на крайних частотах: а) при
; б) при
.
На крайних частотах получим:
;
Построим ЧХ на основе проделанного анализа. Зависимость
соответствует рисунку
4.3;
соответствует
рисунку 4.2. Ожидаемый результирующий график
в
соответствии с (4.3) будет иметь вид показанный на рисунке 4.4.
Рисунок 4.3- Предполагаемый
график АЧХ крутизны
Рисунок 4.4- Предполагаемый характер АЧХ входного
сопротивления нагрузки
Рисунок 4.5-
Предполагаемый характер АЧХ передаточной функции.
Запишем нормированные выражения функций полной цепи, исходя
из нормированных функций
и
, выполним
подстановку:
(4.5)
(4.6)
Упрощая выражения (4.5) и (4.6), получим выражения (4.7) и
(4.8) для
и
соответственно.
(4.7)
(4.8)
Произведем обратную замену
, тогда выражения
(4.7) и (4.8) примут вид:
(4.9)
(4.10)
Исходя из выражения (4.9) получим выражения для АЧХ и ФЧХ
входной функции полной цепи.
АЧХ будет определяться выражением (4.11):
(4.11)
ФЧХ будет определяться выражением (4.12):
(4.12)
Рисунок 4.5- АЧХ входного сопротивления полной цепи.
Рисунок 4.6 – ФЧХ входного сопротивления полной цепи
Рисунок 4.7- Коэффициент передачи полной цепи.
Для проверки полученных ранее результатов, произведём расчет
АЧХ, ФЧХ и КФ полной цепи в Qucks. Для этого
смоделируем нашу цепь. Смоделированная цепь представлена на рисунке 4.8.
Рисунок 4.8- Схема
полной цепи, смоделированная в Qucs
Для того чтобы получить графики АЧХ,ФЧХ и КФЦ зададим их
уравнениями в Qucs. Данные уравнения представлены на
рисунке 4.9.
Рисунок 4.9- а)
Уравнение АЧХ входной функции; б) Уравнение ФЧХ входной функции; в) Уравнение
КФЦ.
С помощью Qucs моделируем
характер АЧХ, ФЧХ и КФ полной цепи. Графики представлены на рисунке 4.10, 4.11,
4.12 для АЧХ, ФЧХ и КФ полной цепи соответственно.
Рисунок 4.10- АЧХ
входной функции полной цепи, полученное с помощью Qucs
Рисунок 4.11- ФЧХ
входной функции полной цепи, полученное с помощью Qucs
Рисунок 4.12- КФ
полной цепи, полученная c помощью
Qucs
В результате выполнения данной курсовой
работы были получены следующие выражения:
Результаты исследования
полной цепи представлены в таблице 5.1.
Таблица 5.1- Результаты
исследования полной цепи
|
Значения
|
Качественное исследование
|
Исследование с помощью выражений
|
Автоматизированный расчёт
|
|
|
0
|
0
|
0
|
|
|
100
|
100
|
|
|
|
|
|
|
|
|
|
|
|
|
|
|
|
|
|
|
0,025
|
0,025
|
|
|
|
|
|
|
|
|
|
|
|
Графики, полученные с
помощью автоматизированного расчёта, смещены по оси ОХ относительно графиков
полученных качественно и с помощью выражения. Происходит это, потому что
графики в автоматизированном расчёте строятся относительно частоты
, а качественные и
полученные с помощью выражения мы строим относительно циклической частоты
. Проанализировав
полученные данные можно сказать, что анализ цепи произведен верно.
Если данная работа была для Вас полезна, то вы можете
поблагодарить автора!
Реквизиты Сбербанк:4276
6400 1230 1216
Для связи VK: https://vk.com/red_de
1) Мельникова И.В. Основы
теории цепей. Схемные функции и частотные характеристики
линейных электрических
цепей: Методические указания по выполнению
курсовой работы. -Томск:
ТУСУР, 2012. -65 с.
2)
http://edu.dvgups.ru/METDOC/GDTRAN/DEPEN/ELMASH/T_L_E_C/METOD/IVANOVA/WEBUMK/frame/1_2.htm
3)
http://ru.wikipedia.org/wiki/Метод_узловых_потенциалов