Род Cyclamen
Министерство
образования и науки Российской Федерации
Федеральное
государственное бюджетное образовательное
учреждение высшего
профессионального образования
ТОМСКИЙ
ГОСУДАРСТВЕННЫЙ УНИВЕРСИТЕТ
СИСТЕМ УПРАВЛЕНИЯ И
РАДИОЭЛЕКТРОНИКИ (ТУСУР)
Кафедра радиоэлектроники
и защиты информации (РЗИ)
Бытовой
радиовещательный приемник (Б – РВП)
Пояснительная записка
к курсовому проекту
по дисциплине "Устройства
приема и обработки сигналов"
Выполнил
Студент гр. 1А2
______ ___________ Д.Р.
Леконцев
___________
Руководитель
Ассистент кафедры РЗИ:
____________И.Ю.
Кузьменко
____________
Томск 2016
РЕФЕРАТ
Курсовой проект содержит 39 с., 26 рис., 9 источников, 2 приложения
SDR, ИНФРАДИН, ПРОМЕЖУТОЧНАЯ
ЧАСТОТА, ЗЕРКАЛЬНАЯ ЧАСТОТА, СОСЕДНИЙ КАНАЛ, ПРЕСЕЛКТОР, АРУ, ПАВ ФИЛЬТР.
Целью
курсового проектирования является разработка аналоговых блоков software-defined radio (SDR)
радиоприемника с двойным преобразованием частоты, то есть инфрадинного
радиоприемника.
Задачами
курсового проекта являются:
·
подавление зеркальных частот и
обеспечивание уровня сигнала, необходимого для работы аналогово-цифрового
преобразователя (АЦП);
·
расчет ПАВ фильтра, для подавления
второго зеркального и соседних каналов;
·
формирование требований к блоку
АЦП и DSP;
·
обеспечение радиоприемника
автоматической регулировкой усиления и ручной регулировкой
·
оценить коэффициент шума и
реальную чувствительность спроектированного приемника.
"УТВЕРЖДАЮ"
Зав. кафедрой РЗИ ______
А.С.Задорин
17 марта 2016 г
З А Д А Н
И Е № 13
на курсовое проектирование по
дисциплине
«Устройства приёма и обработки
сигналов»
студенту группы 1А2 Леконцеву Денису
Романовичу
Тема проекта: Бытовой
радиовещательный приемник Б-РВП.
Назначение: бытовой
радиоэлектронный аппарат предназначен для приема и воспроизведения
радиовещательных программ в соответствии с ГОСТ 5651-89
1.
Исходные данные к
проекту:
1.1.
Диапазон частот -
15,35 – 15,6 МГц;
1.2.
Условия
эксплуатации - стационарный;
1.3.
Группа сложности -
первая;
1.4.
Чувствительность,
ограниченная шумами,
при
отношении сигнал/шум не менее 20 дБ
по напряжению со
входа для внешней антенны, мкВ, не хуже -
100;
1.5.
Односигнальная
избирательность по соседнему каналу
при
расстройке ±9кГц, дБ, не менее -
40;
1.6. Односигнальная
избирательность по зеркальному каналу, дБ, не менее: 12
1.7. Глубина
ручной регулировки усиления, дБ -
50.
1.8. Глубина ручной
автоматической регулировки усиления, дБ -
46.
1.9. Технологическая
платформа структурной схемы РПрУ- аналоговый инфрадинный приемник с цифровой
промежуточной обработкой данных -SDR (Software Defined Radio).
2.
Перечень
вопросов, подлежащих разработке:
2.1.
Разработку
структурной схемы радиоприемника и ее эскизный расчет;
2.2.
Электрический
расчет принципиальной схемы и симуляция работы в среде к.-л. CAD-системы следующих блоков приёмника:
o
Усилитель высокой
частоты и преселектор;
o
Первый
преобразователь;
o
Фильтр усилителя
первой промежуточной частоты;
2.3.
Сравнение
расчётных характеристик приёмника с заданными ТЗ.
3.
Перечень
обязательных чертежей:
3.1.
Структурная схема
приёмника;
3.2.
Принципиальная
схема преселектора и ПрЧ приёмника,
3.3.
Перечень
элементов.
4.
Список
литературы:
4.1.
Бакеев Д.А.,
Дуров А.А., Ильюшко С.Г., Марков В.А., Парфёнкин Прием и обработка информации:
Курсовое проектирование устройств приема и обработки информации: Учебное
пособие. Петропавловск-Камчатский. 2007.
4.2.
ГОСТ 5651-89.
Аппаратура радиоприемная бытовая. Общие технические условия.
4.3.
Фомин Н. Н., Буга
Н. Н., Головин О. В. и др. Под редакцией Фомина Н. Н. Радиоприёмные
устройства: учебник для вузов.– М.: «Горячая линия» - Телеком, 2007. – 520с.
Дата выдачи задания 17.03 2016 г. Срок сдачи готового
проекта на кафедру 20.05 2016 г.
Подпись руководителя _______________ Подпись
студента ____________________
Оглавление
Введение 6
1.1 Выбор и анализ структурной схемы 8
1.2 Выбор промежуточных частот 9
1.3 Обеспечение избирательности 10
1.3.1 Оценка ослабления первой
зеркальной частоты 10
1.3.2 Оценка ослабления второй
зеркальной частоты 11
1.4 Анализ требований к блокам АЦП 12
1.5 Оценка необходимого усиления
приемника 13
2. Расчет приемника на уровне
принципиальных схем 14
2.1 Расчет преселектора 14
2.2 Расчет первого смесителя частоты 20
2.3 Расчет ПАВ фильтра 21
2.4 Расчет полосопропускающего
фильтра для первой промежуточной частоты 25
2.5 Расчет второго смесителя частоты 27
2.6 Система АРУ 27
2.7 Расчет РРУ 31
2.8 Расчет общего коэффициента
усиления 33
2.9 Оценка реальной чувствительности
приемника 33
3. Выводы 37
Список используемых источников 39
Приложение А 40
Приложение Б 41
Целью
курсового проектирования является разработка аналоговых блоков software-defined radio (SDR)
радиоприемника, который совмещает в себе аналоговый тракт и цифровой -
так называемая схема с цифровой промежуточной обработкой данных [1].
Аналоговый тракт обеспечивает избирательность по зеркальному
каналу, ослабление по соседним каналам и усиление сигнала до уровня,
необходимого для работы АЦП.
Радиоприемное
устройство, основанное на системе SDR состоит из следующих блоков [2]:
1. Преселектор
– фильтр, который подавляет первую зеркальную частоту;
2. Смесителя
частоты – данный блок осуществляет перенос спектра входного сигнала на
промежуточную частоту;
3. Усилителя
промежуточной частоты - осуществляющего подавление второй зеркальной частоты и обеспечивающего
необходимый уровень на выходе для работы АЦП;
4. Блок
автоматической регулировки усиления (АРУ) – данный блок поддерживает постоянный
уровень сигнала на выходе;
5. АЦП
- осуществляющего оцифровку входного аналогового сигнала;
6. Цифрового
сигнального процессора – программируемого чипа, осуществляющего основную
обработку сигнала;
7. ЦАП
- осуществляющего преобразование цифрового входного сигнала в аналоговый;
8. УМЗЧ -
осуществляющего необходимое усиление по мощности звукового сигнала для
комфортного воспроизведения на динамике.
Задачами курсового проекта являются:
·
подавление зеркальных частот и
обеспечение уровня сигнала, необходимого для работы аналогово-цифрового
преобразователя (АЦП);
·
расчет ПАВ фильтра, для подавления
второго зеркального и соседних каналов;
·
формирование требований к блоку
АЦП;
·
обеспечение радиоприемника
автоматической регулировкой усиления и ручной регулировкой;
·
оценить коэффициент шума и
реальную чувствительность спроектированного приемника.
Согласно
техническому заданию проектируемый приемник будет построен по супергетеродинной
схеме с двойным преобразованием частоты, то есть инфрадинный тип приемника.
Схемы
инфрадинного приемника применяются для более эффективной борьбы с зеркальным
каналом приема. В инфрадинном приемнике первая промежуточная частота выбирается
выше самой верхней частоты диапазона принимаемых сигналов. При этом зеркальный
канал отодвигается настолько далеко от основного, что легко подавляется самыми
простыми фильтрами [3].
В схеме супергетеродина с двойным преобразованием частоты
перестраиваемым выполняется только первый гетеродин. В качестве такого
гетеродина обычно применяется синтезатор дискретной сетки частот. Второй
гетеродин может быть выполнен на фиксированную частоту. Это позволяет рассчитать
фильтр промежуточной частоты на фиксированное значение, тем самым упростив его
реализацию [4].
Преимущество инфрадина состоит в упрощении преселектора. В
приемнике с переменной настройкой в широком диапазоне частот этот фильтр
нежелателен, так как он требует плавной настройки в поддиапазоне и переключения
катушек для смены поддиапазонов. В инфрадинном приемнике канал прямого
прохождения и зеркальный канал приема лежат выше верхней частоты принимаемого
сигнала, потому в качестве преселектора используется резонансный фильтр на
операционном усилителе с перестраиваемой ёмкостью.
Но
данная схема имеет и недостатки, это появление второй зеркальной частоты и более высокие требования к стабильности
частоты гетеродина
Структурная
схема инфрадинного приемника приведена на рисунок 1.1
Рисунок 1.1 - Структурная схема инфрадинного приемника
Первая промежуточная частота выбирается достаточно высокой,
что обеспечивает эффективное подавление зеркального канала приема в первом
фильтре. Вторая промежуточная частота выбирается достаточно низкой, для того
чтобы облегчить получение высокой избирательности по соседнему каналу приема. По возможности промежуточную частоту приемников ДВ, СВ
и КВ диапазонов выбирают из ряда стандартизированных значений, согласно ГОСТ
5651-89 “Аппаратура радиоприемная бытовая”: 0.079; 0.465;
1.84; 2.9; 10.7; 24.975 МГц . Выбранное значение промежуточной частоты
должно обеспечивать получение необходимой полосы пропускания.
Согласно техническому заданию сигнальная частота равняется 15.475 МГц, тогда первая промежуточная частота
равна 24.975 МГц.
Для преобразования частоты вниз, выберем частоту из
стандартизированного ряда: частоту 0.079 МГц нельзя брать, так как на данной
частоте не будет укладываться полоса сигнала. Потому выбирается минимально
возможный вариант 0.465 МГц. Из-за такой маленькой частоты на первой промежуточной
частоте придется выполнить фильтр с хорошей избирательностью.
В супергетеродинных приемниках частотная избирательность
определяется в основном ослаблениями зеркального и соседнего (или соседних)
каналов Ослабление зеркального канала обеспечивает преселектор, ослабление
соседнего канала – в основном УПЧ и частично преселектор. Промежуточная частота
должна лежать вне диапазона принимаемых
частот
.
Предварительный расчет ослабления первой зеркальной частоты
и проведены в программной среде Mathcad 14.
Данные из технического
задания, для расчета:
·
Первая промежуточная частота:
;
·
Частота сигнала:
;
·
Полоса пропускания контура:
;
Добротность контура преселектора:
Первая зеркальная частота рассчитывается в зависимости
от выбора частоты гетеродина. Так как реализуется инфрадинный тип приемник, то
частоту гетеродина берем максимальной. Тогда зеркальный канал будет находится
максимально далеко от промежуточной частоты. Но необходимо учесть, что спектр
сигнала в таком случае инвертируется. Рассчитаем частоту зеркального канала по
формуле 1.2:
(1.2)
Относительная расстройка контура на первой зеркальной
частоте вычисляется по формуле:
Обобщённая рассстройка контура:
Ослабление зеркальной частоты одним контуром:

Предварительный расчет ослабления второй зеркальной частоты
и проведены в программной среде Mathcad 14.
Добротность
для данного контура рассчитывается по формуле 1.1, где роль
играет
:
Для того, чтобы инвертировать
спектр сигнала обратно, для его правильного приема – возьмем максимально
высокую частоту гетеродина.
Воспользуемся формулой 1.2
для расчета второго зеркального канала на частоте:
По формуле 1.3 рассчитывается
относительная расстройка контура на второй зеркальной частоте:
По формуле 1.4 рассчитывается обобщённая расстройка
контура:
Ослабление второй зеркальной
частоты одним контуром рассчитывается по формуле 1.5:
Можно
сделать вывод, что для ослабления зеркальной частоты достаточно два контура для
выполнения требования технического задания.
Для
преобразования принятого сигнала в аналоговой форме используется аналогово-цифровой
преобразователь (АЦП), для того чтобы работать в последующих блоках с цифровыми
данными.
Существует два этапа осуществления аналогово-цифрового
преобразования:
1. Квантование во времени непрерывного сигнала
;
2.
Оцифровка каждого отсчета, то есть
диапазон возможных значений напряжений (
,
) делится
на M интервалов длиной Δu – шаг квантования по уровню
Частота
дискретизации определяется с учетом того, что после ПАВ фильтра сигнал
переносится на вторую промежуточную частоту.
Под предъявляемые требования
подходит плата АЦП ЛА-н4USB [5]. Параметры данной платы:
·
Полоса пропускания 100 МГц
·
Максимальная частота дискретизации
250 МГц
·
Входное напряжение - ±0.125 В
·
Разрядность - 8 бит
Остальные
технические данные представлены в приложении А.
Необходимо
стремиться к увеличению усиления во входных цепях и первых каскадах приемника,
так как чем больше коэффициент усиления по мощности первого и следующего за ним
каскадов, тем меньше общий коэффициент шума приемника и лучше его
чувствительность.
Минимальный
сигнал на входе приемника:
= 36 мкВ
Минимальный
необходимый уровень сигнала на входе АЦП:
= 0.125 В.
Необходимое
усиление, обеспечиваемое трактом приемника:
K(дБ)
= 20log(3472.2) = 70 дБ.
Рассчитанное
усиление необходимо распределить по всему аналоговому тракту радиоприемного
устройства с учетом того, что такое усиление необходимо, в случае если на входе
приемника уровень сигнала минимальный.
Преселектор
необходим для подавления первой зеркальной частоты и предварительной селекции
сигнала. В качестве преселектора выбран резонансный ОУ. Структурная схема
преселектора приведена на рисунке 2.1.
.
Рисунок 2.1 – Структурная схема преселектора и
приемной антенны радиоприемника (WA1-приемная антенна; 1 – полосовой фильтр; 2
– усилитель)
В
схеме на рисунке 2.1 роль приемной антенный играет генератор полезного сигнала,
который симулирует полезный сигнал на определенной частоте; в роли полосового
фильтра выступает LC контур, а в роли усилителя - операционный усилитель 3554
AM [6]. Технические характеристики операционного усилителя 3554 AM указаны в приложении Б.
В
системе Multisim 12 рассчитываем и моделируем преселектор, исходя из
начальных данных:
·
Первая промежуточная частота:
;
·
Частота сигнала:
;
·
Полоса пропускания контура:
;
·
Первая зеркальная частота:
.
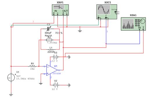
Настроим
LC контур на частоту сигнала - 15,475 МГц. Для этого
воспользуемся формулой (2.1).
(2.1)
То
есть, исходя из формулы (2.1), нам необходимо изменить параметры контура.
Установим L=220 нГн, так как данный номинал индуктивности реально существует,
например LQN21A. Определившись с номиналом индуктивности, рассчитаем номинал
емкости. Для этого преобразуем формулу 2.1 к виду 2.2.
(2.2)
Подставим
числовые значения:
Возьмем
номинал емкости 680 пФ и подстроим его до значения в 480 пФ, т.е. будем
использовать емкость на 70,5 % (рисунок 2.2).
Рисунок 2.2 – Схема, настроенная на частоту сигнала 15,475
МГц
Построим
АЧХ преселектора, частота сигнала должна быть равна 15,475 МГц (рисунок 2.3).
Рисунок 2.3 – АЧХ преселектора
На
рисунке 2.3 мы видим, что максимальный уровень сигнала на преселекторе
находится на частоте 15,486 МГц, это произошло из-за неидеальности элементов
цепи и из-за округлений значений элементов при расчете и подборе номиналов. Но
самое главное, это то что требуемый диапазон частот не выдерживается, в данном
случае он ограничивается 15,438 – 15,503 МГц, так как ослабление на граничных
частотах требуемого диапазона более чем 3 дБ.
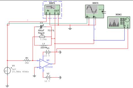
Необходимо
увеличить полосу частот, для этого уменьшить коэффициент усиления, чтобы АЧХ
преселектора стала более “пологой”. Для этого уменьшим номинал резистора в LC
контуре. Постепенно уменьшая номинал со значения 7.8 кОм, достигаем нужной
полосы частот, этим номиналом в данном случае является 1.2 кОм (рисунок 2.4).
Рисунок 2.4 – Настроенная схема преселектора
Рисунок 2.5 – АЧХ настроенного преселектора
Анализируя
рисунок 2.5, можно сказать, что полоса частот ограничивается диапазоном
15.327-15.616 МГц, что удовлетворяет исходным данным, то есть диапазону 15.35
– 15.6 МГц. Но усиление на граничных частотах равно -1,915 ДБ, что говорит о том,
что на границах данного диапазона сигнал ослабляется, но основная цель выполнена,
и требуемый диапазон частот соблюден.
Установив маркер в значение
МГц можно
увидеть, насколько подавляется канал зеркальной частоты.
Рисунок 2.6 - Уровень сигнала на зеркальной частоте
Уровень сигнала на частоте сигнала 1.09 дБ, а на зеркальной
уровень -35.94 дБ. Ослабление зеркальной частоты составляет 37 дБ. Техническое
задание выполнено, так как ослабление должно быть не менее 12 дБ.
Также в преселекторе в колебательном контуре стоит
переменный резистор, который служит для ручной регулировки усиления.
Рисунок 2.7 - АЧХ преселектора
при минимальном сопротивлении переменного резистора
Подавление зеркального канала при отсутствии усиления в
преселекторе так же соответствует требованиям технического задания и составляет
16 дБ, что видно на рисунке 2.8.
Рисунок 2.8 - Уровень
сигнала на зеркальной частоте при минимальном сопротивлении переменного
резистора
Смеситель перемножает частоту сигнала и частоту гетеродина.
Частота гетеродина для инфрадина вычисляется по формуле 2.3.
(2.3)
Подставим промежуточную частоту и сигнальную частоту:
На рисунке 2.9 представлен спектр сигнала после перемножения
с частотой гетеродина. В спектре присутствуют частоты соседних каналов, которые
требуется ослабить. Для ослабления соседних каналов используем ПАВ фильтр,
настроенный на первую промежуточную частоту, то есть на частоту 24.975 МГц.
Рисунок 2.9 - Спектр сигнала на выходе смесителя частоты сигнала
При переносе смесителем на вторую промежуточную частоту
0.465 МГц потребуется подавить вторую зеркальную частоту и соседние каналы. Для
этих целей воспользуемся ПАВ фильтром, так как данный фильтр обеспечит требуемую
избирательность по второй зеркальной частоте и соседнему каналу.
ПАВ фильтр рассчитываем с помощью программной среды «Расчет
ПАВ фильтра» задав необходимыми параметрами.
Рисунок 2.10 - Ввод
характеристик ПАВ фильтра
Зададим параметры ПАВ фильтра:
·
Центральная частота – это первая промежуточная частота
;
·
Полоса пропускания – задана в техническом задании
;
·
Относительная полоса – параметр неравномерности АЧХ, вычисляется
по формуле 2.3 [7].
(2.3)
Остальные параметры ПАВ фильтра оставим по умолчанию.
Построим топологию ПАВ фильтра, на основе заданных
параметров (рисунок 2.11).
Рисунок 2.11-Топология
ПАВ фильтра
Для определения ослабления частоты второго зеркального
канала построим АЧХ ПАВ фильтра (рисунок 2.12).
Рисунок 2.12- АЧХ ПАВ
фильтра в полосе от 24.225 МГц до 25.91 МГц
Анализируя рисунок 2.12, можно примерно оценить подавление
на второй зеркальной частоте, оно будет равно 80 дБ.
Для того, чтобы обеспечить избирательность по соседнему
каналу необходимо рассчитать частоты соседних каналов после переноса частоты
вверх. Для этого воспользуемся формулой 2.4.
(2.4)
где
- частота соседнего канала после
переноса;
- частота гетеродина;
- частота соседнего канала.
Частоты соседних каналов до переноса частоты вверх:
Используя формулу 2.4, получаем:
Как видим, что спектр частот инвертировался, так как “верхний”
соседний канал после переноса частоты вверх стал нижним и наоборот.
Оценим ослабление соседних каналов в программной среде
«Расчет ПАВ фильтра» выставив границы отображения АЧХ по соседним каналам.
Рисунок 2.13 – АЧХ
ПАВ фильтра в диапазоне от 22.85 МГц до 26.75 МГц
Из рисунка 2.13 видно, что подавление станции на частоте
22.85 составляет порядка 90 дБ, так же как на частоте 26.75. Согласно
техническому заданию избирательность по соседнему каналу должна быть не менее
40 дБ, следовательно ПАВ фильтр выполняет данное требование.
Учитывая, то что ПАВ фильтр в Multisim смоделировать не удалось,
то вместо него поставим резонансный фильтр (рисунок 2.14)
Рисунок 2.14 - Резонансный фильтр, настроенный на частоту 24.975 МГц
Рисунок 2.14 - Спектр сигнала на выходе смесителя частоты сигнала
Подавление соседних каналов составляет порядка 32 дБ, что не
соответствует техническому заданию, так как избирательность по соседнему каналу
должна быть не менее 40 дБ. Но моделирование будет произведено на данном
фильтре, так как смоделировать ПАВ фильтр не удалось.
Рассчитаем частоту гетеродина второго смесителя частоты,
согласно формуле 2.3:
На рисунке 2.15 представлен спектр сигнала после
перемножения с частотой гетеродина.
Рисунок 2.15 - Спектр сигнала на выходе второго смесителя частоты
Автоматическая регулировка необходима для обеспечения приема
при быстро изменяющихся условиях, когда оператор не может действовать с
достаточной быстротой и точностью, пользуясь ручными регуляторами. Кроме того,
автоматизация позволяет упростить функции оператора либо вовсе исключить
необходимость обслуживания приемной аппаратуры [8].
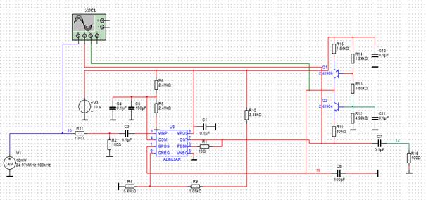
В
данной курсовой используется реально существующая схема АРУ на широкополосных
усилителях, как было сказано выше. В процессе моделирования системы АРУ
возникла проблема. При больших сигналах на входе АРУ система уходит в насыщение
и искажает АМ сигнал, потому из системы был убран один блок широкополосного
усилителя, чтобы избежать данной проблемы, так как сигнал в блок УПЧ придет
предварительно усиленный преселектором.
Однако,
до конца решить проблему не удается, потому что если на вход АРУ придет сигнал амплитуды
порядка 100 мВ система также уйдет в насыщение и сигнал будет искажен. Поэтому
в преселекторе имеется возможность ручной регулировки усиления для того, чтобы
меньше усиливать сигнал, который затем пойдет на вход системы АРУ.
Ниже приведена схема АРУ. На вход подается сигнал частотой
24.975 МГц амплитудой 10 мВ. Для того, чтобы система работала на первой
промежуточной частоте, было изменено значение ёмкости C8(в
правом нижнем углу рисунка 2.16) на 100 пФ. Данная ёмкость определяет время
реакции АРУ на изменение входного сигнала.
Рисунок 2.16 - Схема
АРУ на широкополосном усилителе
Осциллограммы приведены ниже. Сигнал усиливается в данной
схеме в 10 раз или на 20 дБ.
Рисунок 2.17 - Осциллограмма сигнала до АРУ(сигнал вверху) и
после АРУ(сигнал внизу).
Ниже приведена осциллограмма, когда сигнал искажается АРУ:
Рисунок 2.18 -
Искажения формы выходного сигнала (внизу)
По требованиям ТЗ глубина автоматической регулировки
усиления не менее 46 дБ.
Вычислим глубину АРУ, установив маркеры на самое минимальное
значение сигнала и на самое максимальное. Увеличив развертку по времени устанавливается
маркер в точку с наибольшей амплитудой
Рисунок 2.19 -
Измерение максимальной амплитуды сигнала на выходе АРУ.
Амплитуда равна
= 243.8 мВ. Далее развертка по амплитуде
была уменьшена, чтобы увидеть самую минимальную амплитуду АМ сигнала.
Рисунок 2.20 -
Измерение минимальной амплитуды на выходе АРУ
Минимальная амплитуда равна:
=25.7 мкВ.
Глубина АРУ:
Глубина АРУ равна 79.52 дБ, что соответствует требованиями
технического задания.
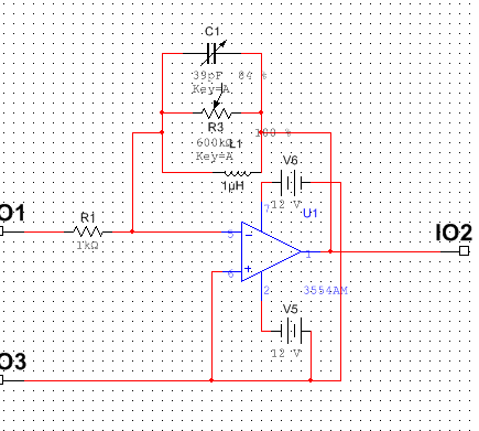
Регулировка ручного усиления
будет производиться с помощью усилителя 3554 AM (рисунок 2.21).
Рисунок 2.21 – Усилитель 3554 AM
Данный усилитель ставится в
схему после второго смесителя, а значит, усиление идет на частоте 0.465 МГц. Минимальное
усиление составляет 1.5 дБ, а максимальное 21.5 дБ. Следовательно, глубина
ручной регулировки составляет 20 дБ.
Глубина ручной регулировки в преселекторе была рассчитана
ранее и составляет 21 дБ.
Резонансный усилитель, поставленный после системы АРУ, имеет
максимальный коэффициент усиления, представленный на рисунке 2.22.
Рисунок 2.22 – АЧХ резонансного усилителя,
настроенного на частоту 24.975 МГц
Рисунок 2.23 – АЧХ резонансного усилителя, с
минимальным усилением
Анализируя рисунки 2.22 и 2.23 можно сказать, что глубина
ручной регулировки равна 19.65 дБ.
Сложив полученные значения, получим общую глубину ручной
регулировки: 20+21+19.65=60.65 дБ. Данное
значение, соответствует заявленному в техническом задании.
Преселектор
в виде резонансного усилителя усиливает сигнал на 21 дБ. Система АРУ усиливает сигнал на 20 дБ.
Для
увеличения общего коэффициента усиления, после системы АРУ поставлен
резонансный усилитель, настроенный на частоту 24.975 МГц
Рисунок 2.24 – АЧХ резонансного усилителя, настроенного
на частоту 24.975 МГц
Тогда, с учетом резонансного фильтра, общее усиление равно:
Добавим коэффициент усиления,
вносимый РРУ и в результате получим:
Чувствительность радиоприемник оценивается минимальным
уровнем входного сигнала, обеспечивающим заданную выходную мощность при
определенных условиях [9].
Для определения
реального коэфициента шума была использована программная среда Multisim 12. Для того чтобы получить график с коэффициентом шума, необходимо
сначала рассчитать спектральную плотность шумов на выходе преселектора, а затем
перевести полученный график в дБ в по формуле:
db((onoise_spectrum)/(4*1.38e-23*300*50))/2
Произведя данные действия, получим спектральную плотность
шумов на выходе преселектора (рисунок 2.25).
Рисунок 2.24 - Спектральная
плотность шумов на выходе преселектора
При помощи маркера определяется реальный коэффициент шума на
рабочей частоте 15.475 МГц, коэффициент шума равен Ш = 14.86 дБ.
Следующим этапом является расчет реальной чувствительности приемника.
Уровень внешнего шума приемной антенны рассчитывается по
формуле 2.5.
(2.5)
где:
– абсолютная температура 300 K;
–
Постоянная Больцмана 1.38
10-23 Дж/К;
– относительная
шумовая температура.ц
Относительная шумовая
температура определяется по формуле 2.6.
(2.6)
Подставляя
в формулу 2.6 рабочую частоту в МГц, получим:
Рассчитав относительную
шумовую температуру, определим уровень внешнего шума приемной антенны,
согласно формуле 2.4.
Уровень внутреннего шума приемника
определяется формулой 2.7.
(2.7)
Получим:
Уровень внешнего шума приемника определяется формулой 2.8.
(2.8)
Получим:
Пороговая чувствительность приемника определяется формулой
2.9.
(2.9)
Получим:
Согласно техническому заданию при заданном отношении сигнал/шум
(не менее 20 дБ) чувствительность должна быть не хуже 100 мкВ. Следовательно,
данный пункт технического задания выполнен, так как пороговая чувствительность
приемника составляет 0.17 мкВ.
В среде MathCAD построим
зависимость чувствительности приемника, от частоты на основании формулы 2.9
(рисунок 2.25).
Рисунок 2.25 График
реальной чувствительности приемника
По итогам курсовой
работы был спроектирован и частично смоделирован аналоговый тракт бытового радиоприемника,
а также выдвинуты требования блокам цифровой обработки данных.
Если данная работа была для Вас полезна, то вы можете поблагодарить
автора!
Реквизиты Сбербанк:4276 6400 1230 1216
Для связи VK: https://vk.com/red_de
|
Техническое задание
|
|
Избирательность по первому зеркальному каналу, дБ
|
12
|
37
|
|
Избирательность по второму зеркальному каналу, дБ
|
12
|
80
|
|
Односигнальная
избирательность по соседнему каналу при расстройке ±9кГц, дБ
|
40
|
90
|
|
Глубина
ручной регулировки усиления, дБ
|
50
|
60.65
|
|
Глубина
ручной автоматической регулировки усиления, дБ
|
46
|
79.54
|
|
Чувствительность,
ограниченная шумами по напряжению со входа для внешней антенны, мкВ, не хуже
|
100
|
0.17
|
1. Сайт «Беспроводные
технологии» [Электронный ресурс] – режим доступа: https://ru.wikipedia.org/wiki/Полоса_пропускания (дата обращения 22.05.2015)
8. Подлесный С. А. –
электронное учебное пособие/ Устройства приема и обработки сигналов –
Красноярск: ИПК СФУ, 2008
9. .Колосовский Е.А. Устройства приема и обработки сигналов// Е.А.
Колосовский г. Москва Горячая линия – Телеком, 2007, с. 94- 101
Технические характеристики ЛА-н4USB
Технические характеристики 3554 AM