Анализ системы управления прибылью от продаж в компании ООО 'Мегалит'

  • Вид работы:
    Дипломная (ВКР)
  • Предмет:
    Эктеория
  • Язык:
    Русский
    ,
    Формат файла:
    MS Word
    120,2 Кб
  • Опубликовано:
    2017-08-24
Вы можете узнать стоимость помощи в написании студенческой работы.
Помощь в написании работы, которую точно примут!

Анализ системы управления прибылью от продаж в компании ООО 'Мегалит'

Оглавление

Введение

Глава 1. Теоретические основы учета и анализа прибыли от продаж организации

.1 Понятие, сущность и функции прибыли компании

.2 Нормативно-правовое регулирование учета формирования и использования прибыли организации

.3 Основы анализа формирования и распределения прибыли организации

Глава 2. Методы оценки системы управлению прибылью предприятий

.1 Методы факторной оценки прибыли организации

.2 Система планирования, как способ управления прибылью

.3 Метод контроля за формированием и распределением прибыли предприятия

Глава 3. Оценка системы управления прибылью компании ООО «Мегалит»

.1 Характеристика и экономические показатели деятельности компании ООО «Мегалит»

.2 Анализ формирования и управления прибылью компании ООО «Мегалит»

.3 Разработка мероприятий по повышению эффективности управления прибылью от продаж ООО «Мегалит»

Заключение

Список литературы

Введение

Любое коммерческое предприятие главной целью собственной работы считает получение прибыли. Прибыль считается одним из экономических итогов работы компании и говорит об эффективной его деятельности, которая достигается, в случае если прибыль превосходит затраты.

Распределение прибыли компании формирует резервы, а также обеспечивает деятельность организации в дальнейших периодах. Эффективная система распределения прибыли позволят наиболее оптимально сформировать деятельность организации и повысить ее дальнейшую эффективность.

Актуальность темы исследования, обусловлена следующими факторами.

Прибыль считается финансовым итогом работы компании, вследствие этого от ее объема зависит дальнейшее развитие или же существование компании. Прибыль считается одним из критериев оценки производительности компании, вследствие этого громадное значение имеет актуальный анализ причин, оказывающих большое влияние на нее. Также прибыль применяется для расчета рентабельности, характеризуемой как отношение прибыли к одному из характеристик функционирования торгового предприятия.

Объектом дипломной работы является коммерческая организация - ООО «Мегалит».

Предметом дипломной работы является прибыль от продаж организации «Мегалит».

Целью дипломной работы является анализ системы управления прибылью от продаж в компании ООО «Мегалит» и разработка мероприятий по ее совершенствованию.

На основании поставленной цели были сформулированы следующие задачи исследования:

·        сформировать понятие и определить сущность и функции прибыли компании;

·        рассмотреть принципы нормативно-правового регулирования учета формирования и использования прибыли организации;

·        исследовать основы анализа формирования и распределения прибыли организации;

·        изучить методы факторной оценки прибыли организации;

·        исследовать системы планирования, как способ управления прибылью;

·        определить методы контроля за формированием и распределением прибыли предприятия;

·        дать характеристику и проанализировать экономические показатели деятельности компании ООО «Мегалит»;

·        провести анализ формирования и управления прибылью компании ООО «Мегалит»;

·        предложить мероприятия по повышению эффективности управления прибылью от продаж ООО «Мегалит».

Решение поставленных задач в работе будет осуществляться при помощи исследования существующих трудов в отечественной и зарубежной литературе, посвященных вопросам формирования и распределения прибыли коммерческих организаций и методов повышения эффективности деятельности организаций с точки зрения повышения качества учета и распределения прибыли.

Применение полученных теоретических результатов исследования будет применяться на практике в рамках действия компании ООО «Мегалит» при помощи проведения оценки эффективности ее деятельности.

Работа базируется на методологии и теории, изложенной в фундаментальных трудах зарубежных и российских ученых по проблеме управлению прибылью от продаж. Методологическая и теоретическая база работы опирается на научные труды зарубежных экономистов: Д. Рикардо, Ж.-Б. Сэя, Г. Г. Германа, К. Д. Pay, К. Робертуса, Ф. Лассаля, Ф. Уолкера, И. Фишера, А. Маршалла, И. А. Шумпетера, Ф. X. Найта и др.

Дипломная работа состоит из введения, трех глав, заключения, списка литературы и приложений.

Глава 1. Теоретические основы учета и анализа прибыли от продаж организации

 

.1 Понятие, сущность и функции прибыли компании


Сегодня термин «прибыль» трактуется разносторонне. Существующая сегодня возможность разноплановой интерпретации определений видов прибыли порождает проблематичные ситуации, связанные с оценкой и исследованием данной сложной финансовой группы.

По мере развития финансовой доктрины комплекс понятий и определений, характеризующих прибыль, претерпел существенные перемены от самого обычного в виде заработка от производства и реализации до понятия, описывающего конечные денежные итоги во всем разнообразии коммерческой работы [12, c. 84].

Согласно с определениями, данными в различное время, прибыль - это разница между стоимостью продукта и издержками труда и денег в производстве (А. Смит, Д. Риккардо, Д.С. Милль); по доктрине трудовой ценности Маркса часть прибавочной ценности, создаваемой трудом рабочего.

В Налоговом кодексе РФ прибыль определена как приобретенные доходы, уменьшенные на значение сделанных затрат, которые определяются согласно с гл. 25 НК РФ [2].

Л.И. Хоружий, У.Ю. Дейч по финансовой сущности характеризуют прибыль как признак, выражающий прирост финансовой выгоды (полезности применения ресурсов) за конкретный период времени в валютном выражении и представляет собой часть цены прибавочного продукта, сделанного на конкретном предприятии и реализованного в составе товарной продукции.

В современной литературе есть разные подходы к определению сути прибыли и ее функций.

Так, В. Добровенский выделяет следующие функции прибыли как главнейшей категория рыночных взаимоотношений:

·        Функция описания экономических итогов хозяйственной деятельности предприятия;

·        Функция отображения конечного итого хозяйственной деятельности предприятия за выбранный период времени;

·        Функция стимулирования, которая является фактором распределения и применения;

·        Функция формирования доходной доли бюджета предприятия [47б сю 164].

Остановимся на характеристике отдельных признаков прибыли.

По составу включаемых деталей, не считая видов прибыли, осмотренных выше, выделяют:

·        маржинальную прибыль - разницу между полученными расходами и прямыми расходами предприятия;

·        общий экономический итог отчетного периода - прибыль предприятия до выплаты процентов и налогов.

По величине полученного итога прибыль может быть:

·        минимальная прибыль предприятия - минимальное значение прибыли предприятия, которая необходима для деятельности предприятия;

·        сверхприбыль (монопольная) предприятия - крайне высокий размер прибыли предприятия, который достигается за счет монополии компании на рынке;

·        обычная прибыль предприятия - размер прибыли предприятия, осуществляющей свою деятельность на конкурентном рынке [14, c. 95].

По степени учета инфляционного фактора, прибыль разделяется на следующие виды:

·        настоящую прибыль - полученную в только что завершившемся отчетном периоде,

·        скорректированную на темп стагнации экономики отчетного периода прибыль - прибыль прошлых отчетных периодов, скорректированная для проведения оценки эффективности работы предприятия;

·        номинальную прибыль - прибыль, отображаемая в финансовом отчете организации, совпадающая с балансовой прибылью [44, с. 173].

По финансовому содержанию выделяют:

·        бухгалтерскую (фактическую) - разница между совокупным доходом предприятия и его явными издержками в отчетном периоде;

·        финансовую прибыль - прибыль, рассчитанная вычитанием из финансовых доходов компании расходов, входящих в данную группу производства.

По отражению в бухгалтерском учете можно выделить:

·        реализованную прибыль - прибыль, которая образуется в результате совершения процессов реализации услуг;

·        внутреннюю прибыль - вычитается из величины чистой прибыли компании в консолидированных отчетах о прибыли;

·        консолидированную прибыль - прибыль группы взаимосвязанных организаций, рассматриваемых как единое хозяйственное образование.

По характеру применения принято подразделять прибыль:

·        на нераспределенную - оставшийся доход фирмы после оплаты всей задолженности перед поставщиками и работниками компании;

·        потребляемую прибыль - часть прибыли, которая расходуется на выплату дивидендов акционерам и выплаты социального характера.

По возможности планирования величины результативного признака:

·        прибыль плановая (расчетная) - прибыль, получаемая при реализации плановых издержек и объемов реализации;

·        упущенная прибыль - недополученные доходы, прибыль, которую лицо могло бы получить при выполнении поставленных задач.

Обилие видов прибыли не ограничивается рассмотренными классификационными рамками. Проделанный обзор всевозможных признаков прибыли подтверждает потребность их точной дифференциации и понимания финансового содержания и механизма формирования.

В ходе формирования прибыли применяются характеристики, которые подвергаются разноплановому толкованию в финансовой литературе, что настоятельно просит особого уточнения. Для этого по достоверным сведениям формы «Отчет о финансовых результатах» опишем модель формирования прибыли [21, c. 67].

Валовая прибыль сообразно ПБУ 4/99 «Бухгалтерская отчетность организаций» в отчете о прибылях и убытках рассчитывается как разница характеристик «Выручка от реализации товаров, продукции, дел, услуг (за минусом налога на добавленную стоимость, акцизов и подобных обязательных платежей)» и «Себестоимость проданных товаров, продукции, дел, услуг» [5].

Прибыль от продаж рассчитывается суммой валовой прибылью и суммой коммерческих и управленческих затрат.

Задачами распределения прибыли являются:

•        обеспечение хозяйственной самодостаточности компании;

•        обеспечение социально-экономического развития компании.

На предприятии форму прибыли принимает чистый доход. Прибылью характеризуется экономический эффект, который получен в ходе деятельности предприятия. Если на предприятии наличествует прибыль, это означает, что доходы предприятия превышают его расходы. Прибыли присуща стимулирующая функция. Этот показатель является одновременно финансовым результатом, а также главным элементом финансовых ресурсов [45, с. 106].

На хорошо функционирующих предприятиях доли чистой прибыли, которая осталась в распоряжении предприятия после выплаты всех обязательных платежей, достаточно для осуществления финансирования расширения производства, развития предприятия в научно-техническом и социальном плане, а также поощрения работников в материальной форме.

Следует отметить, что для того чтобы оценить результативность и экономическую целесообразность, которые характеризуют деятельность предприятия, только абсолютных показателей недостаточно. В данном аспекте прибыль и рентабельность должны рассматриваться совместно. Кроме того показатели рентабельности дают возможность увидеть более объективную картину.

Показатели рентабельности - это относительные характеристики эффективности деятельности и финансовых результатов. Термин рентабельность произошёл от слова рента - в буквальном смысле «доход». Широкий смысл термина рентабельность означает доходность, прибыльность [50, с. 54].

Показатели рентабельности используются при проведении сравнительной оценки уровня эффективности, которым характеризуется работа отдельных предприятий и отраслей, занимающихся выпуском разных объемов и видов продукции.

Данные показатели являются характеристикой полученной прибыли по отношению к ресурсам, которые были затрачены в процессе производства и реализации. Наиболее часто используемыми показателями, которыми оперируют аналитики, являются рентабельность продукции, а также прибыль и рентабельность производства.

1.2 Нормативно-правовое регулирование учета формирования и использования прибыли организации


Нормативное регулирование бухгалтерского учета организации представляет собой установление государственными органами общеобязательных правил ведения бухгалтерского учета и составления бухгалтерской отчетности.

Нормативное регулирование бухгалтерского учета в организации включает:

·        нормативное правовое регулирование - исполняется нормами права, содержащимися в соответствующих нормативных правовых актах;

·        методическое регулирование - исполняется методическими нормами, содержащимися в соответствующих актах методического характера.

К нормативным правовым актам относятся: Федеральный закон от 6 декабря 2011 г. N 402-ФЗ "О бухгалтерском учете" и нормативные правовые акты Минфина РФ [3].

Следует отметить, что согласно ст. 3 Федерального закона «О бухгалтерском учете» регулирование бухгалтерского учета сможет исполняться иными федеральными законами, указами Президента РФ и распоряжениями Правительства РФ, которые помимо прочего считаются нормативными правовыми актами [3].

Под актом методического характера понимается акт Минфина РФ, который по итогам юридической экспертизы признается Минюстом РФ, не нуждающимся в государственной регистрации, так как носит методический характер.

Акты Минфина РФ методического характера не имеют самостоятельного неотъемлемого для исполнения значения. Обязательность их выполнения обеспечивается нормативными правовыми актами, то есть в нормативном правовом акте обязаны находиться предписания, устанавливающие для определенных лиц обязательность выполнения конкретных актов методического характера. Следовательно, в случае если акты методического характера противоречат нормативным правовым актам, то приоритет имеют последние [19, c. 76].

Акты Минфина РФ, как нормативные правовые, так и методического характера издаются в виде указов, вне зависимости от наименования утверждаемого ними текста.

Под нормативными актами, основополагающими систему нормативного регулирования бухгалтерского учета, понимается совокупность нормативных правовых актов Минфина РФ и его актов методического характера.

Положение по ведению бухгалтерского учета и бухгалтерской отчетности в РФ (утверждено Приказом Минфина РФ от 29 июля 1998 г. N 34н) по законодательству РФ распространяет влияние на все юридические лица (кроме кредитных организаций и бюджетных учреждений) [5].

Положение регулирует широкий круг вопросов:

·        совместные аспекты организации и ведения бухгалтерского учета;

·        порядок бухгалтерского учета прибыли (убытка) организации;

·        вопросы составления и представления бухгалтерской отчетности.

Данные вопросы кроме того регулируются Положениями по бухгалтерскому учету (ПБУ). Положения по бухгалтерскому учету (ПБУ) устанавливают принципы и правила формирования информации об отдельных объектах бухучета и представления информации в бухгалтерской отчетности.

По виду регулирования Положения по бухгалтерскому учету разделяются на нормативные правовые акты и на акты нормативно-технического характера.

Инструкция по применению плана счетов устанавливает общие подходы к использованию Плана счетов бухгалтерского учета и отражению прецедентов хозяйственной работы на счетах бухгалтерского учета. В ней приведена короткая характеристика синтетических счетов и открываемых к ним субсчетов: раскрыты их структура и назначение, финансовое содержание обобщаемых на них прецедентов хозяйственной работы, порядок отражения более известных фактов.

Инструкция по использованию плана счетов не нуждается в государственной регистрации, потому что не содержит правовых норм и считается документом нормативно-технического характера [41, с. 199].

Инструкция по применению плана счетов регулирует порядок отражения в бухгалтерском учете отдельных фактов хозяйственной работы.

Данная Инструкция сможет вступать в противоречия с Положениями по бухгалтерскому учету (ПБУ) и прочими нормативными актами по бухгалтерскому учету. Они в отдельных случаях содержат положения о порядке отражения в бухгалтерском учете отдельных фактов хозяйственной деятельности.

Методические указания, указания, методические советы, инструкции и другие. Акты этого вида, как и Положения по бухгалтерскому учету (ПБУ), по виду регулирования подразделяются на нормативные правовые акты и акты методического характера.

Отличительные черты распределения прибыли компании находятся в зависимости от хозяйственно-правовой формы компании и от формы принадлежности. Совокупным в механизме распределения прибыли будет то, что организация из прибыли уплачивает налоги на прибыль. Отличия содержатся в том, как распределяется прибыль, остающаяся в управлении компании, потому что порядок распределения данной доли прибыли устанавливается владельцем.

1.3 Основы анализа формирования и распределения прибыли организации


Распределение и использование прибыли должно обеспечивать финансовыми ресурсами потребности воспроизводства благодаря установке оптимального соотношения между средствами, что направляются накопление и потребление.

В этом случае особенное внимание уделено состоянию конкурентной среды. Её необходимо всегда учитывать. Ведь состояние конкурентной среды может оказывать значительное влияние в плане производственного потенциала, его расширения и обновления. На основании целого ряда факторов принимается решение о том, как будет происходить формирование, распределение и использование прибыли. Пойдут ли средства на финансирование капитальных вложений, увеличение оборотных средств, обеспечение научно-исследовательской деятельности, внедрение новых технологий или что-то другое - решается во время этого процесса.

Прибыль - это денежное выражение накоплений, что создаются предприятиями независимо от их формы собственности. Благодаря прибыли характеризируют финансовый результат деятельности компании. Она является показателем, с помощью которого наиболее полно отражается эффективность производства, качество и объем созданной продукции, уровень себестоимости и эффективность труда. Благодаря всему этому прибыль является одним из основных экономических и финансовых показателей плана, на котором базируется оценка хозяйственной деятельности субъекта. Именно благодаря прибыли финансируются мероприятия по социально-экономическому и научно-техническому развитию предприятия и увеличивается фонд оплаты труда работников.

При этом она является не только источником для удовлетворения существующих внутрихозяйственных потребностей компании, но и имеет значительное влияние при формировании вне/бюджетных ресурсов и благотворительных фондов. Прибылью предприятия являются те деньги, которые остаются после вычета себестоимости процессов и налогов.

В существующих рыночных отношениях каждое предприятие пытается получить максимальную возможную прибыль. При этом оно должно не только суметь прочно удержать сбыт своей продукции на рынке, но и обеспечить динамичное развитие в условиях конкуренции. Поэтому, прежде чем начать что-то изготавливать или предоставлять, первоначально изучается то, какая прибыль от продаж может быть получена.

Проводится анализ потенциального рынка сбыта и определяется, насколько успешно может быть достигнута поставленная задача. Ведь получение прибыли - это основная цель предпринимательства, конечный результат данного вида деятельности. Важной задачей, которая решается в данном случае, является получение наибольших доходов при минимальных затратах.

Достигается это благодаря строгому режиму экономии в вопросе расходования средств и постоянного стремления оптимизации их трат. При этом основным источником денежных накоплений является выручка, полученная от реализации товаров или услуг (а если говорить точнее - та её часть, что остаётся после вычета суммы, что тратится на производство и продажу).

При распределении прибыли предприятии ее разделяют на потребляемую и капитализируемую части. Этот момент может опираться на учредительные документы, интерес учредителей или же зависеть от выбранной стратегии развития компании. Каждая организационно-правовая форма предприятия имеет законодательно установленный механизм распределение средств, что остались в распоряжении субъекта. Его особенности зависят от внутреннего устройства, а также - специфики регулирования деятельности компании.

Следует отметить, что государство непосредственно не может влиять на то, как будет потрачена прибыль предприятия. Распределение и использование прибыли может стимулироваться благодаря определённым налоговым льготам.

Балансовая прибыль предприятия является объектом распределения на любом предприятии. Под этим понимается направление прибыли по определённым статьям для использования на конкретные цели. Законодательством обусловлено, что часть прибыли должна идти в бюджет государства или местных органов под видом налогов или иных обязательных платежей. Всё остальное остаётся в ведении непосредственно самой компании. Так, предприятие само решает, куда ему направить большую часть прибыли от продаж.

Порядок распределения прибыли и её использования прописывается в учредительских документах и отдельных положениях, что разрабатываются экономическими и финансовыми службами и утверждается управленцем (собственников) или же руководящим органом предприятия.

Этот процесс отображает порядок и направление использования средств и определяется законодательством, задачами и целями предприятия, а также интересами его учредителей (собственников). Собственная прибыль тратится исходя из таких принципов:

.        Следует выполнять взятые перед государством обязательства.

.        Нужно обеспечить материальную заинтересованность работников в процессе достижения наилучших результатов с минимальными тратами.

.        Следует озаботиться накоплением собственного капитала, благодаря которому будет обеспечен процесс непрерывного расширения бизнеса.

.        Нужно выполнять взятые обязательства перед учредителями, кредиторами, инвесторами и другими лицами.

Существуют фонды накопления и потребления. Первый включается в себя средства, что в будущем пойдут на развитие компании и различные инвестиционные проекты. То есть управление прибылью предусматривает выделение отдельных сумм на эти направления, которые накапливаются до момента, когда будет необходимый объем денег.

Фонд потребления занимается социальным развитием, материальным поощрением и выплачивает учредителям определённые суммы, пропорциональные заработку и их взносам.

Если говорить про уровень предприятия, то в условиях товарно-денежных отношений здесь чистый доход получает форму прибыли. Установив цены на свою продукцию, компании начинают реализовать её потребителям. При этом они получают денежную выручку. Но это не подразумевает обязательно наличие прибыли. Чтобы определиться с финансовыми результатами, следует выручку сопоставить с тратами на производство товара или оказание услуги и суммами на их реализацию. Вместе они принимают форму себестоимости.

Когда выручка выше себестоимости, то можно говорить о том, что финансовый результат подтверждает получение прибыли. Следует ещё раз отметить, что она всегда является целью для предпринимателя. Но вот её получение не является гарантированным. Так, если выручка и себестоимость равны - то только были возмещены траты. В таких случаях останавливается производственное, научно-техническое и социальное развитие. Если траты превышают выручку, то предприятие несёт убытки. Это говорит о том, что у него будет отрицательный финансовый результат сложное положение, которое не исключает даже банкротства.

При этом существуют различные факторы прибыли, которые могут сказать на конечном положении дел. В первую очередь следует сконцентрировать внимание на том, что нужно реализовать рентабельную продукцию. Также необходимым условием является то, что цена на товары и услуги должны быть выше себестоимости.

Отличительные черты распределения прибыли компании находятся в зависимости от хозяйственно-правовой формы компании и от формы принадлежности. Совокупным в механизме распределения прибыли будет то, что предприятие из прибыли уплачивает налоги на прибыль. Отличия содержатся в том, как распределяется прибыль, остающаяся в управлении компании, потому что порядок распределения данной доли прибыли устанавливается владельцем.

Главное направление распределения чистой прибыли оговаривается в учредительном договоре, уставе и соответствует требованиям законодательства (к примеру, прямые обязанности формирования резервного фонда) [42, с. 307].

Следовательно, создание верных пропорций при распределении прибыли между ключевыми направлениями поддерживается эффективностью и сущностью главной пропорции - потребление и накопление, поскольку это считается главной залогом усиления материальной заинтересованности и ответственности компаний в увеличении рентабельности производства.

Задачами анализа прибыли считаются:

.        изучение динамики прибыли и признаков рентабельности за ряд лет;

.        оценка степени исполнения установленного плана по прибыли;

.        изучение воздействия на изменение прибыли и рентабельности всевозможных моментов;

.        оценка эффективности применения прибыли;

Анализ прибыли ведется в увязке с исследованием всех характеристик хозяйственно-финансовой работы компании.

Для анализа применяется бухгалтерская отчетность (бухгалтерский баланс, отчет о прибылях и убытках, отчет об издержках обращения), статистическая и оперативная отчетность, решения аудиторских служб, итоги документальных ревизий и иная информация.

В ходе анализа прибыли компании исследуется динамика прибыли от продаж, прибыли до налогообложения, чистой прибыли за анализируемый период. Позитивно оценивается повышение всех видов прибыли. Самую большую часть прибыли предприятие получает от своей основной деятельности. В ходе анализа нужно обнаружить и количественно оценить действие отдельных факторов на изменение прибыли [48, с. 516].

На значение прибыли до налогообложения оказывают воздействие значение вложенного капитала и рентабельность капитала. Особенное внимание нужно уделить факторному анализу прибыли от продаж, поскольку она считается основной компонентой экономического итога работы компаний. Главным моментом, оказывающим большое влияние на сумму прибыли от продаж, считается изменение размера оборота.

Анализ прибыли обязан сопровождаться анализом всех характеристик рентабельности. На предприятиях рентабельность реализации продукции собственного производства и рентабельность реализации покупных продуктов неодинаковы.

Вследствие этого перемена состава оборота (части продукции собственного производства, в целом, его размере) оказывает воздействие на уровень прибыли от продаж. Перемена рентабельности реализации отдельных товарных групп оказывает большое влияние на уровень прибыли от продаж.

Одним из направлений анализа прибыли считается оценка ее использование. Прибыль, полученная предприятиями, направляется, в первую очередь, на уплату налога, на прибыль (20% от налогооблагаемой прибыли) и прочих неотъемлемых платежей из прибыли и, так же, на формирование чистой прибыли.

В ходе анализа определяется удельный вес налогов и чистой прибыли в прибыли до налогообложения и его отклонение от признаков базового периода и плана, что позволяет оценить изменения в распределении прибыли. Компании лично распоряжаются чистой прибылью, используя ее для решения задач финансового и общественного развития [52, с. 178].

Прибыль, остающаяся в управлении компании, может быть направлена на финансирование капитальных инвестиций, пополнение собственных оборотных средств, подготовку кадров, материальное поощрение сотрудников, решение общественных задач, выплату дивидендов и прочие цели.

В ходе анализа рассчитывается доля фонда накопления и фонда пользования в сумме чистой выгоды и ее отклонение от признаков базового периода и плана, что разрешает оценить применение прибыли, остающейся в управлении компании. Позитивно оценивается повышение доли прибыли, направляемой в фонд накопления.

На рентабельность используемых средств существенное воздействие оказывает их оборачиваемость, на рентабельность затрат на оплату труда - производительность труда сотрудников, на рентабельность основных фондов - фондоотдача. Результаты анализа прибыли и рентабельности работают основой для исследования мер по увеличению рентабельности и определения прибыли на перспективу.

В ходе исследования плана по получению и распределению прибыли предприятия могут быть приняты на вооружение следующие способы:

·        расчетно-аналитический;

·        прямого счета;

·        экономико-статистические;

·        способ определения прибыли на вложенный капитал;

·        способ максимизации выгоды с помощью эффекта производственного рычага и другие.

В основу механизма управления прибылью и множества способов планирования прибыли положена связь между прибылью, размером реализации и издержками.

При этом актуальное значение для максимизации ожидаемой прибыли имеет значение постоянных и переменных издержек. В первую очередь, классификация расходов на переменные и постоянные может помочь решить задачу максимизации массы и прироста выгоды с помощью условного сокращения каких-нибудь затрат, так же, разрешает судить об окупаемости расходов и дает возможность квалифицировать "запас экономической стабильности" компании в случае осложнения конъюнктуры и других затруднений [28, c. 118].

При планировании прибыли надлежит предусматривать, что данный признак считается целевым ориентиром всей работы и мерой ее производительности, являясь базой обеспечения предстоящего производственного развития и удовлетворения интересов трудового коллектива.

Главными исходными материалами планирования прибыли считаются социально-экономические характеристики работы компании, материалы анализа прибыли за ряд лет.

Глава 2. Методы оценки системы управлению прибылью предприятий

 

2.1 Методы факторной оценки прибыли организации


Неотъемлемой частью деятельности любой успешной организации или предприятия становится строгий учет понесенных затрат и полученных доходов. На основании этих данных экономисты и бухгалтеры рассчитывают массу показателей для отражения динамики развития или деградации компании. При этом они изучают факторы, влияющие на величину прибыли, их структуру и интенсивность воздействия.

Анализируя данные, специалисты оценивают прошлую деятельность предприятия и положение дел в текущем периоде. На формирование прибыли оказывают влияние многие взаимосвязанные факторы, которые способны проявляться совершенно по-разному. Некоторые из них способствуют приросту дохода, действие других можно охарактеризовать как отрицательное. Кроме того, негативное влияние одной из категорий может существенно снизить (или вовсе перечеркнуть) положительный результат, полученный благодаря другим факторам [17, c. 114].

Среди экономистов существует несколько теорий о том, как следует разделять факторы, влияющие на величину прибыли, но чаще всего прибегают к такой классификации:

·        Внешние.

·        Внутренние: внепроизводственные, производственные.

Кроме того, все факторы также могут быть экстенсивными или интенсивными. Первые иллюстрируют то, в каком объеме и как долго используются производственные ресурсы (меняется ли численность работников и стоимость основных фондов, изменялась ли длительность рабочей смены). Также они отражают нерациональное расходование материалов, запасов и ресурсов. Примером может служить производство бракованной продукции или выработка большого количества отходов.

Вторые - интенсивные - факторы отражают то, насколько интенсивно используются доступные предприятию ресурсы. К этой категории относят применение новой прогрессивной технологии, более эффективное распоряжение оборудованием, привлечение персонала с высшим уровнем квалификации (или мероприятия, направленные на повышение профессионализма собственных сотрудников).

Факторы, характеризующие состав, структуру и применение главных компонентов производства, которые принимают участие в процессе формирования прибыли, называют производственными. К этой категории отнесены средства и предметы труда, а также сам трудовой процесс[22, c. 96].

Непроизводственными следует считать те факторы, которые не оказывают прямого влияния на изготовление продукта компании. Это порядок поставок товарно-материальных ценностей, то, как реализуется продукция, выполняется финансовая и экономическая работа на предприятии. Характеристика трудовых и бытовых условий, в которых находятся работники организации, также относится к непроизводственным факторам, так как на получение прибыли они воздействуют косвенным образом. Однако, несмотря на это, их влияние значительно.

Факторный анализ прибыли от продаж - один из распространенных способов выделения из всей совокупности факторов, которые оказывают непосредственное влияние на изменения зависимой переменной. Иными словами, производится группировка признаков, влияющих на перемены в результатах работы любой организации. Делается предположение о том, что переменные, по которым осуществляется наблюдение, формируются в виде линейной комбинации конкретных факторов. Некоторые из них носят общий характер для нескольких переменных, а отдельные проявляют себя характерным образом лишь в одном аспекте.

Факторный анализ прибыли от продаж служит для выполнения задачи восстановления первоначальной факторной структуры на основании прослеживаемой структуры переменных. При этом во внимание принимаются ошибки ковариации, которые неизбежно возникают в процессе наблюдения. Существует такое понятие, как факторная нагрузка, отображающая коэффициент взаимосвязи между общим фактором и определенной переменной. При этом значение такого фактора у каждого отдельного объекта носит название «вес объекта» [28, c. 67].

Факторный анализ прибыли от продаж осуществляется в три этапа:

подготовка корреляционной матрицы (зачастую вместо нее используется ковариационная матрица);

основной этап - выделение ортогональных первоначальных векторов;

осуществление вращения для получения результирующего значения.

Можно использовать факторный анализ прибыли от продаж для выявления причин и влияния их на результат деятельности субъекта хозяйствования. В данной статье будет рассмотрена методика анализа с применением специальной аддитивной модели. Ее суть лежит в выявлении степени влияния на перемены в прибыли, выраженной в рублях, по выручке от продаж, цене, себестоимости, расходам и прочим факторам, имеющим определенное воздействие на прибыль. Так, факторный анализ валовой прибыли должен осуществляться в несколько этапов:

определяется влияние такого фактора, как выручка от продаж, и начальным этапом служит расчет влияния инфляционных процессов в экономике (методику такого расчета можно найти в любой специализированной литературе);

рассматривается влияние следующего фактора - себестоимости реализации или производственной стоимости;

расчет степени влияния факторов «цена» и «расходы, направленные на управленческую деятельность»;

последний этап - формирование совокупности факторов, оказывающих влияние на прибыль от продаж.

Аналогичным образом проводится факторный анализ оборотных средств: анализируется их величина, оценивается влияние остальной совокупности факторов и формируется результат.

Факторный анализ объединяет различные методы оценки размерности множества анализируемых переменных с помощью проведенного исследования структуры матриц (ковариационного и корреляционного характера). Итак, существуют следующие методы [29, c. 81]:

функциональный (детерминированный);

корреляционный (стохастический);

дедуктивный (прямой);

индуктивный (обратный);

многоступенчатый и одноступенчатый;

перспективный и ретроспективный.

Приведем методику формализованного расчета факторных влияний на прибыль от реализации продукции:

. Расчет общего изменения прибыли (ΔР) от реализации продукции:

ΔР = Р1 - Р0 (2.1)

где Р1 - прибыль отчетного года;

Р0 - прибыль базисного года.

. Расчет влияния на прибыль изменений отпускных цен на реализованную продукцию (ΔР1):

ΔР1 = Np1 - Np1,0 = Σp1q1 - Σp0q1 (2.2)

где Np1 = Σp1q1 - реализация в отчетном году в ценах отчетного года (р - цена

изделия; q - количество изделий);

. Расчет влияния на прибыль изменений в объеме продукции (ΔР2) (объема продукции в оценке по базовой себестоимости):

ΔР2 = Р0К1 - Р0 = Р01 - 1) (2.3)

где Р0 - прибыль базисного года;

К1 - коэффициент роста объема реализации продукции.

. Расчет влияния на прибыль изменений в структуре реализации продукции (ΔР3):

ΔР3 = Р02 - К1) (2.4)

где К2 - коэффициент роста объема реализации в оценке по отпускным ценамp1,0 - реализация в отчетном периоде по ценам базисного года;p0 - реализация в базисном году.

. Расчет влияния на прибыль изменений себестоимости за счет структурных сдвигов в составе продукции (ΔР4):

ΔP4 = S1,0 - S1 (2.5)

где S1,0 - себестоимость реализованной продукции отчетного года в ценах и условиях базисного года;

S1 - фактическая себестоимость реализованной продукции отчетного года.

. Расчет влияния на прибыль изменений себестоимости за счет структурных сдвигов в составе продукции (ΔР5):

Отдельным расчетом по данным бухгалтерского учета определяется влияние на прибыль изменений цен на материалы и тарифов на услуги (ΔР6).

Сумма факторных отклонений дает общее изменение прибыли от реализации за отчетный период, что выражается следующей формулой:

ΔP = P1 - P0 = ΔP1 + ΔP2 + ΔP3 + ΔP4 + ΔP5 + ΔP6 (2.6)

где ΔP - общее изменение прибыли;

ΔPi - изменение прибыли за счет i-го фактора.

Увеличение прибыли организации может происходить при повышении денежных поступлений или в результате сокращения расходов.

Внутренние факторы отражают сам производственный процесс и организацию сбыта. Наиболее ощутимо сказывается на прибыли, полученной предприятием, увеличение или уменьшение объемов производства и реализации товаров. Чем эти показатели выше, тем больший доход и прибыль будет получать организация.

Следующие по значению внутренние факторы - это изменение себестоимости и цены продукта. Чем больше разница между этими показателями, тем более высокую прибыль может получить компания.

Кроме прочего, на прибыльность производства оказывает влияние структура выпускаемой и продаваемой продукции. Организация заинтересована в том, чтобы производить как можно больше рентабельной продукции и снизить долю нерентабельной (или полностью ее исключить) [32, c. 152].

Несмотря на то, что некоторые факторы, влияющие на величину прибыли предприятия, порой не поддаются контролю, определяющая роль в достижении высоких доходов принадлежит правильно выстроенной организационной системе на предприятии. Стадия жизненного цикла компании, а также компетенция и профессионализм управляющего персонала в значительной степени определяют, насколько заметным будет влияние тех или иных факторов.

На практике количественная оценка воздействия конкретного фактора на показатели прибыли невозможна. Таким сложным для измерения фактором становится, например, деловая репутация компании. По сути, это впечатление о предприятии, то, как оно выглядит в глазах своих сотрудников, клиентов и конкурентов. Деловая репутация формируется с учетом множества аспектов: кредитоспособности, потенциальных возможностей, качества продукта, уровня обслуживания.

2.2 Система планирования, как способ управления прибылью


Финансовое планирование в организациях исполняется поэтапно.

Процесс финансового планирования содержит несколько шагов:

·        анализ финансовых характеристик за предшествующий период;

·        формирование главных прогнозных документов (прогноз баланса, прогноз отчета о прибылях и убытках, прогноз движения капитала);

·        формирование текущих экономических проектов (на предстоящий год с разбивкой по кварталам);

·        оперативное финансовое планирование;

·        контроль за ходом исполнения созданных финансовых проектов (прогноз текущей экономической работы).

Этапы финансового планирования:

·        подготовка финансовой службой проекта указа о порядке и сроках исследования прогнозируемого исполнения финансового проекта за текущий год и финансового проекта на предстоящий плановый период;

·        оценка исполнения финансового проекта за истекший период с начала текущего года и прогноз его выполнения до конца отчетного года;

·        сбор, обсуждение и исследование отчетных, ожидаемых до конца года и проектируемых характеристик, на базе которых определяется система характеристик финансового проекта;

·        проведение предварительных финансово-экономических расчетов показателей по каждой статье финансового проекта организации;

·        исследование подготовительного планового баланса (финансового проекта) и его балансировка по размерам доходов и расходов, платежей, ассигнований, целевых поступлений;

·        проверка взаимной увязки экономических ресурсов и их применения на полное покрытие намечаемых расходов;

·        исправление и уточнение расчетов признаков финансового проекта для достижения его сбалансированности;

·        завершающая балансировка и подготовка проекта финансового проекта к утверждению согласно с принятым критерием оптимальности;

·        представление плана финансового проекта управлению организации и пересчет его признаков с учетом исправлений;

·        подготовка отчета о выполнении планового баланса доходов и расходов организации в истекшем году и его утверждение при рассмотрении плана финансового проекта на очередной год.

Этапы финансового планирования образуют общую технологию данного процесса, в основе которой лежит методология и методика исследования финансового проекта. Методология отображает теоретическую концепцию управления финансами организации [26, c. 82].

Методология характеризует пути роста денежных накоплений и экономии затрат. Методология финансового планирования представляет из себя совокупность методов расчетов каждого признака, включаемого в финансовый проект организации.

Финансовое планирование необходимо для обеспечения достаточными финансовыми ресурсами деятельности фирмы для выбора вариантов действенного вложения капитала; раскрытия внутрихозяйственных запасов повышения прибыли с помощью экономного применения капитала.

Оно содействует контролю финансового состояния, платежеспособности и кредитоспособности компании.

Нужно выделить ключевые принципы финансового планирования, такие как:

·        принцип интегрированности в общую систему планирования и подчинения миссии и единой стратегии развития организации;

·        принцип обеспечения платежеспособности компании по намечаемым интервалам времени;

·        принцип учета потребностей рынка, его конъюнктуры, емкости и работы конкурентов;

·        принцип максимальной рентабельности.

Для финансового планирования используются разные способы: нормативный, коэффициентный, балансовый, оптимизации плановых решении, экономико-математического прогнозирования.

Способ финансового анализа разрешает найти главные закономерности, направленности в движении естественных и стоимостных характеристик, внутренние запасы компании.

Использование нормативного способа планирования финансовых показателей содержится в том, что на базе заблаговременно установленных норм и нормативов определяется потребность компании в финансовых ресурсах и источниках их образования.

Финансовое проектирование должно быть комплексным, дабы обеспечить финансовыми ресурсами разные направления, такие как [27, c. 81]:

·        инновации, то есть исследование и введение новых технологий, оказывающих большое влияние на поддержание конкурентоспособности продукции, создание новых продуктов и производств и т.п.);

·        снабженческо-сбытовую деятельность;

·        производственную (операционную) деятельность;

·        организационную деятельность.

Финансовое проектирование на предприятии - это трудный процесс, включающий в себя несколько шагов. Он начинается с анализа финансовой ситуации, исследования единой экономической стратегии компании.

Формирование текущих экономических проектов, их исправление, увязка и конкретизация характеристик по подразделениям, изделиям и объектам продаж, объектам производства - это осуществление экономического планирования. После утверждения финансового проекта ведется анализ и контроль исполнения плановых характеристик.

Главная функция планирования - обоснование вероятного состояния объекта в будущем и определение других путей и сроков достижения поставленной цели. Прогноз носит вероятностный характер, хотя обладает конкретной степенью правдивости.

На практике прогноз - это предплановый документ, фиксирующий возможную степень достижения поставленной цели исходя из масштаба и метода будущих действий. Способы планирования можно разделить на пассивные и активные.

Пассивный прогноз базируется на исследовании финансовых процессов, обладающих достаточно выраженной инертностью; активный (либо целевой) - базируется на системе моделей и способов, предусматривающих возможность воздействия на единый ход финансовых процессов.

Фактическая проблема планирования как одного из составляющих хозяйственного управления - квалифицировать действительность и целесообразность намеченной стратегии, вследствие этого моделирование имеет существенное сходство с планированием.

К функциям планирования можно отнести количественный и качественный анализ направленностей и возможное другое изменение будущего развития компании с учетом сложившихся тенденций и поставленных целей, оценку способностей и последствий активного воздействия на предвидимые процессы и тенденции.

Проект и прогноз - это не два других подхода к установлению возможностей экономического и технического развития, а взаимно дополняющие друг друга стадии исследования хозяйственных проектов при характеризующей роли проекта как основного инструмента управления предприятиями. прибыль распределение учет инфляционный

Директивный характер планирования подразумевает его адресность, вместе с тем моделирование, как уже отмечалось, сможет не отвечать образовавшейся организационной структуре экономики компании и не иметь точного административного адреса.

Помимо всего этого, проект отличается от прогноза гораздо большей детерминированностью. Сама природа планирования ориентирована на преодоление имеющегося вероятностного характера развития экономики.

Процесс исследования проекта носит вариантный характер, хотя одобренный проект - это уже выработанный директивный вариант развития, подлежащий фактической реализации.

Прогноз же базируется на предвидении и является вариантным (альтернативным), кроме того не только как способ исследования, но и как конечный итог [16, c. 175].

Существует несколько методов осуществления финансового планирования.

Финансовое планирование по способу бюджетирования.

Процесс бюджетирования считается составной частью финансового планирования - процесса определения будущих действий по формированию и применению финансовых ресурсов.

Бюджетирование - процесс построения и исполнения бюджета компании на базе бюджетов отдельных подразделений.

Бюджет - детализированный проект деятельности компании на обозримый период, который охватывает прибыль от продаж, производственные и финансовые расходы, движение капитала, формирование прибыли компании.

Бюджеты разделяются на два главных вида:

·        операционный бюджет, отражающий текущую (производственную) деятельность компании;

·        финансовый бюджет, представляющий из себя прогноз финансовой отчетности.

Финансовый бюджет составляется с учетом информации, содержащейся в бюджете о прибылях и убытках.

Одним из главных шагов бюджетирования считается планирование движения капитала.

Бюджет движения капитала - это проект денежных поступлений и платежей. При расчете бюджета движения капитала принципиально существенно квалифицировать время поступлений и платежей, а не время выполнения хозяйственных операций.

Значение единого бюджета для компании раскрывается через последующие его функции [29, c. 81]:

·        проектирование операций, обеспечивающих достижение целей компании;

·        координация разных видов деятельности и отдельных подразделений. Согласование интересов отдельных сотрудников и групп в целом по предприятию;

·        стимулирование управляющих всех рангов на достижение целей собственных центров ответственности;

·        контроль текущей деятельности, обеспечение плановой дисциплины;

·        база для оценки исполнения проекта центрами ответственности и их управляющих;

·        средство обучения менеджеров.

Причины, оказывающие влияние на значение потребности в дополнительном финансировании:

·        планируемый темп подъема объема реализации;

·        начальный уровень применения основных средств;

·        капиталоемкость (ресурсоемкость) продукции;

·        рентабельность продукции;

·        дивидендная политика.

Метод «процента от продаж» - метод пропорциональной зависимости характеристик работы компании от объема реализации.

Все вычисления по способу «процента от продаж» (способу «формулы») делаются на основе последующих предположений:

1.       Переменные расходы, текущие активы и текущие обязательства при наращивании размера продаж на конкретное число процентов возрастают, в среднем, настолько же процентов. Из этого можно сделать вывод, что и текущие активы, и текущие пассивы станут составлять в плановом периоде прежний процент от выручки;

.        Процент повышения стоимости основных средств рассчитывается под установленный процент наращивания оборота в соответствие с:

·        научно-техническими условиями бизнеса;

·        учетом присутствия недогруженных основных средств на начало периода планирования;

·        в соответствие со степенью материального и морального износа наличных основных средств и т.д.;

.        Долгосрочные обязательства и акционерный капитал берутся в прогноз постоянными;

.        Нераспределенная прибыль прогнозируется с учетом нормы распределения чистой прибыли на дивиденды и чистой рентабельности реализованной продукции.

Для планирования нераспределенной прибыли к нераспределенной прибыли базисного периода добавляют ожидаемую чистую прибыль и вычитают дивиденды.

Финансовое планирование должно быть ориентировано на достижение последующих целей:

·        определение размера предполагаемых поступлений денежных ресурсов (в разрезе всех источников, видов работы) отталкиваясь от планируемого размера производства;

·        определение возможностей реализации продукции (в естественном и стоимостном выражении) с учетом заключаемых договоров и конъюнктуры рынка;

·        обоснование предполагаемых затрат на сообразный период;

·        установление подходящих пропорций в распределении экономических ресурсов;

·        определение результативности любой крупной хозяйственной и экономической операции с точки зрения конечных финансовых итогов;

·        обоснование на короткие периоды равновесия поступления капитала и их расходования для обеспечения платежеспособности компании, ее стабильного финансового положения.

Трудности, которые призвано решать финансовое проектирование [41, c. 95]:

·        обеспечение экономическими ресурсами производственно-хозяйственной работы компании;

·        повышение объема прибыли, увеличение показателей рентабельности;

·        обеспечение настоящей сбалансированности планируемых затрат и доходов компании;

·        определение финансовых отношений с бюджетами, банками и т.п.;

·        контроль за финансовым состоянием и платежеспособностью компании.

Систему финансового планировании на предприятии можно поделить на 3 компоненты:

·        исследование финансовой стратегии компании;

·        текущее финансовое планирование;

·        оперативное финансовое планирование.

Финансовая стратегия компании представляет из себя систему долгосрочных целей финансовой работы компании. Исследование финансовой стратегии компании - процесс долгий, требующий фундаментального подхода и конкретной квалификации разработчиков.

Финансовая стратегия компании обязана формулировать главные цели компании и пути их достижения таким образом, чтобы обеспечить общую направленность действий компании.

Процесс формирования финансовой стратегии обязан проходить ряд этапов, к которым относится:

·        определение единого периода ее формирования;

·        формирование стратегических целей финансовой работы;

·        конкретизация характеристик финансовой стратегии по периодам ее реализации;

·        оценка разработанной экономической стратегии.

Определение единого периода формирования финансовой стратегии находится в зависимости от предсказуемости развития экономики в целом и конъюнктуры рынка. В наше время финансовая стратегия охватывает период времени от 3 до 5 лет.

В виде основных целей финансовой работы выделяют максимизацию прибыли компании, оптимизацию структуры капитала компании и обеспечение его финансовой стабильности, обеспечение инвестиционной привлекательности и увеличение рыночной стоимости компании.

Довольно существенно сформулировать стратегические цели четко и кратко, отразить каждую из целей в конкретных финансовых показателях.

Оценка производительности финансовой стратегии сможет проводиться по таким характеристикам, как внутренняя сбалансированность финансовой стратегии; согласованность ее с внешней средой (экономикой страны, конъюнктурой экономического рынка и т.п.); приемлемость значения финансовых рисков; результативность финансовой стратегии, выраженная в рассчитанных финансовых коэффициентах [34, c. 82].

Текущее проектирование финансовой работы компании исполняется на базе разработанной финансовой стратегии. Главным документом текущего экономического планирования считается баланс доходов и затрат.

При разработке текущего финансового проекта нужно исходить из целей финансового планирования на предстоящий год и решать задачи, перечисленные выше. Балансировка доходов и затрат финансового плана достигается как регулированием затрат (для начала отчислений в фонды накопления и пользования, дивидендных выплат), так и оптимизацией объема и состава заемных средств. Исследование текущего финансового проекта обязана быть ориентирована на обеспечение финансовой стабильности компании.

Оперативное финансовое проектирование заключается в исследовании платежного календаря, детализирующего на квартал либо месяц текущий финансовый план.

Платежный календарь служит средством ранней диагностики экономического состояния компании, помогает поддерживать платежеспособность компании, своевременно привлекать краткосрочные заемные средства для покрытия разрыва во времени поступлений и перечислений средств.

В ходе составления платежного календаря формируется информационная база о движении капитала компании, ведется анализ неплатежей, исполняется расчет потребности в краткосрочном кредите либо объема и сроков временно независимых денежных средств компании.

2.3 Метод контроля за формированием и распределением прибыли предприятия


В наше время любая компания работает в жестких условиях конкурентоспособной среды. Ее деятельность обязана быть ориентирована на завоевание и удержание предпочтительной доли рынка, на достижение превосходства над соперниками, что поддерживается в известной мере действенной организацией системы контроля в компании.

Система внутреннего контроля компании обязана ориентироваться на обеспечение последующих основных характеристик производительности функционирования в современных условиях:

·        на устойчивое положение компании на рынках;

·        на актуальную адаптацию систем производства и управления организации к динамичной внешней среде (рыночной конъюнктуре).

В рыночных условиях, характеризующихся высокой неопределенностью и нестабильностью внешней среды, действенное управление подразумевает значительный спектр объемов плановой и контрольной работы. Усиление конкурентных взаимоотношений на мировых и российских рынках, быстрое развитие и смена технологий, усложнение бизнес-проектов и прочие факторы обусловливают новые требования к системе внутреннего управления компании..

Важное место в данной системе занимает контроль стратегических решений, другими словами выяснение того, в которой мере принятие решения приводит к достижению целей компании. Это имеет свое отражение в формировании современной контроллинг-системы управления [42, c. 71].

Потребность появления на прогрессивных предприятиях такого феномена, как контроллинг, можно объяснить следующими причинами:

·        увеличение нестабильности внешней среды выдвигает дополнительные требования к системе управления предприятием;

·        смещение акцента с контроля прошедшего на анализ будущего;

·        ускорение реакции на изменения внешней среды, увеличение эластичности компании;

·        потребность в постоянном отслеживании изменений, происходящих во внешней и внутренней средах компании;

·        потребность продуманной системы действий по обеспечению выживаемости компании и избеганию кризисных ситуаций;

·        усложнение систем управления предприятием требует механизма координации внутри системы управления;

·        информационный бум при недостатке релевантной (существенной, важной) информации требует построения особой системы информационного обеспечения управления;

Таким образом, контроллинг - это всеохватывающая система управления организацией, нацеленная на координацию взаимодействия систем менеджмента и контроля их производительности.

Контроллинг сможет гарантировать информационно-аналитическую поддержку процессов принятия решений при управлении организацией (предприятием, компанией, органом государственной власти) и может быть частью прописывающей принятие определённых решений в рамках определённых систем менеджмента.

Современный контроллинг содержит в себе управление рисками (страховой деятельностью компаний), обширную систему информационного снабжения компании, систему оповещения путём управления системой ключевых («финансовых») индикаторов, управление системой реализации стратегического, тактического и своевременного планирования и систему менеджмента качества [45, c. 94].

Контроллинг - ориентированная на достижение целей интегрированная система информационно-аналитической и методической поддержки руководителей в процессе планирования, контроля, анализа и принятия управленческих решений по всем функциональным сферам деятельности предприятия.

Направления совершенствования последних можно связывать с функционированием новой системы управления процессом производства - производственным контроллингом.

Осуществление производственного контроллинга сопряжено со следующими этапами производства:

·        Отпуск в производство сырья и материалов;

·        Анализ расходов сырья и материалов в производстве;

·        Анализ отходов и брака в производстве;

·        Оценка использованного трудового времени и сопутствующих показателей производства.

Финансовый контроллинг должен обеспечить ликвидность, т.е. способность предприятия неограниченно в любой момент времени выполнить свои обязательства по выплатам денежных средств.

Контроль как одну из функций менеджмента невозможно рассматривать в отрыве от планирования, организации, мотивации. Нельзя провести четкую границу между планированием, организацией, мотивацией и контролем, так как исполнение каждой из данных функций подразумевает потребность отслеживать итоги.

Предназначение контроля - вовремя фиксировать отличия от нормы и вносить коррективы в ход работ, исправляя допущенные ошибки. Цель состоит в том, чтобы выявить отличия (от норм, характеристик, установленных проектом) на возможно более раннем этапе, когда исправления не слишком трудны и можно быстро и без существенных расходов исправить допущенные ошибки.

Есть и иное назначение контроля. Оно сводится к роли обратной связи, корректирующей наши действия (как руководителя), когда имеют место перемены. Это довольно существенная роль контроля, так как нельзя учитывать все проблемы, которые понадобиться преодолеть на пути к поставленной организацией цели. Если пренебречь вероятными незапланированными изменениями условий, то, в лучшем случае, цель будет достигнута, хотя с довольно большими расходами.

Следовательно, контроль важен для достижения цели. С его помощью обнаруживаются отличия от норм, и корректируется деятельность организации.

В большинстве случаев, стандарты устанавливаются согласно с целями, нередко являясь их количественным выражением. Бесспорно, что для установления стандартов избираются исключительно те цели, которые могут быть оценены по конкретным признакам либо критериям. Вследствие этого чаще всего встречающимися показателями-критериями считаются цена, уровень производительности труда, сроки сдачи объектов либо исполнения работ и т.п. [37, c. 115]

Данные характеристики определяются в плановых заданиях. Впрочем, на практике менеджеру нередко приходится самому устанавливать промежуточные нормативы (стандарты).

Для эффективного практического применения контроля как функции рекомендовано:

·        устанавливать жесткие, хотя достижимые стандарты, воспринимаемые работниками;

·        устанавливать двустороннее общение;

·        вознаграждать достижение стандарта;

·        избегать излишнего контроля.

Первый шаг контроля соответствует квадрату «желаемое выполнение».

На втором шаге руководитель сравнивает желаемое с достигнутым результатом, оценивает итоги и обозначает план последующих действий. Хотя это не означает, что при любом сравнении ожидаемого результата с реальным итогом, он прибегает к активным действиям. Перед принятием действий нужно вычислить масштаб отклонений от стандарта.

Ошибки при установлении масштаба отклонений могут привести к опасности срыва целей, когда взят очень большой признак отклонения. При малых масштабах контроль становится экономически невыгодным. В данном смысле недопустим формальный подход к значению отклонения.

В то же время возможны случаи, когда менеджер игнорирует крупные отклонения и реагирует на небольшие отклонения. Цель содержится в потребности определения действительно актуальных отклонений, от которых зависит успех дела.

Глава 3. Оценка системы управления прибылью компании ООО «Мегалит»

 

.1 Характеристика и экономические показатели деятельности компании ООО «Мегалит»


В процессе проведения анализа существующей в компании системы образования прибыли в первую очередь необходимо определить систему формирования прибыли компании, ее структуру, динамику изменения прибыли и выполнение заранее определенных плановых показателей - при реализации процесса проведения планирования будущих финансовых результатов компании ООО "Мегалит".

Проведение анализа формирования прибыли компании необходимо с проведения анализа структуры прибыли и динамики ее изменения.

Основу прибыли составляет прибыль от основной деятельности компании, а также прибыль от дополнительной деятельности компании, а также прочие доходы и т.д. В компании ООО «Мегалит» не наблюдается движения по данным статьям доходов.

Компания ООО «Мегалит» является Обществом с ограниченной ответственностью и действует на основании Устава организации.

Целью деятельности организации является получение прибыли.

ООО "Мегалит" находится в г.Санкт-Петербург и является производителем и комплексным поставщиком фильтров для систем вентиляции и кондиционирования, аспирации, а также фильтров для компрессорных установок.

С 2006 года ООО «Мегалит» успешно продвигает на рынке России и СНГ фильтроэлементы под маркой MEF, которые производятся на ведущих предприятиях Германии.

Компания владеет одним складским помещением площадью 4000 кв.м., в территорию которого входит центральный офис организации.

Компания осуществляет деятельность, как с физическими, так и с юридическими лицами, но реализация продукции осуществляется розничным методом. То есть в компании отсутствует минимальная сумма заказа или минимальный размер партии заказа одного наименования.

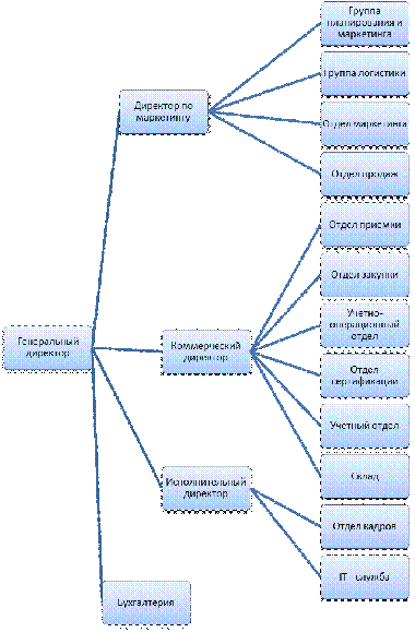
Рассмотрим организационную структуру компании ООО «Мегалит».

Организационная структура компании представлена на рисунке 2.1.

Рисунок 3.1. Организационная структура компании ООО «Мегалит»

Организационная структура компании ООО «Мегалит» относится к одному из наиболее распространенных линейно-функциональных построений компании, которая чаще всего применяется различными организациями, работающими в разных областях.

Линейное управление подразумевает разделение должностных обязанностей в компании таким образом, чтобы каждый работник организации был в большей степени нацелен на выполнение прямых производственных задач компании ООО «Мегалит».

В числе преимуществ данной системы - это ответственность, строго установленные обязательства, а также четкое распределение всех существующих обязанностей, полномочий и подотчетности. Оперативный процесс принятия важных решений, возможность поддерживать необходимую дисциплину привлекает руководство организации для формирования подобной структуры компании.

Именно линейные полномочия в компании ООО «Мегалит» дали возможность сформировать стабильную и прочную организацию.

К числу недостатков указанного линейного построения компании можно отнести негибкость, неприспособленность к последующему развитию отделов компании.

Линейное управление компании ООО «Мегалит» подкреплено специальными функциональными вспомогательными службами компании, которые были сформированы на ресурсной основе. Среди имеющихся недостатков указанного линейно - функционального построения структуры ООО «Мегалит» можно назвать существующие разногласия между решениями линейных и функциональных служащих.

Линейные служащие в большей степени оказывают противодействие работе функциональных экспертов. При этом возникают разногласия между ними, которые выражаются в неточном понимании полученной информации, передаваемой далее линейными служащими напрямую исполнителям.

Также существует слабая компетентность отдельных руководителей компании, келейность при принятии решений и существование системы кастового подбора кадров на руководящие должности. Линейные полномочия в таком случае снизят эффективность руководства у начальников различных отделов в силу переизбытка полученной к обработке информацией, а также большого потока различной документации и постоянных контактов с подчиненными.

При данной организационной структуре в компании возможности деятельности руководства различных отделов и принятие ими мер по улучшению деятельности будут ограниченны. Нужно приложить достаточное усилие для изменения функционала отделов и выделением в компании необходимого подразделения, что расширит свободу деятельности отделов и позволит сформировать более функциональную структуру компании ООО «Мегалит» и повысит эффективность ее деятельности.

Анализ финансового состояния компании начнем с оценки изменения баланса предприятия в 2014-2016 годах. Данные по отклонению представлены в таблице 3.1.

Таблица 3.1. Динамика изменения статей баланса

Наименование показателя

2014

2015

2016

Относительное изменение

АКТИВ





I. ВНЕОБОРОТНЫЕ АКТИВЫ





Основные средства

0

60

64

100,00%

Итого по разделу I

0

60

64

100,00%

II. ОБОРОТНЫЕ АКТИВЫ





Дебиторская задолженность

792

348

689

86,99%

Денежные средства и денежные эквиваленты

257

79

86

33,46%

Прочие оборотные активы

35

15

14

40,00%

Итого по разделу II

1084

442

789

72,79%

БАЛАНС (актив)

1084

502

853

78,69%

ПАССИВ





III. КАПИТАЛ И РЕЗЕРВЫ





Уставный капитал (складочный капитал, уставный фонд, вклады товарищей)

10

10

10

100,00%

Нераспределенная прибыль (непокрытый убыток)

1032

470

825

79,94%

Итого по разделу III

1042

480

835

80,13%

IV. ДОЛГОСРОЧНЫЕ ОБЯЗАТЕЛЬСТВА





Итого по разделу IV

0

0

0

0%

V. КРАТКОСРОЧНЫЕ ОБЯЗАТЕЛЬСТВА





Кредиторская задолженность

43

22

17

39,53%

Итого по разделу V

43

22

17

39,53%

БАЛАНС (пассив)

1084

502

853

78,53%


Как мы видим, сумма баланса компании в анализируемом периоде сократилась на 21,47%. Это связано в активах компании с сокращением внеоборотных активов на 27,21%. В частности дебиторская задолженность сократилась на 13,01%, а сумма денежных средств и денежных эквивалентов на 66,54%.

По пассивам отмечается сокращение капиталов и резервов на 19,87% за счет сокращения нераспределенной прибыли на 20,06% и сокращение кредиторской задолженности на 60,47%.

В целом можно отметить невысокую долю кредиторской задолженности, что говорит о низком уровне зависимости деятельности организации от заемного капитала. Уровень дебиторской задолженности, существенно превышающий размер кредиторской задолженности говорит о неэффективной работе с кредиторами компании.

Проведем оценку обеспеченности компании собственными средствами. Данные представим в таблице 3.2.

Таблица 3.2ю Анализ обеспеченности компании собственными средствами

Показатель

2014

2015

2016

Собственные оборотные средства (СОС)

1042

420

771

Собственные и долгосрочные заемные средства (СДЗС)

1042

420

771

Общая величина основных источников формирования запасов и затрат (ООС)

1085

442

788

Запасы и затраты (ЗИЗ)

0

0

0


Как мы видим по данным таблицы 3.2, у компании высокий уровень собственных средств. Значение финансовых показателей, характеризующие финансовую устойчивости компании представим в таблице 3.3.

Таблица 3.3. Показатели финансовой устойчивости организации

Показатель

2014

2015

2016

Финансовый показатель Ф1

1042

420

771

Финансовый показатель Ф2

1042

420

771

Финансовый показатель Ф3

1085

442

788


Как мы видим из данных таблицы 3.3, финансовая устойчивость характеризуется показателем (1; 1;1), что говорит об устойчивом финансовом положении компании в 2014-2016 годах.

Проведем оценку показателей ликвидности компании за 2014-2016 года. Данные представим в таблице 3.4.

Таблица 3.4. Показатели ликвидности компании в 2014-2016 годах

Показатель

2014

2015

2016

Коэффициент текущей ликвидности К1 > 2

24,395

19,409

45,588

Коэффициент быстрой ликвидности К2 > 1

24,395

19,409

45,588

Коэффициент абсолютной ликвидности К3 > 0.2

5,977

3,591

5,059

Коэффициент восстановления платежеспособности

-

8,458

29,339

Коэффициент обеспеченности собственными средствами > 0.1

0,993

0,984

0,995

Коэффициент автономии > 0.6

0,961

0,956

0,979

Коэффициент финансовой зависимости < 0.4

0,040

0,044

0,020

Коэффициент капитализации

0,041

0,046

0,020

Коэффициент маневренности собственного капитала > 0.5

1,000

0,875

0,923

Коэффициент финансирования

24,233

19,091

45,353

Коэффициент финансовой устойчивости

0,960

0,956

0,980


В результате оценки показателей ликвидности можно сделать следующие выводы. Коэффициент текущей ликвидности компании существенно выше нормы в течение всего анализируемого периода. Это же относится к показателям быстрой и абсолютной ликвидности.

Коэффициент восстановления платежеспособности компании растет с 8,458 в 2015 году до 29,339 в 2016 году. Коэффициент обеспеченности собственными средствами выше нормы и сохраняет постоянное значение в течение всего анализируемого периода. Коэффициент автономии также выше нормы и колеблется от 0,961 до 0,979, что говорит о высоком уровне независимости компании от заемного капитала.

Показатель коэффициента финансовой зависимости компании сокращается от 0,041 до 0,02, что говорит о малой доле заемного капитала в обеспеченности деятельности организации. Коэффициент маневренности собственного капитала говорит о высокой эффективности использования организацией собственных денежных средств. Коэффициент финансовой устойчивости приближается к единице, что также характеризует финансовое положение компании как устойчивое.

Проведем оценку соотношения активов и пассивов компании по группам ликвидности и срочности. Данные представим в таблице 3.5.

Таблица 3.5. Анализ групп активов и пассивов компании

АКТИВ

2014

2015

2016

ПАССИВ

2014

2015

2016

Платежный излишек или недостаток (+;-)









2014

2015

2016

1

2

3

4

5

6

7

8

9

10

11

А1

257

79

86

П1

43

22

17

214

57

69

А2

792

348

689

П2

0

0

0

792

348

689

А3

0

0

0

П3

0

0

0

0

0

0

А4

0

60

64

П4

1042

480

835

1042

420

771


Как мы видим, у компании в течение всего анализируемого периода присутствует абсолютная ликвидность (1; 1; 1; 1).

3.2 Анализ формирования и управления прибылью компании ООО «Мегалит»

Проведем анализ основных показателей хозяйственной деятельности компании.

В результате анализа выполнения плана мы видим, что в 2015 году товарооборот был ниже планируемого, при этом товарная наценка оказалась ниже плана проекта на 2,7%. При этом издержки обращения компании оказались выше запланированных на 39,4%.

Таблица 3.6. Выполнение плана по основным показателям деятельности за 2016 год

Показатель

План

Отчет

Отклонение

Процент выполнения плана

Товарооборот

100000

98952

-1048

-1,05%

Реализованная торговая наценка

50000

48652

-1348

-2,70%

Уровень реализованной торговой наценки

50,00%

49,17%

-0,83%

-1,67%

Издержки обращения

70000

97583

27583

39,40%

Уровень издержек обращения

70,00%

98,62%

28,62%

40,88%

Прибыль от продаж товаров

7805

1369

-6436

-82,46%

Рентабельность торговой деятельности

7,81%

1,38%

-6,42%

-82,27%

Внереализационные доходы

20

0

-20

-100,0%

Внереализационные расходы

18

-2

-10,00%

Прибыль отчетного года до налогообложения

7805

1156

-6649

-85,19%

Рентабельность торгового предприятия

7,81%

1,17%

-6,64%

-85,03%


Также можно отметить снижение рентабельности торгового предприятия относительно плана, рост уровня издержек товарообращения и снижение уровня товарной наценки.

Все это показывает неэффективность управления персоналом организации и наличием задолженности компании или неэффективной основной деятельности.

Размер товарооборота компании находится в зависимости от поступления товаров и формирования товарных запасов на начало и конец года. На объем товарооборота оказывает влияние и прочее выбытие товаров.

Эта зависимость выражается формулой:

 (3.1)

где Р - товарооборот;

Он - остатки товаров на начало отчетного периода;

П - поступление товаров;

В - прочее выбытие товаров;

Ок - остатки товаров на конец отчетного периода.

При проведении анализа товарного обеспечения необходимо учитывать уменьшение остатков товаров и досрочного завоза на начало и конец года. Рассмотрим информацию о движении товаров в компании

Таблица 3.7. Показатели товарного баланса ООО «Мегалит»

Показатели

2015

2016

Отклонение



план

фактически

от плана

от прошлого года

Остатки товаров на начало года

27000

30000

32000

2000

5000

Поступление товаров

137 412

110 000

116 952

6952

-20460

Прочее выбытие товаров

12000

10000

15000

5000

3000

Остатки товаров на конец года

32000

30000

35000

5000

3000

Товарооборот предприятия

120 412

100 000

98 952

-1048

-21460


Товарооборот предприятия сократился в 2016 году по сравнению с 2015 годом на 21460 тыс. рублей за счет сокращения поступления товаров в магазине (-20460 тыс. рублей), роста прочего выбытия товара на 3000 тыс. рублей и роста остатков товаров на конец года на 3000 тыс. рублей.

Недостатком применения поступающих в предприятие товарных ресурсов считается их неполное вовлечение в товарооборот, что явилось следствием завоза на склад продуктов, имеющих высокую стоимость, что снижало спрос потребителей на них, нарушением ритмичности отгрузки продуктов поставщиками, связанными с компанией договорными обязательствами.

Часть продуктов, поступивших на склад предприятия в излишней численности и в конце года, оказалась на остатках товаров в на складе предприятия, что сможет привести к замедлению оборачиваемости используемых средств, вложенных в товарные запасы, и зарождению издержек.

На предприятии в 2016 году прочее выбытие продуктов возросло в сравнении с 2015 годом на 3 тыс. рублей.

Прочее выбытие товаров включило товарные издержки: бой, лом, недоимку товаров. Можно сделать вывод, что работа склада по понижению прочего выбытия товаров в 2015 году характеризуется отрицательно.

Сверхплановые поступления продуктов и присутствие сверхнормативных товарных остатков на начало отчетного периода создают полномочия для перевыполнения проекта товарооборота. Повышение прочего выбытия продуктов и рост товарных остатков на конец отчетного периода негативно сказываются на исполнении проекта розничной реализации продуктов.

Заниженные товарные остатки на конец отчетного периода, хоть и повышают размер розничного товарооборота в отчетном периоде, могут привести к сбоям в торговле в будущем.

Влияние ассортимента продаж на величину прибыли организации определяется сопоставлением прибыли отчетного периода, рассчитанной на основе цен и себестоимости базисного периода, с базисной прибылью, пересчитанной на изменение объема реализации.

Прибыль отчетного периода, исходя из себестоимости и цен базисного периода, можно определить с некоторой долей условности следующим образом:

·        выручка от продажи отчетного периода в ценах базисного периода 98952 тыс. рублей;

·        фактически реализованная продукция, рассчитанная по базисной себестоимости (93129*0,94) = 87541,26 тыс. рублей;

·        коммерческие расходы базисного периода 21745 тыс. рублей;

·        управленческие расходы базисного периода 3644 тыс. рублей;

·        прибыль отчетного периода, рассчитанная по базисной себестоимости и базисным ценам (98952 - 87541,26 - 21745 - 3644) = -13987,26 тыс. рублей.

Таким образом, влияние сдвигов в структуре ассортимента на величину прибыли от продаж равно: -13987,26 - (1894*0,94) = -15767,62 тыс. рублей.

Влияние изменения себестоимости на прибыль можно определить, сопоставляя себестоимость реализации продукции отчетного периода с затратами базисного периода, пересчитанными на изменение объема продаж: 75388 - (93129*0,94) = -12153,26 тыс. рублей.

Влияние изменения коммерческих и управленческих расходов на прибыль компании определим путем сопоставления их величины в отчетном и базисном периодах. За счет снижения размера коммерческих расходов прибыль выросла на 2791 тыс. рублей (18954-21745), а за счет снижения размера управленческих расходов - на 403 тыс. рублей (3241-3644).

Для определения влияния цен реализации продукции, работ, услуг на изменение прибыли необходимо сопоставить объем продаж отчетного периода, выраженного в ценах отчетного и базисного периода, т.е.: 98952 - 86045,22 = 12906,78 тыс. рублей.

Отрицательное воздействие перечисленных факторов было компенсировано повышением реализационных цен, а также снижение управленческих и коммерческих расходов. Следовательно, резервами роста прибыли предприятия являются рост объема продаж, увеличение доли более рентабельных видов продукции в общем объеме реализации и снижение себестоимости товаров, работ и услуг.

Анализ исполнения намерения поступления продуктов заканчивается проверкой верности их распределения между торговыми предприятиями, а внутри их - по секциям, отделам и бригадам и соотношение товарных ресурсов установленному проекту товарооборота предприятия.

В качестве распределения прибыли компании необходимо рассмотреть политику применения нераспределенной прибыли компании в качестве материального поощрения сотрудников организации и прочих резервных фондов.

Основным из мероприятий по совершенствованию дивидендной политики организаций становится формирования капитала с целью обеспечения резерва по выплатам дивидендов и доходов собственникам компаний при снижении доходности организации в случае расширения деятельности производства или реорганизации предприятия.

При формировании дивидендной политики и ее совершенствовании так же необходимо сформировать систему прогнозирования доходности деятельности организации с учетом внешних факторов, оказывающих воздействие на прибыльность работы организации.

Такими факторами станут:

·        Темпы инфляции;

·        Стадия конъюнктуры товарного рынка;

·        Прозрачность рынка;

·        Норма прибыли компании на инвестированный капитал и прочие вложения организации;

·        Альтернативные источники формирования финансовых ресурсов компании.

Также существует группа внутренних факторов, которые оказывают воздействие на доходность деятельности компании. К ним относятся:

·        Отношение учредителей организации к правилам ведения бизнеса;

·        Уровень рентабельности деятельности предприятия;

·        Возможности для осуществления дополнительной инвестиционной деятельности предприятия;

·        Стадия жизненного цикла предприятия;

·        Уровень финансового левериджа организации;

·        Уровень концентрации управления предприятием;

·        Уровень платежеспособности предприятия в данный момент времени;

·        Численность персонала организации и его участие в получении прибыли компании;

·        Уровень рисков деятельности, которую осуществляет организация;

·        Альтернативные внутренние источники формирования капитала организации.

Изучение данных показателей позволяет руководству организации определить, насколько высок уровень снижения прибыльности компании, какие риски недополучения прибыли в будущем периоде присутствуют в организации и, как следствие, определяет потребность в формировании венчурного капитала и определяет его размеры.

В результате, даже в случае отсутствия высокой прибыли в отчетном периоде, при ситуации снижения прибыли в виду реорганизации, смены технологии и повлекших это высоких затрат компании, а также расширении производства, доходность компании будет сохраняться, тем самым повышая стоимость организации на рынке.

Рассмотрим направления совершенствования политики распределения прибыли в компании ООО «Мегалит».

Как уже было определено во второй главе, руководство компании осуществляет распределение прибыли по двум основных фондам, которые в свою очередь разделяются каждый на три фонда дополнительно.

В результате в компании образуются два фонда, один из которых составляет 20% от общей чистой прибыли компании, а второй 25% от чистой прибыли компании, которые идут на выплату доходов собственникам компании и на материальное стимулирование персонала компании.

В 2015 году учредители компании получили доходов от прибыли, сотрудники были материально стимулированы, а в 2016 году отмечает рост почти в 3 раза фондов дивидендных выплат и фонда материального стимулирования сотрудников организации, что положительно отражается на дальнейшей деятельности компании.

3.3 Разработка мероприятий по повышению эффективности управления прибылью от продаж ООО «Мегалит»


В результате можно сделать вывод, на основании рассматриваемого в первом пункте данной главы списке показателей оценки деятельности компании с целью определения потребности в формировании капитала для покрытия выплаты материального стимулирования сотрудников и выплаты дивидендов в случае снижения итогов деятельности компании по независящим от сотрудников причинам, что в настоящее время в компании отсутствуют риски снижения доходности компании и отсутствия доходов учредителей компании и материального поощрения сотрудников организации.

Но все же не стоит забывать, что ситуация на рынке может кардинально измениться в короткие сроки. В виду этого, компании необходимо пересмотреть распределение денежных средств, с целью формирования резервного фонда на покрытие расходов компании на материальное стимулирование и выплату дивидендов.

Данный фонд позволит, в случае отсутствия прибыли или ее снижения, совершить выплаты стимулирующего характера для сотрудников компании, а также владельцам компании.

С точки зрения оптимальности и с учетом того, что компания выплачивает доходность не только владельцам компании, но и сотрудникам ООО «Мегалит» размер отчислений в данный фонд должны составлять 10% от размера чистой прибыли компании.

Данный фонд будет формироваться за счет снижения остальных показателей компании.

Рассмотрим мероприятия, направленные на совершенствования учета налога на прибыль компании. К данному совершенствованию станет подача документов для обеспечения осуществления налогового учета по упрощенной системе налогообложения.

Прежде всего, оптимизировать налоговые платежи и убытки можно с помощью формирования различного рода резервов. В Налоговом кодексе РФ предусмотрен целый ряд резервов, которые возможно использовать с целью оптимизации расходов. Это резервы:

·        по сомнительным долгам (ст. 266 НК РФ);

·        на ремонт основных средств (ст. 324 НК РФ);

·        на предстоящие отпуска (ст. 324.1 НК РФ);

·        на гарантийный ремонт (ст. 267 НК РФ);

·        на предстоящие расходы, направляемые на цели, обеспечивающие социальную защиту инвалидов (ст. 267.1 НК РФ).

Кроме того, можно оптимизировать налогообложение за счет контроля за нормируемыми расходами. Все сверхнормативные расходы могут быть произведены только за счет чистой прибыли, в этой связи их важно учитывать только в рамках нормы.

В Налоговом кодексе РФ предусмотрен целый ряд расходов, которые не учитываются при налогообложении (ст. 270 НК РФ). При определении налоговой базы не учитываются расходы в виде:

·        сумм начисленных налогоплательщиком дивидендов и других сумм прибыли после налогообложения;

·        пеней, штрафов и иных санкций, перечисляемых в бюджет;

·        взноса в уставный (складочный) капитал, вклада в простое товарищество, в инвестиционное товарищество;

·        расходов на приобретение и (или) создание амортизируемого имущества, достройку, дооборудование, реконструкцию, модернизацию, техническое перевооружение объектов основных средств;

·        взносов на добровольное страхование;

·        взносов на негосударственное пенсионное обеспечение.

Поскольку перечень неучитываемых расходов четко определен, необходимо составить смету и по возможности сократить данные расходы или оформлять их так, чтобы они подпадали под другие положения НК РФ.

Чтобы уменьшить сумму налога на прибыль, нужно увеличить материальные расходы. Так, если банк приобретает что-либо, например канцтовары, самостоятельно, то сэкономить не получится. А вот если закупками занимается иная организация (хотя составить ее штат могут те же самые сотрудники, которые делали это в банке), то возможно увеличить расходы. Получается, что деньги экономятся путем перекладывания "с места на место" в одной организации.

Посреднические договоры можно заключить:

·        на выполнение ряда бухгалтерских функций;

·        на выполнение ряда юридических функций;

·        на приобретение канцтоваров;

·        на проведение ремонта зданий и сооружений;

·        на выполнение иных функций.

В соответствии с п. 1 ст. 252 НК РФ расходами признаются обоснованные и документально подтвержденные затраты, осуществленные (понесенные) налогоплательщиком и связанные с деятельностью, направленной на получение прибыли. Учитывая позицию налоговых органов, а также арбитражную практику, организация в целях исчисления налога на прибыль может признать затраты на привлечение стороннего персонала, если они отвечают условию экономической обоснованности и документально подтверждены.

В качестве оптимизации расходов предприятия на обеспечение деятельности и себестоимость продукции. Для этого необходимо разработать программу отбора поставщиков, что позволит снизить расходы на закупку продукции, а также оптимизировать процесс поставок, что позволит сократить расходы на хранение продукции.

Выбор поставщиков в работе любого предприятия является серьезным вопросом, так как качество поставок оказывает воздействие на непосредственный процесс работы организации и действующие на предприятии производственные циклы. Качество производимой продукции и, как следствие, конкурентоспособность организации зависит от качества работы поставщиков компании.

Показатели качества услуг в обязательном порядке должны обеспечивать соответствие качества услуг зарубежному опыту, повышение качества, характеристику свойств на стадиях жизненного цикла услуги. Согласно национальному стандарту все показатели делятся на несколько групп.

Первая группа - показатели назначения. К ним относятся показатели совместимости, применения и предприятия (например, среднее время ожидания обслуживания заказчика, материальная и техническая база).

Втора группа - показатели безопасности. Например, радиационная безопасность, безопасность для жизни или окружающей среды, взрывобезопасность и т.п.

Третья группа - показатели надежности. Это безотказность, надежность результата, сохранность, долговечность, стойкость к внешним факторам. И, наконец, в четвертую группу входят показатели профессионального уровня сотрудников, а именно уровень подготовки, знания и навыки, соблюдение норм, прописанных в документах, доброжелательность и внимательность к заказчикам и др. Все эти и другие показатели могут быть классифицированны иначе, по другим критериям: по способу выражения, по стадии определения, по свойствам.

В качестве оценки потенциальных поставщиков можно использовать несколько подходов. К таким подходам можно отнести:

·        количественный подход оценки;

·        качественный подход оценки;

·        смешанный подход оценки.

Количественная оценка потенциальных поставщиков состоит в основном в оценке следующих факторов:

·        стоимости ее продукции,

·        дисконтная программа поставщика.

Оценивая данные критерии, компания может в результате сделать выбор, с какой именно организацией ей осуществлять работу.

К качественным характеристикам относятся следующие факторы:

·        качество поставляемой продукции;

·        число задержек при поставках продукции.

При проведении расчета мы умножаем проставленные нами оценки для каждого из поставщиков на вес коэффициента и суммируем полученные значения по каждому из вариантов. В результате получается суммарная взвешенная оценка качества работы поставщика, которая и используется ля дальнейшего выбора компании.

В результате тот поставщик, который в итоге получит наибольшую оценку и будет, с точки зрения качественной оценки выбора поставщика, наиболее привлекательным для дальнейшего сотрудничества.

Смешанный способ сравнения поставщиков для предприятия является наиболее эффективным, так как он позволяет оценить как качественные, так и количественные критерии.

Для выбора итогового результата, в случае если итог получился разным, по качественным критериям приемлемым получился один поставщик, а по количественным другой, оптимально применить взаимосвязанный метод смешанной оценки привлекательности поставщика для компании.

Так как с точки зрения снижения риска срыва поставок более приоритетным будет сотрудничество с несколькими поставщиками, необходимо при проведении анализа привлекательности поставщиков компании производить оценку минимум 8-10 предприятий, что позволит в результате получить тройку лидеров, с которыми организация и продолжит сотрудничество.

Также при проведении оценки стоит разделить поставщиков на группы по видам поставляемых товаров, если они имеют различный приоритет при производстве продукции. Это позволит сделать выбор поставщика по каждому виду продукции, что позволит снизить расходы на продукцию, а также выбрать продукции высшего качества, так как не исключена ситуация, когда компания поставляет различные виды сырья и материалов разного качества и по разной цене в сравнении с конкурентами.

В процессе работы с поставщиками, не дожидаясь наступления критической ситуации, в случае возникновения конфликтов, необходимо регулярно, примерно один раз в год, а при наличии небольших инцидентов, раз в полгода или квартал, проводит оценку поставщиков, с которыми работает компания, и потенциальных поставщиков организации.

В процессе такого повторного анализа производится учет изменения приоритетов или критериев оценки поставщиков, что может быть вызвано с изменением системы производства продукции, расширением предприятия, а также изменения положения компании и стратегических целей организации.

При наступлении момента перемен в компании, помимо изменения процессов производства и управления организацией в обязательном порядке необходимо будет пересмотреть политику работы с поставщиками, так как в результате перемен могут измениться объемы поставок продукции, сроки поставок продукции, а также требования к качеству поставляемой продукции и цене, которую компания готова платить за данную продукцию.

В случае если организация не хочет или не имеет возможности самостоятельно производить оценку поставщиков или разрабатывать критерии оценки поставщиков она может воспользоваться стандартами оценки поставщиков или же обратиться к сторонней организации, которая проведет оценку поставщиков, представленных в отрасли, в которой работает данная организация и на основании оценки имеющихся компаний и стратегических целей компании предоставит отчет наиболее подходящих для компаний поставщиков.

Необходимо отдельно отметить следующий момент, что качество работы поставщика и поставляемой продукции не имеет всегда абсолютной и объективной оценки. Применяемые для оценки качественные показатели по своей сути относительны и присутствуют в употреблении в виде рейтинговых оценок, проставленных на основании субъективного мнения человека, проводящего оценку. Также качественные оценки могут применяться как оценки несоответствий, при наличии четкого критерия сравнения, а также степени соответствия общепринятым стандартам работы и поставок.

Основные показатели качества продукции - безопасность, долговечность, надежность, транспортабельность и другие. В условиях современного рынка качество продукции оценивается на основе показателей, которые отражают конкурентоспособность продукции, как на внутреннем, так и на внешнем рынке.

Показатели качества продукции имеют разную классификацию по разным признакам. Так по количеству свойств, которые они отражают, бывают единичные показатели, комплексные и интегральные.

По стадиям определения продукции в настоящее время выделяют такие показатели, как производственные, проектные, прогнозируемые и эксплуатационные.

Показатели качества продукции используются в зависимости от конкретных потребностей. Они должны являться определяющими для той или иной отрасли. Допустим, если целью является безопасность эксплуатации, то используется такой показатель, как безотказность.

Качество является непостоянной величиной, которая зависит от дисциплины труда, квалификационного уровня работников, а также уровня применяемой технологии и техники. Показатели качества продукции бывают частными и обобщающими. Последние показатели качества продукции характеризуют ее качество независимо от назначения и вида. А вот частные показатели продукции характеризуют потребительские и технические ее свойства предприятий разных экономических отраслей.

На предприятиях создаются, а потом внедряются системы качества, в основном, как средство, которое призвано обеспечивать проведение соответствующей политики в области достижения стратегических целей и качества. Качество - это также степень, которая является пределом для того, чтобы совокупность своих собственных характеристик удовлетворяла требованиям. Характеристикой является отличительная особенность продукции, которая может быть количественной и качественной, присвоенной и собственной.

Для проведения более полной оценки поставщика, для определения эффективности работы с ним можно провести несколько видов оценки:

.        В первую очередь оценить результаты работы с поставщиков на основании имеющегося у компании опыта. Данный способ возможен только в случае оценки поставщика в процессе работы с ним или при повторной работе с поставщиком.

.        Оценка деятельности поставщика им самим. При этом поставщик проводит оценку по критериям, которые сформулирована компания. Минус данной оценки в том, что компания узнает, что с ней планируют работать и может изменить и завысить некоторые показатели с целью получения договора.

.        Оценка качества материала, из которого производится продукция предприятия со стороны покупателей. Оценка может быть в этом случае как объективной, так и субъективной, если компания заказчик планирует получить с данной оценки какую-либо выгоду (например, когда компания является серединным звеном в производстве продукции из сырья принадлежащей дочерней компании заказчика, т.е. поставщик и заказчик заинтересованы в работе друг друга).

.        Независимая оценка является наиболее адекватной оценкой и дает возможность составить полную картину о поставщиках. Минусом данной оценки являются достаточные затраты на проведения исследования и оценки со стороны компании в отношении сторонних организаций, специализирующихся на данной оценке.

Управление себестоимостью продаж является важным процессом менеджмента. На него оказывают влияние такие факторы, как структура выпуска продукции, объем производства, распределение затрат, учет расходов, качество выпускаемого товара и так далее.

Этот показатель позволяет выявить возможности для повышения эффективности применения трудовых, материальных и денежных ресурсов в период производства, снабжения, а также сбыта продукции. Управление и анализ этого процесса состоит из следующих этапов: планирование затрат; контроль затрат.

Так как себестоимость продаж является важным микро- и макропоказателем, для его расчета экономисты берут во внимание все затраты фирмы. Ведь только минимальные затраты и максимальная выручка обеспечат компанию высоким показателем чистой прибыли, следовательно, сделают предприятие рентабельным.

Введение системы оценки поставщиков и системы контроля за расходам организации позволит повысить прибыль от продаж компании за счет снижения расходов, не повышая при этом цены на производимую и поставляемую продукцию организации, что увеличит маржинальную прибыль организации, но при этом сохранит отношение клиентов к компании.

При этом снижение себестоимости позволит проводить более гибкую политику реализации продукции компании, за счет получение финансового запаса на снижение цен с целью увеличения торгового оборота организации.

Таблица 3.8. Прогнозные результаты деятельности

Показатель

Сумма

Отклонение


2016

План

Прогнозный год

от 2016 г.

от плана

Товарооборот

98952

100000

98952

0,00%

-1,05%

Реализованная торговая наценка

48652

50000

48652

0,00%

-2,70%

Уровень реализованной торговой наценки

49,17%

50,00%

49,17%

0,00%

-1,67%

Издержки обращения

97583

70000

87824,7

-10,00%

25,46%

Уровень издержек обращения

98,62%

70,00%

88,75%

-10,00%

26,79%

Прибыль от продаж товаров

1369

7805

11127,3

712,80%

42,57%

Рентабельность торговой деятельности

1,38%

7,81%

11,25%

712,80%

44,08%

Внереализационные доходы

0

20

0

0,00%

-100,00%

Внереализационные расходы

18

20

18

0,00%

-10,00%

Прибыль отчетного года до налогообложения

1156

7805

11109,3

861,01%

42,34%

Рентабельность торгового предприятия

1,17%

7,81%

11,23%

861,01%

43,84%


В результате работы мы можем сделать вывод, что компания может осуществить оценку потенциальных поставщиков несколькими способами. Выбор способа будет зависеть от средств компании, наличии специалистов в организации и времени для проведения оценки.

В результате себестоимость продукции сократится на 10%.

В результате мы видим, что себестоимость продукции будут превышать плановые только на 26,79%. При этом рост чистой прибыли составил 42,34% от планового периода.

Это говорит о том, что предложенные мероприятия являются оптимальными.

Заключение

В результате выполнения работы были получены следующие результаты:

. По видам хозяйственной работы согласно с группировкой работы, предложенной МСФО, выделяют: прибыль от основной деятельности; прибыль от инвестиционной деятельности; прибыль от финансовой деятельности. Эта классификация видов прибыли дозволяет разграничить долговременный, кратковременный и текущий периоды получения экономических итогов, что имеет великое значение для управления прибылью.

. Отличительные черты распределения прибыли компании находятся в зависимости от хозяйственно-правовой формы компании и от формы принадлежности. Совокупным в механизме распределения прибыли будет то, что предприятие из прибыли уплачивает налоги на прибыль. Отличия содержатся в том, как распределяется прибыль, остающаяся в управлении компании, потому что порядок распределения данной доли прибыли устанавливается владельцем.

. Главными элементами управления экономическими итогами считаются моделирование и планирование прибыли. Союзы потребительских обществ, для эффективного исполнения управленческих функций, разрабатывают мониторинги и программы социально-экономического развития на долговременный, среднесрочный и текущий периоды. Потребительские сообщества и прочие хозяйствующие субъекты прогнозируют собственные денежные итоги на перспективу, а для своевременного управления они составляют текущие планы прибыли (на год и кварталы).

. Компания ООО «Мегалит» является Обществом с ограниченной ответственностью и действует на основании Устава организации. Целью деятельности организации является получение прибыли.

. По сравнению с 2015 годом в 2016 году сократилась как выручка от продаж, так и расходы по обычным видам деятельности (на -21460 и -17741 тыс. руб. соответственно). Причем в процентном отношении изменение выручки (-17,82%) опережает изменение расходов (-19,05%). Убыток от прочих операций в течение анализируемого периода составил 18 тыс. руб., что на 19 тыс. руб. (5,26%) меньше, чем убыток за аналогичный период прошлого года.

. В 2015 году товарооборот был ниже планируемого, при этом товарная наценка оказалась ниже плана проекта на 2,7%. При этом издержки обращения компании оказались выше запланированных на 39,4%. Также можно отметить снижение рентабельности торгового предприятия относительно плана, рост уровня издержек товарообращения и снижение уровня товарной наценки. Товарооборот предприятия сократился в 2016 году по сравнению с 2015 годом на 21460 тыс. рублей за счет сокращения поступления товаров в магазине (-20460 тыс. рублей), роста прочего выбытия товара на 3000 тыс. рублей и роста остатков товаров на конец года на 3000 тыс. рублей.

. Недостатком применения поступающих в предприятие товарных ресурсов считается их неполное вовлечение в товарооборот, что явилось следствием завоза на склад продуктов, имеющих высокую стоимость, что снижало спрос потребителей на них, нарушением ритмичности отгрузки продуктов поставщиками, связанными с компанией договорными обязательствами.

. При осуществлении распределения прибыли в компании ООО «Мегалит» и формирования основных фондов использования прибыли, происходит в первую очередь оценка среды, в которой действует компания, и применяется решение о дальнейшей стратегии компании на следующий отчетный период.

. Основным из мероприятий по совершенствованию дивидендной политики организаций становится формирования капитала с целью обеспечения резерва по выплатам дивидендов и доходов собственникам компаний при снижении доходности организации в случае расширения деятельности производства или реорганизации предприятия.

. В качестве оптимизации расходов предприятия на обеспечение деятельности и себестоимость продукции. Для этого необходимо разработать программу отбора поставщиков, что позволит снизить расходы на закупку продукции, а также оптимизировать процесс поставок, что позволит сократить расходы на хранение продукции.

. Компания может осуществить оценку потенциальных поставщиков несколькими способами. Выбор способа будет зависеть от средств компании, наличии специалистов в организации и времени для проведения оценки. В результате себестоимость продукции сократится на 10%.

. Себестоимость продукции будут превышать плановые только на 26,79%. При этом рост чистой прибыли составил 42,34% от планового периода. Это говорит о том, что предложенные мероприятия являются оптимальными.

Список литературы

1.       "Налоговый кодекс Российской Федерации (часть первая)" от 31.07.1998 N 146-ФЗ // Режим доступа - Официальный сайт Констультант-Плюс http://www.consultant.ru/.(дата обращения 11.03.2017)

.        "Налоговый кодекс Российской Федерации (часть вторая)" от 05.08.2000 N 117-ФЗ // Режим доступа - Официальный сайт Констультант-Плюс http://www.consultant.ru/.(дата обращения 11.03.2017)

.        Федеральный закон «О бухгалтерском учете» от 06.12.2011 N 402-ФЗ// Режим доступа - Официальный сайт Констультант-Плюс http://www.consultant.ru/.(дата обращения 11.03.2017)

.        Приказ Минфина России от 06.05.1999 N 33н "Об утверждении Положения по бухгалтерскому учету "Расходы организации" ПБУ 10/99" // Режим доступа - Официальный сайт Констультант-Плюс http://www.consultant.ru/.(дата обращения 11.03.2017)

.        Приказ Минфина РФ от 06.07.1999 N 43н "Об утверждении Положения по бухгалтерскому учету "Бухгалтерская отчетность организации" (ПБУ 4/99)" // Режим доступа - Официальный сайт Констультант-Плюс http://www.consultant.ru/.(дата обращения 11.03.2017)

.        Приказ Минфина России от 19.11.2002 N 114н "Об утверждении Положения по бухгалтерскому учету "Учет расчетов по налогу на прибыль организаций" ПБУ 18/02"// Режим доступа - Официальный сайт Констультант-Плюс http://www.consultant.ru/.(дата обращения 11.03.2017)

.        Распоряжение Правительства РФ от 29 мая 2006 г. N 774-р "О формировании позиции акционера - Российской Федерации в акционерных обществах, акции которых находятся в федеральной собственности" // Режим доступа - Официальный сайт Констультант-Плюс http://www.consultant.ru/.(дата обращения 11.03.2017)

.        Распоряжение ФКЦБ РФ от 4 апреля 2002 г. N 421/р "О рекомендации к применению Кодекса корпоративного поведения" // Режим доступа - Официальный сайт Констультант-Плюс http://www.consultant.ru/.(дата обращения 11.03.2017)

.        Альбеков А.У., Согомонян С.А.. Экономика коммерческого предприятия. Серия «Учебники, учебные пособия». - Ростов н/Д: Феникс, 2015. - 412 c.

.        Анализ и диагностика финансово - хозяйственной деятельности предприятия. - Т.Б. Бердникова - М: Инфра, 2014. - 395 c.

11.     Артеменко В.Г., Остапова В.В. Анализ финансовой отчетности: учебное пособие / В.Г. Артеменко, В.В. Остапова- М.: Омега-Л, 2015. - 436 с.

.        Арутюнов Ю.А. Финансовый менеджмент / Ю.А. Арутюнов. - М.: КноРус, 2014. - 165с.

.        Астахов В.П. Бухгалтерский учет внешнеэкономической деятельности. - М.: Изд-во «Феникс», 2015. - 512 с.

14.     Байнев В.Ф. Экономика предприятия и организация производства: Учеб. пособие. -Мн.: БГУ, 2013. - 394 c.

.        Бакадоров В. Л. , Алексеев П. Д. Финансово-экономическое состояние предприятия. Практическое пособие. - М. : Издательство“ПРИОР”, 2014. - 295 с.

.        Баканов М. И. Анализ хозяйственной деятельности в торговле. - М. : Экономика, 2014. - 341 с.

17.     Безруких П.С,. Кондраков Н.П и др /Бухгалтерский учет.; Под ред..П.С. Безруких. - М.: «Бухгалтерский учет», 2012. - 590 с.

18.     Белоусова Е.А., Валевич Р.П., Давыдова Г.А., и др. Экономика предприятий торговли -Мн.: БГЭУ, 2013. - 714 с.

.        Ворот И. В. Экономика фирмы. - М. : Высшая школа, 2015. - 426 с.

.        Гиляровская Л. Т. Комплексный экономический анализ хозяйственной деятельности. Изд. «Проспект», 2014. - 366 с.

.        Горфинкель В. Я. Экономика организации, М.: ЮНИТИ-ДАНА, 2016. - 451 с.

.        Горфинкель В.Я., Швандар В.А.Экономика предприятия, ред. - ЮНИТИ, 2015. - 297 с.

.        Карлик А.Е., Добрин Г.Н., Белов А.М. Экономика организации (предприятия). Практикум., - Инфра-М, 2012. - 365 с.

.        Ковалева А. М. Финансы фирмы. - М.: ИНФРА - М, 2012. - 416 с.

.        Ковалева А. М. Финансовый анализ - М. : Финансы и статистика, 2013. - 451 с.

.        Кравченко Л. И. Анализ хозяйственной деятельности в торговле. Учебник. Мн. : Вышейшая школа, 2014. - 345 с.

.        Крейнина М. Н. Анализ финансового состояния и инвестиционной привлекательности акционерных обществ в промышленности, строительстве, торговле- М. : Экономика, 2012. - 267 с.

.        Миляков Н. В. Налоги и налогообложение: Курс лекций. - М. : ИНФРА-М, 2014. - 547 с.

.        Николаева О., Шишкова Т. Управленческий учет: учебное пособие. Изд-во «УРСС», 2013. - 434 с.

.        Раицкий К.А. Экономика предприятия, Издательско - торговая корпорация «Дашков и К», 2016. - 684 с.

.        Савицкая Г. В. Анализ хозяйственной деятельности предприятия: 2-е изд. , перераб. и доп. - Мн. : ИП Экоперспектива, 2013. - 415 с.

.        Сафронов Н.А. Экономика организации (предприятия). - Экономистъ, 2012. - 297 с.

.        Торговое дело: экономика, маркетинг, организация: Учебник. / под ред. Л. А. Брагина и Т. П. Данько. - М. : ИНФРА-М, 2014. - 451 с.

.        Уткин Э. Финансовый менеджмент. Учебник для вузов. - М. : Издательство “Зерцало”, 2016. - 621 с.

.        Финансы предприятий: Учебник/ Н.В. Колчина, Г. Б. Поляк, Л. П. Павлова и др.; Под ред. Проф. Н. В. Колчиной. - М.: Финансы, ЮНИТИ, 2015. - 384 с.

.        Шеремет А. Д. Комплексный анализ хозяйственной деятельности. - М.: ИНФРА - , 2014. - 265 с.

.        Экономика и организация деятельности торгового предприятия: Учебное пособие / Под общ. ред. А. Н. Соломатина. - М. : ИНФРА-М, 2014. - 283 с.

.        Экономика предприятия. / Под ред. А.И. Ильина. -М.: Новое знание, 2016. - 317 с.

.        Экономика предприятия и сферы услуг. Учебное пособие под редакцией профессора Аванесова Ю. А. - М. : Экономика 2012. - 456 с.

.        Экономика торгового предприятия. Учебник / под ред. профессора Гребнева А. И. М. : Экономика, 2015. - 296 с.

.        Алексеев В. М., Алексеева М. С. Управление прибылью предприятия: основные задачи // Молодой ученый. - 2016. - №23. - С. 198-200

.        Белонву Ф.Ч. Развитие инноваций в управлении прибылью предприятий // Материалы Международной научно-практической конференции. - 2015. - С. 305-308.

.        Демчук О. В., Арефьева С. Г. Прибыль и рентабельность предприятия: сущность, показатели и пути повышения // Проблемы экономики и менеджмента. - 2015. - № 8 (48). - С. 6-9.

.        Ежков И.А., Степанова М.Н. Управление доходами и прибылью на предприятии // Современное бизнес-пространство: актуальные проблемы и перспективы. - 2015. - № 1 (4). - С. 173-175.

.        Еланцев С. В. Управление доходами, расходами и прибыль корпорации // Вестник Шадринского государственного педагогического университета. - 2015. - № 1 (25). - С. 103-108.

.        Мингалиев К. Н., Булава И. В. Финансовый менеджмент: Практикум. - М.: Финансовая академия при Правительстве Российской Федерации, 2012. - 140 с.

.        Мироседи С. А., Мироседи Т. Г., Веремеева Ю. С. Факторы и резервы увеличения прибыли предприятия // Символ науки. - 2016. - № 5. - С. 161-165.

.        Наумкина А. Н. Актуальные проблемы учета и определения финансовых результатов деятельности предприятия / А. Н. Наумкина, В. П. Шегурова // Молодой ученый. - 2014. - № 2. - С. 514-517

.        Орехов Г.С., Малютина Э.А. Методы управления прибылью как главной цели финансового управления предприятием // Экономика и социум. - 2015. - № 2-5. - С. 859-862.

.        Останкова С.О. Системный подход к управлению прибылью на предприятии // Экономинфо. - 2014. - № 21. - С. 53-55.

.        Садрисламова А.Р. Управление прибылью в системе антикризисного управления предприятием // Экономика и социум. - 2015. - № 2-4. - С. 137-139.

.        Хайдукова Д. А. Прибыль предприятия: экономическая сущность, виды, методы анализа // Вопросы экономики и управления. - 2016. - №5. - С. 175-179

Похожие работы на - Анализ системы управления прибылью от продаж в компании ООО 'Мегалит'

 

Не нашли материал для своей работы?
Поможем написать уникальную работу
Без плагиата!
Без нейросетей!