Электрооборудование и электроснабжение участка отвала РУ 'Ураласбест'

  • Вид работы:
    Дипломная (ВКР)
  • Предмет:
    Физика
  • Язык:
    Русский
    ,
    Формат файла:
    MS Word
    560,08 Кб
  • Опубликовано:
    2017-06-07
Вы можете узнать стоимость помощи в написании студенческой работы.
Помощь в написании работы, которую точно примут!

Электрооборудование и электроснабжение участка отвала РУ 'Ураласбест'

Министерство общего и профессионального образования Свердловской области

ГАПОУ СО «Асбестовский политехникум»










ПОЯСНИТЕЛЬНАЯ ЗАПИСКА

Специальность 13.02.11 «Техническая эксплуатация и обслуживание электрического и электромеханического оборудования»

Электрооборудование и электроснабжение участка отвала РУ «Ураласбест»

Введение

Тема дипломного проекта: Электрооборудование и электроснабжение участка отвала РУ «Ураласбест»

Целью дипломного проекта является:

•        Изучение литературы по электроснабжению отвала

) Изучение схемы управления главными электроприводами экскаватора ЭКГ-8И, выполненной по системе Г-Д с СМУ.

) Поиск информации по сети интернет о различных схемах электроснабжения и электрооборудования участка отвала с нагрузкой три экскаватора ЭКГ-8И и два экскаватора ЭШ 10/70 и о различных схемах управления главными электроприводами экскаватора ЭКГ-8И, выполненной по системе Г-Д с СМУ.

) Изучить предъявляемые технические требования к коммутационной аппаратуре и аппаратуре защиты по требованию уровня надежности электроснабжения данных потребителей.

Задачи моего проекта:

Научиться

•        Выбирать системы электроснабжения;

•        Определению мощности и выбора количества и типа трансформатора;

•        Расчету распределительных воздушных и кабельных линий, шинопровода;

•        Выбору переключательных пунктов для экскаватора ;

•        Расчету освещения отвала. Выбору типа и числа светильников.

1. ОБЩАЯ ЧАСТЬ

1.1 Общие сведения о предприятии

Баженовское месторождение хризотил - асбеста является богатейшим в мире по запасам, уникальным по широте набора волокон по длине и прочности, безвредных для здоровья волокон крокодолита, тремолита.

Месторождение было открыто в 1885 году землемером-топографом А.П. Ладыженским в 60 километрах к северо-востоку от города Екатеринбурга. 20 июня 1889 года горный департамент дал разрешение на добычу асбеста и в том же году были добыты первые 900 пудов сортового асбеста. В настоящее время месторождение разрабатывается открытым способом комбинатом ОАО «Ураласбест» в соответствии с выданной лицензией от 25.04.2008 года на право пользования недрами сроком до 2022 года.

Пересчёт запасов асбеста проводился несколько раз, а в 1980-1984 годах Баженовской геологоразведочной партией была проведена детальная разведка в пределах проектных контуров карьеров комбината и произведён четвёртый генеральный пересчёт запасов асбеста.

Утверждённые запасы в объёме 69502 тыс.тонн (категории В+С) обеспечивают работу комбината не менее чем на 100 лет.

В 70-80 годы комбинат производил более 1 млн. тонн в год асбеста, а в связи с сильнейшей антиасбестовой компанией, проводимой странами запада, а также спадами экономики из-за мировых кризисов в настоящее время объёмы производства и добычи руды сократились в 3 раза, а объёмы горно-подготовительных работ более чем в 4 раза. Тем не менее, комбинат продолжает успешно работать, уделяя большое внимание качеству своей основной продукции.

В 1996 году на комбинате внедрена Система обеспечения качества по версии международного стандарта ИСО 9002, в 2004 году внедрена более современная Система менеджмента качества по версии международного стандарта 9001. Большое внимание на предприятии уделяется вопросам экологии, в 2004 году на комбинате внедрена Система управления окружающей средой (СУОС) в соответствии с требованиями международного стандарта ИСО 14001.

Кроме хризотил - асбеста комбинат производит большое количество нерудных строительных материалов: песок, различные смеси, щебень фракции 5-10мм, 5-20мм, 20-40 мм, 40-80мм.

Сегодня ОАО «Ураласбест» взяло курс на диверсификацию производства.

В 2010 году на предприятии построен и запущен в эксплуатацию завод по производству теплоизоляционных материалов (завод ТИМ), который явился необходимой и весомой поддержкой финансового состояния ОАО «Ураласбест». Сырьём для производства теплоизоляции является порода габбро, добываемая в карьерах комбината. Для увеличения объёма теплоизоляционных материалов в начале 2014 года запущена вторая линия завода ТИМ.

Кроме этого в 2014 году дочернее предприятие «Стилобит» начало выпуск ещё одного вида новой продукции - стабилизирующей добавки для щебёночно-матичного асфальтобетона, которая тоже пользуется большим спросом на рынке.

На сегодняшний день в составе ОАО «Ураласбест» 9 структурных подразделений: управление, рудоуправление, асбестообогатительная фабрика, управление железнодорожного транспорта, автотранспортное предприятие, предприятие «Промтехвзрыв», центральная производственная лаборатория, центр АСУ, завод ТИМ. Численность работающих на предприятии составляет около 6500 человек.

Кроме этого есть и дочерние предприятия- ООО «Асбестовский ремонтно-машиностроительный завод», ООО «Уральский завод по ремонту электрических машин», ООО «Энергоуправление», ООО «Уралтехносервис», ЗАО «Водоканал», ООО «Экопромтекстиль», ООО «Мастер», ООО «ТООП»,

ООО «Управление здравоохранения «МСЧ», ООО «Санаторий -профилакторий «Горный Лён», ООО «Стоматологическая поликлиника», ЗАО «УралАС», ООО «Стилобит».

Таблица 1- Показатели производства «Ураласбест»

Наименование показателей

2016 год ожидаемые тыс.тонн

2017 год план тыс.тонн

Горная масса

26185

29000

Руда

10880

12115

Горноподготовительные работы

15305

16885

Автоперевозки в карьере

27155

29000

кабельный электропривод экскаватор высоковольтный

2. ТЕХНОЛОГИЧЕСКАЯ ЧАСТЬ

.1 Выбор горнотранспортного оборудования отвала

Современный отвал представляет собой предприятие с высоким уровнем механизации производственных процессов, осуществляемое на базе электрифицированного оборудования.

На проектируемом участке отвала эксплуатируются экскаваторы ЭКГ-8И (4 шт.) , ЭШ 10/70 (5 шт.)

Расчет производительности отвала в год

Эксплуатационная производительность одного экскаватора:

коэффициент наполнения ковша, =0,65;

время цикла экскаватора, =26с;

коэффициент использования экскаватора во времени, =0,68;

коэффициент разрыхления пород, =1,43.

Годовая производительность одного экскаватора (Пгод, тонн):

Пгод=Пэксп

где С- занятость на основной работе в год, С=6120 ч, 365дней в году;плотность горной массы, y= 2,5 т/м3.

Годовая производительность отвала (Qгод, млн. тонн):

коэффициент списочного состава, учитывающий машины, находящиеся в ремонте ( в резерве), =1,2.

2.2 Электроснабжение

Электроснабжение карьера имеет ряд особенностей, обусловленных технологией ведения работ и условия эксплуатации электрооборудования и электросетей.

К ним относятся: работы на открытом воздухе, значительная площадь, рассредоточенность оборудования по всей территории, применение мощных электрифицированных машин и комплексов, сезонность нагрузки.

Электрооборудование и электросети на отвалах работают круглый год на открытом воздухе и подвергаются воздействию атмосферных осадков, резких колебаний температуры, запыленности.

Для распределения электроэнергии между отдельными электроустановками сооружают главные понизительные подстанции.

На ГПП отвала, напряжения понижается до величины, соответствующей номинальному напряжению потребителей, и распределяется между ними.

Выбор схемы электроснабжения и места расположения подстанции

Высокие требования к системе электроснабжения участка отвала могут быть обеспечены рациональным построением схемы электроснабжения с применением электрооборудования, обладающего устойчивостью к работе в условиях открытых горных работ.

Важнейшим требованием при построении схемы распределительных сетей отвала является поддержание номинальных значений напряжений на клеммах электрооборудования отвала.

В зависимости от расположения воздушных линий электропередач относительно фронта горных работ схемы электроснабжения подразделяются на продольные, поперечные и комбинированные.

В продольной схеме сетей воздушных и кабельных линий электропередач прокладка трассы может осуществляться на поверхности отвала.

При применении поперечной схемы по периметру отвала прокладываются воздушные линии электропередач, к которым через переключательные пункты присоединяются распределительные линии.

Вывод: продольная схема электроснабжения более удобна. Поперечная схема мешала бы прокладке контактной сети при железнодорожной откатке.

Выбор системы электроснабжения

Для выбора системы электроснабжения необходимо знать число экваторов, длину участка ведения горных работ.

В общем числе электроприемников на отвале имеются потребители первой и второй категории.

Все остальное горнотранспортное оборудование, вспомогательные цеха и службы относятся к потребителям третей категории, перерыв в электроснабжении которых допускается на время, необходимое для ремонта или замену оборудования.

Основным требованием к системе является обязательное устройство релейной защиты.

Различают следующие системы электроснабжения:

•        Фронтально-продольная;

•        Поперечно-продольная;

•        Комбинированная.

Для проектируемого участка отвала выбираю фронтально продольную систему.

В настоящее время широкое применение получило электроснабжение с приближением высокого напряжения для уменьшения числа степеней трансформации.

На основе выше сказанного применяем двух трансформаторную подстанцию с двумя системами сборных шин.

Определение мощности и выбор количества и типа трансформаторов ГПП. Выбор установки для повышения коэффициента мощности

В процессе проектирования электрической части предприятия определяется мощность трансформатора, требуемая для обеспечения питания потребителей электрической энергией установленных на проектируемом объекте.

Выбор мощности на основании расчетных вариантов с учетом категории потребителя и электрической энергии удовлетворения требования обеспечения надежного электроснабжения.

Мощность трансформатора определяется по суммарной полной мощности установленного на предприятии электрооборудования.

Расчет электрических нагрузок будем вести методом коэффициента спроса. Составляем таблицу 2, в которую входят высоковольтные (ВС) и низковольтные (НС) потребители.

Определяем мощность трансформатора ГПП по высоковольтным потребителям.

Таблица 2 - Высоковольтные и низковольтные потребители

Наименование потребителей

Кол-во, шт.

Мощность установки

Расчетные коэффициенты

Расчетная мощность



PH , кВт

РУ, кВт

КС

cos φ

tg φ

РР=kcΣPH, кВт

Qp=Pptgφ, кВАр

S=

Электропотребители напряжением 6 кВ

Высоковольтные потребители

Экскаваторы на добыче: ЭКГ - 8И: Двигатели Трансформаторы ЭШ 10/70 Двигатели Трансформаторы

4

630

2520

0,49

0,8

-0,75

1234,8

-926,1

1543,5


4

100

400

0,49

0,7

1

196

196

277,18


5

1460

7300

0,49

0,8

0,75

3577

2682,8

4471,28


5

340

1700

0,49

0,8

1

833

833

1178,04

Итого по высоковольтным потребителям

18


11920




5840,8

2785,7

7470

Низковольтные потребители

Освещение


40


0,9

1

0

36

0

36

Итого по низковольтным потребителям







36


36

Итого

18


11920




5876,8

2785,7

7506


Выбираю два трансформатора ТМ-4000/35/6.

где ТМ - трансформатор масляный

-номинальная мощность ,КВА

- напряжение первичной обмотки трансформатора, кВ

- напряжение на вторичной обмотки трансформатора, кВ

Расчет средневзвешенного коэффициента мощности и выбор количества БСК

Определяем средневзвешенный коэффициент мощности cosφср.взв. по формуле


где P - общая активная мощность кВА;- общая реактивная мощность, кВАр.

Согласно правилам технической эксплуатации средневзвешенный коэффициент мощности должен быть cosφср.взв ≥ 0,95, следовательно, cosφср.взв=0,78 не удовлетворяет правилам. Для увеличения коэффициента мощности до 0,95 используется батарея статистических конденсаторов.

сosφ1=0,78=>tgφ1=0,80

сosφ2=0,95=>tgφ2=0,32

Определяем потребную мощность , кВАр батареи статических конденсаторов по формуле

Qск =Pp∙(tgφ1- tgφ2)

Где Pp - расчетная мощность, кВт;

tgφ1-tgφ2 - коэффициент реактивной мощности соответственно до и после компенсации.ск=5876,8·0,48=2820,864 кВАр.

Количество батарей статистических конденсаторов n определяем по формуле


где qск- мощность БСК; Qск= 2820,864 кВАр [2.421];

Up- рабочее напряжение, В;н- номинальное напряжение, В.

Принимаем конденсатор КСК2-У1-6-150 [2.421];

К - для повышения коэффициента мощности

С -синтетическая жидкость

-габариты корпуса (второй 380×120× 640 мм)

У1 -климатическое исполнение

Расчет кабельных линий

Производим выбор кабельных линий.

Для питания сетевого электродвигателя СДЭУМ2-14-29-6 экскаватора ЭКГ-8И мощностью P=630 кВт с коэффициентом мощности 0,9 и КПД двигателя 0,94 принимаем кабель типа КГЭ.

Определяем расчетный ток нагрузки на кабель по формуле

, А

где Р - мощность двигателя кВт;н - номинальное напряжение, на котором работает двигатель В;φрасч- коэффициент мощности двигателя;

 - КПД двигателя.

По длительному допустимому току нагрузки выбираем сечение жилы кабелярасч= 71,74 А< 235 А = Iдл.доп

Принимаем трех жильный кабель с сечением жилы 50 мм2 [3.162]

Проверяем выбранное сечение жилы кабеля по потере напряжения по формуле


где Iрасч- расчетный ток, А;- длина линии, м; 200

 - удельная проводимость материала (для меди 55);- сечение проводника, мм2;н- номинальное напряжение, В.

Выбранное сечение жилы кабеля по потере напряжения проходит.

Окончательно принимаем кабель типа КГЭ 3х50+1х16

Расчет сечения жил кабеля для остальных потребителей выбираем аналогично. Результаты выбора заносим в таблицу 3

Таблица 3 - Расчет сечения жил кабеля

Наименование потребителя

Ip, A

L кабеля, м

Марка кабеля

U, %

ЭКГ-8И (СДЭУМ2-14-29-6) 630 кВт

71,4

200

КГЭ 3х50+1х16

0,14

ЭШ 10/70 (ДСЭ 1460-6) 1460 кВт

166,3

200

КГЭ 3х50+1х16

0,31


Расчет воздушных линий от РПС до ГПП

Электроснабжение от РПС осуществляется двумя линиями 35 кВ.

По длительно допустимому току нагрузки выбираем сечение провода так, чтобы выполнялось условие:

≤ Iдл.доп.

р = 123,96 ≤ 142А

Выбираем провод марки АС-25 сечением 25 мм2 по таблице ПУЭ 1.3.29

Согласно ПУЭ, потери напряжения в линии меньше допустимого, т.е. U%доп≤5%, 0,5=5%.

Принимаем провод АС-25 длиной 4,5 км.

По экономической плотности тока принимаем провод марки АС-50.

Минимальное сечение проводов из условий механической прочности принимать согласно ПУЭ п.п. 2.5.77, согласно которому для двухцепных ВЛ напряжением 35кВ минимальное сечение составляет 120/19 мм2.

По механической прочности окончательно принимаем провод марки АС-120 длинной 5 км.

Расчет воздушных линий от ГПП до потребителей

Электроснабжение от ГПП осуществляется линией 6 кВ.

По длительно допустимому току нагрузки выбираем сечение провода так, чтобы выполнялось условие:

≤ Iдл.доп.

р = 723,12 ≤ 730А

Выбираем провод марки АС-330 сечением 330 мм2 по таблице ПУЭ 1.3.29

Минимальное сечение проводов из условий механической прочности принимать согласно ПУЭ п.п. 2.5.77, согласно которому для ВЛ напряжением 6кВ минимальное сечение составляет 70/11 мм2.

По механической прочности окончательно принимаем провод марки АС-330 длинной 5 км.

Расчет токов короткого замыкания.

Коротким замыканием (КЗ) называется нарушение нормальной работы электрической установки, вызванное замыканием фаз между собой, а в системах с изолированной нейтралью также замыкание фаз на землю. Такой режим является самым тяжелым для элементов системы. И именно по нему производят выбор и проверку электрооборудования отвала.

При коротких замыканиях токи в фазах увеличиваются, а напряжение снижается. Как правило, в месте К.З. возникает электрическая дуга, которая вместе с сопротивлением пути тока образует переходное сопротивление. Непосредственное К.З. без переходного сопротивления в месте повреждения называется металлическим К.З. Пренебрежение переходным сопротивлением значительно упрощает расчет и дает максимально возможное при одних и тех же исходных условиях значения тока К.З. для выбора аппаратуры необходим именно этот расчет.

При расчете токов К.З. примем следующие допущения: - не учитываются емкости, а следовательно и емкостные токи в кабельной линии; трехфазная цепь считается симметричной, сопротивления фаз равными друг другу; - отсутствует насыщение стали электрических машин - не учитываются токи намагничивания трансформаторов; - не учитывается сдвиг по фазе э.д.с. различных источников питания, входящих в расчетную схему; - не учитывается влияние регулирования коэффициента трансформации силовых трансформаторов на величину напряжения короткого замыкания (UКЗ %) этих трансформаторов;

не учитываются переходные сопротивления в месте короткого замыкания.

Указанные допущения приводят к незначительному преувеличению токов короткого замыкания (погрешность не превышает 10%, что допустимо).

Составляем схему для расчета токов коротких замыканий и определяем характерные точки по рисунку 1.

Рисунок 1 - Схема для расчета тока короткого замыкания

Определяем базисные величины:

Sб = 100 МВА

Uб1 = 35 кВб2 = 6 кВ

Сопротивление всех элементов схемы определяются в относительных и переводится в базисные величины.

Определяем сопротивление линии от районной подстанции до ГПП:=35 кВ, L=15км, марка провода АС-70.=0,445 Ом/км; х0=0,355 Ом/км.

Определяем сопротивление трансформатора ТМ-4000/35/6.

Для трансформаторов S> 1000 кВА относительное активное сопротивление не учитывается (r = 0).

Определяем сопротивление линии 6 кВ, длинна 1,5 км, r0=0,693 Ом/км; х0=0,355 Ом/км.

Кабель для экскаватора КГЭ 3/35=0,51 Ом/км; х0=0,079 Ом/км

Рассчитываем сопротивление синхронных двигателей экскаваторов.

Расчет токов короткого замыкания в точке К1

Ввиду большого расстояния от потребителя до точки КЗ1, подпиткой системы со стороны синхронных электродвигателей пренебрегаем.

Рисунок 2 - Эквивалентная схема замещения токов к.з. в точке К1

Активным сопротивлением системы пренебрегаем, а реактивное сопротивление принимаем 0,2.

Определяем результирующее сопротивление до точки КЗ1, как при последовательном соединении сопротивления.*б.рез.=0+0,055=0,055

х*б.рез.=0,2+0,44=0,64

Нельзя пренебречь активным сопротивлением.

Тогда принимаем полное результирующее сопротивление Z равное индуктивному.

Определяем ток КЗ в точке К1 в моменты времени:=0;0,2;. Так как мощность системы неизвестна, кривая тока систем незатухающая.

Определяем мощность КЗ в точке К1 в моменты времени: t=0;0,2;. Т.к мощность системы неизвестна и бесконечно велика, то:

=S0,2==·Ik1·Uб1·Uб1=157,6 МВА

Полученные данные заносим в таблицу 4

Таблица 4 - Расчетные значения короткого замыкания в точке К1

Питание точки К.З

Z*б1р

S0

S0,2


I0

I0,2




От системы

0,64

157,6

157,6

157,6

2,6

2,6

2,6

3,86

2,66


Расчет токов КЗ в точке К2

Ввиду большого расстояния от потребителя до точки КЗ2, подпиткой системы со стороны синхронных электродвигателей пренебрегаем.

Рисунок 3 - Эквивалентная схема замещения токов к.з. в точке К2

Определяем результирующее сопротивление до точки КЗ2, как при последовательном соединении сопротивления.*б.рез.=0+0,055=0,055

х*б.рез.=0,2+0,44+1,19=1,83

Нельзя пренебречь активным сопротивлением.

Тогда принимаем полное результирующее сопротивление Z равное индуктивному.

Определяем ток КЗ в точке К2 в моменты времени:=0;0,2;..

Определяем мощность КЗ в точке К2 в моменты времени: t=0;0,2;. Т.к мощность системы неизвестна и бесконечно велика, то:

=S0,2= Ik2·Uб1·Uб1=54,507 МВА

Полученные данный заносим в таблицу 5

Таблица 5 - Расчетные значения короткого замыкания в точке К2

Питание точки К.З

Z*б1р

S0

S0,2


I0

I0,2




От системы

1,83

54,507

54,507

54,507

5,245

5,245

5,245

13,352

7,92


Расчет токов КЗ в точке К3

Рисунок 4 - Эквивалентная схема замещения токов к.з. в точке К3

Определяем результирующее сопротивление до точки КЗ3, как при последовательном соединении сопротивления.

*б.рез.=0,28+0,055=0,335

х*б.рез.=0,2+0,44+1,19+0,04=1,87

Нельзя пренебречь активным сопротивлением.

Тогда принимаем полное результирующее сопротивление Z равное индуктивному.

Определяем ток КЗ в точке К3 в моменты времени:=0;0,2;.

Определяем мощность КЗ в точке К3 в моменты времени: t=0;0,2;. Т.к мощность системы неизвестна и бесконечно велика, то:

=S0,2==·Ik3·Uб1·Uб1=53,291 МВА

Полученные данные заносим в таблицу 6.

Таблица 6 - Расчетные значения короткого замыкания в точке К3

Питание точки К.З

Z*б1р

S0

S0,2


I0

I0,2



От системы


53,291

53,291



13,030

7,75


Определим, нужно ли учитывать синхронный двигатель как источник питания:

Условие не выполняется, поэтому синхронный двигатель не учитывается как источник подпитки точки к.з.

Выбор аппаратуры управления и защиты ГПП

Для питания потребителей используются сборные медные шины. Выбираем шины по длительно допустимому току, а затем проверяем их на динамическую и термическую устойчивость трехфазному току короткого замыкания.

Если ток равен 894,13 А, то по таблице 1.3.31 выбираем медные шины 50х5, где 50 - это ширина шины, а 5 - толщина шины.

Длина 1200 мм, расстояние между шинами 300 мм.

Проверяем шины по длительному допустимому току:

расч.< Iдоп.

,12 < 860

По длительному току шины подходят.

Проверяем шины на динамическую устойчивость от токов КЗ.

Окончательно принимаем медные шины 50х5 длинной 1200 мм.

Выбор изоляторов

Выбираем изолятор ИП-10/630-750-1V, ХЛ, Т2.

Проверяем изолятор по механической прочности.

Определяем минимальное разрушающее усилие по формуле:

расч < Fдоп

.9 < 750

По механической прочности изолятор подходит. Окончательно принимаем изолятор марки ИП-10/630-750-1V, ХЛ, Т2.

Выбор разъединителей.

Выбираем разъединитель РВЗ-10/630У2. Р - разъединитель; В - внутренней установки; Р - рубящего типа; (3) - число заземляющих ножей с пластинами; цифра в числителе - номинальное напряжение, кВ; цифра в знаменателе - номинальный ток, А, буквы после цифр означают климатическое исполнение У - район с умеренным климатом; цифры 2 и 3 на конце обозначают категорию размещения (3 - в закрытом помещении с естественной изоляцией, 2 - для работы в помещениях со свободным доступом наружного воздуха).

Условия проверки

Расчетные данные

Номинальные данные разъединителя

Uном ≥ Uуст

Uуст = 6 кВ

Uном = 10 кВ

Iном ≥ Iрасч. max

Iрасч. max = 430,76

Iном = 630

iдин > iуд

iуд = 13

Iдин =125


Окончательно выбираем разъединитель РВЗ-10/630У2.

Выбор трансформатора тока на стороне высокого напряжения.

Трансформатор тока выбираем по: номинальному напряжению; первичному и вторичному току; по классу точности; проверяем на термическую и электро-динамическую стойкость при КЗ. При выборе ТТ учитывается род установки внутренний и наружный. Трансформатор тока опорно-проходной предназначен для передачи сигнала, измерения информации, измерения защиты, сигнализации и управления в цепях переменного тока.

Условия проверки

Расчетные данные

Каталожные данные

Uном ≥ Uуст

Uуст =6кВ

6-10

Iном ≥ Iрасч. max

Iрасч. max =430,76

1000

iдин > iуд

iуд =13

102


Выбираем трансформатор типа ТОЛ-10.

Выбор высоковольтных выключателей.

Высоковольтный выключатель - это коммутационный аппарат, для электрических цепей в нормальных режимах и для автоматического отключения поврежденных систем при коротком замыкании и других аварийных режимах.

Поэтому высоковольтный выключатель способен отключать не только токи нагрузки, но и токи короткого замыкания.

Классификация высоковольтных выключателей производится по следующим основным признакам.

По роду установки: для работы в помещениях (категории размещения 3 и 4), для работы на открытом воздухе (категория размещения 1) и для работы в металлических оболочках КРУ, устанавливаемых в помещениях (категории размещений 3 и 4) и на открытом воздухе (категория размещения 2).

По виду дугогасящей среды: масляные, воздушные, элегазовые, авто-газовые, электромагнитные и вакуумные.

По конструктивной связи между полюсами - однополюсное исполнение (нефиксированное расстояние между полюсами) и трёхполюсное исполнение (с тремя полюсами в общем кожухе или с тремя полюсами, каждый из которых находится в отдельном кожухе).

По конструктивной связи выключателя с приводом: с отдельным приводом, связанным с выключателем механической передачей, и со встроенным приводом, являющимся неотъемлемой частью выключателя.

По наличию или отсутствию резисторов, шунтирующих разрывы ДУ: без шунтирующих резисторов, с шунтирующими резисторами, действующими только в процессе отключения или только в процессе включения (одностороннего действия), и с шунтирующими резисторами, действующими как в процессе отключения, так и в процессе включения (двухстороннего действия).

По пригодности выключателя для работы при АПВ предназначенные для работы при АПВ и не предназначенные для работы при АПВ.

Высоковольтные выключатели выбираются: по месту установки, по требованию надежности, по способу обслуживания и по принципу построения систем релейной защиты и автоматики.

Всегда технические характеристики должны быть больше расчетных.

Расчетные величины

Каталожные величины

Uр = 6 кВ

Uн = 10 кВ

Iрасч = 723,12 А

Iн = 1000 А


Окончательно выбираем ВМП-10-1000-20.

Рисунок 5- Однолинейная схема участка отвала

Расчет освещения участка отвала

Выбираем для установки прожектор ГО 50-1000 с металлогалогенными лампами ДРИ-1000-6 мощностью 1000 Вт.

Так как освещается не помещение, а открытое пространство, то индекса помещения равен η = 50 %.

Располагаем прожекторы на 4 осветительных мачтах по 2 прожектора на каждой мачте.

Расчет заземляющей сети.

Суммарная длина всех воздушных линий U=6 кВ составляет 19,5 км. Определяем емкостной ток однофазного замыкания на землю.

Сопротивление центрального заземляющего контура будет рассчитываться из условия 4 Ом.

Центральный заземляющий контур выполняется из стальных труб диаметром d =20 см, длиной L = 700 см, соединённых общим стальным прутом диаметром 1 см, длиной 3000 см. Трубы и соединительный прут заглублены на =100 см от поверхности земли. Грунт - каменистый, имеет удельное сопротивление Ом.

Определяем общее сопротивление заземления наиболее удаленной установки напряжением U=6 кВ:

Общее сопротивление удовлетворяет нормам.

Определяем общее сопротивление заземления наиболее удаленной установки напряжением U=35 кВ:

3. Спец.часть

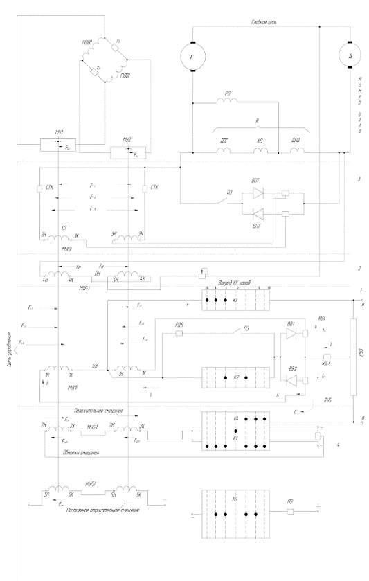
.1 Организация технического обслуживания схемы управления главными электроприводами экскаватора ЭКГ-8И, выполненной по системе Г-Д с СМУ

Электропривод - это электромеханическая система, состоящая из устройства преобразования, эл. машины, передаточного устройства, устройства управления и защиты и рабочих органов технологической машины. Источником энергии эл. привода является электрическая сеть.

Основное требование, предъявляемое к электроприводу главных рабочих механизмов состоит в том, чтобы приводной двигатель при рабочих нагрузках обеспечивал максимальную частоту вращения, которая автоматически уменьшалась бы при достаточно большом увеличении нагрузки. В режиме же стопорения рабочего механизма, вызванного его вынужденной остановкой, например, при встрече ковша с непреодолимым препятствием, вращающий момент двигателя не должен превышать определенной, безопасной для привода и механизма, величины - стопорного момента.

Требуемые механические экскаваторные характеристики приводов главных рабочих механизмов одноковшовых экскаваторов типа ЭКГ-8И обеспечиваются следующим образом: каждый главный рабочий механизм подъема, поворота и напора оборудуется двигателем постоянного тока независимого возбуждения, питающимся от отдельного генератора. Напряжение такого генератора может плавно регулироваться от 0 до полного значения при помощи задающего устройства (командоконтроллера, электромашинного усилителя ЭМУ или силового магнитного усилителя СМУ, включенного в цепь возбуждения генератора. Такая система регулируемого электропривода называется системой с отдельным генератором или системой генератор-двигатель (Г-Д).

В основе действия такой системы автоматизированного электропривода лежит известное положение, что система Г-Д постоянного тока обеспечивает линейную зависимость частоты вращения двигателя от возбуждения генератора.

Автоматически изменяя, тем или иным способом, величину и направление сигнала (магнитного потока возбуждения генератора), можно изменять напряжение генератора, а следовательно, частоту и направление вращения двигателя и рабочего механизма, связанного с ним, и таким образом получать требуемые экскаваторные характеристики.

Система Г-Д в составе экскаваторных электроприводов находится в эксплуатации на протяжении уже нескольких десятилетий, зарекомендовав себя достаточно эффективной и надежной в эксплуатации. Вследствие этого в определенных научных кругах сформировалось мнение, что электропривод постоянного тока для экскаваторных электроприводов является оптимальным. В то же время не следует забывать о весьма существенных недостатках таких систем. Прежде всего, это большая установленная мощность электрических машин в системе Г-Д. Само по себе это обстоятельство не является недостатком, но троекратное электромеханическое преобразование энергии приводит к заметному возрастанию потерь, т. е. к снижению КПД экскаватора.

Рисунок 6 - Схема управления главными электроприводами экскаватора типа ЭКГ-8И, выполненными по системе Г-Д с СМУ

В системе автоматического регулирования и управления экскаваторными электроприводами в экскаваторе ЭКГ-8И используют тот или иной тип усилителя для формирования и усиления сигналов управления и обратных связей.

Использование усилителей позволяет функции управления магнитным полем генератора осуществлять обмотками управления усилителя. Это значительно уменьшает необходимую мощность управления по сравнению с той, которая требуется для управления непосредственно в цепях обмоток возбуждения генератора, где токи достигают 20-30 А. Небольшая мощность управления усилителем облегчает аппаратуру и сводит к минимуму количество релейно-контакторных аппаратов в схемах управления электроприводами. В этом случае аппараты выполняют лишь функции защиты, подачи и отключения напряжения питания, а также функцию управления полем возбуждения двигателей.

Обмотки силового магнитного усилителя (СМУ), относящиеся к одному из усилителей, входящему в двухтактный магнитный блок. В отличие от схем управления экскаватором ЭКГ-8 одной из важных особенностей рассматриваех схем является (рисунок 1) раздельное несимметричное управление с помощью кулачкового командоконтроллера каждым из двух однотактных магнитных усилителей, образующих двухтактную схему. Все приводы в принципе управляются одинакого.

Наладка схемы управления главными электроприводами:

.Проверяют правильность монтажа схемы и включения силовых обмоток, а также обмоток управления магнитных усилителей.

.Размыкают главные цепи электроприводов и отключают узлы токовых обмоток магнитных усилителей.

.Проверяют регулировку реле защиты.

.Включают возбудительный агрегат, проверяют правильность подключения его полярности схеме и устанавливают напряжение 115-110 В.

.Проверяют напряжения на обмотках возбуждения двигателей.

.Проверяют направления и значения токов в обмотках смещения МУ при нулевом положении командоконтроллера, а также в задающих обмотках усилителей.

.Измеряют сопротивления резисторов на входе обратной связи по току главной цепи МУ.

.Проверяют полярность и значение напряжений и токов на выходе селеновых выпрямителей МУ.

.Запускают синхронный двигатель и проверяют полярность и значение напряжений генераторов в различных положениях командоконтроллера.

.Проверяют напряжения и значения токов в обмотках обратной связи по напряжению генератора МУ.

.Проверяют правильность включения токовых обмоток МУ на холостом ходу генератора и устанавливают расчетные сопротивления резисторов в их цепи.

.Отключают синхронный двигатель и собирают схему главной цепи и токового узла, в узлы задающих обмоток и смещения МУ включают добавочные регулируемые резисторы и с их помощью устанавливают расчетные токи.

.Отключают обмотки возбуждения двигателей и накладывают тормоза. Запускают вновь синхронный двигатель и проверяют значение стопорных токов на всех ступенях командоконтроллера.

.Включают обмотки возбуждения двигателей таким образом, чтобы направление движения механизма соответствовало положению рукоятки или педали командоконтроллера.

.Проверяют нулевую защиту электроприводов.

Двигатели постоянного тока благодаря наличию механического преобразователя частоты - коллектора допускают плавное и экономичное регулирование частоты вращения. Это преимущество перед двигателями переменного тока обеспечивает применение двигателей постоянного тока в электроприводах с широким диапазоном изменения частоты вращения.

В коллекторных двигателях постоянного тока причинами неисправностей часто являются нарушения работы щеточно-коллекторного узла, способные вызвать усиление искрения или даже круговой огонь на коллекторе. Возможные неисправности электрических машин настолько разнообразны и многочисленны, что описать их полностью не представляется возможным. В таблице ниже приведены наиболее характерные и часто встречающиеся неисправности в электрических машинах, причины, их вызвавшие, и способы устранения этих неисправностей.

Таблица 7 - Неисправности ДПТ

Неисправность 1

Причина 2

Способы устранения 3

При включении в сеть ротор (якорь) неподвижен

На входных клеммах машины отсутствует напряжение либо оно слишком мало

Проверить питающую линию, устранить повреждение и обеспечить подачу номинального напряжения

При включении в сеть ротор неподвижен, сильное гудение, интенсивное нагревание

Разрушен подшипник; задевание ротора о статор; заклинило вал рабочего механизма

Отсоединить вал двигателя от вала механизма и вновь включить двигатель; если вал двигателя остается неподвижным, снять двигатель и отправить в ремонт

Остановка работающего двигателя

Прекращена подача напряжения;  Сработала защита двигателя

Найти и устранить разрыв в питающей цепи;  Выяснить причину срабатывания защиты

Двигатель не достигает требуемой частоты вращения, сильно перегревается

Двигатель перегружен;  Подшипник вышел из строя

Устранить перегрузку; Заменить подшипник

Двигатель сильно перегревается

Двигатель перегружен;  Повышено или понижено напряжение сети;  Повышена температура окружающей среды; Нарушена вентиляция двигателя (засорились каналы подачи воздуха на вентилятор, загрязнена поверхность двигателя)

Устранить перегрузку; Выяснить и устранить причину отклонения напряжения от номинального; Устранить причину и понизить температуру до допустимого значения; Очистить вентиляционные каналы подачи воздуха на вентилятор и устранить загрязнение поверхности двигателя;

Работа двигателя сопровождается сильным гудением, появился дым

Произошло замыкание витков некоторых катушек обмотки статора; короткое замыкание одной фазы

Двигатель отправить в ремонт

Сильная вибрация двигателя

Нарушилась балансировка вентиляторного колеса двигателя либо другого элемента, установленного на валу двигателя

Устранить небаланс вентилятора либо другого элемента, установленного па валу двигателя

Подшипник перегревается, в нем слышны шумы

Подшипник и смазка в нем загрязнены; Подшипник изношен; Нарушена центровка валов двигателя и рабочей машины

Удалить из подшипника смазку, промыть его и заложить новую смазку ; Заменить подшипник; Произвести центровку валов

Двигатель не отключается от сети при нажатии кнопки «Стоп»

«Залипли» контакты магнитного пускателя

Отключить двигатель автоматическим выключателем и заменить магнитный пускатель

При включении в сеть двигатель работает неустойчиво

Силовые контакты магнитного пускателя не создают устойчивого соединения

Заменить магнитный пускатель

Разрушение лап машины в местах их присоединения к корпусу

Очень сильная вибрация машины ; Нарушение соосности сочлененных валов двигателя и рабочей машины

Определить несбалансированные вращающиеся элементы и выполнить их балансировку; Разъединить валы и восстановить их соосность

Разрушение гнезд с резьбой в корпусе для крепления подшипниковых щитов

Слишком сильная вибрация; Разрушен подшипник

Устранить причины, вызывающие такую вибрацию;  Заменить подшипник

Ослабление крепления подшипника в подшипниковом щите

Слишком большая радиальная нагрузка на выходной конец вала, приведшая к износу места посадки подшипника в щите;  Очень большая вибрация машины

Уменьшить радиальную нагрузку и заменить двигатель; применить двигатель другого типоразмера, способный без разрушения выдержать существующую радиальную нагрузку; Устранить причины сильной вибрации и заменить двигатель


При техническом обслуживании электроприводов их осмотр и контроль работы проводят в сроки, предписанные ППТОР. Электроприводы осматривают тем чаще, чем тяжелее условия ра­боты, например большая длительность разгона электродвигателя, частые пуски, высокая температура окружающей среды. Конструкция электродвигателей также может влиять на требуемую периодичность их осмотров. Кроме того, при установлении периодичности осмотров надо учитывать и техническое состояние электродвигателей, например степень их изношенности.

При осмотре во время обходов электроприводов проверяют температуру нагрева двигателей; следят за содержанием их в чистоте. Вблизи них не должно быть посторонних предметов, особенно опасных в пожарном отношении. Наблюдают, чтобы пуск и останов электродвигателей производились производственным персоналом по инструкции и электродвигатели не работали вхолостую. Контролируют напряжение электросети, которое должно быть в пределах 95-110 % от номинального. Проверяют в подшипниках, реостатах и пусковой аппаратуре уровень масла. Обращают внимание на исправность ограждений, препятствующих случайным прикосновениям к вращающимся частям электропривода; устраняют мелкие неисправности (например, заменяют перегоревшие предохранители, регулируют нажим щеток) и проводят наружную очистку электродвигателей.

В процессе эксплуатации электроприводов могут возникать ситуации, при которых электродвигатель следует отключить от сети. К ним относятся: появление дыма или огня из электродвигателя или его аппаратуры; несчастный случай с человеком, требующий останова электродвигателя; возникновение вибрации, угрожающей целости электродвигателя; поломка приводного механизма; перегрев подшипников сверх допустимого значения; снижение оборотов электродвигателя, сопровождаемое быстрым его нагревом.

При осмотрах электроприводов при необходимости замеряют вибрацию. В этих целях наиболее прост и удобен в эксплуатации виброметр типа ВР. Виброметр допускает измерение вибраций от 0,05 до 6 мм у машин с частотой вращения двигателя более 750 об/мин и имеет записывающее устройство.

4. Экономическая часть

.1 Расчет по наладке схемы электроприводов

Электропривод - это электромеханическая система, состоящая из устройства преобразования, эл. машины, передаточного устройства, устройства управления и защиты и рабочих органов технологической машины. Источником энергии эл. привода является электрическая сеть. Перед началом работы схемы необходимо произвести ее монтаж и наладку. Последовательность выполнения работ, а так же трудоемкость процесса приведены в таблице 8.

Таблица 8 - Определитель работ

Состав звена (разряд, численность)

Наименование выполняемой работы

Трудоемкость, чел-часов

1

2

3

Мастер смены v-1 Электрослесарь IV-1

Проверяют правильность монтажа схемы и включения силовых обмоток, а также обмоток управления магнитных усилителей

1

Слесарь III-2

Размыкают главные цепи электроприводов и отключают узлы токовых обмоток магнитных усилителей

1

Электрослесарь IV-1

Проверяют регулировку реле защиты

1

Электрослесарь IV-1

Включают возбудительный агрегат, проверяют правильность подключения его полярности схеме

1

Электрослесарь IV -2

Проверяют напряжения на обмотках возбуждения двигателей возбуждения

1

Электрослесарь IV-1

Проверяют направления и значения токов в обмотках смещения МУ при нулевом положении командоконтроллера, а также в задающих обмотках усилителей

1

Слесарь III-1

Измеряют сопротивления резисторов на входе обратной связи по току главной цепи МУ

1

Слесарь III-2

Проверяют полярность и значение напряжений и токов на выходе селеновых выпрямителей МУ

1

Электрослесарь IV-2

Запускают синхронный двигатель и проверяют полярность и значение напряжений генераторов в различных положениях командоконтроллера

1

Слесарь III-2 Электрослесарь IV-1

Проверяют напряжения и значения токов в обмотках обратной связи по напряжению генератора МУ

1

Электрослесарь IV-1

Проверяют правильность включения токовых обмоток МУ

1

Электрослесарь IV -1

Отключают синхронный двигатель и собирают схему главной цепи и токового узла, в узлы задающих обмоток и смещения МУ включают добавочные регулируемые резисторы

1

Электрослесарь IV -1

Отключают обмотки возбуждения двигателей и накладывают тормоза. Запускают вновь синхронный двигатель и проверяют значение стопорных токов на всех ступенях командоконтроллера

1

Слесарь III-1

Включают обмотки возбуждения двигателей таким образом, чтобы направление движения механизма соответствовало положению рукоятки или педали командоконтроллера

1

Электрослесарь IV -1

Проверяют нулевую защиту электроприводов

1

Мастер смены v-1 Электрослесарь IV-1

Пробный пуск

1

Итого

24


Планирование сметы затрат на материалы.

Смета затрат включает в себя: затраты на основные материалы, затраты на вспомогательные материалы, транспортно-заготовительные затраты и накладные расходы.

Таблица 9 - Смета затрат на материалы

Наименование

Кол-во (шт.)

Цена в рублях

Стоимость (рублей)

Основные материалы

Тормоза

10

210

2100

Добавочные полюса

8

113

904

Мегаомметр

1

3000

3000

Амперметр

1

1000

1000

Вольтметр

1

1000

1000

Итого

8004

Вспомагательные материалы

Ветошь

2

30

60

Набор ключей

1

300

300

Итого

360

Транспортно-накладные расходы, %

10

836,4

836,4

Всего

9200,4


=2100+904+3000+1000+1000

=300+60

,4=(1200+360)*0,1 9200=8004+360+836,4

Планирование продолжительности ремонта

Таблица 10 - График проведения ремонта

Наименование работ

Дни месяца


12


Смены


1


Часы


1

2

3

4

5

6

7

8

1









2









3









4









5









6









7









8









9









10









11









12









13









14









15










Планирование численности ремонтных рабочих специалистов

Баланс рабочего времени одного среднесписочного рабочего.

Для определения численности ремонтных рабочих необходимо рассчитать коэффициент списочного состава ксс , для чего составляем баланс рабочего времени одного среднесписочного рабочего.

Т=365-Пвых-Ппр=365-116=249=(365-Пвых-Ппр-Потп)*0,96=(365-116-36)*0,96=204,5,

где Пвых; Ппр; Потп - количество дней выходных, праздничных, отпусков в течение года;

,96 - коэффициент, учитывающий невыходы на работу по уважительным причинам.

Таблица 11 - Баланс времени

Наименование

Единицы измерения

Количество

1

2

3

Календарный фонд рабочего времени

дней

365

Количество праздничных и выходных

дней

116

Номинальное время

дней

249

Невыходы

дней

44

Очередные дополнительные отпуска

дней

36

Прочие невыходы

дней

8

Явочное время

дней

205

Продолжительность смены

часов

8

Внутрисменные простои

часов

0

Среднее число часов работы одного среднесписочного рабочего

часов

1640

Коэффициент списочного состава


1,217


Расчет явочного и списочного состава рабочих

Таблица 12 - Списочный состав рабочих

Профессия

Явочный штат, человек

Коэффициент списочного состава

Списочный штат за сутки, человек



За смену

За сутки



1

2

3

4

5

6

Электрослесарь

IV

2

2

1,217

2

Слесарь

III

3

3

1,217

3

Итого

2

5

5

1,217

5


Расчет численности специалистов

Таблица 13 - Расчет численности специалистов

Должность

Количество человек

Оклад, руб

1

2

3

Мастер смены

1

15000


Планирование фондов оплаты труда рабочих и специалистов

Фонд оплаты труда

) Расчет тарифного фонда за время ремонта;

) расчет премий и доплат;

) расчет районной надбавки;

) расчет дополнительной заработной платы;

) расчет отчислений за страховые выплаты.

Таблица 14 - Фонд оплаты труда ремонтных рабочих

Наименование профессии

Разряд

Тарифная ставка

Фонд рабочего времени, смен

Тарифный фонд, руб

Доплаты к заработной плате, руб



Час

Смена



Премии

Ночное время

Прочие

Всего

1

2

3

4

5

6

7

8

9

10

Электослесарь

IV

300

2400

0,9

2160

1080

0

36

1116

Слесарь

III

270

2160

0,9

1944

972

0

36

1008

Итого

2

285

2280

0,9

4104

2052

0

72

2124


)2400=300*8

)864=2400*0,36

)432=864*0,5

)1116=1080+36

)3276=2160+1116

)6552=3276*2

)982,8=6552*0,15

)7534,8=6552+982,8

Расчет дополнительной заработной платы рабочих

Расчет фондов оплаты труда специалистов

Таблица 15 - Расчет фондов оплаты труда специалистов

Наименование должности

Количество человек

Месячный оклад (руб.)

Зарплата за время ремонта (руб.)

Районная надбавка (руб.)

Основной фонд зарплаты (руб.)

1

2

3

4

5

6

Мастер смены

1

15000

58,59

8,79

67,38

Итого

1

15000

58,59

8,79

67,38


)=(15000/22,4)*0,35*0,25

)8,79=58,59*0,25

)67,38=58,59+8,79

Планирование цеховых расходов

Статья «цеховые расходы» является комплексной и включает в себя ряд затрат.

Таблица 16 - Смета цеховых расходов

Наименование статей расходов

Сумма (руб.)

Номер исходной таблицы

Фонд оплаты труда специалистов

67,38

15

Страховые взносы специалистов

20,21

Расчет, лист 60

Затраты на охрану труда

3543,84

Расчет, лист 61

Расходы на рац. предложения

1771,92

Расчет, лист 61

Итого

5403,35


3543,84=17719,2*0,2

,92=3543,84*0,5

Планирование сметы затрат на капитальный ремонт

Таблица 17- Смета затрат на капитальный ремонт

Наименование статей расходовЗарплата (руб.)Номер исходной таблицы



1

2

3

Затраты на материалы

9200,4

9

Основная заработная плата рабочих

17719,2

14

Дополнительная заработная плата рабочих

2657,88

Расчет, лист 58

Страховые взносы рабочих

6113,1

Расчет, лист 58

Цеховые расходы

5403,35

16

Итого

41093,9




5. Техника безопасности и противопожарные мероприятия

Общие требования по выполнению оперативных переключений

Рубильники, автоматы, кнопки управления напряжением до и выше 1000В, относящиеся к электротехнологическим установкам имеет право включать и отключать обученный и допущенный к работе на данной электроустановке электротехнологический персонал с квалификационной группой по электробезопасности не ниже II, а также специалисты, которым данный персонал непосредственно подчинен в административном отношении и имеющий квалификационную группу по электробезопасности не ниже той, которая присвоена подчиненному персоналу.

Вышеуказанные переключения имеет право производить также оперативный и оперативно-ремонтный персонал электрослужбы цеха с квалификационной группой ни ниже III в электроустановках до 1000В и не ниже IV - выше 1000В, указанный в список лиц, имеющих право производить оперативные переключения в электроустановках цеха.

В случае необходимости (например, при пожаре, несчастном случае и т.д.) отключение электротехнологической установки кнопкой «Стоп» может произвести любой работник цеха.

Согласно нормативным документам существуют четыре основных вида инструктажей по охране труда: вводный, первичный (первичный на рабочем месте), повторный и целевой. Дополнительным видом является внеплановый инструктаж.

Вводный инструктаж по безопасности труда проводит инженер по охране труда или лицо, на которое возложены эти обязанности, со всеми вновь принимаемыми на работу не зависимо от их образования, стажа работы по данной профессии или должности, с временными работниками, командированными, учащимися и студентами, прибывшими на производственное обучение или практику, а также учащимися в учебных заведениях.

О проведении вводного инструктажа делают запись в журнале регистрации вводного инструктажа с обязательной подписью инструктируемого и инструктирующего, а также в документе о приеме на работу или контрольном листе.

Проведение вводного инструктажа с учащимися регистрируют в журнале учета учебной работы.

Первичный инструктаж по охране труда на рабочем месте до начала производственной деятельности проводит непосредственный руководитель работ по инструкциям по охране труда, разработанным для отдельных профессий или видов работ:

•    со всеми работниками, вновь принятыми в организацию, и переводимыми из одного подразделения в другое;

•        с работниками, выполняющими новую для них работу, командированными, временными работниками;

•        со строителями, выполняющими строительно-монтажные работы на территории действующей организации;

•        со студентами и учащимися, прибывшими на производственное обучение или практику перед выполнением новых видов работ, а также перед изучением каждой новой темы при проведении практических занятий в учебных лабораториях, классах, мастерских, участках.

Повторный инструктаж проходят все работающие, за исключением лиц, освобожденных от первичного инструктажа на рабочем месте, не зависимо от их квалификации, образования и стажа работы не реже чем через 6 месяцев.

Целевой инструктаж проводится:

•        при выполнении разовых работ, не связанных с прямыми обязанностями работника по специальности (погрузка, выгрузка, уборка территории, разовые работы вне предприятия, цеха и т.п.);

•        при ликвидации последствий аварии, стихийных бедствий, производстве работ, на которые оформляется наряд-допуск, разрешение и другие документы.

Целевой инструктаж проводится непосредственно руководителем работ и фиксируется в журнале инструктажей и необходимых случаях - в наряде-допуске.

Внеплановый инструктаж проводится:

•        при введении в действие новых или переработанных стандартов, правил, инструкций по охране труда, а также изменений к ним;

•        при изменении, технологического процесса, замене или модернизации оборудования, приспособлений и инструмента, исходного сырья, материалов и других факторов, влияющих на безопасность труда;

•        при нарушении работающими и учащимися требований безопасности труда, которые могут привести или привели к травме, аварии, взрыву или пожару, отравлению;

•        по требованию органов надзора;

•        при перерывах в работе - для работ, к которым предъявляются дополнительные (повышенные) требования безопасности труда, более чем 30 календарных дней, а для остальных работ - более двух месяцев.

Внеплановый инструктаж проводят индивидуально или с группой работников одной профессии. Объем и содержание инструктажа определяют в каждом конкретном случае в зависимости от причин или обстоятельств, вызвавших необходимость его проведения. Внеплановый инструктаж отмечается в журнале регистрации инструктажа на рабочем месте с указанием причин его проведения.

Организационно технические мероприятия

При производстве работ в электроустановках выполняются технические и организационные мероприятия предосторожности для того, чтобы исключить случайную подачу напряжения к месту работы и случайные приближения или прикосновения к токоведущим частям, оставшимися под напряжением.

Организационными мероприятиями обеспечивающими безопасность работы в электроустановках являются:

•        оформление наряда, распоряжения или перечня работ, выполняемых в порядке текущей эксплуатации;

•        выдача разрешения на подготовку рабочего места и на допуск к работе;

•        допуск к работе;

•        надзор во время работы;

•        оформление перерыва в работе, перевода на другое место, окончания работы.

Нарядом на работу в электроустановках называется задание на производство работы, оформленному на специальном бланке установленной формы и определяющему содержание, место работы, время ее начала и окончания, условия безопасного проведения, состав бригады и работников, ответственных за безопасное выполнение работы.

Перед началом работы ответственный руководитель, производитель работы и допускающий вновь проверяют, выполнены ли все меры безопасности, и только после этого допускающий приступает к допуску бригады.

Производитель работ в процессе работы обязан предотвращать нарушения возможные нарушения правил безопасности членами бригады. Если производителю работ(наблюдающему) нужно отлучиться, то он должен оставить вместо себя ответственного руководителя или вывести бригаду из помещения электроустановки и закрыть вход в нее.

По окончании работы ответственный руководитель осматривает участок, удаляет бригаду с места работы и сдает наряд дежурному.

Дежурный проверяет состояние рабочих мест, после чего закрывает наряд и подготавливает оборудование к включению (отключает заземляющие ножи, снимает переносные заземления).

Время действия наряда-допуска может быть не более 15 календарных дней со дня начала работы. Наряд разрешается продлевать 1 раз на срок не более 15 календарных дней. При перерывах в работе наряд остается действительным.

Наряд-допуск хранится 30 календарных дней.

При работах со снятием напряжений в действующих электроустановках или вблизи них должны выполняться следующие технические мероприятия:

•        произведены необходимые отключения и приняты меры, препятствующие подаче напряжения на место работы вследствие ошибочного или самопроизвольного включения коммутационных аппаратов;

•        на приводах ручного и на ключах дистанционного управления коммутационных аппаратов должны быть вывешены запрещающие плакаты;

•        проверено отсутствие напряжения на токоведущих частях, которые должны быть заземлены для защиты людей от поражения электрическим током;

•        установлено заземление;

•        вывешены указательные плакаты "Заземлено", ограждены при необходимости рабочие места и оставшиеся под напряжением токоведущие части, вывешены предупреждающие и предписывающие плакаты.

Работы на токоведущих частях, находящихся под напряжением, и вблизи них должны проводиться по наряду не менее чем двумя лицами под непрерывным надзором. При выполнении работ необходимо обеспечить безопасное расположение работающих. Они должны обязательно пользоваться защитными средствами и приспособлениями и иметь одежду с опущенными и застегнутыми у кистей рук рукавами и головной убор.

При наложении переносного заземления необходим ряд подготовительных работ: выбор места наложения заземления; проверка отсутствия напряжения; очистка места наложения заземления от краски. Кроме того, перед накладкой заземляющих проводников на отключенные токоведущие части электрооборудования необходимо их предварительно присоединить к стационарному заземляющему устройству.

Снимают переносное заземление после окончания ремонтных работ в обратном порядке, т. е. сначала необходимо снять заземляющие проводники с токоведущих частей, а затем отсоединить их от стационарного заземляющего устройства.

Средства защиты в электроустановках

Защитные средства в электроустановках - приборы, аппараты, приспособления и устройства, служащие для защиты персонала от поражения электрическим током, ожогов электрической дугой, механических повреждений, от падения с высоты и т. п.; подразделяются на основные и дополнительные.

Основные защитные средства - средства защиты (диэлектрические перчатки, инструмент с изолирующими рукоятками, электроизолирующая каска, указатели напряжения и др.), изоляция которых длительно выдерживает рабочее напряжение электроустановок и которые позволяют прикасаться к токоведущим частям, находящимся под напряжением.

Дополнительные защитные средства - средства защиты (изолирующая подставка, диэлектрические боты, диэлектрический коврик, диэлектрические галоши), которые при их использовании не могут обеспечить защиту от поражения электрическим током; они являются дополнительной к основным средствам мерой защиты, а также служат для защиты от напряжения прикосновения и шагового, от ожогов электрической дугой и др.

Противопожарные мероприятия

Электроустановки по окончании рабочего времени должны быть обесточены, под напряжением остаются дежурное освещение, установки противопожарной защиты.

При эксплуатации электроустановок запрещается:

•        пользоваться электропроводами и кабелями с поврежденной или потерявшей защитной свойства изоляции, повреждёнными розетками, рубильниками;

•        обертывать электролампы и светильники бумагой, тканью и другими горючими материалами, а также эксплуатировать светильники со снятым колпаками (рассеивателями), предусмотренными конструкциями светильника;

•        применять нестандартные (самодельные) электронагревательные приборы, использовать некалиброванные плавкие вставки или другие самодельные аппараты с защитой от перегрузки и коротких замыканий;

•        размещать (складировать) в электроустановках горючие (в том числе легковоспламеняющиеся) вещества и материалы.

Помещения зданий и сооружений обеспечиваются первичными средствами пожаротушения.

К первичным средствам пожаротушения относятся:

• все виды переносных и передвижных огнетушителей;

•        оборудование пожарных щитов;

•        ящики с порошковыми составами (песок, перлит и т.п.), а также огнестойкие ткани (асбестовое полотно, кошма, войлок и т.п.).

Первичные средства пожаротушения размещаются в легкодоступных местах и не должны быть помехой при эвакуации персонала из помещений.

Запрещается использование пожарного инвентаря и других средств пожаротушения для иных нужд, кроме тушения пожаров и обучения персонала.

Использованные или неисправные огнетушители должны быть немедленно убраны из защищаемого помещения и заменены исправными.

Огнетушители должны содержаться в исправном состоянии, периодически осматриваться, проверяться и своевременно перезаряжаться.

Ящики для песка должны иметь объем 0,5; 1,0 или 3,0м3 и комплектоваться совковой лопатой по ГОСТ 3620-76.

Асбестовые полотна, грубошёрстные ткани или войлок должны храниться в водонепроницаемых закрывающихся футлярах. Указанные средства должны не реже 1 раза в 3 месяца просушиваться и отчищаться от пыли.

Использование первичных средств пожаротушения, немеханизированного пожарного инструмента и инвентаря пожарных щитов для хозяйственных нужд не связанных с тушением пожара запрещается.

Заключение

В процессе выполнения диплома сделано следующее:

•        изучена система электроснабжения,

•        выбор технологического оборудования,

•        определение мощности и количества трансформаторов,

•        расчет кабелей,

•        расчёт токов короткого замыкания,

•        выбор аппаратуры управления и защиты,

•        расчёт освещения,

•        расчёт заземляющей сети.

•        изучил техническую литературу по электроснабжению промышленных предприятий и установок ,

•        изучил систему электроснабжения участка отвала,

•        изучил работу схемы главных электроприводов,

•        определил комплекс мероприятий по технике безопасности и противопожарной безопасности, поэтому считаю, что цели и задачи достигнуты.

Список литературы

•        Голубев В.А., Мирошкин П.П., Шадрин Н.М. и др.; Справочник энергетика карьера. - Под ред. В.А. Голубев - М.: Недра , 1968.

•          Смирнов А.Д., Антипов К.М. Справочная книжка энергетика.- М.: Энергоатомиздат, 1984.

•        А.Н. Железных, Н.А. Зосименко, В.М. Мельник, П.П. Мирошкин; Справочник электрослесарь по ремонту и эксплуатации электрооборудования карьеров

•        Коновалова Л.Л., Рожкова Л.Д. Электроснабжение промышленных предприятий и установок. - М.: Энергоатомиздат, 1989.

•        Апенко В.П., Шпортько В.И., Фарбман А.Я. Справочник по освещению предприятий горнопромышленных комплексов. - М.: Недра, 1981.

•          Правила устройства электроустановок (ПУЭ) 6-ое издание (утв. Минэнерго РФ от 8 июля 2002г.N 204). Дата введения 1 января 2003г.

Похожие работы на - Электрооборудование и электроснабжение участка отвала РУ 'Ураласбест'

 

Не нашли материал для своей работы?
Поможем написать уникальную работу
Без плагиата!
Без нейросетей!