Разработка моделей современных телефонных аппаратов

  • Вид работы:
    Дипломная (ВКР)
  • Предмет:
    Информатика, ВТ, телекоммуникации
  • Язык:
    Русский
    ,
    Формат файла:
    MS Word
    1,68 Мб
  • Опубликовано:
    2016-12-01
Вы можете узнать стоимость помощи в написании студенческой работы.
Помощь в написании работы, которую точно примут!

Разработка моделей современных телефонных аппаратов

ВВЕДЕНИЕ

В мире объем информации, передаваемой через информационно-телекоммутационную инфраструктуру, удваивается каждые 2-3 года. Появляются и успешно развиваются новые отрасли информационной индустрии. Начало ХХI века рассматривается как эра информационного общества, требующего для своего эффективного развития создания глобальной инфраструктуры электросвязи, темпы развития которой должны быть опережающими по отношению к темпам развития экономики в целом. То есть, средства электросвязи во всем мире, в том числе в Республике Беларусь, являются определяющим фактором экономического развития страны, роста ее валового национального продукта.

В последние десятилетия рынок абонентского оборудования претерпел громадные изменения, пройдя путь от обычных электромеханических телефонных аппаратов до абонентских терминалов, включающих в себя многофункциональные телефонные аппараты, модемы, факсмодемы, бесшнуровые телефонные аппараты, радиотелефоны и т.д.

Развитие телефонной индустрии во многом обусловлено использованием передовых технологий в области информационного обмена, внедрением достижений компьютерной индустрии в действующие системы телекоммуникаций.

В данном дипломном проекте рассмотрены модели современных телефонных аппаратов, их устройство, принцип действия. На основе рассмотренного теоретического материала создан лабораторный макет в виде компьютерной программы. Данный макет в интерактивном режиме предоставляет информацию о телефонных аппаратах, демонстрирует их устройство. Для демонстрации работы телефонного аппарата центральной батареи была использована анимация, для демонстрации моделей набора номера (импульсный и двухтональный набор) была использована программная анимация.

ЦЕЛИ И ЗАДАЧИ ДИПЛОМНОГО ПРОЕКТИРОВАНИЯ

Целью данного дипломного проекта является совершенствование учебного процесса по кафедре «Системы передачи информации» Учреждения образования «Белорусский государственный университет транспорта» на основе внедрения в учебный процесс компьютерного лабораторного макета «Телефонные аппараты».

Для этого были решены следующие задачи:

анализ устройства телефонных аппаратов

анализ устройства многофункциональных телефонных аппаратов

анализ устройства бесшнуровых телефонных аппаратов

анализ устройства системных телефонных аппаратов

анализ импульсного и тонального набора номера

классификация телефонных аппаратов

анализ параметров телефонных аппаратов

разработка программы «Телефонные аппараты»

анализ влияния технического дизайна на работоспособность человека

расчет прибыли от создания программного обеспечения

1. ОБЗОР ЛИТЕРАТУРЫ

В ходе выполнения дипломного проекта был выполнен обзор литературных источников по теме «Телефонные аппараты».

В издании [1] изложены основные принципы построения телефонных аппаратов различного назначения. В книге рассматриваются современные технологии, используемые при разработке и проектировании оконечных устройств. Рассмотрены такие проблемы как слияние различных технологий: ЭВМ, оконечное абонентское оборудование, сотовая связь, радиотелефоны. В первую очередь рассматривается классификация телефонных аппаратов, деление на классические, бесшнуровые, системные, радиотелефоны. Приведены принципиальные схемы телефонных аппаратов, приведены графики, позволяющие понять различные системы набора номера. Также приведена сравнительная характеристика сотовых телефонов. Далее рассматривается слияние различных технологий. В первую очередь появление локальных или системных телефонных аппаратов, что представляет собой слияние микро-ЭВМ, телефона и АТС в одном корпусе. Не менее важную часть книги занимает интеграция в телефонную сеть компьютеров посредством модемного соединения. Как развитие темы системных телефонных аппаратов, идет рассмотрение принципов построения офисных мини-АТС и их возможностей. В качестве интеграции телефона и компьютера рассматривается компьютерная телефония и Internet телефония. Рассматривается тема применения оконечных устройств на абонентских сетях, совместимость телефонных аппаратов с другими устройствами, практические аспекты применения модемного оборудования в абонентских сетях. Завершает книгу важная проблема защиты информации в абонентских телефонных сетях, современные средства защиты информации, а также современные криптографические методы.

В методическом указании [2] приведено детальное описание составных частей телефонного аппарата местной батареи. В лабораторных работах рассматривается устройство угольного микрофона, электромагнитного телефона, самих телефонных аппаратов, номеронабирателей, телефонных аппаратов с усилителями.

В книге [3] описано все, что связано с таким понятием как «телефония» начиная с устройства и работы самого простого дискового телефонного аппарата и заканчивая вопросами использования оптоволоконных кабелей в системах связи. Также в книге приводятся схемы согласования телефонных аппаратов с абонентской линией связи, объясняются основные принципы использования цифровых сигналов для передачи информации, рассматриваются системы коммерческой связи, голосовой почты, улучшения качества приема-передачи, спутниковая и мобильная связь.

Книга [4] выходит из печати в конце 20 - го века, столетия всеобщей телефонизации. Автором прослежен путь развития телефонных аппаратов от простейшего телефоного комплекса Белла до новейшеих телефонных аппаратов, производимых фирмой `VEF - Telekom` и Пермским телефонным заводом `Телта`. В книге приводится около 300 схем телефонных аппаратов. Даны соответствующие комментарии, приводится внешний вид ТА, рассматривается конструкция корпуса, предсталены таблицы поиска неисправностей. Впервые публикуется систематизированный и полный материал по схемотехнике и цепям токопровождения ТА, преобладающих сегодня в телефонных сетях СНГ. Рассмотрены телефонные аппараты с АОН. Впервые публикуются материалы по специальным телефонным аппаратам, а также моделям ТА общего применения выпуска 1990 - х годов. Книга предназначена для широкого круга читателей, ежедневно использующих телефонные аппараты, а также специалистов, занимающихся обслуживанием и ремонтом телефонной техники, радиолюбителей и тех, кто интересуется технической базой телефонии.

В издании [5] рассмотрены принципы построения схем электронных телефонных аппаратов и приведена их примерная классификация, основанная на функциональных и сервисных возможностях аппаратов. Приведен краткий обзор интегральных микросхем для ЭТА различных производителей в СНГ и в зарубежье. В книге рассмотрены принципы построения основных трактов электронных телефонных аппаратов. Для тех, кто ежедневно использует электронный ТА с расширенными сервисными возможностями, приведены алгоритмы действий, разъясняются основные термины и обозначения на кнопках такого ТА. Рассмотрены схемы конкретных ЭТА, которые производились в СССР, в СНГ и зарубежными производителями в период с середины 80-х годов и до настоящего времени. Изложены основы проверки и ремонта ЭТА. Книга предназначена как для начинающих пользователей электронных телефонных аппаратов, так и специалистов, занимающихся ремонтом и обслуживанием современной телефонной техники.

В справочнике [6] приведены технические данные телефонного оборудования: аппаратов, таксофонов, концентраторов, директорских коммутаторов, защитных устройств, кабин таксофонов, линейных сооружений телефонных сетей (абонентских устройств), а также освещены вопросы техники безопасности. Книга рассчитана на подготавливаемых в системе профессионально-технического образования электромонтеров связи и может быть использована при подготовке и повышении квалификации рабочих на производстве, а также преподавателями ПТУ и электромеханиками связи на производстве.

Книга [7] содержит справочную информацию по различным аспектам эксплуатации телефонных линий связи, телефонных приставок и аппаратов. Предложены разнообразные схемы телефонных приставок на современной элементной базе с питанием от сети или от телефонной линии. Книга может быть полезна всем, кто обладает минимальной радиотехнической квалификацией и заинтересован в использовании достижений современной электроники.

В книге [8] в доступной форме рассказано о сложных процессах, происходящих во всемирной сети электросвязи. Рассмотрены принципы построения и структура телефонных сетей различных уровней. Читатель знакомится с системой нумерации абонентов. В достаточном для пользователя ТА объеме рассмотрены структурные схемы телефонных станций и системы сигнализации в них. Особый раздел книги посвящен основам работы телефонных аппаратов и их взаимодействию с АТС. Прослежен путь эволюции ТА от классических до современных (на примере элементной базы PHILIPS). Подробно рассмотрены потребительские возможности телефонных аппаратов с расширенными сервисными возможностями, приводятся алгоритмы действий по работе с ТА PANASONIC KX-T2365. Впервые публикуется систематизированный и полный материал по схемотехнике и цепям токопрохождения телефонных аппаратов, преобладающих сегодня в телефонных сетях СНГ. В книге содержится около 400 иллюстраций, из них 120 принципиальных схем широко распространенных телефонных аппаратов Схемы сопровождаются алгоритмами цепей токопрохождения, рисунками корпусов ТА. Книга предназначена для широкого круга читателей, ежедневно использующих телефонные аппараты, а также специалистов, занимающихся обслуживанием и ремонтом телефонной техники, радиолюбителей и тех, кто интересуется технической базой телефонии.

В первой главе книги [9] описаны все функциональные узлы резидентных (домашних и офисных) радиотелефонов, работающих в диапазонах частот до 50 МГц. Приведено большое количество цоколевок микросхем, применяемых в зарубежных аппаратах. Вторая глава содержит структурные и принципиальные схемы радиотелефонов фирм PANASONIC, SONY, SANYO, SOUTHWESTERN BELL и др. с описанием каждой модели. В третьей главе подробно рассматриваются вопросы ремонта и обслуживания радиотелефонов. Книга предназначена для специалистов, занимающихся обслуживанием и ремонтом телефонной техники, опытных радиолюбителей и лиц, интересующихся технической базой радиотелефонии.

В издании [10] рассматриваются основы проектирования систем передачи речи, начиная с первых аналоговых систем телефонной связи и кончая цифровыми системами мобильной связи. Представлены принципы модуляции сигналов для передачи по радиоканалам и волоконно-оптическим кабелям, методы кодирования речевых сигналов. Приводятся многочисленные примеры и задачи. Для специалистов в области связи, а также студентов, обучающихся по направлению "Цифровая телефония".

Книга [11] знакомит с новейшими отечественными и зарубежными средствами передачи информации. В ней последовательно рассмотрены все устройства связи, применяемые в повседневной деятельности современного человека: телефонные и факсимильные аппараты, автоответчики, модемы, мини-АТС, техника пейджинговой, транкинговой и сотовой связи, персональные спутниковые системы связи и навигации, Internet-телефония. Описаны физические основы и принципы действия этих устройств, а также приведены таблицы с их основными характеристиками. Описаны правила эксплуатации, стандарты и рекомендации по применению таких электронных устройств. Для всех пользователей средствами передачи информации, менеджеров и руководителей предприятий, студентов и преподавателей вузов.

В издании [12] читатель получает возможность систематизировать свои знания по основам построения схем беспроводных телефонных аппаратов (радиотелефонов). Рассмотрены элементы схем самых популярных сертифицированных в России радиотелефонов. Особое внимание уделено радиотелефонам увеличенного радиуса действия. Четкое описание конкретных моделей радиотелефонов сопровождается великолепно исполненными схемами, рекомендациями по их ремонту и техническому обслуживанию. Полезен читателю раздел по обеспечению безопасного использования радиотелефонов. Насыщенная полезной информацией книга предназначена как для широкого круга радиолюбителей, так и профессионалов, занимающихся обслуживанием и ремонтом беспроводных телефонных аппаратов.

2. ТЕХНИЧЕСКАЯ ЧАСТЬ

бесшнуровый телефонный номер импульсный

2.1 Устройство телефонных аппаратов центральной батареи

При работе телефонного аппарата в разговорном режиме возникает местный эффект, т.е. прослушивание собственной речи в телефоне аппарата. Местный эффект объясняется тем, что ток, протекающий через микрофон, поступает не только в абонентскую линию, но и в собственный телефон. Для устранения этого нежелательного явления в современных телефонных аппаратах используют противоместные устройства.

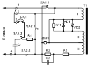
Рисунок 2.1 - Схема телефонного аппарата ТА-72М-5

Полное устранение местного эффекта достигается только на одной определенной частоте и определенных параметрах линии, что в реальных условиях невыполнимо, поскольку речевой сигнал содержит широкий спектр частот, а параметры линии изменяются в широких пределах (зависят от удаленности абонента от АТС, переходных сопротивлений и емкостей в кабелях и др.), поэтому на практике местный эффект не уничтожается полностью, а только ослабляется.

Рассмотрим схему телефонного аппарата ТА-72М-5 (рисунок 2.1), предназначенного для работы в городских сетях. Его коммутационно-вызывную часть образуют рычажный переключатель SA1.1, звонок НА1, разделительный конденсатор С1 и номеронабиратель SA2.2. Разговорная часть телефонного аппарата состоит из телефона BF1, микрофона ВМ1, трансформатора Т1, балансного контура (конденсаторы С1 и С2, резисторы R1-R3) и ограничительных диодов VD1, VD2. Разговорная часть выполнена по противоместной схеме мостового типа.

В исходном состоянии контактов рычажного переключателя SA1.1 и номеронабирателя SA2.2, показанном на схеме, к линии подключены последовательно соединенные между собой звонок НА1 и конденсатор С1, а разговорная часть отключена. При появлении вызывного напряжения на зажимах 1 и 4 телефонного аппарата ток протекает по цепи: зажим 1 - перемычка - зажим 3 - обмотка звонка - нормально замкнутые контакты SA1.2 рычажного переключателя - конденсатор С1 - зажим 4 (Направление тока выбрано условно - с таким же успехом его можно было бы считать протекающим от зажима 4 к зажиму 1). Услышав звонок, абонент снимает трубку. При этом контакты SA1.1 и SA1.2 переключаются в другое положение, отключая вызывную цепь и подключая к линии разговорную цепь. Сопротивление постоянному току между зажимами 1 и 4 изменяется от очень большого (сотни килоом - мегаомы) до относительно малого (сотни ом), это фиксируется приборами телефонной станции, и они переключаются в разговорный режим.

При наборе номера контакты SA2.1 номеронабирателя находятся в замкнутом состоянии во время прямого и возвратного вращения диска, что обеспечивает шунтирование разговорной цепи и исключает прослушивание щелчков в телефоне. При возвратном вращении диска номеронабирателя контакты SA2.2 разрывают линейную цепь, и приборы станции по числу таких размыканий фиксируют номер вызываемого абонента.

Диоды VD1 и VD2 ограничивают выбросы напряжения на обмотках телефона и исключают резкие звуки, неприятные для уха.


2.2 Многофункциональные телефонные аппараты

Вызывное устройство

В качестве вызывного устройства в современных телефонных аппаратах используется ИС.

Эти ИС должны устойчиво работать в широком диапазоне напряжений телефонной линии. Для преобразования переменного сигнала вызова в постоянное напряжение питания, которое подается на узлы интегральной микросхемы, на входе ИС звонка включается мостовой выпрямитель. Благодаря ему полярность подаваемого на ИС звонка напряжения постоянна независимо от порядка подключения проводов абонентской линии. Навесной конденсатор препятствует проникновению постоянного тока по цепи звонка, пропуская только переменный сигнал вызова. Резистор R1 служит для ограничения тока, потребляемого ИС. Выпрямляемое напряжение перед подачей на звуковой генератор и выходной усилитель необходимо стабилизировать.

Одной из особенностей абонентской линии являются помехи, например выбросы напряжения. Если их не подавлять, они приводят к ложным срабатываниям схемы звонка. Для защиты ИС от кратковременных переходных процессов (помех) используется антизвонная схема. Как правило, она состоит из стабилитрона (встроенного) и навесного конденсатора С2. Напряжение пробоя стабилитрона определяет уровень, на котором происходит ограничение помехи, а конденсатор поглощает избыточную энергию переходного процесса, напряжение которого превышает уровень пробоя стабилитрона. При этом отклонения напряжения абонентской линии от номинального не будет сказываться на звучании звонка.

Звуковой генератор - это устройство, вырабатывающее сигнал, который преобразуется затем в звуковой сигнал. Звуковые генераторы могут быть простыми и многотональными. Некоторые из них могут воспроизводить отрывки мелодий.

При напряжении, превышающем порог стабилизации стабилитрона, срабатывает пороговое устройство и формирует команду на ключ, который управляет работой звукового генератора. Встроенный в пороговое устройство гистерезис дополнительно блокирует возможность ошибочного запуска генератора от помех на линии и импульсов номеронабирателя.

Сигнал со звукового генератора поступает на прибор, преобразующий переменное напряжение в звуковые колебания. Чаще всего для этих целей используется пьезоэлектрический преобразователь. Возможно подключение громкоговорителя через понижающий трансформатор. Сам преобразователь представляет собой пьезоэлектрический кристалл. При подаче на него переменного напряжения с ИС в нем возникают механические колебания, порождающие сильный звук.

Мост на рисунке 2.2, выполненный на диодной сборке, служит для обеспечения питания остальных узлов телефонного аппарата вне зависимости от полярности подключения телефонных линий к телефонному аппарату.

Варистор R служит для ограничения действующего на телефонной линии напряжения до 180В (в том числе импульсных помех, непредвиденных завышенных напряжений и т.д.) и защищает схему телефонного аппарата от повреждений.

Рисунок 2.2 - Схема вызывного устройства телефонного аппарата

Важной характеристикой является сопротивление звонковой цепи. С одной стороны, энергия звонка ограничена возможностями линии, с другой стороны, требуется сигнал звонка достаточной громкости. Уровень сигнала зависит не только от длины линии, но и от количества звонковых цепей, соединенных параллельно в этой линии. Эффективный способ повышения слышимости звонка - увеличение частоты сигнала вызова до 500…1500Гц. Чувствительность человеческого уха в этом диапазоне частот выше.

Номеронабиратели.

Импульсный номеронабиратель

На протяжении многих лет в телефонных аппаратах использовался только дисковый номеронабиратель, с помощью которого передача адресной информации осуществляется при возвращении в исходное положение заводного диска. Электронный импульсный номеронабиратель, пришедший на замену дисковому, должен выполнять две функции:

ИС импульсного номеронабирателя должна выдерживать ток в линии с требуемой частотой и на определенные интервалы времени.

Отключать приемник (телефон) с целью предотвращения громких щелчков, слышимых в нем во время набора номера.

Внешне набор номера в электронном номеронабирателе (ЭНН) происходит аналогично дисковому, что делает их полностью совместимыми и сохраняет преемственность. Оба типа набора электрически идентичны. Функциональная схема ИС импульсного номеронабирателя приведена на рисунке 2.3. При подаче напряжения питания схема начальной установки приводит все триггеры в исходное состояние, после чего формирует сигнал, отключающий тактовый генератор. При нажатии на одну из клавиш клавиатуры включается тактовый генератор и формирователь импульсов опроса клавиатуры формирует на выходах 19, 20, 21ИС последовательности импульсов с частотой 200Гц и скважностью 3, сдвинутые по фазе. При нажатии клавиши одна из последовательностей поступает на вход микросхемы (22, 1, 2, 5), преобразуется в двоичный код, который поступает в ОЗУ.

Рисунок 2.3 - Функциональная схема типовой ИС импульсного набора номера

Схема устранения дребезга анализирует истинность нажатия клавиши и разрешает запись двоичного кода цифры в ОЗУ. Одновременно срабатывает схема управления кодопреобразователя. Она преобразует код, поступающий со схемы выбора паузы, во временной интервал соответствующий длительности межцифровой паузы. По окончании этого интервала в схеме управления кодопреобразователем формируется сигнал разрешения считывания в ОЗУ кода набранного числа. Код поступает в преобразователь и также преобразуется во временной интервал, на время которого снимается удержание с триггера формирования сигнала "Импульсный ключ", и на выходе 12 появляется последовательность импульсов частотой 10Гц. Скважность их соответствует двоичному коду. Количество импульсов соответствует номеру нажатой клавиши. После обработки набранной цифры генератор выключается.

ИС может приводиться в исходное состояние нажатием клавиши «#»(Отбой) или подачей на вход 15 напряжения высокого уровня. Через вывод 3(U2) осуществляется подпитка ОЗУ в дежурном режиме, то есть когда трубка положена. На выводе 10(IDP) формируются положительные импульсы длительностью межцифровой паузы. На выводе 11(KS) ключ подпитки на период следования импульсов набора устанавливает «высокий» уровень, обеспечивающий при необходимости, подпитку ОЗУ микросхемы.

В ИС есть два выхода «Разговорный ключ» -- вывод 16 (NSA1) и вывод 18 (NSA2). На выводе 16 на протяжении всего набора номера удерживается «низкий» уровень, а на выводе 18 «низкий» уровень поддерживается только на период следования импульсов набора. Использование NSA2 предпочтительнее, так как в течение межцифровой паузы позволяет прослушивать линию и прекратить набор в случае сбоя.

Питание ИС НН осуществляется от линии АТС и обеспечивает работу ИС при наборе номера, а также в разговорном режиме. В режиме «Отбой», при положенной на рычаг трубке, питание с нее снимается. Выбор и построение схемы питания ИС зависит от того, есть ли в составе ИС источник опорного напряжения (стабилитрон) или нет. Если есть - то внешние элементы цепи питания фактически ограничивают ток стабилизации на уровне 0,1…1,0мА, в зависимости от типа ИС. Если нет, то во внешнюю цепь вводится стабилитрон. В схемах отечественных телефонных аппаратах часто используется микромощный кремниевый планарный p-канальный МОП-стабилитрон.

В настоящее время нормой в телефонных сетях становится система двухчастотного тонального набора (международный стандарт DTMF - Dual-Tone Multiple Frequency). Тональный набор в связи в внедрением цифровых АТС стал одним из стандартов и постепенно вытесняет старые импульсные наборные системы в большинстве телефонных аппаратов, а также устройств, связанных с телефонными сетями (например, модемах).

При тональном наборе дискретные импульсы отсутствуют. Вместо этого каждая набираемая цифра представляется комбинацией двух негармонических сигналов. Негармоничность означает, что две частоты выбираются таким образом, чтобы они не имели целого общего делителя.

Для каждой цифры для большей надежности используется две частоты. Если использовать только одну частоту, система может принять случайно возникший шумовой сигнал за тональный сигнал. Вероятность же случайного кратковременного появления двух нужных частот минимальна. Во всех номерах с тональным набором используется стандартная кнопочная клавиатура из двенадцати кнопок, расположенных в четыре ряда и три столбца. Она содержит кнопки для десяти цифр и дополнительные кнопки для специальных функций.

Каждой строке в матрице клавиатуры соответствует определенный низкочастотный тон, каждому столбцу - высокочастотный. При нажатии кнопки эти два тона суммируются и формируется двухчастотный сигнал.

Все частоты подобраны так, чтобы ни одна из них не была гармонической с другой. Это максимально увеличивает эффективность системы и уменьшает вероятность ложного срабатывания вследствие случайных шумов.

Схема номеронабирателя с тональным набором легко исполняется на базе ИС. На рисунке 2.4 показана внутренняя структура типичной ИС номеронабирателя с частотным набором.

Рисунок 2.4 - Внутренняя структура ИС DTMF-номеронабирателя

Постоянное напряжение питания для ИС обычно обеспечивается выпрямителем, расположенным на печатной плате разговорной схемы. Более сложные ИС снабжены встроенным выпрямителем и стабилизатором. Все ИС подобных номеронабирателей содержат как минимум пять функциональных узлов: декодер клавиатуры/генератор импульсов; цифро-аналоговые фильтры высших (столбцовых) частот; цифро-аналоговые фильтры низших (строковых) частот; сумматор; выходной усилитель.

Чтобы частоты генерируемых сигналов были постоянны, необходим высокочастотный генератор, сигналом которого будет синхронизироваться схема номеронабирателя. Задающий генератор вырабатывает сигналы со стабильной частотой (3,579545МГц), которая определяется кварцевым генератором.

Строковые и столбцовые логические сигналы поступают с клавиатуры на схему декодера клавиатура/генератора импульсов. В нем происходит деление частоты задающего генератора и вырабатываются прямоугольные импульсы с частотами, необходимыми для синтеза тональных сигналов строк и столбцов. На этом этапе сигналы являются цифровыми. Для получения тональных сигналов цифровые импульсы должны быть преобразованы в аналоговую форму.

Эту задачу выполняют цифро-аналоговые фильтры, в которых сначала из цифровых сигналов формируется ступенчато-изменяющийся аналоговый сигнал. Затем полученный сигнал пропускается через полосовой фильтр, подавляющий нежелательные гармоники основного тонального сигнала. Для формирования сигналов высоких (столбцовых) и низких (строковых) частот используются отдельные цифро-аналоговые фильтры.

В сумматоре происходит объединение столбцовых и строковых сигналов, комбинация которых должна поступать на вход разговорной схемы. Выходной усилитель повышает мощность сигнала до необходимого уровня и согласует выход ИС со входом разговорной схемы. Выходной управляющий сигнал отключения приемника вырабатывается при каждом нажатии на клавишу клавиатуры. В противном случае при наборе частотные сигналы будут громко слышны в приемнике.

Разговорные схемы

Разговорные схемы могут быть выполнены как на интегральных микросхемах, так и на дискретных электронных компонентах.

В состав типичного разговорного узла телефонного аппарата входит: усилитель сигнала микрофона; усилитель НЧ сигнала, принимаемого с линии; противоместная схема; схема питания микрофонного и телефонного усилителей.

Вариантом исполнения разговорного узла является применение специализированной ИС. Каждый ее узел выполняет свою определенную функцию, обеспечивая нормальную работу телефонного аппарата.

ИС должна выполнять следующие функции:

усиливать и передавать в линию телефонный сигнал;

обеспечивать необходимый уровень подавления местного эффекта;

транслировать в линию сигналы набора номера и имитировать постоянную нагрузку для линии независимо от разброса ее параметров.

Совместно с разговорной ИС используются как электродинамические , так и электретные микрофоны. Поскольку выходное сопротивление электронного микрофона очень велико, а электродинамического - мало, между ними и входом ИС включаются дополнительные согласующие элементы. При использовании электродинамического микрофона необходимо наличие дополнительного транзисторного каскада для предварительной усиления сигнала микрофона и согласования сопротивлений.

2.3 Бесшнуровые телефонные аппараты

Бесшнуровой телефон (БТ) - это обычный телефон с проводной связью с телефонной станцией, в котором шнур между основным блоком и микротелефонной трубкой заменен на радиолинию. Таким образом, такой телефон имеет стационарный блок (СБ) и переносной блок (ПБ)(микротелефонная трубка). Дальность действия таких телефонов составляет от ста метров до нескольких километров в зависимости от модели. В тех случаях, когда расстояние между базовым блоком, включающим радиостанцию и телефонный интерфейс, и вторым переносным, не связанным с телефонной линией, превышает 3…5км, говорят о радиоудлиннителе телефонных линий. Это расстояние сильно уменьшается при неблагоприятных условиях, например, если базовый блок находится в середине железобетонного здания или они разделены несколькими такими зданиями. Большинство телефонов подобного типа допускают возможность работы (минимально - прием сигнала вызова) при отсутствующем переносном блоке, а также разговор между абонентом с микротелефонной трубкой и абонентом у базового блока.

До настоящего времени нет устоявшихся международных стандартов на частотные диапазоны для бесшнуровых телефонов.

Наиболее перспективным направлением в радиотелефонии является цифровая обработка сигналов. При этом полностью устраняется один из самых серьезных недостатков радиосвязи - влияние помех, нарушающих как саму связь, так и разборчивость принимаемых сообщений.

В состав бесшнуровых телефонов, независимо от их рабочей частоты, входят одни и те же функциональные узлы: радиоприемное (РПУ) и радиопередающее (РПДУ) устройства, электронный номеронабиратель (ЭНН), вызывное устройство (ВУ), системы управления (СУ) и кодирования, блок питания (БП), индикация и некоторые другие.

Особенности БТА:

ID-коды. Все переносные трубки БТА обладают персональными ID-кодами (каждая своим). Они необходимы для того, чтобы каждый базовый блок (ББ) такого телефонного аппарата принимал сигналы только от своей переносной трубки. Вторым аспектом использования кодов идентификации является защита телефонной линии от несанкционированного использования. Когда микротелефонная трубка кладется на ББ, происходит автоматическая смена кода. Число комбинаций ID-кодов колеблется в современных моделях бесшнуровых телефонов от нескольких тысяч до нескольких миллионов. Так как ББ отвечает на вызов только «родного» переносного блока (трубки) с определенной сложившейся комбинацией, то постороннему абоненту с «чужой» трубкой присоединиться к этой линии практически невозможно.

Шифровка разговора. В некоторых моделях БТА при передаче радиосигналов между трубкой и базовым блоком происходит их шифровка. Тем самым достигается относительная конфиденциальность разговора. Минусом такой системы кодирования является существенное ухудшение качества связи. Кроме того, полностью гарантировать конфиденциальность разговоров такая система не может.

Пейджинг(Page). Функция поиска одного из элементов БТА с помощью другого называется пейджингом. Он может быть односторонним (это означает что с ББ можно вызвать переносной блок (трубку), который при этом начнет издавать сигнал) и двусторонним. В последнем случае играть в «найди меня» можно не только с ПБ, но и с ББ.

Интерком. Интеркомом или внутренней связью называется функция, позволяющая общаться двум собеседникам (которые могут находиться в разных комнатах) с помощью ПБ и ББ. Обычно при активации этой функции внешняя телефонная линия остается свободной, и из города на базовый блок может поступить сигнал вызова станции. Однако существует ряд моделей телефонов, в которых при переговорах по внутренней связи доступ к внешней сети недоступен.

Спикерфон. Наличие такой функции означает возможность громкоговорящей связи. В этом случае говорить с абонентом могут все присутствующие в комнате хором и все вместе слышат его голос.

Переадресовка разговора, режим конференции. Эта функция позволяет перевести текущий разговор с ПБ на ББ (при наличии режима громкоговорящей связи) или наоборот. В некоторых моделях при использовании нескольких переносных трубок возможен перевод звонка с одной трубки на другую. При работе БТА в режиме конференц-связи с ББ могут быть вызваны переносные блоки и есть возможность проведения совещания между всеми компонентами системы и внешним абонентом.

Конструктивно бесшнуровой телефон (БТ) представляет собой два отдельных устройства. Один из них - стационарный блок (СБ) и второй - переносной блок (ПБ). Связь между двумя блоками осуществляется по радиоканалу с использованием амплитудной (АМ) или частотной (ЧМ) модуляции.

Для того чтобы бесшнуровой телефон мог работать в дуплексом режиме (то есть чтобы по нему можно было говорить и слушать одновременно), прием и передача ведутся на двух различных частотах. Сигналы от стационарного к переносному блоку передаются на одной частоте, от ПБ к СБ - на другой. Две частоты должны быть подобраны весьма тщательно, чтобы гарантировать при дуплексной работе отсутствие взаимных помех между передаваемым и принимаемым сигналами.

В старых моделях БТ используется единственная пара частот. В большинстве случаев эти системы работают вполне надежно, но в некоторых ситуациях в них возникают помехи от мощных радио- и телепередатчиков или расположенных по близости других телефонов.

В современных БТ можно выбирать частоты передатчиков, отстраиваясь от внешних помех (и не мешая другим электронным устройствам). Большой набор частот не является панацеей, но в большинстве случаев все же удается подобрать канал связи, достаточно защищенный от местных помех.

Стационарный блок

Упрощенная структура стационарного блока (СБ) показана на рисунке 2.5. В нем можно выделить четыре группы функциональных узлов: приемник, передатчик, интерфейс телефонной линии (разговорная схема) и схема управления (МП). Источник питания СБ и зарядное устройство выделяются в отдельный функциональный узел.

Прием речи и сигналов управления

Сигналы, передаваемые ПБ, принимаются антенной и поступают на усилитель радиочастоты (РЧ), в котором происходит их предварительное усиление.

Рисунок 2.5 - Упрощенная структурная схема стационарного блока

Радиосигналы содержат: 1) несущую (синусоидальный сигнал с определенной частотой); 2) спектральные компоненты речевого сигнала (в диапазоне ±4кГц        от несущей); 3) сигналы управления, которые координируют совместную работу СБ и переносного блока-трубки.

РЧ сигнал поступает на один из входов смесителя, в котором он смешивается (перемножается) с сигналом гетеродина. В выходном сигнале смесителя содержится множество комбинационных (суммарных и разностных) частот входных сигналов и их гармоник. Нас интересует полезный сигнал промежуточной частоты, равной разности между частотами РЧ и гетеродина. ПЧ сигнал усиливается в усилителе и детектируется, детектирование может быть как частотным, так и амплитудным - в зависимости от вида модуляции. Прошедшие через формирователь логических сигналов управляющие импульсы поступают на микропроцессор, а речевые сигналы проходят через усилитель звуковой частоты (ЗЧ) и подаются на ИС разговорной схемы для передачи их в телефонную линию.

Передача речи и сигналов управленияРечевые сигналы из телефонной линии, прошедшие через ИС разговорной схемы, поступают на усилитель ЗЧ. Усиленный речевой сигнал(вместе с управляющими сигналами) поступает на вход генератора несущей частоты, где и осуществляется модуляция радиосигнала. Схема управления координирует работу всех узлов беспроводного телефона. В СБ микропроцессор координирует процессы передачи и приема, формирует управляющие сигналы, передаваемые на ПБ, обрабатывает поступающие с него команды, детектирует сигналы вызова, вырабатывает необходимые импульсные или тональные сигналы и взаимодействует с телефонной линией через соответствующий интерфейс. Совместно с МП могут использоваться одна или несколько ИС памяти для хранения постоянных программных инструкций и данных.

Переносной блок.

Как видно из структурной схемы (рисунок 2.6), ПБ содержит те же основные группы функциональных узлов, что и стационарный: приемник, передатчик и схему управления (МП). В большинстве ПБ устанавливается клавиатура, подключаемая непосредственно к МП. При наборе номера МП вырабатывает управляющие сигналы, которые передаются на СБ, преобразуются в соответствующие DTMF-сигналы и поступают в телефонную линию.

Простейшая зарядная схема используется для подзарядки аккумуляторов ПБ (когда он лежит в гнезде СБ). Сигнал, принимаемый антенной ПБ, передается на усилитель РЧ, который усиливает слабый радиосигнал, передаваемый стационарным блоком. Усиленный сигнал содержит те же составляющие, что и "обратный" сигнал ПБ, и его преобразование в ПБ происходит точно так же, как и в СБ. Единственное отличие заключается в том, что продетектированный сигнал поступает не на разговорную схему, а на телефонный капсюль или небольшой громкоговоритель.

Рисунок 2.6 - Упрощенная структурная схема переносного блока

2.4 Системные (локальные) телефонные аппараты

Цифровой системный телефонный аппарат по своей конфигурации включает в себя: сетевой стык, схему управления, абонентский стык.

Сетевой стык поддерживает двустороннюю связь по 2-х проводной абонентской линии. Стык состоит из схемы защиты линии, линейного трансформатора, преобразователя постоянного тока, линейного цифрового адаптера DASL, его схемы синхронизации и аналогово-цифрового и цифроаналогового преобразователя COMBO. Схема защиты линии обеспечивает защиту телефонного аппарата от помех и пиков напряжения в линии. Линейный трансформатор предназначен для гальванического разделения телефонного аппарата от линии. К линейному трансформатору подключается преобразователь постоянного тока.

Питание телефонного аппарата осуществляется от линии и преобразователь обеспечивает требуемое напряжение. Линейный стык построен на базе цифрового адаптера абонентского шлейфа DASL, управляемого микропроцессором.

Цифровой адаптер DASL размещается в обоих концах, т.е. в линейном стыке системы коммутации и в телефонном аппарате или терминальном адаптере.

Рисунок 2.7 - Упрощенная схема цифрового системного ТА

(кодек+фильтр) предназначается для преобразования цифровой информации в аналоговую при входящем соединении и аналоговой в цифровую при исходящем соединении. Аналоговый сигнал от микрофона или громкоговорителя подается к входному усилителю, в котором осуществляется усиление сигнала.

Схема управления телефонным аппаратом построена на 8-ми разрядном однокристальном МП, который предназначен для управления связью между сетевым стыком (системой коммутации) и абонентским стыком, а также управления выполнением всех функций аппарата. Микропроцессор определяет состояние трубки (определение момента ее снятия), функциональных кнопок и кнопок программирования, передает информацию по каналу В к абонентскому комплекту о снятии абонентом трубки или нажатии им кнопки.

2.5 Импульсный набор номера

В обычных телефонах старых моделей импульсный набор номера осуществляется дисковым номеронабирателем, на котором по кругу равномерно расположены десять отверстий для пальца руки. Количество импульсов в серии, определяемой одним поворотом диска номеронабирателя, задается тем, на какой угол был предварительно повернут диск номеронабирателя перед тем, как он был отпущен. Равномерно расположенные отверстия на диске номеронабирателя и стопор для пальца позволяют с легкостью осуществить предварительный поворот диска на необходимый угол, соответствующий набираемой цифре номера. Поворот диска закручивает пружину номеронабирателя, которая после освобождения диска возвращает его в исходное положение. Небольшой регулятор, установленный внутри номеронабирателя, обеспечивает строго постоянную скорость вращения диска при его возвращении в исходное положение. Кулачок, поворачиваемый вместе с осью, имеющейся в нижней части номеронабирателя, размыкает контакты. Это замыкание и размыкание контактов при обратном вращении диска номеронабирателя приводит к прерываниям тока, протекающего в шлейфе. (Цепь шлейфа не разрывается при прямом вращении диска номеронабирателя). Размыкание цепи шлейфа вызывает прерывание тока, протекающего по шлейфу и имеющего величину от 20 до 120мА, а замыкание контактов позволяет току вновь протекать по цепи. Таким образом, импульсный набор обеспечивает серию импульсов тока в цепи шлейфа. Один импульс тока соответствует цифре 1, два импульса будут соответствовать цифре 2 и т.д. - до десяти импульсов, которые будут соответствовать цифре 0 в набираемом номере.

2.6 Тональный набор номера

В большинстве современных телефонных аппаратов используется метод набора номера, который получил название двухтонального многочастотного набора (DTMF). Метод тонального набора может использоваться только в том случае, если районная АТС оснащена оборудованием, предназначенным для обработки тональных сигналов. Однако в наше время данная проблема практически не является актуальной, так как тональный набор стал преобладающим методом набора и обработки сигналов номера, и все районные АТС способны предложить подобное обслуживание. Вместо дискового номеронабирателя телефонные аппараты оснащены наборным полем (или клавиатурой для тонального набора), которое имеет 12 кнопок, соответствующих цифрам от 0 до 9, а также двум специальным сигналам (*) и (#). Нажатие одной из кнопок клавиатуры заставляет электронные цепи генерировать сигналы двух акустически разнесенных частот. Более низкочастотный сигнал соответствует каждому ряду, а более высокой - колонке.

Частоты сигналов и общий вид клавиатуры наборного поля стандартизированы в международном масштабе. Однако допуски на индивидуальные частоты могут отличаться для различных стран.

2.7 Классификация электронных телефонных аппаратов

Предлагаемая далее классификация современных ТА ни в коем случае не является полной и исчерпывающей, а также не заменяет собой классификацию государственного нормативного документа какой-либо страны.

В предлагаемой классификации основным признаком принадлежности ТА к той или иной группе принят набор возможностей и уровень сервиса, предоставляемый пользователю, независимо от того, в какую сеть включен его аппарат: общего пользования или локальную офисную.

Естественно, что при современном уровне развития телефонной сети и самих ТА такие возможности, как работа по схеме «Директор-секретарь», подключение дополнительного ТА или звонка не могут служить критериями сложности (следовательно и классности) ТА. Необходимо выбрать другие возможности и сервисные услуги, которые и определят принадлежность данного ТА к некоторой условной группе в ряду современных аппаратов по нашей классификации.

Электронные ТА простейшей схемы

Совершенно закономерным является то, что первые электронные ТА полностью повторили схемное построение своих предшественников - электромеханических аппаратов и их функций.

Начнем с того, что эти ТА имели только импульсный набор номера, так как в то время частотный набор на абонентском участке сети еще не применялся (конец 60-х годов).

Первые электронные номеронабиратели даже не имели возможности повтора последнего набранного номера, так как их схемы выполнялись на дискретных элементах (отдельных транзисторах и диодах), и разместить на ограниченных размерах память на 5-7 цифр не представлялось возможным. Разговорный узел также выполнялся на отдельных деталях и был достаточно объемным.

Принимая во внимание, что стоимость электронных компонентов в то время была достаточно высокой и что наладка электронной схемы требовала значительно более высокой квалификации работников, цена продажи первых электронных ТА была намного выше цены электромеханических.

Такие ТА не получили широкого распространения даже в странах с высокоразвитой электронной промышленностью. В более позднее время простейшие электронные ТА были реализованы на базе ИМС, и производились в основном на предприятиях Гонконга, Тайваня, а позднее в Китае и Малайзии. На территории СССР, а затем и в странах СНГ получили распространение эти ТА, выполненные в виде телефонов-трубок (моноблочная конструкция) под условным названием - «Гонконг», а также некоторых моделей настольных ТА, например, AT-8086.

Необходимо отметить, что эти аппараты по многим параметрам совершенно не отвечали требованиям стандартов ни одной страны (в том числе СССР), а их надежность оказалась ниже всякой критики, в чем вскоре убедилось большинство их пользователей.

«Стандартный» электронный ТА

Понятие «стандартный» включает в себя, в общем случае, множество требований, касающихся всех свойств изделия, к которому это понятие относится. В нашем случае это понятие взято в кавычки только потому, что речь здесь пойдет только об обязательном стандартном наборе функций, которыми должен обладать простой современный ТА

Приходится говорить об устройствах набора номера, поскольку радикальные меры коснулись их в первую очередь. Связано это с началом внедрения в «телефоностроение» специализированных микросхем. Их разработка и производство начались в начале 70-х годов, когда электронная промышленность уже хорошо освоила аналогичное производство для ЭВМ.

Уже первые образцы электронных номеронабирателей на базе микросхем получили возможность сохранять в памяти последний набранный номер и транслировать его в линию при нажатии одной кнопки на тастатуре аппарата. Вначале ячейка памяти ЭНН имела небольшую емкость - до 8 знаков, но со временем объем памяти увеличивался и сейчас у некоторых образцов достигает 32 знаков. Зачем нужен такой объем памяти постараемся объяснить на следующем примере.

Допустим, абоненту офисной АТС требуется позвонить по международной сети абоненту такой же офисной станции в другой стране. Схема набора приведена на рисунке 2.8.

Подсчитаем количество знаков, которые должны сохраняться в памяти при условии, что пауза длительностью порядка трех секунд занимает в ней место одного знака: 1+1+1+4+13+3+1+4=28 знаков.

Рисунок 2.8 - Схема набора

Естественно, что подсчитан сложный вариант, который может иметь место в часы наибольшей нагрузки на сети, но ведь и потребность в связи может попасть в этот период.

В другое время может хватить и 24 знаков, а при другой схеме связи и меньшего их количества.

Здесь мы упомянули о тональном наборе, следовательно, ЭНН стандартного электронного ТА должен иметь такую функцию. Аппарат должен предоставить пользователю возможность оперативного (нажатием одной кнопки) перехода от импульсного к тональному набору с фиксацией этого в памяти.

Кроме этого, современный электронный ТА должен иметь функцию кратковременного (нормированного) прерывания цепи постоянного тока через аппарат «flash», которая используется в сетях офисных и городских электронных станций для установления нового соединения при удержании прежнего и последующего возврата к нему.

Таким образом, мы определили тот минимальный набор функций, которым должен обладать стандартный простой электронный ТА.

Конечно же, все остальные основные функции ТА должны полностью этим аппаратом выполняться.

Существует, по крайней мере, три разновидности построения схем таких электронных ТА. Они отличаются друг от друга элементной базой организации узлов аппарата.

Первой по времени создания была схема ТА, в которой разговорный узел оставался полностью транзисторным, а электронный НН строился на базе микросхемы с генератором частот тонального набора в ее составе. Реже наборные узлы строились на двух микросхемах - отдельно для импульсного и тонального набора (например, в телефоне «Tritel» швейцарской фирмы «Ascom -Astel»). Следующей была схема ТА, в которой и разговорный, и наборный узлы базировались на отдельных специализированных микросхемах. По этому принципу построены схемы большинства современных простых электронных ТА.

В последние годы появились простые и не совсем простые ТА, в которых применена микросхема, объединяющая в себе функции разговорного и наборного узлов (например, ИМС L3914 фирмы SGS.THOMSON), хотя все-же большую популярность получили аппараты с использованием в качестве наборного узла микроконтроллера с масочным ПЗУ (в большинстве своем это микроконтроллеры фирм MOTOROLA или TOSHIBA).

Необходимо отметить, что практически во всех схемах электронных ТА, независимо от их сложности (кроме некоторых простейших), узел вызывного устройства реализуется на отдельных специализированных микросхемах. Таким образом, схема стандартного электронного ТА может содержать от двух до четырех ИМС.

Электронный ТА с программируемой памятью

Следующей по сложности стала схема электронного аппарата с программируемой памятью на базе ИМС. Это стало возможным после того, как были разработаны малопотребляющие микросхемы, которые могли работать при значительных разбросах значений питающего напряжения.

Как уже указывалось в начале первой главы мощность постоянного тока, потребляемая ТА от телефонной сети, изменяется от значений 50...60 мВт в режиме ожидания вызова до нескольких сотен милливатт в разговорном режиме или при наборе номера.

Этой мощности должно было хватить для питания схемы управления, а также для питания генератора тональных частот набора и памяти.

Основным типом ТА этой группы стал аппарат с памятью на 10 номеров с количеством знаков 16, а затем 20...32.

В связи с появлением программируемой памяти у аппарата появились дополнительные органы управления - кнопки «memo», «store», «auto» и т. п. У моделей некоторых фирм эти кнопки составляли единый блок с основной тастатурой (PHILIPS), а другие производители ТА размещали их на корпусе аппарата отдельно (Panasonic).

Запись телефонного номера осуществлялась при помощи этих кнопок в определенной инструкцией последовательности, а вызов номера из памяти последовательным нажатием «memo» («auto») и кнопки с номером ячейки (0...9), в которую он был записан.

В дальнейшем у многих моделей ТА появились именные кнопки прямого набора («direct dialing»), и процесс набора из памяти сократился до нажатия этой одной кнопки.

У большинства современных ТА количество именных кнопок невелико (3-5), хотя, например, у таких моделей как Panasonic КХ-Т, Dusseldorf и Casio нажатием одной-двух кнопок можно вызвать из памяти один из 12 или даже 40 номеров.

Появление микросхем со средней и большой степенью интеграции привело к расширению сервисных функций электронных ТА.

Кроме функции временного отключения микрофона «mute» и «flash» появляется функция электронного удержания соединения «hold» сначала простая, а затем и с музыкальным заполнением «hold-music», которое подтверждает Вашему собеседнику, что соединение не прервано, и что Ваш разговор вскоре продолжится.

Естественно, что музыкальная фраза для этой функции также должна быть записана в памяти, а для ее воспроизведения используется многочастотный сигнал, который в этом режиме вырабатывает генератор тонального набора под управлением процессора.

В некоторых моделях этот же генератор используется для выработки акустического сигнала вызова с 2-х или 3-х частотным заполнением.

Так же, как и стандартные электронные ТА, аппараты с программируемой памятью могут быть подразделены на три разновидности в зависимости от элементной базы, использованной при разработке схемы. Одной из современных является схема, в которой использована ИМС большой степени интеграции, объединившей функции большинства основных узлов ТА - наборного и управляющего.

Примером может служить модель С-508М фирмы CONCORDE, использующая микросхему НТ9215А. Этот ТА имеет три кнопки прямого набора и еще 10 номеров можно запрограммировать, используя цифровые кнопки тастатуры.

Начиная с 90-х годов многие производители микросхем для телефонии начали выпускать так называемые ИМС «однокристальных» ТА, объединившие в одном корпусе все без исключения узлы стандартного электронного ТА Наиболее известными из них на рынке стран СНГ является серия ИМС фирмы AMS - AS253x, состоящая, на сегодняшний день, из 5 микросхем, отличающихся между собой перечнем дополнительных функций (AS2533, AS2534 и др.), а также серия ИМС фирмы TEMIC - U37xx (U3760 и др.). Из стран бывшего социалистического блока аналогичную микросхему EMZ1422 пытались производить лишь на предприятиях СССР. На базе AS2533 фирма MATSUSHITA выпускает известный на рынке стран СНГ телефонный аппарат модели KX-TS10, который обладает памятью на 4+10 номеров и достаточно полным набором функций, включая регулировку уровня громкости приема.

Электронные ТА с функцией «свободные руки» (hands free).

Дальнейшим развитием и совершенствованием схем современных ТА стали аппараты, реализовавшие функцию «свободные руки», позволившую пользователю занимать телефонную линию, вести набор номера и контролировать процесс установления соединения, не снимая микротелефонную трубку с аппарата. При этом пользователь мог заниматься своим делом вплоть до ответа вызываемого номера или до появления сигнала «занято», что создает дополнительное удобство при частом пользовании телефоном. Особенно ощутимо преимущество этой функции, при наличии в сервисном наборе ТА такой возможности как «автонабор», обеспечивающей многократный автоматический повтор ранее набранного номера в случае занятости ТА вызываемого абонента. Совершенно очевидно, что при входящем вызове и разговоре действия пользователя остаются абсолютно такими же, как и при пользовании всеми предыдущими ТА, т. е. со снятием МТТ с аппарата.

Введение этой функции - мониторинга, как ее называют на западе, или наблюдения, как ее называют у нас, потребовало усложнения схемы управления, а следовательно, применения в электронных ТА новых ИМС и некоторых изменений в построении схемы.

Как правило, в таких аппаратах акустический преобразователь вызывного сигнала используется также в схеме наблюдения, поэтому пришлось отказаться от пьезоэлектрических преобразователей типа «buzzer» (пищалка) и применить динамический с более качественными характеристиками. Одновременно пришлось ввести и еще несколько органов управления - соответствующую кнопку режима и регулятор уровня громкости в режиме мониторинга.

Аппараты такого типа выпускаются большинством ведущих производителей и получили достаточно широкое распространение на сети.

Очевидно, что ТА этой группы сохранили в своих схемах все возможности и сервисные функции предыдущих, а главное, они стали последней ступенькой на пути создания громкоговорящего аппарата.

Громкоговорящие электронные аппараты (speakerphone).

Основным препятствием создания телефонного аппарата с возможностью громкоговорящей связи без использования микротелефонной трубки была акустическая «завязка» между громкоговорителем и микрофоном, приводившая к возбуждению тракта - «зуммированию», делавшему невозможным ведение разговора в нормальном режиме.

Приходилось применять различные способы, например, отключения микрофона в режиме слушания и громкоговорителя, когда говорил абонент. Это было неудобно и требовало дополнительных манипуляций во время разговора, что отвлекало от его содержания и держало человека в постоянном напряжении.

Только применение быстродействующих управляющих устройств в комплексе со специальными акустическими мерами позволили создать и практически использовать эффективные громкоговорящие ТА, лишенные указанного выше недостатка.

Остановимся сначала на акустических мерах. Принимая во внимание небольшие габаритные размеры корпуса ТА, а следовательно, и небольшие расстояния между микрофоном и динамиком нужно было обеспечить достаточную акустическую изоляцию одного устройства от другого. Это достигается специальной конфигурацией внутренней полости корпуса и креплением динамика и микрофона к корпусу при помощи демпфирующих (гасящих колебания) крепежных элементов (резиновых прокладок, шайб и т. п.).

Следующим шагом было создание дешевых микрофонов с достаточной остронаправленностью и динамиков с малой обратной отдачей, это сделало возможным размещение микрофона и динамика в корпусе ТА так, чтобы ось звукового излучения динамика была перпендикулярна акустической оси микрофона. Это показано схематически на рисунке 2.9.

Следует отметить, что большинство современных спикерфонов до настоящего времени для обеспечения эффективной работы схемы усилителей приема и передачи требовали дополнительного источника питания, так как мощность постоянного тока, которую получает ТА от телефонной линии была для них недостаточна.

Рисунок 2.9 - Взаимное расположение динамика и микрофона в современных громкоговорящих аппаратах

Таким источником чаще всего является батарея сухих элементов напряжением 4,5 В (реже 9 В), устанавливаемая в специальном отсеке корпуса ТА. В последнее время ведущие производители выпускают ТА данного класса без требования к установке батареек, что явилось результатом, в первую очередь, появлению высокоэффективных ИМС регулировки тока питания в АЛ (у многих контроллеров громкой связи данные устройства являются составной частью ИМС), снижение мощности потребляемой от телефонной сети самим контроллером и использование динамических головок с высоким КПД. Однако в этом случае громкость приемного сигнала ограничена и определяется только возможностью схемы данного ЭТА

Как упоминалось выше, создание современных спикерфонов потребовало применения быстродействующих элементов схемы управления, которые успевали бы отслеживать в реальном масштабе времени с дискретностью не хуже десятка микросекунд состояние трактов приема и передачи, «открывая» тот из них, который активен в данный момент, «закрывая» пассивный.

Конечно, такая задача по плечу только процессору, причем с достаточно «скромной» тактовой частотой, значение которой может быть не выше 500 кГц.

Совершенно очевидно, что паузы длительностью порядка нескольких десятков микросекунд абсолютно не воспринимаются ухом человека при разговоре, поэтому сохраняется восприятие нормального диалога и не возникает чувство дискомфорта, как при пользовании громкоговорящими устройствами с принудительным ручным переключением.

Электронные громкоговорящие ТА получили широкое распростронение в мире, и их производят все ведущие фирмы.

Сложные электронные ТА с расширенными функциями и дополнительными сервисными услугами

В этом разделе речь пойдет о многолинейных ТА (часто называемыми «офисными ТА»), которые объединяют своей схемой функции телефонного аппарата и простейшего концентратора.

Такой ТА дает возможность поочередного автономного пользования любой из линий, которые к нему подключены; организует переход на линию с вновь поступившим вызовом без прерывания предыдущего соединения и с возможностью возврата к нему; создает возможность одновременного разговора с собеседниками на двух любых линиях (конференцсвязь для 3-х участников).

Совершенно очевидно, что такой аппарат должен иметь развитую систему индикаторов состояния каждой из линий и каждой из функций. Кроме этого, каждая из линий, включенных в ТА, должна иметь отличный по звучанию акустический вызывной сигнал.

Как правило, эти ТА принадлежат к группе «спикерфонов», имеют очень развитую память (вплоть до 200 номеров), и сравнительно мощный микропроцессор. Такие устройства требуют значительно большей мощности источника питания, чем может обеспечить батарея сухих элементов. Поэтому все ТА этой группы оснащены сетевыми блоками питания, мощность которых может достигать порядка 10 Вт.

Для сохранения информации в памяти многие модели офисных ТА имеют в составе схемы встроенную литиевую батарею со сроком службы до 7 лет, что обеспечивает сохранность данных (актуально для стран СНГ) при внезапных и достаточно длительных отключениях электроэнергии. В этом случае (при отключении электроэнергии) ваш офисный телефон превращается в стандартный ТА, включенный в ту линию, которую вы предварительно определили.

Телефоны этой группы с количеством линий не более двух, как правило, оснащаются жидкокристаллическим дисплеем (одно или двухстро-чечным) с емкостью строки до 24-х знаков. В большинстве таких моделей в состав схемы входят часы с календарем (или без него), таймер для фиксации длительности занятия линии, фиксация набранного (или вызванного из памяти) вами номера.

Когда количество линий становится более двух, то дисплей используется редко, а сигнализация состояний осуществляется светодиодами с разными цветами свечения.

Наличие бескассетного (запись/чтение информации на ИМС ОЗУ) автоответчика с функциями электронного секретаря, дополнительная бесшнуровая трубка (работающая, у наиболее современных ТА, в системе DECT), широкие сервисные функции, обеспечивающие секретность информации и защиту от несанкционированного доступа (PIN-код, обеспечивающий кодирования речи скремблер и т.д.), при наличии и других, указанных в этом разделе возможностей позволяют выделить офисные ТА в более высокий класс устройств - в класс так называемых «бизнес-телефонов».

Особой разновидностью сложных электронных ТА являются аппараты с неспецифическими функциями и аппараты «специального места установки».

Это ТА со встроенными радиоприемником, с устройством определения номера при входящем вызове (АОН), с направленным функциональным назначением, например ТА «для кухни» и «для спальни». В последующих главах мы рассмотрим некоторые из них, а именно ТА с фун кциями АОН, в связи с их особой популярностью на территории стран СНГ.

Отдельной разновидностью в группе офисных телефонов являются аппараты, имеющие устройства для организации внутриофисной громкоговорящей связи - «интерком» или в более привычном для нас наименовании - селекторной связи.

Так как для этой связи используется та же внутриофисная телефонная сеть, что и для внешних линий, то интерком организуется по высокочастотной двухполосной двухпроводной схеме. При такой организации внутриофисной связи допускается включение параллельно на одну абонентскую линию до 4-х однотипных ТА. Такая система, например, реализована фирмой Matsushita в модели Panasonic КХ-Т3286.

И, наконец, следует остановиться, хотя бы вкратце, на совершенно особой разновидности офисных телефонов - системных телефонных аппаратах, являющихся непременной составной частью офисных («малых» учрежденческих) АТС.

Сразу следует оговорить, что подавляющее большинство этих ТА не могут использоваться в телефонной сети общего пользования, а также то, что системные аппараты одной фирмы не могут использоваться совместно с офисными АТС другой фирмы.

Аппараты этого типа имеют широкий набор сервисных функций, количество которых определяется характеристикой офисной станции. Количество номеров прямого набора (внешних и внутренних) у этих ТА может достигать 24, а при использовании специальных приставок - консолей (у наиболее развитых современных офисных АТС) и 64.

Большинство моделей системных ТА оснащается жидкокристаллическим дисплеем с количеством строк от 2 до 4, позволяющих осуществлять пользовательское, а при определенных условиях, и административное программирование своей станции.

В зависимости от схемы офисной станции системные аппараты могут быть аналоговыми четырехпроводной схемы подключения, цифровыми с такой же схемой и цифровыми двухпроводными.

2.8 Основные параметры телефонных аппаратов

Первой группой параметров ТА являются телефонометрические параметры, которые показывают, насколько эффективно эти процессы осуществляются в аппарате. Остановимся на классификации, принятой в СССР по ГОСТ 7153-85 и сохраняющейся в СНГ. ТА по этой классификации подразделяются на 4 класса сложности. Высшим классом является нулевой, к которому относятся многофункциональные аппараты (например, ТА с автоответчиком и памятью на значительное количество номеров и т.п.), к первому классу относятся ТА с дополнительными функциями (например, с громкоговорящим режимом), ко второму классу ТА с электронным НН, электронным приемником вызова. Аппараты первых трех классов должны иметь неугольные микрофоны. ТА третьего класса - это аппарат с угольным микрофоном, электромеханическим звонком и дисковым НН. К этим ТА предъявляются более жесткие климатические требования (рабочий диапазон температур от минус 10 до +45°С), чем к ТА первых трех классов (рабочий диапазон температур от +1 до +40°С).

Сопротивление 600 Ом - это модуль волнового сопротивления двухпроводной ВЛС. Эта величина достаточно близка к волновому сопротивлению АЛ и СЛ на телефонных сетях. Почти вся аппаратура связи, которая включается в эти линии, должна иметь такое же входное сопротивление. Это же относится и к ТА.

Таблица 2.1

Основное исполнение

Наименование класса сложности

Класс сложности

Многофункциональные ТА

Высший

0

ТА с дополнительными функциональными возможностями

Первый

1

ТА с кнопочным номеронабирателем, тона1ьным приемником вызова, неуготъным микрофоном

Второй

2

ТА с дисковым номеронабирателем. этектромеханическим приемником вызова, с угочьным микрофоном

Третий

3


Затухание сигнала рассчитывается по формуле:

(дБ)

где: а - затухание (линии, аппаратуры, канала);

Рпр- уровень сигнала на приеме в дБ;

Р пер - уровень сигнала на передаче в дБ.

Если на передаче мы имеем уровень 0дБ - 0,775 В, то формула упрощается, и при условии, что входные сопротивления устройств одинаковы (согласованы) мы получим:

 

дБн0 - децибел по напряжению относительно 0.

Если Unp >0,775В, то результат будет отрицательный (-). Это значит, что в данной цепи есть усиление. Если Unp < 0,775В, то знак  «+» (он обычно не пишется) - в цепи сигнал ослабляется.

В ГОСТ 7153-85 применена система эквивалентов затухания (ЭЗ) передачи, приема и местного эффекта, которые определяют качество телефонной передачи (громкость) ТА, включенного в стандартную местную систему по схеме рисунка 2.10.

Эти параметры телефонного аппарата проверяются при помощи устройства, содержащего в своем составе чувствительный конденсаторный микрофон в специальной камере («искусственное ухо» - ИУ) и источник звука - динамический громкоговоритель, также «искусственный рот» (ИР)

Конфигурация ИУ подобрана такой, чтобы объем воздуха в ней был равен 6 см3, что примерно соответствует объему ушной раковины человека с прижатым к нему телефоном.

Искусственный рот сконструирован так, чтобы звуковое давление в точке, находящейся на оси излучателя звука в 25 мм от его наружной плоскости было равно 1 Па, что довольно точно отображает величину звукового давления та таком же расстоянии от губ говорящего.

При этих условиях измерения эквиваленты затухания передачи (ЭЗП), приема (ЭЗПр) и местного эффекта (ЭЗМЭ)для ТА различных классов сложности должны иметь следующие значения:

Таблица 2.2

Параметр

Условия измерении

Класс 0, дБ

Класс 1, дБ

Класс 2, дБ

Класс 3, дБ

ЭЗП

затухание АЛ 0 дБ

3 8

3 8

0 5

0 5


затухание АЛ 4,5 дБ

3 8

от 3 8

12

12

ЭЗПр

затухание АЛ ОдБ

-5 0

-5 0

-7 -1,5

-7 -1,5


затухание АЛ 4,5 дБ

-5 0 дБ

-5 ОдБ

3 дБ

3 дБ

ЭЗМЭ

Местная система с а^ = 4 5 дБ нагружена на СЛ, ас1 = 22,5 дБ

15 дБ

15 дБ

15 дБ

15 дБ


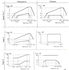
Рисунок 2.10 - Местная телефонная система по ГОСТ 7153 - 85

Рисунок 2.11 - Частотные характеристики телефонных аппаратов

Частотные характеристики коэффициентов передачи и приема должны не выходить за пределы шаблонов в каждом из классов:

По этим шаблонам хорошо видно, что:

полоса частот преобразования звука в электрический сигнал, и наоборот, даже в наихудшем случае (ТА третьего класса) должна быть в пределах от 300 до 3400 Гц (0,3...3,4 кГц);

частотные (а правильнее, амплитудно-частотные) характеристики ТА всех классов должны иметь подъем на верхних частотах, т.к. сигналы этих частот больше затухают в линии;

ограничение уровней сигнала снизу на передаче нужно для того, чтобы до приемного конца сигнал дошел, а затем его было можно нормально восстановить. Ограничение сверху необходимо для предотвращения самовозбуждения ТА, когда трубка кладется на время на стол.

В таблице 2.2 видно, что при коротких линиях (затухание 0) ТА на приеме дают усиление сигнала, а при длинных АЛ (я = 4,5 дБ) - затухание или, в лучшем случае (ТА 0 и 1 классов) его не ослабляют. Величина затухания АЛ, равная 4,5 дБ, принята предельной при проектировании и строительстве телефонных сетей. Однако, в случае применения кабеля с жилами диаметром 0,32 мм, это требование часто нарушалось и АЛ могла иметь большее затухание. Тогда даже самый лучший ТА классической схемы не поможет, и придется приобретать аппарат с усилителями на приеме и передаче.

Особое место, как уже указывалось ранее, отведено такому параметру, как уровень звукового давления в телефоне при перенапряжении на линии. Если напряжение переменного тока на входе ТА возрастет до 15,5 В, то звуковое давление втелефоне не должно превысить 115 дБ для ТА I и 0 классов, а для ТА 2 и 3 классов - 120 дБ. Это защитит Ваши уши от боли при акустическом ударе.

Громкость звонка или акустического излучателя электронного приемника вызова должна находиться в пределах от 40 (минимум) до 70 дБ (максимум).

Рассмотрим электрические параметры ТА:

Сопротивление ТА переменному току при трубке уложенной на аппарат в состоянии отбоя или ожидания вызова. В этом случае для ТА всех классов модуль комплексного сопротивления ТА должен быть не менее 10 кОм, а по современным российским требованиями - не более 20 кОм. Во время приема вызова (с частотой 25 Гц) величина такого сопротивления не должна быть меньше 4 кОм для ТА 0, 1 и 2 классов. Для ТА 3 класса значение (Zвыз) не нормируется.

При снятой трубке нормируются:

сопротивление ТА постоянному току, которое для ТА 0 и 1 классов должно находиться в пределах от 160 до 370 Ом, а для ТА 2 и 3 классов - до 320 Ом;

модуль сопротивления переменному току частотой 1000 Гц (Zpaзг), для ТА 0 и 1 классов должна быть в пределах 450...800 Ом, а для ТА 2 и 3 классов - не нормируется.

Для сопротивления ТА постоянному току при наборе номера импульсным методом установлены следующие пределы: ТА 0 и 1 класса - не более 150 Ом; для ТА 2 класса не более 50 Ом. Для 3 класса параметр не нормируется, но сопротивление должно быть таким, чтобы при замкнутых ИК и ШК номеронабирателя реле на АТС нормально срабатывало, а при разомкнутом ИК - отпускало. В том случае, когда у ТА электронные приемник вызова и НН, которые питаются от станционной батареи, ток в цепи ТА при положенной трубке не должен превышать 1 мА (ТА 0 и 1 классов) или 0,5 мА (ТА 2 класса). Строго нормируется период следования импульсов набора Т и соотношения времени размыкания ИК ко времени его замыкания (импульсный коэффициент К):

 ; ;

; .

Пауза между сериями импульсов (между цифрами номера) может быть от 400 до 1000 мс для ТА 0, 1 и 2 классов (кнопочный электронный НН) и не должна быть менее 180 медля ТА с дисковым НН. Ввиду того, что пока небольшое количество РАТС на сетях СНГ могут принимать тональный набор по АЛ, описание этого способа и параметров ТА, к нему относящихся будет сделано в следующем выпуске нашего справочного издания. Телефонные аппараты 2 и 3 классов должны иметь такую конструкцию, которая обеспечивала бы перенос ТА одной рукой. Масса ТА этих классов не должна превышать 1,5 кг.

Телефонный аппарат должен быть акустически устойчивым: не возбуждаться, когда МТ трубка уложена на деревянную доску с размерами 20x500x1000 мм амбушюром вниз, а ТА подключен к мосту питания по схеме, приведенной на рис. 3.5.

Рисунок 2.12 - Схема проверки акустической устойчивости ТА

Все телефонные аппараты, кроме ТА 3 класса должны содержать схему защиты от перенапряжений на линии.

Электрическое сопротивление изоляции ТА между закороченными линейными выводами и любой, доступной прикосновению, металлической частью должно быть не менее 100 МОм при нормальных климатических условиях и не менее 2 МОм, при влажности 90%.

Особое место среди параметров ТА занимают параметры надежности и долговечности (срок службы). Естественно, что ТА (особенно классический электромеханический), как любой механизм, подвержен износу и не может служить вечно. Хотя автору лично известны случаи использования сегодня телефонов 30, 50 и даже 70-летней давности производства. В общем случае средний срок службы ТА 2 и 3 классов должен быть не менее 20 лет, а ТА 0 и 1 классов - не менее 10 лет.

При этом минимальная наработка на отказ (до повреждения) должна составить (таблица 2.3):

Таблица 2.3

Класс ТА

Наработка на отказ, часов

0

6500

1

6500

2

10000

3

13000


За это время рычажные переключатели ТА 0, 1 и 2 классов должны выдержать не менее 300 тысяч переключений, а для ТА 3 класса - 450 тысяч. Число заводов дискового НН или нажатия кнопок электронного НН за время наработки на отказ должно быть не менее 300 тысяч. Телефонные параметры систематизированны и приведены в таблице 2.5, а отличительные функции ТА в таблице 2.4.

Таблица 2.4. Основные отличительные функции и дополнительные возможности ТА

Основные отличительные функции и дополнительные возможности

Класс сложности


0

1

2

3

1 Регулировка уровня громкости приема абонентом

р

р

р

н

2 Автоматическая регулировка уровня передачи и приема

о

о

р

н

3. Программирование структуры вызывного акустического сигнала

о

о

р

н

4 Автоматическая ступенчатая регулировка уровня вызывного акустического сигнала

о

р

н

5. Отключение вызывного акустического сигнала

р

р

н

н

6. Дублирование вызывного акустического сигнала световым (оптическим способом)

о

р

р

р

7. Громкоговорящий прием сигналов АТС и ответа абонента

о

р

н

н'

8. Электрическое программирование в режиме клавиатуры именных кнопок

о

о

н

н

9. Возможность совмещения импульсного и частотного способов набора номера

р

р

н

н

10. Набор запрограммированного номера нажатием соответствующей кнопки

о

о

н

н

11 Индикация запрограммированного номера

о

р

и

н

12 Индикация набираемого номера

о

р

н

н

13. Передача и прием буквенно-цифровой информации

р

р

н

н

14 Запрет набора определенных номеров

о

р

н

н

15. Последовательный набор нескольких запрограммированных частей номера

о

о

н

н

16. Повтор последнего набранного номера

о

о

о

н

17. Сохранение информации о запрограммированных номерах при отключении основного питания

о

о

н

н

18 Хранение последнего набранного номера

о

о

о

н

19. Прерывание набора номера нажатием кнопки "отбой"

о

о

о

н

20. Подсветка номеронабирателя

р

р

р

р

21. Включение в АТС через блокиратор или абонентскую высокочастотную установку (АВУ). Тип АВУ указывается в эксплуатационной документации

р

р

р

о

22. Подключение дополнительных устройств (магнитофона, автоответчика и др.)

о

о

р

н

23. Получение справки по учрежденческой АТС (при наличии соответствующего оборудования на АТС)

р

р

р

р

24 Включение дополнительного ТА по схеме "Директор-секретарь"

о

о

р

р

25. Таймер

о

р

р

р

26. Индикация текущего времени

о

р

н

н

Примечания:

. Буква "О" означает обязательную, буква "Н" - необязательную, буква "Р" - рекомендуемую функцию.

. Требования пп. 8,10,11,15,16,17,18 - для ТА с импульсным способом передачи набора номера.

Таблица 2.5 - Параметры телефонных аппаратов

Наименование параметра

Номера по классам сложности


0

1

2

3

1. Телефонометрические параметры

Эквивалент затухания передачи (ЭЗП), дБ:

при затухании абонентской линии (АЛ), равным 0 дБ

3...8

3...8

0 ..5

0...5

при затухании АЛ, равным 4,5 дБ

3...8

3 ..8

< 12

< 12

Эквивалент затухания приема (ЭЗПр):

для ТА без возможности регулировки абонентом уровня громкости приема, дБ'

при затухании АЛ, равным 0 дБ

-5...0

-5...0

-7...-1,5

-7...-1,5

при затухании АЛ, равным 4,5 дБ

-5... 0

-5...0

<3

< 3

для ТА с возможностью регулировки абонентом уровня приема:

при затухании АЛ, равным 0 дБ, при минимальном уровне, дБ, не более

-5... +1

-5... +1

-5... +1

-5... +1

при затухании АЛ, равным 4,5 дБ, при минимальном уровне, дБ, не более

5

5

5

5

Эквивалент затухания местного эффекта (ЭЗМЭ) местной телефонной системы с затуханием, равным 4,5 дБ, нагруженной на соединительную линию (СЛ) с затуханием, равным 22,5 дБ и более:

для ТА без возможности регулировки абонентом уровня приема, дБ, не менее

15

15

15

15

для ТА с возможностью регулировки абонентом уровня приема при положении регулятора, соответствующем максимальной громкости, дБ, не менее

8

8

8

8

Слоговая разборчивость, обеспечиваемая трактом, состоящим из двухместнък телефонных систем с затуханием каждой АЛ, равным 4,5 дБ, и включенной между ними СЛ с затуханием, равным 22,5 дБ при шуме в помещении приема 60 дБ (А), %, не менее

80

80

80

80

2. Электроакустические параметры

Диапазон изменения Кпр для ТА с возможностью регулировки уровня приема абонентом, дБ, не менее

14

14

14

14

Уровень звукового давления, развиваемого телефоном при абсолютном уровне напряжения на входе аппарата 26 дБ(н), дБ, не более

115

115

120

120

Коэффициент гармоник на передачу, %, не более

6

6

7

-

Коэффициент гармоник на прием, %, не более

6

6

7


Отклонение от линейности АЧХ передачи, дБ, не более



-

+6

Уровень вызывного акустического сигнала в положении регулятора соответствующем:

максимальной громкости, дБ (А), не менее

70

70

70

70

минимальной громкости, дБ (А)

40...60

40...60

40...60

40...60

Чувствительность ТА к вызывному сигналу при уровне вызывного акустического сигнала 65 дБ (А), мВА, не более

100

100

100

100

3. Электрические параметры

Напряжение собственного шума, мВпсоф, не более

0,5

0,5

0,5

0,5

Модуль входного электрического сопротивления

в разговорном режиме, Ом в режиме ожидания вызова, кОм, не менее в режиме вызова, кОм, не менее

450...800 10 4

450...800 10 4

не норм. 10 4

не норм, не норм. не норм.

Электрическое сопротивление в разговорном режиме при токе 35 мА, Ом

для ТА 0, 1 и 2 классов

160... 370

160... 370

< 320

-


для ТА 3 класса с угольным микрофоном: -при вертикальном положении MTT -при горизонтальном положении МТТ

-

-

-

< 320 < 600

Электрическое сопротивление постоянному току в режиме набора номера для ТА с импульсным способом набора номера при токе питания 35 мА

при замыкании шлейфа. Ом, не более при размыкании шлейфа, кОм, не менее

150 300

150 300

50 300

не норм, не норм.

Сила постоянного тока, потребляемого ТА в основных режимах

ожидания вызова, режиме отбоя, мА, не более приема вызова для ТА с низковольтным приемником вызывного сигнала, мА, не более

1,08

1,0 8

0,5 8

-

Время разрыва шлейфа для ТА, содержащих устройство нормированного разрыва шлейфа, мс

80+40

80 + 40



Значность программируемого набора номера, не менее

8

8

8

8

4. Временные параметры набора номера для ТА с импульсным способом набора номера

Период следования импульсов в серии (T), мс

100 ± 5

100 ± 5

100 + 5

100 ± 10

Импульсный коэффициент К

1,4...1,6

1,4...1,6

1,4...1,6

1,4...1,7

Пауза между двумя сериями импульсов

4T...10T

4Т...10Т

4Т...10Т

> 180 мс

Программируемая пауза между двумя сериями импульсов, с, не менее

2

2

2


Примечания:

.         Допускается отклонение значений ЭЗП, ЭЭПр, ЭЗМЭ от указанных значений на величину погрешности объективного измерителя эквивалентов затухания, но не более 1 дБ.

. ТА 0 и 1 классов сложности допускается включать в АЛ сопротивлением не более 850 0м.

3. НАУЧНО-ИССЛЕДОВАТЕЛЬСКАЯ ЧАСТЬ

3.1 Разработка учебно-демонстрационной программы

В качестве среды разработки была использована среда Adobe Flash CS3 Professional. Соответственно язык программирования - скриптовый язык Flash анимации Action Script версии 1.0.

Преимущества использования данных средств разработки очевидны: в программе широко используется графический материал, также программная анимация, что было удобней реализовать графическими средствами. Также сама программа вследствие ориентированности среды Adobe на Internet занимает небольшой объем памяти ЭВМ и дискового пространства. К преимуществам можно отнести кроссплатформенность языка Flash, а также использование в качестве основы векторной графики, которая не теряет качества при изменении размера окна программы, занимает гораздо меньше пространства на диске по сравнению с растовыми изображениями.

Для чего необходим ActionScript? Ответить на этот вопрос не так легко. Пожалуй, без него при помощи Flash можно создавать мультфильмы - и больше ничего.

Конечно, Flash как анимационный пакет - это самое важное ее проявление. Но и остальные возможности программы, обеспечиваемые ActionScript, не менее интересны. Чаще всего рядовому пользователю Интернета Flash-фильмы встречаются в виде баннеров. В простейшем случае это просто анимации, дополненные тремя строчками кода ActionScript. Но иногда попадаются крайне интересные интерактивные баннеры, реализация которых при помощи тех же анимированных gif-ов была бы невозможна. Например, существует баннер, при наведении на который курсора мыши он «охватывается пламенем». Чтобы реализовать подобного рода эффекты, без программирования не обойтись.

Используя ActionScript, можно создавать целые сайты. Однако это, ввиду нарушения полными Flash-страницами многих важных принципов usability и сложности разработки по сравнению с более привычными технологиями, практикуется не так часто. В основном Flash применяется для создания отдельных элементов интерфейса Web-страниц. Анимированные меню и заставки можно увидеть на очень многих сайтах. Реже при помощи ActionScript реализуются галереи, вопросники и формы. Сайт, созданный с использованием Flash, обычно выглядит куда более впечатляюще, чем его «коллега», разработанный только средствами HTML.

Заданием данного дипломного проекта было создание лабораторного макета в виде компьютерной программы. В соответствии с заданием был разработан алгоритм программы:

Рисунок 3.1 - Общий алгоритм программы

В соответствии с заданным алгоритмом была написана программа в виде swf файла. На рисунке 3.2 мы видим окно диалога выбора темы занятий:

Принципиальная схема телефонных аппаратов центральной батареи;

Многофункциональные телефонные аппараты;

Бесшнуровые телефонные аппараты;

Системные телефонные аппараты;набор номера;

Импульсный набор номера.

Рисунок 3.2 - Скриншот главного диалога программы

Темы занятий хоть и освещают одну и ту же тему, рассматривают предметы довольно разношерстные по своей природе. По этой причине было принято решение каждую тему излагать при помощи своего алгоритма. Соответственно были составлены алгоритмы подпрограмм (рисунки 3.3, 3.17,3.20, 3.26, 3.29, 3.32).

Рисунок 3.3 - Алгоритм работы раздела №1

В соответствии с алгоритмом была разработана следующая модель макета. На данном скриншоте (рисунок 3.4) мы видим схему телефонного аппарата местной батареи, также кнопки выбора режима работы и отображения информации.

Рисунок 3.4 - Диалог режима работы схемы

При нажатии на кнопку «Исходящий вызов (анимация)» на экране циклически отображается прохождение тока по цепи при исходящем вызове (рисунки 3.5,3.6, 3.7).

Рисунок 3.5 - Отображение тока при снятии трубки

Рисунок 3.6 - Отображение тока при ответе станции

Рисунок 3.7 - Отображение тока при наборе номера

При нажатии на кнопку «Исходящий вызов (текст)» на экране отображается состояние цепи при исходящем вызове а также текстовые пояснения по данному вопросу (рисунок 3.8).

Рисунок 3.8 - Текстовые пояснения по исходящему вызову

При нажатии на кнопку «Входящий вызов (анимация)» на экране циклически отображается прохождение тока по цепи при входящем вызове (показана цепь питания звонка) (рисунок 3.9).

Рисунок 3.9 - Отображение тока при входящем вызове

При нажатии на кнопку «Входящий вызов (текст)» на экране отображается состояние цепи при входящем вызове а также текстовые пояснения по данному вопросу (рисунок 3.10).

Рисунок 3.10 - Текстовые пояснения по входящему вызову

При нажатии на кнопку «Ответ (анимация)» на экране циклически отображается прохождение тока по цепи при ответе абонента на звонок (рисунки 3.11, 3.12).

Рисунок 3.11 - Отображение тока при получении вызова

Рисунок 3.12 - Отображение тока при поднятии трубки

При нажатии на кнопку «Разговор (анимация)» на экране циклически отображается прохождение тока по цепи при разговоре двух абонентов (при входящем и исходящем переменном токе) (рисунки 3.13, 3.14, 3.15).

Рисунок 3.13 - Отображение тока для исходящего сигнала

Рисунок 3.14 - Компенсация токов

Рисунок 3.15 - Токи при входящем сигнале (компенсация отсутствует)

Рисунок 3.16 - Текстовые пояснения по разговору двух абонентов

По теме №2 подпрограмма представляет собой презентацию, демонстрирующую общее устройство многофункциональных телефонных аппаратов (рисунки 3.17, 3.18, 3.19).

Рисунок 3.17 - Алгоритм работы раздела №2

Рисунок 3.18 - Общее устройство многофункциональных телефонов

При нажатии на любое из поясняемых полей (обозначены серым цветом) программа демонстрирует пояснения (рисунок 3.19)

Рисунок 3.19 - Пояснения по устройству многофункциональных телефонов

Третья часть программы состоит из двух подпунктов: переносной блок и стационарный. Соответственно, в данной части пользователю предлагается меню выбора блока. Таким образом, алгоритм подпрограммы представлен на рисунке 3.20.

Рисунок 3.20 - Алгоритм работы раздела №3

Соответственные скриншоты продемонстрированы далее на рисунках 3.21-3.25

Рисунок 3.21 - Меню выбора типа блока

Рисунок 3.22 - Схема стационарного блока

Рисунок 3.23 - Текстовые пояснения к стационарному блоку

Рисунок 3.24 - Схема переносного блока

Рисунок 3.25 - Текстовые пояснения к стационарному блоку

По теме №4 подпрограмма представляет собой презентацию, демонстрирующую общее устройство системных телефонных аппаратов (рисунок 3.26)

Рисунок 3.26 - Алгоритм работы раздела №4

Рисунок 3.27 - Структурная схема системного телефонного аппарата

В соответствии с алгоритмом был разработан раздел №4. Скриншот раздела представлен на рисунке 3.27. Текстовые пояснения представлены на рисунке 3.28.

Рисунок 3.28 - Текстовые пояснения по системным телефонным аппаратам

При демонстрации тонального набора номера в качестве графиков сигнала выбраны АЧХ в виде гистограммы (т.к. частоты дискретные). Анимировано смешение частот на выходе (рисунки 3.29 - 3.31)

Рисунок 3.29 - Алгоритм работы раздела №4

Рисунок 3.30 - Начальное состояние раздела №4

Рисунок 3.31 - Формирование тонального набора номера

Раздел №5 представляет собой анимированное пособие на тему импульсного набора номера. В данном случае была разработана схема интерактивной анимации реального времени, в которой шкала времени постоянно сдвигается. После нажатия кнопки «Поднять/опустить трубку» к шкале прибавляется импульс начала вызова. Затем при каждом нажатии на кнопки набора номера появляются импульсы набора (рисунки 332 - 3.35)

Рисунок 3.32 - Алгоритм работы раздела №5

Рисунок 3.33 - Начальное состояние раздела №5

Рисунок 3.34 - Реакция на нажатие кнопки «Поднять/опустить трубку»

Рисунок 3.35 - Реакция на нажатие кнопки «6»

Таким образом, в ходе выполнения данного дипломного проекта был разработан лабораторный макет «Телефонные аппараты».

4. РАСЧЕТ ПРИБЫЛИ ОТ СОЗДАНИЯ ПРОГРАММНОГО ОБЕСПЕЧЕНИЯ

Программное обеспечение (ПО) вычислительной техники (ВТ) является материальным объектом специфической интеллектуальной деятельности специалистов, состоящим из программно-документально оформленного проекта, реализующего свои потребительские свойства и качества в составе функционирующих вычислительных систем или систем обработки данных. По стоимости и срокам службы ПО относится к основным производственным фондам предприятия.

Каждое ПО как реальная продукция имеет определенный жизненный цикл, т.е. период от начала разработки и до снятия с эксплуатации, включающей три стадии: разработку (проектирование), производство (создание) и использование.

Программное обеспечение ВТ как товарная продукция может быть двух видов:

научно-техническая продукция;

продукция производственно-технического назначения.

В современных рыночных экономических условиях ПО выступает преимущественно в виде продукции научно-технических организаций, представляющей собой функционально завершенные и имеющие товарный вид программного обеспечения ВТ, реализуемые покупателям по рыночным отпускным ценам. Все завершенные разработки программного обеспечения ВТ являются научно-технической продукцией.

Широкое применение ВТ требует постоянного обновления и совершенствования ПО. Выбор эффективных проектов ПО связан с их экономической оценкой и расчетом экономического эффекта.

У разработчика экономический эффект выступает в виде чистой прибыли, остающейся в распоряжении предприятия от реализации ПО, а у пользователя - в виде экономии трудовых, материальных и финансовых ресурсов, получаемой:

от снижения трудоемкости расчетов, алгоритмизации программирования и отладки программ (задач) за счет использования ПО в процессе разработки автоматизированных систем и систем обработки данных;

сокращения расходов на оплату машинного времени и других ресурсов
на отладку задач;

снижения расходов на материалы (магнитные, лазерные диски и прочие материалы);

ускорения ввода в эксплуатацию новых систем;

улучшения показателей основной деятельности предприятий в результате использования ПО.

Стоимостная оценка ПО у разработчиков предполагает составление сметы затрат, которая включает следующие статьи:

затраты на материалы;

спецоборудование;

заработная плата исполнителей основная и дополнительная-

отчисления в фонд социальной защиты населения;

налоги, входящие в себестоимость ПО;

машинное время;

расходы на научные командировки;

прочие расходы;

накладные расходы.

На основании сметы затрат рассчитывается себестоимость и отпускная цена ПО. Сумма основной заработной платы рассчитывается на основе численности специалистов, соответствующих тарифных ставок и фонда рабочего времени. Причем численность специалистов, календарные сроки разработки программы и фонда рабочего времени определяются по укрупненным нормам времени на разработку, сопровождение и адаптацию программного обеспечения или экспертным путем. Расчет трудоемкости ПО с использованием укрупненных норм времени осуществляется в основном в крупных научно-технических организациях для решения сложных задач программного обеспечения ВТ. В мелких и средних научно-технических организациях трудоемкость, численность исполнителей и сроки разработки ПО определяются экспертным путем с использованием данных по базовым моделям. При определении трудоемкости ПО учитываются объем ПО (в тыс. условных машинных команд или исходных команд), объем документации (тыс. строк), новизна и сложность ПО, язык программирования, степень использования типовых (стандартных) программ.

Расчет основной заработной платы исполнителей, занятых разработкой ПО, производится на основе исходных данных, представленных в таблице 6.1. В выполнении работ задействованы следующие разработчики ПО:

начальник отдела (руководитель дипломного проекта).

тарифный разряд - 13;

тарифный коэффициент - 3,98;

продолжительность участия в разработке - 15 дней;

инженер программист (студент-дипломник):

тарифный разряд - 9;

тарифный коэффициент - 2,48;

продолжительность участия в разработке - 40 дней.

Таблица 4.1 - Исходные данные

Показатель

Буквенное обозначение

Количество

1

2

3

Коэффициент новизны, ед.

1

Группа сложности, ед.

3


Дополнительный коэффициент сложности, ед.

1,12


Поправочный коэффициент, учитывающий использование типовых программ, ед.

0,9


Установленная плановая продолжительность разработки, лет

0,15


Годовой эффективный фонд времени, дн.

255


Продолжительность рабочего дня, ч

8


Тарифная ставка 1-го разряда, руб.

75000


Коэффициент премирования, ед.

1,4


Норматив дополнительной заработной платы, %

10


Ставка отчислений в фонд социальной защиты населения, %

34


Норматив прочих затрат, %

3


Норматив на сопровождение и адаптацию ПО, %

10


Ставка налога на добавленную стоимость, %

18


Норматив амортизации ВТ, %

12,5



4.1 Определение объема программного обеспечения

Объем ПО определяется путем подбора аналогов на основании классификации типов ПО [6, приложение 1], каталога функций ПО и каталога аналогов ПО в разрезе функций [6, приложение 2 и 3], которые постоянно обновляются и утверждаются в установленном порядке. На основании информации о функциях разрабатываемого ПО, по каталогу функций определяется объем функций [6, приложение 2]. Затем по каталогу аналогов в разрезе функций уточняется объем функций [6, приложение 3]. На основании этих данных составлена таблица 6.2.

Таблица 4.2 - Объем программного обеспечения

Номер функции

Содержание функции

Объем, машинных команд

1

2

3

1

Поиск в базе данных

192

2

Внесение информации о параллельном подключении элемента

288

3

Внесение информации о последовательном подключении элемента

348

4

Поиск имени модели

198

5

Копирование результатов моделирования

384

6

Завершение процессов Pspice

256

7

Добавление элемента в задание

187

8

Удаление элемента из задания

189

9

Добавление отказа в задание

290

10

Удаление отказа из задания

315


Общий объем ПО рассчитывается по формуле

,

где - - общий объем ПО;

 - общее число функций;

 - объем функций ПО, условных машинных команд.

Рассчитываем общий объем ПО:

условных машинных команд.

4.2 Расчет трудоемкости программного обеспечения

На основании общего объема ПО определяется нормативная трудоемкость Т по таблицам. Нормативная трудоемкость устанавливается с учетом сложности ПО. Выделяется три группы сложности [6, приложение 5, таблица 5.1], в которых учтены следующие составляющие ПО: языковой интерфейс, ввод-вывод, организация данных, режимы работы, операционная система и техническая среда. Кроме того, устанавливаются дополнительные коэффициенты сложности ПО. С учетом дополнительного коэффициента сложности kсл рассчитывается общая трудоемкость ПО:

,

где - общая трудоемкость ПО, человеко-дней;

 - нормативная трудоемкость ПО, человеко-дней;

 - дополнительный коэффициент сложности ПО.

По данным [7, таблица 3.1] объему в 2647 условных машинных команд (3-я группа сложности ПО) соответствует нормативная трудоемкость 60 человеко-дней. Определим общую трудоемкость ПО:

 человеко-дня.

При решении сложных задач с длительным периодом разработки ПО трудоемкость определяется по стадиям разработки (техническое задание - ТЗ, эскизный проект - ЭП, технический проект - ТП, рабочий проект - РП и внедрение - ВН) с учетом новизны, степени использования типовых программ и удельного веса трудоемкости стадий разработки ПО в обшей трудоемкости разработки ПО. При этом на основании общей трудоемкости рассчитывается уточненная трудоемкость с учетом распределения по стадиям:

,

где  - уточненная трудоемкость ПО, человеко-дней;

 - количество стадий разработки;

 - трудоемкость разработки ПО на i-й стадии, человеко-дней.

Трудоемкость ПО по стадиям определяется с учетом новизны [6, приложение 5, таблица 5.3, 5.4] и степени использования в разработке типовых программ и ПО [6, приложение 5, таблица 5.5]:

 ,

где  - трудоемкость разработки ПО на i-й стадии (технического задания, эскизного проекта, технического проекта, рабочего проекта и внедрения), человеко-дней;

 - удельный вес трудоемкости i-й стадии разработки ПО в обшей трудоемкости ПО;

 - поправочный коэффициент, учитывающий степень новизны ПО;

 - поправочный коэффициент, учитывающий степень использования

в разработке новых программ и ПО.

На основании уточненной трудоемкости разработки ПО и установленного периода разработки рассчитывается общая плановая численность разработчиков ПО;

 ,

где  - плановая численность разработчиков, чел.;

 - плановая продолжительность разработки ПО, лет;

 - годовой эффективный фонд времени работы одного работника в течение года, дней в год.

Определим уточненную трудоемкость на стадии рабочего проекта:

 человеко-дней.

Определим общую плановую численность разработчиков на стадии рабочего проекта:

чел.

Результаты расчетов уточненной трудоемкости и общей плановой численности разработчиков на разных стадиях разработки представлены в таблице 6.3.

Таблица 4.3 - Результаты расчетов трудоемкости

Расчетный коэффициент

Стадия разработки

Итого


ТЗ

ЭП

ТП

РП

ВН


1

2

3

4

5

6

7

Коэффициент удельного веса трудоемкости стадий, 0,110,090,110,550,141,0







Коэффициент, учитывающий использование типовых программ, ---0,9--







Коэффициент новизны, 1,01,01,01,01,0-







Уточняющая трудоемкость Ту стадий, человеко-дней

7,39

18,14

8,28

33,26

1,03

68,11

Численность  исполнителей, чел.2,427,182,71,30,2713,87







Срок  разработки, лет0,0120,00990,0120,10,0150,15








4.3 Расчет заработной платы разработчиков программного обеспечения

Уточненная трудоемкость и общая плановая численность разработчиков служат базой для расчета основной заработной платы. По данным о спецификации и сложности выполняемых функций составляется штатное расписание группы специалистов-исполнителей, участвующих в разработке ПО с определением образования, специальности, квалификации и должности. В соответствии с тарифными разрядами и коэффициентами должностей руководителей научных организаций каждому исполнителю устанавливается разряд и тарифный коэффициент. Месячная тарифная ставка каждого исполнителя , определяется путем умножения действующей месячной тарифной ставки 1-го разряда  на тарифный коэффициент , соответствующий установленному разряду :

.

Часовая тарифная ставка рассчитывается путем деления месячной тарифной ставки на установленный при семичасовом рабочем дне фонд рабочего времени - 169 часов:

,

где  - часовая тарифная ставка, ден. ед.;

 - месячная тарифная ставка, ден. ед.

Определим месячные и часовые тарифные ставки начальника отдела(,) и инженера-программиста 1-й категории ( , ):

бел. руб.

 бел. руб.

 бел. руб.

 бел. руб.

Основная заработная плата исполнителей ПО рассчитывается по формуле

,

где  - количество исполнителей, занятых разработкой ПО;

 - часовая тарифная ставка i-го исполнителя, ден. ед.;

 - количество часов работы в день, ч;

 - эффективный фонд рабочего времени i-го исполнителя, дн.;

 - коэффициент премирования.

Определим основную заработную плату исполнителей ПО:

 бел. руб.

Дополнительная заработная плата на ПО , включает выплаты, предусмотренные законодательством о труде (оплата отпусков, льготных часов, времени выполнения государственных обязанностей и других выплат, не связанных с основной деятельностью исполнителей), и определяется по нормативу в процентах к основной заработной плате:

,

где  - дополнительная заработная плата исполнителей ПО, ден. ед.;

- норматив дополнительной заработной платы в целом по научной организации. Определим дополнительную заработную плату на ПО:

 бел. руб.

4.4 Расчет отчислений, налогов и затрат

Отчисления в фонд социальной защиты населения Зсзi определяются в соответствии с действующими законодательными актами по нормативу в процентном отношении к фонду основной и дополнительной заработной платы исполнителей:

,

где  - норматив отчислений в фонд социальной защиты населения , %.

Определим отчисления в фонд социальной защиты населения:

 бел. руб.

Сумма амортизационных отчислений по основным производственным фондам, относимая на себестоимость ПО, Аоi,определяется по формуле

,

где - первоначальная стоимость ОПФ;

 - норматив амортизационных отчислений на полное восстановление ОПФ в целом по научной организации.

В небольших научных организациях и на малых предприятиях где ОПФ являются лишь средства ВТ, амортизационные отчисления на ПО можно определить прямым счетом, используя нормы амортизационных отчислений:

,

где  - амортизационные отчисления по конкретному средству ВТ за расчетный период, ден. ед.;

 - фактический срок использования ВТ.

Первоначальная стоимость используемых основных производственных фондов 1000000 бел. руб.

Определим сумму амортизационных отчислений:

 бел. руб.

Расходы по статье "Прочие затраты" на ПО включают затраты на приобретение и подготовку специальной научно-технической информации и специальной литературы. Определяются по нормативу, разрабатываемому в целом по научной организации, в процентах к основной заработной плате:


где  - норматив прочих затрат в целом по научной организации, %.

Определим прочие затраты:

 бел. руб.

Общая сумма расходов по всем статьям сметы  на ПО рассчитывается по формуле:

.

Определим общую сумму расходов:

 бел. руб.

Кроме того, организация-разработчик осуществляет затраты на сопровождение и адаптацию ПО, которые определяются по нормативу :

,

где  - норматив расходов на сопровождение и адаптацию, %.

Определим расходы на сопровождение и адаптацию:

 бел. руб.

4.5 Расчет себестоимости и отпускной цены

Общая сумма расходов на разработку (с затратами на сопровождение и адаптацию) как полная себестоимость ПО Cni определяется по формуле:

.

Определим полную себестоимость ПО:

 бел. руб.

Рентабельность и прибыль от создаваемого ПО определяются исходя из результатов анализа рыночных условий, переговоров с заказчиком (потребителем) и согласования с ним отпускной цены, включающей дополнительно налог на добавленную стоимость. Прибыль рассчитывается по формуле:

,

где  - прибыль от реализации ПО заказчика, ден. ед.;

- себестоимость ПО, ден. ед.;

 - уровень рентабельности ПО, принимаем 30 %.

Определим прибыль от реализации создаваемого ПО:

 бел. руб.

В цену ПО включается налог на добавленную стоимость, который рассчитывается по нормативу, установленному действующим законодательством, в процентах к общей сумме добавленной стоимости:

,

где  - налог на добавленную стоимость, ден. ед.,

 - добавленная стоимость, ден. ед.;

 - норматив налога на добавленную стоимость, %.

Добавленная стоимость на ПО рассчитывается по формуле

.

Определим :

 бел. руб.

Определим налог на добавленную стоимость:

 бел. руб.

Прогнозируемая отпускная цена ПО представляет собой сумму себестоимости, прибыли и налога на добавленную стоимость:

.

Определим прогнозируемую отпускную цену ПО:

 бел. руб.

Прибыль от реализации ПО остается организации-разработчику и представляет собой эффект от создания нового программного обеспечения ВТ.

Таким образом, экономический эффект от создания нового программного обеспечения составляет  белорусских рублей.

5. ВЛИЯНИЕ ТЕХНИЧЕСКОГО ДИЗАЙНА НА РАБОТОСПОСОБНОСТЬ ЧЕЛОВЕКА

Проблема взаимодействия человека с техникой, возникшая в XIX столетии, приобрела к концу XX века фундаментальное научное и практическое значение. Преобразующая сила общественного производства по своим масштабам сравнима с природными процессами. Безопасность техногенной среды стала глобальной проблемой современности.

С развитием производства меняются условия, методы и организация трудовой деятельности человека, претерпевают существенные изменения функции, роль и место человека в труде. Соответственно на разных исторических этапах выступают на первый план те или иные аспекты исследования трудовой деятельности. Преимущественно энергетический подход к ее изучению, обусловленный преобладанием в прошлом ручного труда, являлся типичным для исследований в сфере физиологии труда, возникшей в XIX веке. С физиологией труда тесно связана гигиена труда - профилактическая дисциплина, изучающая воздействие трудового процесса и производственной среды на организм работающих. В начале XX века, когда появились сложные виды трудовой деятельности (управление автомобилем, локомотивом и др.), предъявившие повышенные требования к скорости реакции, восприятию и другим психическим процессам человека, возникла психология труда.

Существует следующее рабочее определение: "Эргономика может быть определена как изучение многообразных взаимоотношений между человеком, с одной стороны, и его работой, оборудованием и окружающей средой, с другой, и как применение полученных знаний к решению проблем, возникающих из этого отношения. Это двуединое определение включает и науку, и технологию. Изучение человека в его отношениях с производственной и жизненной средой - наука. Практическое применение этих научных знаний - технология. Философия и цель эргономики - изучение и понимание человека в работе и на отдыхе для того, чтобы улучшить в целом положение человека и его работоспособность. Как следствие, это может зачастую иметь результатом также улучшение методов работы, ее результатов и повышение производительности. Практическая цель эргономики, следовательно,- эффективность и безопасность систем «человек - машина» и «человек - окружающая среда» и одновременно безопасность, благополучие и удовлетворение человека деятельностью в этих системах".

Рисунок 5.1 - Эргономика - научная и проектировочная дисциплина

Таким образом, эргономика одновременно и научная, и проектировочная дисциплина (рисунок 5.1). Она возникла на стыке наук о человеке и его деятельности и технических наук. Комплексное изучение человека (группы людей) и их деятельности с техническими средствами и предметом деятельности в среде, в которой она осуществляется, составляет ее научное содержание. Эргономика тесно связана с инженерной психологией - отраслью психологии, изучающей процессы приема и обработки информации, информационной подготовки и принятия решений, их реализации человеком в деятельности с техническими средствами и системами.

Эргономические исследования подчинены задачам проектирования, их результаты отличаются от традиционных научных знаний тем, что ориентированы главным образом не на познание, а на преобразовательно-проектное действие. Основываясь на многообразии практических и проектных задач, эргономические исследования имеют собственную логику. Например, результатом относительно простого эргономического исследования скорости считывания зрительной информации является не отвлеченная характеристика восприятия человека, она всегда - функция типа устройства, с помощью которого отображается информация. Оптимальный режим считывания определяется исходя как из общих закономерностей восприятия информации человеком, так и из конструктивных особенностей технических компонентов системы, в которой он работает.

Изучение антропоморфного моторного поля также показывает различие эргономического подхода и подходов наук, методы которых используются в эргономических исследованиях. Определение моторного поля (скажем, при движении рукой) в прикладной антропологии осуществлялось простым измерением дуг, описываемых рукой при стандартных положениях тела испытуемого. Имитация специальной задачи (включение-выключение тумблера, связь движения со зрительной сигнализацией) позволила получить иные характеристики моторного поля. Изменились его структура и размеры, геометрия приняла не метрический, а топологический характер. В моторном поле фиксируется уже не только область пространства, а "пространство -движение -время", включенные в двигательную задачу.

Эргономика не изучает рабочую среду и другие ее виды как таковые, это предметы других наук. Для эргономики важно влияние среды на эффективность и качество деятельности человека, его работоспособность, физическое и психическое благополучие. Эргономика определяет оптимальные величины средовых нагрузок - как по отдельном показателям, так и в их сочетании. Взаимосвязанное эргономическое проектирование систем "человек-машина" и "человек -среда" - непреложное требование оптимизации деятельности человека и ее условий, характерное для эргономики.

Объектом изучения эргономики является система «человек-машина», а предметом - деятельность человека или группы людей с техническими средствами. В литературе можно встретить словосочетание система "человек -машина -среда". Такое представление системы некорректно, так как среда, по определению, не включается в нее, а противостоит ей. Кроме термина система "человек -машина", используются и другие: "эр-гатическая система", система "человек -автомат", система "человек - техника", что не меняет сути дела. Система "человек-машина" относится к числу основных понятий эргономики, в котором фиксируются существенные признаки данного класса объектов. Это абстракция, а не физическая конструкция или тип организации.

Рабочие органы

Конструкция органов должна быть ориентирована на создание функционального единства с рукой как по форме управляющей части (грифов, рукояток, пусковых кнопок, курков), так и по направлению приложения усилий. Форма захватных частей должна быть удобной, изготовленной из прочного материала, обладающего низкой теплопроводностью. При длительной работе органы не должны вызывать отрицательных ощущений (боль, термический дисбаланс и др.), мозолей, деформации и искривления пальцев и т.п. Их конструкция должна быть простой и безопасной в обращении, ремонтопригодной, соответствовать биомеханическим свойствам двигательного аппарата человека и эстетическим запросам работника, быть технологичной и экономичной в изготовлении, предусматривать, возможность удобного хранения и транспортирования.

Форма захватной части рабочих органов должна соответствовать морфологической структуре кисти. Давление на кисть руки в процессе работы должно равномерно распределяться по возможно большей площади соприкосновения с рукой. Нельзя придавать захватным частям узкоспециализированную форму по отношению к способу удержания органов управления; необходимо предусматривать возможность небольшого варьирования расположения захватной части в руке, перераспределяя нагрузки между мышцами пальцев и кисти; следует учитывать, что часть населения (6-7%) может быть левшами.

Рукоятка должна иметь форму, которая не требовала бы чрезмерно большого усилия при ее сжимании рукой, не принуждала бы руку к одному и тому же положению, не увеличивала бы статического напряжения.

Управляющая часть по форме и размеру должна соответствовать форме и размерам руки основного контингента населения. При проектировании управляющих частей необходимо учитывать:

♦ способ удержания в руке (двумя, тремя пальцами или всей кистью);

♦ величину усилий; направление приложения усилий;

♦ вид выполняемой работы, ее точность, затраты механической энергии и другие характеристики;

Кнопки и клавиши

Применяются для проведения быстрых операций типа "включено-выключено", требуют при управлении незначительных физических усилий, позволяют осуществлять управляющие действия с наибольшей скоростью.

Приводной элемент кнопки при нажатии перемещается вдоль оси фиксации, а клавиши - поперек оси. Приводные элементы кнопок и клавишей должны иметь автоматическое возвратное движение. Кнопка может быть прямоугольной или круглой, клавиша же, как правило, всегда прямоугольная.

Рабочая поверхность кнопки может быть вогнутой или выпуклой, в зависимости от диаметра и способа нажатия. Покрытие кнопки должно быть гладким и выполнено из материалов с высоким коэффициентом трения либо иметь насечку, не травмоопасную для кожи пальцев. При частом использовании этого типа быстродействующих выключателей (переключателей) целесообразно применять кнопки четырехугольной формы с закругленными углами и верхней кромкой. При редком использовании их можно заменять кнопкой круглой формы. Включение кнопки должно вызывать ощущение слышимого щелчка или ощущение других модальностей: тактильное, звуковое, световое (либо их сочетания в соответствии с избранной формой кодирования управляющего воздействия). Цвет кнопки должен отличаться от цвета панели: на темных панелях устанавливают светлые кнопки, на светлых - темные или ярких, насыщенных тонов.

В целях исключения возможности случайного включения соседних кнопок расстояние между краями соседних кнопок должно составлять не менее 15 мм, при работе в перчатках - не менее 25 мм, а для кнопок, нажимаемых большим пальцем, - не менее 50 мм. В случае применения включателей (переключателей) при освещенности менее 300 лк и частоте нажатия более 5 раз в минуту размер приводных элементов между ними следует увеличить в 1.5 - 3 раза, а максимальное усилие должно быть не более 0,6 Н. Для особо важных команд целесообразно использовать клавиши, имеющие фиксатор или защелку, хорошо читаемую надпись, состоящую не более чем из трех строк. Для контроля операции включения клавишей целесообразно использовать подсвет.

Индикаторы

Индикатор (позднелат. indicator - указатель, от лат. indico - указываю, определяю) - прибор (устройство, элемент), отображающий ход процесса или состояние объекта наблюдения в форме, удобной для восприятия человеком. Индикаторы должны отвечать следующим требованиям:

♦ позволять считывать информацию с требуемой точностью;

♦ исключать потерю информации из-за отражения внешнего освещения от поверхности индикатора. В некоторых случаях следует предусматривать специальные средства, предотвращающие ухудшение условий восприятия информации (экраны, колпаки, индикаторы, предохраняющие от освещения прямым солнечным светом, и т.п.);

♦ обеспечивать немедленную очевидность для человека выхода из строя или неисправность индикатора;

♦ не иметь на лицевой стороне панели торговых знаков и наименований завода или фирмы-изготовителя, так же как и других обозначений, не связанных с функциями индикатора.

Электролюминисцентные индикаторы синтезируют знаковую информацию на многосегментном матричном экране путем преобразования электрических сигналов в энергию свечения сегментов матрицы. Многоцветные электролюминисцентные индикаторы целесообразно использовать для многомерного кодирования знаковой информации. Например, общая форма знака может использоваться для кодирования типа объекта, количественных характеристик его состояния, а цвет свечения - для кодирования качеств этого состояния (норма, предаварийное, аварийное, работа резервного оборудования и т.п.).

Конструирование и выбор электролюминисцентных знаковых индикаторов ориентированы на достижение:

♦ необходимого уровня яркости знака, достаточного для его различимости по сравнению с фоном при заданных параметрах внешней освещенности;

♦ читаемости и различимости знаков в пределах заданной длины алфавита;

♦ соответствия применяемых цветовых оттенков общепринятым параметрам основной гаммы цветов, используемых для цветового кодирования;

♦ контраста светящихся сегментов с фоном; отсутствия бликов в зоне высвечивания знаков (многосегментный экран) как за счет внутренних, так и внешних источников подсветки;

♦ ремонтопригодности, возможности удобной замены вышедших из строя элементов;

♦ высокого уровня надежности безошибочного высвечивания всех сегментов синтезируемого знака за счет электронных схем контроля.

Цвет и эмоции

Человек ощущает положительное или отрицательное влияние различными цветами и оттенками. Доказано, что цветовая гамма оказывает психологическое и эмоциональное влияние на человека, они вызывают такие чувства как радость, грусть, беспокойство, упадок или поднятие работоспособности.

Например:

Красный цвет - возбуждающе влияет на человека и имеет действие активного, принудительного характера. Если воздействие цвета кратковременное то повышается работоспособность, если воздействие длительное то наоборот.

Оранжевый цвет - веселый цвет, он вызывает отличное настроение, побуждает к активности , однако если его воздействие продолжительное , то он снижает работоспособность. Наилучший цвет для детей - это светло- оранжевый. Он повышает настроение и улучшает физиологические функции.

Желтый цвет - улучшает настроение при этом гася отрицательные эмоции, при непостоянном воздействии на человека- хорошо повышает работоспособность.

Зеленый цвет - это мягкий, нейтральный, и успокаивающий цвет. При длительном действии цвета не чувствуется утомляемость и повышается работоспособность. Разные оттенки зеленого оказывают различное влияние на человека.

Желтый с зеленым- позитивно действует на настроение человека; синий с зеленым- пассивный цвет; яркий зеленый- побуждает агрессию (не желательный цвет для спальни, так как может привести к бессоннице и убить все нежные чувства у супругов).

Голубой цвет- это пассивный цвет, действует успокаивающе, понижает активность и эмоциональное напряжение.

Синий цвет - спокойный, холодный и пассивный цвет, снижает активность жизненных процессов, уменьшает работоспособность.

Сине-зеленый цвет - успокаивает и сдерживает.

Фиолетовый цвет - пассивный, замедление жизненных процессов, понижение работоспособности и активности, появляется ощущение угнетенности, беспокойства. Нежелательны даже кратковременное действие.

Коричневый цвет - сдержанный и спокойный, создает спокойное и мягкое настроение.

Черный цвет - считается тяжелым и мрачным, он снижает и угнетает настроение, работоспособность.

Серый цвет - вызывает апатию, унылость, скуку. Темно серый - действует угнетающе.

Белый цвет - спокойный и холодный цвет, создает впечатление уюта, торжественности и праздника, но в тоже время простоты и скромности. Белый корпус - это отличный фон для любого вида техники.

Для примера развития эргономики можно рассмотреть конструкции различных телефонов. К примеру, телефон начала века представлял собой объединение в корпусе функциональных блоков.

В данном разделе дипломной работы было рассмотрено влияние технического дизайна на работоспособность человека. Создаваемые приборы должны обеспечивать комфортную работу. На основании изученной литературы по данной проблеме, было рассмотрены оптимальные конструкции рабочих органов, кнопок и клавиш, индикаторов. Также было рассмотрено влияние цвета на работоспособность человека. Соблюдение условий, определяющих оптимальную организацию рабочего места человека, позволит сохранить хорошую работоспособность в течение всего рабочего дня, повысит как в количественном, так и в качественном отношениях производительность труда, что в свою очередь будет способствовать быстрейшему выполнению работ.

ЗАКЛЮЧЕНИЕ

В дипломном проекте произведен анализ схем моделей современных телефонных аппаратов, а также отечественного телефонного аппарата центральной батареи.

На основе данного анализа был создан лабораторный макет «Телефонные аппараты» в виде компьютерной программы (интерактивной Flash - анимации). Данный лабораторный макет должен послужить заменой существующему на кафедре макету, который морально устарел и кроме того, требует обслуживания и ремонта. К достоинствам данного лабораторного макета можно отнести возможность размещения его на сайте университета в качестве пособия. Также важным фактором можно посчитать небольшой размер самой программы, что предполагает малое время загрузки программы с сайта а также отсутствие ограничений в транспортировке. Также преимущество - ее кроссплатформенность, т.е. возможность запустить на выполнение без установки на любой системе, где установлен Macromedia Flash Player 5 и выше, или MS Internet Explorer. Соответственно для ОС отличных от Windows существуют свои версии браузеров и плееров.


1. Костенок, М.С. Сети и системы автоматической коммутации: методические указания/ М.С. Костенок, Г.И. Щуплякова // Гомель, БелГУТ, 1994г. - 48с.

. Стивен Д. Бигелоу Энциклопедия телефонной электроники/ Стивен Д. Бигелоу, Джозеф Д. Карр, Стив Виндер // М.: ДМК пресс, 2007г - 574с.

. Корякин-Черняк, С. Телефонные аппараты от А до Я/ С. Корякин-Черняк // М.: Наука и техника, 2002г. - 256с.

. Котенко, Л.Я. Электронные телефонные аппараты/ Л.Я. Котенко, А.М. Бревда // М.: Радиосвязь, 2003 - 301с.

. Дубровский, Е.П. Справочник молодого телефониста/ Е.П. Дубровский // М.: Высшая школа, 1992 - 224с.

. Балахичев, И.Н. Практическая телефония/ И.Н. Балахичев, А.В. Дрик // М.: ДМК пресс, 2000г - 96с.

. Корякин-Черняк, С.Л. Телефонные сети и аппараты/ С.Л. Корякин-Черняк, Л.Я. Котенко // СПб.: Наука и Техника 1998.

. Брускин, В.Я. Зарубежные резидентные радиотелефоны Диапазон 1,6-50 МГц/ В.Я. Брускин // СПб.: Наука и Техника 1998.

. Джон К. Беллами Цифровая телефония/ Джон К. Беллами // Эко-Трендз, 2004г. - 640с.

. Дьяконов, В. Электронные средства связи/ Дьяконов В., Образцов А., Смердов В. // Радиосвязь - 2001г - 503с.

. Каменецкий, М. Радиотелефоны/ Каменецкий М., Заикин В. // Наука и Техника, 2002г. - 464с.

Похожие работы на - Разработка моделей современных телефонных аппаратов

 

Не нашли материал для своей работы?
Поможем написать уникальную работу
Без плагиата!
Без нейросетей!