Інформаційна система вимірювального перетворювача температура–струм
Міністерство
освіти і науки України
Академія
муніципального управління
Факультет
управління міським господарством
Кафедра
автоматичних та автоматизованих систем управління
Курсовий проект
Інформаційна система вимірювального
перетворювача температура-струм
Виконав:
студент групи АІ-31
Олійник Д.О.
Перевірив:
доцент к.т.н. Вітер
Г.П.
Завідувач кафедри:
к.т.н. Пархоменко
В.Л.
Київ - 2013
Завдання на
розробку курсового проекту
перетворювач
температура струм похибка
Студента факультету
міського господарства Олійника Дениса Олеговича
Спеціальності:
6.0502.02 "Автоматизація та комп’ютерно-інтегровані технології"
групиАІ-31
з предмету:
"Автоматизація технологічних процесів"
Тема роботи
"Структурна схема вимірювального перетворювача температура-струм"
Керівник роботи
Вітер Г.П.
Початок роботи
Термін пред’явлення
роботи до захисту
Розглянуто на
кафедрі автоматичних
та автоматизованих
систем управління
Затверджений від
"___" ______2013 р.
Зав. кафедрою
Пархоменко В.Л.
Підпис керівника
________________
. Зміст проекту та
вихідні дані
Мета роботи -
розробка функціональної схеми вимірювального перетворювача напруга-струм,
розробка принципових схем, набуття навиків моделювання і дослідження
функціональних вузлів радіоелектронної апаратури в середовищі "Multisim
2001".
Обґрунтовано, що
для побудови пристрою можуть бути ефективно використані вибрані типи
інтегральних мікросхем. Для побудови генераторів та формувачів імпульсів
використовується заданий тип операційного підсилювача
Результати
курсового проектування рекомендується використовувати в навчальному процесі при
проведенні лабораторних робіт.
Провести приклад
розрахунків параметрів конкретних пристроїв і схем за вихідними даними додатків
1, 2, 3 (реферативний збірник).
2. Методичні
вказівки
На першому етапі
проектування описати виробництво, технологічні лінії, галузеві вимоги до
інформаційних систем вимірювальних перетворювачів. На основі результату
проведеної роботи виходячи з конкретних складових проекту первинних
перетворювачів, контрольно-вимірювальних приладів, електросхем, проектуємо
функціональну схему, розраховуємо параметри основних складових проекту у
відповідності з використанням даних з додатків 1, 2, 3. При проектуванні
виконуємо креслення складових інформаційних системи визначення лінійної швидкості
. За результатом проектування та розрахунків сформулювати висновки.
. До захисту
представити:
· пояснювальну
записку об’ємом не більше 30 аркушів, в якій повинні бути:
ü Зміст
ü вступ
(актуальність, документація, складові проекту);
ü висновки (результати
проектування);
ü Функціональна схема
інформаційної системи для
ü перетворювачів;
ü додаток 1
ü Проектне рішення та
розрахунок значень основних параметрів вимірювальних перетворювача;
ü Проектне рішення та
розрахунок значень основних параметрів перетворювачів;
ü Проектне рішення та
розрахунок значень основних параметрів І.П датчиків.
ü Література
Папушин Ю.Л., Білецький В.С. Основи
автоматизації гірничого виробництва. - Донецьк: Східний видавничий дім, 2007. -
168 с. - ISBN 978-966-317-004-6.
Іванов А.О. Теорія автоматичного
керування: Підручник. - Дніпропетровськ: Національний гірничий університет. -
2003. - 250 с.
Енциклопедія кібернетики. тт. 1, 2.
- К.: Головна редакція УРЕ, 1973. - 584 с.
Зміст
Вступ
1. Системотехнічне проектування
.1 Структурна схема вимірювального
каналу
.1.1 Датчик
.1.2 Уніфікований перетворювач
напруга-струм
.1.3 Структурний аналіз похибок
. Розробка пристрою узгодження
.1 Розрахунок елементів схеми ВП
2.2
Аналіз похибок пристрою узгодження
.2.1
Початкова напруга зміщення і температурний дрейф
.2.2
Струми зміщення
.2.3
Неідеальність послаблення синфазного сигналу
.2.4
Пульсації по колах живлення
.2.5
Шумові властивості вхідних кіл операційного підсилювача
.2.6
Вплив обмеженості вихідного опору ОП
.
Моделювання пристрою узгодження в середовищі "Electroniks Workbenech"
.1
Функція перетворення
.2
Оцінка впливу дестабілізуючих факторів
Висновки
Список
використаної літератури
Вступ
У сучасному промисловому
виробництві, наукових дослідженнях, при випробуваннях матеріалів і зразків
нової техніки найбільш поширеними є вимірювання температур. Широкий діапазон
вимірюваних температур, різноманітність умов використання засобів вимірювання і
вимог до них визначають, з одного боку, різноманіття вживаних засобів
вимірювання температури, а з іншого боку, необхідність розробки нових типів
первинних перетворювачів, приладів і інформаційно-вимірювальних систем, що
задовольняють зростаючим вимогам до точності, швидкодії, завадостійкості і т.д.
Різні засоби вимірювання температури можна підрозділити за типом первинних
перетворювачів, які використовуються.
У діапазоні низьких
і середніх температур застосовуються в основному контактні методи виміру, на
практиці поширені первинні перетворювачі у вигляді термоперетворювачів опору і
термопар.
Одним із найбільш
інформативних параметрів є температура, яка в даному курсовому проекті
вимірюється за допомогою платинового термометра опору ПТ10. Реалізовано
вимірювальний перетворювач температури (передавальна частина) з використанням
сучасних мікросхеми, у вигляді вимірювального перетворювача XTR 110 в діапазоні
вимірювань 0
до 300
для класу точності c/d = 3/1,5.
1. Системотехнічне
проектування
.1 Структурна схема
вимірювального каналу
Рис. 1 - Структурна
схема ВП
Структурна схема
складається з наступних елементів: давач, пристрій узгодження, уніфікуючий
перетворювач (U/I) - XTR 110, уніфікуючий перетворювач (I/U) - RCV 420, фільтр
низьких частот (ФНЧ), необхідний для зменшення ефекту накладання спектру при
дискретизації вхідного сигналу, аналогово-цифровий перетворювач (АЦП),
призначений для представлення інформації у вигляді цифрового коду та подальшого
відображення цифровим індикатором або передачі інформації для подальшої обробки
цифровим процесором.
Дана схема
вимірювального каналу дозволяє також вимірювати силу та тиск.
.1.1 Датчик
Зазвичай величина
опору матеріалів залежить від його температури Т:
де R0 - опір при
температурі Т0, а функція F є характеристикою металу та дорівнює 1 при Т = Т0.
Для термісторів, виготовлених з суміші напівпровідникових оксидів,
де Т - абсолютна
температура. Коефіцієнти у законі вимірювання R зазвичай відомі з серії
вимірювань при декількох температурах; тому, вимірявши величину R, можна
визначити температуру термометра.
Для малих змін
температури ∆Т в околі значення Т загальну залежність зміни опору від
температури можна лінеаризувати:
де
-
температурний коефіцієнт опору, або чутливість при температурі Т. Величина
,
залежить від температури та матеріалу термометра. Наприклад, при температурі 0
для
платини
=
3,9∙10-3
.
Критерії вибору
металу. Залежно від діапазону температур і інших вимог, що пред'являються,
термометри опору виготовляються з платини, нікелю і, рідше, з міді і вольфраму.
Можна отримати платину дуже високої чистоти (99,999%), що дозволяє дуже точно
визначати її: електричні характеристики. Хімічна пасивність платини і
відсутність кристалічних змін забезпечують стабільність електричних
властивостей. Завдяки точності визначення електричних характеристик і їх
стабільності забезпечується взаємозамінність платинових термометрів опору. Вони
використовуються в інтервалі температур від - 200 до 1000°С. якщо це дозволяє
захисний корпус.
В інтервалі
температур 0-100°С опір нікелю збільшується в 1,67 рази, тоді як у платини - в
1,385 рази.
Конструкція
термометра опору. Значення опору і розміри проходу. Зміна опору унаслідок
нагріву створює зміну напруги і струму, щоб отримати достатньо високу
чутливість, необхідно використовувати порівняно великі опори, що досягається
зменшенням площі поперечного перетину дроту (яке обмежене умовою забезпечення
механічної міцності) і збільшенням її довжини (яке обмежене допустимими
габаритами вимірювальної установки).
Задовільне компромісне
рішення звичайно виходить за допомогою завдання опору, рівного 100 Ом при
температурі 0°С. З цієї умови для платини виходить діаметр дроту порядку
декількох десятків мікрометрів при довжині дроту приблизно 100 мм
Конструкція зонда
повинна забезпечувати:
а) необхідний
діапазон вимірювання температур;
б) захист від
хімічної дії;
в) захист від
ударів і вібрацій;
г) відтворність
вимірювань (обумовлену стабільністю чутливості опору до температури);
д) необхідна
швидкодія (яке тим вище, чим менше теплоємність зонда і тепловий опір між
датчиком і досліджуваним середовищем).
Зонди наклеюються
на поверхню, температуру якої необхідно виміряти. Велика величина відношення
площі поверхні зонда до його об'єму і малий тепловий опір між зондом і
поверхнею забезпечують дуже малі значення часу запізнювання (порядку 1 мс).
Слід зазначити, що термометричний зонд чутливий до деформацій зразка, на який
він наклеєний. Проте, якщо виключити випадки дуже великих деформацій і малих
змін температури, то температурна зміна опору виявляється значно більше зміни
опору унаслідок деформації. Останнє менше при стисненні, тому якщо неможливо
наклеїти датчик в зоні нульової деформації, то краще його встановити в зоні
стиснення.
Іншим джерелом
можливої похибки є нерівномірне розширення датчика і зразка. Вплив цього явища
особливо істотно при температурах, що перевищують температуру навколишнього
середовища. Тому до датчиків виготівником додаються таблиці значень R(T)
залежно від матеріалу зразка.
В діапазоні
температур приблизно від -200 до 650°С по величині опору дроту з дуже чистої
платини можна визначити температуру (похибка, що не перевищує ~ 0,1°С) по
формулі Календара - ван Дюсена:
,
де Т виражається в
°С і в=0 при Т>0°С.
Проте навіть для
платини дуже високої чистоти неможливо визначити єдині і точні значення цих
параметрів, оскільки навіть невеликі зміни концентрації домішок можуть помітно
впливати на опір, особливо при дуже низьких температурах (вплив залишковою
опори). Крім того, кріплення датчика і устаткування його, при необхідності,
захисним кожухом, можуть викликати механічні напруги (нерівномірне розширення),
які впливають на чутливість датчика до температури. Тому для забезпечення
взаємозамінності датчиків, що використовуються в промисловості, встановлені
стандарти зміни опору платини залежно від температури.
.1.2 Уніфікований
перетворювач напруга-струм
Сучасні уніфіковані
перетворювачі набули найбільшого поширення в діапазоні 4-20 мА (при вхідній
напрузі 1-5 В), що сьогодні виконуються на інтегральних мікросхемах, зокрема
XTR 110.
Мікросхема XTR 110
являє собою трьохпровідний передавач, подібний двохпровідному, за вийнятком
того, що один з двох проводів заземлено та добавлено третій провід. Це так
званий провід блока живлення. Третій провід призначений для живлення цього
датчика.
Маючи у
розпорядженні зовнішнє живлення передавача, легко виконати спряження з мостом
низького опору.
В мікросхемі XTR
110 є опорна напруга 10 В, яка служить для збудження або ініціалізації струмів
датчика. Вимірювальний підсилювач використовується для того, щоб підсилювати
вихід моста для узгодження зі входом XTR 110.
В цьому випадку
вимірювальний підсилювач є однополюсним джерелом живлення від 10 В, який
запобігає похибкам, що виникають в результаті коливання потужності. З
паспортних даних мультиплікативна похибка перетворювача напруга-струм становить
γ(U/I)
= 0,3%, приведена адитивна похибка δ(U/I)
= 0,2%.
.1.3 Структурний
аналіз похибок
Згідно з ГОСТ
6651-84 термоперетворювачі опору виготовляють з чутливих елементів наступних
типів:
платиновий;
мідний.
У даному курсовому
проекті використовуємо платиновий термометр опору, основні параметри якого
повинні відповідати приведеній таблиці 1.
Таблиця 1
|
Тип термоперетворювача опору
|
Клас допуску
|
Номінальне значення відношення опорів W100
|
Діапазон вимірюваних температур,
|
|
Pt 10
|
А
|
1,3910
|
от -200 до +750
|
|
|
1,3850
|
от -200 до +650
|
|
В
|
1,3910
|
от -50 до +1000
|
|
|
1,3850
|
от -50 до +850
|
|
Pt 50
|
А
|
1,3910
|
от -260 до +750
|
|
|
1,3850
|
от -200 до +650
|
|
В
|
1,3910
|
|
|
1,3850
|
от -100 до +850
|
Термометри опору
повинні відповідати діючому стандарту та технічним умовам термоперетворювачів
конкретних типів.
Допустимі
відхилення опору даного ВП від номінального значення не повинні перевищувати значень,
зазначених у таблиці 2.
Таблиця 2
|
Тип термоперетворювача опору
|
Клас допуску
|
Номінальне значення відношення опорів W100
|
Найменше допустиме значення W100
|
|
Платиновий
|
А
|
1,3850
|
1,3845
|
|
|
1,3910
|
1,3905
|
|
В
|
1,3850
|
1,3840
|
|
|
1,3910
|
1,900
|
|
С
|
1,3850
|
1,3835
|
|
|
1,3910
|
1,3895
|
Допустиме відхилення від температури
t,
становить
,15 + 0,002
.
Аналіз похибок для ПТ 10
Приведена адитивна похибка δ(U/I)
становить:
Мультиплікативна похибка датчика
становить γпр
= 0,2.
Оскільки у ВП канал є послідовним,
це дає можливість визначення сумарної похибки, як суми похибок його блоків.
Так як клас точності заданий у
вигляді c/d, то сумарна мультиплікативна та адитивна похибки відповідно будуть
мати вигляд.
2. Розробка
пристрою узгодження
.1 Розрахунок
елементів схеми ВП
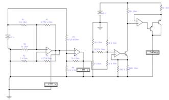
Рис. 2 - Схема
вимірювального перетворювача температура-струм
Розрахунок
лінеаризуючого підсилювача (ЛП)
(1)
де
.
Оптимальне значення а визначається в
залежності від діапазону вимірювання
за
формулою:
,
,
де
.
Оскільки
;
,
то
;
тоді при
,
.
Враховуючи, що
,
визначимо
з співвідношення
(1), взявши з ГОСТ 6651
, W100 = 1,391:
В нашому випадку
.
Тепер визначимо
.
Воно буде дорівнювати з (1):
.
В нашому випадку
.
Тепер визначимо
.
В нашому випадку
.
Якщо
і
враховуючи, що
В нашому випадку
.
Розрахунок нормуючого підсилювача
(НП)
Розрахуємо
:
(2)
Нехай 
так як є XTR 110,
тоді маємо:
З формули (2) виразимо і знайдемо
та
, взявши
:

звідси 

далі отримаємо
:
В нашому випадку
,
.
Розрахунок сумарної адитивної
похибки ПУ
Коефіцієнт підсилення напруги
зміщення дорівнює
і називається
коефіцієнтом шуму (де
- коефіцієнт
передачі кола НЗЗ). Для схеми інвертувального підсилювача маємо:
.
Абсолютна адитивна похибка схеми на
ОП:
Відносна адитивна похибка
обчислюється як:
а приведена адитивна похибка:
де
-
номінальна вихідна напруга.
Адитивна похибка ПУ буде визначатися
адитивною похибкою першим каскадом, тобто ЛП.
Сумарна складова напруги зміщення
має
п’ять складових, зумовлених такими чинниками:
- початковою напругою
зміщення і температурним дрейфом;
- струмами зміщення;
не оптимальністю
послаблення синфазного сигналу;
пульсаціями в колах
живлення;
- шумовими властивостями
вхідних кіл ОП.
Розглянемо кожну складову окремо.
.2.1 Початкова напруга зміщення і
температурний дрейф
Ця складова зумовлена початковою
напругою зміщення нуля ОП, яка може бути ефективно скомпенсована, та
температурним дрейфом напруги зміщення.
,
де
-
початкове зміщення нуля;
- дрейф зміщення
нуля.
Перший елемент цієї суми
враховує
початкове (технологічне) зміщення нуля і компенсується за допомогою змінного
опору, підключеного до корегуючи виходів ОП, чи за допомогою спеціальних схем
корекції. Ця компонента похибки трактується як основна.
Другий елемент суми
показує
вплив зміни температури довкілля на зміщення нуля ОП та самостійну зміну цього
параметра, передусім за рахунок внутрішнього само прогрівання ОП. Вона
враховується як додаткова похибка. В нашому випадку згідно з технічними
характеристиками LT 1490: 
,
.2.2 Струми зміщення
Ця складова обчислюється як:
,
де ∆Iзм - різниця струмів
зміщення за LT 1490, а
.
2.2.3 Неідеальність послаблення
синфазного сигналу
Вона обчислюється за формулою:
.
- коефіцієнт
послаблення синфазного сигналу.
В інвертувальних
каскадах ця складова дорівнює нулю
=0,
а в неінвертувальних перейде в розряд мультиплікативної зі значенням
,
де
,
отже
.
.2.4 Пульсації по колах живлення
Складова
пов’язана
з проникненням в кола живлення ОП пульсацій різного походження та різного
частотного діапазону.
Отже, з паспортних даних LT1490, на
якому виконано ВП, можемо визначити
:
.2.5 Шумові властивості вхідних кіл
операційного підсилювача
Визначимо випадкову похибку з
урахуванням не ідеальності елементів схеми
:
,
де
-
діюче середньоквадратичне значення шуму, приведене по входу підсилювача;
- це паспортні
данні:
,
,
,
- постійна
Больцмана.
Відносне значення сумарної адитивної
похибки:
Розрахуємо цю похибку в масштабі
вхідної величини:
,
де
,
, отже
Розрахунок сумарної
мультиплікативної похибки ПУ
Мультиплікативні похибки мають п’ять
складових, зумовлених такими чинниками:
- обмеженістю
і
його зміною;
- шунтуючою дією вхідних
імпедансів ОП на
-коло;
обмеженістю вихідного опору
ОП;
нестабільністю
-кола;
співвідношенням вхідного та
вихідного опорів (похибка узгодження). Обмеженість
і
його зміна - складова, зумовлена кінцевим значенням
та
його залежністю від частоти, температури і зміни напруги живлення.
Рівняння для обчислення коефіцієнта
підсилення ОП з НЗЗ має такий вигляд:
,
де
-
коефіцієнт підсилення ОП;
- коефіцієнт
перетворення кола зворотного зв’язку.
Перший елемент множення
показує
розрахункове, чи ідеальне, значення коефіцієнта підсилення ОП з НЗЗ
послідовного типу (для НЗЗ паралельного типу ідеальне значення коефіцієнта
підсилення ОП з НЗЗ буде дорівнювати
),
а другий елемент множення
містить значення
першої складової мультиплікативної похибки
,
яка дорівнює:
(основна складова).
Для врахування температурного
чинника та залежності
від напруги
живлення позначимо відносну зміну
,
викликану цими чинниками, як
(додаткова
складова).
electronics workbench
перетворювач температура
.
Враховуючи, що
,
а β=5,85,
в робочих умовах, маємо:
Шунтуюча дія вхідних імпедансів ОП
на
-коло.
У реальних умовах значення вхідних опорів ОП не є нескінченним, а значення
вхідних ємностей не дорівнюють нулю.
Похибка від шунтуючої дії вхідних
імпедансів ОП на
-коло обчислюється
як:
,
де
-
коефіцієнт передачі системи;
- коефіцієнт
передачі системи під дією синфазних завад.
,
,
Отже
.
сф-синфазний вхідний опір
ОП-паспортні дані ≈10МОм=R4 =0,17МОм,
γ=0.099%.
.2.6 Вплив обмеженості вихідного
опору ОП
Типове значення вихідного опору ОП
становить
Ом. Коефіцієнт
підсилення ОП з урахуванням вихідного опору
:
,
де
-
коефіцієнт підсилення ОП (при
);
- вихідний опір ОП;
- еквівалентний
опір навантаження;
- опір кола
зворотного зв’язку.
Цією похибкою можна знехтувати.
Вплив нестабільності
-кола
(та сигнальних резисторів).
,
,
В найгіршому випадку β<<1.
Резистори R1, R2 та R4 мають клас
точності 0,05%. Отже отримуємо:
Вплив співвідношення вхідного і
вихідного опорів (похибка узгодження). Ця складова зумовлена співвідношенням
вихідного опору попереднього каскаду
і
вхідного опору наступного каскаду
.
Похибка узгодження визначається як:
,
де
-
вхідний опір наступного каскаду;
- вихідний опір
попереднього каскаду.
Значення вихідної напруги становить:
,
а коефіцієнт перетворення зворотного
зв’язку, з урахуванням
, становить:
Вхідний опір цієї схеми дорівнює:
Вихідний опір схеми:
Отже,
3. Моделювання пристрою узгодження в
середовищі "Electroniks Workbenech"
.1 Функція перетворення
де
-
діапазон вимірювань;
- вимірювана
температура;
- початковий струм
інтерфейсу;
- максимальний
струм інтерфейсу.
Рис. 3 - Градуювальна характеристика
вимірювального перетворювача температура-струм
Таблиця 3
|
T,
|
0
|
30
|
60
|
90
|
120
|
150
|
180
|
210
|
240
|
270
|
300
|
|
I, А
|
7,463
|
8,784
|
10,10
|
11,43
|
14,14
|
15,39
|
16,71
|
18,03
|
19,27
|
20,66
|
.2 Оцінка впливу дестабілізуючих
факторів
Вплив дестабілізуючих факторів можна
визначити за формулою:
Змінимо значення резистора R3 на 10%
при
максимальній температурі 300
, тобто
Висновки
В даному курсовому проекті було
реалізовано в програмному пакеті Electronics Workbench вимірювальний
перетворювач температура-струм у вигляді вимірювального перетворювача XTR 110 в
діапазоні вимірювань 0
С до 300
С,
на виході пристрою узгодження отримано напругу в межах 1-5 В, а на виході XTR
110 - струм в межах 4-20 мА, що й відповідає заданим параметрам.
Відповідно до вихідних даних було
проведено розрахунок елементів схеми та обчислено сумарну похибку
перетворювача, побудовано лінійну функцію перетворення.
За ГОСТ 6651 при моделюванні в
програмному пакеті Electronics Workbench ми дослідити оцінку впливу
дестабілізуючих факторів, змінивши значення резистора R3 на 10% при максимальній
температурі 300
.
Список використаної літератури
1.
Проффас "Измерения в промышленности", М. - 1990.
.
Куликовский К.Л., Купер В.Я. "Методы и средства измерения", М. -
1986.
.
Классен К.Б. "Основы измерений", М. - 2000.
.
Аш Ж. "Датчики измерительных систем". В 2-х книгах. Кн. 1, М: - 1992.
Додаток
Типова
функціональна схема САР та її основні складові частини
Типова
функціональна схема САР, що реалізує принцип регулювання за відхиленням (рис.
1.16,а) відображає взаємодію об'єкту регулювання ОР і регулятора Р, поданого у
розгорнутому вигляді, пристрої та елементи якого за їх призначенням
класифікують таким чином:
ЗП - задавальний
пристрій який служить для перетворення задавальної дії в сигнал, придатний для
подальшої роботи системи.
Р - регулятор,
пристрій, який служить для реалізації необхідного закону керування
П - підсилювач,
узгоджує за рівнем і потужністю вихідний сигнал з обчислювача з вхідним
сигналом виконавчого пристрою
ВП - виконавчий
пристрій, що безпосередньо діє на об’єкт автоматичного керування
ОР - об’єкт
регулювання, технологічний процес
Д - датчик, елемент
системи, що перетворює інформацію про фізичну величину в сигнал, зручний для
використання і перетворення в системах автоматичного контролю та керування.
Реальні системи
автоматичного регулювання можуть містити досить складні елементи, які в свою
чергу, можуть розглядатись як системи автоматичного керування. На рис. 1.16,б
наведена така система керування за відхиленням, що містить виконавчий пристрій,
який є окремою системою автоматичного регулювання і працює за збуренням і
відхиленням одночасно.
Функціональна схема