|
Пласт
|
А
|
В
|
Cl
|
А+В+Cl
|
|
Новый Iа
|
32132
|
6923
|
22055
|
61110
|
|
Нижний III
|
|
518
|
1562
|
2080
|
|
Итого:
|
32132
|
7441
|
23617
|
63190
|
|
Тоже в %
|
50,8%
|
11,8%
|
37,4%
|
100%
|
В целом запасы угля участка достаточно разведаны
и благонадежны.
По особенностям геологического строения -
выдержанности мощности, строения угольных пластов, сложности условий их
залегания и горногеологических условий разработки.
Харанорское месторождение в целом и участок
засбросовой части карьерного поля № 1 отнесены к I
группе сложности. Непосредственно на участке, вовлекаемом в отработку, попутные
полезные ископаемые и компоненты отсутствуют.
Промышленные запасы угля определены с учетом
эксплуатационных потерь. Для участка забросовой части карьерного поля № 1,
потери угля при зачистке кровли пласта бульдозером приняты в размере 0,2 м.,
потери в почве пласта при выемке экскаваторами - 0,2 м.
Потери при селективной выемке внутрипластовых
породных прослоев мощностью более 1 м. В кровле и почве в сумме приняты 0,4 м.
Потери при транспортировке угля в размере - 0,4%
и при взрывных работах - 0,2%, потери в межзаходковых целиках составляет -
1,2%.
Нормы потерь для угольных пластов: пласт Новый
1а - 3,76%, пласт Нижний III
- 15,19% , средний норматив для участка - 4,14%.
Увеличение потерь связано с особенностями
геологического строения участка - наличия двух рабочих пластов угля, из которых
один средней мощности, наклонное залегание пластов и связанные с этим
технологические особенности их - отработки, наличие селективного вынимания
внутрипластовых породных прослоев.
Расчет плановых эксплуатационных потерь
производиться и утверждается ежегодно исходя из долевого участия пластов угля,
отрабатываемых в каждый расчетный год.
Качественная характеристика угля
По данным исследований угли месторождения
являются бурыми, относятся к группе Б-I
и представляют собой хорошее энергетическое топливо.
Все угли Харанорского месторождения по природе
исходного растительного материала гумусовыми и по внешнему облику довольно
однообразны, но все же их можно разделить на две группы:
а)матовые угли;
б)полуматовые угли.
Преобладающими на месторождении являются матовые
угли. Минеральные включения, представлены кварцем, кальцитом, кремнеземом и
глинистым материалом, отмечаются в углях в ничтожно малых количествах.
Характерной чертой углей этого месторождения
является их сажистость вследствие преобладания в них фюзенового и
кларено-фюзенового материала, в котором залегает в виде включений.
Зольность угля колеблется в пределах 9-20%.
Наименьшую зольность имеет уголь мощных пластов простого строения, увеличение
зольности наблюдается в маломощных пластах.
Анализ золы угля показывает, что основным ее
является кремнезем, среднее содержание которого по отдельным пластам изменяется
от 28,3 до 56,1%.
Второе место в составе золы угля занимает
глинозем А12ОЗ содержание которого от 15,8 до 24,4%.
Для характеристики влажности угля
определялась аналитическая
, рабочая
и
максимальная
влажность.
Они составили:
в среднем 12,1%;
Средний выход летучих веществ на
горючую массу в целом по месторождению составляет 45,2% при колебаниях от 37,4%
> до 56,2%.
Средняя калорийность горючей массы
угля составляет 6636 ккал/кг, при колебании от 6300 до 6650 ккал/кг.
Уголь месторождения характеризуется
как низкозернистый. Среднее содержание общей аналитической серы в угле
составляет 0,42% при колебаниях от 0,21 до 0,80%.
По качественным показателям угли
являются хорошим энергетическим топливом, идут на сжигание в топках
электростанций, в небольших котельных установках для парового отопления и на
бытовые нужды.
2.
Современное состояние и перспективы развития
До 2030 года разрезом "Харанорский"
предусматривается отрабатывать основные участки карьерных полей № 2 и № 3,
имеющих благоприятные горногеологические условия, и в границах которых
сосредоточено 64% балансовых запасов угля разреза.
Основной участок карьерного поля № 2. В границах
участка залегает 9 угольных пластов. Основными рабочими пластами являются
(сверху вниз): Новый II,
Новый 1б, и Новый 1а.
Пласт Новый II
мощностью 2,0 - 12,5 м, при среднем значении 9,0 м, залегает на глубине от 30
до 140 м. Строение пласта в основном простое.
Пласт Новый 16 является отщепившейся частью
пласта Новый 1а и залегает ниже пласта Новый II
на 30 - 50 м. Мощность пласта изменяется от 5,0 до 23,7 м, составляя в среднем
18,0 м.
Пласт Новый 1а является основным рабочим
пластом. Средняя мощность пласта составляет 20,4 м, при колебаниях от 3,8 до
32,8 м. Глубина залегания пласта изменяется от 96 до 180 м.
Угольные пласты Новый IIIб,
Новый IIIа, Линза,
Новый 1г и Новый 1в имеют ограниченную площадь распространения, небольшую
мощность и существенного значения для рассматриваемого участка не имеют.
Нижний пласт I
отделен от пласта Новый 1а междупластьем средней мощностью 32,8 м, на
значительной площади завален внутренними отвалами высотой до 60 м.
Углы падения пластов в границах основного
участка карьерного поля № 2 изменяются от 2° до 10°, при среднем значении 5°.
Основной участок карьерного поля № 3. На площади
поля залегает три рабочих пласта (сверху вниз): пласты Новый II,
Новый 1б и Новый 1а.
Пласт Новый II
имеет ограниченное распространение и небольшие запасы угля.
Пласты Новый 16 и Новый 1а включают в себя 98,6%
балансовых запасов участка. В северной части поля пласты Новый 1б и Новый 1а
сливаются и образуют мощную единую залежь.
Пласт Новый 1б мощностью 2,0 - 30,8 м, при
среднем значении 14,0 м, является отщепившейся частью пласта Новый 1а.
Пласт Новый 1а является нижним рабочим пластом.
Мощность пласта изменяется от 2,0 до 49,3 м, в среднем 11,0 м. Глубина
залегания пласта Новый 1а изменятся от 30 до 240 м.
Осложняющим фактором разработки угольных пластов
на поле № 3 является наличие в них линзовидных внутрипластовых породных
прослоев мощностью более 1 м, подлежащих селективной выемке. Наиболее
распачкован породными прослоями пласт Новый 1а в слитой, наиболее мощной части.
Углы падения пластов составляют 6-8 градусов.
Угли склонны к самовозгоранию.
Породы внешней и внутренней вскрыши Харанорского
месторождения представлены четвертичными отложениями и коренными отложениями
нижнемелового комплекса. Четвертичные отложения представлены глинами,
суглинками, супесями и песками. Коренные породы сложены преимущественно
алевролитами и песчаниками, в меньшей степени - аргил-литами.
В пределах месторождения в четвертичных
отложениях отмечено наличие многолетней мерзлоты (в виде отдельных
"островков"), которая распространена, главным образом, в пониженных
увлажненных или даже слабо заболоченных участках. В настоящее время, из-за
ведения горных работ, многолетняя мерзлота на большей площади месторождения
деградировала.
Глубина сезонного промерзания достигает 3,0-3,3
м.
3.
Описание технологического процесса добычи полезного ископаемого
Угли Харанорского месторождения являются
довольно крепкими бурыми углями и по трудности экскавации относятся к III
категории.
В ближайшее десятилетие на Основном участке
карьерного поля №2 будут отрабатываться три угольных пласта (сверху вниз):
Новый II, Новый 16 и
Новый 1а. На карьерном поле №3 два угольных пласта - Новый 16 и Новый 1а.
Основной добычной машиной в условиях
Харанорского месторождения является роторный экскаватор теоретической
производительностью 1250(1600) м3/час.
В зимнее время (с декабря по июнь) на добычных
работах предусматривается использование также роторного экскаватора чешского
производства К-650. В летнее время (с июля по ноябрь) он используется на
вскрышных работах.
Применение роторных экскаваторов на добычных
работах обеспечивает:
отказ от производства буровзрывных работ на угле
и, как следствие, более безопасные условия ведения горных работ в части
исключения эндогенных пожаров;
высокую производительность погрузки угля в
транспортные сосуды;
требуемую кусковатость угля согласно ГОСТ на
угли Восточной Сибири при отправке его потребителям.
Проектом предусматривается погрузку угля в
основном производить в вагоны МПС непосредственно в забое.
Схемы производства добычных работ с
использованием роторных экскаваторов ЭР-1250-ОЦ с погрузкой угля в средства
железнодорожного транспорта приведены на рисунках 6.11 - 6.13.
На отдельных участках, где невозможно завести
железнодорожные пути в угольные забои, погрузку угля предусматривается
производить экскаваторами К-650 и ЭКГ-8И в автосамосвалы БелАЗ. Автосамосвалы
подвозят уголь к ближайшим железнодорожным забойным тупикам, откуда он
отгружается в вагоны МПС. Настоящим проектом данный вид работ отнесен к
"прочим работам" (см. раздел 6.4.3).
Схемы ведения добычных работ экскаваторами К-650
и ЭКГ-8И с погрузкой в автосамосвалы приведены на рисунках 6.14 - 6.16.
Предусматривается также частичное использование
драглайнов для выемки угля из нижних угольных пачек и пластов и складирование
его вдоль забойных железнодорожных путей, расположенных на вышележащих горизонтах.
Со штабеля уголь отгружается роторным экскаватором в вагоны МПС.
Уголь местным потребителям отгружается в зимнее
время экскаватором ЭКГ-5А в транспорт потребителя ("самовывоз").
Ежегодный объем отгружаемого угля - 100 тыс. т.
Расчеты производительности добычного
оборудования для условий разреза "Харанорский" институтом
"Востсибгипрошахт" выполнялись в ранее выполненных проектах. Учтена
также фактическая производительность добычного экскаваторного оборудования.
4. Транспортные работы, принимаемое оборудование
Настоящим проектом к перевозке горной массы на
«прочих работ» для технологических автосамосвалов отнесены:
перевозка угля с отдельных забоев, куда
невозможно завести железнодорожные пути. Погрузку угля проектом
предусматривается производить экскаваторами К-650 и ЭКГ-8И в автосамосвалы
БелАЗ. Автосамосвалы подвозят уголь к ближайшим железнодорожным забойным
тупикам, откуда он отгружается роторными экскаваторами ЭР-1250 в вагоны МПС;
перевозка вскрыши для отсыпки и уборки временных
транспортных перемычек и съездов, перевозки породно - угольных навалов и др.
Для перевозки угля и вскрышных пород на прочих
работах предусматривается использовать автосамосвалы грузоподъемностью 42-45 т.
Фактическое состояние карьерного транспорта
В настоящее время на разрезе «Харанорский»
применяется следующая система разработки.
Основной участок карьерного поля №2
(объединенный фронт) - транспортная система разработки с использованием на
транспортировке вскрыши железнодорожного и автомобильного транспорта. Транспорт
угля - железнодорожный.
Погрузка вскрышных пород осуществляется в
основном карьерными экскаваторами ЭКГ - 12,5. Добыча угля производится
роторными экскаваторами ЭР - 1250 (ЭРП - 1600).
Вскрышные породы автомобильным и железнодорожным
транспортом вывозятся на внутренние отвалы объединенного фронта полей №1 и №2.
Внутренние отвалы оборудованы, производится
двумя железнодорожными тупиками с экскаваторами - 13/50 и ЭКГ - 4У,
расположенными на северном фланге объединенного фронта. Автомобильная вскрыша
размещается в выработанном пространстве в виде многоярусных бульдозерных
отвалов.
Основной участок карьерного поля №3 -
комбинированная система разработки с использованием на бестранспортной вскрыше
драглайнов ЭШ - 15/80 и ЭШ - 10/70, на транспортной - автосамосвалов БелАЗ и
экскаваторов ЭКГ - 8И. Транспорт угля - железнодорожный.
Вскрышные породы размещаются на внешних
бульдозерных отвалах, расположенных восточнее карьерного поля №3.
В соответствии с письмом ОАО «Разрез
Харанорский» №04.1/636 от 12.04.2007г., переданные в аренду Тугнуйскому и
Азейскому ПТУ тепловозы на разрезе «Харанорский» использоваться не будут.
В наличии на разрезе имеются думпкары 2ВС - 105
в количестве 16 штук. В 2010 годупланировалось дополнительно восстановит
думпкаров 2ВС - 105 в количестве 20 шт.
Парк технологической колонны автотранспортного
цеха разреза на 01.01.10 года представлен автосамосвалами БелАЗ - 75131
грузоподъемностью 130 т - 1шт., БелАЗ(120 т) - 7512 - 10 шт., БелАЗ - 7548 (42
т) - 7 шт. имеются также автомобили БелАЗ специального назначения (пожарные,
поливочные, тягачи и др.).
Перечень транспортного оборудования с указанием
заводского и инвентаризационного номеров, года ввода в эксплуатацию, балансовой
стоимости, износа на 01.01.2013 года приведен в таблице.
Таблица 1
|
№ п/п
|
Наименование оборудования,
заводской номер для тепловозов
|
Инвентарный номер
|
Год ввода в эксплуатацию
|
Балансовая стоимость, руб
|
Износ, %
|
Остаточная стоимость, руб
|
Прим.
|
|
I. Тепловозы
|
|
1
|
ТЭМ-7 № 0195
|
1631
|
01.09.87
|
3942280
|
100
|
0
|
работа
|
|
2
|
Тэм-7 № 0215
|
1632
|
01.02.87
|
3949598
|
100
|
0
|
ож. ремонта
|
|
3
|
ТЭМ-7А № 1005
|
4136
|
01.02.03.
|
9875088
|
46
|
5354175
|
ремонт
|
|
4
|
ТЭМ-7А № 0251
|
4212
|
01.10.02
|
1765754
|
88
|
216373
|
работа
|
|
5
|
ТЭМ-7А № 0037
|
4243
|
01.01.01
|
6867316
|
35
|
4480929
|
работа
|
|
6
|
ТЭМ-7А № 0090
|
1647
|
01.12.90
|
4622453
|
100
|
0
|
работа
|
|
7
|
2ТЭ-10В №3049
|
1663
|
01.06.96
|
1974167
|
97
|
55712
|
резерв
|
|
8
|
2ТЭ-10В №2956
|
2874
|
01.06.97
|
2500000
|
86
|
353901
|
ремонт
|
|
9
|
2ТЭ-10В № 3048
|
3146
|
01.12.97
|
2500000
|
84
|
407026
|
резерв
|
|
10
|
2ТЭ-10В №3953
|
3548
|
01.09.98
|
2400000
|
72
|
677702
|
резерв
|
|
11
|
ТЭМ-2 №8305
|
2998
|
01.10.97
|
1100000
|
93
|
74480
|
ож. ремонта
|
|
12
|
ТЭМ-2 №8325
|
3541
|
01.07.98
|
1174953
|
72
|
324400
|
работа
|
|
13
|
ТЭМ-2 №8372
|
3494
|
01.05.98
|
1174953
|
73
|
314856
|
работа
|
|
II. Автосамосвалы
|
|
14
|
БелАЗ-75131
|
5362 (3)
|
31.12.06
|
19632939
|
2
|
19323806
|
работа
|
|
15
|
БелАЗ-75122
|
3518(14)
|
01.07.98
|
4661333
|
100
|
0
|
работа
|
|
16
|
БелАЗ-75122
|
3508(13)
|
01.05.98
|
4329417
|
91
|
390839
|
работа
|
|
17
|
БелАЗ-7512
|
5259(04)
|
31.03.06
|
9792900
|
20
|
7834340
|
резерв
|
|
18
|
БелАЗ-7512
|
5260(05)
|
31.03.06
|
9792900
|
20
|
78344340
|
резерв
|
|
19
|
БелАЗ-75122
|
4139(09)
|
01.04.00
|
13214349
|
68
|
4215641
|
работа
|
|
20
|
БелАЗ-7512
|
3542(15)
|
01.08.98
|
5660847
|
77
|
1312276
|
резерв
|
|
21
|
БелАЗ-75122
|
4178(08)
|
01.07.00
|
16666667
|
96
|
713451
|
резерв
|
|
22
|
БелАЗ-75122
|
3396(12)
|
01.12.97
|
4296647
|
100
|
0
|
работа
|
|
23
|
БелАЗ-75121
|
4265(25)
|
01.04.01
|
11720397
|
20
|
9418620
|
консервация
|
|
24
|
БелАЗ-75122
|
3333(11)
|
01.12.94
|
74
|
1287515
|
консервация
|
|
25
|
БелАЗ-7548А
|
3393(12)
|
01.10.97
|
505636
|
100
|
0
|
работа
|
|
26
|
БелАЗ-75485
|
3341(426)
|
01.03.95
|
883441
|
100
|
2449
|
консервация
|
|
27
|
БелАЗ-75486
|
3356(413)
|
01.03.96
|
404814
|
91
|
36552
|
работа
|
|
28
|
БелАЗ-75486
|
3382(402)
|
01.01.97
|
422590
|
92
|
32704
|
консервация
|
|
29
|
БелАЗ-75486
|
3357(414)
|
01.03.96
|
404814
|
99
|
5626
|
консервация
|
|
30
|
БелАЗ-7548
|
5258(405)
|
31.03.06
|
1790300
|
48
|
937776
|
резерв
|
|
31
|
БелАЗ-75481
|
3391(379)
|
01.04.97
|
1034022
|
91
|
96902
|
аренда
|
В 2009 году ОАО «Разрез Харанорский» было
перевезено железнодорожным транспортом 3201,4 тыс.т угля и 1626 тыс.м³
вскрыши. Автосамосвалами - 3632 тыс.м³
вскрышных пород.
Средняя дальность транспортирования горной массы
в 2009 году составила: железнодорожным транспортом угля - 5,03 км, вскрыши -
5,43 км; автосамосвалами вскрышных пород - 1,78 км.
Выбор технологического транспорта
Настоящим проектом предусматривается сохранить
существующую транспортную схему перевозки горной массы на ОАО «Разрез
Харанорски» и эксплуатируемый тип транспортного оборудования.
В ближайшей перспективе (до 2015-2020 годов)
основным локомотивом для перевозки горной массы проектом придусматриваются
использовать в основном тепловоз ТЭМ-7. Тепловозы 2ТЭ-10В и ТЭМ-2 намечается
применять в основном на маневровых работа, ремонте и передвижки железнодорожных
путей (работа с железнодорожными кранами, пожарными поездами и т.д.), частично
использовать для транспортировки угля.
После 2015 года на разрезе «Харанорский» для
вывозки угля необходимо перейти на использование тяговых агрегатов, позволяющих
осуществлять вождение поездов на уклонах железнодорожных путей 40-60 тысячных.
Это позволит упростить транспортную схему развития на разрезе, увеличить
емкость внутренних отвалов, удешевить грузоперевозки за счет уменьшения доли
угля, перевозимого автосамосвалами с глубоких горизонтов к экскаваторным
забоям, оборудованным железнодорожными тупиками.
На автотранспортной вскрыше предусматривается
существующие автосамосвалы БелАЗ-7512 грузоподъемностью 120 т, по мере износа,
заменять на БелАЗ-75131 грузоподъемностью 130 т.
На прочих грузоперевозках угля и вскрыши
автосамосвалы БелАЗ-7548 (42 т) заменяются на БелАЗ-7547 грузоподъемностью 45
т.
Транспортная схема вывоза угля и вскрыши
Основной участок карьерного поля №2
(объединенный фронт). Уголь северной части поля вывозится железнодорожным
транспортом через главную выездную траншею на ст. Карьерная, на которой
производится взвешивание и дозировка груженных полувагонов, формирование и
отправление угольных маршрутов на ст. Шахтерская МПС.
Уголь южной части железнодорожным транспортом
через северную выездную траншею, ст. Северная и ст. Объединенная
транспортируется на ст. Карьерная, на которой производится взвешивание и
дозировка груженных полувагонов, формирование и отправление угольных составов
на ст. Шахтерская.
В настоящее время железнодорожная вскрыша с трех
верхних горизонтов через систему съездов транспортируется в северную часть
внутреннего отвала объединенного фронта. Отвал оборудован двумя
железнодорожными тупиками с экскаваторами ЭШ-13/50 и ЭКГ-4У.
С целью увеличения объемов вскрыши, перевозимой
железнодорожным транспортом, предусматривается строительство тупика «Южный»,
соединяющий через Северную выездную траншею вскрышной горизонт 610-620 м поля
№2. Внутренний экскаваторный отвал в южной части поля №2 оборудуется драглайном
ЭШ-10/70. Так же предусматривается строительство железнодорожных путей от ст.
Карьерная на внешний отвал. Первоначально на внешнем железнодорожном отвале
предусматривается на отвалообразовании использовать экскаватор ЭКГ-4У.
С вводом внешнего экскаваторного отвала, вскрыша
трех верхних горизонтов направляется в основном на внешние отвалы. Для
обеспечения работы отвального тупика, оборудованного драглайном ЭШ-13/50 в
северной части внутреннего отвала объединенного фронта, проектом
предусматривается строительство железнодорожных путей, соединяющих
экскаваторный отвал с вскрышным горизонтом 610-620 м поля №2.
Вскрышные породы горизонтов поля №2,
отрабатываемых на автомобильный транспорт, транспортируются по внутрикарьерным
автодорогам на внутренние бульдозерные отвалы.
Основной участок карьерного поля №3. Уголь
железнодорожным транспортом через выездную траншею №3. ст. северная, ст.
Объединенная вывозится на ст. Карьерная, где после взвешивания и дозирования
отправляется на ст. Шахтерская МПС.
Автомобильная вскрыша транспортируется по
внутрикарьерным автодорогам до 2020 года на внешние бульдозерные отвалы, далее
с появлением достаточного выработанного пространства - на внешние и внутренние
отвалы.
Транспорт угля
Таблица 2 Грузооборот угля на расчетные годы
|
№ п/п
|
Расчетные годы
|
Грузооборот
|
|
|
Годовой, тыс. т
|
Суточный, т
|
Сменный, т
|
|
1
|
На освоение проектной мощности,
2010 год
|
5000
|
14164
|
7082
|
|
2
|
На характерный год эксплуатации,
2015 год
|
5000
|
14164
|
7082
|
Транспорт угля - железнодорожный, с помощью
тепловозов и полувагонов МПС.
Рабочий и списочный парк тепловозов для
перевозки угля на расчетные годы приведены в таблице 3.
Таблица 3
|
№ п/п
|
Расчетные годы
|
Тепловоз ТЭМ-7
|
Тепловоз-10В
|
|
|
Рабочий парк, шт
|
Списочный парк, шт
|
Рабочий парк, шт
|
Списочный парк, шт
|
|
1
|
На освоение проектной мощности,
2010 год
|
2
|
3
|
2
|
2
|
|
2
|
На характерный год эксплуатации,
2015 год
|
2
|
3
|
2
|
2
|
Транспорт вскрыши
Грузооборот вскрыши на расчетные годы приведены
в таблице 4.
Таблица 4
|
№ п/п
|
Расчетные годы
|
Грузооборот
|
|
|
Годовой, тыс. т
|
Суточный, т
|
Сменный, т
|
|
1
|
На освоение проектной мощности
(2010), всего
|
11050
|
31302
|
15651
|
|
в т.ч. жел.дор. транспортом
|
4900
|
13880
|
6940
|
|
автотранспортом
|
6150
|
17422
|
8711
|
|
2
|
На характерный год эксплуатации
(2015), всего
|
14200
|
40226
|
20113
|
|
в т.ч. жел.дор. транспортом
|
5800
|
16430
|
8215
|
|
автотранспортом
|
8400
|
23796
|
11898
|
Рабочий и списочный парк тепловозов и думпкаров
на расчетные годы приведен в таблице 5, автосамосвалов в таблице 6
Таблица 5
|
№ п/п
|
Расчетные годы
|
Тепловоз ТЭМ-7
|
Думпкар 2ВС-105
|
|
|
Рабочий парк, шт
|
Списочный парк, шт
|
Рабочий парк, шт
|
Списочный парк, шт
|
|
1
|
На освоение проектной мощности,
2010 год
|
6
|
8
|
36
|
43
|
|
2
|
На характерный год эксплуатации,
2015 год
|
7
|
9
|
42
|
50
|
Таблица 6
|
№ п/п
|
Расчетные годы
|
Автосамосвал БелАЗ-75131
|
Автосамосвал БелАЗ-7512
|
|
|
Рабочий парк, шт
|
Списочный парк, шт
|
Рабочий парк, шт
|
Списочный парк, шт
|
|
1
|
На освоение проектной мощности,
2010 год
|
6
|
9
|
4
|
5
|
|
2
|
На характерный год эксплуатации,
2015 год
|
14
|
18
|
42
|
50
|
5. Организация вспомогательных служб
.1 Водоотливная установка
До 2013 года отработка объединенного фронта
карьерных полей №1 и №2 осуществлялась без выполнения предварительного осушения
водопонижающими скважинами. Карьерные воды собирались в выработанном
пространстве с помощью водоотводных канавок в двух зумпфах, находящихся на
флангах объединенного фронта. Из зумпфов воды насосами ЦНС-300 откачивались и
по трубопроводам отводились за пределы горных работ.
Суммарный водоприток по объединенному фронту
карьерных полей № 1 и № 2 не превышал 400 м3/час, как правило
находился в пределах 300-350 м3/час.
Зумпфы на объединенном фронте позволяли
поддерживать уровень постоянным, предохраняя участки от затопления. Уровень
подземных вод находился на отметках 586 м (север) и 592 (юг). В результате
нижняя часть угольного пласта Новый 1а была обводнена, что делало практически
невозможной добычу угля в зимнее время из - за его смерзаемости в вагонах. В
летнее время необходимо было использовать драглайны ЭШ-13/50 и ЭШ-10/70 для
извлечения угля из воды. Предприятие несло дополнительные затраты на выемку
угля из воды, его штабелирование, осушение и последующую погрузку в вагоны.
Поэтому с 2013 года вдоль рабочего борта
объединенного фронта начались работы по бурению ряда водопонижающих скважин.
По состоянию на 01.06.2013 года на рабочем борту
Основного участка карьерного поля №2 находятся 7 пробуренных водопонижающих
скважин, средней глубиной 150м.
По ряду причин данные скважины не оборудованы
погружными насосами и требуют восстановления. Для снижения уровня воды на южном
пониженном фланге объединенного фронта в почве пласта Новый 1а пробурено 8
водопонижающих скважин. Данные скважины глубиной 40 - 50м оборудованы насосами
ЭЦВ8-25-180, ЭЦВ8-40-180 и ЭЦВ 10-65-150. Подземные воды скважин подаются в
цистерны, откуда насосом ЦНС 300/120 перекачиваются в водоотводящий коллектор.
На северном фланге объединенного фронта, в почве
пласта Новый 1а сооружен водосборник карьерных вод. Карьерные воды откачиваются
насосом ЦНС 300/240 в водоотводящий коллектор.
Средняя производительность карьерного водоотлива
на поле №2 составляет 240м3/час, при колебаниях от 200 м3/час
(в зимний период) до 300м3/час (в летний период).
Карьерное поле №3 осушается водопонижающими
скважинами, находящимися на рабочем борту участка. Общее количество скважин -
9, расстояние между скважинами 300 - 400м, глубина до 120м. Из 9 водопонижающих
скважин, 6 скважин оборудованы насосами ЭЦВ8-25-180, ЭЦВ8-40-180 и
ЭЦВ10-65-150. Средняя производительность скважинного водоотлива составляет 180
- 220м3/час. Три скважины в настоящее время используются как
наблюдательные.
Карьерный водоотлив на поле №3 отсутствует.
В таблице 7 приведены данные по количеству
откачиваемой воды на разрезе "Харанорский" за 2012 - 2013 годы.
Таблица 7 Данные по количеству откачиваемой воды
за 2012-2013 годы
|
Месяцы
|
Объем откачиваемых вод на разрезе
"Харанорский", тыс.м3
|
|
2012 г.
|
2013 г.
|
|
Зумпфы
|
Скважины
|
Всего
|
Зумпфы
|
Скважины
|
Всего
|
|
Январь
|
129,6
|
354,2
|
483,8
|
146,4
|
215,3
|
361,7
|
|
Февраль
|
105,9
|
329,42
|
435,32
|
136,2
|
203,83
|
340,03
|
|
Март
|
127,8
|
392,6
|
520,40
|
151,2
|
206,2
|
357,4
|
|
Апрель
|
153,9
|
280,46
|
434,36
|
177,6
|
179,63
|
357,23
|
|
Май
|
156,15
|
388,58
|
544,73
|
213,9
|
144,5
|
358,4
|
|
Июнь
|
254,75
|
290,74
|
545,49
|
200,4
|
105,54
|
305,94
|
|
Июль
|
156,15
|
285,06
|
441,21
|
235,82
|
131,1
|
366,92
|
|
Август
|
195,9
|
232,78
|
428,68
|
246,0
|
216,64
|
462,64
|
|
Сентябрь
|
227,4
|
192,94
|
420,34
|
191,1
|
221,28
|
412,38
|
|
Октябрь
|
187,5
|
193,54
|
381,04
|
171,78
|
317,01
|
488,79
|
|
Ноябрь
|
174,3
|
181,2
|
355,5
|
146,4
|
216,99
|
363,39
|
|
Декабрь
|
149,1
|
206,4
|
355,5
|
131,6
|
298,55
|
430,15
|
|
Всего:
|
2018,45
|
3327,92
|
5346,37
|
2148,4
|
2456,57
|
4604,97
|
В целом существующая схема осушения поля №3 с
использованием водопонижающих скважин эффективна. На рабочем борту карьерного
поля №2 необходимо возобновить работу существующих водопонижающих скважин и
пробурить дополнительные скважины.
уголь карьерный скважина
6. Энергоснабжение предприятия
.1 Главная понизительная подстанция
Электроэнергия на предприятие подаётся от ПС
«Шерловогорская» 220/110/10 кВ. находящейся в собственности ОАО «Читаэнерго» по
линиям ВЛ №66 и №67 напряжением 110 кВ на главную понизительную подстанцию ПС
«Центральная» 110/35/6 которые принадлежат ОАО "Разреза Харанорский".
На понизительной подстанции
"Центральная", находится два трёх-обмоточных трансформатора ТДТН -
16000кВА напряжением 110-35-6 кВ.. По ВЛ-35кВ получают питание подстанции
п.с."Карьерная", "Карьерная-2" и "Карьерная-3" .
На подстанциях получающих питание от п.с. "Центральная" напряжение
понижается с 110 до 35 и 6 кВ. и подается на отходящие ячейки 6кВ. Часть
электроэнергии на подстанции "Центральная" подается непосредственно
на отходящие ячейки 6кв. Счетчики активной электроэнергии установлены на всех
фидерах. Кроме того на подстанции "Центральной" установлены счетчики
активной и реактивной энергии потребляемой разрезом в целом по напряжению
110кВ, а также на отходящих ВЛ 35кВ.
.2 Описание потребителей электроэнергии разреза
Подстанция «Карьерная» №2 35/6 кВ типа
ПКТПБ-6300 с масляным выключателем С-35-630-10А У1, масляным трансформатором
ТМ-6300 кВА, КРУН - 6 кВ на 5 ячеек (1 ввод, 4 отходящих) и ТСН. Введена в
эксплуатацию в 1991 году. Находится на расстоянии 4,5 км от промышленной
площадки предприятия, в разрезе.
Подстанция «Карьерная» №3 35/6 кВ типа
ПКТПБ-6300 с масляным выключателем С-35-630-10А У1, масляным трансформатором
ТМ-6300 кВА, КРУН - 6кВ на 5 ячеек (1 ввод, 4 отходящих) и ТСН. Введена в
эксплуатацию в 1991 году. Находится на расстоянии 8,5 км от промышленной
площадки предприятия, в разрезе.
.3 Схема и особенности электроснабжения
предприятия
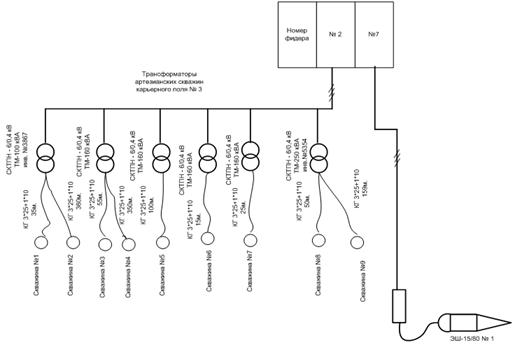
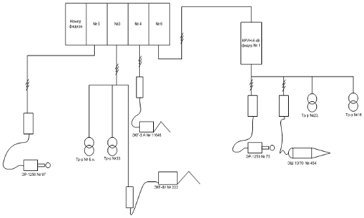
Рис. 1 Принципиальная однолинейная схема
электрической сети 6-110 кВ ОАО «Разрез Харановский»
Рис. 2
Рис. 3
Рис. 4
Рис. 5
7. Организация планово-предупредительных
ремонтов и технического обслуживания оборудования
Система планово-предупредительного ремонта (ППР)
- совокупность взаимосвязанных положений и норм, определяющих организацию и
выполнение работ по техническому обслуживанию (ТО) и ремонту объектов основных
средств.
Сущность системы ППР заключается в том, что
после отработки объектом установленного ресурса проводятся в строгой
последовательности определенные виды ТО и ремонта, чередование и периодичность
которых определяются назначением объекта, его конструктивными и ремонтными
особенностями, а также условиями эксплуатации.
Система называется планово-предупредительной
потому, что имеет целью предупредить прогрессивно нарастающий износ,
предотвратить выход из строя и аварии объектов, а все предупредительные
мероприятия проводятся в плановом порядке.
Система ППР в зависимости от характера и условий
эксплуатации объектов может реализоваться различными методами: методом
послесмотровых ремонтов, методом стандартных ремонтов и методом периодических
ремонтов.
При использовании метода послесмотровых ремонтов
по заранее разработанному плану выполняются осмотры объектов, в процессе
которых устанавливается его состояние и составляется ведомость дефектов. На
основании данных осмотра определяются сроки и содержание предстоящего ремонта.
Этот метод не базируется на нормативах стойкости деталей, механизмов и
применяется для узкого круга объектов, работающих в стабильных условиях (как
правило, для вспомогательного оборудования).
Метод стандартных ремонтов предусматривает
строго регламентированный по срокам вывод оборудования в ремонт и замену
определенных деталей (механизмов) вне зависимости от состояния оборудования;
выполнение ремонта по заранее разработанным картам, определяющим полное
содержание ремонта, его объёма и приемов выполнения всех ремонтных операций.
Этот метод базируется на точно установленных нормативах и применяется к
оборудованию, неплановая остановка которого недопустима, так как может привести
к авариям (мостовые краны, конвейеры и др.).
При использовании метода периодических ремонтов
очередные плановые ремонты производятся в заранее установленные сроки после
отработки оборудованием определенного количества часов, причем содержание
каждого ремонта окончательно устанавливается в процессе проведения дефектации и
определяется состоянием отдельных деталей и узлов (сборочных единиц). Данный
метод применяется при ремонте горнотранспортного оборудования на открытых
горных работах.
8. Охрана
окружающей среды
Разработка месторождений полезных ископаемых
открыты способом характеризуется сильным нарушением земной поверхности, причем
на значительной территории (площадь некоторых горных предприятий, занимающихся
добычей полезного ископаемого открытым способом, достигает 30 - 35 км2).
До недавнего времени, когда рекультивации
карьерных выемок и отвалов не придавалось значения, они обычно после окончания
работ по выемке полезного ископаемого представляли собой в большинстве случаев
безжизненные территории, зачастую являвшиеся центрами эрозионных процессов и
выводившие из строя, прилегающие к ним участки земли.
Разрушая земную поверхность и горный массив,
открытые горные работы значительно изменяют ландшафт. Особенно большое
разрушительное действие они оказывают в пустынях, полупустынях и тундре. В
результате интенсивного развеивания отвалов в пустынных и полупустынных районах
происходит загрязнение атмосферы. В районах же многолетней мерзлоты нарушение
почвенного покрова влечет за собой быстрое развитие термокарстового процесса со
многими отрицательными последствиями.
Открытый способ разработки отрицательно влияет
также на гидрогеологические условия прилегающих к горным работам территорий.
Борьба с водопритоками из вскрытых и залегающих ниже водоносных горизонтов
приводит к образованию больших депрессионных воронок, в пределах которых из-за
обезвоживания существенно изменяется видовой состав растительности или
происходит полная его деградация. В результате нарушения структуры почвы
ускоряется развитие эрозионных процессов на прилегающих к карьерам территориях,
которые косвенным образом вызывают нарушения земной поверхности, далеко за
пределами контуров рек заняты лугами, садами, полями, огородами и др. Выемка
под поймами вызывает локальные, замкнутые оседания земной поверхности с
последующим затоплением территории.
Затопление пойменных участков может нанести
значительный, в большей части непоправимый вред природным объектам,
сельскохозяйственным угодьям, лесам и населенным пунктам. Зоны затопления и
заболачивания охватывают иногда громадные площади, что вызывает изменения
гидрогеологии, гидрологии и микроклимата района. Увеличение площадей затопления
при подработке и образование озер ведет к подъему уровня грунтовых вод,
заболачиванию или засолению почв, что также снижает плодородие почвы и
урожайность сельскохозяйственных культур.
При разработке россыпных месторождений
происходит загрязнение сточных вод минеральными частицами, что наносит
значительный ущерб рыбному хозяйству, судоходству и препятствует использованию
водных источников для бытовых и технических целей. Основным источником
загрязнения речных РОД при подземной технологии работ являются мутные воды,
стекающие с отвалов хвостов промывки. Для отбойки мерзлых песков применяют
взрывные работы, поэтому загрязненные воды после промывки содержат не только
взвесь глинистых частиц, но и нитраты от взрывчатых веществ.
При разработке месторождений полезных ископаемых
происходит загрязнение атмосферы вредными отходами в зависимости от способов
разработки и геологической природы, вмещающих месторождение формаций, с учетом
специфики самого горного производства, при этом природные или естественные
факторы определяют в основном газовую загрязненность, а производственные
факторы - как газовую, так и пылеаэрозольную загрязненность.
В зависимости от агрегатного состояния вредных
веществ их выбросы могут быть газообразными и паре образными, жидкими,
твердыми, смешанными. При разработке месторождений полезных ископаемых в
атмосферу выделяются такие газы, как окна углерода, окислы азота, сернистый
газ, сероводород, также водород, метан и углеводороды метанового ряда, В
отдельных рудниках встречаются аммиак, пары мышьяка и ртути, цианистый водород
и различны альдегиды. В атмосфере карьеров, как правило, содержатся окись
углерода, окислы азота, сероводород, сернистый газ, альдегиды и др.
В качестве естественных факторов поступления в
атмосферу рудников и карьеров вредных газов и веществ являются вмещающие горные
породы и полезные ископаемые, окислительные процессы, шахтные и карьерные воды.
Производственным фактором принято считать
загрязнение воздуха в связи с производством горных работ. Оно вызывается в
основном применением взрывчатых веществ для отбойки горной массы. Выброс газа
на поверхность или его истечение может происходить через выработанное
пространство и старые горные выработки, соединенные с поверхностью, шурфы и
стволы.
В последние, годы на подземных рудниках
возрастает объем применения самоходного оборудования с дизельным приводом.
Выделяющиеся при работе такого привода выхлопные газы содержат более 50
различных токсичных компонентов.
9. Охрана
труда, техника безопасности, противопожарные мероприятия
Безопасность труда на производстве, это одна из
составляющих требований промышленной безопасности, включающей в себя условия,
запреты, ограничения и других требований федеральных законов, нормативных
правовых актов и нормативных технических документах, которые принимаются в
установленном порядке и соблюдение которых обеспечивает промышленную
безопасность.
На ОАО «Разрез Харанорский» в соответствии с
требованиями промышленной безопасности разработано, согласовано в
территориальном органе Федеральной службы по экологическому, технологическому и
атомному надзору и утверждено Исполнительным директором «Положение о
производственном контроле».
Производственный контроль является составной
частью системы управления промышленной безопасностью и осуществления путем
проведения комплекса мероприятий, направленных на обеспечение безопасного
функционирования опасных производственных объектов, а также на предупреждение
аварий и несчастных случаев на этих объектах.
Организация осуществляется производственного
контроля в ОАО «Разрез Харанорский» осуществляется в несколько этапов:
Первый этап контроля:
Осуществляется непосредственно руководителями
работ (мастерами, механиками, бригадирами и др.) ежемесячно, при выявлении на
рабочих местах нарушений требований промышленной безопасности, неисправности
оборудования и др. нарушений, угрожающих жизни и здоровью работающих, принимают
меры по прекращению работ до устранения выявленных нарушений.
Второй этап контроля:
Руководители структурных подразделений (участков,
цехов, служб) организуют, выполнение персоналом правил и норм, выявления на
рабочих местах нарушений и их устранение, разрабатывают мероприятия по
организации производственного контроля и охране труда в своих подразделениях.
Третий этап контроля:
Руководящие работники и специалисты предприятия
при посещении рабочих мест (не менее одного раза в месяц) обязаны проверить
состояние промышленной безопасности и условий труда на объектах принять меры по
устранению выявленных нарушений.
Четвертый этап контроля:
Руководящие работники и специалисты аппарата
управления (вышестоящей организации) осуществляют выборочную проверку
организации по промышленной безопасности.
Таким образом, повышение безопасности труда на
производстве - это дело не только руководителей, но и каждого работника
предприятия.
Профилактика пожаров и меры по снижению
пожароопасности
Уголь и углистые породы Харанорского
месторождения обладают высокой способностью к самовозгоранию, что
подтверждается опытом эксплуатации действующего разреза, где неоднократно
возникают пожары.
Разрез “Харанорский” отнесен к весьма опасным по
степени пожароопасности (VI категория). Одной из главных причин возникновения
пожаров на разрезе является появление скоплений разрыхленного угля на рабочих
площадках уступов и почве пласта.
Серьезную потенциальную пожароопасность
представляют участки с геологическими нарушениями угольных пластов, в зоне
которых наблюдается переменный уголь с многочисленными трещинами.
Быстрому возникновению и распространению пожаров
на разрезе в значительной степени способствуют климатические факторы: резкие
изменения температуры в течение суток, увеличение влажности воздуха и скорости
ветра.
В соответствии с рекомендациями НИИОГРа
изложенными в работе “Руководство по профилактике и тушению пожаров”,
предусматриваемые мероприятия включают в себя следующий комплекс мер:
мероприятия по своевременному обнаружению очагов
самонагревания и самовозгорания;
порядок отработки бортов разреза, исключающий
оползневые явления и обеспечивающий полноту выемки угля и качественную зачистку
элементов уступа;
сроки обновления угольных и смешанных уступов
(особенно в районах геологических нарушений или оползневых участках);
периодичность и способы профилактической
обработки антипирогенных объектов повышенной пожароопасности или изоляции их
инертными породами;
мероприятия по использованию средств и способов
тушения пожаров;
индивидуальные средства защиты при работе в зоне
выделения продуктов горения и повышенной температуры;
технику безопасности при профилактике и тушению
пожаров;
организацию противопожарной службы.
Мероприятия по технике безопасности
Для обеспечения устойчивости углов откосов
уступов, бортов разреза и отвалов, их параметры приняты, согласно рекомендации
ВНИМИ и института «ЧкрНИИпроект»:
а) рабочие уступы по породе - 600; по
углю - 700;
б) уступ нерабочего борта по углю - 500;
в) уступы нерабочего борта разрезной траншеи -
350;
г) уступы выездных траншей - 250;
д) генеральный угол погашения рабочего борта -
330;
ж) генеральный угол откоса внешних отвалов при
высоте отвала 60 м - 250;
з) генеральный угол откоса внутренних отвалов:
при высоте - 60 м-190;
при высоте - 46 м-200;
При проходке выездных траншей, в местах опасных
по оползням, при которых вылаживание откоса уступа до 250 не даст
положительных результатов, укреплять откосы уступов деревянными сваями длиной
4-5 м, по опыту действующего разреза.
Для обеспечения устойчивости внутренних
бестранспортных отвалов на наклонном основании проектом предусматривается
проведение следующих мероприятий:
создание системы предварительно осушения, при
которой уровень подземных вод снижается ниже почвы угольного пласта;
отсыпку пород в отвалы производить с
предварительным проведением мероприятий в зависимости от пород слагающих почву
отработанного угольного пласта:
а) рыхление буровзрывным способом алевролитов на
глубину 1,5-2 метра на 30% площади основания отвала;
б) вывоз аргиллитов до крепких устойчивых пород
при малой их мощности, а при большой мощности на глубину 2-3 метра засыпкой
выемки песчаниками:
схемы экскавации вскрыши при высоте отвала более
21м., должны исключать размещение слабых пород четвертичных отложений в
основании отвала, для чего предусматривается впервые 5-7 лет эксплуатации
разреза до перехода на комбинированную систему разработки по всему фронту
частичная вывозка четвертичных пород на внешние отвалы;
организация системы канавок в почве пласта для
организованного сбора и отвода вод.
Для обеспечения проходимости экскаватора
ЭШ-20/90 на отвалах рекомендуется применять следующие основные мероприятия:
ход экскаватора должен осуществляться в районе
гребней, ранее отсыпанных отвалов, с предварительным их снятием экскаватором на
высоту 10-15м;
производство разгрузки пород в отвал драглайном
производить с максимально возможной высоты;
трассу под экскаватор укатывать с помощью
тяжелых бульдозеров ДЭТ-250.
Мероприятия по безопасному передвижению людей в
разрезе
В соответствии с правилами безопасности для
передвижения людей с уступа на уступ в торцах участка и по фронту
устанавливаются лестницы.
Этой же цели служат пешеходные дорожки на
скользящих съездах, устраиваемых по фронту участка для проезда технологического
транспорта и бульдозеров.
Места подхода к лестницам ограждаются и в ночное
время освещаются.
10. Технико-экономические показатели (режимы
работы, начисление заработной платы, нормы амортизации, стоимость основного
оборудования и материалов).
Добычные работы на эксплуатационном участке №2
ОАО «Разрез Харанорский» осуществляется по непрерывному двухсменному режиму
работы. По непрерывному режиму работают машинисты экскаваторов ЭР-1250,
помощники машинистов экскаваторов, бульдозеристы, электрослесари, а также
горные мастера. Их выход на смену определяется графиком выходов, который
приводится далее.
Руководство за работой осуществляют
инженерно-технические работники (ИТР) работающие по пятидневной рабочей неделе
с двумя выходными днями.
При составлении баланса рабочего времени
учитываются данные ежегодного табеля-календаря и продолжительность отпусков
(основного и дополнительного).
Результаты расчетов вносим в табл. 8.
Таблица 8 Баланс рабочего времени
|
Показатели
|
Условия обозначения
|
Количество дней
|
|
|
Прерывн. р.р.
|
Непрерыв. р.р.
|
|
Календарный фонд
|
365365
|
|
|
|
Выходные дни
|
10490
|
|
|
|
Праздничные дни
|
12-
|
|
|
|
Номинальный фонд
|
249275
|
|
|
|
Основные и дополнительные отпуска
|
4747
|
|
|
|
Прочие неявки, разрешенные
законодательством
|
33
|
|
|
|
Эффективный фонд
|
213263
|
|
|
дн.;
дн.
Используя данные баланса, рассчитаем
коэффициент списочности
по формуле
для непрерывного режима
,
где
- коэффициент невыходов работников
АО уважительным причинам (принимать
).
;
для прерывного режима
.
Явочную численность
, чел.
Рабочих определим по формуле
,
где
- количество оборудования.
- норма обслуживания рабочего места,
чел.
- число смен в сутки.
Например, для машиниста экскаватора
ЭР-1250
.
Списочную численность
, чел.
Рабочих определим по формуле
.
Например, для машиниста экскаватора
ЭР-1250
.
Для остальных профессий рассчитываем
аналогично, результаты заносим в табл. 9.
Таблица 9 Расчет численности рабочих
|
Профессия
|
М  
|
|
|
|
|
|
|
Машинист ЭР-1250
|
1
|
3
|
2
|
6
|
1,4
|
8,4
|
|
Помощник машиниста ЭР-1250
|
1
|
3
|
2
|
6
|
1,4
|
8,4
|
|
Дежурный слесарь
|
1
|
1
|
2
|
2
|
1,4
|
2,8
|
|
Бульдозерист
|
1
|
8
|
2
|
16
|
1,4
|
22,4
|
|
Горный мастер
|
1
|
2
|
2
|
2
|
1,4
|
2,8
|
|
Механик
|
1
|
1
|
1
|
1
|
1,2
|
1,2
|
|
Начальник участка
|
1
|
1
|
1
|
1
|
1,2
|
1,2
|
|
Электрослесарь
|
1
|
1
|
1
|
1
|
1,2
|
1,2
|
|
Водитель БелАЗа 7519
|
1
|
12
|
2
|
24
|
1,4
|
33,6
|
|
Итого:
|
|
|
|
|
|
82
|
Численность ИТР принимаем согласно штатного
расписания в количестве - 6 человек:
начальник участка - 1;
механик участка - 1;
электромеханик - 1;
горный мастер - 3.
Для определения затрат на оплату
труда
. руб.
рассчитываем сначала заработную плату рабочих по формуле
,
где
- фонд заработной платы рабочих,
руб.
- дневная тарифная ставка, руб.
- коэффициент районного регулирования
заработной платы.
- доплаты к заработной плате (премия
за работу в ночное время и праздничные дни), руб.
- дополнительная заработная плата,
руб.
Приведем пример расчета фонда
заработной платы для машиниста экскаватора ЭР-1250
руб.
При расчете заработной платы ИТР
принимаем размер премии - 70%. Районный коэффициент начисляется на все виды
доплат. Фонд заработной платы ИТР
, руб. рассчитаем по формуле
,
где
- численность по штату, чел.
- дополнительный оклад, руб.
- премия, руб.
- календарное время, мес.
Например, для начальника участка
руб.
Результаты сводим в табл. 10.
Таблица 10 Расчет фонда заработной
платы ИТР
|
Должность
|
Кол-во по штату, чел
|
Должностной оклад, руб.
|
Премия 70%, руб.
|
Зарплата с учетом РК, 70%, руб.
|
Всего за месяц, руб.
|
Всего за год, руб.
|
|
|
одного
|
всех
|
|
|
|
|
|
Начальник участка
|
1,2
|
5500
|
5500
|
3850
|
15895
|
19745
|
213180
|
|
Механик
|
1,2
|
4600
|
4600
|
3220
|
13294
|
16514
|
198168
|
|
Электромеханик
|
1,2
|
4500
|
4500
|
3150
|
13005
|
16155
|
193860
|
|
Горный мастер
|
2,8
|
3800
|
15200
|
10640
|
43928
|
54568
|
654816
|
|
Итого:
|
6,4
|
|
|
|
|
|
1260024
|
Для определения расходов на оплату труда
суммируем фонд зарплаты труда рабочих и ИТР
,
руб.
Отчисления по единому социальному
налогу (ЕСН) составляет 39,6 % от расходов на оплату труда, включая страхование
от несчастного случая, или 3836325 руб.
Для расчета амортизационных
отчислений
, руб.
используем формулу
Например, экскаватора ЭР-1250
руб.
Так же рассчитаем амортизацию
остального оборудования. Результаты сведем в табл. 11.
Таблица 11 Расчет амортизационных
отчислений
|
Наименование и марка оборудования
|
Кол-во
|
Балансовая ст-ть, руб.
|
Норма амортизации, %
|
Сумма амортизации, руб.
|
|
|
одного
|
всех
|
|
|
|
Экскаватор ЭР-1250
|
3
|
17684076
|
53052228
|
12,6
|
6684581
|
|
ТЭ-3
|
8
|
925760
|
7406080
|
9,6
|
710984
|
|
БелАЗ 7548
|
12
|
11250430
|
135005160
|
5,6
|
7560288,96
|
|
Основное оборудование
|
|
|
|
|
|
|
Силовое оборудование
|
|
|
2991170,79
|
15
|
448675,62
|
|
Передаточное устройство
|
|
|
1196468,32
|
5,6
|
67002,23
|
|
Инструмент, инвентарь
|
|
|
418763,91
|
20
|
83752,78
|
|
Всего:
|
|
|
|
|
1495585,96
|
Стоимость использованных материальных ресурсов
рассчитаем по формуле
,
где
- затраты на материалы, руб.
- объем работ, м3.
- норма расхода материала на единицу
работ.
- стоимость единицы материала, руб.
Например, для масла ТАП-15В
руб.
Данные расчетов сводим в табл. 12.
Таблица 12 Расход и стоимость материалов
|
Наименование материала
|
Ед. изм.
|
Кол-во потребляемого материала
|
Ст-ть за ед., руб.
|
Сумма, руб.
|
|
|
Норма расхода
|
На весь объем
|
|
|
|
Масло ТАП-15В
|
л
|
0,00214
|
3210
|
26
|
83460
|
|
Графитная смазка
|
л
|
0,00023
|
1397
|
27
|
37719
|
|
Солидол (литол)
|
л
|
0,00031
|
1883
|
20
|
37660
|
|
Масло Н-50
|
л
|
0,0414
|
252
|
26
|
6754
|
|
Лента транспортная ЭР-1250
|
шт
|
0,116
|
705
|
386
|
272130
|
|
Канат стальной
|
м
|
0,00057
|
3462
|
212
|
733944
|
|
Зубья ковша
|
шт.
|
0,07
|
515
|
184
|
|
Ветошь
|
кг
|
0,65
|
692
|
22
|
15224
|
|
Дизтопливо ТЭ-3
|
л
|
0,0022
|
13343
|
9640
|
128626520
|
|
Итого
|
|
|
|
|
130162711
|
|
Неучтенные материалы 3,5%
|
|
|
|
|
4555694
|
|
Всего
|
|
|
|
|
13471840
|
Стоимость электроэнергии рассчитаем по формуле
,
где
- количество экскаваторов.
- максимальная мощность
потребителя.
- тариф на электроэнергию, руб.
руб.
Таблица 13 Расчет стоимости электроэнергии для
оборудования
|
Потребители
|
Число потребителей
|
Мощность эл.дв. кВт
|
Время работы в сутки, час
|
Эффективный фонд времени, сут.
|
Коэффициент загрузки
|
Общий расход электроэнергии
|
Тариф, руб.
|
Стоимость
|
|
ЭР-1250
|
3
|
1600
|
20
|
360
|
0,63
|
1136177,5
|
1,92
|
2181460,8
|
|
СВР 160
|
27
|
317
|
5
|
360
|
0,63
|
383,44
|
1,92
|
736,2
|
Прочие цеховые расходы (на охрану труда и
технику безопасности, содержание и обслуживание оборудования, подготовка
кадров, услуги связи, на содержание сторожевой и пожарной охраны Услуги ЦРММ по
капитальному ремонту оборудования и др.). По способу отнесения на себестоимость
являются косвенными и распределяются между участками службами пропорционально.
В данном случае примем величину прочих цеховых
расходов в размере 2% от фонда оплаты труда, то есть 19377539 руб.
Результаты предыдущих расходов сводим в табл.
14.
Таблица 14 Себестоимость добычи 1 т. угля
|
Элементы затрат
|
Всего затрат, руб.
|
На 1 т. угля, руб.
|
|
Расходы на оплату труда
|
9687697
|
8,57
|
|
Отчисления на социальные нужды
|
3836325
|
3,39
|
|
Амортизационные отчисления
|
7395565
|
6,54
|
|
Расходы на содержание и
эксплуатацию оборудования
|
2958226
|
2,62
|
|
Энергетические затраты
|
6544382,4
|
5,79
|
|
Расходы на материалы
|
134718405
|
11,92
|
|
Цеховые затраты
|
19377539
|
17,14
|
|
Цеховая себестоимость
|
182336679
|
161,35
|
Рассчитаем себестоимость добычи 1 т. угля по
формуле
,
где
- цеховая себестоимость.
- годовая производительность
участка, т.
руб.
Тоже на 1 м3 угля
руб.
где 1,22 объемный вес угля, т/м3.
11. Дополнительный материал, связанный с
тематикой дипломного проекта
Заключение
Во время производственной практики по получению
первичных, профессиональных навыков и по профилю специальности на ОАО разрез
«Харанорский» закрепил теоретические знания по дисциплинам: «Горное дело», «
горные машины и комплексы», «электронной технике», «электрооборудованию»,
«привод горных машин», «экономику и отрасль разреза» и «правила эксплуатации».
Во время прохождения практики на карьерном поле
№ 1 основного участка работал электрослесарем в качестве электрослесаря II
разряда.
В ходе работы принимал участие по замене кабеля
питания на экскаватор ЭКГ - 5А, принимал участие в ремонте БелАЗов и усвоил принцип
работы водоотливных установок.
Наглядно принимал участие:
погрузочные работы на железнодорожный транспорт
в думпкары 2ВС-105 роторным экскаватором К-650;
погрузочные работы на автосамосвалы БелАЗ-75131
экскаватором ЭКГ - 12,5.
Освоены линии и кабели передач электроэнергии по
разрезу.
Список используемой литературы
1. Арсеньев А.И. Вскрытие и системы
разработки карьерных полей. - М.: Недра,2009. - 301 с.
. Борисов С.С. Горное дело/ С.С.
Борисов. - М.: Недра, 1988. - 2008 с.
. Мельников Н.В. Краткий справочник
по открытым горным работам/ Н.В. Мельников. - М.: Недра, 2000. - 523 с.
. Кантович Л.Н. Горные машины/ ЛН.
Кантович. - М.: Недра, 2007. - 230 с.
. Кузьмин Е.В. Основы горного дела:
учебник для вузов/ Е.В. Кузьмин. - М.: Арт ПРИНТ+, 2007. - 472 с.
. Кутузов Б. Н. Разрушение горных
пород взрывом (взрывные технологии в промышленности). Учебник для вузов, 3-е
издание, переработанное и дополненное/ Б.Н. Кутузов. - М.: Издательство
Московского государственного горного университета, 2011. - 448 с.
. Ломоносов Г.Г. Горно-инженерная
графика/ Г.Г. Ломоносов. - М.: Недра, 1984. - 328 с.
. Ржевский В.В. Открытые горные
работы. Часть 1/ В.В. Ржевский. - М.: Недра, 2008. - 465 с.
. Ржевский В.В. Открытые горные
работы Часть2/ В.В. Ржевский. - М.: Недра, 1985. - 453 с.
. Свирский И.А., Чумаченко И.М.,
Афонин Б.А. Рудничная геология/ И.А. Свирский И.М. Чумаченко Б.А. Афонин. - М.:
Недра,2011 . - 248 с.
. Трубецкой К.М. Проектирование
карьеров: учебник для вузов: в 2 т./ К.М. Трубецкой. - М.: Издательство Академии
горных наук, 2009. - 625 с.
. Хохряков В.С. Открытая разработка
месторождений полезных ископаемых/ В.С. Хохряков. - М.: Недра, 2009. - 567 с.
. Шемякин С.А. Ведение открытых
горных работ на основе совершенствования выемки пород/ С.А. Шемякин. - М.: Горная
книга, 2006. - 315 с.
. Шешко Е.Е. Эксплуатация и ремонт
оборудования транспортных комплексов карьеров/ Е.Е. Шешко. - М.: Издательство
Московского государственного горного университета, 2008. -425 с.
. Справочник механика открытых
работ. Экскавационно-транспортные машины цикличного действия/ под ред. М. И.
Щадова, Р. Ю. Подэрни. - М.: Недра, 1990. - 561 с.
. Справочник механика открытых
работ. Экскавационно-транспортные машины непрерывного действия/ под ред. М. и.
Щадова, Р.Ю. Подэрни. - М.: Недра, 1990. - 374 с.
. Трубецкой К.Н. Справочник открытые
горные работы/ К.Н. Трубецкой. - М.: Горное бюро, 2009. -428 с.
. Хохряков В.С. Проектирование
карьеров/В.С. Хохрякоф. - М.: Недра,-2008. - 482 с.
. Единые правила безопасноти при
разработке месторождений полезных ископаемых открытым способом. - М.: НОП.ОБТ.,
2004. - 93 с.
. Зыков Н.В., Костомин И.Д. Вскрытие
месторождения полезного ископаемого при открытом способе разработки
«Методические указания для выполнения курсовой работы (проекта) по дисциплине «Горное
дело» для студентов очного и заочного обучения специальности 0902 «Открытые
горные работы»/ Н.В. Зыков, И.Д. Костромин. - Чита: ЧГТ, 2004. - 13 с.
. Зыков Н.В. Единые требования к
оформлению курсового и дипломного проекта (работы): методические указания для
студентов очного и заочного обучения технических специальностей - 2-е изд.,
испр. и доп./ Н.В. Зыков. - Чита: ЗабГК, 2007. - 45 с.
Приложение 1
Приложение 2