Магниторезонансная томография

  • Вид работы:
    Реферат
  • Предмет:
    Медицина, физкультура, здравоохранение
  • Язык:
    Русский
    ,
    Формат файла:
    MS Word
    334,8 Кб
  • Опубликовано:
    2015-05-12
Вы можете узнать стоимость помощи в написании студенческой работы.
Помощь в написании работы, которую точно примут!

Магниторезонансная томография

Министерство образования и науки РФ

Рязанский Государственный Радиотехнический Университет

Кафедра ИИБМТ










Реферат на тему:

«Магниторезонансная томография»

Выполнил ст. гр. 432М:

Алёшин С.И.

Проверил проф. каф. ИИБМТ:

Прошин Е.М.






Рязань 2015

Содержание

Введение

.        Медико-биологическое обоснование

. Физические основы явления ЯМР

.1 Сущность явления ЯМР

.2 Химический сдвиг

.3 Спин-спиновое взаимодействие

.4 Анализаторы веществ на основе ЯМР

. Обзор аппаратуры

. Основные блоки МРТ

. Реконструирование изображений в МРТ

Заключение

Список используемых источников


Введение


Магнитно-резонансная томография - один из самых перспективных и быстро совершенствующихся методов современной диагностики. Опираясь на последние достижения электроники, криогенной техники и новейшие информационные технологии, МР томография позволяет за несколько минут получить изображения, сравнимые по качеству с гистологическими срезами, а для получения высококачественных диагностических изображений время обследования пациента можно снизить до нескольких секунд. При этом врач получает возможность не только исследовать структурные и патологические изменения, но и оценить физико-химические, патофизиологические процессы всего обследуемого органа или его отдельной структуры, проводить функциональные исследования и т.д. [6]

МР томография позволяет получить серию тонких срезов, построить трехмерную реконструкцию исследуемой области, выделить сосудистую сеть и даже отдельные нервные стволы. Такая реконструкция оказывает неоценимую помощь врачу. Ранняя постановка диагноза позволяет своевременно начать лечение заболевания. [7]

Но каждый администратор, занимающийся проблемами рентгенологии и диагностики, должен четко понимать, сможет ли диагностическая значимость МР - томографии оправдать высокую стоимость некоторых МР приборов (особенно сверхпроводящих) и те затраты, которые требуются на их эксплуатацию в повседневной медицинской практике.

1.      Медико-биологическое обоснование


Магнитно-резонансная томография (МРТ) - метод получения изображения внутренних структур тела человека при помощи магнитно-резонансного томографа. Метод позволяет оценивать как анатомические, так и функциональные особенности строения. В основе МР-томографии (или ЯМР-томографии) лежит явление ядерного магнитного резонанса (ЯМР). [1]

Для проведения ЯМР исследования необходимо поместить объект в мощное, статическое и однородное в пространстве (в идеальном случае) магнитное поле, создающее внутри тканей изображаемого объекта макроскопическую ядерную намагниченность.

В ЯМР томографии регистрация сигнала происходит от резонирующих ядер, имеющих как спин, так и магнитный момент. Такими ядрами являются: водород 1Н и 2Н, углерод 13С, азот 14N, фтор 19F, натрий 23Na, фосфор 31Р. Чаще всего в МРТ используются протоны водорода 1Н по двум причинам: высокой чувствительности к МР сигналу и их высокому естественному содержанию в биологических тканях. [2]

Под воздействием сильного магнитного поля спины протонов ядер водорода изменяют свое положение и располагаются вдоль оси магнитного поля (рис. 1.1). Воздействие магнитного поля и радиочастотного излучения на протоны не постоянно, с заданными силой, частотой и временем, а протоны после воздействия на них радиочастотного сигнала вновь возвращаются в исходное положение - так называемое «время релаксации» (T1 и T2).

Рисунок 1.1 - Распределение ядер при отсутствии (а) и наличии (б) внешнего магнитного поля.

Воздействие магнитного поля и радиочастотного импульса на протоны ядер водорода заставляет их вращаться относительно новых осей в течение очень короткого периода времени, что сопровождается выделением и поглощением энергии, формированием своего магнитного поля. Регистрация этих энергетических изменений и является основой МРТ-изображения. Способность подобного смещения зависит от гидрофильности тканей, их химического состава и структуры. Нормальные клетки органов и тканей, не пораженных болезненным процессом, имеют один уровень сигнала. «Больные» клетки - это всегда другой, измененный сигнал в той или иной степени. На изображении измененные патологическим процессом участки тканей и органов выглядят иначе, чем здоровые. Это и есть основа медицинского диагностического изображения. Главная задача данной аппаратуры заключается в получении максимально информативного изображения быстро и качественно, а также безопасно для пациента. [3]

Чтобы добиться уменьшения времени реконструкции изображения нужно увеличивать индукцию главного магнита. Это объясняется возможностью применения при большой индукции «быстрых» последовательностей, например, последовательности «градиентное эхо» и малоугловых. Также при индукции свыше 1,5 Тл появляется возможность кроме ядер водорода (протонов) включить в сбор данных об организме тяжелые ядра натрия и фосфора, которые несут очень важную информацию о метаболизме. При более низкой индукции магнитный резонанс ядер этих атомов невозможен.

Установлено, что если индукция будет равна 0,12 Тл, то частота ЯМР для протонов составит 5 МГц. Эти частоты лежат в диапазоне коротких радиоволн, которые считаются безвредными. И только в очень сильных магнитных полях (до 3 Тл) частота ЯМР может быть достаточно большой - 120 МГц. Это нужно учитывать при разработке современных МРТ.

Для примера рассмотрим табл. 1.1, по которой можно проследить какая нужна напряженность магнитного поля для построения изображения некоторых тканей головного и спинного мозга.

Таблица 1.1 - Значения индукции магнитного поля. [4]

Ткань мозга

Индукция магнитного поля В0, Тл

Серое вещество Белое вещество Ликвор Жир Кровь

0,5-1,0 1,0-1,5 1,0-1,5 0,5-1,0 1,5


Рассмотрим некоторые подострые опасности при проведении МРТ.

В экспериментах было установлено, что с порога напряженности в 4 Тл у лиц наблюдалась некоторая задержка нервной проводимости, теоретически было предсказано, что с уровня в 6 Тл растет кровяное давление. У людей, помещенных в однородное постоянное магнитное поле, был отмечен рост амплитуды ЭКГ в зависимости от величины поля. Этот рост становился заметным при 0.3 Тл; при 2.0 Тл амплитуда возрастала в среднем на 400%. Полагают, что изменения ЭКГ не могут быть ассоциированы с каким-либо биологическим риском. Основным результатом взаимодействия РЧ полей с тканями является нагрев последних. Но пока даже в сильных магнитных полях не было достигнуто локального увеличения температуры более, чем на 1 градус. Несмотря на то, что пока не было выявлено никаких чрезмерно опасных воздействий на живой объект МР исследования, необходимо и дальше проводить исследования в этой области, и предельно аккуратно подходить к повышению напряжённости поля в современных томографах. [5]

2. Физические основы явления ЯМР

 

.1 Сущность явления ЯМР


Сущность явления ЯМР можно проиллюстрировать следующим образом. Если ядро, обладающее магнитным моментом, помещено в однородное поле H0, направленное по оси z, то его энергия (по отношению к энергии при отсутствии поля) равна mzH0, где mz - проекция ядерного магнитного момента на направление поля.

Ядро может находиться в 2I+1 состояниях. При отсутствии внешнего поля H0 все эти состояния имеют одинаковую энергию. Если обозначить наибольшее измеримое значение компоненты магнитного момента через m, то все измеримые значения компоненты магнитного момента (в данном случае mz) выражаются в виде mm, где m - квантовое число, которое может принимать значения m = I, I- 1,1- 2,...,-(I- 1), -I.

Так как расстояние между уровнями энергии, соответствующими каждому из 2I+1 состояний, равно mH0/I, то ядро со спином I имеет дискретные уровни энергии:

 (1)

Расщепление уровней энергии в магнитном поле можно назвать ядерным зеемановским расщеплением, так как оно аналогично расщеплению электронных уровней в магнитном поле (эффект Зеемана). Зеемановское расщепление проиллюстрировано на рис. 2.1.1 для системы с I=1 (с тремя уровнями энергии).

Рисунок 2.1.1 - Зеемановское расщепление уровней энергии ядра в магнитном поле.

Явление ЯМР состоит в резонансном поглощении электромагнитной энергии, обусловленном магнетизмом ядер. Отсюда вытекает очевидное название явления: ядерный - речь идет о системе ядер, магнитный - имеются в виду только их магнитные свойства, резонанс - само явление носит резонансный характер. Действительно, из правил частот Бора следует, что частота у электромагнитного поля, вызывающего переходы между соседними уровнями, определяется формулой

. (2)

Так как векторы момента количества движения (углового момента) и магнитного момента параллельны, то часто удобно характеризовать магнитные свойства ядер величиной g, определяемой соотношением

m=g(Ih), (3)

где g- гиромагнитное отношение, имеющее размерность радиан∙эрстед-1∙секунда-1 (рад∙Э-1∙с-1) или радиан/(эрстед∙секунда) (рад/(Э∙с)). С учетом этого найдем:

. (4)

Таким образом, частота пропорциональна приложенному полю.

Если в качестве типичного примера взять значение g для протона, равное 2,6753∙104 рад/(Э∙с), и H0 = 10000 Э, то резонансная частота

.

Такая частота может быть генерирована обычными радиотехническими методами.

Спектроскопия ЯМР характеризуется рядом особенностей, выделяющих ее среди других аналитических методов. Около половины (»150) ядер известных изотопов имеют магнитные моменты, однако только меньшая часть их систематически используется.

До появления спектрометров, работающих в импульсном режиме, большинство исследований выполнялось с использованием явления ЯМР на ядрах водорода (протонах) 1H (протонный магнитный резонанс - ПМР) и фтора 19F. Эти ядра обладают идеальными для спектроскопии ЯМР свойствами:

·    высокое естественное содержание "магнитного" изотопа (1H 99,98%, 19F 100%); для сравнения можно упомянуть, что естественное содержание "магнитного" изотопа углерода 13C составляет 1,1%;

·        большой магнитный момент;

·      спин I= 1/2.

Это обуславливает прежде всего высокую чувствительность метода при детектировании сигналов от указанных выше ядер. Кроме того, существует теоретически строго обоснованное правило, согласно которому только ядра со спином, равным или большим единицы, обладают электрическим квадрупольным моментом. Следовательно, эксперименты по ЯМР 1H и 19F не осложняются взаимодействием ядерного квадрупольного момента ядра с электрическим окружением. Большое количество работ было посвящено резонансу на других (помимо 1H и 19F) ядрах, таких, как 13C, 31P, 11B, 17O в жидкой фазе (так же, как и на ядрах 1H и 19F).

Внедрение импульсных спектрометров ЯМР в повседневную практику существенно расширило экспериментальные возможности этого вида спектроскопии. В частности, запись спектров ЯМР 13C растворов - важнейшего для химии изотопа - теперь является фактически привычной процедурой. Обычным явлением стало также детектирование сигналов от ядер, интенсивность сигналов ЯМР которых во много раз меньше интенсивности для сигналов от 1H, в том числе и в твердой фазе.

Спектры ЯМР высокого разрешения обычно состоят из узких, хорошо разрешенных линий (сигналов), соответствующих магнитным ядрам в различном химическом окружении. Интенсивности (площади) сигналов при записи спектров пропорциональны числу магнитных ядер в каждой группировке, что дает возможность проводить количественный анализ по спектрам ЯМР без предварительной калибровки.

Еще одна особенность ЯМР - влияние обменных процессов, в которых участвуют резонирующие ядра, на положение и ширину резонансных сигналов. Таким образом, по спектрам ЯМР можно изучать природу таких процессов. Линии ЯМР в спектрах жидкостей обычно имеют ширину 0,1-1 Гц (ЯМР высокого разрешения), в то время как те же самые ядра, исследуемые в твердой фазе, будут обусловливать появление линий шириной порядка 1∙104 Гц (отсюда понятие ЯМР широких линий).

В спектроскопии ЯМР высокого разрешения имеются два главных источника информации о строении и динамике молекул:

·        константы спин-спинового взаимодействия.

 

.2 Химический сдвиг


В реальных условиях резонирующие ядра, сигналы ЯМР которых детектируются, являются составной частью атомов или молекул. При помещении исследуемых веществ в магнитное поле (H0) возникает диамагнитный момент атомов (молекул), обусловленный орбитальным движением электронов. Это движение электронов образует эффективные токи и, следовательно, создает вторичное магнитное поле, пропорциональное в соответствии с законом Ленца полю H0 и противоположно направленное. Данное вторичное поле действует на ядро. Таким образом, локальное поле в том месте, где находится резонирующее ядро,

 = Но(1-s), (5)

где s- безразмерная постоянная, называемая постоянной экранирования и не зависящая от H0, но сильно зависящая от химического (электронного) окружения; она характеризует уменьшение Hлок по сравнению с H0.

Величина s меняется от значения порядка 10-5 для протона до значений порядка 10-2 для тяжелых ядер. С учетом выражения для Hлок имеем:

. (6)

Эффект экранирования заключается в уменьшении расстояния между уровнями ядерной магнитной энергии или, другими словами, приводит к сближению зеемановских уровней (рис. 2.2.1). [10]


Рисунок 2.2.1 - Влияние электронного экранирования на зеемановские уровни ядра: а - неэкранированого, б - экранированного.

При этом кванты энергии, вызывающие переходы между уровнями, становятся меньше и, следовательно, резонанс наступает при меньших частотах (см. формулу (6)). Если проводить эксперимент, изменяя поле H0 до тех пор, пока не наступит резонанс, то напряженность приложенного поля должна иметь большую величину по сравнению со случаем, когда ядро не экранировано.

В подавляющем большинстве спектрометров ЯМР запись спектров осуществляется при изменении поля слева направо, поэтому сигналы (пики) наиболее экранированных ядер должны находиться в правой части спектра.

Смещение сигнала в зависимости от химического окружения, обусловленное различием в константах экранирования, называется химическим сдвигом.

Впервые сообщения об открытии химического сдвига появились в нескольких публикациях 1950 - 1951 годов. Среди них необходимо выделить работу Арнольда с соавторами, получивших первый спектр с отдельными линиями, соответствующими химически различным положениям одинаковых ядер 1H в одной молекуле. Речь идет об этиловом спирте CH3CH2OH, типичный спектр ЯМР 1H которого при низком разрешении показан на рис. 2.2.2.

В этой молекуле три типа протонов: три протона метильной группы CH3 -, два протона метиленовой группы - CH2 - и один протон гидроксильной группы - OH. Видно, что три отдельных сигнала соответствуют трем типам протонов. Так как интенсивность сигналов находится в соотношении 3:2: 1, то расшифровка спектра (отнесение сигналов) не представляет труда.

Рисунок 2.2.2 - Спектр протонного резонанса жидкого этилового спирта, снятый при низком разрешении.

Поскольку химические сдвиги нельзя измерять в абсолютной шкале, то есть относительно ядра, лишенного всех его электронов, то в качестве условного нуля используется сигнал эталонного соединения. Обычно значения химического сдвига для любых ядер приводятся в виде безразмерного параметра d, определяемого следующим образом:

. (7)

В реальных условиях эксперимента более точно можно измерить частоту, а не поле, поэтому d обычно находят из выражения:

, (8)

где  - ЭТ есть разность химических сдвигов для образца и эталона, выраженная в единицах частоты (Гц); в этих единицах обычно производится калибровка спектров ЯМР.

Строго говоря, следовало бы пользоваться не 0 - рабочей частотой спектрометра (она обычно фиксирована), а частотой ЭТ, то есть абсолютной частотой, на которой наблюдается резонансный сигнал эталона. Однако вносимая при такой замене ошибка очень мала, так как 0 и ЭT почти равны (отличие составляет 10-5, то есть на величину а для протона). Поскольку разные спектрометры ЯМР работают на разных частотах 0 (и, следовательно, при различных полях H0), очевидна необходимость выражения в безразмерных единицах.

За единицу химического сдвига принимается одна миллионная доля напряженности поля или резонансной частоты (м.д.). В зарубежной литературе этому сокращению соответствует ppm (parts per million). Для большинства ядер, входящих в состав диамагнитных соединений, диапазон химических сдвигов их сигналов составляет сотни и тысячи м.д., достигая 20000 м.д. в случае ЯМР 59Co (кобальта). В спектрах 1H сигналы протонов подавляющего числа соединений лежат в интервале 0-10 м.д. [10]

 

.3 Спин-спиновое взаимодействие


В 1951-1953 годах при записи спектров ЯМР ряда жидкостей обнаружилось, что в спектрах некоторых веществ больше линий, чем это следует из простой оценки числа неэквивалентных ядер. Один из первых примеров - то это резонанс на фторе в молекуле POCI2F. Спектр 19F состоит из двух линий равной интенсивности, хотя в молекуле есть только один атом фтора (рис. 2.3.1). Молекулы других соединений давали симметричные мультиплетные сигналы (триплеты, квартеты и т.д.).


Рисунок 2.3.1 - Дублет в спектре резонанса на ядрах фтора в молекуле POCI2F.

Другим важным фактором, обнаруженным в таких спектрах, было то, что расстояние между линиями, измеренное в частотной шкале, не зависит от приложенного поля H0, вместо того чтобы быть ему пропорциональным, как должно быть в случае, если бы мультиплетность возникала из-за различия в константах экранирования.

Рэмзи и Парселл в 1952 году первыми объяснили это взаимодействие, показав, что оно обусловлено механизмом косвенной связи через электронное окружение. Ядерный спин стремится ориентировать спины электронов, окружающих данное ядро. Те, в свою очередь, ориентируют спины других электронов и через них - спины других ядер. Энергия спин-спинового взаимодействия обычно выражается в герцах (т.е. постоянную Планка принимают за единицу энергии, исходя из того, что E=hm). Ясно, что нет необходимости (в отличие от химического сдвига) выражать ее в относительных единицах, так как обсуждаемое взаимодействие, как отмечалось выше, не зависит от напряженности внешнего поля. Величину взаимодействия можно определить измеряя расстояние между компонентами соответствующего мультиплета.

Простейшим примером расщепления из-за спин-спиновой связи, с которым можно встретиться, является резонансный спектр молекулы, содержащей два сорта магнитных ядер А и Х. Ядра А и Х могут представлять собой как различные ядра, так и ядра одного изотопа (например, 1H) в том случае, когда химические сдвиги между их резонансными сигналами велики.

На рис. 2.3.2 показано, как выглядит спектр ЯМР, если оба ядра, то есть А и Х, имеют спин, равный 1/2. Расстояние между компонентами в каждом дублете называют константой спин-спинового взаимодействия и обычно обозначают как J(Гц); в данном случае это константа JАХ.

Рисунок 2.3.2 - Вид спектра ЯМР системы, состоящей из магнитных ядер А и Х со спином, равным ½ при выполнении условия δAX JАХ.

Возникновение дублетов обусловлено тем, что каждое ядро расщепляет резонансные линии соседнего ядра на 2I+1 компонент. Разности энергий между различными спиновыми состояниями так малы, что при тепловом равновесии вероятности этих состояний в соответствии с больцмановским распределением оказываются почти равными. Следовательно, интенсивности всех линий мультиплета, получающегося от взаимодействия с одним ядром, будут равны. В случае, когда имеется n эквивалентных ядер (то есть одинаково экранированных, поэтому их сигналы имеют одинаковый химический сдвиг), резонансный сигнал соседнего ядра расщепляется на 2nI+1 линий. [10]

 

.4 Анализаторы веществ на основе ЯМР


Схема простейшего анализатора веществ на основе ЯМР показана на рис. 2.4.1а. [9]

a                                                       b

Рисунок 2.4.1 - Анализатор на основе ЯМР: NS - постоянный магнит, создающий магнитное поле напряженностью H0, АВ - анализируемое вещество в пробирке, КВ - катушка возбуждения, КП - катушка приемника, ГВЧ - генератор высокой частоты с изменяемой частотой f, ГКИ - генератор коротких импульсов, К - ключ возбуждения, КИ - ключ приема, работающий инверсно ключу К, ПВЧ - приемник высокой частоты, Up - выходное напряжение релаксации.

Пробирка с анализируемым веществом АВ помещается в постоянном магнитном поле, напряженностью H0. На пробирку надеваются две катушки: катушка возбуждения КВ и катушка приема КП, причем так, чтобы оси катушек и соответственно их векторы магнитных полей были ортогональны вектору H0.

Импульс с ГКИ длительностью Ти (см. рис. 2.4.1b) открывает ключ К и сигнал высокой частоты fe в виде радиоимпульса поступает на катушку возбуждения КВ. Если частота возбуждения fe совпадает с одной из частот Лармора элементов, содержащихся в анализируемом веществе АВ, то наступает резонанс и амплитуда спин решетчатой релаксации Up, воспринимаемая приемной катушкой КП и усиленная приемником ПВЧ становится максимальной. Ключ КИ, работающий в инверсном режиме, отсекает от приема сигнал возбуждения, оставляя только сигнал релаксации, как показано на рис. 3b. Именно этот сигнал показывает степень накачки ядер элементов. Поэтому, меняя частоту fe генератора ГВЧ, находят все резонансные частоты и по ним определяют наличие соответствующих элементов. Спин-решетчатая и спин-спиновая релаксации характеризуются амплитудами Up и временами релаксации T1 и T2. Эти параметры зависят от многих факторов, среди которых можно выделить следующие основные:

.        тип ядра,

.        частота резонанса fp,

.        температура,

.        подвижность (микровязкость) вещества,

.        наличие больших молекул,

.        наличие пара и ферромагнитных молекул и ионов.

Первый и три последних характеризует состав вещества, который и является предметом анализа.

3. Обзор аппаратуры


Техническая реализация ЯМР-томографа каждой фирмой-производителем изобилует своими особенностями, однако имеется основа, на которой она базируется. На рисунке 3.1 показана основная схема ЯМР-томографов. В комнате сканирования КС располагаются все компоненты томографа, связанные с достаточно сильными электромагнитными излучениями: сверхпроводящий магнит, градиентные катушки, радиочастотные катушки. Пациент располагается внутри всей системы катушек на специальном столе С, который для точного позиционирования управляется компьютером Ком. через интерфейс-контроллер ИК. Комната сканирования окружена экраном для снижения электромагнитных излучений во внешнюю среду.

Рисунок 3.1 - Структура ЯМР-томографа.

Электронная начинка томографа располагается, как правило, в другой комнате-операторской. "Сердцем" электроники является достаточно мощный компьютер Ком. со всей традиционной периферией: дисплеем, клавиатурой, печатью, фотопечатью, накопителями информации и т.п. Компьютер снабжен программно-математическим обеспечение ЛМО, с помощью которого через интерфейс-контроллер ИК управляет всем томографом, а также обрабатывает сигнал релаксации. Прежде всего, компьютер управляет выбором частоты синтезатора радиочастоты (Синт. РЧ). Последний вырабатывает гармонические колебания с малой нелинейностью в диапазоне частот возбуждения объекта. Для организации процесса релаксации, возбуждение осуществляется кратковременным радиоимпульсом, как правило, колоколообразной формой огибающей. Для этого компьютер формирует и задает через ЦАП М сигнал модуляции на модулятор Мод. РЧ. Затем промодулированный сигнал возбуждения усиливается усилителем мощности УМ РЧ и поступает в радиочастотную катушку возбуждения.

Градиентные поля по X, Y и Z определяются сигналами с соответствующих цифро-аналоговых преобразователей ЦАП Gx, ЦАП Gy и ЦАП Gz, программируемых опять же компьютером.

Сигнал релаксации, воспринимаемый приемной радиочастотной катушкой, поступает на приемник (Прием. РЧ), работающий практически по классической супергетеродинной схеме. Выходной сигнал приемника на промежуточной частоте без детектирования поступает на скоростной АЦП. Массивы кодов с АЦП обычно запоминаются в памяти интерфейса-контроллера ИК, где осуществляется их первичная обработка. Здесь располагается сигнальный процессор с матричным перемножителем для обеспечения быстрого Фурье-преобразования. Окончательное обеспечение вычислительного реконструирования изображения осуществляется компьютером и результат отображается на дисплее.

Системы МРТ в основном отличаются типами главных магнитов. В выпускаемых МРТ используются три типа магнитов: резистивные, сверхпроводящие (криогенные) и постоянные.

Резистивные магниты представляют собой систему катушек с конечным сопротивлением, по которым протекает постоянный ток. Они могут создать поле с относительно небольшой индукцией до 0,4 Тл и используются в МРТ, дающих изображения только «протонного» типа. Однако для создания даже такой сравнительно небольшой индукции требуются большие ток и мощность (так для магнита МРТ «ИМТТОМ» порядка 200 А и 60 кВт). Причем вся подводимая мощность превращается в тепло, которое необходимо отводить.

Именно такие томографы представляет собой наиболее сложную систему, состоящую из большого числа узлов различного назначения и размещенную на большой площади. Это связано со сложной энергетической установкой для питания главного магнита и с системой водяного охлаждения.

Структурная схема системы МРТ с резистивным магнитом представлена на рисунке 3.2.

Рисунок 3.2 - Структурная схема системы МРТ с резистивным магнитом.

Технические характеристики некоторых моделей приведены в таблице 3.1.

Таблица 3.1 - Технические характеристики МР - томографов.

Технические характеристики

Постоянный магнит: «Hitachi AIRIS Mate»

Резистивный магнит: «ИМТТОМ»

Сверхпроводящий магнит: «MAGNETOM Harmony»

Напряженность поля, Тл

0,2

0,25

1,0

Частота, МГц

8

80

Максимальные градиенты, мТл/м

15

10

30

Минимальная толщина среза, мм

0,5

0,85

0,05

Матрица сканирования

512х512

от 126х64 до 512х512

256х256

Время реконструкции слоя, с

около 1

30

0,4

Потребляемая мощность, кВт

3

около 60

-


Проведем сравнительную характеристику рассмотренных видов магнитов. Она представлена в таблице 3.

Таблица 3.2 - Преимущества и недостатки магнитов МРТ.

Тип магнита

Преимущества

Недостатки

1

2

3

Постоянный

Низкое энергопотребление

Ограниченная напряженность поля (< 0.2 Тл)


Низкие эксплуатационные расходы

Очень тяжелый


Маленькое поле неуверенного приема

Нет быстрого охлаждения


Без криогена

Нет аварийного снижения магнитного поля

Резистивный

Низкая стоимость

Высокое энергопотребление


Легкий вес

Ограниченная напряженность поля (< 0.3 Тл)


Может быть отключен

Требуется водяное охлаждение



Большое поле неуверенного приема

Сверхпроводящий

Высокая напряженность поля

Высокая стоимость


Высокая однородность поля

Высокие расходы на криогенное обеспечение


Низкое энергопотребление

Артефакты движения


Быстрое сканирование

Техническая сложность


В современных МРТ системах используются в основном постоянные и сверхпроводящие магниты. Это объясняется тем, что у них достаточно малое энергопотребление, и они не требуют дорогостоящей, а также энергоемкой системы охлаждения.

Напряженность поля постоянного магнита ограничена, но с развитием новых технологий, таких как, например, Tim-технология (Total imaging matrix), которая представляет собой революционное развитие радиочастотного тракта, РЧ-катушек и алгоритмов реконструкции с использованием методов параллельной визуализации, получаемые изображения ни в чём не уступают изображениям со сверхпроводящего МРТ. Также неоспоримым плюсом является то, что постоянные магниты могут быть так называемой «открытой» конфигурации, что позволяет проводить исследования в движении, в положении стоя, а также осуществлять доступ врачей к пациенту во время исследования и проведение манипуляций (диагностических, лечебных) под контролем МРТ - так называемая интервенционная МРТ.

4. Основные блоки МРТ

магнитный резонанс томография спиновое

Из электронных узлов, обеспечивающих действие системы, наибольший интерес представляют блоки радиочастотной группы. Структурная схема, отражающая связь и взаимодействие этой группы блоков изображена на рис. 4.1. Одним из главных требований, предъявляемых к РЧ блоку, является высокая стабильность радиочастоты, что обеспечивается применением кварцевого задающего генератора, который вырабатывает сигнал с частотой f0, определяемой равенством Лармора. Поэтому смещение этой частоты при выборе слоя осуществляется не прямым способом, а путем косвенных нелинейных преобразований, например, смешиванием сигналов частоты  и частоты смещения.

Смещенный сигнал усиливается по напряжению и по мощности в блоке передатчика, модулируется огибающей с заданным законом изменения и поступает на РЧ катушки по общему коаксиальному фидеру. Соответственно их пространственному расположению пары катушек называются вертикальной (ВК) и горизонтальной (ГК) Для получения вращающегося магнитного поля в цепях каждой пары катушек имеются фазосдвигающие звенья, которые создают сдвиг фаз их токов в 90о.

МР сигнал, получаемый от тела, снимается с тех же катушек, которые служат для возбуждения, и поступает по двум каналам в предварительный усилитель, расположенный поблизости. В нем сигналы каналов объединяются и по общему коаксиальному кабелю приходят на оконечный усилитель МР сигнала. Как было показано, для возбуждения катушек на них подаются большие (сотни вольт) напряжения. Поэтому должны быть предусмотрены меры по защите предусилителя МР сигнала от перенапряжений по входу. При приеме сигнала РЧ катушки, имеющие относительно малое входное сопротивление, могут оказывать шунтирующее действие. Для его исключения также принимают различные меры - нелинейные элементы, коммутирующие устройства, которые отключают РЧ катушки при приеме МР сигнала.

Объединенный МР сигнал детектируется синхронным детектором, который управляется напряжением задающего генератора. В синхронном детекторе МР сигнал разделяется на два канала U и V, сигналы которых находятся в квадратуре (сдвинуты по фазе на 90о) и, по сути, представляют собой физическое воплощение представлений о вращающейся системе координат и ее параметров u и v.

Рисунок 4.1 - Блоки радиочастотной группы.

РЧ катушки. Упрощенные схемы цепей катушек для тела и для головы изображены на рис. 4.2. Катушки для тела, как уже говорилось, образуют две ортогонально расположенные пары - горизонтальную (ГК) и вертикальную (ВК).

Напряжение возбуждения на катушки подается по общему коаксиальному фидеру. Для сдвига фаз токов на 90о в цепи горизонтальной и вертикальной пар включены соответственно индуктивность L1 и емкость С1. Для защиты от перегрузок по напряжению входов предварительного усилителя и устранения шунтирующего действия передатчика используются встречно-параллельные пары диодов. При возбуждении катушек через диоды протекают большие токи и их сопротивления малы. При этом диодные пары, включенные на входах усилителя, играют роль двухсторонних амплитудных ограничителей. Для слабых же МР сигналов диоды представляют собой большие сопротивления, благодаря чему диодные пары, включенные в цепи катушек за фидером, как бы отключают их от передатчика. Помеха, возникающая на входах усилителя, хотя и уменьшенная диодными ограничителями, все-таки остается слишком большой (0,7 В). Поэтому на практике применяют более сложные способы подавления помех.

a                                                                b

Рисунок 4.2 - РЧ катушки: для тела (а) и головы (b).

Катушка для головы надевается непосредственно на голову пациента и подключается к предварительному усилителю коротким коаксиальным кабелем с разъемом. Она состоит из двух секций, каждая из которых содержит пару катушек - сигнальную (L1) и компенсирующую (L2). Эти катушки находятся в непосредственной близости друг от друга и имеют почти стопроцентное сцепление. При возбуждении излучающей системы (катушки для тела) в сигнальной катушке L1 наводится сильная помеха. Для ее компенсации и служит катушка L2. В ее цепи возникает большой ток, создающий размагничивающее поле для L1 и тем самым компенсирующее помеху. По окончании РЧ импульса сопротивление диодной пары становится большим и на слабый МР сигнал катушка L2 не оказывает шунтирующего действия. Для этой же цели служит нелинейная индуктивность L3.

Предварительный усилитель МР сигнала предназначен для усиления очень слабых РЧ откликов, поэтому к нему предъявляются повышенные требования в части собственных шумов. Это требование удовлетворяется, как и в видеоусилителях рентгеновских телевизионных систем, применением во входных каскадах малошумящих полевых транзисторов. Но в отличие от видеоусилителя предварительный усилитель МРС принимает узкополосный сигнал, поэтому от внешних и внутренних помех можно дополнительно отстроиться с помощью селективных цепей. Одна из возможных схем предварительного усилителя МРС приведена на рис. 4.3.

Рисунок 4.3 - Предварительный усилитель МР сигнала.

Сигналы от РЧ катушек поступают на входы 1 и 2 «вертикального» и «горизонтального» каналов. Сильные сигналы (помехи), возникающие при возбуждении катушек, ограничиваются двусторонними диодными ограничителями, которые уже были показаны на рис.4. В каждом канале сигналы усиливаются повторителем на малошумящем полевом транзисторе (например, КП307) и усилителем напряжения У1, который может быть выполнен на быстродействующем операционном усилителе. Нагрузкой повторителя служит дроссель L1. Его сопротивление переменному току будет большим, а сопротивление постоянному - маленьким. Поэтому напряжение затвор-исток полевого транзистора оказывается практически равным нулю. Крутизна транзистора будет при этом максимальной.

Для повышения стабильности усиления каждый канал охвачен параллельной отрицательной ОС через емкости С1, С2, С3, а дроссель для повышения устойчивости схемы зашунтирован высокоомным сопротивлением.

Так как сигналы каналов ВК и ГК находятся в квадратуре, то при их простом объединении на входе суммирующего усилителя амплитуда результирующего сигнала была бы только в  раз больше амплитуды одного из них. Во избежание потери усиления их фазы сдвигаются соответственно на -45о и +45о с помощью фазосдвигающей цепочки R1, R2, C4, поскольку, как это видно из рис.4, напряжение в канале ГК отстает от напряжения в канале ВК. Таким образом, на входе усилителя они оказываются в одной фазе. Как правило, общее усиление предварительного усилителя составляет около 2000. При этом его выходное напряжение получается равным примерно 40 мВ, что косвенным образом свидетельствует об очень малой величине МРС (»20 мкВ).

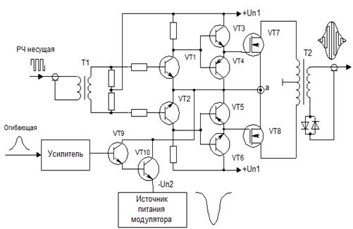
Передатчиком в МРТ обычно называют многокаскадный усилитель мощности и модулятор. Особенность его работы заключается в том, что он должен развивать большую мощность в течение действия сравнительно короткого РЧ импульса при достаточно большой скважности (длительность РЧИ составляет 3-8 мс, а длительность периода повторения обычно не менее 40 мс). Поэтому средняя выходная мощность передатчика сравнительно невелика. Тем не менее, для повышения надежности в его выходных каскадах применяют мощные высокочастотные транзисторы. В частности, разработчики охотно используют полевые транзисторы с изолированным затвором благодаря небольшой мощности, необходимой для их раскачки. Пример построения схемы передатчика показан на рис. 4.4.

Рисунок 4.4 - Передатчик РЧ сигнала.

Несущая со смещенной частотой непрерывно поступает от РЧ блока. Она не обязательно должна иметь форму гармонического колебания - это может быть и прямоугольное напряжение (меандр). Главное требование, предъявляемое к ней - стабильность частоты и амплитуды. Сигнал огибающей поступает от блока выбора слоя. Несущая усиливается двухтактным усилителем. Его первый каскад на транзисторах VT1, VT2 (резистивный) раскачивает мощный выходной каскад на полевых транзисторах с изолированным затвором VT7, VT8. Для согласования входного и выходного каскадов служат двухтактные эмиттерные повторители на комплементарных парах транзисторов VT3, VT4 и VТ5, VT6.

Модуляция осуществляется с помощью транзисторов VT9, VT10, которые управляют током специального источника питания. Такой способ питания называют «плавающей землей» или «подземным» источником. При отсутствии РЧИ потенциал точки а равен нулю, поэтому напряжение Uси полевых транзисторов также равно нулю, и ток в цепи РЧ катушек отсутствует. Поступающий от формирователя огибающей сигнал открывает транзисторы VT9, VT10, и потенциал точки а понижается. Это приводит к отпиранию транзисторов VT7, VT8 и возбуждению тока в РЧ катушках. Рассмотренный способ модуляции аналогичен анодной или коллекторной модуляции. Он характеризуется высокой линейностью воспроизведения огибающей в широком динамическом диапазоне, но требует большой мощности от модулятора. Для обеспечения пропорциональности между управляющим сигналом огибающей и выходным напряжением модулятора усилитель огибающей охватывают глубокой отрицательной ОС по напряжению.

Для работы в выходном каскаде передатчика подходят мощные полевые транзисторы КП904А, Б с максимальной мощностью рассеяния 75 Вт и минимальной крутизной около 250 мА/В. При выходном токе 1,4 А, взятом из ранее рассмотренного примера, потребуется напряжение Uзи = 1,4/0,25 = 5,6 В. Емкость затвор-исток этих транзисторов составляет около 200 пФ. На частоте 5 МГц их входной ток будет равен , т.е. ток получается достаточно большим. Но если бы использовать биполярные транзисторы, он был бы не меньше, а линейность была бы хуже.

Во вторичной цепи трансформатора Т2 включена пара встречно-параллельных диодов. Она, как и аналогичные пары в цепях РЧ катушек, служит для отключения выхода передатчика во время приема МР сигнала с целью предотвращения его шунтирования сравнительно малым выходным сопротивлением трансформатора.

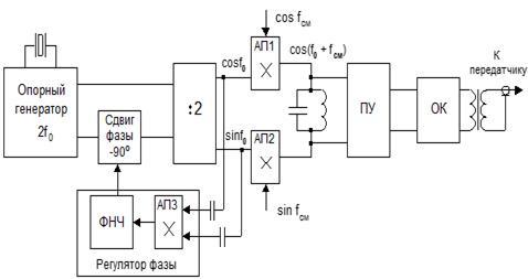
Основными частями РЧ блока являются генератор смещенной частоты и синхронный детектор МР сигнала. Структурная схема генератора приведена на рис.4.5.

Рисунок 4.5 - Генератор сигналов смещенной частоты.

Принцип смещения частоты основан на тригонометрическом преобразовании:

 

 

 

Функции перемножения и сложения выполняются с помощью аналоговых перемножителей (АП). При этом один из сомножителей является гармонической функцией, а другой - периодической негармонической. Гармонический сигнал с частотой  выделяют на параллельном колебательном контуре, подключаемом к выходам АП и настроенном на частоту . Впрочем, затем он может снова стать прямоугольным, если в качестве предварительного усилителя ПУ и оконечного каскада ОК использовать цифровые микросхемы К500 или К1500.

В качестве АП можно применить популярную микросхему К174ПС1. Она представляет собой аналоговый перемножитель общего применения с предельной частотой 220 МГц. Его выходное напряжение определяется выражением где  - масштабный коэффициент. Электрическая схема этого АП приведена на рис. 4.6.

Рисунок 4.6 - Аналоговый перемножитель К174ПС1.

Регулятор фазы поддерживает точный сдвиг фаз в 90о между квадратурными сигналами с частотой . Это достигается применением АП (АП3) и фильтра нижних частот, в качестве которого используется интегратор. Выходное напряжение интегратора смещает потенциал на выходе фазосдвигающей цепи, которая представляет собой интегрирующую RC-цепь. В результате сдвигается во времени фронт импульса на входе одного из триггеров-делителей на 2. Регулятор охвачен обратной связью сигналами  и . В результате на выходе АП3 возникает переменное прямоугольное напряжение с частотой  (см. рис. 4.7). При точном равенстве сдвига фаз 90о это напряжение будет иметь форму меандра, и поэтому выходное напряжение интегратора будет равно нулю.

Рисунок 4.7 - Напряжение на выходе АП3.

Канал синхронного детектора показан на рис. 4.8. МР сигнал от предварительного усилителя поступает на вход усилителя с управляемым коэффициентом усиления, который выполнен на АП (АП1). Сущность управления усилением состоит в том, что один из входных сигналов представляет собой постоянное напряжение, подаваемое от блока программатора уровней. В частности, при возбуждении РЧ катушек, когда на входе этого усилителя возникает большой сигнал, на управляющем входе на некоторое время устанавливается нулевой уровень. Это приводит к блокировке усилителя.

Рисунок 4.8 - Синхронный детектор МР сигнала.

Первая гармоника сигнала  выделяется на колебательном контуре и детектируется синхронным детектором, который выполнен также на аналоговых перемножителях. На их сигнальные входы подается один и тот же сигнал а на опорные входы - квадратурные опорные сигналы  и . Спектры выходных сигналов АП2 и АП3 описываются выражениями (2.13) и представляют собой биения колебаний. Фильтры нижних частот выделяют из этих биений низкочастотные составляющие  и , которые несут информацию о параметрах, характеризующих локальные свойства тканей. Эти сигналы усиливаются и поступают в каналы U и V аналого-цифровых преобразователей.

Если в принимаемом сообщении кроме полезной составляющей с частотой  имеется также помеха с частотой , близкой к , то, например, первое равенство системы (2.13) будет иметь вид:

 

Если , то , и помеха оказывается за пределами полосы пропускания фильтра.

Конечным пунктом назначения МР сигнала в усилительном тракте являются АЦП каналов U и V. Перед каждым АЦП устанавливают фильтр НЧ с управляемой полосой пропускания, которая задается в соответствии с частотой смещения. В отличие от УЗ сканеров или цифровых РТС для цифрового преобразования МР сигнала, в принципе, не требуется сверхскоростной АЦП. Действительно, МР сигнал (тот, который считывается) длится около 8 мс. За это время требуется обычно сделать 256 отсчетов. Следовательно, время одного отсчета составляет примерно 30 мкс. Это время преобразования АЦП последовательного приближения типа К1113ПВ1, который представляет собой стандартную микросхему, имеющую все необходимое для сопряжения с ЭВМ. К тому времени, когда началась разработка первого российского МР томографа «Образ-1», эта микросхема уже выпускалась. Тем не менее, разработчики применили АЦП со структурой К1113ПВ1, но выполненный из нескольких отдельных элементов: регистр последовательного приближения (РПП), ЦАП, компаратор. Вероятно, разработчиков не устраивала разрядность К1113ПВ1 - 10, что давало точность преобразования в 0,1%. При использовании 12-разрядного РПП типа К155ИР17 точность увеличивается в 4 раза.

Структурная схема одного канала АЦП с фильтром нижних частот показана на рис. 4.9. Фильтр нижних частот выполнен в виде двухкаскадного активного фильтра с характеристикой Баттерворта, обеспечивающей меньшие частотно-фазовые искажения, чем другие характеристики (например, Чебышева). Изменения полосы пропускания фильтра осуществляется коммутацией элементов R, C аналоговым коммутатором.

Рисунок 4.9 - Канал АЦП и фильтра МР сигнала.

Передаточная характеристика одного каскада ФНЧ имеет вид:

 

т.е. каскад является звеном второго порядка, а фильтр в целом имеет четвертый порядок. Обычно число полос пропускания фильтра выбирают так, чтобы обеспечить их взаимное перекрытие в диапазоне от до Например, если частота смещения изменяется в пределах ±8 кГц относительно f0, что соответствует максимальным расстояниям выбираемого слоя от центра магнита, то максимальная ширина полосы фильтра будет равна 16 кГц. При этом ее удобно изменять с шагом 1 кГц.

С выхода фильтра сигнал поступает на устройство выборки-хранения (УВХ), где запоминается его дискретный отсчет на время преобразования АЦП. Цифровые данные каналов U и V через мультиплексор контроллера крейта передаются в ЭВМ. Над этими данными выполняются преобразования Фурье и определяются амплитуды и фазы отдельных гармоник:

 

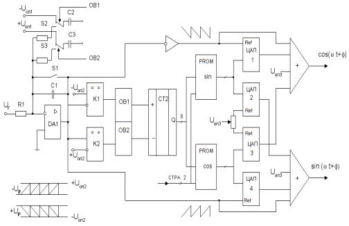
На рис. 4.10 приведена структурная схема устройства формирования сигналов для управления частотой смещения. Формирование этих сигналов осуществляется путем двойного преобразования: сначала аналоговый уровень UF преобразуется с помощью интегратора DA1 в пилообразное напряжение, которое служит тактовой частотой для счетчика, а затем с помощью ПЗУ и ЦАП формируют функции косинуса и синуса сигналов смещения. Уровень UF поставляется блоком программатора уровней, где он, в свою очередь, формируется с помощью ЦАП на основе цифровых данных, поступающих из ЭВМ.

Рисунок 4.10 - Устройства формирования сигналов смещения частоты.

Для запуска интегратора по специальной команде размыкается ключ S1 и начинается заряд конденсатора С1. При положительном UF на выходе DA1 будет отрицательное линейно-изменяющееся напряжение (ЛИН), а при отрицательном UF - положительное ЛИН. Сброс интегратора производится с помощью компараторов К1, К2 и одновибраторов ОВ1, ОВ2. При этом замыкается ключ S2 (S3), и конденсатор С2 (С3), предварительно заряженный от источника +Uоп1 (-Uоп1) разряжает конденсатор С1. Таким образом, формируется пилообразное напряжение. Его частота определяется формулой:

 

где .

Основу микросхемы К572ПА1 составляют резистивная матрица R-2R и коммутирующие ключи (рис. 4.11). Благодаря выбору соотношения резисторов матрицы R-2R ток источника опорного напряжения убывает в 2 раза в резисторах 2R по мере приближения к операционному усилителю.

Рисунок 4.11 - Перемножающий ЦАП типа К572ПА1.

В зависимости от положения ключей S9…S0 ячейки матрицы вносят или не вносят свой вклад в общий выходной сигнал, который определяется выражением:

 

где n - разрядность ЦАП,  - бит (0 или 1 в зависимости от положения ключа). Величина R0 обычно равна R.

Преобразования, выполняемые над функциями цифро-аналоговыми преобразователями и сумматорами, удобно представить в виде условной стуктурно-алгоритмической схемы, приведенной на рис. 4.12. В ней учитывается инверсия функций операционными усилителями ЦАП и сумматорами. Опорное напряжение Uоп3, подаваемое на сумматоры для компенсации постоянных составляющих, условно обозначены как «+1». Пилообразному напряжению соответствует функция kt.

Таким образом, сигналы на выходах сумматоров условно можно представить в виде:

Рисунок 4.12 - Структурно-алгоритмическая схема получения квадратурных сигналов.

Программатор уровней поставляет постоянные напряжения и относительно длинные импульсы в различные блоки, большинство из которых уже встречались. Напомним еще раз, какие это сигналы: прежде всего, градиентные импульсы Gx, Gy, Gz; напряжение UF, управляющее частотой смещения; уровень напряжения, определяющий амплитуду огибающей РЧ импульса; напряжение, управляющее коэффициентом усиления МР сигнала и некоторые другие. Уровни и полярность этих сигналов устанавливаются с помощью ЦАП, управляемых цифровыми данными, поступающими из ОЗУ. Данные в ОЗУ засылаются из ЭВМ по мере выполнения программы.

Программатор импульсов отвечает за выполнение команд ЭВМ, передаваемых через контроллер крейта. Как правило, после загрузки команд и данных работа этого блока протекает автономно. Для этого он снабжен собственным генератором тактовых импульсов. В блоке имеются ОЗУ длительностей и счетчик интервалов, ОЗУ команд, счетчик циклов последовательностей, устройство изменения масштаба времени интервалов (мс/мкс), делители частоты.

При разработке этих блоков обычно используют известные решения и стандартные, хорошо зарекомендовавшие себя, микросхемы. Однако на их слишком глубокое внедрение рассчитывать не приходится, так как МР томографы - очень «аналоговые» системы, и кроме того, они не настолько унифицированы, как УЗ сканеры.

Энергетическая установка и система охлаждения играют важную роль в работе МР томографа с резистивным магнитом. В особенно сложных условиях работает источник питания основного магнита. Он должен вырабатывать ток в сотни ампер при очень высокой стабильности (10-6) и малых пульсациях. Поэтому здесь применяется двухконтурное регулирование - в цепи постоянного и переменного тока. Первичным источником, разумеется, является трехфазная сеть. Структурная схема источника питания главного магнита (одна фаза) показана на рис. 4.13.

В качестве датчика тока служит шунтовое сопротивление Rш, включенное в цепь тока главного магнита. Падение напряжения на нем является сигналом обратной связи. Это напряжение поступает на электронный регулятор и на усилитель, где сравнивается с напряжениями эталонных источников. При отклонении тока от заданной величины электронный стабилизатор стремится восстановить его прежнее значение. Кроме того, на выходе усилителя появляется сигнал рассогласования, который воздействует на дроссель насыщения и изменяет его сопротивление переменному току, что тоже способствует стабилизации тока магнита. Подобный способ регулирования нам уже знаком по рентгеновским аппаратам.

Рисунок 4.13 - Источник питания главного магнита.

Точность стабилизации во многом зависит от шунта. Для исключения влияния помех падение напряжения на нем должно быть достаточно большим - около вольта. Но это означает, что при токе магнита 200 А на шунте будет выделяться мощность около 200 Вт. Сопротивление шунта при этом должно равняться примерно 0,005 Ом. Понятно, что такая большая мощность приведет к выделению значительного тепла, которое нужно отводить. Универсальным средством для охлаждения силовых узлов в МР томографе с резистивным магнитом является вода. Она охлаждает не только обмотку магнита, но попутно и радиаторы силовых полупроводниковых приборов электронного стабилизатора и выпрямителя, а также шунт. Для этого шунт делают в виде коробки, через которую протекает проточная вода. Благодаря интенсивному охлаждению удается поддерживать постоянство сопротивления шунта.

5. Реконструирование изображений в МРТ


Если бы каждая из трех спиновых областей испытывала разное магнитное поле, можно было бы отобразить их положения. Градиент магнитного поля позволяет сделать это (рис. 5.1). Градиентом магнитного поля является изменение магнитного поля в зависимости от положения. Одномерный градиент магнитного поля - это изменение относительно одного направления, тогда как двумерный градиент - изменение относительно двух. Наиболее используемым видом градиентом в магнитно-резонансной томографии является одномерный линейный градиент магнитного поля. Одномерный градиент магнитного поля вдоль оси x магнитного поля B0 означает, что магнитное поле увеличивается по направлению x. Длина вектора показывает величину магнитного поля. [11]

Рисунок 5.1 - Градиент магнитного поля.

Точка в центре магнита, где (x,y,z) =0,0,0 называется изоцентром магнита. В изоцентре магнитное поле имеет напряженность B0 и резонансная частота равна 0.

Если линейный градиент магнитного поля применить к гипотетической голове с тремя спин содержащими областями, эти области будут испытывать разные магнитные поля (рис. 5.2).

Рисунок 5.2 - Области с разными магнитными полями.

Следствием этого будет являться ЯМР-спектр с более чем одним сигналом. Амплитуда сигнала пропорциональна числу спинов в плоскости, перпендикулярной градиенту. Этот процесс называется частотным кодированием и делает резонансную частоту пропорциональной положению спина.

Этот принцип является основой всей магнитно-резонансной томографии. Для того чтобы понять как из ЯМР-спектра создается изображение, рассмотрим метод обратного проецирования.

С нескольких углов применяется одномерный градиент поля и для каждого градиента регистрируется ЯМР-спектр. К примеру, допустим, что нам необходимо изображение плоскости YZ объекта. Градиент магнитного поля по направлению +Y применяется к объекту и регистрируется ЯМР-спектр.

Второй ЯМР-спектр регистрируется с градиентом углом  в один градус к оси +Y. Процесс повторяется 360 раз между 0o и 359o.

После того, как получены все данные, они могут быть восстановлены по проекциям пространства в компьютерной памяти (рис. 5.3).

Рисунок 5.3 - Восстановление данных.

Изображение можно увидеть после нивелирования (определения разности точек) фоновой интенсивности.

Схема обратного отображения называется обратным преобразованием Радона.

Заключение


Метод МРТ вышел за рамки лабораторных исследований совсем недавно - в начале 80-х годов и к настоящему времени развитие компьютерной и измерительной техники и появление новейших технологий создания однородных магнитных полей поставили его в один ряд с методами КТ, а в некоторых случаях и вывели на первое место.

МРТ строится по переизлучению радиоволн ядрами водорода (протонами), содержащимися в тканях тела, сразу же после получения ими энергии от радиоволнового сигнала, которым облучают пациента. Таким образом, контрастность тканей отражает особенности «внутренних», ядерных структур вещества, и она зависит от ряда таких факторов, как строение вещества, взаимодействие между молекулами, молекулярное движение (диффузия, кровоток), что позволяет не только дифференцировать на изображении патологические и здоровые ткани, но и дает возможность наблюдать отражение функциональной деятельности отдельных структур. Выбирая форму облучающего радиоволнового сигнала или импульсной последовательности, можно выделить влияние на тканевую контрастность одного какого-нибудь параметра, и одна и та же ткань на одной МРТ может получиться светлой, а на другой - темной.

Методы ЯМР находят все более широкое применение для изучения технологических процессов в заводских лабораториях, а также для контроля и регулирования хода этих процессов в различных технологических коммуникациях непосредственно на производстве. Исследования последних пятидесяти лет показали, что магнитно-резонансные методы позволяют обнаруживать нарушения протекания биологических процессов на самой ранней стадии. Разработаны и выпускаются установки для исследования всего тела человека методами магнитного резонанса (методами ЯМР-томографии).

Что касается стран СНГ, и прежде всего России, то методы магнитного резонанса (особенно ЯМР) к настоящему времени заняли прочное место в научно-исследовательских лабораториях этих государств. В различных городах (Москве, Новосибирске, Казани, Таллине, Санкт-Петербурге, Иркутске, Ростове-на-Дону и др.) возникли научные школы по использованию указанных методов со своими оригинальными задачами и подходами к их решению.

Так как большинство МР томографов закрытого типа, то это доставляет небольшой дискомфорт пациенту. Такие томографы небезопасны для людей с клаустрофобией. Так же для достаточно качественного МР-снимка необходимо, чтобы человек находился в обездвиженном состоянии.

Всем известно, что МР-томографы дорого стоят и один сеанс МРТ так же стоит немалых денег. Исходя из этого, с технической стороны МР-томографы должны быть качественно реализованы, а обслуживающий персонал должен знать аппаратуру и порядок проведения процедуры.

Тем не менее, в различным клиниках и больницах существует недельная (и даже на месяц вперед) запись на сеансы МРТ.

Список используемых источников


1.      Марусина М.Я., Казначеева А.О. Современные виды томографии. Учебное пособие. - СПб: СПбГУ ИТМО, 2006, 132с.

.        Галайдин П.А., Замятин А.И., Иванов В.А. Основы магниторезонансной томографии. Учебное пособие. - СПб: СпбГИТМО (ТУ), 1998, 24с.

.        Тютин Л.А., Рохлин Г.Д., Неронов Ю.И.. «Протонная Магнитно-Резонансная Спектроскопия головного мозга», Сб. «Магнитно-Резонансная томография в клинической практике» // Изд. ЦНИРРИ. С-Петербург, 1996, с. 67-71.

.        Верещагин Н.В., Борисенко В.В., Власенко А.Г. Мозговое кровообращение. Современные методы исследования в клинической неврологии М.: Интер-Весы, 1993, с. 87-143

.        Ринкк П.А. Магнитный резонанс в медицине. Основной учебник Европейского Форума по магнитному резонансу. - М.: Геотар-Мед, 2003.

.        Коновалов А.Н., Корниенко В.Н., Пронин И.Н. Магнитно-резонансная томография в нейрохирургии. - М.: Видар, 1997, 472с.

.        Верещагин Н.В., Борисенко В.В., Власенко А.Г. Мозговое кровообращение. Современные методы исследования в клинической неврологии. - М.: Интер-Весы, 1993, с. 87-143

.        Марусина М.Я., Казначеева А.О. Современные виды томографии. Учебное пособие. - СПб: СПбГУ ИТМО, 2006, 132с.

.        Прошин Е.М. Основы интроскопии и компьютерной томографии: учеб. пособие для вузов/ Е.М. Прошин. - Рязань: РГРТУ, 2011, 160 с.

.        Воронов В.К. Ядерный магнитный резонанс //Соровский образовательный журнал, №10, 1996, с.70-75

.        Хорнак Джозеф П. Основы МРТ,пер. с англ. Гиппа И.Н. - Центр визуализирующих методов, Технологический институт Рочестера, 2003


Не нашли материал для своей работы?
Поможем написать уникальную работу
Без плагиата!
Без нейросетей!