Организация управления качеством продукции (услуг)

  • Вид работы:
    Курсовая работа (т)
  • Предмет:
    Менеджмент
  • Язык:
    Русский
    ,
    Формат файла:
    MS Word
    1,02 Мб
  • Опубликовано:
    2015-11-30
Вы можете узнать стоимость помощи в написании студенческой работы.
Помощь в написании работы, которую точно примут!

Организация управления качеством продукции (услуг)

Министерство образования и науки Российской Федерации

Федеральное государственное бюджетное образовательное

учреждение высшего профессионального образования

ИРКУТСКИЙ ГОСУДАРСТВЕННЫЙ ТЕХНИЧЕСКИЙ УНИВЕРСИТЕТ

Институт экономики, управления и права

Кафедра «Экономики и менеджмента»

Допускаю к защите

Доцент, к.э.н.

__________В.Л. Пригожин

«___»___________2014г.

Организация управления качеством продукции (услуг)

курсовая работа по дисциплине

«Производственный менеджмент»


Выполнил:

магистрант группы УСм-14

А.С. Говорков

Нормоконтроль:

к.э.н., доцент В.Л. Пригожин

Иркутск 2014 г.

Министерство образования и науки Российской Федерации

Федеральное государственное бюджетное образовательное

учреждение высшего профессионального образования

ИРКУТСКИЙ ГОСУДАРСТВЕННЫЙ ТЕХНИЧЕСКИЙ УНИВЕРСИТЕТ

Институт экономики, управления и права

Кафедра «Экономики и менеджмента»

ЗАДАНИЕ

НА КУРСОВОЕ ПРОЕКТИРОВАНИЕ (КУРСОВУЮ РАБОТУ)

По курсу «Производственный менеджмент»

Магистранту _гр. УСм-14 Говоркову А.С.

Тема проекта «Организация управления качеством продукции (услуг)»

_____________________________________________________________

Исходные данные. 1. Научная литература. 2. Учебная литература.

_____________________________________________________________

Рекомендуемая литература 1.Производственный менеджмент. Методические указания по выполнению курсовой работы для магистрантов, обучающихся по направлению 38.04.02 «Менеджмент», программы «Управление производственными и инновационными системами». Сост. Пригожин В.Л. Изд-во ИрГТУ, - 2014. с.13.

_____________________________________________________________

Графическая часть на ______________ листах.

Дата выдачи задания «____» __________________________2014 г.

Дата представления проекта руководителю «______» _________2014 г.

Руководитель курсового проектирования (курсовой работы) _________

СОДЕРЖАНИЕ

управление качество сертификация самолетостроение

Введение

. Теоретические основы управления качеством продукции

.1 Основные требования к качеству продукции (услуг) и процессу его обеспечения

.1.1 Понятие качества продукции и управления им

.1.2 Оценка уровня качества

.1.3 Экономические проблемы качества

.2 Элементы систем управления качеством

.2.1 Системы управления качеством на предприятии, основывающиеся на международных стандартах серии ИСО 9000

.2.2 Структура и содержание МС ИСО серии 9000

.2.3 Элементы систем управления качеством и их взаимодействие

.3 Сертификация продукции в Системе ГОСТ Р

.3.1 Сертификация продукции в Системе ГОСТ Р

.3.2 Порядок проведения сертификации продукции

.3.3 Сертификация услуг

.3.4 Организация и основные задачи службы управления качеством

.4 Показатели качества в различных сферах деятельности предприятия

.4.1 Конструирование

.4.2 Маркетинг

.5 Организация и функционирование кружков качества. Обучение вопросам обеспечения качества продукции (услуг) на предприятии

.5.1 Подготовительный этап внедрения кружков качества

.5.2 Этап внедрения и этап функционирования кружков качества

.5.3 Управление движением кружков качества

.5.4 Проблемы на пути создания кружка качества

.6 Современные тенденции управления качеством в зарубежной и отечественной практике

. Практическая часть

.1 Внедрение системы менеджмента качества на кафедре СМ и ЭАТ

.2 Процесс обеспечение качества услуги на кафедре СМ и ЭАТ (PDCA)

.2.1 Планирование организации качества

.2.2 Обеспечение качества услуги

.2.3 Контроль качества оказываемой услуги

.2.4 Рекомендации по совершенствованию процесса управления качеством

.3 Внутренний аудит, как инструмент поддержания качества

Заключение

Список использованных источников

Приложение А. Чек-лист для проверки деятельности подразделения на соответствие МС ИСО 9001:2008

Приложение Б. Отечественный опыт управления качеством

Введение


Перечень ключевых слов: управления качеством продукции, оценка уровня качества, показатели качества, технический уровень продукции, стандартизация, сертификация, контроль качества, система управления качеством продукции, затраты на качество.

Объект исследования: кафедра самолётостроения и эксплуатации авиационной техники (СМ и ЭАТ) Иркутского государственного технического университета (ИрГТУ).

Цель курсовой работы состоит в изучении организации управления качеством на предприятии, в частности на кафедре СМ и ЭАТ.

Для достижения указанной цели были поставлены следующие группы задач.

1. Изучить основные требования к качеству продукции.

. Изучить элементы систем управления качеством.

3. Дать анализ сущности системы управления качеством и ее оценку на кафедре СМ и ЭАТ.

. Рассмотреть процесс внедрения СМК на кафедре СМиЭАТ.

Методы исследования: сравнение, сопоставление, анализа оценки и обобщения, нормативный и позитивный анализ.

Полученные результаты: на основании проведенного анализа выработаны пути и методы улучшения управления качеством оказания услуг.

Качество - понятие многоплановое, обеспечение его требует объединения творческого потенциала и практического опыта многих специалистов. Проблема повышения качества может быть решена только при совместных усилиях государства, федеральных органов управления, руководителей и членов трудовых коллективов предприятий. Важную роль в решении этой проблемы играют потребители, диктующие свои требования и запросы производителям товаров и услуг.

Улучшение качества продукции - важнейшее направление интенсивного развития экономики, источник экономического роста, эффективности общественного производства. В этих условиях возрастает значение комплексного управления качеством продукции и эффективностью производства.

Системы управления качеством, действующие на различных предприятиях, индивидуальны. Тем не менее, мировая наука и практика сформировали общие признаки этих систем, а также методы и принципы, которые могут применяться в каждой из них.

Целью моей работы является обзор научных данных по управлению качеством продукции с последующим анализом системы качества конкретного предприятия. Для этого использовала наиболее базовые научные работы отечественных и зарубежных авторов, а также популярные учебные пособия в области управления качеством.

При написании основной части курсовой работы были раскрыты дидактические единицы по изучаемой темы.

1. Теоретические основы управления качеством продукции

.1 Основные требования к качеству продукции (услуг) и процессу его обеспечения

 

.1.1 Понятие качества продукции и управления им

В жизни мы часто употребляем понятие «качество»: деловые качества, качество продукции, услуг, труда, качество жизни и др.

Значительное влияние на качество образа жизни оказывает материальная среда - качество товаров и услуг. Поэтому проблема качества продукции и услуг была и остается актуальной. Она является стратегической проблемой, от решения которой зависит стабильность экономики нашего государства. Процесс улучшения качества, объединяющий деятельность многих производств, коллективов конструкторов, сферы услуг, необходим не только для получения прибыли при сбыте товаров и услуг, но главное - обществу в целом и его интересам.

Качество - совокупность характерных свойств, формы, внешнего вида и условий применения, которыми должны быть наделены товары для соответствия своему назначению. Все эти элементы определяют требования к качеству изделия, которые конкретно воплощены на этапе проектирования в технической характеристике изделия, в конструкторской документации, в технических условиях. Предусматривающих качество сырья, конструктивные размеры и т.д. В литературе понятие качества трактуется по-разному. Однако основное различие в понимании качества определяется различиями в условиях командно-административной и рыночной экономик. В условиях первой качество трактуется позиции производителя, а в рыночной с позиции потребителя.

Понятие качества неоднократно обсуждалось научной общественностью и практиками. Большую роль в формировании современного представления о качестве сыграла Академия проблем качества РФ. В результате ее деятельности сформировалось концептуальное видение качества как одной из фундаментальных категорий, определяющих образ жизни, социальную и экономическую основу для успешного развития человека и общества.

Основные элементы пригодности товаров, определяемые технической характеристикой изделия, называют качеством конструкции. При усовершенствовании качества конструкции возрастает стоимость изделия.

На рисунке 1.1 показана зависимость качества конструкции от ее цены и себестоимости. Часть графика, заключенная между кривыми себестоимости и цены изделия, ограниченная точками их пересечения Q1 и Q2, отражает рентабельность, которая является основой существования предприятия.

Точка Q0, фиксирующая наибольшее отдаление кривых, соответствует качеству конструкции, обеспечивающему максимальную прибыль.

Рынок сбыта при наличии конкурирующих изделий представляет предприятию выбор между различными вариантами экономической стратегии и тактики. Можно остановиться на качестве конструкции Q3, нацеливающей на производство изделий высокого класса, пожертвовав при этом незначительной долей собственной прибыли, и наметить массовое производство не взирая на низкую прибыль, либо решиться принять качество конструкции Q4 с низкой себестоимостью.

Рисунок 1.1 - Зависимость качества конструкции от ее цены и себестоимости

Управление качеством на предприятии является одним из звеньев описываемого цикла управления. Иначе говоря, это круговой цикл, который вверен группе предварительного контроля и анализа конструкций изделий и является основой в управлении качеством (рисунок 1.2).

Рисунок 1.2 - Управление качеством на предприятии

Функция планирования, подразумевающая проектирование, заключается в использовании руководством предприятия стратегии и тактики при анализе и учете результатов изучения рынков, коэффициента эффективности капитальных затрат, технического уровня своего предприятия, эффективности контроля, предполагаемой себестоимости, ожидаемой реализации и т.д. и предусматривает определение уровня качества изделий.

Таким образом, можно утверждать, что управление качеством на предприятии - это «такой вид руководящей деятельности, который обеспечивает проектирование, изготовление и реализацию товаров, обладающих достаточно высокой степенью полезности и удовлетворяющих запросы потребителей.»

Проблема качества является важнейшим фактором повышения уровня жизни, экономической, социальной и экологической безопасности. Качество - комплексное понятие, характеризующее эффективность всех сторон деятельности: разработка стратегии, организация производства, маркетинг и др.

Под управлением качеством понимают воздействие на производственный процесс с целью обеспечения требуемого качества продукции. Такое понимание управления включает три элемента: субъект управления (кто воздействует), объект управления (на что направлено воздействие) и сам процесс воздействия. Определив объект управления (производственный процесс), остановимся на самом процессе воздействия - на «механизме», «технологии» управлении качеством. Как всякий процесс управления, управление качеством осуществляется путем реализации управленческих функций. Для построения концепции управления качеством особое значение имеет процессный подход к управлению как один из подходов, рассматриваемых в теории менеджмента. Такой подход позволяет организовать и представить управление качеством как непрерывную цепь логически взаимосвязанных функций, воздействующих на производство целью обеспечения качества. Определив состав функций, можно сформулировать концепцию и построить наглядную концептуальную модель управления качеством, а затем, в соответствии с ней, изложить методы выполнения каждой функции (методологию управления качеством).

При использовании процессного подхода в управлении предприятии применяются следующие функции: заключение сделок, принятие решений, планирование, организация, мотивация, подбор персонала, распоряжение, контроль, коммуникация (информация), исследование, оценка, координация и др.

Заключительный этап в управлении качеством - реализация мероприятий. Как правило, эти мероприятия направлены на устранение выявленных отступлений от намеченных свойств и характеристик продукции и улучшение производственного процесса. Но, кроме этого, они могут быть направлены на корректировку ранее принятых планов, изменение организации работ, улучшение подготовки и повышение мотивации персонала, а также на выбор других, более квалифицированных поставщиков материалов и комплектующих изделий. После реализации мероприятий продукция может поставляться заказчику или на рынок, и циклом управления качеством заканчивается выполнением той же функции, с которой он начинался, - взаимодействие с внешней средой.

Таким образом, концепция управления качеством может быть сформулирована следующим образом. Управление качеством представляет собой непрерывный процесс воздействия на производство путем последовательной реализации логически взаимосвязанных функций с целью обеспечения качества. В состав этих функций входят: взаимодействие с внешней средой, политика и планирование качества, обучение и мотивация персонала, организация работы по качеству, контроль качества, информация о качестве, разработка мероприятий, принятие решений и реализация мероприятий.

Управление качеством неизбежно оперирует понятиями: система, среда, цель, программа и др. Управляющая система создает и обеспечивает менеджмент качества. В современной литературе и практике используются следующие концепции менеджмента качества:

-  система качества (Quality System);

-        система менеджмента, основанная на управлении качеством (Quality Driven Management System);

-        всеобщее управление качеством (Total Quality Management);

-        обеспечение качества (Quality Assurance);

-        управление качеством (Quality Control);

-        статистический контроль качества (Statistical Quality Control);

-        система обеспечения качества (Quality Assurance System);

-        гарантия продукции (Product Assurance);

-        всеобщий производственный менеджмент (Total Manufacturing Management);

-        передовой производственный опыт (Good Manufacturing Practices);

-        система управления производственными ресурсами (Environmental Management System);

-        всеобщий менеджмент качества в сфере охраны окружающей среды (Environmental TQM);

-        всеобщее обеспечение производства (Total Manufacturing Assurance);

-        интегрированный менеджмент процессов (Integrated Process Management);

-        менеджмент в целях улучшения качества (Management for Quality Improvement);

-        система внедрения непрерывных улучшений (Continuos Improvement Implementation System);

-        полное преобразование качества (Total Quality Transformation);

-        менеджмент системы качества (Quality System Management);

Есть и другие концепции менеджмента качества. Мы привели только небольшую их часть, но важную для понимания качества как объекта управления. Перечисленные концепции отражают сущность разных методов, используемых в методологии TQM для решения различных проблем качества.

Для качества как объекта менеджмента свойственны все составные части менеджмента: планирование, анализ, контроль. Современный менеджмент качества базируется на результатах исследований, выполненных крупными зарубежными корпорациями по программам консультантов по управлению качеством. Это опыт таких известных фирм, как «Хьюлетт-Паккард», и др. В 1980-е годы на политику этих и ряда других фирм оказали влияние разработки Ф.Б. Кросби, У.Э. Деминга, А.В. Фейгенбаума, К. Исикавы, Дж. М. Джурана. Основой деятельности ведущих фирм стали следующие направления улучшения работы:

- заинтересованность руководства высшего звена;

-        образование совета по улучшению качества работы;

-        вовлечение всего руководящего состава в процесс улучшения работы;

-        обеспечение коллективного участия;

-        обеспечение индивидуального участия;

-        создание групп по совершенствованию систем (групп регулирования процессов);

-        более полное вовлечение поставщиков;

-        обеспечение качества функционирования систем управления;

-        разработка и реализация краткосрочных планов и долгосрочной стратегии улучшения работы;

-        создание системы признания заслуг.

Сегодня в управлении качеством важное значение имеет сертифицированная система менеджмента качества, являющаяся гарантией высокой стабильности и устойчивости качества продукции. Сертификат на систему качества позволяет фирме сохранить конкурентные преимущества на рынке.

 

.1.2 Оценка уровня качества

Для управления качеством продукции и его повышением необходимо оценить уровень качества. Область деятельности, связанная с количественной оценкой качества продукции, называется квалиметрией. Оценка уровня и качества продукции является основой для выработки необходимых управляющих воздействий в системе управления качеством продукции.

Целью оценки обусловливается: какие показатели качества следует выбирать для рассмотрения, какими методами и с какой точностью определять их значения, какие средства для этого потребуются, как обработать и в какой форме представить результаты оценки. Свойства продукции могут быть охарактеризованы количественно и качественно.

Качественные характеристики - это, например, соответствие изделия современному направлению моды, дизайну, цвету и т.д. Количественная характеристика одного или нескольких свойств продукции, составляющих ее качество, рассматриваемая применительно к определенным условиям ее создания и эксплуатации или потребления, называется показателем качества продукции.

Оценка технического уровня заключается в установлении соответствия продукции мировому, региональному, национальному, уровням или уровню отрасли.

Соответствие оцениваемой продукции мировому уровню (или другим) останавливается на основании сопоставления значения показателей технического совершенства продукции и базовых образцов. Базовый образец - это образец продукции, представляющий передовые научно-технические достижения и выделяемые из группы аналогов оцениваемой продукции.

В результате оценки продукцию относят к одному из трех уровней:

- превосходит мировой уровень;

-        соответствует мировому уровню;

-        уступает мировому уровню.

Результаты оценки используют при разработке новой (модернизированной) продукции: обоснований, требований, закладываемых в техническое задание и нормативную документацию; принятии решения о постановке продукции на производство; обосновании целесообразности замены или снятия продукции с производства; формировании предложений по экспорту и импорту.

Источником данных при осуществлении анализ и контроля качества служат следующие мероприятия.

1. Инспекционный контроль: регистрация данных входного контроля исходного сырья, материалов; регистрация данных контроля готовых изделий; регистрация данных промежуточного контроля и т. д.

2.       Производство и технология: регистрация данных контроля процесса; повседневная информация о применяемых операциях, регистрация данных контроля оборудования (наладки, ремонт, техническое обслуживание); патенты и статьи из периодической печати и т.д.

.         Поставки материалов и сбыт продукции: регистрация движения через склады; регистрация сбыта продукции (данные о получении и выплате денежных сумм, контроль срока поставок) т.д.

.         Управление и делопроизводство: регистрация прибыли; регистрация возвращенной продукции; регистрация обслуживания постоянных клиентов, журнал регистрации продажи; материалы анализа рынка и т. д.

.         Финансовые операции: таблица сопоставления дебета и кредита; регистрация подсчета потерь; экономические расчеты и т.д.

Обычно для анализа данных на рабочем участке на японских предприятиях используются специально подобранные несложные для понимания и применения статистические методы - так называемые «семь инструментов контроля качества».

Эти семь инструментов объединяют следующие методы:

1.      Расслоение.

2.       Графики.

.         Диаграмма Парето.

.         Причинно-следственная диаграмма.

.         Гистограмма.

.         Диаграмма разброса.

.         Контрольные карты (X - R, p, pn и т.п.).

Перечисленные «семь инструментов контроля качества» при решении различных проблем могут использоваться как в отдельности, так и в различных комбинациях.

Решение той или иной проблемы проводится по следующей схеме:

- оценка отклонений параметров от установленной нормы;

-        выбор наиболее важных факторов, от которых зависит решение;

-        оценка факторов, явившихся причиной возникновения проблемы;

-        оценка важнейших факторов, явившихся причиной появления брака;

-        совершенствование операций;

-        подтверждение результата.

1.1.3 Экономические проблемы качества

Международный стандарт ИСО 8402 «Управление качеством и обеспечение качества - Словарь» подчеркивает, что все понятия о качестве имеют экономическое значение. Это значит, что управление качеством имеет целью достижение экономического эффекта, при административном управлении качеством упор должен делаться на экономические факторы.

Рыночные отношения требуют внедрения в практику международных правил ведения учета, анализа хозяйственной деятельности. В принципе эту информацию можно разделить на внешнюю (финансовую) и внутреннюю (управленческую).

В международных стандартах на системы качества отмечается, что затраты, связанные с качеством, калькулируются внутри организации согласно ее собственным критериям. При этом к затратам, связанным с качеством, относятся затраты, возникающие при обеспечении и гарантировании удовлетворительного качества, в том числе при его совершенствовании, а также затраты, вызванные потерями из-за неудовлетворительного качества; некоторые потери можно с трудом определить количественно, но они могут быть очень существенными.

Международные стандарты в целях однообразия, сопоставимости и обобщения хозяйственной информации дают рекомендации только по некоторым методам калькуляции затрат на качество для внешней (финансовой) отчетности о деятельности изготовителя в рамках системы качества.

. Метод калькуляции затрат на качество. Составляющие затрат, связанных с внутренней хозяйственной деятельностью, анализируются на основе модели калькуляции затрат ПОД: профилактика (П), оценивание (О), дефекты (Д). Затраты на профилактику и оценивание считаются выгодными капиталовложениями, тогда как затраты на дефекты считаются убытками.

. Метод калькуляции затрат, связанных с процессами. Здесь используются понятия стоимостей соответствия и не соответствия любого процесса, причем обе могут быть источником экономии. Под стоимостью соответствия понимают затраты, понесенные для удовлетворения всех запросов (сформированных и подразумеваемых) потребителей при безотказности существующего процесса. Под стоимостью несоответствия подразумевают затраты при нарушении существующего процесса.

. Метод определения потерь вследствие низкого качества. Основное внимание уделяется внутренним и внешним потерям из-за низкого качества и определению материальных и нематериальных потерь. К внешним материальным потерям можно отнести сокращение в будущем объема сбыта в связи с неудовлетворительностью потребителей. Внутренние нематериальные потери - это результат снижения производительности труда из-за переделок, неиспользованных возможностей, неудовлетворительной эргономики и т.д. Материальные потери - это внутренние и внешние затраты, являющиеся следствием дефектов.

Эффективность мероприятий научно-технического прогресса принимается как характеристика системы, способной производить экономический эффект (Э), равный разности результатов экономической деятельности (Р) и затрат (З). Затраты состоят из затрат на изготовление (Зп) и затрат на эксплуатацию или использование (Зэ), тогда

Э = Р - (Зп + Зэ) Ф

1.2 Элементы систем управления качеством

 

.2.1 Системы управления качеством на предприятии, основывающиеся на международных стандартах серии ИСО 9000

Международные стандарты ИСО серии 9000 появились в конце 80-х годов, как логическое продолжение истории развития подходов к управлению качеством.

В условиях жесткой конкурентной борьбы, как на внутреннем, так и на внешнем рынках главной целью предприятий становится обеспечение высокого уровня качества продукции.

Создание единообразного подхода к решению вопросов обеспечения качества, устранение различий и гармонизация требований на международном уровне было возложено на международную организацию по стандартизации ИСО, в частности на образованный технический комитет ТК 176 "Управление качеством и обеспечение качества". Применение стандартов на системы качества, разработанные в рамках комитета, впоследствии, стало одним из наиболее эффективных путей решения проблемы обеспечения качества продукции (работ, услуг) на предприятиях (организациях).

Следовательно, стандарты являются средством регулирования интересов производителей, потребителей и общества, как показано на рисунке 1.3. Серия этих международных стандартов способствует устранению технических барьеров в сотрудничестве, а также устанавливает унифицированные подходы к системе качества и методам ее оценки. Признано, что МС ИСО серии 9000 являются хорошим инструментом для достижения главной цели фирм в рыночных условиях -удовлетворения потребителя через высокое качество, стабильно производимой продукции. Завоевать потребителя можно только через качество - таково кредо процветающих фирм всего мира [7] <#"876537.files/image003.gif">

Рисунок 1.3 - Взаимосвязь интересов производителей, потребителей и общества [7] <#"876537.files/image004.gif">

Рисунок 1.4 - Структура стандартов ИСО серии 9000

При разработке стандартов ИСО 9000 версии 2000 года была поставлена цель достижения большей совместимости со стандартом ИСО 14001. Предусматривается, что общие вопросы в этих стандартах могут разрешаться организациями одинаково, в целом или по отдельности, без излишнего дублирования или внесения противоречивых требований.

В основу новой версии стандартов положены 8 принципов:

Принцип 1 - организация, ориентированная на потребителя. Постоянное внимание организации, направленное на требования и степень удовлетворения потребителей (и других заинтересованных лиц), от которых зависит уровень деятельности предприятия. При этом улучшение системы управления качеством требует измерений, анализа удовлетворенности потребителей и проведения корректирующих действий на их основе.

Принцип 2 - роль руководства. Руководители высшего звена должны демонстрировать приверженность качеству, через определение целей и задач предприятия в области качества.

Принцип 3 - вовлечение работников. Система качества должна побуждать работников проявлять инициативу в постоянном улучшении качества.

Принцип 4 - подход как к процессу. Для функционирования предприятия необходимо руководить многочисленными взаимосвязанными процессами. Выход одного из них образует вход для другого. Система качества понимается как совокупность взаимосвязанных процессов и общего руководства ими. Концептуальное представление общих требований к системе руководства качеством, в соответствии с новой версией стандарта ИСО 9001, как к модели процесса приведена на рисунке 1.5.

Рисунок 1.5 - Модель процесса общего руководства качеством

Принцип 5 - системный подход к управлению. Система качества должна создаваться как совокупность взаимосвязанных процессов, начиная со стадии проектирования, на основе измерений и анализа удовлетворенности потребителей.

Принцип 6 - постоянное улучшение. Является главной целью предприятия и требует перестройки сознания и формирования у каждого работника предприятия потребности в постоянном улучшении качества продукции, процессов или системы в целом.

Принцип 7 - метод принятия решения, основанный на фактах.

Принцип 8 - взаимовыгодные отношения с поставщиками.

Еще одним важным моментом является уточнение целей стандартов ИСО 9004, которые до сих пор были приняты, как направляющие стандарты для создания системы ИСО 9001 и которые использовались не очень активно. В стандартах делается акцент на том, как проводить улучшение процесса для совершенствования и повышения уровня деятельности предприятия с системой управления качеством, созданной в соответствии с ИСО 9001.

Переход предприятий на новые стандарты потребует больших усилий, т. к. стандарты содержат значительные изменения и дополнения (различия в системах качества по стандартам ИСО 9000 1994 г. и 2000 г. могут составлять 30-50 %).

 

.2.3 Элементы систем управления качеством и их взаимодействие

Под элементом системы качества понимается такая определенным образом выделенная ее часть, дальнейшее расчленение которой нецелесообразно для принятой цели рассмотрения. Такими целями могут быть построение системы, ее оценивание, совершенствование и др. Состав и содержание элементов определяются разработчиками в зависимости от задач, решаемых системой качества, особенностей продукции, производственных процессов и уже сложившейся системы качества. Вместе с тем в новую систему качества непременно должны быть включены элементы, установленные в разделах 4 - 20 ИСО 9004-1, что обусловлено логикой более "глубокого" внедрения ИСО 9001-9003. В этом плане элементы, установленные ИСО 9004-1, следует рассматривать как основные (базовые) системы качества. Соотношение элементов системы менеджмента качества по ИСО 9004-1 и элементов систем обеспечения качества по ИСО 9001, 9002 и 9003 показано в табл. 1.1. Именно по этим элементам оценивается возможность предприятия выполнять требования потребителя [3] <#"876537.files/image006.gif">

Рисунок 1.6 - Развитие управления качеством

является комплексной системой, ориентированной на постоянное улучшение качества, минимизацию производственных затрат и поставки точно в срок. Основная философия TQM базируется на принципе - улучшению нет предела. Применительно к качеству действует целевая установка - ноль дефектов, к затратам - ноль непроизводительных затрат, к поставкам - точно в срок. При этом осознается, что достичь этих пределов невозможно, но к этому надо постоянно стремиться и не останавливаться на достигнутых результатах. Эта философия имеет специальный термин - «Постоянное улучшение качества» (quality improvement).

Системы качества, соответствующие критериям национальных или региональных премий по качеству. Премии по качеству как стимул создания на предприятиях эффективных систем качества широко используются в мире - премия Деминга в Японии, премия Малкольма Болдриджа в США, Европейская премия в станах Европы и др. В России существует премия Правительства РФ в области качества. Следует отметить, что критерии премии по качеству, учитывая все передовое, что имеется в системах по ИСО 9000 и в TQM, еще в большей мере обращены к человеческому фактору.

Суть метода распределения функций качества (QFD) заключается, образно говоря, в переводе требований к качеству с одного языка на другой. Метод анализ причин и последствий отказов (FMEA) впервые был разработан и применен в программе «Шаттл». Чаще всего он используется на стадии проектирования. Суть его заключается в том, что экспертно предполагаются наиболее критические отказы изделия, возможные в эксплуатации. Оцениваются (экспертно) возможные последствия этих отказов. В зависимости от серьезности этих последствий с определенной глубиной анализируются возможные причины отказов и принимаются конструктивные и технологические решения по недопущению этих причин.

Методы Тагути можно отнести к инженерно-эконмическим методам, позволяющим наиболее коротким способом с меньшими затратами прийти к правильному инженерному решению. Тагути создал надежный метод расчета, использовав отношение сигнал/шум, применяемое в электросвязи. Групповые методы анализа и решения проблем получили достаточное воплощение в форме кружков качества. Однако в зарубежной практике групповая организация улучшения качества имеет много разновидностей. Саму по себе идею нельзя вырвать и насадить как нечто самостоятельное. Она должна быть органической частью продуманного проекта построения на предприятии системы качества.

Такие методы, как QFD, FMEA, Тагути, в зарубежной практике применяются очень широко и эффективно, входят неотъемлемой частью в программы подготовки специалистов по качеству.

Семь инструментов качества японской экономики изложены в переводной литературе японских авторов (Исикава, Куме) и в отечественных публикациях. Одно из достоинств этих методов - в их простоте и возможности использования работниками любого уровня - от директора до рабочего.

Статистические методы. Начальный опыт японской революции в качестве связан именно с массовым применением статистических методов. Использование статистических методов предполагает, что на предприятии имеется группа специалистов, квалифицированно владеющих этими методами и осуществляющих постановку их применения на предприятии. Статистические методы широко отражены в стандартах, справочниках и других материалах.

 

.3.2 Порядок проведения сертификации продукции

Порядок проведения сертификации устанавливает последовательность действий, составляющих совокупную процедуру сертификации.

Сертификация продукции включает следующие основные этапы:

-    подача заявки на сертификацию;

-        рассмотрение и принятие решения по заявке;

-        проведение необходимых проверок (анализ документов, испытания, проверка производства и т.п.);

-        анализ полученных результатов и принятие решения о возможности выдачи сертификата соответствия;

-        выдача сертификата и лицензии (разрешения) на применение знака соответствия;

-        инспекционный контроль за сертифицированным объектом в соответствии со схемой сертификации.

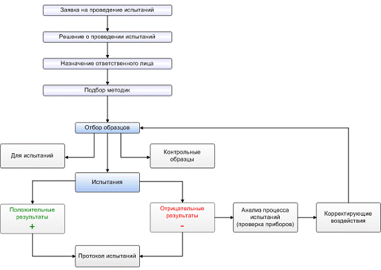
В процессе сертификации доказательство соответствия продукции заданным требованиям сопряжено с испытаниями. Испытания проводятся по определенным процедурам и правилам в испытательных лабораториях. Так как испытательные лаборатории являются участниками сертификации. Закон РФ "О сертификации продукции и услуг" устанавливает их обязанности (ст. 12): "Испытательные лаборатории (центры), аккредитованные в установленном порядке осуществляют испытания конкретной продукции или конкретные виды испытаний и выдают протоколы испытаний для целей сертификации".

Протоколы, составленные по результатам испытаний о фактических показателях качества продукции, служат объективной основой для выдачи сертификата или отказе в этом. Это необходимое, но не единственное требующееся подтверждение права на получение сертификата. На рисунке 1.7 показана схема проведения испытаний.

Рисунок 1.7 - Схема проведения испытаний

Процедура аккредитации состоит из пяти этапов (Рекомендации по аккредитации Р. 50.4.001-96 "Порядок проведения работ по аккредитации органом по сертификации испытательных и измерительных лабораторий"):

-    рассмотрение заявки на аккредитацию (со всеми необходимыми документами);

-        экспертиза документов;

-        аттестация заявителя;

-        принятие решения об аккредитации;

-        инспекционный контроль аккредитующего органа.

Аккредитованная испытательная лаборатория должна поддерживать свое соответствие требованиям государственного стандарта ГОСТ Р 5100.3-96 и критериям, которые применялись аккредитующим органом при ее аккредитации.

В системе сертификации ГОСТ Р на 1999 год аккредитовано около 3600 лабораторий; в 1998 году - 1800 лабораторий, из них 55 зарубежных. Из общего числа более 270 занимаются испытаниями продукции машиностроения, более 300- электротехнических приборов, 350- - сырья и материалов, 700 - продуктов питания и сельхозсырья, 40- товаров легкой промышленности и 130 - прочих изделий.

 

.3.3 Сертификация услуг

Кратко рассмотрим особенности сертификации услуг.

Принятый в МС ИСО 8402:1994 термин "услуга" означает итоги непосредственного взаимодействия поставщика и потребителя и внутренней деятельности поставщика по удовлетворению потребностей потребителя.

Предоставление услуги - деятельность поставщика, необходимая для обеспечения услуги.

Так как услуга по определению - часть продукции или комбинация с другими частями продукции, то все, что касается продукции, имеет отношение к услугам, в том числе и нормативная документация по сертификации продукции, разумеется, и понятие о качестве и управлению качеством.

По функциональному назначению услуги, оказываемые населению подразделяются на материальные и социально-культурные.

Материальная услуга - услуга по удовлетворению материально-бытовых потребностей потребителя услуг. Эти услуги влияют на потребительные свойства предмета (изменение свойств, изготовление по заказу, создание условий для потребления услуги).

Социально-культурная - услуга по удовлетворению духовных, интеллектуальных потребностей и поддержание нормальной жизнедеятельности потребителя. Воздействуют на морально-психологическое, физическое, духовное состояние потребителя.

Принципы систем сертификации услуг те же, что и для систем сертификации продукции: обязательность и добровольность, условие третьей стороны, аккредитация органов по сертификации, выдача сертификатов соответствия и др.

Проблема сертификации услуг в России приобрела особую актуальность в связи с введением в действие Закона Российской Федерации "0 защите прав потребителей", предусматривающего обязательную сертификацию товаров и услуг на соответствие требованиям безопасности для жизни и здоровья людей, имущества, а также охраны окружающей среды. Кроме того, необходимость проведения работ по сертификации связана с переходом нашей страны к рыночной экономике, в условиях действия которой, качество услуги, как и любого другого товара, является фактором ее конкурентоспособности.

1.3.4 Организация и основные задачи службы управления качеством

Высшее руководство предприятия должно четко понимать и представлять весь процесс по улучшению качества. По мнению многих известных специалистов по качеству ответственность за качество в первую очередь лежит на руководителях высшего звена.

Высшее руководство предприятия должно принять решение о внедрении стандартов ИСО с учетом возрастающих потребностей рынка и инициировать работы в этом направлении.

В соответствии со стандартом ИСО 9001-94 руководство предприятия несет ответственность за:

-       разработку и документальное оформление политики в области качества;

-              создание и утверждение структуры организации работ;

-              определение ответственных должностных лиц и их полномочий;

-              предоставление средств и ресурсов, определение и назначение необходимого персонала, отвечающего за качество;

-              назначение от дирекции лица, ответственного за всю работу по качеству;

-              оценка системы качества со стороны руководства.

Главной целью политики предприятия в области качества должно быть стабильное обеспечение качества продукции и услуг, удовлетворяющих требованиям и ожиданиям потребителей. Политика в области качества это первооснова с которой начинается формирование системы качества. Она является элементом общей политики предприятия (в ней выделяют экономическую, коммерческую, социальную, экологическую и техническую политику) и утверждается высшим руководством. Ее разработка и реализация ведется самостоятельно каждым предприятием.

Политика должна согласовываться с организационными целями и задачами поставщика, ожиданиями и потребностями потребителя.

Руководство предприятия должно принимать все меры, которые обеспечивали бы понимание политики в области качества, ее осуществление и анализ на всех уровнях организации. Политика предприятия свидетельствует о том, что его руководство придерживается четко обозначенных подходов и принципов, базирующихся, как правило, на определенной философии качества.

Закрепленная документально и подписанная руководителем предприятия политика в области качества дает возможность всем работникам, а также потребителям и поставщикам получить отчетливое представление об официальном отношении руководства предприятия к качеству. Она должна быть сформулирована таким образом, чтобы касаться деятельности каждого работника, а не только качества продукции или услуг, предлагаемых предприятием. Ее формулировка должна быть краткой и простой для запоминания.

Руководство предприятия должно довести политику предприятия в области качества (как и свои обязательства) до каждого работника предприятия. Это достигается путем [3] <#"876537.files/image008.gif">

Рисунок 1.8 - Система качества

Систематически должны осуществляться контроль и анализ выполнения политики в области качества. По их результатам проводится корректировка положений или установление новых.

Политика в области качества может быть выражена в девизе предприятия, обращенного к потребителям, поставщикам и общественности, сертифицирующим организациям. Девиз должен быть четким, кратким и выразительным. Приведем несколько примеров девизов зарубежных компаний [3] <#"876537.files/image009.gif">

Рисунок 1.9 - Жизненный цикл проекта [4] <#"876537.files/image010.gif">

Рисунок 1.10 - Схема управления процессом проектирования и разработки продукции

В зависимости от этапа проектирования и вида продукции учитываются факторы:

-    относящиеся к требованиям потребителя и их удовлетворению (работоспособность продукции, в предполагаемых условиях эксплуатации, случаи непреднамеренного и неправильного использования, безопасность и экологичность и др.);

-        относящиеся к техническому описанию продукции (безотказность и работоспособность, пригодность к монтажу, ремонтопригодность, внешний вид, требования к этикетированию и др.);

-        относящиеся к технологическим требованиям (возможность механизации и автоматизации, возможность проведения технического контроля и испытаний, требования к комплектующим, упаковке, погрузочно-разгрузочным работам, срок годности и др.) [3] <#"876537.files/image011.gif">

Рисунок 2.1 - Карта процессов кафедры «Самолетостроения и эксплуатации авиационной техники»

Рисунок 2.2 - Карта процессов Учебного центра компьютерных технологий

2.2.3 Контроль качества оказываемой услуги

При осуществлении контроля качества проводятся следующие мероприятия:

-  анализ и экспертиза документов и материалов, характеризующих деятельность организации, средств обеспечения образовательного процесса по вопросам, подлежащим проверке (в том числе учебно-методической документации, учебной, учебно-методической литературы и иных библиотечно-информационных ресурсов) (при проведении документарных и выездных проверок);

-        анализ использования в образовательном процессе объектов, необходимых для осуществления образовательной деятельности (зданий, строений, сооружений, помещений и территорий), учебно-методической документации, учебной, учебно-методической литературы и иных библиотечно-информационных ресурсов и средств обеспечения образовательного процесса (при проведении выездных проверок);

-        экспертиза качества освоения обучающимися образовательных программ (при проведении выездных проверок);

-        анализ результатов текущего контроля успеваемости и промежуточной аттестации обучающихся, итоговой аттестации выпускников организации (при проведении документарных и выездных проверок).

В качестве контроля знаний студентов - тестирование студентов с помощью интернет-тестирования i-exam. Участие в олимпиадах, конкурсах, конференциях - это тоже можно назвать косвенным контролем успеваемости студентов.

Последний раз на кафедре СМ и ЭАТ была аккредитация в апреле 2013г, результат положительный, замечаний не выявлено.

 

.2.4 Рекомендации по совершенствованию процесса управления качеством

В ходе выполнения курсовой работы разработаны следующие рекомендации процесса управления качеством на кафедре СМ и ЭАТ.

1.   При разработке должностных инструкций должен быть принцип «от общего к частному», т.е. типовые должностные инструкции (ассистент, ст. преподаватель, доцент, профессор, специалист УМР, программист, учебный мастер) должны разработать отдел кадров. А каждое структурное подразделение в связи со своей спецификой доработать пункты типовой инструкции.

2.       Разработка типовых инструкций по хранению документов в папках 29-17 и 29-18 (приказы и перечень по Курсовым проектам и работам).

.         Разработка общей формы «индивидуального плана и отчета преподавателя».

.         Разработка типовой инструкции для хранения отчетов по НИРС и индивид. планов преподавателей по НИРС, поскольку для статуса НИУ работы выполненные студентами тоже актуально.

Для образовательного процесса следующие рекомендации.

1.       Разработка электронных образовательных ресурсов, позволяющих контроль знаний и вводить корректирующие действия.

.         Привлекать преподавателей кафедры к участию в проведении экскурсий старшеклассников на ИАЗе.

.         Внести изменения в учебные планы специальности «самолето- и вертолетостроение» с целью выделения специализацией:

-        конструкторская разработка и сопровождение авиационной техники;

-        технология агрегатно-сборочного производства;

-        технология заготовительно-штамповочного производства.

.         Разработка программ стажировки преподавателей на ведущих российских предприятиях.

.         Усилить и дать практические навыки разработки технологических процессов по агрегатной и монтажу трубопроводных систем.

.         Включить в учебный процесс изучение:

-        лин-менеджмента;

-        автоматизированных линий по обработке деталей, сборке-клепке и стыковки агрегатов;

-        технологию безэатлонного монтажа СТО с применением лазерно-оптических систем.

Таким образом, выявленные рекомендации при их внедрении позволят повысить качество управления на кафедре, а также уровень подготовки специалистов.

.3 Внутренний аудит, как инструмент поддержания качества

Основными видами аудита качества являются внешний и внутренний аудиты (рисунок 2.3). При проведении аудита составляется чек-лист (приложение А) согласно которому и проверяется структурное подразделение.

Рисунок 2.3 - Внутренний аудит системы качества

Внутренний аудит - проводится сотрудниками предприятия или от его имени.

При этом аудит осуществляют сотрудники, не несущие прямой или косвенной ответственности за работу проверяемых подразделений. По результатам внутреннего аудита определяется разница между фактическим положением дел на предприятии (организации) и заданным.

Участниками аудита могут быть (по ИСО 10011-1).

. Заказчик (клиент) - лицо или организация, по заказу которой проводиться аудит. Заказчиком может быть:

-  организация, желающая проаудитировать свою систему качества на соответствие определенному стандарту;

-        потребитель, желающий проаудитировать систему качества поставщика с помощью собственных специалистов или специалистов третьей стороны;

-        независимая организация, уполномоченная определить, обеспечивает ли система качества соответствующее управление предоставляемыми продукцией или услугами;

-        независимая организация, аккредитованная для проведения аудита с целью внесения аудитируемрой организации в официальный реестр.

2. Аудитируемая организация (аудитируемое подразделение) или проверяемая - организация или подразделение, где проводиться аудит.

3. Аудитор - специалист, имеющий квалификацию для аудита системы качества. Аудитор по системам качества это специалист, способный проводить анализ и оценку таких объектов в области качества, которые не поддаются непосредственному изменению. Аудиторы могут быть внутренние и внешние. Внутренний аудитор - это аудитор, который является сотрудником предприятия. Внешний аудитор - сотрудник сторонней организации (специализированной или заинтересованной). В должностных функциях этих аудиторов имеются различия. Например, внешний аудитор должен только фиксировать обнаруженные им соответствия, а внутренний аудитор , кроме того, должен участвовать в анализе причин выявленных несоответствий и выборке мер по их устранению.

Главный аудитор - назначаемый для руководства аудитом. Он несет полную ответственность за все этапы аудита. это должен быть компетентный и опытный специалист в области общего руководства качеством, а также он д. б. наделен полномочиями принимать окончательные решения в спорных ситуациях возникающих в ходе аудита.

Взаимодействие участников аудита может проходить по следующей схеме (рисунок 2.4).

Рисунок 2.4 - Схема взаимодействия участников аудита системы качества

Внутренний аудит системы качества предназначен для обеспечения руководства предприятия объективной и своевременной информацией о степени соответствия деятельности в системе качества и ее результатов установленным требованием.

Координация работ по внутреннему аудиту должна возлагаться приказом руководителя предприятия на службу внутреннего аудита системы качества, созданную в виде отдельного структурного подразделения предприятия в процессе внедрения стандартов ИСО. Если по каким-либо причинам создание такой службы на предприятии затруднено, аудит системы качества проводится временно сформированными группами. Обязанности аудиторов возлагаются на специалистов подразделений предприятия, имеющих отношение к разработке и функционированию системы качества (без освобождения от их основной работы). На предприятии должно быть минимум два человека, подготовленных к проведению аудита, так как при аудите своего подразделения он не может быть задействован.

Служба качества может сама подвергаться внутреннему аудиту для установления соответствия требований системы качества предприятия, предъявляемых к аудиту качества.

Внутренний аудит можно разделить на три стадии:

-        предварительный анализ предприятия;

-        проверка на месте;

-        подготовка отчёта.

Проведение внутреннего аудита преследует следующие цели:

-        установление соответствия или несоответствия элементов системы качества установленным требованиям;

-        определение эффективности внедренной системы качества с точки зрения достижения целей, установленных в области качества;

-        предоставление проверяемой организации возможности улучшить систему качества ;

-        удовлетворение нормативных требований;

-        разрешения включения системы качества в официальный реестр.

Объектами внутреннего аудита системы качества являются ее элементы. Под объектом аудита в данном случае понимается одно или несколько подразделений предприятия, осуществляющих деятельность в системе качества в целом или по отдельным элементам.

Область деятельности и глубина аудита устанавливается исходя из объема нужной заказчику конкретной информации.

План рассылается плановым подразделениям и аудиторам, которые будут вести проверки.

Начальник службы аудита (подразделения) должен периодически осуществлять анализ результатов проверок (за календарный период) и докладывать о них лично.

Проверяемая организация несет ответственность за установление и проведение корректирующих действий, необходимых для исправления несоответствий, выявленных в процессе аудита.

Заключение


Один из его составляющих компонентов современного мира - качество продукции. Для модернизации последнего и постоянного обновления «в ногу» с потребностями рынка необходимо эффективное управление этим качеством.

Управление качеством на предприятии - это руководящая деятельность по обеспечению проектирования, изготовления и реализации товаров, обладающих достаточно высокой степенью полезности и удовлетворяющих запросы потребителей. Оценить уровень качества этой продукции можно по качественным и количественным признакам. Если они соответствуют стандартам, то продукцию следует сертифицировать. Конечная цель проведения сертификации - это не только повышение качества продукции и услуг, но и гарантии безопасности живущим сегодня и сохранение здоровой среды обитания для тех, кто будет жить завтра.

Низкое (неконкурентноспособное) качество продукции - не абстрактная категория, а вполне конкретная причина нежизнеспособности предприятия. Поэтому проблема качества осознается уже как стратегическая проблема. Способность предприятия достигать своих целей, обеспечивая конкурентноспособность выпускаемой продукции, определяется действующей на нем системой организации и управления - системой управления качеством.

Эффективным методом повышения управления качеством в ФГБОУ ИрГТУ будут стандарты ИСО серии 9000. Их главная цель - обеспечение качества продукции (услуг), требуемого заказчиком, и представление ему доказательств в способности предприятий сделать это.

Анализ развития форм и методов организации работ улучшению качества,выявление возможности приложения к работам по качеству принципов общей теории управления, разработка схем механизма управления качеством, определение характера потребностей, состояние конъюнктуры рынка как исходного элемента управления качеством продукции или услуги, критическое рассмотрение определений основополагающих терминов свидетельствует о следующем: современную организацию работ по качеству теоретически допустимо, а практически целесообразно и эффективно строить не на всеобщем глобальном контроле, а на принципах общей теории управления на основе схем механизмов управления качеством продукции.

Обобщая основные проблемы применения стандартов ИСО серии 9000 и принципов TQM в российских компаниях, следует отметить, что главные сложности обусловлены доминированием организационной культуры, сложившейся в советское время, и неразвитостью системы регулярного менеджмента, ориентированного на условия конкурентного рынка. Поэтому переход к менеджменту по стандартам ИСО серии 9000 и принципам TQM требует параллельного формирования основных функциональных стратегий и общей стратегии фирмы.

К сожалению, у большинства российских компаний пока отсутствует внутренняя потребность в радикальной перестройке общего подхода к своей деятельности. Лишь некоторые компании, отнесенные нами к третьей группе, осознают необходимость своей реальной конкурентоспособности на мировом рынке и готовы упорно работать не ради формального получения сертификата на СК, а чтобы действительно стать конкурентоспособным предприятием не только на отечественном, но и зарубежных рынках

Принципиальная схема механизма управления качеством органически должна взаимодействовать с маркетинговыми исследованиями и включать в свой состав блок разработки политики в области качества. Создание на предприятии систем управления, как показывает их анализ, привело к существенному расширению задач по повышению качества выпускаемой продукции (услуги) и перераспределению функций между их подразделениями и службами.

Необходимость этого обусловлена, в частности, появлением таких новых задач, как планирование и оценка качества труда, анализ качества продукции, контроль исполнительской дисциплины, оперативное планирование повышения качества продукции и др.

Комплексная система управления качеством продукции, разрабатываемая и внедряемая на предприятии ФГБОУ ИрГТУ обеспечивает взаимосвязь технических, экономических, социальных, организационных и идеологических мероприятий. Управление качеством осуществляется на основе использования всех рычагов его стимулирования путем установления четких критериев эффективности деятельности подразделений предприятия. Оно представляет собой очередную, более высокую ступень организации работ по качеству. Эта ступень характеризуется переходом от решений, принимаемых на основе интуиции и практического опыта отдельных руководителей, к научным, формализованным методам управления на основе учета причино-следственных связей формирования качества выпускаемой продукции.

По курсовой работе сделаны выводы:

1. Изучены основные требования к качеству продукции.

. Изучены элементы систем управления качеством.

3. Дан анализ сущности системы управления качеством и ее оценка на кафедре СМ и ЭАТ.

. Рассмотрен процесс внедрения СМК на кафедре СМиЭАТ.

Список использованных источников

 

Стандарты:

1        ГОСТ Р 50779.11-2000 Статистическое управление качеством

          ГОСТ Р 50779.10-2000 Вероятность и основы статистики.

          ГОСТ Р 50779.42 - 99 (ИСО 8258 - 91) Статистические методы. Контрольные карты Шухарта.

          ГОСТ Р ИСО/ТО 10013-2007 «Руководство по документированию системы менеджмента качества»

          ГОСТ Р ИСО 9001-2008 «Система менеджмента качества. Требования»

          ГОСТ Р ИСО 9000-2008 «Система менеджмента качества. Основные положения и словарь»

          ГОСТ Р ИСО 19011-2008 Рекомендации по аудиту систем менеджмента качества и/или охраны окружающей среды

          ГОСТ Р ИСО 10014-2008. Менеджмент организации. Руководящие указания по достижению экономического эффекта в системе менеджмента качества

          Р 50.1.044-2003. Рекомендации по стандартизации. Рекомендации по разработке технических регламентов. - М.: ИПК «Издательство стандартов», 2003.

          Федеральный Закон от 26.06.2008 № 102-ФЗ "Об обеспечении единства измерений"

          Федеральный закон РФ «О техническом регулировании», № 184-ФЗ, 27.12.2002. Документ со всеми изменениями, внесенными до 1 января 2012 года.

12      СТО ИрГТУ. 005-2009. Общие требования к оформлению текстовых и графических работ студентов. - Иркутск.: Изд-во ИрГТУ, 2009. - 35 с.

 

Литература:

1        Басовский Л.Е., Протасьев В.Б. Управление качеством: Учебник. - М.: ИНФРА-М, 2010. - 224 с.

          Горбашко Е.А. Управление качеством: Учебное пособие. - СПб.: Питер, 2008. - 384с.

          Герасимов, Б.Н. Управление качеством. Практикум: Учебное пособие / Б.Н. Герасимов, Ю.В. Чуриков. - М.: Вузовский учебник, НИЦ ИНФРА-М, 2013. - 208 c.

          Ильенкова С.Д., Ильенкова Н.Д., Мхитарян В.С. Управление качеством: Учебник для вузов. - М.: ЮНИТИ-ДАНА, 2009. - 352 с.

          Кане М.М., Иванов Б.В., Корешков В.Н., Схиртладзе А.Г. Системы, методы и инструменты менеджмента качества: Учебник для вузов/ Под редакцией М.М.Кане. - СПб.: Питер,2009. - 560с.

          Мазур И.И., Шапиро В.Д. Управление качеством: Учебное пособие. - М.: Высшая школа, 2010. - 334с.

          Магомедов, Ш.Ш. Управление качеством продукции: Учебник / Ш.Ш. Магомедов, Г.Е. Беспалова. - М.: Дашков и К, 2013. - 336 c.

          Никифоров А.Д. Управление качеством: Учебное пособие для вузов. - М.: Дрофа, 2009.- 720 с.

          Сергеев А.Г., Тегеря В.В. Метрология, стандартизация и сертификация: учебник - М.: Издательство Юрайт; ИД ЮРАЙТ, 2011. - 820 с. - Серия: Основы наук.

          Салимова, Т.А. Управление качеством: Учебник / Т.А. Салимова. - М.: Омега-Л, 2013. - 376 cТехническое регулирование: Учебник/Под ред. В.Г.Версана, Г.И.Элькина. - М.;ЗАО «Издательство «Экономика», 2008. - 678с.

          Тавер, Е.И. Введение в управление качеством: Учебное пособие / Е.И. Тавер. - М.: Машиностроение, 2012. - 368 c.

          Шокина Л.И. Оценка качества менеджмента компаний: учебное пособие. - М.: КНОРУС, 2009 - 344с.

          Федюкин, В.К. Управление качеством производственных процессов: Учебное пособие / В.К. Федюкин. - М.: КноРус, 2013. - 232 c.

Интернет источники:

1        <http://mirq.ru> - официальный портал Всероссийской организации качества «Мир качества»

          <http://www.extech.ru> - информационные ресурсы ФГУ НИИ

республиканский исследовательский научно-консультационный центр экспертизы

          <http://sovasq.ru> - международная общественная организация «СовАск»

          <http://deming.ru> - Ассоциация Э. Деминга

          <http://100best.ru> - программа «100 лучших товаров России»

          <http://www.stq.ru> - РИА «Стандарты и качество»

          <http://iso.staratel.com> - официальный портал ISO

          <http://smk@library.uraic.ru> - Свердловская ОУНБ им. В.Г. Белинского

(страница, посвященная СМК)

          <http://www.tru.ru/html/smk-usl.htm> - Томский государственный университет (страница, посвященная СМК)

          <http://352282.8652.ru> - Ставропольский государственный аграрный университет (страница, посвященная СМК)

          <http://www.vniis.ru> - Всероссийский Научно-Исследовательский

Институт Сертификации

 


Приложение А. Чек-лист для проверки деятельности подразделения на соответствие МС ИСО 9001:2008


Таблица А.1 - Чек-лист для проверки кафедры СМ и ЭАТ

Область проверки

Вопросы:

да

нет

Свидетельства аудита (подтверждающая документация)

4.1 Процессы, процессный подход, результативность:

установлены ли цели процесса?



Карта процесса


в каких процессах участвует подразделение?





плановые показатели результативности? что показывает каждое из значений (почему/зачем выбрали именно такой показатель)?





доводились ли до сведения участников процесса показатели результативности (цели - подразделения)?





как часто собирается информация по процессу? по его результативности?




4.2.3 Управление документацией

Проводится ли ознакомление персонала с документацией СМК? Имеются ли в структурном подразделении документация СМК: · Политика ИрГТУ в области качества · Должностные инструкции · Положение о подразделении



Листы ознакомления со стандартами и положениями Политика ИрГТУ, лист ознакомления, подписи, даты Должностные инструкции, подписи, даты Положение о подразделении, подписи, даты


Где и как происходит ознакомление с СТО ИрГТУ?



Наличие СТО(если является разработчиком) Листы ознакомления с СТО ИрГТУ, подписи всех сотрудников подразделения


Определены ли места хранения документов?



Папки, подписанные в соответствии с требованием СТО 002 и сводной номенклатурой дел


Имеется ли внутренняя нормативная документация, регламентирующая деятельность подразделения?



СТО ИрГТУ Положение о подразделении, (положения, регламенты, инструкции)


Имеется ли внешняя нормативная документация, регламентирующая деятельность подразделения? Как проходит актуализация Внешней . нормативной документацией Взаимодействие с другими подразделениями. Кто ответственный:



Внешние приказы и инструктивные письма Федерального агентства по образованию Минобразования и науки РФ, кодексы, законы, регламенты Переписка с организациями и гражданами, ФГОС(ГОС), кодексы, законы, требования и др. Для внешней документации хорошо, если есть закупленный «Консультант» (любая правовая база) и др.,


Обеспечено ли применение только действующих документов? Или есть документация для «учебных целей»?



Актуальные документы. (приказы об отмене, актуализации) Актуальными должны быть и внутренние и внешние документы


Ведется ли регистрация документов внешнего происхождения?



Журнал регистрации внешней нормативно-технической документации ИрГТУ (наличие, как ведется)


Кто является ответственным за определение и актуализацию внутренней нормативной документации?



Приказ на уполномоченного

4.2.4 Управление записями

Имеется ли в структурном подразделении сводная номенклатура дел?(учтённая копия)



Выписка из номенклатуры дел или наличие Сводной номенклатуры дел


Соблюдаются ли процедуры по: · ведению · хранению



Проверить, заполняются ли журналы, необходимые в работе подразделения, обязательные по СМК. Есть ли надпись на журналах: как называется, кто ведет, когда заведен, сколько хранится. (по СТО 013)


Существуют ли описи на дела, переданные в архив?



Описи на дела, переданные в архив университета, акты об уничтожении дел. (Копии)


Имеются ли в подразделении приказы



Внутренние приказы. (копии)

5.3 Политика




Наличие документа «Политика», лист ознакомления и все подписи

5.4 Планирование

Разработаны ли цели в области качества подразделения?-если нет то рекомендовать



Цели в области качества Протоколы заседаний подразделения, Любые планы.


Учитываются ли цели в области качества при разработке плана работы подразделения?-рекомендация




5.5.

5.5.3. Как доводится информация по деятельности вуза? (совещания, планерки, телефон, интернет и др.)



Протоколы, распоряжения.

6

6.2. Кто составляет план повышения квалификации (или подает информацию в ОК, например), в каком виде? У всех ли сотрудников есть повышение не ранее 5-ти лет? Как взаимодействуют с ОК после прохождения курсов (кто и когда и куда сдают сертификаты, удостоверения и др.). Рассказывают ли (как обучение) приехавшие с курсов то, (делятся ли раздаточным материалом) что услышали, что узнали? ведутся ли какие-либо записи об этом?



кафедра: Если есть копии удостоверений, протоколы, журналы и др. (не обязательно); в ОК: Т2, личные дела, посмотреть, ведутся ли записи, есть ли все подписи сотрудников ОК и работника журналы (движения труд. книжек, ознакомления с нормативной документацией и др.) СТО МРЦПК( еще не вышло там все прописано будет)


6.3 и 6.4 как и кому и через кого подается информация о поломка



проректору по административно хоз. Деятельности или по и управлению инфо. технологиями. служебные записки.

7

7.1 как планируется открытие новых направлений подготовки? как вносятся изменения в учебные планы? когда это можно сделать? может ли сам вуз планировать специальности на новый уч.год и набор? как это происходит? как происходит взаимодействие между подразделениями в рамках планирования работы по набору, контролю обучения. каф.: как происходит профориентационная работа,



планы набора (если есть), планы работы отдела рамочные договоры на практику ГОСы, ФГОСы, что-то по аспирантуре такое же, если есть  кафедра: если есть любые документы по профориентационной работе, работе в приемной комиссии


7.2.3. Как кафедры (подразделение) взаимодействуют с родителями студентов? в каком виде принимаются жалобы? регистрируются ли они? что предпринимается? Кому передается такая информация? Бывают ли жалобы от предприятий (организаций)? жалобы от внутренних потребителей?



Письма, принятые решения с указанием сроков и ответственных

7

7.4.1.Как и кому подаются заявки на новую мебель, ПК и др. Когда и в каком виде подаются заявки на новое оборудование, парты, столы, доски и др.



Проректор по…в какие сроки если это запланировано кафедры: если есть заявки на оборудование, мебель и др. лаборатории: (если занимаются наукой) - регистрация производственных условий (журналы и др.),

 

7.4. Делаете ли вы самостоятельно закупки? как осуществляется оценка и выбор поставщиков, есть ли регламентирующие документы по закупкам? как регламентированы закупки у «единого поставщика»? есть ли недобросовестные поставщики? как взаимодействуете с юристами по недобросовестным поставщикам? как и какой есть входной контроль?



проректор: записи о выборе поставщиков, реестр поставщиков,  Заявки Акты принятых товаров, услуг    записи (журналы, реестры и др.) по входящему. контролю

7.5.

Как планируется деятельность и отчетность подразделения?



Годовой план работы Годовой отчет о работе Если есть планирование на более короткий период, тоже смотреть. На кафедрах - индивидуальный план преподавателя, планы по учебной, воспитательной, внеучебной деятельности. Выполнение деятельности может быть в отчетах или в протоколах, журналах, планах и др.


7.5 наука:



договоры, ТЗ, планы, графики выполнения, отчеты, всевозможные журналы, бланки регистрации данных (если такое есть), документы по конкурсу, патенты, заявки на патенты, статьи по теме НИР


7.6. научные лаборатории, учебно-научные: когда и Кому подается информация о необходимости поверки? кто отвечает за весь график?



Заявки График научные лаборатории, учебно-научные: паспорт лаборатории (если есть), положение о лаб., свидетельства о поверке/калибровки оборудования, названия самого оборудования с указанием инв. или зав. №,


есть ли оборудование, которое используется при определенных условиях (температура, вибрация, влажность)? как и где храниться неисправное оборудование/инструмент, как оно идентифицировано? используется ли поверенное оборудование в учебных целях? как потом проверяется это оборудование на исправность? (есть ли такая необходимость?) есть ли необходимость закреплять оборудование/ инструмент за конкретным работниками?



графики поверки/калибровки СИ,  идентификация сломанного/неиспользуемого в работе СИ.

8.2.1 Удовлетворенность потребителей

Осуществляется ли мониторинг удовлетворенности потребителей процесса деятельности подразделения? Поступает ли информация от сторонних организаций. регистрируются ли звонки от родителей? как происходит информирование родителей на их жалобы?



Результаты мониторинга: анкеты, отчеты по результатам анкетирования, письма от организаций-потребителей (благодарности, жалобы), анкеты и др. для преподавателей и студентов,

8.2.3 Мониторинг, анализ и измерение

Осуществляется ли мониторинг результативности процессов деятельности подразделения?



Результаты мониторинга -внешние проверки? -внутренние?

8.4 Анализ данных

Анализируются ли результаты мониторинга результативности процессов?



Результаты анализов Протоколы заседания подразделений (Ученых Советов факультетов, институтов)


Доводятся ли результаты анализа до сведения высшего руководства?




8.5.1 Постоянное улучшение

Имеются ли в структурном подразделении свидетельства повышения результативности СМК? Прохождение курсов повышения квалификации по СМК? (6.2.2)



План мероприятий по улучшению  Сертификат о прохождении курсов. Удостоверение

8.5.2 Корректирующие действия  8.5.3 Предупреждающие действия

что происходит, если кафедра/подразделение не вовремя что-то сделала, сдала?



Копии? листов регистрации несоответствий; наличие в эл. виде журнала регистрации КД и ПД, записи в протоколах заседания кафедры по устранению каких-либо замечаний по деятельности кафедры/подразделения, смотреть заполнены ли, даты, подписи


Регистрируются ли такие моменты? где? кем? делал ли кто-нибудь анализ таких замечаний? (сколько, когда устранили? уменьшилось-увеличилось за год/месяц?) наказывают ли ответственных за несделанную работу?





есть ли замечания к работе других (связанных с данным подразделением) подразделений? сообщали ли в эти подразделе6ния свои замечания? как быстро исправляли?



Журнал регистрации корректирующих и предупреждающих действий ( расположен диске ИрГТУ(Х), папка ОМК) для замечаний смежным подразделений

Общие

Какие проблемы существуют в деятельности? есть ли конкретные предложения по исправлению каких-либо проблемных ситуаций?





Приложение Б. Отечественный опыт управления качеством


Таблица Б.1 - Отечественные системы качества

Название системы

Дата и место создания

Основная суть системы

Критерии управления

Объект управления

Область применения

1. БИП

1955 г. Саратов

Строгое выполнение технологических операций

Единичный: Соответствие качества результата труда требованиям НТД. Обобщенный: процент сдачи продукции с первого предъявления.

Качество труда индивидуального исполнителя. Качество труда коллектива через качество труда от дельных исполнителей.

Производство

2. СБТ

1961г. Львов

Высокий уровень выполнения операций всеми работниками

Единичный: Соответствие качества результата труда установленным требованиям. Обобщенный: Коэффициент качества труда.

Качество индивидуального исполнителя. Качество труда коллектива через качество труда отдельных исполнителей.

Любая стадия жизненного цикла продукции.

3. КАНАРСПИ

1958 г. Горький

Высокий уровень конструкции и технологической подготовки производства.

Соответствие качества первых промышленных изделий установленным требованиям.

Качество изделия и качество труда коллектива.

Проектирование + технологическая подготовка производства, производство.

4. НОРМ

1964г. Ярославль

Повышение технического уровня качества изделий.

Соответствие достигнутого уровня моторесурса запланированному значению при ступенчатом планировании.

Качество изделия и качество труда коллектива.

Весь жизненный цикл продукции.

5. КСУКП

1975 г. Львов

Управление качеством на базе стандартизации.

Соответствие качества продукции высшим достижениям науки и техники.

Качество изделия и качество труда коллектива.

Весь жизненный цикл продукции.

6. КСУКП и ЭИР

1980г. Днепропетровск

Управление качеством продукции и эффективностью производства.

Эффективность производства, достигаемая за счет повышения качества.

Качество продукции, экономические показатели предприятия.

Весь жизненный цикл продукции.

7. КСПЭП

1980г. Краснодар

Управление качеством продукции и эффективностью производства.

Эффективность производства, достигаемая за счет повышения качества.

Качество продукции, экономические показатели предприятия.

Весь жизненный цикл продукции.


Похожие работы на - Организация управления качеством продукции (услуг)

 

Не нашли материал для своей работы?
Поможем написать уникальную работу
Без плагиата!
Без нейросетей!