Организация управления бизнесом
Введение
маркетинговый инвестиционный бизнес управление
Важную роль в развитии экономики на современном этапе играет
повышение научного уровня оперативного управления и дальнейшее
совершенствование его систем. Установившееся в практике управления производством
понятие «оперативное управление» имеет отношение к завершающей стадии этого
процесса. Оперативное управление производством характеризуется принятием
управленческим персоналом решений в реально складывающейся или сложившейся
производственной ситуации. В настоящее время процедуры оперативного управления
все больше переплетаются с технологией и регулированием (диспетчеризацией)
производства. Повседневно выполняемые управленческим персоналом функции по
оперативному учету, контролю и анализу хода производства являются основой для
выработки вариантов регулирующих воздействий на ход производства.
Таким образом, оперативное управление производством
осуществляется на основе непрерывного (повседневного) слежения за ходом
производства, оказывая целенаправленное воздействие на коллективы цехов,
участков (бригад), рабочих для обеспечения безусловного выполнения утвержденных
производственных программ.
Целью изучения дисциплины является овладение теоретическими и
практическими аспектами формирования систем организации и механизмов управления
современными производственными объектами.
В рамках этой цели решаются следующие задачи:
получить теоретические и практические навыки, необходимые для
разработки системы управления на предприятии на основе взаимосвязи и
взаимодействия основных компонентов менеджмента;
сформировать единую систему взаимосвязи маркетинга,
бизнес-плана, административной и финансовой структуры, бухгалтерского и
управленческого учета, финансового управления, бюджетирования с
производственной деятельностью;
проанализировать организационную структуру управления;
освоить формирование основных элементов системы управления
финансами, выделение ЦФУ, ЦФО и других финансово-производственных структур
предприятия;
изучить правила разработки бюджетов предприятия, их взаимосвязь
и взаимодействие в организации производственной деятельности.
Перечисленные выше задачи составляют структуру курсовой
работы, также в ней присутствует введение и заключение, в которых будут сделаны
выводы по теме работы и заключения по рассмотренным задачам. В завершении
имеется список использованной литературы, состоящий из десяти источников.
1. Резюме
маркетинговый инвестиционный бизнес управление
Предприятие «Уфимский хлеб» является одним из крупнейших
поставщиков хлебобулочных изделий населению Республики Башкортостан. Имеет
большой штат квалифицированных работников и большое количество основных и
оборотных средств.
Предприятие занимается выпуском хлебобулочных изделий и имеет
производственные площади, оснащенные хлебопекарными печами, растойными шкафами,
тестомясильными машинами, заварочными машинами, бункерами для хранения муки,
грузоподъемным оборудованием, закрытыми и открытыми складскими помещениями с
подъездными путями обычного и железнодорожного транспорта, которые обеспечивают
вывоз продукции.
Основной целью деятельности Общества является создание
высокоэффективного производства, работающего на получение прибыли. Предметом
деятельности предприятия является: производственно-хозяйственная деятельность,
направленная на удовлетворение общественных потребностей в продукции
хлебобулочных изделий; выполнения иных работ, не противоречивших
законодательству Российской Федерации.
Ниже приведены интегральные показатели эффективности (таблица
1).
Таблица 1 - Эффективность проекта
|
Показатель
|
Рубли
|
Доллар США
|
|
Ставка
дисконтирования, %
|
18,00
|
18,00
|
|
Период
окупаемости - PB, мес.
|
1
|
1
|
|
Дисконтированный
период окупаемости - DPB, мес.
|
1
|
1
|
|
Средняя норма
рентабельности - ARR, %
|
0,00
|
0,00
|
|
Чистый
приведенный доход - NPV
|
337 417 644
|
11 247 255
|
|
Индекс прибыльности
- PI
|
-1,00
|
-1,00
|
|
Внутренняя
норма рентабельности - IRR
|
10 000,00
|
10 000,00
|
|
Модифицированная
внутренняя норма рентабельности - MIRR, %
|
0,00
|
0,00
|
Период расчета интегральных показателей - 61 мес.
Анализируя данные таблицы 1 можно сделать следующие выводы:
1. Для покрытия начальных инвестиций за счет чистого
денежного потока потребуется 1 месяц, а длительность проекта составляет 61
месяц, следовательно, проект считается эффективным.
2. Чистый приведенный доход (NPV) равен 337 417 644 руб.
(11 247 255 дол.), что больше 0, следовательно, предприятие приносит прибыль.
. Внутренняя норма рентабельности (IRR, максимальная стоимость
привлекаемого капитала, при которой инвестиционный проект остается выгодным)
составляет 10000 руб. (10000 дол.), это положительный результат, отличный от
нуля, следовательно, у предприятия будет иметься средний доход на вложенный
капитал.
Эффективность инвестиций данного проекта приведена в таблице
2.
Таблица 2 - Эффективность инвестиций кредиторов проекта
|
Показатель
|
Рубли
|
|
Период
окупаемости - DPB, мес.
|
33
|
|
Индекс
прибыльности - PI
|
1,09
|
|
Чистый
приведенный доход - NPV
|
835886,15
|
|
Внутренняя
норма рентабельности - IRR, %
|
30,21%
|
Анализируя данные таблицу 2 можно сделать следующие выводы:
. Период окупаемости инвестиций - 33 месяца, а длительность
проекта составляет 61 месяц, следовательно, проект считается эффективным.
. Чистый приведенный доход (NPV) равен 835886,15 руб., что
больше 0, следовательно, предприятие приносит прибыль.
. Внутренняя норма рентабельности (IRR) больше ставки
дисконтирования (30,21% > 18%), следовательно, проект считается приемлемым.
В ходе реализации данного проекта могут
возникнуть ситуации, приводящие к изменениям в производственно-финансовой
деятельности компании. Среди наибольших рисков наиболее существенное влияние
могут оказать, такие риски, как:
изменение инвестиционных программ
хлебобулочных предприятий (объемов и способов выпекания хлеба, цен по закупке
сырья);
риск увеличения конкуренции в результате
активизации иных производителей;
падение спроса у покупателей на
предлагаемую продукцию предприятия.
. Формулирование миссии предприятия.
Формулирование целей в сфере развития бизнеса предприятия, постановка задач
Открытое акционерное общество «Уфимский хлеб» создано путём
учреждения в соответствии с Договором учредителей о совместной деятельности по
созданию акционерного общества от 25 декабря 2002 года и осуществляет свою
деятельность в соответствии с требованиями Гражданского кодекса Российской
Федерации, Федеральным законом от 26 декабря 1995 года №208 - ФЗ «Об
акционерных обществах».
Место нахождения организации (в дальнейшем Общество) -
почтовый адрес: 450027, Республика Башкортостан, г. Уфа, ул. Индустриальное
шоссе, 104. Производственный комплекс расположен в промышленной зоне. На территории
Общества находятся: 4 производственных корпуса, хозяйственный корпус,
административное здание.
Общество является юридическим лицом и имеет в собственности
обособленное имущество, учитываемое на его самостоятельном балансе, может от
своего имени совершать сделки, приобретать и осуществлять имущественные и
личные неимущественные права, нести обязанности, быть истцом и ответчиком в
суде. Общество может иметь на территории Российской Федерации и за ее пределами
дочерние и зависимые хозяйственные общества.
Основными видами деятельности Общества являются:
- производство хлеба и хлебобулочных
изделий;
оптовая и розничная торговля;
услуги общественного питания;
производство и реализации товаров
народного потребления и продукции производственно-технического назначения;
строительство, ремонт, жилья,
народно-хозяйственных объектов, производство монтажных и пусконаладочных работ;
организация транспортировки и
внешнеторговых грузов, а также внутренние перевозки грузов;
- научно-исследовательская деятельность;
- приобретение основных средств, нематериальных активов.
Общество вправе осуществлять любые виды
деятельности, предусмотренные настоящим Уставом и не запрещенные
законодательством Российской Федерации и Республики Башкортостан.
Уставный капитал Общества определяет
минимальный размер имущества, гарантирующий интересы его кредиторов и
составляет 61 473 021 (шестьдесят один миллион четыреста семьдесят три тысячи
двадцать один) рубль, состоящим из 61 473 021 штук обыкновенных именных
бездокументарных акций номинальной стоимостью 1 рубль каждая.
Прибыль Общества подлежит налогообложению
в порядке, предусмотренном действующим законодательством Российской Федерации и
Республики Башкортостан. Прибыль, остающаяся у Общества после уплаты налогов и
иных платежей в бюджет, поступает в полное его распоряжение и используется
Обществом самостоятельно.
Акционерами Общества являются лица в
соответствии с реестром акционеров. Права акционеров определяются
законодательством об акционерных обществах, о приватизации, о рынке ценных
бумаг и Уставом общества.
Управление предприятием осуществляется в соответствии с
законодательством и Уставом. Высшим органом управления ОАО «Уфимский хлеб»
является его руководитель (генеральный директор). Директор представляет
интересы ОАО, заключает договора, трудовые соглашения, открывает в банках
расчетные счета, распоряжается средствами организации, утверждает штаты и
должностные инструкции, издает приказы и дает обязательные для всех работников
указания.
Для обеспечения обязательств Общества, его производственного
и социального развития из чистой прибыли создаются следующие целевые фонды:
резервный фонд;
фонд развития производства;
фонд накопления;
фонд потребления.
Контроль за финансово-хозяйственной
деятельностью Общества осуществляют ревизионная комиссия и аудитор Общества.
Ревизионная комиссия Общества избирается Общим собранием акционеров и
осуществляет свою деятельность в соответствии с действующим законодательством
Российской Федерации и Республики Башкортостан, Уставом общества и Положениями о
порядке проведения общего собрания акционеров и о ревизионной комиссии
Общества, утверждаемыми общим собранием акционеров. Количественный состав
ревизионной комиссии 3 человека.
Общество может быть добровольно реорганизовано в порядке,
предусмотренном федеральным законом «Об акционерных обществах». Другие
основания и порядок реорганизации Общества определяются Гражданским кодексом
РФ. Общество может быть ликвидировано добровольно в порядке, установленном
Гражданским кодексом РФ, с учетом требований Федерального закона «Об
акционерных обществах», иных правовых актов РФ и РБ и Устава общества.
ОАО «Уфимский хлеб» имеет свой стартовый баланс
представленный ниже.
Таблица 3 - Стартовый баланс ОАО «Уфимский хлеб»
|
Строка
|
Сумма (руб.)
|
|
Денежные
средства
|
6 749 997,53
|
|
Счета к
получению
|
54 941 000,00
|
|
Сырье,
материалы и комплектующие
|
14 1452 000,00
|
|
Незавершенное
производство
|
0,00
|
|
Запасы готовой
продукции
|
1 921 000,00
|
|
Банковские
вклады и ценные бумаги
|
0,00
|
|
Краткосрочные
предоплаченные расходы
|
964 000,00
|
|
Суммарные
текущие активы
|
79 027 997,53
|
|
Основные
средства
|
103 259 343,99
|
|
Накопленная
амортизация
|
29 718 341,52
|
|
Остаточная
стоимость основных средств:
|
73 541 002,47
|
|
Земля
|
0,00
|
|
Здания и
сооружения
|
14 230 610,00
|
|
Оборудование
|
59 200 632,00
|
|
Предоплаченные
расходы
|
0,00
|
|
Другие активы
|
109 760,13
|
|
Инвестиции в
основные фонды
|
0,00
|
|
Инвестиции в
ценные бумаги
|
0,00
|
|
Имущество в
лизинге
|
0,00
|
|
СУММАРНЫЙ
АКТИВ
|
152 569
000,00
|
|
Отсроченные
налоговые платежи
|
9 565 000,00
|
|
Краткосрочные
займы
|
0,00
|
|
Счета к оплате
|
39 450 000,00
|
|
Полученные
авансы
|
297 000,00
|
|
Суммарные
краткосрочные обязательства
|
49 312 000,00
|
|
Долгосрочные
займы
|
37 157 000,00
|
|
Обыкновенные
акции
|
0,00
|
|
Привилегированные
акции
|
0,00
|
|
Капитал
внесенный сверх номинала
|
61 473 000,00
|
|
Резервные фонды
|
1 157 000,00
|
|
Добавочный
капитал
|
0,00
|
|
Нераспределенная
прибыль
|
3 470 000,00
|
|
Суммарный
собственный капитал
|
66 100 000,00
|
|
СУММАРНЫЙ
ПАССИВ
|
152 569
000,00
|
3. План маркетинга. Анализ продукции, услуг.
Анализ рынка сбыта
Переход на новые экономические отношения, значительное
увеличение стоимости сырья предъявляют дополнительные требования к выбору
направлений изготовления хлебобулочных изделий, к уровню и срокам производства
продукции и освоения новых видов изделий. Продукция ОАО «Уфимский хлеб»
разнообразна и имеет ряд особенностей, определяющих стратегию проникновения на
рынок. Система маркетинговых коммуникаций предполагает использование следующих
элементов: реклама, стимулирование сбыта, прямой маркетинг.
ОАО «Уфимский хлеб» использует кабинетные и полевые методы
сбора информации. К кабинетным относится традиционный метод анализа документов.
К полевым методам можно отнести эксперимент и опрос.
Основная часть продукции ОАО поставляется по долгосрочным
договорам с постоянными потребителями, от которых поступает информация о
качестве и сроках хранения. Это такие продовольственные магазины как: «Магнит»,
«Матрица», «Сабантуй», «Ярмарка», «Сластена», «Ашан», «О’кей», «Лукошко».
Реализация продукции осуществляется по следующим каналам:
- организация переговоров с потребителями и сбор
заказов на годовую потребность, заключение с ними договоров на поставку
хлебобулочных изделий;
- использование системы проводимых оптовых
ярмарок;
- использование системы сервисного
обслуживания покупателей.
ОАО проводит рекламную компанию своих изделий путем участия в
выставках, рассылке рекламных проспектов и спецификации продукции потенциальным
заказчикам.
В 2009 году предприятие принимало участие в следующих
выставках:
. Выставка «Агрокомплекс - 2009»:
диплом 2 степени и серебряная медаль;
диплом за высокие показатели в производстве продукции;
диплом за активное участие.
Выставка «УфаПромЭкспо»:
диплом за вклад в развитие экономики города и активное
участие.
Второй международный смотр качества хлеба и хлебобулочных
изделий г. Москва:
диплом 1 степени и золотая медаль «За высокое качество
продукции» за хлеб пшеничный из муки 1 сорта и Батончик с отрубями.
В 2010 году:
диплом за хлеб пшеничный из муки высшего сорта;
диплом за хлеб «Балтийский»;
Диплом и золотая медали «Золотая осень» г. Москва изделия
бараночные (баранки сдобные, с маком, сушки горчичные, ванильные и т.д.), хлеб
«Дарницкий», батончик с отрубями, булка Городская.
Диплом «100 лучших товаров России»:
хлеб «Балтийский» - лауреат;
- хлеб пшеничный из муки 1 сорта - финалист.
Организацией и управлением качеством на ОАО «Уфимский хлеб»
занимается отдел контроля качества, который подчиняется непосредственно
генеральному директору.
Аккредитованной испытательной лабораторией ОАО «Уфимский
хлеб» осуществляется постоянный входной контроль основного сырья (мука, дрожжи)
и дополнительного сырья, вспомогательных материалов, качества полуфабрикатов и
готовой продукции. Вся выпускаемая продукция на предприятии сертифицирована.
Специалистами предприятия за 2009 год проводилась работа по закреплению
стабильного качества готовой продукции, продлению срока реализации, расширению
ассортимента, разработке и внедрению новых видов хлебобулочных изделий.
За 2009 год освоены следующие наименования хлебобулочной
продукции:
батон «Черниковский» 0,3 кг., батон с маком 0,3 кг.;
хлеб «» Столовый уфимский» 0,55 кг., хлеб «Полезный» 0,35 кг.
За 2009 год освоены следующие наименования хлебобулочной
продукции:
хлеб «Балтийский», хлеб пшеничный высшего сорта, хлеб ржаной
Диабетический, хлеб из цельнозерной ржаной муки;
паляница из муки пшеничной в/с;
баранки сдобные, простые и с маком.
Таблица 4 - Выпуск продукции с оздоровительными добавками за
2009-2010 года
|
Наименование
|
Указание
добавки
|
Объем
выработки, тонн
|
|
|
2009 год
|
2010 год
|
|
Хлеб «Колосок»
с витаминами и железом
|
Витамины РР,
В1, В2, В6, аскорбиновая кислота, фолиевая кислота, железо
|
91,6
|
91,6
|
|
Хлеб с отрубями
«Богатырский»
|
Пшеничные
отруби, обладающие лечебными и профилактическими свойствами
|
85,91
|
78,0
|
|
Батончик с
отрубями
|
Пшеничные
отруби, обладающие лечебными и профилактическими свойствами
|
377,51
|
433,0
|
|
Хлеб для тостов
«Дарвиш» с отрубями
|
Пшеничные
отруби, обладающие лечебными и профилактическими свойствами
|
68,88
|
68,0
|
4. Разработка стратегии, формирование способов и
вариантов достижения поставленных целей
Цель организации - усиление позиций на рынке и рост
прибыльности продаж.
Стратегия организации - это обобщенная модель действий и
навыков внедрения производственно-хозяйственной и коммерческой деятельности
организации на основе разработки и реализации соответствующих решений,
направленных на достижение его главной цели.
В соответствии с поставленной целью на предприятии могут
применяться следующие виды стратегий:
1) Стратегия ценообразования.
Состоит в выборе предприятием конкретной тактики изменения
цены товара, обеспечивающей достижение целей предприятия. У предприятия имеется
рентабельная продукция, пользующая большим спросом у покупателей и не имеющая
аналогов у конкурентов. Тогда предприятию следует, помимо увеличения доли
рентабельной продукции в общем выпуски, верно установить цены на данную
продукцию, а именно поднять их. Но такое повышение не должно отразиться на
качестве продукции.
) Стратегия снижения производственных издержек.
Так как затраты фирмы связаны с изготовлением и реализацией
продукции, то данную стратегию стоит применять. Применение этой стратегии
позволит предприятию снизить транспортные издержки, путем внедрения оптимальных
логистических связей, с помощью квалифицированного персонала в этой области.
) Стратегия усиления позиций на рынке.
Состоит в больших затратах маркетинговых усилий, а именно
затрат на рекламу продукции предприятия, посредством телекоммуникаций и участий
в ярмарках и выставочных конкурсах, а также в осуществлении горизонтальной
интеграции, а именно во взятии под контроль или поглощении фирмы конкурента,
действующей на той же ступени производства.
. Разработка укрупненных технико-экономических
показателей предприятия
Анализ основных технико-экономических показателей является
неотъемлемой и главной частью анализа производственной деятельности
предприятия, так как именно он способен полностью отразить положительную и
отрицательную динамику показателей и на его основе можно сформулировать выводы
и предложить пути улучшения использования показателей.
Таблица 5 - Анализ фондоотдачи, фондорентабельности,
фондоёмкости и фондовооружённости за 2009-2010 годы
|
Показатели
|
2009 г.
|
2010 г.
|
Изменение (+/-)
|
Темп роста, %
|
|
Среднегодовая
стоимость основных средств, тыс. руб.
|
18174
|
38643
|
+20469
|
213
|
|
Прибыль от
реализ. прод., тыс. руб.
|
295033
|
316386
|
+21353
|
107
|
|
Полная
себестоимость реализованной продукции, тыс. руб.
|
226662
|
238499
|
+11837
|
105
|
|
Среднесписоч.
числ. раб., чел.
|
442
|
520
|
+78
|
118
|
|
Количество
произведенной продукции, тонн
|
10636,1
|
10602,3
|
-33,8
|
99,6
|
|
Фондоотдача,
руб./руб.
|
0,6
|
0,3
|
-0,3
|
50
|
|
Фондоёмкость,
руб./руб.
|
0,1
|
0,2
|
+0,1
|
200
|
|
Фондовооружённость,
т. руб./чел.
|
41
|
74
|
+33
|
180
|
|
Рентабельность,
%
|
16,2
|
8,2
|
-8
|
51
|
ОФСРЕД.ГОД. 2009 = (ОФНАЧ.Г. + ОФКОН.Г)
/ 2 = (18701+17647) / 2 = 18174 т.р.
ФО 2009 = Q / ОФСРЕД.ГОД.
= 10636,1 / 18174 = 0,6 руб./руб.
ФД 2009 = ОФСРЕД.ГОД. / Себест. реализ.
прод. = 18174 / 226662 = 0,1 руб./руб.
ФВ 2009 = ОФСРЕД.ГОД. / ЧРАБ.
= 18174 / 442 = 41 т. руб./чел.
Р2009 = П / ОФСРЕД.ГОД. = 295033 /
18174 = 16,2%.
Рисунок 2 - Динамика фондоотдачи и фондоёмкости за 2009-2010 годы
Рисунок 3 - Динамика фондовооруженности и рентабельности за
2009-2010 годы
Таблица 6 - Анализ фондоотдачи, фондорентабельности, фондоёмкости
и фондовооружённости за 2010-2011 годы
|
Показатели
|
2010 г.
|
2011 г.
|
Изменение (+/-)
|
Темп роста, %
|
|
Среднегодовая
стоимость основных средств, тыс. руб.
|
38643
|
67144
|
+28501
|
174
|
|
Прибыль от
реализ. прод., тыс. руб.
|
316386
|
373367
|
+56981
|
118
|
|
Полная
себестоимость реализ. продукции, тыс. руб.
|
238499
|
267453
|
+28954
|
112
|
|
Среднесписоч.
числ. раб., чел.
|
520
|
540
|
+20
|
104
|
|
Количество
произведенной продукции, тонн
|
10602,3
|
10581,0
|
-21,3
|
99,8
|
|
Фондоотдача,
руб./руб.
|
0,3
|
0,2
|
-0,1
|
67
|
|
Фондоёмкость,
руб./руб.
|
0,2
|
0,3
|
+0,1
|
1,5
|
|
Фондовооружённость,
т. руб./чел.
|
74
|
124
|
+50
|
168
|
|
Рентабельность,
%
|
8,2
|
5,6
|
-2,6
|
68
|
Рисунок 4 - Динамика фондоотдачи и фондоёмкости за 2010-2011 годы
Рисунок 5 - Динамика фондовооруженности и рентабельности за
2010-2011 годы
Показатель фондоотдачи - количество продукции,
производимой на один руб. производственных основных фондов. На протяжении трех
последних годов он уменьшался. Это означает, что у предприятия велика доля
пассивной части оборудования, то есть наличие устаревших и неэффективных
средств труда. Необходимо повысить долю активной части фондов, устранять
внутрисменные простои и организовать проведение планово-предупредительного
ремонта.
Фондоемкость - показатель, обратный
фондоотдаче; характеризует стоимость производственных основных фондов,
приходящуюся на 1 руб. продукции. Данный показатель с начало 2009 года к концу
2011 увеличился на 0,2 руб. Снижение фондоёмкости продукции достигается
совершенствованием структуры производственных основных фондов (повышение
активной части фондов), мероприятиями по улучшению использования
производственных мощностей, увеличением объема и улучшением структуры
выпускаемой продукции (увеличение доли рентабельной продукции в общей структуре
продукции).
Фондовооруженность - стоимость основных
средств приходящихся на одного рабочего. К 2011 году составил 124 т. руб./чел.,
что на 83 больше, чем в 2009 году. Рост данного показателя обусловлен
увеличением количества работников, а значит и растет стоимость основных
средств. Для повышения эффективности производства, важно, чтобы был обеспечен
опережающий рост производства продукции по сравнению с ростом основных
производственных фондов.
В результате все проанализированные показатели оказывают свою
влияние на рентабельность. Рентабельность представляет собой такое
использование средств, при котором организация не только покрывает свои затраты
доходами, но и получает прибыль. Это влияние отрицательно, так как данный
показатель снижается. Это значит, что прибыль, получаемая предприятием с
каждого рубля, снижается. На это, в первую очередь, повлиял рост средней
стоимости основных средств в результате увеличения числа работников, а также
увеличение доли пассивной части фондов.
6. Разработка структуры управления предприятием
и бизнес-процессов. Функциональные обязанности основных подразделений.
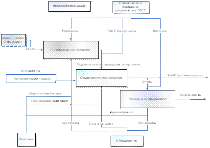
Построение диаграммы в стандарте IDEF0 (IDEF3)
Структура предприятия и его подразделений разрабатывается
руководителями подразделений предприятия и утверждается директором. На основе
этого формируются функции управления производством, представленные на рисунке
6.
На основе схемы «Функции управления производством» были
сформированы диаграммы в стандарте IDEF0 и IDEF3.
Методология функционального моделирования IDEF0 - это технология
описания системы в целом как множества взаимозависимых действий или функций.
IDEF3 предоставляет собой инструмент для
моделирования сценариев действий сотрудников организации, отделов, цехов и
т.п., например порядок обработки заказа или события, на которые необходимо
реагировать за конечное время, выполнение действий по производству товара и
т.д.
Описание бизнес процесса начинается с построения
функционального блока. На рисунке 6 представлен пример производства хлеба. Как
видно из схемы входным параметром для этого бизнес процесса служат: мука, соль,
сахар, дрожжи, а также маркетинговая информация. Управляющим воздействием
являются нормативная и санитарная документация. Механизмом регулирования
процесса производства хлеба является персонал, оргтехника. Выходные параметры
представлены в виде готовой продукции (хлебобулочных изделий) и
сопроводительной документацией.
Рисунок 6 - Процесс производства хлеба
Процесс производства хлеба подразделяется на несколько
стадий:
- планирование производства;
- осуществление производства;
- управление производством.
Исходя из этих стадий на втором этапе подразделяем диаграмму
верхнего уровня на 3 блока, названные в соответствии со стадиями производства
(рис. 7).
Рисунок 7- Планирование, осуществление и управление производства
Для планирования производства необходима маркетинговая
информация. Она и будет служить входным параметром для этого блока. Управляющим
воздействием являются нормативные акты в соответствии с ГОСТом и технической
документацией, которые регламентируют процесс планирования. Механизм
воздействия - персонал, в данном случае работники планово - экономического
отдела. Выходными параметрами будут являться бюджеты.
Входными параметрами для процесса осуществления производства
будут служить ингредиенты, ГОСТы и нормативы. Чтобы осуществить данный процесс
необходимо оборудование и персонал - это и будет являться механизмом
воздействия. После осуществления этой операции будет произведена готовая
продукция (хлебобулочные изделия) и отчётность по выполнению этого процесса,
которая и является входным параметром к блоку процесса управления.
Для осуществления управления необходимы нормативы,
специалисты планово - экономического отдела, данные по оборудованию.
Результатом этой операции являются сопроводительные документы к готовой
продукции (хлебобулочным изделиям).
Этап планирования производства состоит из стадий, которые
включают в себя:
- разработка финансового плана;
- разработка производственного плана;
- планирование ресурсов;
- подготовка статистической отчетности и разработка
экономических нормативов и стандартов (рис. 9).
Рисунок 8 - Планирование производства
Этап осуществления производства состоит из следующих стадий:
- производство опары;
- замес теста;
- формовка;
- растойка;
- выпекание в печи;
- готовая продукция;
- исправление брака;
- упаковка готовой продукции (рис. 10).
Рисунок 9 - Осуществление производства
. Разработка основных технико-экономических и
финансовых критериев и показателей для организации производственной
деятельности и управленческого учета. Согласование параметров управленческого
учета с бухгалтерским учетом. Основные разделы учетной политики предприятия
Финансовая устойчивость организации характеризует ее
финансовое положение с позиции достаточности и эффективности использования
собственного капитала. Показатели финансовой устойчивости вместе с показателями
ликвидности характеризуют надежность предприятия. Если потеряна финансовая
устойчивость, то вероятность банкротства высока, предприятие финансово
несостоятельно.
Коэффициент текущей ликвидности отражает прогнозируемые
платежные возможности организации при условии погашения краткосрочной
дебиторской задолженности и реализации имеющихся запасов (с учетом компенсации
осуществленных затрат). Предприятие покрывает свои краткосрочные обязательства
ликвидными активами. Данный показатель с конца 2013 года увеличился к началу
2018 года, это может привести к тому, что у предприятия может существенно
возрасти сумма дебиторской задолженности.
Коэффициент срочной ликвидности показывает, какая часть
текущей задолженности организации может быть погашена в ближайшей перспективе
при условии полного погашения дебиторской задолженности. Данный коэффициент, за
рассматриваемый период, повысился. Он свидетельствует о том, что если
покупатели и заказчики полностью погасят свою задолженность перед предприятием
за отгруженную им продукцию, то предприятие сможет рассчитаться по всей своей
задолженности. Но у предприятия произошло существенное увеличение дебиторской
задолженности, это свидетельствует о том, что оно зависит от финансового состояния
своих покупателей.
Коэф.общей оборачиваемости капитала предоставляет эффективные
данные, т.к. за рассматриваемый период он увеличился и представляет собой
динамический возрастающей показатель, которые положительно влияет на
деятельность предприятия. Характеризует постоянно увеличивающиеся количество
оборотов оборотных и внеоборотных активов за один отчётный период.
Коэф.оборачиваемости дебиторской задолженности показывает что
с 2015 года и в дальнейшем количество оборотов дебиторской задолженности
уменьшилось, что является отрицательным показателем для производства. Это
значит, что срок оборачиваемости увеличился, предприятие отгружает свою
продукцию покупателям, но не получает за нее денежные средства в течение 12
месяцев после отгрузки. Следовательно, предприятие не имеет денег для вложения
их в производство или отчисления их в резервный фонд.
Таким образом, анализ коэффициентов и оценка динамики их
изменений позволяет сделать следующие выводы: к началу 2014 года предприятие
стало зависеть от внешних инвесторов, теперь оно не способно поддерживать
уровень собственного оборотного капитала и пополнять оборотные средства за счет
собственных источников. Это повышает финансовый риск предприятия в результате
зависимости от внешних инвесторов.
Так же предприятие не получает денежных средств за
отгруженную продукцию от своих покупателей и заказчиков, а следовательно, не
имеет денег для вложения их в производство или отчисления их в резервный фонд.
Хорошая динамика наблюдается при анализе коэффициента общей
оборачиваемости капитала. Это свидетельствует о том, что предприятие верно
распоряжается своим капиталом, авансируя его в производство.
Таблица 7 - Показатели финансовой устойчивости и прибыльности
ОАО «Уфимский хлеб»
|
Строка
|
2013 год
|
2014 год
|
2015 год
|
2016 год
|
2017 год
|
1.01.2018 год
|
|
Коэффициент
текущей ликвидности (CR), %
|
600,05
|
1 180,29
|
1 848,13
|
3 564,06
|
1 317,13
|
4 651,29
|
|
Коэффициент
срочной ликвидности (QR), %
|
526,54
|
1 087,65
|
1 734,32
|
3 402,51
|
1 270,37
|
4 502,23
|
|
Чистый
оборотный капитал (NWC), руб.
|
100 361 955,24
|
172 715 810,97
|
227 316 249,61
|
317 601 100,42
|
386 089 906,96
|
441 289 104,63
|
|
Чистый
оборотный капитал (NWC), $ US
|
3 345 398,51
|
5 757 193,70
|
7 577 208,32
|
10 586 703,35
|
12 869 663,57
|
14 709 636,82
|
|
Коэфф.
оборачиваем. запасов (ST)
|
11,81
|
9,25
|
8,77
|
9,08
|
9,23
|
14,08
|
|
Коэфф.
оборачиваем. дебиторской задолж. (CP)
|
10,23
|
10,24
|
8,65
|
5,07
|
1,75
|
0,00
|
|
Коэфф.
оборачиваем. кредиторской задолж. (CPR)
|
20,86
|
20,64
|
17,47
|
10,23
|
3,54
|
0,00
|
|
Коэфф.
оборачиваем. рабочего капитала (NCT)
|
3,53
|
1,59
|
1,15
|
0,85
|
0,71
|
0,98
|
|
Коэфф.
оборачиваем. основных средств (FAT)
|
5,58
|
4,85
|
5,02
|
6,08
|
7,44
|
13,19
|
|
Коэфф.
оборачиваем. активов (TAT)
|
1,93
|
1,12
|
0,89
|
0,73
|
0,60
|
0,90
|
|
Суммарные
обязательства к активам (TD/TA), %
|
27,66
|
17,85
|
13,69
|
9,74
|
7,47
|
2,00
|
|
Долгоср.
обязат. к активам (LTD/TA), %
|
16,75
|
11,33
|
9,24
|
7,27
|
0,49
|
0,00
|
|
Долгоср.
обязат. к внеоборотн. акт. (LTD/FA), %
|
48,47
|
49,09
|
51,98
|
60,71
|
6,09
|
0,00
|
|
Суммарные
обязательства к собств. кап. (TD/EQ), %
|
38,23
|
21,73
|
15,86
|
10,79
|
8,07
|
2,04
|
|
Коэффициент
покрытия процентов (TIE), раз
|
26,87
|
21,40
|
21,58
|
24,06
|
24,60
|
|
|
Коэфф.
рентабельности валовой прибыли (GPM), %
|
50,89
|
50,11
|
50,22
|
50,22
|
50,21
|
53,07
|
|
Коэфф.
рентабельности операц. прибыли (OPM), %
|
41,97
|
38,91
|
38,59
|
39,16
|
39,40
|
47,29
|
|
Коэфф.
рентабельности чистой прибыли (NPM), %
|
33,58
|
31,13
|
30,87
|
31,33
|
31,52
|
37,83
|
|
Рентабельность
оборотных активов (RCA), %
|
98,89
|
45,33
|
33,51
|
25,90
|
20,73
|
36,37
|
|
Рентабельность
внеоборотных активов (RFA), %
|
187,22
|
151,00
|
155,02
|
190,44
|
234,54
|
499,08
|
|
Рентабельность
инвестиций (ROI), %
|
64,71
|
34,86
|
27,56
|
22,80
|
19,05
|
33,90
|
|
Рентабельность
собственного капитала (ROE), %
|
89,45
|
42,44
|
31,93
|
25,26
|
20,59
|
34,59
|
Бухгалтерский учёт на предприятии ведется
автоматизированным способом с применением программы «Эко-Софт». Организация
ежемесячно формирует и оформляет в печатном виде регистры бухгалтерского учёта.
Распечатки регистров бухгалтерского учёта подписывает лицо, их составившее.
Ведение бухгалтерского учёта и подготовка бухгалтерской
отчётности осуществляются исходя из:
допущения имущественной обособленности - активы и
обязательства предприятия учитываются отдельно от активов и обязательств
собственников предприятия, а также активов и обязательств других предприятий;
допущения непрерывности деятельности;
допущения временной определённости фактов хозяйственной
деятельности.
Бухгалтерский учёт в соответствии с настоящей учётной
политикой должен обеспечивать:
полноту отражения в бухгалтерском учёте всех фактов
хозяйственной деятельности;
своевременное отражение всех фактов хозяйственной
деятельности в бухгалтерском учёте и бухгалтерской отчётности;
большую готовность к отражению в бухгалтерском учёте расходов
и обязательств, чем доходов и активов;
отражение в бухгалтерском учёте фактов хозяйственной
деятельности, исходя из их экономического содержания;
обеспечения тождества данных аналитического учёта оборотами
остаткам синтетического учета и показателям бухгалтерской отчётности;
рациональное ведение бухгалтерского учёта исходя из условий
хозяйственной деятельности.
При оформлении хозяйственных операций применяются унифицированные
формы первичных документов, утверждённые соответствующими постановлениями
Госкомстата. При оформлении хозяйственных операций, по которым не предусмотрены
типовые формы первичных учётных документов, а также при подготовке внутренней
бухгалтерской отчётности применяются формы первичных документов и формы
внутренней отчётности.
В составе основных средств и доходных вложений учитываются
материальные ценности, используемые в производстве продукции или для
управленческих целей в течении срока, превышающего 12 месяцев. В составе
доходных вложений учитываются материальные ценности, предназначенные для сдачи
в аренду и используемые в течении срока, превышающего 12 месяцев.
Основные средства и доходные вложения в материальные ценности
принимаются к бухгалтерскому учёту в сумме фактических затрат на их
приобретение. Допускается изменение первоначальной стоимости в случаях
достройки, дооборудования, реконструкции, модернизации, частичной ликвидации и
переоценки объектов основных средств и доходных вложений.
Организация не производит переоценку объектов основных
средств и доходных вложений.
Срок полезного использования объектов основных средств и
доходных вложений определяется на основе Классификации основных средств,
включаемых в амортизационные группы. Утверждённые Постановлением Правительства
РФ от 01.01.2002 г. как наименьший (наибольший) срок полезного использования
для соответствующей группы основных средств.
Амортизация производится линейным способом ежемесячно исходя
из первоначальной стоимости и нормы амортизации, исчисленной исходя из срока
полезного использования. Амортизационные отчисления (за исключением амортизации
объектов стоимостью не более 20 тысяч рублей за единицу) начисляются ежемесячно
в размере 1/12 годовой суммы. Малоценные объекты основных средств и доходных
вложений стоимостью не более 20000 рублей за единицу (печатные издания -
независимо от стоимости) списываются в полной сумме. Малоценные объекты
основных средств учитываются по отдельным инвентарным объектам в разрезе мест
их нахождения (по материально ответственным лицам), учёт амортизации ведется на
02 счете «Амортизация основных средств».
В составе материально - производственных запасов учитываются
материальные ценности, используемые в качестве сырья, материалов, комплектующих
изделий при производстве продукции, а также средства труда, срок полезного
использования которых не превышает 12 месяцев на счете 10 «Материалы».
Фактическая себестоимость поступивших материалов отражается
на счете 15 «Заготовление и приобретение материалов». Текущий учёт материалов
ведется по учётным ценам на 10 счете, для учёта отклонения в стоимости
приобретенных материалов применяется счет 16 «Отклонение в стоимости
материальных ценностей». Отклонение фактической себестоимости материалов от их
учётной цены списывается пропорционально стоимости израсходованных материалов.
Инвентарь и инструменты оцениваются по фактической
себестоимости приобретения. Погашение стоимости инвентаря и инструментов,
бывших в эксплуатации, проводится в момент их списания.
Затраты на производство продукции, выполнение работ, оказание
услуг, расходов на продажу учитываются в том периоде, к которому они относятся,
исходя из принципа временной определенности фактов хозяйственной деятельности.
Для учёта затрат на производство организация применяет счета:
20 «Основное производство» (в разрезе видов затрат - расходы
на оплату труда, материалы, амортизация и др. - в целом по организации,
группировка затрат по видам продукции местам возникновения и т.п. не
осуществляется);
23 «Вспомогательное производство» (фактическая себестоимость
продукции вспомогательных производств списывается на соответствующие счета при
отпуске продукции основным и обслуживающим производствам, учёт ведется по видам
затрат);
25 «Общепроизводственные расходы» (учёт расходов на
содержание и ремонт производственного оборудования, распределяются между
количеством работы оборудования);
26 «Общехозяйственные расходы» (расходы, направленные на
удовлетворение нужд управления; списываются на затраты производства, ежемесячно
списываются на себестоимость реализованной продукции, как условно - постоянные
издержки);
28 «Брак в производстве»;
29 «Обслуживающие производства и хозяйства»;
44 «Расходы на продажу» (расходы на продажу ежемесячно
списываются на счёт 90.2 «Себестоимость продаж»; коммерческие расходы
ежемесячно распределяются и списываются полностью или частично (расходы на
упаковку) в дебет 90.2 «Себестоимость продаж». При частичном списании подлежат
распределению расходы на упаковку и транспортировку между отдельными видами
отгруженной продукции ежемесячно исходя из их веса, производственной
себестоимости и др.).
Готовая продукция приходуется на склад по нормативной
себестоимости. Отклонение фактической себестоимости готовой продукции от её
нормативной себестоимости ежемесячно списывается на реализованную продукцию.
Продукция считается реализованной по мере её отгрузки и предъявлению
покупателям счетов-фактур. Учет готовой продукции ведется на 43 счете «Готовая
продукция».
Выручка от реализации товаров (работ, услуг) признается по мере
предъявления покупателям расчётных документов за отгруженные товары
(выполненные работы и оказанные услуги). Иные доходы признаются по мере их
образования в следующем порядке:
проценты по финансовым и товарным кредитам - ежемесячно по
договору;
штрафы, пени, неустойки, причитающиеся в возмещение убытков -
том отчетном периоде, когда они признаны должником или вступило в силу
соответствующие решение суда;
суммы кредиторской и депонентской задолженности - в том
отчётном периоде, в котором истёк срок исковой давности.
Выручка от реализации продукции (работ, услуг) учитывается на
счёте 90 «Продажи» субсчет «Выручка» в разрезе видов деятельности. Организация
обеспечивает раздельный учёт выручки от реализации основной деятельности,
торговли чужой продукцией, деятельности общежития, прочей деятельности.
Кассовая книга организации ведется автоматизированным
способом. Организация ведёт аналитический учёт безналичных денег на расчётных и
иных счетах в банках по каждому счету.
Организация ведёт учет расчетов в разрезе: основания
возникновения задолженности, контрагентов, видов задолженности, сроков
погашения. Организация ведёт учет с поставщиками на счете 60 «Расчёты с
поставщиками подрядчиками» отдельно по задолженности поставщикам и по выданным
авансам. Учёт расчетов с покупателями ведется на счете 62 «Расчёты с
покупателями и заказчиками» отдельно по задолженности покупателей и по
полученными авансам. Расчёты по договорам поручения, комиссии и другим
договорам учитываются на счете 76 «Расчеты с прочими дебиторами и кредиторами»
по каждому контрагенту и основанию.
Суммы налога на добавленную стоимость, предъявленные
организацией поставщиками товаров, работ, услуг учитываются на счете 19 «Налог
на добавленную стоимость». Списание по мере получения счетов - фактур поставщиков.
Организация ведет учет расчетов по налогам и сборам на счете
68 «Расчёты по налогам и сборам» в отношении всех налогов и сборов, по которым
организация является налогоплательщиком. На счёте 69 «Расчёты по социальному
страхованию и обеспечению» организация ведёт расчеты по единому социальному
налогу, взносам на пенсионное страхование и на социальное страхование.
Чистая прибыль зачисляется на счёт 84 «Нераспределенная
прибыль (непокрытый убыток)». Организация не создаёт резервы по сомнительным
долгам. Налог на прибыль организации составляет 20%.
Годовая бухгалтерская отчетность состоит из Бухгалтерского
баланса, Отчёта о прибылях и убытках, приложений. В состав приложений к
бухгалтерской отчётности включаются: отчёт об изменениях капитала, отчёт о движении
денежных средств, пояснительная записка, аудиторское заключение. Годовая
бухгалтерская отчетность представляется для подписания руководителю организации
в срок не позднее 30 марта года, следующего за отчётным. Промежуточная
отчётность (без приложения) представляется для утверждения руководителю
организации в срок не позднее 30 числа месяца, следующего за отчетным.
8. Определение потребности в производственных,
материальных и трудовых ресурсах. Определение объемов производства
Формирование затрат на производство осуществляется по статьям
калькуляции. В ее состав входят:
- сырье, полуфабрикаты;
- вспомогательные материалы;
- топливо на технологические цели;
- энергия на технологические цели;
- основная заработная плата производственных
рабочих;
- дополнительная заработная плата
производственных рабочих;
- отчисления на социальные нужды по
заработной плате производственных рабочих;
- расходы на содержание и эксплуатацию
оборудования;
- расходы на подготовку и освоение нового
производства;
- цеховые расходы;
Цеховая себестоимость.
- общепроизводственные расходы;
- потери от брака;
Производственная себестоимость товарной
продукции.
- внепроизводственные расходы.
Полная себестоимость товарной продукции.
После этого составляется себестоимость реализованной продукции.
В себестоимость продукции включаются:
- материальные затраты. В их состав входят: сырье,
покупные полуфабрикаты, вспомогательные материалы, топливо, энергия, тара,
упаковочные материалы, инструмент, запасные части, спецодежда и прочие. Расчет
материальных затрат ведется на основании утвержденных норм расходов материалов,
которые предоставляется отделом главного технолога, по ценам поставки на данный
момент (за минусом отходов).
- затраты на оплату труда. Затраты на оплату
труда отражают участие в себестоимости продукции необходимого живого труда.
Расчет заработной платы осуществляется на основании утвержденных расценок на
общепроизводственные расходы, их предоставляет отдел труда и основной
заработной платы, и плюс дополнительная заработная плата (доплаты за ночное
время работы, выходные дни, доплаты за бригадирское руководство и т.д.).
Доплата начисляется в размере 30% от основной заработной платы.
- отчисления на социальные нужды. Отчисления на
социальные нужды представляют собой форму перераспределения национального
дохода на финансирование общественных потребностей. Удельный вес отчислений в
общем объеме затрат связан с уровнем затрат на оплату труда.
- прочие расходы.
Таблица 8 - Суммарные прямые издержки на производство
|
Наименование
|
Ед. измерения
|
Производственный
цикл, дни
|
Издержки, руб.
|
|
Хлеб
|
шт.
|
1
|
9
|
|
Батон
|
шт.
|
1
|
6
|
|
Батончик
|
шт.
|
1
|
18
|
|
Сайки
|
шт.
|
1
|
5
|
|
Баранки
|
шт.
|
1
|
13
|
|
Булка
|
шт.
|
1
|
5
|
|
Паляница
|
шт.
|
1
|
5
|
Таблица 9 - Суммарные прямые издержки на сырье
|
Наименование
|
Ед. измерения
|
Издержки, руб.
|
|
Мука
|
кг.
|
83
|
|
Масло
|
л.
|
71
|
|
Дрожжи
|
кг.
|
177
|
|
Соль
|
кг.
|
21,60
|
|
Сода
|
кг.
|
35,40
|
|
Сахар
|
кг.
|
47,20
|
Таблица 10 - Суммарные издержки на администрацию
|
Должность
|
Количество,
чел.
|
Зарплата, тыс.
руб.
|
|
Генеральный
директор
|
1
|
15 000
|
|
Секретарь
|
1
|
12 000
|
|
Заместитель
генерального директора
|
1
|
13 000
|
|
Главный
бухгалтер
|
1
|
12 000
|
|
Директор по
продажам
|
1
|
13 000
|
1
|
13 000
|
|
Финансово -
экономический отдел
|
3
|
11 000
|
|
Менеджер по
сбыту
|
3
|
11 000
|
|
Менеджер по
продажам
|
3
|
11 000
|
Таблица 11 - Суммарные издержки на производственный персонал
|
Должность
|
Количество,
чел.
|
Зарплата, тыс.
руб.
|
|
Главный инженер
|
1
|
11 000
|
|
Главный механик
|
1
|
11 000
|
|
Главный
энергетик
|
1
|
11 000
|
|
Основное
производство
|
50
|
12 600
|
|
Строительная
группа
|
5
|
11 300
|
|
Отдел контроля
|
10
|
10 000
|
Объем производства представлен в таблице ниже.
Таблица 12 - Объем производства продукции, шт.
|
Наименование
продукции
|
1.2013
|
2.2013
|
3.2013
|
4.2013
|
5.2013
|
6.2013
|
7.2013
|
8.2013
|
9.2013
|
|
Хлеб
|
112 000,00
|
390 000,00
|
400 000,00
|
450 000,000
|
500 000,00
|
550 000,00
|
600 000,00
|
650 000,00
|
700 000,00
|
|
Батон
|
28 000,00
|
160 000,00
|
200 000,000
|
250 000,00
|
300 000,00
|
350 000,00
|
400 000,00
|
450 000,00
|
500 000,00
|
|
Батончик
|
26 000,00
|
27 000,00
|
27 500,00
|
28 600,00
|
30 000,00
|
31 000,00
|
32 000,00
|
34 000,00
|
35 000,00
|
|
Сайки
|
16 000,00
|
23 000,00
|
24000,00
|
25000,00
|
29000,00
|
25000,00
|
27 000,00
|
26 000,00
|
29 000,00
|
|
Баранки
|
18 000,00
|
24 000,00
|
30 000,00
|
44 000,00
|
53 000,00
|
49 000,00
|
42 000,00
|
37 000,00
|
38 000,00
|
|
Булка
|
22 000,00
|
23 000,00
|
21 000,00
|
22 000,00
|
23 000,00
|
24 000,00
|
25 000,00
|
29 000,00
|
30 000,00
|
|
Паляница
|
30 000,00
|
32 000,00
|
32 000,00
|
35 000,00
|
33 000,00
|
34 000,00
|
35 000,00
|
40 000,00
|
45 000,00
|
Проведем анализ эффективности использования трудовых ресурсов
за 2009-2010 годы
Таблица 13 - Анализ эффективности использования трудовых
ресурсов за 2009-2010 годы
|
Показатели
|
2009 год
|
2010 год
|
Изменение (+/-)
|
Темп роста%
|
|
1. Выручка от
реализации, тыс. руб.
|
295033
|
316386
|
+21353
|
107,2
|
|
2.
Среднесписоч. числ. раб., чел.
|
442
|
520
|
+78
|
117,6
|
|
3.
Среднегодовая выработка продукции на 1 работника, тыс. руб.
|
667,5
|
608,4
|
-59,1
|
91,1
|
) Изменения выручки = Показ. 2010 года - показ. 2009 года =
316386 - 295033 = +21353 т.р.
) Среднегод. выраб. на 2009 год = Выруч. от реализ.:
Среднесписоч. числ. = 295033: 442 = 667,5 т.р.
) Темп роста выручки = Показ. 2010 года: Показ. 2009 года *
100% = 316386: 295033 * 100% = 107,2%.
Рисунок 11 - Динамика эффективности использования трудовых
ресурсов за 2009-2010 годы
Таблица 14 - Анализ эффективности использования трудовых
ресурсов за 2010-2011 годы
|
Показатели
|
2010 год
|
2011 год
|
Изменение (+/-)
|
Темп роста%
|
|
1. Выручка от
реализации, тыс. руб.
|
316386
|
373367
|
+56981
|
118,0
|
|
2.
Среднесписоч. числ. раб., чел.
|
520
|
540
|
+20
|
103,8
|
|
3.
Среднегодовая выработка продукции на 1 работника, тыс. руб.
|
608,4
|
691,4
|
+83
|
113,6
|
Рисунок 12 - Динамика эффективности использования трудовых
ресурсов за 2010-2011 годы
Проанализировав использование трудовых ресурсов можно сделать
вывод о том, что в 2010 году по сравнению с 2009 годом выручка от реализации
возросла на 21353 т.р., что составляет 107,2% роста, этот фактор положительный.
Отрицательный заключается в том, что, не смотря на увеличение среднесписочной
численности работников в 2010 году на 78 человек, среднегодовая выработка
продукции на 1 работника понизилась на 59,1 т.р. или на 91,1%. Это могло
произойти вследствие простоя оборудования, сокращения длительности рабочей
смены или сокращением отработанных дней.
В 2011 году подобной проблемы не возникло, следовательно, был
проведен хронометраж рабочего времени, с целью сокращения простоя оборудования,
и возможно было увеличено количество рабочих дней.
Таблица 15 - Анализ динамики затрат на 1 руб. реализованной
продукции за 2009-2010 годы
|
Показатели
|
2009 год
|
2010 год
|
Изменение (+/-)
|
Темп роста%
|
|
1. Выручка от
реализации, тыс. руб.
|
295033
|
316386
|
+21353
|
107,2
|
|
2. Полная
себестоимость реализованной продукции, тыс. руб.
|
226662
|
238499
|
+11837
|
105,2
|
|
3. Затраты на 1
руб. реализ. прод., тыс. руб.
|
0,77
|
0,75
|
-0,02
|
97,4
|
1) Затраты на 1 руб. 2009 год = Полная себест.: Выруч. от
реализ. = 226662: 295033 = 0,77 т.р.
Рисунок 13 - Диаграмма себестоимости реализованной продукции
за 2009-2010 годы
Таблица 16 - Анализ динамики затрат на 1 руб. реализованной
продукции за 2010-2011 годы
|
Показатели
|
2010 год
|
2011 год
|
Изменение (+/-)
|
Темп роста%
|
|
1. Выручка от
реализации, тыс. руб.
|
316386
|
373367
|
+56981
|
118,0
|
|
2. Полная
себестоимость реализованной продукции, тыс. руб.
|
238499
|
267453
|
+28954
|
112,1
|
|
3. Затраты на 1
руб. реализ. прод., тыс. руб.
|
0,75
|
0,72
|
-0,03
|
96,0
|
Рисунок 14 - Диаграмма себестоимости реализованной продукции за
2010-2011 годы
Рисунок 15 - Динамика затрат на 1 руб. реализованной продукции за
2009-2011 годы
Таким образом, проанализировав динамику затрат на 1 руб.
реализованной продукции за 2009-2011 годы можно сделать вывод о том, что
выручка от реализации продукции увеличилась в 2010 году по сравнению с 2009
годом на 21353 т.р. или на 7,2%, в 2011 году по сравнению с 2010 годом
увеличилась на 56981 т.р. или на 18%. Это положительный фактор,
свидетельствующий о том, что предприятие стало больше получать денежных средств
за свою производимую продукцию в результате того, что на эту продукцию возрос
спрос. Этому могло способствовать увеличение доли рентабельной продукции
предприятия в общей доли всей продукции.
Затраты на 1 рубль реализованной продукции в 2010 году уменьшились
по сравнению с 2009 годом на 0,02 или на 2,6%, в 2011 году по сравнению с 2010
годом уменьшились на 0,03 или на 4%. Так же является положительным показателем,
так как предприятие уменьшило свои затраты, не ухудшая качество своей
продукции, что видно при анализе повышения спроса на нее, благодаря закупки
сырья у поставщиков по более низким ценам.
Отрицательным фактор работы предприятия является рост полной
себестоимости реализованной продукции. В 2010 году по сравнению с 2009 годом
она возросла на 11837 т.р. или на 5,2%, в 2011 году по сравнению с 2010 годом
она так же возросла на 28954 т.р. или на 12,1%. На это могло повлиять: брак в
производстве, внепроизводственные расходы, такие как затраты на тару и
упаковку, доставку продукции в магазины, сумма скидок с оптовой цены продукции;
и общепроизводственные расходы, то есть расходы по содержанию и эксплуатации
машин и оборудования; амортизационные отчисления и затраты на ремонт основных
средств и иного имущества, используемого в производстве; расходы по страхованию
указанного имущества; расходы на отопление, освещение и содержание помещений.
. Определение объемов и источников финансирования
Финансовое прогнозирование представляет собой основу для
финансового планирования на предприятии (т.е. составление стратегических,
текущих и оперативных планов) и для финансового бюджетирования. Отправной
точкой финансового прогнозирования является прогноз продаж и соответствующих им
расходов; конечной целью - расчет потребностей во внешнем финансировании.
В настоящее время спрос удовлетворяется полностью и поэтому
нет потребности в увеличении объема производства определенной продукции на
соответствующем предприятии. В данном варианте должно осуществляться лишь
простое воспроизводство основных фондов за счет амортизационных отчислений.
Необходимый для этой цели размер капитала (денежных средств) рассчитывается на
основании информации о потребности в новом оборудовании (в физических единицах
и реальных ценах). При этом должны быть учтены стоимость монтажа (установки)
новой техники и капитальный доход от реализации машин и других средств труда,
выбывающих из эксплуатации.
Исходя из этого, необходимые (привлекаемые) финансовые
ресурсы: кредит в размере 37157000 рублей.
Возможные гарантии по возврату инвестиций приведены в таблице
17.
Таблица 17 - Эффективность инвестиций кредиторов проекта
|
Показатель
|
Рубли
|
|
Период
окупаемости - DPB, мес.
|
33
|
|
Индекс
прибыльности - PI
|
1,09
|
|
Чистый
приведенный доход - NPV
|
835886,15
|
|
Внутренняя
норма рентабельности - IRR, %
|
30,21%
|
Анализируя данные таблицу 18 можно сделать следующие выводы:
. Период окупаемости инвестиций - 33 месяца, а длительность
проекта составляет 61 месяц, следовательно, проект считается эффективным.
. Чистый приведенный доход (NPV) равен 835886,15 руб., что
больше 0, следовательно, предприятие приносит прибыль.
. Внутренняя норма рентабельности (IRR) больше ставки
дисконтирования (30,21% > 18%), следовательно, проект считается приемлемым.
. Определение центров финансового учета, центров
финансовой ответственности по предприятию. Разработка бюджетов по ЦФУ и ЦФО
Финансовая структура предприятия - это набор бизнесов и (или)
других сфер финансовой ответственности, распределенных между структурными
подразделениями предприятия или фирмы, выступающих в качестве объектов
бюджетирования и управленческого учета.
Центр финансового учета (ЦФУ) - объект финансовой структуры
предприятия (цех, служба сбыта или маркетинга, производственный отдел и т.д.),
отвечающий не за все, а только за некоторые финансовые показатели, например за
доходы и часть затрат.
Центр финансовой ответственности (ЦФО) -
объект финансовой структуры компании, несущий ответственность за все финансовые
результаты: выручку, прибыль (убытки), затраты - и имеющий конечной целью
максимизацию прибыли.
Место возникновения затрат (МВЗ) - подразделение компании,
деятельность которого не имеет прямого отношения к получению выручки или извлечению
дохода, непосредственно прибыль не приносят.
Разработка бюджетов по ЦФУ, ЦФО и МВЗ представлена в таблицах
ниже.
Таблица 18 - Бюджет отдела маркетинга (МВЗ)
|
Показатели
|
Сумма (тыс.
руб.)
|
|
1 квартал
|
2 квартал
|
3 квартал
|
4 квартал
|
|
Заработная
плата
|
198
|
198
|
198
|
198
|
|
Отчисления с
з/пл
|
66,33
|
66,33
|
66,33
|
66,33
|
|
Общие издержки:
|
67,5
|
67,5
|
67,5
|
67,5
|
|
- канцелярские
|
36
|
36
|
36
|
36
|
|
-
электроэнергия
|
9
|
9
|
9
|
9
|
|
- моющие
средства
|
12
|
12
|
12
|
12
|
|
- отопление
|
4,5
|
4,5
|
4,5
|
4,5
|
|
- вода
|
6
|
6
|
6
|
6
|
|
Итого
|
331,83
|
331,83
|
331,83
|
331,83
|
Таблица 19 - Сводная таблица по отделу маркетинга (МВЗ)
|
Показатели
|
Сумма (тыс.
руб.)
|
|
1 квартал
|
2 квартал
|
3 квартал
|
4 квартал
|
|
|
Поступления от
продаж
|
0
|
0
|
0
|
0
|
|
|
Суммарные
прямые изд-ки:
|
0
|
0
|
0
|
0
|
|
|
- материалы и
комплектующие
|
0
|
0
|
0
|
0
|
|
|
- сдельную
зарплату
|
0
|
0
|
0
|
0
|
|
|
Суммарные
постоянные изд-ки:
|
331,83
|
331,83
|
331,83
|
331,83
|
|
|
-общие издержки
|
67,5
|
67,5
|
67,5
|
67,5
|
|
|
-затраты на
персонал, в т.ч. отчисления в фонды
|
264,33
|
264,33
|
264,33
|
264,33
|
|
|
Прибыль
|
-331,83
|
-331,83
|
-331,83
|
-331,83
|
|
Таблица 20 - Бюджет административного подразделения (ЦФУ)
|
Показатели
|
Сумма (тыс.
руб.)
|
|
1 квартал
|
2 квартал
|
3 квартал
|
|
Заработная
плата
|
333
|
333
|
333
|
333
|
|
Отчисления с
з/пл
|
111,6
|
111,6
|
111,6
|
111,6
|
|
Общие издержки:
|
55,5
|
55,5
|
55,5
|
55,5
|
|
- канцелярские
|
24
|
24
|
24
|
24
|
|
- электроэнергия
|
9
|
9
|
9
|
9
|
|
- моющие
средства
|
12
|
12
|
12
|
12
|
|
- отопление
|
4,5
|
4,5
|
4,5
|
4,5
|
|
- вода
|
6
|
6
|
6
|
6
|
|
Итого
|
500,1
|
500,1
|
500,1
|
500,1
|
Таблица 21 - Сводная таблица по административному
подразделению (ЦФУ)
|
Сумма (тыс.
руб.)
|
|
Показатели
|
1 квартал
|
2 квартал
|
3 квартал
|
4 квартал
|
|
Поступления от
продаж
|
0
|
0
|
0
|
0
|
|
Суммарные
прямые изд-ки:
|
0
|
0
|
0
|
0
|
|
- материалы и
комплектующие
|
0
|
0
|
0
|
0
|
|
- сдельную
зарплату
|
0
|
0
|
0
|
0
|
|
Суммарные
постоянные изд-ки:
|
500,1
|
500,1
|
500,1
|
500,1
|
|
-общие издержки
|
55,5
|
55,5
|
55,5
|
55,5
|
|
- затраты на
персонал, в т.ч. отчисления в фонды
|
444,6
|
444,6
|
444,6
|
444,6
|
|
Прибыль
|
-500,1
|
-500,1
|
-500,1
|
-500,1
|
|
|
|
|
|
|
Таблица 22 - Бюджет производственного подразделения (ЦФО)
|
Показатели
|
Сумма (тыс.
руб.)
|
|
1 квартал
|
2 квартал
|
3 квартал
|
4 квартал
|
|
Заработная
плата
|
2458,5
|
2458,5
|
2458,5
|
2458,5
|
|
Отчисления с
з/пл
|
823,5
|
823,5
|
823,5
|
823,5
|
|
Общие издержки:
|
64,5
|
64,5
|
64,5
|
64,5
|
|
-
электроэнергия
|
21
|
21
|
21
|
21
|
|
- моющие
средства
|
21
|
21
|
21
|
21
|
|
- отопление
|
4,5
|
4,5
|
4,5
|
4,5
|
|
- вода
|
18
|
18
|
18
|
18
|
|
Итого
|
3346,5
|
3346,5
|
3346,5
|
3346,5
|
Таблица 23 - Сводная таблица по производственному
подразделению (ЦФО)
|
Сумма (тыс.
руб.)
|
|
Показатели
|
1 квартал
|
2 квартал
|
3 квартал
|
4 квартал
|
|
Поступления от
продаж
|
32 388
|
54 821
|
71 211
|
87 472
|
|
Суммарные
прямые изд-ки:
|
16 019
|
25 974
|
33 600
|
41 271
|
|
- материалы и
комплектующие
|
13 718
|
22 122
|
28 521
|
35 027
|
|
- сдельную
зарплату, в т.ч. отчисления в фонды
|
2 301
|
3 852
|
5 079
|
6 244
|
|
Суммарные
постоянные изд-ки:
|
3346,5
|
3346,5
|
3346,5
|
3346,5
|
|
-общие издержки
|
64,5
|
64,5
|
64,5
|
64,5
|
|
-затраты на
персонал, в т.ч. отчисления в фонды
|
3282
|
3282
|
3282
|
3282
|
|
Прибыль
|
13 023
|
25 501
|
34 265
|
42 855
|
|
|
|
|
|
|
. Инвестиционный план по внедрению предлагаемых
мероприятий и этапов реализации проекта. Расчет и обоснование необходимых
инвестиций для внедрения мероприятий. Построение диаграммы ГАНТА
Результаты прогнозирования реализации данного инвестиционного
проекта представлены в финансовом плане, который состоит из трех документов:
1. Отчет о прибылях и убытках;
2. Прогнозная балансовая ведомость;
. Отчет о движении денежных средств.
Обычно инвестиционный проект состоит из
трех стадий: предварительный, подготовительный, производственный.
На предварительной стадии разрабатывается
технико-экономическое обоснование проекта. Работы по созданию бизнес-плана
проекта включают в себя сбор и обработку информации, а также предварительное
исследование рынка, анализ данных, предварительный расчет эффективности
проекта. В то же время на предварительной стадии выполняется разработка
технических заданий на проектно-исследоватёльские работы, осуществляется подбор
потенциальных подрядчиков, производится поиск потенциальных источников и
согласование условий финансирования проекта, проводится согласование проекта с
заинтересованными общественными, правительственными и другими организациями.
Подготовительная стадия включает работы по
подготовке производства, которые иногда называют инициативными инвестициями и к
которым обычно относят:
- организационные издержки по
государственной регистрации и созданию предприятия;
- проведение научно-исследовательских
работ;
- разработка проектной, конструкторской
и технологической документации;
- разработка, изготовление и испытание
образцов продукции:
- проведение строительных работ;
приобретение, изготовление и
монтаж технологического и другого оборудования;
разработка и изготовление
производственной оснастки и специнструмента;
мероприятия по подготовке рынка к
выходу продукта (например, реклама, формирование дистрибьюторской сети и т.п.).
Производственная стадия проекта начинается
с момента, когда предприятие приступило к производству и сбыту продукции.
Для наглядного отображения данных этапов
постоим диаграмму Ганта и отобразим ее на рисунке 17.
Таблица 24 - Отчет о прибылях и убытках за 2013 - январь 2018
годы, руб.
|
Строка
|
2013 год
|
2014 год
|
2015 год
|
2016 год
|
2017 год
|
янв. 2018 год
|
|
Валовый объем продаж
|
30 787 250,00
|
71 552 500,00
|
271 725 000,00
|
281 437 500,00
|
286 285 000,00
|
37 635 000,00
|
|
Потери
|
|
|
|
|
|
|
|
Налоги с продаж
|
1 230 500,00
|
2 862 100,00
|
10 869 000,00
|
11 257 500,00
|
11 451 400,00
|
1 505 400,00
|
|
Чистый объем
продаж
|
29 556 750,00
|
68 690 400,00
|
260 856 000,00
|
270 180 000,00
|
274 833 600,00
|
36 129 600,00
|
|
Материалы и
комплектующие
|
12 320 833,33
|
28 970 166,67
|
109 910 833,33
|
113 797 500,00
|
115 736 666,67
|
14 596 666,67
|
|
Сдельная
зарплата
|
2 194 740,00
|
5 297 013,00
|
19 947 570,00
|
20 709 855,00
|
21 098 340,00
|
2 360 280,00
|
|
Суммарные
прямые издержки
|
14 515 573,33
|
34 267 179,67
|
129 858 403,33
|
134 507 355,00
|
136 835 006,67
|
16 956 946,67
|
|
Валовая прибыль
|
15 041 176,67
|
34 423 220,33
|
130 997 596,67
|
135 672 645,00
|
137 998 593,33
|
19 172 653,33
|
|
Налог на имущество
|
130 615,53
|
357 301,55
|
1 335 087,04
|
1 185 109,53
|
1 035 308,42
|
78 861,17
|
|
Административные
издержки
|
15 416,67
|
46 250,00
|
185 000,00
|
185 000,00
|
185 000,00
|
15 416,67
|
|
Производственные
издержки
|
17 916,67
|
53 750,00
|
215 000,00
|
215 000,00
|
215 000,00
|
17 916,67
|
|
Маркетинговые
издержки
|
18 750,00
|
56 250,00
|
225 000,00
|
225 000,00
|
225 000,00
|
18 750,00
|
|
Зарплата
административного персонала
|
148 185,00
|
444 555,00
|
1 778 220,00
|
1 778 220,00
|
1 778 220,00
|
148 185,00
|
|
Зарплата
производственного персонала
|
1 094 032,50
|
3 282 097,50
|
13 128 390,00
|
13 128 390,00
|
13 128 390,00
|
1 094 032,50
|
|
Зарплата
маркетингового персонала
|
88 110,00
|
264 330,00
|
1 057 320,00
|
1 057 320,00
|
1 057 320,00
|
88 110,00
|
|
Суммарные
постоянные издержки
|
1 382 410,83
|
4 147 232,50
|
16 588 930,00
|
16 588 930,00
|
16 588 930,00
|
1 382 410,83
|
|
Амортизация
|
642 201,08
|
1 877 685,59
|
7 510 742,35
|
7 510 742,35
|
7 510 742,35
|
625 895,20
|
|
Проценты по
кредитам
|
479 650,02
|
1 310 412,84
|
4 891 095,27
|
4 587 280,00
|
4 587 280,00
|
|
|
Суммарные
непроизводственные издержки
|
1 121 851,10
|
3 188 098,42
|
12 401 837,62
|
12 098 022,35
|
12 098 022,35
|
625 895,20
|
|
Другие доходы
|
|
|
|
|
|
|
|
Другие издержки
|
|
|
|
|
|
|
|
Убытки
предыдущих периодов
|
|
|
|
|
|
|
|
Прибыль до
выплаты налога
|
12 406 299,20
|
26 730 587,86
|
100 671 742,01
|
105 800 583,12
|
108 276 332,57
|
17 085 486,13
|
|
Суммарные
издержки, отнесенные на прибыль
|
|
|
|
|
|
|
|
Прибыль от
курсовой разницы
|
12 406 299,20
|
26 730 587,86
|
100 671 742,01
|
105 800 583,12
|
108 276 332,57
|
17 085 486,13
|
|
Налог на
прибыль
|
2 481 259,84
|
5 346 117,57
|
20 134 348,40
|
21 160 116,62
|
21 655 266,51
|
3 417 097,23
|
|
Чистая прибыль
|
9 925 039,36
|
21 384 470,29
|
80 537 393,61
|
84 640 466,50
|
86 621 066,05
|
13 668 388,91
|
Таблица 25 - Прогнозная балансовая ведомость за 2013 - январь
2018 годы, руб.
|
Строка
|
2013 год
|
2014 год
|
2015 год
|
2016 год
|
2017 год
|
янв. 2018 год
|
|
Денежные
средства
|
95 740 596,35
|
173 816 075,37
|
258 392 379,57
|
350 609 615,66
|
444 770 915,31
|
436 533 024,14
|
|
Счета к
получению
|
9 937 360,66
|
7 503 721,31
|
5 070 081,97
|
2 636 442,62
|
202 803,28
|
|
|
Сырье,
материалы и комплектующие
|
14 452 000,00
|
14 452 000,00
|
14 452 000,00
|
14 452 000,00
|
14 452 000,00
|
14 452 000,00
|
|
Незавершенное
производство
|
302 222,22
|
346 813,43
|
359 195,83
|
365 390,74
|
545 488,89
|
|
|
Запасы готовой
продукции
|
|
|
|
|
|
|
|
Банковские
вклады и ценные бумаги
|
|
|
|
|
|
|
|
Краткосрочные
предоплаченные расходы
|
|
|
|
|
|
|
|
Суммарные
текущие активы
|
120 432 179,22
|
196 118 610,11
|
278 273 657,37
|
368 063 449,02
|
459 971 207,47
|
450 985 024,14
|
|
Основные
средства
|
86 186 325,99
|
85 790 325,99
|
85 790 325,99
|
85 790 325,99
|
85 790 325,99
|
85 790 325,99
|
|
Накопленная
амортизация
|
22 571 228,79
|
29 767 500,55
|
37 278 242,90
|
44 788 985,25
|
52 299 727,60
|
52 925 622,79
|
|
Остаточная
стоимость основных средств:
|
63 615 097,20
|
56 022 825,44
|
48 512 083,09
|
41 001 340,74
|
33 490 598,39
|
32 864 703,20
|
|
Земля
|
|
|
|
|
|
|
|
Здания и
сооружения
|
15 536 650,00
|
12 842 690,00
|
12 148 730,00
|
11 454 770,00
|
10 760 810,00
|
10 702 980,00
|
|
Оборудование
|
49 980 650,00
|
43 094 994,40
|
36 290 521,60
|
29 486 048,80
|
22 681 576,00
|
22 114 536,60
|
|
Предоплаченные
расходы
|
|
|
|
|
|
|
|
Другие активы
|
97 450,58
|
85 141,04
|
72 831,49
|
60 521,94
|
48 212,39
|
47 186,60
|
|
Инвестиции в
основные фонды
|
|
|
|
|
|
|
|
Инвестиции в
ценные бумаги
|
|
|
|
|
|
|
|
Имущество в
лизинге
|
|
|
|
|
|
|
|
СУММАРНЫЙ АКТИВ
|
184 047 276,42
|
252 141 435,55
|
326 785 740,46
|
409 064 789,76
|
493 461 805,87
|
483 849 727,34
|
|
Отсроченные
налоговые платежи
|
8 595 326,77
|
6 515 661,88
|
5 991 432,74
|
5 974 469,68
|
5 819 927,92
|
9 695 919,51
|
|
Краткосрочные
займы
|
3 024 405,41
|
3 024 405,41
|
274 945,95
|
|
26 984 000,00
|
|
|
Счета к оплате
|
8 450 491,80
|
6 380 983,61
|
4 311 475,41
|
2 241 967,21
|
172 459,02
|
|
|
Полученные
авансы
|
|
|
|
|
|
|
|
Суммарные
краткосрочные обязательства
|
20 070 223,98
|
15 921 050,89
|
10 577 854,09
|
8 216 436,89
|
32 976 386,94
|
9 695 919,51
|
|
Долгосрочные
займы
|
30 833 243,24
|
27 533 891,89
|
26 984 000,00
|
26 984 000,00
|
|
|
|
Обыкновенные
акции
|
|
|
|
|
|
|
|
Привилегированные
акции
|
|
|
|
|
|
|
|
Капитал
внесенный сверх номинала
|
61 473 000,00
|
61 473 000,00
|
61 473 000,00
|
61 473 000,00
|
61 473 000,00
|
61 473 000,00
|
|
Резервные фонды
|
1 157 000,00
|
1 157 000,00
|
1 157 000,00
|
1 157 000,00
|
1 157 000,00
|
1 157 000,00
|
|
Добавочный
капитал
|
0
|
0
|
0
|
0
|
0
|
0
|
|
Нераспределенная
прибыль
|
70 513 809,19
|
146 056 492,76
|
226 593 886,37
|
311 234 352,87
|
397 855 418,93
|
411 523 807,83
|
|
Суммарный
собственный капитал
|
133 143 809,20
|
208 686 492,76
|
289 223 886,37
|
373 864 352,87
|
460 485 418,93
|
474 153 807,83
|
|
СУММАРНЫЙ
ПАССИВ
|
184 047 276,42
|
252 141 435,55
|
326 785 740,46
|
409 064 789,76
|
493 461 805,87
|
483 849 727,34
|
Таблица 26 - Отчет о движении денежных средств за 2013 -
январь 2018 годы, руб.
|
Строка
|
2013 год
|
2014 год
|
2015 год
|
2016 год
|
2017 год
|
янв. 2018 год
|
|
Поступления от
продаж
|
36 915 000,00
|
85 863 000,00
|
326 070 000,00
|
337 725 000,00
|
343 542 000,00
|
45 162 000,00
|
|
Затраты на
материалы и комплектующие
|
14 611 166,67
|
34 744 300,56
|
131 905 955,56
|
136 563 463,89
|
139 082 077,78
|
16 932 133,33
|
|
Затраты на
сдельную заработную плату
|
1 625 588,89
|
3 965 218,89
|
14 943 586,11
|
15 513 808,33
|
15 819 033,33
|
1 709 066,67
|
|
Суммарные
прямые издержки
|
16 236 755,56
|
38 709 519,44
|
146 849 541,67
|
152 077 272,22
|
154 901 111,11
|
18 641 200,00
|
|
Общие издержки
|
62 500,00
|
187 500,00
|
750 000,00
|
750 000,00
|
750 000,00
|
62 500,00
|
|
Затраты на
персонал
|
996 500,00
|
2 989 500,00
|
11 958 000,00
|
11 958 000,00
|
11 958 000,00
|
996 500,00
|
|
Суммарные
постоянные издержки
|
1 059 000,00
|
3 177 000,00
|
12 708 000,00
|
12 708 000,00
|
12 708 000,00
|
1 059 000,00
|
|
Вложения в
краткосрочные ценные бумаги
|
|
|
|
|
|
|
|
Доходы по
краткосрочным ценным бумагам
|
|
|
|
|
|
|
|
Другие
поступления
|
3 750 303,28
|
608 409,84
|
2 433 639,34
|
2 433 639,34
|
2 433 639,34
|
202 803,28
|
|
Другие выплаты
|
2 588 292,35
|
517 377,05
|
2 069 508,20
|
2 069 508,20
|
2 069 508,20
|
172 459,02
|
|
Налоги
|
8 470 090,86
|
19 100 574,79
|
74 109 838,66
|
76 224 396,90
|
77 548 440,39
|
6 746 035,42
|
|
Кэш-фло от
операционной деятельности
|
12 316 146,52
|
24 966 938,55
|
92 766 750,82
|
97 079 462,03
|
98 748 579,65
|
18 746 108,84
|
|
Выплаты в
погашение займов
|
279 945,95
|
824 837,84
|
3 299 351,35
|
274 945,95
|
|
26 984 000,00
|
|
Выплаты
процентов по займам
|
479 650,02
|
1 310 412,84
|
4 891 095,27
|
4 587 280,00
|
4 587 280,00
|
|
|
Лизинговые
платежи
|
|
|
|
|
|
|
|
Выплаты
дивидендов
|
|
|
|
|
|
|
|
Кэш-фло от
финансовой деятельности
|
-754 595,97
|
-2 135 250,68
|
-8 190 446,62
|
-4 862 225,95
|
-4 587 280,00
|
-26 984 000,00
|
|
Баланс
наличности на начало периода
|
84 179 027,80
|
95 740 596,35
|
173 816 075,37
|
258 392 379,57
|
350 609 615,66
|
444 770 915,31
|
|
Баланс
наличности на конец периода
|
95 740 596,35
|
173 816 075,37
|
258 392 379,57
|
350 609 615,66
|
444 770 915,31
|
436 533 024,14
|
Рисунок 17 - Диаграмма Ганта
12. Расчет прогнозных показателей по развитию
бизнеса предприятия. Расчет экономической эффективности внедрения мероприятий
Одним из главных инструментов анализа инвестиционного проекта
являются показатели эффективности инвестиций.
Период окупаемости (PB) - это время, требуемое для покрытия
начальных инвестиций за счет чистого денежного потока, генерируемого
инвестиционным проектом.
Дисконтированный период окупаемости (DPB) - дает более
реалистичную оценку периода окупаемости, чем период окупаемости (РВ), при
условии корректного выбора ставки дисконтирования.
Средняя норма рентабельности (ARR) - представляет доходность
проекта как отношение между среднегодовыми поступлениями от его реализациями и
величиной начальных инвестиций. Показатель ARR интерпретируется как средний
годовой доход, который можно получить от реализации проекта.
Чистый приведенный доход (NPV) - представляет абсолютную
величину дохода от реализации проекта с учетом ожидаемого изменения стоимости
денег.
Индекс прибыльности (PI) - демонстрирует относительную
величину доходности проекта. Он определяет сумму прибыли на единицу
инвестированных средств.
Внутренняя норма рентабельности (IRR) - проект считается
приемлемым, если рассчитанное значение IRR не ниже требуемой нормы
рентабельности, которая определяется инвестиционной политикой компании.
Таблица 27 - Эффективность инвестиций проекта
|
Показатель
|
Рубли
|
Доллар США
|
|
Ставка
дисконтирования, %
|
18,00
|
18,00
|
|
Период
окупаемости - PB, мес.
|
1
|
1
|
|
Дисконтированный
период окупаемости - DPB, мес.
|
1
|
1
|
|
Средняя норма
рентабельности - ARR, %
|
0,00
|
0,00
|
|
Чистый
приведенный доход - NPV
|
337 417 644
|
11 247 255
|
|
Индекс
прибыльности - PI
|
-1,00
|
-1,00
|
|
Внутренняя
норма рентабельности - IRR
|
10 000,00
|
|
Модифицированная
внутренняя норма рентабельности - MIRR, %
|
0,00
|
0,00
|
Период расчета интегральных показателей - 61 мес.
Анализируя данные таблицы 1 можно сделать следующие выводы:
4. Для покрытия начальных инвестиций за счет чистого
денежного потока потребуется 1 месяц, а длительность проекта составляет 61
месяц, следовательно, проект считается эффективным.
5. Чистый приведенный доход (NPV) равен 337 417 644 руб.
(11 247 255 дол.), что больше 0, следовательно, предприятие приносит прибыль.
. Внутренняя норма рентабельности (IRR, максимальная стоимость
привлекаемого капитала, при которой инвестиционный проект остается выгодным)
составляет 10000 руб. (10000 дол.), это положительный результат, отличный от
нуля, следовательно, у предприятия будет иметься средний доход на вложенный
капитал.
13. Анализ рисков, анализ чувствительности
влияния изменения отдельных показателей на финансовые результаты проекта
В ходе реализации данного проекта могут возникнуть ситуации,
приводящие к изменениям в производственно-финансовой деятельности предприятия.
Среди наибольших рисков наиболее существенное влияние могут оказать:
1) коммерческие риски:
неустойчивость спроса;
снижение цен конкурентами;
) социальные риски:
недостаточный уровень заработной платы работников
предприятия.
Анализ чувствительности. В данном случае проведен
анализ чувствительности проекта по NVP при изменении следующих показателей:
ставки налогов;
- объема инвестиций;
цены сбыта;
прямых издержек;
общих издержек
заработной платы персонала;
ставки по кредитам.
Запас прочности при изменениях этих критерий в диапазоне от
-20% до 20%, с шагом 5%. Анализ ведется по NPV, валюта: рубль.
Таблица 28 - Анализ чувствительности
Данные таблицы 28 представим в виде графика.
Рисунок 18 - График анализа чувствительности проекта
На основе вышеприведенного графика чувствительности, можно
сделать следующий вывод: проект более устойчив к изменению ставки по кредитам,
объему инвестиций, общих издержек и заработной платы персонала. Менее устойчив
к изменению параметров прямых издержек, общих издержек, цены сбыта.
В целях минимизации рисков ОАО «Уфимский хлеб» планирует
следующие действия:
- оптимизировать структуру производства и провести сокращение
условно-постоянных расходов;
провести планомерное техническое перевооружение с заменой
морально и физически устаревшего оборудования на современное энергосберегающее,
высокопроизводительное оборудование;
расширить номенклатуру выпускаемой продукции;
внедрить новые технологии;
увеличить объемы выпуска продукции, пользующейся повышенным
спросом, обладающей высоким качеством.
Заключение
Одним из важнейших этапов создания фирмы является
планирование, т.е. определение цели развития управляемого объекта, перспектив и
средств ее достижения, разработка программы, плана действия различной
детализации на различные периоды времени.
В данной курсовой работе был рассмотрен процесс создания
бизнес-плана действующего предприятия ОАО «Уфимский хлеб» одного из крупнейших
поставщиков хлебобулочных изделий населению Республики Башкортостан. Были
рассмотрены такие важнейшие аспекты функционирования предприятия, как
производственных и экономических показателей, маркетинг и сбыт, разработка
бюджетов, выделение ЦФУ и ЦФО, расчет экономической эффективности внедрения
мероприятий и ряд других аспектов, связанные с успешным функционированием
предприятия.
Были решены следующие задачи в рамках этой работы:
получены теоретические и практические навыки, необходимые для
разработки системы управления на предприятии на основе взаимосвязи и
взаимодействия основных компонентов менеджмента;
сформирована единая система взаимосвязи маркетинга,
бизнес-плана, административной и финансовой структуры, бухгалтерского и
управленческого учета, финансового управления, бюджетирования с
производственной деятельностью;
проанализирована организационная структура управления;
освоено формирование основных элементов системы управления
финансами, выделение ЦФУ, ЦФО и других финансово-производственных структур
предприятия;
изучены правила разработки бюджетов предприятия, их
взаимосвязь и взаимодействие в организации производственной деятельности.
Анализируя данные, полученные в ходе составления бизнес-плана
можно сделать следующие выводы, представленные ниже.
Результат реализации проекта:
Для покрытия начальных инвестиций за счет чистого денежного
потока потребуется 1 месяц, а длительность проекта составляет 61 месяц,
следовательно, проект считается эффективным. Чистый приведенный доход (NPV)
равен 337 417 644 руб. (11 247 255 дол.), что больше 0, следовательно,
предприятие приносит прибыль. Внутренняя норма рентабельности составляет 10000
руб. (10000 дол.), это положительный результат, отличный от нуля,
следовательно, у предприятия будет иметься средний доход на вложенный капитал.
Необходимые (привлекаемые) финансовые ресурсы: кредит в
размере 37157000 рублей. Предполагаемая форма и условия участия инвестора: банк
кредитует проект.
Возможные гарантии по возврату инвестиций:
Период окупаемости инвестиций - 33 месяца, а длительность
проекта составляет 61 месяц, следовательно, проект считается эффективным.
Чистый приведенный доход (NPV) равен 835886,15 руб., что больше 0,
следовательно, предприятие приносит прибыль. Внутренняя норма рентабельности (IRR) больше ставки
дисконтирования (30,21% > 18%), следовательно, проект считается приемлемым.
В ходе реализации данного проекта могут
возникнуть ситуации, приводящие к изменениям в производственно-финансовой
деятельности компании. Среди наибольших рисков наиболее существенное влияние
могут оказать, такие риски, как:
изменение инвестиционных программ
хлебобулочных предприятий (объемов и способов выпекания хлеба, цен по закупке
сырья);
риск увеличения конкуренции в результате
активизации иных производителей;
падение спроса у покупателей на
предлагаемую продукцию предприятия.
В результате анализа технико -
экономических показателей предприятия выявлено, что у предприятия велика доля
пассивной части оборудования, то есть наличие устаревших и неэффективных
средств труда. Необходимо повысить долю активной части фондов, устранять
внутрисменные простои и организовать проведение планово-предупредительного
ремонта.
Увеличилась фондоемкость продукции, ее
необходимо снижать путем совершенствования структуры производственных основных
фондов (повышение активной части фондов), мероприятиями по улучшению
использования производственных мощностей, увеличением объема и улучшением
структуры выпускаемой продукции (увеличение доли рентабельной продукции в общей
структуре продукции).
Рост фондовооруженности обусловлен
увеличением количества работников, а значит и растет стоимость основных
средств. Для повышения эффективности производства, важно, чтобы был обеспечен
опережающий рост производства продукции по сравнению с ростом основных
производственных фондов.
В результате все проанализированные показатели оказывают свою
влияние на рентабельность. Это влияние отрицательно, так как данный показатель
снижается. Это значит, что прибыль, получаемая предприятием с каждого рубля,
снижается. На это, в первую очередь, повлиял рост средней стоимости основных
средств в результате увеличения числа работников, а также увеличение доли
пассивной части фондов.
В результате финансовой устойчивости и прибыльности
предприятия выявлено, что к началу 2014 года предприятие станет зависеть от
внешних инвесторов, оно будет не способно поддерживать уровень собственного
оборотного капитала и пополнять оборотные средства за счет собственных
источников. Это повышает финансовый риск предприятия в результате зависимости
от внешних инвесторов.
Так же предприятие не получает денежных средств за
отгруженную продукцию от своих покупателей и заказчиков, а следовательно, не
имеет денег для вложения их в производство или отчисления их в резервный фонд.
Хорошая динамика наблюдается при анализе коэффициента общей
оборачиваемости капитала. Это свидетельствует о том, что предприятие верно
распоряжается своим капиталом, авансируя его в производство.
На основе приведенного графика чувствительности, можно
сделать следующий вывод: проект более устойчив к изменению ставки по кредитам,
объему инвестиций, общих издержек и заработной платы персонала. Менее устойчив
к изменению параметров прямых издержек, общих издержек, цены сбыта.
В целях минимизации рисков ОАО «Уфимский хлеб» планирует
следующие действия:
- оптимизировать структуру производства и провести сокращение
условно-постоянных расходов;
провести планомерное техническое перевооружение с заменой
морально и физически устаревшего оборудования на современное энергосберегающее,
высокопроизводительное оборудование;
расширить номенклатуру выпускаемой продукции;
внедрить новые технологии;
увеличить объемы выпуска продукции, пользующейся повышенным
спросом, обладающей высоким качеством.
Список используемой литературы
1. Бочкарев А.Ю., Кондратьве В.Л. Семь нот
менеджмента. - М.: Эксмо, 2007. - 656 с.
2. Елиферов В.Г., Репин В.В. Бизнес-процессы: Регламентация и
управление. - М.: Инфра-М, 2005. - 319 с.
. Деминг Э. Выход из кризиса. Новая парадигма управления людьми,
системами и процессами. - М.: Альпина Бизнес Букс, 2007. - 418 с.
. Савчук В.П. Диагностика предприятия: поддержка управленческих
решений. - М.: БИНОМ. Лаборатория знаний, 2010. - 175 с.
. Киржнер Л.А., Киенко Л.П. Менеджмент организаций. - М.: Эксмо.
2009. - 688 с.
. Голиков В.Д. Менеджмент. - Уфа: УГАТУ, 2007. - 641 с.
. Уолш К. Ключевые показатели менеджмента. - М.: Дело, 2001. - 360
с.
. Макашева З.М. Исследование систем управления. - М.: КноРус,
2008. - 176 с.
. Малюк В.И., Немчин А.М. Производственный менеджмент. - СПб.:
Инфра. 2008. - 288 с.
. http://www.alleng.ru/edu/manag3.htm Менеджмент, маркетинг. Книги
- менеджмент.