Анализ информационной составляющей деятельности предприятия
Федеральное государственное бюджетное
образовательное учреждение
Высшего профессионального образования
"Оренбургский государственный
аграрный университет"
Институт управления рисками и
комплексной безопасности
Кафедра "Автоматизированные
системы обработки информации и управления"
ОТЧЕТ ПО ПРАКТИКЕ
на базе Общероссийской общественной
организации "Российское научное общество анализа риска"
Руководитель практики:
Капустина О.А. зав. каф. "АСОИиУ", к. т. н., доцент
Исполнитель:
Филякина Т.В., курс 4, гр.41
Оренбург 2015
Аннотация
Данный документ является отчетом по производственной
практике. Содержит в себе общие сведения о предприятии, его структуре. Состоит
из разделов: введения, основного текста, заключения, списка используемых
источников.
Данный отчет содержит в себе следующие главы:
Общие сведения о предприятии;
Анализ информационной составляющей деятельности предприятия;
Состояние автоматизации на предприятии.
Отчет состоит из страниц, содержит рисунков и таблицу.
Содержание
Аннотация
Введение
1. Общие сведения о предприятии
2. Анализ информационной составляющей деятельности предприятия
2.1 Организационно-штатная структура
2.2 Информационные потоки на предприятии
2.3 Документооборот на предприятии
3. Анализ программно-аппаратного обеспечении предприятия
3.1 Аппаратное обеспечение
3.2 Программное обеспечение
4. Состояние автоматизации на предприятии
4.1 Существующий уровень автоматизации предприятия
4.2 Задачи, подлежащие автоматизации
4.3 Разработка средства автоматизации
4.4 Разработка программного продукта
4.5 Текст программного продукта
Заключение
Список использованных источников
Введение
Практика на предприятии входит в состав основной
общеобразовательной программы высшего профессионального образования и учебного
плана подготовки бакалавров по направлению подготовки "Информатика и
вычислительная техника".
Целью практики является закрепление, расширение, углубления
систематизация знаний, полученных при изучении общепрофессиональных и
специальных дисциплин, на основе изучения опыта деятельности конкретного
предприятия, а также приобретение практических профессиональных навыков для
решения задач предприятия.
В задачи практики входит:
- дать общую характеристику предприятия;
- ознакомиться с деятельностью структурного
подразделения;
- изучить нормативную документацию;
- осуществить анализ информационных потоков
предприятия;
- оценить существующий уровень автоматизации
предприятия;
- определить задачи, подлежащие
автоматизации;
- спроектировать средство автоматизации
деятельности предприятия.
Полученные в результате прохождения практики знания и данные
представлены в отчете.
Отчет по практике - это аналитическая (практическая) работа,
которая является совокупностью полученных результатов самостоятельного
исследования теоретических и практических навыков в период прохождения практики
на предприятии.
В числе необходимых требований, предъявляемых к студенту на
предприятии, относятся:
- подчинение действующим на предприятии
правилам внутреннего распорядка;
- изучение и выполнение правил эксплуатации
офисной техники и оборудования, техники безопасности и охраны труда на рабочем
месте, других особых условий работы на предприятии;
- строгое выполнение всех предписанных
заданий куратором практики со стороны предприятия;
- ведение дневника и составление отчета о
прохождении практики.
Программа студенческой практики ориентирована на получение
практических навыков самостоятельной работы на предприятии по профилю выбранной
специальности, закрепление профессиональных навыков квалификации специалиста в
области информационных технологий.
информационный поток программный автоматизация
1. Общие
сведения о предприятии
Российское Научное Общество Анализа Риска - общероссийская
общественная организация, осуществляющая свою деятельность в области разработки
применения методологии анализа и управления риском в различных областях научной
и практической деятельности. Общество объединяет учёных, специалистов,
представителей промышленности, органов государственной власти и управления,
организаций и представителей общественности, заинтересованных в исследовании и
использовании достижений в области анализа риском и смежных дисциплинах.
Целью Общества является объединение усилий всех
заинтересованных лиц в подготовке и принятии обоснованных решений в сфере
обеспечения безопасности населения, государства, окружающей среды.
Для реализации целей Общество в соответствии с действующим
законодательством осуществляет:
- научную и исследовательскую деятельность;
- содействие научным исследованиям в области
анализа и управления риском и смежных дисциплинах;
- просветительскую деятельность;
- участие в формировании государственной
политики в сфере обеспечения безопасности населения, государства, территорий,
окружающей среды;
- участие в законотворческой деятельности,
независимой экспертизе и разработке программ, проектов, перспективных идей,
технических решений, нормативных документов и правил в области обеспечения
безопасности населения, государства, территорий, окружающей среды;
- участие в общественных слушаниях по
проблемам обеспечения безопасности населения, государства, регионов, окружающей
среды;
- работу по повышению уровня
информированности общества, заинтересованных государственных органов власти и
управления и организаций по вопросам анализа и управления риском, приемлемости
риска.
Общество имеет в своем составе местные и региональные
отделения, филиалы и представительства.
Для реализации целей Общество, в соответствии с действующим
законодательством осуществляет следующие виды деятельности:
- научная и исследовательская деятельность;
- содействие научным исследованиям в области
анализа и управления риском и смежных дисциплинах;
- участие в формировании государственной
политики в сфере обеспечения безопасности населения, территорий, окружающей природной
среды;
- участие в установленном законом порядке в
законотворческой деятельности, независимой экспертизе и разработке программ,
проектов, перспективных идей, технических решений, нормативных документов и
правил в области обеспечения безопасности населения, территорий, окружающей
природной среды;
- участие в общественных слушаниях по
проблемам обеспечения безопасности населения, регионов, окружающей природной
среды;
- работа по повышению уровня
информированности общества, заинтересованных государственных органов власти и
управления и организаций по вопросам анализа и управления риском, приемлемости
риска.
2. Анализ
информационной составляющей деятельности предприятия
2.1
Организационно-штатная структура
Под организационной структурой предприятия понимаются состав,
соподчиненность, взаимодействие и распределение работ по подразделениям и
органам управления, между которыми устанавливаются определенные отношения по
поводу реализации властных полномочий, потоков команд и информации.
Различают несколько типов организационных структур:
- линейные,
- функциональные,
- линейно-функциональные,
- дивизиональные,
- адаптивные.
Линейная структура управления используется, как правило,
малыми и средними предприятиями, осуществляющими несложное производство, при отсутствии
широких кооперационных связей между предприятиями.
Функциональная структура предполагает специализацию
выполнения отдельных функций управления. Для их осуществления выделяются
отдельные подразделения (либо функциональные исполнители). Функциональная
организация управления базируется на горизонтальном разделении управленческого
труда. Указания функционального органа в пределах его компетенции обязательны
для производственных подразделений.
Линейно-функциональная структура позволяет в значительной степени
устранить недостатки как линейного, так и функционального управления. При этой
структуре назначение функциональных служб - подготовка данных для линейных
руководителей в целях принятия компетентных решений или возникающих
производственных и управленческих задач. Роль функциональных органов (служб)
зависит от масштабов хозяйственной деятельности и структуры управления
предприятием в целом. Чем крупнее фирма и сложнее ее управляющая система, тем
более разветвленным аппаратом она располагает.
Дивизиональная (или отделенческая) структура управления -
наиболее распространенная форма организации управления современной промышленной
фирмы. Смысл ее состоит в том, что самостоятельные подразделения практически
полностью отвечают за разработку, производство и сбыт однородной продукции
(дивизионально-продуктовая структура управления) или самостоятельные отделения
полностью отвечают за хозяйственные результаты на определенных региональных
рынках (дивизиональнорегиональная структура управления).
Адаптивная структура управления характеризуется слабым или
умеренным использованием формализации правил и процедур, децентрализацией и
участием специалистов в принятии решений, широко определяемой ответственностью
в работе, гибкостью структуры власти и небольшим количеством уровней иерархии.
Построение организационных структур управления осуществляется
с учетом следующих принципов:
- соответствие структуры управления целям и
стратегии предприятия;
- единство структуры и функции управления;
- первичность функции и вторичность органа
управления;
- соотносимость структуры управления с
производственной структурой предприятия.
-
Рисунок 1 - Информационные потоки на предприятии
2.2
Информационные потоки на предприятии
Информационные потоки - это физическое перемещение информации
от одного сотрудника предприятия к другому или от одного подразделения к
другому. Цель работы с информационными потоками - оптимизация работы
предприятия.
Система информационных потоков совокупность физических
перемещений информации, которая дает возможность осуществить какой-либо
процесс, реализовать решение. Наиболее общая система информационных потоков -
это сумма потоков информации, которая позволяет предприятию вести
финансово-хозяйственную деятельность.
Информация, которая собирается в системе для обработки и
анализа должна отвечать следующим требованиям: своевременность (информация но
затратам, выручке, прибыли должна поступать тогда, когда еще имеет смысл ее
анализировать), достоверность (чтобы не тратить дополнительное время на ее
проверку), релевантность (существенность), полезность (эффект от использования
информации должен перекрывать затраты на ее получение), полнота (не должно быть
упущений), понятность (информация не должна требовать значительных усилий для
расшифровки), регулярность поступления.
Чтобы обеспечить выполнение этих требований к информации,
сотрудники, работающие в системе, вынуждены разбираться с информационными
потоками, чтобы не происходило дублирование информации, информация доходила до
адресата и не требовала уточнений.
Для создания системы информационных потоков необходимо:
- определить структуру информации, которую
необходимо предоставлять;
- проанализировать существующий на
предприятии документооборот;
- разработать новую систему
документооборота.
Структура информации включает в первую очередь классификацию
доходов и видов затрат по объектам калькуляции (по подразделениям, продуктам,
договорам).
Формирование структуры информационной системы современного
промышленного предприятия необходимо начинать с качественного анализа информационного
поля предприятия, которое можно подразделить на внутреннее и внешнее.
Внутреннее информационное поле объединяет следующую информацию:
- первичные документы;
- данные внутреннего документооборота
(бумажного и электронного), включая приказы и распоряжения руководителя и
менеджеров всех звеньев;
- данные бухгалтерского учета и другой
обязательной отчетности за текущий и прошлые периоды;
- результаты анализа финансово-хозяйственной
деятельности.
Качество внутреннего информационного поля предприятия зависит
от четкости организационной структуры управления, рациональности распределения
функциональных обязанностей, надежности учета, достаточной эффективности схемы
документооборота. Внутреннее информационное поле формируется за счет
собственных источников информации, которые можно проверить на полноту и
достоверность. Количество разновидностей внешней информации и ее источников
весьма значительно, основными являются следующие виды:
- нормативные акты федерального,
регионального, местного уровня;
- отраслевые нормативно-справочные
документы;
- данные о состоянии отрасли основных рынков
сбыта и сырья;
- данные о состоянии мировой экономики;
- реклама и информация партнеров и
конкурентов;
- информация от клиентов;
- выводы консультантов и экспертов,
результаты аудиторских проверок.
Необходимо выделить следующие основные проблемы, возникающие
при создании внешнего информационного поля:
. Недостоверность информации. Часть информации
(особенно в некоторых СМИ и в интернете) представляется сомнительной, а в ряде
случаях и ложной.
2. Неполнота информации. Источник информации специально
или ненамеренно может предоставлять не всю информацию, а какую-то ее часть.
. Противоречивость информации. Информация различных
источников может быть противоречивой, при этом затруднительно выявить истинные
данные.
. Избыточность информации. Для выделения необходимой
информации необходимо затрачивать значительные усилия.
. Разнородность информации. Информация из разных
источников поступает в различном формате.
Информационный поток характеризуется такими параметрами:
- источник возникновения;
- направление движения потока;
- периодичность;
- вид существования;
- скорость передачи и приема;
- интенсивность потока и др.
Информационные потоки на предприятии:
. запрос отчета о работе предприятия;
. отчет о работе предприятия;
. требование обеспечения эффективности;
. техническая информация;
. отчет о состоянии информационных систем;
. отчет о произведенной продукции;
. запрос отчета по делопроизводству;
. отчет по делопроизводству;
. требования и решения;
. отчеты о финансово-хозяйственной и уставной деятельности
. требования повышения качества работы;
. отчет о работе научного совета;
. запрос отчета о работе научного совета;
. запрос отчета об эффективности работы отделения;
. отчет об эффективности работы отделения;
. запрос отчета о предпринимательской деятельности;
. отчет о предпринимательской деятельности.
2.3
Документооборот на предприятии
Документооборот - это движение служебных документов в
учреждении от даты их создания или получения до даты завершения исполнения или
отправки.
Детализируя эти понятия, можно сказать, что к организации
работы со служебными документами относятся: прием, регистрация, рассмотрение
документов, обработка и отправка исходящих документов, контроль исполнения
документов, составление номенклатур и формирование дел, подготовка дел к
хранению и использованию.
К документообороту предъявляется ряд принципиальных
требований, а именно:
- прямоточность движения документов, которая
предполагает прохождение документа через наименьшее количество инстанций и
исключение возвратных перемещений документов;
- избирательность распределения документов
между руководителями и специалистами в соответствии с функциональными
обязанностями;
- обусловленность движения документов
деловой необходимостью;
- единообразие маршрута движения и состава
технологических операций для массовых категорий документов;
- однократность выполнения каждой операции.
Различают три основных потока документации:
- документы, поступающие из других
организаций (входящие);
- документы, отправляемые в другие
организации (исходящие);
- документы, создаваемые в организации и
используемые работниками этой организации в управленческом процессе
(внутренние).
Суммарное количество входящих документов и созданных
организацией за определенный период (месяц, квартал, год) составляет объем
документооборота. Количественному учету подлежат все без исключения документы -
поступившие (в том числе нерегистрируемые), отправляемые и внутренние.
Ежедневный учет осуществляется при обработке поступивших и отправляемых
документов. Внутренние документы учитываются по месту регистрации или
составления. Годовой объем документооборота является исходной величиной для
расчета численности работников службы документационного обеспечения, выбора
средств механизации и автоматизации делопроизводственных процессов, определения
степени загруженности структурных подразделений и отдельных работников. Анализ
объема документооборота за ряд лет позволяет своевременно принимать меры к
сокращению количества документов.
Технологический процесс обработки и движения поступивших
документов состоит из следующих этапов:
- прием и первичная обработка документов;
- предварительное рассмотрение и
распределение документов;
- регистрация документов и ведение
справочно-информационной системы;
- рассмотрение руководством и направление
документов в структурные подразделения;
- исполнение документов.
На предприятии "Российское научное общество анализа
риска" документооборот организован посредством программы 1С.
Документооборот.
С помощью этой системы практически в момент запроса
сотрудники могут получать финансовую, распорядительную, проектную документацию
в соответствии со своими правами доступа. Согласование договоров проходит в электронной
форме. Исключены потери бумажных оригиналов документов. Обеспечено соблюдение
нормативных сроков согласования документов и исполнения поручений.
Программное обеспечение создано на базе программы "1C:
Предприятие".
Имеющиеся функциональные возможности - наличие разнообразных
технологий обработки документов, независимость от применяемой системы
управления базами данных, масштабируемость.
Программа позволяет использовать разнообразные способы
обработки документов с разграничением прав доступа к ним, применяя новейшие
методики управления документооборотом, в том числе сложившиеся в России.
С помощью программы "1C Документооборот" можно:
- осуществлять работу с помощью
веб-браузеров;
- уменьшить время, необходимое на поиск
нужной информации, а также общее время коллективного ведения документооборота;
- улучшить качество документации путем
устранения большинства спорных ситуаций и упорядочивания работы с документами;
- обеспечить сохранность версий и отсутствие
повторения информации при работе нескольких лиц с одним документом;
- наладить работу пользователей с
документами.
3. Анализ
программно-аппаратного обеспечении предприятия
3.1
Аппаратное обеспечение
Таблица 1 - Состав аппаратного обеспечения
|
Наименование
|
Модель
|
Количество
|
|
Монитор
|
21” Samsung S24D590PL
|
30
|
|
МФУ
|
HP
LaserJet Pro MFP M125mw
|
3
|
|
Принтер
|
Canon MAXIFY B5340
|
2
|
|
Факс
|
Panasonic
KX-FT504
|
3
|
|
Системный блок
|
Acer
Aspire M3985/Intel Core i3 3220 (3.30GHz /4Gb/DDR3 1333/1TB 7200/NV CF
GT620/DVD-RW/CR/LAN/HDM
|
30
|
|
Клавиатура
|
Logitech
Wireless MK330
|
30
|
|
Мышь
|
Logitech
Wireless Mouse МКЗЗО
|
30
|
|
Сервер
|
Сервер Dell PE R620 2xE5-2667/ SAS 146Gb 15K 2.5" SSD175Gb/RW/l 1710p/iD7En/2x750W/3YPNB D/
|
2
|
|
Устройство
бесперебойного питания
|
APC
by Schneider Electric Back-UPS 1100VA with AVR, 230V
|
20
|
|
Маршрутизатор
|
HP
ProCurve 1410-16G
|
4
|
Panasonic
KX-TG251 1
|
13
|
3.2
Программное обеспечение
Все программное обеспечение на предприятии является
лицензионным. В качестве ОС используется Windows 7 х64. В качестве серверной ОС
используется Windows Server 2012 r2.
Антивирусная защита обеспечивается программным продуктом
Kaspersky Internet Security, который позволяет проводить мониторинг системы и
производить сканирование по запросу. Решение обеспечивает безопасность всех
узлов сети и включает в себя эффективные средства настройки, благодаря чему
корпоративные пользователи имеют возможность продуктивно работать, будучи
защищенными от всех современных угроз.
Microsoft Outlook - персональный информационный менеджер с
функциями почтового клиента, входящий в пакет офисных программ Microsoft
Office. Помимо функций почтового клиента для работы с электронной почтой,
Microsoft Outlook является полноценным органайзером, предоставляющим функции
календаря, планировщика задач, записной книжки и менеджера контактов.
На предприятии используется офисный пакет Microsoft Office
2013. Microsoft Office - офисный пакет приложений, созданных корпорацией
Microsoft для операционных систем Microsoft Windows, Apple Mac OS X. В состав
этого пакета входит программное обеспечение для работы с различными типами
документов: текстами, электронными таблицами, базами данных и др. Microsoft
Office является сервером OLE объектов и его функции могут использоваться
другими приложениями, а также самими приложениями Microsoft Office.SQL Server -
система управления реляционными базами данных (СУРБД), разработанная
корпорацией Microsoft. Основной используемый язык запросов - Transact-SQL,
создай совместно Microsoft и Sybase.1 ransact-SQL является реализацией
стандарта ANSI/ISO по структурированному языку запросов (SQL) с расширениями.
Используется для paooibi с базами данных размером от персональных до крупных
баз данных масштаба предприятия; конкурирует с другими СУБД в этом сегменте рынка.Acrobat
- пакет программ, выпускаемый компанией Adobe Systems для создания и просмотра
электронных публикаций в формате PDF.это архиватор файлов в форматы RAR и ZIP
для 32 - и 64-разрядных операционных систем Windows.
4. Состояние
автоматизации на предприятии
4.1
Существующий уровень автоматизации предприятия
Организация занимается оценкой рисков безопасности
жизнедеятельности. Вычисление обобщенного показателя безопасности региона в
организации происходит вручную.
Процедура количественной оценки показателей безопасности и
стратегического риска может быть условно разделена на ряд этапов, первый из
которых связан со сбором и анализом информации, полученной в процессе выяснения
ситуации оценивания.
Задача этой операции заключается в уточнении всех неясных
вопросов, связанных с построением номенклатуры показателей и проведением
количественной оценки показателей безопасности и стратегического риска
конкретного объекта. При этом рассматриваются особенности сложившихся условий
жизнедеятельности населения, технология разработки конкретной методики расчета
и процесс возможного использования результатов оценки показателей безопасности
и стратегического риска для установления степени безопасности и риска.
Прежде всего необходимо конкретизировать представления об объекте
оценки. Так, аспекты безопасности жизнедеятельности, например, каждого
отдельного региона или страны в целом имеют свои специфические особенности.
Поэтому для определения уровня безопасности данного региона или страны строится
система показателей, характеризующих сложившиеся условия жизнедеятельности и
угрозы безопасности в различных сферах жизнедеятельности.
Эта система показателей выявляет, во-первых, структуру и
значимость основных угроз безопасности жизнедеятельности, а во-вторых,
характеризует специфику сложившихся характерных особенностей жизнедеятельности,
природного окружения, климатических условий и т.д.
Выделенная структура показателей и, возможно, их значении
(натуральных и ценностных) служит основой для выбора номенклатуры показателей
безопасности жизнедеятельности и стратегического риска. На данном этапе требуют
уточнения также другие вопросы определения ситуации
В число этих вопросов входят следующие:
- как проводится оценка безопасности и
стратегического риска на основе обобщенных показателей и с использованием
интегрального комплексного показателя;
- в какой шкале следует определять значения
первичных и обобщенных показателей безопасности и стратегического риска (шкале
порядка, шкале отношений или другой) и какой из способов оценки (точный,
упрощенный, экспертный) будет основным;
- есть ли и каковы ограничения во времени на
проведение оценки показателей безопасности и стратегического риска конкретного
объекта;
- каков алгоритм вычисления значений
первичный, обобщенных и комплексных показателей и др.
После определения ситуации оценивания необходимо сделать
выбор номенклатуры (развернутой, сокращенной, конкретной) безопасности и
стратегического риска заданного объекта (страны, региона). Он осуществляется
экспертами в зависимости от целей оценки, условий ее проведения, специфики
оцениваемого объекта и др.
Развернутая номенклатура показателей разрабатывается
экспертами на основе анализа и обобщения всего имеющегося массива информации о
безопасности жизнедеятельности населения, региона, страны в целом и может
претендовать на наиболее полную характеристику уровня безопасности и
стратегического риска.
Более частные номенклатуры (сокращенная, конкретная и др.)
строятся на основе развернутой путем отбора и конкретизации тех показателей,
которые наиболее существенны для характеристик безопасности жизнедеятельности и
стратегического риска страны или региона в различных сферах. Процедура такой
конкретизации включает детальное рассмотрение каждого показателя, уточнение его
значения для решения поставленной задачи, установление его структуры, специфики
и т.д.
При построении номенклатуры показателей безопасности и
стратегического риска следует пользоваться рядом правил, в частности из
регламентированного комплекса правил (их около 30) построения различных видов
номенклатуры показателей качества, следование которым, как показал опыт их
использования, позволяет получать достоверные результаты оценки. Основные из
этих правил, которые по возможности необходимо использовать при построении
номенклатуры показателей для оценки уровня безопасности жизнедеятельности и
стратегического риска, сводятся к следующим:
- единый признак деления показателей в
группе,
- необходимость и достаточность числа
показателей в каждой группе,
- независимость по предпочтению показателей
в группе
- минимум показателей в группе (не более
7-9),
- недопустимость зависимых показателей в
любой группе,
- последовательность разделения обобщенных и
комплексных показателей,
- корректируемость показателей,
обеспечивающая возможность добавлять или исключать из перечня отдельные
показатели,
- исключение одинаково выделенных
показателей,
- однозначность толкования формулировок
выбранных показателей.
Важной процедурой систематизации множества показателей - как
безопасности жизнедеятельности и показателей стратегических рисков, так и
других показателей, например, качества жизни - является расчленение комплексных
и обобщенных показателей верхних уровней рассмотрения на совокупности единичных
показателей, расположенных на более низких уровнях, т.е. построение
иерархической структуры показателей. Основными признаками членения показателей
качества жизни служат классификационный и структурно-содержательный принципы
членения.
При построении иерархической структуры показателей
безопасности жизнедеятельности и стратегического риска был взят на основу
деления комплексного показателя безопасности и стратегического риска
(показатель 0-го уровня) подход, предложенный специалистами Центра
стратегических исследований гражданской защиты МЧС России, согласно которому
безопасность жизнедеятельности общества должна обеспечиваться в пяти основных
сферах:
- экономической;
- политической;
- социальной;
- научно-технической;
- природно-техногенной.
Поэтому обобщенный показатель безопасности в вышеназванных
сферах жизнедеятельности общества будет уже показателем 1-го уровня.
На 2-м уровне располагаются показатели, характеризующие
угрозы безопасности внутри сферы. Каждая из угроз может состоять из отдельных
составляющих угроз, которые формируют систему показателей 3-го уровня Составляющие
угроз безопасности характеризуются набором первичных показателей безопасности,
располагающихся, таким образом, на 4-м уровне.
4.2 Задачи,
подлежащие автоматизации
Так как все вычисления в организации происходит вручную, то
для увеличения эффективности работы предприятия предлагается внедрение
Программного продукта, который позволит автоматизировать расчеты.
Для определения значений измеримых показателей безопасности
жизнедеятельности и стратегического риска используются в основном
инструментальный, расчетный и статический методы. Для качественных описаний
непосредственно неизмеримых показателей безопасности жизнедеятельности и
стратегического риска применяются методы социологических опросов и экспертной
оценки. Значения показателей безопасности жизнедеятельности и стратегического
риска могут также определяться одновременно несколькими указанными методами
(комбинированный метод). Комбинированный метод в принципе является достаточно
часто употребительным, ибо полученные с помощью экспертных оценок, социологических
опросов информация, статистические данные совместно с результатами
непосредственных измерений в конечном итоге служат основой проведения различных
расчетов и вычислений, позволяющих получать значения показателей безопасности
жизнедеятельности и стратегического риска.
Инструментальный метод заключается в определении значений
показателей с использованием технических средств измерения. С помощью
инструментального метода определяются, например, значения ряда экологических
показателей (уровень антропогенной нагрузки на природу, объемы выбросов вредных
веществ, уровень радиации и т.д.), показателей жилищных условий (размер жилом
площади, приусадебных участков и т.п.), показателей здоровья (калорийность
питания, количество белков, жиров и углеводов и т.д.).
Расчетный метод позволяет получать значения показателей
безопасности жизнедеятельности и стратегического риска с помощью выявленных
теоретических или эмпирических зависимостей на основе проведенных ранее
измерений, научных и статистических исследований, социологических опросов,
обработки экспертных суждений и т.п.
В зависимости от источника (способа) получения информации о
показателях качества жизни, в соответствии с классификацией предыдущего
подраздела, применяются в основном следующие методы определения значений их
опенок: экспертные, расчетные, социологические или их комбинации. Наибольшее
применение при оценке показателей качества жизни нашел экспертный метод,
основанный на использовании оценочных суждений экспертов о различных аспектах
жизнедеятельности индивидов. Эту оценку осуществляют группы квалифицированных
специалистов, занимающихся исследованиями данной проблемы и имеющих опыт
проведения оценочных операций.
Подсчеты согласованности экспертных оценок, величин
погрешности вычислений, равно как и другие расчеты, проводятся с использованием
методов математической статистики по специальным компьютерным программам.
На предприятии предлагается внедрение программного продукта
для расчета комплексного показателя региона по совокупности первичных показателей
хранения первичных показателей должна применяться база данных. Для определения
весовых коэффициентов показателен должна произвольная экспертная оценка. Оценка
экспертов может быть получена с помощью экспертной системы, которая предлагает
оценить важность одного критерия относительно другого. После получения и
нормализации первичных показателей по одному из алгоритмов и применения к ним
весовых коэффициентов, основанных на экспертной оценке, программа должна
рассчитывав комплексный показатель безопасности региона, который характеризует
обстановку в исследуемом регионе.
4.3
Разработка средства автоматизации
Разработка процедуры расчета комплексного показателя
безопасности жизнедеятельности региона начинается со ввод иерархической
структуры показателей безопасности жизнедеятельности, представляющей собой
корневое дерево, представленное на рисунке 3, с корнем в вершине a1
(комплексный показатель безопасности региона) 0-уровень, корнями факторов
первого уровня являются показатели безопасности сфер жизнедеятельности, второго
уровня - показатели угроз, третьего уровня - составляющие угроз, четвертого
уровня - первичные показатели. Для первичных показателей вводятся значения,
включающие два критериальных уровня:
- Уровень критических значений, отделяющих
критическую область от области приемлемости ();
- Уровень безопасных значений (), отделяющий
безопасную область от области приемлемости.
Поскольку первичные показатели имеют различные единицы
измерения, то для целей построения обобщенных показателей, их переводят в
безразмерные величины. В зависимости от динамики изменения безопасности от
значений первичного показателя, где - безразмерный показатель безопасности, -
размерный первичный показатель, используются 2 алгоритма перевода размерного
показателя в безразмерный.
Из статистических бюллетеней, нормативной документации
вводятся региональные значения первичных показателей, предварительно отобранные
для оценки комплексной безопасности региона.
Каждый первичный показатель определяется на основе одного из
описанных выше методов и имеет свои единицы измерения. Для построения в
дальнейшем обобщенных показателей безопасности жизнедеятельности и
стратегического риска необходимо перевести каждый первичный показатель в единую
шкалу измерения.
Предлагается безразмерная шкала с областью изменения от - 2
до +2, на которую трансформируются все значения Кi, первичных показателей
безопасности жизнедеятельности и стратегического риска. В результате
рассчитывается безразмерный первичный показатель безопасности жизнедеятельности
и стратегического риска
с использованием одного из алгоритмов расчета.
Алгоритм А1 используется для таких первичных показателей Кi, для которых характерно
увеличение степени безопасности с ростом значения Кi. Алгоритм нормализации
первичного показателя А1 представлен на рисунке 3.
Рисунок 3 - Алгоритм нормализации А1
Алгоритм А2 используется для таких первичных показателей Ki, для которых характерно
уменьшение степени безопасности с ростом значения Ki. Алгоритм нормализации
первичного показателя А2 представлен на рисунке 4.
Рисунок 4 - Алгоритм нормализации А2
Значение средневзвешенного обобщенного показателя
безопасности третьего уровня (составляющие угроз безопасности) Сj, рассчитывается по
формуле
где nj, - количество первичных показателей, определяющих значение j
безразмерного показателя 3 уровня;
j = 1, N,
где N - количество вершин третьего уровня (групп
первичных показателей 4 уровня, определяющих значение показателей 3 уровня);

- весовой коэффициент первичных показателей Вi; в j-rpynne;

- значение j-безразмерного первичного показателя в j-rpynne.
Значение средневзвешенною обобщенного показателя безопасности 2
уровня (угрозы безопасности) рассчитывается по формуле
где 
- количество обобщенных показателей 2 уровня;
где К - количество вершин второго уровня (групп обобщенных
показателей уровня, определяющих значение показателей 2 уровня);

- весовые коэффициенты обобщенных показателей Сj;

- значение j-безразмерного обобщенного показателя в k-группе.
Значение средневзвешенного обобщенного показателя безопасности
уровня (безопасность сфер жизнедеятельности) рассчитывается по формуле
где 
- количество обобщенных показателей второго уровня, определяют
значение t-безразмерного показателя 1 уровня;- количество вершины первого
уровня (групп обобщенных показателей уровня, определяющих значение показателей
1 уровня);
Значение средневзвешенного обобщенного показателя безопасности
уровня (комплексный показатель безопасности жизнедеятельности региона
рассчитывается по отношению
где Z - количество сфер жизнедеятельности;

- весовой коэффициент 1 сферы жизнедеятельности;

- значение обобщенного показателя безопасности сферы.
Общая формула определения комплексного показателя имеет вид
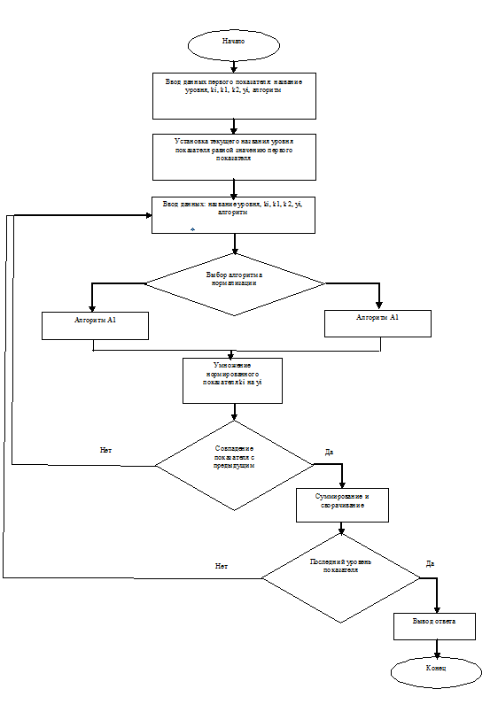
Описание работы алгоритма:
. Ввод данных о первом показателе: название уровней показателя,
первичный показатель Ki, уровень
критических значений k1, уровень
безопасных значений k2, весовой коэффициент Yi, номер алгоритма нормализации.
. Установка уровня первого показателя в качестве текущего.
. Алгоритму подаются следующие данные: название уровней
показателя, первичный показатель Ki,
уровень критических значении k1, уровень
безопасных значений k2, весовой коэффициент Yi номер алгоритма нормализации.
. По переданному значению определяется алгоритм нормализации и по
одному из них показатель приводится к безразмерному вид (Ki).
. Нормализованный показатель умножается на весовой коэффициент.
. Проверка совпадения названия уровня предшествующею показателя с
текущим, суммирование показателей и сворачивание ветвей графа вершину.
. Если текущий показатель является показателем последнего уровня,
то алгоритм выводит ответ.
Алгоритм работы программного продукта представлен на рисунке 5.
Рисунок 5 - Алгоритм работы программного продукта
4.4
Разработка программного продукта
Для разработки данного программного продукта использовался
HTML (HyperTextMarkupLanguage) - язык гипертекстовой разметки. Выбор пал именно
на НТМL потому, что данный язык очень прост, как в написании, так и в разборе
программного кода. Так же для разработки некоторых элементов использовались и
другие языки: JS (JavaScript) язык и CSS (CascadingStyleSheets).- стандартный
язык разметки документов во Всемирной паутине. Большинство веб-страниц содержат
описание разметки на языке HTML. Язык HTML интерпретируется браузерами и
отображается в виде документа в удобной для человека форме.
Преимущественно используется как средство описания,
оформления внешнего вида веб-страниц, написанных с помощью языков разметки HTML
и XHTML.- прототипно-ориентированный сценарный язык программирования. Является
диалектом языка ECMAScript. JavaScript обычно используется как встраиваемый
язык для программного доступа к объектам приложений. Наиболее широкое
применение находит в браузерах как язык сценариев для придания интерактивности
веб-страницам.(англ. CascadingStyleSheets - каскадные таблицы стилей) -
формальный язык описания внешнего вида документа, написанного с использованием
языка разметки.
При разработке информационной системы использовалось
программное обеспечение Windows7, пакеты прикладных программ Microsoft Office
2007.
Архитектура ОС защищает приложения от повреждения друг другом
и самой операционной системой.Office Word 2007 - мощный текстовой процессор,
предназначенный для выполнения всех процессов обработки текста: от набора и
верстки, до проверки орфографии, вставки в текст графики в стандарте *. pcx или
*. bmp, распечатки текста. Он работает с многими шрифтами, как с русским, так и
с любым из двадцати одного языка мира.Office 2010 - один из лучших наборов
офисных приложений для компьютеров, телефонов и браузеров, включающий функции,
на которые можно положиться уже сегодня, и возможности, которые могут
потребоваться в будущем. Данный набор приложений позволяет уверенно принять
вызов сегодняшней экономической ситуации, не упуская из виду факторы,
необходимые для достижения успеха в сфере информационных технологий.
Блокнот - это текстовый редактор. Данная программа
предназначена для работы с текстом. Блокнот - одна из самых простых программ по
работе с текстом. В ней мы можем только вводить текст и редактировать его.
Изменять шрифт или размер отдельных символов, т.е. производить форматирование
текста, в этой программе мы не можем. Но, тем не менее, эта программа может
быть полезна, так как она очень проста, документы, созданные в ней, занимают
очень немного места, к тому же Блокнот установлен на всех компьютерах с Windows
и поэтому документы, созданные в этой программе можно открыть на любом
компьютере.Office SharePoint Designer - редактор и программа для веб-дизайна от
компании Microsoft, замена для Microsoft Office FrontPage и часть семейства
SharePoint. Является одним из компонентов пакета Microsoft Office 2007, однако
не включен ни в один из комплектов офиса (устанавливается отдельно). Переход в
названии от FrontPage к SharePoint Designer связан с его назначением: созданием
и дизайном веб-сайтов Microsoft SharePoint. SharePoint Designer имеет один и
тот же движок отрисовки HTML, что и Microsoft.
4.5 Текст
программного продукта
<! DOCTYPE html>
<html>
<head>
<meta http-equiv="Content-Type"
content="text/html; charset=utf-8" />
<title> Расчет показателей
безопасности></title>
<meta charset="utf-8" />
<style>
. main {: 0 auto;: 15px 20px;: 560px;color:
#24393d;radius: 8px;: #E5EBED;shadow: 3px 5px 5px rgba (0,0,0,0.5);
}{: 10px 0px;
}
. but {color: #051A1E;: #E5EBED;: 200px;: 25px
auto;bottom: 0px;: 10px;
border-radius: 8px;: default;
text-align: center;shadow: 2px 4px 5px rgba
(0,0,0,0.3);
}
. but: hover {color: #0d3b4a;
}
. forbut {align: center;
}
. bl {: inline-block;: 85px;align: center;left:
auto;right: 10px;bottom: 0;top: 0;
}
. br {: inline-block;: 85px;align: center;left:
auto;right: auto;bottom: 0;top: 0;
}{: right;
}
. title {size: 16px;weight: bold;transform:
uppercase;bottom: 15px;
}
. rb. ul {size: 15px;: 0;
}
. result {left: 0px;right: 0px;
}
. rb span {: red;: right;
}
. question {align: center;size: 16px;weight:
bold;transform: uppercase;
}
. clearfix: after {: '';: table;: both;
}[type="text"] {: 90px;: 0 3px;
}
. cost {
}
. note {: inline-block;: 152px;
}
</style>
<body>
<div>
<div>
Введите значения показателей безопасности для каждой сферы:
</div>
<form>
<div>
Экономичесакя сфера
<select name="econom"
id="s1">
<option value="0">Приемлимый</option>
<option value="1">Условно приемлемый</option>
<option value="2">Предкризисный</option>
<option value="3">Кризисный</option>
</select>
</div>
<div>
Социальная сфера
<select name="social"
id="s2">
<option value="0">Приемлимый</option>
<option value="1">Условно приемлемый</option>
<option value="2">Предкризисный</option>
<option value="3">Кризисный</option>
</select>
</div>
<div>
Экологическая сфера
<select name="ecolog"
id="s3">
<option value="0">Приемлимый</option>
<option value="1">Условно приемлемый</option>
<option value="2">Предкризисный</option>
<option value="3">Кризисный</option>
</select>
</div>
<div id="d1">
Сфера защиты в ЧС
<select name="zahity"
id="s4">
<option value="0">Приемлимый</option>
<option value="1">Условно приемлемый</option>
<option value="2">Предкризисный</option>
<option value="3">Кризисный</option>
</select>
</div>
<div>Посчитать</div>
</form>
</div>
<script type="text/javascript">
// объявления переменныхm = [[1,1,2,2], [2,2,2,3], [2,3,3,3],
[3,3,4,4]];s = "<div>"+m [0] [0] +"</div>";
var econom = document. getElementById
("s1");social = document. getElementById ("s2");ecolog =
document. getElementById ("s3");zahity = document. getElementById
("s4");
var t,l,q;
// код для вводаcost = [];[0] ='<div>
// подбор заначения по номеру
function r (a) {
if (a==1) {"Приемлимый";
}else if (a==2) {"Условно приемлемый";
}else if (a==3) {"Предкризисный";
}else if (a==4) {"Кризисный";
}
}
// расчет показателей безопасностиr1 () {
t=m [econom. value] [social. value];=m [ecolog.
value] [zahity. value];
q=m [t-1] [l-1];s1 = '<div>
var s3 = '<div class="result">Безопасность регионе <span>' + r (q) + '</span></div>';
var qe = '<div class="question" id="que">Улучшить? </div>';b2
= '<div>Да</div><div>Нет</div></div>';s1+s2+s3+qe+b2;
}
// Улучшениеr2 (cost) {
// cost = [[10,3,1,2], [6,3,1,2], [3,2,1,2],
[2,2,1,3]];
// level 1l1 = [];[0] = cost [0] [3] + cost [1]
[1];[1] = cost [0] [2] + cost [1] [3];[2] = cost [0] [2] + cost [1] [0];[3] =
cost [0] [1] + cost [1] [2];[4] = cost [0] [0] + cost [1] [3];[5] = cost [0]
[0] + cost [1] [1];[6] = cost [2] [1] + cost [3] [0];[7] = cost [2] [0] + cost
[3] [1];[8] = cost [2] [3] + cost [3] [1];[9] = cost [2] [2] + cost [3]
[2];[10] = cost [2] [1] + cost [3] [3];[11] = cost [2] [3] + cost [3] [3];
// level 2l2 = [];[0] = Math. min (l1 [0], l1
[1]);[1] = Math. min (l1 [2], l1 [3], l1 [4]);[2] = l1 [5];[3] = Math. min (l1
[6], l1 [7]);[4] = Math. min (l1 [8], l1 [9], l1 [10]);[5] = l1 [11];
// level 3l3 = [];[0] = l2 [0] + l2 [3];[1] = l2
[1] + l2 [4];[2] = l2 [2] + l2 [5];
// level 4l4 = Math. min (l3 [0],l3 [1],l3
[2]);l4;
// отрисовкаmain = document.
getElementById ("m");
// результаты подсчета безопасностиrb = document.
createElement ("div");. className = "rb";
// результаты улучшенияru = document. createElement
("div");
ru. className = "ru";otv = document.
createElement ("div");. className = "otv";
// кнопка посчитать. getElementById ("b1"). onclick =
function () {(! document. getElementsByClassName ("ru")) main.
removeChild (ru);(! document. getElementsByClassName ("rb")) main.
removeChild (rb);. innerHTML = r1 ();. appendChild (rb);. getElementById
("b1"). style. display = "none";
// кнопка "да". getElementById ("b2"). onclick
= function () {(! document. getElementsByClassName ("ru")) main.
removeChild (ru);
document. getElementById ("que"). innerHTML
="Введите значения стоимости услуг улучшения для каждой оценки";
document. getElementById ("fb"). style.
display = "none";. innerHTML = cost. join ('');. appendChild (ru);
// кнопка поситать общую стоимость.
getElementById ("b4"). onclick = function () {incost= [[], [], [],
[]];temp;(var i = 0; i < 4; i++) {(var j = 0; j < 4; j++) {=document.
getElementById ("t" + i + j). value(temp! ="") incost [i]
[j] = Number (temp);
}
}cor = true;(var i = 0; i < 4; i++) {(var j =
0; j < 4; j++) {(incost [i] [j] == undefined || isNaN (incost [i] [j])) cor
= false;
}
}(cor) {. getElementById ("b4"). style.
display = "none";. innerHTML = '<div>Общая стоимость улучшений <span
style="font-size: 20px; color: red">' + r2 (incost) +
'</span></div>';
}{. innerHTML = '<div style="text-align:
center">Данные не корректны</div>';
}. appendChild (otv);
}
}
// кнопка "нет". getElementById ("b3"). onclick
= function () {
// if (! document. getElementsByClassName
("ru")) main. removeChild (ru);. getElementById ("que").
style. display = "none";. getElementById ("fb"). style.
display = "none";
}
}
</script>
</body>
</html>
Заключение
В ходе практики были приобретены новые знания об особенностях
информационных процессов в Общероссийской общественной организации
"Российское научное общество анализа риска", выполнены основные цели
и задачи, поставленные программой практики.
Общероссийская общественная организация "Российское
научное общество анализа риска" - общероссийская общественная организация,
осуществляющая свою деятельность в области разработки и применения методологии
анализа и управления риском в различных областях научной и практической
деятельности.
Была изучена структура предприятия, составлена схема
локально-вычислительной сети отдела информационных технологий, определены
вопросы деятельности, подлежащие автоматизации. Также были приобретены навыки
работы с документацией предприятия и справочной документацией.
Был создан программный продукт, рассчитывающий обобщенный
показатель безопасности региона на основе экспертной оценки.
Полученные результаты представляют большой интерес и
практическую полезность в перспективе применения их в будущем.
Целью практики является закрепление, расширение, углубление и
систематизация знаний, полученных при изучении общепрофессиональных и
специальных дисциплин, на основе изучения опыта деятельности конкретного
предприятия, а также приобретение практических профессиональных навыков для
решения задач предприятия, а также использование навыков программирования.
Во время прохождения практики были выполнены поставленные
задачи:
- дана общая характеристика предприятия;
осуществлено ознакомление с деятельностью структурного подразделения;
- изучена нормативная документация;
- осуществлен анализ информационных потоков
предприятия;
- произведена оценка локальной
вычислительной сети предприятия;
- произведена оценка существующего уровня
автоматизации предприятия;
- определены задачи, подлежащие
автоматизации;
- предложены варианты автоматизации
документооборота предприятия
- создан программный продукт, рассчитывающий
обобщенный показатель безопасности региона на основе экспертной оценки.
Полученные в результате прохождения практики знания и данные
представлены в отчете.
Отчет по практике - это аналитическая (практическая) работа,
которая является совокупностью полученных результатов самостоятельного
исследования теоретических и практических навыков в период прохождения
производственной на предприятии.
Список
использованных источников
1.
В.Н. Бурков, Е.В. Грацианский Модели и механизмы управления безопасностью,
Синтег, Москва-2001г.
.
Федеральная целевая программа "Снижение рисков и смягчение последствий ЧС
природного и техногенного характера в РФ до 2010 года"
.
Сайт Общероссийской общественной организации "Российское научное общество
анализа риска": http://www.sra-russia.ru
.
Нидерст Д. "Web-мастеринг для профессионалов. Настольный справочник”
.
Храмцов П.Б., Брик С.А., Русак А.М., Сурин А.И. Основы Web-технологий.
Интернет-университет информационных технологий - ИНТУИТ. ру, БИНОМ. Лаборатория
знаний, 2007 г., 376 стр.
.
Храмцов П.Б. Введение в HTML и CSS. Интернет-университет информационных
технологий - ИНТУИТ. ру, БИНОМ. Лаборатория знаний, 2007 г., 160 стр.
.
http://ruseller.com/ - Учебник по JavaScript
.
Гарнаев А.Ю. MS Excel 2002: разработка приложений. СПб.: БХВ Петербург, 2003. -
768 с.: ил.
.
Орлов С.А. Технологии разработки программного обеспечения: Учебник для вузов.
СПб.: Питер, 2004.
.
Петров В.Н. Информационные системы. // учебник для вузов. СПб.: Питер, 2003.
.
Дастин, Э. Тестирование программного обеспечения. Внедрение, управление и
автоматизация /Э. Дастин, Д. Рэшка. Лори, 2013 г.