Автоматизация управления эффективным расходованием ресурсов в процессе производства готовой продукции

  • Вид работы:
    Дипломная (ВКР)
  • Предмет:
    Информационное обеспечение, программирование
  • Язык:
    Русский
    ,
    Формат файла:
    MS Word
    1,64 Мб
  • Опубликовано:
    2015-06-02
Вы можете узнать стоимость помощи в написании студенческой работы.
Помощь в написании работы, которую точно примут!

Автоматизация управления эффективным расходованием ресурсов в процессе производства готовой продукции

Оглавление

Определения, обозначения и сокращения

Введение

.        Теоретические основы автоматизации управления производством

.1      Автоматизация, как средство повышения производительности труда

.2      Виды управленческого анализа и их роль в управлении производством

.3      Базы данных и системы управления базами данных

.4      Сравнительная характеристика систем управления базами данных

.        Анализ деятельности предприятия

.1      Общая характеристика предприятия

.2      Организационная структура Дирекции по информационным технологиям

.3      Информационно-управляющая структура производственного предприятия

.4      Постановка задачи автоматизации

.        Разработка приложения "Анализ удельных норм"

.1      Проектирование базы данных

.2      Расчет расхода химикатов

.3      Принципы проектирования пользовательского интерфейса

.4      Обеспечение безопасности данных

.5      Проектирование пользовательского интерфейса

.        Экономическое обоснование разработки

.1      Выбор и обоснование методики расчёта экономической эффективности

.2      Расчёт показателей экономической эффективности

Заключение

Список использованных источников

Приложение

автоматизация база данные интерфейс

Определения, обозначения и сокращения

В выпускной квалификационной работе применяются следующие определения, обозначения и сокращения: OLAP - технология обработки данных; Oracle APEX - свободная среда быстрой разработки прикладного программного обеспечения на основе СУБД Oracle Database, целиком реализованная как веб-приложение;- программные средства для систем визуализации и сбора данных;- "язык структурированных запросов" - формальный непроцедурный язык программирования;- рекомендованный Консорциумом Всемирной паутины язык разметки;- язык запросов, разработанный для обработки данных в формате XML;

АСОДУ - автоматизированная система оперативного диспетчерского управления;

БД - база данных;

БДМ - бумагоделательная машина;

Масштабируемость - способность системы справляться с увеличением рабочей нагрузки при добавлении ресурсов; МД - модель данных;

Прецедент (UML) - спецификация последовательности действий при проектировании программных систем;

СУБД - система управления базами данных;

Триггер - программа базы данных, вызываемая всякий раз при вставке, изменении или удалении строки таблицы;

ХП (хранимая процедура) - программа, которая хранится на сервере и может вызываться клиентом;

ЯП - язык программирования.

Введение

На сегодняшний день всё чаще и острее встает вопрос об автоматизации деятельности предприятия в целом, либо отдельных его структурных подразделений. В процессе учёта расходования ресурсов на производство сотрудник получает большой объем различной неструктурированной информации, которая должна быть сохранена для дальнейшего использования. Автоматизация позволяет облегчить деятельность персонала устранив рутинную работу, более эффективно управлять предприятием и производственными процессами, сокращать время на некоторые виды операций и многое другое.

Всё вышеизложенное свидетельствует об актуальности темы исследования "Автоматизация управления эффективным расходованием ресурсов в процессе производства готовой продукции".

Цель выпускной квалификационной работы состоит в разработке приложения для автоматизации учёта фактического и планового расходования ресурсов, а так же их сравнения.

Для реализации представленной цели необходимо решить следующие задачи:

-       проанализировать литературу по проблеме автоматизации и управлению производством;

-       провести сравнительный анализ СУБД;

-       ознакомиться со схемой движения данных на предприятии;

-       провести анализ организационной структуры Дирекции по информационным технологиям;

-       спроектировать логическую схему базы данных;

-       разработать приложение в среде Oracle Express Edition;

-       провести тестирование разработанного приложения;

-       исследовать экономическую эффективность разработки.

Объектом исследования является процесс учёта расходования ресурсов, расчёт планового расхода, а так же сравнения планового и фактического расходования ресурсов.

Предметом исследования является разработка приложения для автоматизации управления эффективным расходованием ресурсов в процессе производства готовой продукции.

Практическая значимость работы заключается в том, что разработанный программный продукт, обеспечивающий быстрый и точный анализ эффективности и целесообразности расходования ресурсов при производстве готовой продукции, готов к использованию на предприятии.

Апробация результатов работы осуществлялась в проектном отделе Дирекции по информационным технологиям филиала ОАО "Группы "Илим" в г. Коряжме с использованием тестовых данных с БДМ-6 за некоторый период времени.

Цель и задачи работы определили ее структуру. Квалификационная работа состоит из введения, четырёх глав, заключения и имеет десять приложений.

Во введении раскрыта актуальность выбранной темы, указана цель работы, определены объект, предмет и задачи исследования.

В первой главе рассмотрен теоретический материал, необходимы для постановки задачи автоматизации; проведён сравнительный анализ СУБД от различных крупных корпораций-разработчиков и выбран подходящий продукт.

В второй главе дана общая характеристика деятельности предприятия филиала ОАО "Группы "Илим" в г. Коряжме, рассмотрена структура Дирекции по информационным технологиям, схема движения данных на предприятии.

Основные принципы разработки пользовательского интерфейса, логическая схема базы данных, методика расчёта планового расхода химикатов, описание разработанного интерфейса, а так же подробный отчёт по управлению разработанным приложением представлены в третьей главе.

В четвёртой главе производился расчёт экономической эффективности разработанного приложения, а именно рассчитаны срок окупаемости и годовой экономический эффект.

В заключении приводятся выводы о проделанной работе. В приложении содержатся листинги программных кодов, схема базы данных, сценарий диалога системы и пользователя, организационная структура Дирекции по информационным технологиям.

1. Теоретические основы автоматизации управления производством

.1 Автоматизация, как средство повышения производительности труда

Автоматизация - применение технических средств, экономико-математических методов и систем управления, освобождающих человека частично или полностью от непосредственного участия в процессах получения, преобразования, передачи и использования энергии, материалов или информации, существенно уменьшающих степень этого участия или трудоемкость выполняемых операций.

В настоящее время целью автоматизации является повышение производительности труда, улучшение качества продукции, оптимизация управления, устранение человека от производств, опасных для здоровья. Автоматизация, за исключением простейших случаев, требует комплексного, системного подхода к решению задачи, поэтому решения стоящих перед автоматизацией задач обычно называются системами, например:

-       система автоматического управления (САУ);

-       система автоматизации проектных работ (САПР);

-       автоматизированная система управления технологическим процессом (АСУТП).

Неавтоматизированная система управления обладает несколькими существенными недостатками:

-       пропускная способность системы невысока;

-       не способна оперативно и точно координировать на большой площади предприятия и работать с большим объемом информации;

-       большинство операций в данной системе проводятся вручную или же при использовании простых средств оргтехники;

-       для обнаружения неполадки, необходимы большие финансовые затраты и потери времени.

1.2 Виды управленческого анализа и их роль в управлении производством

Экономический анализ представляет собой объективно необходимый элемент управления производством и является этапом управленческой деятельности. При помощи экономического анализа познается сущность хозяйственных процессов, оценивается хозяйственная ситуация, выявляются резервы производства и подготавливаются научно обоснованные решения для планирования и управления.

Основной управленческий принцип позволяет выделить следующие функции управления: предварительное управление (планирование); оперативное управление (организация, регулирование, стимулирование); контроль. В этих функциях управления реализуются такие виды экономического анализа, как перспективный анализ, текущий периодический анализ, оперативный анализ [3].

Общие функции экономического управления, или, как их иногда называют, основные функции экономической деятельности, можно определить так:

. Информационное обеспечение управления (сбор, обработка, упорядочение информации об экономических явлениях и процессах).

. Анализ и оценка хода и результатов экономической деятельности, оценка ее успешности и возможностей совершенствования на основании научно обоснованных критериев.

. Планирование (прогнозирование, перспективное и текущее планирование экономической системы).

. Организация управления (организация эффективного функционирования с целью оптимизации использования трудовых, материальных, а так же финансовых ресурсов экономической системы).

. Контроль (наблюдение за ходом выполнения бизнес-планов и управленческих решений).

По содержанию процесса управления выделяют: перспективный (предварительный) анализ; оперативный анализ; текущий (ретроспективный) анализ по итогам деятельности за период.

Данная классификация соответствует содержанию основных функций, отображающих временные этапы управления:

. Этап предварительного управления (функция планирования);

. Этап оперативного управления (функция организации управления);

. Заключительный этап управления (функция контроля).

Основой принятия решений по регулированию производства является оперативный анализ. Для него характерно "проигрывание" ситуаций, применение стандартных решений. Оперативный анализ используется на всех уровнях управления, но его удельный вес в общем объеме управленческих решений повышается по мере приближения непосредственно к производству, предприятиям и их подразделениям.

Для более высоких уровней управленческой иерархии характерно стратегическое управление, связанное с планированием и прогнозированием. Для решения задач стратегического управления, как правило, применяется комплексный экономический анализ и перспективный анализ деятельности предприятия.

.3 Базы данных и системы управления базами данных

Автоматизированная система предполагает работу с большим объёмом данных, которые организуются в БД, а СУБД автоматизирует работу пользователей с хранящимися данными.

Под базой данных понимают совокупность хранящихся вместе данных при наличии такой минимальной избыточности, которая допускает их использование оптимальным образом для одного или нескольких приложений. Целью создания БД, является построение системы данных, не зависящих от принятых алгоритмов (программного обеспечения), применяемых технических средств и физического расположения данных в ЭВМ.

В современной технологии БД предполагается, что создание БД, её поддержка и обеспечение доступа пользователей к ней осуществляется, централизовано с помощью специального программного инструментария системы управления базами данных.

Назначением БД является удовлетворение информационных потребностей пользователей, а СУБД автоматизирует работу пользователей с хранящимися данными.

Все запросы пользователей на доступ к БД обрабатываются СУБД. Все имеющиеся добавления файлов (или таблиц), выборки и обновления данных в этих файлах или таблицах также предоставляет СУБД. Основная задача СУБД - предоставить пользователю БД возможность работать с ней, не вникая в детали на уровне аппаратного обеспечения.

СУБД по способу доступа к БД разделяются на:

-       файл-серверные. Архитектура систем БД с сетевым доступом предполагает выделение одной из машин сети в качестве центральной (файловый сервер). На этом компьютере хранится совместно используемая централизованная БД в виде одного или группы файлов. Все другие компьютеры сети выполняют функции рабочих станций, с помощью которых поддерживается доступ пользовательской системы к централизованной БД. Файлы базы данных в соответствии с пользовательскими запросами передают на рабочие станции, где в основном и производится обработка. При большой интенсивности доступа к одним и том же данным производительность падает. Пользователи могут создавать также локальные БД на рабочих станциях, которые используются ими монопольно;

-       клиент-серверные. В этой архитектуре на выделенном сервере устанавливается специальное программное обеспечение - сервер БД. СУБД подразделяется на две части: клиентскую и серверную. Основа работы сервера БД - использование языка запросов SQL. Запрос на языке SQL, передаваемый клиентом (рабочей станцией) серверу БД, порождает поиск и извлечение данных на сервере. Извлеченные данные транспортируются по сети от сервера к клиенту, тем самым, количество передаваемой по сети информации уменьшается во много раз;

-       трёхуровневая архитектура. Частный случай многоуровневой архитектуры. Многоуровневая архитектура клиент-сервер - разновидность архитектуры клиент-сервер, в которой функция обработки данных вынесена на один или несколько отдельных серверов. Это позволяет разделить функции хранения, обработки и представления данных для более эффективного использования возможностей серверов и клиентов. Клиентская часть, взаимодействующая с пользователем, представляет из себя НTML-страницу в веб-браузере, либо Windоws-приложение. Вся программная логика вынесена на сервер приложений, который обеспечивает формирование запросов к БД, передаваемых на выполнение серверу БД.

.4 Сравнительная характеристика СУБД

Выбор системы управления баз данных представляет собой сложную многопараметрическую задачу и является одним из важных этапов при разработке приложений баз данных и информационных систем. Выбранный программный продукт должен удовлетворять как текущим, так и будущим потребностям предприятия, при этом следует учитывать затраты на приобретение оборудования, установку самой системы, разработку необходимых приложений ее основе, а также обучение персонала. Сравнительный анализ СУБД от различных разработчиков представлен в таблице 1.1.

Таблица 1.1 - Сравнительный анализ систем управления базами данных


MS SQL Server

Oracle Database

MS Access

MS Visual FoxPro

Логическая МД

Реляционная

Реляционная, объектно-реляционная

Реляционная

Реляционная

Физическая МД

Страничная

Страничная

Файловая

Файловая

Типы данных

Все основные + расширение

Все основные

Все основные

Все основные

Индексы

Все основные + полнотекстовый

Все основные + полнотекстовый

Все основные

Все основные

Языки манипули-рования

SQL, QBE, Xquery

SQL, XQuery

SQL, QBE

собственный язык, SQL (ограниченный диалект)

Встроенные ЯП

MS Visual Basic, C#

Java, PL/SQL

MS Visual Basic

собственный язык

Генератор форм, отчетов

Средство построения отчётов

-

+

+

Транзакции

+

+

-

+

Триггеры, ХП

+

+

-

Триггеры

Платформы

Windows

Windows, Linux, Unix, Solaris, MacOS

Windows

Windows

Область применения

Уровень предприятия

Уровень предприятия

Персональная СУБД

Персональная СУБД

Особенности

Масштабируемость. Кластеры. Репликация. Встроенные средства OLAP

Масштабируемость Репликация. Кластеры. Поддержка XML и мультимедиа. Поддержка OLAP

Собственная БД или подключение к MS SQL Server

Собственная БД или подключение к MS SQL Server


Кластер - объединение нескольких однородных элементов, которое может рассматриваться как самостоятельная единица, обладающая определёнными свойствами.

Репликация - механизм синхронизации содержимого нескольких копий объекта.

СУБД корпорации Orасlе обладают рядом преимуществ: высокая надёжность и безопасность, возможность работы на платформе любой операционной системы. К тому же, на основании сравнительного исследования трудозатрат на управление базами данных Oracle Database 10g Release 2 и Microsoft SQL Server 2005, можно сделать вывод, что база данных Oracle Database 10g Release 2 обладает значительным преимуществом перед Microsoft SQL Server 2005 в области управляемости. Можно с уверенностью утверждать, что СУБД Oracle Database 10g Release 2 может обеспечить ощутимую экономию затрат на управление по сравнению с Microsoft SQL Server 2005 [17].

Первая глава содержит основную теорию, необходимую для теоретического обоснования автоматизации учёта расходования ресурсов. Проведён сравнительный анализ СУБД от различных крупных корпораций-разработчиков, сформулированы преимущества выбора СУБД Oracle Database 10g Express Edition.

2. Анализ деятельности предприятия

.1      Общая характеристика предприятия

Филиал ОАО "Группы "Илим" в г. Коряжме Архангельской области является крупнейшим предприятием целлюлозно-бумажной промышленности России.

"Группа "Илим" - лидер российской целлюлозно-бумажной промышленности по объемам выпуска продукции, финансовой устойчивости, уровню корпоративного управления и технологиям.

Стратегическим партнером "Группы "Илим" и владельцем 50% ее акций является крупнейшая в мире целлюлозно-бумажная компания International Paper. Центральный офис "Группы "Илим" расположен в Санкт-Петербурге.

Предприятия, расположенные в Ленинградской, Архангельской и Иркутской областях, являются ключевыми в российском лесопромышленном комплексе: на них выпускается 70% всей российской товарной целлюлозы и 20% картона. Общий годовой объем производства целлюлозно-бумажной продукции в компании превышает 2,6 миллиона тонн.

Приоритетами "Группы "Илим" являются потребности клиентов, технологии, обеспечивающие производственное преимущество, экология, развитие талантов сотрудников, промышленная безопасность и безопасность труда, а также социально-ответственное ведение бизнеса.

Филиал ОАО "Группы "Илим" в г. Коряжме выпускает такую продукцию как:

-             сульфатная беленая лиственная целлюлоза;

-             картон для плоских слоев гофрокартона (крафтлайнер);

-             бумага для гофрирования (флютинг);

-             офсетная бумага для печати;

-             мелованная бумага "Омела";

-             продукты лесохимической и биохимической переработок.

Филиал в Коряжме ежегодно производит свыше 1 млн тонн целлюлозы. Доля филиала в производстве всей российской товарной целлюлозы составляет около 15%. Около 50% продукции предприятия поступает на внутренний рынок, остальная экспортируется в Европу, Азию, на Ближний Восток и в Северную Америку.

Системы менеджмента качества, экологии и промышленной безопасности филиала "Группы "Илим" в Коряжме соответствуют международным стандартам ISO 9001, ISO 14001 и OHSAS 18001. Предприятие выпускает продукцию, сертифицированную на соответствие требованиям Лесного попечительского совета (FSC).

В 2009 году в Коряжме "Группа "Илим" открыла современный завод по выпуску нейтрально-сульфитной полуцеллюлозы. Это самое крупное в мире производство, выпускающее продукцию такого типа.

В 2013 году в Коряжме завершено строительство нового производства офисной бумаги. Новая бумагоделательная машина "Группы "Илим", построенная в рамках инвестиционного проекта "Большая Коряжма", выпустила свою первую бумагу.

В 2014 году "Группа "Илим" и International Paper объявили о начале производства в России высококачественной офисной бумаги премиум класса под брендом Ballet Brilliant. Это первая и единственная в России бумага высшего категории А+ выпускается в филиале "Группы "Илим" в Коряжме.

.2      Организационная структура Дирекции по информационным технологиям

Структура управления в ОАО "Группе "Илим" сложная, линейно-функциональная, построена в соответствии со структурой организационного устройства, по принципу иерархичности, принципу управляемости, разделения труда, единоначалия, квалифицированного отбора кадров. Особенностью данной структуры является то, что функционирующие подразделения имеют право отдавать распоряжения производственным подразделениям, проводя их через одного (линейного) руководителя.

Организационная структура Дирекции по информационным технологиям так же является линейно-функциональной, что наглядно представлено в приложении А.

Положительными сторонами данной структуры являются:

-       высокая компетенция специалистов за счет узкой специализации работ;

-       возможность повышения эффективности и оперативности за счет применения автоматических систем управления;

-       возможность быстрого обновления продукции за счет технической подготовки производства.

Линейно-функциональная структура имеет единственный недостаток - потеря оперативности.

Деятельность ОАО "Группы "Илим" сопровождается обработкой и перемещением большого количества информации. От скорости обработки и передачи информации напрямую зависит успех деятельности предприятия. Руководители ОАО "Группы "Илим" должны располагать оперативной информацией, чтобы при возникновении отклонений от плана иметь возможность своевременно принять корректирующие решения.

.3      Информационно-управляющая структура производственного предприятия

На предприятии реализована вертикальная интеграция систем управления технологическими процессами (АСУТП) и систем управления предприятием (АСУП, ERP), то есть, организация потоков информации от нижнего уровня (датчиков, расходомеров, контроллеров технического оборудования) во внутренние и внешние компьютерные сети предприятия и через них в административные системы управления. Схема движения информационных потоков изображена в приложении Б.

СУБД - один из основных компонентов как АСУП, так и АСУТП, позволяющий получить нужную информацию в нужном месте и в нужное время. Из-за ориентации БД на хранение технологической информации, используются БДРВ (БД реального времени - накопление технологических данных с меткой времени).

Стандартный механизм поиска в базе данных реального времени - SQL, что гарантирует доступность данных самому широкому кругу приложений. Архитектура клиент-сервер позволяет заполнить промежуток между промышленными системами контроля и управления реального времени и открытыми гибкими управленческими информационными системами.

Нижний уровень архитектуры -автоматизированная система управления технологическим процессом (АСУТП). В рамках конкретного предприятия выполняет следующие задачи:

-       автоматизация участков, цехов и производств;

-       АСУТП - SCADA-уровень;

-       уровень управления технологическим процессом.

Следующий уровень - MES-системы (Manufacturing Execution Systems) - системы управления производственными процессами в режиме реального времени. В MES-системы входят две группы: АСОДУ и ПроКонт.

Типовой комплекс АСОДУ предназначен для организации сбора, обработки, представления и архивирования данных, поступающих с различных участков предприятия и различных подсистем АСУТП. АСОДУ - открытая система с поддержкой стандартных межсистемных интерфейсов, позволяющих решить задачу интеграции подсистем АСУТП с различными системами управления бизнес-процессами предприятия (ERP) [12].

На конкретном предприятии, данные, полученные с АСУТП, агрегируются в АСОДУ за каждый час, а затем нужная информации поступает в ПроКонт.

ПроКонт - информационная система, представляющая собой комплексное решение, которое предназначено для планирования производственных заказов, маркировки и учета готовой продукции на бумажных производствах. Система на всех этапах производства предоставляет необходимую информацию в режиме реального времени, а также обеспечивает предоставлением аналитической информации для управления производством.

Верхний уровень - автоматизированная система управления предприятием (АСУП). Уровень АСУП освобождается от решения оперативных задач производства и обеспечивает поддержку бизнес-процессов в целом, на уровне корпорации.

ERP (Enterprise Recourse Planning) - интегрированная система управления, ориентированная на выполнение комплекса задач по управлению предприятием и обеспечивает возможность учета, анализа, контроля и планирования основных ресурсов - финансов, материальных средств, производственных мощностей, человеческих ресурсов.

.4      Постановка задачи автоматизации

На данный момент на предприятии информация о количестве и объемах использованных химикатов фиксируется с помощью расходомеров и автоматически передаются в АСОДУ. Затем они агрегируются за каждый час, а потом и за сутки. Далее данные передаются в аналитический отдел, где происходит расчет, а затем сравнение планового и фактического расходования ресурсов.

Такой учёт имеет множество недостатков:

-       велика роль человеческого фактора;

-       большие трудозатраты на расчёты, составление отчётности;

-       затруднено тактическое(оперативное) планирование;

-       неудобство контроля за расходованием ресурсов;

-       большой документооборот.

Была выявлена необходимость в разработке и реализации программного модуля для автоматизации управления эффективным расходованием ресурсов в процессе производства готовой продукции, который предоставит больше возможностей для эффективного управления и оперативно-производственного планирования.

При разработке модуля "Анализ удельных норм" необходимо учесть, что он должен способствовать:

-       сокращению ручных операций;

-       повышению производительности труда;

-       сокращению времени обработки первичных данных и получения конечных данных;

-       уменьшению трудоемкости составления отчетности о выполненной работе;

-       повышению наглядности учёта;

-       сокращению времени поиска необходимых данных;

-       упорядочению документации и получению необходимых отчётов об анализе расходования ресурсов на производство готовой продукции;

-       уменьшению бумажного документооборота;

-       снижению вероятности ошибок;

-       доступности информации в любой момент времени.

Данный программный модуль должен обладать интуитивно понятным интерфейсом, удобными связями между формами ввода-вывода информации.

Вся условно-постоянная информация должна находится в справочниках. К такой информации относятся: справочник единиц измерения, справочник типов операций и справочник типов материалов.

Источники поступления оперативной и условно-постоянной информации и периодичность её поступления останутся прежними, а скорость обработки этой информации увеличится.

Обязательным условием является разграничение прав доступа к информации. Это является защитой от несанкционированного доступа в систему и позволяет сохранять коммерческую тайну предприятия.

Предполагается одновременная работа нескольких пользователей, поэтому программа должна поддерживать сетевой режим работы.

Филиал ОАО "Группа "Илим" в г. Коряжме является крупным градообразующим предприятием. В организации и в процессе производства происходит обработка большого количества информации о заказах, продуктах, операциях. На обработку данных в ручную будет затрачено очень много времени, что скажется на эффективности работы предприятия. Создание программного модуля для автоматизированного управления эффективным расходованием ресурсов даст возможность осуществления удобного просмотра и редактирования информации в БД.

3. Разработка приложения "Анализ удельных норм"

3.1 Проектирование базы данных

В основу подсистемы сбора и хранения данных вошли таблицы и справочники, содержащие информацию о протекании производственного процесса и условно-постоянные данные соответственно, используемые в дальнейшем для анализа удельных норм. Структура и комментарии к полям таблиц и справочников, вошедших в базу данных, представлены на таблицах 3.1 - 3.8.

Таблица 3.1 - Структура таблицы материалов (PR_MATERIAL)

Название столбца

Тип данных

Обязатель- ность

Комментарии

MATERIAL_ID

NUMBER

Да

Идентификатор, ID материала (ключевое поле)

PROD_ID

NUMBER

Нет

ID продукта-родителя

MATERIAL_NAME

VARCHAR2(20)

Да

Наименование материала

CMNT

VARCHAR2(300)

Нет

Комментарий

T_MATERIAL

NUMBER

Да

Тип материала

FORMAT

NUMBER

Нет

Ширина рулона (мм)

DIAMG

NUMBER

Нет

Диаметр гильзы (мм)

DIAMR

NUMBER

Нет

Диаметр рулона (мм)

GM2

NUMBER

Нет

Плотность (г/м2)

DT_IN

DATE

Нет

Дата последнего изменения


В таблице PR_MATERIAL содержатся сведения о материалах (ресурсах) и характеристиках изготавливаемой продукции.

Таблица 3.2 - Структура таблицы заказов (PR_ORDER)

Название столбца

Тип данных

Обязатель-ность

Комментарии

ORDER_ID

NUMBER

Да

ID заказа (ключевое поле)

ORDER_NAME

VARCHAR2(25)

Да

Название заказа

CMNT

VARCHAR2(300)

Нет

Комментарии

MATERIAL_ID

NUMBER

Да

ID материала

QUANTITY

NUMBER

Нет

Количество (коэффициент)

UNIT_ID

NUMBER

Нет

Единица измерения

SPEC_ID

NUMBER

Нет

ID спецификации

DT_IN

DATE

Нет

Дата последнего изменения


Таблица 3.3 - Структура таблицы продукции (PR_PRODUCT)

Название столбца

Тип данных

Обязатель-ность

Комментарии

PRODUCT_ID

NUMBER

Да

ID продукта (ключевое поле)

PRODUCT_NAME

VARCHAR2(25)

Да

Название продукта

ORDER_ID

NUMBER

Да

ID заказа

STATUS

NUMBER

Да

Статус ("0", "1", "2")

WEIGHT_NET

NUMBER

Нет

Вес нетто (кг)

WEIGHT_BR

NUMBER

Вес брутто (кг)

DT_IN

DATE

Нет

Дата последнего изменения


В таблице PR_PRODUCT отражены данные о продукции, вес нетто и вес брутто, статус продукта.

Таблица 3.4 - Структура таблицы операций (PR_ACT_OPERATION)

Название столбца

Тип данных

Обязатель-ность

Комментарии

ACT_OPER_ID

NUMBER

Да

ID операции (ключевое поле)

OPERATION_ID

NUMBER

Да

Тип операции

STATUS

NUMBER

Да

Стадия обработки продукта ("0", "1", "2")

PRODUCT_ID

NUMBER

Да

ID продукта

ORDER_ID

NUMBER

Да

ID заказа

WEIGHT_NET

NUMBER

Нет

Вес нетто (кг)

WEIGHT_BR

NUMBER

Нет

Вес брутто (кг)

DT_START

DATE

Нет

Дата и время начала операции

DT_END

DATE

Нет

Дата и время завершения операции

DT_IN

DATE

Нет

Дата последнего изменения


В таблице PR_ACT_OPERATION отражены данные по совершаемым операциям.

Таблица 3.5 - Структура таблицы спецификаций (SP_SPEC)

Название столбца

Тип данных

Обязатель-ность

Комментарии

PRK

NUMBER

Да

ID спецификации (первичный ключ)

SPEC_ID

NUMBER

Да

ID спецификации

MATERIAL_ID

NUMBER

Да

ID материала

DT

DATE

Да

Месяц, на который создана спецификация

QUANT

NUMBER

Нет

Плановая норма

UNIT_ID

NUMBER

Нет

Единица измерения

DT_IN

DATE

Нет

Дата последнего изменения


В таблице SP_SPEC определены плановые нормы каждого химиката для каждой марки продукции.

Таблица 3.6 - Структура справочника типов материалов (TYPE_MATERIAL)

Название столбца

Тип данных

Обязатель-ность

Комментарии

T_MATERIAL

NUMBER

Да

ID типа материала

NAME_T

VARCHAR2(20)

Да

Наименование типа материала


Таблица 3.7 - Структура справочника типов операций (TYPE_OPERATION)

Название столбца

Тип данных

Обязатель-ность

Комментарии

OPERATION_ID

NUMBER

Да

ID типа операции

NAME_O

VARCHAR2(15)

Да

Название типа операции


Таблица 3.8 - Структура справочника типов единиц измерений

Название столбца

Тип данных

Обязатель-ность

Комментарии

UNIT_ID

NUMBER

Да

ID единицы измерения

NAME_U

VARCHAR2(20)

Да

Полное название

SHORT_NAME

VARCHAR2(10)

Да

Сокращенное наименование единицы измерения


Связи между таблицами (PR_MATERIAL, PR_ORDER, PR_PRODUCT, PR_ACT_OPERATION, SP_SPEC) и справочниками (TYPE_MATERIAL, UNITS, TYPE_OPERATION) представлены в приложении В [8].

3.2 Расчёт расхода химикатов

Масса используемого химиката по плану рассчитывается исходя из выработки конкретной марки продукции и плановой нормы, которая является постоянной величиной:

 

где  - плановый расход химиката (кг);

 - плановая норма (кг/т);

 - вес нетто рулона (без упаковки) за сутки (т);

 - количество рулонов с операцией поступления.

Данные о фактической массе, использованных химикатов на производстве, поступают с расходомеров. В конкретном случае, данные поступили в базу данных путем ручного ввода. Для сравнения значений планового и фактического расхода необходимо суммировать расход каждого химиката за сутки:

 

где  - фактический расход химиката за сутки (кг);

 - масса использованного химиката (кг);

 - количество операций расхода химиката.

Расчёт отклонения позволит оценить, в абсолютном и процентном отношении, превышение или недостаток использования химикатов при производстве определенной марки продукции:

 (3.3)

(3.4)

 

где  - абсолютное отклонение фактического расхода от планового;

 - отклонение в процентном отношении фактического расхода химикатов от планового.

Формулы (3.4) и (3.5) идентичны и взаимозаменяемы. Для наглядности, в случае если фактический расход химиката превышает плановый, отклонения выделяются (зеленый цвет текста), в противном случае - красный цвет текста.

Перерасход химикатов могут быть вызваны такими причинами как, неисправность оборудования, переход с производства одной марки продукции на другую, неверно выставленные показания датчиков для подачи ресурсов и др. Именно поэтому необходим анализ удельных норм расхода химикатов и сырья на готовую продукцию. Он позволяет эффективно управлять процессом производства, своевременно вносить коррективы и изменения, обнаруживать проблемы на ранней стадии, а так же предотвращать возникновение критических ситуаций.

3.3 Принципы проектирования пользовательского интерфейса

Диалог между разработчиками и пользователями является залогом эффективного проектирования пользовательского интерфейса. Он основывается на понимании того, что пользователями являются живые люди и правильное проектирование подразумевает интенсивное общение с ними.

Принципы разработки пользовательского интерфейса:

-       принцип простоты (диалог с пользователем должен вестись на понятном для него языке);

-       принцип структурности (пользовательский интерфейс должен быть удобным и целесообразным; основываться на четких и очевидных моделях, понимаемых пользователями; при этом непохожие элементы - разъединяются, а похожие - связываются);

-       принцип видимости (должны быть видны все данные и функции, пользователям приходиться запоминать);

-       принцип обратной связи (сообщать ошибки системы, ее исключения, изменения состояния и действия; сообщения должны быть четкими и написанными на понятном пользователю языке);

-       принцип толерантности (гибкость интерфейса: возможность отмены и повтора действий);

-       принцип повторного использования (поддерживать устойчивость осмысленно, за счет многократного использования внешних и внутренних компонентов и принципов, что ведет к уменьшению информации, которую пользователям приходиться запоминать) [13].

3.4    Обеспечение безопасности данных

Филиал ОАО "Группы "Илим" в г. Коряжме является крупнейшим предприятием, поэтому не последнее место отводится защите информации. Для защиты от внутренних угроз в системе используется процедура аутентификации пользователей по связке логин-пароль и политика разделения прав доступа.

Соответственно, первая страница на которую попадает пользователь при запуске приложения - это страница, на которой осуществляется процедура аутентификации, изображенная на рисунке 3.1.

Рисунок 3.1 - Аутентификация пользователя

При правильном вводе логина и пароля, пользователю предоставляются определенные права. Без ввода данных в систему войти невозможно. В данном приложении создано три учетные записи: SYSADMIN, ECONOMIST, MANAGER. В таблице 3.9 представлено разделение прав доступа для пользователей.

Таблица 3.9 - Разграничение прав пользователей

Возможности

SYSADMIN

ECONOMIST

MANAGER

Вкладка "Пользователи"

+

-

-

Добавление пользователя

+

-

-

Удаление пользователя

+

-

-

Изменение пароля

+

-

-

Изменение записей в основных данных и справочниках

+

+

-

Добавление записей в основных данных и справочниках

+

+

-

Удаление записей в основных данных и справочниках

+

+

-

Просмотр основных данных и справочников

+

+

+

Экспорт данных в Excel

+

+

+

Печать страницы

+

+

+


SYSADMIN является администратором, и имеет права на создание, удаление и изменение данных пользователей приложения "Анализ удельных норм" (пароль, срок действия пароля, возможность редактирования и администрирования), редактирование, удаление и добавление новых записей во всех таблицах и справочниках. Только администратору видна вкладка "Пользователи", при выборе которой и происходит управление учетными записями пользователей. Процесс изменения пароля представлен на рисунке 3.2.

Рисунок 3.2 - Страница "Пользователи" и "Изменение пароля"

Пользователь ECONOMIST не является администратором, но имеет право на создание, удаление и добавления новых записей в БД. Соответственно, вкладка "Пользователи" ему не видна. На рисунке 3.3 изображен вид справочника "Типы материалов" для пользователя ECONOMIST.

Рисунок 3.3 - Вид справочника для пользователя ECONOMIST

Пользователь MANAGER не является администратором, и к тому же не имеет возможности редактирования записей в БД. Поэтому для данного пользователя не видны кнопки перехода к форме редактирования (), кнопка "Создать новую запись" и вкладка "Пользователи". Вид справочника "Типы материалов" для MANAGERа представлен на рисунке 3.4.

Рисунок 3.4 - Вид справочника для пользователя MANAGER

Все пользователи, без исключений, могут воспользоваться кнопкой "Версия для печати", чтобы при печати страницы избавиться от "лишних" вкладок, кнопок и т.д. Так же при просмотре таблиц можно воспользоваться функцией "Экспорт в Excel".

На основе состава всех функций приложения и их иерархии был разработан сценарий диалога пользователя SYSADMIN с системой. Данный сценарий представлен в приложении Г.

3.5 Проектирование пользовательского интерфейса

Проектирование пользовательского интерфейса производилось в Oracle Aррliсаtiоn Express, который представляет собой среду для быстрого создания и разворачивания веб-приложений, позволяющий разрабатывать более быстрые и надёжные профессиональные приложения. Oracle Aррliсаtiоn Express сочетает в себе высокую производительность, безопасность, интегрируемость и масштабируемость корпоративных баз данных, разработанных на основе веб-технологий, с простотой использования, доступностью и гибкостью персональных баз данных [6].

Благодаря возможностям Oracle APEX, используя лишь веб-браузер, знание таких языков как HTML, JavaScript и имея минимальный опыт программирования в этой среде, можно создать интерфейс удовлетворяющий всем требованиям заказчика [7].

При разработке интерфейса были задействованы все компоненты, входящие в APEX: Application Builder, SQL Workshop, Administration и Utilities [16].

В Application Builder, ускоренная разработка обеспечивается за счет встроенных в APEX средств: темы пользовательского интерфейса, управление навигацией, управление формами, гибкие отчеты. Создаваемое приложение состоит из страниц (Page), которые в свою очередь состоят из регионов (Regions), элементов (Items), кнопок (Buttons) [1].

После процедуры аутентификации пользователь перенаправляется на страницу, которая соответствует вкладке "Основные данные", изображенной на рисунке 3.5.

Рисунок 3.5 - Вкладка "Основные данные"

В правом верхнем углу расположены вкладки (Tabs): "Основные данные", "Справочники", "Отчёты", "Пользователи". Для удобства они отображаются на всех страницах и осуществляют навигацию внутри приложения.

При нажатии на одну из пяти кнопок, отображенных на странице "Основные данные" и соответствующих таблицам, происходит переход на другую страницу с отчётом (Report) по выбранной таблице. Переход к отчёту таблицы изображен на примере PR_MATERIAL (Материалы) на рисунке 3.6.

Рисунок 3.6 - Вывод таблицы PR_MATERIAL

С данной страницы можно перейти к форме редактирования записи нажатием значка  или к созданию новой, нажатием соответствующей кнопки. Форма редактирования записей в таблице находится на другой странице. На рисунке 3.7 видно, что у пользователя есть возможность редактирования записи, отмены своих действий, а так же удаление записи. К тому же в верхней части располагается цепочка иерархической навигации, что так же упрощает перемещения внутри приложения.

Рисунок 3.7 - Форма для редактирования

Аналогично таблице PR_MATERIL (Материалы) реализован просмотр и внесение изменений в другие таблицы: PR_ORDER (Заказы), SP_SPEC (Спецификации). Таблицы PR_ACT_OPERATION (Операции) и PR_PRODUCT (Продукция) доступны только для просмотра т.к. данные в эти таблицы должны поступать с датчиков.

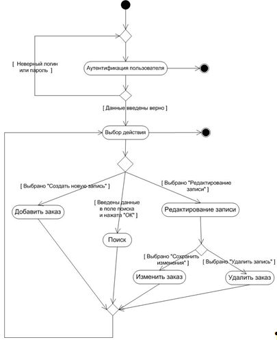
В ходе проектировании программного продукта была создана диаграмма деятельности для нескольких событий прецедента "Заказ", данная диаграмма представлена в приложении Д. Для прецедента "Материалы", а так же справочников диаграммы деятельности будут аналогичны.

Так же как и в основных таблицах у пользователя есть возможность просматривать и изменять данные в справочниках. Переход к ним осуществляется по соответствующей вкладке, рисунок 3.8.

Рисунок 3.8 - Вкладка "Справочники"

Справочники так же как и таблицы можно редактировать, создавать новые и удалять ненужные записи.

Отличный от других вид имеет графическое представление таблицы спецификаций (SP_SPEC), представленный на рисунке 3.9.

Рисунок 3.9 - Спецификации

В данном случае было создано три региона для выбора месяца, спецификации (марку продукции) и плановых норм. Плановые нормы можно редактировать. Величина плановой нормы меняется редко и незначительно, поэтому на производстве нужно будет реализовать процедуру копирования плановых норм на текущий месяц по расписанию, например за несколько дней до его наступления. Для работы с системами реляционных баз данных, такими как Oracle, приложения используют команды языка структурированных запросов SQL [15]. В данном программном модуле эта процедура привязана к кнопке "Создать плановые нормы на текущий месяц", код процедуры представлен в приложении Е [4].

Третья вкладка "Отчёты" с экономической точки зрения является наиболее важной, т.к. именно здесь производятся расчёты планового расхода химикатов и их сравнение с фактическим расходом, как в абсолютном, так и в процентном отношении, рисунок 3.10.

Рисунок 3.10 - Вкладка "Отчёты"

Для отображения результата отчёта необходимо в первом поле выбрать дату, нажатием на кнопку , будет отображен календарь. Далее выбираем за какой период нас интересует выработка продукции (за сутки или с начала месяца до выбранной даты), нажимаем кнопку "OK". Программный код отчётов "Фактический расход за сутки" и "Фактический расход с начала месяца" представлены в приложениях Ж и З соответственно. Справа появится регион (Region) в виде таблицы, нажимаем на ссылку интересующей нас марки продукции. После этого страница автоматически обновляется и внизу слева отображается расход материалов за данный период по выбранной марке продукции. В появившееся таблице присутствуют такие столбы как: наименование химиката, фактический расход химиката (кг), плановый расход (кг), отклонения (кг) и отклонения (%). Справа от данной таблицы отображается гистограмма отклонений в процентном соотношении.

Представление (View) - это виртуальная таблица, содержащая результаты выполнения запроса (оператора SELECT) к одной или нескольким таблицам [2]. В выводе данных отчетов использовались созданные раннее представления PR_VYRAB (выработка - суммарный вес изготовленного вида бумаги, в тоннах ) и PR_HIM (фактический расход химикатов). Программный код PR_VYRAB представлен в приложении И, а PR_HIM - в приложении К.

На любой из страницах, в не зависимости от пользователя, отображается кнопка "Версия для печати" и "Выход". Так же на всех таблицах (кроме справочников) предусмотрен экспорт данных в Excel. А в таблицах, которые относятся к основным данным, организован поиск и возможность изменять количество отображаемых записей.

Опираясь на принципы построения пользовательского интерфейса и используя возможности Oracle APEX, разработанное приложение приобрело лаконичный и интуитивно понятный интерфейс.

4. Экономическое обоснование разработки

Цель работы заключается в повышении эффективности работы филиала Группы "Илим" в г. Коряжме. Эффективность работы повышается за счёт автоматизации процесса обработки первичных данных, уменьшению бумажного документооборота, оперативности и доступности информации для адекватной оценки производственного процесса в режиме приближенного к настоящему времени.

Основная деятельность работника заключается в учете расхода ресурсов на производство готовой продукции, сравнение фактического расхода и планового, анализ отклонений и на основе этих данных осуществлять оперативное планирование и более эффективное управление производственным процессом. Результатом такой работы является получение большого объема информации. Эта информация должна быть сохранена, так как будет она будет использоваться в дальнейшем.

Проектируемое приложение осуществляет хранение информации о материалах, продуктах, заказах, совершенных операциях, спецификациях, а так же условно-постоянную информацию о типах материалов, типах операций и единицах измерениях. Так же организован поиск необходимой информации, оперативное ее получение, что значительно позволит уменьшить бумажный документооборот. Экономический эффект разрабатываемого приложения, в большей степени, заключается в экономии времени на обработку информации.

Проектирование, разработка и реализация новых программных продуктов для автоматизации обработки экономической информации требует затрат как материальных, так и временных. Привлекаемые средства должны обеспечить надлежащий эффект и отдачу. Именно поэтому возникает необходимость проведения расчётов экономической эффективности.

4.1 Выбор и обоснование методики расчёта экономической эффективности

Существует несколько вариантов расчёта экономической эффективности:

-       сравнение систем обработки экономической информации по комплексу задач (например, сравнение проектируемой системы обработки информации с базовой);

-   сравнение организации информационной базы (организация в виде БД и файловая организация);

-   сравнение различных вариантов организации технологического процесса сбора, передачи, обработки и выдачи информации;

-       сравнение технологий проектирования;

-       сравнение технологий внутри машинной обработки данных.

Разработка данного приложения предполагает изменение обработки, хранения, быстрой и удобной визуализации экономической информации. Поэтому расчёт экономической эффективности будет производится по первому пункту классификации представленной выше, а именно сравнение проектируемого варианта с базовой.

Экономическая эффективность рассчитывается с помощью трудовых и стоимостных показателей, которые позволяют оценить экономию от реализации проектируемого приложения относительно базового варианта организации анализа удельных норм [5].

Показатели, относящиеся к трудовым:

1.  Абсолютное снижение трудовых затрат (DT), вычисляется по формуле:

, (4.1)

где Т0 - трудовые затраты на обработку информации по базовому варианту;

Т1 - трудовые затраты на обработку информации по предлагаемому варианту.

2.  Коэффициент относительного снижения трудовых затрат (КТ):

 (4.2)

3.  Индекс снижения трудовых затрат (IТ), вычисляется по формуле:

  (4.3)

Показатели, относящиеся к стоимостным, аналогичны трудовым показателям:

1.      Абсолютное снижение стоимостных затрат (DC):

 (4.4)

где C0 - стоимостные затраты на обработку информации по базовому варианту;

C1 - стоимостные затраты на обработку информации по предлагаемому варианту.

2.  Коэффициент относительного снижения стоимостных затрат (КС):

 (4.5)

3.  Индекс снижения стоимостных затрат (IC):

 (4.6)

Для расчёта данных показателей необходимо предварительно выполнить промежуточные вычисления, такие как:

.        Трудоемкость выполнения i-ой операции (Ti):

(4.7)

где Vi - объем работ, выполняемых на i-ой операции;

Ni - норма выполнения работ на i-ой операции.

.        Стоимостные затраты на выполнение i-ой операции (Ci):

 (4.8)

где Сз/п - стоимостные расходы на заработную плату работнику, выполняющему i-ую операцию;

Снр - стоимость накладных расходов.

.        Общая стоимость машинного времени (Смашвр):

 (4.9)

где  - стоимость машинного времени на m-ом компьютере;

 - время работы m-го компьютера.

.        Трудовые затраты на обработку информации по базовому варианту (Т0), вычисляются по формуле:

, (4.10)

 - трудоемкость выполнения i-ой операции в базовом варианте решения.

.        Стоимостные затраты на обработку информации по базовому варианту (C0):

 (4.11)

 - стоимостные затраты на выполнение i-ой операции в базовом варианте.

.        Трудовые затраты на обработку информации по предлагаемому варианту (Т1):

, (4.12)

 

 - трудоемкость выполнения j-ой операции в предлагаемом варианте.

.        Стоимостные затраты на обработку информации по проектному варианту (С1):

, (4.13)

 

 - стоимостные затраты на выполнение j-ой операции в предлагаемом варианте;

 - затраты на эксплуатацию и сопровождение.

Основными обобщающими показателями экономической эффективности являются:

-       годовой экономический эффект;

-       расчётный коэффициент эффективности капитальных вложений;

-       срок окупаемости затрат на внедрение предлагаемого проекта.

. Годовой экономический эффект от разработки и внедрения нового программного продукта (Эг), вычисляется по формуле:

 (4.14)

где  - единовременные затраты на создание проектируемого варианта (проектирование, программирование, отладка и внедрение);

 - нормативный коэффициент эффективности капитальных вложений. Представляет собой минимальную норму эффективности капитальных вложений, ниже которой они нецелесообразны. Значение Ен принимается равным 0,15.

Произведение Кп и Ен следует рассматривать как нормативную прибыль, которая должна быть получена от внедрения приложения.

. Расчётный коэффициент эффективности капитальных вложений (Ер):

 (4.15)

Ток - срок окупаемости.

. Срок окупаемости затрат на внедрение предлагаемого проекта (Ток):

. (4.16)

.2      Расчёт показателей экономической эффективности

На основании выбранной методики был выполнен расчёт показателей экономической эффективности при сравнении базового и проектного вариантов.

Для сравнении трудоёмкости двух вариантов организации анализа удельных норм были составлены таблицы характеристики затрат на обработку информации в таблице 4.1 представлен базовый вариант, а в таблице 4.2 - проектный.

Таблица 4.1 - Характеристика затрат на обработку информации по базовому варианту

Наименование операции

Единица измерения

Объём работы

Норма выработки (операций в час)

Трудоёмкость (ч)

Формирование отчёта фактического расходования ресурсов за сутки

Документ

450

2

225

Формирование отчёта фактического расходования ресурсов с начала месяца

Документ

500

2

250

Учёт отклонений планового расхода от фактического за сутки

Документ

210

1

Учёт отклонений планового расхода от фактического с начала месяца

Документ

200

1

200

Формирование заказов

Документ

300

1

300

Отчёт о выполненных операциях

Документ

3000

10

300

ИТОГО

17

1485


Таблица 4.2 - Характеристика затрат на обработку информации по проектному варианту

Наименование операции

Единица измерения

Объём работы

Норма выработки (операций в час)

Трудоёмкость (чел./час)

Формирование отчёта фактического расходования ресурсов за сутки

Документ

450

10

45

Формирование отчёта фактического расходования ресурсов с начала месяца

Документ

500

10

50

Учёт отклонений планового расхода от фактического за сутки

Документ

210

10

21

Учёт отклонений планового расхода от фактического с начала месяца

Документ

210

10

21

Формирование заказов

Документ

300

5

60

Отчёт о выполненных операциях

Документ

3000

15

200

ИТОГО

60

397


Для того чтобы вычислить стоимостные затраты рассчитывается среднечасовая норма оплаты труда для оператора ЭВМ. Для расчётов принимается стандартная 40-часовая рабочая неделя и заработная плата в размере 25000 рублей в месяц.

 

Показатели трудоёмкости базового и проектного вариантов используются для вычисления показателей абсолютных и относительных затрат, а также индекса изменения затрат. Расчёт показателей представлен в таблице 4.3.

Таблица 4.3 - Расчёт трудовых и стоимостных показателей эффективности от внедрения проекта


Затраты

Абсолютное изменение затрат

Коэффициент изменения затрат

Индекс изменения трудовых затрат


Базовый вариант

Проектный вариант




Трудоёмкость

Т0 (чел./час)

Т1 (чел./час)

 (чел./час)


1 485

396

1 089

73,33%

3,75

Стоимость

С0 (руб.)

С1 (руб.)

 (руб.)


220 982,85

58 928,76

162 054,09

73,33%

3,75


По результатам вычислений можно сделать вывод о значительном снижении трудовых и стоимостных затрат. Снижение трудовых затрат в абсолютном выражении составило 1089 чел./ч, снижение стоимостных затрат - 162 054,09 рублей в год. Диаграммы изменения показателей представлены на рисунках 4.1 и 4.2.

Рисунок 4.1 - Диаграмма изменения трудовых затрат

Рисунок 4.2 - Диаграмма изменения стоимостных затрат

Рассчитаем единовременные затраты на создание проекта.

         Заработная плата программиста: Kз/п = 20 000 руб. * 3 мес. = 60 000 руб.

         Затраты на электроэнергию: Кэл = 5кВт/ч * 91 д. * 2,41 = 1096,55 руб.

         Затраты на информационные ресурсы: Кинф = 550 руб. * 3 мес. = 1650 руб.

Таким образом, общая сумма затрат на разработку проекта составит:

КП = 60 000 руб. + 1096,55 руб. + 1650 руб. = 62 746,55 руб.

Рассчитаем период окупаемости:

Ток = 62 746,55 руб. / 162 054,09 руб. ≈ 0,39 года ≈ 5 месяцев.

Вычислим коэффициент эффективности капитальных затрат:

Ер = 162 054,09 руб. / 62 746,55 руб. = 2,58

Рассчитаем годовой экономический эффект:

Эг = 162 054,09 руб. - 62 746,55 руб. * 0,15 = 152 642,11 руб.

В данной главе была выбрана и обоснована методика расчета экономической эффективности и произведён расчёт по ней. Окупаемость проекта равная 5 месяцам показывает возврат средней продолжительности капитальных вложений. Это так же подтверждает и полученный годовой экономический эффект равный 152 642,11 руб. Внедрение данного приложения позволит снизить трудовые и стоимостные затраты на 73,33%. Так же следует отметить, что кроме прямого экономического эффекта от внедрения данного проекта, присутствует также и косвенный эффект. Он характеризуется тем, что для пользователя работа становится более простой и понятной, вследствие чего увеличивается эффективность работы и оперативность планирования, снижается количество допускаемых ошибок.

Заключение

Развитие информационно-коммуникационных технологий в современном мире привело к появлению средств и методов, позволяющих автоматизировать ручные операции, поиск необходимых данных и многие другие функции.

В ходе выполнения выпускной квалификационной работы было создано прикладное решение, позволяющее автоматизировать учёт фактического и планового расходования ресурсов, а так же их сравнения.

Опираясь на принципы построения пользовательского интерфейса и, используя возможности Oracle APEX, разработанное приложение имеет лаконичный и простой вид. Оно несложно в освоении и удобно в эксплуатации.

В ходе исследования был изучен необходимый теоретический материал, проведён сравнительный анализ систем управления базами данных, проведён анализ организационной структуры Дирекции по информационным технологиям, рассмотрена схема движения данных на предприятии, спроектирована логическую схему базы данных, создано приложение в среде Oracle Express Edition, а так же рассчитана экономическая эффективность от внедрения программного продукта.

Полная окупаемость программного продукта наступит через 5 месяцев после внедрения. Годовой экономический эффект равен 152 642,11 руб. Внедрение данного приложения позволит снизить трудовые и стоимостные затраты на 73,33%.

Руководители подразделений смогут своевременно получать информацию о расходовании ресурсов на производство готовой продукции за определенное число либо с начала месяца до конкретной даты; принимать меры по своевременному устранению причин отклонения от плановых показателей.

Внедрение созданного программного продукта сделает работу более удобной, сократиться время работы с базой данных, появится возможность оперативного управления расходованием ресурсов.

Таким образом, цель квалификационной работы достигнута, поставленные задачи решены.

Список использованных источников

1...... Бобровский, С. Oracle Database XE для Windows. Эффективное использование. - М.: Лори, 2009. - 512 с.

2       Грофф, Дж. SQL: полное руководство / Дж. Грофф, П. Вайнберг, Эн. Оппель. - М.: Вильямс, 2015. - 960 с.

         Жуков, Б.М. Исследование систем управления: учебное пособие / Б.М. Жуков, Е.Н. Ткачева. - М.: Дашков и К, 2012. - 207 с.

         Зудилова, Т.В. SQL и PL/SQL для разработчиков СУБД ORACLE: практикум / Т.В. Зудилова, С.Е. Иванов, С.Э. Хоружников. - С.-Пб.: Санкт-Петербургский национальный исследовательский университет информационных технологий, механики и оптики, 2012. - 73 с.

         Иванов, Ю.Н. Экономическая статистика: учебник. - М.: Инфра-М, 2014 - 668 с.

         Кайт, Т. Oracle для профессионалов. Архитектура, методики программирования и особенности версий 9i, 10g и 11g. - М.: Вильямс, 2011. - 846 с.

         Комаров, В.И. Введение в Oracle. - М.: Издательство МГТУ имени Н.Э. Баумана, 2010. - 70 с.

         Коптелов, М.В. Разработка базы данных для оценки возможных экономических рисков при возникновении нештатных ситуаций на АЭС / М.В. Коптелов, А.И. Гусева, А.А. Варданян // Фундаментальные исследования. - 2013. № 11. - с. 256-260.

         Перри, Дж. Введение в Oracle 10g / Дж. Перри, Дж. Пост. - М.: Вильямс, 2012. - 704 с.

         Пржиялковский, В.В. Введение в Oracle SQL. - М.: ИНТУИТ, 2011. - 356 с.

         Саураб, Г. Oracle PL/SQL. Руководство для разработчиков. - М.: Лори, 2014. - 464 с.

         Селевцов, Л.И. Автоматизация технологических процессов. - М.: Академия, 2014. - 352 с.

         Тидвелл, Д. Разработка пользовательских интерфейсов. - М.: Питер, 2011. - 474 с.

         Эриашвили, Н.Д. Статистика: учебное пособие / Н.Д. Эриашвили, В.Ф. Воронин, Ю.В. Жильцова. - М.: Юнити-Дана, 2012. - 536 с.

         2-дневное руководство администратора Oracle® Database Express Edition 10g Release 2 (10.2) [Электронный ресурс]. - Режим доступа: #"871353.files/image061.gif">

Приложение Б

Схема движения данных на предприятии



Приложение В

Логические связи между таблицами в базе данных



Приложение Г

Сценарий диалога системы и пользователя SYSADMIN



Приложение Д

Диаграмма деятельности для нескольких событий прецедента "Заказ"



Приложение Е

Создание хранимой процедурыor replace procedure spec_calc iscu in(select * from sp_spec where dt=trunc(dt, 'MM'))into sp_spec (spec_id, material_id, dt, quant, unit_id)(cu.spec_id, cu.material_id, trunc(sysdate,'MM'), cu.quant, cu.unit_id); loop;

end;

Приложение Ж

Фактический расход ресурсов за сутки

select a.cmnt

, a.dt

, a.wn

, a.quant

, a.him

, a.fact

, a.plan

, a.otkl

, a.percent

, a.the_color(select distinct.cmnt

, s.quant

, trunc(v.dt, 'DD') dt

, v.wn

, h.cmnt him

, sum(h.wn) * 1000 fact

, s.quant * v.wn plan

, sum(h.wn) * 1000 - s.quant * v.wn otkl

,(((sum(h.wn) * 1000) / (s.quant * v.wn)) - 1) * 100 percent

, case when (sum(h.wn) * 1000 - s.quant * v.wn) > 0 then 'salmon' end the_colorpr_vyrab v, pr_him h, sp_spec sv.material_id = h.spec_id and trunc(h.dt,'DD') = :P3_DATEtrunc(v.dt) = trunc(h.dt) and trunc(h.dt,'MM') = trunc(s.dt)s.spec_id = h.spec_id and s.material_id = h.material_idby v.cmnt

, trunc(v.dt, 'DD')

, v.wn , h.cmnt

, s.quant) a;

Приложение З

Фактический расход ресурсов с начала месяца

select

a.wn

, a.spec_id

, a.material_id

, a.cmnt

, a.him

, a.fact

, a.plan

, a.otkl

, a.percent

, a.the_color(select distinct

v.wn

, s.spec_id

, h.material_id

, v.cmnt

, h.cmnt him

, sum(h.wn) * 1000 fact

, s.quant * v.wn plan,

, sum(h.wn) * 1000 - s.quant * v.wn otkl

, (((sum(h.wn) * 1000) / (s.quant * v.wn)) - 1) * 100 percent

, case when (sum(h.WN) * 1000 - s.quant * v.wn) > 0 then 'salmon' end the_color

(select

material_id

, material_name

, cmnt

, sum(wn) wnpr_vyrabdt between trunc(to_date(:P3_DATE),'MM') and to_date(:P3_DATE)by

material_id

, material_name

, cmnt) v

, pr_him h

, sp_spec s

v.material_id=h.spec_idh.dt between trunc(to_date(:P3_DATE),'MM') and to_date(:P3_DATE)trunc(h.dt,'MM') = trunc(s.dt)s.spec_id = h.spec_ids.material_id = h.material_idby

s.spec_id

, h.material_id

, v.cmnt

, h.cmnt

, s.quant

, v.wn

) a;

Приложение И

Создание представления PR_VYRAB(выработка)

CREATE OR REPLACE FORCE VIEW "PR_VYRAB" ("MATERIAL_ID", "MATERIAL_NAME", "CMNT", "DT", "WN") AS.material_id,.material_name,.cmnt,(ao.dt_end, 'DD') dt,(ao.weight_net)/1000 wnpr_material m1, pr_material m2, pr_material m3, pr_order o, pr_act_operation aoao.operation_id=5ao.status=2ao.order_id=o.order_ido.material_id=m1.material_idm1.t_material=2m1.prod_id=m2.material_idm2.prod_id=m3.material_idby m3.material_id,.material_name,.cmnt,(ao.dt_end, 'DD');

Приложение К

Создание представления PR_ HIM (расход химикатов)

CREATE OR REPLACE FORCE VIEW "PR_HIM" ("MATERIAL_ID", "MATERIAL_NAME", "CMNT", "WN", "SPEC_ID", "DT", "MAPR") AS.material_id,.material_name,.cmnt,(ao.weight_net) wn,.spec_id,(ao.dt_end) dt,.cmnt maprpr_material m, pr_order o, pr_act_operation ao, pr_material mp.operation_id=15ao.order_id=o.order_ido.material_id=m.material_idm.t_material=10ao.status=2o.spec_id is not nullo.spec_id=mp.material_idby.material_id,.material_name,.cmnt,.spec_id,(ao.dt_end),.cmnt;

Похожие работы на - Автоматизация управления эффективным расходованием ресурсов в процессе производства готовой продукции

 

Не нашли материал для своей работы?
Поможем написать уникальную работу
Без плагиата!
Без нейросетей!