Обслуживание и ремонт оборудования компрессорной станции №14 'Приводино'

  • Вид работы:
    Дипломная (ВКР)
  • Предмет:
    Другое
  • Язык:
    Русский
    ,
    Формат файла:
    MS Word
    619,12 Кб
  • Опубликовано:
    2015-08-02
Вы можете узнать стоимость помощи в написании студенческой работы.
Помощь в написании работы, которую точно примут!

Обслуживание и ремонт оборудования компрессорной станции №14 'Приводино'

Введение

Россия занимает одно из ведущих мест по экспорту природного газа. Невероятный потенциал дала нам природа в этой отрасли. Увеличение объёмов транспортировки сегодня во многом зависит от качества обслуживания и эксплуатации трубопроводов, позволяющих из особо отдалённых частей нашего государства доставлять газ в промышленные районы и другие страны.

Основной задачей при транспортировке газа по магистральным газопроводам является определение оптимального режима перекачки, при котором используется максимальная пропускная способность с наименьшими энергозатратами на компримирование. В большей степени этот режим определяется работой компрессорных станций, которые устанавливаются по всей длине трассы газопровода, как правило, через каждые 100-150 км. Это расстояние рассчитывается исходя из величины падения давления газа на конкретном промежутке, а так же от существования привязки станции к ближайшим населённым пунктам, источникам водоснабжения, электроэнергии и т.п..

Огромную роль в оптимальном режиме работы компрессорной станции играет тип и число газоперекачивающих агрегатов (ГПА), которые в свою очередь обладают различными характеристиками и энергетическими показателями.

В настоящее время наибольшее распространение на КС получили ГПА с приводом газотурбинных установок (ГТУ), электроприводные агрегаты и поршневые газомотокомпрессоры. Из перечисленного, особое внимание инженеров проектировщиков привлекает использование агрегатов с газотурбинными приводами. Они отвечают требованиям газотранспортных систем. А именно: высокая единичная мощность, небольшая относительная масса, удобная комплектная конструкция, высокий уровень автоматизации и надёжности, автономность привода и работа его на перекачиваемом газе. В связи с этим именно такой вид привода получил популярность на газопроводах (свыше 85% общей установленной на КС мощности агрегатов).

Из-за постоянного роста стоимости энергоресурсов в стране, увеличением себестоимости транспорта газа, невозобновляемостью его природных ресурсов, важнейшим направлением многих работ в сфере трубопроводного транспорта следует считать разработки, направленные на снижение и экономию энергозатрат.

Решать эту важнейшую для отрасли задачу необходимо как за счёт ввода газоперекачивающих агрегатов нового поколения взамен старых и выработавших свой моторесурс, так и за счёт увеличения эффективности эксплуатации установленных на КС различных типов ГПА.

Повышение эффективности эксплуатации в свою очередь тесно связано с введением технологий энергосбережения, своевременным диагностированием оборудования ГПА, определением оптимальных режимов его работ и увеличением технической культуры эксплуатации газопроводных систем в целом.

Огромная система магистральных газопроводов нашей страны, с большим количеством установленных на них ГПА, многие из которых израсходовали свой моторесурс, обязывает работников производственных управлений по обслуживанию газопроводов досконально знать технику и технологию транспорта газа, совершенствовать свои знания на основе опыта эксплуатации и тем самым обеспечивать работоспособность и высокую эффективность эксплуатации энергомеханического оборудования на компрессорных станциях.

В данной выпускной квалификационной работе пойдёт речь об обслуживании и видам ремонтов оборудования компрессорной станции №14 ЛПУ МГ Приводино, а именно газоперекачивающих агрегатов компрессорных цехов.

1. Общие сведения

.1 Краткое описание объекта

Приводинское производственное управление магистральными газопроводами является одной из ячеек газопровода Вуктыл-Ухта-Торжок. Она на ряду с другими ЛПУ осуществляет перекачку газа, а так же поддержание заданного давления и расхода. Вместе с этим является основным градо- и бюджетообразующим предприятием посёлка Приводино Котласского района.

В данный момент Приводинское ЛПУ МГ - это мощное, хорошо оснащённое производство по перекачке газа. В его организационную структуру, наряду с руководством и функциональными исполнителями, входит развитая система служб и вспомогательных подразделений.

Кампрессорная станция №14 занимается эксплуатацией 1,2,3,4,5,6 ниток с 437 км по 573 км, а так же семью газопроводами-отводами общей протяжённостью 81 км на ГРС городов: Коряжма, Котлас, Великий Устюг, Красавино; посёлков: Вычегодский, Савватия, Курцево. Главной задачей Приводинского филиала является повышение технического уровня магистральных газопроводов, компрессорных цехов, обеспечение бесперебойного транспорта газа.

1.2 Данные о топографии и расположении объекта

Район расположения сети магистральных газопроводов Приводинского ЛПУ МГ является частью Архангельской области Северо-Заподного района России, лежащей на северо-западе Восточно-Европейской равнины на Русской платформе. Местность равнинная, высотные отметки не превышают 150 м над уровнем моря. Подавляющую часть территории трасс газопроводов занимают темнохвойные и смешанные леса, болота. Почвы- пойменные, дерново-подзолистые, суглинистые, болотные, торфяные.

Регион характеризуется разветвлённой сетью рек. Магистральные газопроводы пересекают в основном небольшие реки за исключением Северной Двины.

Из чрезвычайных ситуаций природного характера в регионе наблюдаются лесные и торфяные пожары. Сейсмоактивность на территории расположения трасс газопроводов не наблюдается.

Промплощадка КС покрыта почвенно-растительным слоем, мощность которого составляет 0,3 - 0,4 м. В геологическом отношении участок характеризуется ледниковыми отложениями, перекрытыми с поверхности четвертичными отложениями мощностью 20 - 30 м и представленные валунными суглинками. Осадков выпадает 25 - 53 мм в месяц. Продолжительность залегания снежного покрова составляет в среднем 199 дней. Наибольшая толщина снежного покрова на отрытом месте составляет 98 см, наблюдаемый максимум - 146 см.

1.3 Климатическая характеристика района

Климат района умеренно-континентальный с коротким прохладным летом и продолжительной холодной зимой с устойчивым снежным покровом.

На климат данного района оказывают влияние циклоническая деятельность со стороны Атлантики и поступление воздушных масс арктического происхождения. С циклонами связана пасмурная с осадками погода, нередко с оттепелями зимой и прохладная летом. Циклоничность наиболее развита зимой и осенью. Поступление воздушных масс арктического происхождения в течение года сопровождается холодными и сухими северо-восточными ветрами, вызывающими резкие похолодания. Наиболее часто эти вторжения наблюдаются в летнее время. Со стороны Сибири нередко приходит континентальный воздух, принося сухую морозную погоду. С юга и юго-востока поступают преимущественно континентальные массы воздуха, охлажденные зимой и прогретые летом.

Ветровой режим. В течение всего года преобладают ветры южного направления. Средняя годовая скорость ветра составляет 4,2 м/с. Средние месячные скорости ветра изменяются в пределах 3,1 - 4,8 м/с. Температура воздуха. Средняя годовая температура воздуха равна 1,4 °С. Наиболее холодным месяцем является январь со среднемесячной температурой воздуха минус 14,6°С. Средняя месячная температура июля, самого теплого месяца, составляет плюс 17,2°С. Абсолютный максимум температуры воздуха (плюс 37°С) отмечался в июле, а абсолютный минимум (минус 51°С) - в январе. Снежный покров обычно появляется в конце второй декады октября. Устойчивый снежный покров образуется в середине второй декады ноября, а разрушается в четвертой пятидневке апреля. Полностью снежный покров сходит в середине третьей декады апреля.

Наибольшие значения относительной влажности воздуха наблюдаются в октябре - декабре (87%), наименьшие - в мае (66%).

1.4 Организационная структура ЛПУ МГ

магистральный газопровод компрессорный станция

В целях эффективного управления производством, существует необходимость создания чёткой организационной структуры, способной рационально построить труд работающих. Руководители, специалисты и другие служащие формируют аппарат управления ЛПУМГ, количество которого распределяется относительно принятой структуре управления и объёмом выполняемых функций в любом конкретном случае.

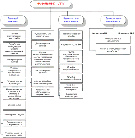
Объем выполняемых функций регламентируется в положениях о подразделениях (службах, хозяйствах, группах и т.п.) и должностных инструкциях служащих, утверждаемых руководством ЛПУМГ. ЛПУМГ возглавляет начальник, который подчиняется первому руководителю вышестоящего предприятия. Данная типовая структура определяет состав и подчиненность подразделений и служб ЛПУ, их связь и взаимодействие в общей системе управления производством. В состав КС входит ряд служб необходимых для успешного функционирования станции, такие как: газокомпрессорная служба (ГКС), электрослужба (ЭС), автотранспортное хозяйство (АТХ), служба электрохимической защиты (ЭХЗ), линейно-эксплуатационная служба (ЛЭС), диспетчерская служба. В составе ЛПУ МГ находится обширная база социального обеспечения, такие как сельскохозяйственные угодия, жилищно-комунальное хозяйство, структурно-оздоровительный комплекс и т.д. Наиболее детально организационная структура показана на Рисунке 1.


















Рисунок 1 - Организационно-функциональная структура управления Приводинского ЛПУ

1.5 Работа ГКС в составе МГ

Основной службой КС является газокомпрессорная служба, в ведении которой находится шесть цехов, каждый из которых осуществляет перекачку газа по своей нитке. В каждом цеху находятся нагнетатели, приводимые газотурбинными двигателями. ГПА первого и второго цеха находятся в крытых зданиях, а остальные помещены в индивидуальные боксы.

В состав каждого цеха входят такие системы как:

узел подключения к магистральному газопроводу;

технологические коммуникации с запорной арматурой;

установки воздушного охлаждения газа;

установки очистки газа (пылеуловители);

системы топливного, импульсного и пускового газа;

система охлаждения смазочного масла;

электрические устройства цеха;

система автоматического управления и телемеханики;

вспомогательные системы и устройства (маслоснабжения, пожаротушения, вентиляции, отопления, канализации, контроля загазованности и т.д.).

Согласно технической инструкции, все эти системы периодически обязаны подвергаться гидравлическому (один раз в 8 лет), наружному и внутреннему ( раз в два года) испытаниям, работам по дефектоскопии, а так же осмотрам и проверкам согласно актам, прилагающимся к эксплуатационной документации.

Таблица 1.1- Перечень агрегатов и нагнетателей

Тип

Кол-во агрег. Шт.

Мощ. агрегатов, кВт

Общ. устан. Мощ. Вт

Год ввода в экспл.

Агрегатов

Нагнетателей





ГТ-750-6А2

370-17-1

5

6000


1969

ГТК-10

520-12-1

5

10000


1976

ГТК-10И

PGL-802/24

6

10000

252000

1977

ГТН-16М-1

2Н-16-76-1,5М

2

16000


1996

ГПУ-10

370-18-1

8

10000


1981


Существует несколько режимов работы компрессорной станции:

летний режим;

зимний режим.

При нормальной работе ГПА с наибольшей экономичностью выбирается соответствующий режим работы. Это позволяет осуществлять бесперебойную транспортировку газа в соответствии с производительностью, прописанной в техническом плане организации. В качестве самого экономичного варианта эксплуатации необходимо выбирать режим, при работе которого используется наименьшее количество ГПА. Это количество необходимо определять диспетчерской службе предприятия, в зависимости от давления в линейной части, объёмов перекачиваемого газа, числа ремонтируемых агрегатов и агрегатов, помещённых в резерв. Эти данные передаются в главную диспетчерскую компании СЕВЕРГАЗПРОМ в городе Ухта, где их собирают и обрабатывают.

Оптимизация режимов работы ГПА и КС достигается применением сменных элементов проточной части нагнетателя (рабочих колес, направляющих аппаратов и др.), изменение числа оборотов ГПА в установленном рабочем диапазоне и изменением количества и схемы включения работающих агрегатов.

Планирование режимов работы КЦ необходимо производить так, чтобы обеспечить непрерывную эксплуатацию ГПА на длительный срок.

Пуск и остановка газоперекачивающих агрегатов, а также перестройка схемы работы КС должны согласовываться с центральной диспетчерской службой (ЦДС), объединения управления Севергазпрома.

Плановые пуски, остановки и перестройки схем работы ГПА должны производиться, как правило, в дневное время суток. На каждой ГПА в КС должен быть составлен, и постоянно вестись эксплуатационный формуляр. В состав эксплуатационного формуляра ГПА должны входить основные параметры агрегата: его тип; мощность; производительность нагнетателя; срок ввода; наработка агрегата; количество пусков и вынужденных остановок; повреждение узлов и деталей ГПА; проведенные ремонты, замена узлов и деталей ГПА; наработка по наиболее нагруженным узлам и деталям ГПА с регламентированным моторесурсом; проведение модернизации и переделок; особые замечания по эксплуатации, отказам и авариям ГПА; статистические ежемесячные сведения о параметрах работы ГПА.

1.6 Характеристика технологической схемы компрессорного цеха №2

Компрессорный цех №2 осуществляет компримирование природного газа , транспортируемого по магистральному газопроводу «Ухта-Торжок II» с диаметром Дy 1200 мм и рабочим давлением 5,7 Мпа.

Цех оснащён газоперекачивающими агрегатами ГТК-10-4 с нагнетателями 520-12-1 в количестве 5 штук. Технологической схемой КЦ предусмотрены следующие технологические процессы:

приёмка газа из магистрального газопровода;

предварительная очистка газа перед компримированием;

компримирование газа;

охлаждение газа в аппаратах воздушного охлаждения (АВО) газа;

обратная подача газа к магистральным газопроводам после АВО;

1.7 Описание оборудования цеха №2

.7.1 Приводы ГТК-10-4

Газотурбинная установка ГТК-10-4 входящая в состав агрегата, выполнена по открытому циклу, с регенерацией тепла по схеме с «разрезным валом» (со свободной силовой турбиной). Это обеспечивает. несмотря на сравнительную простоту конструкции, высокую экономичность и маневренность установки, т. е. наиболее полное удовлетворение требований, предъявляемых условиям работы в системе газопроводов.

Номинальный режим работы газотурбинной установки при новой, чистой проточной части характеризуется следующими параметрами:

номинальная мощность на муфте нагнетателя 10000 кет (±5%);

коэффициент полезного действия, отнесенный к номинальной мощности на муфте нагнетателя 28%±1%;

температура наружного воздуха + 15° С;

давление наружного воздуха 1.033 атм;

температура газа перед турбиной 780°С;

скорость вращения силового вал 4800 об/мин;

сопротивление всасывающего и выхлопного трактов 50 мм в. ст.

Для определения основных показателей установки, при условиях, отличающихся от указанных выше, даются поправочные коэффициенты мощности и КПД.

Газотурбинная установка состоит из двух механически несвязанных между собой турбин (турбины высокого давления - для привода воздушного компрессора и силовой турбины - для привода газового нагнетателя), воздушного компрессора, камеры сгорания, воздухоподогревателя, пускового турбодетандера. а также систем смазки, регулирования, защиты и управления, обеспечивающих нормальную работу и обслуживание установки. Воздух из атмосферы через фильтры засасывается и сжимается осевым компрессором и поступает в воздухоподогреватель, где его температура повышается за счет тепла отработавших в турбине продуктов сгорания. Подогретый воздух направляется в камеру сгорания, куда подается топливо. Продукты сгорания из камеры направляются в турбину высокого давления, мощность которой используется для привода осевого компрессора; далее продукты сгорания попадают в силовую турбину, вращающую нагнетатель. После турбины продукты сгорания проходят через воздухоподогреватель, отдают часть тепла воздуху, и выпускаются в атмосферу через дымовую трубу. Пуск агрегата осуществляется пусковым турбодетандером, работающим на перекачиваемом по магистрали газе. Топливом является перекачиваемый природный газ. Обе турбины выполнены в общем литом корпусе, имеющем внутреннюю тепловую изоляцию. Ротор турбины высокого давления состоит из одновенечного диска, укрепленного на консоли вала воздушного компрессора, который вращается в двух подшипниках (один из подшипников опорно-упорный). Одновенечный диск турбины низкого давления крепится на консоли силового вала, который вращается в двух подшипниках, расположенных в общем корпусе (один из подшипников опорно-упорный). Воздушный компрессор осевого типа имеет 10 ступеней. Направляющие лопатки укреплены в литом чугунном корпусе. Ротор компрессора барабанного типа. Рабочие лопатки крепятся к ротору при помощи зубчатых хвостов. Вся турбогруппа смонтирована на общей сварной раме-маслобаке.

Камера сгорания горизонтальная, прямоточная, состоит из корпуса, фронтового устройства, горелками, огневой части и смесительного устройства. Воздухоподогреватель выполнен из профильных листов и состоит из двух секций. Движение продуктов сгорания через подогреватель осуществляется одним ходом по каналам двуугольной формы, образованным штампованным профилем листов между которыми также движется и подогреваемый воздух.

Пусковой турбодетандер установлен на блоке переднего подшипника компрессора, соединяется с ротором турбины высокого давления зубчатой передачей и снабжен расцепным устройством. Соединение роторов нагнетателя и газовой турбины осуществляется при помощи промежуточного вала с зубчатыми соединительными муфтами.

Масляная система агрегата состоит из главного маслонасоса, установленного на валу турбины высокого давления, пускового электронасоса, резервного электронасоса, насосов уплотнения нагнетателя, маслобака (рама турбогруппы), аккумулятора масла, маслопроводов с арматурой, подогревателя масла и фильтров тонкой очистки.

Система управления, регулирования и защиты агрегата обеспечивает:

поддержание заданной скорости вращения вала нагнетателя

поддержание заданного перепада давления между маслом уплотнения и газом в полости нагнетателя;

управление операциями пуска и остановки агрегата;

защиту агрегата от недопустимых режимов условий работы.

Пуск, загрузка, управление и остановка агрегата осуществляется автоматически с центрального щита управления агрегата. Система контроля агрегата осуществляет дистанционное измерение основных эксплуатационных параметров.

1.7.2 Нагнетатель типа 520-12-1

Центробежный нагнетатель типа 520-12-1 предназначен для сжатия природного газа, транспортируемого по магистральным газопроводам при температуре газа до минус 15° С и воздуха до минус 50° С. Привод нагнетателя осуществляется от газотурбинной установки.

Работа нагнетателя допускается по следующим схемам:

один нагнетатель;

два последовательно работающих нагнетателя;

параллельная работа групп последовательно соединённых нагнетателей.

Регулирование режимов работы нагнетателя осуществляется изменением частоты вращения силового вала газовой турбины. Пуск нагнетателя производится под полным давлением компримируемого газа. Направление вращения ротера нагнетателя- правое, т.е. по часовой стрелке, если смотреть со стороны привода. Вал ротора нагнетателя жёсткий.

Сорт масла: масло турбинное марки Тп-22 ГОСТ 9972-74

Масса нагнетателя в объёме поставки 25,0 т, в том числе масса блока собственно нагнетателя 20,6 т., и масса блока защитных устройств 0,8 т.

Масса наиболее тяжёлой части нагнетателя;

для монтажа (блок собственно нагнетателя) - 20,6 тн

для эксплуатации (всасывающая камера) - 5,5т.:

Техническая характеристика нагнетателя 520-12-1 представлена в таблице 1.2.

Таблица 1.2- Техническая характеристика нагнетателя 520-12-1:

Показатели

Значение

Частота вращения вала, об/мин

4800

Производительность, /сут

29,3x

Давление газа на входе, Мпа

3,83

Конечное давление на выходе, МПа

5,45

Политропический коэффициент полезного действия, %

84

Температура газа при выходе из нагнетательного патрубка, ° С

44

Объёмная производительность, /мин

317,3


Центробежные нагнетатели 520-12-1, используемые совместно с приводами ГТК-10, имеют в значительной степени унифицированную конструкцию и выполнены как одноступенчатые центробежные машины с консольно расположенным рабочим колесом и с тангенциальным соосным входом и выходом газа.

Конструкция одноступенчатого нагнетателя состоит из сварно-литого корпуса бочкообразной формы с вертикальным разъёмом и крышкой; к корпусу нагнетателя с помощью болтового соединения крепится корпус подшипников. Вся ходовая часть нагнетателя, включающая в себя ротор, подшипники, торцевое масляное уплотнение, заключена в специальную гильзу, устанавливаемую в корпусе, что обеспечивает возможность её демонтажа и монтажа при ремонте. Статорная часть гильзы содержит входную улитку, лопаточный диффузор с фрезерованными лопатками, лабиринтное уплотнение рабочего колеса.

Для предотвращения проникновения газа из нагнетателя в машинный зал применено гидравлическое уплотнение вала, которое представляет комбинацию опорного вкладыша с контактным уплотнением торцевого типа. В полость между опорным вкладышем и парой трения торцевого уплотнения из масляной системы подаётся масло с давлением, несколько большим, чем давление газа в полости нагнетателя.

1.7.3 Система очистки газа

Качество перекачиваемого газа и полнота очистки его является одним из основных факторов, влияющих на надежность работы газоперекачивающих агрегатов и другого технологического оборудования компрессорной станции. Установка по очистке газа от твердых и жидких примесей обычно устанавливается на входе в компрессорную станцию для предупреждения загрязнения и эрозии оборудования и трубопроводов.

По аналитическим данным эксплуатации очистных установок транспортируемого газа компрессорной станции магистральных газопроводов можно сделать вывод, что содержащиеся в газе механические примеси могут значительно различаться по величине частиц, фазовому и минералогическому составу.

Максимальное содержание механических примесей в основном достигается при вводе газопровода в эксплуатацию, а также при ремонте газопроводов и подключении новых ниток.

Газ может содержать газовый конденсат, кондесационную и минерализованную воду, метанол, диэтиленгликоль, масла.

Содержание твердой фазы в газе среднегодовое до 10 мг/нм3, максимальное до 200 мг/нм3, максимальное содержание жидкой фазы -15 г/нм3.

В настоящее время в цехе №2 установлено 6 циклонных пылеуловителей Обвязка пылеуловителей коллекторная. Продукты очистки и конденсат отводятся в атмосферную емкость - конденсатосборник, расположенную надземно.

1.7.4 Система охлаждения газа

Охлаждение компримируемого газа производится в однородных системах с использованием только аппаратов воздушного охлаждения или холодильных машин, включаемых параллельно на выходе газа из КС. Можно также применять неоднородные системы охлаждения, у которых температура газа снижается сначала в АВО, установленных на выходе из КС, а затем в холодильных машинах.

Результаты испытаний и обобщение опыта эксплуатации однородных систем охлаждения газа с АВО показывают, что их применение ограничивается температурой атмосферного воздуха. Если необходимо охладить газ до температуры окружающей среды и ниже, такие системы оказываются непригодными. В этом случае можно использовать однородные системы с ХМ обычного типа или неоднородные системы, включающие АВО и холодильные машины.

2. Технологические решения

.1 Исходные данные для расчета

Исходные данные для расчёта представлены в таблице 2.1

Таблица 2.1 - Физико-химические свойства компонентов природного газа

Параметр

CH4

C2H6

C3H8

i-C4H10

n-C4H10

CO2

N2

Объемная доля компонента, доля единицы, Xi

0,983137

0,006346

0,001758

0,000296

0,000272

0,000339

0,007852

Молекулярная масса, Mi, кг/моль

16,043

30,070

44,097

58,124

58,124

44,011

28,016

Динамическая вязкость, μi, Па∙с

103∙10-7

86,03∙10-7

75,05∙10-7

69,06∙10-7

69,06∙10-7

138∙10-7

166,08∙10-7

Критическая температура, Tкр, К

191,05

305,45

369,95

408,05

425,15

304,20

126,15

Критическое давление, pкр, МПа

4,58

4,82

4,20

3,60

3,75

7,40

3,35

Удельная теплоемкость при нормальных условиях, Cp, Дж/(кг∙К)

2232,16

1755,19

1670,75

1669,27

1680,09

845,70

1040,02


Длина газопровода L = 10 км;

Наружный диаметр Dн = 1220 мм;

Плановый объем транспортируемого газа Qг = 18 млрд. м3/год;

Рабочее давление p = 5,4 МПа;

Расстояние между КС Приводинская-КС Нюксенская Lкс=143км.

2.2 Определение теплофизических свойств и параметров газа

Для определения теплофизических свойств смеси газа необходимо знать свойства составляющих смеси, которые представлены в таблице 3.

Определим относительную молекулярную массу смеси

,

где Мi- относительная молекулярная масса компонента, кг/моль;

Хi- объемная доля компонента, доля единицы.

Определим плотность смеси газов

,

где - плотность смеси газов, кг/м3;

Мсм - молярная масса смеси, численно равная относительной молекулярной массы смеси, кг/моль;

«22,41» - объем моля идеального газа при нормальных условиях, м3/моль.


Определим относительной плотности смеси по воздуху:

,

где см- плотность смеси газов, кг/м3;

в - плотность сухого воздуха, кг/м3, = 1,2


Определим газовую постоянную смеси

,

где R - газовую постоянную смеси, Дж/(кг·К);

 - универсальная газовая постоянная, Дж/(кмоль∙К), ;

Мсм- молярная масса смеси, численно равная относительной молекулярной массы смеси, кг/моль.


Определим динамическую вязкость смеси

,

где Хi- объемная доля компонента, доля единицы;

 - динамическая вязкость компонента, Па∙с.


Коэффициент кинематической вязкости смеси

;  (2.6)

где  - коэффициент динамической вязкости смеси, м2/с;

 - обозначение то же, что и формуле 1.5;

 - обозначение то же, что и формуле 1.2 .

 м2/с.

Определим критическую температуру смеси


где Хi- объемная доля компонента, доля единицы;

- критическая температура компонента, К.

Определим критическое давление смеси


где - критическое давление смеси газа, МПа;

Хi- объемная доля компонента, доля единицы;

- критическое давление компонента, МПа.

Определим теплоемкость газовой смеси


где Хi- объемная доля компонента, доля единицы;

 - теплоемкость компонента смеси, Дж/(кг.К).


Результаты расчёта заносим в таблицу 2.2, которые будут использованы в гидравлическом расчете газопровода.

Результаты расчёта представлены в таблице 2.2

Таблица 2.2- Физико-химические параметры природного газа

.3 Гидравлический расчет газопровода

Произведем расчет для двух диаметров: 1220мм, 1020мм.

Определим часовую производительность газопровода , млн.м3/сут, при стандартных условиях (293 К и 0,101325 МПа).


где kн - оценочный коэффициент пропускной способности газопровода, который принимаем kн=0,9;

QГ - плановый объем транспортируемого газа, QГ = 18 млрд. м3/год.

;

где Dвн- внутренний диаметр газопровода, мм;

qсут- суточная пропускная способность газопровода, млн. м3/сут.;

- динамическую вязкость смеси, Па.с;

-относительная плотность смеси по воздуху.


Определим коэффициент гидравлического сопротивления трению

,

где  - коэффициент гидравлического сопротивления трению;

Dвн- внутренний диаметр газопровода, мм;

Re - число Рейнольдса;

Кэ- эквивалентная шероховатость труб: для монолитных труб без внутреннего антикоррозионного покрытия принимается Кэ= 0,03 мм.


Определим полный коэффициент гидравлического сопротивления

С учетом усредненных местных сопротивлений по трассе газопровода полный коэффициент гидравлического сопротивления  принимается на 5% выше .

,

где - коэффициент гидравлического сопротивления;

EГ - коэффициент гидравлической эффективности: принимается равным 0,95, так как на газопроводе имеются устройства для периодической очистки внутренней полости.


Т.к. средняя температура грунта на глубине 0,8 м в насыпи летом составляет +12 оС, принимаем среднюю температуру перекачки газа по длине газопроводаоС

Определим среднее давление вдоль трассы газопровода

,

где Рн, Рк- соответственно начальное и конечное давление в газопроводе, МПа.

.



Определим приведенные параметры газа (температуру и давление)

,       (2.14)(2.15)

где Тср- средняя температура перекачки газа по длине газопровода, К;

Ткр- критическая температура смеси, К;

Рср- среднее давление газа вдоль трассы газопровода, МПа;

Ркр- критическое давление газа, МПа.

;

;


Определим коэффициент сжимаемости газа


где Рпр, Тпр- соответственно приведенные давление и температура газа.


Определим конечное давление в газопровода по формуле:


где Рн - абсолютное давление в начале рассматриваемого участка газопровода, МПа;

Рк - абсолютное давление в конце рассматриваемого участка газопровода, МПа;

l - коэффициент гидравлического трения;- длина участка газопровода, км;- внутренний диаметр газопровода, мм;- средний по длине газопровода коэффициент сжимаемости газа, безразмерн.;- расход газа при нормальных условиях, млн.м3/сут.

Δ - относительная плотность газа по воздуху;

Тср - средняя по длине участка газопровода температура транспортируемого газа, К;


Давление на входе в КС Нюксенская, составит:


По результатам расчета принимаем диаметр 1220 мм.с конечным давлением величиной 5,42 МПа для проектируемого участка и 3,9 МПа на входе в КС Нюксенская, что обеспечивает бесперебойную прокачку газа.

2.4 Расчет толщины стенок труб газопровода

Для газопровода выбираем сварные из малоперлитной и бейнитной стали контролируемой прокатки и термически упрочненные трубы, изготовленные двусторонней электродуговой сваркой под флюсом по сплошному технологическому шву, с минусовым допуском по толщине стенки не более 5% и прошедшие 100%-ный контроль на сплошность основного металла и сварных соединений неразрушающими методами.

Трубы прямошовные Выксунского металлургического завода из стали марки 10Г2ФБЮ диаметром 1220 мм с пределом прочности ssв=590 МПа и пределом текучести ssт=480 МПа.

Для сооружения газопровода приняты трубы класса прочности К=52 по ТУ 1381-012-05757848-2005 с наружным трехслойным антикоррозионным покрытием толщиной 3,0 мм по ТУ 1394-015-05757848-2005 и внутренним эпоксидным покрытием по ТУ 1390-017-05757848-2005.

Изоляция зон сварных стыков выполняется термоусаживающимися манжетами ТЕРМА-СТМП-1420 по ТУ 2245-011-44271562-04.

Определим расчетные сопротивления растяжению (сжатию) R1 и R2 металла труб

;

,

где m - коэффициент условий работы трубопровода, принимаемый по таблице 1 (СНиП 2.05.06 - 85*); m = 0,90 (принимаются в зависимости от категории трубопровода и его участков);1, k2 - коэффициенты надежности по материалу, принимаемые соответственно по таблицам 9 и 10 (СНиП 2.05.06 - 85*), k1=1,34, k2=1,15;н - коэффициент надежности по назначению трубопровода , принимаемый по таблице 11 (СНиП 2.05.06 - 85*), kн=1,15;1н - нормативное сопротивление одностороннему растяжению металла труб и сварных соединений из условия работы на разрыв, МПа, R1н = minσв; R1н=590;2н - нормативное сопротивление одностороннему сжатию металла труб и сварных соединений из условия работы на разрыв, МПа, R2н = minσт; R2н= 480.

.

Определим номинальную толщину стенки газопровода

 ,

где np - коэффициент надежности по нагрузке от внутреннего давления, принимаемый по таблице 13* (СНиП 2.05.06 - 85*), np = 1,1.

р- рабочее давление, МПа , р = 5,4.н- наружный диаметр трубопровода, мм.1 - расчетное сопротивление растяжению металла трубопровода, МПа.




Принятые толщины стенок труб 17 мм.

Принятые толщины стенки труб должны быть не менее 1/140 значения наружного диаметра трубы и не менее 4 мм для труб условным диаметром свыше 200 мм.


Условия выполняются.

Окончательно принимаем толщины стенки труб в зависимости от категории участка газопровода:

- категория II - 17 мм;

2.5 Расчет на прочность

Определим кольцевые напряжения

,

где - кольцевые напряжения газопровода, МПа;p - коэффициент надежности по нагрузке от внутреннего давления, np=1,1;

р - рабочее давление, МПа ;вн - внутренний диаметр трубопровода, м;

δ - толщина стенки трубы, м.



Определим кольцевые напряжения в стенках трубопровода от действия нормативной нагрузки - внутреннего давления

,

где р- рабочее давление, МПа ;вн - внутренний диаметр трубопровода, м;

δ - толщина стенки трубы, м.


Проверим деформации в кольцевом направлении по условию

,

где  - кольцевые напряжения в стенках трубопровода от действия нормативной нагрузки - внутреннего давления, МПа;- коэффициент условий работы трубопровода; m3 = 0,90;2н - нормативное сопротивление одностороннему сжатию металла труб и сварных соединений из условия работы на разрыв; R2н= 480 МПа.

;

МПа, т.е. условие выполняется.

Таким образом, недопустимые пластические деформации в кольцевом направлении не возникнут.

Определим продольные напряжения

, (2.25)

где  - коэффициент линейного расширения материала трубы, град-1;

Е - модуль упругости материала трубы, МПа;

- температурный перепад, оС;

nр- коэффициент надежности по нагрузке от внутреннего давления;

Р- рабочее давление, МПа;

Dвн- внутренний диаметр трубы, м;

- толщина стенки трубы, м;

- коэффициент Пуассона (коэффициент поперечной деформации).

Для стали: =1,2.10-5 град-1;

Е=2,1.105 МПа;

=0,3.


Знак «плюс» указывает на отсутствие осевых сжимающих напряжений.

Проверяем прочность трубопровода в продольном направлении по условию

,

где σпрN - продольные осевые напряжения, МПа;1 - расчетное сопротивление растяжению металла труб, МПа;

Ψ2 - коэффициент, учитывающий двухосное напряженное состояние металла труб; при растягивающих осевых продольных напряжениях (σпрN≥0)принимается равным единице.

;

, т.е. условие выполняется;

Проверка условий прочности для продольных и эквивалентных напряжений следует выполнять по формулам


где  - продольное напряжение, МПа;

σeq - эквивалентное напряжение по теории Мизеса, МПа;

σy - нормативный предел текучести материала труб, МПа;eq - расчетный коэффициент для продольных и эквивалентных напряжений, принимаемый в зависимости от стадии «жизни» газопровода в соответствии с таблицей 2.3.

Таблица 2.3 - Значения расчетного коэффициента для проверки продольных и эквивалентных напряжений

Расчетный коэффициент Feq

Строительство

Гидростатические испытания

Эксплуатация

0,96

1,00

0,90


Проверка условий прочности для продольных и эквивалентных напряжений показала, что условие выполняется

2.6 Обслуживание и ремонт роторов ГПА

.6.1 Уравновешивание роторов на балансировочных станках

Рабочими органами ГПА являются ротор турбокомпрессора и ротор силовой турбины. В процессе эксплуатации нередко происходит образование небаланса - смещения центра тяжести относительно оси вращения ротора. В результате этого происходит отклонение от заданных технических параметров всех систем ГПА. Повреждаются лопатки и уплотнения, появляется эрозия и вмятины. Выходит из строя масляная система, что ведёт к непроизвольному нагреванию рабочих частей.

Небаланс при вращении вызывает неуравновешенную силу Р, кг, действующую на опоры ротора:

,

где Q - величина небаланса, г;

r - расстояние от небаланса до оси вращения, см;

n - частота вращения ротора, об/мин.

Пример:

Q = 50 г;

r = 50 см;

n = 3000 об/мин;

 кг

В общем случае небаланс может быть распределен по длине ротора произвольным образом (рис. 2.1), который сводится к двум результирующим силам в плоскостях 1 и 2.

Балансировка (уравновешивание) - процесс нахождения величины и месторасположения небаланса и установки компенсирующих грузов в плоскостях корректировки, т.е. равных по величине силам Р1 и Р2 и направленных в противоположную сторону (под углом 1800).

Симметричная (статическая) и кососимметричная (динамическая) составляющие (СС и КС):

СС - два равных и направленных в одну сторону вектора (небаланса, неуравновешенной силы);

КС - два равных и направленных в противоположную сторону вектора.

Статический небаланс можно устранить путем перекатывания ротора на призмах, т.е. без вращения (может применяться только при уравновешивании дисков), а динамический - только при вращении.

Гибкий ротор изменяет свою конфигурацию в диапазоне рабочих оборотов, причем величина и форма упругого прогиба зависят от отношения собственной частоты колебаний к вынужденной, а также от величины и характера распределения небаланса.

Ротор считается гибким, если это соотношение лежит в диапазоне:

,7 £ fp/fb £1,3,

где fp - собственная частота колебаний ротора (пропорциональна жесткости и обратно пропорциональна длине и массе ротора);

fb - частота вынужденных колебаний;

fb = n/60, Гц.

Максимальный прогиб возникает при резонансе fp = fb.

Гибкий ротор можно уравновесить на низкооборотном станке лишь в том случае, если уравновешивающие грузы устанавливаются в соответствии с формой упругого прогиба, занимаемого ротором на рабочих оборотах.

Различают два вида чувствительности: амплитудную и фазовую.

Амплитудная - величина груза (уравновешивающего, небаланса), вызывающая размах колебаний в 1,0 мм.

Фазовая - угол j между небалансом (или уравновешивающим грузом) и вызываемым им вектором смещения (вибрации). Смещение всегда отстает от силы, которая его вызывает (при резонансе j = 900).

Величины амплитудной и фазовой чувствительности зависят:

от ротора (массы);

плоскости и радиуса установки груза;

типа станка (резонансного или зарезонансного).

Виды уравновешенности представлены на рисунке 2.1.

Рисунок 2.1 - Виды неуравновешенности

Выделение симметричной и кососимметричной составляющих


Виды уравновешивания гибкого ротора представлены на рисунке 2.2.

Рисунок 2.2 - Уравновешивание гибкого ротора

Амплитудная и фазовая чувствительности называются комплексной балансировочной чувствительностью.

Используя понятие «чувствительность», можно определить величину остаточного небаланса ротора, а также возможности конкретного балансировочного станка.

2.6.2 Методы балансировки

Существующие методы основаны на двух предпосылках:

колебания (подшипников станка) вызываются только небалансом (или уравновешивающим грузом);

амплитуда колебаний прямо пропорциональна величине небаланса (уравновешивающего груза).

) Метод обхода грузом (Рисунок 2.3):

Окружность разбивается на восемь частей, в каждую из которых поочередно устанавливается пробный груз. При каждой установке измеряется амплитуда колебаний 2А1, 2А2…2А8. По полученным результатам строят зависимость амплитуды колебания от места установки пробного груза (Рисунок 1.3, б). При приближении пробного груза к месту расположения небаланса амплитуда колебания увеличивается и достигает максимальной величины в месте расположения небаланса (точка 3). При дальнейшем перемещении пробного груза амплитуда колебания уменьшается и достигает минимума в точке, расположенной под 1800 от небаланса (точка 7). Уравновешивающий груз, равный , устанавливается в точке с минимальной амплитудой колебания (точка 7), где Рпр - пробный груз.

Метод обхода грузом представлен на рисунке 2.3.

Рисунок 2.3 - Метод обхода грузом

,2…8 - точки установки пробного груза Рпр;

А0 - амплитуда колебания без груза;

Аmax - амплитуда при установке Рпр в месте расположения небаланса (точка 3);

Аmin - амплитуда при установке Рпр напротив небаланса (точка 7).

Данный способ достаточно трудоёмкий и практически не используется.

) Метод двух пусков (Рисунок 2.4):

Пробный груз Рпр устанав ливается в произвольную точку 1 и измеряется амплитуда колебания 2А1. Далее груз Рпр перемещают в точку 2, расположенную под углом 900 от точки 1 (в любом направлении), и измеряется амплитуда колебания 2А2.

Величина и место установки уравновешивающего груза определяются из следующих построений (Рисунок 2.4, а). Из точки 1, расположенной на окружности с радиусом Rо = 2Ао, проводится окружность радиусом R1 = 2А1, а из точки 2 - R2 = 2А2. Через точки О и К проводится прямая линия до пересечения с окружностью Rо = 2Ао (точка К - точка пересечения окружностей с R1 = 2А1, и R2 = 2А2).

Уравновешивающий груз, равный , устанавливается в точке 3. Построения, представленные на рисунке 2.4, б, помогают понять сущность метода двух пусков. Начальная амплитуда 2Ао = 3,3 мм.

Метод двух пусков представлен на рисунке 2.4.

Рисунок 2.4 - Метод двух пусков

А0 - начальная амплитуда колебания;

А1 и 2А2 - амплитуды колебания при установке Рпр в точке 1 и точке 2;

Т. 3 - место установки уравновешивающего груза Рур;

;

ОК - длина ротора

В точке 1 устанавливается пробный груз Рпр = 200 г, который, складываясь с небалансом (), вызывает неуравновешенность , равную 430 г. Из точки 1 проводим окружность R1 = 4,3 мм. Пробный груз Рпр = 200 г переставляется в точку 2, при этом суммарная неуравновешенная сила  составит 160 г. Из точки 2 проводим окружность R2 = 1,6 мм.

Уравновешивающий груз  г должен быть установлен в точке 3. Таким образом, из представленных построений следует, что уравновешивающий груз устанавливается строго напротив небаланса, а груз Рур » Рнеб.

3) Метод, основанный на результатах измерения амплитуды и фазы:

После первого пуска (без пробного груза) получаем значения амплитуды колебания 2Ао и фазы jо. Установив пробный груз Рпр в произвольную точку 1, получаем 2А1 и j1. Величина и место установки уравновешивающего груза определяются из следующих построений (Рисунок 2.5). Строятся векторы вибрации без пробного груза  и с пробным грузом . Вычитая из вектора  вектор , определяют вектор вибрации, вызванный пробным грузом .

Из рисунка 2.5 следует, что для компенсации вектора небаланса 2А0 необходимо вектор пробного груза повернуть на угол j по направлению вращения и сделать его равным 2А0. Т.е. необходимо в точке 2, отстающую от точки 1 на угол j по направлению вращения, установить уравновешивающий груз, равный .

Метод, основанный на результатах измерения амплитуды и фазы, представлен на рисунке 2.5.

Рисунок 2.5 - Метод, основанный на результатах измерения амплитуды и фазы

А0 и j0 - амплитуда и фаза без пробного груза;

А1 и j1 - амплитуда и фаза с пробным грузом в точке 1;

 - вектор влияния пробного груза;

точка 2 - место установки Рур = Рпр × 2А0/2Апр.

) Метод, основанный на известной чувствительности

В случае когда заранее известна чувствительность станка применительно к конкретному ротору (М, j), величина и место установки уравновешивающего груза производится следующим образом (Рисунок 2.6):

Уравновешивающий груз - Рур = 2А0 × М.

Так как вектор вибрации отстает от небаланса на угол j, небаланс расположен в точке 1 под углом j0 - j, следовательно уравновешивающий груз необходимо установить в точке 2 под углом jур = j0 - j + 1800.

Пример:

А0 = 4,5 мм

j0 = 30о

Чувствительность М = 100 г/мм, j = 80о.

Уравновешивающий груз Рур = 4,5 × 100 = 450 г.

Необходимо установить в точке 2 под углом

jур = 30о - 80о + 180о = 130о.

Метод, основанный на чувствительности, представлен на рисунке 2.6

Рисунок 2.6 - Метод, основанный на известной чувствительности

2.6.3 Технология балансировки

Процесс уравновешивания роторов на балансировочных станках включает следующие основные этапы:

подготовительные работы (проверка боя шеек у опорного диска, конусность и эллипсность шеек, отсутствие незакреплённых деталей);

подготовка станка (установка ротора строго в горизонтальном положении, центровка ротора с приводом, установка упорного подшипника, проверка боковых зазоров в подшипниках, площади прилегания, равномерности распределения масляной плёнки по шейкам);

снятие с ротора установочных размеров (радиусов установки, расстояний между плоскостями корректировки и опорами);

выбор пробного груза.

Если известна чувствительность, выбор места установки пробного груза надо начинать с плоскости корректировки, со стороны которой имеет место максимальная амплитуда колебаний.

Если чувствительность неизвестна, то Рпр, г, рассчитывается по формуле:

,

где А0 - начальная амплитуда колебания, мм;

Q - вес ротора, кг;

R - радиус установки груза, см.

Пример:

А0 = 2,0 мм;

Q = 5000 кг;

R = 35,0 см

 г.

Независимо от используемого метода уравновешивания почти всегда необходима последующая корректировка, которая должна выполняться в следующей последовательности: вначале уточняется место установки и только потом вес уравновешивающего груза.

2.6.4 Определение остаточного небаланса

Минимальная величина остаточного небаланса и, следовательно, уровень вибрации агрегата на рабочих оборотах определяются чувствительностью станка.

Поскольку чувствительность при установке грузов в различные плоскости отличается друг от друга (из-за различных радиусов установки и расстояний от плоскости установки до подшипников и др.), величина остаточного небаланса определяется для каждой стороны отдельно.

Последовательность:

после проведения балансировки для каждой стороны имеем:

Рур - величину уравновешивающего груза, г;

А0 - начальную величину колебания, мм;

Аост - конечную величину колебания, мм;

чувствительность (амплитудная):

 г/мм;

величина остаточного небаланса:

Рост = М × Акон г;

величина допустимого остаточного небаланса Аост, мм, определяется из условия, что величина центробежной силы на рабочих оборотах, вызванная остаточным небалансом, не должна превышать 3 % от веса ротора:

,

где Gр - вес ротора, г;

М - чувствительность, г/мм;

n - рабочая скорость вращения, об/мин;

R - радиус установки груза, см.

Пример:

Gр = 6000 кг;

М = 10 г/мм;

n =3800 об/мин;

R = 40 см.


2.6.5 Факторы, определяющие эффективность уравновешивания

При выполнении балансировки на стенде основными факторами, определяющими качество балансировки, являются:

наличие остаточной неуравновешенности, превышающей допустимую;

низкая чувствительность станка;

конусность и эллипсность шеек ротора;

неудовлетворительное состояние балансировочного станка;

деформация ротора на рабочих оборотах;

нестабильность посадки насадных деталей (тепловая нестабильность, неудовлетворительный натяг);

одностороннее задевание (коробление корпусных узлов);

для роторов электродвигателей - витковые замыкания, приводящие к одностороннему нагреву и деформации, электромагнитные силы со стороны статора;

динамическое состояние системы «подшипниковые опоры-корпус-фундамент» (ослабление жесткости);

работа агрегата в помпажном режиме;

минимальный зазор в подшипниках скольжения (верхний, боковой);

температура масла (вязкость).

3. Оценка экономической эффективности предприятия

При произведении расчётов по оценке экономической эффективности организации была использована система оценочных показателей отражающих деятельность рассматриваемого предприятия в условиях рыночной экономики.

Нормативная численность рабочих компрессорной станции №14 «Приводино» Приводинского ЛПУ МГ регламентируется нормами численности ЛПУ МГ, утверждёнными ООО «СЕВЕРГАЗПРОМ» на 1.01.2000г.

На 31 декабря 2014 года количество работников Приводинского ЛПУ МГ составляет 447 единиц, из которых: 145- инженерно-технические работники (ИТР), 302 - рабочие.

Оплата труда работников предприятия, выплата доплат и надбавок происходит согласно «Положения об оплате труда работников ООО «СЕВЕРГАЗПРОМ», введённое в действие с 1.11.1999 года с минимальной суммой оплаты труда в 875 рублей. В 2012 году в этом нормативном документе произошли изменения в области минимального размера заработной платы, которая теперь составляет 4610 рублей.

Доплату за работу в тяжелых и вредных условиях труда получают 53 человека.

Доплату за работу с использованием дезинфицирующих средств получают 14 человек.

Доплату за ненормированный рабочий день получают 3 человека.

Доплату за разделения рабочей смены на части получает 5 человек.

Надбавку за класс квалификации получают 29 человек.

Надбавку за квалификационную категорию получает 1 человек.

Подразделения, цеха, участки обеспечиваются баланс графиком на учетный период своевременно.

Как правило, при выполнении комплекса работ допускается привлечение рабочих к сверхурочной работе; руководящих, ИТР работников к дополнительному объему работ. Оплата сверхурочных работ оформляется в соответствии с трудовым законодательством.

Оплата дополнительного объема работ руководящим, инженерно-техническим работникам оформляется приказом “Премия за выполнение ОВЗ”.

3.1 Доход предприятия

Доставка газа конечным потребителям в России главным образом осуществляется трубопроводным транспортом. Доход, получаемый организацией за поставку газа, напрямую зависит от тарифа на транспортировку газа.

Так как система магистральных и распределительных газопроводов, по которым осуществляется газоснабжение потребителей, представляет разветвленную сеть, тарифная ставка зависит от:

местоположения газоснабжаемого района;

объема транспортируемого газа;

протяженности до района газопотребления;

категории потребителя.

Прибыль предприятия определяется по формуле (3.1):


На 1 мая 2014 года в ООО «Газпром Трансгаз Ухта» тариф составил 4000 руб/1000 м3

Объём транспортируемого газа по четырём первым ниткам за год через компрессорную станцию №14 «Приводино» составляет 90 млрд. м3/год

Тогда сумму, получаемую от транспортировки такого объёма газа за год, рассчитаем по формуле (3.2):

,  (3.2)

где Т - тариф на транспортировку газа, 4000 руб/1000 м3;

млрд руб.

Учитывая тот факт, что трубопроводы обслуживают 8 компрессорных станций, Приводинская КС будет приносить в год 45 млрд.рублей.

3.2 Эксплуатационные затраты

Эксплуатационные затраты - затраты, служащие для поддержки работоспособного состояния основных средств в период всего рассматриваемого срока службы. Эксплуатационные затраты предприятия складываются из затрат по оплате труда, материалов и прочих затрат.

Эксплуатационные расходы предприятия включают в себя текущие затраты, амортизационные отчисления и налоговые выплаты. К текущим относятся затраты, связанные с потреблением в процессе производства энергии, топлива, материалов, труда, а так же затрат на реализацию продукции. Себестоимость предприятия формируется из выраженных в денежной форме затрат на производство и реализацию продукции.

Затраты межремонтного обслуживания, малый и средний ремонты, периодические осмотры, диагностику оборудования осуществляются за счёт эксплуатационных расходов и входят в себестоимость продукции. Капитальные ремонты происходят за счёт амортизационных отчислений.

3.2.1 Затраты на электроэнергию и топливный газ

Определим затраты на электроэнергию и топливный газ SЭ , они находятся по формуле (3.3):


где - стоимость топливного газа, млн. руб./год;

- стоимость электроэнергии, млн. руб./год.

Стоимость топливного газа определяется по формуле (3.4):


где - цена топливного газа, стг=70 руб/тыс м3;

- расход топливного газа за анализируемый период,

.


Затраты на электроэнергию определим по формуле (3.5):


где  - тариф на потребляемую энергию, руб/кВтмес;

 - потребляемая мощность, кВт;

T - продолжительность анализируемого периода, час. T =8760 час.

Тогда затраты на электроэнергию и топливный газ за год:


3.2.2 Затраты по оплате труда

Структура персонала представлена в таблице 3.1

Таблица 3.1 - Структура персонала

Категория персонала

Доля в общей численности, %

Численность персонала, чел.

рабочие

71,2

302

руководители

6,6

37

специалисты

7,6

38

служащие

14,6

70

ВСЕГО

100

447


Кадры предприятия - это совокупность работников различных профессионально-квалифицированных групп, занятых на предприятии и входящих в его списки. Необходимо отличать между собой такие понятия, как «кадры», «персонал» и «трудовые ресурсы предприятия».

«Трудовые ресурсы предприятия» характеризуют потенциальную рабочую силу, «персонал» - личный состав трудоустроенных по найму, который может формироваться из постоянных и временных, квалифицированных и неквалифицированных работников. Кадры предприятия - это основной штатный, квалифицированный состав предприятия.

Руководители - лица, которые наделены властью принимать управленческие решения и организовывать их управление. В свою очередь они делятся на руководителей высшего, среднего и низового звена.

Специалисты - работники, действующие в функциональных подразделениях предприятия и выполняющие экономические, бухгалтерские, инженерно-технические, юридические и прочие виды деятельности.

Основную и самую многочисленную категорию составляют рабочие. Они участвуют в производстве продукции, а так же в ремонтных работах, производят перемещение инструментов труда и готовой продукции.

Исходя из типа трудовой деятельности, все кадры предприятия делятся по профессиям, специальностям и уровням квалификации. Квалификация характеризует уровень владения работником своей профессией или специальностью. Она отражается в тарифных разрядах и категориях.

Заработная плата формируется на основании тарифной системы оплаты труда. Согласно статье 143 Трудового кодекса РФ тарифная система оплаты труда состоит из:

тарифных ставок;

окладов;

тарифных сеток;

тарифных коэффициентов.

Главным элементом тарифной системы оплаты труда являются тарифные ставки. Тарифная ставка - фиксируемый размер заработной платы работника предприятия за выполнение нормы труда определённой сложности (квалификации) за единицу времени без учёта компенсационных, социальных и стимулирующих выплат. Тарифная ставка 1-го разряда регламентирует минимальную оплату неквалифицированного труда в единицу времени.

Тарифная сетка формируется за счёт совокупности тарифных разрядов работ, определённых исходя из сложности работы и требований к квалификации работника с помощью тарифных коэффициентов.

Таким образом, тарифный разряд является величиной, характеризующей сложность труда и уровень квалификации работника, а квалификационный разряд- величиной, отражающей уровень профессиональной подготовки.

Установкой отношения тарифной ставки данного разряда к тарифной ставке первого разряда занимается тарифный коэффициент. Другими словами, тарифный коэффициент характеризует, во сколько раз тарифная ставка имеющегося разряда больше тарифной ставки первого разряда.

Размер тарифной ставки остальных разрядов определяется за счёт тарифной ставки первого разряда и соответствующих тарифных коэффициента. Тарифная ставка для каждого работника устанавливается в зависимости от тяжести и условий работы. Так же работник имеет право на оплату районного коэффициента. Районный коэффициент увеличивает показатель ставки в зависимости от сложных природно-климатических условий. Для рассматриваемого нами предприятия установлен районный коэффициент в размере 40%.

При расчёте заработной платы учитывают следующие показатели:

текущие тарифные ставки, установленные для работников первого разряда;

тарифные коэффициенты;

коэффициент северной надбавки (учитывается при существовании стажа работы в районах Крайнего Севера, размер надбавки может колебаться от 10 до 100%);

районный коэффициент (учитывает расположение предприятия, варьируется от 1,12 до 2,0%);

стажевые надбавки.

Показатели для расчета заработных плат сотрудников данного предприятия представлены в таблице 3.2.

Таблица 3.2 - Коэффициенты для расчета заработной платы

Наименование коэффициента

Обозначение

Размер

Тарифный коэффициент V разряда

Кт

1,65

Коэффициент северной надбавки

Ксев

0,5

Районный коэффициент (для Архангельской области)

Кр

0,2

Коэффициент стажевой надбавки

Кстаж

0,3


Согласно рекомендуемым текущим тарифным ставкам, установленным для рабочих I разряда нефтяной и газовой промышленности, минимальная месячная тарифная ставка (оклад) рабочего I разряда составляет 10799 рублей.

Оклад руководителей принимается в размере 2-х окладов рабочих V разряда, оклад специалистов - в размере 1,8-х окладов рабочих V разряда, оклад служащих - на уровне оклада рабочего V разряда. В расчете примем 8-ми часовой рабочий день и 5-ти дневную рабочую неделю.

Используя данные показатели, рассчитаем заработные платы персонала. Оклад рабочего V разряда с учетом тарифного коэффициента составляет

, (3.6)

где - месячная тарифная ставка (оклад) рабочего первого разряда, руб, 10799;

руб.

Заработная плата рабочего V разряда с учетом северной надбавки, районного коэффициента и стажевой надбавки

, (3.7)

руб.

Оклад руководителя:

, (3.8)

 руб.

Заработная плата руководителя с учетом северной надбавки, районного коэффициента и стажевой надбавки:

, (3.9)


Оклад специалиста:

, (3.10)

 руб.

Заработная плата специалиста с учетом северной надбавки, районного коэффициента и стажевой надбавки определяется по формуле (3.11):

, (3.11)

руб.

Затраты по оплате труда рабочих представлены в таблице 3.3

Таблица 3.3 - Структура рабочих по разрядам

Разряд

Структура, %

Численность, чел.

Тарифный коэффиц.

Заработная плата с учетом надбавок, руб/мес

Годовой фонд оплаты труда,руб.

IV

38,3

114

1,45

31317,10

46975650

V

40,2

126

1,65

35636,70

56020892

VI

21,5

63

1,85

39956,30

33563292

Итого

100

302

-

-

136559834


Затраты по оплате труда руководителей, специалистов, служащих и рабочих представлены в таблице 3.4.

Таблица 3.4 - Фонд заработной платы руководителей, специалистов, служащих и рабочих

Категория персонала

Численность персонала, чел.

Заработная плата с учетом надбавок, руб/мес

Годовой фонд оплаты труда, руб.

Рабочие

302

Таблица 3.3

136559834

Руководители

37

71273,40

25658424

Специалисты

38

64146,06

26941345


3.3.3 Амортизационные затраты

Моральный и физический износ оборудования происходит со временем на каждом предприятии. В связи с этим существует необходимость организовывать такой вид издержек, как амортизационные отчисления. Эти отчисления идут на проведение капитальных ремонтов.

Существуют нормы амортизационных отчислений, которые характеризуют количество денежных масс, идущих на эти затраты.

Общая сметная стоимость объекта в текущих ценах на 2 квартал 2014 годы составляет 1025000000 рублей.

Амортизационные отчисления производятся всеми предприятиями на основе норм  и полной стоимости основных фондов, на которые начисляется амортизация.

,

где - стоимость оборудования, тыс. руб.,

А - амортизационные отчисления, руб

Стоимость оборудования составляет 1025000000 рублей.

- норма амортизационных отчислений, %

,

где - срок полезного использования - период между вводом в действие оборудования и его списанием, лет. =20 лет


3.3.4 Налоговые выплаты

Согласно существующей системе налогообложения в России, прописанной в Налоговом кодексе РФ и соответствующих федеральных законов, предприятия транспорта и хранения нефти и газа выплачивают в федеральный бюджет налог на прибыль организаций.

Помимо налогов существуют и неналоговые платежи:

страховые взносы в социальные фонды;

страхование от несчастных случаев.

Страховые взносы в социальные фонды были введены в действие 1 января 2010 года вместо Единого социального налога.

Размеры налогов на 1 мая 2015 года составляют:

налог на прибыль - 20% от прибыли;

страховые взносы в социальные фонды - 30% от годового фонда заработной платы (ФЗП);

страхование от несчастных случаев (СНС) - 0,8% от ФЗП;

Налоговые выплаты представлены в таблице 3.5.

Таблица 3.5 - Налоговые выплаты в млн. руб.

Наименование налога

Значение, %

Источник налогообложения

Налоговые выплаты

Страхование от несчастных случаев

0,8

Годовой фонд заработной платы (217,8)

17,42

Страховые взносы

30,0

Год. фонд зар. платы (217,8)

65,34

Налог на прибыль

20,0

Прибыль (1975,0)

395,00

Итого:



477,76


Эксплуатационные затраты складываются из расходов на оплату труда производственных рабочих, отчислений на социальные нужды, налоговых выплат, амортизации и прочих затрат.

Прочие затраты принимаем равными 20% от годового фонда оплаты труда. К прочим затратам предприятия относятся: затраты на сопутствующие материалы, затраты по командировкам, оплата услуг связи, плата за аренду, плата организациям пожарной и сторожевой охраны, плата за освещение, плата за вывоз и утилизацию отходов.

Таблица 3.6 - Эксплуатационные затраты в млн. руб.

Годовой фонд заработной платы

217,80

Затраты на электроэнергию и топливный газ

440

Страхование от несчастных случаев

17,42

Налог на прибыль

395,00

Амортизационные отчисления

51,20

Прочие затраты

43,56

Страховые взносы в социальные фонды

65,34

Итого:

1198,62


Таким образом, при доходе предприятия 45 млрд. руб., эксплуатационные расходы составляют 1198,62 млн. руб. Компрессорная станция №14 «Приводино» по состоянию на 2014 год является экономически эффективным предприятием.

4. Охрана окружающей среды и промышленная безопасность

Охрана окружающей среды - это совокупность научно-обоснованных конструктивных, технологических, социально-экологических и правовых решений и мероприятий, направленных на уменьшение отрицательного воздействия на окружающую среду, восстановление и рациональное использование природных ресурсов в процессе сооружения и последующей эксплуатации объектов трубопроводного транспорта.

Раздел «Охрана окружающей среды» имеет цель:

- выявить все источники вредного воздействия проектируемого объекта на окружающую среду, как при строительстве, так и в период эксплуатации, в том числе в случаях возможных аварийных ситуаций, и их воздействии на окружающую среду;

- сформулировать мероприятия, направленные на исключение или максимальное снижение отрицательного воздействия объекта на окружающую природную среду.

В процессе работы и ремонта КС на окружающую среду могут влиять различные отрицательные воздействия в виде перемен форм рельефа, стока поверхностных вод, деградации почвенной растительности или оттаивание многолетней мерзлоты. В результате эксплуатации техники и автотранспортных средств происходит загрязнение атмосферного воздуха, что пагубно влияет на положение природных сред, являющихся средами обитания флоры и фауны. При несоблюдении перечня определённых правил при эксплуатации КС , есть вероятность возникновения аварийной ситуации, загрязнение почвы и атмосферы углеводородами.

4.1 Описание потенциальных источников и влияние на основные составляющие окружающей среды

.1.1 Влияние на атмосферный воздух

В соответствии с технологическими процессами, которые осуществляются на компрессорной станции, основными вредными веществами, поступающими в атмосферу при эксплуатации, является природный газ и продукты его сгорания (оксиды азота, оксид углерода).

Выбросы природного газа в атмосферу на компрессорной станции по их действию во времени относятся к организованным залповым, но не продолжительным выбросам. Основными источниками выбросов являются свечи. Постоянные выбросы природного газа на объектах газопровода исключены.

Организованные выбросы природного газа в атмосферу в соответствии со штатными технологическими процессами возникают при:

остановке газоперекачивающих агрегатов (стравливание газа из контура нагнетателя);

обслуживание установки очистки ;

стравливание газа из всех технологических коммуникаций цеха для проведения обслуживания или в экстраординарной ситуации.

Непредвиденные ситуации, при которых совмещаются во времени операции с выбросами природного газа, такие как:

аварийная (вынужденную) остановка всех агрегатов цеха одновременно (например, при исчезновении внешнего источника электроснабжения и отказа включения резервного источника);

аварийная остановка компрессорного цеха (с остановкой всех агрегатов и стравливании газа из технологических коммуникаций) в случае пожара, стихийного бедствия.

Все плановые операции при которых осуществляются залповые выбросы природного газа, одновременно не производятся. Объем и время действия залпового выброса из каждого источника одинаков как в плановых, так и внеплановых ситуациях и составляет десятки секунд.

Аварийные остановки всего цеха (с остановкой всех агрегатов, а также со стравливанием газа из технологических коммуникаций) относят к событиям с малой вероятностью реализации.

Источники выбросов загрязняющих веществ делят на организованные и неорганизованные.

Неорганизованными источники: выхлопные трубы автомобильного транспорта, утечки газа через сальниковые уплотнения и фланцевые соединения газопроводов и другого оборудования.

Во время эксплуатации компрессорной станции основными выбросами являются:

продукты сгорания (оксиды азота, оксиды углерода, природный газ) через выхлопные трубы газоперекачивающих агрегатов - выбросы постоянного действия;

продукты сгорания (оксиды азота, оксиды углерода) через дымовые трубы котельных и огневых нагревательных установок - выбросы периодического действия;

природный газ в технологических установках (пуск и останов газоперекачивающих агрегатов, продувка и стравливание газа из аппаратов и коммуникаций) - технологически залповые выбросы.

Проектом предусмотрено применение системы безрасходной продувки пылеуловителей:

блока эжекторов типа ГП 1008.03-05;

наземной емкости дренажной типа ГП 996.17 V= 6,8 м³ и Ру=75 МПа;

в качестве наземной емкости сбора конденсата используется существующая емкость V= 25 м³.

Продукты очистки газа из пылеуловителей по дренажному трубопроводу самотеком направляют в дренажную емкость ЕД-1 V= 6,8 м³. Сброс жидкости с емкости дренажной в существующую емкость сбора конденсата V= 25 м³, которая находится под атмосферным давлением, осуществляется периодически в автоматическом (по датчикам контроля верхнего и нижнего уровней) или в ручном режиме.

Компрессорная станция оснащается вспомогательным оборудованием, работа которого тоже может оказывать влияние на загрязнение окружающей воздушной среды различными вредными веществами. К ним могут относится установки маслоснабжения компрессорного цеха, склады метанола.

4.1.2 Влияние на почву и растительность

Отрицательное воздействия на почвенный покров в период эксплуатации компрессорной станции являются в основном долгосрочными и заключаются во временной потере земельного фонда, который изымается из под размещение постоянных наземных сооружений ( комплекс сооружений самой станции, подъездные автодороги и др.).

Из за вредного воздействия возможно химическое загрязнение почв нефтепродуктами и другими загрязняющими.

Выделяют как вид негативного воздействия на почвенный покров в период эксплуатации объектов станции загрязнение его отходами деятельности агрегатов (в границах рабочей зоны и вне ее) и эксплуатации автомобильной техники вдоль подъездных дорог, в местах стоянок.

Работы в составе возможной реконструкции цеха проводятся в пределах существующей площадки станции Нюксеница, по окончании работ все земли благоустраиваются, т.е. изменения влияния компрессорной станции на земельные ресурсы в процессе эксплуатации до и после реконструкции не предвидится.

4.1.3 Влияние на почвенные воды

Эксплуатация или возможные ремонтные работы на территории компрессорной станции не приведут к изменению в системе водоснабжения и канализации компрессорного цеха. Объем сточных вод не поменяется.

Модернизация или реконструкция каких-либо составляющих компрессорного цеха не будет нести за собой изменений видов деятельности, которые связанных с водопользованием. Вследствие чего можно сделать вывод, что техногенная нагрузка на водную среду не будет расти.

4.2 Мероприятия по снижению отрицательного влияния на окружающую среду

.2.1 Методы снижения пагубного воздействия на атмосферу

Для предотвращения и уменьшения загрязнения атмосферного воздуха, существуют регламентированные технические решения, которые сводят до минимума пагубное влияние на атмосферный воздух:

- герметичная система транспорта газа;

 применение труб из материалов высокой коррозионной стойкости.

4.2.2 Рекультивация почвы

Рекультивация земель предусматривает комплекс работ, которые направлены на восстановление плодородности и продуктивности почв, а также на улучшение состояния окружающей среды. Рекультивация предусматривает два этапа: технический и биологический, выполненных последовательно.

Подготовку участков начинают с перемещения всех временных сооружений сза территорию, уборку ее от строительного мусора и металлолома. Для выравнивания участков производят вертикальную планировку, срезать образованные бугры, засыпать ямы.

Техническая рекультивация включает в нанесение предварительно снятого и спланированного во временной отвал почвенно-растительного слоя на очищенную и спланированную территорию.

Биологический этап производится на закрепление поверхностного слоя почвы корневой системой растений, для создание сомкнутого травостоя и предотвращения развития водной и ветровой эрозии почв. Биологический этап рекультивации производится после завершения технического этапа.

Снятие плодородного слоя почвы выполняется бульдозером на глубину 0,20 - 0,25 м с перемещением в отвал.

Техническая рекультивация подразумевает выполнение следующих работ:

нанесение предварительно снятого и спланированного во временной отвал почвенно-растительного слоя;

засыпка и послойная трамбовка, выравнивание рытвин, которые непредвиденно возникли в процессе производства работ;

уборка бытового и строительного мусора;

планировка строительной полосы после окончания работ;

ликвидация техногенных форм рельефа.

Биологическая рекультивация производится немедленно после завершения технического этапа, кроме периодов производства работ в зимнее время и заключается в проведении комплекса агротехнических и фитомелиоративных мероприятий, направленных на восстановление плодородия нарушенных земель.

4.2.3 Методы охраны почвенных вод

Для предотвращения нарушения поверхностного стока и гидрологического режима водных объектов, которые в результате преобразования рельефа при строительстве площадочных объектов предусмотрены:

ориентирование площадок с учетом карт сеток оте¬кания поверхностных вод.

при пересечении водоохранных зон или заливаемых пойм водотоков, прокладка трассы производится по кратчайшему расстоянию.

установка на переходах через водные преграды электроприводной запорной арматуры с автоматическим управлением для оперативного отключения газопровода в случае аварии.

Для охраны водной среды проектом предусматривают:

          использование существующих водопроводных и канализационных сетей с очистными сооружениями для забора необходимого количества воды и сброса хозяйственно-фекальных стоков при выполнении строительно-монтажных работ;

запрещают базироваться строительной автотехники, мойки, заправки и ремонта последней, размещения складов горюче-смазочных материалов, не приспособленных специально для этих целей.

В процессе производства строительно-монтажных работ должен быть установлен контроль за количеством и использованием водных ресурсов и недопускание использования их не по назначению.

Контроль качественного состава воды, который выдается для хозяйственно-питьевых и гигиенических нужд строительных бригад, в соответствие с требованиями СанПиН 2.1.4.1074-01 «Питьевая вода. Гигиенические требования к качеству воды централизованных систем питьевого водоснабжения.

Данные мероприятия надлежат обязательному включению в проект производства этих мероприятий какого-либо ущерба состоянию водной среды не будет.

Основными мероприятиями по охране водной среды при эксплуатации компрессорного цеха являются:

контроль количества и качества потребляемых водных ресурсов и отводимых стоков;

обезвреживание отводимых хозяйственно-бытовых сточных вод и ливневых вод с площадки цеха на существующих соответственно биологических и механических очистных сооружениях станции;

ежедневный контроль герметичности и немедленная ликвидация любых утечек и прокапывания нефтепродуктов (масел) жидкостей из трубопроводов и емкостей.

запрещение использование материалов и технологий, негативно влияющих на состояние водной среды.

На основании вышеперечисленного можно сделать следующие выводы:

. При выполнении требований нормативно-технической документации, запроектированных технических решений и мероприятий, необратимых последствий негативного воздействия на водную среду при возможных ремонтных работах и эксплуатации агрегатов цеха не ожидается;

. Принятые в проекте решения по водоснабжению и водоотведению, а также по обращению с нефтепродуктами при эксплуатации сооружений объекта проектирования отрицательного влияния на водную среду не окажут

4.2.4 Методы предупреждения и ликвидации аварийных ситуаций

Для обеспечения действий по полной локализации и ликвидации результатов аварии организация, эксплуатирующая производственный объект, должна:

планировать и осуществлять мероприятия по ликвидации результатов аварий на опасном производственном объекте;

осуществлять заключение договоров, предусмотренных законодательством Российской Федерации, со специализирующимися аварийно-спасательными службами. Организовывать собственные аварийно-спасательные бригады, а так же нештатные аварийно-спасательные группы из числа работающих.

иметь резервы денежных средств и материальных ресурсов для локализации и ликвидации последствий аварий в соответствии с законодательством Российской Федерации;

осуществлять обучение работающего персонала действиям в случае аварии или чрезвычайной ситуации на производственном объекте;

организовывать сеть наблюдения или оповещения, коммуникации и поддержку действий в случае чрезвычайного происшествия. Так же производить обслуживание данных систем для содержания их к пригодному использованию.

Число персонала, материально-техническое оснащение аварийно-диспетчерской службы и места их нахождения определяются с учетом обеспечения требования о прибытии аварийной бригады к месту аварии не более чем через 40 мин и нормативами, которые предусмотрены инструкциями по безопасности проведения работ при технической эксплуатации газового оборудования, согласованными с Ростехнадзором.

В случае сигнала о взрыве, пожаре, загазованности помещений аварийная бригада должна добраться до места в течении 5 минут.

Планы взаимодействия служб различных ведомств должны быть согласованы с местной администрацией.

При поступлении сигнала о наличии запахов газа диспетчер аварийной службы обязан инструктировать заявителя о мерах безопасности.

Аварийная группа должна быть оснащена специальным транспортом, оборудованным средствами связи, сереной, проблесковыми маяками, специальным инструментом, материалами, аппаратами контроля и приспособлениями для современных работ по локализации аварийных ситуаций.

При локализации аварий на открытых газопроводах, аварийная бригада должна иметь при себе маршрутные карты или необходимую техническую документацию.

Воспрещается эксплуатация аварийных машин не по назначению Ответственность за прибытие бригады на место аварии и дальнейшие их действия по локализации несёт её руководство.

В случае выявления объемной доли газа в подвалах, туннелях, коллекторах, подъездах или помещениях первых этажей зданий более 1% природного газа должны быть приняты срочные меры по немедленному отключению газопроводов от системы газоснабжения и эвакуации людей из опасной зоны.

На поврежденный газопровод для временного устранения утечки допускается накладывать бандаж или хомут при постоянном наблюдении за этим участком.

Категорически запрещается засыпка газопроводов с установленными на них бандажами.

Поврежденные сварные стыки должны ремонтироваться сваркой катушек длиной не менее 200 мм или установкой лепестковых муфт.

.После принятия мер, исключающих возможность пожара, взрыва или отравления, все действия по ликвидации аварии могут переходить к эксплуатационным службам.

4.2.5 Осуществление экологического мониторинга

Сущность временных и пространственных изменений концентраций вредных веществ в атмосферном воздухе может определяться многими разнообразными факторами. Фундаментом для выявлений её закономерностей могут служить наблюдения за переменой химических характеристик воздушного бассейна. Обследования воздушных масс производят в районах постоянного антропогенного воздействия и в местностях, отдалённых от источника загрязнения.

Предварительные экспериментальные и теоретические исследования, использующие методы математического и физического моделирования, могут определять необходимость осуществления контроля загрязнения воздушного бассейна в областях интенсивных антропогенных воздействий. Данный вид мониторинга даёт возможность оценки степени загрязнения той или иной примесью воздуха на самом объекте, там где есть стационарные и передвижные источники выброса вредного вещества. Чаще всего дислокация источников выбросов и их параметрические показатели просто определить, опираясь на знание метрологических параметров местности. Так же возможно использование математических и физических моделей для расчёта концентраций загрязняющих веществ в атмосферном воздухе. Возможность применения этих моделей в реальной жизни должна проверятся эксперементально.

Чтобы получить репрезентативную информацию о пространственной и временной изменчивости загрязнения воздуха необходимо предварительно провести рекогносцировочное обследование метеорологических условий и характера пространственной и временной изменчивости загрязнения воздуха с помощью передвижных лабораторий. В случае обнаружения существует вероятность роста концентрации примеси выше установленного, то за содержанием такой примеси в выявленной зоне следует установить наблюдение.

После установления степени загрязнения выбрасываемыми примесями, а так же выявления полей концентрации веществ, допускается преступление к формированию стационарных постов наблюдений на местности и программ их работы. Такие программы создаются исходя из поставленных задач для каждого стационарного поста наблюдения и специфики изменения концентрации каждого из примесей. Примеси, чьи уровни превышают установленные нормы ПДК, обязаны находится под контролем.

Обязательно ведут измерения основных, наиболее распространённых веществ, таких как пыль, диоксид серы, оксид углерода.

Системе контроля промышленных выбросов в атмосферу следует предусматривать разрешение следующих задач:

наблюдение за выполнением работы по охране атмосферного воздуха;

контроль над соблюдением существующих нормативов выбросов и требований природоохранного законодательства;

разработку планов инструментального наблюдения за параметрами выбросов в атмосферу;

осуществление контроля за эффективностью эксплуатации очистных установок отходящего газа;

предоставление верных данных о выбросах загрязняющих веществ.

Виды контроля над промышленными выбросами в атмосферу классифицируются по следующим признакам:

способу определения контролируемого параметра- прямой и расчетный;

месту контроля - контроль источника выделения, источника выброса;

После установления пространственных и временных параметров контроля составляется программа работ, которая должна включать:

перечень необходимых контролю объектов;

общее количество замеров по каждому объекту и типы контроля с указанием точек отбора проб, числа определяемых веществ в каждой точке и методов измерений;

мероприятия по оборудованию точек для проведения замеров;

порядок учета материалов измерений, их обработку, методы расчетов выбросов по данным прямых измерений и расчетных методов.

Всю ответственность за организацию и проведение норм контроля возлагается на администрацию предприятия.

Контроль над передвижением на большие расстояния загрязняющих веществ с мест их выброса ведётся системой наземных и воздушных станций, которые соединяются с математическими моделями распространения примесей.

По степени важности информация может делиться натри вида: экстренная, оперативная и режимная.

Экстренная информация обязана иметь данные о резких изменениях уровней загазованности атмосферного воздуха и передаётся в контролирующие организации моментально .

Оперативная информация обязана строиться на обобщенных результатов наблюдений за месяц, а режимная - за год. Информация по последним двум категориям переходит заинтересованным и контролирующим организациям по мере их накопления: ежемесячно и ежегодно. Режимная информация содержит данные о среднем и наибольшем уровнях загрязнения воздуха за долгий период. Эта информация используется при реализации мероприятий по охране атмосферы, установлении нормативов выбросов, оценке ущерба, наносимого народному хозяйству загрязнением атмосферного воздуха.

.3 Основные требования по охране труда и промышленной безопасности

Компания ООО «Газпром трансгаз Ухта» уделяет большое внимание направлениям в области охраны труда и промышленной безопасности. В Приводинском ЛПУМГ важным является гарантия приоритета жизни рабочего персонала по отношению к последствиям производственных работ на предприятии.

Российское законодательство предусматривает определённый свод правил в отношении условий рабочего места. Оно обязано быть защищённым от вредных воздействий и опасных для жизни производственных факторов. Так как ответственность за проведение работ в области охраны труда лежит на работодателе, то он обязан создать условия для безопасного эксплуатирования производственных зданий, обеспечить безопасность технологических процессов, а также эффективное применение средств индивидуальной защиты. Условия труда на каждом из рабочих мест должно соответствовать требованиям законов в области охраны труда.

4.4 Описание вредных и опасных производственных факторов

Классификацию опасных и вредных производственных факторов определяю согласно государственным нормативным документациям. Предельные, оптимальные и допустимые величины этих веществ регламентируются системой стандартов безопасности труда. Систематизация вредных веществ по их степени вредоносности для организма человека имеет четыре класса опасности, определяющимися государственными стандартами. Все угрожающие жизни вещества можно разделить на группы, в зависимости от их природы: физические, химические, биологические, психофизиологические.

При эксплуатации ГПА могут возникать следующие опасные и вредоносные производственные факторы:

химические (при утечке через неплотности оборудования природный газ в совокупности с воздухом (4-16%) может создавать взрывоопасную смесь);

физические (высокая загазованность в помещении, высокая температура, исходящая от эксплуатируемого оборудования, высокий уровень шумов нагнетателя и турбинной установки, высокий уровень вибрации);

психофизиологические (монотонность трудовой деятельности, эмоциональный стресс, умственное напряжение, нервно-психические перегрузки).

4.5 Характеристика условий труда в компрессорном цехе

При эксплуатации ГТУ перед газовой турбиной начальная температура газа может достигать 1080 К. При такой температуре рабочего тела может происходить сильный нагрев рабочих частей ГПА и трубопроводов. При этом происходит выделение больших объёмов тепла в окружающую среду. Ввиду этого существует необходимость предусматривать защиту рабочих от тепловых выделений.

Также вредоносными являются сильный шум и вибрация. По характеру шум в цехе можно разделить на аэродинамический и механический. Механический шум возникает в результате соударения различных деталей турбины и работы подшипников. Аэродинамический шум создаётся высокоскоростным движением рабочего тела. Оптимальный уровень шума для человека не должен быть больше 80 дБа. Вибрация оказывает сильное воздействие на работу центральной нервной системы рабочих.

Для работы турбины необходимо использовать природный газ, который содержит 98% метана. В результате утечек газа через неплотные соединения в оборудовании ГПА и трубопроводах может происходить взрывоопасное соединение газа с воздухом. В связи с этим персонал все компрессорные станций обязан осуществлять работы по контролю концентрации в воздухе. Для этого в помещениях устанавливаются автоматические сигнализаторы, улавливающие любое изменение в содержании веществ в воздухе.

4.6 Методы обеспечения безопасности труда в компрессорном цеху

Требования промышленной безопасности - это условия, запреты, ограничения и прочие необходимые требования, регламентирующиеся нормативными правовыми актами Российской Федерации, а так же нормативными техническими документами, принимающимися в установленном порядке и соблюдение которых гарантирует промышленную безопасность.

4.6.1 Требования к температурным нормам

Большую роль в уменьшении выделения тепла из ГПА играет теплоизоляция. Во избежание резкого перепада температуры на корпусной части ГТУ и остальных деталей, подверженных нагреванию, применяется система охлаждения корпусных деталей воздушными потоками, которых отбирают за пятой ступенью компрессора. Этот воздух предназначен для охлаждения турбины, выходного патрубка и остальных деталей установки.

Получающиеся в результате сгорания в турбине горячие газы перед уходом в атмосферу охлаждаются в системе выхлопа. Эти выбросы обязаны соответствовать определённым нормам по охране окружающей среды, по чистоте и силе шума.

Камера нагнетателя располагает принудительной и естественной вентиляцией. Интенсивность тепловых излучений работающих агрегатов не должна превышать 32Вт/ при облучении 50% поверхности тела, 70 Вт/ при облучении 25-50 поверхности тела и 100 Вт/при облучении менее 25%. Наивысшая температура при этом 28  (301К).

Для неизменных физических показателей микроклимата существует приточная и вытяжная вентиляции, кондиционеры и нагреватели.

4.6.2 Требования к освещению

Чтобы осветить помещение используются искусственные и естественные источнике света. Регламентирующая документация говорит о том, что естественное освещение вырабатывают световые проёмы и отражающие поверхности. На компрессорной станции видом зрительной работы является наблюдение за ходом производственных процессов. Для данного разряда работ нормой является освещённость в 200 лк.

По назначению искусственное освещение делится на рабочее, аварийное (5% от нормального освещения, не менее 2 лк) и специальное.

Всё техническое оборудование станции размещено в соответствие с нормами СНиП 23-05-95. Территория эксплуатации и лестницы должны быть ограждены специальными перегородками. Все проходы и выходы обязаны находиться в незагороженном какими-либо предметами состоянии. Вспомогательное оборудование и материалы складируются в специально отведённых укрытиях и складах. Всё контрольное оборудование должно размещаться на индивидуальных щитах, находящихся на площадке обслуживания, что даёт свободный доступ к ним для снятия показаний. Все данные по работе турбоагрегата выносятся на главный щит, который также располагается вне машинного зала в другом корпусе.

4.6.3 Требования к электробезопасности

Источником электрической энергии на компрессорных станциях являются линии электропередач с подстанциями, электрогенератор и аккумуляторы. По степени поражения электрическим током помещения цехов можно отнести к особо опасной группе, так как может произойти прикосновение человека к металлическим частям ГПА, имеющим заземление, и металлическим корпусам электрооборудования. На компрессорных станциях пол металлический, т.е. проводящий ток. В свою очередь это повышает уровень электроопасности.

Процедуры по устранению электротравматизма:

электродвигатели должны находиться в взрывоопасном исполнении и иметь заземления;

сопротивление заземление должно быть не менее 4 Ом с напряжением не меньше 380В;

все провода должны находиться в плотной и надёжной изоляции.

На токопроводящих полах, в металлических ёмкостях и металлических поверхностях для освещения допускается применять безопасные лампы заводского изготовления, находящиеся в защитной сетке, с напряжением не более 12В.

4.6.4 Требования к взрывобезопасности

Для работы турбины необходимо использовать природный газ, который содержит 98% метана. В результате утечек газа через неплотные соединения в оборудовании ГПА и трубопроводах может происходить взрывоопасное соединение газа с воздухом. В связи с этим персонал все компрессорные станций обязан осуществлять работы по контролю концентрации в воздухе. Для этого в помещениях устанавливаются автоматические сигнализаторы, улавливающие любое изменение в содержании веществ в воздухе.

Первоочередной задачей является осуществление предотвращения формирования взрывоопасной среды, возникновения источника инициирования взрыва, которыми являются: смеси веществ, вещества, склонные к взрывному превращению.

Предотвращение формирования взрывоопасной среды внутри ГПА должно быть обеспечено правильной системой герметизации, а так же системой рабочей и аварийной вентиляции.

Так же необходимо вести работы по контролю за нагревом рабочих частей ГПА, для предотвращения разгерметизации и утечек газа.

4.6.5 Требования к шуму и вибрации

Шум - это спектр звуков различных частот и интенсивности. ГОСТ 12.1.003-83 регламентирует допустимый уровень шума в 80 дБА. Самым мощным источником шума на компрессорной станции является выходной диффузор и входной конфузор- до 120 дБА. Для снижения звуковых волн и профилактики производят следующие действия:

на корпуса турбин, камер сгорания и компрессоров устанавливаются шумоподавляющие покрытия, кроме того сама конструкция оборудования сделана из звукоизолирующих материалов;

обслуживающий персонал, работающий в зоне превышения регламентирующих норм шума , обеспечивается СИЗ органов слуха. Такие помещения должны бать обозначены знаками безопасности;

на всас и выхлоп устанавливаются глушители-насадки.

Глушение реализуют путём использования специальных вертикальных перегородок, состоящих из изолирующего материала малой плотности.

Уровень общей вибрации не должен быть больше уровня регламентирующего ГОСТом 12.1.012-90. Вибрацию создают вращающие части ГПА: лопатки турбины, диски, роторы, подшипники. Вибробезопасные условия труда обеспечиваются за счёт использования вибробезопасного оборудования.

.6.6 Требования к пожарной безопасности

Регламентируемые противопожарными правилами НПБ 105-03 газотранспортные предприятия относят к производствам категории «А». Сама галерея нагнетателей является взрывоопасным помещением, т.к. в случае чрезвычайной ситуации может воспламениться взрывоопасная смесь воздуха и газа, что повлечёт за собой взрыв, давление которого может превышать 5кПа.

Машинный зал относится к категории «Г», т.к. там в виде топлива используется метан.

ГОСТ 12.1.004-85 регламентирует наличие на компрессорных станциях огнетушителей ОУ-2 и Оп-5, асбестовые одеяла и ящики с песком, а так же пожарная бригада, которая обладает табельные средства пожаротушения. Каждая из ГПА имеет свою индивидуальную систему пожаротушения, включающуюся автоматически в случае чрезвычайной ситуации. Все помещения компрессорной станции оснащены пожарной сигнализацией. Всё оборудование обязано быть выкрашено сигнальными цветами по ГОСТ 12.4.026-76.

В работающей ГТУ используется противопожарная система с выходящим углекислым газом. В таком случае пожар гасится путём понижения концентрации кислорода в воздухе с привычных 21% до 15%, которых недостаточно для продолжения горения.

.7 Организационные мероприятия

Предварительный медосмотр при поступлении на работу:

определение перечней профессий и работ, для выполнения которых необходим предварительный медосмотр;

направление работников на медосмотр, в том числе всех лиц моложе 21 года;

получение заключения медучреждения.

Заключение трудового договора:

ознакомление работника с условиями и охраной труда на рабочем месте, возможным риском повреждения здоровья, с льготами и компенсациями по условиям труда.

Допуск работника к работе без повышенной опасности:

проведение вводного инструктажа по безопасности труда и инструктажа по пожарной безопасности;

определение перечня профессий и должностей работников, освобождаемых от первичного инструктажа на рабочем месте;

проведение первичного инструктажа на рабочем месте.

Допуск работника к работам с повышенной опасностью:

определение перечня работ, к которым предъявляются дополнительные (повышенные) требования безопасности труда;

проведение первичного инструктажа на рабочем месте;

создание комиссии по проверке знаний;

обучение и проверка знаний.

Допуск руководителей и специалистов к работе:

ознакомление с состоянием условий труда на объекте, средств защиты, травматизмом, нормативными актами и должностными обязанностями по охране труда;

проверка знаний правил и норм по безопасности труда.

Разработка и обеспечение работников инструкциями по охране труда, производственными инструкциями, ознакомление с должностными обязанностями.

Обеспечение средствами защиты:

разработка и утверждение перечней работ и профессий, по которым должны выдаваться средства индивидуальной защиты;

осуществление контроля за правильностью применения работниками средств индивидуальной защиты.

Периодические медицинские осмотры:

определение совместно с СЭС контингента, подлежащего периоди¬ческим медицинским осмотрам;

направление работников на периодические медицинские осмотры в установленные сроки;

получение от медицинского учреждения заключительного акта;

принятие решения по заключительному акту.

Периодические и другие виды инструктажей по безопасности труда:

проведение повторного и других видов инструктажей по безопасности труда;

осуществление контроля за правильностью и своевременностью проведения инструктажей.

Периодическая проверка знаний правил и норм охраны труда:

определение перечней профессий и должностей работников и специалистов, подлежащих периодической проверке знаний;

организация работы экзаменационных комиссий по проверке знаний.

Расследование несчастных случаев на производстве:

организация первой помощи пострадавшему и доставка его в медучреждение;

сообщение о несчастном случае в установленные адреса;

образование комиссии по расследованию несчастного случая;

расследование и составление актов по форме Н-1;

разработка мероприятий по предупреждению несчастных случаев;

издание приказа по результатам расследования;

контроль за выполнением мероприятий по предупреждению несчастных случаев.

Возмещение работнику вреда, причиненного ему увечьем:

рассмотрение заявления от пострадавшего;

принятие решения и издание приказа о возмещении вреда;

выплата возмещения вреда.

Льготы и компенсации по условиям труда:

образование льготной комиссии предприятия;

определение перечня профессий и работ, за выполнение которых по действующему законодательству предоставляются льготы и компенсации, а также их виды;

предоставление работникам льгот и компенсаций.

Страхование работников:

осуществление обязательного страхования работников от временной нетрудоспособности вследствие заболевания, а также от несчастных случаев на производстве и профессиональных заболеваний.

Распорядительные документы:

издание приказа о распределении функциональных обязанностей по охране труда среди руководящего состава;

издание приказа о назначении ответственного за электрохозяйство и лица, замещающего его в период длительного отсутствия;

издание приказов о назначении лиц ответственных за безопасную эксплуатацию объектов подконтрольных Ростехнадзору.

4.8 Организационно-технические мероприятия

Организация безопасных условий труда:

создание комиссий по проведению аттестационных работ рабочих мест;

осуществление аттестаций рабочих мест;

разработка и реализация мероприятий по улучшению условий труда;

обозначение должностных лиц, берущих на себя ответственность за проведение аттестации и сертификации рабочих мест;

предоставление производственным помещениям, оборудованию и рабочим местам средства коллективной защиты;

организация эффективного использования СИЗ;

налаживание контроля над всеми уровнями воздействий опасных производственных факторов, так же оборудование рабочих мест сигнализацией и средствами автоматического контроля;

установка потребностей в санитарно-бытовых помещениях.

4.9 Санитарно-технические мероприятия

Техника рабочих мест обязана быть оборудованной местной вытяжной системой или местными портативными отсосами. Так же необходимо укрывать оборудование сплошными пыленепроницаемыми кожухами.

В случае неполного исключения вредных веществ из воздушной среды технологическими и санитарно-техническими мерами, проводятся лечебно-профилактические мероприятия, направленные на осуществление предварительных и периодических медицинских осмотров, дыхательной гимнастики, ингаляции дыхательных путей, обеспечение молоком и профилактическим питанием.

Огромное внимание уделяется предоставлению рабочего персонала средствами индивидуальной защиты, прежде всего для защиты органов дыхания и зрения (фильтрационные противогазы, респираторы, защитные очки, спецодежды).

Несмотря на все мероприятия, связанные с уменьшением контакта работающих с вредными веществами, такой контакт не может быть исключён полностью из-за существующей возможности нарушения герметичности технологического оборудования, трубопроводов и арматуры.

Рабочие обязаны быть оснащены необходимыми средствами индивидуальной защиты, к которым относятся:

спецодежда (спецобувь, головные уборы, рукавицы, перчатки);

средства защиты органов дыхания, применяющиеся при работах с пылящими веществами и в атмосфере имеющеймеющей вредные вещества в концентрациях превышающих предельно допустимые санитарные нормы;

предохранительные пояса, при работах связанных с опасностью падения с высоты, к которым предъявляются следующие основные требования: прочность, надежность, удобство в работе, небольшая масса;

средства защиты органов слуха, при технологических процессах, сопровождающихся производственным шумом, превышающим допустимые нормы (общий уровень звука: при воздействии до 8 часов - 80 дБ, при воздействии до 4 часов - 86 дБ).

Таким образом, реализация работ по охране окружающей среды является приоритетным делом в газотранспортной отрасли. Это связано со спецификой проводимых технологических действий с углеводородами, что, несомненно, придаёт данному виду деятельности высокую степень опасности. Все действия, связанные с выявлением и ликвидацией источников вредных веществ, регламентируются определёнными нормами и правилами. Неправильная эксплуатация линейной части трубопровода и компрессорных станций может повлечь за собой катастрофические последствия, влекущие за собой огромные экономические затраты и тяжело поправимый ущерб для окружающей среды. Именно поэтому организации, занимающиеся данным видом деятельности, обязаны следовать всем правила в области разработки мероприятий по защите экологии и реализации планов по организации экологического мониторинга.

Управляющий персонал компрессорной станции обязан понимать, что соблюдения норм технологической безопасности это одна из важнейших задач в газотранспортной отрасли, ведь на кону стоит здоровье и даже жизнь работников предприятия. Существует большое количество вредных и опасных технологических факторов, влияющих на различные органы человека и даже на психику с нервной системой. Все эти факторы так же регламентируются специальными нормами и правилами. Во избежание несчастных случаев на производстве и тяжёлых судебных разбирательств, влекущих за собой большие экономические затраты в виде страховых выплат пострадавшим, начальство, эксплуатирующее компрессорные станции, должно чётко соблюдать все аспекты и тонкости правил технологической безопасности.

Заключение

В данной выпускной квалификационной работе были описаны виды деятельности, связанные с обслуживанием и ремонтом оборудования компрессорной станции №14 Приводинского ЛПУ МГ. Было изложено кратное описание объекта, его топографические данные, климатическая характеристика района. Дана характеристика организационной структуры предприятия, а так же работы газокомпрессорной службы.

Особое внимание было уделено компрессорному цеху №2. Изложена вся информация о специфике работы цеха, его оборудовании и системах очистки и охлаждения газа.

В расчётной части произведены физико-химические вычисления свойств природного газа, гидравлический расчёт второй нитки газопровода Ухта-Торжок. Дана характеристика действиям, связанным с обслуживанием и ремонтом оборудования цеха. В частности были изложены работы по уравновешиванию силового ротора и ротора турбокомпрессора на балансировочных станках. Описаны различные методы балансировки.

При оценке экономической эффективности предприятия были рассчитаны доходы предприятия, эксплуатационные затраты. Сделан вывод, что предприятие является экономически эффективным.

В разделе ООС и ТБ освещены способы обеспечения безопасных условий труда рабочих при эксплуатации компрессорной станции, а так же мероприятия по охране окружающей среды и экологическому мониторингу.

Компрессорные станции являются неотъемлемыми частями единой системы газоснабжения России. В связи с растущими запросами отечественных и зарубежных потребителей, каждый год возникает необходимость в введении в эксплуатацию новых магистральных газопроводов, что предзнаменует строительству новых газоперекачивающих предприятий.

Список использованных источников

. Веретенникова И.И. Амортизация и амортизационная политика / И.И.Веретенникова. - М.: Финансы и статистика, 2004. - 192 с.

. Долин П.А. Справочник по технике безопасности / П.А. Долин - М.: Энергокомиздат, 1985. - 250с.

. Крылов Э.И., Власов В.М., Журавкова И.В. Анализ эффективности инвестиционной и инновационной деятельности предприятия / Э.И. Крылов, В.М.Власов, И.В. Журавкова. Учеб. пособие. - 2-е изд., перераб. и доп. - М.: Финансы и статистика, 2003. - 608 с.: ил.

. Щуровский В.А. и др. Снижение выбросов загрязняющих веществ с отходящими газами газотурбинных ГПА. Обз. инф. Сер. Природный газ и защита окружающей среды.-М.: ВНИИЭгазпром, 1991. - 97с.:ил.

. НПБ 105-95. Определение категорий помещений и зданий по взрывопожарной и пожарной опасности.

. ОНТП-51-85. Общесоюзные нормы технологического проектирования. Магистральные газопроводы. Утверждены Мингазпромом. Дата введения 01.01.1986 г.

. ОСТ 51.40-93. «Газы горючие природные, поставляемые и транспортируемые по магистральным газопроводам». Технические условия. - М.:ВНИИКИ Госстандарт РФ, 1993;

. СанПиН 2.2.1/2.1.1.1200-03. Санитарно-защитные зоны и санитарная классификация предприятий, сооружений и иных объектов.

. СНиП 2.03.11-85. Сооружения подземные, общие требования к защите от коррозии. Дата введения 15.03.1985 г.

. СНиП 2.05.03-84. Мосты и трубы.

. СНиП 2.05.02-85. Автомобильные дороги

Похожие работы на - Обслуживание и ремонт оборудования компрессорной станции №14 'Приводино'

 

Не нашли материал для своей работы?
Поможем написать уникальную работу
Без плагиата!
Без нейросетей!