Розробка термометра

  • Вид работы:
    Контрольная работа
  • Предмет:
    Физика
  • Язык:
    Украинский
    ,
    Формат файла:
    MS Word
    289,48 Кб
  • Опубликовано:
    2015-12-11
Вы можете узнать стоимость помощи в написании студенческой работы.
Помощь в написании работы, которую точно примут!

Розробка термометра

Вступ

Температура є фізичною величиною, яка характеризується внутрішньою енергією кіл і безпосередньому вимірюванню не піддається. Тому всі методи вимірювання температури основані на перетворенні її в іншу фізичну величину, яка піддається безпосередньому вимірюванню.

В сучасному промисловому виробництві, наукових дослідах, при дослідженні матеріалів і зразків вимірювання температури є найбільш розповсюдженими. Широкий діапазон вимірювальних температур, різноманітність умов використання засобів вимірювання і вимог до них визначають різноманітність засобів вимірювання температури.

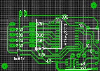
Рис. 1 Схема цифрового термометра

Прилад мусить мати точність вимірювання ±1°С.

Було прийнято рішення дослідити та спроектувати таку схему цифрового термометра. Схема була взята на одному із спеціалізованих сайтів а Мережі Інтернет.

Основною метою розробки та проектування приладу було, зменшення розмірів вже існуючих аналогів, тому практично всі елементи - поверхневого монтажу.

1.      Вибір елементів схеми

фізичний термометр вимірювання

Виходячи з того, що це є вимірювальним приладом було прийнято рішення використати цифровий датчик вимірювання температури LM75A. це рішення було прийняте через те, що даний датчик розрахований на діапазон частот від -55°С до +125°С, крім того він має I2C інтерфейс.

Цифровий термометр реалізується на мікроконтроллері ATtiny2313. Оскільки він являється малопотужним 8 бітним AVR мікроконтроллером з RISC архітектурою. Робоча напруга складає 2,7 - 5,5 В, що теж є перевагою.


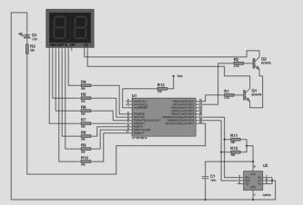
Рис. 2 Виводи мікроконтроллеруATtiny2313.

Опис виводів:

VCC - напруга живлення.

GND - земля.

Port A (PA2 - PA0) - порт А являє собою 3-розрядний двонаправлений порт вводу / виводу з внутрішніми резисторами (вибирається для кожного біта). Вихідні буфери порту А мають симетричні характеристики дисків та високу кількість можливостей. На виході контактів спостерігається джерело струму при активуванні внутрішніх резисторів.

Port D (PD6 - PD0) - порт D являє собою 7-розрядний двонаправлений порт вводу / виводу з внутрішніми резисторами (вибирається для кожного біта). Вихідні буфери порту D мають симетричний характер дисків та високу кількість можливостей. На виході контактів спостерігається джерело струму при активуванні внутрішніх резисторів.

RESET - Вхід скидання. Низький рівень на цьому контакті довше, ніж мінімальна тривалість імпульсу буде генерувати скидання, навіть коли контролер не працює. Вхід скидання є альтернативною функцією для РА2 і dW.

XTAL1 - інвертуючий вхід підсилювача генератора та вхід внутрішнього контуру. Це є альтернативною функцією РА0.

XTAL2 - інвертуючий вхід підсилювача генератора. Це є альтернативною функцією для РА1.

В якості транзисторів VT1 та VT2 були використані біполярні транзистори ВС874В, оскільки вони являються більш стабільним ніж КТ3189Б-9 та КТ9112А.


Так як максимальна потужність складатиме приблизно 15-20 мВт, і використовується елемент живлення на 4,5В, а основною метою розробки приладу було зменшення розмірів, є доцільним застосування резисторів та конденсатору поверхневого монтажу розмірами 0806 з максимальною допустимою потужністю 0.25Вт та максимальною пропускною напругою 20В для конденсатору.

В якості елемента живлення через її малі розміри доцільно використати три батарейки на 1,5 В фірми Golden Power 392А.

2.      Розробка плати

Для початку підготовки плати потрібно розвести друковану плату. Для цього використовувалась програма Sprint Layout 5.0. Ширина доріжок склала 0,45 мм, діаметр контактів - 2,2 мм, діаметр отворів - 0,6 мм. Після розводки доріжок був використаний елемент металізація задля часткового екранування елементів плати від зовнішнього електромагнітного випромінювання.


Пізніше за допомогою лазерного принтера дана схема була перенесена на глянцевий папір, з якого за допомогою розігрівання тонера на глянцевому папері перенесена на плату. розігрівання відбувалось за допомогою праски. Перед цією процедурою з текстоліта була вирізана заготовка, потім вона була зачищена та обезжирена.

Після перенесення тонеру необхідно зняти шар паперу, дана операцію здійснювалась у воді, задля розм’якшення фотопаперу та послідуючого пошарового знімання його з плати. Після зняття шару паперу на схемі залишився тонкий шар глянцю, що могло бути спричинено перегріванням фотопаперу під час перенесення тонеру. Отже, пізніше, в областях між доріжками та металізацією, шар глянцю був знятий механічно.

Далі заготовка протравлювалась в розчині хлорного заліза приблизно півтори години. І після промивання в чистій воді в місцях контактів були просвердлені отвори відповідного діаметру.

3.     Пайка елементів

Для пайки було застосовано паяльник потужність 40Вт, олов’янийприпой ПОС61 та флюс Ф3. Спочатко було припаяномікроконтроллер та цифровий датчик вимірювання температури, а потім пасивні радіоелементи R, C. Потім провели прозвонку за допомогою мультиметра вже припаяних елементів, припаяли транзистори, провели прозвонку. Потім припаяли виводи до елемента живлення, а також вимикач.

4.     Налаштування

Світлодіод розміщений перед світлодіодним індикатором вказує на знак температури. При свіченні - температура нижча нуля. Схема починає працювати при включені перемикача.

Висновки

1)     Діапазон вимірювання приладу становить від -55°С до +125°С.

)        Час вимірювання складає приблизно 4-5 хв.

)        Дана схема має не великі геометричні розміри. Оскільки основноюметою розробки та проектування приладу було, зменшення розмірів вже існуючих аналогів, тому були використані елементи - поверхневого монтажу.

)        Отриманий прилад є досить економічним. В порівняні з існуючими аналогами він майже в двічі дешевший.

)        Даний цифровий термометр має декілька переваг в порівняні з рідинними термометрами, адже для таких термометрів є характерним:

Ø крихкість (колба, яка містить рідину, складається з скла, щоб користувач міг бачити покази);

Ø  відносна шкідливість вмісту колби (особливо рутуть);

Ø  недостатня точність показів і складність градіювання.

Похожие работы на - Розробка термометра

 

Не нашли материал для своей работы?
Поможем написать уникальную работу
Без плагиата!
Без нейросетей!