Расчёт и выбор теплотехнического оборудования для города Санкт-Петербург
Введение
В данном курсовом проекте мы произвели расчёт и
выбор теплотехнического оборудования для города Санкт-Петербург.
В результате расчёта мы определили расходы
теплоты для максимально-зимнего режима на нужды отопления, вентиляции и
горячего водоснабжения.
Приняли закрытую схему горячего водоснабжения к
тепловой сети.
Рассчитали водоводные секционные скоростные
теплообменники по двухступенчатой схеме.
Произвели расчёт первой и второй ступени
водонагревателя.
Определили расход тепла на горячее водоснабжение
первой и второй ступени.
Рассчитали и выбрали стандартный элеватор по
номограмме по приведённому расходу Gпр. и расчётному коэффициенту подмешивания
U.
Произвели тепловой расчёт котельной, а так же,
выбрали котлоагрегат.
Таблицы с исходными данными для расчёта.
Исходные данные для расчёта здания.
|
№
|
Потребители
тепла, их характеристики.
|
|
Наименование
|
Единица
измерения
|
Жилые
здания
|
Общественные
здания
|
|
1
|
Площадь
зданий
|
м2
|
20000
|
15000
|
|
2
|
Число
жителей
|
Чел.
|
3000
|
12000
|
|
3
|
Расположение
котельной
|
Санкт-Петербург
|
|
4
|
Температура
наружного воздуха на отопление tр.о 0С
|
-25
|
|
5
|
Температура
наружного воздуха на вентиляцию tв 0С
|
-11
|
Таблица значений q0,qу-Вт/м2 в зависимости от
температуры наружного воздуха.
|
Расчётная
температура наружного воздуха на отопление tр.о. 0С
|
0
|
-10
|
-20
|
-30
|
-40
|
|
Значеие
qо Вт/м2
|
93
|
128
|
151
|
174
|
186
|
Таблица укрупнённых показателей среднего
теплового потока на горячее водоснабжение qh-Вт/чел.
|
Потребители
|
Норма
расхода воды при t=55 0С на горячее водоснабжение в сутки на человека.
|
На
одного человека, Вт, проживающего в здании
|
|
|
На
горячее водоснабжение жилых зданий.
|
На
горячее водоснабжение жилых и общественных зданий
|
На
горячее водоснабжение общественных зданий.
|
|
Жилые
дома с централизованным с горячим водоснабжением, оборудованные умывальниками,
мойками, ваннами.
|
105
|
305
|
376
|
73
|
Таблица климатических данных для расчёта
отопительно-вентиляционных нагрузок
|
№
|
Населённый
пункт
|
Температура
наружного воздуха
|
|
|
Расчётная
температура на отопление 0С
|
Расчётная
температура на вентиляцию 0С
|
|
19
|
Санкт-Петербург
|
-25
|
-11
|
1. Расход теплоты для
максимально-зимнего режима на нужды отопления, вентиляции и горячего
водоснабжения
Расход тепла на отопление жилых и общественных
зданий.
Расход тепла на отопление жилых зданий.
)=20000∙162∙(1+0)=3240000Вт=3,24Мвт
Где: А = площадь жилого здания (20000 м2. По
условию)= значение от температуры наружного воздуха (по условию 162)
к1 = коэффициент для жилого здания (по условию
=0)
Расход тепла на отопление общественных зданий.
)=15000∙131∙(1+0.25)=2456250Вт=2.4Мвт
Где: А = площадь жилого здания (15000 м2. По
условию)= значение от температуры наружного воздуха (по условию 131)
к1 = коэффициент для жилого здания (по условию
=0.25)
Расход тепла на вентиляцию общественных зданий.

Где: А = площадь жилого здания
(15000 м2. По условию)= значение от температуры наружного воздуха (по условию
131)
к1 = коэффициент для жилого здания
(по условию =0.25)
к2 = коэффициент постройки после
1985г.
Расход тепла на горячее
водоснабжение жилых и общественных зданий.
Расход тепла на горячее
водоснабжение жилого здания.
Где: к = коэффициент неравномерности
(По условию 2 - 2.4. для простоты расчёта принимаем 2)= число жителей (По
условию 3000 человек)= укропнённый показатель теплового потока на горячее
водоснабжение (По условию 305)
Расход тепла на горячее
водоснабжение общественных зданий.
Где: к = коэффициент неравномерности
(По условию 2 - 2.4. для простоты расчёта принимаем 2)= число жителей (По
условию 12000 человек)= укропнённый показатель теплового потока на горячее
водоснабжение (По условию 73)
Сводная таблица расходов тепла
|
№
|
Потребители
тепла
|
Максимальный
расход тепла на отопление Q1o.max Мвт
|
Максимальный
расход тепла на вентиляцию Q1v.max Мвт
|
Максимальный
расход тепла на горячее водоснабжение Q1h.max Мвт
|
Максимальный
суммарный расход тепла ∑Q1max Мвт
|
|
1
|
Жилые
дома
|
3.24
|
-------
|
1.8
|
5.04
|
|
2
|
Общественные
здания
|
2.4
|
0.29
|
1.7
|
4.39
|
|
3
|
Общий
расход
|
5.64
|
0.29
|
3.5
|
9.43
|
Принимаем закрытую схему присоединения ГВС к
тепловой сети.
Определяем схему присоединения теплообменников.
Схема присоединения зависит от соотношения расходов тепла на отопление и ГВС.
Выбираем схему в соответствии с
рекомендациями:max/ Q’o max ≤ 0.2
применяется одноступенчатая предвключённая
применяется в детских садах, административных зданиях.
0.2 ˂ Qo max/ Q’o max ˂1.0
Применяются двухступенчатые смешанные или
последовательные жилые микрорайоны.
Qo max/ Q’o max ˃1.0
Применяется одноступенчатая параллельная,
применяется в банях, прачечных, крупных гостиницах.
Определяем отношение расходов:max/ Q’o max=3.5/
5.64=0.62
В результате расчёта принимаем двухступенчатую
или последовательную схему присоеденения.
Расчёт водоводяных секционных скоростных
теплообменников по двухступенчатой схеме
Определяем производительность первой ступени
водонагревателя.
Где: tx-температура холодной воды (по условию=
5С0)температура горячей воды (по условию= 60С0)’h max - максимальный расход
тепла на горячее водоснабжениетемпература водопроводной воды за
водонагревателем первой ступени (вычисляется по формуле tn=τ’2-70C)=τ’2-70C
Где: τ’2-расчётная
температура сетевой воды (по условию τ’2=700С)
Определяем производительность второй ступени
водонагревателя.
Где: tx-температура холодной воды (по условию=
5С0)температура горячей воды (по условию= 60С0)’h max - максимальный расход
тепла на горячее водоснабжениетемпература водопроводной воды за
водонагревателем первой ступени (вычисляется по формуле tn=τ’2-70C)=τ’2-70C
Где: τ’2-расчётная
температура сетевой воды (по условию τ’2=700С)
Расход сетевой воды для первой ступени.
Где: Q1-производительность первой ступени
водонагревателя
τ’1- температура сетевой
воды в точке излома температурного графика (по условию =70 0С)
τ’2-температура сетевой
воды в точке излома температурного графика (по условию =40 0С)
с- 4.19(по условию)
Расход сетевой воды для второй ступени.
Где: Q2-производительность второй ступени
водонагревателя
τ’1- температура сетевой
воды в точке излома температурного графика (по условию =70 0С)
τ’2-температура сетевой
воды в точке излома температурного графика (по условию =40 0С)
с- 4.19(по условию)
Расход сетевой воды на отопление
Где: Q’o max-максимальный расход тепла на
отопление.
С- 4.19(по условию)
τ1- расчётная
температура сетевой воды (по условию = 1300С)
τ2-расчётная
температура сетевой воды (по условию = 700С)
Суммарный расход сетевой воды первой ступени.сум
=Gh 1+Go=25.7+35.16=60.86 т/ч
Где: Gh 1-расход сетевой воды первой
ступенирасход сетевой воды на отопление
Суммарный расход сетевой воды второй
ступенисум=Gh 2+Go=26.6+35.16=61.76 т/ч
Где: Gh 2-расход сетевой воды второй ступени-
расход сетевой воды на отопление
Температура сетевой воды на выходе из первой
ступени водонагревателя
Где: Q1-производительность первой ступени
водонагревателясум.- суммарный расход сетевой воды первой ступени
τ2 -температура сетевой
воды в точке излома температурного графика. (По условию = 400С) Температура
сетевой воды на выходе из второй ступени водонагревателя.
Где: Q1-производительность первой ступени
водонагревателясум.- суммарный расход сетевой воды второй ступени
τ2 -температура сетевой
воды в точке излома температурного графика. (По условию = 400С)
Расход сетевой воды для первой ступени.
Где: Q1-производительность первой ступени
водонагревателя.
С- 4.19 (коэффициент данный по условию)
τ’3-температура сетевой
воды в точке излома температурного графика (по условию=700С)
τ’2-температура сетевой
воды в точке излома температурного графика (по условию= 40
Расход сетевой воды второй ступени.
Где: Q1-производительность первой ступени
водонагревателя.
С- 4.19 (коэффициент данный по условию)
τ’3-температура сетевой
воды в точке излома температурного графика (по условию=700С)
τ’2-температура сетевой
воды в точке излома температурного графика (по условию= 40
Расход нагреваемой холодной воды.
Где: Qh max-максимальный расход тепла на горячее
водоснабжение
с- 4.19(коэффициент, данный по
условию)температура горячей воды, (данная по условию 600С)температура холодной
воды (данная по условию 50С)
Расчёт первой ступени водонагревателя.
Где: Gx-расход нагреваемой воды
υ-принятая скорость
движения воды (по условию рекомендуется 0.5-1м/с, для простоты расчёта мы
принимаем скорость движения воды 1м/с)
Где: Gh1-расход сетевой воды для первой ступени.
Υ-принятая скорость
движения воды (по условию рекомендуется 0.5-1м/с, для простоты расчёта мы
принимаем скорость движения воды 1м/с)
Подогреватель водяной секционный без линзовых
компенсаторов для горячего водоснабжения разъёмные (ОСТ 34-588-68)
отопление водоснабжение
теплообменник
|
№
п/п
|
Обозначение
при ру кгс/см2
|
Основные
размеры
|
Количество
трубок z. Шт
|
Поверхность
нагрева одной секции F.м2, Ру кг/см2
|
Живое
сечение
|
Размеры,
мм
|
|
10
|
16
|
D
|
L
|
|
10
|
16
|
Fмт
|
Fтр
|
dмт.экв
|
dн
|
dн1
|
H
|
L1
|
|
11
|
11
|
36
|
219
|
2000
|
64
|
5.89
|
5.85
|
0.02
|
0.009
|
21.5
|
168
|
159
|
500
|
4832
|
Действительная скорость в трубках (холодная
вода)в межтрубном пространстве (теплоноситель) м/с
Где: Gx-расход нагреваемой холодной водытр -
вентиляционная площадь живого сечения трубок и межтрубного пространства- расход
сетевой воды для первой ступенимт - вентиляционная площадь живого сечения
трубок и межтрубного пространства Средняя температура греющей воды
(теплоносителя) и нагреваемой воды
С
Где: tn-температура водопроводной
воды за водонагревателем первой ступених - температура холодной воды (по
условию 50С)
τ’1-температура сетевой воды в
точке излома температурного графика (по условию = 400С)
τ ‘3- температура сетевой воды
на выходе из первой ступени водонагревателя.
Коэффициент теплоотдачи от
теплоносителя к стенкам трубок.

Где: τср-температура
греющей воды(теплоносителя)
Υм
действительная скорость в трубках и в межтрубном пространствеэкв-эквивалентный
диаметр межтрубного пространства(по условию дпно=0.14)
Где:
tср-температура нагреваемой воды.
Υмт
действительная скорость в трубках и в межтрубном пространствеэкв-эквивалентный
диаметр межтрубного пространства(по условию дпно=0.14)
Температура
нагреваемой воды.
Где:α1- коэффициент
теплоотдачи от теплоносителя к стенкам трубок
Λст -
коэффициент теплопроводности стенки трубы, для латунных трубок, (по условию=90
ккал/м∙ч∙0С)
α2 -
коэффициент теплоотдачи от стенки трубок к нагреваемой воде
δст - толщина
стенки латунных трубок.
Среднелогарефмическая
разность температур.
Рис. 1
Среднелогарифмическая разность температур.
Где: Δtб-разница
на графике большей температуры
Δtм-разница на
графике меньшей температуры температуры
Необходимая поверхность нагрева.
Где: Q1-расход тепла на ГВС в первой ступеникоэффициент
теплопередачи.
Δtср -
среднелогарефмическое разность температур.
Число секций.
Где: F-необходимая поверхность
нагревасек-поверхность нагрева одной секции
Число секций принимаем 17.
Потери напора в межтрубном пространств, по
сетевой воде
Где: υмт-
действительная скорость в межтрубном пространстве.
Потери в напора в трубках, по водопроводной воде

Где: υтр
- действительная скорость в трубках.
Расчёт второй ступени водонагревателя
Где: Gx -расход нагреваемой воды
υ-принятая скорость
движения воды (по условию рекомендуется 0.5-1м/с, для простоты расчёта мы
принимаем скорость движения воды 1м/с)
Где: Gh1-расход сетевой воды для первой ступени.
Υ-принятая скорость
движения воды (по условию рекомендуется 0.5-1м/с, для простоты расчёта мы
принимаем скорость движения воды 1м/с)
Действительная скорость в трубках (холодная
вода)в межтрубном пространстве (теплоноситель) м/с
Где: Gx-расход нагреваемой холодной водытр -
вентиляционная площадь живого сечения трубок и межтрубного пространства- расход
сетевой воды для первой ступенимт - вентиляционная площадь живого сечения
трубок и межтрубного пространства
Средняя температура греющей воды (теплоносителя)
и нагреваемой воды
С
Где: tn-температура водопроводной
воды за водонагревателем первой ступених - температура холодной воды (по
условию 50С)
τ’1-температура сетевой воды в
точке излома температурного графика (по условию = 400С)
τ ‘3- температура
сетевой воды на выходе из первой ступени водонагревателя.
Коэффициент теплоотдачи от
теплоносителя к стенкам трубок.
Где: τср-температура
греющей воды (теплоносителя)
Υмт действительная скорость в
трубках и в межтрубном пространствеэкв - эквивалентный диаметр межтрубного
пространства (по условию дпно=0.14)
Где: tср-температура нагреваемой
воды.
Υмт действительная скорость в
трубках и в межтрубном пространствеэкв - эквивалентный диаметр межтрубного
пространства(по условию дпно=0.14)
Δст - толщина стенки латунных
трубок.
Коэффициент теплопередачи
Где:α1- коэффициент
теплоотдачи от теплоносителя к стенкам трубок
Λст - коэффициент
теплопроводности стенки трубы, для латунных трубок, (по условию=90 ккал/м∙ч∙0С)
α2- коэффициент
теплоотдачи от стенки трубок к нагреваемой воде
Среднелогарифмическая разность температур.
График разности температур.
Рис. 2
Где: Δtб-разница
на графике большей температуры
Δtм-разница на
графике меньшей температуры температуры
Необходимая поверхность нагрева.
Где: Q1-расход тепла на ГВС в первой ступеникоэффициент
теплопередачи.
Δtср -
среднелогарефмическое разность температур.
Число секций.
Где: F-необходимая поверхность нагревасек -
поверхность нагрева одной секции
Число секций принимаем 14.
Потери напора в межтрубном пространств, по
сетевой воде
Где: υмт
- действительная скорость в межтрубном пространстве.
Потери в напора в трубках, по водопроводной воде
Где: υтр
- действительная скорость в трубках.
2. Тепловой расчёт котельной
Исходные данные.
|
№
|
Наименование
|
Обозначение
|
Обоснование
|
Значение
величин при характерны режимах.
|
|
|
|
|
Максимально
зимний
|
Наиболее
холодный
|
Летний
|
|
1
|
Место
расположения котельной
|
|
Задано
|
Санкт-Петербург
|
|
2
|
Максимальные
расходы теплоты, МВт
|
|
|
9.43
|
|
|
|
3
|
На
отопление зданий
|
Qо
|
расчёт
|
5.64
|
|
|
|
4
|
На
вентиляцию зданий
|
Qв
|
расчёт
|
0.29
|
|
|
|
5
|
На
ГВС зданий
|
Qгв
|
3.5
|
|
|
|
6
|
Расчётная
температура наружного воздуха на отопление, оС
|
tпо
|
задано
|
-25
|
-11
|
|
|
7
|
Расчётная
температура наружного воздуха на вентиляцию, оС
|
tв
|
задано
|
-11
|
|
|
|
|
8
|
Температура
воздуха внутри помещений, оС
|
tвн
|
СниП
11-36-73
|
18
|
|
|
9
|
Температура
сырой воды,оС
|
tсв
|
СниП
11-36-73
|
5
|
5
|
13
|
|
|
10
|
Температура
сырой воды перед ХВО,0С
|
t’хов
|
принято
|
19
|
|
|
11
|
Температура
подпиточной воды после охладителя деаэратора,0С
|
t”подп
|
принято
|
70
|
|
|
12
|
Коэффициент
собственных нужд ХВО
|
Kхво
|
принято
|
1.25
|
|
|
13
|
Температура
воды на выходе из водогрейных котлов, 0С
|
t1вк
|
задано
|
130
|
130
|
110
|
|
|
14
|
Температура
воды на входе в водогрейные котлы,0С
|
t2вк
|
принято
|
70
|
|
|
15
|
Расчётная
температура горячей воды после местных теплообменников ГВС
|
tподпитобр
|
принято
|
60
|
|
|
16
|
Предварительно
принятый расход химически очищенной воды, т/ч
|
G’хов
|
принято
|
3
|
3
|
1
|
|
|
17
|
Предварительно
принятый расход воды на подогрев химически воды, т/ч
|
Gподпгр
|
принято
|
2
|
2
|
0.5
|
|
|
18
|
Температура
греющей воды после подогревателя химически очищенной воды,0С
|
t”гр
|
принято
|
104
|
|
|
19
|
КПД
подогревателей
|
ɳ
|
принято
|
0.98
|
|
Расчёт тепловой схемы водогрейной котельной.
Коэффициент снижения расхода теплоты на
отопление и вентиляцию.
Максимально зимний месяц
Где: tвн - температура воздуха в нутрии
помещений. (По условию дано +180С)в - расчётная температура наружного воздуха
на вентиляцию. (по условию дано -110С)ро - расчётная температура наружного воздуха
на отопление. (по условию дано -250С)
Наиболее холодный месяц
Где: tвн - температура воздуха в нутрии
помещений. (По условию дано +180С)в - расчётная температура наружного воздуха
на вентиляцию. (по условию дано -110С)ро - расчётная температура наружного
воздуха на отопление. (по условию дано -110С)
Температура воды на нужды вентиляции в подающей
линии.
Максимально зимний месяц.
Где: К0.8ов - коэффициент снижения расхода
теплоты на вентиляцию
Ков - коэффициент снижения расхода теплоты на
вентиляцию.
Наиболее холодный месяц
Где: К0.8ов - коэффициент снижения расхода
теплоты на вентиляцию
Ков - коэффициент снижения расхода теплоты на
вентиляцию.
Летний месяц
Где: К0.8ов - коэффициент снижения расхода
теплоты на вентиляцию
Ков - коэффициент снижения расхода теплоты на
вентиляцию.
Температура обратной сетевой воды после систем
отопления и вентиляции.
Максимально зимний месяц
Где: t1 - температура на нужды отопления и
вентиляции в подающей линии
Ков - коэффициент снижения расхода теплоты на
вентиляцию.
Наиболее холодный месяц
Где: t1 - температура на нужды отопления и
вентиляции в подающей линии
Ков - коэффициент снижения расхода теплоты на
вентиляцию
Отпуск теплоты на отопление и вентиляцию.
Максимально зимний месяц.
Где: Qо - максимальный расход тепла на
отоплениев - максимальный расход тепла на вентиляцию
Ков - коэффициент снижения расхода теплоты на
вентиляцию
Наиболее холодный месяц
Где: Qо - максимальный расход тепла на
отоплениев - максимальный расход тепла на вентиляцию
Ков - коэффициент снижения расхода теплоты на
вентиляцию
Для летнего месяца.ов= 0 МВт
Суммарный отпуск теплоты на отопление, вентиляцию
и ГВС.
Для максимально зимнего месяца.
Где: Qов- отпуск теплоты на отопление и
вентиляциюгв - отпуск теплоты на горячее водоснабжение
Наиболее холодный месяц
Где: Qов - отпуск теплоты на отопление и
вентиляциюгв - отпуск теплоты на горячее водоснабжение
Наиболее холодный месяц
Где: Q”гв - Тепловая нагрузка подогревателя
второй ступени на подающей линии сетевой воды.- температура воды в подающей
линии на нужды отопления и вентиляции.- температура обратной сетевой воды после
систем отопления и вентиляции.
Летний месяц
Где: Q”гв - Тепловая нагрузка подогревателя
второй ступени на подающей линии сетевой воды.- температура воды в подающей
линии на нужды отопления и вентиляции.- температура обратной сетевой воды после
систем отопления и вентиляции.
Расход сетевой воды на местный теплообменник.
Максимально зимний месяц.
Где: Qгв - отпуск теплоты на горячее
водоснабжение- температура воды в подающей линии на нужды отопления и
вентиляции.
Δtв-минимальная
разность температур греющей и в подогревающей воде.св - температура сырой воды.
(По условию дано 50С)
Наиболее холодный месяц
Где: Qгв - отпуск теплоты на горячее
водоснабжение- температура воды в подающей линии на нужды отопления и
вентиляции.
Δtв-минимальная
разность температур греющей и в подогревающей воде.св - температура сырой воды.
(По условию дано 50С)
Летний месяц
Где: Qгв - отпуск теплоты на горячее
водоснабжение- температура воды в подающей линии на нужды отопления и
вентиляции.
Δtв - минимальная
разность температур греющей и в подогревающей воде.св - температура сырой воды.
(По условию дано 50С)
Расход сетевой воды отопление и вентиляцию
Максимально зимний меся.
Где: Qгв- отпуск теплоты на горячее
водоснабжение- температура воды в подающей линии на нужды отопления и
вентиляции.- температура обратной сетевой воды после систем отопления и
вентиляции.
Наиболее холодный месяц
Где: Qгв- отпуск теплоты на горячее
водоснабжение- температура воды в подающей линии на нужды отопления и вентиляции.-
температура обратной сетевой воды после систем отопления и вентиляции.
Летний месяц
Где: Qгв- отпуск теплоты на горячее
водоснабжение- температура воды в подающей линии на нужды отопления и
вентиляции.- температура обратной сетевой воды после систем отопления и
вентиляции.
Расход сетевой воды на отопление, вентиляцию и
ГВС.
Максимально зимний месяц.
Где: Gов - Расход сетевой воды отопление и
вентиляциюгв - Расход сетевой воды на местный теплообменник
Наиболее холодный месяц
Где: Gов - Расход сетевой воды отопление и
вентиляциюгв - Расход сетевой воды на местный теплообменник
Летний месяц
Где: Gов - Расход сетевой воды отопление и
вентиляциюгв - Расход сетевой воды на местный теплообменник
Температура обратной сетевой воды.
Максимально зимний месяц.
Где: Qгв - отпуск теплоты на горячее
водоснабжение
ɳ- КПД подогревателей. (По условию дано
0.98)вн - расход воды в подающей линии на отопление, вентиляцию и на ГВС
Наиболее холодный месяц
Где: Qгв - отпуск теплоты на горячее
водоснабжение
ɳ- КПД подогревателей. (По условию дано
0.98)вн - расход воды в подающей линии на отопление, вентиляцию и на ГВС
Летний месяц
Где: Qгв - отпуск теплоты на горячее водоснабжение
ɳ- КПД подогревателей. (По условию дано
0.98)вн - расход воды в подающей линии на отопление, вентиляцию и на ГВС
Расход подпиточной воды для восполнения утечек в
теплотрассах внешних потребителей.
Максимально зимний месяц.
Где: Ктс потери воды в закрытой системы
теплоснабжения, составляют 1.5-2% часового расхода воды внешним потребителям
воды, для простоты расчёта мы выбираем 2%).вн - расход воды в подающей линии на
отопление, вентиляцию и на ГВС
Наиболее холодный месяц
Где: Ктс потери воды в закрытой системы
теплоснабжения, составляют 1.5-2% часового расхода воды внешним потребителям
воды, для простоты расчёта мы выбираем 2%).вн - расход воды в подающей линии на
отопление, вентиляцию и на ГВС
Летний месяц
Где: Ктс потери воды в закрытой системы
теплоснабжения, соствляют 1.5-2% часового расхода воды внешним потребителям
воды, для простоты расчёта мы выбираем 2%).вн - расход воды в подающей линии на
отопление, вентиляцию и на ГВС
Значение среднего расхода для максимально
зимнего и наиболее холодного месяца.
Где: Gмзмут - Расход подпиточной воды для
восполнения утечек в теплотрассах внешних потребителей на максимально зимний
месяц.мзмут - Расход подпиточной воды для восполнения утечек в теплотрассах
внешних потребителей на наиболее холодный месяц месяц.
Расход сетевой воды, поступающей на ХВО.
Максимально зимний месяц.
Где: Кхво - данные из таблицы.ут - расход
подпиточной воды для восполнения утечек в теплосети внешних потребителей.
Наиболее холодный месяц
Где: Кхво - данные из таблицы.ут - расход
подпиточной воды для восполнения утечек в теплосети внешних потребителей.
Летний месяц
Где: Кхво - данные из таблицы.ут - расход
подпиточной воды для восполнения утечек в теплосети внешних потребителей.
Значение среднего расхода для максимально
зимнего месяца и месяца наиболее холодного.
Где: Gмзмсв - значение среднего расхода для
максимално зимнего месяцамзмсв - значение среднего расхода для наиболее
холодного месяца
Температура химически очищенной воды после
охладителя деаэрированной воды
Максимально зимний месяц.
Где: Gут - расход подпиточной воды для
восполнения утечек в теплосети внешних потребителей.’подп - температура
подпиточной воды после деаэратора.’’подпит. - температура подпиточной воды
после охладителя деаэратора, (по условию дано 700С)
ɳ- КПД подогревателей. (По условию дано
0.98)’хов - предварительно рассчитанный расход химически очищенной воды.(по
условию дано 3 т/ч)
Наиболее холодный месяц
Где: Gут - расход подпиточной воды для
восполнения утечек в теплосети внешних потребителей.’подп - температура
подпиточной воды после деаэратора.’’подпит. - температура подпиточной воды
после охладителя деаэратора, (по условию дано 700С)
ɳ- КПД подогревателей. (По условию дано
0.98)’хов - предварително рассчитанный расход химически очищенной воды.(по
условию дано 3 т/ч)
Летний месяц
Где: Gут - расход подпиточной воды для
восполнения утечек в теплосети внешних потребителей.’подп - температура
подпиточной воды после деаэратора.’’подпит. - температура подпиточной воды
после охладителя деаэратора, (по условию дано 700С)
ɳ- КПД подогревателей. (По условию дано
0.98)’хов - предварительно рассчитанный расход химически очищенной воды (по
условию дано 1 т/ч)
Температура химически очищенной воды,
поступающей в деаэратор.
Максимально зимний месяц
Где: G’хов - предварительно рассчитанный расход
химически очищенной воды (по условию дано 1 т/ч)’’1 -температура воды на выходе
из водогрейных котлов. (По условию дано 1300С)подпгр.- предварительно принятый
расход воды на подогрев химически очищенной воды (по условию дано 2т/ч)’’гр -
температура греющей воды подогревателя химически очищенной воды (По условию
дано 1040С)
ɳ- КПД подогревателей. (По условию дано
0.98)’’хов - температура химически очищенной воды после деаэрированной воды.
Наиболее холодный месяц
Где: G’хов - предварительно рассчитанный расход
химически очищенной воды (по условию дано 1 т/ч)’’1 - температура воды на
выходе из водогрейных котлов. (По условию дано 1300С)подпгр.- предварительно
принятый расход воды на подогрев химически очищенной воды (по условию дано
2т/ч)’’гр- температура греющей воды подогревателя химически очищенной воды.(По
условию дано 1040С)
ɳ- КПД подогревателей. (По условию дано
0.98)’’хов - температура химически очищенной воды после деаэрированной воды.
Летний месяц
Где: G’хов - предварительно рассчитанный расход
химически очищенной воды (по условию дано 1 т/ч)’’1 -температура воды на выходе
из водогрейных котлов. (По условию дано 1300С)подпгр. - предварительно принятый
расход воды на подогрев химически очищенной воды. (по условию дано 2т/ч)’’гр -
температура греющей воды подогревателя химически очищенной воды.(По условию
дано 1040С)
ɳ - КПД подогревателей. (По условию дано
0.98)’’хов - температура химически очищенной воды после деаэрированной воды
Среднее значение химически очищенной воды,
поступающей в деаэратор для максимально зимнего и наиболее холодного месяца.
Где: tмзмхов - температура химически очищенной
воды поступающей в деаэратор для максимально зимнего месяцанхмхов - температура
химически очищенной воды поступающей в деаэратор для наиболее холодного месяца
Проверка температуры сырой воды перед ХВО.
Максимально зимний месяц.
Где: ɳ- КПД подогревателей. (По условию
дано 0.98)подпгр. - предварительно принятый расход воды на подогрев химически
очищенной воды (по условию дано 2т/ч)св - количество сырой воды, поступающей на
ХВО’’гр - температура греющей воды подогревателя химически очищенной воды (По
условию дано 1040С)’’подпт. - температура подпиточной воды после охладителя
деаэратора (По условию дано 700С)св - температура сырой воды. (По условию дано
50С)
Наиболее холодный месяц.
Где: ɳ- КПД подогревателей. (По условию
дано 0.98)подпгр. - предварительно принятый расход воды на подогрев химически
очищенной воды (по условию дано 2т/ч)св - количество сырой воды, поступающей на
ХВО’’гр - температура греющей воды подогревателя химически очищенной воды (По
условию дано 1040С)’’подпт.- температура подпиточной воды после охладителя
деаэратора. (По условию дано 700С)св - температура сырой воды. (По условию дано
50С)
Летний месяц
Где: ɳ- КПД подогревателей. (По условию дано
0.98)подпгр.- предварительно принятый расход воды на подогрев химически
очищенной воды (по условию дано 2т/ч)св - количество сырой воды, поступающей на
ХВО’’гр - температура греющей воды подогревателя химически очищенной воды (По
условию дано 1040С)’’подпт.- температура подпиточной воды после охладителя
деаэратора. (По условию дано 700С)св - температура сырой воды. (По условию
дано130С)
Расход греющей воды на деаэратор.
Максимально зимний месяц.
Где: G’хов - предварително рассчитанный расход
химически очищенной воды (по условию дано 3 т/ч)вк - температура воды на выходе
из водогрейных котлов (По условию дано 1300С)хов - температура химически
очищенной воды поступающей в деаэраторут - расход подпиточной воды для восполнения
утечек в теплосети внешних потребителей.
Наиболее холодный месяц
Где: G’хов - предварително рассчитанный расход
химически очищенной воды (по условию дано 3 т/ч)вк - температура воды на выходе
из водогрейных котлов (По условию дано 1300С)хов - температура химически
очищенной воды поступающей в деаэраторут - расход подпиточной воды для
восполнения утечек в теплосети внешних потребителей.
Летний месяц
Где: G’хов - предварительно рассчитанный расход
химически очищенной воды (по условию дано 3 т/ч)вк - температура воды на выходе
из водогрейных котлов (По условию дано 1300С)хов - температура химически
очищенной воды поступающей в деаэраторут - расход подпиточной воды для
восполнения утечек в теплосети внешних потребителей.
Проверка расхода химически очищенной воды.
Для максимально зимнего месяца.
Где: Gут - расход подпиточной воды для
восполнения утечек в теплосети внешних потребителей.гр - расход греющей воды на
деаэратор.
Наиболее холодный месяц
Где: Gут - расход подпиточной воды для
восполнения утечек в теплосети внешних потребителей.гр - расход греющей воды на
деаэратор
Летний месяц
Где: Gут - расход подпиточной воды для
восполнения утечек в теплосети внешних потребителей.гр - расход греющей воды на
деаэратор
Расход теплоты на подогрев сырой воды.
Максимально зимний месяц.
Где: Gсв - количество сырой воды, поступающей на
ХВО
ɳ- КПД подогревателей. (По условию дано
0.98)св - температура сырой воды. (По условию дано 50С)’хов - температура сырой
воды перед ХВО. (По условию дано 190С)
Наиболее холодный месяц
Где: Gсв - количество сырой воды, поступающей на
ХВО
ɳ- КПД подогревателей. (По условию дано
0.98)св - температура сырой воды. (По условию дано 50С)’хов - температура сырой
воды перед ХВО. (По условию дано 190С)
Летний месяц
Где: Gсв - количество сырой воды, поступающей на
ХВО
ɳ- КПД подогревателей. (По условию дано
0.98)св - температура сырой воды. (По условию дано 50С)’хов - температура сырой
воды перед ХВО. (По условию дано 190С)
Расход теплоты на подогрев химически очищенной
воды.
Максимально зимний месяц.
Где: ɳ- КПД подогревателей. (По условию
дано 0.98)хов - проверка расхода химически очищенной воды.хов - температура
химически очищенной воды поступающей в деаэратор’’хов - температура химически
очищенной воды после деаэрированной воды
Наиболее холодный месяц
Где: ɳ- КПД подогревателей. (По условию
дано 0.98)хов - проверка расхода химически очищенной воды.хов - температура
химически очищенной воды поступающей в деаэратор’’хов - температура химически
очищенной воды после деаэрированной воды
Летний месяц
Где: ɳ- КПД подогревателей. (По условию
дано 0.98)хов - проверка расхода химически очищенной воды.хов - температура
химически очищенной воды поступающей в деаэратор’’хов - температура химически
очищенной воды после деаэрированной воды
Расход теплоты на деаэратор
Максимально зимний месяц.
Где: ɳ- КПД подогревателей. (По условию
дано 0.98)вк - температура воды на выходе из водогрейных котлов (По условию дано
1300С)гр - расход греющей воды на деаэратор’’подпт.- температура подпиточной
воды после охладителя деаэратора. (По условию дано 700С)
Наиболее холодный месяц
Где: ɳ- КПД подогревателей. (По условию
дано 0.98)вк - температура воды на выходе из водогрейных котлов.(По условию
дано 1300С)гр - расход греющей воды на деаэратор’’подпт.- температура
подпиточной воды после охладителя деаэратора. (По условию дано 700С)
Летний месяц
Где: ɳ- КПД подогревателей. (По условию
дано 0.98)вк - температура воды на выходе из водогрейных котлов.(По условию
дано 1100С)гр - расход греющей воды на деаэратор’’подпт.- температура
подпиточной воды после охладителя деаэратора. (По условию дано 700С)
Подогрев химически очищенной воды в охладителе
деаэрированной воды.
Максимально зимний месяц.
Где: ɳ- КПД подогревателей. (По условию
дано 0.98)хов - проверка расхода химически очищенной воды.’’хов - температура
химически очищенной воды после деаэрированной воды’хов - температура сырой воды
перед ХВО. (По условию дано 190С)
Наиболее холодный месяц
Где: ɳ- КПД подогревателей. (По условию
дано 0.98)хов - проверка расхода химически очищенной воды.’’хов - температура
химически очищенной воды после деаэрированной воды’хов - температура сырой воды
перед ХВО. (По условию дано 190С)
Летний месяц
Где: ɳ - КПД подогревателей. (По условию
дано 0.98)хов - проверка расхода химически очищенной воды.’’хов - температура
химически очищенной воды после деаэрированной воды’хов - температура сырой воды
перед ХВО. (По условию дано 190С)
Суммарный расход теплоты, необходимый в
водогрейных котлах.
Максимально зимний месяц.
=7.53МВт
Где: QовГВС
Суммарный расход теплоты на отопление,
вентиляцию и ГВСсв - расход теплоты на подогрев сырой водыхов - расход теплоты
на подогрев химически очищенной водыдеаэр - расход теплоты на деаэратормазут -
расход теплоты на мазутохлжд.-расход теплоты на охлаждение
Наиболее холодный месяц.
=9.46 МВт
Где: QовГВС
Суммарный расход теплоты на отопление,
вентиляцию и ГВСсв -расход теплоты на подогрев сырой водыхов -расход теплоты на
подогрев химически очищенной водыдеаэр-расход теплоты на деаэратормазут -
расход теплоты на мазутохлжд.-расход теплоты на охлаждение
Летний месяц
=7.53МВт
Где: QовГВС
Суммарный расход теплоты на
отопление, вентиляцию и ГВСсв - расход теплоты на подогрев сырой водыхов -
расход теплоты на подогрев химически очищенной водыдеаэр-расход теплоты на
деаэратормазут - расход теплоты на мазутохлжд.-расход теплоты на охлаждение
Расход воды через водогрейные котлы.
Максимально зимний месяц.
Где: ∑Q- суммарный расход
теплоты, необходимый водогрейных котлов.вк - температура воды на выходе из
водогрейных котлов.(По условию дано 1300С)вк1- температура воды на входе в
водогрейные котлы. (По условию дано 700С)
Наиболее холодный месяц
Где: ∑Q - суммарный расход
теплоты, необходимый водогрейных котлов.вк - температура воды на выходе из
водогрейных котлов.(По условию дано 1300С)вк1- температура воды на входе в
водогрейные котлы. (По условию дано 700С)
Летний месяц
Где: ∑Q- суммарный расход
теплоты, необходимый водогрейных котлов.вк- температура воды на выходе из
водогрейных котлов.(По условию дано 1100С)вк1- температура воды на входе в
водогрейные котлы. (По условию дано 700С)
Расход воды на рециркуляцию.
Максимально зимний месяц.
Где: Gк- расход воды через
водогрейные котлы.вк1- температура воды на входе в водогрейные котлы. (По
условию дано 700С)подпобр - расчётная температура горячей воды после после
местных теплообменников ГВС. (По условию дано 600С)
Наиболее холодный месяц
Где: Gк - расход воды через
водогрейные котлы.вк1- температура воды на входе в водогрейные котлы. (По
условию дано 700С)подпобр - расчётная температура горячей воды после после
местных теплообменников ГВС. (По условию дано 600С)
Летний месяц.
Где: Gк - расход воды через
водогрейные котлы.вк1- температура воды на входе в водогрейные котлы. (По
условию дано 700С)подпобр - расчётная температура горячей воды после после
местных теплообменников ГВС. (По условию дано 600С)
Расход воды на перепускной линии.
Максимально зимний месяц.
Где: Gвн - расход сетевой воды на
отопление и вентиляцию.вк1- температура воды на входе в водогрейные котлы. (По
условию дано 700С)подпобр - расчётная температура горячей воды после после
местных теплообменников ГВС. (По условию дано 600С)-температура воды в подающей
линии на нужды отопления и вентиляции.
Наиболее холодный месяц
Где: Gвн - расход сетевой воды на
отопление и вентиляцию.вк1- температура воды на входе в водогрейные котлы. (По
условию дано 700С)подпобр - расчётная температура горячей воды после после
местных теплообменников ГВС. (По условию дано 600С)-температура воды в подающей
линии на нужды отопления и вентиляции.
Летний месяц

Расход сетевой воды от внешних потребителей
через обратную линию.
Максимально зимний месяц.
Где: Gвн - расход сетевой воды на
отопление и вентиляцию.ут - расход подпиточной воды для восполнения утечек в
теплосети внешних потребителей.
Наиболее холодный месяц
Где: Gвн - расход сетевой воды на
отопление и вентиляцию.ут - расход подпиточной воды для восполнения утечек в
теплосети внешних потребителей.
Летний месяц
Где: Gвн - расход сетевой воды на
отопление и вентиляцию.ут - расход подпиточной воды для восполнения утечек в
теплосети внешних потребителей.
Расчётный расход воды через котлы.
Максимально зимний месяц.
Где: Gут - расход подпиточной воды
для восполнения утечек в теплосети внешних потребителей.обр - расход сетевой
воды от внешних потребителей через обратную линию.рец - расход воды на
рецеркуляциюпер - расход воды по перепускной линии
Наиболее холодный месяц
Где: Gут - расход подпиточной воды
для восполнения утечек в теплосети внешних потребителей.обр - расход сетевой
воды от внешних потребителей через обратную линию.рец - расход воды на
рециркуляциюпер - расход воды по перепускной линии
Летний месяц
Где: Gут - расход подпиточной воды
для восполнения утечек в теплосети внешних потребителей.обр - расход сетевой
воды от внешних потребителей через обратную линию.рец - расход воды на
рецеркуляциюпер - расход воды по перепускной линии
Расход воды, поступающей к внешним
потребителям по прямой линии.
Максимально зимний месяц.
Где: Gут - расход подпиточной воды
для восполнения утечек в теплосети внешних потребителей.рец - расход воды на
рециркуляциюпер - расход воды по перепускной линиигр - расход греющей воды на
деаэратор.
Наиболее холодный месяц
Где: Gут - расход подпиточной воды
для восполнения утечек в теплосети внешних потребителей.рец - расход воды на
рециркуляциюпер - расход воды по перепускной линиигр - расход греющей воды на
деаэратор.
Летний месяц
Где: Gут - расход подпиточной воды
для восполнения утечек в теплосети внешних потребителей.рец - расход воды на
рециркуляциюпер - расход воды по перепускной линиигр - расход греющей воды на
деаэратор.
Разница между ранее найденным и
уточнённым расходом воды внешним потребителям.
Максимально зимний месяц.
Где: G-расход воды, поступающей к внешним
потребителям по прямой линиивн - расход воды в подающей линии на отопление,
вентиляцию и ГВС
Наиболее холодный месяц
Где: G-расход воды, поступающей к внешним
потребителям по прямой линиивн - расход воды в подающей линии на отопление,
вентиляцию и ГВС
Летний месяц
Где: G-расход воды, поступающей к внешним
потребителям по прямой линиивн - расход воды в подающей линии на отопление,
вентиляцию и ГВС
Подбор парового котла
Выбираем 3(три) водогрейных котла(один всегда
будет в резерве) КВ-ГМ-35-150-5.
|
Номинальная
теплопроизводительность, МВт(Гкал/ч)
|
Температура
воды на входе,0С
|
Температура
воды на выходе, 0С
|
Максимальное
давление воды на выходе,Мпа
|
Расход
воды, т/ч
|
Гидравлическое
сопротивление, Мпа
|
Топливо
|
Коэффициент
полезного действия, %
|
Сейсмические
районы установки
|
Длина
котла, мм
|
Ширина
котла, мм
|
Высота
котла, мм
|
Масса
котла,т
|
|
35(30)
|
70
|
150
|
2.25
|
371
|
0.25
|
Газ,
мазут
|
93/90.5
|
9
балов(MSK)
|
15800
|
5000
|
8000
|
40
|
Сводная таблица расчётов.
|
№
|
Расчётная
величина
|
Единица
измерения
|
Обозначение
|
№
пункта расчёта
|
Значение
величин при характерных режимах
|
|
|
|
|
|
Максимально
зимний месяц
|
Наиболее
холодный месяц
|
летний
|
|
1
|
Коэффициент
снижения расхода на отопление и вентиляцию
|
-
|
Ков
|
1
|
0.67
|
1
|
-
|
|
2
|
Температура
воды в подающей линии на нужды отопления и вентиляции
|
0С
|
t1
|
2
|
109.66
|
105
|
18
|
|
3
|
Температура
обратной сетевой воды после систем отопления и вентиляции
|
0С
|
t2
|
3
|
56.06
|
70
|
18
|
|
4
|
Отпуск
теплоты на отопление и вентиляцию
|
МВт
|
Qов
|
4
|
3.97
|
5.93
|
0
|
|
5
|
Суммарный
расход теплоты на отопление, вентиляцию и ГВС
|
МВт
|
Q
|
5
|
7.47
|
9.43
|
3.5
|
|
6
|
Расход
воды в подающей линии на отопление, вентиляцию и ГВС
|
т/ч
|
Gвн
|
12
|
126.93
|
86.03
|
23.15
|
|
7
|
Температура
обратной воды после внешних потребителей
|
0С
|
tподобр
|
13
|
31.87
|
34.3
|
14.94
|
|
8
|
Расход
подпиточной воды для восполнения утечек в теплосети внешних потребителей
|
т/ч
|
Gут
|
14
|
2.53
|
1.72
|
4.63
|
|
9
|
Количество
сырой воды поступающей на ХВО
|
т/ч
|
Gсв
|
15
|
3.16
|
2.18
|
5.7
|
|
10
|
Температура
химически очищенной воды после охладителя в деаэраторе
|
0С
|
t’’хов
|
16
|
46.9
|
37.
9
|
154
|
|
11
|
Температура
химически очищенной воды, поступающей в деаэратор
|
0С
|
tdхов
|
17
|
35.8
|
35.8
|
21.94
|
|
12
|
Расход
греющей воды на деаэратор
|
т/ч
|
Gгрдеаэрт
|
19
|
1.19
|
0.54
|
3.49
|
|
13
|
Суммарный
расход теплоты, необходимый водогрейных котлах
|
МВт
|
Q
|
25
|
7.53
|
9.46
|
3.49
|
|
14
|
Расход
воды через водогрейные котлы
|
т/ч
|
Gк
|
26
|
107.9
|
135.5
|
74.39
|
|
15
|
Расход
воды на рецеркуляцию
|
т/ч
|
Gрец
|
27
|
15.4
|
19.35
|
14.8
|
|
16
|
Расход
воды по перепускной линии
|
т/ч
|
Gпереп
|
28
|
36.8
|
30.7
|
42.5
|
|
17
|
Расход
воды через обратную линию
|
т/ч
|
Gобрт
|
29
|
124.4
|
84.31
|
226.8
|
|
18
|
Расчётный
расход воды через котлы
|
т/ч
|
G’k
|
30
|
179.13
|
136.08
|
672.19
|
|
19
|
Величина
полученного расхождения
|
%
|
δ
|
32
|
0.92
|
70
|
107
|
Схема теплового узла отопления с элеваторным смещением,
ГВС-закрытая.
Рис. 3
|
№
|
Название
|
|
1
|
Задвишка
подающего трубопровода
|
|
2
|
Задвишка
обратного трубопровода
|
|
3
|
Обратный
клапан
|
|
4
|
Задвишка
после обратного клапана
|
|
5
|
Элеватор
|
|
9
|
Местная
система отопления
|
|
10
|
Воздушный
кран
|
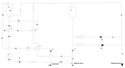
Тепловая схема котельной с паровыми котлами
Рис. 4
|
№
п/п
|
Название
|
|
1
|
Паровой
котёл
|
|
2
|
Сетевой
насос
|
|
3
|
Насос
сырой воды
|
|
4
|
Подогреватель
сырой воды
|
|
5
|
Химводоочистка
|
|
6
|
Подпиточный
насос
|
|
7
|
Бак
деаэрированной воды
|
|
8
|
Охладитель
деаэрированной воды
|
|
9
|
Подогреватель
химически очищенной воды
|
|
10
|
Деаэратор
|
|
11
|
Охладитель
выпара
|
|
12
|
Рецеркуляционный
насос
|
|
13
|
Перепускная
аварийная линия
|
|
Т1
|
Подающий
трубопровод
|
|
Т2
|
Обратный
трубопровод
|
|
Т4
|
Циркуляционный
трубопровод
|
|
Т5
|
Подающий
трубопровод для технологических нужд
|
|
Т6
|
Обратный
трубопровод для технологических нужд
|
|
В3
|
Хозяйственная
сырая вода
|
|
В6
|
Химически
очищенная умягчённая вода
|
|
В30
|
На
подпитку, подпиточная вода
|
3. Расчёт элеватора
Коэффициент смещения
Где: Gn-расход подмешиваемой обратной водырасход
воды из тепловой сети
τ1-температура
теплоносителя в подающей магистрали (По условию дано 1300С)
τ2-температура
обратной воды из системы отопления (По условию дано 700С)
τсм-температура
смешанной воды, поступающей в систему отопления после элеватора (По условию
дано 950С)
Расчётный коэффициент подмешивания.
Где: U’- коэффициент смешивания.
Расход воды из тепловой сети.
Где:Q’o max-максимальный расход тепла на
отопление
τ1-температура
теплоносителя в подающей магистрали (По условию дано 1300С)
τ2-температура
обратной воды из системы отопления (По условию дано 700С)
с = 4.19 по условию
Приведённый расход смешанной воды.
Где: Gсм - Расход воды из тепловой
сети.-гидравлическое сопротивление в местной системе отопления, при отсутствии
данных принимается 1м.вод.ст.
Диаметр горловины.
мм
Где: Gпр - Приведённый расход смешанной воды.
Диаметр сопла.
Где: U - коэффициент смешивания.пр - Приведённый
расход смешанной воды
Заключение
В данном курсовом проекте мы выполнили расчёт и
выбор теплотехнического оборудования для города Санкт-Петербург.
В результате расчёта мы выяснили расход теплоты
для максимально зимнего режима на нужды отопления, вентиляции и горячего
водоснабжения.
Произвели расчёт первой и второй ступени
водонагревателя.
Определили диаметр горловины сопла и проверили
его по номограмме.
Рассчитали тепловую схему.
Выбрали три водонагревательных котла марки
КВ-ГМ-35-150-5, два будут в работе, а один в резерве.
Список использованной литературы
1. «Справочник
по котельным установкам малой производительности» К.Ф. Рогатис, А.Н.
Полтарецкий.
. «Справочник
по теплоснабжению и вентиляции» Р.В. Щекин.
. «Котельные
установки. Курсовое и дипломное проектирование» Р.И. Эстеркин.
. СНиП
2.04.07-86 «Тепловые сети».
. СНиП
41-03-2003 «Тепловая изоляция оборудования и трубопроводов».
. Р.В.
Щекин, «Справочник по теплоснабжению и вентиляции», часть 1, Киев, 2009.
. ГОСТ
2165-82 «Сети тепловые» (тепломеханическая часть).
. «Справочник
мастера сантехника». Б.А. Журавлёв, М., Стройиздат, 2014.
. «Теплотехническое
оборудование и теплоснабжение промышленных предприятий» под редакцией Голубкова
Б.Н., М.,Энергоиздат, 2010.
. 10.)
«Отопление и тепловые сети». Ю.М. Варфоломеев, О.Я. Кокорин М., ИНФРА,2012.