Разработка программного продукта 'Гид по МГТУ'

  • Вид работы:
    Дипломная (ВКР)
  • Предмет:
    Информационное обеспечение, программирование
  • Язык:
    Русский
    ,
    Формат файла:
    MS Word
    1,54 Мб
  • Опубликовано:
    2015-03-16
Вы можете узнать стоимость помощи в написании студенческой работы.
Помощь в написании работы, которую точно примут!

Разработка программного продукта 'Гид по МГТУ'

Содержание

Введение

. Введение в предметную область

.1 Электронные путеводители

.1.1 Понятие электронный путеводитель

.1.2 Типы электронных путеводителей

.1.3 Предназначение мультимедийных путеводителей

.2 Применение электронного путеводителя для ГОУ ВПО «МГТУ им. Г.И. Носова»

Выводы по главе 1

. Постановка задачи и выбор метода ее решения

.1 Постановка задачи для разработки программного обеспечения

.2 Выбор алгоритма поиска оптимального маршрута

.2.1 Графы. Основные понятия и определения

.2.2 Алгоритмы поиска кратчайшего пути

.2 Выбор базы данных

.2.1 Понятие базы данных. Функциональная пригодность

.2.2 База данных, используемая в программном продукте «Гид по МГТУ»

.3 Выбор формата графического материала

Выводы по главе 2

. Разработка программного обеспечения для Интерактивного гида по ГОУ ВПО «МГТУ им. Г.И. Носова»

.1 Функциональные схемы работы программы

.2 Компоненты программы

.2.1 Компонент хранения данных

.2.2 Компонент поиска оптимального маршрута

.2.3 Компонент визуализации

.2.3.1 Реализация режима карты

.2.3.2 Реализация фоторежима

.2.4 Компонент предоставления справочной информации

.4 Разработка интерфейса программного продукта

.4.1 Эргономика и техническая эстетика

.4.2 Формы программы

.4.2.1 Главная форма программы

.4.2.2 Форма Справочная информация

.4.2.3 Форма Поиск маршрута

.4.2.4 Форма Поиск аудитории

.5 Создание справочной системы и помощника

.6 Пример работы программы

Выводы по главе 3

. Безопасность и экологичность

.1 Анализ опасных и вредных факторов на рабочем месте пользователя ПЭВМ

.1.1 Уровень звука на рабочих местах, оборудованных ПЭВМ

.1.2 Параметры микроклимата

.1.3 Напряжение прикосновения и токи

.1.4 Освещение на рабочих местах, оборудованных ПЭВМ

.2 Мероприятия по улучшению условий труда и техники безопасности на рабочем месте пользователя ЭВМ

.3 Чрезвычайные ситуации

.3.1 Общая характеристика пожарной безопасности вычислительного центра

.3.2 Противопожарные мероприятия. Установки обнаружения и тушения пожаров

Выводы по главе 4

Анализ технико-экономических показателей и обоснование экономической целесообразности принятых в проекте решений

.1 Постановка задачи

.2 Выбор и обоснование организационно правовой формы

.3 Порядок регистрации

.4 Условия договора на создание компьютерной программы

.5 Расчет общей трудоемкости работ

.6 Исходные данные для расчета финансового состояния в течение периода разработки программы

.7 Расчет нематериальных активов

.8 Расчет экономических затрат на производство программного продукта

.9 Налогообложение

.10 Амортизация

.11 Расчет заработной платы

.12 Расчет продажной стоимости

Выводы по главе 5

Заключение

Список использованных источников

Введение

Магнитогорский государственный технический университет им. Г.И. Носова - один из крупнейших вузов страны, в котором обучается более девяти тысяч студентов и работает около двух тысяч преподавателей и сотрудников. Сегодня это признанный многопрофильный образовательный и научный центр не только Уральского региона, но и страны.

Здания МГТУ образуют комплекс, включающий учебные корпуса и другие специализированные помещения. К услугам студентов и преподавателей МГТУ - центры информационных технологий, информационно-вычислительный, издательский, патентный и многие другие отделы, 396 специализированных кабинетов, учебных мастерских, научных и творческих лабораторий, 24 компьютерных класса.

Студентам, особенно первокурсникам, и преподавателям часто бывает сложно сориентироваться среди корпусов и многочисленных коридоров ВУЗа, найти ту или иную аудиторию, кафедру, деканат и пр. При нахождении пути определенную помощь могут оказать планы эвакуации людей. Однако неудобство их заключается в том, что они не всегда могут оказаться под рукой. Кроме того, на каждом из планов отображена лишь часть этажа здания. Поэтому появилась необходимость создания интерактивного гида по МГТУ.

Целью данного проекта является разработка программного продукта «Гид по МГТУ», который позволит наглядно представить схему коридоров ВУЗа, быстро найти наилучший маршрут между двумя аудиториями и получить справочную информацию по основным объектам МГТУ.

Для достижения поставленной цели необходимо решить следующие задачи:

.     Создать базу данных, содержащую информацию об аудиториях, связях между ними, планы и фотографии ВУЗа.

2.      Реализовать поиск оптимального пути с использованием теории графов. Критерием оптимальности является расстояние между аудиториями.

.        Графически отобразить результаты поиска. Для отображения результата предусмотреть два режима: режим карты и фоторежим.

.        Реализовать возможность получения справочной информации по основным объектам и ВУЗу в целом.

.        Разработать пользовательский интерфейс.

Критериями оценки достижения целей создания программы «Гид по МГТУ» являются:

-    быстрота и легкость поиска необходимой аудитории, а также маршрута до нее;

-       быстрота получения справочной информации, ее полнота и достоверность.

Разрабатываемая программа в совокупности с предложенными для её реализации технологиями в дальнейшем может быть применена в отношении различных общественно значимых зданий города со сложной архитектурой, таких как Администрация г. Магнитогорска, Альфа-Центр, поликлиники, другие вузы города, крупные торговые комплексы.

Дипломный проект имеет традиционную структуру. Выделена глава, описывающая предметную область. Постановка задачи и выбор алгоритмов ее решения приводится во второй главе. Результаты разработки изложены в третьей главе. Четвертая глава описывает безопасность и экологичность технических систем. В пятой главе изложен технико-экономический анализ разработки программного продукта.

1. Введение в предметную область

.1 Электронные путеводители

.1.1 Понятие электронный путеводитель

В Большой Советской энциклопедии можно встретить следующее определение термина путеводитель: Путеводитель - краткое справочное издание. Путеводители по стране, городу и т.п., предназначенные главным образом для туристов, содержат сведения о местных достопримечательностях, учреждениях культуры, путях сообщения, отелях и т.п. Широко известны путеводители по странам - Бедекеры. Путеводители по отдельным учреждениям культуры (музеям, крупным библиотекам) или исторически-художественным комплексам сообщают об их истории, структуре, фондах.

Предшественники путеводителей появились ещё в древние времена. По принципу путеводителя построена, к примеру, книга древнегреческого историка Павсания «Описание Эллады». В ней подробно рассматриваются достопримечательности греческих областей и городов.

В современном понятии, путеводитель (гид) - это печатный, электронный или аудиовизуальный справочник о каком-нибудь городе, историческом месте, музее, туристическом маршруте. Главная задача гида - помочь сориентироваться среди наблюдаемого и обозреть все, что следует. Используется, в основном, туристами для лучшего ориентирования в незнакомой местности. Его композиция часто подчинена рекомендуемым маршрутам осмотра.

Обычно туристы пользуются буклетом-путеводителем или услугами гида. Но теперь они все чаще предпочитают надеть наушники и включить мобильное устройство с программой экскурсии. Во многих туристических центрах, гостиницах, музеях мира можно взять напрокат электронный гид.

Мультимедийный путеводитель, в отличие от обычного аудиогида, оснащен картой, фотографиями, гипертекстом, а также GPS-навигатором. Он не только расскажет о достопримечательностях, но и покажет дорогу. С таким гидом человек сможет получить гораздо больше информации и впечатлений, при этом он сам выбирает маршрут экскурсии.

.1.2 Типы электронных путеводителей

Электронный путеводитель - широкое понятие. Он может иметь разные формы:

1) Аудиогид - воспроизводится на любом устройстве, поддерживающем mp3. Аудиоэкскурсия - это маршрут, состоящий из остановок, каждой из которых соответствует один трек.

2)      Электронный буклет - на экране воспроизводится файл буклета, с картой и текстом (обычно в pdf-формате).

)        Интерактивный справочник - на экране воспроизводится интерфейс программы с доступом к карте и справочной информации.

)        Мультимедийный путеводитель - на карте размещены гипертекстовые ссылки, открывающие фотографии, описание, звуковой комментарий, видеоролик.

)        Мультимедийный навигатор (GPS-путеводитель) - определяет местонахождение экскурсанта, показывает дорогу и автоматически включает звуковой комментарий.

Следует различать так называемые «умные путеводители», которые сами могут определить, где находится человек, и путеводители с ручным управлением.

Под открытым небом используют путеводители, имеющие спутниковую навигацию. Сейчас действует американская система GPS и российская ГЛОНАСС, а к 2013 году должна появиться система Galileo, с еще более высокой точностью навигации. Однако сила сигнала спутниковой навигации очень мала - в помещениях GPS не действует.

Задача автоматического ориентирования внутри помещений решается одним из методов альтернативной навигации:

1) Беспроводные сети (WiFi). Принцип работы: в здании устанавливается сервер и беспроводные точки доступа (Wireless Access Point). Программа считывает через точки доступа информацию, хранящуюся в базе данных сервера. Плюсы: не надо хранить много информации, работает быстрее; базу данных можно обновлять централизованно. Минусы: дорого, сложная технология.

2)      Навигация по мобильной связи (GSM). Местоположение определяется по близости к базовой станции сотовой связи.

)        Радиочастотная идентификация (RFID). Навигация ведется по специальным RFID-меткам. Это чипы, которые прикрепляются к объектам. Приемник считывает информацию с этих чипов. Такая система активно используется в логистике, на больших складах, в транспорте.

Очевидно, такие проекты требует немалых затрат, поэтому создаются путеводители с ручным управлением.

Электронный путеводитель может быть в виде интернет-сайта или программы.

Интернет-сайты или онлайн-путеводители обновляются быстрее и чаще, чем их аналоги, поэтому в них можно найти больше заслуживающей доверия информации, чем в книгах самого авторитетного издательства. На таких сайтах размещаются GPS-маршруты¸ экскурсии, информация о достопримечательностях и их фотографии. Достоинством таких путеводителей является бесплатная информация, постоянные обновления, нет необходимости хранить много информации; недостатком - наличие доступа в Интернет, большие объемы загружаемой информации.

Программа устанавливается на мобильное устройство (КПК, смартфон, iPod, автонавигатор), персональный компьютер (ноутбук) или запускается с диска. Достоинством является автономность, приспособленность для конкретной цели и устройства. Недостатком - программа обычно платная, данные могут устаревать, не всегда хорошо устанавливается, бывают сбои.

В последнее время популярными становятся информационные сенсорные киоски с электронными системами навигации. Такие справочники-путеводители устанавливаются преимущественно в музеях, торговых, бизнес- и публичных центрах.

.1.3 Предназначение мультимедийных путеводителей

Электронные путеводители могут выпускаться с конкретными целями:

-  Для пеших экскурсий по городу.

-       Для автомобильных туров.

-       Для музеев, галерей, выставочных залов.

-       Для музеев-заповедников и национальных парков.

-       Для курортных зон.

-       Для крупных развлекательных центров.

-       Для соревнований по ориентированию.

-       Для масштабных выставок, фестивалей и других мероприятий.

.2 Применение электронного путеводителя для ГОУ ВПО «МГТУ им. Г.И. Носова»

Упомянутые выше путеводители, несмотря на их функциональность и достоинства, не отличаются регулярностью использования, так как, в большинстве случаев, нет необходимости многократного посещения одних и тех же городов, музеев и т.п. Однако следует задуматься о разработке аналогичных гидов для зданий, не являющихся достопримечательностями, но имеющих общественную значимость и отличающихся сложной архитектурой. В городе Магнитогорске, к таким объектам можно отнести Администрацию г. Магнитогорска, Альфа-Центр, поликлиники, другие вузы города, торговые комплексы и промышленные предприятия. Одним из таких объектов можно назвать и Магнитогорский государственный технический университет им. Г.И. Носова.

В настоящее время МГТУ - единый учебно-научный производственный комплекс, в котором не только готовят высококлассных специалистов, активно используя инновационные технологии в образовательной деятельности, но и выполняют важные для страны научные разработки. Здесь действует вузовско-академическая лаборатория новых металлургических технологий УРО РАН, региональная ветеринарно-бактериологическая лаборатория, открыта независимая испытательная лаборатория нефтепродуктов, организуется центр исследования материалов и металлоизделий и другие. К услугам студентов и преподавателей - центры информационных технологий, информационно-вычислительный и издательский, патентный отдел, 396 специализированных кабинетов, учебных мастерских, научных и творческих лабораторий, 24 компьютерных класса.

В его структуру входят 11 факультетов: архитектурно-строительный, горных технологий и транспорта, химико-металлургический, энергетический, автоматики и вычислительной техники, механико-машиностроительный, технологий и качества, экономики и права, факультет повышения квалификации и профессиональной переподготовки специалистов, заочный, факультет послевузовского профессионального образования. Как высшее учебное заведение с полным циклом образовательных услуг МГТУ имеет разветвленную систему довузовского образования, в составе которой подготовительные курсы, школа довузовского образования, многопрофильный и архитектурный лицеи. Послевузовскую профессиональную подготовку осуществляют аспирантура (23 научные специальности), докторантура (5 научных специальностей), факультет послевузовского профессионального образования.

Оценив значимость, популярность и вместе с тем сложную структуру описанного объекта, целесообразным становится создание путеводителя-справочника по Магнитогорскому государственному техническому университету им. Г.И. Носова («Гид по МГТУ»). Данный программный продукт позволит наглядно представить схему коридоров ВУЗа, быстро найти нужную аудиторию и оптимальный маршрут между двумя аудиториями, получить справочную информацию по основным объектам МГТУ.

«Гид по МГТУ» будет полезен для абитуриентов, студентов этого ВУЗа, преимущественно первокурсников, преподавательского состава, управляющего и обслуживающего персонала.

Выводы по главе 1

Создание программного продукта «Гид по МГТУ» позволит легче и быстрее ориентироваться среди коридоров и корпусов ВУЗа. Это исключит лишние перемещения по зданиям и высвободит часть времени для повторения учебного материала, что должно привести к повышению успеваемости студентов. Кроме того, данный программный продукт послужит помощником для абитуриентов.

2. Постановка задачи и выбор метода ее решения

.1 Постановка задачи для разработки программного обеспечения

Необходимо создать программу, позволяющую наглядно представить схему коридоров ВУЗа, быстро найти нужную аудиторию и оптимальный маршрут между двумя аудиториями, получить справочную информацию по основным объектам МГТУ. Реализовать два режима два режима представления пользователю запрашиваемой информации: упрощенный режим (режим карты) и фоторежим. Предусмотреть возможность работы с картой: масштабирование, перемещение по карте, перемещение между этажами ВУЗа.

Информационное обеспечение программы «Гид по МГТУ» - перечень аудиторий, информация о взаимном расположении, справочная информация, набор графических планов, набор фотографий - должно быть достаточным для эффективного выполнения функций создаваемой программы, а также обеспечивать возможность расширения информационных массивов с учетом перспектив развития. Вся информация должна быть достоверной на момент создания программного продукта и периодически обновляться.

В результате работы программы, в зависимости от запроса пользователя, выводится следующая информация:

-    оптимальный маршрут между двумя аудиториями;

-       местоположение запрашиваемой аудитории;

-       информация о выбранном объекте.

В состав программы «Гид по МГТУ» входят следующие компоненты:

-    компонент хранения данных об аудиториях;

-       компонент предоставления справочной информации;

-       компонент поиска оптимального маршрута;

-       компонент визуализации.

Для эксплуатации программного продукта «Гид по МГТУ» определены следующие роли:

-    администратор;

-       пользователь.

Основной обязанностью администратора является поддержка достоверности информации, предоставляемой программой, то есть работа над уточнением и расширением базы справочника по мере необходимости. Администратор должен обладать достаточным уровнем квалификации для поддержки и модернизации программного продукта.

Пользователи программы должны иметь опыт работы с персональным компьютером на базе операционных систем Microsoft Windows на уровне рядового пользователя и свободно осуществлять базовые операции в стандартных приложениях Windows.

Для работы с программой не требуется покупка лицензий на программное обеспечение сторонних производителей. Базовой программной платформой является операционная система Microsoft Windows.

Перечень необходимой документации для сопровождения программы «Гид по МГТУ»:

-    описание организации информационной базы;

-       каталог баз данных;

-       руководство пользователя;

-       руководство программиста.

Описания и иные текстовые документы на машинных носителях подготавливаются редактором Microsoft Word системы Windows.

.2 Выбор алгоритма поиска оптимального маршрута

Для поиска оптимального маршрута используется теория графов. Взаимное расположение аудиторий удобно представить в виде графа, вершинами которого являются аудитории, а ребрами - наличие соединения между ними.

2.2.1 Графы. Основные понятия и определения

Графы могут рассматриваться как модели программ, данных и процессов. Они служат удобной структурой данных для представления объектов обработки информации. Расширение традиционного круга задач, решаемых на ЭВМ (перевод текста, распознавание речи, составление расписаний, игровые программы, экспертные и информационные системы и т.д.), за последние несколько десятков лет превратили комбинаторику и теорию графов в основной инструмент решения огромного числа задач.

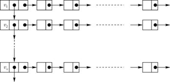
Граф - это совокупность объектов со связями между ними. Объекты представляются как вершины, или узлы графа, а связи - как дуги, или рёбра. Для разных областей применения виды графов могут различаться направленностью, ограничениями на количество связей и дополнительными данными о вершинах или рёбрах. Геометрический способ задания графа изображен на рисунке 1.

Граф, в котором направление линий не выделяется (все линии являются ребрами), называется неориентированным; граф, в котором направление линий принципиально (линии являются дугами) называется ориентированным.

Рисунок 1 - Геометрический способ представления графа

Две вершины называются смежными, если они соединены ребром (дугой). Смежные вершины называются граничными вершинами соответствующего ребра (дуги), а это ребро (дуга) - инцидентным соответствующим вершинам.

Цепью называется множество ребер (в неориентированном графе), которые можно расположить так, что конец (в этом расположении) одного ребра является началом другого. Другое определение: цепь - последовательность смежных вершин. Простая цепь - цепь, в которой ни одно ребро не встречается дважды. Элементарная цепь - цепь, в которой ни одна вершина не встречается дважды. Длиной цепи называется число ребер цепи (или сумма длин ее ребер, если последние заданы).

Если любые две вершины графа можно соединить цепью, то граф называется связным. Если граф не является связным, то его можно разбить на связные подграфы, называемые компонентами. Подграфом называется часть графа, образованная подмножеством вершин вместе со всеми ребрами, соединяющими вершины из этого множества.

Рассмотрим несколько способов машинного представления графов.

Матрица смежности - квадратная матрица n×n, элемент aij которой равен единице, если ребро (i, j)  V, и нулю, если ребро (i, j)  V, i, j  X. X - конечное множество вершин, V - конечное множество ребер, n - число вершин. Недостатком являются требования к памяти.

Матрица инциденций для ребер графа - прямоугольная матрица n×m, элемент rij которой равен единице, если вершина i инцидентна ребру j, и нулю в противном случае, i = 1..n, j = 1..m, m - число ребер.

Списки инцидентности: каждой вершине i  X ставится в соответствие список вершин, соединенных ребрами с вершиной i. Для неориентированного графа каждое ребро (i, j) будет представлено дважды: в списке для i и в списке для j.

Пример представления неориентированного графа с помощью списков инцидентности приведен на рисунке 2. Отметим, что для неориентированных графов каждое ребро представлено в списках инцидентности дважды.

Рисунок 2 - Представление графа с помощью списков инцидентности

Число ячеек памяти, необходимое для представления графа с помощью списков инцидентности, будет, очевидно, иметь порядок m+n.

2.2.2 Алгоритмы поиска кратчайшего пути

Путь между двумя вершинами называется кратчайшим, если его стоимость минимальна среди стоимостей всех возможных путей между этими двумя вершинами. Между парой вершин, очевидно, может быть несколько кратчайших путей одинаковой стоимости. Кратчайшего пути между двумя вершинами может не существовать в случаях, когда они лежат в разных компонентах.

Существует много различных алгоритмов, в основе которых лежит систематический перебор вершин графа.

Поиск в ширину

Основная идея поиска в ширину - у вершины i просматриваются и помещаются в очередь сразу все ее новые «соседи», после чего i становится использованной и удаляется из очереди.

Так как мы находим сразу всех соседей, поиск, как волна от источника, равномерно распространяется во все стороны. Поэтому, в очереди, сначала находятся все вершины, удаленные от начальной вершины на расстояние одного ребра, через некоторое время - все вершины, удаленные на расстояние двух ребер и т.д. Если длины ребер не заданы, то путь, найденный таким образом, будет кратчайшим.

Недостатком данного алгоритма является то, что поиск идет равномерно во всех направлениях, вместо того, чтобы быть направленным в сторону цели.

Алгоритм поиска с возвратом

Опишем общую схему алгоритма с возвратом, позволяющего значительно сократить число шагов в алгоритмах полного перебора всех возможностей. Чтобы применить этот метод, искомое решение должно иметь вид последовательности (x1, x2, ..., xn).

Основная идея алгоритма состоит в том, что мы строим решение, начиная с пустой последовательности длины 0. Имея частичное решение (x1, x2, ..., xi), мы стараемся найти такое допустимое значение xi+1, относительно которого мы не можем сразу заключить, что (x1, x2, ..., xi+1) нельзя расширить до полного решения (либо (x1, x2, ..., xi+1) уже является решением). Если такое предполагаемое, но еще не использованное решение xi+1 существует, то мы добавляем его к нашему частичному решению и продолжаем процесс для последовательности (x1, x2, ..., xi+1). Если его не существует, то мы возвращаемся к нашему частичному решению (x1, x2, ..., xi-1) и продолжаем наш процесс, отыскивая новое, еще не использованное допустимое значение xi - отсюда название «алгоритм с возвратом».

Мы предполагаем также, что существует некоторая простая функция, которая произвольному частичному решению (x1, x2, ..., xi) ставит в соответствие значение P(x1, x2, ..., xi) (истина либо ложь) таким образом, что если P(x1, x2, ..., xi) = ложь, то последовательность (x1, x2, ..., xi) нельзя расширить до решения.

Если P(x1, x2, ..., xi) = истина, то мы говорим, что значение xi допустимо (для частичного решения (x1, x2, ..., xi-1)), но это не означает, что (x1, x2, ..., xi-1) обязательно расширяется до полного решения. Этот процесс можно записать в виде:

{= 1;( k>0 )( существует еще неиспользованный элемент y, такой что(X[1],X[2],...,X[k-1],y)

{[k] = y; //Элемент y использован.((X[1],X[2],...,X[k]) является целочисленным решением) {

cout << (X[1],X[2],...,X[k]);++;

}

}

//Возврат на более короткое частичное решение; все элементы

//вновь становятся неиспользованными.-= 1;

}

Приведем рекурсивный вариант схемы алгоритма с возвратом:

AP (k)

//Генерирование всех решений, являющихся расширением

//последовательности X[1],X[2],...,X[k-1].

//Массив X - глобальный.

{(y, такого, что P(X[1],X[2],...,X[k-1])) {[k] = y;(X[1],X[2],...,X[k] есть целочисленное решение) {

cout << X[1],X[2],...,X[k];(k+1);

}

}

Генерировать все решения можно вызовом AP(1). В рекурсивном варианте «возврат» является частью механизма рекурсии и не появляется в явном виде.

В случае поиска оптимального маршрута на графе, ребра которого имеют неотрицательные веса, перебор с возвратом можно значительно ускорить, немного изменив общую схему алгоритма.

Каждому решению (и полному, и частичному) приписывается стоимость (целевая функция). Учитывая область применения данного алгоритма, можно предварительно вычислить начальное максимальное значение целевой функции. Известно, что при продолжении решения стоимость может только увеличиваться. Это свойство позволяет отбрасывать любое частичное решение в процессе поиска, если его цена больше цены ранее вычисленного решения. Таким образом, мы избавляем себя от генерации всех заведомо неоптимальных продолжений, т.е. обрубаем целое поддерево на дереве поиска.

Также стоит проверять на допустимость просматриваемую вершину в зависимости от заданных условий поиска.

.2 Выбор базы данных

Для работы программы необходима информация об аудиториях, связях между ними, связях между фотографиями аудиторий и коридоров для перемещения по ВУЗу. Для ее хранения было принято разработать базу данных.

.2.1 Понятие базы данных. Функциональная пригодность

База данных - информационная модель, позволяющая в упорядоченном виде хранить данные о группе объектов с одинаковым набором свойств или поименованную совокупность структурированных данных.

На уровне физической модели электронная база данных представляет собой файл или их набор в формате TXT, CSV, Excel, DBF, XML либо в специализированном формате конкретной СУБД.

Современные базы данных - один из тех объектов в сфере информатизации, от которых иногда требуется особенно высокое качество и наличие возможности его оценки.

В зависимости от области применения, приоритет при оценке качества может отдаваться различным конструктивным характеристикам: надежности и защищенности применения (финансовая сфера), удобству использования малоквалифицированными пользователями (социальная сфера), эффективности использования ресурсов (сфера материально-технического снабжения). Однако практически во всех случаях сохраняется некоторая роль других конструктивных показателей качества - для каждого из них необходимо оценивать его приоритет для конкретной сферы применения.

В нашем случае основными характеристиками, обеспечивающими функциональную пригодность базы данных, являются:

-    корректность или достоверность данных;

-       практичность (применимость);

-       мобильность.

Корректность или достоверность данных - это степень соответствия данных об объектах в базе данных реальным объектам в данный момент времени. Сюда же можно отнести и объем базы данных - относительное число записей описаний объектов или документов, доступных для хранения и обработки, по сравнению с полным числом реальных объектов во внешней среде.

Практичность (применимость) определяет пригодность и полезность применения базы данных для определенных пользователей. В эту группу показателей входят характеристики, отражающие функциональную понятность, удобство освоения, системную эффективность и простоту использования данных. Наличие этих характеристик говорит о правильной организации базы данных. Некоторые из них можно оценивать экономическими показателями - затратами труда и времени специалистов на реализацию определенных функций взаимодействия с данными.

Понятность зависит от качества документации и субъективных впечатлений потенциальных пользователей. Простота использования - возможность удобно и комфортно эксплуатировать базу данных и манипулировать данными. Изучаемость может определяться трудоемкостью и длительностью подготовки пользователя.

Мобильность баз данных, как и программ, можно характеризовать в основном длительностью и трудоемкостью их инсталляции, адаптации при переносе на иные аппаратные и операционные платформы.

.2.2 База данных, используемая в программном продукте «Гид по МГТУ»

Текст является универсальным средством представления информации. В связи с тем, что сейчас на всех платформах байты имеют размер 8 бит и существует стандарт кодирования символов, текстовый формат является переносимым. Т.е. текст, набранный на одной платформе, практически без труда прочитается на другой.

Для хранения необходимой информации в программе используются обычные текстовые файлы. Такие файлы содержат текст без форматирования, поэтому чтобы использовать их в качестве файла базы данных необходимо структурировать его содержимое таким образом, чтобы можно было разделить его на записи (строки), а каждую запись - на поля (столбцы). Текстовые файлы с правильной структурой делятся на два типа:

)     Файлы с разделителями. В таком файле каждая запись занимает отдельную строку, а поля отделяются одним знаком разделителя. В качестве разделителя можно использовать любой знак, который не входит в значения полей, например, знак табуляции, точку с запятой, запятую, пробел и т. д.

2)      Файлы с фиксированной длиной записей. В таком файле каждая запись занимает отдельную строку, а длина полей остается постоянной во всех записях. Если фактическая длина значения поля меняется, короткие значения должны быть дополнены пробелами.

В данном случае используется текстовые файлы обоих типов, а записи располагаются построчно. Этот вариант является наиболее оптимальным для реализуемого программного продукта. Определяющим фактором послужило то, что в процессе работы не происходит изменение базы данных.

Кроме того, зная все форматы свих данных и методы работы с ними, можно самостоятельно перенести приложение с данными на любые платформы, включая те, где нет еще никаких систем управления базами данных (СУБД).

Очевидно еще одно преимущество перед полноценной базой данных - простота реализации, легкость редактирования и просмотра. Для создания требуется лишь обычный текстовой файл, который можно создать с помощью генератора отчетов или обычного редактора. Тогда как для доступа к данным под управлением СУБД нужен клиент этой СУБД, имеющий соединение с самой СУБД, и знание языка этого клиента. Стоит отметить, что СУБД это не только отдельный программный продукт, требующий инсталляции и сопровождения, но и, в некоторых случаях, оплаты за ее использование.

Одним из вариантов мог выступить язык XML (eXtensible Marckup Language, расширяемый язык разметки) - это язык для описания сложных документов. Он во многом похож на ТХТ и под него есть множество библиотек, облегчающих работу. Однако, для нашего случая синтаксис XML избыточен, а размер XML документа существенно больше, чем документа в альтернативных текстовых форматах передачи данных. Эта избыточность XML может повлиять на эффективность приложения.

Текстовые файлы обладают и рядом недостатков. В первую очередь, это медленный поиск записей, поскольку поиск в массиве данных происходит путём последовательного перебора всех его записей. Помимо этого существуют проблемы при совместном доступе к файлу, возможности по масштабированию сильно ограничены, отсутствует возможность установки различных уровней доступа к данным. Для данного программного продукта данные недостатки не являются критическими.

Несмотря на «примитивность» таких текстовых баз данных, мощные системы управления базами данных позволяют импортировать подобные файлы и преобразовывать их в «настоящие» базы данных. Поэтому на начальном этапе данные можно хранить в текстовом файле, а потом, когда такая система появится, данные не пропадут и будут успешно импортированы.

.3 Выбор формата графического материала

Одной из основных функций программы «Гид по МГТУ» является наглядное представление пользователю запрашиваемой аудитории и оптимального маршрута, причем вывод осуществляется в двух режимах: режиме карты и фоторежиме. Для реализации этой функции необходимо наличие графического материала - планов этажей и фотографий коридоров ВУЗа.

В программе используются изображения двух форматов:

-    планы этажей - в формате bmp;

-       фотографии коридоров и аудитории ВУЗа - в формате jpeg.

Рассмотрим преимущества и недостатки этих форматов.

Как известно, традиционным и самым широко применяемым графическим форматом в операционных системах Windows является формат BMP. Он поддерживается всеми графическими редакторами, работающими под управлением этой операционной системы. Этот формат проектировался в основном для упрощения программирования и поэтому до сих пор поддержка других графических форматов в Win API представлена очень слабо.

Его преимуществом является очень быстрый вывод изображений, основным недостатком - огромные размеры файлов. Причина этому - поддержка форматом лишь простейшего RLE-сжатия. При таком сжатии последовательность повторяющихся величин (в нашем случае - набор бит для представления видеопикселя) заменяется парой - повторяющейся величиной и числом её повторений.

Если учесть необходимость включения в приложение большого числа достаточно крупных графических изображений, то становится понятным желание использования приложением других графических форматов (таких как GIF или JPEG).

Формат JPEG на сегодняшний день является одним из наиболее распространенных. Он основан на сжатии изображений с потерей качества, но полноцветные изображения (с цветовой глубиной 24 бит/пиксель) получаются достаточно малыми по объему. К тому же при небольшом масштабировании их качество не особо резко ухудшается. Этот формат идеален для изображений с использованием любого большого количества цветов и оттенков. Однако, для изображений с малым количеством цветов (256 и меньше) совершенно не подходит, так как алгоритм кодирования искажает и цвета, и сам рисунок. И если на фотографии это практически незаметно, то на рисунке с небольшим количеством цветов видны артефакты вокруг краёв. Они выражаются как «грязь» вокруг контуров, а также в виде искажения цвета - это результат кодирования графического файла в не предназначенный для него формат.

Оценив особенности этих форматов, было принято использовать карты в формате bmp, а фотографии коридоров и аудитории ВУЗа в формате jpeg.

Выводы по главе 2

Взаимное расположение аудиторий было принято представить в виде графа, а в качестве алгоритма поиска оптимального маршрута был выбран алгоритм с возвратом.

Для хранения необходимой информации об аудиториях и связях между ними используются обычные текстовые файлы в формате txt.

В качестве наиболее оптимальных форматов для используемого графического материала были выбраны: формат bmp для карт, формат jpeg для фотографий коридоров и аудиторий ВУЗа.

3. Разработка программного обеспечения для Интерактивного гида по ГОУ ВПО «МГТУ им. Г.И. Носова»

.1 Функциональные схемы работы программы

Основной задачей программного продукта «Гид по МГТУ», как видно из рисунка 3, является предоставление пользователю информации по Магнитогорскому государственному техническому университету им. Г.И. Носова.

Рисунок 3 - Функциональная схема работы программного продукта «Гид по МГТУ»

Реализация поставленной задачи состоит из четырех этапов согласно рисунку 4. Данные, введенные пользователем, проверяются на корректность, обрабатываются в соответствии с запросом и выводятся на экран.

На рисунке 5 приведена функциональная схема обработки данных, полученных от пользователя. В зависимости от типа запроса происходит одно из трех действий: поиск оптимального маршрута и определение координат аудиторий, входящих в него, поиск аудитории, выбор информации об объекте из базы данных. Результат этого действия выводится на экран.

Рисунок 4 - Функциональная схема моделирования работы программного продукта «Гид по МГТУ»

Рисунок 5 - Функциональная схема обработки данных в программном продукте «Гид по МГТУ»

.2 Компоненты программы

В состав программы «Гид по МГТУ» входят следующие компоненты:

-    компонент хранения данных;

-       компонент предоставления справочной информации;

-       компонент поиска оптимального маршрута;

-       компонент визуализации.

Взаимодействие компонентов программы можно представить в виде схемы, изображенной на рисунке 6.

Рисунок 6 - Схема взаимодействия компонентов программы

.2.1 Компонент хранения данных

Компонент хранения данных предназначен для хранения информации об аудиториях, связях между ними, связях между фотографиями аудиторий и коридоров для перемещения по ВУЗу и отображения маршрута в фоторежиме.

База данных представлена набором текстовых файлов, что позволяет легко редактировать данные с помощью любого текстового редактора, не устанавливая каких-либо других программ.

Текстовый файл представляет собой последовательность строк; каждая строка соответствует одной записи и имеет строго определенный формат. Поля разделяются пробелом или символом «!».

Информация о местоположении аудиторий хранится в файле Audiences.txt и включает следующие поля фиксированной длины:

-    порядковый номер аудитории;

-       номер графического плана;

-       координаты на плане.

Информация о взаимном расположении аудиторий хранится в файле Friends.txt и представляет собой набор пар смежных аудиторий. С точки зрения теории графов текст данного файла является списком инцидентности.

Справочная информация об аудиториях хранится в файле AudiencesInfo.txt и включает следующие поля:

-    порядковый номер;

-       тип аудитории;

-       название аудитории;

-       дополнительная информация.

Порядковые номера типов аудиторий и их названия содержатся в файле Types.txt.

Информация о связях между всеми фотографиями аудиторий и коридоров хранится в файле AudiencesImage.txt, каждая строка которого соответствует номеру фотографии и содержит следующие поля:

-    номер текущей фотографии;

-       номер фотографии для отображения при перемещении вперед;

-       номер фотографии для отображения при повороте направо;

-       номер фотографии для отображения при повороте налево.

Для отображения маршрута в фоторежиме также необходимо знать координаты аудиторий на фотографиях. Эта информация содержится в файле ImageXY.txt, имеющем следующие поля:

-    номер фотографии;

-       координаты точки для начала рисования пути;

-       координаты аудиторий на фотографии для отображения маршрута;

-       координаты для отображения указателей.

При работе с картой существует возможность при щелчке правой кнопкой мыши на изображении любой аудитории получить информацию о ней. Для реализации этой возможности в файле AudiencesOblast.txt хранятся координаты точек, ограничивающих область каждой аудитории. Каждая запись такого файл содержит следующий поля:

-    номер графического плана при отображении карты;

-       номер аудитории;

-       ограничивающие координаты по оси х;

-       ограничивающие координаты по оси у.

.2.2 Компонент поиска оптимального маршрута

Для поиска оптимального маршрута используется теория графов. Взаимное расположение аудиторий удобно представить в виде графа, вершинами которого являются аудитории, а ребрами - наличие соединения между ними. Граф хранится в виде списков инцидентности. Длина ребра между аудиториями на одном этаже вычисляется, исходя из их координат, на разных этажах вес ребра равен 1000. Для решения данной задачи направление ребер не имеет значения, поэтому граф является неориентированным. Поиск осуществляется на основе алгоритма с возвратом, при этом среди всех решений отбирается маршрут минимальной длины.

Найдя первое решение, запоминаем его стоимость в OptCost. Прежде, чем пытаться продолжать дальше текущее частичное решение, проверяем, имеет ли смысл это делать. Если любое его продолжение будет заведомо больше текущего минимального решения (OptCost), то производим возврат к предыдущему частичному решению. Помимо этого водятся дополнительные ограничения, о которых более подробно будет сказано ниже. Таким образом, мы избавляем себя от генерации всех заведомо неоптимальных продолжений.

Для удобной работы с данными объекты имеют тип Audience (Аудитория) со следующими полями:

struct Audience {number[5]; // номер аудитории plan; // номер плана

int x; // координата х на плане

int y; // координата у на плане

FriendAudi *firstfr; // указатель на начало списка соседок

bool DOP;       // флаг доступности аудитории

Audience *next; // следующая аудитория

};

Также введен тип FriendAudi для удобного представления списка смежных аудиторий.

struct FriendAudi {number[5];                            // номер соседней аудиторииweight;              // вес ребра*next;  // следующая соседняя аудитория

};

Компонент поиска оптимального маршрута реализован в виде класса Guide.

Атрибуты класса Guide:

-    Audience *audbeg - список аудиторий;

-       char numbeg - номер начальной аудитории;

-       char numend - номер конечной аудитории;

-       Audience *X - текущий путь;

-       Audience *OptX - оптимальный путь;

-       unsigned int cost - длина текущего пути;

-       unsigned int OptCost - длина оптимального пути.

Опишем основные методы класс Guide.

Функции, позволяющие работать со списком аудиторий, образующих оптимальный путь: void addAudiPath(char*) - добавление аудитории в путь, void delAudiPath() - удаление аудитории из пути, void copyPath() - копирование пути.

Функция void KOMMI(char*), реализующая алгоритм с возвратом приведена в листинге 2.1.

Листинг 2.1 - Функция void KOMMI(char*), реализующая алгоритм с возвратом

void KOMMI(char *num1) { // алгоритм поиска (Коммивояжера)

FriendAudi *y;*p = audbeg;(p!=NULL && strcmp(p->number,num1))= p->next;= p->firstfr;(y != NULL) {

// проверяем, допустима ли аудитория для добавления в путь

if(onFloorDop(y)) {

// определяем вес ребра, которое хотим добавить

if(p->number[0]=='L' && y->number[0]=='L')

// объект назван аудиторией, но фактически не является ей

// это просто точка рядом с лестницей, о чем говорит буква L

// расстояние равно 1000>weight = 1000;if(p->number[0]=='S' && y->number[0]=='S')>weight = 0;{*fr = audbeg;(fr!=NULL && strcmp(fr->number,y->number))= fr->next;(p->x == fr->x)>weight = abs(p->y - fr->y);if(p->y == fr->y)>weight = abs(p->x - fr->x);y->weight = 0;

}

if(cost+y->weight < OptCost) {(!strcmp(y->number,numend)) {(y->number);();= cost + y->weight;();

} else {*q = audbeg;(q!=NULL && strcmp(q->number,y->number))= q->next;(q->DOP) {(y->number);>DOP = false;+= y->weight;(y->number);();>DOP = true;-= y->weight;

}

}

}

}

y = y->next;

}

}

Учитывая область применения, имеет смысл перед поиском маршрута вычислять начальное максимально возможное значение OptCost. Это значение вычисляется в функции void setOptCost(char *, char *) следующим образом: определяется самый длинный путь по второму этажу и определяется максимальное число лестниц, необходимых для достижения искомой аудитории.

Помимо того, что отсекаются все частичные решения, стоимость которых превышает стоимость минимального найденного решения, имеет смысл проверять на допустимость каждую просматриваемую вершину. Эта проверка осуществляется в функции bool onFloorDop(FriendAudi*).

Допустимость устанавливается согласно следующим правилам:

-    Если начальная и конечная аудитории находятся на втором этаже, а текущая аудитория - на другом, то данная аудитория недоступна для добавления в оптимальный маршрут.

-       Если начальная и конечная аудитории находятся на втором этаже или ниже, то любая аудитория, находящаяся выше второго этажа, недоступна.

-       Если начальная и конечная аудитории находятся на втором этаже или выше, то любая аудитория, находящаяся ниже второго этажа, недоступна.

Благодаря введенным ограничениям удается значительно сократить время поиска оптимального маршрута.

Кроме функций, отвечающих за поиск и формирование оптимального пути, реализованы следующие функции:

-    bool isAudi(char* ) - проверка, существует ли аудитория с номером num;

-       Audience* getSpaudi() - получение списка аудиторий;

-       void addFriend(Audience *,char *) - добавление аудитории «соседки»;

-       void findPath(char *, char *) - поиск оптимального пути;

-       Audience* getOptPath() - получение ссылки на начало оптимального пути;

-       Audience* findAudi(char *) - поиск аудитории;

-       void fullCBox(TComboBox*) - заполнение объекта типа TComboBox.

3.2.3 Компонент визуализации

Данный компонент обеспечивает:

-    наглядное представление пользователю пути, полученного в ходе работы компонента поиска оптимального маршрута;

-       наглядное представление пользователю местоположения запрашиваемой аудитории;

-       вывод схематического плана для просмотра с возможностью перемещения и масштабирования;

-       вывод фотографий коридоров и аудиторий с возможностью осуществления навигации по ВУЗу.

В программе предусмотрено два режима представления пользователю запрашиваемой информации: обычный режим (режим карты) и фоторежим.

.2.3.1 Реализация режима карты

Обычный режим (режим карты) является режимом по умолчанию. Для данного режима компонент визуализации содержит набор графических планов этажей ВУЗа. План каждого из этажей разбит на 12 частей одинакового размера. Все планы имеют формат bmp и хранятся в папке plan. Имена планов определяются согласно правилу: первая цифра номера соответствует номеру корпуса в структурном комплексе университета; вторая - номеру этажа, третья и четвертая - расположению при выводе на экран для формирования единого изображения.

Эта часть компонента визуализации реализована в виде класса Map.

Атрибуты класса Map:

-    TImage *map11, *map12, *map13, *map14, *map21, *map22, *map23, *map24, *map31, *map32, *map33, *map34 - части плана, номера говорят об их расположении;

-       TImage *curMap - текущая карта;

-       Audience *optPath, *audi - оптимальный путь;

-       int myfloor, char mymash - текущий этаж и масштаб;

-       bool fldraw - переменная, принимающая положительное значение непосредственно в процессе вывода оптимального маршрута на экран.

Опишем основные методы класса Map.

Функция загрузки планов текущего этажа LoadPicture().Для установки и получения текущего этажа введены функции setFloor(int _floor) и getFloor().

Функции масштабирования/перемещения карты - ResizeAllPicture(int k), setMash(char m, TComboBox *mbox) и MovAllPicture(int dx, int dy). Начальные параметры карты высчитываются исходя из разрешения монитора, при этом определяется, какая из сторон является главной, чтобы изображение полностью поместилось в область вывода формы. Это связано с различными коэффициентами соотношения сторон монитора. В дальнейшем, масштабирование карты происходит таким образом, чтобы пропорции изображения оставались неизменным.

Стоит учитывать, что в совокупности планы образуют единую карту, поэтому масштабирование и перемещение всех частей должно осуществляться одновременно. При увеличении или уменьшении изображения недостаточно только изменения масштаба - после произведения данных действий должна осуществляться «привязка» планов друг к другу, чтобы сохранить целостность изображения.

Функция «выстраивания» всех планов относительно центральной точки BuildCentrPicture (int top, int left, int height, int width). Параметрами, передаваемыми в функцию, являются координаты центральной точки, ширина и высота изображения. Исходя из них, высчитываются координаты top и left всех частей так, чтобы сохранялось целостное восприятие плана всего этажа здания.

Функция отображения аудитории на плане showAudi() (см. листинг 2.2). Запрашиваемая аудитория, если она найдена, отмечается на плане крестиком красного цвета и все изображение центрируется относительно ее координат. Одновременно может быть отмечена только одна аудитория. Номер этой аудитории автоматически отображается в строке состояния программы в формате: Аудитория: Номер аудитории

Функция отображения найденного пути drawPath(). Запрашиваемый путь, если он найден, рисуется кривой линией от начальной аудитории до конечной. Изображение при этом так же центрируется. Для корректного отображения введено несколько дополнительных условных пунктов. Такими пунктами являются стыки между планами, точки возле лестниц для перехода по этажам, различные повороты в процессе передвижения.

Переменная curMap типа TImage необходима для определения текущей части плана, на которой стоит рисовать маршрут и переопределяется при продвижении от одной аудитории до другой. Для облегчения восприятия при отображении пути карта постоянно перемещается, чтобы процесс рисования пути постоянно был на экране. Если оптимальный маршрут проходит через несколько этажей, то при переходе на следующий этаж появляется информационное сообщение, после чего отображается карта следующего этажа. Для того чтобы визуально отличать начальную и конечную аудитории, последняя отмечается крестиком. Одновременно на карте может быть изображен только один маршрут. Этот маршрут (начальная и конечная аудитория) автоматически отображается в строке состояния программы в формате:

Маршрут: Начальная аудитория -> Конечная аудитория.

Листинг 2.2 - Функция отображения найденного пути

void drawPath() {

fldraw = true;

отмечаем аудиторию на карте

Audience *p = optPath;(p == NULL) return;(p->plan);

{ Задаем параметы рисования }

// определяем на каком плане находится текущая аудитория

int n = StrToInt(AnsiString(AnsiString(p->plan).c_str()[2]))-1;m = StrToInt(AnsiString(AnsiString(p->plan).c_str()[3]))-1;

// увеличиваем карту для рисования пути(ImWidth*getMash()/100.-map11->Width);

//перемещаем так, чтобы рисовать от центра

int t = map11->Height*1.5; int l = map11->Width*2;(t-n*map11->Height, l-m*map11->Width,->Height, map11->Width);(myForm->PanelKarta->Width/2-p->x,>PanelKarta->Height/2-p->y);

 sx, sy; // текущии координаты х и у

while(p != NULL) {>Canvas->MoveTo(p->x,p->y);(p->next != NULL) {

if(планы соседних аудиторий совпадают) {

sx = p->x; sy = p->y; p = p->next;(текущая координата х меньше

координаты х следующей аудитории в пути){

увеличиваем текущую координату х

while(текущая координата х меньше

координаты х следующей аудитории в пути){

перемещаем карту, рисуем участок пути,

увеличиваем текущую координату х

MovAllPicture(-4, 0);

curMap->Canvas->LineTo(sx,sy);>Refresh(); Sleep(10);+= 5;

}

} else if(текущ. х > х следующей аудитории в пути){

уменьшаем текущую координату

while(sx>p->x) {

аналогично...

}

}

{ То же самое повторяем для координаты у }

curMap->Canvas->LineTo(p->x,p->y);

} else {

if(две соседние аудитории находятся в одном корпусе) {

if(если соседние аудитории на разных этажах) {

отмечаем это на карте

if(если следующая аудитория этажом ниже) {

Сообщение "Спуститесь на этаж ниже;

myfloor--;

} else {

Сообщение "Поднимитесь на этаж выше";

myfloor++;

}

загружаем карты в соответствии с текущим этажом

переходим на следующую аудиторию

отмечаем соответствующим знаком на плане то,

что «пришли» с другого этажа

p = p->next;

setImage(p->plan);

задаем параметы рисования

отмечаем соответствующим знаком на плане то,

что «пришли» с другого этажа

} else {

p = p->next;

задаем параметы рисования

}

}

}

} else {>Canvas->MoveTo(p->x-6,p->y-6);>Canvas->LineTo(p->x+6,p->y+6);>Canvas->MoveTo(p->x-6,p->y+6);>Canvas->LineTo(p->x+6,p->y-6);= p->next;

}

}();

}

Функция перерисовки repaint(). Происходит перерисовка присутствующих на карте объектов. Совмещает в себе две предыдущие функции, но отличается тем, что путь рисуется «мгновенно». Она необходима для сохранения нарисованного маршрута и/или аудитории при перемещении по этажам, так как в этот момент происходит загрузка новых планов.

Функция удаления маршрута delPath(), аудитории delAudi() и всех объектов, отмеченных на карте delAll(). При их вызове происходит удаление соответствующих объектов, обновление планов и перерисовка оставшихся объектов (для первых двух) с помощью функции repaint().

Таким образом, режим карты работы позволяет просматривать план-схемы Магнитогорского государственного технического университета и осуществлять навигацию по ним. Его преимуществом является возможность наглядно оценить свое местоположение относительно интересующих объектов.

.2.3.2 Реализация фоторежима

Вторым режимом представления пользователю запрашиваемой информации является фоторежим. Для его работы необходим набор фотографий ВУЗа. Название каждой фотографии должно соответствовать определенным правилам:

-    если это фотография коридора между двумя аудиториями, то ее название состоит из двух частей - номеров этих аудиторий;

-       если это фотография аудитории, то ее название - номер аудитории.

-       если это фотографии лестницы, то ее название - условный номер лестницы.

Для перемещения по зданию необходимо прописать связи между всеми фотографиями в файле, каждая строка которого соответствует номеру фотографии и содержит следующие поля:

-    номер текущей фотографии;

-       номер фотографии для отображения при перемещении вперед;

-       номер фотографии для отображения при повороте направо;

-       номер фотографии для отображения при повороте налево.

Эта часть компонента визуализации реализована в виде класса Photo.

Атрибуты класса Photo:

-    ImAudi *audbeg, *audend - список фотографий аудиторий;

-       char optbeg[10], optend[10] - номера начальной и конечной аудиторий в оптимальном маршруте;

-       ImAudi *curr - номер текущей фотографии;

-       Audience *optPath - список аудиторий, образующих оптимальный маршрут;

-       ImAudi *optImPath - список фотографий, необходимых для отображения оптимального маршрута;

-       bool fldraw - переменная, принимающая положительное значение непосредственно в процессе вывода оптимального маршрута на экран.

Опишем основные методы класса Photo.

Функция получения информации о связях между фотографиями getData(). Данные читаются из файла, для удобной работы с ними объекты имеют тип ImAudi с соответствующими полями.

struct ImAudi { number[10]; // номер фотографии

ImAudi *next; // следующая фотография

char nxt_num[10]; // фотография при движении вперед

char right_num[10]; // фотография при повороте направо

char left_num[10]; // фотография при повороте налево

};

Функция поиска оптимального пути, состоящего из фотографий findImPath(). При вызове функции происходит не новый поиск пути, а по уже найденному оптимальному маршруту составляется последовательность из фотографий.

Функция отображения найденного пути drawImPath(TImage *image). Запрашиваемый путь, если он найден, отображается в виде последовательной смены фотографий. Начальная и конечная аудитории отмечаются флажком зеленого цвета, все промежуточные - оранжевого. При этом также используются и введенные ранее дополнительные условные пункты, описанные выше. Переменная curr типа ImAudi необходима для определения текущей фотографии плана.

Функция установки текущей фотографии setCurr(char* n) и вывода ее на экран drawCurr().

Функция переопределения текущей фотографии drawNext(int n). Следующая текущая фотография определяется в зависимости от направления движения.

Данная функция позволяет осуществить перемещение по всему зданию с помощью мыши: колесо мыши - движение вперед, правая и левая кнопки мыши - поворот в соответствующую сторону. Если в каком-либо направлении есть незначимые объекты (стена или окно), то поворот в эту сторону невозможен. Возможность движения определяется связями между аудиториями.

При поиске аудитории в данном режиме на экране отображается фотография запрашиваемой аудитории. Несмотря на то, что при таком поиске невозможно быстро оценить местоположение, появляется возможность переместиться в любое место ВУЗа. Инструменты для работы с картой, за исключением тех, которые отвечают за перемещение по этажам и между корпусами, становятся недоступными.

Основным достоинством фоторежима является возможность более реалистичного представления окружающих объектов, так как пользователь видит на экране фотографию, а не нарисованную карту.

.2.4 Компонент предоставления справочной информации

Компонент предоставления справочной информации обеспечивает вывод более подробной информации об аудиториях, о кафедрах, о деканатах и других объектах ВУЗа.

Все аудитории можно разделить на следующие типы:

.     Аудитория

2.      Класс ЭВМ

.        Чертежный зал

.        Кабинет иностранного языка

.        Лаборатория / Исследовательская

.        Препараторская / Методический кабинет

.        Аспирантская

.        Кафедра / Преподавательская

.        Деканат

.        Ректорат

.        Кабинет

.        Отдел / Управление

.        Библиотека МГТУ

.        Прочее

Для всех типов выводится номер аудитории, ее местоположение и название. Остальная предоставляемая информация определяется типом аудитории:

-    Лаборатория / Исследовательская, Препараторская / Методический кабинет, Аспирантская - телефон.

-       Кафедра / Преподавательская - заведующий кафедрой, его фотография, телефон кафедры, почта, сайт, общие сведения и история кафедры, состав.

-       Деканат - декан факультета, его фотография, телефон деканата, почта, сайт, общие сведения и история, сотрудники деканата, кафедры, специальности.

-       Ректорат - занимаемая должность, ФИО, общие сведения;

-       Кабинет - занимаемая должность, ФИО, фотография, телефон.

-       Отдел / Управление - начальник, его фотография, телефон, общие сведения.

-       Библиотека МГТУ - телефон, почта, сайт, общие сведения, залы и график работы.

Компонент предоставления справочной информации реализован в виде класса Information. В данном классе описан ряд функций, позволяющих получить информацию об аудиториях из базы данных. Пользователю эта информация предоставляется как на отдельной вкладке, так и при щелчке правой кнопкой мыши на интересуемом объекте. Для корректного поиска и отображения в первом случае необходимо, чтобы записи в файле были упорядочены по алфавиту. Во втором случае вначале происходит поиск номера аудитории, которой принадлежат «выбранные» координаты, а затем уже по этому номеру в базе данных ищется информация для отображения.

При получении справочной информации на отдельной вкладке существует возможность тут же найти эту аудиторию на карте.

Атрибуты класса Information:

-    int type, pos - тип аудитории и ее позиция в списке;

-       AnsiString korpus, etazh, audi, nazv, imya, prof, tel, post, www, folder - корпус, этаж, номер аудитории, ее название, ФИО,телефон, почта, сайт и папка с дополнительной информацией;

-       Audience *spaudi - список аудиторий.

Опишем основные методы класса Information.

Функция заполнения объекта типа TComboBox. Для предоставления справочной информации о каком-либо объекте пользователю предлагается выбрать тип аудитории, ее номер или название.

Функции выбора информации из файла базы данных void selectInfo() и void getAllInfo(char *, int). Первая отвечает за определение общей для всех аудитории информации, а вторая - дополнительной для конкретных типов.

Функция int helpInfo(int, int, int), отвечающая за предоставление справочной информации непосредственно при работе с картой.

Помимо методов класса, предназначенных для получения информации, существует рад функций, отвечающих за представление этой информации пользователю.

3.4 Разработка интерфейса программного продукта

.4.1 Эргономика и техническая эстетика

Взаимодействие пользователей с программой осуществляется посредством визуального графического интерфейса (GUI). Интерфейс соответствует современным эргономическим требованиям и обеспечивает удобный доступ к основным функциям и операциям программы. Навигационные элементы выполнены в удобной для пользователя форме. Ввод-вывод данных, прием управляющих команд и отображение результатов их исполнения должны выполняются в интерактивном режиме.

Интерфейс рассчитан на преимущественное использование манипулятора типа «мышь». Клавиатурный режим ввода должен используется главным образом при заполнении и/или редактировании текстовых и числовых полей экранных форм.

Все надписи экранных форм, а также сообщения, выдаваемые пользователю на русском языке.

В случае ошибок, вызванных неверными действиями пользователей, неверным форматом или недопустимыми значениями входных данных, пользователю выдаются соответствующие сообщения, после чего программа возвращаться в рабочее состояние, предшествовавшее неверной команде или некорректному вводу данных.

Экранные формы проектировались с учетом требований унификации:

-    все экранные формы пользовательского интерфейса выполнены в едином графическом дизайне, с одинаковым расположением основных элементов управления и навигации;

-       внешнее поведение сходных элементов интерфейса (реакция на наведение указателя «мыши», переключение фокуса, нажатие кнопки) реализовываны одинаково для однотипных элементов.

3.4.2 Формы программы

Для удобства использования данной программы было разработаны несколько форм, каждая из которых предназначена для отображения и редактирования информации.

.4.2.1 Главная форма программы

При запуске программы пользователю появляется главная форма программы, которая представлена на рисунке 7.

Рисунок 7 - Вид главной формы программы

Меню главной формы состоит из следующих пунктов:

.     Главное меню:

1.1 Поиск:

1.1.1 Маршрут - вызов формы вода данных для поиска маршрута

1.1.2 Аудитория - вызов формы ввода данных для поиска аудитории

.2   Удалить:

.2.1   Маршрут - удаление отображенного маршрута с карты

1.2.2 Аудитория - удаление отметки аудитории с карты

1.3 Очистить - удаление с карты отображенных объектов

2. Режим карты - выбор режима отображения запрашиваемой информации:

2.1 Обычный режим - вывод плана ВУЗа в виде карты.

2.2    Фоторежим - вывод плана ВУЗа в виде фотографии коридоров ВУЗа.

3. Справка:

3.1 Вызов справки - вызов справки о программе.

3.2 Показать помощника - вызов помощника.

3.3    О программе - отображение краткой информации о программе.

Помимо меню главная форма содержит две вкладки: «Карта» и «Справочная информация».

Вкладка «Карта»

При работе в обычном режиме вкладка Карта позволяет просматривать план-схемы Магнитогорского государственного технического университета и осуществлять навигацию по ним. Преимуществом такого режима является возможность наглядно оценить свое местоположение относительно интересующих объектов. Вид вкладки при работе в обычном режиме представлен на рисунке 8.

Рисунок 8 - Вид главной формы программы с выбранной вкладкой «Карта», обычный режим

На данной вкладке на панель быстрого доступа вынесены основные пункты главного меню: Поиск маршрута и Поиск аудитории. Кроме того, на панели быстрого доступа присутствует набор инструментов для работы с картой (рисунок 9).

Рисунок 9 - Панель быстрого доступа

В таблице 3.1 описаны способы применения данных инструментов

Таблица 3.1

Инструменты для работы с картой

Инструмент

Описание

Инструмент Выбор участка карты позволяет выбрать необходимый участок на этаже какого-либо корпуса и отобразить его в увеличенном виде. Выберите данный инструмент и щелкните на нужный участок карты.


Инструмент Перемещение позволяет перемещать карту. Выберите данный инструмент и, нажав левой клавишей мыши на область карты, перетащите указатель в нужном направлении.


Инструмент

Описание

Инструмент Уменьшить масштаб позволяет уменьшить область карты.


Инструмент Масштаб позволяет увеличить или уменьшить область карты. Из раскрывающегося списка выберите множитель для увеличения/уменьшения размера карты.


Инструмент Увеличить масштаб позволяет увеличить область карты.


Инструмент Выбор корпуса позволяет отобразить на карте нужный корпус. По умолчанию появляется карта первого этажа выбранного корпуса.


Инструмент На этаж ниже позволяет отобразить карту текущего корпуса этажом ниже.


Инструмент На этаж выше позволяет отобразить карту текущего корпуса этажом выше.



При работе в фоторежиме вкладка «Карта» позволяет просматривать фотографии коридоров и аудиторий Магнитогорского государственного технического университета и осуществлять навигацию по ним. Вид вкладки при работе в фоторежиме представлен на рисунке 10.

Рисунок 10 - Вид главной формы программы с выбранной вкладкой «Карта», фоторежим

Перемещение по всему зданию осуществляется с помощью мыши следующим образом: колесо мыши - движение вперед, правая и левая кнопки мыши - поворот в соответствующую сторону. Если в каком-либо направлении есть незначимые объекты (стена или окно), то поворот в эту сторону невозможен. Возможность движения определяется связями между аудиториями.

В данном режиме отображение маршрута происходит подобно экскурсии, при этом начальная и конечная аудитории отмечаются зелеными флажками, все промежуточные - оранжевыми. В результате поиска аудитории на экране отображается запрашиваемая аудитория.

Инструменты для работы с картой становятся недоступными, за исключением тех, которые отвечают за перемещение по этажам и между корпусами.

Основным достоинством фоторежима является возможность более реалистичного представления окружающих объектов, так как пользователь видит на экране фотографию, а не нарисованную карту.

Вкладка «Справочная информация»

Вкладка Справочная информация помогает получить справочную информацию по основным организационно-учебным объектам МГТУ. Предоставление расширенной справки об объектах (кафедрах, деканатах, кабинетах, отделах) предполагает, что для любой аудитории пользователь сможет узнать ее номер, местоположение, название и другую информацию (телефон, ФИО декана/заведующего кафедрой/начальника, контактные координаты и пр.). Вид главной формы программы с выбранной вкладкой Справочная информация показан на рисунке 11.

Для удобства работы осуществлена возможность, не прибегая к пунктам меню, показать выбранную аудиторию на карте.

Рисунок - 11 Главная форма программы. Вкладка «Справочная информация»

.4.2.2 Форма Справочная информация

Для удобства работы в обычном режиме реализована возможность отображения информационного окна при клике правой кнопкой мыши в области аудитории. Вид такого окна, содержащего справочные данные по аудитории номер 283 приведен на рисунке 12.

Рисунок 12 - Вид окна, содержащего справочные данные по аудитории номер 283

.4.2.3 Форма Поиск маршрута

Вид формы ввода данных для поиска маршрута представлен на рисунке 13.

Рисунок 13 - Вид формы Поиск маршрута

.4.2.4 Форма Поиск аудитории

Вид формы ввода данных для поиска аудитории представлен на рисунке 14.

Рисунок 14 - Вид формы Поиск аудитории

.5 Создание справочной системы и помощника

Для помощи пользователям была создана справочная система. Для создания справочной системы использовалась программа Htm2chm. Эта программа позволяет преобразовывать как отдельные HTML страницы с рисунками, так и целые сайты (например, скачанные offline браузерами) в один CHM файл (открывается стандартными средствами Windows) для того, чтобы их было удобней хранить. Конвертер автоматически сжимает файлы в процессе компиляции. Окно с содержанием справки показано на рисунке 15.

Рисунок 15 - Вид окна справочной системы

Для помощи будущим пользователям в программу был добавлен персонаж MS Agent, выполняющий функцию помощника. Такие персонажи воплощают в себе идею человеческого общения пользователя с компьютером. Интерфейс MS Agent устроен таким образом, что позволяет управлять поведением анимированных персонажей, а также вводом и выводом информации. Сами персонажи отображаются в собственных прозрачных окнах, что обеспечивает максимальное удобство работы с ними на фоне других программ, запущенных на компьютере. Персонажи MS Agent обладают способностью говорить через динамики и распознавать команды через микрофон.Agent ничем не отличается от других ActiveX-компонентов, поэтому работать с ним можно точно так же, как и с ними.

Помощник, используемый в программе «Гид по МГТУ» изображен на рисунке 16. Для того чтобы его включить в меню Справка следует выбрать команду Показать помощника.

 

Рисунок 16 - Помощник

.6 Пример работы программы

Для поиска маршрута в обоих режимах необходимо выбрать пункт меню Главное меню -> Поиск -> Маршрут или соответствующую кнопку на панели быстрого доступа.

Для поиска аудитории в обоих режимах необходимо выбрать пункт меню Главное меню -> Поиск -> Аудитория или соответствующую кнопку на панели быстрого доступа.

Выбранные объекты отображаются в строке состояния. Если маршрут проходит через несколько этажей, то при переходе на следующий этаж появляется информационное сообщение, после чего на экране отображается карта следующего этажа. Результат поиска маршрута из аудитории 282 в аудиторию 245 и результат поиска аудитории 243 в режиме карты изображены на рисунке 17. Процесс отображения маршрута в фоторежиме показан на рисунке 18.

Рисунок 17 - Результат поиска маршрута из аудитории 282 в аудиторию 245 и результат поиска аудитории 243 в режиме карты

Рисунок 18 - Процесс отображения маршрута в фоторежиме

программный интерактивный справочный путеводитель

Выводы по главе 3

В процессе разработки программного обеспечения для Интерактивного гида по ГОУ ВПО «МГТУ им. Г.И. Носова» была проделана следующая работа:

-  Создана база данных, содержащая информацию об аудиториях, связях между ними, планы и фотографии ВУЗа.

-       Реализован поиск оптимального пути с использованием теории графов. Для отображения результата предусмотрено два режима: режим карты и фоторежим.

-       Реализована возможность получения справочной информации по основным объектам и ВУЗу в целом.

-       Разработан пользовательский интерфейс.

4. Безопасность и экологичность

.1 Анализ опасных и вредных факторов на рабочем месте пользователя ПЭВМ

Безопасность жизнедеятельности (БЖД) - это комплекс мероприятий, направленных на обеспечение безопасности человека в среде обитания, сохранения его здоровья, разработку методов и средств защиты путем снижения влияния вредных и опасных факторов до допустимых значений, выработку мер по ограничению ущерба в ликвидации последствий чрезвычайных ситуаций мирного и военного времени.

В настоящее время компьютеры стали незаменимы на столько, что практически никто не может обойтись без них. Пользователь персонального компьютера является работником умственного труда. Он не перемещает тяжести, не вдыхает угольную пыль в шахте, не обезвоживается, работая у сталеплавильных печей, и не испытывает вибрации, как шоферы или проводники в поездах. Однако он, так же как и работники труда физического, подвергается воздействию вредных факторов, обусловленных особенностями производственного процесса. Длительная фиксация взгляда на плоскости монитора, электромагнитные поля, не удобное положение кистей рук на клавиатуре и мыши - все это издержки интенсивного использования компьютера. Но главная проблема пользователя ПК - гипокинезия (малоподвижность). Гипокинезия способствует развитию таких болезней как остеохондроз позвоночника, ожирение, геморрой. Риск этих заболеваний стремительно возрастает при снижении уровня физической активности, характерного для «сидячего» образа жизни. Даже после не слишком продолжительной работы за компьютером многие сталкиваются с такими ощущениями, как:

-    затуманивание зрения (снижение остроты зрения);

-       замедленная перефокусировка с ближних предметов на дальние и обратно;

-       ощущения песка в глазах, жжение, покалывание;

-       боли в спине;

-       боли в запястьях, пальцах рук, головные боли и т. д.

К опасным и вредным производственным факторам при работе с ЭВМ относятся:

-  ЭВМ как непосредственный источник электромагнитного излучения и электростатических полей, а в некоторых случаях и рентгеновского излучения;

-       негативные факторы, возникающие при восприятии и отображении информации с экрана монитора и воздействующие на зрение;

-       несоответствие окружающей среды (освещение, микроклимат, окраска помещения, избыточный шум, вибрация и т. п.) физиологическим потребностям человеческого организма;

-       несоответствие рабочего места антропометрическим данным оператора ЭВМ, монотонность труда.

К ним также можно отнести и психологическое воздействие, связанное с особенностью работы компьютера и программного обеспечения, установленного на нем.

Одной из самых вредных частей компьютера считается монитор. Он служит источником различного рода излучений (особенно мониторы с электронно-лучевой трубкой). Но поскольку монитор не единственная часть компьютера, которая испускает излучения, то были разработаны требования, которые касаются всех компонент компьютера.

Мощность экспозиционной дозы мягкого рентгеновского излучения в любой точке на расстоянии 0,05 м от экрана и корпуса ВДТ (видеодисплейного терминала) и ПЭВМ при любых положениях регулировочных устройств не должна превышать 100 мкР/час.

Существуют два вида полей, излучаемых компьютером:

.     Электромагнитные поля. Медицинские исследования показывают, что воздействие таких полей вызывает изменение обмена веществ на клеточном уровне. Переменные электромагнитные поля вызывают колебания ионов в человеческом организме, что тоже имеет определенные последствия.

2.      Электростатические поля. Во время работы экран монитора заряжается до потенциала в десятки тысяч вольт. Сильное электростатическое поле опасно для человеческого организма. Правда, на расстоянии от экрана (50-60 см) его влияние значительно убывает. При работе монитора электризуется не только его экран, но и воздух в помещении, приобретая положительный заряд. Положительно наэлектризованная молекула кислорода не воспринимается организмом как кислород. В помещении может быть сколько угодно свежего воздуха, но если он имеет положительный заряд - это все равно, что его нет. Человек в буквальном смысле начинает задыхаться.

В таблице 4.1 показаны временные допустимые уровни ЭМП, создаваемых ПЭВМ на рабочих местах.

Таблица 4.1

Временные допустимые уровни ЭМП

Наименование параметров

ВДУ

Напряженность электрического поля

в диапазоне частот 5 Гц - 2 кГц

25 В/м


в диапазоне частот 2 кГц - 400 кГц

2,5 В/м

Плотность магнитного потока

в диапазоне частот 5 Гц - 2 кГц

250 Тл


в диапазоне частот 2 кГц - 400 кГц

25 нТл

Напряженность электростатического поля

15 кВ/м


Большинство пользователей при длительной работе с монитором испытывают ряд неприятных симптомов. Глаза болят, слезятся, раздражаются и краснеют, а после многочасовой работы за монитором возможно «затуманивание» зрения. Данные характерные нежелательные последствия проявляются у значительного процента пользователей персональных ЭВМ и зависят как от времени непрерывной работы за экраном, так и от ее характера.

.1.1 Уровень звука на рабочих местах, оборудованных ПЭВМ

Шум является одним из наиболее распространенных в производстве вредных факторов. Проявление вредного воздействия шума на организм человека разнообразно: так шум с уровнем 80 дБ затрудняет разборчивость речи, вызывает снижение работоспособности и мешает нормальному отдыху, длительное воздействие шума с уровнем 100-120 дБ на низких частотах и 80 -90 дБ на средних и высоких частотах может вызывать необратимые потери слуха (тугоухость), характеризуемые постоянным изменением порога слышимости, а шум с уровнем 120-140 дБ способен вызвать механическое повреждение органов слуха. Кроме того, шум на рабочем месте может быть причиной стресса и вызывать лишнее напряжение мышц, что в свою очередь повышает утомляемость организма и снижает работоспособность.

Согласно Санитарным правилам и нормам (СанПиН 2.2.2/2.4.1340-03), в помещениях операторов ЭВМ (без дисплеев) уровень звука не должен превышать 50 дБА. Шумящее оборудование (печатающие устройства, серверы и т.п.), уровни шума которого превышают нормативные, должно размещаться вне помещений с ПЭВМ.

В таблице 4.2 указаны предельные уровни звука в зависимости от категории тяжести и напряженности труда, являющиеся безопасными в отношении сохранения здоровья и работоспособности.

Таблица 4.2

Предельные уровни звука, дБ, на рабочих местах

Категория напряженности труда

Категория тяжести труда


Легкая

Средняя

Тяжелая

Очень тяжелая

Мало напряженный

80

80

75

75

Умеренно напряженный

70

70

65

65

Напряженный

60

60

-

-

Очень напряженный

50

50

-

-

4.1.2 Параметры микроклимата

Под метеорологическими условиями производственной среды понимают сочетания температуры, относительной влажности, скорости движения и запылённости воздуха. Перечисленные параметры оказывают огромное влияние на функциональную деятельность человека, его самочувствие и здоровье и на надёжность работы средств вычислительной техники.

Около 80% информации человек получает через зрительный канал. Качество поступающей информации во многом зависит от освещения: неудовлетворительное количественно или качественно оно утомляет не только зрение, но и вызывает утомление организма в целом. Неправильное освещение может также явиться причиной травматизма: плохо освещенные опасные зоны, слепящие лампы и блики от них, резкие тени ухудшают или вызывают полную потерю ориентации работником.

Санитарными нормами проектирования промышленных предприятий установлены нормативы метеорологических условий производственных помещений. Оптимальные и допустимые температуры, относительная влажность и скорость воздуха на рабочих местах и допустимая температура воздуха вне рабочих мест нормированы в зависимости от времени года (холодного и летнего периодов).

Работа на ЭВМ или ВДТ приводит к снижению концентрации кислорода, повышению озона, концентрации которого могут превышать предельно допустимые для атмосферного воздуха. Нарушается ионный состав воздуха. В помещении без людей с включенным видеомонитором увеличивается количество отрицательных ионов пропорционально времени их включения, а при наличии людей происходит увеличение положительных ионов. При этом количество отрицательных и положительных ионов может значительно превышать допустимые величины, что способствует ухудшению самочувствия людей, появлению головной боли, снижению работоспособности и пр. В таблице 4.3 указаны допустимые уровни ионизации воздуха, а в таблице 4.4 - оптимальные параметры микроклимата помещений с использованием ЭВМ.

Таблица 4.3

Допустимые уровни ионизации воздуха по СанПин 2.2.2/2.4.1340-03

Уровни

Число ионов в 1см3 воздуха


n+

n-

Минимально необходимые

400

600

Оптимальные

1500-3000

Максимально допустимые

50000

50000


Таблица 4.4

Оптимальные параметры микроклимата помещений с использованием ЭВМ по СанПин 2.2.2/2.4.1340-03

Температура, °С

Относительная влажность, %

Абсолютная влажность

Скорость движения воздуха, м/с

19

62

10

<0,1

20

58

10

<0,1

21

55

10

<0,1

.1.3 Напряжение прикосновения и токи

Электрические установки, к которым относится практически всё оборудование ЭВМ, представляют для человека большую потенциальную опасность, так как в процессе эксплуатации или проведения профилактических работ человек может коснуться частей, находящихся под напряжением. Проходя через тело человека, электрический ток оказывает на него сложное воздействие, вызывая термическое, электролитическое, механическое и биологическое действие. Любое из перечисленных воздействий тока может привести к электрической травме.

В ВЦ разрядные токи статического электричества чаще всего возникают при прикосновении обслуживающего персонала к любому из элементов ЭВМ. Такие разряды опасности для человека не представляют, однако, кроме неприятных ощущений, могут привести к выходу из строя ЭВМ.

Предельно допустимые уровни напряжения прикосновения и токов установлены ГОСТ 12.1.038-88. Данные приведены в таблице 4.5.

Таблица 4.5

Напряжение прикосновения и токи, протекающие через тело человека при нормальном режиме электроустановки

Род тока

U, В I, mA

Переменный, 50 Гц Переменный, 400 Гц Постоянный

2,0 3,0 8,0

0,3 0,4 1,0

.1.4 Освещение на рабочих местах, оборудованных ПЭВМ

Для создания благоприятных условий труда особое значение имеет рациональное освещение. Неудовлетворительное освещение затрудняет проведение работ, ведет к снижению производительности труда и работоспособности глаз и может явиться причиной несчастных случаев и заболеваний. Освещенность в помещении должна быть такой, чтобы работающий длительное время мог вести наблюдение за всеми операциями без напряжения и утомления зрения, и при этом сохранялась нормальная работоспособность глаз.

Рабочие столы следует размещать таким образом, чтобы видеодисплейные терминалы были ориентированы боковой стороной к световым проемам, чтобы искусственный свет падал преимущественно слева.

Искусственное освещение в помещениях для эксплуатации ПЭВМ должно осуществляться системой общего равномерного освещения. В производственных помещениях, в случаях преимущественной работы с документами, следует применять системы комбинированного освещения (к общему освещению дополнительно устанавливаются светильники местного освещения).

Освещенность на поверхности стола в зоне размещения рабочего документа должна быть 300-500 лк. Освещение не должно создавать бликов на поверхности экрана. Освещенность поверхности экрана не должна быть более 300 лк (по СанПин 23-05-95, «Естественное и искусственное освещение»).

Следует ограничивать прямую блесткость от источников освещения, при этом яркость светящихся поверхностей (окна, светильники и др.), находящихся в поле зрения, должна быть не более 200 кд/м2.

Следует ограничивать отраженную блесткость на рабочих поверхностях (экран, стол, клавиатура и др.) за счет правильного выбора типов светильников и расположения рабочих мест по отношению к источникам естественного и искусственного освещения, при этом яркость бликов на экране ПЭВМ не должна превышать 40 кд/м2 и яркость потолка не должна превышать 200 кд/м2.

Показатель ослепленности для источников общего искусственного освещения в производственных помещениях должен быть не более 20.

Яркость светильников общего освещения в зоне углов излучения от 50 до 90 градусов с вертикалью в продольной и поперечной плоскостях должна составлять не более 200 кд/м2, защитный угол светильников должен быть не менее 40 градусов.

Светильники местного освещения должны иметь непросвечивающий отражатель с защитным углом не менее 40 градусов.

Следует ограничивать неравномерность распределения яркости в поле зрения пользователя ПЭВМ, при этом соотношение яркости между рабочими поверхностями не должно превышать 3:1-5:1, а между рабочими поверхностями и поверхностями стен и оборудования 10:1.

В качестве источников света при искусственном освещении следует применять преимущественно люминесцентные лампы типа ЛБ и компактные люминесцентные лампы (КЛЛ). При устройстве отраженного освещения в производственных помещениях допускается применение металлогалогенных ламп. В светильниках местного освещения допускается применение ламп накаливания, в том числе галогенные.

Для освещения помещений с ПЭВМ следует применять светильники с зеркальными параболическими решетками, укомплектованными компьютерными пускорегулирующими аппаратами (ЭПРА). Допускается использование многоламповых светильников с электромагнитными пускорегулирующими аппаратами (ЭПРА), состоящими из равного числа опережающих и отстающих ветвей. Применение светильников без рассеивателей и экранирующих решеток не допускается. При отсутствии светильников с ЭПРА лампы многоламповых светильников или рядом расположенные светильники общего освещения следует включать на разные фазы трехфазной сети. Общее освещение при использовании люминесцентных светильников следует выполнять в виде сплошных или прерывистых линий светильников, расположенных сбоку от рабочих мест, параллельно линии зрения пользователя при рядном расположении видеодисплейных терминалов. При периметральном расположении компьютеров линии светильников должны располагаться локализовано над рабочим столом ближе к его переднему краю, обращенному к оператору.

Коэффициент запаса (Кз) для осветительных установок общего освещения должен приниматься равным 1,4. Коэффициент пульсации не должен превышать 5%.

Для обеспечения нормируемых значений освещенности в помещениях для использования ПЭВМ следует проводить чистку стекол оконных рам и светильников не реже двух раз в год и проводить своевременную замену перегоревших ламп.

.2 Мероприятия по улучшению условий труда и техники безопасности на рабочем месте пользователя ЭВМ

В целях защиты от электромагнитных и электростатических полей допускается применение экранных фильтров, которые частично поглощают магнитное поле, экранируют его и уменьшают статические поля. На сегодняшний день практически все мониторы выпускаются со встроенными экранными фильтрами, позволяющими в достаточной степени снизить излучение.

На практике современные мониторы, которые сейчас имеются в продаже, соответствуют одному их трех стандартов эргономики - MPRII, TCO'95 и TCO'99, которые были разработаны в Швеции. Каждый из последующих стандартов предъявляет более жесткие требования к характеристикам мониторов, а, начиная со стандарта TCO'95, эти требования распространяются на весь персональный компьютер, включая периферийную и офисную технику (принтеры, факсы и т. д.).

Менее нагрузочной считается считывание информации с экрана дисплея, более нагрузочной - ее ввод, а наибольшее общее утомление вызывает работа в диалоговом режиме, творческая работа. Особую нагрузку на зрение представляет собой компьютерная графика - выполнение и корректирование рабочих чертежей с помощью ЭВМ.

Визуальные эргономические параметры мониторов являются параметрами безопасности, и их неправильный выбор приводит к ухудшению здоровья пользователей. Предельно допустимые значения визуальных параметров ВДТ, контролируемые на рабочих местах, представлены в таблице 4.6.

Таблица 4.6

Визуальные параметры ВДТ, контролируемые на рабочих местах

Параметры

Допустимые значения

Яркость белого поля

Не менее 35 кд/м2

Неравномерность яркости рабочего поля

Не более +/- 20%

Контрастность (для монохромного режима)

Не менее 3:1

Временная нестабильность изображения)

Не должна фиксироваться


Конструкция монитора должна обеспечивать возможность фронтального наблюдения экрана путем поворота корпуса в горизонтальной плоскости вокруг вертикальной оси в пределах 30 градусов и в вертикальной плоскости вокруг горизонтальной оси в пределах 30 градусов с фиксацией в заданном положении. Дизайн монитора должен предусматривать окраску корпуса в спокойные мягкие тона с диффузным рассеиванием света. Корпус монитора, клавиатуры и других блоков и устройств персональных ЭВМ должны иметь матовую поверхность одного цвета с коэффициентом отражения 0,4-0,6 и не иметь блестящих деталей, способных создавать блики.

Для обеспечения надежного считывания информации при соответствующей степени комфортности ее восприятия должны быть определены оптимальные и допустимые диапазоны визуальных эргономических параметров. Оптимальным диапазоном значений визуального эргономического параметра называется диапазон, в пределах которого обеспечивается безошибочное считывание информации при времени реакции человека-оператора, превышающем минимальное, установленное экспериментально для данного типа ВДТ, не более чем в 1,2 раза.

Допустимым диапазоном значений визуального эргономического параметра называется диапазон, при котором обеспечивается безошибочное считывание информации, а время реакции человека-оператора превышает минимальное, установленное экспериментально для данного типа ВДТ, не более чем в 1,5 раза.

Помимо описанных выше параметров, на восприятие оператором ЭВМ изображения большое влияние оказывает такой параметр, как частота развертки или регенерации. После ряда экспериментов было установлено, что комфортные для зрения частоты развертки монитора начинаются с 75 Гц, а согласно стандарту ТСО'99, частота регенерации должна составлять не менее 85 Гц.

Работа с монитором, как и любая утомительная работа для глаз, требует коротких, но частых перерывов (от 30 секунд до 2 минут).

Естественное освещение должно осуществляться через световые проемы, ориентированные преимущественно на север и северо-восток и обеспечивать коэффициент естественной освещенности (КЕО) не ниже 1,5% на остальной территории.

Помещения с ЭВМ следует оборудовать системами отопления, кондиционирования воздуха или эффективной приточно-вытяжной вентиляций. В помещениях ежедневно должна проводиться влажная уборка.

Площадь на одно рабочее место пользователей ПЭВМ с ВДТ на базе электронно-лучевой трубки (ЭЛТ) должна составлять не менее 6 м2, в помещениях культурно-развлекательных учреждений и с ВДТ на базе плоских дискретных экранов (жидкокристаллические, плазменные) - 4,5 м2.

При использовании ПВЭМ с ВДТ на базе ЭЛТ (без вспомогательных устройств - принтер, сканер и др.), отвечающих требованиям международных стандартов безопасности компьютеров, с продолжительностью работы менее 4-х часов в день допускается минимальная площадь 4,5 м2 на одно рабочее место пользователя (взрослого и учащегося высшего профессионального образования). Желательно, чтобы объем рабочего места составлял не менее 20 м3. Стол следует поставить сбоку от окна так, чтобы свет падал слева.

Расстояние между рабочими столами с мониторами (в направлении тыла поверхности одного видеомонитора и экрана другого видеомонитора) должно быть не менее 2 метров, а расстояние между боковыми поверхностями мониторов - не менее 1,2 м. При выполнении творческой работы, требующей значительного умственного напряжения или высокой концентрации внимания, рабочие места следует изолировать друг от друга перегородками высотой 1,5-2 метра.

Конструкция рабочего стула должна обеспечивать поддержание рациональной рабочей позы, позволять изменять позу с целью снижения статического напряжения мышц шейно-плечевой области и спины. Стул должен быть подъемно-поворотным и регулируемым по высоте и углам наклона сиденья и спинки, а также расстоянию спинки от переднего края сиденья. Поверхность сиденья, спинки и других элементов стула должна быть полумягкой, с нескользящим, неэлектризующимся и воздухопроницаемым покрытием.

Правильное освещение в помещении и на рабочем столе вместе с установкой удобной яркости экрана снижают напряжение и утомляемость глаз. Освещенность рабочего места не должна быть очень яркой, она должна быть меньше, чем при работе с бумагами.

Общее освещение при использовании люминесцентных светильников следует выполнять в виде сплошных или прерывистых линий светильников, расположенных сбоку от рабочих мест, параллельно линии зрения пользователя при рядном расположении видеодисплейных терминалов. При периметральном расположении компьютеров линии светильников должны располагаться локализовано над рабочим столом ближе к его переднему краю, обращенному к оператору.

Для освещения помещений с ПЭВМ следует применять светильники с зеркальными параболическими решетками, укомплектованными компьютерными пускорегулирующими аппаратами (ЭПРА). Допускается использование многоламповых светильников с электромагнитными пускорегулирующими аппаратами (ЭПРА), состоящими из равного числа опережающих и отстающих ветвей.

Применение светильников без рассеивателей и экранирующих решеток не допускается.

Рабочее место должно быть оснащено хорошей вентиляцией. С одной стороны это важно для охлаждения разных частей компьютера, который выделяют тепло в процессе работы (системный блок, монитор, принтер и т. п.), а с другой стороны приток свежего воздуха в достаточной мере снабжает организм кислородом.

Для поддержания состава воздуха соответствующим нормам, в помещениях с ЭВМ необходимо обеспечивать хорошее кондиционирование воздуха и вентиляцию, а также чаще проветривать помещение.

Допускается использование негромкого музыкального сопровождение в качестве фона, для того чтобы замаскировать шум вентиляторов, винчестеров, принтера и т. п.

Неправильная организация рабочего места может вызвать ненужную нагрузку на мышцы. Исследования показывают, что примерно 20% нарушений здоровья, связанных с работой за компьютером, вызваны не «вредностью» компьютера как такового, а незнанием основных правил работы с ним, а также неправильной организацией рабочего места.

Поэтому, чтобы предотвратить заболевания, связанные с повторяющимися травмирующими воздействиями, необходимо правильно организовать рабочее место за компьютером, постоянно следить за осанкой, а также регулярно делать перерывы на отдых и выполнять физические упражнения. Суммарное время непосредственной работы с ПК - не более 6 часов за смену. На протяжении рабочего дня должны устанавливаться регламентированные перерывы. Продолжительность перерывов 10-20 минут. Продолжительность непрерывной работы с ПК без перерыва не должна превышать 2 часов.

Для того чтобы сохранять правильную осанку в течение всего рабочего дня необходимо правильно выбрать рабочий стол и стул, параметры, которых должны определяться согласно росту конкретного человека.

На рабочем столе должны свободно помещаться монитор, клавиатура, мышь и другое компьютерное оборудование, а также документы, книги и бумаги. Высота рабочей поверхности стола для взрослых пользователей должна регулироваться в пределах 680-800 мм, а при отсутствии такой возможности высота рабочей поверхности стола должна составлять 725 мм. Стол должен иметь пространство для ног высотой не менее 600 мм, шириной - не менее 500 мм, глубиной на уровне колен - не менее 450 мм и на уровне вытянутых ног - не менее 650 мм.

Клавиатуру следует располагать на поверхности стола на расстоянии 100-300 мм от края, обращенного к пользователю, или на специальной регулируемой по высоте рабочей поверхности, отделенной от основной столешницы.

Монитор следует размещать на столе прямо перед собой, на расстоянии не менее 700 мм, так, чтобы верхняя граница монитора находилась на уровне глаз или ниже не более чем на 15 сантиметров.

Конструкция рабочего стула должна обеспечивать:

-    ширину и глубину поверхности сиденья не менее 400 мм;

-       поверхность сиденья с закругленным передним краем;

-       регулировку высоты поверхности сиденья в пределах 400-550 мм и углам наклона вперед до 15 град. и назад до 5 град.;

-       высоту опорной поверхности спинки 300+/-20 мм, ширина - не менее 380 мм и радиус кривизны горизонтальной плоскости - 400 мм;

-       угол наклона спинки в вертикальной плоскости в пределах +/-30 градусов;

-       регулировку расстояния спинки от переднего края сиденья в пределах 260-400 мм;

-       стационарные или съемные подлокотники длиной не менее 250 мм и шириной 50-70 мм;

-       регулировку подлокотников по высоте над сиденьем в пределах 230+/-30 мм и внутреннего расстояния между подлокотниками в пределах 350-500 мм.

Рабочее место пользователя ПЭВМ следует оборудовать подставкой для ног, имеющей ширину не менее 300 мм, глубину не менее 400 мм, регулировку по высоте в пределах до 150 мм и по углу наклона опорной поверхности подставки до 20 град. Поверхность подставки должна быть рифленой и иметь по переднему краю бортик высотой 10 мм.

Также в обязательном порядке предъявляются требования к организации медицинского обслуживания пользователей ПЭВМ.

Лица, работающие с ПЭВМ более 50% рабочего времени (профессионально связанные с эксплуатацией ПЭВМ), должны проходить обязательные предварительные при поступлении на работу и периодические медицинские осмотры в установленном порядке.

Женщины со времени установления беременности переводятся на работы, не связанные с использованием ПЭВМ, или для них ограничивается время работы с ПЭВМ (не более 3-х часов за рабочую смену) при условии соблюдения гигиенических требований, установленных настоящими Санитарными правилами. Трудоустройство беременных женщин следует осуществлять в соответствии с законодательством Российской Федерации.

Медицинское освидетельствование студентов высших учебных заведений, учащихся средних специальных учебных заведений, детей дошкольного и школьного возраста на предмет установления противопоказаний к работе с ПЭВМ проводится в установленном порядке.

.3 Чрезвычайные ситуации

.3.1 Общая характеристика пожарной безопасности вычислительного центра

Горючими компонентами на вычислительном центре являются строительные материалы, оконные рамы, двери, полы, мебель, изоляция силовых, сигнальных кабелей, обмоток электродвигателей, а также радиотехнические детали и изоляция соединительных кабелей ячеек, блоков, панелей, стоек, шкафов, конструктивные элементы из пластических материалов, жидкости для очистки элементов и узлов ЭВМ от загрязнений.

В помещениях вычислительного центра непрерывно происходит интенсивный воздухообмен под действием мощных централизованных систем кондиционирования, поэтому кислород имеется в любом месте помещения.

Источниками зажигания на вычислительном центре могут оказаться электрические искры, дуги и перегретые участки элементов и конструкций ЭВМ. Источники зажигания возникают в электрических и электронных приборах, устройствах, применяемых для технического обслуживания элементов ЭВМ, а также в системах кондиционирования воздуха и электроснабжения. Таким образом, в помещении ВЦ присутствует три основных фактора, необходимых для возникновения пожара.

Опасность развития пожара на вычислительном центре обуславливается применением разветвленных систем вентиляции и кондиционирования, развитой системой электропитания ЭВМ, а также особенностями объемно-планировочных решений помещения (акустическая отделка, подвесные потолки, съемные полы).

Опасность загорания в ЭВМ связана со значительным количеством плотно расположенных на монтажных платах и блоках электронных узлов, электрических и коммуникационных кабелей. Высокая плотность элементов в электронных схемах приводит к значительному повышению температуры отдельных узлов (80...100°С), что может служить причиной воспламенения изоляционных материалов.

.3.2 Противопожарные мероприятия. Установки обнаружения и тушения пожаров

Согласно ГОСТ 12.1.004-95 «Пожарная безопасность. Общие требования» здания для вычислительных центров проектируются 1 или 2 класса огнестойкости при категории пожароопасности В - пожароопасные (имеющие жидкости с температурой воспламенения более 61°С, горючие волокна и пыли с нижним пределом воспламенения более 65 г/м3, твердые сгораемые вещества и материалы способные при взаимодействии с водой воздухом или друг с другом гореть).

Для ограждающих конструкций и отделки машинных залов ЭВМ используются огнестойкие материалы или негорючие материалы (кирпич, железобетон, стекло, металл с пределами огнестойкости не менее 0.75 ч). В помещениях вычислительного центра использование дерева должно быть ограничено. Деревянные звукопоглощающие настенные панели и прочие пропитываются огнезащитным составом.

В здании вычислительного центра должно быть предусмотрено не менее двух эвакуационных выходов. В других помещениях вычислительного центра площадью до 200 м2 предусматривается по одному выходу.

В системе вентиляции должны быть предусмотрены клапаны для перекрытия воздуховодов при пожаре. Воздуховоды, вентиляционные камеры и регулирующие устройства систем выполняются из несгораемых материалов. Противопожарные клапаны должны закрываться вручную, дистанционно с пульта дежурного или автоматически (при температуре 70-80°С).

Не допускается размещать складские, пожароопасные и взрывоопасные помещения над и под машинными залами ЭВМ или рядом с ними (за исключением хранилищ информации).

Прокладка кабелей и других коммуникаций через перекрытия, стены, перегородки и диафрагмы выполняется в металлических гильзах с соответствующей их герметизацией несгораемыми материалами. Осветительная электрическая сеть монтируется в соответствии с требованиями «Правил технической эксплуатации электроустановок для пожароопасных помещений». Эксплуатация сети осуществляется в точном соответствии с требованиями «Правил технической эксплуатации электроустановок потребителей» и «Правил техники безопасности для эксплуатации электроустановок потребителей».

Система электропитания ЭВМ (по наружной сети) должна иметь блокировку, обеспечивающую отключение ее при возникновении пожара.

Аварийные сети системы освещения, дистанционного и автоматического пуска, противопожарной системы и системы сигнализации прокладываются отдельно от силовых и других рабочих электрических сетей, а при совместной прокладке разделяются несгораемыми перегородками.

Для отопления помещений вычислительного центра используется только центральное водяное отопление.

К средствам тушения пожара, предназначенных для локализации небольших загораний, относятся пожарные стволы, внутренние пожарные водопроводы, огнетушители, сухой песок и т.п.

Применение воды в машинных залах ЭВМ, хранилищах носителей информации, помещениях контрольно измерительных приборов ввиду опасности повреждения или полного выхода из строя дорогостоящего оборудования возможно в исключительных случаях, когда пожар принимает угрожающе крупные размеры. При этом количество воды должно быть минимальным, а устройства ЭВМ необходимо защитить от попадания воды, накрывая их брезентом или полотном.

Для тушения пожаров на начальных стадиях широко применяются огнетушители. По виду используемого вещества огнетушители подразделяются на следующие основные группы.

Пенные огнетушители, применяются для тушения горящих жидкостей, различных материалов, конструктивных элементов и оборудования, кроме электрооборудования, находящегося под напряжением.

Газовые огнетушители применяются для тушения жидких и твердых веществ, а также электроустановок, находящихся под напряжением.

В производственных помещениях, где находится ПЭВМ, следует применять главным образом углекислотные огнетушители, достоинством которых является высокая эффективность тушения пожара, сохранность электронного оборудования, диэлектрические свойства углекислого газа, что позволяет использовать эти огнетушители даже в том случае, когда не удается обесточить электроустановку сразу.

Отечественные и зарубежные нормы проектирования противопожарной защиты предусматривают оснащение вычислительных центров автоматическими установками обнаружения и тушения пожаров, а также первичными средствами пожаротушения.

Для извещения о пожаре с участием человека обычно используют телефон и систему внутренней производственной связи. Современные пожарные извещатели обычно автоматические. Способ приведения в действие пожаротушащей установки зависит от скорости развития и площади пожара. Если предусмотрены строительные меры локализации пожара, то можно включить пожаротушащую установку вручную после получения сигнала от автоматического пожарного извещателя. При условии быстрого распространения пожара по большой площади с нанесением крупного материального ущерба стационарная пожаротушащая установка должна быть автоматической.

Автоматическая система защиты определяет возникновение пожара с помощью сигнальных датчиков, в начальной его стадии подает сигнал тревоги в пожарную охрану, автоматически приводит в действие установки пожаротушения, автоматически отключает устройства приточно-вытяжной вентиляции и одновременно отключает электропитание машины.

Выводы по главе 4

Несмотря на наличие многих опасных факторов при работе с ПЭВМ, точное соблюдение установленных правил, норм и законов РФ поможет сохранить жизнь и здоровье пользователя ЭВМ даже в чрезвычайных ситуациях. При этом несоблюдение указанных норм во много раз увеличивает риск возникновения чрезвычайных ситуаций и различного рода заболеваний.

5. Анализ технико-экономических показателей и обоснование экономической целесообразности принятых в проекте решений

.1 Постановка задачи

Целью написания моего дипломного проекта является создание компьютерной программы, предназначенной для навигации и предоставления справочной информации по Магнитогорскому государственному техническому университету им. Г.И. Носова.

Основное отличие данного программного продукта заключается в использовании современных технологий программирования. Программа удобна в обращении, не требует специальной подготовки кроме знания персонального компьютера и изучения прилагаемой к программе справочной документации.

Разрабатываемая программа в совокупности с предложенными для её реализации технологиями в дальнейшем может быть применена в отношении различных общественно значимых зданий города со сложной архитектурой.

.2 Выбор и обоснование организационно правовой формы

Данная программа создавалась физическим лицом, которое занимается разработкой программного обеспечения. В составе работников фирмы должны быть: программист, директор, и бухгалтер (возможно совмещение). Срок создания данного программного продукта 2 месяца.

Первое, о чем следует задуматься при открытии своего дела - это организационно-правовая форма будущего бизнеса. Есть два возможных варианта: создать общество с ограниченной ответственностью или стать индивидуальным предпринимателем.

Было принято решение зарегистрироваться в качестве индивидуального предпринимателя, так как для того, чтобы стать предпринимателем необходимы меньшие временные и материальные затраты.

Предприниматели, индивидуальные предприниматели (предприниматели без образования юридического лица <#"868900.files/image030.gif">, (1)

где: Т - общие затраты труда;

Т0 - затраты труда на описание задачи;

Ти - затраты на исследование предметной области;

Та - затраты на разработку блок-схем;

Тп - затраты на программирование;

Тотл - затраты на отладку;

Тд - затраты на подготовку документации;

Затраты труда на подготовку описания задачи Т0 точно определить невозможно, так как это связано с творческим характером работы. Примем Т0 = 50 чел · ч.

Затраты труда на изучение описания задачи Ти с учетом уточнения описания и квалификации программиста могут быть определены по формуле:

, (2)

где: Q - условное число операторов;

B - коэффициент увеличения затрат труда. Коэффициент учитывает недостаточное описание задачи и зависит от сложности задачи. Значение коэффициента принимается от 1,2 до 1,5. В связи с тем, что данная задача потребовала некоторого уточнения и доработок, примем В = 1,3;

k - коэффициент квалификации разработчика. Коэффициент определяется в зависимости от стажа работы и в данном случае k = 1,2.

Условное количество операторов программы определяется по формуле:

, (3)

где: q - число операторов;

c - коэффициент сложности задачи. Коэффициент характеризует относительную сложность программы по отношению к типовой задаче, реализующей стандартные методы решения, сложность которой принята равной единице (величина c лежит в пределах от 1,25 до 2). Для программного продукта, включающего в себя алгоритмы поиска оптимального пути, работу с базами данных, использование графики, математические формулы, сложность задачи примем c = 1,4.- коэффициент коррекции программы. Коэффициент характеризует увеличение объема работ за счет внесения изменений в алгоритм или программу по результатам уточнения постановки. С учетом того, что в алгоритм могут вноситься некоторые изменения, примем р = 0,1.

Рассчитаем условное число операторов:


Рассчитаем затраты труда на изучение описания задачи:

Затраты труда на разработку алгоритма решения задачи Та рассчитываются по формуле:

, (4)


Затраты труда на составление программы по готовой блок-схеме Тп:

, (5)

Затраты труда на отладку программы на ЭВМ Тотл рассчитывается по формуле:

, (6)


Затраты труда на подготовку документации Тд определяются по формуле:

,         (7)

где: Тдр - затраты труда на подготовку материалов в рукописи.

, (8)


Тдо - затраты труда на редактирование, печать и оформление документации:

 (9)


Таким образом, затраты труда на подготовку документации по задаче:

С учетом уровня языка программирования трудоемкость разработки программы может быть скорректирована по формуле:

 (10)

Значение коэффициента kкор принимается, согласно таблице 5.1.

Таблица 5.1

Трудоемкость в зависимости уровня языка программирования

Уровень языка программирования

Характеристика языка программирования

Коэффициент изменения трудоемкости

1

Покомандный автокод-ассемблер

1

2

Макроассемблер

0,95

3

Алгоритмические языки высокого уровня

0,8 - 0,9

4

Алгоритмические языки сверхвысокого уровня

0,7 - 0,8


Выбранный для разработки язык С++ в среде Builder 6 относится к алгоритмическим языкам сверхвысокого уровня, с учетом этого примем

Подставив все полученные данные в формулу расчета общей трудоемкости, получим полную трудоемкость разработки:

С учетом корректировки из формулы получим итоговую трудоемкость разработки:


Число рабочих часов указано в табл. 5.2

Таблица 5.2

Данные для определения количества разработчиков

Число рабочих часов в день для одного человека, дни

Число рабочих дней в месяц, мес.

Число месяцев, мес.

Общее число рабочих часов для одного человека, часы

8

22

2

352


 (11)

В разработке программного продукта должны принимать участия 4 человека.

.6 Исходные данные для расчета финансового состояния в течение периода разработки программы

Данные о норме прибыли и процентной ставке указаны в таблице 5.3.

Таблица 5.3

Исходные данные

Наименование

Значение

Процентная ставка на аванс (для заказчика), %

0,2

Норма прибыли исполнителя (для исполнителя), %

0,28

Количество работников, шт

4

.7 Расчет нематериальных активов

В качестве нематериальных активов учитывались: организационные расходы, регистрация предпринимателя, получение лицензии. Данные по нематериальным активам представлены в таблице 5.4.

Таблица 5.4

Нематериальные активы

Наименование

Кол-во, шт.

Цена, руб.

Сумма с НДС, руб.

Сумма без НДС, руб.

НДС, руб.

Срок службы, лет

Норма амортиза-ции

Амортизац. отчисления в месяц

1

Организационные расходы

1

5000,00

5000,00

4237,29

762,71

10

0,10

35,31

2

Регистрация предпринимателя

1

400,00

400,00

338,98

61,02

10

0,10

2,82


ИТОГО



5400,00

4576,27

823,73



38,14


5.8 Расчет экономических затрат на производство программного продукта

Затраты предприятия на производство и реализацию продукции в соответствии с главой 25 Налогового кодекса РФ (НК РФ) подразделяются на:

1)   Материальные расходы. В составе материальных расходов отражаются затраты на приобретение: используемых сырья, материалов (в том числе в производстве, для упаковки, на различные хозяйственные нужды); инструментов, приспособлений, инвентаря, приборов, лабораторного оборудования, спецодежды и другого имущества, не являющихся амортизируемым имуществом; комплектующих изделий, полуфабрикатов; топлива, воды и энергии на технологические цели, для отопления зданий, а также расходы на передачу энергии; работ и услуг производственного характера (в том числе транспортные услуги). К материальным расходам также относятся расходы, связанные с содержанием и эксплуатацией основных средств и иного имущества природоохранного назначения. Вместе с тем к данным расходам приравниваются: расходы на природоохранные мероприятия; технологические потери; а также потери от недостачи и порчи при хранении и транспортировке ценностей в пределах норм естественной убыли, утвержденных в установленном порядке.

2)      Расходы на оплату труда. В эти расходы согласно ст. 255 НК РФ включаются любые начисления работникам в денежной и натуральной формах, стимулирующие надбавки, компенсационные начисления, связанные с режимом работы или условиями труда, премии и единовременные поощрительные начисления, а также расходы, связанные с содержанием работников, предусмотренные трудовыми и коллективными договорами.

)        Суммы начисленной амортизации. Здесь отражается амортизация как собственных, так и арендованных основных фондов.

)        Прочие расходы. К прочим расходам, связанным с производством и реализацией, согласно ст. 264 НК РФ относятся следующие расходы: начисленные налоги и сборы; расходы на сертификацию продукции и услуг; комиссионные, подъемные, расходы по обеспечению нормальных условий труда и техники безопасности, по гарантийному ремонту и обслуживанию; арендные (лизинговые) платежи; расходы на содержание служебного транспорта, на командировки, на подготовку и переподготовку кадров, на рекламу, на текущее изучение конъюнктуры рынка; представительские расходы; расходы юридические и информационные, консультационные и иные аналогичные услуги; на аудиторские услуги; услуг по управлению организацией; расходы на канцелярские товары; на почтовые, телефонные, телеграфные и другие подобные услуги; расходы по договорам гражданско-правового характера; взносы по обязательному социальному страхованию от несчастных случаев; потери от брака; другие соответствующие расходы.

Статьи затрат при этом показывают не только что израсходовано, но и на какие цели произведены затраты.

Правила учета производственных затрат в разрезе статей и элементов исчисления себестоимости продукции устанавливаются отдельными нормативными актами и Методическими указаниями по бухгалтерскому учету.

Организация производственного учета является внутренним делом организации, и непосредственно организация должна решать вопрос каким образом классифицировать, детализировать затраты и вести их учет. Но следует при этом соблюдать правила, установленные документами, формирующими систему нормативного регулирования бухгалтерского учета.

Основными задачами учета затрат на производство и калькуляции себестоимости являются:

1)   учет объема, ассортимента, качества изделий, работ, услуг;

2)      учет фактических затрат на производство и контроль за расходованием материалов, использованием трудовых ресурсов;

)        калькуляция - исчисление себестоимости единицы продукции;

)        выявление возможности снижения себестоимости продукции.

Организация этого учета основывается на полноте отражения всех хозяйственных операций, правильном отнесении расходов и доходов к отчетным периодам, разграничении затрат на производство и вложения во внеоборотные активы.

В состав себестоимости программного продукта входят: амортизация основных фондов и нематериальных активов.

К основным фондам относятся:

-    вложения в обеспечение безопасности;

-       вычислительная техника;

-       оргтехника;

-       офисная мебель.

К основным средствам относятся материально-вещественные ценности, используемые в качестве средств труда при производстве продукции, выполнении работ или оказании услуг, либо для управления организации в течение периода, превышающего 12 месяцев, или обычного операционного цикла, если он превышает 12 месяцев.

К основным средствам производства в данном случае можем отнести: специально оборудованное помещение; вычислительную технику; лицензионное программное обеспечение. Данные о необходимых основных средствах приведены в таблице 5.5. Данныые о малоценных и быстроизнашивающихся предметах указаны в таблице 5.6.

Таблица 5.5

Основные средства

Наименование

Кол-во, шт.

Цена, руб.

Сумма с НДС, руб.

Сумма без НДС, руб.

НДС, руб.

Срок службы, лет

Норма аморти-зации

Амортизац. отчисления в месяц, руб.

Основные средства

Производственные:

1

Офисный стол

2

2500,00

5000,00

4237,29

762,71

5

0,20

70,62

2

Офисный стул

2

2100,00

4200,00

3559,32

640,68

15

0,07

19,77

3

Системный блок

2

15000,00

30000,00

25423,73

4576,27

2

0,40

847,46

5

Принтер

1

1800,00

1800,00

1525,42

274,58

2

0,40

50,85

Непроизводственные:

6

Телефон

1

1100,00

932,20

167,80

5

0,20

15,54

7

Журнальный столик

1

1420,00

1420,00

1203,39

216,61

10

0,10

10,03

8

Корзина для мусора

2

500,00

1000,00

847,46

152,54

5

0,20

14,12


ИТОГО



44520,00

37728,81

6791,19



1028,39


Таблица 5.6

Малоценные и быстроизнашивающиеся предметы

Наименов.

Кол-во, шт.

Цена, руб.

Сумма с НДС, руб.

Сумма без НД, руб.

НДС, руб

Срок службы, лет

Аморти-зация

Амортизационные отчисления в месяц, руб

1

Мышь

2

150,00

300,00

254,24

45,76

5

0,20

4,24

2

Клавиатура

2

550,00

1100,00

932,20

167,80

5

0,20

15,54


ИТОГО



1400,00

1186,44

213,56



19,77


При расчете расходов на создание программного продукта требуется учитывать постоянные и переменные расходы.

Для создания программного продукта арендуется помещение, в котором будут трудиться работники предприятия. В течение всего срока аренды оплачиваются следующие платежи, относящиеся к постоянным расходам: аренда помещения, электроэнергия, коммунальные платежи, телефон, интернет, автоматическая сигнализация. Также к постоянным расходам относятся: амортизационные отчисления, проценты за кредит, ФОТ, отчисления с ФОТ и подоходный налог.

Расчет постоянных расходов приведен в таблице 5.7.

Таблица 5.7

Расчет постоянных расходов

Наименование

Сумма в 1-й месяц, руб.

Сумма в месяц без НДС, руб.

Сумма во 2-й месяц и след. мес., руб.

1

Аренда помещения

15000

12711,86

12711,86

2

Электроэнергия

840

711,86

711,86

3

Коммунальные платежи

1300

1101,69

1101,69

4

Телефон

512

433,90

433,90

5

Вывоз мусора

500

423,73

423,73

6

Водоотведение

1000

847,46

847,46

7

Водоснабжение

800

677,97

677,97

8

Интернет

2500

2118,64

2118,64

9

Автомат. сигнализация

1340

1135,59

1135,59

7

Арендная плата за ОС на балансе заказчика (Амортизационные отчисления)



1144,63

8

Проценты за кредит


0,00

690,83

9

ФОТ

14300

14300,00

14300,00

10

Отчисления с ФОТ (ЕСН)

3718

3718,00

3718,00

11

Подоходный налог

1859

1859,00

1859,00


ИТОГО

43669

40039,71

41184,34


В сумме с предыдущими периодами


41449,71

84044,06


К переменным расходам относятся: компакт-диски, бумага для принтера и тонер для принтера. Расчет переменных расходов приведен в таблице 5.8.

Таблица 5.8

Расчет переменных расходов

Наименование

Количество, шт

Сумма в месяц ед. наименования с НДС, руб

Сумма в месяц с НДС, руб

Сумма в месяц без НДС, руб

НДС, руб

1

Компакт-диски

15

22

330

279,66

50,34

2

Бумага для принтера

2

140

280

237,29

42,71

3

Тонер для принтера

1

800

800

677,97

122,03


ИТОГО

18

962

1410

1194,92

215,08

.9 Налогообложение

Теперь нужно определить, какие налоги предприниматель должен будет оплатить. В соответствии с НК РФ ст. 19 налогоплательщиками и плательщиками сборов признаются организации и физические лица, на которых в соответствии с настоящим Кодексом возложена обязанность уплачивать соответственно налоги и (или) сборы.

Налоговые ставки приведены в таблице 5.9.

Таблица 5.9

Налоговые ставки

Наименование

Значение, %

ЕСН

0,26

Подоходный налог

0,13

Налог на прибыль

0,2

.10 Амортизация

Основные средства подлежат амортизации.

Согласно закону предприниматель вправе выбрать один из двух способов начисления амортизации (линейный или нелинейный). Я выбрала линейный способ. При применении линейного метода сумма начисленной за один месяц амортизации в отношении объекта амортизируемого имущества определяется как произведение его первоначальной стоимости и нормы амортизации.

При применении линейного метода норма амортизации по каждому объекту амортизируемого имущества определяется по формуле:

, (12)

где:  - норма амортизации в процентах к первоначальной (восстановительной) стоимости объекта амортизируемого имущества;

n - срок полезного использования данного объекта амортизируемого имущества, выраженный в месяцах.

Следует отметить, что для каждого объекта амортизации можно указать группу, к которой относится объект (группа определяется сроком полезного использования объекта).

Таким образом, получилось что стул, стол, принтер и корзина для мусора относятся к третьей группе (срок использования 4 года и 5 лет), монитор и системный блок - ко второй группе (3 года), телефон и журнальный столик - к четвертой группе (7 лет). Мышь и клавиатура относятся к малоценным быстроизнашивающимся предметам. На них амортизация не начисляется. МБП нужно списывать ежемесячно во время всего срока службы данных предметов.

Согласно ст. 258 НК РФ определение срока полезного использования объекта нематериальных активов производится исходя из срока действия патента, свидетельства и (или) из других ограничений сроков использования объектов интеллектуальной собственности в соответствии с законодательством Российской Федерации или применимым законодательством иностранного государства, а также исходя из полезного срока использования нематериальных активов, обусловленного соответствующими договорами. По нематериальным активам, по которым невозможно определить срок полезного использования объекта нематериальных активов, нормы амортизации устанавливаются в расчете на десять лет (но не более срока деятельности налогоплательщика). Поскольку срок полезного использования регистрации программы, организационных расходов и прочих установить невозможно, то для всех вышеперечисленных объектов амортизации устанавливается срок использования 10 лет.

.11 Расчет заработной платы

Расчет заработной платы приведен в таблице 5.10

Таблица 5.10

Расчет заработной платы

Наименование

Количество, шт.

з/п с вычетом налогов, руб.

Сумма, руб.

1

Программист

4

4370

17480

2

Подоходный налог



2272,4


Итого



19752,4


Рассчитывать затраты на разработку программы программист будет исходя из собственной прибыли. Именно поэтому никаких премиальных не начисляется и не приводится тарифная сетка. Доход программиста должен обеспечивать жизнь семьи из четырех человек. Прожиточный уровень в городе Магнитогорске составляет 4370 руб./мес. на человека. Отсюда программист получит заработную плату в размере 19752,4 рублей. Подоходный налог составляет 13% от суммы заработной платы и составляет 2272,4 рублей.

.12 Расчет продажной стоимости

Для расчета продажной стоимости программы была использована программа «Инфо-Бухгалтер 8.1». Результаты представлены в таблице 5.11

Таблица 5.11

Результаты расчета продажной стоимости

Операция

Сумма, руб.

Начисление дохода исполнителю 27 апреля 2009 г.

31006

Налоги ИСП : Уплата налога на прибыль исполнителя

8682

Начисление процентов заказчику 28 апреля 2009 г.

24805

Продажная стоимость с НДС

182934

Денежный доход исполнителя

51558


По результатам расчетов продажной стоимости программы составит 182934 руб.

Выводы по главе 5

Произведенный расчет показал целесообразность разработки вышеуказанного программного обеспечения с экономической точки зрения. Помимо дохода от продажи программы, который составит 51558 руб. группа исполнителей будет получать ежемесячную заработную плату в размере 19752 руб. 40 коп. При этом, исходя из условий агентского договора, исполнителю не придется вносить собственный капитал для разработки программы - все расходы оплачиваются из денег заказчика, при этом по окончании работы над программой заказчик получает прибыль от кредитования исполнителей.

Заключение

Результатом данной дипломного проекта является реализация программного обеспечения для Интерактивного гида по ГОУ ВПО «МГТУ им. Г.И. Носова». В ходе написания были получены следующие результаты:

проведена классификация электронных путеводителей;

определена обобщенная структура системы;

создана база данных, содержащая информацию об аудиторном фонде ВУЗа;

- реализован поиск оптимального пути с использованием теории графов;

реализовано два режима отображения результата предусмотрено: режим карты и фоторежим.

- реализована возможность получения справочной информации по основным объектам и ВУЗу в целом;

разработан интерфейс, при создании которого учитывались пожелания будущих пользователей вышеуказанного программного обеспечения;

определены опасные и вредные факторы на рабочем месте студента, определен класс труда, рассмотрены виды излучений от компьютера и методы защиты от них;

дано финансово-экономическое обоснование необходимости разработки программного продукт.

Создание программного продукта «Гид по МГТУ» позволит легче и быстрее ориентироваться среди коридоров и корпусов ВУЗа. Это исключит лишние перемещения по зданиям и высвободит часть времени для повторения учебного материала, что должно привести к повышению успеваемости студентов. Кроме того, данный программный продукт послужит помощником для абитуриентов.

Разрабатываемая программа в совокупности с предложенными для её реализации технологиями в дальнейшем может быть применена в отношении различных общественно значимых зданий города со сложной архитектурой, таких как Администрация г. Магнитогорска, Альфа-Центр, поликлиники, другие вузы города, крупные торговые комплексы.

Список использованных источников

1. Архангельский А.Я. Программирование в C++Builder 6. - М.: Издательство БИНОМ, 2003. - 1152 с.

2.      Бурков В.Н., Новиков Д.А. Элементы теории графов. - М.: Синтег, 1997. - 28 с.

.        Липский В. Комбинаторика для программистов: Пер. с польск. - М.: Мир, 1988. - 213 с.

.        Павловская Т.А. С/С++. Программирование на языке высокого уровня. - СПб.: Питер, 2006. - 461 с.: ил.

.        Торчинский В.Е., Файнштейн С.И. Структуры и алгоритмы обработки данных на ЭВМ: Учебное пособие. - Магнитогорск: МГТУ, 2005. - 131 с.

Похожие работы на - Разработка программного продукта 'Гид по МГТУ'

 

Не нашли материал для своей работы?
Поможем написать уникальную работу
Без плагиата!
Без нейросетей!