Автоматизация работы сепаратора

  • Вид работы:
    Курсовая работа (т)
  • Предмет:
    Другое
  • Язык:
    Русский
    ,
    Формат файла:
    MS Word
    294,99 Кб
  • Опубликовано:
    2015-09-04
Вы можете узнать стоимость помощи в написании студенческой работы.
Помощь в написании работы, которую точно примут!

Автоматизация работы сепаратора

Введение

Развитие газовой и ряда смежных отраслей промышленности сегодня в значительной степени зависит от дальнейшего совершенствования эксплуатации и обслуживания систем трубопроводного транспорта природных газов из отдаленных регионов в промышленные и центральные районы страны.

Для оптимального управления технологическими процессами на КС используются современные технические средства автоматизации, без которых на сегодня невозможен качественный контроль и работа всего процесса добычи и транспорта газа.

При создании автоматизированных объектов ставятся следующие основные цели и задачи:

Превращение объектов в полностью автоматизированные технологические звенья, работающие в автоматическом режиме в соответствии с заданием вышестоящего уровня.

Обеспечение надежной работы газодобывающих, газотранспортных и газоперерабатывающих объектов за счет оптимального управления технологическими процессами, автоматического обнаружения и локализации аварийных ситуаций.

Достижение высоких технико-экономических показателей функционирования предприятий за счет повышения производительности труда, снижения удельных затрат энергоресурсов, эффективного использования установленных мощностей.

1. Технологическая часть

1.1 Назначение технологического процесса, подлежащего автоматизации

программа автоматический управление микропроцессорный

Сепарация (от лат. separatio - отделение), сепарирование в технике, процессы разделения смесей разнородных частиц твёрдых материалов, смесей жидкостей разной плотности, эмульсий; взвесей твёрдых частиц или капелек в газе или паре. Газовый сепаратор - аппарат для очистки продукции газовых и газоконденсатных скважин от капельной влаги и углеводородного конденсата, твёрдых частиц и др. примесей. Примеси затрудняют транспортировку газа и являются причиной коррозии трубопроводов, закупорки (частичной или полной) скважин, шлейфов и промыслового оборудования вследствие образования пробок гидратов или льда [7].

Каждый пункт вывода отсепарированного газа называется ступенью сепарации газа.

Многоступенчатая сепарация применяется для постепенного отвода свободного газа по мере снижения давления. Она применяется при высоких давлениях на устье скважин.

Газожидкостную смесь из скважины направляют сначала в ГС высокого давления, в котором из нефти выделяется основная масса газа. Этот газ может транспортироваться на большие расстояния под собственным давлением.

Из сепаратора высокого давления нефть поступает в сепаратор среднего и низкого давления для окончательного отделения от газа.

Сепарация газа от жидкости может происходить под влиянием гравитационных, инерционных сил. В зависимости от этого и различают гравитационную, инерционную и сетчатую сепарации, а газосепараторы - гравитационные, сетчатые и роторные.

Гравитационная сепарация осуществляется вследствие разности плотностей жидкости и газа, т.е. под действием их силы тяжести. Газосепараторы, работающие на этом принципе, называются гравитационными.

Инерционная сепарация происходит при резких поворотах газожидкостного потока. В результате этого жидкость, как более инерционная, продолжает двигаться по прямой, а газ меняет свое направление. В результате происходит их разделение. На этом принципе построена работа роторного газосепаратора, осуществляемая подачей газонефтяной смеси в циклонную головку, в которой жидкость отбрасывается к внутренней поверхности и затем стекает вниз в нефтяное пространство газосепаратора, а газ двигается по центру циклона.

Сетчатая сепарация основана на явлении селективного смачивания жидкости на металлической поверхности. При прохождении потока газа с некоторым содержанием жидкости через жалюзийные насадки (каплеуловители) капли жидкости, соприкасаясь с металлической поверхностью, смачивают ее и образуют на ней сплошную жидкостную пленку. Жидкость на этой пленке держится достаточно хорошо и при достижении определенной толщины начинает непрерывно стекать вниз. Это явление называется эффектом сетчатой сепарации.

Сепараторы типа ГС предназначены для отделения газа от продукции газовых скважин на первой и последующей ступенях сепарации жидкости и газа, включая горячую сепарацию на последней ступени.

т/сут [1].¸Выпускается нормальный ряд сепараторов ГС с пропускной способностью по жидкости 2000

Газо-жидкостной сепаратор СЦВ-7 предназначен для глубокой очистки газового потока от капельной, мелкодисперсной, аэрозольной жидкости, масла и тведрдых примесей. При сепарации бинарной смеси (газ - жидкость) одновременно осуществляется и процесс разгазирования жидкой фазы. Используются на предприятиях нефтегазовой, химической, металлургической, машиностроительной, легкой промышленности.

Принцип работы сепаратора:

Газожидкостная смесь, подводится в аппарат через вводной патрубок (5), распложенный в верхней его части. Установка входного патрубка, смещенного по горизонтам относительно осевой линии корпуса на 1/2 его диаметра позволяет решить задачу сохранения величины центробежного эффекта на входе газожидкостной смеси в аппарат, практически не ослабив надежности корпуса сепаратора. Дефлектор (6) препятствует поступлению газа в осевую зону сепарационного пакета (8) без предварительного разделения газовзвеси.

Использование дефлектора с изменяющимся данным сечением (в начале увеличивает свое сечение до максимально допустимой величины, после чего сужается по горизонтали и возрастает по высоте, сохраняя при этом площадь поперечного сечения в максимально широком участке) позволяет удалить по горизонтали на выходе из дефлектора газожидкостный поток от щелевых отверстий сепарационного пакета (8), а по высоте равномерно рассредоточить и в тоже время за счёт минимальной щели «придавить» жидкую фазу к внутренней поверхности сепаратора, что в конечном счете, улучшает процесс сепарации.


Рисунок 1.1 - Сепаратор СЦВ-7 (схематический рисунок)

В пространстве, образованном стенкой корпуса (1) и пластинами (9) из газового потока выделяется основная масса жидкости. Капли жидкости отбрасываются центробежной силой на стенки корпуса (1) сепаратора и под действием гравитационных сил, по ходу газового потока, нисходящей спирали транспортируются через кольцевой зазор (19) к сливному патрубку (18).

Исполнение дефлектора с узкой щелью удаленного от направляющих щелевых сепарационного пакета создает значительный зазор между вращающейся по внутренней поверхности корпуса жидкостной пленке и щелевыми каналами, засасывающими газовый поток в направляющие пакета, при этом условия сепарации отделенной жидкой фазы идеальные.

Из-за того, что по ходу движения жидкостного потока установлена карман-ловушка, состоящая из боковых направляющих корпуса (1) и изогнутой пластины (20), а также крышки, составляющей часть перегородки (2), условия для удаления жидкой фазы идеальные, в этом конструктивном исполнении дефлектор полностью изолирует наличие жидкой фазы вблизи вертикальных лопастей. Направляемая жидкость сливается через открытую нижнюю часть ловушки-кармана.

Мелкодисперсная капельная жидкость, не осевшая на корпусе (1) попадает на наружную поверхность пластин (9) и транспортируется газовым потоком через входные тангенциальные щели, попадая на их внутреннюю поверхность.

В конце верхней суженой части дефлектора (6) установлена дугообразная пластина (7) нисходящая по ходу газожидкостного потока и направленная по отношению к горизонтальной прямой под углом 25°, такое инженерное решение позволило вращающийся между корпусом и сепарационным пакетом вектор газожидкостного потока направить по нисходящей кривой, в результате чего газовый слой, вращающийся непосредственно по внутренней поверхности сепарационного пакета разделился на три слоя со своими векторами осевых скоростей: непосредственно у стенки направлен вниз, далее незначительный слой «неподвижный» и следующий третий основной слой направлен вверх. Наличие первого слоя с направлением вектора осевой скорости вниз позволило сгонять (в зависимости от режима - росу, капли, пленку) вниз избежав дополнительных направляющих, удаляющих по спирали вниз, частицы жидкой фазы. Опускаясь по внутренней поверхности пластин (9) частицы жидкости, приблизившись к нижней кромке, соскальзывают и попадают на поверхность шайбы (17), откуда через кольцевой зазор (19) транспортируются в направлении сливного патрубка (18).

Автоматизация объекта

Не существует отрасли промышленности, в которой не было бы потребности применения АСУТП. Одними из главных преимуществ АСУТП являются снижение, вплоть до полного исключения, влияния так называемого человеческого фактора на управляемый процесс, сокращение персонала, минимизация расходов сырья, улучшение качества исходного продукта, и в конечном итоге существенное повышение эффективности производства. Основные функции, выполняемые подобными системами, включают в себя контроль и управление, обмен данными, обработку, накопление и хранение информации, формирование сигналов тревог, построение графиков и отчетов.

Структура автоматизированной системы управления можно разделить на три основные уровня. В первый низший уровень, входят датчики, исполнительные механизмы, первичные и вторичные преобразователи. В средний входят программируемые контроллеры (ПЛК), в верхний ЭВМ. В данной работе рассмотрены первые два уровня.

В С-1 осуществляется дистанционный контроль:

давления с помощью датчика давления;

температуры с помощью датчика температуры;

уровня с помощью датчика уровня;

предусмотрена сигнализация максимального и минимального давления;

предусмотрена сигнализация максимального и минимального уровня.

Регулирование и автоматическое поддержание уровня осуществляется при помощи дискового регулирующего затвора с электроприводом, установленного на линии выхода нефти из сепаратора. Выходной сигнал с датчика (4-20мА) поступает на контроллер.

Схема автоматизации системы управления ГС-1 приведена в приложении А.

Для автоматизации работы сепаратора выбирается оборудование удовлетворяющее следующим требованиям:

способность работать в неблагоприятных условиях;

надежность;

диапазон измерения;

погрешность измерения;

наличие определенных видов защиты;

несложный монтаж;

наличие унифицированного выходного сигнала.

При выборе датчиков, для измерения избыточного давления, уровня и температуры в сепараторе, учитываются диапазон измерений, основная приведенная погрешность, работа во взрывоопасной среде, удобство монтажа и обслуживания, цены.

Технические характеристики датчиков для измерения давления

Характеристика

Метран 100ДИ

Rosemount CDS-3151

Сапфир-22ДИ

минимальный

0-0,04

0,25

0,15

максимальный

100

40

60

Основная погрешность измерений,%

0,1

0,1

0,15

Взрывозащищенное исполнение

Еx, Bh

Exd, Exia

Exsd

Выходной сигнал, мА

0-5, 0-20,4-20

4-20

4-20; 0-5; 0-20;


По характеристикам датчики давления серии Метран-100 предназначены для работы в системах автоматического контроля, регулирования и управления технологическими процессами и обеспечивают непрерывное преобразование в унифицированный токовый и / или цифровой на базе HART-протокола выходной сигнал дистанционной передачи следующих измеряемых величин. Датчик Метран-100 является относительно недорогим [4].

Технические характеристики датчиков для измерения уровня

Характеристика

ДУУ2М

Rosemount 5400

NivoPRESS D

Длина чувствительного элемента, м

1,5 - 4 (жесткий ЧЭ)

До 6 (Радарный уровнемер)

0 - 30 (Радарный уровнемер)

Характеристика

ДУУ2М

Rosemount 5400

NivoPRESS D

Темп-ра контролируемой среды,°С

-45 ч +120

-40 ч +150

-25 ч +125

Давление контролируемой среды, МПа

до 2

До 1

До 1

Темп-ра внешней среды,°С

-45 ч +75

-40 ч +70

-40 ч +50

Абсолютная основная погрешность по уровню,%

± 1

±1

±0,2



Для измерения уровня в сепарационной установке, использован уровнемер поплавковый ДУУ4М, удовлетворяющий в основном всем требования. Уровнемер состоит из датчика ДУУ2М, обеспечивающего измерение текущих значений контролируемых параметров и блока БТВИ3, обеспечивающего питание подключенного к нему датчика и формирование выходных информационных сигналов. Датчик уровня поплавковый ДУУ4М является относительно не дорогим [2].

Технические характеристики БТВИ3

Характеристика

Значение

Температура внешней среды°С

+5 ч +45

Абсолютная основная погрешность по уровню,%

± 1

Абсолютная основная погрешность по температуре,%

± 1


Манометры, показывающие сигнализирующие ДМ-2005 предназначены для измерения избыточного и вакуумметрического давления различных сред и управлений внешними электрическими цепями от сигнализирующего устройства прямого действия.

Технические характеристики манометра ДМ 2005

Характеристика

МП3-Уф

ДМ 2005

Напряжение внешних коммутируемых цепей, В

220

220

Диаметр корпуса, мм

100

150

Класс точности

1,5

1,5

Пределы измерений, кгс/см2

0.1; 0..1,6; 0..2,5; 0..4; 0..6; 0..10; 0..16; 0..25, 0..40, 0..60

0..1; 0..1,6; 0..2,5; 0..4; 0..6; 0..10; 0..16; 0..25

Температура окружающей среды,°С

-50° до +60

-50° до +60

Диапазон измерений избыточного давления

0-75% диапазона показаний

0-75% диапазона показаний


Чувствительный элемент первичного преобразователя и встроенный в головку датчика микропроцессорный преобразователь преобразуют измеряемую температуру в унифицированный выходной сигнал постоянного тока.

Термометры показывающие предназначены для измерения температуры жидких и газообразных сред

Технические характеристики датчиков для измерения температуры

Характеристика

Метран-276

ТКП-100 М1

Пределы измерения,°С

-50...+180/0...+500

-25…+35; -25…+75; 0…+50; 0…+100; 0…+120; +100…+200; +200…+300

Погрешность,%

±0,5; 1

1; 1,5

Форма представления информации выходной сигнал, мА

0..5; 4..20; 4..20

0..5; 4..20; 4..20

Взрывозащищенное исполнение

Exia, Exd

Ex


Для измерения температуры в сепараторе использован датчик Метран-276, удовлетворяющий всем требованиям, а также является относительно не дорогим.

Для переключения цепей управления исполнительными устройствами в АСУ ТП применен блок ручного управления БРУ-33, который имеет:

входов: 1;

выходов: аналоговых - 1, дискретных - 6.

Выполняемые функции:

ручное переключение режимов управления исполнительным устройством с автоматического на ручной и обратно;

индикация положения регулирующего органа стрелочным индикатором;

кнопочное управление интегрирующим исполнительным устройством;

преобразование выходного сигнала индуктивного или реостатного датчика исполнительного механизма в унифицированный сигнал;

световая индикация выходного сигнала регулирующего устройства с импульсным выходным сигналом [10].

Технические характеристики блока ручного управления БРУ-33

Характеристика

Значения

Питание блока, В

220

Потребляемая мощность, Вт

Не более 4

Масса, кг

0,7

Габариты, мм

80x40x197

Выходной сигнал, мА

0..5, 4..20


Также в данной работе применен пускатель ПБР-3А предназначен для управления электроисполнительными механизмами с 3-х фазным асинхронным двигателем (АОЛ, АИР, 4А). Пускатели ПБР-3А обеспечивают пуск, реверс и защиту от перегрузки 3-х фазного асинхронного электродвигателя с короткозамкнутым ротором [8].

Технические характеристики пускателя бесконтактного реверсивного ПБР-3А

Характеристика

Значение

Быстродействие, мс

25

Напряжение источника питания цепей управления, В

22-26

Электрическое питание, В

220/380

Потребляемая мощность, Вт

57


Для соединения приборов нижнего уровня с контроллером используются провода монтажные гибкие с комбинированной волокнистой и поливинилхлоридной изоляцией типа МГШВЭ.

Провода МГШВЭ предназначены для работы при рабочем переменном напряжении до 380 В для сечений 0,08 - 0,14 ммІ и 1000 В для сечений 0,2 - 1,5 ммІ частоты до 1000 Гц и постоянном напряжении до 500 и 1500 В соответственно.

Конструкция:

токопроводящая жила - из медных проволок, луженых оловянно-свинцовым припоем;

изоляция - два слоя полиэфирной нити во взаимно-противоположных направлениях и поливинилхлоридный пластикат;

экран - поверх изоляции в проводах марки МГШВЭ накладывается экран из медных проволок номинальным диаметром не более 0,15 мм, луженых оловянно-свинцовым припоем;

количество жил - 1, 2, 3.

Технические характеристики проводов МГШВ:

Электрическое сопротивление изоляции, пересчитанное на 1 м длины, МОм, не менее: в нормальных климатических условиях - 2х104; при температуре до 70°С - 1х10і; при относительной влажности воздуха 98% и температуре до +35°С - 1х10І.

Провода устойчивы к: синусоидальной вибрации, механическому удару одиночного и многократного действия, линейному ускорению и акустическому шуму - по ОТУ; атмосферным конденсируемым осадкам, статической пыли, соляному туману, плесневым грибам; воздействию бензина, минерального масла и соленой воды.

Провода не распространяют горение при одиночной прокладке.

Диапазон рабочих температур: от -50 до +70°С.

Минимальная наработка проводов - 10 000 ч.

Срок службы проводов - 15 лет.

.2 Выбор параметров, подлежащих контролю, регулированию,cигнализации

ПЛК представляют собой устройство, предназначенное для сбора, преобразования, обработки, хранения информации и выработки команд управления. Они реализованы на базе микропроцессорной техники и работают в локальных и распределенных системах управления в соответствии с заданной программой. От небольших до мощных и высокоскоростных систем ПЛК обеспечивают самых требовательных заказчиков исчерпывающими возможностями и гибкостью при реализации современных сетевых решений в распределенных системах управления и контроля.

При выборе программируемого логического контроллера необходимо учитывать следующие факторы:

характер применения (автономно, в качестве станции в распределенной сети, в качестве удаленной станции);

функциональное назначение (ПИД - регулирование, управление системами тепло и водоснабжения, измерение и счет данных, терморегулирование, аварийная защита и блокировка и т.д.);

количество входов/выходов (цифровых и аналоговых);

требуемая скорость передачи данных;

наличие автономного счетчика времени;

условия регистрации и хранения данных;

возможность самодиагностики;

требования к панели оператора;

язык программирования;

интерфейс;

каналы связи (проводной, беспроводной);

режим и условия эксплуатации.

ПЛК (PLC) производства Mitsubishi Electric

В зависимости от типа, ПЛК Mitsubishi Electric могут использоваться как на уровне управления отдельными технологическими единицами, так и на уровне управления технологическим процессом в целом. PLC Mitsubishi Electric отличают исключительно высокое качество, вариативность и гибкость решений, широкие возможности применения, высокое быстродействие. Контроллеры семейства MITSUBISHI ALPHA XL представляют собой небольшие компактные приборы, объединяющие в одном корпусе входы и выходы, центральный процессор, память, электропитание и графический ЖК дисплей. Контроллеры MITSUBISHI ALPHA XL является идеальным средством для замены контакторов и реле в уже имеющейся установке, а также для использования во вновь создаваемых системах автоматизации. В одной программе ALPHA XL может обрабатываться до 200 функциональных блоков. При этом любую отдельную функцию (таймер, счетчик, обработку аналоговых сигналов, функцию календаря/часов и т.п.) можно сколь угодно часто использовать во всех программах.

ПЛК производства ТЕКОН

ПЛК ТЕКОН отвечают требованиям международных стандартов и российских ГОСТов. Для производства программируемых логических контроллеров компания применяет самые современные компоненты, обеспечивающие высокие технические характеристики продукции, что, вкупе с оригинальными схемотехническими решениями и отлаженной технологией производства, позволяет Заказчикам быть уверенными в надежности программируемых контроллеров «ТЕКОН». Система интеллектуальных модулей ввода-вывода ТЕКОНИК® предназначена для построения распределенных автоматических и автоматизированных систем измерения, контроля, регулирования, диагностики и управления производственными процессами, технологическими линиями и агрегатами. Отличительной особенностью системы является наличие мощного процессорного модуля, позволяющего выполнять сложные алгоритмы управления. Модулями ввода-вывода ТЕКОНИК® можно также расширять системы, реализованные как на контроллерах ТЕКОН, так и на контроллерах других производителей.

ПЛК SLC 500

Промышленные контроллеры SLC-500 - широко используются во всем мире.500 это:

популярное решение для расширяемых приложений автоматизации;

экономичные и легкие в использовании процессоры с большими возможностями;

исключительная надежность, подтвержденная в сотнях тысяч приложений;

расширенная система команд, включающая косвенную адресацию, широкие математические возможности и вычисление выражений.

Аппаратура контроллера разработана для эксплуатации в тяжёлых промышленных условиях, для противостояния вибрациям, повышенной температуре и электромагнитным помехам.

Компактная конструкция контроллера позволяет устанавливать его в ограниченном пространстве.

Удалённый доступ к контроллеру возможен посредством соединения с ним по сетям Ethernet, ControlNet, DeviceNet, DH+, DH-485.

В состав процессора SLC 5/03 также включен канал RS-232, который обеспечивает асинхронный последовательный коммуникационный интерфейс данных с терминальными устройствами. Процессор SLC 5/04 (каталожный номер 1747-L542) обладает теми-же возможностями, что и SLC 5/03, но с некоторыми дополнительными функциями. Например, процессор SLC 5/04 включает сопроцессор для увеличения скорости выполнения математических команд. Он также содержит встроенный порт сети Data Highway Plus (DH+). Непосредственное подключение к сети DH+ обеспечивает связь SLC 5/04 с процессорами семейства PLC-5 по сети DH+ без какого-либо дополнительного оборудования. Любой программируемый контроллер SLC 500 в сочетании с модулем непосредственной коммуникации (DCM), модулем сканера (SN) или модулем распределенного сканера (DSN) для реализации распределенного ввода/вывода может быть интегрирован в сеть дистанционного ввода/вывода.

Выбор конфигурации и расчет электропотребления

Семейство SLC 500 предлагает широкий выбор модулей дискретного В/В, которые позволяют строить системы управления с минимальными затратами. Наличие 32-канальных модулей В/В снижает, кроме того, требования к монтажному пространству. Все дискретные и специализированные модули сертифицированы в соответствии со стандартами индустриальных приложений UL и CSA, а большинство из них одобрено для использования в условиях окружающей среды Класс 1, Дивизион 2.

Модули процессора SLC серии 1746 обеспечивает надёжное управление промышленными объектами. Rockwell Automation предлагает большой выбор процессоров SLC, которые могут подключаться к различным сетям связи для распределённого управления и работать с удалёнными модулями ввода-вывода. Также Rockwell Automation предлагает большую номенклатуру модулей ввода-вывода серии 1746, дискретных и аналоговых (в том числе интеллектуальных) для индустриального применения.

Семейство SLC 500 - это развивающееся семейство малых программируемых контроллеров, построенное на двух аппаратных модификациях: фиксированный контроллер с опцией расширения при помощи 2-x слотного шасси, или модульный контроллер до 960 точек ввода/вывода. Средства программирования и большинство модулей В/В совместимы для обеих модификаций, так что Вы можете реализовать с минимальной стоимостью широкий спектр приложений.

При конфигурации контроллера определяется необходимое количество входов-выходов, требуемый объём памяти и тип сети связи. В последствии при необходимости расширения возможностей контроллера можно добавить в него Вх/Вых, память или интерфейсы связи. Быстрый обмен сообщениями по сети, связь с другими сетями, а также связь между модулями в шасси [6].

Конфигурация контроллера и энергопотребление

№ шасси

№ слота

Каталожный номер

Источник питания

Описание




24В


1 1746-А7

0

1747-L532

1000

200

Процессор SLC


1

1746 - NI8

200

100

Аналоговый входной модуль


2

1746 - IB8

50

0

Дискретный входной модуль


3

1746 - OB8

135

0

Дискретный выходной модуль


Расчеты производились следующим образом:

для 5В 1000+200+50+135=1385мА;

для 24В 200+100=300мА.

В зависимости от значений потребляемого тока, с учетом резерва 15%, выбран источник питания 1746 - P1. Его некоторые эксплуатационные характеристики:

напряжение линии - 85-132/170-265В переменного тока (47-63Гц);

типичная потребляемая мощность - 137ВА;

защита предохранителем - 1746-F1 или подобный;

допустимый ток - 2А при 5В, 0.46А при 24В;

рабочая температура - 0-60.

Программа - упорядоченная последовательность действий, реализующая алгоритм решения некоторой задачи.

Структура программы для контроллера

Файл

Программа

LAD 2

Основная программа

LAD 3

Подпрограмма инициализации модулей

LAD 4

Подпрограмма проверки датчиков

LAD 5

Подпрограмма масштабирования и проверки соответствия входных значений параметров уставкам

LAD 6

Подпрограмма опроса системы

LAD 7

Подпрограммы регулирования уровня

LAD 8

Подпрограмма регулирования давления


Основная программа предназначена для последовательного вызова основных подпрограмм.

Первой запускается подпрограмма инициализации модулей, с помощью нее определяется, в какой форме будет приходить информация от аналоговых датчиков. Данная подпрограмма сработает, только при запуске контроллера.

Затем следует подпрограмма проверки датчиков. С помощью этой подпрограммы происходит диагностика цепей датчиков на обрыв.

Потом вызывается подпрограмма масштабирования входных параметров. Данная подпрограмма преобразует сигнал, пришедший от датчиков в форму необходимую, для последующих операций. Также в ней происходит сравнение полученных параметров с уставками и в случае несоответствия, выставки определенного бита в единицу.

Следующей вызывается подпрограмма опроса системы. Она предназначена для выставления битов аварий при отклонении параметров процесса от уставки. После выполнения отмеченных выше операций происходит вызов подпрограмм регулирования и давления.

В подпрограммах регулирования уровня и давления происходит опрос текущего состояния регулируемого параметра, в зависимости от полученного значения, происходит вычисление и выдача определенного управляющего воздействия на исполнительный механизм.

2. Специальная часть

.1 Описание функциональнои схемы


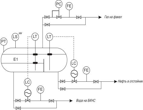
•             Упрощенная технологическая схема процесса сепарирования приведена на рисунке. Она включает в себя: Е1 - сепаратор нефтегазовый со сбросом воды, FE - датчик расхода по газу, LC - прямоходный исполнительный механизм типа МЭПК регулирующего клапана КМР, LS - сигнализатор верхнего аварийного уровня, LT - уровнемер (уровень нефти и уровень раздела фаз в 1 отсеке и уровень во 2 отсеке), PC - регулятор давления прямого действия, PT - датчик давления. Нефтегазовая смесь из сборного коллектора через патрубок поступает в НГС. Отделившийся от жидкости газ через регулятор давления прямого действия и расходомер под собственным давлением следует в газопровод и далее транспортируется на ГПЗ.

•             Отделившаяся в первом отсеке НГС нефть перетекает во второй отсек, а вода из первого отсека отправляется на блочную кустовую насосную станцию (БКНС). Откачка воды регулируется положение уровня раздела сред. Откачка нефти из второго отсека регулируется уровнем взлива в этом отсеке.

•        Традиционным решением задачи управления процессом сепарации является оснащение НГС набором датчиков, равных количеству контролируемых параметров. Для установки таких датчиков требуется не меньше четырех люков для уровнемеров и сигнализатора предельного уровня и фланцевое соединение для датчика давления.

Описание технологического процесса

Объектом регулирования является газосепаратор.

Необходимо рассчитать настройки регулятора, системы автоматического регулирования давления газа в сепараторе. Задано допустимое перерегулирование - 20%.

Графики переходных характеристик сепаратора для системы регулирования давления газа P(t) при ступенчатом изменении положения регулирующего органа РО

Математической моделью объекта регулирования является апериодическое звено первого порядка с запаздыванием.

Передаточная функция такого звена имеет вид:

,

где: Коб - коэффициент усиления объекта,

Тоб - постоянная времени объекта,

τоб - постоянная времени запаздывания.

Из графика переходной характеристики объекта регулирования находятся следующие параметры объекта регулирования:

постоянная времени объекта Тоб=4с;

постоянная времени запаздывания τоб=1с;

начальное значение выходного сигнала Yном=0,74 МПа;

установившееся значение выходного сигнала Yуст=0,787МПа;

начальное положение регулирующего органа H0=60%;

конечное положение регулирующего органа Hмах=64%.

С помощью полученных параметров объекта определяется относительное изменение регулируемого параметра δ:


Относительное изменение входной величины μ:


Коэффициент передачи объекта:


Передаточная функция объекта примет вид:


Регулятор работает в дискретном режиме, а передаточная функция объекта регулирования непрерывна, поэтому необходимо рассчитать Z-передаточную функцию объекта. Для этого в систему вводится экстраполятор (фиксатор) нулевого порядка с передаточной функцией . Фиксатор нулевого порядка сохраняет измеренную в начале каждого периода квантования амплитуду на весь период квантования. В результате структурная схема САР примет вид, представленный на рисунке.

Структурная схема дискретной САР

Для того чтобы выбрать тип регулятора, определяем отношение τоб/Тоб:

.

Отношение 0,2<об/Tобt<0,7, следовательно, для регулирования будем использовать ПИ-регулятор.

Приведенная непрерывная часть системы представляет собой последовательное включение фиксатора нулевого порядка и объекта с заданной передаточной функцией:

передаточная функция приведенной части рассчитывается по формуле:


Следовательно, Z-передаточная функция приведенной части примет вид:


Передаточная функция дискретного ПИ-регулятора имеет вид:


Передаточная функция разомкнутой системы :


Заменяем и получаем комплексную частотную характеристику (КЧХ) или амплитудно-фазовую частотную характеристику разомкнутой системы (АФЧХ):


Так как Т=1, то частоту при построении КЧХ можно изменять в пределах или .

По номограммам Солодовникова при известном значении допустимого перерегулирования определяется , модуль , запас по фазе и [9].

На комплексной плоскости строится окружность:


Радиус данной окружности определяется по формуле:




Центр окружности лежит в точке О:


КЧХ строится на том же графике, что и запретная область. При этом задается и подбирается такой , чтобы КЧХ касался запретной области, но не пересекал ее границы. Оптимальными являются те значения, для которых отношение Кр/Ти является наибольшим. Интервал варьирования будет от 2 до 6, так как наибольшее значение Кр/Ти приходится на =3.2. Шаг выберем 0.4.

Значения настроек ПИ-регулятора

2

2.4

2.8

3.2

3.6

4

4.4

4.8

5.2

5.6

6

Кр

0.383

0.538

0.702

0.829

0.912

0.968

1.01

1.043

1.07

1.0925

1.113

Кр/Ти

0.1915

0.22417

0.25071

0.25906

0.25333

0.242

0.2295

0.2173

0.20577

0.19509

0.1855


Оптимальные настройки, таким образом, равны , .

Для того чтобы убедиться в оптимальности полученных настроек, нужно рассчитать прямые и косвенные показатели качества:

Косвенные показатели качества определяются по АЧХ замкнутой системы (рисунок).

Амплитудно - частотная характеристика замкнутой системы при настройках ПИ-регулятора Кр опт = 0.829, Ти опт =3.2

Фактическое значение частотного показателя колебательности , то есть расчет можно считать удовлетворительным.

Прямые показатели качества определяются по переходной характеристике замкнутой системы (рисунок).

График переходной характеристики замкнутой системы при настройках ПИ-регулятора Кр опт = 0.829, Ти опт =3.2

Прямые показатели качества:

перерегулирование σфакт =12.3% < σдоп =20%;

время регулирования tp=9с < tдоп=(3ч4)Тоб=12 с ч 16 с.

Так как полученные показатели качества управления меньше допустимых, настройки ПИ-регулятора можно считать оптимальными.

.2 Описание принципиальной электрической схемы


Принцип действия сепаратора основан на том, что сепарируемая суспензия поступает во вращающийся ротор сепаратора и распределяется там в пакете тарелок, отстоящих друг от друга с зазором ~ 1,5 мм. Протекая между тарелками, жидкость образует тонкослойный ламинарный поток из которого идет осаждение частиц. Скорость вращения ротора (барабана) сепаратора достигает 20.000 об/мин., что дает высокоэффективное осаждение цитоплазматических гранул из большого объема (1 - 1,5 л) тканевого гомогената. Для лабораторных целей был сконструирован и изготовлен специальный сепаратор АСЛ-2 с небольшим барабаном из нержавеющей стали, высокоскоростной и с охлаждением

3. Расчетная часть

.1. Расчет расхода с помощью сужающего устройства

 Наименование и размерность параметра

Обозначение

Исходные данные

Диаметр трубопровода при 20°С, мм

D20

120

Диаметр отверстия диафрагмы при 20°С, мм

d20

100

Давление пара перед диафрагмой (абсолют.), МПа

р

2

Температура пара,°C

t

390

Перепад давления на диафрагме, кПа

16


Тип диафрагмы

-

С угл.отбором

Материал трубопровода

-

12х18H10T

Состояние внутренней поверхности трубопровода

-

Новая сварная

Межповерочный интервал диафрагмы, год

2


Материал диафрагмы

-

14Х17Н2

Местное сопротивление перед диафрагмой

-

Затвор

Длина прямолинейного участка трубопровода пе- ред диафрагмой, м

L1

11

Смещение оси диафрагмы относительно оси трубопровода, мм

ех

3,9

Толщина диска диафрагмы, мм

ЕД

4,8

Высота уступа на участке трубопровода перед диафрагмой (составной трубопровод), мм

һ

1,3

Практически вычисление расхода по величине замеренного на СУ перепада давления производится следующим образом:

. Определяются диаметры трубопровода D и СУ d при рабочих условиях (при температуре рабочей среды t):

D = D20 [1+ γ(t − 20)]; (2.1)

D = 120 [1+ 0,0000188(390 − 20)]= 120,83

d = d20 [1+ γ(t − 20)].

d = 100 [1+ 0,00001287(390 − 20)]=100,476

Здесь γ - коэффициент линейного расширения материала СУ и трубопровода; D20, - диаметр трубопровода и отверстия СУ при температуре 20°С.

Значения температурного коэффициента линейного расширения γ различных материалов для широкого диапазона температур могут быть рассчитаны с погрешностью 10% поформуле:

γ =10−6,

Для трубопровода:

γ =10−6=0,0000188

Для диафрагмы:

γ =10−6= 0,00001287

где а, b, c - постоянные коэффициенты в соответствующих им диапазонах температур, [ табл. 2.1.].

2. β определяется по формуле:

β = .

β = = 0,83

. ρ, кг/м3 [табл. П. 18]: ρ= 4,363 кг/м3

. Е - коэффициент скорости входа:


= 0,723

. Определяется массовый расход при С= С∞ по формуле

,

где ρ- плотность среды в рабочих условиях; С∞- коэффициент истечения при

числе Рейнольдса Re → ∞.

Для диафрагм коэффициент С∞ определяется по формуле:

газовый сепаратор технологический автоматизация

 (2.5)


. Величина абсолютной эквивалентной шероховатости Rш принимается по данным [табл. 2.4.]

 Материал

Состояние внутренней поверхности трубопровода

 Rш, мм

 Сталь

Новая бесшовная: − холоднотянутая − горячетянутая − прокатная Новая сварная: С незначительным налетом ржавчины Ржавая Битуминированная: − новая − бывшая в эксплуатации

 <0,03 <0,1 <0,1 <0,1  <0,2 <0,3  <0,05 <0,2

 

7. Поправку на влияние шероховатости стенки измерительного трубопровода Kш определяется следующим образом:


= 0,994

где

 (2.8)

Величина поправки на число Рейнольдса в(1.7) принимается равной:

ARe = 0,5

Поправка на шероховатость ИТ не учитывается, если выполнено условие:

для стандартных диафрагм:


В этом случае

Kш = 1.

. Поправка на притупление входной кромки отверстия диафрагмы Kп в формуле

(1.4) при d < 125 мм вычисляется по формуле(при d ≥125 мм Kп= 1)


 ≈ 1

Где  - средний за межповерочный интервал радиус закругления входной кромки

диафрагмы, который рассчитывается по формуле:


Здесь rн- начальное значение радиуса закругления входной кромки диафрагмы, определяемое путем измерений или принимаемое равным 0,05 при τ= 0;

τп.п - межповерочный интервал, годы.

При τп.п = 1 год

 

 = 0,0292 + 0,85 rн.

. Коэффициент расширения ε в формуле(1.4) для стандартных диафрагм при

использовании любого из трех стандартных способов отбора давления определяют по эмпирической формуле:

ε =1− (0,41+ 0,35β4p /(kp),

ε =1− (0,41+ 0,35*0,844)19*103 /(1,3*2,7*106)= 0,9968

где ∆р - замеренный перепад давления на диафрагме; р- абсолютное давление

перед диафрагмой; k - коэффициент адиабаты измеряемой газовой среды(сведе-ния по физическим характеристикам некоторых газов, в том числе по коэффици-енту адиабаты, приведены в разделе 3).

10.     Рассчитывается число Рейнольдса Re при массовом расходе qm∞ по формуле:


= 268,07

Определение коэффициента динамической вязкости для различных сред описано в разделе 3.

11. Определяется поправочный коэффициент KRe, учитывающий влияние ко-нечной величины числа Рейнольдса на коэффициент истечения. Для стандартных

диафрагм KRe вычисляется по формуле:


1,63

Формулы для определения поправочного коэффициента на число РейнольдсаRe для стандартных сопел, труб и сопел Вентури приведены в табл. 2.5

. Определяется действительное число Рейнольдса по уравнению:

Re = ReKRe. (2.18)

Re = 268,07*1,63 = 436,9541

13. Если поправочный коэффициент на шероховатость стенок трубопровода, определенный в п. 5, Kш ≠1, находится действительное значение коэффициента шероховатости K′ш. Для этого используется формула(2.7), в которой коэффициент АRe определяется с использованием формул:

104<Re<106 при

>106 при ARe=1

При Re < 104 значение коэффициента K′ш принимают равным единице: ш = Kш = 1.

. Определяется действительное значение массового расхода по уравнению:


15. Определяется значение объемного расхода в рабочих условиях qо по уравнению:


. Определяется значение объемного расхода, приведенного к стандартным условиям qc, по уравнению:



где ρс- плотность среды в стандартных условиях.

Результаты расчета расхода пара

Наименование, обозначение и размерность параметра

Номер расчетной формулы

Величина

Диаметр паропровода при75°С D, мм

(2.1)

231,3353

Диаметр отверстия диафрагмы при75°С d, мм

(2.2)

211,3188

Относительный диаметр отверстия диафрагмы β

(1.2)

0,91347

Плотность пара при рабочих условиях ρ, кг/м3

Таблица П. 18

4,363

Вязкость пара при рабочих условиях Па⋅с

Таблица П. 1

25,47*106

Показатель адиабаты k

Таблица П. 4

-

Коэффициент скорости входа Е

(1.23)

1,814

Коэффициент истечения при числе Рейнольдса Re → ∞ С

(2.5)

0,55233

Эквивалентная шероховатость трубопровода Rш, мм

Таблица2.4

0,05

Поправка на влияние шероховатости стенки ИТ Kш при ARe= 0,5

(2.7), (2.8)

0,994348

Поправка на притупление входной кромки диа-фрагмы Kп

(2.12), (2.13)

0,9934732

Коэффициент расширения среды ε

(2.16)

1

Массовый расход при Re → ∞ qm ∞, кг/с

(2.4)

17,14395

Число Рейнольдса

(2.18)

0,00371*10-6

Поправка на конечность числа Рейнольдса KRe

(2.19)

2,425

Действительное число Рейнольдса Re

(2.20)

0,009*10-6

Коэффициент ARe

(2.21), (2.22)

0,5

Действительный массовый расход qm, кг/с

(2.24)

41,571



Заключение

В работе дана общая характеристика объекта. В последующем идет выбор оборудования, которое наиболее подходит данному объекту, необходимое для создания системы автоматизированного управления. Для автоматизации работы сепаратора выбирается оборудование нижнего уровня системы автоматизации удовлетворяющее следующим требованиям:

способность работать в неблагоприятных условиях;

надежность;

диапазон измерения;

погрешность измерения;

наличие определенных видов защиты;

несложный монтаж;

наличие унифицированного выходного сигнала.

А также идет сравнение и выбор программно-логического контроллера, учитывая его характеристики и соотношения цена-качество. Выбор определен в пользу SLC-500 серии 1746 с типичной потребляемой мощностью 137 ВА.

Приведено описание программы для ПЛК, написанной в программном пакете RSLogix 500 в соответствии с разработанной блок схемой.

Произведен расчет системы автоматического регулирования давления в сепараторе. Регулирование производится с помощью ПИ-закона регулирования. Произведена оценка качества регулирования (σ = 12.3%, tр. = 12 с). Так как показатели качества не превышают допустимых значений (ε<20%, tр <(3ч4)Тоб), настройки регулятора Кр опт = 0.829, Ти опт =3.2 - являются оптимальными.

Список используемой литературы

1.   Технологический регламент КС-7 Федоровского месторождения.

2.       Справочник слесаря по контрольно измерительным приборам. Гресько А.А., Долгая А.А. Киев, «Техника - 2005».

.         www.kipiasoft.su - Библиотека специалиста по КИПиА

.         www.rizur.ru - датчики давления, преобразователи давления

.         Проектирование систем автоматизации технологических процессов: Справочное пособие по содержанию и оформлению проектов. Емельянов А.И., Капник О.В.М.: Энергоатомиздат, 2006.

.         Аналоговые модули ввода - вывода (серия 1746) SLC 500. Руководство пользователя / Allen - Bradley A Rockwell International Company. 2007. - 66c.

.         Кармазин В.В., Кармазин В.И., Бинкевич В.А., Магнитная регенерация и сепарация при обогащении руд и углей, [М.], 2005;

.         Разработка и эксплуатация нефтяных и газовых месторождений, М., 2007.

.         Ротач В.Я. Теория автоматического управления энергетическими процессами, М, Энергоатомиздат, 2004.

.         Приборы и средства автоматизации. Каталог Т1. Приборы для измерения температуры, М.

Похожие работы на - Автоматизация работы сепаратора

 

Не нашли материал для своей работы?
Поможем написать уникальную работу
Без плагиата!
Без нейросетей!