Теплообменная установка для нагревания молока
Министерство
сельского хозяйства Российской Федерации
Российский
государственный аграрный университет - МСХА
имени
К.А. Тимирязева
Технологический
факультет
Кафедра
процессов и аппаратов перерабатывающих производств
Курсовая
работа
Теплообменная
установка для нагревания молока
Исполнитель:
студентка группы205
техн. факультета
Гущина Екатерина Сергеевна
Преподаватель Стефановский В.М.
Москва
2012 г.
Содержание
Введение
.
Теоретические и методические основы решения задачи
.1
Теоретические основы решения задачи
.2
Методические основы решения задачи
.
Основная часть
.1
Тепловой расчет
.2
Конструктивный расчет
.3
Расчет тепловой изоляции
.4
Гидравлический расчет
.
Подбор насоса
Заключение
Список
использованной литературы
Приложение
Введение
Теплотехника - наука, изучающая методы
получения, преобразования, передачи и использования теплоты, а также принципы
действия и конструктивные особенности тепловых машин и аппаратов. Теплопередача
- физический процесс передачи тепловой энергии от более горячего тела к более
холодному либо непосредственно (при контакте), либо через разделяющую (тела или
среды) перегородку из какого - либо материала. Самопроизвольная передача тепла
всегда происходит от более горячего тела к более холодному, что является следствием
второго закона термодинамики (однако возможно передать тепло от холодного тела
с помощью вспомогательных устройств, таких как холодильник). Теплопередачу
невозможно остановить, ее можно только замедлить. Существует три простых вида
передачи тепла: теплопроводность, конвекция и тепловое излучение. Существуют
также различные виды сложного переноса тепла, которые являются сочетанием
элементарных видов. Основные из них: теплоотдача - конвективный теплообмен
между потока жидкости или газа и поверхностью твердого тела; теплопередача -
теплообмен от горячей жидкости к холодному через разделяющую их стенку;
конвективно-лучистый перенос тепла - совместный перенос тепла излучение и
конвекцией.
В данной курсовой работе необходимо
подобрать насос для поднятия молока на определенную высоту. Молоко - жидкость,
выработанное секрецией молочной железы выращенных на ферме животных. Молоко
содержит много питательных минеральных веществ необходимых организму, таких как
кальций <#"866560.files/image001.gif">
Где M1 и M2 - массовый расход соответственно
горячего и холодного теплоносителя, кг/сек;и V2 - объемный расход
соответственно горячего и холодного теплоносителя, м3/сек
𝜌1 и 𝜌2
- плотность соответственно горячего и холодного теплоносителя, кг/м3;
С1 и С2 - массовая теплоемкость при постоянном
давлении соответственно горячего и холодного теплоносителя, Дж/(кг град);н и
t1k - начальная и конечная температура горячего теплоносителя, градCн и t2k -
начальная и конечная температура холодного теплоносителя, градС
Qпот - потери теплоты в окружающую среду, Вт.
Нагревание с изменением агрегатного состояния
теплоносителя
При нагревании пищевой среды конденсирующимся
паром уравнение теплового баланса имеет вид:
D(iп - сконд tконд)=M2C2 (t2k-t2H)+Qпот, Вт (4)
где D - расход греющего пара, подаваемого в
аппарат за единицу времени, кг/сек;п - энтальпия пара, поступающего в аппарат,
Дж/кг;
сконд - теплоемкость конденсата, выходящего из
аппарата, Дж/(кг С);конд - температура конденсата, выходящего из аппарата,
градС
Стремясь максимально использовать поверхность
теплообмена, этапы охлаждения в теплообменнике перегретого пара и
образовавшегося конденсата исключают, когда уравнение теплового баланса(4)
принимает вид:
=M2C2 (t2k-t2H)+Qпот, Вт (5)
где r - скрытая теплота парообразования, Дж/кг;
Расчет среднего температурного напора
Характер изменения температур теплоносителей в
процессе прохождения через аппарат (рис.1) зависит от особенностей процессов
теплоотдачи, вида, расхода теплоносителей и направления их движения (схемы:
прямоток, противоток, перекрестный ток или смешанный ток).
Для определения среднего температурного напора ∆tср
между горячим и холодным теплоносителями необходимо предварительно, в
соответствии с выбранным направлением движения теплоносителей, построить
диаграмму изменения температур и рассчитать ∆tср по следующим формулам:
Расчет общего коэффициента теплопередачи
Согласно теории теплообмена коэффициент
теплопередачи для плоской стенки рассчитывают по формуле
где α2 -
коэффициент теплоотдачи от горячего теплоносителя к омываемой поверхности
стенки, Вт/(м2град);
δ i - толщина стенки
(слоя накипи, слоя ржавчины или загрязнений), м;
λ
i
- коэффициент теплопроводности материала (стенки трубы, слоя накипи, слоя
ржавчины или загрязнений), Вт/(м град);и d2 - внутренний и внешний диаметры
трубы соответственно, м;
Связь
между k и kL определяется соотношением:
=
Теплоотдача без изменения агрегатного состояния
теплоносителя
При развитом турбулентном режиме течения
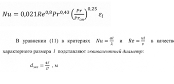
теплоносителя в прямых трубах (Re>10000) уравнение подобия имеет вид:
где S - площадь живого сечения потока, м2;
П- смоченный периметр, м
Для труб круглого сечения dэкв = dвнутр
Для канала кольцевого сечения эквивалентный
диаметр равен
экв
= (Dвнутр - dнаружн),
где
Dвнутр - внутренний диаметр "большой" трубы,наружн - наружный диаметр
"малой" трубы.
При
вычислении критериев Re, Pr и Nu значения физических констант жидкости выбирают
из таблиц при так называемой определяющей температуре. В данном случае в качестве
определяющей температуры принята средняя арифметическая температура
жидкости(газа).
При
движении потока вдоль плоской стенки для расчета коэффициента теплоотдачи при
Re >10000 рекомендуется следующее приближенное уравнение:
В
уравнении физических констант берутся при начальной температуре теплоносителя.
В качестве характерного размера l принимается длина теплоотдающей стенки в
направлении движения потока.
Если
режим движения теплоносителя внутри прямой трубы ламинарный (Re< 2320), то
для расчета коэффициента теплоотдачи используется следующее уравнение подобия:
Nu = 0,15 Re0,33 Gr0,3 Pr0,43(
)0,25
Nu = 0,76 Re0,5 Pr0,43(
)0,25
При
переходном режиме(2320<Re<10000) расчет коэффициента теплоотдачи
рекомендуется производить по графику (рис. 2).
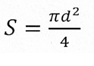
Расчет тепловой поверхности теплопередачи
Расчет площади поверхности теплопередачи
производится в соответствии с уравнением:
Поверхность теплообмена (в м2)
рассчитана без учета тепла (или холода) в окружающую среду и, следовательно,
будет меньше поверхности, которая обеспечит реальные условия работы аппарата.
Для расчета реальной поверхности необходимо
дополнительно знать также Qпот - тепловой поток, теряемый аппаратом в
окружающую среду. Это требует знания площади внешней поверхности аппарата и
условий теплообмена между корпусом и окружающей средой.
Конструктивный расчет
Конструктивный расчет сводится к определению
основных размеров аппарата, он имеет особенности для каждого типа
теплообменников.
Для определения основных габаритных размеров
аппарата необходимо в первую очередь рассчитать сечения для прохода
теплоносителей, пользуясь уравнением расхода
=S u (21)
где V - объемный расход теплоносителя, м3/сек;-
площадь поперечного сечения потока теплоносителя, м2;- средняя скорость
движения теплоносителя, м/сек.
Уравнение(21) можно выразить через массовый
расход теплоносителя:
= S u𝜌
где M - массовый расход теплоносителя, кг/сек;
𝜌 - плотность
теплоносителя, кг/м3;𝜌
- произведение этих величин называют массовая скорость теплоносителя, кг/(м2
сек).
Выбор скорости теплоносителя
Скорость движения жидких теплоносителей в
аппаратах принимают:
В трубах- 1÷2 м/сек,
в межтрубном пространстве - 0,2 ÷ 0,6 м/сек.
Если в продукте содержится твердая примесь, то скорость следует принимать не
менее 1,5 м/сек, чтоб предотвратить осаждение. При выборе скорости необходимо
учитывать вязкость теплоносителя.
Скорость движения газа в трубах принимают: 15 ÷
20 м/сек.
Скорость движения пара внутри труб принимают -
до 50 м/сек
Определения основных размеров аппарата
В соответствии с принятой скоростью
теплоносителей и заменой в уравнении площади поперечного сечения для прохода
теплоносителя, выражений, например, через диаметр d трубы.
(23)
Получим формулу для расчета диаметра патрубков
для входа и выхода теплоносителей (в м)
(24)
Где 𝜌
- плотность теплоносителя на входе (для входного патрубка) или на выходе из
аппарата, определяется по таблицам в зависимости от начальной или конечной
температуры теплоносителя, кг/м3.- скорость теплоносителя на входе
или на выходе из аппарата; скорость на входе принимается в пределах
рекомендованных значений скоростей теплоносителей в трубах; скорость на выходе
меньше скорости на входе за счет гидравлических сопротивлений аппарата.
Длина патрубков определяется:
(25)
Кожухотрубные теплообменные аппараты
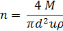
Конструктивный расчет кожухотребных аппаратов
сводится к определению числа труб, размещению их в трубны решетках и
определению диаметра кожуха аппарата.
Учитывая принятый ранее диаметр труб, определяем
число труб n при одном ходе теплоносителя в аппарате:
где M - массовый расход теплоносителя, кг/сек.
Известная из теплового расчета поверхность
нагрева аппарата может быть выражена, как
м
откуда длина одной трубки
где dср - средний расчетный диаметр труб,
определяется в зависимости от соотношения α1 и
α2:
если α1 > α2 dср
= dнаруж
если α1 ≈
α2
dср =0,5(dнаруж +dвнутр)
если α1 < α2
dср = dвнутр
Рекомендуется делать трубы длиной Lдопуск не
более 4 м. При поверхности теплообмена более 300 м2 длину выбирают
до 6 м.
Если по расчету получается L> Lдопуск, то
аппарат делается многоходовым и определяется число ходов в трубном
пространстве:
а общее число труб (длиной Lдопуск) в аппарате
общ = n m
После определения числа труб и количества ходов,
их размещают на трубных решетках.
Трубы в трубных решетках чаще размещают по
вершинам правильных шестиугольников (рис. 3).
Рис. 3
общ = 3a(a - 1)
+1;= 2a - 1;
nобщ =
(b2 - 1) +1,
где nобщ - общее число труб в решетке;- число
труб по диагонали шестиугольника- число труб в стороне шестиугольника
Нормалями НИИХИММАШАа рекомендуется следующее
соответствие шага (расстояние между осями двух соседних труб) t и диаметрами
труб (таблица 6)
Соответствие шага и диаметра труб
|
Диаметры
dнар/dвнутр , мм
|
25/21
|
38/36
|
57/52
|
|
Шаг
t , мм
|
32
|
48
|
70
|
Диаметр окружности D', на которой размещают
крайние трубки, определяется по уравнению:
' = t (b - 1), м
Внутренний диаметр корпуса одноходового
теплообменника принимается
≈ D' + (3÷4) dнар,
м
При расчете кожухотрубных теплообменных
аппаратов может получиться, что для обеспечения условия задания необходим
теплообменник с небольшим числом очень длинных трубок. В этом случае
целесообразно проектировать многоходовые аппараты.
После завершения теплового и конструктивного
расчетов следует обосновать необходимость применения тепловой изоляции и решить
вопрос о том, какую часть внешней поверхности корпуса теплообменника надо
покрывать слоем изоляционного материала.
Условия, при которых нанесение тепловой изоляции
не требуется
Во-первых, необходимо учитывать требования
техники безопасности:
Наружная стенка аппарата не должна иметь
температуру выше 35÷40°С,
а температура в цехе не должна намного отличаться от 20°С для обеспечения
нормальных условий работы обслуживающего персонала.
Во-вторых, надо сопоставить полезный тепловой
поток Q c Qпот - тепловым потоком, теряемым в окружающую среду неизолированный
внешней поверхностью аппарата. Расчет Qпот производят по уравнению теплоотдачи:
Qпот = α3Fk (tст
- tвозд), Вт
где α3
- коэффициент теплоотдачи от наружной поверхности аппарата к воздуху помещения,
Вт/(м2град).- площадь поверхности внешней трубы (диаметром Dнар), м2;ст
- температура наружной поверхности внешней трубы, °С(35°С);возд - средняя
температура воздуха в помещении цеха, °С(20°С).
Коэффициент теплоотдачи α3
рассчитывают по уравнению подобия для теплоотдачи при свободном движении жидкости
(воздуха)
= c( Gr Pr)n (44)
Значения с и n в уравнении(44) для отдельных
участков различны и являются функцией аргумента ( Gr Pr) . Их значения
приведены в таблице 7.
Значения с и n в формуле (44)
|
(Gr
Pr)
|
С
|
N
|
|
1·10-3…5·102
|
1,18
|
1/8
|
|
5·102…2·107
|
0,54
|
¼
|
|
2·107…1·1013
|
0,135
|
1/3
|
При вычислении чисел Nu =
и Gr=
β
∆t
за характерный размер L, входящий в качестве линейного размера в критерии
подобия, принят для труб - их диаметр.
В качестве определяющей температуры3 принята
средняя температура пограничного слоя
tm =
,
где tсм - температура наружной поверхности
аппарата (внешней трубы); tвозд - температура воздуха вне зоны, охваченной
процессом.
В случае, если требования техники безопасности
выполняются и потери теплоты Qпот незначительны (менее 5% от сообщаемой
продукту теплоты Q),то изоляцию можно не устанавливать. Более точный ответ о
целесообразности изоляции может дать сравнительный экономический расчет
стоимости тепла и расходов на изоляцию.
В остальных случаях решается вопрос о толщине
слоя изоляции, которая обеспечит минимальные потери и температуру на внешней
поверхности не выше 35°С и будет удобна при выполнении теплоизоляционных работ.
Потери теплоты аппаратом после нанесения
теплоизоляции
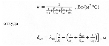
Толщина слоя изоляции δиз
, которая обеспечит минимальные потери теплоты и температуру на внешней
поверхности не выше 35°С, определяется из выражения для коэффициента
теплопередачи от горячей среды через двухслойную стенку ( наружная труба + слой
изоляции, рис.6) к воздуху цеха
Где
α3 - коэффициент
теплоотдачи от горячего теплоносителя к стенкам канала кольцевого сечения,
Вт/(м2 °С);
δст - толщина стенки
наружной трубы ( или корпуса) аппарата, м;
λст - коэффициент
теплопроводности стенки наружной труб, Вт/(м°С);
λиз - коэффициент
теплопроводности материала изоляции, Вт/(м°С);- коэффициент теплопередачи от
горячего теплоносителя к наружному воздуху, Вт/(м°С);
Теплоотдача на разных этапах теплопереноса (рис.
6)
Решение находят методом последовательных
приближений. Вначале (по таблице П-5 приложения) выбирают материал
теплоизоляции и его коэффициент теплопроводности λиз.
В качестве первого приближения задаются толщиной слоя изоляции, например, δиз
= 0,20 м и рассчитывают наружный диаметр заизолированной трубы Dиз =Dнар +2 δиз.
Затем по уравнению (44) вычисляют коэффициент
теплоотдачи от поверхности изоляции к воздуху α3. Если
температуры поверхности изоляции воздуха принять соответственно 350С
и 200С, то можно воспользоваться вычисленным ранее значением α3.
Из системы уравнений
(47)
Имеем
(48)
где ∆t'ср - средний температурный напор
между температурой теплоносителя внутри кольцевого зазора (t1н + t1к) /2 и
температурой воздуха в цехе tвозд, °С;
∆t'ср =
-
tвозд
н и tк - соответственно температуры
теплоносителя в начале и в конце кольцевого зазора, °С.
После подстановки значений α1,
α3, λст, λиз,
k в уравнении (46) рассчитывают величину δиз
и сравнивают ее с первоначально принятой толщиной изоляции (0,020 м) При
расхождении - более 5% принимают новое значение толщины изоляции и расчет
повторяют. Если толщина изоляции получилась слишком тонкой, подумайте, как
проводить теплоизоляционные работы.
Возможно, лучше было бы выбрать материал с
большим λиз.
Допускаемые потери теплоты при наличии изоляции
Qпотиз составят:
потиз = α3 Fиз
(tиз - tвозд), Вт (49)
где tиз - температура наружной поверхности слоя
изоляции, °С(tиз = 35°С);из - площадь наружной поверхности изоляционного слоя,
м2.
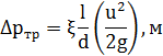
Гидравлический расчет
Целью гидравлического расчета является
определение потерь напора (в м) или потерь давления (в H/м2)
обрабатываемого продукта при прохождении через теплообменный аппарат и выбор
нагнетателя для его транспортирования. Если теплоноситель перемещается по сети
заданной конфигурации, то необходимо учитывать общие потери напора с учетом
всех участников сети.
Потери напора (давления) складываются из потерь
на преодоление трения теплоносителя о стенки прямолинейных участков каналов ∆pтр
, потерь на преодоление местных сопротивлений ∆pмс и статистического
напора Hст.
∆p = ∆pтр + ∆pмс + Hст, м
Потери напора на трение рассчитываются по
формуле
∆pтр = ξ
(
),
м
Где
ξ(кси) -
коэффициент гидравлического трения (безразмерная величина);- длина
прямолинейного участка при движении, м;эквивалентный диаметр канала, м;-
скорость движения теплоносителя, м/сек;- ускорение свободного падения, (9,8
м/сек).
При
ламинарном режиме движения жидкости (Re < 3·103):
ξ
=
При
турбулентном режиме движения течения жидкости (Re = 3·103 ÷ 1·105) можно
применить формулу:
ξ=
При
неизотермическом ламинарном режиме движения жидкости в теплообменном аппарате
(Re<2300)
ξ
=
(
)1/3
2. Основная часть
Основная часть курсовой работы включает в себя
тепловой, конструктивный, гидравлический расчеты и расчет тепловой изоляции.
Все эти расчеты ведутся по отношению к кожухотрубному теплообменнику и
представлены в соответствующих подразделах ниже.
Преимущества кожухотрубного теплообменника:
· надежность в эксплуатации при
высоких значениях давлений и температур;
· разумная и надежная конструкция;
· простота в чистке, разборке.
.1 Тепловой расчет
Данные:
. Кинематическая вязкость продукта (молоко):
ν
=0,7*10 -6 м2/с;
. Плотность продукта (молоко):
ρ
=1010 кг/м3;
. Удельная теплоемкость продукта
(молоко):
С
=3,85 кДж/кг°С;
. Теплопроводность продукта
(молоко):
λ
=0.51 Вт/м2град;
. Объемный расход продукта (молоко):
=3 м3/кг;
. Начальная температура продукта
(молоко):
=12°С;
. Конечная температура продукта
(молоко):
=75°С;
. Начальная температура теплоносителя
(вода):
=96°С;
. Массовый расход теплоносителя
(вода):
М
=2800 кг/ч.
Независимо от типа аппарата площадь
поверхности нагрева определяется из основного уравнения теплопередачи:
Q=kFΔt
, Вт (1)
откуда поверхность нагрева (в м
):
=
(2)
где Q - тепловой поток, переданный
холодному теплоносителю, Вт;коэффициент теплопередачи, Вт/м2град;
- средний температурный напор, °С.
Количество тепла, которое необходимо
сообщить пищевой среде, производится по уравнению теплового баланса. Так как в
нашем случае теплоносителем является жидкость, то уравнение теплового баланса
имеет вид:
; (3)
Следовательно, исходя из уравнения (3),
количество тепла будет равно:
Конечная температура теплоносителя:
График 1: График изменения температур
По представленному графику можно сделать вывод,
что течение жидкостей противоточное и дальнейший расчет это учитывает.
>1.8
Определим критерий Рейнольдса:
Примем скорость молока, равную 1.5
,
следовательно внутренний диаметр будет равен:
;
Выбираем из таблицы П-4 стандартный
диаметр трубы, равный 0.015м. Пересчитаем скорость молока с полученным
диаметром:
;
;
При полученном результате можно
сделать вывод: так как Re=31428,31428>10000, то у нас будет турбулентный
режим течения жидкости.
Рассчитаем значение критерия
Прандтля:
- коэффициент теплоотдачи от греющей
поверхности к нагреваемому холодному теплоносителю
Определим критерий Нуссельта для турбулентного
режима течения молока:
; (4)
Рассчитаем коэффициент теплоотдачи
от греющей поверхности к нагреваемому холодному теплоносителю-
:
Рассчитаем коэффициент теплоотдачи
от горячего теплоносителя к омываемой поверхности стенки, Вт/(м2
град)
- коэффициент теплоотдачи от
горячего теплоносителя к омываемой поверхности стенки, Вт/(м2град)
Найдем диаметр трубы, приняв
скорость течения воды в трубе, равной 2
. Плотность воды при 96°С берем из
таблицы П-2, она равна 961.85
:
;
Найдем внутренний диаметр большой трубы.
Наружный диаметр маленькой трубы смотрим в
таблице П-4, он равен 0.025(м).
;
В таблице П-4 смотрим стандартный диаметр
большой трубы, он равен 0.048(м), тогда диаметр эквивалентный будет равен:
Пересчитаем скорость воды в трубе:

Определим коэффициент теплопередачи:
где
- коэффициент теплоотдачи от
горячего теплоносителя к омываемой поверхности стенки, Вт/м2град;
- коэффициент теплоотдачи от греющей
поверхности к нагреваемому холодному теплоносителю, Вт/м2 град
- толщина стенки, м;
- коэффициент теплопроводности
материала поверхности нагрева, материал поверхности - сталь,
=46 Вт/м2град
Расчет площади поверхности
теплопередачи
Q=kFΔt
, Вт
Откуда поверхность нагрева (в м
):
Поверхность теплообмена рассчитана
без учета потерь тепла в окружающую среду и, следовательно, будет меньше
поверхности, которая обеспечит реальные условия работы аппарата. Для расчета
реальной поверхности необходимо дополнител0ьно знать также
- тепловой
поток, теряемый аппаратом в окружающую среду. Это требует знание площади
внешней поверхности аппарата и условий теплообмена между корпусом и окружающей
средой.
Допускаем, что потери теплоты в
окружающую среду не превысят 3-5% от расчетного полезного теплового потока Q.
Тогда полный действительный расход теплоты
и действительная поверхность
нагрева
определяются
по формуле:
.2 Конструктивный расчет
Определение основных размеров
аппарата
Конструктивный расчет сводится к
определению числа труб, размещению их в трубных решетках и определению диаметра
кожуха аппарата. Учитывая принятый ранее диаметр труб, определяем число труб n
при одном ходе теплоносителя в аппарате:
=
где M - массовый расход
теплоносителя, кг/сек.
патруб
=
= 0,02, мпатруб
= (1,5÷2)dпатруб=2·0,02=0,04,
м=
=
=1
Известная из теплового расчета поверхность
нагрева аппарата может быть выражена, как
F=π dср l n, м2
откуда длина одной трубки,
=
=
=16,
м
где dср - средний расчетный диаметр труб,
определяется в зависимости от соотношения α1 и
α2:
если
α1
= 4267,56, а α2 = 4377 ,
то α2
> α1, тогда dср = dвнут
Если по расчету получается l>l допуск, то
аппарат делается многоходовым и определяется число ходов в трубном
пространстве:
=
=
=4
а общее число труб в аппарате
общ= n·m=4·1=4
После определения общего числа труб и количества
ходов, из размещают на трубных решетках.
Трубы в трубных решетках чаще размещают по
вершинами правильных шестиугольников. При этом
общ = 3а(а - 1)+1= 2а-1общ =
¾ (b2 - 1) +1=
=
=
2,2≈3
а=
=
=2
В соответствии шага и диаметра труб, получаем,
что шаг t=32 (по нормалям НИИХИММАШа)
' =t(b - 1)= 32(3 -1)= 64, мк≈
D'+(3÷4)dнар = 64+4·0,025 =64,1
.3 Расчет тепловой изоляции
Сначала необходимо определить критерий Грасгофа,
что для воздуха
,
где знаменатель означает перевод температуры из
градус Цельсия в градус Кельвина, ускорение свободного падения
=9,81 м/с2,
м
по стандарту,
,
ν=15,06∙10-6 м2/с получим:
Определим величину произведения критериев
Грасгофа и Прандтля, учитывая, что для воздуха, при устоявшейся температуре в
окружающей среде 27,5
(рассчитывают по
формуле определяющей температуры
Гдест - температура наружной поверхности
аппарата (внешней трубы);возд - температура воздуха вне зоны, охваченной
процессом), критерий Прандтля
Гдеи n числовые значения, зависящие от
произведения критериев Грасгофа и Прандтля, определяемые по справочным
таблицам, и соответственно c=0,54 и n=1/4, тогда:
Определив критерий Нуссельта, можно определить
коэффициент теплоотдачи по формуле, учитывая что коэффициент теплопроводности
воздуха при 27,5
(tвозд=27,5
),
λв=2,59∙10-2
;
Находим площадь поверхности внешней трубы
теплообменника:
Теперь мы можем найти величину теплового потока,
теряемого в окружающую среду неизолированной внешней поверхностью корпуса
теплообменника по уравнению:
где температура стальной стенки принимается
равной средней температуре теплоносителя (вода), т.е. 80
Что составляет 3,3% от действительного значения
теплового потока, переданного холодному теплоносителю, что не превышает 5%,
следовательно, использование тепловой изоляции экономически не целесообразно.
Учитывая, что температура внешней стенки внешней трубы составляет 80
,
что превышает допустимое значение на 40
,
для обеспечения безопасности эксплуатации теплообменной установки, необходима
тепловая изоляция. Расчет толщины теплоизоляции представлен ниже.
Определим допускаемые при наличии изоляции
потери тепла:
где tиз - температура изоляции, которая не
должна превышать 35◦С, поэтому для расчета принимаем tиз=35◦С;
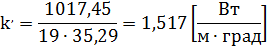
Определяем коэффициент теплопередачи через
стенку наружной трубы:
где
-
площадь поверхности изоляции, которая примерно равна
;
-
средний температурный напор, определяемый в данном случае по формуле:
При этом получим:
Определим толщину слоя изоляции:
где λиз
- коэффициент теплопроводности материала изоляции;
δст - стандартная
толщина стенки наружной трубы, δст=0,003
м=3 мм.
Материал изоляции - минеральная вата (лист и
ковер).
2.4 Гидравлический расчет
Целью гидравлического расчета является
определение потерь напора (в м) или потерь давления (в H/ м2)
теплоносителя при прохождении через теплообменный аппарат и выбор средств для
транспортировки теплоносителя.
Потери напора (давления) складываются из потерь
на преодоление трения теплоносителя о стенки прямолинейных участков каналов
,
потерь на преодоление местных сопротивлений
и
статического напора Нст.
. Необходимо определить потери напора на трение,
которые рассчитываются по формуле:
где
ξ(кси) -
коэффициент гидравлического трения (безразмерная величина);- длина
прямоугольного участка при движении, м;- эквивалентный диаметр канала, м;-
скорость движения теплоносителя м/сек;- ускорение свободного падения, (9 м/сек2).
При
турбулентном режиме движения жидкости (Re=3∙103÷-1∙105)
можно применять формулу:
. Определим потери напора на преодоление местных
сопротивлений:
где ζi (дзета)
- коэффициент местного сопротивления для i-го сопротивления (безразмерная
величина).
Перечислим все местные сопротивления, и
количество раз, которое они встречаются в конструкции:
вентили - ζ=6, встречается
2 вентиля;
колено под углом 90◦ -
ζ=1,1, встречается 3 раза;
вход в трубу - ζ=0,2, встречается
1 раз;
выход из трубы - ζ=1, встречается
1 раз.
Сложив все произведения коэффициентов местных
сопротивлений и повторностей получим, что
,
тогда
. Статистический напор равен:
Гдеи Z2 - соответствующие высоты над плоскостью
сравнения, м;и p1- соответствующие давления над поверхностью жидкости в нижнем
и верхнем сосуде, H/м2.
. Мощность нагнетателя (насоса) для перемещения
теплоносителя через аппарат определим по формуле:
3. Подбор насоса
Пищевые насосы - вид специального оборудования,
что предназначен для перекачки как нейтральных, так и высокоагрессивных
жидкостей из бочек, контейнеров и других емкостей. Пищевые насосы находят
широкое применение в химической, пищевой, фармацевтической и косметической
промышленности.
К основным видам пищевых насосов относятся:
· бочковые насосы;
· диафрагменные насосы;
· винтовые насосы;
· вертикальные насосы;
· дозировочные насосы;
· кулачковые насосы;
· центробежные насосы для установки в
линию;
· шестеренные насосы;
· вакуумные насосы;
· самовсасывающие насосы;
· мембранные насосы;
· перистальтические насосы.
Пищевыми насосами можно безопасно, надежно, и
бережно перекачивать высоковязкие среды с твердыми частицами, легко
воспламеняющиеся материалы или жидкости с высоким содержанием газа. основное
преимущество насоса - надежность работы "всухую" и идеальны для
эксплуатации во взрывоопасных помещениях. Корпус пищевых насосов может быть
изготовлен из различных видов нержавеющей стали, так и из различных пищевых
полимерных материалов.
Имея все необходимые характеристики
гидравлической силы, мы можем подобрать насос. Учитывая необходимую мощность,
напор и пищевую среду (молоко) выбираем насос:
Роторный самовсасывающий насос типа ОНР
Предназначен для вязких пищевых жидкостей
Технические данные насоса: Рабочая температура:
от -20°С до +105°С Диаметр патрубков - 42 мм Подача от 0,1 до 5 м3/ч
Давление до 1,6 кг/см2 Максимальное давление в корпусе - до 8 кгс/см2
Высота самовсасывания до 4м. Внешняя утечка через торцовое уплотнение - не
более 0,5 см3/ч.
Область применения насоса: Подъем и
перекачивание воды, молока, пива, вина, спирта, сока, подсолнечного масла, моющих
средств и дезинфицирующих растворов (2-3% кислот и щелочей) и т.д., а также
газосодержащих жидкостей. Работа под вакуумом. Температура перекачиваемой
жидкости от -20°С до +105°С Плотность до 1,6 г/см3 Вязкость до 2500
сСт
Особые преимущества насоса: - самовсасывание
вязких жидкостей - малогабаритный - быстроразъемный корпус, обеспечивающий
доступ к проточной части насоса - материал проточной части - нержавеющая сталь,
ротор - пищевая резина - надежное торцовое уплотнение фирмы John Crane -
возможность комплектации двигателем взрывозащищенного исполнения - проточная
часть насоса выполнена из нержавеющей стали 12Х18Н9Т
Технология насоса: Ротор и неподвижные
уплотнения из эластомеров, состав которых зависит от назначения насоса по
перекачиваемой среде. Торцовое уплотнение вала насоса - сильфонное фирмы
"Джон Крейн" (Англия).
Материал проточной части насоса: Материал
проточной части - нержавеющая сталь, ротор - пищевая резина. Нержавеющая сталь
12Х18Н9Т.
Заключение
В курсовой работе произведен расчет теплообменного
аппарата для нагрева молока.
Выполнив данную курсовую работу, мы приобрели
умения и навыки, позволяющие осуществлять техническую реализацию и инженерные
расчеты, связанные с грамотной эксплуатацией теплоиспользующих установок, в том
числе и касающихся транспортирования жидких пищевых сред по трубопроводам с
помощью насосов.
В данной курсовой работе такой средой являлось
молоко. Проделав все необходимые расчеты такие, как тепловой, конструктивный,
гидравлический и расчет тепловой изоляции, рассчитав все необходимые параметры,
мы установили, что наиболее приемлемым насосом для перекачивания данного молока
подходит роторный самовсасывающий насос марки ОНР 3/10К-0,55/6.
Список использованной литературы
1.
Теплотехника. Методические указания / В.М. Стефановский. М.: изд-во РГАУ - МСХА
имени К.А. Тимирязева, 2012. 52 с.
.
Теплотехника. Учеб. для вузов / В.А. Гуляев, Б.А. Вороненко, Л.М. Корнюшко и
др. - СПб.: изд-во "РАПП", 2009. - 352 с.
.
Теплотехника: Учеб. для вузов / В.Н. Луканин, М.Г. Шатров, Г.М. Камфер и др.;
под ред. В.Н. Луканина. - М.: Высш. шк., 2008. - 671 с.
Приложение
Таблица П-1
Физические свойства водяного пара на линии
насыщения
Таблица П-2
Таблица П-3
Физические свойства сухого воздуха при В=760 мм
рт. ст.
Таблица П-4
Трубы стальные бесшовные
Коэффициент теплопроводности углеродистой стали λст
= 46 Вт/(м°К);- нержавеющей стали λст
= 15 Вт/(м°К)
Таблица П-5
Теплоизоляционные материалы и их характеристики
Таблица П-6
Коэффициенты местных сопротивлений
молоко насос трубопровод изоляция