Устройство управления исполнительной системой инфракрасным лучом

  • Вид работы:
    Курсовая работа (т)
  • Предмет:
    Информатика, ВТ, телекоммуникации
  • Язык:
    Русский
    ,
    Формат файла:
    MS Word
    998 Кб
  • Опубликовано:
    2016-01-31
Вы можете узнать стоимость помощи в написании студенческой работы.
Помощь в написании работы, которую точно примут!

Устройство управления исполнительной системой инфракрасным лучом

ВВЕДЕНИЕ

Человек - изобретатель. Творчество и умственный процесс одного человека могут помочь сделать огромный шаг вперёд для всего человечества. Подобная деятельность полностью теперь ассоциируется со словосочетанием «инженерное дело», и, возможно, даже стало его синонимом. История инженерии начинается с самых древнейших лет и продолжается по наше время, со временем не уменьшая, а даже увеличивая свою значимость в жизни людей.

Компьютер уже успел изменить почти все сферы человеческой жизни, и инженерное дело - не исключение. С введением этих электронно-вычислительных машин были решены многие инженерные проблемы. Многократная доработка чертежей, трассировка электрических схем, разработка 3D-моделей, совместная разработка нескольких инженеров и многие другие возможности, которые предоставляет современный компьютер.

Все новые и новые открытия позволяют нам ускорять и рационализировать нашу жизнь. Но в то же время и методы в работе специалистов меняются. Конкуренция на рынке обуславливает темпы производства. Чтобы оставаться на достойном уровне, компании должны шагать в ногу со временем и использовать все возможности для этого.

Сегодня наблюдается склонность к информатизации всех процессов. Современные компьютеры и программы направлены на то, чтобы помочь выполнять техническую часть работы, позволяя людям быть креативными и больше времени уделять решению творческих, дизайнерских задач. В этом помогают системы автоматизированного проектирования производства, которые помогают решать инженерные задачи, модернизировать и проектировать устройства. Безусловно работа с информационными технологиями требует от специалиста высоких квалификационных навыков, знания современных возможностей и умения рационально использовать доступное программное обеспечение при решении различных задач для улучшения эффективности. Потому предмет ППВГ является для начинающих инженеров хорошим стартом в понимании процесса производства и управления им, а также хорошим способом познакомить будущих специалистов с доступными средствами автоматизированного производства и методами их применения.

Новая эра для инженеров наступит уже совсем скоро: с введением технологий 3D-печати, новых интерфейсов устройств, технологий облачных вычислений - инженерное дело приобретёт новый облик. Инновационные технологии и максимальная скорость разработки, но при всём том же человеческом стремлении к новому, что и тысячи лет назад.

1.СИСТЕМЫ АВТОМАТИЗИРОВАННОГО ПРОЕКТИРОВАНИЯ

В конце 50-х годов прошлого века, практически в одно время в появлением коммерческих компьютеров, зародилась идея автоматизировать проектирование.

Доктор Патрик Хэнретти основал компанию Manufacturing and Consulting Services (MCS) и разработал методики, которые составили основу большинства современных САПР. Вскоре появились и другие CAD-пакеты. В то время они работали на мини-компьютерах и стоили очень дорого. Лишь крупные предприятия могли позволить себе идти в ногу со временем и использовать современное оборудование для выполнения сложных математических расчетов. системы (computer-aided design) предназначены для решения конструкторских задач и оформления конструкторской документации. В современные CAD-системы входят модули моделирования трехмерной объемной конструкции и оформления чертежей и текстовой конструкторской документации (спецификаций, ведомостей и т. д.).

Параллельно с развитием CAD-систем бурное развитие получили CAM-системы. В 1961 г. был создан язык программирования APT (Automatic Programming Tools), впоследствии этот язык стал основой многих других языков программирования применительно к оборудованию с числовым программным управлением.системы (computer-aided manufacturing) предназначены для проектирования обработки изделий на станках с числовым программным управлением (ЧПУ) и выдачи программ для этих станков. В настоящее время CAM-системы являются одним из основных способов изготовления сложнопрофильных деталей и сокращения цикла их производства. В CAM-системах используется трехмерная модель детали, созданная в CAD-системе. как правило, в качестве исходных данных для этих систем выступают графические модели, полученные из систем CAD. Это средства технологической подготовки информации об изделии к обработке системами с числовым программным управлением.(Computer Aided Engineering) система автоматического анализа проекта, т.е. автоматизированный анализ проекта и обнаружение ошибок (прочностные расчеты) или оптимизация производственных возможностей. Разработанный к 1950 г. метод конечных элементов послужил толчком к развитию систем инженерного анализа CAE. В 1963 г. был предложен спо- соб применения метода конечных элементов для анализа прочности кон- струкции путем минимизации потенциальной энергии. Это численный ме- тод решения дифференциальных уравнений с частными производными, а также интегральных уравнений, возникающих при решении задач приклад- ной физики. Метод широко используется для решения задач механики де- формируемого твёрдого тела, теплообмена, гидродинамики и электродина- мики. Так, в 1971 г. компания MSC.Software выпустила систему структур- ного анализа MSC.Nastran, которая до сих пор занимает ведущее положение на рынке CAE систем. (Product Data Management) система управления данными об изделии - организационно-техническая система, обеспечивающая управление всей информацией об изделии. В качестве изделий могут рассматриваться различные сложные технические объекты (корабли и автомобили, самолёты и ракеты, компьютерные сети и др.

С помощью PDM-систем осуществляется отслеживание больших массивов данных и инженерно-технической информации, необходимых на этапах проектирования, производства или строительства, а также поддержка эксплуатации, сопровождения и утилизации технических изделий. Такие данные, относящиеся к одному изделию и организованные PDM-системой, называются цифровым макетом. PDM-системы интегрируют информацию любых форматов и типов, предоставляя её пользователям уже в структурированном виде (при этом структуризация привязана к особенностям современного промышленного производства). PDM-системы работают не только с текстовыми документами, но и с геометрическими моделями и данными, необходимыми для функционирования автоматических линий, станков с ЧПУ и др, причём доступ к таким данным осуществляется непосредственно из PDM-системы. Базовые функциональные возможности PDM-систем охватывают следующие основные направления: управление хранением данных и документами; управление потоками работ и процессами; управление структурой продукта; автоматизация генерации выборок и отчетов; механизм авторизации.

Непосредственно наиболее бурное развитие САПР происходило в 90-х годах, когда Intel выпустила процессор Pentium Pro, а Microsoft - систему Windows NT. Тогда рынок заполнили программы «средней категории», которые заняли нишу между дорогими продуктами, обладающими множеством функций, и программами типа AutoCAD.

Вследствие широкого выбора существующих возможностей, разумеется, каждому из предприятий, включающихся в процесс 3D-проектирования, предстоит решить проблему идеологии, которой следует придерживаться при выборе САПР.

.1 Сферы использования САПР

Конечно, одно из главных применений САПР - их использование в конструкторской деятельности: от создания микросхем, до проектирования кораблей и самолетов.

Естественно, САПР используются не только в электронике и инженерии. Для создания и редактирования электронных карт, управлении сельским хозяйством, транспортом тоже используют САПР, они помогают создавать 3D ландшафты. САПР также нашли применение в медицине при проектировании имплантатов, особенно для костей и суставов.

САПР среднего уровня обеспечивает поверхностное и твердотельное моделирование в трехмерном пространстве, а также выпуск документации на проектируемые модели. Область применения САПР этого уровня - машиностроение (трехмерное проектирование), архитектура, геодезия и многое другое. Оно позволяет инженерам-конструкторам, которые работают в различных областях электроники, механики, архитектуры сильно повысить производительность контроля, документирования и проектирования изделий.

САПР верхнего уровня позволяет производить комплексное решение задач в моделировании объектов, выпуска конструкторской документации, расчетов, помогает решить специфические прикладные задачи. Примером может послужить расчет и прокладка газового трубопровода. Системы САПР верхнего уровня применяются в различных областях архитектуры, строительства, машиностроения и многих других.

Системы Автоматизированного проектирования нижнего уровня в основном применяются при выпуске конструкторской документации, обычно она не связана друг с другом. А также САПР, которые обеспечивают выпуск комплектов конструкторской документации (КД), включая документы (экспликации, спецификации и т.п.) текстовые, сборочные, подсборочные, увязанные друг с другом. Применяются такие системы в создании проектов с различной степенью сложности в области строительства, архитектуры, геодезии, генплана, машиностроения и других.

.2 Вывод об эффективности использования САПР

Безусловно, для того, чтобы использование систем автоматизированного проектирования приносило хорошие результаты, первое и в общем достаточное условие - использование САПР на предприятии должно приносить количественный или качественный выигрыш с учетом всех затрат на поддержание работы системы.

О преимуществах автоматизированного производства можно говорить бесконечно. Это позволяет распределить работу между человеком и компьютером, оставляя за человеком творческое проектирование, постановление задач и поиск наилучших креативных решений, а всю техническую часть для реализации идей в это время выполнит машина. Уместное внедрение такой технологии в производство значительно сократит сроки на выполнение задач и количество персонала, необходимого для работы над проектом, а также улучшит качество выпускаемой продукции. Кроме того, САПР помогают предусмотреть возможные ошибки. При помощи CAE систем, которые помогают рассчитать возможные нагрузки, протестировать изделие можно еще до этапа производства, а это может значительно сэкономить расходы компании.

Как мы понимаем, у каждой системы есть свои недостатки. Несмотря на то, что с каждым годом их меньше, а возможности программ всё шире, возникает необходимость в квалифицированных специалистах, которые смогут поддерживать работу всей системы.

Потому чрезвычайно важно обучение новых специалистов в областях управления производством, разработки программного обеспечения, работы с 2D и 3D графикой, инженерии, механики и т.д. Все они должны быть «на ты» с современными технологиями.

2. АНАЛИЗ ТЕХНИЧЕСКОГО ЗАДАНИЯ

конструкторский управление плата инфракрасный

Устройство дистанционного управления предназначено для управления исполнительной системой инфракрасным лучом.

Конструктивно устройство представляет собой печатную плату, на которой установлены радиоэлементы и отдельные детали.

Печатная плата выполнена из стеклотекстолита. Стеклотекстолит - это материал, состоящий из тонких листов стекловолокна, пропитанных эпоксидной смолой и спрессованных стопкой в лист. Стеклотекстолит является традиционным и надежным материалом для изготовления плат, потому изменять материал не приходится, так как он и так прекрасно выполняет свои функции.

Перед началом работы, я выделил следующие этапы возможной модернизации узла:

анализ материалов, используемых при изготовлении печатного узла. При необходимости их замена

рассмотреть элементную базу. При необходимости найти и заменить на со- временные аналоги

при возможности уменьщить размер печатной платы

изменить трассировку проводников на плате;

3. ПРОЕКТИРОВАНИЕ ПЕЧАТНОГО УЗЛА

.1 Замена радиоэлементов на плате

В ходе моего исследования я использовал аналоги для исходных радиоэлементов на плате, которые имеют широкое распространение во многих производствах.

В качестве аналогов для резисторов типа МЛТ я использовал резисторы типа CF, т.к. по найденной мною информации данный тип является универсальным для всех резисторов типа МЛТ.

Замена исходных компонентов именно этими аналогами наиболее способствует поставленной мною цели - уменьшить размеры и вес устройства. Ниже приведено сравнение оригинала МЛТ с его аналогом.

На рисунке 4.1.1(а) и таблице 4.1.1(б) указаны характеристики и габаритные размеры резисторов CF. На рисунке 4.1.2(а) характеристики резисторово МЛТ соотвественно.

Резистор С2-33 (аналог МЛТ):

Рис 3.1.1(а)

Основные технические характеристики:

Таблица 3.1.1(б)

Резистор МЛТ:

Рис. 3.1.2

Далее я приведу сравнения габаритных размеров оставшихся исходных радиоэлементов и их аналогов.

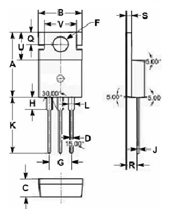
Транзистор КТ315Б:

Рис. 3.1.3

Транзистор 2N903 (аналог КТ315Б):

 

Рис. 3.1.4

Транзистор КТ361А:

Рис. 3.1.5

Транзистор 2SA611 (аналог КТ361А):

 

Рис 3.1.6

Отдельного внимания заслуживает ещё один элемент исходной платы, который я заменил в ходе данной работы. Так как исходный элемент под названием «колодка» имел большие габариты, ненадёжное крепление и являлся составным (из 2 оснований), то заменил я его аналогом также широко распространенным в производстве печатных плат.

Вместо исходной колодки, я использовал достаточно стандартный, но более надёжный и менее габаритный «клеммник DG128R» с шириной шага 5мм.- Стандартный клеммник с винтовыми зажимами, предназначенный для монтажа на печатную плату. Легко монтируется, обеспечивает быстрое подключение проводников, и характеризуется исключительно высокими нагрузочными способностями. Возможно использование провода сечением от 0,08мм2 до 25мм2.

В отличие от старого элемента, клеммник не является составным и крепится к плате с помощью пайки. Ниже на рисунке 4.1.7 приведён его установочный чертеж.

Рис. 3.1.7

Все данные взяты с официальных сайтов для выше перечисленных элементов:://alltransistors.com://www.alldatasheet.com://клеммник.рф/pcb_screw://tdmegalit.ru://tau-craft.com/

.2 Изменение трассировки печатной платы

Так как аналоговые радиоэлементы были уменьшены в меру, а также элемент печатной платы «колодка» был заменен на менее габаритный, следовательно возникла необходимость модернизации трассировки данного печатного узла.

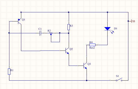
Ниже, на рисунке 3.2.1 приведен пример электрической принципиальной схемы, сделанной в Altium Designer.

Рис. 3.2.1

После окончания работы со схемой, ее можно преобразовать в плату. В программе присутствует возможность автоматически или самостоятельно располагать компоненты на плате, автоматически или вручную прокладывать маршруты между элементами. Я воспользовался функциями автоматического расположения компонентов и автоматической трассировки и, после внесения некоторых изменений вручную, получил новый компактный пример расположения проводников на плате. Готовый результат я корректировал вручную с помощью программы AutoCAD, так как оттуда непосредственно я синтегрировал его в Autodesk Inventor. Результат, полученный AutoCAD’ом приведен ниже на рисунке 4.2.2

Рис. 3.2.2

После интеграции данной схемы в Autodesk Inventor, она будет выглядеть следующим образом:

Рис.3.2.3

Таким образом Autodesk Inventor на мой взгляд, является определенно лучшим рабочим инструментом, который я использовал для модернизации печатного узла. Как таковых недостатков у него нет, ведь он функционирует даже с Altium Designer, что является весьма полезным при создании печатных плат.

4.РЕЗУЛЬТАТЫ МОДЕРНИЗАЦИИ

Так как в данной работе я не воссоздавал старые и новые радиоэлементы из-за того, что радиоэлементы устанавливаются в соответствии с ОСТ 4.010.030-81. Соотвественно на рисунках ниже приведены печатные узлы в сборке до и после модернизации.

Примечание: резистор СПО 0.5 в сборочном чертеже присутствует для наглядности.

Рис. 4.1 Печатный узел в сборке до модернизации (вид сверху)

Рис 4.2 Печатный узел в сборке после модернизации (вид сверху)

Благодаря замене элементов и изменению трассировки удалось уменьшить плату на 10 мм в ширину и 18,5 мм в длину. Также уменьшилась общая длина проводников. Следовательно, вес и стоимость изготовления должны уменьшиться. Заменять материал печатной платы не пришлось, т.к. он хорошо выполняет свои функции.

Таким образом основной целью модернизации печатного узла стала миниатюризация, которая была достигнута успешно, что говорит о рентабельности внесения подобных изменений.

Оформление технической документации и доработку полученных из Inventor чертежей я производил в программе AutoCAD.

По своему опыту работы в вышеперечисленных программах могу сделать вывод, что САПР действительно сокращает время работы над проектом. Кроме того, существует возможность неограниченное количество раз вносить изменения в эскизы моделей, чертежи и документацию, что не так легко при выполнении данных задач вручную. Интерфейсы всех программ достаточно удобны для выполнения подобных несложных проектов, даже не требуют специального прочтения какой-либо дополнительной инструкции к использованию. Все необходимые функции вполне можно найти самостоятельно.

ЗАКЛЮЧЕНИЕ

В общем, мы имеем лишь немного измененное устройство. Плата была минимизирована, а компоненты заменены на их современные аналоги.

Такие платы являются неактуальными на данный момент, поэтому применить полученные знания вряд ли получится. Однако, были освоены многие совре-менные программные продукты, такие как: Autodesk AutoCAD 2014, Autodesk Inventor 2014, Altium Designer 14.

Я считаю, что приятный интерфейс, удобный набор функций и те возможности, которые нам предлагают САПР сегодня, обязательно должны изучаться и внедряться в производство. Ведь в информационных технологиях будущее, и вместе с их непрерывным развитием мы тоже должны развивать свои умения и навыки. Современные программы дают возможность нам быть креативными и превращать идеи инженеров в действительно эффектно выглядящие 3D модели, а после и в реально существующие вещи.

СПИСОК ЛИТЕРАТУРЫ

1.История САПР [Электронный ресурс]. - Режим доступа: http://rucadcam.ru/

.Системы автоматизированного проектирования (CAD/CAE/CAM) [Элек-тронный ресурс]. - Режим доступа: http://www.r-p-c.ru/services/sistemy-avtomatizirovannogo-proektirovaniya-cadcaecam.html

.Середа, С. CAD/CAM/CAE-системы определяют конкурентоспособность // CNews Analytics - 2005. - [Электронный ресурс]. - Режим досту-па:http://www.cnews.ru/reviews/free/industry2005/articles/cadcam.shtml

.Проблема интеграции CAD CAE CAM [Электронный ресурс]. - Режим доступа: http://cae.ustu.ru/cont/soft/plm.htm

.Какую САПР выбрать? [Электронный ресурс]. - Режим доступа: http://rucadcam.ru/index/kakuju_sapr_vybrat/0-6

.Гореткина, Е. Настоящее и будущее рынка САПР // PC Week/RE («Ком-пьютерная неделя»): сайт газеты. - Технологии-2011. - Январь, 2011. [Электронный ресурс]. - Режим доступа: http://www.pcweek.ru/themes/detail.php?ID=127669&THEME_ID=13893

.Глинских, А. Современное состояние и перспективы // Компьютер-информ: сайт газеты. - М., 2001. - №3. - [Электронный ресурс]. - Ре-жим доступа: http://www.ci.ru/inform01_02/p_22-23.htm

.Резистор МЛТ - [Электронный ресурс]. - Режим доступа: http://katod-anod.ru/rd/mlt

. Резисторы постоянные непроволочные тонкоплёночные С2-33 (аналог МЛТ) - [Электронный ресурс]. - Режим доступа: http://www.reom.ru/page.php?pageId=42

16.Михайлов, А. Что нового в Autodesk Inventor 2015 (Часть 1). Общие сведения, изменения в интерфейсе - [Электронный ресурс]. - Режим доступа: <http://mikhailov-andrey-s.blogspot.com/2014/04/autodesk-inventor-2015-chto-novogo.html>

. Установка навесных элементов ОСТ 4.010.030.81

. ЕСКД. Обозначения условные графические ГОСТ 2.721-74

. Винты. Конструкция и размеры. ГОСТ 1491-80.

. Гайки шестигранные низкие. ГОСТ 5916-70

Похожие работы на - Устройство управления исполнительной системой инфракрасным лучом

 

Не нашли материал для своей работы?
Поможем написать уникальную работу
Без плагиата!
Без нейросетей!