Система программного регулирования

  • Вид работы:
    Курсовая работа (т)
  • Предмет:
    Информатика, ВТ, телекоммуникации
  • Язык:
    Русский
    ,
    Формат файла:
    MS Word
    868,87 Кб
  • Опубликовано:
    2016-01-18
Вы можете узнать стоимость помощи в написании студенческой работы.
Помощь в написании работы, которую точно примут!

Система программного регулирования

ФЕДЕРАЛЬНОЕ ГОСУДАРСТВЕННОЕ БЮДЖЕТНОЕ ОБРАЗОВАТЕЛЬНОЕ УЧРЕЖДЕНИЕ

ВЫСШЕГО ПРОФЕССИОНАЛЬНОГО ОБРАЗОВАНИЯ

Кафедра АТП






Курсовая работа

По дисциплине:

"Инструментальные программные системы"














г.

Содержание

1. Система программного регулирования

2. Переходная характеристика объекта управления

3. Передаточная функция замкнутой системы. Начальное и конечное значение переходного процесса

4. Переходная характеристика замкнутой системы

5. Оценка качества переходного процесса

6. Частотные характеристики объекта управления

7. Сравнение частотных характеристик объекта управления и замкнутой системы

8. Оценка устойчивости системы

Заключение

Список литературы

1. Система программного регулирования


Задание на курсовую работу

1. Для заданного объекта управления рассчитайте аналитически его переходную характеристику. Сравните полученный результат c расчетом, выполненным численным методом в LabVIEW.

2. Вычислите передаточную функцию замкнутой системы. С помощью теорем о начальном и конечном значении оригинала определите начальное и конечное значение переходного процесса.

3. Смоделируйте переходную характеристику предложенной в курсовой работе замкнутой системы. Сравните полученный результат с результатом, полученным в пункте 2.

4. Оцените качество переходного процесса замкнутой системы. Если качество переходного процесса Вас не устраивает, то попытайтесь подобрать лучшие параметры регулятора.

5. Рассчитайте аналитически частотные характеристики объекта управления. Сравните полученный результат с расчетом, выполненным численным методом в LabVIEW.

6. Сравните частотные характеристики объекта управления и замкнутой системы (c помощью одного прибора и на одном осциллографе).

система программное регулирование замкнутая

7. Оцените численным методом устойчивость замкнутой системы, используя для этого один из критериев устойчивости (Гурвица, Найквиста, Михайлова - любой на выбор).

 

. Переходная характеристика объекта управления


Переходная характеристика САУ являются одной из форм представления оператора преобразования W (s) переменной x (t) в переменную y (t), соответственно, при x (t) = 1 (t) и x (t) = δ (t).

Объект управления представлен колебательным звеном и звеном транспортного запаздывания.

В дифференциальном виде звено записывается как:


Где x (t) - входная величина, y (t) - выходная величина, T - постоянная времени,

 - коэффициент демпфирования. К - коэффициент передачи.

В операторной форме уравнение имеет следующий вид (при ):

 

Откуда передаточная функция звена имеет вид:


Рассмотрим знаменатель данного уравнения:


Оно имеет два корня, которые в зависимости от коэффициента демпфирования, могут быть вещественными и комплексно - сопряженными, что приводит к различным переходным процессам в звене. В рассматриваемом случае коэффициент демпфирования равен:

Так как , то корни характеристического уравнения не будут вещественными.

Переходная характеристика ОУ есть ничто иное, как произведение ПФ и единичного входного воздействия, которое в виде изображения будет представлено как 1/s. Найдем изображение выходного сигнала по Лапласу.


Коэффициенты A,B,C будут равны:


В результате подстановки коэффициентов получаем:


Перепишем функцию в виде, из которого можно взять оригиналы из таблицы преобразования Лапласа:


Находим оригиналы данных изображений по таблице преобразования Лапласа:


Программа построения переходной характеристики в среде LabVIEW численным методом и аналитически.

Рис. 1 Лицевая панель программы "Переходная характеристика ОУ".

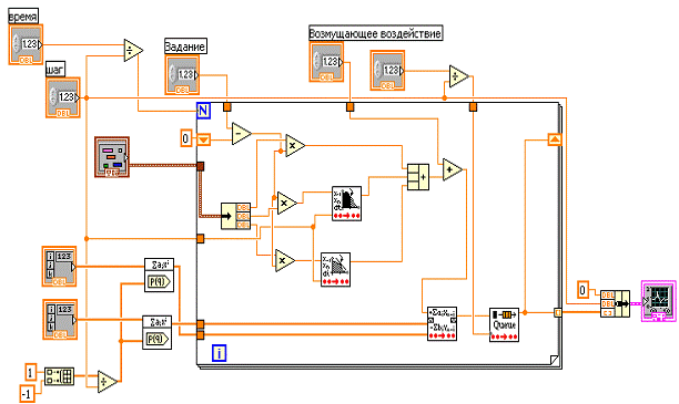
Рис. 2 Блок-диаграмма программы "Переходная характеристика ОУ"

Результаты аналитических расчётов полностью совпали с результатами расчётов полученных с помощью численного метода.

3. Передаточная функция замкнутой системы. Начальное и конечное значение переходного процесса


Передаточной функцией называется отношение преобразования Лапласа реакции системы Y (s) к преобразованию Лапласа входного воздействия Х (s) при нулевых начальных условиях.

Найдём передаточную функцию САУ:


Теорема о начальном значении переходного процесса:


Согласно теореме о конечном значении переходного процесса:


 

. Переходная характеристика замкнутой системы


Рис. 3 Лицевая панель программы "Переходная характеристика ЗС с настроенным по заданию регулятором".

Рис. 4 Блок-диаграмма программы "Переходная характеристика ЗС с настроенным по заданию регулятором".

Переходная характеристика ЗС начинается в нуле и стремится к единице, как и было посчитано с помощью теорем о начальном и конечном значении переходного процесса.

5. Оценка качества переходного процесса


Качество переходного процесса оценивают при помощи прямых оценок качества, к которым относят:

Максимальное динамическое отклонение (величина перерегулирования)  - наибольшее отклонение регулируемой переменной от её заданного значения в переходном процессе. Данный показатель характеризует динамическую точность регулирования. В устойчивой системе максимальным является первое отклонение.

Степень затухания ψ - отношение разности двух соседних амплитуд колебаний, направленных по одну сторону от линии установившегося значения, к большей из них:


Показатель ψ одновременно характеризует колебательность переходных процессов и запас устойчивости системы. Значение ψ = 0 соответствует незатухающим колебаниям (система на границе устойчивости). При ψ = 1 имеем апериодический переходной процесс.

Время регулирования - промежуток времени от момента нанесения возмущающего воздействия до момента, начиная с которого отклонение регулируемой величины от установившегося значения становится и остается меньше заданного значения δ. Показатель tp характеризует быстродействие системы. Во многих случаях tp характеризуется значением ближайшего к мнимой оси корня характеристического уравнения системы.

Перерегулирование - характеризует склонность системы к колебаниям и вычисляется так:


Если Δy = 0, то процесс называется монотонным, или апериодическим. Перерегулирование характеризует перегрузки в системе. Для систем с достаточным быстродействием Δy выбирается обычно в пределах от 20 до 30%. Большое значение перерегулирования нежелательно, так как оно сопровождается колебательным характером переходного процесса.

Рис. 5 Переходная характеристика замкнутой системы с настроенными по заданию регуляторами.

максимальное динамическое отклонение σ=1,45-1=0,45;

степень затухания =;

время регулирования составляет tр =10 сек;

перерегулирование

Система с данными параметрами обладает хорошей скоростью быстродействия.

При помощи настройки ПИД-регулятора постараемся улучшить данные показатели. Используем следующие параметры: линейная составляющая=0,64, интегральная составляющая=0,49, дифференциальная составляющая=1,6

Рис.6 График переходного процесса замкнутой системы с настроенным регулятором

Теперь:

максимальное динамическое отклонение σ=1,015-1=0,015;

степень затухания  =1;

время регулирования составляет tр =7 сек;

перерегулирование


В результате перенастройки ПИД-регулятора значительно уменьшилось максимальное динамическое отклонение, а так же уменьшилось время регулирования и перерегулирование. Степень затухания стала равняться единице.

 

. Частотные характеристики объекта управления


Амплитудно-частотная характеристика (АЧХ) показывает, во сколько раз амплитуда синусоидального выходного сигнала больше амплитуды сигнала на входе системы в зависимости от частоты.

Фазово-частотная характеристика (ФЧХ) показывает изменение фазы выходного синусоидального сигнала в зависимости от частоты синусоидального сигнала на входе.

АЧХ является четной функцией, а ФЧХ - нечетной. Двумя названными частотными характеристиками описываются установившиеся вынужденные колебания на выходе системы, вызванные гармоническим воздействием на входе.

Составим аналитически уравнение из передаточной функции с помощью формальной замены комплексной переменной в ПФ ОУ:


Умножим полученное выражение на сопряженное:


Модуль выражения равен:


Передаточная функция ОУ в комплексном виде будет равна:


Так же необходимо учесть звено запаздывания, которое добавляет дополнительный фазовый сдвиг:


Рис. 7 Лицевая панель программы "Частотные характеристики ОУ"

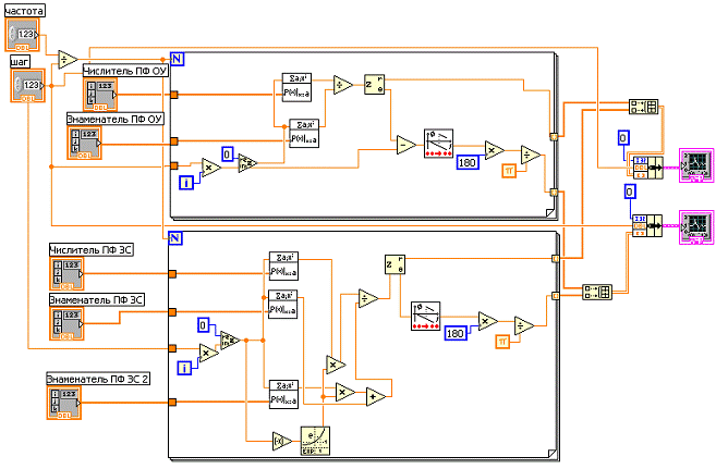
Программа, которая строит частотные характеристики в среде LabVIEW:

Рис. 8 Блок-диаграмма программы "Частотные характеристики ОУ"

Результаты аналитического расчёта полностью совпали с результатами полученные численным методом в LabVIEW. Только графики ФЧХ, уходя в бесконечность, не полностью совпадают, но при этом разница между ними почти не заметна.

 

. Сравнение частотных характеристик объекта управления и замкнутой системы


Вначале запишем передаточную функцию замкнутой системы с перенастроенным регулятором:


Теперь составим программу сравнения частотных характеристик:

Рис. 9 Лицевая панель программы "Сравнение частотных характеристик ОУ и ЗС".

Рис. 11 Блок-диаграмма программы "Сравнение частотных характеристик ОУ и ЗС"

И ЗС и ОУ являются фильтрами низких частот. ЗС имеет более пологий наклон АЧХ, что позволяет пропускать больший диапазон частот по сравнению с АЧХ ОУ. Наличие пиков на АЧХ ЗС и ОУ свидетельствует о резонансе на данной частоте, что свидетельствует о колебательности процессов.

Как видно из графиков: ФЧХ ОУ и ЗС начинаются в 0˚ и параллельно друг другу стремятся к минус бесконечности при увеличении частоты. Это происходит из-за наличия звена транспортного запаздывания.

 

. Оценка устойчивости системы


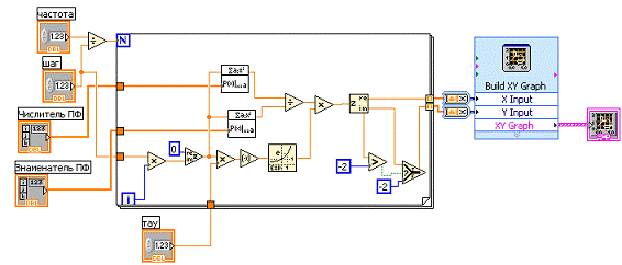
Из-за наличия звена запаздывания, которое формально является звеном бесконечного порядка, алгебраические методы исследования устойчивости системы не применимы, потому воспользуемся частотным критерием устойчивости Найквиста.

Критерий устойчивости Найквиста <#"865114.files/image049.gif">

Рис. 12 Лицевая панель программы "Критерий Найквиста".

Рис. 13 Блок-диаграмма программы "Критерий Найквиста".

Чтобы результат был очевиднее, наложим условие ограничения высоты графика (до - 2). Амплитудно-фазовая характеристика разомкнутой системы не охватывает точку , следовательно, замкнутая система устойчива.

Заключение


В результате данной работы были определены:

·        частотные характеристики ОУ и ЗС

При настроенном регуляторе:

·   максимальное динамическое отклонение σ=0,015;

степень затухания =1;

·   время регулирования составляет tр =7 сек;

перерегулирование .

Система устойчива по критерию Найквиста.

Для работы были построены все необходимые графики в среде LabVIEW.

Список литературы


1.      LabVIEW для изучающих теорию автоматического управления/ В.Г. Васильев; Тверь, 2012.

2.      <http://www.tehnoinfa.ru/>

.        Туманов М.П. Теория управления. Теория линейных систем автоматического управления: Учебное пособие. - МГИЭМ. М., 2005, 82 с.

Похожие работы на - Система программного регулирования

 

Не нашли материал для своей работы?
Поможем написать уникальную работу
Без плагиата!
Без нейросетей!