Розробка принципової схеми та розрахунок параметрів логічного пристрою

  • Вид работы:
    Контрольная работа
  • Предмет:
    Информатика, ВТ, телекоммуникации
  • Язык:
    Украинский
    ,
    Формат файла:
    MS Word
    843,14 Кб
  • Опубликовано:
    2016-04-01
Вы можете узнать стоимость помощи в написании студенческой работы.
Помощь в написании работы, которую точно примут!

Розробка принципової схеми та розрахунок параметрів логічного пристрою

Міністерство освіти і науки України

Полтавський національний технічний університет імені Юрія Кондратюка

Кафедра комп’ютерної інженерії










КОНТРОЛЬНА РОБОТА

на тему

«Розробка принципової схеми та розрахунок параметрів логічного пристрою»

з навчальної дисципліни

«Мікроелектронні компоненти»







Полтава 2011

Структурна схема логічного пристрою №4

Рис.1. Структурна схема логічного пристрою №4

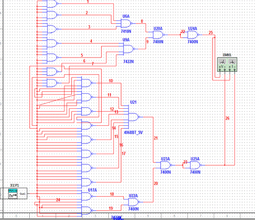
Принципова схема синтезованого логічного пристрою

Рис. 2. Принципова схема синтезованого логічного пристрою в electronics workbench

Перелік елементів схеми

·        13 логічних елементи І-НІ з чотирма входами

·        4 логічних елементи І-НІ з трьома входами

·        6 логічних елементи І-НІ з двома входами

·        1 логічний елементи АБО-НІ з трьома входами

Елемент І-НЕ реалізує функцію логічного множення з наступною інверсією результату.

Елемент АБО-НЕ реалізує функцію логічного складання з наступною інверсією результату


Заміри напруги і сили струму. Визначення потужності

Дя визначення потужності скористаємося Ватметром, за його допомогою ми зможемо знайти потужність, яку споживає наша схема. Для цього ми берем ватметр і під’єднуєм так, як показано на рисунку нижче:

Рис.3. Підключення ватметра

Як видно з рисунка стрілки на ватметрі змінили своє положення. Ці стрілки вказують нам на те, що через нашу схему проходить струм і присутня напруга. Для того щоб взнати споживану потужність схеми, необхідно двічі натиснути на ватметр і вікні, що з’явиться буде вказано нашу потужність.

Рис.4. Показник потужності

Знаходження максимального та мінімального часу проходження сигналу. Щоб знайти максимальний та мінімальний час проходження сигналу скористаємося логічним аналізатором. Для цього вибираємо даний елемент і під’єднуємо так, як на рисунку 5

Рис.5. Під’єднання логічного аналізатора

Далі двічі клацаєм по цьому елементі і у вікні, що з’явилося бачимо час проходження сигналу

Рис.6. Час проходження сигналу

Принципова схему логічного пристрою виконати використовуючи мікросхему серій 555.

Рис.7. Принципова схему логічного пристрою виконати використовуючи мікросхему серій 555

Цоколевка мікросхем ТТЛ серії 155 (1533, 555, 133). Призначення

Напруга живлення 4,75 ... 5,25 В

Напруга логічного «0» вхідний не вище 0,4В

Напруга логічної «1» вхідний не нижче 2,4В

Споживаний входом струм при «0»

для К155ЛЕ5, КМ155ЛЕ5, К155ЛЕ6, КМ155ЛЕ6 16 мА

мА

Споживаний входом струм при «1» для К155ЛЕ6, КМ155ЛЕ6 при Uон = 2 В -0,8 мА

,4 МА

Нагрузочная Здатність К155РУ5 20 мА

максимально допустима нагрузочная ємність 15 пф

Тривалість фронту і спаду імпульсу на вході 150 нс

Діапазон температур навколишнього середовища середовища:

К155

КМ155 -10 ... + 70 ° C

... + 85 ° C

Висновок

Виконуючи контрольну роботу, мною було досліджено роботу структурної схеми (рис.1) за допомогою програми electronics workbench. Дана схема включала два види логічних елементи: І-НІ та АБО-НІ. Над даною схемою було проведено виміри напруги, сили струму та потужності, а також визначено час проходження сигналу. Результати досліджень були показані графічно на рис.3-6.

струм напруга сигнал потужність

Список використаної літератури

1. Бойко В.І., Гуржій А.М., Жуйков В.Я. та ін. Схемотехніка електронних систем: У 3 кн. Кн. 2. Цифрова схемотехніка: Підручник. - К.: Вища шк., 2004. - 423 с.: іл.

. А.А. Торба Компьютерная схемотехника: Учебное пособие - Харьков «Компания СМИТ», 2007.-288 с.

4. А.П. Оксанич, С.Е. Притчин, О.В. Вашерук Комп’ютерна електроніка Ч ІІ: Навчальний посібник - Харків «Компанія СМІТ», 2006. - 256 с.

. Бабич Н.П., Жуков И.А. Основы цифровой схемотехники: Учебное пособие - К. «МК-Пресс», 2007.-480 с.

6. Мікроелектроніка і наноелектроніка. Вступ до спеціальності: навч. посіб. / Ю. М. Поплавко, О. В. Борисов, В. І. Ільченко та ін. - К.: НТУУ «КПІ», 2010. 160 с. - Бібліогр.: с. 157.

. Москатов Е.А. Электронная техника. - Таганрог, 2004. - 121 с.

8. Москатов Е.А. Справочник по полупроводниковым приборам. Издание 2. - Таганрог, 2004. - 219 с., ил.

9. Шульгин О.А., Шульгина И.Б., Воробьев А.Б. Электронный справочник «Цифровые логические микросхемы (ТТЛ, ТТЛШ, ЭСЛ)».

Похожие работы на - Розробка принципової схеми та розрахунок параметрів логічного пристрою

 

Не нашли материал для своей работы?
Поможем написать уникальную работу
Без плагиата!
Без нейросетей!