Моделювання процесу роботи гідроакумулятора
Київський
національний університет будівництва і архітектури
Кафедра
автоматизації технологічних процесів
Курсова
робота
Моделювання
процесу роботи гідроакумулятора
Студента 2 курсу АТП-21 групи
Подоба М.О.
Керівник: асистент кафедри АТП
Соболевська Л.Г.
м.
Київ 2015 рік
Зміст
Вступ
.
Опис об’єкту моделювання
.
Математична модель для підбору гідроакумулятора
.
Графічна модель процесу вмикання та вимикання насосу
.
Комп’ютерна модель вмикання та вимикання насосу в середовищі Delphi
Висновки
Список
використаних джерел
Вступ
Проживаючи у квартирах, мало
хто з нас замислювався про тонкості надходження води у водопровідних кранах.
Природно, згідно з теоретичними даними, ми знаємо, що вода з водойми потрапляє
до труб і уже звідти, пересуваючись по них, прибуває в наш будинок за допомогою
насоса. Однак про те, що дана система не може повноцінно функціонувати без ще
одного немаловажного компонента, знають тільки люди, що мають фахову освіту.
Цей елемент зветься гідроакумулятором для водопостачання.
В даній курсовій роботі по темі
"Моделювання процесу роботи гідроакумулятора" розглянуто основні
принципи моделювання для дослідження роботи гідроакумулятора.
Моделювання є основним методом дослідження у
всіх галузях знань і науково обґрунтованим методом оцінок характеристик
складних систем, що використовуються для прийняття рішень у різних сферах
інженерної діяльності.
Комп’ютерна модель дозволить виявити основні
параметри, зміною яких можна забезпечити стійкість роботи гідроакумулятора,
підвищити економічну та енергетичну ефективність.
1. Опис об’єкту моделювання
Гідроакумулятор в системах
водопостачання - це бак, який є невід'ємною частиною системи, за допомогою
якого система працює стабільно і з постійним невеликим перепадом тиску.
Найширше застосування отримали в системах з низьким рівнем тиску, де також
необхідний насос для води для підтримки заданого рівня тиску. Гідроакумулятор
підтримує тиск в системі, поставляючи додатковий обсяг води в систему до
необхідного рівня. Стабільна робота гідроакумулятора відбувається за рахунок
азотної подушки, тиск якої вище атмосферного тиску.
Гідроакумулятори є невід'ємною
частиною сучасних інженерних систем. Вони збільшують термін експлуатації
опалювального котла, теплообмінника, насосів для води і будь-якого іншого
елемента системи, збільшуючи ресурс роботи як кожного елемента системи, так і
трубної обв'язки.
Технологічний процес
Гідроакумулятор являє собою
металеву ємність, що оснащена еластичною гумовою мембраною. За рахунок
наявності цієї мембрани відбувається з'єднання з корпусом за допомогою фланця.
Принцип функціонування даної системи має такий вигляд: бак, як правило,
наповнюється повітрям, у результаті чого створюється певний рівень тиску. У
процесі накачування води й у міру наповнення мембрани тиск підвищується. І лише
після того, як у баку утвориться необхідне середовище, за допомогою реле
відбувається відключення насоса. У результаті, коли ви відкриваєте кран,
відбувається надходження води, одночасно із чим у баку падає тиск і процес
накачування знову повторюється. За рахунок функціонування даної технології, ви
забезпечені постійним надходженням води з гарним напором.
При використанні водонасосних
установок з гідроакумулятором (рисунок 1.1) вода з водозабірного пристрою
насосом 5подається на споживача. На відгалуженні трубопроводу встановлено
гідроакумулятор 1 (двохкамерний бак), верхня і нижня камери якого розподілені
гумовою мембраною 2. Верхня камера гідроакумулятора попередньо заповнюється
повітрям до певного тиску . При споживанні води, коли тиск в системі стає
меншим по величині, відбувається включення електронасоса. Коли споживання
зменшується, вода заповнює нижню камеру гідроакумулятора і тиск повітряної
подушки зростає до значення вимкнення насосного агрегату. При відновленні
споживання, вода до споживача потрапляє під тиском повітря, що знаходиться над
мембраною і цикл роботи водонасосної установки повторюється.
Рисунок 1.1.
Технологічна схема водопідйомної установки з гідроакумулятором:
- гідроакумулятор;
2 - мембрана; 3 - реле тиску ; 4 - манометр; 5 - насос; 6 - запобіжний клапан;
7 - трьохходовий вентиль; 8 - протипожежний вентиль; 9 - трубопровід подачі
води на споживача.
Оскільки
водонасосна установка відноситься до вибухонебезпечних, то при надмірному
збільшені тиску води в гідроакумуляторі передбачено пристрій реагуючий на
максимальне підняття мембрани і забезпечуючий вимкнення насосів. В випадках
коли даний захист не здійснився спрацьовує запобіжний клапан.
Для ефективної
роботи водонасосної установки, так як споживання води сільськогосподарських
об’єктів є нерівномірним необхідно передбачити автоматичне керування насосом.
Враховуючи будову,
принцип дії та властивості даної водонасосної установки, керування насосом може
проводитися по тиску повітря в верхній зоні гідроакумулятора.
Функції гідроакумулятора:
· Зниження необхідної
потужності насосів і зменшення споживання енергії;
· Забезпечення
резервного живлення системи у випадку аварійної ситуації;
· Вирівнювання
пульсацій тиску;
· Підтримка постійного
тиску;
· Гасіння
гідравлічних ударів;
· Компенсація витоків
гідравлічної рідини.
Також гідроакумулятори поділяють на
три види, які приведені у таблиці 1.1
Таблиця 1.1
|
Гідроакумулятори
|
Мембранні
|
Баллонного типу
|
Поршневі
|
|
призначення
|
Мембранні гідроакумулятори використовуються
для систем гарячого і холодного водопостачання. Мембранні гідроакумулятори
бувають горизонтальні та вертикальні.
|
Це найпоширеніший тип гідроакумуляторів.
Балонні акумулятори застосовуються для середніх робочих об'ємів гідросистем.
|
Поршневий гідроакумулятор застосовується для
великих робочих об'ємів. Об'єм поршневих акумуляторів може коливатись від 0,1
до 2000 л.
|
|
Технічна інформація
|
· Робочий
тиск: до 350 бар · Робочий
об'єм: 0,075-3,5 л · Мін./макс.
робоча температута: -10/+180˚C · Матеріал: стальний корпус,
діафрагма NBR
|
· Робочий
тиск: до 350 бар · Робочий
об'єм: 0,17 - 48,5 л · Мін./макс.
робоча температута: -40/+150˚C · Матеріал корпуса: легована сталь
|
· Робочий
тиск: 350 бар ·
Робочий
об'єм: 220 л ·
Мін./макс.
робоча температута: -20/+80˚C · Матеріал: вуглецева сталь
|
Призначення гідроакумуляторів:
зниження вірогідності появи
гідроударів в системі;
акумуляція води під тиском;
оберігання насоса від частого
включення, що сприяє збільшенню ресурсу насоса.
Для заглиблених насосів
рекомендовані гідроакумулятори як горизонтального (Г), так і вертикального(В)
компонування. Гідроакумулятори місткістю 24 літри переважні для насосів
потужністю до 500 Вт, гідроакумулятори місткістю 50 літрів - для насосів
потужністю до 1 кВт, а гідроакумулятори місткістю 100 літрів - для насосів
потужністю до 1,5 кВт.
. Математична модель для підбору
гідроакумулятора
Знаючи максимальний об'єм споживаної
води Аmax (літри/хв.) і потужність насоса, можна розрахувати об'єм запасу води:
Технічні характеристики
гідроакумуляторів:- об'єм бака(літри);максимальний об'єм споживаної
води(літри/хв.);- мінімальний тиск, при якому відбувається запуск насоса;-
максимальний тиск, при якому насос відключається;- початковий тиск у баку;-
коефіцієнт, що відповідає потужності насоса P.
Ймовірність виникнення аварійної
ситуації в роботі моделі складає 30% для того, щоб була можливість наглядного
її відображення. В реальній моделі шанс виникнення аварії становить 0,001%.
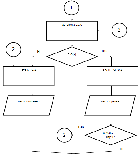
. Графічна модель процесу вмикання
та вимикання насосу
Акт - наповненість при якій
вмикається насос

Unit1;, Messages, SysUtils,
Variants, Classes, Graphics, Controls, Forms,, StdCtrls, Buttons, XPMan,
ComCtrls, ExtCtrls, MPlayer;= class(TForm): TButton;: TXPManifest;:
TProgressBar;: TEdit;: TLabel;: TLabel;: TEdit;: TLabel;: TEdit;: TLabel;: TEdit;:
TLabel;: TEdit;: TLabel;: TTimer;: TTimer;: TProgressBar;: TTimer;: TEdit;:
TLabel;: TTimer;: TButton;: TButton;Button1Click(Sender:
TObject);Timer1Timer(Sender: TObject);Edit1KeyPress(Sender: TObject; var Key:
Char);Edit1Change(Sender: TObject);Timer2Timer(Sender:
TObject);Timer3Timer(Sender: TObject);Timer4Timer(Sender:
TObject);Button3Click(Sender: TObject);Button2Click(Sender: TObject);
{ Private declarations }
{ Public declarations
};,b,c,d,p,e:integer;,v:real;: TMemoryStream;: TForm1;
{$R *.dfm}TForm1.Button1Click(Sender:
TObject);.Position :=0;.Position :=0;(edit1.Text='') or (edit2.Text='') or
(edit3.Text='') or (edit4.Text='') or (edit6.Text='') then
showmessage('Âñ³
ïîëÿ ïîâèíí³
áóòè
çàïîâíåíí³'):=strtoint(edit1.Text);:=strtoint(edit2.Text);:=strtoint(edit3.Text);:=strtoint(edit4.Text);:=strtoint(edit4.Text);a>
60 then:=60;.Text:=inttostr(a);;b>100 then
begin:=100;.Text:=inttostr(b);;c<b then
begin:=b+5;.Text:=inttostr(c);;d>120
then:=120;.Text:=inttostr(d);;.Enabled:=True;.Interval:=e;d<=24 then:=0.5;(d>24)
and (d<=50) then:=1;d>50 then:=1.5;:=
k*b*((c+d)/a)*0.1;.Text:=floattostrf(v, fffixed ,
3,1);;;;TForm1.Timer1Timer(Sender: TObject);.Enabled:=True;p>95
then.Visible:=true;.Enabled:=True;.Enabled:=False;.Enabled:=False;.Position :=
0;.Position := 0;
label6.Caption:='Àâàð³ÿ,
ðîáîòà
íàñîñà
ïðèïèíåíà';
edit5.text:='ïîìèëêà';.Position
:= ProgressBar1.Position +1;ProgressBar1.Position >= d
then.Enabled:=False;.Color:=clLime;
label6.Caption:='Íàñîñ
ïðàöþº';
Timer2.Enabled:=True;;;;TForm1.Edit1KeyPress(Sender:
TObject; var Key: Char);Key of
'0'..'9', #8: ;
#13: ;
',': //ëîâèì
äåñÿòè÷íûé
ðàçäåëèòåëü:=
DecimalSeparator;
Key := Chr(0);
//çàïðåùàåì
ââîä
ñèìâîëà;Key :=
Chr(0);;;TForm1.Edit1Change(Sender: TObject);: Integer;: TCaption;:=1;:=
Edit1.Text;a<>length(s)+1 dopos(s[a],'0123456789') = 0 then(s,a,1)
else(a);;.Text := s;.SelStart := Length(s);;TForm1.Timer2Timer(Sender:
TObject);.Position := ProgressBar2.Position +1;ProgressBar2.Position =
ProgressBar2.max thenProgressBar1.Position >= d then.Enabled:=False;.Color:=clRed;
label6.Caption:='Íàñîñ
âèìêíåíî ';
end;;TForm1.Timer3Timer(Sender:
TObject);;.Color:=random(clred);;TForm1.Timer4Timer(Sender:
TObject);;:=random(100);;TForm1.Button3Click(Sender:
TObject);;;TForm1.Button2Click(Sender: TObject);.Enabled:=False;.Enabled:=False;.Visible:=false;:=1;.Color:=clblack;.Enabled:=true;.Text:=floattostrf(v,
fffixed , 3,1);;.
моделювання гідроакумулятор насос
delphi
Результат роботи програми вмикання та вимкнення
насосу
Висновки
У даній роботі було розглянуто математичну,
графічну та комп’ютерну моделі. За допомогою математичної моделі ми підбираємо
який тип гідроакумулятора нам підходить
Я дослідив гідроакумулятор, тому що це -
універсальний апарат, який включає в себе багато функціональний комплекс
завдань. Він підходить для всіх видів водопостачання, причому цей процес
відбувається в одному робочому просторі, що являється суттєвою економією місця
та коштів. Але головним критерієм вибору даної технології являється звичайно ж
її висока затребуваність.
Автоматизовані водопідіймальні установки з
гідроакумуляторами призначенні для механізації і автоматизації водопостачання
невеликих тваринницьких ферм чи інших об’єктів зі споживанням води до 30 м3/год.
Компактність установок порівняно з баштовими дає змогу монтувати їх в одному із
виробничих приміщень, що суттєво зменшує витрати на будівництво і монтаж.
Обов’язковою умовою нормальної роботи установки з гідроакумулятором є
безперебійне електропостачання об’єкту. Максимальні щогодинні витрати води на
об’єкті мають не перевищувати подачі насоса у робочій зоні. Як водозабірні
пристрої безбаштових водонасосних установок використовують трубчасті колодязі
(для свердловинних електронасосних агрегатів), або відкриті водойми, шахтні та
трубчасті колодязі (для відцентрових консольних насосів).
Список використаних джерел
1. Числові
методи і моделювання в розрахунках на ЕОМ: методичні вказівки до виконання
курсової роботи / уклад.: О.Г. Тімінський, К.В. Сідун, Л.Г. Соболевська. - К.:
КНУБА, 2010. - 28 c.
2. Шпак Ю.А. Turbo Pascal 7.0
на примерах / Под ред. Ю.С. Ковтанюка - К.: Издательство Юниор, 2003. - 496 с.,
ил.
. http://www.ecosvit.net/index.php?action=page&page_id=199
. http://kamnu.com/2012-02-17-14-46-01/157-gidroakumulyatori-dlya-vodopostachannya.html
. http://atpicak.ucoz.ua/load/navchalnij_posibnik/rozdil_2/2_1_avtomatizacija_ustanovok_vodopostachannja/4-1-0-114
. http://kyrator.com.ua/index.php?option=com_content&view=article&id=696:titulna1&catid=23&Itemid=130&limitstart=9
. http://www.hydac.com.ua/hydro-accumulators.html