Разработка лабораторного блока питания на основе микроконтроллера
Министерство
образования и науки Российской Федерации
Профессионально-педагогический
колледж
федерального
государственного бюджетного образовательного учреждения
высшего
профессионального образования
Саратовский
государственный технический университет
имени
Гагарина Ю.А.
.02.01
Компьютерные системы и комплексы
УТВЕРЖДАЮ
Заместитель
директора
________Л.И.
Рожкова
______________2015
г.
Дипломный
проект
Разработка
лабораторного блока питания на основе микроконтроллера
Разработал
студент гр. КСК-941
А.С.Гущин
Руководитель
проекта В.Н.Блохин
Консультант
по конструкторской части преподаватель ППК СГТУ имени
Гагарина
Ю.А. Е.В.Панфирова
Консультант
по экономической части методист НМО ППК СГТУ имени
Гагарина
Ю.А. А.Огородникова
Рецензент
начальник сервисного центра ООО «Ганимед СБ»
Р.А.Романович
Нормоконтроль
преподаватель ППК СГТУ имени Гагарина Ю.А.
Г.Л.Малышева
Саратов -
2015
Содержание
Введение
. Общая часть
.1 Общиее сведения об источниках
питания
.2 Сравнительная характеристика
лабораторных блоков питания
.3 Выбор и обоснование схемы
лаборатоного блока питаня
. Конструкторская часть
.1 Описание принципа работы
электрической схемы устройства
.2
Функциональные узлы
.3 Описание конструкции
лабораторного стенда
3. Расчётная часть
.1 Расчет трансформатора
.2 Расчет выпрямителя
.3 Расчет надежности устройства
. Экономическая часть
.1 Исходные данные для расчета
затрат
.2 Расчет затрат на проектирование
.3 Расчет затрат на внедрение
.4 Расчет
эксплуатационных расходов
.5 Расчет и постороение диаграммы
общей стоимости системы
.6 Расчет прибыли разработчика
системы
. Охрана труда
.1 Мероприятия по технике
безопасности при выполнение ЭМР
.2 Экологическая безопасность
объекта
Заключение
Список использованных источников
Графическая часть
Лист 1 Схема электрическая приципиальная
лабораторного блока питания.
Лист 2 Сборочный чертеж печатной
платы.
Лист 3 Лабораторный блок питания.
Вид общий.
Приожение А. Листинг
Введение
Современное состояние техники и производства
характеризуется высоким уровнем автоматизации, применением сложнейших
электронных устройств на основе компьютерных систем и комплексов. В этих
условиях все более жесткие требования предъявляются к знаниям и умениям
специалистов работающих с этими устройствами и тем более к разработчикам новых
устройств. В связи с этим все более востребованными на рынке труда становятся
специалисты с техническим профилем образования, появляются новые специальности,
к которым можно и отнести специальность «Компьютерные системы и комплексы».
Одной из областей профессиональной деятельности выпускников данной
специальности является совокупность методов и средств по разработке и
производству компьютерных систем и комплексов; сопровождение и настройка
компьютерных систем и комплексов. Объектами профессиональной деятельностью
являются цифровые устройства, системы автоматизированного проектирования,
микропроцессорные системы, компьютерные системы, комплексы и сети и т.п.
Тема дипломного проекта является актуальной,
поскольку рассматривается конкретное электронное устройство с применением
микропроцессора и соответствует тематике работ по специальности «Компьютерные
системы и комплексы».
Целью дипломного проекта является разработка
лабораторного блока питания с управление микроконтроллером. На основе анализа
целого ряда вариантов схем блоков питания был взят за основу один из них и
после некоторого усовершенствования схемы произведена окончательная доработка
устройства. Дополнением к основной схеме лабораторного блока питания было
предложено применение аналогового калиброванного температурного датчика,
который позволяет контролировать температуру устройства и отключать выходное
напряжение в случае превышения температуры на 2оС выше
установленного порога. Полезными функциями разработанного блока питания
является также возможность регулирования выходного стабилизированного
напряжения в пределах от 0 до 15В и порога ограничения выходного тока от 0.1 до
1.0А. Кроме того блок питания содержит таймер позволяющий отключать выходное
напряжение по истечении заданного отрезка времени, что расширяет функциональные
возможности устройства и позволяет использовать его в качестве зарядного
устройства аккумуляторов.
Дипломный проект содержит пояснительную записку
на 49листах формата А4 и графическую часть на трех листах формата А1.
1. Общая часть
.1 Общие сведения об источниках питания
1.1.1 Источники питания
Для работы электронных приборов и устройств
необходимы источники питания, которые подразделяются на первичные и вторичные.
К первичным относятся источники, непосредственно
вырабатывающие электрическую энергию: аккумуляторы, батареи, солнечные батареи,
генераторы постоянного и переменного тока.
Вторичные источники питания преобразуют энергию
первичного источника в энергию питания конкретных электронных устройств,
радиоэлектронной аппаратуры, измерительных приборов.
Питание широко используемых электронных
устройств и бытовой радиоэлектронной аппаратуры осуществляется в основном
вторичными источниками питания, преобразующими энергию переменного тока с
номиналами напряжения 5, 9, 12, 15 и 27 В.
Электронная аппаратура разделяется на маломощную
(до10 Вт - переносные радиоприемники), средней мощности (от 10 до 300Вт -
звуковая аппаратура и телевизоры), большой мощности (от 300 до 1000 Вт - мощная
звуковая аппаратура, радио передатчики). Для очень мощной аппаратуры (1 ...
100кВт - звуковая аппаратура концертных залов, радиостанции.), а также для
управления электродвигателями используются мощные выпрямительные установки
трехфазного напряжения и электрические генераторы постоянного тока, вращаемые
трехфазными двигателями.
В электронной технике применяют также
преобразователи напряжений и частоты. В частности, преобразователь постоянного
напряжения в переменное напряжение заданной частоты называется инвертором.
Такие преобразователи распространены в авиационной технике, где с целью
уменьшения веса трансформаторов и двигателей используют нестандартную частоту
400 Гц.
Структурная схема типового вторичного источника
питания представлена на Рисунке1.
Рисунок 1 - Структурная схема типового
вторичного источника питания
В этой схеме цепь с выключателем (Вк) и
предохранителем (Пр) необходима для подключения и отключения сетевого
напряжения. Защита от замыканий в аппаратуре осуществляется с помощью
предохранителя. Трансформатор (Т) служит для понижения сетевого напряжения до
напряжения питания, требуемого для аппаратуры. Выпрямитель (Вп) с помощью
диодов преобразует переменное напряжение в пульсирующее напряжение одной
полярности. Сглаживающий фильтр (СФ) строится на основе RC-
и RLC-цепочек и
обеспечивает снижение пульсации напряжения питания. Стабилизатор постоянного
напряжения (СПН) обеспечивает дальнейшее снижение пульсации напряжения, а также
его стабильность на выходе преобразователя при наличии колебаний сетевого
напряжения или изменениях тока в нагрузочной цепи. При необходимости задачу
обеспечения стабилизации тока нагрузки выполняет стабилизатор постоянного тока
(СПТ). Потребляемая мощность и ток нагрузки (Н) изменяются в широких пределах.
При этом резко меняется внутреннее сопротивление нагрузки, что вызывает резкое
падение напряжения на выходе источника питания.рассмотрим возможные схемы и
принципы работы наиболее сложных элементов источников питания.
.1.2 Выпрямители
Выпрямители могут быть управляемые и
неуправляемые, однофазные и трехфазные. Они также могут иметь сглаживающие
фильтры и устройства стабилизации выходного тока или напряжения.
Однофазные неуправляемые выпрямители.
Электрические схемы и диаграммы напряжений на входе и выходе полупериодного и
двухпериодного выпрямителей представлены на рисунок 2. Из диаграммы на рисунок
2, а видно, что в этой схеме диод пропускает только положительный полупериод
входного напряжения UВХ(t)
и на выходе выпрямителя наблюдается пульсирующее напряжения Uвых(t).
В схеме на рисунок 2, б диоды пропускают два полупериода напряжений, сдвинутых
по фазе на 180oво
вторичной обмотке трансформатора со средней точкой ( по времени на половину
периода). В этом случае пульсации напряжения на нагрузке UH
(t) значительно
снижаются.
Рисунок 2 - Электрические схемы и диаграммы
напряжений полупериодного (а) и двухполупериодного (б)
В настоящее время большее распространение
получила мостовая схема двухполупериодного выпрямителя (рисунок 3, а), не
требующая использования трансформатора со средней точкой. В таком выпрямителе
обратное напряжение на диодах не превышает максимального напряжение в
полупериоде, в то время как в двухполупериодном выпрямителе обратное напряжение
на диодах близко к удвоенному напряжению вторичной обмотки трансформатора.
Диодные мостовые схемы выполняются в виде монолитных сборок в одном корпусе
(выпрямительный блок и диодный мост ) с указанием мест подсоединения
переменного напряжения и нагрузки.
В мостовой схеме выпрямителя при больших токах
может наблюдаться подмагничивание и насыщение сердечника трансформатора, что
приводит к его перегреву, снижение КПД и искажению формы сигнала. Выбор
трансформатора , как и типов диодов (или сборок), а также радиатора для их
охлаждения , определяется мощностью, необходимой для нагрузки. Если на входе
двухполупериоднго выпрямителя установить конденсатор большой емкости Сф,
он будет играть роль простейшего сглаживающего фильтра-накопителя.
Рисунок 3 - Электрическая схема (а) и диаграммы
напряжений (б) мостового выпрямителя
Рисунок 3 - Электрическая схема (а) и диаграммы
напряжений (б) мостового выпрямителя
Изменение напряжения на нагрузке Uн.ф.(t)
при этом показано утолщенной сплошной линией на рисунок 3, б. Так как токи в
диодах проходят только в одном направлении на заряд конденсатора, то в моменты
максимальных значений напряжения в полупериодах конденсатор подзаряжается, а в
промежутках между максимумами напряжения он медленно разряжается через нагрузку
с внутренним сопротивлением RH.
В качестве фильтров-накопителей обычно используют электролитические
конденсаторы большой емкости с требуемым номиналом напряжения. В зависимости от
мощности нагрузки и требований по стабильности напряжения на выходе, емкость
конденсатора выбирают в пределах от 20 до 200 мкФ. Следует заметить, что такой
фильтр-накопитель довольно хорошо сглаживает пульсации напряжения, но не может
обеспечить высокой стабильности его уровня на выходе. Более сложные схемы
фильтров и стабилизаторов напряжения будут рассмотрены далее.
.2 Сравнительная характеристика лабораторных
блоков питания
В связи с широким
распространением компьютерной техники и применением робототехники в
производстве все острее встает вопрос создания новых радиоэлектронных устройств
с широкими функциональными возможностями. Для налаживания и отладки таких
устройств требуются регулируемые блоки питания. Недорогие лабораторные
источники, которые имеются в продаже, не всегда соответствуют поставленным
задачам, либо слишком дороги, да к тому же обилие органов управления не
позволяет оперативно изменять характеристики подаваемого к прибору напряжения и
тока.
Наиболее распространенные
требованиям предъявляемые к подобным блокам питания используемым при
проектировании цифровых устройств можно сформулировать следующим образом:
) напряжение от 0 до 15 В.
) максимальный ток нагрузки до
1 А.
) установка защиты по
превышению тока от 0 до 1А.
) удобство эксплуатации.
) удобство ремонта и
регулировки.
) возможность использования базового
микроконтроллерного модуля в других конструкциях, путем изменения конфигурации
в сервисном режиме.
На основе сформулированных
требований был произведен обзор литературы и публикаций периодической печати по
источникам питания за последние 5 лет.
В качестве примера приведем
несколько кратких описаний источников питания.
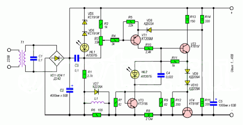
В работе приведена схема
представленная на рисунке 4.
Рисунок 4 - Схема лабораторного
блока питания
Данный лабораторный блок
питания обеспечивает выходное напряжение от 1 В и практически до величины
выпрямительного напряжения с вторичной обмотки трансформатора.
На основе транзистора VT1
составлен модуль сравнения: с бегунка потенциометра R3 на базу VT1 поступает
доля образцового напряжения, которое определяется источником образцового
напряжения на элементах VD5, VD6, HL1, R1. На эмиттер VT1 поступает входное
напряжение делителя на элементах R14 и R15. В результате сравнения образцового
и выходного уровня, сигнал рассогласования попадает на базу транзистора VT2
являющийся усилителем тока, который в свою очередь управляет силовым
транзистором VT4.
В результате случайного
замыкания выходных выводов самодельного лабораторного блока питания или при
нагрузки превышающий допустимый предел, повышается падение напряжения на мощном
резисторе R8. В результате чего VT3 открывается и тем самым замыкает базовую
цепь транзистора VT2, лимитируя Iнагр. на выходе БП. Визуальным сигналом о
перегрузки по току в цепи служит светодиод HL2.
В случае короткого замыкания в
лабораторном блоке питания, активация режима ограничения протекающего тока
происходит не сразу. Установленный в схему дроссель L1 мешает стремительному
увеличению тока через VT4, а диод VD7 понижает скачок напряжения при
неосторожном выключении нагрузки от блока питания.
Недостатком данной схемы
являются ограниченные возможности схемы, например отсутствие возможности
регулировки выходного тока.
В работе рассматривается
регулируемый блок питания с защитой в котором предусмотрена программная
установка порогов выходного напряжения и тока, превышение которых невозможно не
только в результате наиболее вероятных неисправностей блока, но и при
неосторожном воздействии на его оперативные органы регулировки. Это эффективно
защищает питаемую от блока аппаратуру. А в работе4 представлена
схема лабораторного блока питания с управлением от микроконтроллера. Необходимо
отметить,что схемы источников питания управляемые микроконтроллером наиболее
полно удовлетворяют сформулированным выше требованиям. Достоинством таких схем
является возможность получения новых функциональных возможностей программными,
а не аппаратными средствами. Однако схемы источников предлагаемые в и
достаточно громоздки и очевидно потребуют немалых усилий при изготовлении и
отладке устройства. Например, только одна схема стабилизатора напряжения и тока
имеет вид представленный на рисунке 3. Это без схемы индикации, первичного
источника питания, схемы компенсации напряжения.
Рисунок 5 - Схема стабилизатора напряжения и тока
Наиболее близкой по техническим характеристикам
и относительно простой является схема лабораторного блока питания с управлением
на микроконтроллере предложенная в работе. Данная схема была взята за основу
разработки лабораторного блока питания в настоящем дипломном проекте.
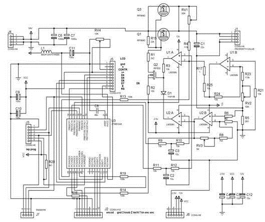
Принципиальная схема разработанного лабораторного блока питания на основе
микроконтроллера приведена в Лист 1 данного дипломного проекта.
1.3 Выбор и обоснование схемы лаборатоного блока
питаня
На основании требований поставленных в задании
на дипломный проект должен быть спроектирован лабораторный блок питания на
основе микроконтроллера обеспечивающий следующие технические характеристики:
1) напряжение от 0 до 15 В.
) максимальный ток нагрузки до
1 А.
) установка защиты по превышению
тока от 0 до 1А.
) удобство эксплуатации.
) удобство ремонта и
регулировки.
Реализовать данные требования
позволяет устройство выполненное по предлагаемой ниже функциональной схеме
представленной на рисунке 6.
Рисунок 6 - Функциональная
схема блока питания
Функциональная схема состоит из
четырех блоков:
) Первичный источник-
предназначен для гальванической развязки от питающей сети и понижения
напряжениядля регулятора. В зависимости от примененного первичного источника
(импульсный блок или трансформатор с секционной вторичной обмоткой)
используются разные подпрограммы микроконтроллера (об этом будет описано ниже).
) Регулятор - собственно
основная силовая аналоговая часть, которая осуществляет регулирование
напряжения и тока в зависимости от параметров установленных микроконтроллером,
а также обеспечивает компенсацию падения напряжения на токоизмерительном
резисторе.
)Микроконтроллер (МК) -
обеспечивает управление всей этой системой, сбор данных о текущих значениях - напряжении
на выходе блока, потребляемый ток нагрузкой. Индикация напряжения, тока и
текущем состоянии блока, установка конфигурации, индикация превышения тока
нагрузки сверх установленных значений. Запоминание последних установленных
параметров.
) Управление и индикация- то
что мы видим и то чем мы управляем. Управление производится всего двумя
органами управления, это энкодер с кнопкой, и просто кнопка.
2. Конструкторская часть
2.1 Описание принципа работы электрической схемы
устройства
Лабораторный блок питания состоит из следующих
основных функциональных узлов: выпрямитель выполненый по мостовой схеме,
стабилизатора напряжения выполненого на микросхеме DA1, регулятора выходного
напряжения, выходного стабилизированного напряжения, ограничитель выходного
тока, измерителя температуры и жидкокрисстиличиеского индикатора. Кроме того
ценртральным элементом блока питания который осуществляет управление работы
всей схемы блока является микроконтроллер PIC16F88-I/P.
Принципиальная электрическая схема лабораторного блока питания представлена
вЛист 1.
После включения блока напряжение питания 5В со
стабилизатора DA1 поступает на микроконтроллер DD1, который настраивает порты
ввода-вывода, конфигурацию и режимы встроенных периферийных модулей согласно
программе, считывает из EEPROM (энергонезависимой памяти) в регистры значения
выходного напряжения, установки температуры и выдержки времени. На индикатор
HG1 выводятся на две секунды номер версии программы и далее, с пониженной
яркостью, значение напряжения, которое должно быть на выходе, но оно в это
время ещё не включено. Нажатием на кнопку SB1 включают выходное напряжение со
значением, записанным ранее в EEPROM, индикатор HG1 будет его показывать с
полной яркостью, Следующее нажатие на эту кнопку вновь отключит выходное
напряжение и так далее. Нажатием на SВЗ и SB4 соответственно увеличивают или
уменьшают выходное напряжение. Коротким нажатием осуществляют точную установку
выходного напряжения, удержанием кнопок - грубую. Если необходимо, чтобы при
следующем включении источника питания на выходе было новое значение напряжения,
то нужно записать его в память нажатием и удержанием кнопки SB2. Когда на
индикаторе появится надпись "SAU", кнопку отпускают, новое значение
будет сохранено в ЕЕРROМ.
Короткое нажатие на SB2 позволяет просматривать
на индикаторе температуру и значение счётчика времени с дискретностью 10 мин.
Значения установок температуры и времени можно посмотреть удержанием этой
кнопки, при этом индикатор покажет мигающие значения соответствующих установок,
изменить которые можно кнопками SB3 и SB4. Нажатие и удержание кнопки SB2
сохранят новые значения в EEPROM.
Если во время работы устройства с включённым
выходным напряжением температура датчика ВК1 превысит установленную, то
выходное напряжение отключится. На индикаторе появится мигающая надпись
"o.t", что означает превышение температуры. Как только температура
снизится менее установленной на 2оС, будет включено выходное
напряжение, а на индикаторе HG1 - показано его значение. Если значение счётчика
времени совпадёт сустановленным, выходное напряжение будет отключено, а на
индикаторе появится мигающая надпись "o.h", что означает превышение
времени. Включить выходное напряжение после этого можно, если передвинуть
установку времени вперёд или в "0".
2.2 Функциональные узлы
Выпрямитель блока питания выполнен по мостовой
схеме, представленной на рисунке 3(а), а эпюры напряжений на элементах схемы
представлены на рисунке 3(б). Данная схема является наиболее распространенной
для источников питания, экономичной и особых пояснений не требует.
Регулятор выходного напряжения представляет
собой линейный регулируемый стабилизатор напряжения компенсационного типа.
Структурная схема такого стабилизатора представлена на рисунке 7.
Рисунок 7- Структурная схема компенсационного
стабилизатора напряжения последовательного типа
Данная схема содержит источник образцового
напряжения. Он содержит регулируемый источник образцового напряжения и
устройство сравнения напряжений. Устройство сравнения - встроенный компаратор
микро контроллера, на инвертирующий вход RA1
которого через делитель R26R28
и резистор R27 подаётся
выходное напряжение, а на не инвертирующий вход RA2
- образцовое. Выходной сигнал устройства сравнения управляет регулятором
выходного напряжения
Источник регулируемого образцового напряжения -
модуль ССР микроконтроллера, работающий в режиме генерации прямоугольных
импульсов с переменной длительностью на выходе RB0.
Образцовое напряжение - постоянная составляющая этих импульсов, пропорциональная
их коэффициенту заполнения, которым можно управлять по программе. Образцовое
напряжение выделяется фильтром нижних частот R1C1R2R5C3.
Подстроечным резистором R2
регулируют его при налаживании.
Регулятор выходного напряжения собран на мощном
составном p-n-p
транзисторе VT1,
включённым в плюсовой провод питания. Поскольку транзистор VT1
имеет большой коэффициент передачи тока базы, для его открывания достаточен
небольшой базовый ток, который обеспечивает маломощный полевой транзистор VT2.
Резистор R7 соединяет затвор
транзистора VT2 c
общим проводом, что удерживает этот транзистор в закрытом состоянии вовремя
инициализации портов микроконтроллера в начале выполнения его программы.
Конденсатор C9 корректирует АЧХ
петли регулирования, предотвращая самовозбуждение стабилизатора.
Аналоговый калиброванный температурный датчик
LМЗ5 (ВК1), линейно преобразующий температуру в напряжение с коэффициентом l0
мВ/ОС, подключён через цепь R4С2
к выводу RА3 микроконтроллера, настроенному как аналоговый вход. Внутренний
аналого-цифровой преобразователь (АЦП) микроконтроллера использован в цифровом
измерителе напряжения и температуры. Вход АЦП может быть программно подключён к
выводам RА1-RАЗ. Для повышения
помехозащищённости измерительного тракта работа АЦП синхронизирована с периодом
динамической индикации длительностью 20 мс. Результат преобразования
обрабатывается программным усредняющим фильтром.
В программе микроконтроллера предусмотрен
счётчик времени включённого состояния блока питания. Значения регистров счётчика
обновляются каждую минуту и сравниваются с заданным значением, при превышении
которого выходное напряжение отключается, Это бывает необходимо, чтобы
ограничить время какого-нибудь процесса, например, зарядки аккумулятора.
Ограничитель выходного тока работает независимо
от микроконтроллера и его программы, ограничитель защищает блок питания от
замыкания на выходе и ограничивает выходной ток путём уменьшения выходного
напряжения. Основа ограничителя - узел преобразователя тока нагрузки в
пропорциональное ему напряжение относительно общего провода, описанный в статье
И. Нечаева "Индикатор предельного тока". Этот узел собран на ОУ
DA2,2, транзисторе VT4 и резисторах В2ЗR25. Резистор R25 - датчик тока
нагрузки, включённый в цепь плюсового провода питания.
Напряжение, пропорциональное выходному току, с
истока транзистора VT4 через резистор R20 поступает на инвертирующий вход
(вывод 6) ОУ DA2.1, а на его не инвертирующий вход (вывод 5) подаётся
напряжение с движка переменного резистора R18. При неизменном положении этого
движка напряжение на нём стабильно, так как последовательно соединённые
резисторы R17 и R18 подключены к стабилизированному напряжению +5 В с выхода
микросхемы DA1. Перемещая движок переменного резистора R18,
регулируют порог ограничения выходного тока. Если напряжение на не
инвертирующем входе ОУ DA2.1 больше напряжения на истоке транзистора VТ4,
пропорционального току, то напряжение на выходе этого ОУ близко к напряжению
его питания, диод VD2 закрыт и не влияет на стабилизацию выходного напряжения.
Светодиод HL1 погашен и защищён от обратного напряжения диодом VDЗ.
Если напряжение на истоке транзистора VT4
превысит напряжение на не инвертирующем входе ОУ DA2.1, напряжение на выходе
этого ОУ DA2.1 упадёт практически до нуля, Через резистор R19, диод VDЗ и
светодиод HL1 начнёт протекать ток. Диод VD2 открывается, в результате чего
выходное напряжение уменьшится так, чтобы выходной ток не превышал порога
ограничения. Включится светодиод HL1 - индикатор режима ограничения тока
нагрузки.
.3 Описание конструкции разработанного блока
питания
Электрическая схема разработанного блока питания
реализуется с помощью технологии печатного монтажа. С этой целью осуществляется
разводка электрической принципиальной схемы с помощью специализированных
программ типа SPRINT, PICAD, или др. для платы из двухстороннего
фольгированного гетинакса. После этого методом фотолитографии изготавливается
сама печатная плата. В лабораторных условиях плата изготавливается методом
травления двухстороннего фольгированного гетинакса в хлорном железе с
предварительно нанесенном на нее рисунком схемы.
После изготовления печатной платы производится
формовка выводов элементов схемы: резисторы, конденсаторы, транзисторы,
микросхемы и так далее, в соответствии со сборочным чертежом платы, представленном
в Приложении 2 дипломного проекта. Далее эти элементы устанавливают в
соответствии со сборочным чертежом платы и осуществляют распайку этих
элементов.
Блок питания собирают без диода VD2, проверяют
правильность монтажа и отсутствие замыканий. В первый раз подключают блок к
сети без микроконтроллера DD1 и нагрузки. С помощью вольтметра проверяют, что
напряжение в гнезде 14 панели DD1 равно 5 В, на эмиттере транзистора VТ1 -
17...20В, на его коллекторе - около 0 В, Блок выключают и устанавливают в
панель микроконтроллер DD1 с заранее записанной программой, коды которой
приведены в Приложении А. Листинг.
К выходу подключают образцовый вольтметр и
включают блок. При безошибочном монтаже и исправных деталях на индикаторе
должен появиться номер версии программы, далее с пониженной яркостью
отобразится некоторое значение напряжения. Нажимают на кнопку SB1, на выходе
появится напряжение. Подстроечным резистором R28 на индикаторе HG1
устанавливают значение, которое показывает образцовый вольтметр. Подстроечным
резистором R2 устанавливают максимальное напряжение, и с помощью кнопок SВЗ и
SB4 проверяют регулировку выходного напряжения в пределах 0...15 В. При
необходимости построечным резистором R28 снова подстраивают показания
индикатора HG1 по образцовому вольтметру. Проверяют правильность показаний
температуры по контрольному термометру, а счётчика времени - по контрольному
таймеру. При налаживании ограничителя тока к выходу последовательно с
амперметром подключают нагрузку резистор сопротивлением 10...15Ом достаточной
мощности и монтируют диод VD2. Устанавливают максимальное напряжение на выходе.
При крайнем верхнем положении движка R1 В ток должен ограничиваться на уровне
1...1 ,2 А, при необходимости подбирают резистор R17.
Корпус блока питания изготавливают из
пластмассы, например, винипласта, поливинила или подобного материала. Выбор
материала обусловлен его достаточно хорошей прочностью, простотой механической
обработки, покраски и высокими электроизоляциционными свойствами, что очень
важно поскольку блок питания подключается к сети переменного тока напряжением
220 В. Конструктивно корпус выполняется из отдельных деталей в виде передней и
задней панелей, боковых стенок и верхней и нижней крышек. Печатная плата в
сборе устанавливается внутри корпуса прибора согласно чертежа общего вида
представленного в Лист 3.
3. Расчётная часть
3.1 Расчёт
трансформатора
Зная необходимое напряжение на вторичной обмотке
(U2) и максимальный ток нагрузки (Iн), трансформатор
(рисунок 8) рассчитывают в такой последовательности.
Рисунок 8 - Схема трансформатора
Исходные данные для расчёта:
U1
= 220 В.
U2
= 5В
I2
= 1А
Определение мощности, потребляемой выпрямителем
от вторичной обмотки трансформатора:
2
= U2
* I2, (3.1)
где: P2 - максимальная мощность,
потребляемая от вторичной обмотки, Вт;2 - напряжение на вторичной
обмотке, В;2 - напряжение на вторичной обмотке, В;2 -
максимальный ток через вторичную обмотку трансформатора, А.
P2
= 5 * 1= 5 Вт.
Расчёт мощности трансформатора:
mp
= 1,25 * P2, (3.2)
где: Pтр - мощность трансформатора,
Вт;2 - максимальная мощность, потребляемая от вторичной обмотки
трансформатора, Вт.
Pmp
= 1,25 * 5= 6,25 Вт.
Расчёт площади сечения сердечника
магнитопровода:
= 1,3 * Pтр, (3.3)
где: S - сечение сердечника магнитопровода, см2;
Ртр - мощность трансформатора, Вт.
S = 1,3 * 6,25 =
8,125 см2.
Определение числа витков первичной (сетевой)
обмотки:
1
= 50 * U1
/ S, (3.4)
где: w1 - число витков обмотки;1
- напряжение на первичной обмотке, В;- сечение сердечника магнитопровода, см.
w1
= 50 * 220 / 8,125= 1353,8 Вит.
Определение числа витков вторичной обмотки:
2
= 55 * U2
/ S, (3.5)
где: w2 - число витков вторичной
обмотки;2 - напряжение на вторичной обмотке, В;сечение сердечника
магнитопровода, см2.
w2
= 55 * 5 / 8,125 = 33,8 Вит.
Расчёт мощности, потребляемой выпрямителем от
вторичной обмотки трансформатора:
1
= U1
* I1, (3.6)
где: P1 - максимальная мощность,
потребляемая от вторичной обмотки, Вт;1 - напряжение на вторичной
обмотке, В;1 - максимальный ток через вторичную обмотку
трансформатора, А.
P1
= 220 * 0,037 = 8,14 Вт.
Определение значения тока, текущего в первичной
обмотке:
1
= Pтр
/ U1, (3.7)
где: I1 - ток через обмотку I, А;
Ртр - подсчитанная мощность
трансформатора, Вт;1 - напряжение на первичной обмотке
трансформатора (сетевое напряжение).
I1
= 8,125 / 220 = 0,037 А.
Определение диаметра проводов обмоток
трансформатора:
d1 = 0,8* 
, (3.8)
где: d1-диаметр провода, мм;1-ток
через обмотку, А.
d1 = 0,8* √0,037
= 0,12 мм.
Определение диаметра проводов
обмоток трансформатора:
d2 = 0,8* 
, (3.9)
где: d2-диаметр провода, мм;2-ток
через обмотку, А.
d2 = 0,8* √1
= 0,8 мм.
Из справочника выбираем стандартный
провод и его марку:
1 = 0,12 ПЭЛ;
d2
= 0,8 ПЭЛ.
В результате расчётов, получены следующие
данные:
U1 = 220 В.1
= 0,037 A.1 = 8,14Вт.1 = 1353,8Вит.1 = 0,12 мм.
U2 = 5 В.2
= 1 A.2 = 5 Вт.2 = 33,8Вит.
d2 = 0,8 мм.
3.2 Расчёт выпрямителя
Выбор выпрямительного диода и конденсатора, а
также определение необходимого переменного напряжения, снимаемого для
выпрямления с вторичной обмотки сетевого трансформатора. Исходными данными для
расчета выпрямителя служат: требуемое напряжение на нагрузке (Uн) и
потребляемый ею максимальный ток (Iн). (Рисунок 9).
Рисунок 9 - Схема выпрямителя
Расчет производится в таком порядке:
Определение переменного напряжения, которое
должно быть на вторичной обмотке сетевого трансформатора:
2
= B * Uн, (3.0)
где: Uн - постоянное напряжение на
нагрузке, В;
В - коэффициент, зависящий от тока нагрузки,
который определяют по таблица 1.
U2
= 1,7 * 5 = 8,5 В.
Таблица 1.1 - Коэффициент, зависящий от тока
нагрузки
|
Коэффициент
|
Ток
нагрузки, А
|
|
0,1
|
0,2
|
0,4
|
0,6
|
0,8
|
1,0
|
|
В
|
0,8
|
1,0
|
1,9
|
1,4
|
1,5
|
1,7
|
|
С
|
2,4
|
2,2
|
2,0
|
1,9
|
1,8
|
1,8
|
По току нагрузки производится расчёт
максимального тока, текущего через каждый диод выпрямительного моста:
д
= 0,5 * С * Iн, (3.1)
где: Iд - ток через диод, А;н
- максимальный ток нагрузки, А;
С - коэффициент, зависящий от тока нагрузки
(определение по табл. 1).
Iд
= 0,5 * 1,8 * 1 = 0,9 А.
Расчёт обратного напряжения, которое будет
приложено к каждому диоду выпрямителя:
обр
= 1,5 * Uн, (3.2)
где: Uобр - обратное напряжение, В;н
- напряжение на нагрузке, В.обр = 1,5 * 5 = 7,5 В.
Выбор диодов, у которых значения выпрямленного
тока и допустимого обратного напряжения равны или превышают расчетные.
Выпрямительный диод: Д9И.
Uобр
= 7,5;
I = 0,3 А.
Определение емкости конденсатора фильтра:
Сф = 3200 * Iн / Uн
* Kп, (3.3)
где: Сф - емкость конденсатора
фильтра, мкФ;н - максимальный ток нагрузки. A;н -
напряжение на нагрузке, В;п - коэффициент пульсации выпрямленного
напряжения (отношение амплитудного значения переменной составляющей частотой
100 Гц на выходе выпрямителя к среднему значению выпрямленного напряжения).
Сф = 3200 * 1/ 5 * 0,053 = 12075 мкФ.
Выбираем стандартный конденсатор сглаживающего
фильтра: К50-35.
Вывод: в результате проведённых расчётов выбраны
выпрямительные диоды моста Д9И, и был выбрал стандартный конденсатор ёмкостью
12000 мкФ 20 В.
3.3 Расчет надежности
Цель расчета: Рассчитать надежность блока
питания.
Надежность это свойство изделия выполнять
заданные функции, сохраняя свои эксплуатационные показатели в заданных пределах
в течении требуемого времени.
Для приборов и изделий, не ремонтируемых в
условиях эксплуатации, важнейшим показателем надежности является вероятность
безотказной работы Р (вероятность того, что в заданном интервале времени t
не возникнет отказ).
В составе любого прибора можно выделить n
простейших элементов, внезапный отказ которых приведет к отказу прибора в
целом. Поэтому условием безотказной работы прибора является отсутствие
внезапных отказов этих элементов.
Исходные данные для расчета:
Амортизация отсутствует
Влажность воздуха 60.0%
Высота над уровнем моря 1.000 км.
Заданное время работы 10000.0 час.
Исходными данными для расчета также являются
значения интенсивностей отказов всех радиоэлементов и элементов конструкций.
Расчет надежности устройства состоит из
следующих этапов:
Определяется суммарное значение интенсивности
отказов по формуле:
,час-1 (3.14)
где n - число
наименований радиоэлементов и элементов конструкции устройства;
- величина интенсивности отказа i-го
радиоэлемента, элемента конструкции с учетом заданных для него условий
эксплуатации: коэффициента электрической нагрузки, температуры, влажности,
технических нагрузок и т.п.;
Ni -
количество радиоэлементов, элементов конструкции i-го
наименования.
Определяется значение величины наработки на
отказ T по формуле:
, (3.15)
Определяется значение вероятности безотказной
работы P(t)
по формуле:
(3.16)
где t - заданное
время безотказной работы устройства в часах.
Полученные результаты сравниваются с
заданными.
Таблица 1.2 - Справочные и расчетные
данные элементов конструкции.
|
Наименование,
тип элемента
|
Kнi  Ni
|
|
|
|
|
|
|
Конденсаторы
|
0,05
|
0,625
|
0,2
|
2,0
|
0,2
|
13
|
|
Микросхемы
|
0,08
|
0,65
|
0,5
|
1,0
|
0,4
|
3
|
|
Резисторы
|
0,01
|
0,03
|
0,5
|
2,0
|
0,1
|
29
|
|
Предохранители
|
0,5
|
0,2
|
0,5
|
2,0
|
5,0
|
1
|
|
Трансформатор
|
0,05
|
0,1
|
0,1
|
2,0
|
0,1
|
1
|
|
Транзисторы
|
0,12
|
0,04
|
0,4
|
2,0
|
0,96
|
4
|
|
Диоды
RS201
|
0,015
|
0,512
|
0,5
|
2,0
|
0,3
|
6
|
|
Светодиоды
|
0,07
|
0,35
|
0,8
|
2,0
|
1,12
|
1
|
|
Провода
соединительные
|
0,03
|
0,001
|
2,0
|
2,0
|
1,2
|
6
|
|
Плата
печатная
|
0,02
|
-
|
-
|
-
|
0,2
|
1
|
0,01
|
0,001
|
3,00
|
2,0
|
0,6
|
262
|
Примечания:
- априорная номинальная
интенсивность отказов при температуре окружающей среды 200С и
коэффициенте нагрузки KHi=1;
- коэффициент, зависящий от
температуры и коэффициента нагрузки KHi. Определяется
по графикам: Парфенов Е.М. “Проектирование конструкций РЭА” стр. 176.
- коэффициент, учитывающий
климатические и механические нагрузки;
- расчетная величина интенсивности
отказов по i-му
радиоэлементу, элементу конструкции, час-1;
Ni - число
элементов i-ой группы.
Расчетная величина интенсивности
отказов i-го
элемента, приведенная в таблице 3.1, определяется по формуле:
, час-1. (3.17)
Расчет выполняется для периода
нормальной эксплуатации при следующих допущениях:
Отказ элементов случаен и независим;
Учитываются только внезапные отказы;
Имеет место экспоненциальный закон надежности
устройства.
Определим суммарное значение интенсивности
отказов по (3.14):
(0,2*13+0,4*3+0,1*29+5,0*1+0,1*1+0,96*4+0,3*6+1,12*1+1,2*6+0,2*1+0,6*262)*10-7
=(6,5+1,2+2,9+5+0,1+3,84+1,8+1,12+7,2+0,2+157,2)*10-7=187,06 *
10-7 1/час
Интенсивность отказов: 187,06 * 10-7
1/час
Определим значение величины наработки на отказ T
по формуле (3.15):
=1/(187,06 * 10-7) =
53459 час.
наработка на отказ Т= 53459 час.
Определим значение вероятности безотказной
работы P(t)
по формуле (3.16)
= 0,83
вероятность безотказной работы P(t) = 0,83
Полученное значение наработки на
отказ Т=53459час превышает заданное, равное 10000 часов, что гарантирует
надежную работу разрабатываемого прибора.
4. Экономическая часть
4.1 Исходные данные для расчета затрат
В дипломном проекте разработан лабораторный блок
питания на основе микроконтроллера.
Определим исходные данные для расчета затрат на
осуществление технического проекта системы. Сведем в таблицу 2 трудоемкость
инженерно-технического персонала.
Таблица 2 - Данные для расчета заработной платы
|
Основные
технологические операции
|
Трудоемкость,
час
|
Часовая
тарифная ставка, руб.
|
|
1
|
2
|
3
|
|
1.Обзор
литературы по существующим разработкам блоков питания
|
16
|
90
|
|
2.Выбор
и обоснование разрабатываемой конструкции лабораторного блока питания
|
6
|
100
|
|
3.Разработка
технической документации
|
16
|
180
|
|
3.1
Принципиальная электрическая схема
|
4
|
180
|
|
3.2
Перечень элементов
|
4
|
180
|
|
3.3
Разработка печатной платы
|
4
|
180
|
|
3.4
Разработка конструкции блока питания (Чертеж общего вида, деталировочные
чертежи)
|
4
|
180
|
|
4.
Разработка прошивки для микроконтроллера
|
8
|
160
|
|
5.
Изготовление печатной платы методом травления
|
6
|
170
|
|
6.
Прошивка микроконтроллера
|
2
|
100
|
|
7.
Установка электрорадиоэлементов (ЭРЭ) в печатную плату
|
2
|
70
|
|
8.
Изготовление корпуса блока питания
|
6
|
70
|
|
9.
Пайка электрорадиоэлементов
|
4
|
130
|
|
10.
Проверка правильности установки ЭРЭ, проверка качества пайки
|
2
|
50
|
|
11.
Запуск и отладка работы блока питания
|
2
|
60
|
|
12.
Установка печатной платы в корпус блока питания
|
2
|
50
|
|
13.
Окончательная проверка работоспособности блока питания в различных режимах
|
2
|
90
|
Для определения амортизационных отчислений
сведем в таблицу 3. Используемое оборудование и программное обеспечение (ПО)
при проектировании.
Таблица 3 - Используемое оборудование и Подля
проектирования системы
|
Наименование
оборудования
|
Кол-во
единиц
|
Первоначальная
стоимость, руб.
|
|
Программатор
|
1
|
10000
|
|
Персональный
компьютер
|
1
|
25000
|
|
Принтер
|
1
|
5000
|
|
Итого
|
|
40000
|
Определим исходные данные для расчета затрат на
внедрение системы. При внедрении систем учитываются трудозатраты сотрудников,
осуществляющих работы (кодирование, монтаж систем, тестирование, отладку), а
также затраты на оборудование, комплектующие, материалы и специальное
программное обеспечение, позволяющее физически реализовать и обеспечить
качество системы.
Определение суммы материальных затрат.
Составим ведомость применяемых материалов на
изготовление.
Таблица 4 - Ведомость материалов
|
Наименование
|
Единица
измерения
|
Цена
за единицу в руб.
|
Норма
расхода
|
Сумма
|
|
Провода
БПВЛ
|
М
|
28
|
0.3
|
8.4
|
|
Полистерол
|
М³
|
3.600
|
0.1
|
360
|
|
КлейCosmofen
plus-s HV
|
Кг
|
1.625
|
0.01
|
16.25
|
|
Припой
ПОС-60
|
Кг
|
4.550
|
0.015
|
68.25
|
|
Флюс
|
Кг
|
4.470
|
0.001
|
4.4
|
|
Раствор
хлорного железа
|
Литр
|
960
|
0.01
|
9.6
|
|
Фальгированыйгетенакс
|
Шт.
|
100
|
1
|
100
|
|
Лак
Цапон
|
Литр
|
886
|
0.01
|
8.86
|
|
Изопрапанол
|
Литр
|
360
|
0.01
|
3.6
|
|
Итого:
|
|
579.36
|
М = ∑i1Q×Цi
, руб. (4.1)
где
Q - норма расхода i-того
материала на изготовление проектируемого изделия;
Ц - цена i-того
материала , руб.;
i=1 перечень видов
материалов на изготовление проектируемого изделия;
Определим стоимость и перечень покупных
комплектующих изделий.
Составим ведомость комплектующих изделий.
Таблица 5 - Ведомость комплектующих изделий
|
Наименование
|
Единица
измерения
|
Цена
за штуку в руб.
|
Норма
расхода
|
Сумма
|
|
|
1
|
2
|
3
|
4
|
5
|
|
|
Диод
RS201
|
Шт.
|
27
|
1
|
27
|
|
|
Диод
1N4148
|
Шт.
|
2
|
2
|
4
|
|
|
Диод
BAT85
|
Шт.
|
4
|
3
|
12
|
|
|
Конденсатор
электролитический 3300мк x 35В
|
Шт.
|
140
|
1
|
140
|
|
|
Конденсатор
электролитический 470мк х 6,3В
|
Шт.
|
1
|
1
|
1
|
|
|
Конденсатор
электролитический 10мк х 16В
|
Шт.
|
7
|
2
|
14
|
|
|
Конденсатор
электролитический 2200мк х 25В
|
Шт.
|
21
|
1
|
21
|
|
|
Конденсатор
0,1мк
|
Шт.
|
3
|
8
|
24
|
|
|
Резистор
1к
|
Шт.
|
5
|
7
|
35
|
|
|
Резистор
9,1к
|
Шт.
|
11
|
1
|
11
|
|
|
Резистор
510к
|
Шт.
|
10
|
1
|
10
|
|
|
Резистор
4,7к
|
Шт.
|
3
|
2
|
6
|
|
Резистор
0,25к
|
Шт.
|
1
|
1
|
1
|
|
Резистор
7,5к
|
Шт.
|
2
|
1
|
2
|
|
Резистор
10к
|
Шт.
|
5
|
5
|
25
|
|
Резистор
430к
|
Шт.
|
3
|
8
|
24
|
|
Резистор
47к
|
Шт.
|
4
|
1
|
4
|
|
Резистор
100к
|
Шт.
|
3
|
2
|
6
|
|
p-n-p Транзистор
|
Шт.
|
165
|
1
|
165
|
|
n-p-n Транзистор
|
Шт.
|
60
|
1
|
60
|
|
Полевой
транзистор с индуцированнымn-каналом
|
Шт.
|
10
|
2
|
20
|
|
Датчик
температуры LM35CZ
|
Шт.
|
200
|
1
|
200
|
|
Микроконтроллер
PIC16F88-I/P
|
Шт.
|
180
|
1
|
180
|
|
Индикатор
AECE-5461AHO
|
Шт.
|
210
|
1
|
210
|
|
Предохранитель
0.25а
|
Шт.
|
11
|
1
|
11
|
|
0750HIM-130G
(TS-A2PV-130), Кнопка тактовая угловая h=3.85мм
|
Шт.
|
11
|
4
|
44
|
|
Переключатель
ON-ON 12B/20A
|
Шт.
|
38
|
1
|
38
|
|
Регулятор
положительного напряженияLM7805CT
|
Шт.
|
25
|
1
|
25
|
|
Двухканальный
операционный усилительLM358N
|
Шт.
|
29
|
1
|
29
|
|
Итого:
|
|
1349
|
|
|
|
|
|
|
|
|
|
|
,руб. (4.2)
где
K - перечень
продукции изделий;
Q - норма расхода i-того
изделия;
Ц - цена единицы i-того
изделия, руб.
Определим нормы затрат:
- норма дополнительной заработной платы - 10%;
- норма премий - 20%;
коэффициент отчислений в фонды - 30%
(ПФР -22%, Фонд социального страхования - 2,9%, Федеральный фонд обязательного
медицинского страхования - 5,1%);
норма транспортных расходов - 3%;
норма амортизации - 20%;
норма затрат на техническое
обслуживание - 7%;
норма затрат на расходные материалы -
2%;
мощность, потребляемая вычислительной
техникой:
а) компьютера - 0,42 кВт/ч.;
б) принтера и других устройств- 0,1 кВт/ч.;
4.2 Расчет затрат на проектирование системы
Затраты на проектирование и реализацию будут
определяться выплатами заработной платы исполнителям работ с отчислениями на
социальные нужды, а также стоимостью работы используемого оборудования
(персонального компьютера, на котором производится проектирование системы и
программирование ее управляющей программы). Проектирование системы и реализация
программы ведутся с использованием ПК и программатора, поэтому затраты можно
определить по следующему выражению:
(4.3)
где
- основная заработная плата
исполнителей работ, руб.;
- дополнительная заработная плата
исполнителей работ, руб.;
- отчисления на социальные нужды,
руб.;
- стоимость машино-часа работы
используемого оборудования, руб./ч.
Основная заработная плата исполнителей
работ определяется выражением:
, (4.4)
где Т-трудоемкость, час. (таблица 1
.);
С - часовая тарифная ставка
(таблица1);
Определим заработную плату:
6200 руб.
Определим дополнительную заработную
плату исполнителей работ:

(4.5)
где
- норма дополнительной заработной
платы (10%);
Дополнительная заработная плата
составит:
ЗП=ЗПосн+ЗПдоп, (4.6)
ЗП = 6200 + 620 = 6820
ЗП=6820 руб.
Определим отчисления в фонды:
(4.7)
где
= 30% - норма отчислений в фонды;
Отчисления в фонды будут составлять:
Стоимость машино-часа работы
оборудования определяется выражением:
(4.8)
где
- затраты на заработную плату,
руб.;
-амортизационные отчисления, руб.;
- затраты на техническое
обслуживание, руб.;
- затраты на расходные материалы,
руб.;
- затраты на электроэнергию, руб.;
-накладные расходы, руб.;
- действительный фонд времени
работы оборудования, ч.
Определим амортизационные отчисления
для используемого оборудования:
(4.9)
1).
2).
3).
где
= 20% - норма амортизации;
- первоначальная стоимость
используемого оборудования, руб (из таблицы 2).
Амортизационные отчисления составят:
,
Определим затраты на техническое
обслуживание используемого оборудования:
(4.10)
где
= 7% - норма затрат на техническое
обслуживание.
,
Определим затраты на расходные
материалы:
(4.11)
где
= 2% - норма затрат на расходные
материалы;
Определим затраты на электроэнергию
используемого оборудования:
(4.12)
)
2)
3)
где N - мощность
оборудования;
- цена электроэнергии, руб./кВт.;
- коэффициент, учитывающий потери в
сети
= 0,98;
,
Определим накладные расходы
используемого оборудования:
(4.13)
где
- норма накладных расходов.
Тогда по найденным значениям
вычислим стоимость машино-часа работы используемого оборудования:
Исходя из рассчитанных значений
вычислим суммарные затраты на проектирование системы :
руб.
.3 Расчет затрат на внедрение
В расчет затрат на внедрение должные
входить затраты на изготовление системы с учетом стоимости ее аппаратного
обеспечения, затраты на транспортировку, затраты на демонтаж базового
устройства и монтаж проектной системы, кодирование, отладку и тестирование
системы, подготовку документации пользователя, а также вычетом из этого
стоимости демонтируемого оборудования, используемого для нужд предприятия или
реализуемого. Затраты на внедрение будут определяться выражением:
(4.14)
где
- затраты на изготовление системы ,
руб.;
- затраты на транспортировку, руб.;
- затраты на монтаж и установку
(включая демонтаж), или инсталляцию системы руб.;
Затраты на изготовление определяются
выражением:
(4.15)
Затраты на изготовление определяются
как сумма из таблицы 3,4:
Зизг= 1928 руб.
Затраты на транспортировку
определяются выражением:
(4.16)
где
- норма транспортных расходов, руб.
Зтр= 58 руб.
Затраты на монтаж, установку,
отладку и тестирование (или кодирование и инсталляцию) определяются выражением:
(4.17)
где
ЗП - основная заработная плата
(смотри таблицу 2)
- коэффициент, учитывающий премию
(0,2);
- коэффициент, учитывающий
дополнительную заработную плату (0,1);
- коэффициент, учитывающий
отчисления на социальные нужды (0,3)
Подставляя известные значения в
выражение (4.17), найдем:
Звнед= 6466 руб.
.4 Расчет эксплуатационных расходов
Годовые текущие затраты при
эксплуатации системы будут состоять только из затрат на хранение и обновление
программного обеспечения, так как другие эксплуатационные расходы остаются
прежними: потребление электроэнергии эквивалентной по мощности, расходы на
обслуживание, расходы на содержание и ремонт производственных помещений.
Поэтому эксплуатационные расходы будут определяться выражением:
(4.18)
где
- годовая норма расходов на
хранение и обновление программного обеспечения (перепрограммирование) - 20%.
.5 Расчет и построение диаграммы
общей стоимости системы
Суммарные затраты будут составлять
общую стоимость спроектированной системы без учета рентабельности, потому как
система проектируется для собственных нужд при использовании взамен базовых
устройств. Полную стоимость можно определить выражением:
(4.19)
Подставляя известные значения,
найдем:
С=17269 руб.
Таблица 6 - Калькуляция
себестоимости
|
Наименование
затрат
|
Расчёт
|
Сумма,
руб.
|
|
1.Материалы
|
См.табл.№3
|
579
|
|
2.
Комплектующие
|
См.табл.№4
|
1349
|
|
3.
Затраты на изготовление
|
1928
|
|
|
4.
Зарплата основная.
|
См.табл.№1
|
9000
|
|
5.
Зарплата дополнительная.
|
900
|
|
|
6.
Отчисления в социальные фонды.
|
2970
|
|
|
7.
Затраты на проектирование.
|
9510
|
|
|
8.
Затраты на транспортировку
|
58
|
|
|
9.
Затраты на монтаж и установку (включая демонтаж), или инсталляцию
|
4480
|
|
|
10.
Эксплуатационные расходы
|
1293
|
|
|
Итого
полная себестоимость.
|
п.3+п.7+п.8+п.9+п.10
|
17269
|
Покажем на диаграмме статьи затрат, составляющие
общую стоимость системы (рисунок 10).
Рисунок10 - Диаграмма затрат
.6 Расчет прибыли разработчика
системы
Размер прибыли определяется по
формуле (4.20).
Пр= С*Ур (4.20)
где: Ур - уровень
рентабельности проекта (выбираем сами желательный 15-30%).
Пр=17269*0,2=3454 руб.
(20%)
Отпускная цена без НДС определяется
по формуле (4.21).

(4.21)
Цопт= 3454+17269=20723 руб.
Сумма НДС определяется выражением:
НДС= Цопт*0,18 (4.22)
НДС=20723*0,18=3730руб.
Цена реализации проекта определяется
по формуле (4.23).
Цр=Цопт+НДС (4.23)
Цр=20723+3730=24453руб.
5. Охрана труда
5.1 Мероприятия по технике безопасности при
выполнение ЭМР
1) По
характеру и времени проведения инструктажи работающих подразделяются на
вводный, первичный на рабочем месте, повторный, внеплановый, текущий на рабочем
месте.
) К
проведению инструктажа допускаются руководители и специалисты, прошедшие
проверку знаний по ОТ. Перечень лиц, на которых возложена обязанность
проведения инструктажей, оформляется приказом по организации.
) Знания,
полученные при инструктаже, проверяет лицо, проводившее инструктаж.
Работник,
прошедший инструктаж и показавший неудовлетворительные знания, к работе не
допускается. Он обязан вновь пройти инструктаж.
) По
окончании инструктажа (первичного на рабочем месте, повторного, внепланового,
текущего на рабочем месте) лицо, проводившее его, делает запись в "Журнале
регистрации инструктажа по технике безопасности на рабочем месте" (личной
карточке инструктажа) с обязательной подписью инструктируемого и инструктирующего
и указанием даты.
) Перед
началом ЭМР и ПНР на территории действующего предприятия заказчик должен
провести с электромонтажным или наладочным персоналом инструктаж по общим
правилам ТБ для данного предприятия и особым условиям работы.
6) Персонал организаций обязан
знать и выполнять настоящие Правила в объеме порученных работ, а также усвоить
безопасные приемы и способы выполнения этих работ.
Лица, виновные в нарушении настоящих Правил,
должны нести ответственность в соответствии с действующим законодательством.
) Общее руководство работой по обеспечению
безопасности труда возлагается на руководителя (начальника, управляющего)
организации. Непосредственное руководство службой охраны труда (ОТ)
осуществляет главный инженер.
) Контроль за соблюдением законодательства и
требований нормативно-технических документов по ОТ в организациях, а также
координацию деятельности организаций по вопросам безопасности труда
осуществляет служба ОТ.
) Организация, в которой работает монтажный и
наладочный персонал, командированный из других организаций, несет полную
ответственность за безопасные условия работы командированных.
) Работники электромонтажных и наладочных
организаций при поступлении на работу и периодически должны проходить
медицинское освидетельствование.
5.2 Экологическая безопасность объекта
Экологическая безопасность представляет собой
социоприродную и научную реальность, является объектом исследования разных наук
(естественных, социальных, юридических), поскольку охватывает сложный комплекс
взаимосвязей человека с окружающей природной средой.
Экологическая безопасность - категория
социальная, присущая человеческому обществу, формируется в пределах
общественных отношений.
Она относится к сложному понятию, имеющему
внеправовой характер, хотя отношения, которые возникают в сфере экологической
безопасности, регулируются правом.
Таким образом, экологическая безопасность имеет
определенные правовые формы. Указанная категория характеризуется, во-первых,
как вечная ценность человеческого общества, которое основывается на
определенной системе гарантий экологической безопасности существования природы
и человека. Речь идет о безопасности человека в процессе взаимодействия с
природной средой, с опасными веществами (радиоактивными, химическими,
токсичными), использования разрушительных или опасных технологий и процессов,
осуществления разнообразных влияний на окружающую среду и тому подобное.
Однако она также связана и с неконтролируемыми
человеком процессами (стихийные силы природы).
Во-вторых, при обеспечении экологической
безопасности учитываются законы природы, по которым развиваются экологические
объекты. При этом все природные объекты в совокупности создают единую
экологическую систему с внутренней дифференциацией, обусловленную природными
особенностями самих объектов окружающей среды.
В-третьих, обеспечение экологической
безопасности гарантируется и контролируется государством, которое образует
целую систему специальных органов. Это диктуется необходимостью достижения
гармоничного взаимодействия природы и общества, поддержания экологического
равновесия в стране и ее отдельных регионах.
В-четвертых, правовое обеспечение экологической
безопасности является одним из основных принципов этого права.
Определение экологической безопасности как
правовой категории имеет разнообразное толкование в эколого-правовой науке.
Заключение
В данном дипломном проекте разработан
лабораторный блок питания с управлением микроконтроллером. На основе анализа
целого ряда вариантов схем блоков питания был взят за основу один из них и
после некоторого усовершенствования схемы произведена окончательная доработка
устройства. Дополнением к основной схеме лабораторного блока питания было
предложено применение аналогового калиброванного температурного датчика,
который позволяет контролировать температуру устройства и отключать выходное
напряжение в случае превышения температуры на 2оС выше
установленного порога. Полезными функциями разработанного блока питания
является также возможность регулирования выходного стабилизированного
напряжения в пределах от 0 до 15В и порога ограничения выходного тока от 0.1 до
1.0А. Кроме того блок питания содержит таймер позволяющий отключать выходное
напряжение по истечении заданного отрезка времени, что расширяет функциональные
возможности устройства и позволяет использовать его в качестве зарядного
устройства аккумуляторов. Произведен расчет блока питания, а именно, расчет
трансформатора, произведен выбор полупроводниковых диодов выпрямителя и
рассчитан стабилизатор напряжения. Кроме того произведена оценка надежности
спроектированного блока питания с целью проверки времени наработки на отказ.
Расчеты показали, что надежность блока составляет 83% , а время наработки на
отказ выше 50 тыс. часов, что превышает заданное равное 10 тыс. часов и
гарантирует надежную работу разработанного прибора. В дипломном проекте
осуществлено экономическое обоснование разработанного блока питания.
Произведена оценка материальных затрат на его изготовление, которая показала,
что полная себестоимость блока питания составляет около 17 тыс. рублей.
Разработаны мероприятия по охране труда и экономической безопасности.