Проектирование фильтра ФВЧ
Содержание
Введение
.
Функциональное проектирование фильтра
.
Схемотехническое проектирование фильтра
.
Конструкторское проектирование фильтра
Заключение
Список использованных источников
Введение
При проектировании сложных устройств
используется блочно-иерархический подход, в соответствии с которым
представления об объекте проектирования разделяются на аспекты и иерархические
уровни. В курсовом проекте подлежат проработке:
функциональный аспект, отражающий физические или
информационные процессы, протекающие в объекте при его функционировании;
конструкторский, характеризующий структуру,
расположение в пространстве и форму составных частей объекта.
Представления об объекте проектирования внутри
функционального аспекта необходимо разделить на иерархические уровни:
функциональный и схемотехнический. При этом проектируемое устройство
рассматривается как система, которую можно разделить на подсистемы более
низкого порядка: проектируемое устройство, функциональные подсхемы
(звенья, узлы), электрорадиоэлементы (транзисторы, резисторы и т.д.).
При проектировании аналоговых устройств на
функциональном иерархическом уровне разрабатываются структурные или
функциональные схемы, элементами которых являются типовые аналоговые звенья и
узлы. В процессе схемотехнического проектирования аналоговых устройств
выполняют разработку функциональных подсхем звеньев и узлов, а также
функциональные и принципиальные электрические схемы для аналогового устройства
в целом, элементами которых являются серийные интегральные схемы и электрорадиоэлементы.
Таким образом, курсовой проект предусматривает выполнение этапов
функционального, схемотехнического, конструкторского проектирования и
оформления проектно-конструкторской документации.
1.
Функциональное проектирование фильтра
Методика функционального проектирования
аналоговых устройств во многом определяется их принадлежностью к определенному
классу устройств. Одним из распространенных методов синтеза активных
RC-фильтров является каскадная реализация, которая предусматривает: разложение передаточной
функции фильтра на сомножители второго и первого порядка и реализацию
полученного разложения каскадным соединением звеньев второго и первого порядка,
взаимодействие между которыми пренебрежимо мало.
Сначала необходимо решить задачу аппроксимации
заданной АЧХ фильтра. В ходе решения этой задачи определяют передаточную
функцию фильтра нижних частот четного порядка в области комплексной частоты s
в виде произведения сомножителей

, (1)
где n - порядок фильтра;i - частота
пары комплексно-сопряженных полюсов;1 - частота вещественного
полюса;i -
добротность пары комплексно-сопряженных полюсов.
Исходные данные для решения задачи
аппроксимации представляются в виде графика допусков (рисунок 1), но поля
допусков неравномерности АЧХ в полосе пропускания и задерживания следует
задавать меньше чем в ТЗ для обеспечения запасов работоспособности. Запасы
работоспособности необходимы для обеспечения работоспособности фильтра при
отклонениях параметров элементов от их номинальных значений из-за
технологического разброса, изменения условий эксплуатации и старения.
Рисунок 1 - График допуска, для ФНЧ
Следующими проектными процедурами
являются процедуры структурного и параметрического синтеза, в ходе выполнения
которых формируют структурную схему фильтра и определяют численные значения
параметров ее элементов. В качестве элементов структурной схемы целесообразно
использовать звенья с передаточными функциями сомножителей Нi(s), входящих
в состав функций.
В результате передаточная функция
n-го порядка представляется в виде:

, (2)
где k = n/2 для
четных значений n, k = (n-1)/2 +1 для
нечетных n.
При выполнении этих проектных
процедур имеется две степени свободы:
порядок следования звеньев (m
звеньев можно каскадно соединить m! различными способами);
распределение усиления между
звеньями при выполнении условия

. (3)
Причем для ФНЧ и ФВЧ H' = Ho, для ПФ -
H' > Ho. Этими
степенями свободы можно воспользоваться для оптимизации характеристик фильтра
по такому критерию, как максимум динамического диапазона для исключения перегрузки
звеньев фильтра при линейном режиме работы последнего звена. При этом максимумы
каждой k-й промежуточной АЧХ (т.е. модуля передаточной функции первых k
звеньев) должны быть как можно ближе равны максимуму АЧХ всего фильтра. Как
возможный вариант получения оптимального по данному критерию решения можно
использовать порядок следования звеньев с нарастающей добротностью. То есть, на
входе схемы следует включать (если требуется) звено первого порядка, а затем
звенья второго порядка в порядке увеличения добротности полюсов передаточной
функции.
Для установления соответствия
характеристик проектируемого устройства требованиям технического задания
необходимо выполнить анализ АЧХ всего фильтра в соответствующих диапазонах
частот. Для оценки оптимальности сформированной схемы по критерию максимума
динамического диапазона необходимо выполнить анализ промежуточных АЧХ в полосе
пропускания. Оптимальное решение можно найти путем частичного или полного
перебора различных вариантов. В случае, если требования задания не выполняются,
необходимо принять решение относительно дальнейшего хода проектирования:
проверить расчет параметров звеньев
схемы;
проверить правильность формирования
структурной схемы;
заново решить задачу аппроксимации.
Для решения задачи аппроксимации АЧХ
фильтров можно использовать программу APPR. Программа запрашивает у
пользователя исходные данные (требования к АЧХ, вид аппроксимации), определяет
порядок фильтра и рассчитывает параметры передаточной функции с точностью до
постоянного множителя. Т.е., коэффициенты H0i программа
не рассчитывает, их необходимо определить самостоятельно из условия (3).
Формирование структурной схемы необходимо
выполнить в среде схемного графического редактора Capture.
Звено с передаточной функцией, представленной в операторной форме, входит в
библиотеку Abm.lib под
именем Laplace.
Аналитические представления полиномов передаточной функции каждого звена должны
быть заданы в полях NUM
для числителя и DENOM
для знаменателя.
Таблица 1 - Исходные данные
При решении задачи аппроксимации
были выбраны значения неравномерности АЧХ в полосе пропускания 
= 0.2 дБ и подавления в полосе
задерживания 32 дБ. Этим обеспечиваются запасы работоспособности:
- в полосе пропускания (1 - 0.2)/2 = + - 0.4
(дБ);
в полосе задерживания (30 - 32) = -2 (дБ).
Программа APPR
при использовании чебышевской аппроксимации рассчитала параметры передаточной
функции, представленные на рисунке 2.
Структурная схема фильтра шестого порядка
представлена на рисунке 3. Она содержит три звена второго порядка.
Корректность результатов синтеза следует
проверить выполнением анализа - параметрической верификации. Для этого
необходимо рассчитать АЧХ схемы, по результатам расчета определить основные
выходные параметры и определить выполняются ли условия работоспособности. Для
расчета АЧХ с помощью программы PSPICE
к входу схемы следует подключить источник напряжения V1
типа VAC из
библиотеки Source.
Рисунок 2 - Параметры передаточной функции
Рисунок 3 - Структурная схема фильтра шестого
порядка
Результаты расчета результирующей и двух
промежуточных АЧХ фильтра шестого порядка, выполненные с помощью программы PSPICE,
приведены на рисунке 4. Из полученных характеристик следует, что результирующая
АЧХ имеет неравномерность в полосе пропускания (0 - 1000 Гц) 0.5 дБ, в полосе
задерживания (свыше 2000 Гц) коэффициент передачи не превышает минус 50.4 дБ.
Максимальные значения модуля коэффициента передачи промежуточных АЧХ в полосе
пропускания для представленного варианта схемы практически совпадают с
максимумом результирующей АЧХ. Это свидетельствует об оптимальности полученного
варианта структурной схемы. Т.к. требования ТЗ выполняются, запасы
работоспособности обеспечиваются, данный вариант структурной схемы можно
рассматривать как результат этапа функционального проектирования и использовать
его как часть исходных данных при схемотехническом проектировании.
Рисунок 4 - АЧХ фильтра нижних частот
Рисунок 5 - Неравномерность АЧХ
. Схемотехническое
проектирование фильтра
Исходными данными для этапа схемотехнического
проектирования являются требования ТЗ к реализуемым функциям и основным параметрам
проектируемого устройства, а также результаты функционального проектирования,
представленные в виде структурной или функциональной схемы и требований к
функциям и параметрам их элементов (звеньев и узлов). Однако последние из них
являются неполными и требуют доопределения. Поэтому схемотехническое
проектирование аналоговых устройств начинают с уточнения исходных данных, а
затем выполняют проектную процедуру синтеза варианта структуры (схемного
решения). На современном этапе развития автоматизации проектирования
формализация этой задачи в большинстве случаев сталкивается со значительными
трудностями, поэтому ее решение в значительной степени возлагается на человека.
В учебной САПР реализуется комплексная модель
процесса диалогового поиска схемного решения. В соответствии с этой моделью
инженер-схемотехник, опираясь на свои знания и интуицию, проводит синтез схемы
в режиме диалога с ЭВМ путем перебора исходных данных для типовых схем, которые
хранятся в банке схемных решений (БСР). В состав БСР учебной САПР входят
схемные решения для функциональных подсхем, соответствующих типовым аналоговым
звеньям и узлам - элементам структурной схемы. Поэтому можно выполнить
композицию функциональной электрической схемы аналогового устройства из
найденных в БСР функциональных подсхем, соединяя их входы и выходы в
соответствии со структурной схемой.
При этом необходимо следить за выполнением
условий согласования каскадов по допустимой нагрузке, уровням сигналов, входным
и выходным сопротивлениям и т.д. В некоторых случаях выполнение этих требований
удается обеспечить путем соответствующего расчета параметров элементов подсхем,
в других случаях приходится вводить в схему дополнительные элементы или звенья,
например, буферные каскады.
Как правило, численные значения параметров
элементов схем, найденных в БСР, не обеспечивают необходимые характеристики
проектируемого устройства. Поэтому требуется решать задачи параметрического
синтеза. Проектная процедура параметрического синтеза в общем случае
предусматривает решение задач определения значений параметров, их допусков и
типов элементов схем. Первая из этих задач может быть решена, используя
аналитический или численный подход. В первом случае используются инженерные
методики, основанные на простых аналитических моделях, во втором случае
используются методы параметрической оптимизации. Рекомендуется сначала
использовать инженерные методики, а затем, при необходимости, методы
параметрической оптимизации, используя в качестве начального приближения
результаты инженерного расчета.
При промышленном проектировании расчетные
значения параметров элементов необходимо заменить ближайшими номинальными
значениями, соответствующими стандартным рядам (для постоянных резисторов и для
постоянных конденсаторов ГОСТ 28884-90). Реальные значения параметров элементов
распределяются случайным образом около номинальных значений в пределах
технологических допусков и приводят к производственному разбросу выходных
параметров электронных устройств. Поэтому требуется решать задачу расчета
оптимальных допусков на параметры элементов.
Область в пространстве параметров элементов, в
которой все условия работоспособности выполняются, называется областью
работоспособности. Задача оптимизации допусков может быть геометрически
интерпретирована, как задача вписывания в область работоспособности допусковой
области, задаваемой неравенствами:
(4)
где Xjo
- номинальное значение параметра элемента,

Xj -
абсолютное значение его допуска.
Для снижения стоимости
проектируемого устройства следует стремиться к решению задачи с максимально
возможными значениями относительных допусков 
Xj = 
Xj /Xjo
Оценку основных свойств полученных
решений и проверку их работоспособности выполняют в ходе проектной процедуры
анализа. На этапе схемотехнического проектирования обычно выполняют анализ статического
режима, переходных процессов и частотных характеристик. В случаях, когда
результаты анализа не соответствуют требованиям ТЗ, необходимо установить
причины и устранить их путем корректировки результатов параметрического синтеза
или модификации структуры схемы. Для анализа определяющих характеристик
аналоговых устройств используются методы схемотехнического моделирования.
Для проектируемого фильтра нижних
частот в БСР были найдены схемы звеньев ФНЧ шестого порядка низкой (Q<2)
добротности lp2lq1.sch, и два звена средней (2<Q<20) добротности
lp2mq1.sch и схемы биквадов bq1.sch и bq2.sch, которые также могут быть
использованы в качестве звеньев ФНЧ второго порядка. Схемы биквадов содержат
значительно больше элементов, но обладают существенно более низкой
чувствительностью передаточной функции к вариациям параметров элементов. Это
обеспечивает более высокую стабильность АЧХ при воздействии дестабилизирующих
факторов (изменении температуры) и уменьшает ее зависимость от технологических
допусков на параметры элементов.
Для реализации звена низкой
добротности структурной схемы в первом варианте использовалась схема lp2lq1.sch.
Для реализации звеньев средней
добротности структурной схемы в первом варианте использовалась схема lp2mq1.sch
Параметры элементов звеньев были
рассчитаны по инженерным методикам с использованием шаблонов расчета из файлов
lp2lq1.txt и lp2mql.txt
Таблица 2 - Номиналы ИЭТ.
1
|
2
|
3
|
|
Подсхема
|
lp2lql.sch
|
lp2mql.sch
|
lp2mql.sch
|
|
Элементы
|
Значения
параметров
|
|
C1,
нФ
|
25
|
47
|
47
|
|
C2,
нФ
|
6,8
|
6,8
|
6,8
|
|
R1,
Ом
|
24000.76562
|
15204.87891
|
15172.59277
|
|
R2,
Ом
|
-
|
58853.08203
|
32212.60352
|
|
R3,
Ом
|
146895.8281
|
43578.28906
|
29694.56445
|
|
R4,
Ом
|
-
|
3600
|
3600
|
|
R5,
Ом
|
-
|
884.7706299
|
1642,694824
|
|
|
|
|
|
|
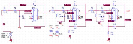
Рисунок 6 - Принципиальная электрическая схема,
фильтра нижних частот шестого порядка
Рисунок 7
- Амплитудно-частотная характеристика
Рисунок 8 - Неравномерность АЧХ
Сформированная функциональная схема фильтра
приведена на рисунке 19, элементы схемы имеют сквозную нумерацию позиционных
обозначений. В схеме использованы интегральные ОУ общего применения типа
К140УД7 с внутренней коррекцией.
Рисунок 9 - Функциональная схема ФНЧ
Использованные методики расчета параметров
элементов звеньев дают точные результаты при условии идеальных свойств ОУ.
Частотные характеристики звеньев с реальными ОУ могут существенно отличаться.
Снижение этих отклонений до приемлемого уровня можно обеспечить путем
использования специальных схемотехнических приемов или путем оптимизации
параметров в базовых звеньях. На рисунке 20 приведен график оптимизированной
АЧХ фильтра, рассчитанный при использовании параметров ОУ типа К140УД7.
Рисунок 10 - АЧХ ФНЧ
При решении задачи расчета допусков
использовался метод равных влияний, реализованный в программе PANOP. Условия
работоспособности для АЧХ задавались для дискретных значений частоты в виде
Hmin i ≤ H(fi) ≤ Hmax
i. (5)
Расчет выполнялся для вероятности выполнения
условий работоспособности - 100 %. Результаты расчета приведены в таблице 13.
По этим результатам были определены номинальные значения параметров элементов
из ряда Е192, обеспечивающие выполнение условий работоспособности для АЧХ
фильтра. Оценка их выполнения производилась путем анализа разброса АЧХ для
найденных допусков. Результаты анализа приведены на рисунке 21, а номинальные
значения параметров - в таблице 13. По результатам решения задач
параметрического синтеза были выбраны типы резисторов и конденсаторов,
приведенные в таблице 13.
Рисунок 11 - Неравномерность АЧХ
Оценивая полученное проектное решение в виде
функциональной схемы и найденных значений параметров и типов ее элементов,
необходимо отметить, что оно удовлетворяет всем требованиям ТЗ, содержит
относительно небольшое число элементов. Однако для реализации схемы требуется
большое число дорогостоящих прецизионных элементов.
Таблица 3 - Номиналы ЭРЭ
|
Элементы
|
Значения
параметров
|
Допуски
|
Тип
|
|
Расчетные
|
Номинальные
|
|
|
|
С1
|
25
нФ
|
25
нФ
|
0,25%
|
К31П-4
|
|
С9
|
6,8
нФ
|
6,8
нФ
|
К31П-4
|
|
С7
|
47
нФ
|
47
нФ
|
0,25%
|
К31П-4
|
|
С8
|
6,8
нФ
|
6,8
нФ
|
0,25%
|
К31П-4
|
|
С11
|
47
нФ
|
47
нФ
|
0,25%
|
К31П-4
|
|
С12
|
6,8
нФ
|
6,8
нФ
|
0,25%
|
К31П-4
|
|
R1
|
24000.76562Ом
|
24 кОм
|
0,01%
|
С2-29С
|
|
R2
|
146895.8281Ом
|
147 кОм
|
0,01%
|
С2-29С
|
|
R6
|
15204.87891Ом
|
15,2кОм
|
0,01%
|
С2-29С
|
|
R5
|
43578.28906Ом
|
43,7 кОм
|
0,01%
|
С2-29С
|
|
R4
|
58853.08203Ом
|
59 кОм
|
0,01%
|
С2-29С
|
|
R11
|
884.7706299Ом
|
887 Ом
|
0,01%
|
С2-29С
|
|
R12
|
3600
Ом
|
3,6 кОм
|
0,01%
|
С2-29С
|
|
R9
|
15172.59277Ом
|
15,2 кОм
|
0,01%
|
С2-29С
|
|
R8
|
29694.56445Ом
|
29,8 кОм
|
0,01%
|
С2-29С
|
|
R10
|
32212.60352Ом
|
32,4 кОм
|
0,01%
|
|
R13
|
1642,694824Ом
|
1,6
кОм
|
0,01%
|
С2-29С
|
|
R14
|
3600
Ом
|
3,6
кОм
|
0,01%
|
С2-29С
|
. Конструкторское
проектирование фильтра
По заданию проектируемое устройство должно быть
конструктивно реализовано в виде узла с печатным монтажом. Исходной информацией
для конструкторского проектирования является функциональная электрическая
схема. В ходе решения задачи компоновки выполняется распределение элементов
схемы по типовым конструктивам. В курсовом проекте таковыми являются печатный
узел и компоненты (элементы-конструктивы): электрорадиоэлементы и корпуса ИС.
Поэтому компоновка сводится к распределению функциональных элементов схемы по
корпусам ИС и сборок элементов, если их решено использовать.
Результат компоновки должен быть отражен на
электрической схеме с помощью соответствующих позиционных обозначений элементов
и нумерации их выводов. Кроме этого, в схему включаются вспомогательные
элементы и цепи (частотной коррекции, питания, соединители). Таким образом,
схема дорабатывается до уровня принципиальной.
Для дальнейшего выполнения конструкторского
проектирования необходимо получить новое описание объекта, в котором должна
отражаться следующая информация:
электрическая связность компонентов (результат
компоновки);
геометрические размеры и форма компонентов и
монтажного пространства (библиотеки и базы данных конструктивов).
Далее проектировщик последовательно решает
задачи размещения компонентов в монтажном пространстве печатной платы и
трассировки печатного монтажа. Для каждой из этих задач проектировщик
определяет режим проектирования (интерактивный или автоматический), задает
параметры для настройки автоматических алгоритмов, оценивает полученные решения
по основным критериям качества и принимает решение относительно дальнейшего
хода проектирования: перейти к решению следующей задачи или заново решить
задачу (модифицировать решение) размещения (трассировки).
После решения задач синтеза конструкции
необходимо выполнить верификацию полученного проектного решения на соответствие
принципиальной электрической схеме и соблюдение заданных конструкторско-технологических
норм. В ходе решения задач верификации выявляют и устраняют несоответствия
между схемой и печатной платой и нарушения технологических требований.
Конструктивы выбранных для полученной схемы
типов элементов содержат по одному функциональному элементу. Поэтому задача
компоновки в данном случае фактически решена - каждому элементу схемы
соответствует отдельный элемент - конструктив (компонент).
В ходе доработки схемы до уровня принципиальной
в нее были включены потенциометр RV1
типа С5-16 для регулировки смещения нуля выходного напряжения, конденсаторы
C15, С16 типа К50-16 и С3, C4 типа КМ6а для фильтрации помех по цепям питания,
разъемный соединитель X1 типа МРН-12, а также электрические цепи, связывающие
их с остальными элементами схемы. Трассировку печатного монтажа было решено
выполнять на одном слое.
Для наглядности был, произведен рендеринг, т.е 3D
модель печатной платы.
фильтр частота печатный
схемотехнический
Заключение
В данном курсовом проекте был спроектирован
фильтр. Кроме того были произведены: подбор элементной базы, подобран способ
изготовления печатной платы. Была оформлена конструкторская документация, а
также проведено компьютерное моделирование работы фильтра.
По проделанной работе можно сказать, что все
требования технического задания были выполнены.
Список использованных источников
1. Норенков И.П., Маничев В.Б.
Основы теории и проектирования САПР. - М.: Высш. шк., 1990. - 335 с.
. Воробьев Н.И. Проектирование
электронных устройств: Учеб. пособие для вузов. - М.: Высш. шк., 1989. - 223 с.
. Капустян В.И. Активные RC-фильтры
высокого порядка.- М.: Радио и связь, 1985. - 248 с.
. Сборник задач по
микросхемотехнике: Учеб. пособие для вузов / Под ред. В.И. Анисимова.
-
Л.:
Энергоатомиздат, 1991.- 224 с.
. Хлуденев А.В. Схемотехническое
проектирование аналоговых устройств: Методические указания; Оренб. гос. тех.
ун-т. - Оренбург, 1995. - 33 с.
. Резисторы: Справочник / Под ред.
Четверткова И.И. М.: Энергоатомиздат, 1981. - 352 с.
. Конденсаторы: Справочник / Под
ред. Четверткова И.И. и Дьяконова М.Н. М.: Энергоатомиздат, 1993.
. Хьюлсман Л.П., Аллен П. Введение в
теорию и расчет активных фильтров: Пер. с англ./ Под ред. А.Е. Знаменского. -
М.: Радио и связь, 1984.
. Зааль Р. Справочник по расчету
фильтров: Пер. с нем./ Под ред. Н.Н. Слепова. - М.: Радио и связь, 1983. - 751
с.
. Хлуденев А.В. Конструкторское
проектирование: Методические указания; Оренб.гос.тех. ун-т. - Оренбург, 1995. -
43 с.
. Разработка и оформление
конструкторской документации радиоэлектронной аппаратуры: Справочник / Под ред.
Э.Т. Романычевой. - М.: Радио и связь, 1989. - 448 с.
12Инженерная
и компьютерная графика: Учеб. для вузов/ Под ред. Э.Т.
Романычевой. - М.: Высш. Шк., 1996. - 367 с.
13. Усатенко
С.Т., Каченюк Т.К., Терехова М.В. Выполнение электрических схем по ЕСКД:
Справочник. - М.: Издательство стандартов, 1992. - 316 с.