Принципы и законы управления безынерционным звеном

  • Вид работы:
    Практическое задание
  • Предмет:
    Информатика, ВТ, телекоммуникации
  • Язык:
    Русский
    ,
    Формат файла:
    MS Word
    154,75 Кб
  • Опубликовано:
    2015-06-18
Вы можете узнать стоимость помощи в написании студенческой работы.
Помощь в написании работы, которую точно примут!

Принципы и законы управления безынерционным звеном

Лабораторная работа

Тема: Принципы и законы управления безынерционным звеном

Цель: Определить основные принципы управления в разомкнутых и замкнутых САУ; изучить на модели, как осуществляется управление с использованием типовых законов управления

Ход работы:

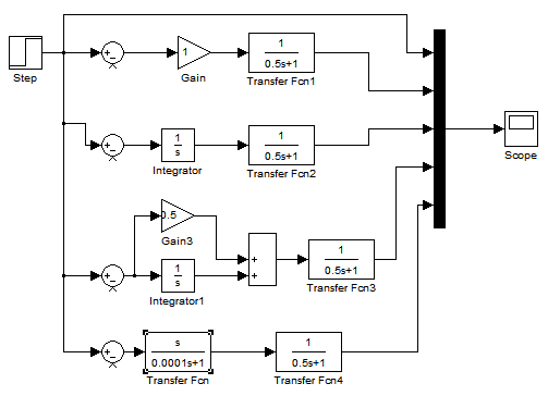
. Без обратной связи с использованием разных законов управления. Объект управления - безинерционное звено:

управление безынерционный звено


Результаты моделирования:

2. С обратной связью для того же объекта с использованием тех же законов управления:


Результаты моделирования:


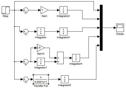
. Без обратной связи с использованием разных законов управления. Объект управления - апериодическое звено 1-го порядка:


Результаты моделирования:


. С обратной связью для того же объекта с использованием тех же законов управления


Результаты моделирования:


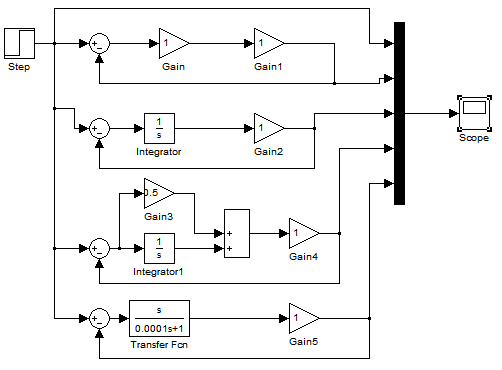
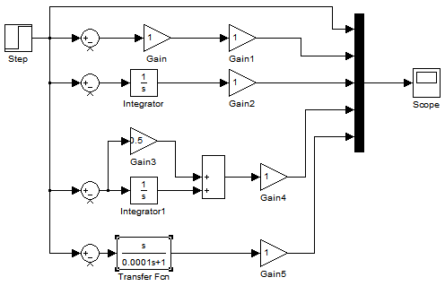
. Без обратной связи с использованием разных законов управления. Объект управления - идеальное интегрирующее звено.


Результаты моделирования:


. С обратной связью для того же объекта с использованием тех же законов управления


Результаты моделирования:


. Моделирование системы с внешним воздействием

). Разомкнутая система

Результаты моделирования:


). Замкнутая система


Результаты моделирования:


Вывод: В ходе выполнения лабораторной работы мы определили основные принципы управления в разомкнутых и замкнутых САУ; увидели, как будут изменятся графики в зависимости от увеличения или уменьшения параметров звеньев.

Похожие работы на - Принципы и законы управления безынерционным звеном

 

Не нашли материал для своей работы?
Поможем написать уникальную работу
Без плагиата!
Без нейросетей!