Анализ системы управления качеством услуг в ООО 'VOLVO CAR ЯРОСЛАВЛЬ' (официальный дилер Volvo) на основе инструментов TQM

  • Вид работы:
    Курсовая работа (т)
  • Предмет:
    Менеджмент
  • Язык:
    Русский
    ,
    Формат файла:
    MS Word
    1,69 Мб
  • Опубликовано:
    2015-07-06
Вы можете узнать стоимость помощи в написании студенческой работы.
Помощь в написании работы, которую точно примут!

Анализ системы управления качеством услуг в ООО 'VOLVO CAR ЯРОСЛАВЛЬ' (официальный дилер Volvo) на основе инструментов TQM

Содержание

Введение

. Теоретические основы изучения системы управления качеством в организаци  и

.1 Качество как основа управления организацией. Концепция TQM в современных условиях   

.2 Инструменты TQM и их применение на предприятии  9

. Анализ системы управления качеством услуг в ООО «VOLVO CAR ЯРОСЛАВЛЬ» (официальный дилер Volvo) на основе инструментов TQM

.1 Характеристика предприятия и анализ основных показателей деятельности компании

.2 Система показателей управления качеством в ООО «VOLVO CAR ЯРОСЛАВЛЬ»

.3 Совершенствование процессов управления качеством на основе инструментов TQM

Заключение

Список используемой литературы        

Приложение 1

Приложение 2

Приложение 3

Приложение 4

Приложение 5

Введение

управление качество услуга

В настоящее время, когда каждая организация и предприятие становятся сложнейшими системами с постоянно повышающимися экономическими затратами, важную роль в них начинает играть система управления качеством. Сегодня во всем мире качество продукции и услуг стало главным фактором, который обеспечивает преимущество не только предприятий, но и государства в целом. Стабильно высокое качество продукции и услуг становится главным в борьбе за место среди лидеров мирового класса. Оно превратилось в новый источник роста национального богатства. Поэтому обеспечение достойного будущего и высокого качество жизни возможно лишь в том случае, если каждое предприятие будет выпускать конкурентоспособную высококачественную продукцию и оказывать высококачественные услуги. Компания, которая не затрачивает усилий на управление качеством, не имеет права на существование, так как не будет способна выпускать качественную продукцию или оказывать качественные услуги. Именно управление качеством как составная часть менеджмента предприятия и обуславливает актуальность исследования.

Актуальность темы курсового проекта обусловлена тем, что качество продукции относится к числу важнейших показателей деятельности предприятия. Повышение качества продукции в значительной мере определяет выживаемость предприятия в условиях рынка, темпы технического прогресса, внедрения инноваций, рост эффективности производства, экономию всех видов ресурсов, используемых на предприятии. В современных условиях конкуренция между предприятиями развертывается главным образом на поле качества выпускаемой продукции.

Цель данной работы - выполнить теоретическое и практическое изучение инструментов TQM в деятельности организации и на практическом примере рассмотреть из использование в системе контроля качества на ООО «VOLVO CAR ЯРОСЛАВЛЬ».

Для достижения цели необходимо решить следующие задачи:

описать определение, сущность и показатели оценки качества услуг (продукции) на основе инструментов TQM;

выявить основные методы управления качеством услуг (продукции) в организации на основе инструментов TQM;

дать общую характеристику ООО «VOLVO CAR ЯРОСЛАВЛЬ»;

провести анализ основных показателей деятельности компании;

дать характеристику системы управления качеством в ООО «VOLVO CAR ЯРОСЛАВЛЬ» на основе инструментов TQM;

разработать мероприятия по совершенствованию системы управления качеством в организации на основе инструментов TQM;

дать обоснование эффективности предложенных мероприятий.

Объект исследования в курсовой работе - система управления качеством на основе инструментов TQM. Предмет работы - система управления качеством в ООО «VOLVO CAR ЯРОСЛАВЛЬ».

Представленное исследование базируется на общенаучной методологии инструментария TQM: дерево целей, Метод попарного сравнения проблем, Диаграмма Ганта, дерево целей, диаграмма и Исикавы и диаграмму Парето, Создание схем процесса.

1. Теоретические основы изучения системы управления качеством в организации

.1 Качество как основа управления организацией. Концепция TQM в современных условиях

Политика в области качества задает направление развития организации. В этом документе руководство организации публично определяет основные приоритеты и ценностные ориентации, которых оно будет придерживаться в отношении всех своих заинтересованных сторон (потребителей, сотрудников, поставщиков, общества и пр.). Также в этом документе указывается, что собирается делать руководство организации для реализации заявленных приоритетов и ценностных ориентаций [11, с. 158].

Политика в области качества является открытым, «публичным» документом. Поэтому его содержание часто напоминает лозунги. Но все лозунги политики в области качества должны быть подкреплены конкретными целями и планами по достижению этих целей. Исходя из этого, возникает еще одно назначение политики в области качества - создание имиджа организации. Предполагается, что документально оформленная и публично заявленная политика в области качества не даст возможности руководству организации «на словах» заявлять одно, а на практике делать совершенно противоположное. Конечно, в том случае, когда система качества создается формально, только ради получения сертификата, имидж роли уже не играет.

Отдельного пояснения требует понятие - «в области качества» [8, с. 15]. У организации могут быть различные составляющие политики и целей, например, маркетинговые, рыночные, социальные и пр. В том случае, когда организация (руководители организации) принимают систему качества как основную систему управления, все эти составляющие будут являться элементами политики и целей в области качества. Такая позиция принята в организациях, исповедующих принципы всеобщего менеджмента качества (TQM).

В круг мероприятий, определенных концепцией качества, наряду с требованиями потребителей поэтапно были введены требования таких групп по интересам предприятия, как инвесторы, сотрудники, поставщики, общественные объединения и общество в целом. Параллельно с этим были предприняты серьезные усилия по интеграции отдельных подходов и методов менеджмента в общую концепцию интегрированного менеджмента [1, с. 48].

В связи с этим повысилось значение руководства предприятием, ориентированного на процесс. Понятия «Всеобщий менеджмент качества» (TQM) и «Система всеобщего менеджмента качества» (Total Quality Management System (TQMS)) являются отображением этой фазы развития управления качеством. Первоначально TQM был введен в Министерстве обороны США. Термин возник в результате изменения термина «Total Quality Leadership» в связи с тем, что слово «leadership» (руководство) не в полной мере соответствовало трактовке этого термина военными, т.е. TQM понималось как руководство по внедрению «total quality» (тотального качества). Инициатива четкого определения термина «total quality» исходила от руководства девяти ведущих промышленных корпораций США, и в 1992 г. совместными усилиями ведущих ученых и консультантов, занимающихся проблемами качества, было дано четкое определение этого термина [14, с. 145]

Тотальное качество - Total Quality (TQ) - ориентированная на людей система менеджмента, целью которой является непрерывное повышение удовлетворенности потребителей при постоянном снижении реальной стоимости продукции или услуг. TQ является общим (тотальным) системным подходом (не отдельной областью или программой) и неотъемлемой частью стратегии верхнего уровня. TQ присутствует во всех функциях любых подразделений, вовлекая всех сотрудников сверху донизу и захватывая цепь поставщиков и цепь потребителей. TQ ставит во главу угла учение и адаптацию к непрерывному изменению как ключ организационного успеха [2, с. 18]. В основе философии тотального качества лежат научные методы. TQ включает системы, методы и инструменты. Системы подвержены изменениям, философия остается неизменной. TQ базируется на ценностях, которые подчеркивают значимость индивидуальных действий и одновременно мощь коллектива [3, с. 58].

Таким образом, TQM - это и всеобъемлющая философия администрирования, и свод инструментов и методов для ее применения. Историческое развитие идей качества привело к необходимости количественной оценки соответствия существующих систем качества предприятий и организаций общим принципам TQM. В Европе это привело к разработке Европейским фондом менеджмента качества (European Foundation for Quality Management (EFQM)) «Business Excellence» («превосходство в бизнесе») - модели делового совершенства, которая сегодня одна из признанных моделей оценки достижений по внедрению принципов и методов TQM на предприятии [17, с. 158].

Политика в области качества <#"828205.files/image001.gif">

Отношение βi/βj показывает, во сколько раз цель Ci важнее цели Cj.

Измерение коэффициентов важности целей может производиться так же, как оценка вероятности гипотетических ситуаций.

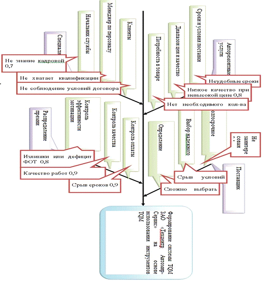
Используем диаграмму Исикавы (рис. 2.1) для графического изображения возникающих проблем в ходе распределения полномочий и избегания финансового кризиса. Для этого к каждой цели припишем соответствующую проблему и возможную долю её появления в ООО «VOLVO CAR ЯРОСЛАВЛЬ».

Рис. 2.1 Диаграмма Исикавы ООО «VOLVO CAR ЯРОСЛАВЛЬ»

Вернувшись к принятию решения о распределении полномочий между коммерческим директором и отделом снабжения, можно сформулировать следующие цели разрешения данной ситуации:

С1 - выбрать оптимальное распределение властных полномочий;

С2 - определить функциональные обязанности подчиненных данных подразделений;

С3 - избежать перебоев в работе всей организации.

Коэффициенты важности целей можно определить следующим образом:

β1=0,5, β2,=0,2, β3=0,3 (Коэффициенты важности установлены исходя их консультаций с работниками компании и учебной литературы)

В идеальном случае, чем больше альтернатив будет известно руководителю, тем выше у него шансы принять более эффективное решение. Но, вместе с тем,

во-первых, на разработку большого количества альтернатив требуется больше времени и других ресурсов,

во-вторых, большое количество альтернатив может привести к путанице.

Если проблема была правильно определена, а альтернативные решения тщательно взвешены и оценены, сделать выбор, то есть принять решение сравнительно просто. Руководитель просто выбирает альтернативу с наиболее благоприятными общими последствиями. Однако если проблема сложна и приходится принимать во внимание множество компромиссов, или если информация и анализ субъективны, может случиться, что ни одна альтернатива не будет наилучшим выбором. В этом случае главная роль принадлежит хорошему суждению и опыту.

Анализ альтернатив проведем в виде табл.2.4.

Таблица 2.4

Качественный анализ альтернатив

Альтернатива

Достоинства

Недостатки

принять решение, опираясь на мнение начальника отдела снабжения

Повышение дохода от оптовой торговли

Снижение дохода от оптовых поставок

принять решение, опираясь на мнение коммерческого директора

Удержание менеджеров

Снижение роли начальника отдела снабжение, затягивание сроков выполнения уже действующих договоров

принять решение на основе компромисса

Адекватное распределение обязанностей

Личное недовольство управленцев


После построения диаграммы Исикавы, используем метод попарного сравнения (таблица 2.5). Сравнив все возникающие проблемы между собой, выявим самые часто появляющиеся.

Таблица 2.5

Метод попарного сравнения проблем

Наименование

Неудобные сроки

Низкое качество при невысокой цене

Нет необходимого количества товара

Поставщик не заинтересован в долгосрочном партнерстве

Срыв условий договора поставщиком

Сложно выбрать поставщика (большой выбор)

Начальник службы не владеет маркетинговой политикой

Менеджеру по снабжению не хватает квалификации

Поставщики не соблюдают условия договора

Излишки или дефицит на складе

Качество поставленного товара ниже заявленного

Срыв сроков поставки

Итого

Неудобные сроки

1

2

2

1

2

1

0

1

2

1

0

2

15

Низкое качество при невысокой цене

2

1

2

2

2

1

0

0

2

2

2

0

16

Нет необходимого количества товара

2

1

1

2

2

1

2

2

0

2

1

2

18

Поставщик не заинтересован в долгосрочном партнерстве

2

2

2

1

2

0

0

0

1

0

2

2

14

Срыв условий договора поставщиком

1

2

1

2

1

0

1

1

2

0

2

2

15

Сложно выбрать поставщика (большой выбор)

1

1

1

0

1

1

2

2

1

0

1

1

12

Начальник службы не владеет маркетинговой политикой

0

1

0

2

1

2

1

2

2

1

1

0

13

Менеджеру по снабжению не хватает квалификации

1

2

2

0

2

2

1

1

2

2

2

2

19

Поставщики не соблюдают условия договора

2

1

1

1

2

0

0

1

1

2

2

2

15

Излишки или дефицит на складе

2

1

1

0

1

0

1

2

2

1

1

2

14

Качество поставленного товара ниже заявленного

0

2

0

2

2

0

0

1

2

0

2

1

12

Срыв сроков поставки

2

1

1

1

2

0

0

1

2

0

1

2

13

Важность целей

0,4

0,8

0,5

0,1

0,9

0,1

0,7

0,3

0,8

0,8

0,9

0,8



Определяем вероятность каждой проблемы:

Неудобные сроки 15*0,4=6

Низкое качество при невысокой цене 16*0,8= 12,8

Нет необходимого количества товара 18*0,5 = 9

Поставщик не заинтересован в долгосрочном партнерстве 14*0,1=1,4

Срыв условий договора поставщиком 15*0,9 = 13,5

Сложно выбрать поставщика (большой выбор) 12*0,1 = 1,2

Начальник службы не владеет маркетинговой политикой 13*0,7=9,1

Менеджеру по снабжению не хватает квалификации 19*0,3 = 5,7

Поставщики не соблюдают условия договора 15*0,8=12

Излишки или дефицит на складе 14*0,8 = 11,2

Качество поставленного товара ниже заявленного 12*0,9 = 10,8

Срыв сроков поставки 13*0,8 = 10,4

Основываясь на полученных вероятностях, строим диаграмму Парето (рис.2.2). Суть построения данной диаграммы состоит в том, чтобы из всех найденных проблем в процессе исследования конфликтной ситуации выделить те, которые составляют 80% и решить их.

Из диаграммы Парето видно, что ООО «VOLVO CAR ЯРОСЛАВЛЬ» необходимо решить 7 проблем, которые мешают эффективной работе автопредприятия.

Проблемы, решение которых экономически целесообразно

Проблемы, решение которых экономически нецелесообразно, от их решения отказываются

Рис.2.2. Диаграмма Парето

По итогам анализа выявлено 7 проблем, которые мешают эффективной работе агентства.

Низкое качество при невысокой цене 12,8

Срыв условий договора поставщиком 13,5

Начальник службы не владеет маркетинговой политикой 9,1

Поставщики не соблюдают условия договора 12

Излишки или дефицит на складе 11,2

Качество поставленного товара ниже заявленного 10,8

Срыв сроков поставки 10,4

Проблемы 2,4,6 и 7 взаимосвязаны, предполагают принятие универсального решения.

Решение проблем 1 и 5 видится в планировании деятельности отдела снабжения в согласовании планов отдела с общими планами предприятия (коммерческим директором).

Для оптимизации управления отделом снабжения можно применить следующие методы управления:

.Организационно-распорядительные методы: разукрупнение производства для оптимизации структуры производства, согласованная работа всех отделов.

.Социально-психологические: для оптимизации действия социальной политики можно использовать т.н. систему “кафетерия”, в которой сотрудник получает возможность выбрать из общего перечня предлагаемых предприятием те, которые для него наиболее предпочтительнее.

Решение проблем 2,4,6,7 с условиями поставки товара предлагаются следующие:

создать базу данных надежных поставщиков

работать с использованием интернет-маркетинга

проверять сведения о новых поставщиках

- особо выделять в договоре пункты качества товара, условий и сроков его поставки. А также санкций в случае невыполнения данных условий.

Важными антикризисными задачами на участке материального снабжения являются:

снижение затрат на поддержание складских запасов;

гибкая работа с поставщиками на выгодных условиях;

организация поставок товара по факту - точно в срок;

ведение точного учета наличия закупаемых товаров и мест их складирования.

Решение проблемы 3 в срочном повышении квалификации работника, а если это необходимо - его замене.

Кадровый состав компании является важным ресурсом, так как от его качества работы и методов, используемых в работе, зависит деятельность компании в целом и его конкурентоспособность на рынке сервисных услуг. Для хорошей работы любой фирмы или предприятия необходимо подобрать высококвалифицированный состав сотрудников. Так же необходимо разработать программу повышения квалификации работников, либо заключить договора с фирмами-профессионалами в проведение различных семинарских занятий.

Таким образом, с помощью сокращения необязательных затрат, оптимизации бизнес-процессов, кадрового состава, вынесения процесса закупок в интернет, выведения функции контроля в информационное пространство (специализированное программное обеспечение), используя инструментарий, представленный программным обеспечением, можно решить задачи минимизации затрат в области материального снабжения в рамках общей антикризисной политики компании, минимизировать риски отсутствия товара или продукта в наличии на складе в момент его необходимости.

В результате переговоров сторон было выработано решение, которое удовлетворяет интересам обеих сторон. При этом происходит четкое разделение: начальник отдела снабжения занимается вопросами оптовой торговли, а коммерческий директор занимается вопросами оптовых поставок.

Таким образом, определено, что система менеджмента качества, которая внедряется на производстве, охватывает не только процессы, происходящие внутри предприятия. Очень важно взаимодействие с потребителями и поставщиками. Поэтому соблюдение определенных требований, в особенности по оформлению документации, необходимо. Это связано со стремлением улучшить совместную деятельность, упорядочить ее, сократить сроки прохождения и обработки информации и принятия решений. Повышение эффективности взаимодействия - в общих интересах компании.

.3 Совершенствование процессов управления качеством на основе инструментов TQM

Основной целью ООО «VOLVO CAR ЯРОСЛАВЛЬ» является повышение конкурентоспособности компании за счет совершенствования качества продукции и сервисных услуг. Для решения выявленных проблем построим дерево целей (см. рис. 2.3, Приложение 4) что является инструментом TQM.

Данная схема показывает, что для повышения качества продукции и сервисных услуг в ООО «VOLVO CAR ЯРОСЛАВЛЬ» будут разработаны следующие мероприятия:

совершенствование системы материального мотивирования с помощью введения премий для сотрудников;

сокращение времени документооборота с помощью автоматизации работы компании;

совершенствование показателей в сфере снабжения.

Перейдем к более подробному рассмотрению данных мероприятий.

. Совершенствование системы материального мотивирования с помощью введения премий для сотрудников.

Цель данной системы мотивации - заинтересовать сотрудников ООО «VOLVO CAR ЯРОСЛАВЛЬ» в повышении качества работы, в увеличении производительности труда, показать зависимость результатов труда от приложенных усилий сотрудников. Для этого необходимо усовершенствовать систему премиальных выплат. Сотрудникам будут выплачиваться премиальные выплаты, величина которых зависит от качества работы сотрудников.

Комплексный анализ деятельности ООО «VOLVO CAR ЯРОСЛАВЛЬ» выявил целый ряд слабых сторон в организации. Исходя из выявленных проблем, предлагаем следующую систему мероприятий по совершенствованию мотивационного механизма в ООО «VOLVO CAR ЯРОСЛАВЛЬ». Главным мероприятием по совершенствованию системы стимулирования труда в ООО «VOLVO CAR ЯРОСЛАВЛЬ», на наш взгляд, должно стать создание «Положения о системе оплаты труда и материального стимулирования работников ООО «VOLVO CAR ЯРОСЛАВЛЬ» как основополагающего локального нормативного документа в области мотивации трудовой деятельности. Предлагаем включить в него следующие ключевые моменты.

В настоящее время в организации нет системной политики в сфере мотивации сотрудников и все правила (например, по начислению заработной платы, премий) изложены в разрозненных документах. Предлагаем видоизменить систему премирования сотрудников с учетом достижения личных и финансовых результатов по следующей модели с учетом таких критериев как выполнение личных продаж по продукции, привлечение новых клиентов, соблюдение трудовой дисциплины.

Во-первых, это может быть назначение дополнительной ежегодной выплаты за выслугу лет в ООО «VOLVO CAR ЯРОСЛАВЛЬ». В ООО «VOLVO CAR ЯРОСЛАВЛЬ» предлагается выплачивать премию в размере 3000 рублей тем сотрудникам, которые проработали в организации более 1 года. При этом повышение данной премии каждый год происходит также на 3000 рублей, после 5 лет работы - на 2000 рублей, а после 10 лет работы - на 1000 рублей. Данная выплата способствует тому, что персонал будет стремиться работать в компании в течение длительного времени, так как по итогам работы в конце каждого проработанного года сотрудники будут получать значительную прибавку к окладу.

Во-вторых, усовершенствовать систему премиальных выплат.

Сотрудникам могут выплачиваться ежемесячные премиальные выплаты, величина которых зависит от квалификации сотрудников. Премия выплачивается сотрудникам по итогам работы за прошедший календарный месяц. В рамках предлагаемой системы необходимо ввести коэффициент за уровень квалификации, который будет способствовать повышению ежемесячной премии.

При этом существует определенный коэффициент выполнения плана, от которого зависит размер премии сотрудников в ООО «VOLVO CAR ЯРОСЛАВЛЬ». В отличие от коэффициентов, которые действуют в настоящее время в организации, они предлагают выплачивать премии сотрудникам, даже если их итоговый показатель результативности по результатам деятельности или объему продаж меньше 80%. Это позволит добиться больших успехов в их деятельности и поощрять их к достижению более высоких результатов, ведь премия, пусть и небольшая, будет служить показателем того, что для организации важна трудовая деятельность каждого сотрудника. Новый коэффициент выполнения плана продаж в ООО «VOLVO CAR ЯРОСЛАВЛЬ» приведен в таблице 2.6 (Приложение 4).

При этом премия в ООО «VOLVO CAR ЯРОСЛАВЛЬ» будет рассчитываться по данной формуле, и в отличие от системы, которая существует сейчас, новая система позволяет начислять минимальную премию, даже если итоговый показатель результативности менее 50% (но более 20%). Существующая на данный момент в организации система премирования исключает выплату премии, если итоговый показатель результативности менее 80%.

В-третьих, ООО «VOLVO CAR ЯРОСЛАВЛЬ» предлагает введение ежеквартальной премии для сотрудников организации. Ежеквартальная премия выплачивается сотрудникам за образцовое выполнение своих должностных обязанностей, в целях поощрения за достижение высоких производственных результатов в течение квартала. Ежеквартальная премия призвана стимулировать сотрудников на дальнейшее достижение высоких показателей в работе. При расчете ежеквартальной премии предлагаем также учитывать коэффициент выполнения ежемесячного плана. Критериями служат: отсутствие жалоб со стороны клиентов, выполнение плана продаж, отсутствие административных нарушений и взысканий (таких как опоздание на работу, прогулы и т.д.).

Также разработаны дополнительные критерии, влияющие на снижение суммы премии. Среди них можно указать следующие:

нарушение сотрудником правил поведения, установленных в ООО «VOLVO CAR ЯРОСЛАВЛЬ» - до 50%;

нарушение требований информационной безопасности - 100%;

нарушение требований по сохранению конфиденциальной информации - 100%;

невыполнение, ненадлежащее выполнение собственных обязанностей, в том числе действующей функционально-технологической документации, распоряжений руководства и приказов генерального директора организации - от 50%;

замечания руководства и рекламации со стороны клиентов - до 50%;

другие обоснованные жалобы, претензии к сотруднику - до 50%.

На рисунке 2.4 (Приложение 5) для наглядности приведено соотношение критериев для снижения суммы премии.

В-четвертых, в новом Положении системы оплаты труда должны быть указаны условия начисления премии лицам, замещающих сотрудников, находящихся в очередных отпусках и отсутствующих на работе по причине болезни (оплата по совместительству).

На время отпуска, болезни, увольнения сотрудника, наличия вакантной должности на основании распоряжения генерального директора организации, назначается «исполняющий обязанности» отсутствующего сотрудника (отпуск, болезнь, увольнение, наличие вакантной должности). «Исполняющему обязанности» на период замещения выплачивается премия в соответствии с должностью замещаемого сотрудника в полном объеме. Сотрудникам, находящимся в отпусках и на больничных, оплата производится в соответствии с Трудовым Кодексом РФ, а премии за период отпуска или болезни не выплачиваются. То есть, премии выплачиваются только тем сотрудникам, которые реально осуществляют трудовую деятельность.

В-пятых, в данной системе предлагается разработать регламент предоставления служебных записок на премирование.

Служебные записки с предложениями по выплате премий должны предоставляться ответственными сотрудниками (в виде сводной служебной записки по всем сотрудникам фирмы). Данные служебные записки предоставляются на имя директора компании.

В-шестых, по итогам деятельности сотрудников предлагаем создать номинацию - «Лучший сотрудник ООО «VOLVO CAR ЯРОСЛАВЛЬ». Для этого дополнительно необходимо разработать соответствующее Положение о конкурсе, а также критерии званий «Лучший сотрудник» и соответствующее вознаграждение. Конкурс «Лучший сотрудник» проводится с целью:

выявления и поощрения лучших сотрудников;

повышения заинтересованности в улучшении качества выполнения работы.

К участию в указанных конкурсах допускаются сотрудники, проработавшие в компании не менее 1 года. Порядок проведения конкурса следующий. Определение «Лучшего сотрудника квартала» осуществляется самостоятельно генеральным директором каждый месяц по таким критериям как: перевыполнение плана (более 20%), отсутствие замечаний со стороны руководства и клиентов, отсутствие нарушений. Генеральный директор ООО «VOLVO CAR ЯРОСЛАВЛЬ» в срок до 25 числа производит систематизацию полученных данных, а также осуществляет проверку на наличие благодарностей и жалоб на выдвинутые кандидатуры. При наличии обоснованной жалобы данный кандидат исключается из списка претендентов. После утверждения директором список лучших сотрудников размещается на внутреннем сайте компании.

На участие в конкурсе «Лучший сотрудник года» могут претендовать сотрудники, являвшиеся победителями в конкурсе «Лучший сотрудник квартала». Среди кандидатов проводится конкурс, этапами которого являются:

оценочное собеседование;

анализ работы сотрудника в течение года (выполнение плана и результаты деятельности).

Таким образом, конкурс проводится в два этапа:

1-й этап - определение «Лучшего сотрудника квартала»;

2-й этап - определений «Лучшего сотрудника года».

Для наглядности предлагаем создать специальное место на интернет-портале для фотографии каждого сотрудника компании. По мере деятельности там будет размещена информация о текущих достижениях каждого сотрудника: количество привлеченных клиентов и морально-этические взаимоотношения с ними, количество поступивших денежных средств, соблюдение правил и норм, действующих в организации и т.д.

В-седьмых, предлагаем ввести дополнительный бонус за эффективное использование рабочего времени (начисление каждый месяц некурящим сотрудникам 1000 рублей).

Эффективность от внедрения разработанной системы мотивации и стимулирования труда заключается в повышении системы оплаты труда, а также в возможности продвижения по службе при условии, если у сотрудников наблюдаются высокие показатели результативности деятельности.

Сравнительная характеристика существующей и разработанной системы стимулирования труда в ООО «VOLVO CAR ЯРОСЛАВЛЬ» приведена в таблице 2.6 (Приложение 5.)

Данная система позволит руководству ООО «VOLVO CAR ЯРОСЛАВЛЬ» выявить наиболее перспективных работников; будет служить наглядным примером работы как организации в целом, так и каждого сотрудника в частности; является стимулом для продуктивной деятельности сотрудников фирмы. С помощью данной системы вводятся как материальные стимулы (премии, награждения, увеличение заработной платы), так и нематериальные (почетное звание лучшего специалиста компании, вынесение благодарности от руководства, награждение грамотами, продвижение по карьерной лестнице). Таким образом, можно сделать вывод, что усовершенствованная система мотивации сотрудников ООО «VOLVO CAR ЯРОСЛАВЛЬ» позволяет задействовать более полный механизм мотивации, чем та система мотивации трудовой деятельности, которая существует на данный момент в организации, и как следствие - улучшатся показатели качества продукции.

. Сокращение времени документооборота с помощью автоматизации работы компании.

Для того чтобы повысить качество оказания сервисных услуг в ООО «VOLVO CAR ЯРОСЛАВЛЬ» необходимо разработать мероприятия по сокращению времени документооборота в ООО «VOLVO CAR ЯРОСЛАВЛЬ». Одним из средств, с помощью которого может быть осуществлено повышение качества оказания услуг в ООО «VOLVO CAR ЯРОСЛАВЛЬ», является автоматизация работы отделов компании.

Предлагаем установить в ООО «VOLVO CAR ЯРОСЛАВЛЬ» систему электронного документооборота и автоматизации бизнес-процессов «ЕВФРАТ», которая предназначена для построения полноценной системы управления бизнес-процессами и документами организации. Инструментарий, входящий в комплект поставки системы «ЕВФРАТ», позволяет реализовать технологии электронного документооборота в любой компании, независимо от ее численности и формы собственности.

. Совершенствование системы снабжения компании на основе инструментов TQM

В результате переговоров сторон было выработано решение, которое удовлетворяет интересам обеих сторон. При этом происходит четкое разделение: начальник отдела снабжения занимается вопросами оптовой торговли, а коммерческий директор занимается вопросами оптовых поставок.

Далее проиллюстрируем выше представленные цели и действия сотрудников агентства с помощью Диаграммы Ганта (рис.2.5), которая используется для представления текущего состояния выполнения работ, т.е. достижения различных целей, их длительности и последовательность выполнения.

Рис. 2.5 Диаграмма Ганта: графическое изображение процесса снабжения

Функциональная модель описывает последовательность действий при реализации проекта, по сути, она определяет жизненный цикл организации деятельности службы снабжения (рис.2.6).

Рис.2.6. Создание схем процесса взаимосвязей службы снабжения

Генеральный директор устанавливает, что отдел снабжения компании уделяет не менее 10 % рабочего времени обслуживанию оптовых договоров поставок. При этом в отсутствии занятости персонала, это значение может доходить до 100 %. Контроль качества и своевременности выполнения работ возлагается на коммерческого директора, ввиду приоритета его легитимности.

Также дадим рекомендации по внедрению проектных мероприятий для совершенствования услуг. Отметим, что ответственными за реализацию проекта рекомендуем назначить генерального директора ООО «VOLVO CAR ЯРОСЛАВЛЬ», а также руководителей отделов.

Выводы по второй главе

Так как итогом внедрения предлагаемых мероприятий явилось улучшение системы управления качеством ООО «VOLVO CAR ЯРОСЛАВЛЬ», то место в первую очередь имеет место социальный эффект в деятельности фирмы.

Социальная эффективность предложенных мероприятий проявляется в возможности достижения позитивных с социальной точки зрения изменений в организации. К числу позитивных изменений, которым способствует данный проект, можно отнести следующие:

создание условий для реализации и развития индивидуальных способностей сотрудников;

наиболее полное использование потенциала работников организации;

повышение профессионализма и конкурентоспособности персонала;

формирование чувства причастности работника к делам организации;

создание возможностей для получения нового опыта в процессе взаимодействия с сотрудниками других отделов;

повышение обоснованности кадровых решений;

достижение большей степени свободы и самостоятельности (возможность принимать решения, определять методику выполнения заданий и прочее);

использование возможностей персонала при принятии решений в соответствии с индивидуальными интересами, способностями и возможностями;

своевременное выявление проблем в групповых и индивидуальных взаимоотношениях;

соблюдение этических норм взаимоотношений;

всесторонняя адаптация персонала к условиям работы в организации;

ясное понимание сотрудниками организации ее миссии и целей, которые должны быть достигнуты;

открытое обозначение и решение сотрудниками возникающих перед ними задач;

создание в организации атмосферы доверия и поддержки;

хорошо налаженная система взаимодействия с сотрудниками других отделов организации.

Заключение

Таким образом, подведем основные итоги проделанной работы.

Определено, что в настоящее время опыт многих государств показывает, что в последние годы наблюдается повышенное внимание к проблеме качества как продукции, так и услуг. Отметим, что сегодня среди составляющих конкурентоспособности товара или услуги цена уже не доминирует. На лидирующие позиции выходят потребительские свойства и свойства качества функционирования, уровень сервиса и другие характеристики. Также мировой опыт показывает, что ряд стран на разных континентах - в Европе, Америке, Азии, именно благодаря огромным усилиям правительства, руководства компаний и организаций, направленным на обеспечение высокого качества продукции и услуг, достигли экономического процветания.

Выявлено, что в современном мире качество предстает не только как совокупность свойств продукции и услуг, интересующих потребителя, - это характеристика, которую необходимо использовать в оценке экономического положения страны. В настоящее время российскими и зарубежными исследователями даются разнообразные определения понятия «качество». Однако все они согласны с утверждением, что управление качеством выступает одной из ключевых функций как корпоративного, так и проектного менеджмента, основным средством достижения и поддержания конкурентоспособности любого предприятия. При этом качество определяется такими параметрами как функциональность, надежность, долговечность, технический уровень, технологичность, эргономичность, эстетичность, транспортабельность, патентно-правовые показатели, безопасность и так далее. Услугам качество придают, кроме того: известность и надежность организации; ее компетентность в своей сфере деятельности, понимание специфики потребностей клиента (готовность ответить на нестандартные запросы); доступность, способность в любой момент обслужить клиента; отзывчивость персонала, его внешний вид, отделка помещений; обеспечение потребителей любой необходимой информацией.

Было выявлено, что основные методы управления качеством делятся на четыре вида: организационные, социально-психологические, технико-технологические и экономические. Данные методы могут быть осуществлены с помощью таких инструментов, как: диаграммы; проверки; статистические методы; контрольные карты и т.д.

Определено, что контроль качества является важной процедурой и представляет собой отслеживание конкретных результатов деятельности по проекту в целях определения их соответствия стандартам и требованиям по качеству и определение путей устранения причин несоответствий. В заключении отметим, что было выявлено, что важное место в рамках современной системы управления качеством отводится вопросам сертификации. Сертификация - это одна из общепринятых форм контроля качества и одновременно средство конкурентной борьбы на внешнем и внутреннем рынках. Что касается юридической основы сертификации, то в России имеется ряд законов, определяющих права производителя, потребителя и третьей стороны, выдающей сертификат: закон о защите прав потребителей, закон о сертификации, закон о стандартизации и закон о единстве измерений.

Был сделан вывод, что ООО «VOLVO CAR ЯРОСЛАВЛЬ» - это автосалон, который занимается продажей новых и автомобилей Volvo и автомобилей с пробегом, оригинальных автозапчастей и аксессуаров; ремонтом Volvo, сервисным и гарантийным обслуживанием. Также ООО «VOLVO CAR ЯРОСЛАВЛЬ» занимается страхованием автомобилей, арендой, лизингом. Исходя из анализа рассмотренных данных, был сделан вывод, что позиция ООО «VOLVO CAR ЯРОСЛАВЛЬ» достаточно устойчива на рынке даже на фоне глобальных изменений мировой экономики. Угрозы носят внешний мировой характер, и данная тенденция охватывает все отрасли экономики и рынки России и мира в целом. А за счет сильных сторон, преимуществ и возможностей, таких как выход в новый сегмент рынка ООО «VOLVO CAR ЯРОСЛАВЛЬ» не только поддерживает свою позицию на рынке, но и укрепляет ее, завоевывая новые пространства. Продукция и сервисные услуги ООО «VOLVO CAR ЯРОСЛАВЛЬ» большинством клиентов оцениваются как достаточно высокого уровня, многие клиенты приобретают автомобили только в ООО «VOLVO CAR ЯРОСЛАВЛЬ». Большинство опрошенных клиентов считают, что уровень качества продукции и сервисных услуг ООО «VOLVO CAR ЯРОСЛАВЛЬ» высокий, при этом чаще всего клиенты не удовлетворены качеством обслуживания, а также значительным временем оформлении покупки.

По результатам проведенного анализа были выделены три направления деятельности для повышения качества ООО «VOLVO CAR ЯРОСЛАВЛЬ»:

правильная организация рабочих мест с предоставлением всех необходимых средств труда и соответствующей информации и поддержание соответствующей производственной среды (через повышение качества в такой сфере как безопасность жизнедеятельности и охрана труда сотрудников компании);

создание многоплановой системы мотивации, включающей моральные и материальные стимулы (для улучшения деятельности сотрудников компании);

введение системы электронного документооборота для повышения качества и быстроты осуществления всех бизнес-процессов в компании ООО «VOLVO CAR ЯРОСЛАВЛЬ».

Следовательно, цель работы, которая заключалась в анализе и разработке системы управления качеством в ООО «VOLVO CAR ЯРОСЛАВЛЬ», была достигнута.

Список используемой литературы

Афонин И.В. Управление развитием предприятия: Стратегический менеджмент, инновации, инвестиции, цены: учебное пособие / И.В. Афонин. - М.: «Дашков и К», 2013. - 380 с.

Басовский Л.Е. Менеджмент: учебное пособие / Л.Е. Басовский. - М.: ИНФРА-М, 2013. - 216 с.

Басовский Л.Е., Протасьев В.Б. Управление качеством: учебник. - М.: ИНФРА-М, 2012. - 212 с.

Большаков А.С. Менеджмент: учебник / А.С. Большаков. - СПб.: «Питер», 2014. - 160 с.

ГОСТ Р ИСО 9000:2014. Системы менеджмента качества. Основные положения и словарь. Справочная правовая система ГАРАНТ.

ГОСТ Р ИСО 9001:2014. Системы менеджмента качества. Требования. Справочная правовая система ГА­РАНТ.

Зеркалий Н.Г. Проблемы управления эффективностью деятельности в области внутреннего маркетинга / Н.Г. Зеркалий // Менеджмент в России и за рубежом. - 2011. - № 3. - С. 80-85

Куличков Ю.А. Инструменты управления организациями сферы услуг / Ю.А. Куличков // Менеджмент в России и за рубежом. - 2012. - № 6. - С. 33-41

Мазур И.И. Управление качеством: учебное пособие / И.И. Мазур. В.Д. Шапиро. - М.: Омега-Л, 2012. - 400 с.

Мардас А.Н. Организационный менеджмент: учебное пособие / А.Н. Мардас, О.А. Мардас. - СПб.: Питер, 2013. - 336 с.

Маслов В.И. Корпоративная культура в современном менеджменте / В.И. Маслов // Финансовый бизнес. - 2012. - № 5. - С. 31-38.

Менеджмент организации: учебные и производственные практики: учебное пособие / под общ. ред. Э.М. Короткова, С.Д. Резника. - М.: ИНФРА-М, 2012. - 174 с.

Менеджмент: учебник для вузов / Под ред. В.В. Томилова. - М.: ЮРАЙТ, 2013. - 591с.

Мескон М.Х. Основы менеджмента / М.Х. Мескон, М. Альберт, Ф. Хедоури. - М.: Дело, 2012. - 720 с.

Милгром П. Экономика, организация и менеджмент: учебник / П. Милгром, Д. Робертс. - СПб.: «Экономическая школа», 2011. - 422 с.

Мишин В.М. Управление качеством / В.М. Мишин. - М.: ЮНИТИ-ДАНА, 2012. - 463 с.

Молодчик А.В. Менеджмент: стратегия, структура, персонал, знание: учебное пособие / А.В. Молодчик, М.А. Молодчик. - М.: Издательский дом ГУ ВШЭ, 2012. - 296 с.

Никифоров А.Д. Управление качеством: учебное пособие / А.Д. Никифоров. - М.: Дрофа, 2013. - 720 с.

Управление качеством продукции / С.В. Пономарев, С.В. Мищенко. - М.: Стандарты и качество, 2012. - 248 с.

Управление качеством: учебник / С.Д. Ильенкова, Н.Д. Ильенкова, В.С. Мхитарян. - М.: ЮНИТИ-ДАНА. 2012. - 334 с.

Управление организацией: учебник / под ред. А.Г. Поршнева, З.П. Румянцевой, И.А. Саломатина. - М.: ИНФРА-М, 2012. - 736 с.

Фатхутдинов Р.А. Управление конкурентоспособностью организации: учебник / Р.А. Фатхутдинов. - М.: ЭКСМО, 2013. - 544 с.

Ширенбек, Х. Экономика предприятия: учебник для вузов / Пер. с нем. под общ. ред. И.П. Бойко, С.В. Валдайцева, К. Рихтера. - СПб.: Питер, 2012. - 848 с.

Приложение 1

Таблица 2.1 анализ ООО «VOLVO CAR ЯРОСЛАВЛЬ»

Сильные стороны

Слабые стороны

1.Гибкая система менеджмента 2.Стабильная оплата труда 3.Квалифицированные кадры 4.Благоприятный психологический климат внутри коллектива 5.Возможность обучения и карьерного роста 6.Несколько направлений выпуска продукции 7.Хорошая репутация у покупателей 8.Один из известных лидеров рынка 9.Возможность получения экономии от роста объема производства 10.Подходящая технология 11.Преимущества в области издержек 12.Преимущества в области конкуренции

1.Отсутствие эффективной системы вознаграждений за конечные результаты труда. 2.Снижение прибыли 3.Слабый маркетинг на предприятии 4.Высокая текучесть кадров 5.Отсутствие контроля результатов политики в области качества 6.Ухудшающаяся конкурентная позиция в связи с глобальными кризисными явлениями в мировой экономике

Возможности

Угрозы

1.Расширение возможностей развития бизнеса в России будет способствовать росту спроса на продукцию организации 2.Появление новых партнеров 3.Разорение и уход фирм-конкурентов приведет к росту спроса на продукцию компании 4.Выход на новые рынки или сегменты рынка

1.Снижение стимулов для развития бизнеса в России будет способствовать снижению спроса на продукцию компании 2.Изменение политической обстановки может привести к ухудшению условий ведения бизнеса 3.Рост конкуренции на рынке 4.Ухудшение конкурентной позиции вызовет необходимость вкладывать дополнительные средства к продвижению продукции на рынок 5.Замедление роста рынка 6.Возрастание силы торга у покупателей и поставщиков



Приложение 2

Таблица 2.2

Анализ благоприятных возможностей

Вероятность реализации возможностей

Степень влияния возможностей


Катастрофическая

Критическая

Умеренная

Слабая

Высокая

-

-

-

-

Средняя

Изменения предпочтений потребителей

-

Расширение возможностей развития бизнеса в России

-

Низкая

Снижение налогов и пошлин

-

Разорение и уход фирм-конкурентов на автомобильном рынке

-


Таблица 2.2

Анализ угроз

Вероятность реализации угроз

Степень влияния угроз


Катастрофическая

Критическая

Умеренная

Слабая

Высокая

-

Снижение стимулов для бизнеса

Рост инфляции

Появление конкурентов

Средняя

Ухудшение конкурентной позиции

-

Рост безработицы

-

Низкая

-

-

Изменение политической обстановки

Изменения предпочтений покупателей



Приложение 3

Таблица 2.7

Общие результаты анкетирования

Наименование вопроса

Вариант ответа

Абсолютное значение (чел.)

%

1. Являетесь ли Вы постоянным клиентом ООО «VOLVO CAR ЯРОСЛАВЛЬ»?

Да, я постоянный клиент компании

76

63,3


Нет, я не являюсь постоянным клиентом компании

44

36,7

2. Насколько Вы согласны с утверждением, что в ООО «VOLVO CAR ЯРОСЛАВЛЬ» продается продукция очень высокого качества?

Совершенно не согласен

10

8,3


Во многом не согласен

18

15,0


В чем-то согласен, в чем-то не согласен

26

21,7


Во многом согласен

34

28,3


Совершенно согласен

32

26,7

3. Приобретаете ли Вы продукцию другой организации?

1. Да

43

35,8


2. Нет

77

64,2

4. Оцените, пожалуйста, качество продукции и услуг ООО «VOLVO CAR ЯРОСЛАВЛЬ»

1. Продукция компании более высокого качества, чем у других организаций

67

55,8


2. Продукция компании такого же уровня качества, как и продукция других организаций

43

35,8


3. Продукция компании более низкого качества, чем продукция других компаний

10

8,3

5. Оцените, пожалуйста, Ваш уровень удовлетворенности от сотрудничества с ООО «VOLVO CAR ЯРОСЛАВЛЬ»

1. Я всегда удовлетворен сотрудничеством с компанией

80

66,7


2. Я во многом удовлетворен сотрудничеством с компанией

16

13,3


3. Иногда я удовлетворен сотрудничеством, а иногда - нет

20

16,7


4. Я во многом не удовлетворен сотрудничеством

4

3,3


5. Я всегда не удовлетворен сотрудничеством

0

0,0

6. Всегда ли Вы довольны качеством обслуживания в ООО «VOLVO CAR ЯРОСЛАВЛЬ»?

1. Да, всегда

54

45,0


2. Иногда я удовлетворен качеством обслуживания, иногда - нет

40

33,3


3. Нет, не всегда

26

21,7

7. Чем чаще всего Вы руководствуетесь, выбирая продукцию именно ООО «VOLVO CAR ЯРОСЛАВЛЬ»?

1. Статусной составляющей, престижем

18

15,0


2. Современностью оказываемых услуг

17

14,2


3. Стабильностью, солидностью

62

51,7


4. Экономической выгодой

16

13,3


5. Неповторимостью, независимостью

3

2,5


6. Чувством удовольствия от приобретенной продукции

4

3,3


7. Другое

0

0,0


8. Затрудняюсь ответить

0

0,0

8. Оцените, пожалуйста, степень Вашей удовлетворенности от следующих показателей

1. Удобная парковка автомобилей

59

49,2


2. Внешняя и внутренняя реклама

89

74,2


3. Стимулирование сбыта

90

75,0


4. Часы работы

111

92,5


5. Помощь в выборе варианта продукции

89

74,2


6. Различные удобства (сервисные услуги)

88

73,3


7. Доступность расположения

80

66,7


8. Удобное расположение

82

68,3


9. Площадь вставляемой продукции

76

63,3


10. Имидж предприятия

75

62,5


11. Климатическая атмосфера

79

65,8


12. Квалифицированный персонал

86

71,7



Приложение 4

Рисунок 2.3 - Дерево целей для разработки мероприятий по повышению качества продукции ООО «VOLVO CAR ЯРОСЛАВЛЬ»


Таблица 2.6

Коэффициент выполнения плана продаж

Итоговый показатель результативности (%)

Величина коэффициента (К)

20-50%

0,1

51-79%

0,5

81-99%

0,8

100-109%

1,0

110-129%

1,2

130 и более %

1,3


Приложение 5

Рисунок. 2.4 - Критерии для снижения суммы премии


Таблица 2.7

Сравнительная характеристика существующей и предлагаемой систем стимулирования труда

Параметры

Существующая система

Разработанная система

Оклад сотрудников

+

+

Ежемесячная премия

+

+

Ежеквартальная премия

-

+

Премия за звание «Лучший сотрудник квартала»

-

+

Премия за звание «Лучший сотрудник года»

-

+

Введение повышающего коэффициента после аттестации

-

+

Дополнительная оплата за выслугу лет

-

+

Бонус за эффективное использование рабочего времени

-

+


 

Похожие работы на - Анализ системы управления качеством услуг в ООО 'VOLVO CAR ЯРОСЛАВЛЬ' (официальный дилер Volvo) на основе инструментов TQM

 

Не нашли материал для своей работы?
Поможем написать уникальную работу
Без плагиата!
Без нейросетей!