Оцінювання персоналу в органі з сертифікації державного підприємства 'Житомирстандартметрологія'

  • Вид работы:
    Курсовая работа (т)
  • Предмет:
    Менеджмент
  • Язык:
    Украинский
    ,
    Формат файла:
    MS Word
    430,87 Кб
  • Опубликовано:
    2014-12-27
Вы можете узнать стоимость помощи в написании студенческой работы.
Помощь в написании работы, которую точно примут!

Оцінювання персоналу в органі з сертифікації державного підприємства 'Житомирстандартметрологія'

МІНІСТЕРСТВО ОСВІТИ І НАУКИ

НАЦІОНАЛЬНИЙ АВІАЦІЙНИЙ УНІВЕРСИТЕТ

Інститут заочного та дистанційного навчання










КУРСОВА РОБОТА

З дисципліни: «Менеджмент персоналу»

На тему: Оцінювання персоналу в органі з сертифікації державного підприємства «Житомирстандартметрологія»

                                                                           

Виконав: студент 5 курсу ІЗДН

Напрям: 8.18010010 «Якість, стандартизація та сертифікація»

Коренєв Микола Леонідович



Київ 2015

Зміст

Вступ

Список скорочень і умовних позначень

.         Оцінювання персоналу ОС ДП «Житомирстандартметрологія»

.         Управління людськими ресурсами

.         Добирання аудиторів і технічних експертів

.         Внутрішні аудити

Список використаної літератури

Додатки

Список скорочень та умовних позначень

трудовий працівник управління

ОС - орган сертифікації

СУЯ - система управління якістю

НЯ - настанова з якості

ДП - державне підприємство

СУ- системи управління

ЖЦСМС - Житомирський центр стандартизації, метрології і сертифікації (ДП «Житомирстандартметрологія»)

Вступ

Оцінювання персоналу - це запланована, формалізована характеристика трудової діяльності зайнятих, ефективності роботи персоналу. Це процедура, за допомогою якої виявляється ступінь відповідності якостей працівника, його трудової поведінки, результатів діяльності певним вимогам.

З оцінкою персоналу тісно пов’язані такі поняття виробничої практики: мотивація, системи заробітної плати і преміювання, планування кар’єри, підвищення кваліфікації, кадрове регулювання.

Зміст і методи оцінювання можуть суттєво різнитися залежно від того, які конкретні завдання вирішуються з його допомогою.

Оцінювання може проводитися:

·              кандидатів під час приймання їх на роботу;

·              відповідності працівників вимогам робочого місця, посаді;

·              ефективності праці з метою установлення рівня оплати і форм стимулювання;

·              працівників для формування кадрового резерву, планування кар’єри, професійно-кваліфікаційного просування;

·              професійних знань і навичок працівників з метою організації внутрішньофірмового навчання;

·              професійних і лідерських якостей під час підбору на керівні посади;

·              ділових якостей працівників у разі необхідності зміни виду діяльності, професії у зв’язку зі станом здоров’я, переорієнтацією підприємства і вивільненням персоналу.

Існує три основні традиційні методи оцінювання персоналу:

·              оцінювання за діловими якостями на основі варіантів якостей, які найбільшою мірою відповідають особистості оцінюваного (бальна або не бальна);

·              оцінювання за результатами діяльності, зокрема за ступенем виконання установлених завдань з урахуванням їх значущості;

·              система тестових методів оцінювання.

Постійне використання системи оцінки персоналу суттєво впливає на ефективність організації та її імідж. Виявляючи ступінь невідповідності фактично досягнутих рівнів виконання завдання очікуваним, менеджери можуть розробляти конкретні управлінські рішення, заходи, спрямовані на покращення як загальних, так і індивідуальних результатів роботи.

Оцінка персоналу слугує багатьом цілям. Найпоширенішою є класифікація цілей оцінки, розроблена відомим фахівцем у галузі розвитку людських ресурсів Д. Макгрегором:

) інформативна мета, яка полягає в забезпеченні керівників різних рівнів управління необхідними даними про роботу своїх підлеглих, а також про їх індивідуальні здобутки та недоліки;

) мотиваційна мета, яка передбачає взаємозв'язок матеріальної винагороди і морального заохочення з трудовою поведінкою і результатами праці і таким чином орієнтує персонал на покращення діяльності, набуття нових професійних навичок, необхідних для кращого виконання завдань із соціального захисту;

) адміністративна мета, яка постійно реалізується у процесі прийняття кадрових рішень: підвищення (пониження) по службі, переведення на іншу роботу, перепідготовка та перекваліфікація, заохочення або покарання, припинення трудового договору.

Циклічне вимірювання фактично досягнутого рівня виконання завдання та цілеспрямований вплив на підвищення ефективності роботи дають змогу менеджерам розв'язувати такі завдання:

·        виявлення потреб у професійній підготовці та підвищенні кваліфікації кадрів;

·        оцінювання потенційних здібностей працівників і можливостей їхнього професійного зростання;

·        обґрунтування рішень щодо службового переміщення кадрів в організації;

·        аналіз трудової діяльності;

·        розробка рішень щодо покращення трудових показників;

·        встановлення цілей і завдань діяльності працівників на перспективу;

·        внесення змін у систему оплати та стимулювання праці.

Оцінювання праці є складним творчим процесом, специфічним у кожній організації. Проте принципові елементи процесу оцінювання персоналу мають загальний характер (рис. 1).

Встановлення стандартів виконання роботи в організації повинно відповідати стратегічним цілям розвитку, а також вимогам, що висуваються до кожного робочого місця. Перед розробкою процедури оцінювання персоналу необхідно ретельно вивчити всі трудові функції та завдання, які повинні виконувати працівники згідно з посадовою інструкцією.

Рис. 1. Процес оцінювання персоналу

Для кожної конкретної функції, виконуваної працівником, або для кожного окремого завдання необхідно розробляти чіткі, добре зрозумілі для підлеглих оціночні показники та стандарти їх виконання. Для встановлення стандартів виконання роботи підбирається оптимальна кількість показників (індикаторів), які слугуватимуть еталонами оцінювання різних якостей працівника. На практиці найчастіше використовується для цього певний набір критеріїв оцінки (Рис. 2) [4, с. 211].

Рис. 2. Критерії оцінки і частота їх використання

Критерії оцінювання персоналу можна згрупувати на:

·              критерії оцінювання результатів роботи: ефективність, професійна майстерність, додержання строків; погодинний виробіток; брак; використання робочого часу; уважність; технологічна дисципліна; ритмічність роботи; частота помилок; швидкість розпізнавання помилок тощо;

·              критерії поведінки на робочому місці: використання робочого часу; структура затрат часу на виконання робочого завдання і культура робочого місця; трудова дисципліна; сумлінність; особиста ініціатива; діловитість; готовність приймати самостійні рішення, підвищувати кваліфікацію; завантаженість роботою; передання професійних знань; готовність допомагати колегам; дбайливе ставлення до засобів виробництва.

Для персоналу управління залежно від вимог застосовуються інші критерії, ніж для співробітників. Критерії поведінки і результатів праці: професійна кваліфікація, застосування досвіду і навичок, знань, самостійність, ініціатива; здатність до аналізу, пошук рішень; надійність виконання роботи; доцільність методів роботи; витривалість, навантаження і стабільність, орієнтація на результат, співробітництво.

Критерії керівництва: визначення цілей, комунікабельність, мотивація співробітників, їх використання, сприяння їм, інформування співробітників.

При визначенні стандартів (критеріїв оцінки) необхідно дотримуватись певних вимог. Ці критерії повинні:

•  відображати нормативні уявлення про ділові та особистісні якості, трудову поведінку, результати діяльності працівника виходячи з організаційних та індивідуальних цілей;

• мати кількісну визначеність - кілька ступенів вираженості для оцінки різних рівнів виконання;

• бути надійними і достовірними, щоб виключати суб'єктивні помилки;

• бути прийнятними як для керівників, так і для виконавців, щоб процес оцінювання був зрозумілим і витрати на нього не перевищували користі від його результатів.

Зазначимо, що для одержання ґрунтовної характеристики об'єкта аналізу потрібно використовувати достатню кількість критеріїв.

На практиці найчастіше зустрічаються такі помилки у визначенні критеріїв оцінки:

·        забруднення: внесення до ключових індикаторів неважливих показників;

·        дефіцитність: недостатня кількість необхідних показників для оцінки;

·        перевантаженість: надто велика кількість навіть потрібних показників. За експертними висновками, максимальна кількість показників не повинна перевищувати 20-30. Інакше починається їх дублювання і втрачається сенс основних позицій оцінювання.

Іншим елементом процесу оцінювання персоналу є розробка кількісно визначених цілей виконання (див. рис. 1). Це означає надання критеріям оцінки (стандартам виконання) необхідної вимірюваності. Зрозуміло, що, орієнтуючись на певні стандарти, люди демонструватимуть різні типи поведінки і результати праці. На цьому етапі критеріям надаються порогові значення, за допомогою яких можна відокремити гірше виконання роботи від кращого. Прикладом можуть бути оцінки кількох рівнів виконання за набраними балами. Вони широко застосовуються як у навчальних, так і у виробничих процесах.

На цьому ж етапі можна розробити зважені критерії, якщо очевидно, що вони різняться своєю вагою в оцінці персоналу. Найчастіше вживаються нормовані зважені коефіцієнти (що в сумі дають 1 або 100 %). Наведемо критерії оцінки, що застосовуються у більшості випадків (Рис. 3.)

Рис. 3. Значущість критеріїв оцінки персоналу

Зауважимо, що при визначенні кількісно вимірюваних цілей виконання роботи бажано спілкуватися з підлеглими і домогтись їх розуміння і підтримки. Надалі це зробить процедуру оцінювання більш ефективною.

Наступними елементами процесу оцінювання персоналу є вимірювання фактично досягнутого рівня виконання роботи за всіма заздалегідь встановленими стандартами та порівняння фактичних результатів з очікуваними. Для цього існує широка різноманітність способів, методів та інструментів. На цьому етапі можна встановити місце, яке посідає окремий виконавець серед співробітників за своїми здобутками або невдачами.

Далі оцінювання передбачає обов'язкове обговорення результатів оцінки з працівниками. При цьому важливо дотримуватись принаймні кількох етичних правил, щоб не звести нанівець всі позитивні результати оцінювання:

·        починати з констатації позитивних сторін;

·        критикувати не особистість, а недоліки в роботі;

·        не зосереджуватись тільки на помилках, а визначати шляхи їх виправлення та подальшого поліпшення роботи;

·        зберігати доброзичливість протягом обговорення;

·        дати можливість підлеглому висловити свої думки і пропозиції;

·        виокремлювати головне, не вдаючись у подробиці, зосереджуватись на інноваціях.

Останній елемент - прийняття рішення. Як вже зазначалось, ці рішення торкаються мотиваційних, кваліфікаційних, адміністративних та інших питань.

Виходячи з цілей, завдань, елементів процесу оцінювання персоналу зазначимо, що побудова системи оцінювання персоналу в кожній організації є вкрай важливою і відповідальною справою.

Практика управління персоналом свідчить про те, що оцінювання працівників здійснюється успішно в тих випадках, коли методи і критерії вибираються залежно від завдань, ситуації, побажань керівників і узгоджуються зі співробітниками. Оцінювання персоналу повинне проводитися систематично на основі однакових цілей, правил, за однаковими критеріями і процедурами, через однакові інтервали часу, а також порівнянням результатів оцінювання по можливості для однакових рівнів управління.

Оцінювання ділових якостей працівника здійснюється переважно у формі атестації. Організаційно її проведення оформлюється відповідним наказом по підприємству. Цим атестації надається офіційний статус. Її результати використовуються для прийняття організаційних рішень відносно конкретного працівника. Отже, атестація - це документально оформлений результат оцінювання працівника. Атестація повинна проводитися планово (раз в 3-5 років). У загальному випадку вона охоплює такі етапи:

·              підготовчий;

·              саму атестацію;

·              використання результатів атестації.

На підготовчому етапі вирішується питання щодо проведення атестації, строків її проведення, складаються списки працівників, які підлягають атестації, визначається кількісний склад атестаційної комісії (5-6 осіб). Усі ці документи оформлюються наказом по підприємству.

Атестаційна комісія складається з голови, членів комісії (керівні працівники, провідні спеціалісти різних структурних підрозділів, представники профспілок).

Графік проведення атестації доводиться до працівників за місяць до початку атестації, а матеріали в комісію подаються за два тижні до атестації. Це найчастіше атестаційний лист і відзив-характеристика.

Атестаційний лист готує кадрова служба. Він містить об’єктивну інформацію про працівника: освіта, стаж роботи за спеціальністю, на підприємстві, на посаді тощо. У відзиві-характеристиці узагальнені результати оцінювання діяльності працівника, оцінювання його керівником.

Атестаційна комісія на основі цих матеріалів, повідомлень про працівника дає одну з підсумкових оцінок:

·              відповідає посаді, яку обіймає;

·              відповідає посаді, яку обіймає, за умови поліпшення роботи і виконання рекомендацій атестаційної комісії з повторною атестацією через рік;

·              не відповідає посаді, яку обіймає.

Залежно від специфіки та направленості організації також може виконуватись оцінювання персоналу третьою стороною (сертифікація). В такому випадку атестація виконується за правилами та схемами організації, що надає послуги з сертифікації спеціалістів. Результатом такого оцінювання є отримання свідоцтва або сертифікату, що підтверджує рівень кваліфікації і професійної майстерності спеціаліста на даний момент часу.

. Оцінювання персоналу ОС ДП «Житомирстандартметрологія»

Орган з сертифікації продукції, процесів, послуг та систем управління ДП «Житомирстандарметрологія» має впроваджену систему управління якістю за вимогами стандартів ДСТУ ISO 9001:2009 «Системи управління якістю. Вимоги» та ISO/IEC 17065:2012 «Вимоги до органів, що сертифікують продукцію, процеси та послуги.» Відповідно до вимог цих стандартів, орган з сертифікації запровадив процедури управління персоналом, добирання аудиторів та експертів та внутрішніх аудитів, які в свою чергу включають в себе елементи процесу оцінювання і підтримання компетентності персоналу. Кожна з вищевказаних процедур існує у вигляді задокументованої методики.

Процес оцінювання персоналу в органі з сертифікації можна умовно розподілити на 3 елементи:

.         Первинна оцінка - проводиться при прийманні на роботу для визначення відповідності працівника мінімальним критеріям оцінки персоналу;

.         Внутрішня (постійна) - оцінювання під час сертифікаційної діяльності: наглядання, спостереження, періодична атестація, оцінювання отриманих знань після проходження внутрішнього навчання, виявлення невідповідностей піч час проведення внутрішніх аудитів, дотримання вимог документації СУЯ;

.         Зовнішня - проводиться під час сертифікації аудиторів, інспектування сертифікованих аудиторів.

В системі управління якістю ОС ДП «Житомирстандартметрологія» існує три методики, які регламентують процес оцінювання персоналу: М-06 «Управління людськими ресурсами», М-07 «Порядок добирання аудиторів та технічних експертів» та М-08 «Внутрішні аудити».

. Управління людськими ресурсами

Методика «Управління людськими ресурсами» визначає раціональне використання кадрів ОС та передбачає порядок управління персоналом ОС, зокрема:

·        визначення потреби в кадрах;

·        визначення критеріїв компетентності персоналу, залученого до процесу сертифікації;

·        приймання на роботу, переміщення на іншу посаду;

·        внутрішнього інформування персоналу;

·        визначення потреби та забезпечення навчання персоналу;

·        проведення періодичної атестації персоналу .

Процес управління людськими ресурсами складається з двох підпроцесів:

)        підбір та приймання на роботу;

)        навчання та підвищення кваліфікації.

Підбір та приймання на роботу.

Підбір кандидатів здійснюється згідно штатного розпису з урахуванням вимог підприємства стосовно освіти, досвіду роботи, кваліфікації та компетентності тощо. Вимоги до освіти, кваліфікації, досвіду роботи викладені в посадових інструкціях персоналу. Шляхом оцінки кандидатів через співбесіду отримується інформація щодо компетентності, рівню освіти та професійної кваліфікації, досвіду і підготовленості робітників, досвіду практичної роботи у кожній сфері діяльності, оцінки компетентності (атестація, сертифікація, результати інспекційних наглядів за сертифікованим персоналом) та реєструється у особових справах персоналу та журналах, а саме:

-    книга реєстрації прийнятих на роботу;

-        Книга реєстрації наказів з особового складу;

          журнал обліку переведень;

          журнал «Підвищення кваліфікації персоналу» (Ф-08-М-06 Додаток 1);

          журнал «Атестація працівників ДП «Житомирстандартметрологія» (Ф-09-М-06 Додаток 2).

Послідовність виконання окремих дій при оцінці та прийнятті на роботу нових працівників викладено в Блок-схемі А.

Блок-схема А. Підбір та прийняття на роботу.

 

 

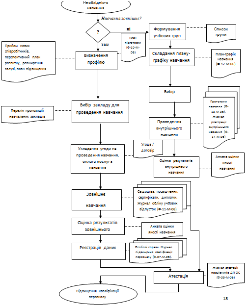
Навчання та підвищення кваліфікації персоналу.

Для забезпечення необхідної компетентності, кваліфікації та підготовки персоналу в ОС здійснюється:

-    оцінювання компетентності, кваліфікації персоналу за результатами періодичної атестації, внутрішніх та зовнішніх аудитів та за результатами аналізування виконаних робіт при проведенні періодичного оцінювання рівня якості послуг;

-        планування та проведення навчання персоналу ОС в галузі надання послуг з оцінки відповідності.

Навчання здійснюється шляхом:

-    спеціальної обов’язкової підготовки аудиторів згідно відповідних програм в ДП «УкрНДНЦ»;

-        участі у тематичних семінарах;

          технічного навчання за затвердженими планами;

          шляхом самопідготовки спеціалістів;

          шляхом обов’язкового ознайомлення співробітників з нормативною, технічною, організаційно - методичною документацією, що надходить до ОС.

Визначення потреби в навчанні за межами ОС здійснюється заступником керівника ОС - начальником сертифікаційного центру, керівником відповідного структурного підрозділу та провідним інженером з підготовки кадрів з урахуванням:

-    аналізування невідповідностей за результатами аудитів;

-        терміну дії сертифікатів аудиторів;

          прийому нових співробітників ОС;

          переводу працівників на інші посади;

          введенням в дію нових нормативних документів та законодавчих актів.

В грудні кожного року на основі пропозицій керівників відповідних структурних підрозділів провідний інженер з підготовки кадрів формує «План підготовки, перепідготовки і підвищення кваліфікації працівників ДП «Житомирстандартметрологія». План обговорюється на науково-технічній нараді та затверджується генеральним директором. Керівники відповідних структурних підрозділів ОС здійснюють контроль за виконанням плану навчання і підвищення кваліфікації персоналу. План навчання може бути доповнений за необхідності. Проводиться оцінка якості навчання за допомогою анкетування (Додаток 5). Також періодично відповідальними виконавцями проводиться спостереження за діяльністю персоналу з відміткою у справі з оцінювання.

Працівники ОС отримують вищу або іншу вищу освіту за допомогою заочного навчання у вищих учбових закладах. Ведеться облік цих працівників, інформація реєструється у «Журналі обліку учбових відпусток» (Ф-11-М-06 Додаток 3).

Внутрішнє навчання персоналу ОС здійснюється шляхом тематичного навчання згідно плану-графіку внутрішнього навчання (Ф-12-М-06 Додаток 4). Складається «Протокол навчання» (Ф-13-М-06 Додаток 6), проведення навчання реєструється в «Журналі реєстрації внутрішнього навчання» (Ф-14-М-06 Додаток 7).

В ОС періодично не рідше одного разу на рік (в грудні) проводиться анкетування персоналу (Додаток 8) з метою вивчення задоволеності працівників умовами праці, внесення пропозицій щодо покращення роботи ОС та інших питань.

Послідовність дій у цьому процесі викладена у Блок-схемі Б.

Блок-схема Б. Навчання та підвищення кваліфікації персоналу

 

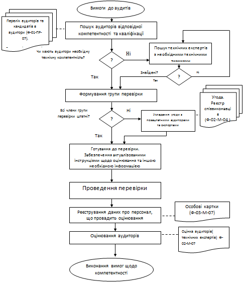
3. Добирання аудиторів і технічних експертів

Процес «Порядок добирання аудиторів та експертів» встановлює порядок добирання аудиторів і технічних експертів , що задіяні для здійснення перевірок виробництва продукції, послуг, систем управління, які проводяться органом сертифікації на підставі їх компетентності, підготовленості, кваліфікації та досвіду, початкового оцінювання дій аудиторів і технічних експертів під час провадження оцінювання, й подальшого відстежування діяльності аудиторів і технічних експертів.

Під час добирання групи аудиторів для провадження конкретного оцінювання, ОС ДП «Житомирстандартметрологія» повинен забезпечувати, щоб кожен із призначених аудиторів був компетентним щодо функцій, на які він уповноважений.

Кожен виконавець повинен:

бути обізнаним про відповідні законодавчі акти, процедури та вимоги до оцінки відповідності;

мати досконалі знання про відповідний метод оцінювання та документи з оцінювання;

мати відповідні технічні знання конкретних видів діяльності, оцінка відповідності (сертифікація) яких заявлена, а також, коли доречно, пов'язаних з ними процедур та їхніх можливих недоліків (цю функцію можуть виконувати технічні експерти, що не є аудиторами);

мати достатню підготовленість для достовірного оцінювання компетентності замовника стосовно продукції, процесів або послуг у його галузі сертифікації;

мати здатність ефективно спілкуватися як письмово, так і усно потрібними мовами;

бути вільна від будь-яких інтересів, які могли б вплинути на об'єктивність і неупередженість членів групи, наприклад:

) члени групи перевірки або їх організація не повинні(а) надавати консультаційних послуг замовникові або сертифікованому замовникові, які компрометують процес сертифікації/реєстрації і винесення рішень;

) відповідно до директив органу сертифікації, члени групи перевірки повинні поінформувати орган сертифікації до початку оцінювання про будь-які наявні, колишні або майбутні зв'язки між ними або їхньою організацією та замовником, оцінювання якого має бути виконано.

Для проведення робіт з сертифікації СУ ОС визначає критерії компетентності аудиторів/ експертів з урахуванням вимог кожного типу стандартів для системи менеджменту або сертифікації, кожної технічної галузі і кожної функції в процесі сертифікації. Дані про знання та навички персоналу наведені в посадових інструкціях кожного спеціаліста ОС та можуть бути застосовані під час аналізування можливості залучення конкретного спеціаліста для виконання запланованих завдань та застосування необхідних схем.

ОС має власний персонал, що має достатню компетентність для впровадження різних схем з оцінювання, програм аудиту та іншою роботою з сертифікації. Підбір персоналу для виконання перевірок проводиться виходячи із Переліку аудиторів ОС, при цьому враховується їх кваліфікація, спеціальність, досвід роботи, необхідні для досягнення цілей перевірки, здатність застосувати необхідні знання і навички, що є результатом первинного оцінювання компетентності персоналу ОС.

Під час прийняття рішення щодо чисельності та складу групи з перевірки враховуються:

1 цілі, сферу, критерії перевірки і передбачену тривалість перевірки;

2 загальну компетентність групи перевірки, необхідну для досягнення цілей перевірки;

3 застосовані законодавчі, регламентувальні, контрактні та акредитаційні / сертифікаційні вимоги;

4 необхідність забезпечення незалежності групи перевірки від діяльності, що перевіряється, та уникнення конфліктів інтересів;

5 здатність членів групи перевірки результативно взаємодіяти і співпрацювати з об’єктом перевірки;

6 мову, яку використовують під час перевірки, і розуміння соціальних та культурних особливостей об’єкта перевірки; це може забезпечуватись або власним умінням аудитора, або за підтримки технічного експерта.

Аудитори та технічні експерти повинні задовольняти вимоги ISO/IEC 17021, ISO /ІЕС 17065, ДСТУ 3413, ДСТУ ISO 19011, ДСТУ 3419.

  Керівнику групи перевірки треба мати додаткові знання та вміння щодо керівництва перевірки для сприяння результативному проведенню перевірки. Керівник групи перевірки має бути здатний:

планувати аудит і забезпечувати результативне використовування ресурсів під час перевірки;

представляти групу перевірки під час спілкування із замовником перевірки та об'єктом перевірки;

організовувати та спрямовувати роботу членів групи перевірки;

здійснювати керування та нагляд за діяльністю аудиторів-стажистів;

забезпечувати формування технічних звітів;

попереджати та розв'язувати конфлікти;

складати та оформляти звіт про аудит.

Дані про персонал ОС реєструються в «Особових справах» у відповідності з методикою М-06-НЯ ОС-6.2 «Управління людськими ресурсами» та зберігаються у провідного інженера з кадрової роботи.

Крім того, у менеджера з якості ОС зберігаються «Особові картки аудиторів / технічних експертів» (Ф-03-М-07 Додаток 9), в які заноситься інформація щодо участі в аудитах, оцінка роботи аудиторів.

Під час проведення перевірок проводиться спостереження та оцінювання діяльності аудиторів / експертів. Спостереження за діяльністю персоналу , залученого до сертифікації, проводиться начальником підрозділу, керівником аудиту або менеджером з якості ОС. Також застосовується взаємооцінка компетентності керівника групи перевірки, аудиторів та кандидатів в аудитори . Дані спостережень та оцінку роботи аудиторів відображуються в їх особових картках (Ф-03-М-07 Додаток 9).

Спостереження за діяльністю та оцінювання персоналу проводиться щонайменше 1 раз в квартал з занесенням даних в картку „Оцінка аудиторів/технічних експертів” (Ф-03-М-07 Додаток 9).

Послідовність дій з оцінювання та відбирання аудиторів та технічних експертів наведено в Блок-схемі В.

Блок-схема В. Добирання аудиторів та технічних експертів

. Внутрішні аудити

Методика «Внутрішні аудити» встановлює порядок та правила проведення внутрішніх аудитів системи управління якістю органу сертифікації з метою оцінки її результативності та визначення необхідності проведення коригувальних і запобіжних дій з метою її поліпшування. Ефективність функціонування СУЯ безпосередньо пов’язана з рівнем компетентності та професійними навичками спеціалістів, тому цей процес також включає в себе елементи оцінювання персоналу.

Для проведення перевірки призначаються групи аудиту та керівники груп аудиту у відповідності з «Переліком внутрішніх аудиторів» (Ф-02-М-08 Додаток 10). Для кожного внутрішнього аудитора СУЯ ведеться «Особова картка» (Ф-03-М-08 Додаток 11), в яку заноситься інформація щодо участі в проведенні внутрішніх аудитів.

В процесі проведення перевірки складаються опитувальні листи (Ф-05-М-08 Додаток 12), які містять в собі питання, відповіді на які характеризують ефективність функціонування СУЯ. Відповіді на такі питання надаються керівником підрозділу, що перевіряється. Отже, простими словами, проводиться оцінка керівників підрозділів на предмет виконання своїх посадових обов’язків і результативності праці. Виявлені невідповідності можуть слугувати прямим доказом некомпетентності персоналу, відповідального за елемент СУЯ, що перевіряється.

Висновки

Оцінювання персоналу в органі з сертифікації - це комплексний процес, що складається з багатьох елементів і потребує системного підходу. Це невід’ємна складова життєдіяльності організації, адже ключовим елементом ефективності її роботи являється постійне підвищення компетентності персоналу, що підтверджується систематичним наголошенням на складову компетентності у нормативних документах. В організації, що надає послуги з сертифікації, до оцінювання персоналу висуваються особливі вимоги. Вхідні дані для процесу отримуються із величезної кількості різноманітних джерел і аналізуються на постійній основі, тому процес може розбиватись на окремі підпроцеси і існувати у складі багатьох методик і інструкцій, адже у майже всіх процесах системи управління якістю робиться акцент на аналізування ефективності роботи персоналу.

Список використаної літератури

1.       Курс лекцій / М. Ф. Головатий (кер. авт. кол.), М. П. Лукашевич, Г. А. Дмитренко та ін. - К.: МАУП, 2004.

.         СУЯ ОС ДП «Житомирстандартметрологія» 6.1

.         Менеджмент персоналу / Данюк В.М., Петюх В.М - К.: КНЕУ, 2004.

.         ДСТУ ISO 9001:2009 «Системи управління якістю. Вимоги». (ISO 9001:2008, IDT)

5.       ISO/IEC 17065:2012 «Вимоги до органів, що сертифікують продукцію, процеси та послуги.»

.         ДСТУ ISO 19011:2012 Настанови щодо здійснення аудитів систем управління (ISO 19011:2011, IDT)

.         ДСТУ ISO 19011:2012 Настанови щодо здійснення аудитів систем управління (ISO 19011:2011, IDT)


 

Додаток 1

 

Ф-08-М-06

Журнал „Підвищення кваліфікації персоналу”

№ п/п

Відділ ЦСМС

П.І.Б.

Посада

За якою спеціальністю

Назва установи

Період

Номер та дата посвідчення/свідоцтва

1

2

3

4

5

6

7

8

















 


 

Додаток 2

 

Ф-09-М-06

Журнал „Атестація працівників ДП „Житомистандартметрологія”

№ п/п

П.І.Б.

Посада

Відділ

Дата атестації, номер протоколу

Висновки

1

2

3

4

5

6













 


 

Додаток 3

 

Ф-11-М-06

Журнал обліку учбових відпусток

№ п/п

П.І.Б.

Посада

Назва учбового закладу

Період екзаменаційної сесії

1

2

3

4

5







Додаток 4

Ф-12-М-06

ЗАТВЕРДЖУЮ

Генеральний директор

ДП "Житомирстандартметрологія"

_________

“ ___” __________ 20__ р.

План-графік проведення навчання персоналу ОС

№ п/п

Тема навчання

Термін проведення

Відповідальні виконавці

Відмітка про виконання

1

2

4

5

6











Заступник керівника ОС ____________ ______________

Провідний інженер

з підготовки кадрів    ____________ ______________

Додаток 5

Анкета оцінки якості навчання

Шановний співробітник ДП „Житомирстандартметрологія”!

Підприємство піклується за якість представленого Вам навчання, з тим щоб воно було для Вас максимально корисним та цікавим. Ви можете нам суттєво допомогти в цьому, якщо відповісте на запитання цієї анкети.

Ваше прізвище, ім’я, по-батькові

_____________________________________________________________

Відділ/підрозділ

_____________________________________________________________

Посада

_____________________________________________________________оцініть, будь ласка, якість викладання по 5-бальній системі. Позначте вашу оцінку знаком „+”.

Наскільки важливий викладений матеріал для Вашої роботи?

1

2

3

4

5







Наскільки новим для Вас був викладений матеріал?

1

2

3

4

5







Наскільки викладений матеріал відповідає Вашій роботі?

1

2

3

4

5







Наскільки добре курс, який Ви вивчали був ілюстрованим прикладами із практики?

1

2

3

4

5







Доступність матеріалу для розуміння?

1

2

3

4

5







Наскільки цікаво викладався матеріал?

1

2

3

4

5








1.       Як часто при заняттях виникали організаційні проблеми?

- не виникали      - виникали не часто      - виникали постійно

2.       Чи сприяло місце проведення занять для кращого усвідомлення навчання?

 - так         - ні

3.       Чи полегшив Вашу роботу курс навчання?

 - так         - ні

4.       Які інші заняття Ви хотіли відвідати в майбутньому? _________________________

5.       Ваші зауваження та пропозиції _____________________________________________

Вдячні за участь в анкетуванні.

Провідний інженер з підготовки кадрів

„___” _________ 20___р.            

Підпис ___________________

Додаток 6

Ф-13-М-06

Протокол навчання____

Тема навчання: ____________________________________________________

Дата “___” ________ 20___р.

Місце проведення: _______________________________________________________

Зміст навчання: ___________________________________________________________

Доповідач: _____________________________ _________________________________

ПІБ                     Підпис

№ п/п

ПІБ слухачів

Підпис слухачів

1

2

3




Виконавці   _____________________    ______________

                 (підпис)                                           (П.І.Б.)

       _____________________    ______________

                 (підпис)                                             (П.І.Б.)

Додаток 7

Журнал оцінювання внутрішнього навчання

№ п/п

Дата проведення

Тема навчання

ПІБ опитуваного

Оцінка знань

Відповідальний за оцінювання

1

2

3

4

5

6








Додаток 8

Анкета персоналу

Шановний колего!

З метою визначення пріоритетів на 20___ рік системи управління якістю у відповідності з вимогами стандарту ДСТУ 9001:2009, що увібрав у себе передовий світовий досвід управління якістю, просимо Вас оцінити рівень задоволеності та важливості різними аспектами Вашої роботи на нашому підприємстві за 5-бальною системою. Це допоможе нам краще зрозуміти Ваші проблеми і сконцентрувати зусилля адміністрації на їхньому вирішенні.

№ п/п

Назва показника

Задоволеність роботою на підприємстві



задоволеність

важливість



1

2

3

4

5

1

2

3

4

5

1

Чи задоволені Ви умовами на своєму робочому місці











2

Наскільки Ви задоволені своєю соціальною захищеністю











3

Наскільки Ви задоволені загальною організацією роботи











4

Наскільки чітко сформульовані вимоги до якості Вашої роботи











5

Наскільки Ви задоволені можливістю доступу до керівництва











6

Наскільки Ви маєте інформацію, необхідну для Вашої роботи











7

Наскільки Ви задоволені можливістю проходження навчання











8

Наскільки Ви задоволені можливістю кар’єрного росту











9

Чи задоволені Ви заробітною платою











10

Чи задоволені Ви матеріальним стимулюванням Вашої праці













2. Що на Вашу думку потрібно зробити, щоб поліпшити результати роботи і якість послуг (відновлення устаткування й оснащення, удосконалення технології й організації робіт, підвищення кваліфікації персоналу, удосконалення механізмів стимулювання якості праці і т.д.) - просимо давати конкретні пропозиції:

а) у Вашій роботі __________________________________________________________________________________________________________________________________________________________________________________________

б) у цілому по підприємству

_______________________________________________________________________________________________________________________________________________________________________________________________________________________________________________________________________________________

. Що Ви вважаєте потрібно зробити по благоустрою території підприємства, будинків і споруд, службових приміщень і т.п.

__________________________________________________________________________________________________________________________________________________________________________________________

. Інші Ваші пропозиції і побажання _____________________________________________________________________________________________

__________________________________________________________________________________________________________________________________________________________________________________________

. Одночасно ми просимо Вас дати пропозиції про те, за якими показниками може оцінюватись якість Вашої роботи (наприклад час виконання робіт, обсяг виконаних робіт, збитки від браку і т.п.) __________________________________________________________________________________________________________________________________________________________________________________________

Для формування політики у сфері якості нам важливо визначити, які фактори є ключовими в забезпеченні конкурентної переваги нашого підприємства за зазначеними показниками, і які з них необхідно поліпшити для того, щоб гарантувати ще більш високу конкурентноздатність.

Виберіть з нижчеперелічених факторів забезпечення якості нашої роботи ті, які Ви думаєте необхідно поліпшити (не більше 5 для кожної групи) та оцініть кожну групу по 5-бальній системі. Якщо Ви вважаєте, що є не враховані фактори і вони є важливими Ви можете занести їх до таблиці.

№ п/п

Назва фактора

група № 1 Ключовий фактор - важливість

група №2 Фактор, що має потребу в поліпшенні - оцінка



1

2

3

4

5

1

2

3

4

5

1

Кваліфікація персоналу і його навчання











2

Надання персоналу необхідних повноважень











3

Пошук замовників











4

Застосування сучасного технологічного устаткування і постійне розширення його парку











5

Розвинута система соціального захисту персоналу, що забезпечує високий рівень його задоволеності











6

Ефективна система підтримки активності персоналу, облік й аналіз будь-яких пропозицій











7

Ефективна система матеріального і морального стимулювання персоналу за якісну роботу











8

Наявність великого обсягу інформації її доступність усьому зацікавленості персоналу











9

Постійний аналіз своєї діяльності в порівнянні з діяльністю конкурентів і вимог споживачів











10

Ефективна і гнучка організація взаємодії з споживачами визначення їх потреб











11

Ефективна і гнучка система планування діяльності підприємства












Дякуємо Вам за роботу і сподіваємося на Вашу активну особисту участь у розвитку нашого підприємства!

Додаток 9

Ф-03-М-07

Особова картка аудитора / технічного експерта

Аудитор / технічний експерт __________________________________________________________________

(П.І.Б.)

_____________________________________________________________

(посада)

_____________________________________________________________

(місце роботи)

_____________________________________________________________

    (освіта)                   (спеціальність по диплому)

№ сертифіката аудитора

Дата видачі, термін дії

Участь у перевірках замовників (назва підприємства, вид ( схема) перевірки)

Термін проведення

Оцінка роботи

Дата спостереження

П.І.Б. спостерігача

1

2

3

4

5

6

7









Менеджер з якості      _______________  ________________

                                                  підпис                           П.І.Б.

Додаток 10

Ф-02-М-08

Перелік внутрішніх аудиторів СУЯ

ЖЦСМС

№ п/п

П.І.Б. внутрішнього аудитора

Посада

Примітка














Менеджер з якості _______________  ___________________________

                                   (підпис)                                (П.І.Б.)

Дата актуалізації „___” _________ 20___ р.

Додаток 11

Ф-03-М-08

Особова картка внутрішнього аудитора СУЯ ЖЦСМС

_____________________________________________________________

(П.І.Б.)

_____________________________________________________________

(посада)

_____________________________________________________________

      (освіта)                      (спеціальність по диплому)

 № п/п

Де проходив навчання

№ свідоцтва внутрішнього аудитора СУЯ

Дата видачі

Термін дії

1

2

3

4

5







№ п/п

В проведенні яких внутрішніх аудитів брав участь і в якості кого (керівник групи аудиту, член групи аудиту)

Термін проведення аудиту

1

2

3





Внутрішній аудитор СУЯ_______________ 

Менеджер з якості _______________  _______________

                                                        підпис                             П.І.Б.

Дата актуалізації „___” _________ 20___р.

Додаток 12

Ф-05-М-08

ОС ЖЦСМС

Додаток 2 до звіту №____ від _______ про проведення внутрішнього аудиту Опитувальний лист № ____

Ф-05-М-08



Редакція 04



Сторінка  з

№ п/п

Об`єкт внутрішньої перевірки

Питання, що характеризують об`єкт перевірки

Хто відпові-дал на запитання

Що встановлено





В

НВ (короткий опис)

КР НВ (короткий опис)














































































НВ - невідповідність КР НВ - критична невідповідність


Керівник групи аудиту: ______________  ________________________

                                                 (підпис)               (П.І.Б.)

Аудитори:       ___________________  __________________________

                                             (підпис)                   (П.І.Б.)

           ___________________  __________________________

                       (підпис)                                         (П.І.Б.)

Дата: “___” ______________ 20____р.

Похожие работы на - Оцінювання персоналу в органі з сертифікації державного підприємства 'Житомирстандартметрологія'

 

Не нашли материал для своей работы?
Поможем написать уникальную работу
Без плагиата!
Без нейросетей!