Методика проверки расчетов вознаграждения с персоналом на предприятии

  • Вид работы:
    Курсовая работа (т)
  • Предмет:
    Менеджмент
  • Язык:
    Русский
    ,
    Формат файла:
    MS Word
    593,85 Кб
  • Опубликовано:
    2015-04-24
Вы можете узнать стоимость помощи в написании студенческой работы.
Помощь в написании работы, которую точно примут!

Методика проверки расчетов вознаграждения с персоналом на предприятии

Содержание

Введение

. Анализ особенностей системы вознаграждения персонала в рыночной экономике

.1 Сущность и значение вознаграждения персонала как предмета управления в организации

.2 Анализ развития моделей вознаграждения персонала в зарубежных странах

. Теоретические аспекты аудита вознаграждения персонала

.1 Сущность и особенности проведения аудита вознаграждения персонала

.2 Нормативная база аудита вознаграждения персонала в организации

. Порядок аудита вознаграждения персонала при проведении кадрового аудита в ЗАО «Бурсинтез-М»  

.1 Характеристика производственно-финансовой деятельности предприятия

.2 Программа аудита системы вознаграждения персонала в ЗАО «Бурсинтез-М»

.3 Совершенствование организации аудиторской проверки системы вознаграждения персонала в ЗАО «Бурсинтез-М»

Заключение

Список использованной литературы

Приложения

Введение

Цель аудиторской проверки вознаграждения персонала и расчетов по оплате труда - подтверждение того, что социально-трудовые отношения между работником и работодателем отрегулированы и не ухудшают положение работника по сравнению с законодательством, а также подтверждение достоверности расчетов по оплате труда штатного и внештатного персонала и его соответствия нормативным документам.

Основными задачами контроля расчетов с рабочими и служащими по вознаграждению и оплате труда является проверка правильности и своевременности расчетов с работниками на предприятиях и в организациях, соблюдения действующего законодательства о труде, правильности применения должностных окладов, тарифных ставок, сдельных расценок, правильности ведения бухгалтерского учета расчетов по оплате труда.

Контролируя правильность и своевременность расчетов с работниками по оплате труда, проверяющие должны руководствоваться действующим законодательством о труде, учредительными документами и уставом предприятия.

Цель курсовой работы состоит в рассмотрении методики проверки расчетов вознаграждения с персоналом на предприятии. Указанная цель определила следующие задачи курсовой работы:

.       Проанализировать особенностей системы вознаграждения персонала в рыночной экономике.

2.      Рассмотреть принципы организации аудиторской проверки вознаграждения персонала.

.        Рассмотреть общую характеристику проверяемого экономического субъекта.

.        Проанализировать результат аудиторской проверки вознаграждения персонала в ЗАО «Бурсинтез-М».

.        Разработать рекомендации по совершенствованию проведения аудиторской проверки вознаграждения персонала в ЗАО «Бурсинтез-М».

Объектом исследования является система расчетов с персоналом по оплате труда в ЗАО «Бурсинтез-М».

Предметом исследования данной курсовой работы является механизм организации аудиторской проверки вознаграждения персонала.

Теоретической и методологической основой исследования послужили положения экономической теории; общей теории управления; экономики и социологии труда; экономической статистики; кадрового менеджмента; общей теории аудита; законодательные и нормативные акты РФ, регулирующие организацию и развитие аудиторской деятельности; научные труды зарубежных и отечественных специалистов.

Эмпирической базой исследования стали практические исследования отечественных и зарубежных ученых и специалистов; данные, опубликованные в периодической печати; материалы научных конференций; статистическая отчетность; локальные нормативные документы и данные внутренней статистической и бухгалтерской отчетности организаций. Необходимость изучения теоретических вопросов организации аудиторской проверки обусловила обращение автора к трудам Бычкова С.М., Веренкова А.И., Скоробогатова Н., Шеремета А.Д., Терехова А.А. и других авторов.

Последовательность изложения материала основана на соблюдении логической и причинно-следственной связи факторов и элементов исследуемых проблем и объектов. Структурно главы и параграфы работы сформированы таким образом, чтобы в оптимальной форме отразить актуальность, проблематику, основные положения и разработки по теме курсовой работы. Курсовая работа состоит из введения, трех глав, заключения, списка использованной литературы и приложений.

1. Анализ особенностей системы вознаграждения персонала в рыночной экономике

.1 Сущность и значение вознаграждения персонала как предмета управления в организации

Трансформационные процессы, связанные с развитием рыночной экономики, обусловливают осуществление ряда мероприятий по системному реформированию вознаграждения работников промышленных предприятий. Введение на предприятии обоснованной системы вознаграждения обеспечит достижение в процессе производства оптимального результата, который позволит после возмещения издержек на прибыль от осуществления деятельности, и обеспечит работнику достойную оплату труда в соответствии с количеством, качеством и результатами его деятельности.

На сущность вознаграждения персонала как предмета управления в организации нет единства взглядов. Анализ литературных источников по проблемам, связанным с вознаграждением персонала, показал, что использование термина «вознаграждение» в качестве предмета управления не является распространенным.

В самом широком смысле термин «вознаграждение» имеет два смысловых значения: 1) это достойная награда за что-нибудь и 2) это плата за труд. «Вознаграждение в менеджменте - это то, что человек считает для себя ценным» - по сути получается, что это любая ценность для человека, «...которую умелый менеджер будет использовать с расчетом получения максимальной отдачи от человека» [10, с. 127].

«Вознаграждение за труд» - плата, поощрение за выполненную работу, труд; выплачивается в денежной форме в соответствии с количеством и качеством труда работника, его трудовым вкладом и результатами работы. Формами вознаграждения за труд могут быть заработная плата, премии, доплаты и надбавки, а также поощрения в виде ценных подарков, ценных бумаг, предоставления жилья на льготных условиях и др.

Структура окладов включает в себя следующие компоненты:

-      тарифный разряд, число баллов, совокупность навыков или определенный количественный показатель относительного ранжирования или группировки;

-       ориентировочная величина оклада для каждой должности или группе должностей (так называемая средняя точка, ориентир, контрольная точка и др.;

-       ширина каждого диапазона заработной платы (расстояние между минимальным и максимальным значениями диапазона, в большинстве случаев выражена в процентах) и принцип смены заработной платы работника в пределах диапазона;

-       расстояние между диапазонами (расстояние между соседними диапазонами выражено в процентах);

-       перекрытие диапазонов заработной платы (в какой степени, выраженной в денежном выражении, перекрываются соседние диапазоны);

-       количество различных структур заработной платы в пределах организации.

Рационализация структуры вознаграждения - важная задача процесса принятия решений, связанных с проектированием систем стимулирования, активной политики управления персоналом, поскольку осуществление любого бизнес-процесса должно быть обеспечено не только материально-вещественным, но и человеческим ресурсом. Для создания оптимальной программы вознаграждения необходимо выявить, как влияет структура пакета вознаграждения на экономическое поведение работника и определить количественную оценку влияния наиболее значимых факторов на структуру этих затрат, суметь интерпретировать полученные результаты.

1.2 Анализ развития моделей вознаграждения персонала в зарубежных странах


Формирование корпоративных моделей вознаграждения и оплаты труда российских организаций, получивших возможность с начала 1990-х гг. стать факторами глобальной экономики, происходит с учетом влияния глобальных и национальных факторов. Анализ развития моделей оплаты труда в зарубежных странах позволяет выявить определенные закономерности, характерные для всех участников глобального рынка труда, учет которых может быть полезен в российской практике оплаты труда.

Эмпирические исследования развития зарубежных моделей оплаты труда во второй половине ХХ - начале XXI вв., позволили выделить три этапа.

Первый этап связан с периодом интенсивного развития организаций со сложными иерархическими структурами (1950-1970-е гг.). С середины ХХ в. вплоть до 1970-х гг. модель оплаты труда «была неприкосновенной святыней» [14, c. 284] и находилась под усиленным контролем государства и профсоюзов. Большинству американских рабочих, 95 % которых работали в крупных корпорациях, платили базовую ставку, установленную в соответствии с коэффициентами сложности выполняемой ими работы. Используемая модель оплаты труда в этот период соответствовала задачам, в которых все решения принимало высшее руководство, менеджеры среднего и низшего звена несли ответственность за их реализацию, а от рядовых работников требовалось исполнять только то, что предписывалось должностными инструкциями.

Анализируя качественные модернизационные изменения в производстве и отраслях экономики 1980-1990-х гг. зарубежных стран, можно выделить второй этап в развитии модели вознаграждения и оплаты труда, сопровождающийся изменением спроса на рабочую силу, когда потребовались работники нового типа: не просто исполнители, а осуществляющие сложные технологические процессы, умеющие принимать решения и быть высоко ответственными за результаты. Повышение интеллектуальной составляющей трудовых функций потребовало изменения принципов оплаты труда. Был взят курс на индивидуализацию и гибкость заработной платы, которые обеспечивались дифференциацией размеров минимальной годовой заработной платы для каждой категории работников с учетом всех выплат; неодинаковым повышением заработков по категориям работников в рамках заранее заданного прироста общего фонда заработной платы; отказом от индексации заработной платы по мере роста цен; установлением персональных надбавок с учетом индивидуальных заслуг работников, а не их стажа; повышением основной заработной платы в соответствии с конкретными результатами; участием в прибыли и капитале.

С начала 2000-х гг. модель общего (суммарного) вознаграждения становится преобладающей и реализуется глобальными корпорациями на национальных рынках труда в качестве наиболее эффективной модели вознаграждения. Выделены сравнительные типологические признаки этой модели (таблица 1).

Таблица 1. Изменения подходов в оплате труда в странах с развитыми рыночными отношениями 1990-2000 гг.

Типологические признаки

Старый подход

Новый подход

Структура выплат

Акцент на финансовые выплаты (базовая и переменная оплата, льготы)

Акцент на общее вознаграждение (базовая и переменная оплата, льготы, нефинансовые вознаграждения)

Принципы распределения

Делится доход, но не возможный риск снижения дохода

Партнерство с участием в риске, а не компенсационная выплата

Организация оплаты

Иерархические бюрократические системы с множеством разрядов при ежегодном увеличении расходов, слабая связь со стратегий бизнеса

Гибкие системы с расширенными диапазонами ответственности и группами должностей. Оплата по результатам вклада, в соответствии с эффективностью вместо ежегодного повышения оклада

Принципы установления оклада

Приоритет в установлении окладов - внутренняя справедливость в соответствии с профессиональной квалификацией

Приоритет в установлении оклада - рыночная ценность работника, его компетентность, личные способности


Системы оплаты ориентированы на задачи, поставленные должностной инструкцией

Ориентированы в большей степени на людей, создающих добавленную стоимость, их профессиональные и личные качества, роли

Оценка результатов труда

Производительность труда

Управление эффективностью (Рег&гтапсе Мапа§етеш) с использованием подходов управления по целям и сбалансированной системы показателей

Управление оплатой труда

Заработная плата контролируется отделом кадров (персонала)

Предоставлены широкие полномочия по оплате подразделениям, линейным руководителям


Использовалась концепция универсальных методов - делать то, что надо

Интеграция процессов оплаты труда с другими процессами управления человеческими ресурсами



Концепция «наилучшее соответствие» потребностям компании и ее организационной культуре


Таким образом, анализ особенностей системы вознаграждения персонала в рыночной экономике позволил заключить, что аналогичные тенденции в настоящее время отмечаются в российских организациях, но с временным лагом. Так, в развитых зарубежных странах переход от традиционных систем оплаты труда к использованию гибких систем оплаты труда на основе уникальных систем оценки должностей в конкретных организациях произошел в 1970-1990-е гг., а в России такие системы стали использовать с начала XXI в. Однако процесс конвергенции систем оплаты труда ускоряется. Российские организации, так же как и зарубежные корпорации, начинают использовать подход суммарного вознаграждения.

2. Теоретические аспекты аудита вознаграждения персонала

.1 Сущность и особенности проведения аудита вознаграждения персонала

Аудит - современная процедура независимой оценки деятельности организации по различным направлениям. Аудит вознаграждений в системе управления персоналом - новый взгляд на оценку системы стимулирования с позиций рыночной экономики. Система стимулирования труда - это комплекс взаимосвязанных мер, направленных на формирование и неуклонное повышение у сотрудников мотивации к добросовестному, эффективному и качественному труду. Стимулирование труда - это процесс использования различных стимулов для мотивирования людей, где стимулы являются рычагами воздействия, вызывающими действие определенных мотивов. В качестве стимулов могут выступать отдельные предметы, действия других людей, обещания, обязательства, предоставляемые возможности и многое другое, что может быть предложено человеку в компенсацию за его действия или, что он желал бы получить в результате определенных действий [7, с. 39].

Источники информации:

а)    карточка счета 70 «Расчеты с персоналом по оплате труда»;

б)      локальные нормативные акты организации (положения по оплате труда, по премированию и пр.);

в)      трудовые договоры и коллективный договор;

г)       штатное расписание,

д)      табели учета рабочего времени (форма Т-12, Т-13);

е)       расчетные и расчетно-платежные ведомости (форма Т-51, Т-49);

ж)      расчетные листки;

з)       лицевые счета работников (форма Т-54).

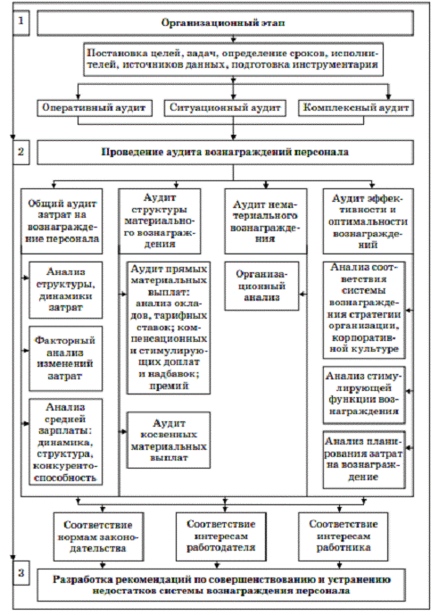
Механизм аудита вознаграждений персонала наглядно отражает рисунок 1.

Рис. 1. Механизм аудита вознаграждений персонала

Аудиторские процедуры: просмотр и сравнение документов, опрос, аналитические процедуры (например, сравнение данных за различные периоды).

2.2 Нормативная база аудита вознаграждения персонала в организации


Нормативные акты, регулирующие аудиторскую деятельность, представлены в табл. 2.

Экономический эффект от аудита заключается в том, что по итогам аудиторской проверки выявляются нарушения, влияющие на интересы различных групп пользователей, что имеет ключевое значение при принятии экономических решений [8, с. 95].

Таблица 2. Нормативные акты, регулирующие аудиторскую деятельность в РФ

№ п/п

Наименование нормативного акта

1. Законы и иные нормативные акты РФ

1.1.

О саморегулируемых организациях: Федеральный закон РФ от 01.12.2007 г. №315-ФЗ

1.2.

ФЗ от 30.12.2008 № 307-ФЗ «Об аудиторской деятельности» (принят ГД ФС РФ 24.12.2008).

1.3.

Об утверждении временного положения о системе аттестации, обучения и повышения квалификации аудиторов в РФ: Приказ Минфина РФ от 12.09.2002 г.№93н

1.4.

Иные нормативные акты, не противоречащие ФЗ «Об аудиторской деятельности»

2. Федеральные правила (стандарты) аудиторской деятельности: Утв. Правительством РФ

3. Отраслевые нормативные акты

3.1.

Внутренние правила (стандарты), действующие в саморегулируемых организациях аудиторов

3.2.

Кодекс профессиональной этики аудиторов действующий саморегулируемых организациях аудиторов

4. Внутрифирменные правила (стандарты) аудиторской деятельности, действующие в аудиторской организации, у индивидуального аудитора


Вместе с тем копирование западного сценария развития аудита не соответствует реалиям российской экономики. Отличие российского аудита от западного, на наш взгляд, обусловлено, прежде всего, причинами формирования аудита как вида деятельности, связанной с независимой проверкой достоверности бухгалтерской (финансовой) отчетности.

Основными причинами формирования аудита на Западе являются:

-      разделение интересов между администрацией и собственниками экономического субъекта;

-       недоверие внешних пользователей к информации, содержащейся в бухгалтерской (финансовой) отчетности компаний.

Появление аудита как формы независимого финансового контроля характерно для стран с рыночной экономикой, имеющих развитые финансовые рынки и свободные инвестиции. В отличие от западного сценария развития аудита в российской экономике отсутствовали предпосылки для формирования деятельности по независимой проверке достоверности бухгалтерской (финансовой) отчетности. Искусственное внедрение западного сценария формирования аудита в отсутствии объективных экономических предпосылок фактически приводит к тому, что либо система независимых проверок не приживается, либо аудит как вид деятельности носит формальный характер.

Аудит как форма независимого контроля характеризуется следующими этапами развития:

-      подтверждающий аудит, ориентированный на изучение первичных документов, учетных регистров и подтверждение финансовой отчетности во всех существенных аспектах;

-       системно-ориентированный аудит, направленный на всестороннее изучение и анализ системы внутреннего контроля как ключевого компонента, влияющего на качество бухгалтерского учета и финансовой информации в отчетности;

-       риск-ориентированный аудит, рассматривающий бизнес клиента через анализ факторов, способных оказывать существенное влияние на финансово-хозяйственную деятельность экономического субъекта.

Если начальный этап аудита на Западе можно охарактеризовать как подтверждающий, то в России аудит в начале своего пути выполнял в большей степени консалтинговые функции для бизнеса, поскольку формировался и развивался одновременно с предпринимательской деятельностью. В настоящее время мировой аудит (в том числе и российский) можно классифицировать, по мнению ряда специалистов, как риск-ориентированный.

Система аудита в России за историю своего формирования и развития прошла три этапа - консалтинговый аудит, подтверждающий аудит и риск-ориентированный аудит. Причем в отличие от общепринятого понимания ориентированности аудита на выявление рисков практика проверок показывает, что в ходе аудита исследуются в основном налоговые риски аудируемых лиц, в то время как риски таких групп пользователей, как инвесторы, кредиторы и другие заинтересованные лица, не учитываются при формировании аудиторского заключения.

Кроме того, система внутреннего контроля, существующая в компаниях и представляющая собой совокупность организационных мер, методик и мероприятий, направленных на повышение эффективности финансово-хозяйственной деятельности, во многом носит формальный характер и не соответствует специфике и характеру деятельности большинства проверяемых компаний. Это вызвано тем, что ответственность за организацию ненадлежащей системы внутреннего контроля не отражена в нормативных актах, регулирующих бухгалтерский учет и налогообложение, а также отсутствием должной мотивации и заинтересованности со стороны руководящего состава и представителей собственников.

В связи с этим, можно считать, что в России в настоящее время существует такая модификация, как системно-ориентированный аудит. Учитывая то, что в системно-ориентированном аудите алгоритм проведения аудиторской проверки зависит от степени надежности системы внутреннего контроля аудируемого лица, методики проверки, основанные на таком подходе, достаточно условны. Следовательно, несмотря на то, что формально требования стандартов выполняются, фактически результаты такой проверки носят формальный характер.

Таким образом, для российского аудита характерны:

-      отсутствие   экономических предпосылок для формирования аудита как формы независимого контроля;

-       несоответствие целей аудита реальным потребностям экономики, вызванного копированием западного сценария развития аудита.

Вместе с тем происходящие преобразования в экономике ведущих стран позволяют сделать вывод о формировании нового типа социально-экономического развития, который специалисты называют «инновационным», «информационным» или «экономикой, основанной на знаниях».

Инновационный тип социально-экономического развития характеризуется следующими факторами:

-      усиление интеграционных процессов в экономике, политике и других сферах человеческой деятельности;

-       инновационная направленность экономического развития государства;

-       создание транснациональных корпораций;

-       информатизация мировой экономики;

-       определяющая роль интеллектуального потенциала как ключевого ресурса экономики и поиск новых конкурентных преимуществ;

-       трансформация национальных систем учета в соответствии с международными стандартами финансовой отчетности.

В сложившихся условиях усиливается роль аудита как вида деятельности, позволяющей представлять всем заинтересованным пользователям объективное и независимое мнение о достоверности финансовой отчетности проверяемого экономического субъекта (аудируемого лица).

3. Порядок аудита вознаграждения персонала при проведении кадрового аудита в ЗАО «Бурсинтез-М»


.1 Характеристика производственно-финансовой деятельности предприятия

ЗАО «Бурсинтез-М» работает на российском рынке по производству реагентов для нефтяной промышленности более 15 лет. С 1995 года занимаемся эмульгаторами, ингибиторами коррозий и ПАВами для увеличения производительности добывающих и нагнетательных скважин. Специалисты компании имеют многолетний опыт работы в бурении скважин, капитальном и подземном ремонтах, добычи нефти и проведении работ по повышению нефтеотдачи пластов химическими методами на месторождениях Западной Сибири. В 1997 году открыт офис в Москве и запущен завод по производству химических реагентов собственной разработки.

ЗАО «Бурсинтез-М» - это перерабатывающее предприятие, обеспечивающее потребности химической, нефтехимической, горнодобывающей, шинной, текстильной, целлюлозно-бумажной, стекольной промышленности и сельского хозяйства в продуктах химического производства.

Сегодня предприятие выпускает около 20 наименований крупнотоннажной химической продукции. В его состав входят 10 основных цехов и 6 вспомогательных цехов.

Работы ведутся по полному циклу изготовления химических реагентов:

а)    разработка;

б)      синтезирование в лабораторных условиях;

в)      монтаж установок и изготовление опытной партии продукции;

г)       внедрение на нефтегазодобывающих предприятиях силами своих специалистов;

д)      инжиниринговое сопровождение технологий и реагентов.

В компании внедрен многоуровневый контроль качества - от закупки сырья и контроля каждой партии продукции до анализа эффективности использования наших реагентов в различных условиях. Каждый химический реагент имеет полный комплект нормативно-технической документации: гигиенический сертификат министерства здравоохранения, паспорт безопасности, сертификат соответствия ТЭКсерт, технические условия. Накопленные знания использованы в разработке оптимальных технологий повышения нефтеотдачи пластов, растворов глушения и буровых растворов.

На предприятии функционирует система управления охраной окружающей среды по МС ИСО 14001. В феврале 2004 года эксперты-аудиторы TUV CERT Германия провели аудит разработанной системы с положительным результатом.

Предприятие успешно работает на национальном и международном рынках. Основными потребителями на национальном рынке являются шинные заводы, горно-обогатительные комбинаты, нефтеперерабатывающие заводы. Заграницей продукцию ЗАО «Бурсинтез-М» покупают фирмы Скандинавии, Центральной Европы, ОАР, США, Индии.

В итоге следует отметить, что ЗАО «Бурсинтез-М» специализируется на выпуске присадок для автомобильных бензинов, резиновых ускорителей. 25% акционерного капитала принадлежат ADDISEO France S.A.S (Франция), около 20% - Welding GMGH&Co (Германия), 15% - российско-германскому АО «Фарминвестпром», остальные акции распределены между физическими лицами и коллективом предприятия.

3.2 Программа аудита системы вознаграждения персонала в ЗАО «Бурсинтез-М»


Программа аудита системы вознаграждения персонала в ЗАО «Бурсинтез-М» приведена в таблице 3.

Таблица 3. Программа аудита системы вознаграждения персонала в ЗАО «Бурсинтез-М»

Перечень аудиторских процедур

Период проведения

Исполнитель

1

Аудит наличия и сохранности системных документов, связанных с вознаграждением


Сорокина О.Л.

2

Проверка начислений вознаграждений

В течение года

Сорокина О.Л.

3

Проверка соблюдения требований гражданского законодательства при заключении с физическими лицами гражданско-правовых договоров

Ежеквартально

Сорокина О.Л.

4

Проверка своевременности осуществления выплат

Ежеквартально

Сорокина О.Л.

5

Оценка организации ведения аналитического учета расчетов по оплате труда, правильности отражения данных в бухгалтерской отчетности


Сорокина О.Л. Кодрайтина С.Д.


Особенности формирования фонда рабочего времени отражен в таблице 4.

Таблица 4. Использование трудовых ресурсов ЗАО «Бурсинтез-М» в 2011-2013 гг.

Показатель

Прошлый год

Отчетный год

Отклонение (+,-)



План

Факт

от прошлого года

от плана

2011 год

Среднегодовая численность рабочих

-

120

120

-

0

Число отработанных чел. - часов

-

203040

203061,6

-

21,6

Число отработанных чел. - дней

-

28200

28560

-

360

Отработано за год одним рабочим дней

-

235

238

-

3

Часов

-

1645

1692,2

-

47,2

Средняя продолжительность рабочего дня, ч

-

7

7,11

-

0,11

Фонд рабочего времени, ч

-

203040

203061,6

-

21,6

2012 год

Среднегодовая численность рабочих

120

121

121

1

-

Число отработанных чел.-часов

203061,6

189728

201489,2

-1572,4

11761,2

Число отработанных чел.-дней

28560

27104

27830

-730

726

Отработано за год одним рабочим дней

238

224

230

-8

6

Часов

1692,2

1568

1665,2

-27

97,2

Средняя продолжительность рабочего дня, ч

7,11

7

7,24

0,13

0,24

Фонд рабочего времени, ч

203061,6

189728

201489,2

-1572,4

11761,2

В том числе сверхурочно отработанное время, ч

312,8

-

299,3

-13,5

299,3

2013 год

Среднегодовая численность рабочих

121

130

137

16

7

Число отработанных чел.-часов

201489,2

204750

233174

31684,8

28424

Число отработанных чел.-дней

27830

29250

31510

3680

2260

Отработано за год одним рабочим дней

230

225

230

0

5

Часов

1665,2

1575

1702

36,8

127

Средняя продолжительность рабочего дня, ч

7,24

7

7,4

0,16

0,4

Фонд рабочего времени, ч

201489,2

189000

197432

-4057,2

8432

В том числе сверхурочно отработанное время, ч

299,3

-

568,7

269,4

568,7


Вычислим число отработанных чел. / дней:

год: 120 х 238 = 28560.

год: 121 х 230 = 27830.

год: 137 х 230 = 31510.

Вычислим число отработанных чел. / часов:

год: 28560 х 7,11 = 203061,6.

год: 27830 х7,24 = 201489,2.

год: 31510 х 7,4 = 233174.

В первую очередь нужно отметить наметившуюся тенденцию роста числа отработанных дней одним рабочим, как по сравнению с предыдущим годом, так и с планом, в 2012 году рост составил 6 дней, в 2013 - 5.

Следует заметить, что снижение объемов производства ЗАО «Бурсинтез-М», несмотря на высокую (превышающую плановую) интенсивность труда рабочих, сверхурочно отработанное время составило в 2012 году 312,8 часов, в 2013 году чуть меньше - 299,3 часов. Если оценить это в отработанных сверх нормы рабочих днях, то получится, что каждый рабочий в 2012 году отработал лишних 45 дней, в 2013 - 43 дня. То есть трудящиеся работали иногда без выходных и праздников. Это явление ненормально и требует принятия срочных мер.

Анализ фонда заработной платы ЗАО «Бурсинтез-М» за 2011-2012 годы отражает таблица 5.

Таблица 5. Анализ фонда заработной платы ЗАО «Бурсинтез-М» за 2011-2013 гг.

Вид оплаты

Сумма зарплаты тыс. руб.


План

Факт

Отклонение




Пр. год

План

2011 год

1. Переменная часть оплаты труда персонала

8019415,44

-

-801991,4

2. Постоянная часть оплаты труда

32077661,8

32879376

-

801714,24

3. Общий фонд заработной платы

40097077,2

40096800

-

-277,2

4. Удельный вес в общем фонде зарплаты, %





Переменной части

20

18

-

-2

Постоянной части

80

82

-

+2

2012 год

1. Переменная часть оплаты труда персонала

8255744,64

8792407,4

1574983,4

536662,76

2. Постоянная часть оплаты труда

33022978,6

32486500,6

-392876

-536478

3. Общий фонд заработной платы

41278723,2

41278908

1182108

184,8

4. Удельный вес в общем фонде зарплаты, %





Переменной части

20

21,3

+3,3

+1,3

Постоянной части

80

78,7

-3,3

-1,3

2013 год

1. Переменная часть оплаты труда персонала

9915612,72

10064355,92

1271948,52

148743,2

2. Постоянная часть оплаты труда

39662450,9

39513752,08

7027251,48

-148698,8

3. Общий фонд заработной платы

49578063,6

49578108

8299200

44,4

4. Удельный вес в общем фонде зарплаты, %





Переменной части

20

20,3

-1

+0,3

Постоянной части

80

79,7

1

-0,3


Вычислим среднюю заработную плату одного работника ЗАО «Бурсинтез-М» за 2011-2013 гг.:

год: 40096800 / 120 / 12 = 27845.

год: 41278908 / 121 / 12 = 28429.

год: 49578108 / 137 / 12 = 30157.

Можно заключить, что средний уровень заработной платы в ЗАО «Бурсинтез-М» в течение рассматриваемого периода колеблется в районе 30 тыс. руб. в месяц.

Проанализировав таблицу 3, можно заключить, что произошло увеличение выплат по большинству статей, в частности общей суммы фонда оплаты труда. В 2012 году она выросла на 1182108 тыс. руб. и стала равна 41278908 тыс. руб., в 2013 году возросла в связи с ростом количества персонала на 8299200 тыс. и ее сумма составила 49578108 тыс. руб.

Заработная плата работников ЗАО «Бурсинтез-М» включает в себя:

-      оклад (или ставку);

       премиальные;

       вознаграждение по итогам работы за год;

       доплаты (надбавки), предусмотренные трудовым законодательством за особые условия труда;

       иные поощрительные надбавки и доплаты компенсационного характера, предусмотренные нормативными актами организации.

Размеры заработной платы работникам за месяц утверждаются руководителем организации на основании отчетов работников и представлений руководителей структурных подразделений и заместителей руководителя организации.

Положение «О порядке и условиях выплаты ежемесячных надбавок за особые условия работы, стаж, напряженность, высокие достижения в труде, специальный режим работы и премий по результатам работы сотрудникам ЗАО «Бурсинтез-М» определяет условия и порядок выплаты ежемесячной надбавки за особые условия работы, стаж, напряженность, высокие достижения в труде, специальный режим работы и премий по результатам работы сотрудникам предприятия.

Ежемесячная надбавка за особые условия работы, стаж, напряженность, высокие достижения в труде (выполнение установленного обязательного минимума, соблюдение графика производства и выполнение предусмотренных им норм, овладение смежными профессиями, оперативность и качество) является составляющей должностного оклада и выплачивается в целях повышения заинтересованности сотрудников в результатах своей работы и качестве выполнения своих обязанностей.

Ежемесячная надбавка - форма материального стимулирования работы сотрудников. Она не является обязательной формой оплаты труда для каждого работника, а зависит от личного вклада в успешное выполнение задач, стоящих перед коллективом.

Ранее установленный размер надбавки при невыполнении критериев ее выплаты, нарушении трудовой дисциплины может быть снижен или прекращены ее выплаты до истечения определенного приказом срока.

Основанием для снижения размера или прекращения выплаты работнику надбавки является приказ генерального директора. Указанная надбавка, согласно расчету, устанавливается в размере до 125% должностного оклада (минимальным размером не ограничивается) в пределах выделенного фонда оплаты труда.

Конкретный размер надбавки указывается в процентах к должностному окладу в приказе о назначении, перемещении или в отдельном приказе по предприятию. Размер надбавки может устанавливаться и в твердой сумме (в рублях). Приказ, в котором установлена ежемесячная надбавка за особые условия работы объявляется сотрудникам под роспись.

Премии по результатам исполнения заданий по продажам начисляются из расчета до 20% от суммы оклада. При определении размера премии по результатам выполнения заданий по продажам учитывается личный вклад сотрудника в выполнение задания.

Премия по итогам года при наличии средств начисляется в размере до среднемесячной зарплаты с обязательным учетом личного вклада в выполнение планов, профессиональной подготовки, опыта работы по специальности и занимаемой должности (минимальным размером не ограничивается).

Работникам, прекратившим трудовые отношения до окончания периода премирования по инициативе работодателя за нарушение трудовой дисциплины премия за отработанное время не начисляется.

На основании проведенного анализа можно сделать следующие выводы. В коллективном договоре ЗАО «Бурсинтез-М» разработано материальное стимулирование работников за основные результаты хозяйственной деятельности согласно положениям о премировании, о порядке и условиях выплаты ежемесячных надбавок, при наличии средств выплачивать годовое вознаграждение за общие результаты работы.

Для обоснованного выражения своего мнения о правильности ведения системы увольнения персонала в ЗАО «Бурсинтез-М» аудитор получил достаточные для того аудиторские доказательства. Собирая их, аудитор применял несколько аудиторских процедур в соответствии с российским правилом (стандартом) аудита «Аудиторские доказательства». Так, при проверке учета основных средств использовались следующие способы получения доказательств:

а)    проверка арифметических расчетов аудируемого субъекта (пересчет);

б)      инспектирование;

в)      наблюдение;

г)       подтверждение;

д)      аналитические процедуры.

Нарушений при проверке не выявлено прилагаемые к акту ведомости, таблицы и другие данные, свидетельствуют об отсутствии нарушений.

3.3 Совершенствование организации аудиторской проверки системы вознаграждения персонала в ЗАО «Бурсинтез-М»


Эффективность аудиторской деятельности зависит от уровня автоматизации бухгалтерского учета. Проанализировав принципы организации аудита в ЗАО «Бурсинтез-М» можно сделать вывод, что одним из путей совершенствования процесса аудиторской проверки вознаграждения персонала является применение программного продукта позволяющего существенно повысить эффективность аудиторской проверки - «IT Audit». Применение программы позволит обеспечить ЗАО «Бурсинтез-М»:

1.    Организацию эффективного планирования аудита.

2.      Повышение качества проведения аудита.

.        Повышение оперативного и последующего контроля за ходом проведения аудита.

.        Снижение трудоемкости проведения аудита.

.        Выполнение стандартов аудиторской деятельности.

.        Разграничение прав доступа к материалам аудиторских проверок.

.        Систематизацию и архивирование информации.

Снижение трудоемкости проведения аудита и, как следствие, повышение рентабельности деятельности обеспечивается за счет [17, с. 78]:

-      единства использования методологической базы всеми сотрудниками;

-        возможности импорта в программу данных бухгалтерского учета;

         автоматического заполнение рабочих документов;

         эффективного и рационального планирования аудита с помощью встроенных в программу средств;

         использования при подготовке отчета аудитора базы потенциальных нарушений;

         автоматического формирования отчета аудитора с помощью встроенных в программу средств.

Особенностями программы «IT Audit» являются:

-      автор программы является практикующим аудитором;

-        особое внимание уделено функциональности и удобству использования;

         программа представляет собой гибкий инструмент для настройки и использования собственных рабочих документов;

         программа предлагает аудитору весь требуемый функционал (учет клиентов, методология и планирование аудита, расчет существенности, выборочное исследование, систематизация нарушений, альтернативная отчетность, контроль качества, синхронизация данных, настройка прав доступа).

Следует отметить, что таблицы, используемые в ходе аудиторской проверки, имеют единую систему кодирования показателей. Знание кода позволяет ускорить процесс поиска информации в отношении интересующего показателя и получать соответствующий расчет в таблицах Excel. В этой связи, в процессе аудиторской проверки возможно внедрение программного комплекса, позволяющего автоматизировать процедуры расчета показателей социально-трудовых подсистем, подвергаемых аудиторской проверке. Расшифровка кода одного из показателей подсистемы «рабочее время» представлена на рис. 2.

Рис. 2. Схема кодирования показателя подсистемы социально-трудовой сферы

Одними из немаловажных условий обеспечивающих эффективное использование программы «IT Audit» являются:

1.    Наличие квалифицированного кадрового потенциала.

2.      Наличие необходимого количества компьютерной техники.

.        Наличие клиентской базы, использующей при ведении бухгалтерского учета программные средства.

Таким образом, аудитору достаточно знать код, чтобы получить необходимую информацию по исследуемому показателю (его величину, взаимосвязь с другими показателями, источники информации, формулу для расчета, соответствующие пояснения).

Использование предложенного инструментария позволит иметь в комплексе всю необходимую для аудиторской проверки информацию; обеспечит оперативность поиска информации, наглядность ее представления, возможность производить расчет социально-трудовых показателей в табличной форме и представлять соответствующие отчеты в графическом виде.

Заключение


В настоящее время осуществляется очередной этап процесса реформирования аудиторской деятельности в РФ. Сейчас назрела необходимость повысить качество проведения аудита и оказания сопутствующих услуг. Реализация данной задачи, несомненно, приведет к росту доверия к результатам аудиторской деятельности, повышению престижа аудиторской профессии и расширению рынка сфер и продуктов аудита.

Рассматривая обязательный аудит, общественность часто подразумевает под ним инструмент внешнего контроля за качеством предоставляемой внешним пользователям отчетной информации. И, соответственно, выдвигает свои требования к обеспечению качества высказываемого аудиторами мнения о достоверности этой отчетности.

Социальная неудовлетворенность сложившейся ситуацией в области качества национального аудита и сопутствующих ему услуг имеет объективные предпосылки. Одной из проблем является то, что значительная часть деятельности аудиторских организаций и частнопрактикующих аудиторов связана не столь с реальным аудитом как выражением мнения о достоверности бухгалтерской (финансовой) отчетности, а больше с оказанием услуг в области налогового и юридического консультирования.

Действующий Федеральный закон «Об аудиторской деятельности» в статье 1 определяет аудиторскую деятельность как деятельность по проведению аудита и оказанию сопутствующих аудиту услуг (п.2), отмечая в п.4, что перечень сопутствующих услуг устанавливается федеральными стандартами аудиторской деятельности. В сложившейся отечественной практике аудиторской деятельности возник риск замены аудита оказанием, по сути, прямо или косвенно, сопутствующих услуг в сфере ведения бухгалтерского и налогового учета.

Определенную проблему для развития аудиторской деятельности в России создает необходимость придания нового значения аудиторскому заключению в отношении достоверности финансовой отчетности с точки зрения заинтересованных лиц, в том числе с позиции руководства и собственников хозяйствующих субъектов. Это позволит развить инициативный аудит, который в отечественной практике не является существенным сегментом в структуре аудиторской деятельности. Для роста востребованности института инициативного аудита должно быть обеспечено должное качество аудиторской деятельности, что вызовет роль доверия к реальности содержания аудиторского заключения. В конечном итоге развитие аудита в России должно быть заключено в эволюции от института помощи бухгалтерским службам, к инструменту контроля со стороны собственников, инвесторов и т.д.

Недостаточно высокая оценка качества национального аудита также предопределяется тем, что многие специалисты, имеющие аттестаты аудиторов и входящие в соответствующие саморегулируемые организации, рассматривают данный вид деятельности как побочный, или дополнительный, по совместительству, и имеют основные места работы, не связанные непосредственно с аудиторской деятельностью.

Таким образом, для отечественного аудита одна из проблем обеспечения на должном уровне качества аудита предопределена недостаточностью практического опыта работы специалистов в области проведения аудиторских проверок с целью выражения мнения о достоверности бухгалтерской (финансовой) отчетности.

Высокая значимость теоретических исследований по организации учета и аудита оплаты труда и вознаграждения персонала обусловлена большой степенью влияния на конечные результаты его деятельности.

На основании результатов исследования системы мотивации и стимулирования труда в ЗАО «Бурсинтез-М» можно сделать вывод, что мотивационному механизму оплаты труда отводится большая роль, но постоянное повышение уровня оплаты труда не способствует как поддержанию трудовой активности на должном уровне, так и росту производительности труда. Одностороннее воздействие на работников лишь денежными методами не может привести к долговечному подъему производительности труда. Поэтому необходимо использовать еще и комплекс неэкономических и нетрадиционных методов стимулирования продуктивной деятельности персонала.

Использование различных форм и методов мотивации позволит сформировать руководству ЗАО «Бурсинтез-М» действенную мотивацию кадров к эффективной деятельности, что, в свою очередь, будет способствовать не только функционированию, но и развитию предприятия. Оценка системы управления персоналом в ЗАО «Бурсинтез-М»свидетельствует, что на предприятии используется в полной мере лишь материальное стимулирование, а организационное и морально-психологическое стимулирование персонала практически не развито.

Развитие мотивационных процессов в системе управления предприятием, стимулирование творческой активности, создание системы защиты предприятия от агрессивного поглощения являются значительным потенциалом повышения устойчивости предприятия как хозяйствующего субъекта, что способствует позитивным результатам использования экономического потенциала в целом.

Аудиторская проверка системы вознаграждения персонала в ЗАО «Бурсинтез-М» не выявила нарушений. Проанализировав принципы организации аудита в ЗАО «Бурсинтез-М» можно сделать вывод, что одним из путей совершенствования процесса аудиторской проверки расчетов с персоналом по оплате труда является применение программного продукта позволяющего существенно повысить эффективность аудиторской проверки - «IT Audit».

Список использованной литературы


1.       «Налоговый кодекс Российской Федерации (часть первая)» от 31.07.1998 № 146-ФЗ (ред. от 28.12.2013).

2.      «Налоговый кодекс Российской Федерации (часть вторая)» от 05.08.2000 № 117-ФЗ (ред. от 28.12.2013) (с изм. и доп., вступающими в силу с 01.04.2014).

3.       ФЗ от 30.12.2008 № 307-ФЗ «Об аудиторской деятельности» (принят ГД ФС РФ 24.12.2008) (ред. от 04.03.2014).

4.      ФЗ «О саморегулируемых организациях» от 01.12.07 №315-ФЗ (принят ГД РФ 16.11.2007).

5.       Федеральный закон от 06.12.2011 № 402-ФЗ «О бухгалтерском учете» (с изм. и доп., вступающими в силу с 01.01.2014).

6.       Аудит: Учебник для вузов / В.И. Подольский, Г.Б. Поляк, А.А. Савин, Л.В. Сотников / Под ред. проф. В.И. Подольского. - М.: Аудит, ЮНИТИ, 2011.

7.      Ковалёва А.М., Суворова С.П., Галкина Е.А., Парушина Н.В. Основы внутрифирменной стандартизации аудиторской деятельности (Учебное пособие). - М.: ИД «Форум»: 2010. - 321 с.

.        Козменкова С.В. Исчисление уровня существенности при планировании аудита // Вестник Нижегородского университета им. Н.И. Лобачевского. Серия: Экономика и финансы. - 2010. - № 1. - С. 95-98.

.        Костюк Г.И. Проверка бухгалтерской отчетности аудитором // Бухгалтерский учет. - 2011. - № 4. - С. 49-58.

.        Кочинев Ю.Ю. Моделирование аудиторского риска при планировании аудита // Аудит и финансовый анализ. - 2013. - № 4. - С. 127-130.

11.     Ларичев А.Ю. Экономический анализ в налоговом аудите. Диссертация на соискание ученой степени кандидата экономических наук. - М., 2011.

12.     Миронова О.А., Азарская М.А. Аудит: теория и методология. Уч. пособия. - М.: ОМЕГА - Л, 2010.

13.    Орлов С.Н. Сочетание внешнего аудита с системой внутреннего аудита компании // Аудиторские ведомости. - 2014. - № 7. - С.9 - 12.

14.     Попова Л.В. Аудит налогообложения: учебное пособие / Л.В. Попова, Л.Н. Никулина. - М.: Дело и Сервис, 2010.

15.     Пятенко С.В. Работа аудитора и консультанта: Учебное пособие. - М.: ИД ФБК-ПРЕСС, 2010.

16.    Ряховская А.Н., Федотова М.А., Ветрова И.Ф. Проблемы саморегулирования в России // Эффективное антикризисное управление. - 2010. - Т. 63. № 4. - С. 38-46.

.        Савин Д.А. Организация и планирование аудита с применением компьютерных технологий // Вестник Российского государственного торгово-экономического университета (РГТЭУ). - 2014. - № 2. - С. 78-82.

18.     Скобара В.В. Аудит: методология и организация. - М.: Издательство «Дело и сервис», 2013.

19.     Суглобов А.Е. Планирование аудита социальной сферы в соответствии с российскими и международными стандартами // Экономический анализ: теория и практика. - 2012. - № 11. - С. 24-28.

20.    Хорев В.Н. Особенности планирования аудита // Вестник Ростовского государственного экономического университета РИНХ. - 2013. - № 26. - С. 291-296.

Приложение 1

вознаграждение экономика аудит кадровый

Схема проведения проверки расчетов с персоналом по оплате труда

Похожие работы на - Методика проверки расчетов вознаграждения с персоналом на предприятии

 

Не нашли материал для своей работы?
Поможем написать уникальную работу
Без плагиата!
Без нейросетей!