Качество и конкурентоспособность продукции
Министерство
образования Республики Беларусь Частное учреждения образования Минский колледж
предпринимательства
КУРСОВАЯ
РАБОТА
на тему
«Качество и конкурентоспособность продукции»
по
дисциплине «Экономика организации»
Выполнила учащаяся
Специальности «Банковское дело»
курса, гр. Б-21 О.В. Грищенко
Минск 2013
Введение
Важнейшая задача государственной экономической
политики Республики Беларусь - обеспечение высокого уровня
конкурентоспособности выпускаемой продукции. Качество продукции как важнейшее
составляющее её конкурентоспособности имеет при этом решающее значение.
Качество - это совокупность потребительских
свойств и характеристик продукции (услуги), придающих ей способность
удовлетворять обусловленные или предполагаемые потребности. [13, c.
384]
Проблема качества продукции носит в современном
мире универсальный характер. От того, насколько успешно она решается, зависит
многое в экономической и социальной жизни страны. Решение проблемы качества во
многом зависит от создания соответствующей законодательной базы. В любой стране
мира высококачественная продукция оценивается высоко и имеет спрос у
потребителя. Поэтому новейший подход к стратегии производства состоит в
понимании того, что качество является единственным и самым эффективным
средством в борьбе с конкурентами, удовлетворении требований потребителей,
снижении издержек производства. А для достижения высокого уровня качества
продукции необходимо уметь управлять качеством. [9, c.181]
С процессом управления качеством производства неразрывно
связано развитие стандартизации и сертификации. Влияние стандартизации на
повышение качества продукции реализуется в основном через: комплексную
разработку стандартов на сырьё, материалы, полуфабрикаты, комплектующее
оборудование, оснастку и готовую продукцию; установление в стандартах
технологических требований и показателей качества, а также единых методов
испытаний и средств контроля. Стандартизация появилась в связи с необходимостью
защитить внутренний рынок от продукции, непригодной к использованию.
Успешная деятельность предприятия на рынке
обеспечивается производством конкурентоспособной продукции, основными
параметрами которой являются качество и цена.
Конкурентоспособность продукции - это
комплексная характеристика товара, его способность быть более или менее
предпочтительным для потребителей по сравнению с товарами, выпускаемыми
конкурентами. [3, c.28]
Для достижения конкурентоспособности предприятие
должно организовывать свою деятельность так, чтобы держать под контролем все
факторы, влияющие, прежде всего на качество производимой продукции. Поэтому
управление на предприятии ориентировано на выявление, сокращение, устранение и
предупреждение выпуска продукции неудовлетворительного качества.
Конкурентоспособность продукции является решающим фактором коммерческого успеха
продукции на развитом конкурентном рынке. Особое значение в управлении
качеством и конкурентоспособностью имеют предпочтения потребителей, их мотивы,
влияющие на процесс совершения покупки и выбор товара. Следовательно, необходимы
соответствующие реальной ситуации методы оценки конкурентоспособности продукции
и методы оценки качества продукции.
Актуальность темы определяется необходимостью
совершенствования управления качеством и конкурентоспособностью продукции
отечественных товаропроизводителей.
Целью моей работы является изучение понятий
''качество'' и ''конкурентоспособность'' продукции, составление единого, общего
представления об этих понятиях, их роли в экономике и жизни каждого человека.
При написании данной курсовой работы я поставила
перед собой ряд задач:
. рассмотреть понятие качества продукции,
проанализировать систему показателей качества продукции;
. рассмотреть понятия стандартизации и
сертификации продукции;
. раскрыть сущность и назначение
конкурентоспособности продукции;
. определить методы оценки уровня
качества выпускаемой продукции и методы оценки конкурентоспособности продукции;
. выявить значение и задачи анализа
качества и конкурентоспособности продукции в современных условиях
хозяйствования.
1. Качество и конкурентоспособность продукции
как экономические категории
.1 Понятие качества продукции. Система
показателей качества продукции
Рыночная экономика и дальнейшее развитие
промышленного комплекса Республики Беларусь предъявляют особые требования к качеству
выпускаемой продукции. Это обусловлено особенностями рыночного механизма
хозяйствования. Чтобы быть успешно реализованной как на внутреннем, так и на
внешнем рынках, продукция должна быть конкурентоспособной.[13, c.
387]
На современном этапе экономического развития
определяющим фактором конкурентоспособности является качество товара. Под
влиянием действия закона возвышения потребностей потребители готовы приобрести
товар по более высокой цене, но лучшего качества. [5, c.
291]
Качество - это совокупность потребительских
свойств и характеристик продукции или услуги, которые определяют степень
удовлетворения обусловленных или предполагаемых потребностей потребителя. В
этой связи повышение качества продукции должно быть ориентировано на
удовлетворение постоянно растущих потребностей потребителей. При этом, чем в
большей степени продукция удовлетворяет требования потребителей, тем выше
уровень ее качества.
В мировой практике в зависимости от степени
удовлетворения потребностей потребителя выделяют четыре уровня качества
продукции (Приложение 2).
В определении качества продукции используются
два подхода: технический и экономический. Технический рассматривает качество
как совокупность свойств продукции. Экономический - совокупность свойств,
которые способны удовлетворить потребности потребителей (Приложение 3).
Качество продукции в значительной степени влияет
на уровень таких показателей деятельности предприятия, как себестоимость, цена
продукции, прибыль, рентабельность, а также конкурентоспособность продукции и
предприятия и т.д.[7, c.
116]
Значение повышения качества продукции для
экономики предприятия заключается в том, что оно позитивно сказывается на
эффективности использования производственных ресурсов, эффективности
функционирования предприятия, а также адаптивности предприятия к изменяющимся
условиям внешней экономической среды, активизирует процесс поиска и внедрения
инноваций в производство. Повышение качества продукции на макроуровне
способствует формированию экспортного потенциала, усиливающего экономическую
независимость государства, а, следовательно, и его безопасность. Кроме того,
качество выступает катализатором ускорения научно-технического прогресса, роста
благосостояния общества и т.д. Поэтому на государственном уровне проводится
политика стимулирования повышения качества продукции, выпускаемой национальными
предприятиями, а также политика обеспечения конкурентоспособности продукции как
условия достижения устойчивого экономического развития национальной
экономики.[9, c.214]
Основными факторами повышения качества продукции
являются: научно-технологические:
. разработка новых видов продукции,
внедрение прогрессивных технологических процессов, использование совершенного
оборудования и др.;
. организационные: совершенствование
организации производства, труда и управления;
. социально-экономические: мотивация
труда персонала.
Таким образом, качество товаров зависит от
множества взаимосвязанных факторов как внутренних, так и внешних по отношению к
предприятию.
В конечном счете, высокое качество продукции -
это условие преодоления кризисных явлений, обеспечения стабилизации и
устойчивого экономического роста.
Уровень качества продукции - относительная
характеристика, основанная на сравнении значений показателей качества
оцениваемой продукции с базовыми значениями соответствующих показателей.
Базовые показатели для оценки уровня качества
устанавливаются на основе значений перспективных образцов продукции, аналогов и
стандартов. Они динамичны и раскрывают непрерывное совершенствование
производства.
Под перспективным понимается образец продукции,
совокупность показателей которого соответствуют прогнозируемому экономически
оптимальному качеству продукции данного вида. Экономически оптимальное или
экономически рациональное качество- это соотношение качества и затрат, или цена
единицы качества, рассчитываемое по следующей формуле:

(1)
где Копт - экономически
оптимальное качество;
Кпрогн - прогнозируемое качество
изделия;
Зп.и - затраты на потребления
изделия.
Под аналогом понимается образец продукции
отечественного или зарубежного изготовления того же вида, конструктивного
устройства, принципа действия, функционального назначения, что и сравнимая
продукция.
Система показателей качества, используемых при
оценке уровня качества, включает единичные, комплексные и обобщающие
показатели. [9, c. 128]
Комплексные показатели отражают одновременно
несколько или все свойства конкретного вида продукции, например, назначения,
надёжности, долговечности и т.д. Для расчёта комплексного показателя качества
могут применяться два метода:
1. Аналитический, который используется
тогда, когда имеется возможность установить функциональную зависимость
комплексного показателя от единичного.
. Коэффициентный - используется в том
случае, если отсутствует функциональная зависимость комплексного показателя от
единичного. Расчёт комплексного показателя осуществляется по формуле:
Пкомп =∑Педi Ч Кедi, (2)
где Пкомп - комплексный показатель
качества;
Педi
- единичный показатель качества;
Кедi
- коэффициент весомости i-го
показателя.
Обобщающие показатели, в отличие от единичных и
комплексных, характеризуют не конкретные виды продукции, а уровень качества
продукции в целом:
. объём и удельный вес новой продукции в
общем объёме выпускаемой на предприятии продукции;
. объём и удельный вес продукции,
соответствующей мировому уровню качества;
. объём и удельный вес продукции,
поставляемой на экспорт;
. объём и удельный вес сертифицированной
продукции.
Система показателей качества позволяет
всесторонне определить качественные характеристики выпускаемой продукции,
достигнутый уровень качества. Обеспечение, поддержание и повышение качества
продукции на предприятии достигаются благодаря управлению качеством.
1.2 Стандартизация и сертификация продукции
С процессом управления качеством производства
неразрывно связано развитие стандартизации.
Стандартизация - незаменимое средство
обеспечения совместимости, взаимозаменяемости, унификации, типизации,
надёжности техники и информационных сетей, норм безопасности и экологических
требований, единства характеристик т свойств качества продукции, работ,
процессов и услуг.
Влияние стандартизации на повышение качества
продукции реализуется в основном через: комплексную разработку стандартов на
сырьё, материалы, полуфабрикаты, комплектующее оборудование, оснастку и готовую
продукцию; установление в стандартах технологических требований и показателей
качества, а также единых методов испытаний и средств контроля. [7, c.
239]
Согласно Закону Республики Беларусь «О
техническом нормировании и стандартизации» от 5 января 2004 г. № 262-3,
стандартизация - это деятельность по установлению технических требований в
целях их всеобщего и многократного применения в отношении постоянно
повторяющихся задач, направленная на достижение оптимальной степени
упорядочения в области разработки, производства, эксплуатации (использования),
хранения, перевозки, реализации и утилизации продукции или оказании услуг. [8, c.220]
Стандарт - это нормативный документ по
стандартизации, разработанный, как правило, на основе согласия (отсутствия
возражений) по существенным вопросам качества у большинства заинтересованных
сторон и утверждённый признанным органом, в котором устанавливается для
всеобщего многократного использования правила, общие принципы, характеристика,
требования и методы, касающиеся объектов стандартизации, и который направлен на
достижение наибольшей степени упорядочения в определённой области.
Стандарты основываются на обобщённых результатах
науки, техники и практическом опыте и направлены на достижение наибольшей
пользы для общества. Все нормативные документы по стандартизации подразделяются
на:
. государственные стандарты (ГОСТ);
. отраслевые стандарты (ОСТ);
. технические условия (ТУ);
. стандарты предприятия и объединения
(СТП);
. стандарты научно-технических и
инженерных обществ (СТО).
В зависимости от специфики объекта
стандартизации и содержания, устанавливаемых к нему требований разрабатываются
стандарты:
. основополагающие;
. на продукцию и услуги;
. на процессы;
. на методы контроля (испытаний,
измерений, анализа).
В зависимости от масштабности распространения
стандарты подразделяются на:
. национальные;
. региональные;
. межгосударственные;
. международные.
. Государственный стандарт Республики
Беларусь - стандарт, утверждённый Комитетом по стандартизации, метрологии и
сертификации при Совете Министров Республики Беларусь. [13, c.412]
Одно из основных требований к деятельности по
стандартизации - её системность, т.е. обеспечения взаимной согласованности,
непротиворечивости, унификации и исключения дублирования требований по
стандартизации.
Международный опыт свидетельствует о том, что
кроме стандартизации необходимым инструментом, гарантирующим соответствие
качества продукции, является сертификация.
Системы сертификации продукции можно
классифицировать по классификационным признакам (Приложение 4).
Сертификация - это документальное подтверждение
соответствия продукции определённым требованиям, конкретным стандартам или
техническим условиям. Сертификация продукции представляет собой комплекс
мероприятий, проводимых с целью подтверждения посредством сертификата
соответствия, что продукция отвечает определённым стандартам или требованиям.
[5, c. 197]
Сертификация появилась в связи с необходимостью
защитить внутренний рынок от продукции, непригодной к использованию.
Основными видами сертификации по субъекту
проведения являются: самосертификация, осуществляемая изготовителем;
сертификация, осуществляемая потребителем; сертификация, проводимая
специализированной организацией, независимой от изготовителя или потребителя.
Основными целями сертификации являются:
. обеспечение реализации прав граждан на
безопасность продукции для жизни, здоровья, имущества и окружающей среды;
. создание условий для деятельности
юридических лиц и индивидуальных предпринимателей на едином товарном рынке, а
также для участия в международном экономическом, научно-техническом
сотрудничестве и международной торговле; содействие потребителям в компетентном
выборе продукции; защита потребителя от недобросовестности изготовителя
(продавца, исполнителя);
Сертификация основывается на следующих
принципах:
. обеспечение государственных интересов
при оценке безопасности продукции и достоверности информации о её качестве;
. добровольность либо обязательность;
. объективность, то есть независимость от
изготовителя и потребителя;
. достоверность, то есть использование
профессиональной испытательной базы;
. исключение дискриминации в сертификации
продукции отечественных и зарубежных изготовителей;
. предоставление изготовителю права
выбора органа по сертификации и испытательной лаборатории;
. установление ответственности участников
сертификации;
. правовое и техническое обеспечение, а
также многофункциональность использования результатов сертификации (сертификатов
и знаков соответствия) изготовителем, торговлей, потребителями, органами
надзора, таможней, страховыми организациями, биржами, аукционами, арбитражем,
судом;
. открытость информации о положительных
результатах сертификации или о прекращении действия сертификата;
. разнообразие форм и методов проведения
сертификации продукции с учётом её специфики, характера производства и
потребления.
Национальным органом по сертификации является
Комитет по стандартизации, метрологии и сертификации при Совете Министров Республики
Беларусь (Госстандарт Республики Беларусь), который выполняет следующие
функции:
. формирует и реализует государственную
политику в области сертификации;
. организует работы по обязательной
сертификации продукции и услуг;
. утверждает номенклатуру продукции,
работ и услуг, подлежащих обязательной сертификации;
. руководит Национальной системой
сертификации Республики Беларусь;
. устанавливает общие правила и порядок
проведения сертификации продукции, работ и услуг, систем качества,
гармонизированные с международными нормами и стандартами;
. осуществляет государственный контроль
за соблюдением законодательства об обязательной сертификации продукции, работ и
услуг.
В рамках Национальной системы сертификации
Республики Беларусь Госстандарт Республики Беларусь обеспечивает создание
организационно-методической базы сертификации, разрабатывает правила
сертификации однородных видов продукции, работ и услуг, готовит экспертов по
сертификации, а также ведёт Реестр Национальной системы сертификации, включающий
следующие разделы:
. выданные сертификаты соответствия;
. аттестованные эксперты-аудиторы;
. консалтинговые организации, оказывающие
помощь в разработке и внедрении систем качества и систем экологического
управления.
Информационное обеспечение по вопросам
сертификации осуществляет Белорусский государственный институт стандартизации и
сертификации (БелГИСС). Законодательная база сертификации включает Законы
Республики Беларусь «Об оценке соответствия требованиям технических нормативных
правовых актов в области технического нормирования и стандартизации», «О защите
прав потребителей». Национальная система сертификации применяет знаки
соответствия стандартам Республики Беларусь (Приложение 5).
В области сертификации систем качеств в
Национальной системе сертификации Республики Беларусь осуществляется
сертификация систем качества на соответствие стандартам ИСО серии 9000
(Приложение 6).
1.3 Сущность и назначение конкурентоспособности
продукции
Конкурентоспособность продукции, работ и услуг
является важнейшим показателем, характеризующим функционирование предприятия в
рыночной экономике. Целью деятельности предприятия является получение прибыли.
Однако достижение этой цели возможно только за счёт производства продукции или
оказания услуг, необходимых обществу. В то же время на рынке действует
несколько производителей одноимённого товара и предпочтения потребителя может
быть отдано тому или иному товару. Следовательно, чтобы быть реализованным,
товар должен выгодно отличаться от других аналогичных товаров, то есть
конкурировать с ними. Это является важнейшим условием продажи любого товара.[1,
c. 67]
Под конкурентоспособностью продукции или услуги
понимается их способность выдерживать конкуренцию, то есть возможность успешной
продажи на конкретном рынке в определённый момент времени. Для этого товар
должен удовлетворять конкретную способность потребителя и быть доступным по
цене. Конкурентоспособность - комплексная характеристика, определяющая
предпочтение продукции на рынке по сравнению с аналогичными изделиями-конкурентами
как по степени соответствия конкретной общественной потребности, так и по
затратам на её удовлетворение. При этом среди товаров аналогичного назначения
большей конкурентоспособностью на рынке в данный момент обладает тот, который
благодаря своим свойствам приносит наибольшей эффект по отношению к цене
потребления. [3, c. 17]
Таким образом, в основе конкурентоспособности
продукции лежат два параметра: качество и цена. Оценка конкурентоспособности
основывается на сравнительном анализе его совокупных характеристик в сравнении
с товарами-конкурентами по степени удовлетворения конкретных потребностей и по
цене потребления.
Качество - это совокупность свойств продукции,
обусловливающих её пригодность удовлетворять определённые потребности в
соответствии с её назначением.
Качество выступает как главный фактор
конкурентоспособности продукции. Низкокачественная продукция обладает низкой
конкурентоспособностью.
Качество и конкурентоспособность представляют
собой различные характеристики продукции. В отличие от качества
конкурентоспособность продукции определяется только теми свойствами, которые
представляют интерес для покупателя и удовлетворяют конкретную потребность.
Прочие свойства товара, формирующие его качество, потребителем могут
игнорироваться и при оценке конкурентоспособности не учитываются. [4, c.97]
Различия в определении конкурентоспособности и
качества заключены также в выборе базы для оценки. При оценке качества за
эталон берётся аналогичный товар. При этом изделия классифицируются по
показателям, характеризующим не только область применения, но и конкретные
конструктивные и технологические особенности, что ещё более ограничивает
возможности выбора базы для сравнения.
При оценке конкурентоспособности за базу
сравнения берётся конкретная потребность, и в качестве эталона могут
использоваться неоднородные товары, например товары-заменители.
Таким образом, основное отличие качества от
конкурентоспособности заключается в том, что качество - это просто совокупность
свойств, а конкурентоспособность - отношение потребителей к этим свойствам
товара.
Также между качеством и конкурентоспособностью
существует тесная связь. Во-первых, они определяются совокупностью свойств
товара, а во-вторых, представляют собой изменяющиеся параметры, обусловленные
развитием общественных потребностей и научно-технического прогресса.
Второй составляющей конкурентоспособности
является цена продукции.
Для того чтобы товар мог удовлетворять
конкретную потребность, он должен обладать набором параметров, совпадающих с
параметрами потребления. Эти параметры определяют полезный эффект, полученный
покупателем от применения товара. Но при оценке эффекта учитывается не только
результат, но и затраты на его достижение. Поэтому каждая продукция
характеризуется свойствами, определяющими размер затрат, необходимых для его
покупки и использования. Совокупность этих свойств образует группу стоимостных
параметров (цену потребления).
Цена потребления (Цп) складывается из
цены приобретения товара (Цпр), расходов на транспортировку (Рт),
стоимости установки или монтажа (Су), затрат на хранение (Зх),
расходов по обслуживанию (Ро), затрат на ремонт (Зр),
затрат на ликвидацию (Зл), затрат на налоги и сборы, связанные с
приобретением и эксплуатацией товара (Зн), и прочих затрат (Зпр):
Цп = Цпр + Рт +
Су + Зх + Ро + Зр + Зл +
Зн + Зпр. (3)
Таким образом, всё вышеперечисленное позволяет
сделать вывод, что конкурентоспособность любой продукции может быть определена
только в результате её сравнения с другим изделием и поэтому является
относительным показателем. По своей сути она представляет собой характеристику
продукции, отражающую её отличие от товара-конкурента по степени удовлетворения
конкретной общественной потребности. Для того чтобы выяснить уровень
конкурентоспособности какого-либо изделия, необходимо учитывать затраты
потребителя по покупке товара и его дальнейшему использованию. [13, c.
421]
С конкурентоспособностью продукции связан и
другой показатель - конкурентоспособность предприятия.
В отличие от конкурентоспособности продукции,
которая отражает сложившееся в данный момент положение на рынке,
конкурентоспособность предприятия характеризует его потенциал по изменению
этого положения, его способность изменить конкурентоспособность продукции.
Кроме того, конкурентоспособность продукции оценивается только применительно к
конкретному рынку. Один и тот же товар может быть на разных рынках одновременно
и конкурентоспособным и неконкурентоспособным.
Основными условиями, необходимыми для
обеспечения конкурентоспособности, являются следующие:
1. соответствие международным,
национальным, региональным стандартам и законодательным нормам, действующим на
конкретном рынке;
2. патентная чистота изделий, выражающая
степень воплощения в изделии технических решений, не подпадающих под действие
патентов, выданных в стране, на рынке которой предполагается реализация данного
изделия;
. гарантии качества продукции
поставщиком, выражающиеся в соответствии поставляемых изделий требованиям
нормативно-технической документации или документа на поставку.
Таким образом, конкурентоспособность продукции
является важнейшим показателем эффективности деятельности предприятий. От неё
зависит позиция предприятия на рынке, его финансовое положение. Поэтому
обеспечение конкурентоспособности продукции должно занимать первостепенное значение
в стратегии и тактике развития предприятия. Этому способствует наличие чёткой
методики оценки и планирования конкурентоспособности. [7, c.
235]
2. Методы определения качества и
конкурентоспособности продукции
.1 Методы оценки уровня качества выпускаемой
продукции
Для управления качеством продукции и его
повышением необходимо оценить уровень качества. Уровень качества продукции-
относительная характеристика, основанная на сравнении значений показателей
качества оцениваемой продукции с базовыми значениями соответствующих
показателей. Таким образом, оценка уровня качества продукции представляет собой
совокупность таких операций: выбор номенклатуры показателей качества
оцениваемой продукции, определение значений этих показателей и затем
сопоставление их с базовыми значениями. Различают наивысший, оптимальный и
удовлетворительный уровни качества.
Под наивысшим уровнем подразумевается предельный
уровень качества, который можно реально получить, исходя из последних
достижений науки и техники, не взирая на затраты.
Оптимальным уровнем качества продукции (согласно
ГОСТ 15467-79) называется уровень, при котором либо достигается наибольший
эффект от эксплуатации при заданных затратах на создание и эксплуатацию
продукции, либо заданный эффект при наименьших затратах, или наибольшее
отношение эффекта к затратам.[13, c.
431]
Для определения уровня качества могут
использоваться следующие методы:
Дифференциальныйметодосновывается на
использовании единичных показателей качества продукции. При этом для каждого из
показателей рассчитываются относительные показатели качества:
Кi= 
(4)
Или
Кi = 
, (5)
где Pi-значение i-го показателя качества
оцениваемой продукции; б- значение i-го показателя качества базового образца.
Формула(4) используется, когда увеличение
абсолютного значения показателя качества соответствует улучшению качества
продукции.
Формула (5) используется тогда, когда улучшению
качества продукции соответствует уменьшение абсолютного значения показателя
качества.
. комплексный метод основывается на
использовании комплексных показателей. При этом методе уровень качества
определяется отношением обобщенного показателя качества оцениваемой продукции
Qоц к обобщенному показателю качества базового образца Qбаз:
К = 
. (6)
2. смешанный метод - на одновременном
использовании единичных и комплексных показателей. При этом методе единичные
показатели качества объединяются в группы и для каждой группы определяют
комплексный показатель. При этом отдельные, наиболее важные показатели не
объединяют в группы, а используют как единичные. С помощью полученной совокупности
комплексных и единичных показателей оценивают уровень качества продукции
дифференциальным методом.
. измерительный метод - предусматривает
использование специальных инструментов, приборов.
. регистрационный метод основывается на
использовании информации, получаемой путем подсчета числа определенных событий,
предметов или затрат.
. вычислительный метод - базируется на
применении специальных математических моделей для вычисления показателя
качества.
. социологический - осуществляется на
основе сбора и анализа мнений о продукции её фактических или потенциальных
потребителей.
. органолептический - предусматривает
анализ восприятия человеческих органов чувств. Точность и достоверность
получаемых значений субъективна и зависит от квалификации, навыков и способности
лиц, их определяющих.
. экспертный - реализуется группой
специалистов. С помощью экспертного метода определяются значения таких
показателей качества, которые не могут быть определены более объективными
методами.
Оценка уровня и качества продукции является
основой для выработки необходимых управляющих воздействий в системе управления
качеством продукции.
Целью оценки обусловливается: какие показатели
качества следует выбирать для рассмотрения, какими методами и с какой точностью
определять их значения, какие средства для этого потребуются, как обработать и
в какой форме представить результаты оценки. [2, c.
245]
Оценка технического уровня заключается в
установлении соответствия продукции мировому, региональному, национальному
уровням или уровня отрасли. Соответствие оцениваемой продукции мировому уровню
(или другим) устанавливается на основании сопоставления значения показателей
технического совершенства продукции и базовых образцов.
Базовый образец - это образец продукции,
представляющий передовые научно- технические достижения и выделяемый из группы
аналогов оцениваемой продукции. [11, c.117]
Результат оценки используют при разработке новой
продукции: обоснований, требований, закладываемых в техническое задание и
нормативную документацию принятие решения о постановке продукции на
производство; обоснование целесообразности замены или снятия продукции с
производства; формирование предложений по экспорту и импорту.
.2 Методы оценки конкурентоспособности продукции
Более полно сущность конкурентоспособности раскрывается
через систему показателей, которые характеризуют уровень конкурентоспособности
продукции.
Наиболее часто при оценке конкурентоспособности
применяются следующие методы.
. Критерием для определения
конкурентоспособности товара является его цена потребителя, которая
определяется по формуле:
Цп = Цпр+ Ип,
(7)
где Цп - цена потребления;
Цпр - цена приобретения;
Ип - издержки потребителя этой
продукции за весь нормативный срок её службы.
Для покупателей все расходы делятся на две
основные категории: постоянные затраты, которые осуществляются единовременно;
переменные затраты, осуществляющиеся в процессе пользования изделием.
Величину переменных затрат (Ипер)
можно определить по формуле:
Ипер = (ЗП + Ирем + Им
+ А + Ипр) Ч Тн , (8)
где ЗП - годовой фонд заработной платы
обслуживающего персонала с отчислениями на социальные нужды;
Ирем - годовые затраты на текущий
ремонт и обслуживание;
Им - годовые расходы на топливо,
энергию, горюче-смазочные и другие материалы, связанные с эксплуатацией техники;
А - годовая величина амортизации;
Ипр - прочие годовые издержки,
связанные с эксплуатацией техники;
Тн - нормативный срок службы.
По мере старения изделия сумма переменных затрат
возрастает, и соответственно увеличивается их доля в цене потребления.
На этой основе формируется удельная цена
потребления, которая в определённый момент достигает своего минимума, то есть
становится оптимальной. Период, за который достигается оптимальный уровень цены
потребления при нормальной интенсивности эксплуатации, называется экономическим
ресурсом изделия.
Рассматриваемый способ применяется, если
сравниваемая техника одинакова по производительности и сроку службы.
. При определении конкурентоспособности
товара учитываются два критерия: себестоимость производства и реализации
товара, а также уровень его качества.
Более конкурентоспособным является тот товар, у
которого издержки на производство и реализацию являются минимальными, а уровень
качества более высоким по сравнению с товаром-конкурентом.
При одинаковом уровне качества
товаров-конкурентов более конкурентоспособным является тот, у кого ниже
себестоимость.
. Сопоставление товаров-конкурентов с
учётом их технического уровня и продажной цены.
Согласно этому методу, на первом этапе
определяются количественные показатели уровня качества сравниваемого и базового
образца по формуле:
Согласно этому методу, на первом этапе
определяются количественные показатели уровня качества сравниваемого и базового
образца по формуле:
КП = КПэ Ч КПт Ч КПн,
(9)
где КП - комплексный показатель уровня качества
товара;
КПэ - комплексный показатель
эстетико-эргономического уровня;
КПт - комплексный показатель
технического уровня;
КПн - комплексный показатель
надёжности.
На втором этапе определяются показатели
конкурентоспособности сравниваемого образца и товара, принятого за базу
сравнения:
Пкi = 
(10)
Или
Пк.б = 
, (11)
где Пкi - показатель
конкурентоспособности сравниваемого образца и товара эталона;
КПi, КПб-комплексный
показатель уровня качества сравниваемого образца и товара-эталона;
Цi, Цб - предполагаемая
или фактическая цена реализации рассматриваемого образца и товара-эталона.
Если Пкi>Пк.б, то
сравниваемый товар является более конкурентоспособным; если Пкi<Пк.б-
менее конкурентоспособным; если Пкi = Пк.б-
конкурентоспособность одинакова.
Наиболее наглядное представление даёт
относительный показатель конкурентоспособности (ОПК):
ОПК=
. (12)
Если ОПК ≥ 1, то показатель
конкурентоспособности рассматриваемо образца превышает или равен показателю
конкурентоспособности базового.
Недостаток данного метода заключается в том, что
он учитывает только продажную цену сравниваемых товаров, а не их цену
потребления, то есть этот метод не учитывает насколько хороши эти товары в эксплуатации.
4. Уровень конкурентоспособности
определяется на основе сопоставления как технических, так и экономических
параметров. При этом рассчитываются единичные, групповые и интегральные
показатели.
Единичный показатель характеризует
конкурентоспособность оцениваемой продукции при сравнении её с эталоном по
одному конкретному показателю.
Единичный показатель рассчитывается как
процентное отношение величины параметра оцениваемого изделия к величине
аналогичного параметра эталона:
Иеi= 
(13)
Или
Ие=
, (14)
где Иеi
- единичный параметрический индекс, определённый по i-му
размеру (i=1,2,...n);
Пi,
Пiб - значение i-го
размера соответственно оцениваемого изделия и базового образца.
При проведении расчётов конкурентоспособности и
формулы (13) и (14) выбирают ту, при которой увеличение относительного значения
показателя соответствует повышение конкурентоспособности.
Групповой показатель характеризует группу
однородных свойств изделия. Он определяется по совокупности единичных
показателей как сводный параметрический индекс методом средней взвешенной
величины:
Исq
= ∑ аi
Ч Иеi,
(15)
где Исq - сводный параметрический
индекс, рассчитанный по q-й группе параметров;
аi - вес i-го параметра; q- номер
группы параметров.
При расчёте сводного параметрического индекса
значительную проблему представляет выбор весовых коэффициентов, поскольку
разные потребители оценивают различные параметры товара неоднозначно. [12, c.
123]
Окончательную оценку конкурентоспособности даёт
интегральный индекс (Ии). Он определяется как отношение суммарного
полезного эффекта от эксплуатации или потребления товара к суммарным затратам
на приобретение и использование:
Ии = 
Ч 
, (16)
Где Э,Эб - суммарный полезный эффект
от эксплуатации или потребления соответственно оцениваемого товара и эталона за
срок службы;
З, Зб - полные затраты на
приобретение и эксплуатацию или потребление соответственно оцениваемого товара
и эталона.
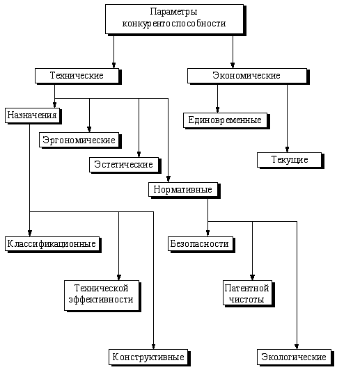
Технические показатели конкурентоспособности
характеризуют научно-технический уровень и потребительские свойства товара. Они
подразделяются на классификационные и оценочные.
Классификационные показатели характеризуют
принадлежность товара к определённой классификационной группе и определяют
назначение, область применения и условия использования данного товара.
Оценочные показатели характеризуют качество товара. Они применяются для нормирования
требований к качеству и сравнения различных образцов товаров, отнесённых к
одному классу по классификационным показателям.
Показатели назначения характеризуют полезный
эффект от использования продукции по назначению и обуславливают область
применения продукции.
Показатели надёжности - безотказность,
сохраняемость, ремонтопригодность, а также долговечность изделия.
Показатели технологичности характеризуют
эффективность конструкторско-технологических решений для обеспечения высокой
производительности труда при изготовлении и ремонте продукции.
Показатели стандартизации и унификации - это
насыщенность продукции стандартными, унифицированными и оригинальными
составными частями, а также уровень унификации по сравнению с другими
изделиями.
Эргономические показатели отражают
взаимодействие человека с изделием и комплекс гигиенических,
антропометрических, физиологических и психологических свойств человека,
проявляющихся при пользовании изделием.
Эстетические показатели характеризуют
информационную выразительность, рациональность формы, целостность композиции,
совершенство исполнения и стабильность товарного вида изделия.
Показатели транспортабельности выражают
приспособленность продукции для транспортировки.
Патентно-правовые показатели характеризуют
патентную защиту и патентную чистоту продукции и является существенным фактором
конкурентоспособности.
Экологические показатели - это уровень вредных
воздействий на окружающую среду, которые возникают при эксплуатации или
потреблении продукции.
Показатели безопасности характеризуют
особенности продукции для безопасности покупателя и обслуживающего персонала.
Совокупность перечисленных показателей формируют
конкурентоспособность продукции. Изделие должно быть надёжным, эстетическим,
хорошо выполнять свои функции, удовлетворять потребности, для которых оно
предназначено.
Рассматриваемый метод оценки
конкурентоспособности имеет ряд недостатков. Во-первых, единичные показатели не
дают однозначной оценки конкурентоспособности из-за своей разнонаправленности.
Во-вторых, сведение единичных показателей в группу не даёт однозначной оценки
группы свойств, поскольку в результате усреднения могут возникать ошибки.
В-третьих, применение экспертных оценок делает оценку конкурентоспособности
субъективной.
5. Попытки избежать указанных недостатков
привели к появлению ещё одного метода. Его использование имеет некоторые
особенности, которые сводятся к следующему. Во-первых, наиболее существенные
показатели предлагается использовать как единичные. Во-вторых, второстепенные
показатели должны быть сведены в группы, для каждой из которых необходимо
определить групповойпоказатель. В-третьих, на основе полученной совокупности
групповых и единичных показателей определяется уровень конкурентоспособности,
аналогичный вышерассмотренному методу. [13, c.439]
2.3 Значение и задачи анализа качества и
конкурентоспособности продукции в современных условиях хозяйствования
Согласно Закону о предприятиях в Республике
Беларусь, предприятия самостоятельно планируют свою деятельность на основе
договоров, заключенных с потребителями продукции и поставщиками материально -
технических ресурсов, и определяют перспективы развития исходя из спроса на
производимую продукцию, работы и услуги и необходимости обеспечения
производственного и социального развития предприятия, повышения личных доходов
его работников.
В своей деятельности предприятия обязаны
учитывать интересы потребителя и его требования к качеству поставляемой
продукции и услуг.
Стражев В.И. выделяет следующие задачи анализа
качества:
. оценивается технический уровень
продукции;
. выявляются отклонения этого уровня в
разрезе отдельных изделий по сравнению с базовым уровнем и теоретически
возможным;
. анализируется структура выпуска
продукции по параметрам, характеризующим качество ее изготовления и поставки;
. выявляются факторы, сдерживающие рост
технического уровня продукции;
. обосновываются возможности повышения
качества продукции, сокращение брака и потерь [6, с.209].
Основные задачи конкурентоспособности:
. изучение платежеспособного спроса на
продукцию, рынков ее сбыта и основание плана производства и реализация
продукции соответствующего объема и ассортимента;
. анализ факторов, формирующих
эластичность спроса на продукцию, и оценка степени риска невостребованной
продукции;
. оценка конкурентоспособности продукции
и изыскание резервов повышения ее уровня;
. разработка стратегии, тактики, методов
и средств формирования спроса и стимулирования сбыта продукции;
. оценка эффективности производства и
сбыта продукции. [6, c.212]
качество сертификация конкурентоспособность
3. Расчётная и аналитическая часть
3.1 Трудовые ресурсы организации
Основными показателями эффективности
использования трудовых ресурсов являются следующие показатели:
1. Среднегодовая выработка в стоимостном
выражении, которая рассчитывается по формуле:

(17)

млн.руб./чел.
где ВП - объём выпущенной продукции
в стоимостном выражении, млн. руб.;
Чппп - численность промышленно -
производственного персонала, чел.
2. Среднедневная выработка, которая
определяется по формуле:

(18)

млн.руб./чел.-дн.
Где 
- число рабочих дней, дни.
3. Среднечасовая выработка, рассчитываемая
по формуле:
(19)

млн.руб./чел.-час.
где ВП - объём выпущенной продукции
в стоимостном выражении, тыс. руб.;

- продолжительность рабочей смены,
часы.
Таблица 2 - Показатели использования
производительности труда
|
Показатели
|
Значение
|
|
Среднегодовая
выработка,  7,5
|
|
|
Среднедневная
выработка,  0,0301
|
|
|
Среднечасовая
выработка,  0,0038
|
|
.2 Основные фонды предприятия
При начислении амортизации, расчете показателей
эффективности использования основных фондов, расчете показателей движения
основных фондов используется среднегодовая стоимость основных фондов.
Таблица 3 - Среднегодовая стоимость основных
фондов в миллионах рублей
|
Стоимость
основных фондов на начало периода
|
Стоимость
вводимых основных фондов
|
Стоимость
выбывших основных фондов
|
Стоимость
основных фондов на конец периода
|
Среднегодовая
стоимость основных фондов
|
|
245
|
55
|
25
|
275
|
278,7501
|
. Среднегодовую стоимость основных фондов
рассчитать по формуле:

(20)

.
где 
- стоимость основных фондов на
начало года, млн. руб.;

- стоимость вводимых основных
фондов, млн. руб.;

- стоимость выбывших основных
фондов, млн. руб.;

- число полных месяцев до конца
года с момента ввода основных фондов;

- число полных месяцев до конца
года, когда основные фонды не работают.
Основными показателями эффективности
использования основных фондов являются следующие показатели:
1. Фондоотдача

(21)

руб./ руб.
где ВП - объём выпущенной продукции, млн. руб.
2. Фондоёмкость

(22)

руб./ руб.
. Фондовооруженность

(23)
где Ч- численность работников, чел.
К показателям движения основных фондов относят:
. Коэффициент ввода

(24)
где 
- стоимость основных фондов на
конец года.
. Коэффициент выбытия

(25)
где 
- стоимость основных фондов на
начало года.
. Коэффициент износа

И=
, (26)
И=
=30,9413 млн.руб.

%
где И- износ основных фондов.
. Коэффициент прироста

, (27)

=0,1091
Таблица 4 - Показатели использования
основных фондов
|
Показатели
|
Значение
|
|
Фондоотдача
 2,6906
|
|
|
Фондоёмкость 0,3717
|
|
|
Фондовооружённость 2,7875
|
|
|
Коэффициент
ввода
|
0,2
|
|
Коэффициент
выбытия
|
0,1020
|
|
Коэффициент
износа
|
0,1110
|
|
Коэффициент
прироста
|
0,1091
|

(28)
Таблица 5 - Ежегодные
амортизационные отчисления линейным методом
|
Амортизационная
стоимость основных фондов, млн.руб.
|
Норма
амортизации, %.
|
Сумма
амортизационных отчислений, млн. руб.
|
|
278.7501
|
11,1
|
30,9413
|
3.3 Оборотные средства предприятия
Основными показателями эффективности
использования оборотных средств являются следующие показатели:
. Коэффициент оборачиваемости рассчитать
по формуле:

(29)

об.
где ВП - выпуск продукции, млн. руб.;
Со - средний остаток оборотных средств, руб.
. Длительность одного оборота рассчитать
по формуле:

(30)

.
где Д - продолжительность планового расчетного
периода.
. Материалоемкость продукции
рассчитывается по формуле:

(31)
где МЗ - материальные затраты, руб.;
ВП - объём выпущенной продукции в стоимостном
выражении, млн. руб.
Таблица 6 - Показатели использования оборотных
средств
|
Показатели
|
Значение
|
|
Коэффициент
оборачиваемости, об.
|
7,3529
5
|
|
Длительность
одного оборота, дни
|
48,9603
|
|
Материалоёмкость,
руб./руб.
|
0,36
|
3.4 Себестоимость продукции
Таблица 7 - Себестоимость продукции в миллионах
рублей
|
Наименование
экономических элементов
|
Показатель
|
|
Материальные
затраты, млн.руб.
|
270
|
|
Расходы
на оплату труда, млн.руб.
|
219,52
|
|
Отчисления
в ФСЗН, млн. руб.
|
74,6368
|
|
Отчисления
в БГС, млн.руб.
|
1,3171
|
|
Амортизация
основных фондов и нематериальных активов, млн. руб.
|
30,9413
|
|
Прочее
затраты, млн. руб
|
102
|
|
Итого
|
698,4152
|
. Рассчитать отчисления в фонд социальной защиты
населения по формуле:

(32)

млн.руб.
где ФЗП - фонд заработной платы
работников, млн. руб.;

- ставка отчислений в фонд
социальной защиты населения, %.
2. Рассчитать отчисления в белгосстрах по
формуле:

(33)

млн.руб.
где Сбгс - ставка отчислений в
белгосстрах, %.
Таблиц 8 - Структура себестоимости в
процентах
|
Наименование
экономических элементов
|
%
|
|
Материальные
затраты, млн. руб.
|
39
|
|
Расходы
на оплату труда, млн. руб.
|
31
|
|
Отчисления
в ФСЗН, млн. руб.
|
11
|
|
Отчисления
В БГС, млн. руб.
|
|
|
Амортизация
основных фондов и нематериальных активов, млн. руб.
|
4
|
|
Прочие
затраты, млн. руб.
|
15
|
|
Итого
|
100
|
Рисунок 1 - Структура себестоимости
Расчет себестоимости продукции методом
калькуляции.
Выделяют 12 статей калькуляции. Итог первых 8
статей образует цеховую себестоимость.
Итог 11 статей образует производственную себестоимость
продукции, итог всех 12 статей - полную себестоимость продукции.
Таблица 9 - Себестоимость продукции в миллионах
рублей.
|
Наименование
статей калькуляции
|
Показатели,
млн. руб.
|
|
Затраты
на сырье и материалы
|
36
|
|
Возвратные
отходы
|
6
|
|
Покупные
изделия и полуфабрикаты
|
0
|
|
Затраты
на топливо и электроэнергию
|
21
|
|
Основная
заработная плата
|
196
|
|
Дополнительная
заработная плата
|
23,52
|
|
Отчисления
в ФСЗН
|
74,6368
|
|
Отчисления
в БГС
|
1,3171
|
|
Общепроизводственные
расходы
|
109,76
|
|
Общехозяйственные
расходы
|
135,24
|
|
Потери
от брака
|
0
|
|
Производственная
себестоимость
|
591,4739
|
|
Коммерческие
расходы
|
21,9389
|
|
Полная
себестоимость
|
613,4128
|
. Определить размер дополнительной
заработной платы:
З/Пдоп = 
, (34)
З/Пдоп = 
=23,52млн.руб.
где З/Посн - основная заработная плата
производственных рабочих, млн. руб.
Сдопз/п - процент дополнительной заработной
платы.
. Рассчитать отчисления в фонд социальной
защиты населения по формуле:

(35)

74,6368 млн.руб.
где ФЗП - фонд заработной платы
работников, млн. руб.;

- ставка отчислений в фонд
социальной защиты населения, %.
3. Рассчитать отчисления в Белгосстрах по
формуле:

(36)

1,3171 млн.руб.
где Сбгс - ставка отчислений в
Белгосстрах, %.
4. Определить размер общепроизводственных
расходов:
ОПР = 
, (37)
ОПР = 
=109,76млн.руб.
где Сопр - процент распределения
общепроизводственных расходов.
4. Определить размер общехозяйственных
расходов.
ОХР = 
, (38)
ОХР = 
=135,24млн.руб.
где Сохр - процент распределения общехозяйственных
расходов.
. Определить размер коммерческих
расходов.
КР = 
, (39)
КР = 
=21,9389млн.руб.
где С/Спр - производственная себестоимость
продукции.
Скр - процент распределения коммерческих
расходов.
Производственная себестоимость определяется как
сумма 11 статей калькуляции за вычетом возвратных отходов.
. Определить полную себестоимость
продукции.
Спл = С/Спр + КР, (40)
Спл = 591,4739 + 21,9389=613,4128млн.руб.
.5 Формирование отпускной цены в организации
Метод прямого счета служит непосредственно для
определения отпускной цены:
1. Исходя из полной себестоимости продукции
необходимо определить предполагаемую прибыль.
П=
, (41)
П=
где Нр - норма рентабельности
2. Исходя из полученной прибыли и полной
себестоимости определите отпускную цену.
ОЦ = П + 
, (42)
ОЦ = 220,8286 +613,4128=834,2414млн.руб.
3. Определите налог на добавленную
стоимость
НДС =
, (43)
НДС =
= 166,8483 млн.руб.
4. Определите отпускную цену с НДС:
ОЦндс = ОЦ+ НДС , (44)
ОЦндс =834,2414 +166,8483 =1001,0897
млн.руб.
Таблица 10 - отпускная цена в миллионах рублей.
|
Наименование
показателей.
|
Значение
|
|
Норматив
рентабельности, %
|
36
|
|
Полная
себестоимость продукции, млн. руб.
|
613,4128
|
|
Размер
полученной прибыли, млн. руб.
|
220,8286
|
|
Налог
на добавленную стоимость, млн. руб.
|
166,8483
|
|
Отпускная
цена, млн. руб.
|
834,2414
|
|
Отпускная
цена с НДС, млн. руб
|
1001,0897
|
.6 Прибыль предприятия
. совокупная суммарная прибыль рассчитывается по
формуле:

(45)

млн.руб.
где 
- прибыль от реализации продукции,
млн.руб.;

- прибыль от прочей реализации,
млн. руб.;

- прибыль от внереализационных
операций, млн. руб.
2. Прибыль от реализации продукции
рассчитать по формуле:

(46)

млн.руб.
где ВР - выручка от реализованной продукции,
млн. руб.;

- себестоимость реализованной
продукции, млн. руб.;
НДС - налог на добавленную
стоимость.
3. Налог на добавленную стоимость
рассчитывается по формуле:

(47)

млн.руб.
где
- ставка НДС (20%).
Для расчета налогов, уплачиваемых из
прибыли, определяется налогооблагаемая прибыль.
4. Налогооблагаемая прибыль рассчитывается
следующим образом:
Пн/о = ССП -Пльг (48)
Пн/о =950,8286-0= 950,8286млн.руб.
где 
- размер льготируемой прибыли
5. Налог на прибыль рассчитать по формуле:

(49)

млн.руб
где
- ставка налога на прибыль (18%).
6. Чистая прибыль организации рассчитать по
формуле:
ЧП = ССП -Нп (50)
ЧП =950,8286 -171,1491 =779,6795млн.руб.
Таблица 11 - Прибыль предприятия в миллионах
рублей.
|
Показатели
|
Млн.
руб.
|
|
НДС
|
166,8483
|
|
Прибыль
от реализации продукции
|
220,8286
|
|
Налогооблагаемая
прибыль
|
950,8286
|
|
Налог
на прибыль
|
171,1491
|
|
Чистая
прибыль
|
779,6795
|
.7 Показатели рентабельности
. Рентабельность продукции рассчитать по
формуле:

(51)
где 
- прибыль от реализации продукции,
млн. руб.;
с/с - себестоимость реализованной
продукции, млн. руб.
2. Рентабельность продаж рассчитать по
формуле:

(52)

22,06%
где ВР - выручка от реализации
продукции, млн. руб.
Таблица 12 - Показатели
рентабельности в процентах.
|
Показатели
|
%
|
|
Рентабельность
продукции
|
35,9
|
|
Рентабельность
продаж
|
22,06
|
.8 Технико-экономические показатели работы
предприятия
Таблица 13 - Технико-экономические показатели
работы организации
|
Показатели
|
Значение
|
|
Объём
выпущенной продукции, млн. руб.
|
750
|
|
Фондоотдача,
руб./руб.
|
2,6906
|
|
Фондоёмкость,
руб./руб.
|
0,3717
|
|
Фондовооружённость,
 2,7875
|
|
|
Длительность
одного оборота, дни
|
48,9603
|
|
Среднегодовая
выработка,  7,5
|
|
|
Полная
себестоимость продукции, млн. руб.
|
613,4128
|
|
Выручка
от реализации продукции, млн. руб.
|
1001,0897
|
|
Чистая
прибыль предприятия, млн. руб.
|
779,6795
|
|
Общая
рентабельность производства, %
|
36
|
|
Рентабельность
продукции, %
|
35,9
|
|
Рентабельность
продаж, %
|
22,06
|
Вывод: объём выпущенной продукции составил 750
млн.руб.; фондоотдача составила 2,6906 руб./руб.; фондоёмкость составила 0,3717
руб./руб.; фондовооружённость составила 2,7875 млн.руб./чел.; длительность
одного оборота составила 48,9603 дня; среднегодовая выработка составила 7,5 млн.руб./чел.;
полная себестоимость составила613,4128 млн.руб.; выручка от реализации
продукции составила 1001,0897млн.руб.; чистая прибыль предприятия составила
779,6795 млн.руб.; общая рентабельность производства составила 36%;
рентабельность продукции составила 35,9%; рентабельность продаж составила
22,06%.
Увеличение фондоотдачи говорит о том, что
основные фонды используются эффективно, а её снижение о том, что основные фонды
используются не эффективно. Увеличение фондоёмкости продукции свидетельствует о
снижении эффективности использования основных фондов и отрицательно
характеризует финансовое состояние предприятия, а снижение о том, что основные
фонды используются эффективно. Рост фондовооружённости говорит о том, что объём
основных фондов на одного работника увеличивается, это значит, что предприятие
расширяет свою материально-производственную базу, а уменьшение
фондовооружённости свидетельствует о том, что объём основных фондов на одного
работника уменьшается.
Уменьшение длительности одного оборота свидетельствует
об улучшении использования оборотных средств, а, следовательно, увеличение
длительности одного оборота свидетельствует об ухудшении использования
оборотных средств.
Увеличение среднегодовой выработки приводит к
увеличению объёма производства, а уменьшение среднегодовой выработки приводит к
снижению объёма производства.
При увеличении полной себестоимости продукции
снижается сумма прибыли, а при снижении полной себестоимости продукции
повышается сумма прибыли.
Увеличение выручки от реализации продукции
свидетельствует росту финансовых доходов, а снижение выручки от реализации
продукции свидетельствует спаду финансовых доходов.
Увеличение чистой прибыли означает, что компания
поработала в определённый период хорошо и напротив снижение её показателейозначает,
что следует принимать определённые меры по предотвращению банкротства.
Увеличение общей рентабельности производства
способствует эффективной производственно-хозяйственной деятельности
предприятия, а снижение к неэффективной производственно-хозяйственной
деятельности предприятия.
Увеличение рентабельности продукции приводит к
росту уровня рентабельности производства, а снижение к снижению уровня
рентабельности производства.
Увеличение рентабельности продаж способствует
увеличению выручки предприятия, а снижение к снижению выручки предприятия.
Заключение
Качество продукции имеет большое значение для
всего общества, для ускорения экономического, социального и научно-технического
прогресса, а также имеет немаловажное значение в производстве и реализации
товаров и услуг.
Продукция по своему качеству должна
соответствовать требованиям потребителя, которые постоянно изменяются.
Следовательно, нельзя остановиться на достигнутом уровне качества. Необходимо
непрерывно совершенствовать методы и средства изготовления продукции. Улучшение
качества продукции - важнейшее направление интенсивного развития экономики,
источник экономического роста, эффективности общественного производства. [9, c.216]
Качественная продукция для предприятия - это
ключ к успеху и прибыли. В условиях рыночной экономики качественная продукция -
это залог долгого и успешного функционирования предприятия. Любой человек из
двух товаров выберет более качественный. Успешная деятельность предприятия на
рынке обеспечивается производством конкурентоспособной продукции. Важнейшая
задача государственной экономической политики Республики Беларусь ориентирована
на повышении конкурентоспособности отечественной продукции и услуг, на
увеличении доли национальных экспортоориентированных производств, на внедрении
инноваций и современных эффективных технологий и требуют особенно слаженной и
эффективной работы всех организаций - как занимающихся производством продукции,
так и создающих условия для эффективного функционирования промышленности.
Качество выступает как главный фактор конкурентоспособности товара.
Низкокачественный товар обладает низкой конкурентоспособностью. [14, c.
4]
Также можно сделать вывод о том, что
стандартизация и сертификация являются главными составляющими качества и
конкурентоспособности продукции. Влияние стандартизации на повышение качества
продукции реализуется в основном через: комплексную разработку стандартов на
сырьё, материалы, полуфабрикаты, комплектующее оборудование, оснастку и готовую
продукцию; установление в стандартах технологических требований и показателей
качества, а также единых методов испытаний и средств контроля. Стандартизация
появилась в связи с необходимостью защитить внутренний рынок от продукции,
непригодной к использованию.
Методы оценки уровня качества продукции
позволяют всесторонне определить качественные характеристики выпускаемой
продукции, достигнутый уровень качества. Обеспечение, поддержание и повышение
качества продукции на предприятии достигаются благодаря управлению качеством и
методам оценки уровня качества продукции.
Также можно сказать, что значение и задачи
анализа качества и конкурентоспособности продукции играют важную роль в
современных условиях хозяйствования.
Чтобы качество стало национальной идеей для
Республики Беларусь, для этого необходимо сделать очень многое: заинтересовать
власть, привлечь средства массовой информации, стимулировать выпуск
качественной отечественной продукции. [8, c.
221]
Объём выпущенной продукции составил 750
млн.руб.; фондоотдача составила 2,6906 руб./руб.; фондоёмкость составила0,3717
руб./руб.; фондовооружённость составила 2,7875 млн.руб./чел.; длительность
одного оборота составила 48,9603 дня; среднегодовая выработка составила 7,5
млн.руб./чел.; полная себестоимость составила613,4128 млн.руб.; выручка от
реализации продукции составила1001,0897 млн.руб.; чистая прибыль предприятия
составила779,6795 млн.руб.; общая рентабельность производства составила 36%;
рентабельность продукции составила 35,9%; рентабельность продаж составила
22,06%.
Увеличение фондоотдачи говорит о том, что
основные фонды используются эффективно, а её снижение о том, что основные фонды
используются не эффективно. Увеличение фондоёмкости продукции свидетельствует о
снижении эффективности использования основных фондов и отрицательно
характеризует финансовое состояние предприятия, а снижение о том, что основные
фонды используются эффективно. Рост фондовооружённости говорит о том, что объём
основных фондов на одного работника увеличивается, это значит, что предприятие
расширяет свою материально-производственную базу, а уменьшение
фондовооружённости свидетельствует о том, что объём основных фондов на одного
работника уменьшается.
Уменьшение длительности одного оборота
свидетельствует об улучшении использования оборотных средств, а, следовательно,
увеличение длительности одного оборота свидетельствует об ухудшении
использования оборотных средств.
Увеличение среднегодовой выработки приводит к
увеличению объёма производства, а уменьшение среднегодовой выработки приводит к
снижению объёма производства.
При увеличении полной себестоимости продукции
снижается сумма прибыли, а при снижении полной себестоимости продукции
повышается сумма прибыли.
Список использованных источников
1.Волонцевич Е.Ф.
Конкурентоспособность фирм: Курс лекций. - Мн.: БГЭУ, 2003. - 103 с.
2. Диксон П.Р. Управление
маркетингом. Учебное пособие для студентов, обучающихся по экономическим
направлениям и специальностям. / Пер. с англ. под общ.ред. Ю.В. Гиленова. - М.:
Бином, 1998. - 556с.
. Дурович А.П. Конкурентоспособность
товаров в системе маркетинга: Учеб.пособие. Мн.,1993. - 58 с.
.Киреенко Н.В. Товарная политика:
Учебно-методическое пособие. - Мн.: БГПУ, 2009. - 224 с.
.Лобан Л.А. - Экономика предпр.:
учеб. Комплекс / Л.А. Лобан, В.Т. Пыко. - Минск: Современная школа, 2011. - 432
с.
. Стражев В.И. Анализ хозяйственной
деятельности в промышленности [Текст]: учебник / В.И. Стражев [и др.]; под
общей ред. В.И. Стражева. - Мн.: Выш. шк., 2005.-302с.
. Акулич И.Л., Герчиков И.З.
Маркетинг: Учебное пособие. - Мн.: Мисанта, 2010. - 397 с.
.Товарная политика предприятия:
Учеб. Пособие / Н.Ю. Черник. - Мн.: БГЭУ, 2004. - 278 с.
.Управление качеством: Учеб.пособие
/ И.И. Мазур, В.Д. Шапиро. - М.: Выш. Шк., 2003. - 334 с.
. Экономика предприятия / В.Я.
Хрипач, Г.З. Суша, Г.К. Оноприенко; Под ред . - Мн .: Экономпресс . 2000. - 208
с.
. Экономика предприятия:
Учеб.пособие / Л.Н. Нехорошева, Н.Б. Антонова, М.А. Зайцева и др.; Под общ.
ред. Л.Н. Нехорошевой. - Мн.: Выш. Шк., 2003.- 383 с.
. Экономика предприятия : учеб.
пособие / А.И. Ильин, Э40 В.И. Станкевич, Л.А. Лобан и др. ; под общ.ред. А.И.
Ильина. - 3-е изд., перераб. и доп. - М. : Новое знание, 2005. - 698 с. -
(Экономическое образование).
. Экономика предприятия/ Под
общ.ред.: Э.В. Крум, Т.В. Елецких. - 2-е изд.; дораб. и испр.- Мн.: Вышэйшая
школа, 2010. - 304 c.
. Майоров В.В. Динамика роста
востребованности специалистов по стандартизации / Владимир Майоров // Экономика
Беларуси: Итоги, тенденции, прогнозы. - 2009. Ї № 3. Ї С. 4Ї6.
. Национальный Правовой
Интернет-портал Республики Беларусь
Приложение 1
Исходные данные для расчёта курсовой работы
|
Размер
объема выпущенной продукции в натуральном и стоимостном выражении
|
|
1.
|
Объём
выпущенной продукции, шт.
|
2140
|
|
2.
|
Объём
выпущенной продукции, млн. руб.
|
750
|
|
Данные
о численности персонала в организации, размере фонда оплаты труда и
трудоемкости изготовления единицы изделия
|
|
3.
|
Численность
работающих, чел.
|
100
|
|
4.
|
Оплата
труда, млн.руб.
|
196
|
|
5.
|
Размер
дополнительной заработной платы., %
|
12
|
|
6.
|
Трудоемкость
изготовления изделия, норма - часы
|
16
|
|
Данные
о стоимости и времени ввода и выбытия основных производственных фондов, млн.
руб.
|
|
7.
|
Стоимость
на начало года, млн.руб.
|
245
|
|
8.
|
Стоимость
вводимых ОФ, млн.руб.
|
55
|
|
9.
|
Дата
ввода (месяц)
|
01
|
|
10.
|
Стоимость
выбывших ОФ, млн.руб.
|
25
|
|
11.
|
Дата
выбытия (месяц)
|
04
|
|
Предполагаемый
период эксплуатации основных производственных фондов (лет) и среднегодовой
остаток оборотных средств (млн. руб)
|
|
12.
|
Срок
полезного использования ОФ, лет
|
9
|
|
13.
|
Среднегодовой
остаток оборотных средств, млн.руб.
|
102
|
|
Данные
о затратах на единицу продукции.
|
|
14.
|
Расходы
на сырье и материалы, тыс. р.
|
36
|
|
15.
|
Отходы,
тыс. р
|
6
|
|
16.
|
Расходы
на топливо и электроэнергию, тыс. р.
|
|
17.
|
Распределение
общехозяйственных расходов, %.
|
69
|
|
18.
|
Распределение
общепроизводственных расходов, %.
|
56
|
|
19.
|
Коммерческие
расходы, %
|
7
|
|
20.
|
Норматив
рентабельности, %
|
36
|
|
Размер
прочих затрат на продукцию по организации, млн. руб.
|
|
21.
|
Прочие
расходы по организации, млн.руб.
|
102
|
|
Размер
прибыли от внереализационных операций, млн. руб
|
|
22.
|
Прибыль
от внереализационных операций, млн.руб.
|
730
|
|
23.
|
Материальные
затраты, млн.руб.
|
270
|
Приложение 2
Характеристика уровней качества продукции в
зависимости от степени удовлетворения потребностей потребителей
|
Уровни
качества продукции
|
Характеристика
уровней качества
|
Период
времени, когда был достигнут соответствующий уровень качества высокоразвитыми
странами
|
|
Первый
|
Продукция
удовлетворяет требованиям стандартов
|
1950-1960
гг.
|
|
Второй
|
Продукция
соответствует назначению
|
1960-1970
гг.
|
|
Третий
|
Продукция
соответствует требованиям рынка
|
1970-1980
гг.
|
|
Четвёртый
|
Продукция
удовлетворяет не выраженные «латентным» потребностям потребителя
|
1980
- по настоящее время
|
Приложение 3
Параметры конкурентоспособности
Приложение 4
Система сертификации продукции
|
Признак
классификации
|
Система
сертификации продукции
|
|
Заинтересованность
сторон
|
Национальная
Региональная Международная
|
|
Правовой
статус
|
Обязательная
Добровольная Самостоятельная
|
|
Участие
сторонних организаций в исполнении процедуры сертификации
|
Третьей
стороной
|
Приложение 5
Знаки соответствия стандартам Республики
Беларусь
Приложение 6
Знак сертифицированной системы качества