Створення умов для розвитку спільних підприємств в Україні

  • Вид работы:
    Курсовая работа (т)
  • Предмет:
    Эктеория
  • Язык:
    Украинский
    ,
    Формат файла:
    MS Word
    135,48 Кб
  • Опубликовано:
    2015-03-27
Вы можете узнать стоимость помощи в написании студенческой работы.
Помощь в написании работы, которую точно примут!

Створення умов для розвитку спільних підприємств в Україні

ЗМІСТ

ВСТУП

РОЗДІЛ1.СПІЛЬНЕ ПІДПРИЄМСТВО ЯК СУБ’ЄКТ ГОСПОДАРСЬКОЇ ДІЯЛЬНОСТІ В УКРАЇНІ

.1 Спільне підприємство як форма інвестування в економіку України

.2 Правовий статус спільного підприємства в Україні

.3 Зарубіжний досвід формування та функціонування спільних підприємств

РОЗДІЛ 2. СТВОРЕННЯ УМОВ ДЛЯ РОЗВИТКУ СПІЛЬНИХ ПІДПРИЄМСТВ В УКРАЇНІ

.1 Загальна характеристика еволюції у сфері іноземних інвестицій та діяльності спільних підприємств

.2 Залучення іноземних інвестицій та створення спільних підприємств в Україні

.3 Специфіка економічного механізму функціонування спільних підприємств в Україні

РОЗДІЛ 3. ПЕРСПЕКТИВИ ПОДАЛЬШОГО СТВОРЕННЯ ТА ФУНКЦІОНУВАННЯ СПІЛЬНИХ ПІДПРИЄМСТВ В УКРАЇНІ

.1 Проблеми розвитку спільних підприємств в Україні

.2 Перспективи функціонування та розвитку спільних підприємств в Україні

ВИСНОВКИ

СПИСОК ВИКОРИСТАНИХ ДЖЕРЕЛ

ВСТУП

Актуальність дослідження. Питання особливостей розвитку спільних підприємств в Україні є актуальним, тому що на сучасному етапі розвитку наша країна внаслідок трансформаційних процесів у минулому переживає період нестабільності та встановлення економічної, правової та соціальних структур. Будь які зміни подібного характеру не проходять без значних затрат ресурсів, а зміни в масштабі цілої країни потребують залучення капіталів колосального масштабу. Нажаль, наша економіка не може забезпечити достатній рівень інвестування.

Внутрішні інвестиції гальмуються нерозвинутістю вітчизняного фондового ринку, а також станом банківської системи України. В результаті цього, питання залучення інвестиційних ресурсів з-за кордону є досить актуальною вже протягом довготривалого періоду часу. Досягти ефективності можна за допомогою проведення процесу інвестування у вже сформовані організаційно-економічні структури. Такий варіант розв’язку проблеми може запропонувати міжнародне спільне підприємництво. А саме одна з його складових - спільні підприємства (СП).

Питання розвитку спільних підприємств досліджували такі вітчизняні та зарубіжні вчені: А.І. Бутенко, З.С. Варналій, А.В. Дмитренко, О.С. Іванілов, Н.Л. Ковальова, Н.В. ЛОхман, Т.В. Майорова, С.І. Плакида, К.М. Романів, В.К. Савчук та інші.

Метою курсової роботи є дослідження теоретичних аспектів функціонування спільних підприємств, аналіз і оцінка ефективності їх діяльності, розробка практичних рекомендацій щодо оптимізації роботи спільних підприємств в Україні для забезпечення умов підвищення рівня інвестиційної привабливості країни.

Для досягнення зазначеної мети були поставлені та вирішені такі завдання:

дослідити особливості функціонування спільних підприємств;

розглянути правовий статус спільних підприємств в Україні;

проаналізувати зарубіжний досвід створення та функціонування спільних підприємств;

дати загальну характеристику еволюції у сфері іноземних інвестицій та діяльності спільних підприємств;

оцінити стан залучення іноземних інвестицій та створення спільних підприємств в Україні;

дослідити проблеми розвитку спільних підприємств в Україні;

виокремити перспективи функціонування та розвитку спільних підприємств в Україні.

Предмет дослідження - дослідження особливостей функціонування спільних підприємств в Україні.

Об’єкт дослідження - спільні підприємства в Україні.

У процесі виконання курсової роботи використано загальнонаукові та спеціальні методи пізнання: аналізу і синтезу для комплексного вивчення предмета дослідження та його складових; експертних оцінок - для аналізу поглядів науковців на проблеми функціонування спільних підприємств; розрахунково-аналітичний - для виконання розрахунків та оцінки ефективності діяльності спільних підприємств; логічного узагальнення - для обґрунтування підходів та пропозицій щодо модернізації інструментарію функціонування спільних підприємств в Україні; графічний і табличний.

РОЗДІЛ 1. СПІЛЬНЕ ПІДПРИЄМСТВО ЯК СУБ’ЄКТ ГОСПОДАРСЬКОЇ ДІЯЛЬНОСТІ В УКРАЇНІ

1.1 Спільне підприємство як форма інвестування в економіку України

На сучасному етапі розвитку з усіх видів спільного підприємництва основним джерелом надходження іноземних інвестицій у нашій країні виступають спільні підприємства. Створення сприятливого інвестиційного клімату в державі, галузі, реґіоні або в окремій фірмі пов'язано з чітким регулюванням інвестиційної діяльності.

Залучення в широких масштабах іноземних інвестицій в українську економіку переслідує довготривалі стратегічні цілі створення цивілізованого, соціально орієнтованого суспільства, що характеризується високою якістю життя населення. В його основі лежить економіка, що передбачає не тільки спільне ефективне функціонування різних форм власності, але й інтернаціоналізацію ринку товарів, робочої сили і капіталу.

Суб'єктами інвестиційної діяльності є інвестори, замовники, виконавці робіт, користувачі об'єктів інвестиційної діяльності, а також постачальники, юридичні особи (банківські, страхові та посередницькі організації, інвестиційні біржі), інші учасники інвестиційного процесу.

Об'єктами інвестиційної діяльності в Україні є основні фонди, що створюються, модернізуються, оборотні кошти у всіх галузях і сферах народного господарства, цінні папери, цільові грошові внески, науково-технічна продукція, інші об'єкти власності, а також майнові права і права на інтелектуальну власність. Забороняється інвестування в об'єкти, створення і використання яких не відповідає вимогам екологічних, санітарно-гігієнічних та інших норм, встановлених законодавством, що діє на території України.

Підвищення інвестиційної активності нині має стати ключовою проблемою інвестиційної політики як окремої фірми, так і держави в цілому. Таке підвищення потребує створення певних передумов: зниження рівня (темпів) інфляції; стабілізації національної валюти; вдосконалення системи оподаткування; збільшення заощаджень населення; стабільності протягом тривалого часу основних законодавчо-нормативних актів, що регулюють різні аспекти інвестиційної діяльності .

Держава повинна активно здійснювати заходи щодо стимулювання приватних інвестицій, включаючи спеціально створювані інвестиційно-фінансові інституції.

Активна інвестиційна діяльність завжди є важливою ознакою динамічного розвитку підприємництва і позитивно впливає на зростання його соціально-економічної ефективності. Зараз правова система України складається з низки законів та інших нормативних актів, які мають регулювати весь комплекс питань інвестиційної діяльності фірм. З них варто назвати Закони України "Про інвестиційну діяльність", "Про державну програму заохочення іноземних інвестицій в Україні", "Про цінні папери і фондову біржу", "Про режим іноземного інвестування".

Існуюча законодавча система нашої країни визначає статус фірм (інвесторів) - суб'єктів інвестиційної діяльності, які приймають рішення про вкладання власних, позичкових майнових та інтелектуальних цінностей в об'єкти інвестування. Усі фірми незалежно від форми власності та господарювання мають певні права на отримання прибутку.

Одним з пунктів з метою стимулювання розвитку спільного інвестування у ЗУ "Про інвестиційну діяльність" є дозвіл здійснювати інвестиційну діяльність у формі спільного інвестування коштів і цінностей громадянами, юридичними особами України та іноземних держав. Підприємством з іноземними інвестиціями вважається таке, у статутному фонді якого не менше 10 % вкладень припадає на частку іноземного інвестора.

За характером участі в інвестуванні всі інвестиції поділяються на прямі і непрямі, до того ж прямі інвестиції - це вкладення капіталу в певні об'єкти інвестором самостійно (без допомоги фінансових посередників), непрямі - відповідно, інвестування за допомогою купівлі цінних паперів та інших видів інвестування, що потребують допомоги посередників.

За формою власності інвестиційних ресурсів, зазвичай, розрізняють приватні, державні, іноземні та спільні інвестиції. Приватні інвестиції - вкладення коштів, здійснюване громадянами, а також фірмами недержавних форм власності. Іноземні інвестиції - це всі види цінностей, що вкладаються іноземними інвесторами в об'єкти інвестиційної діяльності.

Іноземні інвестиції можуть надходити у таких формах:

іноземна валюта, що визнається конвертованою НБУ;

валюта України при реінвестиціях в об'єкт первинного інвестування чи в будь-які інші об'єкти інвестування відповідно до чинного законодавства України;

будь-яке рухоме та нерухоме майно, пов'язані з ним майнові права;

акції, облігації, інші види цінних паперів, а також корпоративні права;

будь-які права інтелектуальної власності, вартість яких у конвертованій валюті підтверджена згідно з законами країн-інвесторів та експертною оцінкою в Україні;

права на здійснення господарської діяльності, включно з правом на використання надр і природних ресурсів.

Зрозуміло, що не всі вищеназвані форми інвестицій мають широке застосування. Практика свідчить, що найбільш прийнятними і поширеними у сучасних умовах є вільно конвертована валюта, рухоме та нерухоме майно.

Іноземними інвесторами, згідно з українським законодавством, визнаються:

юридичні особи, що створені за відмінним від українського законодавством;

фізичні особи, що не мають постійного місця проживання на території України;

іноземні держави, міжнародні державні та недержавні організації;

інші іноземні суб'єкти господарської діяльності, які визнаються чинним законодавством України. Інвесторам надано право володіти, користуватись і розпоряджатися об'єктами і результатами інвестування, враховуючи ре-інвестиції і торгові операції на території України.

Поряд з правами фірм-інвесторів чинне законодавство передбачає певні їхні обов'язки. Зокрема, інвестор повинен:

подавати до фінансових органів декларацію про обсяги і джерела здійснюваних ним інвестицій;

отримати необхідний дозвіл державних органів і спеціальних служб на капітальне будівництво;

мати висновки (результати) обов'язкової експертизи інвестиційних проектів стосовно дотримання технологічних, санітарно-гігієнічних, радіаційних, екологічних і архітектурних вимог;

придбати ліцензію на виконання спеціальних видів робіт. Окрім того, суб'єкти інвестиційної діяльності зобов'язані:

дотримуватися державних норм і стандартів;

своєчасно подавати відповідним органам бухгалтерську і статистичну звітність;

не допускати недобросовісної конкуренції;

виконувати вимоги антимонопольного регулювання.

Прийняття законів та інших нормативних актів, що регулюють інвестиційну діяльність, належить до найважливіших умов інвестиційної політики. Законодавчі акти цієї політики регулюють інвестиційну діяльність суб'єктів підприємництва в різних організаційно-економічних формах.

1.2 Правовий статус спільного підприємства в Україні

спільний підприємство інвестування іноземний

Важливе значення для розвитку економіки України має залучення іноземних інвестицій. При цьому, актуальним є використання таких механізмів, які передбачають залучення іноземного капіталу в значних обсягах.

Стаття 3 Закону України "Про режим іноземного інвестування" визначає, що однією із форм здійснення іноземного інвестування в Україні є часткова участь іноземних інвесторів у підприємствах, що створюються спільно з українськими юридичними і фізичними особами, або придбання частки діючих підприємств.

Спільні підприємства, які створюються компаніями двох або більше країн, дають можливість поєднати ресурси, досвід, зв’язки. Створення спільних підприємств в Україні на сьогодні є актуальним та позитивним, оскільки спільні підприємства дають значні інвестиції та нові технології управління, стимулюють процес виробництва в Україні конкурентоспроможної продукції, полегшують її вихід на міжнародні ринки.

Чинне законодавство України виділяє спільні підприємства в окрему групу підприємств, для яких передбачено певні особливості створення і діяльності. Зокрема, у випадках створення спільних підприємств на основі об’єктів державної та комунальної власності обов’язковим є проведення екологічного аудиту (стаття 12 Закону України "Про екологічний аудит"). Законодавством про приватизацію встановлено відмінний порядок приватизації державної частки у спільних підприємствах: приватизація акцій (часток, паїв), що перебувають у державній власності, у майні спільних підприємств з іноземними інвестиціями, проводиться відповідно до установчих документів спільних підприємств. Для спільних підприємств, заснованих за участю іноземних юридичних і фізичних осіб, встановлено особливий порядок набуття права власності на земельні ділянки несільськогосподарського призначення (стаття 82 Земельного кодексу України).

У зв’язку з цим вважаємо, що актуальним є дослідження їх правової природи, встановлення основних засад їх діяльності та особливостей у порівнянні з іншими видами підприємств.

Найперше розглянемо, як поняття спільного підприємства з’явилося в українському законодавстві.

Закон Української РСР від 27 березня 1991 року № 887-XII „Про підприємства в Українській РСР" відповідно до форм власності, встановлених Законом Української РСР "Про власність", визначав наступні види підприємств:

·        індивідуальне підприємство, засноване на особистій власності фізичної особи та виключно її праці;

·        сімейне підприємство, засноване на власності та праці громадян Української РСР - членів однієї сім’ї, які проживають разом;

·        приватне підприємство, засноване на власності окремого громадянина Української РСР, з правом найняття робочої сили;

·        колективне підприємство, засноване на власності трудового колективу підприємства, кооперативу, іншого статутного товариства, громадської та релігійної організації;

·        державне комунальне підприємство, засноване на власності адміністративно-територіальних одиниць;

·        державне підприємство, засноване на загальнодержавній (республіканській) власності;

·        спільне підприємство, засноване на базі об’єднання майна різних власників (змішана форма власності). У числі засновників спільного підприємства відповідно до законодавства Української РСР могли бути юридичні особи та громадяни Української РСР, союзних республік, інших держав;

·        підприємство, засноване на власності юридичних осіб і громадян союзних республік та інших держав .

Згідно із наданим визначенням спільне підприємство ототожнювалося із підприємством, заснованим на змішаній формі власності, і залежно від того, хто виступав його засновниками можна було виділити 2 види спільних підприємств:

а) національні спільні підприємства, створені шляхом об’єднання майна різних власників (держави і громадянина; адміністративно-територіальної одиниці і юридичної особи тощо);

б) спільні підприємства, створені за участю іноземних суб’єктів.

Зазначений Закон із наступними змінами і доповненнями регулював відносини, пов’язані із створенням і діяльністю підприємств, і після здобуття Україною незалежності.

Спільне підприємство як самостійний вид підприємств було виключене із цього Закону відповідно до Закону України „Про внесення змін до Закону України "Про підприємства в Україні" від 4 лютого 1998 року № 72/98. Проте, комплексний аналіз інших положень Закону свідчить про те, що можливість їх існування передбачалась і в подальшому. Так, частиною третьої статті 15 Закону України "Про підприємства в Україні" передбачалось, що при частковому викупі майна підприємства трудовий колектив набуває права співвласника, а підприємство - статусу спільного.

Із прийняттям Господарського кодексу Закон України "Про підприємства в Україні" втратив чинність. Господарський кодекс України поділяє підприємства на види залежно від декількох критеріїв і взагалі не визначає статусу спільного підприємства.

Так, відповідно до статті 63 Господарського кодексу України залежно від форм власності, передбачених законом, в Україні можуть діяти підприємства таких видів:

приватне підприємство, що діє на основі приватної власності громадян чи суб’єкта господарювання (юридичної особи);

підприємство, що діє на основі колективної власності (підприємство колективної власності);

комунальне підприємство, що діє на основі комунальної власності територіальної громади;

державне підприємство, що діє на основі державної власності;

підприємство, засноване на змішаній формі власності (на базі об’єднання майна різних форм власності).

При цьому, Кодекс встановлює, що в Україні можуть діяти також інші види підприємств, передбачені законом.

Таким чином, Господарським кодексом не визначено спільні підприємства як один із видів підприємств. Проте, ним не заборонено їх створення взагалі, оскільки передбачено можливість визначення видів підприємств іншими законодавчими актами.

На сьогодні поняття і статус спільного підприємства визначається Законом України "Про зовнішньоекономічну діяльність". Так, стаття 3 цього Закону визначає, що суб’єктами зовнішньоекономічної діяльності в Україні є:

·        фізичні особи - громадяни України, іноземні громадяни та особи без громадянства, які мають цивільну правоздатність і дієздатність згідно з законами України і постійно проживають на території України;

·        юридичні особи, зареєстровані як такі в Україні і які мають постійне місцезнаходження на території України (підприємства, організації та об’єднання всіх видів, включаючи акціонерні та інші види господарських товариств, асоціації, спілки, концерни, консорціуми, торговельні доми, посередницькі та консультаційні фірми, кооперативи, кредитно-фінансові установи, міжнародні об’єднання, організації та інші), в тому числі юридичні особи, майно та/або капітал яких є повністю у власності іноземних суб’єктів господарської діяльності;

·        об’єднання фізичних, юридичних, фізичних і юридичних осіб, які не є юридичними особами згідно з законами України, але які мають постійне місцезнаходження на території України і яким цивільно-правовими законами України не заборонено здійснювати господарську діяльність;

·        структурні одиниці іноземних суб’єктів господарської діяльності, які не є юридичними особами згідно з законами України (філії, відділення, тощо), але мають постійне місцезнаходження на території України;

·        спільні підприємства за участю суб’єктів господарської діяльності України та іноземних суб’єктів господарської діяльності, зареєстровані як такі в Україні і які мають постійне місцезнаходження на території України;

·        інші суб’єкти господарської діяльності, передбачені законами України.

Враховуючи викладене, спільні підприємства є самостійними учасниками зовнішньоекономічних відносин і відповідно до статті 1 цього Закону визначаються як підприємства, які базуються на спільному капіталі суб’єктів господарської діяльності України та іноземних суб’єктів господарської діяльності, на спільному управлінні та на спільному розподілі результатів та ризиків.

Таким чином, зміст поняття "спільне підприємств" в законодавстві України зазнав змін і на сьогодні спільними визначаються лише ті підприємства, які засновані за участю іноземних суб’єктів. Підприємства, які створені на основі поєднання майна, яке є власністю різних українських суб’єктів права власності, належать до категорії підприємств, заснованих на змішаній формі власності. Враховуючи класифікацію, надану Господарським кодексом, спільні підприємства можуть бути віднесені до виду підприємств, заснованих на змішаній формі власності, оскільки вони також створюються шляхом поєднання майна різних форм власності, при цьому, ці поняття не слід ототожнювати, оскільки спільні підприємства становлять особливу групу таких підприємств - серед їх засновників обов’язково має бути іноземний суб’єкт.

При цьому, також слід звернути увагу на те, що законодавство розмежовує спільні підприємства і залежно від розміру участі іноземного капіталу у його статутному фонді. Так, відповідно до статті 116 Господарського кодексу підприємство, в статутному фонді якого не менш як десять відсотків становить іноземна інвестиція, визнається підприємством з іноземними інвестиціями. Законом можуть бути визначені галузі господарювання та/або території, в яких встановлюється загальний розмір участі іноземного інвестора, а також території, на яких діяльність підприємств з іноземними інвестиціями обмежується або забороняється, виходячи з вимог забезпечення національної безпеки. Для спільних підприємств, у статутному фонді яких частка іноземного інвестора становить менше 10 відсотків, таких обмежень не передбачено .

Проте, слід відмітити, що поняття "спільне підприємство" не завжди використовується законодавцем у вищенаведеному розумінні, що приводить до його неоднозначного розуміння та використання на практиці. Так, у Законі України „Про спеціальний режим інноваційної діяльності технологічних парків" спільне підприємство визначається як підприємство, створене для виконання проектів технологічного парку, одним із засновників якого є технологічний парк або учасник технологічного парку, а іншими - резиденти чи нерезиденти, сумарний внесок яких до статутного фонду становить суму в національній валюті, еквівалентну не менше 50000 доларів США. Враховуючи, що таке розуміння терміну "спільне підприємство" є спеціальним, оскільки використовується лише для цілей вказаного Закону, вважаємо, що наведене положення не впливає на загальне визначення поняття спільного підприємства.

На сьогодні спірним питанням також є визначення спільного підприємства як самостійної організаційно-правової форми підприємств.

Загальні положення про види та організаційні форми підприємств визначаються статтею 63 Господарського кодексу України. Так, згідно з наведеним вище положенням залежно від форми власності підприємства поділяються на види. А відповідно до частини третьої вказаної статті залежно від способу утворення (заснування) та формування статутного фонду в Україні діють підприємства унітарні та корпоративні. Унітарне підприємство створюється одним засновником, який виділяє необхідне для того майно, формує відповідно до закону статутний фонд, не поділений на частки (паї), затверджує статут, розподіляє доходи, безпосередньо або через керівника, який ним призначається, керує підприємством і формує його трудовий колектив на засадах трудового найму, вирішує питання реорганізації та ліквідації підприємства. Корпоративне підприємство згідно з Кодексом утворюється, як правило, двома або більше засновниками за їх спільним рішенням (договором), діє на основі об’єднання майна та/або підприємницької чи трудової діяльності засновників (учасників), їх спільного управління справами, на основі корпоративних прав, у тому числі через органи, що ними створюються, участі засновників (учасників) у розподілі доходів та ризиків підприємства. Корпоративними є кооперативні підприємства, підприємства, що створюються у формі господарського товариства, а також інші підприємства, в тому числі засновані на приватній власності двох або більше осіб.

Враховуючи викладене, спільні підприємства можуть бути утворені виключно у формі корпоративного підприємства, оскільки його створення передбачає наявність не менше двох учасників (національного та іноземного).

На нашу думку, спільне підприємство не може бути визнане самостійною організаційно-правовою формою підприємства, а є лише одним із видів підприємств, що виділяється за ознакою наявності у складі засновників (учасників) цього підприємства іноземних суб’єктів. Віднесення підприємства до спільних підприємств вказує лише на склад його учасників та не відображає порядку його утворення, формування і діяльності його органів управління, розподілу одержаного в результаті діяльності прибутку. Враховуючи наведене, при створенні підприємств цього виду необхідно також визначати їх організаційно-правову форму, відповідно до форм, передбачених чинним законодавством, а саме: акціонерне товариство, товариство з обмеженою відповідальністю тощо.

Такий висновок підтверджується також і положеннями статей 16, 17 Закону України "Про режим іноземного інвестування", відповідно до яких на території України підприємства з іноземними інвестиціями створюються і діють у формах, передбачених законодавством України. Установчі документи підприємств з іноземними інвестиціями повинні містити відомості, передбачені законодавством України для відповідних організаційно-правових форм підприємств, а також відомості про державну належність їх засновників (учасників) [9]. Крім того, згідно з Державним класифікатором "Класифікація організаційно-правових форм господарювання", затвердженим наказом Державного комітету України з питань технічного регулювання та споживчої політики від 28 травня 2004 року № 97, чинним законодавством не передбачається створення та державна реєстрація нових підприємств з організаційно-правовою формою "спільне підприємство".

1.3 Зарубіжний досвід формування та функціонування спільних підприємств

Спільне підприємство - це одна з форм міжнародного співробітництва, яка є юридично закріпленою угодою між суб’єктами господарювання різних країн про створення самостійної організаційної одиниці, у межах якої партнери домовляються про часткове об’єднання всіх видів ресурсів, спільне виконання певних видів діяльності та пропорційний розподіл прибутку і ризику.

Згідно з чинним законодавством України, що регулює механізми організації та функціонування СП, до останніх належать підприємства будь-якої правової форми, створені відповідно до законодавства України, якщо протягом календарного року в його статутному фонді є кваліфікаційна іноземна інвестиція не менш як 20% статутного капіталу і водночас не менша від суми, еквівалентної певній кількості доларів США, а саме:

-       у разі здійснення інвестиції у вигляді рухомого та нерухомого майна, прав інтелектуальної власності, прав на здійснення господарської діяльності для банків та інших кредитно-фінансових закладів - 100 тис. дол. США;

-       у разі здійснення її в конвертованій валюті, валюті України при реінвестиціях, цінних паперах тощо для банків та інших кредитно-фінансових закладів - 1 млн. дол. США, для інших підприємств (організацій) - 500 тис. дол. США.

Закон України «Про господарські товариства» передбачає можливість створення українсько-іноземних СП у п’яти правових формах: акціонерне товариство, товариство з обмеженою відповідальністю, товариство з додатковою відповідальністю, повне товариство, командитне товариство.

Мотивація створення міжнародних спільних підприємств формується на двох рівнях: на макрорівні (через відповідну стратегічну орієнтацію країн базування та приймаючих країн) та на мікрорівні (мотивація безпосередніх партнерів).

Таблиця 1.1.

Переваги та недоліки прямих інвестицій для приймаючої країни

Переваги та недоліки прямих інвестицій для приймаючої країни

Переваги

Недоліки

Імпорт прямих підприємницьких капіталів веде до збільшення виробничих потужностей та ресурсів.

Імпортовані через СП ресурси потребують окупності та отримання прибутку, який потім репатріюється.

Поширення передової технології і управлінського досвіду, як наслідок, підвищення кваліфікації трудових ресурсів.

Спільні підприємства залучають ресурси у своїх цілях, які можуть не збігатися з національними.

Мобілізація і більш продуктивне використання національних ресурсів; сприяння розвитку національної науково-дослідної бази.

СП як канали передачі технологій часто стають відносно закритими анклавами у національній економіці, слабо пов’язаними з іншою її частиною, на яку, проте, падають витрати із забезпечення функціонування анклаву.

СП як спосіб відновити або підтримати діяльність в умовах кризи.

Суттєві експортні надходження найбільш реальні у сировинних галузях в той час, коли в обробній промисловості іноземні інвестиції мають переважно імпортозаміщуючий характер.

Стимулювання конкуренції і пов’язані з цим позитивні явища (підрив позицій місцевих монополій, зниження цін та підвищення якості продукції, що заміщає як імпорт, так і застарілі вироби місцевого виробництва).

Являючи собою форму проникнення на зарубіжний ринок, СП можуть вступати в угоду з діючою на місцевому ринку олігополією (або ще гірше - монополією).

Підвищуються попит та ціни на національні (місцеві) фактори виробництва.

Нерегульований розвиток СП може підсилити соціальне розшарування, розшарування значної частини приймаючих країн та маси споживачів.

Збільшуються експортні надходження у вигляді податків на діяльність міжнародних СП.

СП можуть також справляти стримуючий вплив на національне підприємництво, поглинаючи фінансові накопичення у місцевій та іноземній валюті.

В умовах слабкого контролю використання держпозик ризик з місцевих переноситься на іноземних інвесторів, які самостійно вирішують проблему самоокупності.

СП можуть створюватись як тіньова структура для незаконних економічних дій на території реципієнта інвестицій.


Для країн базування, традиційно головними серед яких є промислово розвинуті країни, вирішальним макроекономічним фактором експортної орієнтації прямого підприємницького капіталу є стан балансу увозу і вивозу інвестицій. У зв’язку з цим виділяють групи країн:

) переважно експортери капіталу (Японія);

) ті, що зберігають приблизну рівновагу експорту та імпорту капіталу (ФРН, Франція);

) нетто-імпортери (США, Ірландія, Іспанія) .

Безперечно, будь-яке явище має свої плюси та мінуси. Розглянемо переваги та недоліки прямих інвестицій у формі СП для приймаючої країни в таблиці 1.1.

СП має свої переваги та недоліки. Але головним чином, СП виступає дуже позитивним явищем, яке характеризує вливання інвестицій, що завжди сприяє росту економіки, особливо в умовах кризи. Необхідно також зазначити, що інвестиції можуть бути як іноземні (інвестиції в країну), так і зарубіжні (інвестиції із країни). І обидва види - явище позитивне та приносить економічний ефект.

При іноземних інвестиціях дуже важливим являється: мобілізація і більш продуктивне використання національних ресурсів, що підвищує загальний рівень продуктивності і доцільності використання національних багатств; сприяння розвитку національної науково-дослідної бази, що актуально і в майбутніх періодах; підрив позицій місцевих монополій, зниження цін та підвищення якості продукції, що заміщає як імпорт, так і застарілі вироби місцевого виробництва, а також пропонує споживачу товар належної якості за відповідними цінами . Незважаючи на всі плюси, існують і мінуси створення СП. Наприклад, СП можуть справляти стримуючий вплив на національне підприємництво, поглинаючи фінансові накопичення у місцевій та іноземній валюті

Для країн, що розвиваються, та країн з перехідною економікою залучення іноземних інвестицій розглядається як один із факторів ринкової трансформації у контексті їх інтеграції у сучасну світо-господарську систему.

Механізм управління спільним підприємством розглядається як єдина система, що складається з ряду взаємопов’язаних підсистем:

Перша підсистема - правове забезпечення СП - посідає центральне місце серед інших підсистем управління СП, оскільки вона повністю або частково регламентує і регулює їх діяльність. Світовий досвід переконує, що головним для інвестора є стабільність законодавства, яка дозволяє планувати та здійснювати ефективне господарювання діяльністю СП.

Друга підсистема - організаційна структура управління СП, яка має особливості, що полягають в наступному:

представники всіх сторін інвестування утворюють правління, яке є найвищим органом СП, що розглядає та вирішує всі найважливіші питання діяльності СП;

склад дирекції визначається на засіданні правління;

контрольну функцію виконує ревізійна комісія, склад якої визначається правлінням.

Третя підсистема - стратегічне планування виробничо-господарської діяльності і маркетинг в СП, а саме планова та маркетингова діяльність підприємства.

Четверта підсистема - фінансово-кредитні відносини, роль яких в управлінні СП визначається тим, що вони торкаються майже всіх сторін його діяльності.

РОЗДІЛ 2. СТВОРЕННЯ УМОВ ДЛЯ РОЗВИТКУ СПІЛЬНИХ ПІДПРИЄМСТВ В УКРАЇНІ

2.1 Загальна характеристика еволюції у сфері іноземних інвестицій та діяльності спільних підприємств

Стратегічна орієнтація при формуванні нормативно-правової бази створення спільних підприємств на території України виходить з необхідності активної участі нашої держави в міжнародному поділі праці, спеціалізації та кооперації, потреби ефективного використання науково-технічного, виробничого та ресурсного потенціалів.

Слід відзначити взаємозв’язок основних цілей. По-перше, залучення передової закордонної технології сприяє розв’язанню завдання додаткового виробництва продукції та вивільненню України від імпорту (хоча б частково); по-друге, не байдуже, на якій технологічній основі забезпечується приріст виробництва споживчих товарів; по-третє, визначені цілі реалізуються, як правило, в комплексі. Відповідно до цього, визначаються рівні пріоритетності створення та діяльності СП. Наприклад, такими пріоритетами можуть бути: подолання залежності України від імпорту; структурна перебудова економіки, створення сучасної галузевої структури; виробництво товарів широкого вжитку.

На території України СП може бути створене:

·   шляхом його заснування;

·   у результаті придбання іноземним інвестором частки участі (паю акцій) у діючому підприємстві без іноземної інвестиції;

·   в результаті придбання юридичною чи фізичною особою України частки участі у підприємстві із 100%-вою іноземною інвестицією.

Процес заснування СП базується на чинному законодавстві України, а саме у Господарському кодексі України, ЗУ «Про режим іноземного інвестування».

Вибираючи сферу діяльності, необхідно виходити з того, що СП може здійснювати будь-яку діяльність, яка відповідає цілям, передбачених статутом підприємства, і не заборонена законами, що діють на території України.

Український партнер оцінюється за сукупністю показників:

·   рівень якості продукції, що випускається, її порівняння зі світовими аналогами;

·   технічні характеристики обладнання, можливості передачі його частини в складі внеску до статутного фонду;

·   наявність окремо розташованих будівель або споруд, а також вільних площ у діючих цехах для внеску до статутного фонду;

·   професійна підготовка та спеціалізація кадрів, можливості залучення їх на СП; забезпеченість території майбутнього СП транспортними комунікаціями і т.д..

Завжди доцільно, по-перше, забезпечити багатоваріантність вибору партнера, а по-друге, проаналізувати можливих партнерів за певною системою критеріїв. З цією метою можуть бути корисними як прямі показники (розміри активів, їх динаміка, кількість працюючих, динаміка прибутку), так і побічні (відношення прибутку до витрат виробництва, рівень продуктивності праці і т. ін.).

Важливим критерієм взаємного вибору партнерів є відповідність їх розмірів.

Після проведення попереднього аналізу встановлюються контакти з іноземними партнерами та проводяться попередні переговори, результатом яких є підписання протоколу про наміри, в якому вказуються:

·   загальний обсяг виробництва, розміри поставок на внутрішній та зовнішній ринки.

·   розмір статутного фонду, частки власників в ньому.

·   співвідношення між власними та позичковими коштами, можливі розміри кредиту.

·   загальні вимоги до технологічного устаткування.

·   наявність кваліфікованої робочої сили в українського партнера і потреба в іноземному персоналі.

·   організація продажу та після продажного обслуговування.

·   забезпечення трансферту прибутку іноземного учасника.

·   джерела надходження і напрямки використання іноземної валюти.

·   можливості використання маркетингових структур іноземного партнера.

·   загальні вимоги до рівня економічної ефективності СП.

Підготовка техніко-економічного обґрунтування створення спільного підприємства. Особлива увага при цьому приділяється розробці програми реалізації, на базі якої визначається програма виробництва, а також фінансово-економічним показникам, які характеризують результати майбутньої діяльності СП.

При підготовці проектів установчих документів (Договору про створення СП та його Статуту) партнери закріплюють основні положення у відповідній формі. Статут визначає предмет і цілі підприємства, його місцезнаходження, склад учасників, порядок формування статутного фонду, розмір часток партнерів, склад і компетенцію органів управління підприємством, а також порядок ліквідації підприємства.

Статут є додатком до договору про створення СП і складає його невід’ємну частину, хоча і має самостійне правове значення.

Після остаточних переговорів і підписання установчих документів проводиться реєстрація СП як юридичної особи в місцевих органах влади (за місцем юридичної адреси СП).

Державна реєстрація іноземних інвестицій здійснюється місцевими органами влади до початку, в період або після фактичного здійснення інвестицій шляхом подання іноземними інвесторами до зазначених органів інформації у трьох примірниках згідно з установленою формою.

Податкові та митні органи й банківські установи в межах своєї компетенції ведуть облік операцій, пов’язаних із фактичним здійсненням іноземних інвестицій, і надсилають відповідно до встановлених форм та термінів зведену оперативну інформацію про це Міністерству статистики України та органам, які здійснюють державну реєстрацію іноземних інвестицій .

Проаналізувавши становище в Україні можна зробити висновок, що при створенні і діяльності СП на території України реалізуються цілі, що сприяють вивозу капіталу у вигляді СП, що забезпечує оновлення техніко-технологічної бази без залучення власних валютних коштів; використання потенціалу іноземного партнера для виробництва конкурентоздатної продукції; розширення експорту продукції використанням торгової марки партнера, його збутової мережі та техобслуговування за рахунок одержання від іноземного партнера матеріалів, які не виготовляються чи дефіцитні, комплектуючих виробів, вузлів і деталей; розподіл з іноземним партнером комерційного ризику, у разі недосягнення економічних результатів, ринків «ноу-хау».

Українське законодавство проводить політику притоку іноземних інвестицій. Але варто зазначити, що при цьому гальмується або свідомо призупиняється процес зарубіжного інвестування, тобто відтоку капіталу з України або ж створення СП на території України, але на основі вітчизняних інвестицій. Треба також відмітити, що стабільна політична ситуація являється одним з вирішальних факторів інвестиційної привабливості, чого не можна сказати про Україну.

Головними мотивами використання СП як стратегії входження в зарубіжний ринок є зниження капітальних витрат та зниження ризику при створенні нових потужностей; придбання джерел сировини або нової виробничої бази; розширення діючих виробничих потужностей; підвищення ефективності існуючого маркетингу і т.д. В цілому, іноземні інвестиції - позитивне явище, особливо для країн з перехідною економікою та тих, що тільки перейшли до ринкової і потребують інвестицій у всі сфери діяльності. Особливо важливе місце іноземних інвестицій під час подолання світової економічної кризи.

2.2 Залучення іноземних інвестицій та створення спільних підприємств в Україні

Одним з показників, що характеризують ступінь інтеграції будь-якої країни у світове співтовариство і залежить від привабливості об'єкта інвестування, є обсяг іноземних інвестицій. На сучасному етапі структурної перебудови економіки України однією з найголовніших проблем є потреба у великих інвестиціях. Саме потреба в активізації процесу інвестування є умовою продовження соціально-економічних перетворень в Україні. Адже капіталовкладення виступають засобом досягнення структурних зрушень у технічному переозброєнні, народному господарстві, підвищують якісні показники господарської діяльності на макро- й мікрорівнях, і, найголовніше, покращують життєвий рівень населення.

Питання покращення інвестиційного клімату та умов ведення бізнесу було и залишається найбільш актуальним для будь-якої держави, а особливо розвиваючої. Україна не стала виключенням. Відсутність стабільного розвитку економіки, низький рівень конкурентоспроможності продукції, зношеність основних фондів на 90% фактично по всім галузям економіки та ряд інших факторів, сприяло загостренню питання інвестиційної привабливості держави особливо в контексті останніх подій. Дискусії в площині євроінтеграційних процесів неможливі без детальної оцінки інвестиційної привабливості та конкурентоспроможності української економіки .

На практиці існує достатньо велика кількість рейтингів інвестиційного клімату держави або інвестиційної привабливості об’єкта інвестування, які регулярно публікуються та відрізняються один від одного головним чином переліком складових, які беруться до уваги під час розрахунку. Але існує й одна суттєва особливістьStandard and Poor's Corporation (S&P) та Moody’s Investor Service, Inc (Moody’s) історично орієнтується на американський ринок, методологія Fitch Rating Ltd (Fitch) прийнятна для європейських країн, а Rating & Investment Information Inc виступає індикатором платоспроможності емітента азіатських країн.

Аналізуючи місце України у світових рейтингах, можемо стверджувати про достатньо не стійку позицію серед країн світу взагалі та наглядно представлених країн Європи та СНД зокрема (див. табл. 2.1).

Таблиця 2.1

Місце України у світових рейтингах 2012 року

Країна

Назва рейтингу (довгостроковий в іноземній валюті)


 


S&P

Fitch


 


Rating

Outlook

Rating

Outlook

Україна

B+

Negative

B

Stable

Азербайджан

BBB-

Stable

BBB-

Positive

Білорусія

B-

Stable

- -

- -

Німеччина

AAA

Stable

AAA

Stable

Греція

CCC

Negative

CCC -


Грузія

BB-

Stable

BB-

Stable

Казахстан

BBB+

Stable

BBB

Positive

Польща

A

Stable

A-

Stable

Росія

BBB+

Stable

BBB

Positive


Дана ситуація обумовлена тим, що не зважаючи на оптимістичні заяви влади, темпи виробництва знижувались, інфляція зростала, суттєвих реформ не відбувалось і як наслідок вже в 2013 році країна на межі дефолту, динаміка ВВП за прогнозами експертів від 0,5% до - 1%, золотовалютні резерви зменшуються, а державний борг постійно зростає, проблеми з зовнішнім фінансуванням, масові невдоволення населення внутрішньою та зовнішньою політикою уряду, як наслідок S&P, Moody’s та Fitch знизили рейтинги у поточному році .

До параметрів найбільш популярного показника серед вітчизняних аналітиків, Індексу ведення бізнесу (The Doing Business), відносять відкриття бізнесу, процедури одержання дозволу створення логістичної бази, прийом на роботу співробітників, реєстрація майна, одержання кредиту, захист інвестицій, виплата податків, торгівля з зарубіжними країнами, складання контракту, закриття бізнесу. Розраховується він з обов’язковим урахуванням законів та положень, які впливають на умови ведення підприємницької діяльності. Експерти Heritage Foundation та The Wall Street Journalв розраховують Індекс економічної свободи (Heritage Foundation) і визначають економічну свободу як «відсутність урядового втручання або перешкоджання виробництву, розподілу і споживання товарів і послуг, за винятком необхідної громадянам захисту та підтримки свободи як такої».

Індекс економічної свободи базується на 10 індексах, вимірюваних за шкалою від 0 до 100, при цьому показник 100 відповідає максимальній свободі, а 0, відповідно, мінімальної. Серед основних параметрів: бізнес свобода, торгова свободи, фінансова свобода, державні витрати, валютна свобода, інвестиційна свобода, фінансова свобода, права власності, свобода від корупції, свобода праці.

За період з 2006 по 2012 рік Україна поступова переміщалась до кінця списків, що не може не турбувати (див. табл. 2.2).

Таблиця 2.2

Індекси конкурентоспроможності для України, за період 2006-2012 року

Показник

Рік



2006

2007

2008

2009

2010

2011

2012

Індекс глобальної конкурентоспроможності (Global Competitiveness Index) (GCI)

48 з 125

57 з 131

62 з 134

61 з 133

63 з 133

64 з 133

64 з 133

Всесвітній індекс конкурентоспроможності (World Competitiveness Yearbook IMD)

46 з 55

46 з 55

54 з 55

54 з 56

57 з 59

57 з 59

56 з 59

Індекс ведення бізнесу (The Doing Business)

124 з 155

118 з 179

139 з 178

145 з 183

147 з 183

149 з 183

152 з 183

Індекс економічної свободи (Heritage Foundation)

99 з 157

125 з 161

133 з 157

152 з 179

162 з 179

163 з 179

161 з 179


Дані індекси дають чіткий сигнал, що інвестиційний клімат в Україні не є комфортним для суб’єктів підприємницької діяльності, особливо в короткостроковій та середньостроковій перспективі, в наслідок відсутності практичних кроків, які б забезпечували економічну свободу та захист інтересів всіх учасників бізнес-процесів при чітких, всім зрозумілих, передбачуваних та неупереджених правил ведення бізнесу.

Особливу увагу привертає на себе той факт після кризи 2008-2009 років, не зважаючи на від’ємну динаміку світової економіки, Україна змогла покращити свої позиції, про що свідчить Індекс ведення бізнесу (див. табл. 2.3).

Таблиця 2.3

Місце України у рейтингу The Doing Business у 2009-2013 рр.

Складові індексу

Рік

Зміна 2013 до 2012



2009

2010

2011

2012

2013


Складність ведення бізнесу, загальна оцінка

145

147

149

152

137

+15

За субіндексами:







- започаткування бізнесу

128

136

118

116

50

+66

- реєстрація власності

140

160

165

168

149

+19

- сплата податків

180

181

181

183

165

+18

- підключення до мережі електропостачання

-

-

169

170

166

+4

- виконання зобов’язань по контракту

43

44

44

42

+2

- банкрутство

143

145

158

158

157

+1

- отримання кредиту

28

30

21

23

23

0

- дозвільна система у будівництві

179

181

182

182

183

-1

- зовнішня торгівля

121

139

136

144

145

-1

- захист прав інвесторів

142

108

108

114

117

-3


Основні позитивні зрушення відбулись за рахунок зменшення строків започаткування бізнесу, реєстрації власності, сплати податків. За даними Всесвітнього банку, у рейтингу The Doing Business-2014, Україна зайняла 112 місце, це той рекорд який вона досягла за всі роки своєї незалежності, але так і не змогла увійти у сотню.

Якщо розглядати значення цього індексу у загальному підсумку, можемо констатувати позитивну динаміку, але практично більшість законодавчих змін які було запропоновано і враховано при розрахунку даного показника не працюють або не мають суттєвого практичного значення.

Позиція України за межами сотні свідчить про те, що підприємства витрачають більш ніж це доречно часу на спілкування з представниками державних органів влади, а декларування про зменшення кількості узгоджувальних та ліцензійних документів залишилися на папері, але головною проблемою залишається тиск на суб’єкти господарювання бюджетоутворюючих органів, а особливо податкової інспекції.

Як наслідок суб’єкти господарської діяльності, які проводять свою діяльність з використанням нелегальних схем, більш конкурентоспроможні, логічно, що відбувається згортання діяльності легального бізнесу, а це негативно впливає на наповнення бюджету та інвестиційний клімат держави.

Особливу насторогу визиває той факт, що за одним з ключових субіндексів для інвестора - захист прав інвесторів - Україна за даними The Doing Business-2013 спустилась на 3 пункти, а за даними The Doing Business-2014 вже на 11 пунктів та зайняла 128 позицію .

Незважаючи на те, що в Україні діють закони «Про акціонерні товариства» та «Про захист економічної конкуренції», які покликані захищати право власності та конкурентні позиції кожного інвестора, високій рівень корупції у судовій системі, вибіркове законодавство та недобросовісна конкуренція, знижують активність внутрішнього та зовнішнього інвестора.

Особливе місце в українських реаліях займає відсутність узгодженості питання, щодо зовнішніх та внутрішніх пріоритетів державної влади, як в контексті економічної так і політичної складової.

Саме від політичної волі влади залежить ступінь реалізації справжніх, а не паперових реформ у всіх сферах життєдіяльності країни, серед найбільш гострих яких є боротьба с корупцією, дотримання букви закону всіма прошарками населення, неупередженість судової та правоохоронної системи, захист прав власності.

Рішучі заяви про необхідність боротьби з корупцією та наукова обґрунтованість необхідності усунення даного явища з української дійсності не привели до підписання у 2013 році меморандуму про боротьбу з корупцією, між Україною та Європейським банком реконструкції та розвитку, що є негативним сигналом для інвесторів .

Не зважаючи на те, що Україна займає лідируючі позиції серед країн, які розповсюджують нелегальні копії світових брендів, що відповідно негативно позначається іміджі держави, суттєвих зрушень у вирішенні даного питання не відбулось.

А різка, невдало обґрунтована відмова від підписання Угоди про асоціацію між Україною та Європейським Союзом, вмить знизила кредитні рейтинги України, що поставило під загрозу не тільки фінансування економіки кредиторами, інвесторами, а й можливість отримати сучасні технології, додатковий ринок збуту та забезпечити вітчизняним підприємствам перехід на якісно новий рівень розвитку.

Невирішеність суттєвих проблем негативно впливає на темпи інвестиційних надходжень в Україну (див. рис. 2.2).

Рис. 2.2. Темп приросту прямих іноземних інвестицій, за період 2000-2012 рр.


Темп приросту прямих іноземних інвестицій за аналізований період за аналізований період зменшився, якщо у 2000 році він становив 20%, то у 2012 році - 4%, показавши свій максимум у 2005, а мінімум у 2009 році. Після кризи 2008-2009 року, спостерігався певний бум інвестування, іноземні інвестори розпочали реалізовувати ряд проектів. Однак, вже у 2012 році тенденція йде на спад і у 2013 році негативний тренд мав продовження, якщо у першому півріччі 2012 році обсяг прямих іноземних інвестицій становив 5,1 млрд. дол. США, то у 2013 році тільки 855, 8 млн. дол. США. Дана тенденція була обумовлена як зовнішніми так і внутрішніми факторами. Серед найбільш вагомих чинників, що негативно вплинули на надходження іноземного капіталу в економіку країни це перш за все незначні темпи росту світової економіки, втрата конкурентних переваг перед Китаєм на ринку сталі, як наслідок втрата азійського та частки російського ринку, падіння обсягів реалізації хімічної продукції, а також значні проблеми в економіці Кіпру. Хоча не зважаючи на банківську кризу яка відбулась у даній країні та збільшення ставки податку на прибуток до 12,5%, саме ця країна залишається основним постачальником іноземного капіталу в України .

Найбільше скорочення інвестиційних надходжень, фактично у двічі у порівнянні з 2000 роком, спостерігається з Швейцарії. Дана тенденція склалась під впливом глобальної політики направленої на боротьбу з відмиванням «брудних» коштів. Особливу увагу привертає на себе збільшення фактично у 2 рази, за останні 10 років, обсягу інвестиційних надходжень з Британських, Віргінських островів, хоча в загальній структурі прямих іноземних інвестицій в економіку України, їх частка не перевищує 2,5%. Це в свою чергу свідчить про те, що значний рівень капіталу з вітчизняної економіки виходить через нелегальні схеми, а відповідно і акумулюється в тіні.

Особливої уваги потребує той факт, що у 2012 році з країни було виведено коштів на загальну суму 1234 млн. дол. США це максимальна сума за останні тринадцять років, тільки одні французькі інвестори вилучили капітал у розмірі 465 млн. дол. США, а за січень-червень 2013 року 152 млн. дол. США вилучено німецькими і 205 млн. дол. США австрійськими інвесторами, що свідчить про погіршення інвестиційного клімату в Україні.

Обсяги залучень іноземних інвестицій в економіку України залежать від того, які саме вигоди зможе отримати власник ресурсів та з яким рівнем ризику. Правильне розпорядження міжнародними інвестиційними ресурсами в Україні залежить від того, яка вартість цих ресурсів, яка саме мета функціонування та використання інвестиційних проектів та якими є терміни реалізації.

Проблемами, що перешкоджають залученню іноземних інвестицій є такі:

) нестабільність політичної ситуації;

) відсутність зацікавлених партнерів;

) недосконалість ринкового механізму;

) відсутність відповідного інвестиційного клімату;

) відсутність дієвої системи страхування інвестицій;

) недосконалість податкової системи;

) нестача привабливих інвестиційних проектів;

) надвисокий рівень інфляції.

При виборі об’єкта вкладення іноземні інвестори, враховуючи вищевказані проблеми, дотримуються двох основних умов: отриманням прибутку та захищеністю вкладень.

Нажаль жодна з вказаних умов в даний час в Україні не виконується. Інвестор хоче бути впевнений в надійності майбутніх операцій. В Україні для цього має бути створений такий режим, який був би стабільний для ділової активності та зрозумілий для вкладника, можливо недосконалим, але не такий, що постійно змінюється.

З метою залучення іноземних інвестицій в економіку України слід запровадити наступні шляхи активізації:

-    вирівнювання економічних показників та боротьба з інфляцією;

-        досягнення національної згоди між різноманітними соціальними групами, політичними партіями з приводу вирішення загальнонаціональних проблем виходу України з економічної кризи та політичної нестабільності;

         розробка чіткої, обґрунтованої державної стратегії залучення іноземних інвестицій;

         впровадження економічного механізму страхування ризиків іноземного інвестування;

         розробка та запровадження дієвого механізму надання податкових пільг іноземним інвесторам, які займаються довгостроковими інвестиціями з метою їх приросту;

         досягнення рівномірного розподілу обсягів іноземних інвестицій по всій країні шляхом підвищення інвестиційного потенціалу регіонів, не привабливих для іноземних інвесторів;

         створення інститутів з питань мобілізації інвестиційних ресурсів під ефективні інвестиційні проекти в пріоритетні галузі економіки;

         сприяння розвитку фондового ринку, пов’язаного з довгостроковими цінними паперами: акціями, зобов’язаннями, інвестиційними паями тощо;

         реформа податкової системи у якості зменшення кількості податків і зменшення деяких ставок;

         забезпечення стабільності законодавства у сфері інвестування і оподаткування;

         розвиток інфраструктури шляхом будівництва технопарків і т.п.;

         забезпечення зваженої політики уряду та НБУ у грошово-кредитній сфері;

         активізація заходів, щодо формування позитивного іміджу України та багато іншого .

Вважаємо, що запровадження вищеперечислених шляхів активізації значно підвищить обсяг залучення іноземних інвестицій в економіку.

2.3 Специфіка економічного механізму функціонування спільних підприємств в Україні

Особливої уваги потребує група проблем, пов’язана із аналізом джерел формування фінансових ресурсів спільних підприємств. Адже, саме на основі використання фінансових ресурсів будуються економічні методи стимулювання праці, відбувається розширене відтворення на спільних підприємствах. Фінансові ресурси на таких підприємствах, як правило, розглядаються за такими ознаками:

·   по-перше, це фонди грошових коштів акумуляційного характеру, які виникають і формуються в результаті виробництва та діяльності спільного підприємства;

·   по-друге, вони виникають у результаті реалізації товарів, робіт чи послуг, тобто це ті доходи, які мають матеріальне покриття;

·   по-третє, джерелами їх формування є внески співзасновників, амортизація, прибуток, надходження від продажу цінних паперів, а також інші надходження. До формування фінансових ресурсів СП можуть залучатися і позичені кошти - кредити банків, кредиторська заборгованість [15, с.97].

Основний та оборотний капітал складають статутний фонд по вартості. Свою специфіку має порядок утворення фондів, реалізації продукції, розподілу прибутків та оподаткування, кредитування та розрахункових операцій, страхування СП.

Склад фондів СП, порядок їх утворення та використання фіксуються в засновницьких документах. Як правило, створюються амортизаційний фонд, фонд розвитку виробництва, науки і техніки, фонд матеріального заохочення, фонд соціального розвитку. Обов’язковим є також резервний фонд, який фіксується і має становити 25% статутного фонду. При зміні розмірів останнього змінюється й резервний фонд.

Амортизаційні відрахування здійснюються переважно за чинними галузевими нормативами. Проте допускається можливість встановлення в засновницьких документах іншого порядку таких відрахувань, оскільки в західних країнах застосовується швидкий графік амортизаційних відрахувань, а в балансовій системі враховуються різноманітні резерви, не типові для вітчизняної практики. Для ефективної роботи СП важливо виробити оптимальну амортизаційну політику, яка дала б змогу підтримувати основні фонди на сучасному рівні і водночас не допускати зростання собівартості, яка знижує конкурентоспроможність продукції СП .

Обсяг фонду розвитку виробництва, науки і техніки не обмежується. Порядок його утворення (відрахування від прибутків до оподаткування) стимулює акумуляцію та витрати коштів насамперед на розширення виробництва та інноваційну діяльність.

За рахунок цього фонду фінансуються витрати СП на маркетинг, тоді як відрахування у фонди матеріального заохочення та соціального розвитку є прямим «відрахуванням» з прибутків, що підлягають розподілу між партнерами.

Тому для СП важливе значення має розробка ефективних систем стимулювання та розв’язання соціальних питань.

Спільні підприємства самостійно планують виробництво й визначають порядок реалізації продукції та послуг на внутрішньому та зовнішньому ринках.

Прибуток від реалізації продукції (робіт, послуг) визначають, вираховуючи з одержаної виручки (без податку на додану вартість, акцизного збору) витрати на виробництво та реалізацію продукції, що включається до собівартості продукції.

Залишковий прибуток розподіляється між засновниками спільного підприємства згідно з установчими документами. Основним критерієм розподілу може служити питома вага вкладу кожного учасника СП в статутний фонд.

Важливе значення для функціонування СП має страхування ризиків. Страхування економічних ризиків здійснюється самостійно обраними СП страховими компаніями (державними, акціонерними, іноземними, змішаними). Страхові премії виплачуються з валового прибутку СП.

Спільне підприємство зобов’язане оперативно інформувати страхову компанію про всі суттєві зміни в об’єктах страхування, розмірах страхових сум та ступені ризику. Зазначені дані є підставою для перегляду умов страхування та збільшення страхових премій; договір страхування в частині зобов’язань страхової компанії втрачає силу.

Отже, необхідно зробити висновок, що при створенні та діяльності СП на його масштаби, динаміку та результативність впливає сукупність взаємопов’язаних факторів, серед яких доцільно виділити:

·   глобально-економічні (стан розвитку світової економіки, головних міжнародних факторних ринків, в тому числі ринку інвестицій; стабільність світової валютної системи; активність страхування міжнародних операцій);

·   політико-ресурсного - та загальноекономічні стосовно тієї чи іншої країни (стабільність політичного устрою та уряду, ступінь втручання уряду в економіку, його ставлення до іноземних інвестицій, дотримання міжнародних угод; наявність природних ресурсів, демографічна ситуація, географічне положення; темпи економічного росту, рівень інфляції, конвертованість валюти, стан платіжного балансу, розвиненість національного ринку капіталів, система оподаткування тощо).

Залежно від ступеня розвитку національних економік, рівня їх інтегрованості у світове господарство формуються мотивація й політика щодо міжнародних спільних підприємств.

Регульований розвиток останніх створює нові джерела ефективного зовнішнього фінансування, забезпечує доступ до сучасних технологій і передового управлінського досвіду, насичує споживчий ринок якісними товарами та послугами, розширює експортні можливості в країнах, які проводять науково обгрунтовану послідовну політику заохочення іноземної спільної підприємницької діяльності, створюється середовище, сприятливе не тільки для іноземних, але й для національних інвесторів і підприємців.

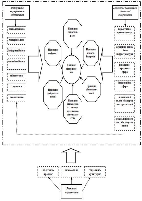
На основі досліджень нами розроблена загальна схема механізму формування та діяльності спільних підприємств. Механізм створення й функціонування спільного підприємства розглядається як одна система, що складається з ряду взаємозв’язаних підсистем(рис.2.3).

Даний механізм передбачає вдосконалення наявних умов функціонування спільних підприємств на території України або іноземної держави. Будь-яка система формується із складових, які в їх об’єднанні дають більший економічний ефект, ніж в їх відокремленні.

Це стосується й економічної системи. Щоб в Україні підприємства працювали з найбільшою віддачею, слід вивчити структуру та механізм функціонування, що дасть можливість уникнути помилок і знайти шляхи підвищення ефективності їхнього функціонування.

Рис. 2.3. Організаційно-економічний механізм функціонування спільних підприємств


Складовими системного підходу є системний і комплексний аналіз,

Правове забезпечення спільних підприємств посідає одне із центральних місць серед інших підсистем, оскільки вона повністю або частково регламентує і регулює діяльність. Світовий досвід показує, що голо-вним для інвестора є стабільність законодавства, яка дає змогу планувати та здійснювати ефективне господарювання. Організаційне забезпечення передбачає ряд заходів, які характеризують послідовність створення спільного підприємства, починаючи звизначення мети й закінчуючи його реєстрацією.

Особливу увагу приділяють створенню структури управління спільного підприємства, яка має свої особливості: представники всіх сторін інвестування утворюють правління, яке є найвищим органом СП, що розглядає та вирішує всі найважливіші питання діяльності підприємства; склад дирекції визначається на засіданні правління; контрольну функцію виконує ревізійна комісія, склад якої визначається правлінням.

При вирішенні даних питань особливу увагу приділяють соціальним складовим елементам механізму функціонування, а саме: оцінці трудових ресурсів у спільному підприємстві, регулюванню рівня оплати праці, створенню культурно-побутових умов працівників, стимулюванню праці, забезпеченню соціального захисту працівників, створенню і використанню фонду соціального розвитку.

Інформаційне забезпечення становить одну з основних ланок успішного створення та діяльності підприємства. Саме відсутність необхідної інформації породжує низку проблем, які потребують розв’язання в процесі інвестування. Всі типи інформації, а саме: фінансова, технічна, планово-економічна, організаційно-управлінська, технологічна використовуються при аналізі іноземного та вітчизняного учасника спільної підприємницької діяльності. Саме наповнення даних певним змістом дає можливість охарактеризувати їх, як інформаційні дані відповідної якості. При розробці шляхів одержання інформації слід враховувати, що інформаційні повідомлення щодо різноманітних сфер господарської діяльності контрагентів розглядаються як підсистема загальної системи інформаційного забезпечення інвестиційної діяльності. До організації інформаційного забезпечення висувається низка вимог: оперативність, об’єктивність, єдність, ефективність, безперервність та інші. Враховуючи це, постає необхідність вивчення корисності інформації, вдосконалення інформаційних потоків шляхом усунення зайвих даних і введення потрібних.

Важливу роль у підприємстві відіграють стратегічне планування виробничо-господарської діяльності та фінансово-кредитні відносини. В подальшому дослідженні ефективності функціонування підприємств з іноземними інвестиціями особлива увага приділятиметься вивченню й аналізу внутрішнього забезпечення кожного суб’єкта господарювання як перспективного учасника міжнародного співробітництва.

РОЗДІЛ 3. ПЕРСПЕКТИВИ ПОДАЛЬШОГО СТВОРЕННЯ ТА ФУНКЦІОНУВАННЯ СПІЛЬНИХ ПІДПРИЄМСТВ В УКРАЇНІ

3.1 Проблеми розвитку спільних підприємств в Україні

спільний підприємство інвестування іноземний

В умовах суверенного економічного розвитку необхідність утворення і диверсифікації діяльності спільних підприємств в Україні диктується такими головними факторами:

по-перше, поглибленням загальносвітових процесів інтернаціоналізації, транснаціоналізації і глобалізації виробництва товарів і послуг, фінансово-кредитних відносин і створення на цій основі глобальних і регіональних економіко-технологічних систем і структур;

по-друге, переходом до відкритої економічної системи, яка об'єктивно повинна залучати щоразу більше світо-господарських факторів і джерел для власного прогресивного розвитку;

по-третє, потребами розв'язання завдань щодо ринкового реформування економіки, створення конкурентного середовища, подолання кризових явищ (насамперед в інвестиційно-виробничій сфері), структурної перебудови, удосконалення торговельних і платіжних відносин України із зарубіжними партнерами тощо.

На сучасному етапі СП функціонують переважно у таких галузях, як внутрішня торгівля (22,4%), харчова промисловість (14,5%), машинобудування і металообробка (12,8%), чорна і кольорова металургія (5,0%), зовнішня торгівля (4,4%), транспорт і зв'язок (4,1%), легка промисловість (4,0%), хімічна промисловість (3,9%), будівництво (3,7%). Найбільша кількість СП зосереджена у м. Києві, Львівській, Одеській, Дніпропетровській, Закарпатській областях. У 2009 році питома вага внесків іноземних інвесторів у статутні фонди СП оцінюється у 80% від загального обсягу прямих іноземних інвестицій в економіку України.

Іноземні інвестиції у формі СП розподіляються за регіонами України вкрай нерівномірно. Зокрема, можна виділити регіони, де обсяг іноземних інвестицій в СП досягає значення 100 млн. дол. В цілому на основі означених тенденцій щодо розмірів іноземних капіталовкладень у рамках СП можна зробити висновок про інвестиційну привабливість різних регіонів України.

На основі інформації Держкомстату України розраховано показники, що відображають розподіл СП за галузями народного господарства (табл. 3.1).

Найбільше спільних підприємств функціонує у промисловості - 1828, або 1/4 від їх загальної кількості, у торгівлі й громадському харчуванні - 3076 (42,8%) і будівництві - 584 (8,1%). Відносно низького залишається питома вага спільних підприємств, що функціонують у сільському господарстві, хоча потенційні можливості даної галузі оцінюються як досить високі.

Певний інтерес викликає також питання кадрового забезпечення СП України. Як показала практика, співвідношення між іноземними й українськими громадянами в СП схиляється в бік українського персоналу - в середньому на таких підприємствах працює 85% українців. При проведенні своїх операцій в Україні вищий керівний склад СП орієнтується на локальні трудові ресурси, оскільки:

Таблиця 3.1

Розподіл спільних підприємств України за галузями народного господарства у 2013 році.

Галузі

Кількість СП всього

%

Промисловість

1828

25,4

Сільське господарство

153

2,1

Лісове господарство

19

0,3

Транспорт і зв'язок

182

2,5

Будівництво

584

8,1

Торгівля і громадське харчування

3076

42,8

Матеріально-технічне постачання і збут

60

0,8

Заготівля

75

1,0

Інформаційно-обчислювальне обслуговування

44

0,6

Операції з нерухоми майном

42

0,6

Загальне комерційна діяльність

165

2,3

Геологія та розвідування надр

6

0,1

Виробничі види побутового обслуговування

209

2,9

Інші види діяльності сфери матеріального виробництва

64

0,9

Житлово-комунальне господарство

15

0,2

Невиробничі види побутового обслуговування

33

0,5

Охорона здоров'я, фізична культура та соц. забезпечення

202

2,8

Освіта

44

0,6

Культура і мистецтво

40

0,6

Наука і наукове обслуговування

276

3,8

Фінанси, кредит, страхування, пенсійне забезпечення

37

0,5

Управління

34

0,5

Об'єднання громадян

5

0,1

ВСЬОГО

7193

100


Найбільше спільних підприємств функціонує у промисловості - 1828, або 1/4 від їх загальної кількості, у торгівлі й громадському харчуванні - 3076 (42,8%) і будівництві - 584 (8,1%). Відносно низького залишається питома вага спільних підприємств, що функціонують у сільському господарстві, хоча потенційні можливості даної галузі оцінюються як досить високі.

Певний інтерес викликає також питання кадрового забезпечення СП України. Як показала практика, співвідношення між іноземними й українськими громадянами в СП схиляється в бік українського персоналу - в середньому на таких підприємствах працює 85% українців. При проведенні своїх операцій в Україні вищий керівний склад СП орієнтується на локальні трудові ресурси, оскільки:

) ціна української робочої сили значно нижча, ніж у країнах із розвинутою економічною системою;

) кваліфікація українських фахівців не поступається перед західними спеціалістами (хоча іноді корисно проводити тренінги на базі спеціальних методик для підвищення кваліфікації);

) українські фахівці знають місцеві особливості роботи, включаючи локальну культуру;

) український персонал має зв'язки з потенційними клієнтами на внутрішньому ринку і т. ін..

Але існують і деякі проблеми, оскільки переважній кількості працівників властиві такі риси, як необов'язковість, відсутність порядності та ділової етики, невміння й небажання працювати, психологічна неготовність до самостійності.

Результати розрахунку показників економічної ефективності засвідчили наявність великої кількості нерозв'язаних проблем у діяльності спільних підприємств стосовно сфер, до яких вони відносяться.

Маркетинг:

Відсутність належного транспортного забезпечення для підтримання зв’язків зі споживачами продукції підприємства;

Недостатня кількість огртехники для обробки й аналізу інформації;

Слабка проінформормованість державних установ з питань щодо тенденцій розвитку світового ринку за напрямками, які стосуються діяльності СП;

Недостатню обізнаність спеціалістів з питань організації маркетингових досліджень;

Нестабільність ринкових відносин в Україні, що ускладнює запровадження методів маркетингових досліджень.

Виробництво:

Труднощі із впровадженням нової технології через перепони, які ставлять митні служби та центр стандартизації при закупівлі імпортного обладнання;

Відсутність в ряді випадків реакції з боку постачальника обладнання на акт рекламації;

Невідповідність у темпах розвитку технологій на СП та підприємствах-суміжниках;

Труднощі, пов’язані з комп’ютерізацією виробничого процесу;

Недосконалість виробничого процесу у зв’язку з відсутністю оборотних засобів, комплектуючих, запчастин для обладнання;

Підвищення собівартості виробництва у зв’язку з подорожчанням електроенергії і бензину.

Матеріально-технічне забезпечення:

Труднощі, пов’язані з пошуком оптимального каналу МТЗ;

Нестабільність цін на ресурси;

Висока вартість та низька якість комплектуючих виробів;

Відсутність оригінальних запчастин для здійснення належного сервісного обслуговування продукції;

Перебої у поставках ресурсів (порушення умов договору).

Фінансове забезпечення:

Високі процентні ставки за кредит і відсутність виваженої кредитної політики;

Складна процедура оформлення кредиту із зарубіжного банку;

Нерозробленість механізму фінансового лізингу на СП;

Поступове вичерпування джерел фінансування (відсутність прибутку, оборотних коштів);

Високий ступень відповідальності за фінансових ризик перед іноземним інвестором.

Управління:

Конкурентна боротьба між СП і вітчизняним засновником на ринку відповідної продукції;

Невизначеність функцій управлінського персоналу.

Усі виявлені проблеми надзвичайно тісно взаємопов'язані. Так, за відсутності необхідного ресурсного потенціалу неможливо розпочати виробництво, без маркетингових досліджень - правильно сформувати виробничу програму і стратегію збуту, а без належного управління неможливо досягти очікуваного рівня ефективності підприємства. Центральне місце у розглянутій сукупності проблем безперечно посідає питання фінансового забезпечення. Керівники майже усіх досліджуваних СП відзначали, що недостатність фінансових коштів перешкоджає реалізації запланованих проектів - розвитку виробництва, впровадженню нових технологій, організації маркетингових досліджень. Проте не слід зосереджувати зусилля виключно на розв'язанні фінансових проблем, залишаючи поза увагою інші сфери функціонування СП. Адже важливо не тільки отримати доступ до нових джерел фінансування, але й зуміти правильно розподілити кошти між різними напрямками діяльності, застосувавши певні критерії пріоритетності сфер. Тому оптимальним методом підвищення рівня ефективності СП є комплексний підхід до розв'язання наявних проблем. Саме такий підхід відповідає багатофункціональній сутності спільного підприємства. Крім того, у даному процесі повинні брати участь не лише безпосередні учасники проекту, але й інші зацікавлені сторони - органи державної влади, кредитні установи тощо, від узгоджених дій яких залежить ефективність спільного підприємництва на мікро й макрорівнях.

3.2 Перспективи функціонування та розвитку спільних підприємств в Україні

В Україні міжнародні СП розглядається як самостійний вид зовнішньоекономічної діяльності, а створення СП за участю іноземних партнерів - як одна із форм здійснення іноземних інвестицій. Створення міжнародних СП є найреальнішим і найефективнішим шляхом залучення приватного іноземного капіталу в економіку України, що сприяє розвиткові необхідної ринкової інфраструктури держави. Згідно до ЗУ «Про режим іноземного інвестування» до міжнародних СП належать підприємства будь-якої правової форми, створені відповідно до чинного законодавства України, якщо протягом календарного року в їх статутному капіталі є кваліфікаційна іноземна інвестиція, що становить не менше 20 % статутного капіталу і водночас не менше від суми, еквівалентної визначеній кількості доларів США [14].

За участю іноземного капіталу в Україні створюються СП, які характеризуються різною величиною статутного капіталу, кількістю зайнятих працівників, профілем діяльності тощо. М. Чередниченко наголошує на наступному визначені СП: СП з іноземними інвестиціями - це підприємство будь-якої організаційної форми, створене за законами України, якщо в продовж календарного року в його статутному капіталі є кваліфікаційна іноземна інвестиція. Для новостворених підприємств це перший календарний рік. На законодавчому рівні України під інвестиціями розуміють господарську операцію, яка передбачає придбання основних фондів, нематеріальних активів, корпоративних прав та/або цінних паперів в обмін на кошти або майно. Інвестиції поділяються на капітальні, фінансові та реінвестиції.

Під фінансовою інвестицією розуміються господарські операції, що передбачають придбання корпоративних прав, цінних паперів, деривативів та/або інших фінансових інструментів. У свою чергу прямі інвестиції - господарські операції, що передбачають внесення коштів або майна в обмін на корпоративні права, емітовані юридичною особою при їх розміщенні такою особою.

Статутний капітал СП є основним джерелом діяльності СП і показує суму власних основних і оборотних засобів, внесених учасниками. Внески учасників (власників) до статутного капіталу СП з іноземними інвестиціями можуть бути зроблені у формі: майна (будинків, споруд, обладнання та інших матеріальних цінностей); цінних паперів (акцій, облігацій тощо); прав на користування природними ресурсами, майном, об’єктами інтелектуальної власності та інших майнових прав; грошових коштів (у тому числі іноземною валютою).

Інвалютний внесок перераховують у гривні на дату фактичного його отримання, оскільки обсяг інвестиції в іноземній валюті, перерахованій у гривні за офіційним курсом НБУ на дату фактичного внесення іноземної інвестиції, зазначають в інформаційному повідомлені, що його складають для державної реєстрації іноземної інвестиції.

Позитивними сторонами функціонування іноземного капіталу можна визначити в наступних аспектах: економічному - сприяє економічному зростанню, завдяки збільшенню зовнішньої торгівлі, та робить позитивним сальдо платіжного балансу країни; загальнодержавному - конкурентоспроможність вітчизняних товарів на світових ринках, і наближення їх якісних параметрів до світового рівня; соціальному - зростання заробітної плати та соціальних виплат, покращення умов праці та її мотивація; фінансовому - ріст податкових надходжень бюджету; нормативно-правовому - приймання законодавчих актів, що регламентують податкову, митну, інвестиційну, кредитну та амортизаційну політику зближуючи з положеннями міжнародних стандартів; науково-передовому - передбачає впровадження у реальне життя науково містких і ресурсозберігаючих технологій, що ввозять на територію держави; інфраструктурному - збільшення числа інститутів, які забезпечують потреби населення, задовольняючи послугами виробничого та невиробничого характеру; політичному - довіра з боку окремих іноземних суб’єктів і держав, підвищення іміджу країни.

Залучення іноземного капіталу у підприємницьку діяльність, у свою чергу передбачає низку проблем, які становлять потенційну загрозу національній безпеці. Небезпека може проявлятися в тих частинах, що передбачають вкладення іноземних активів у стратегічно важливі для держави сектори економіки, недотримання екологічних норм, ведення непрозорих правил поведінки на вітчизняних ринках, наслідування недобросовісної конкуренції та придушення національних виробників аналогічної продукції і послуг.

Недоліки залучення іноземного капіталу пов’язані з витісненням з ринку внутрішніх виробників і постачальників, збільшенням залежності країни від іноземного капіталу, підвищенням рівня конкуренції на ринку, трансфертом частини прибутків за кордон, жорсткою експлуатацією місцевих сировинних ресурсів.

На основі результатів дослідження розроблено ряд загальних рекомендацій стосовно раціоналізації підходів до організації функціонування СП :

) доцільним для багатьох СП є запровадження стратегії диференційованого або концентрованого маркетингу, що дозволить сконцентрувати увагу на певній "ринковій ніші", відмовитись від менш прибуткових сегментів і зекономити кошти за рахунок зменшення масштабів ринкових досліджень;

) враховуючи, що одночасно на великій кількості ринків з різнорідною продукцією виступає незначна частка СП, доцільно в ряді випадків спростити складну матричну структуру управління маркетингом до товарної (якщо СП випускає великий асортимент продукції) або ринкової (якщо СП виступає на великій кількості географічно віддалених один від одного ринків);

) є сенс практикувати залучення нематеріальних засобів у якості внесків учасників (передусім іноземних) до статутного фонду СП, що перетворить спільне підприємство у дієвий механізм трансферу технологічних знань, умінь, навиків тощо і тим самим дозволить прискорити технологічний прогрес вітчизняного виробництва;

) з метою отримання нових джерел фінансування спільним підприємствам слід розглянути можливість диверсифікації діяльності - дослідити перспективи виходу у нові сфери з нижчим ступенем ризику і вищим рівнем прибутку;

) для підвищення ефективності управлінських рішень СП слід більш широко вивчати ту аналізувати світовий досвід (організація тренінгів, семінарів, стажувань тощо), удосконалити контроль за результатами діяльності СП (активніше залучати до процесу контролю іноземних засновників), що дозволить вчасно виявляти негативні тенденції та вживати заходи щодо попередження банкрутства.

За дослідженнями можна зробити наступні висновки. З метою підвищення ефективності функціонування діючих в Україні СП і створення сприятливих умов для більш широкого залучення нових іноземних інвестицій в українську економіку потрібно активізувати усі важелі економічного регулювання інвестиційної діяльності, а саме: розробити адаптований до умов української ментальності механізм реалізації прийнятих законодавчих актів; створити економічні та правові основи для збільшення обсягів іноземних інвестицій; зменшити податковий тягар як власних, так і іноземних інвесторів; вирішити питання про надання підприємствам з іноземними інвестиціями, які мають статус юридичної особи, права власності на земельну ділянку, де розміщуються об’єкти інвестування тощо. Отже, для створення і функціонування СП з іноземними інвестиціями необхідні певні політико-правові, економічні та соціальні умови. Прямі іноземні інвестиції здійснюватимуть позитивний вплив на економіку країни тільки за умови зваженої політики їх використання. Ефективний розвиток СП з іноземними інвестиціями в Україні на основі залучення і удосконалення використання іноземних інвестицій буде сприяти прискоренню процесу входження нашої країни до Європейського Союзу.

ВИСНОВКИ

В результаті проведеної роботи вияснилось, що створення підприємств з використанням іноземних інвестицій, у тому числі і СП - ефективний шлях випуску високоякісної конкурентоспроможної продукції. Така ефективність забезпечується багатьма факторами: прямою зацікавленістю іноземного партнера у швидкому освоєнні прогресивної технології, в її подальшому вдосконаленні, у своєчасній заміні виробничого устаткування, в контролі за якістю продукції, яка випускається, в поділі між партнерами всієї міри ризику; отримання доступу до певних видів техніки, яку неможливо придбати за каналами ліцензійної торгівлі через існування обмежень; істотним підвищенням продуктивності праці (в середньому вдвічі); можливістю залучення прогресивної технології за каналами прямого інвестування, які не потребують додаткових витрат; сприятливими умовами для вдосконалення виробничої, галузевої та асортиментної структури; зростанням експортного потенціалу; встановленням тісних і тривалих відносин ділового співробітництва з іноземними партнерами; можливістю комплексного отримання ноу-хау (разом з технологічною документацією та технічною допомогою); умовами для підвищення кваліфікації національних кадрів; урахуванням здатності приймаючої сторони сприймати нову техніку та технології; збільшенням масштабів поширення технологічних нововведень; можливістю створення на базі діючих виробництв великої кількості об’єктів спільного підприємництва шляхом розукрупнення великих підприємств і налагодження інтеграційних зв’язків між суміжниками; можливістю в межах ліцензійних угод, укладених додатково до договору при створенні СП, протягом 2-5 років освоїти самостійне виробництво імпортної продукції; відповідальність іноземних партнерів за високу ефективність виробництва на основі наданої нової технології протягом усього періоду функціонування СП.

В результаті аналізу ефективності діяльності підприємства з іноземним капіталом вияснилось, що підприємства зі значними обсягами іноземних інвестицій, як правило, відрізняються гарними показниками виробничої діяльності. У даний час в Україні кількість підприємств з іноземними інвестиціями значно зросло. Однак темп їх зростання, масштаби залучення іноземного капіталу, галузева структура і географія розміщення далекі від потенційних можливостей такої держави як Україна. Україна, володіючи містким ринком збуту, великим науково-технічним потенціалом, природними ресурсами, кваліфікованою і дешевою робочою силою може бути одним з основних об’єктів залучення міжнародних інвестицій.

Водночас, незважаючи на кількісне зростання заснованих спільних підприємств, обсяг крупних іноземних інвестиції, вкладених в економіку України, залишається незначним. Через відсутність надійних гарантій захисту іноземного інвестування, постійні зміни в законодавстві більшість іноземних інвесторів зайняла вичікувальну позицію щодо України, а багато хто з іноземних співзасновників уже створених СП припинив свою діяльність.

Залученню іноземних інвестицій в українську економіку заважає кілька причин: нестабільність політичної обстановки у країні; економічна криза; зростання безробіття; високий рівень інфляції; не конвертованість національної валюти тощо. Крім загальних причин, залученню іноземних інвестицій в Україну перешкоджають слабке інформаційне забезпечення іноземних інвесторів про потенційні можливості інвестування; утрудненість доступу до місцевих кредитів фондової діяльності.

СПИСОК ВИКОРИСТАНИХ ДЖЕРЕЛ

1.      Бутенко А.І. Інвестиційна привабливість підприємницького середовища як джерело ринкової трансформації економіки /А.І. Бутенко, О.С. Павлова // Прометей :зб. наук. праць. - 2010. - № 3 (33). - С. 63-68.

.        Варналій З.С. Спільне підприємництво: основи теорії і практики. // Формування ринкових відносин в Україні. - 2008. - №3. - С.171.

.        Верхогляд В. Спільна діяльність у торгівлі: облік і звітність / Валентина Верхогляд // Баланс. - 2010. - № 23. - С. 16 - 21.

.        Вільховий Ю. Спільна діяльність: правовий аспект, особливості податкового обліку та оподаткування / Юрій Вільховий // «Податковий, банківський, митний консультант», №16, від 23 квітня 2012 р. [Електронний ресурс]. - Режим доступу: www.dinai.com

.        Господарський кодекс України № 436-IV від 16 січня 2003 року (зі змінами та доповненнями). [Електронний ресурс]. - Режим доступу: http://zakon.rada.gov.ua

.        Дмитренко А.В. Роль спільних підприємств з іноземними інвестиціями у розвитку економіки України / А.В. Дмитренко // Економічний форум. - 2011. -3. - С. 148-157.

.        Закон України "Про зовнішньоекономічну діяльність" // Відомості Верховної Ради. - 1991. - № 29. - С. 377.

.        Закон України “Про інвестиційну діяльність”: за станом на 1 груд. 2013 // Відомості Верховної Ради України. - 1991. - N 47, С.646.

.        Закон України «Про режим іноземного інвестування» від 25.04.1996р. зі змінами і доповненнями.

.        Іванілов О. С. Економіка підприємства: підруч. [для студ. вищ. навч. закл.] / О. С. Іванілов - К.: Центр учбової літератури, 2009. - 728 с.

.        Інтернет-енциклопедія [Електронний ресурс]. - Режим доступу: http://everything.explained.at/Sony_Ericsson/

.        Карпова В. Спільна діяльність: новий бухгалтерський облік / Влада Карпова // «Бухгалтерський тиждень», №37 від 12 вересня 2011 р. [Електронний ресурс]. - Режим доступу: www.dinai.com.

13.    Коваль Н. Інвестиційний клімат в Україні: оцінки міжнародних експертів / Н. Коваль // Запорізька правда. - 2013. - №9. - [Електронний ресурс]. - Режим доступу: http://www.zp-----------pravda.info/?option=com_content&view=article&id=6423:20130925185531&catid=34:20090414102435&Itemid=63 <http://www.xn--zppravda-tn3d.info/?option=com_content&view=article&id=6423:20130925185531&catid=34:20090414102435&Itemid=63>.

.        Ковальова Н.Л. Роль спільних підприємств в економіці України: [Електронний ресурс] -Режим доступу: <http://www.nbuv.gov.ua/>

.        Кривонос Р. Інтеграція велить не квапитись і не впадати у відчай / / Віче - 2009. - № 12. - C.96-101.

.        Майорова Т.В. Залучення іноземних інвестицій в умовах глобалізації / Т.В. Майорова // Вісник КЕФ КНЕУ імені В. Гетьмана. - 2011. - №1. - С. 89-101.

.        Максименко Є. Шляхи активізації залучення іноземних інвестицій в Україну // Фінанси України. - №6. - 2010.

.        Національна бібліотека України імені В.І. Вернадського [Електронний ресурс]. - Режим доступу: www.nbuv.gov.ua <http://www.nbuv.gov.ua/>

.        Олександренко І. Спільні підприємства як форма залучення іноземного капіталу// Економічний аналіз. - 2008. - №189. - С. 168-172.

.        Офіційний сайт Державної служби статистики України [Електронний ресурс]. - Режим доступу: www.ukrstat.gov.ua/ <http://www.ukrstat.gov.ua/>

.        Плакида С.І., Лохман Н.В. Проблеми та перспективи розвитку спільних підприємств в Україні // : [Електронний ресурс] - Режим доступу: <http://www.nbuv.gov.ua/>

.        Податковий кодекс України №2755-VI від 02.12.10 (зі змінами та доповненнями). [Електронний ресурс]. - Режим доступу: <http://zakon.rada.gov.ua/>

.        Проблеми законодавчого регулювання організації та обліку спільної діяльності в Україні / Н. Дутова, Н. Новікова // Схід. - 2011. - № 3 (110). - С. 26-30.

.        Романів К.М. Іноземні інвестиції - ресурс економічного зростання регіон та Україна в цілому // Держава та регіони. - 2007.-№1.-С.402-405.

.        Савчук В.К. Економічна теорія: Навч. посіб. - К.: Центр учбової літератури, 2009. - 520 с

.        Спільні підприємства та особливості їх розвитку в Україні [Электроний ресурс]. - Режим доступу:<http://revolution.allbest.ru/international/00039922_0.html >.

.        Франчук Т. Шляхи залучення іноземних інвестицій в економіку України/ Т. Франчук // --Ринок цінних паперів.  2012.  № 10 <javascript: s_by_term('I=','Р4/2012/10')>. - С. 47-53.

28.Башнянин Г.І. Політична економія. - Львів: Світ, 2011.

.Гальчинський А.С., Єщенко П.С., Палкін Ю.І. Основи економічних знань: Навчальний посібник. - К.: Вища школа, 2008. - 544 с.

.Климко Г.М., Нестеренко В.П. Основи економічної теорії. Підручник. - К., 2009.

.Матусевич М.К. Основи політичної економії. Навчальний посібник. - К.: ІЗИН, 2009. - 244 с.

.Основи економічної теорії: Підручник / За ред. А.А. Чухна. - К.: Вища школа, 2010. - 606 с.

.Основи економічної теорії. Посібник / За ред. С.В. Мочерного. - К.: „Академія”, 2008. - 464 с.

. Торгова Л.В., Хитра О.В. Спільні підприємства в Україні: Організаційно-економічний механізм і ефективність функціонування. - К.: Фада, ЛТД, 2001. - 218с.

. Єгошин В.В. Инвестиции. Организация управления и финансирование: Учебник для вузов. - М.: Финансы, ЮНИТИ, 1999. - 413 с.

. Пересада А.А. Управління інвестиційним процесом. - К.: Лібра, 2002. - 472с.

. Федоренко В.Г. Інвестознавство: Підручник. - 3-тє вид.,допов. - К.: МАУП,2004. - 480 с.

. Майорова Т.В. Інвестиційна діяльність: Навчальний посібник. - Київ: «Центра навчальної літератури», 2004. - 376 с.

Похожие работы на - Створення умов для розвитку спільних підприємств в Україні

 

Не нашли материал для своей работы?
Поможем написать уникальную работу
Без плагиата!
Без нейросетей!