Исследование и управление конкурентоспособностью ОАО 'Гостиничный комплекс 'Ока'

  • Вид работы:
    Дипломная (ВКР)
  • Предмет:
    Маркетинг
  • Язык:
    Русский
    ,
    Формат файла:
    MS Word
    112,39 Кб
  • Опубликовано:
    2014-07-17
Вы можете узнать стоимость помощи в написании студенческой работы.
Помощь в написании работы, которую точно примут!

Исследование и управление конкурентоспособностью ОАО 'Гостиничный комплекс 'Ока'

Содержание


Введение

. Теоретические основы конкурентоспособности организации

.1 Понятие и содержание конкурентоспособности организации

1.2 Свойства, структура и факторы конкурентоспособности организации

1.3 Проблемы и перспективы управления конкурентоспособностью организации

. Анализ конкурентоспособности предприятия

.1 Общая характеристика ОАО "Гостиничный комплекс "Ока"

.2 Анализ финансово-экономического состояния ОАО "Гостиничный комплекс "Ока"

2.3 Анализ конкурентоспособности ОАО "Гостиничного комплекса "Ока"

3. Совершенствование управления конкурентоспособностью ОАО "Гостиничный комплекс "Ока"

.1 Исследование ключевых факторов успеха и конкурентных возможностей ОАО "Гостиничный комплекс "Ока"

.2 Основные предложения по повышению конкурентоспособности ОАО "Гостиничного комплекса "Ока"

. Оценка экономической эффективности предложенных рекомендаций по совершенствованию управления конкурентоспособностью организации

4.1 Методика оценки экономической эффективности мероприятий по повышению конкурентоспособности гостиницы

4.2 Определение экономической эффективности усовершенствований конкурентоспособности ОАО "Гостиничный комплекс "Ока"

Заключение

Список использованной литературы

Приложения

Введение

Как доказывают многие экономисты, конкуренция является движущей силой развития общества, главным инструментом экономии ресурсов, повышения качества товаров и уровня жизни населения. В связи с этим весь процесс рыночной экономики сопровождается развитием рыночной конкуренции. В настоящее время это явление стало неотъемлемой частью рыночных отношений как на мировом, так и на внутреннем рынках.

Российский рынок туристических услуг сегодня характеризуется ужесточением конкуренции из-за появления новых фирм, применения различных стратегий, разной квалификации кадров и других факторов. Вследствие этого гостиничные предприятия вынуждены постоянно анализировать свое рыночное положение и положение конкурентов и укреплять свои конкурентные позиции за счет различных технологических, организационных и иных преобразований. А это ни что иное, как работа по управлению собственной конкурентоспособностью.

Конкурентная среда является важнейшим индикатором активности гостиничного предприятия, она определяет такие маркетинговые характеристики как: объем и условия продаж, цены, методы рекламы, стимулирования сбыта и другие. Поэтому конкурентоспособность гостиницы должна быть предметом самостоятельного изучения, оценки и совершенствования. Определение фирмой собственной позиции, позиции конкурентов позволяет оценить потенциал, цели и стратегии конкурентов, расширяя собственные преимущества в конкурентной борьбе.

Вопросам конкурентоспособности в современной науке уделено достаточно внимания. Однако подавляющее большинство исследований посвящено проблемам конкурентоспособности промышленных предприятий. Недостаточная степень разработанности методических подходов к оценке конкурентоспособности предприятий сферы услуг, в общем, и гостиничных предприятий в частности делают актуальной проблему повышения конкурентоспособности для предприятий данной сферы.

Острота, актуальность и социальная значимость указанной проблемы послужили основанием для выбора темы данного дипломного проекта, связанной с управлением конкурентоспособностью гостиничных предприятий.

Проблемы конкурентоспособности нашли отражение в работах таких зарубежных авторов как: М. Портер, Ф. Котлер, Е. Дихтель, А.А. Томпсон, А.Дж. Стрикленд-мл., Д. Кревенс. Работы этих ученых затрагивают фундаментальные вопросы конкуренции и создают теоретическую базу управления конкурентоспособностью организаций. Однако реализация подходов, отраженных зарубежными авторами, в практике российских фирм вызывает многочисленные трудности, что связано с отсутствием методологической базы.

Вместе с тем, специалисты по конкурентоспособности исследуют общесистемные методы и модели применительно к производственным предприятиям и не учитывают особенности организаций сферы услуг.

Указанные обстоятельства и определили актуальность, цель и задачи дипломного проекта, направленного на устранение этого пробела в практике менеджмента российских гостиниц.

Целью данного дипломного проекта является исследование и управление конкурентоспособностью ОАО "Гостиничный комплекс "Ока".

Поставленная цель работы обусловила необходимость решения следующих задач:

·        анализ финансового состояния ОАО "Гостиничный комплекс "Ока", определение основных организационно-экономических показателей деятельности фирмы;

·        исследование конкурентной среды ОАО "Гостиничный комплекс "Ока" и существующего состояния его конкурентоспособности;

·        проведение оценки конкурентоспособности ОАО "Гостиничный комплекс "Ока" и его конкурентных возможностей;

·        разработка предложений по повышению конкурентоспособности ОАО "Гостиничный комплекс "Ока";

·        определение экономической эффективности мероприятий по усовершенствованию конкурентоспособности ОАО "Гостиничный комплекс "Ока".

Объектом исследования является организация туристической отрасли, являющаяся субъектом рыночных отношений - ОАО "Гостиничный комплекс "Ока".

Предметом исследования является процесс управления конкурентоспособностью гостиничного комплекса.

Теоретической и методологической основой дипломного проекта послужили труды зарубежных и российских ученых и практиков, статистические данные, статьи в периодической печати по проблемам повышения конкурентоспособности предприятий, документы внутренней отчетности ОАО "Гостиничный комплекс "Ока".

В ходе исследования использовались методы системного анализа, сравнений, обобщений, экспертных оценок и другие методы.

Практическая значимость дипломного проекта состоит в возможности применения результатов исследования в качестве комплексного механизма совершенствования конкурентоспособности гостиничного комплекса.

Результаты исследования имеют практическое значение для организации в гостинице комплекса необходимых преобразований, повышения эффективности ее деятельности, проведения анализа и разработки конкурентной стратегии компании.

Цель и задачи, поставленные в исследовании, определили структуру дипломного проекта. Работа состоит из четырех глав, введения, заключения, аннотации и приложений.

1. Теоретические основы конкурентоспособности организации

.1 Понятие и содержание конкурентоспособности организации

Конечная цель всякой фирмы - победа в конкурентной борьбе. Победа не разовая, не случайная, а как закономерный итог постоянных и грамотных усилий фирмы.

В настоящее время в России проявляется тенденция к обострению конкуренции между организациями, которые подвергаются нарастающему совокупному воздействию конкурентных факторов. Вследствие этого руководители организаций должны находиться в постоянном поиске новых, адекватных условиям конкуренции инструментов управления предприятиями и рычагов повышения конкурентоспособности. Тем не менее, во многих организациях не проводится целенаправленная работа по анализу конкурентов, отсутствуют систематизированные представления о том, что является конкурентоспособностью, как ее создавать, поддерживать, грамотно оценивать и повышать.

До недавнего времени категория "конкурентоспособность" являлась характеристикой, мало разработанной российской экономической наукой. В современной науке вопросам конкурентоспособности уделено достаточно внимания. Однако подавляющее большинство исследований посвящено проблемам конкурентоспособности промышленных предприятий. Недостаточная степень разработанности методических подходов к совершенствованию конкурентоспособности предприятий сферы услуг в общем и туристических фирм в частности делают актуальной проблему внедрения эффективных методов повышения конкурентоспособности для туристических организаций. В сложившихся условиях жесточайшей конкуренции на рынке туристические организации нуждаются в эффективных методах поддержки и повышения конкурентоспособности.

В целях определения категории "конкурентоспособность" необходимо раскрыть сущность категории, ее определяющей. Под конкуренцией понимается конфликт между хозяйствующими субъектами по поводу достижения пересекающихся целей. Конкуренция существует там, где несколько компаний претендуют на обладание одними и теми же ресурсами или использование одних и тех же рыночных возможностей [36, с. 38].

Конкуренция в различной интерпретации определяется как соперничество экономических субъектов. Следует привести наиболее распространенные определения. Под конкуренцией понимается:

·        состязательность на рынке в условиях отсутствия монополии;

·        состязательные отношения между двумя или несколькими экономическими субъектами хозяйственной деятельности, проявляющиеся в виде стремления каждого из них обойти других в достижении единой цели, получить более высокий результат, оттеснить соперника;

·        соперничество между участниками рынка за лучшие условия производства и реализации продукции;

·        соперничество на рынке между производителями товаров и услуг за долю рынка, получение максимальной прибыли или достижение иных конкретных целей .[43].

Р.А. Фатхутдинов дает следующее определение этого понятия: конкуренция - процесс управления субъектом своими конкурентными преимуществами для одержания победы или достижения других целей в борьбе с конкурентами за удовлетворение объективных или субъективных потребностей в рамках законодательства или в естественных условиях [39, с. 100]. Данное определение на наш взгляд более полно отражает суть данного явления.

По мнению многих экономистов, конкуренция является движущей силой развития общества, повышения качества товаров и уровня жизни населения.

Варианты изменения конкуренции между фирмами, как известно, следующие:

1.  Конкуренция усиливается с увеличением количества соперничающих фирм;

2.      Конкуренция усиливается, когда крупные фирмы присоединяют другую фирму и принимают решительные меры по выводу ее в лидеры;

.        Конкуренция сильна, когда спрос на товар растет медленно;

.        Конкуренция усиливается, когда условия хозяйствования в отрасли толкают фирму на снижение цены или на применение других средств увеличения объема продаж;

.        Конкуренция усиливается, когда затраты покупателя при переходе с потребления одной марки на другие невелики;

.        Конкуренция усиливается, когда одна или несколько фирм не удовлетворены своей долей рынка;

.        Конкуренция усиливается пропорционально росту прибыли от успешных стратегических решений;

.        Конкуренция усиливается, когда затраты на выход из рынка велики, высоки барьеры;

.        Ход конкуренции предсказуем, когда стратегии, ресурсы, организационные особенности, миссии фирм различаются в значительной мере и открыты большинству.

В литературе выделяется множество факторов, влияющих на конкурентную борьбу. Перечислим наиболее важные, на наш взгляд:

·   Размер рынка - чем больше, тем сильнее конкуренты;

·        Темпы роста рынка - быстрый рост облегчает проникновение на рынок;

·        Препятствия для входа или выхода фирмы из рынка защищают позиции фирмы, их отсутствие делает рынки уязвимыми для проникновения туда неконкурентных новичков;

·        Цена;

·        Уровень стандартизации товаров - покупатели имеют преимущество так как им легко переключиться с одного товара на другой;

·        Требования к размерам необходимых капитальных вложений - жесткие требования повышают риск, создают дополнительные барьеры входа-выхода;

·        Вертикальная интеграция повышает требования к размерам капитала, приводит к сильным различиям в конкурентоспособности и затратах на производство интегрированных. Частично интегрированных и неинтегрированных фирм;

·        Экономия на масштабе - увеличивает долю рынка, необходимую для достижения конкурентоспособности товара;

·        Быстрое обновление ассортимента. [39, с. 105-106]

Определяя понятие конкурентоспособности, необходимо рассмотреть вторую базовую составляющую конкуренции - заинтересованность сторон.

В рамках классической экономической теории конкуренция рассматривается как неотъемлемый элемент рыночного механизма. А. Смит трактовал конкуренцию как поведенческую категорию, когда продавцы и покупатели соперничают на рынке за более выгодные продажи и покупки соответственно. Конкуренция - "невидимая рука" рынка, которая координирует деятельность его участников. Цель конкуренции - борьба за получение возможно большей прибыли. [43].

Таким образом, другой стороной конкуренции, ее движущей силой является личный мотив каждого из участников, заинтересованность в достижении положительного для себя результата.

В процессе исследования нами были выявлены три особенности подходов к формированию понятия "конкурентоспособность": наличие собственного мотива к деятельности, ожидание положительных для себя результатов; наличие необходимых ресурсов для реализации деятельности; возможность и способность противостоять соперникам.

Из всего вышесказанного следует вывести понятие конкурентоспособности. Итак, конкурентоспособность - это понятие, характеризующее желание и возможности фирмы получать максимальную выгоду от своей деятельности в условиях противостояния соперникам.

Необходимо детально проанализировать теоретические подходы к понятию "конкурентоспособность". Захаров А.Н., Зокин А.А. отмечают, что в настоящее время не существует единого понятия конкурентоспособности, подчеркивая, что это понятие относительное [18].

Целесообразно систематизировать наиболее часто встречающиеся определения термина "конкурентоспособность организации" в таблице 1.1.1.

Таблица 1.1.1

Определения конкурентоспособности организации

Автор определения

Определение

1

2

1. Азоев Г.Л., Лозовский Л.Ш., Поршнев А.Г., Райзберг Б.А.

Это способность компании конкурировать на рынках с производителями и продавцами аналогичных товаров посредством обеспечения более высокого качества, доступных цен, создания удобства для потребителей [24, с. 135]

2. Перцовский Н.И.

Возможность эффективной хозяйственной деятельности и ее практической прибыльной реализации в условиях конкурентного рынка. Это обобщающий показатель жизнестойкости предприятия, его умения эффективно использовать свой финансовый, производственный, научно-технический и трудовой потенциалы [36, с. 89]

3. Фатхутдинов Р.А.

Свойство объекта, характеризующееся степенью реального или потенциального удовлетворения им конкурентной потребности по сравнению с аналогичными объектами, представленными на данном рынке.[39, с. 106]

4. Шкардун В.

Способность к достижению собственных целей предприятия в условиях противодействия конкурентов [42, с. 39]

 5. Маракулин М.В.

Многоаспектное понятие, означающее соответствие производимых товаров и услуг условиям рынка, конкретным требованиям потребителей не только по качественным, техническим, экономическим, эстетическим характеристикам, но и по коммерческим и иным условиям реализации, включающее такие понятия, как цена, реклама и т.д. [23, с. 32]

6. Боровских Н.

Возможность и динамика приспособления организации к условиям рыночной конкуренции, а также способность конкурировать с аналогичными объектами на данном рынке [12, с. 44]

7. Хруцкий В.Е., Корнеева И.В.

Способность успешно оперировать на конкретном рынке в данный период времени путем выпуска и реализации конкурентоспособных изделий и услуг [40, с. 162]


Определение, данное Хруцким и Корнеевой, на наш взгляд, недостаточно точно отражает суть понятия конкурентоспособности, так как характеризует ее только как выпуск продукции, но, не раскрывая сути явления.

Боровский дал определение самого явления в динамике, но его формулировка также не является полной, потому что он характеризует только конкуренцию между объектами, но упускает способы достижения конкурентных преимуществ.

В этом отношении Перцовский дал более полное определение, в котором он подчеркивает эффективность хозяйственной деятельности как решающего элемента конкурентоспособности организации. Однако, автор не учел средства достижения конкурентных преимуществ.

То же можно сказать и про определения конкурентоспособности Фатхутдинова и Шкардуна.

На наш взгляд, более полными являются определение конкурентоспособности Маракулина, и определение, данное группой авторов Азоевым, Лозовским, Поршневым, Райзберг.

Из результатов проведенного нами исследования следует, что единого мнения о сущности понятия конкурентоспособности пока нет. К тому же, никто из авторов не упоминает о конкурентоспособности туристических организаций вообще и гостиничных предприятий в частности.

Мы предложим свое определение конкурентоспособности гостиничного предприятия, используя вышеизложенный материал. Итак, конкурентоспособность гостиничного предприятия - это способность гостиничного предприятия вести успешную конкурентную борьбу на рынке гостиничных услуг посредством обеспечения более высокого качества, доступных цен, создания удобства для потребителей.

Данное определение учитывает специфику предоставления гостиничных услуг деятельности. Это позволяет использовать его при управлении конкурентоспособностью гостиничных предприятий.

Конкурентоспособность компании может быть стратегической и фактической на мировом, национальном, региональном и местном рынках.

Стратегическая конкурентоспособность определяет потенциальную способность компании конкурировать с аналогичными организациями в будущем на запланированном рынке, фактическая же характеризует эту способность на данный момент времени [36, с. 135-136].

Конкурентоспособность организации является закономерным результатом качественного управления в совокупности с высоким потенциалом компании и внешней среды, в которой она работает. В свою очередь, конкурентоспособная компания характеризуется такими характеристиками, как прибыльность и рентабельность, финансовая устойчивость, комплексная безопасность и перспективность развития и т.д.

Следует различать реальную и потенциальную конкурентоспособность организации. Реальная конкурентоспособность определяется занимаемой рыночной долей в сравнении с основными конкурентами. Потенциальная конкурентоспособность определяется совокупным конкурентным потенциалом предприятия, который складывается из организационного, интеллектуального, информационного, технологического, инновационного, финансового, производственного, маркетингового, кадрового потенциалов.

.2 Свойства, структура и факторы конкурентоспособности организации

Ведущие специалисты в области исследования проблем конкурентоспособности организации указывают на существование двух сторон конкурентоспособности. Это элементы, ее составляющие, такие как высокое качество продукта, дополнительный сервис и т.д., и целевое решение задачи продажи продукта в конкретной ситуации, когда конкретный покупатель с его индивидуальными потребностями имеет возможность и способность выбирать из множества конкурирующих на рынке организаций по собственной шкале предпочтений. Первенство в конкурентной борьбе возможно при высоком уровне обеих составляющих [9, с. 25-26].

Исходя из этого, целеустремленная организация предпринимательского типа в конкурентных условиях должна обладать двумя атрибутами.

Во-первых, фирма должна обладать свойством конкурентоспособности, необходимым для организации процесса достижения цели во внешней среде на конкурентных условиях. Важнейшим условием при установлении характера данного свойства организации выступают свойства самой среды. Таким свойством в рыночных условиях является наличие ресурсов. Именно в ресурсонесущей среде разворачивается конкуренция за доступ к ресурсам и достижение целей организации. Это требование относится ко всем ресурсам, которыми оперирует менеджмент: информация, персонал, технология, капитал. Научно-технический прогресс меняет соотношение затрачиваемых ресурсов. Но неизменным остается требование к конкурентоспособности как свойству организации, функционирующей в среде с подобными свойствами.

Во-вторых, организация должна иметь определенную систему управления деятельностью, базирующуюся на ключевом свойстве (конкурентоспособности) для достижения целей ее функционирования. Сегодня характерной для процесса целедостижения является множественность целей. Между тем, произошло усложнение требований потребителя к продуктам и сопровождающим услугам, к усилению индивидуализации данных требований. Достижение целей выстраивается во внешней среде, обладающей свойством неопределенности. Система управления должна обладать свойством генерации управленческих реакций на изменения внешней среды, что обуславливает востребованность ситуационного подхода к организации управления в качестве основного.

Можно выделить следующие особенности, присущие понятию "конкурентоспособность":

.        Покупатель - главный оценщик товара, а значит, все элементы конкурентоспособности должны быть настолько очевидны потенциальному покупателю, чтобы не могло возникнуть малейшего сомнения или иного толкования в отношении любого из них. Например, когда мы формируем "комплекс конкурентоспособности" в рекламе, очень важно учитывать особенности психологического воспитания и интеллектуальный уровень потребителей, многие другие факторы личного характера.

.        Каждый рынок характеризуется "своим" покупателем. Поэтому изначально неправомерна идея о некой абсолютной, не связанной с конкретным рынком, конкурентоспособности.

Конкурентоспособность - не показатель, уровень которого можно вычислить для себя и для конкурента, а потом победить. Прежде всего - это философия работы в условиях рынка, ориентирующая на:

·        понимание нужд потребителя и тенденций их развития;

·        знание поведения и возможностей конкурентов;

·        знание состояния и тенденций развития рынка;

·        знание окружающей среды и ее тенденций;

·        умение создать такую продукцию и так довести ее до потребителя, чтобы потребитель предпочел его товару конкурента [7, с. 26].

Свойство конкурентоспособность, по мнению специалистов, состоит из двух главных частей: адаптивности и инновационности. Адаптивность организации понимается как свойство приспосабливаемости, как форма отношений организации с внешней средой, процесс внутриорганизационной перестройки. Инновационность представляется как способность обновляться, как внутриорганизационные процессы перестройки по критериям: ритмичность, технологичность, минимальная себестоимость [9, с. 29].

Схема зависимости рассмотренных свойств, формирующих конкурентоспособность организации, приведена на схема 1.2.1.

Схема 1.2.1 Зависимость свойств конкурентоспособности организации

Свойства адаптивности и инновационности определяют необходимые и достаточные условия формирования свойства конкурентоспособности организации. В свою очередь, создание этих свойств опирается на более частные свойства элементов организации. Так, в частности, адаптивность не может формироваться без способности технической базы, технологического оборудования организации производить разнообразные продукты. Именно диапазон выпускаемых продуктов, потенциальное их разнообразие определяет гибкость технико-технологической базы организации.

Свойство инновационности опирается на способность осваивать два вида новаций. С одной стороны, это технические новации, связанные с обновлением технико-технологической составляющей производства. Сюда входят методы и способности осваивать новшества в сфере оборудования и аппаратуры, технических средств производства, организации и технического оснащения, а также технологии производства. Необходимо отметить, что важной составной частью технических инноваций являются новшества в социально-техническом обеспечении производства, т.е. такие нововведения, которые в большей степени соответствуют научной организации труда, его безопасности, комфортности рабочего места, экологичности.

Другой важной составляющей инновационности служат социальные инновации. Технической и инструментальной базой такого рода новаций является набор освоенных социальных технологий. Эффективность технических новшеств определяется системой мер по организации персонала для изменения набора образцов устойчивого поведения, обеспечивающего технические и технологические требования данного новшества. Помимо этого, в технический инструментарий социальных новаций входят методы формирования корпоративных ценностей, корпоративной культуры.

Отношения, связывающие свойство адаптивности и гибкости технической базы, а также свойство инновационности с техническими и социальными новациями, характеризуются как отношения: "использование потенциала и потенциал". Данный вид отношений представляет основу потенциального подхода к эффективности управления. Цель управления состоит в максимизации использования потенциала. Без способности реализовывать технологии, осваивать новшества, персоналу менять набор устойчивых образцов своего поведения невозможны обновление и адаптация организации под изменяющуюся внешнюю среду для достижения целей выживания организации в конкурентных условиях [9, с. 47].

Так как конкурентоспособность - понятие многокомпонентное и имеет сложную структуру, то ее следует рассматривать как многокомпонентную систему. В таком случае при исследовании необходимо применять системный подход. Системный подход заключается в рассмотрении объектов как многокомпонентных систем, представляющих совокупность взаимосвязанных и взаимодействующих элементов, вносящих свой вклад и влияющих на результат функционирования и использования объекта. [32]

Как утверждает Майкл Портер, для выживания или победы в жесткой конкурентной борьбе любая система должна обладать определенными преимуществами перед своими конкурентами. [39, с. 106]

Факторы конкурентного преимущества организации подразделяются на внешние, проявление которых в малой степени зависит от организации, и внутренние, почти целиком определяемые руководством организации.

Внешние факторы конкурентного преимущества организации определяются следующими показателями: [19]

·        уровень конкурентоспособности страны;

·        уровень конкурентоспособности региона;

·        уровень конкурентоспособности отрасли;

·        государственная поддержка малого и среднего бизнеса в стране и регионах;

·        правовое регулирование функционирования экономики страны и регионов;

·        открытость общества и рынков;

·        научный уровень управления экономикой страны и другими системами;

·        национальная система стандартизации и сертификации;

·        государственная поддержка науки и инновационной деятельности;

·        качество информационного обеспечения управления на всех уровнях иерархии;

·        уровень интеграции внутри страны и в рамках мирового сообщества;

·        налоговые ставки в стране и регионах;

·        процентные ставки в стране и регионах;

·        наличие доступных и дешевых природных ресурсов;

·        система подготовки и переподготовки управленческих кадров в стране;

·        климатические условия и географическое положение страны или региона;

·        уровень конкуренции во всех областях деятельности в стране.

Значение каждого преимущества можно рассчитывать количественно и проанализировать в динамике. Однако интегрировать все преимущества в единый показатель вряд ли возможно. Чем больше организация имеет конкурентных преимуществ, тем выше ее конкурентоспособность, живучесть, эффективность и перспективность. Для этого необходимо повышать научный уровень управления и наращивать новые конкурентные преимущества.

Внутренние факторы конкурентного преимущества включают несколько составляющих:

. Структурные:

·        производственная структура организации;

·        миссия организации;

·        организационная структура организации;

·        специализация и концентрация производства;

·        уровень унификации и стандартизации выпускаемой продукции и составных частей производства;

·        учет и регулирование производственных процессов;

·        персонал;

·        информационная и нормативно-методическая база управления;

·        сила конкуренции на входе и выходе системы.

. Ресурсные:

·        поставщики;

·        доступ к качественному дешевому сырью и другим ресурсам;

·        учет и анализ использования всех видов ресурсов по всем стадиям жизненного цикла крупных объектов организации;

·        оптимизация эффективности использования ресурсов.

. Технические:

·        патентованный товар;

·        патентованная технология;

·        оборудование;

·        качество изготовления товаров;

. Управленческие:

·        менеджеры;

·        анализ выполнения законов организации;

·        организация поставки сырья, материалов и комплектующих по принципы "точно в срок";

·        формирование системы менеджмента;

·        функционирование системы управления качеством в организации;

·        проведение внешней и внутренней сертификации продукции и систем.

. Рыночные:

·        доступ к рынку ресурсов, необходимых организации;

·        доступ к рынку новых технологий;

·        значительная доля рынка;

·        эксклюзивность товара организации;

·        эксклюзивность каналов распределения;

·        эксклюзивность рекламы товаров организации;

·        эффективная система сбыта и послепродажного обслуживания;

·        прогнозирование политики ценообразования и рыночной инфраструктуры.

. Эффективность функционирования организации:

·        показатели доходности (по показателям рентабельности продукции, производства, капитала, продаж);

·        интенсивность использования капитала (по коэффициентам оборачиваемости видов ресурсов или капитала);

·        финансовая устойчивость функционирования организации.

Конкурентоспособность организации определяется следующими факторами:

.        качество продукции и услуг;

.        наличие эффективной стратегии маркетинга;

.        уровень менеджмента и квалификации персонала;

.        технологический уровень производства;

.        налоговая среда, в которой действует предприятие;

.        доступность источников финансирования.

Конкурентоспособность организации характеризует возможности и динамику ее приспособления к условиям рыночной конкуренции и зависит от ряда факторов, таких как емкость рынка (количество ежегодных продаж), легкий доступ на рынок, вид производимого товара, однородность рынка, конкурентные позиции предприятий уже работающих на этом рынке, возможность использования технических новшеств. [32]

Для достижения конкурентоспособности и ее повышения организации необходимо учитывать факторы, ее определяющие.

По мнению А.А. Томпсона-мл. и А.Дж. Стрикленда, при разработке стратегии организации на основе анализа отрасли и конкуренции необходимо выявлять ключевые факторы ее успеха такие, как:

·        качество и характеристики продукции;

·        репутация (имидж);

·        производственные мощности;

·        использование технологий;

·        инновационные возможности;

·        финансовые ресурсы;

·        издержки по сравнению с конкурентами;

·        обслуживание клиентов [36, с. 128].

Д. Кревенс считает, что при разработке стратегических перспектив руководство организации должно прежде всего уделять внимание ключевым компетенциям, которые определяются:

·        конкурентными преимуществами;

·        универсальностью этого преимущества в различных ситуациях;

·        сложностью дублирования [21, с. 254].

Известный отечественный ученый профессор Е.П. Голубков предлагает для оценки конкурентоспособности организации использовать 16 факторов результативности ее деятельности, среди которых:

·        имидж;

·        концепция продукта, на которой базируется деятельность фирмы;

·        качество;

·        уровень диверсификации видов бизнеса;

·        суммарная рыночная доля главных видов бизнеса;

·        частота, глубина, бюджет проводимых маркетинговых исследований;

·        эффективность сбыта с точки зрения используемых каналов товародвижения;

·        уровень рекламной деятельности;

·        уровень стимулирования сбыта;

·        политика фирмы во внешней предпринимательской среде, характеризующая способность фирмы управлять в позитивном плане своими отношениями с государственными и местными властями, общественными организациями, прессой, населением и т.п. [15, с. 214]

В своей работе Моисеева Н.К. предлагает также учитывать в качестве критериев, определяющих конкурентоспособности организации, следующие:

·        критерий, отражающий в динамике степень удовлетворения потребителя;

·        временной критерий эффективности производства [28, с. 35].

Проведенный анализ литературных источников показал, что разные авторы в зависимости от научных взглядов и области исследований приводят различный набор факторов, определяющих конкурентоспособность фирмы. На наш взгляд, наиболее обоснованный набор факторов, широко используемый при проведении стратегического анализа и маркетинговых исследований, приведен в работах А.А..Томпсона-мл. и А.Дж. Стрикленда, Дэвида Кревенса и Е.П. Голубкова.

1.3 Проблемы и перспективы управления конкурентоспособностью организации

В настоящее время практически ни одна компания не является монополистом на своем рынке. У каждой фирмы есть конкуренты, с которыми она вынуждена бороться с помощью различных методов и применяя разные конкурентные стратегии для достижения рыночного успеха.

В последние десятилетия в условиях глобализации экономики отмечается усиление конкуренции практически во всем мире. С установлением рыночных отношений в России российским предприятиям приходится выдерживать серьезную конкуренцию не только на внешнем, но и на внутреннем рынке. В связи с этим возникает острая проблема оценки и повышения уровня конкурентоспособности российских компаний [7, с.25].

Конкуренция, являясь механизмом соперничества субъектов рынка, вместе с тем выступает движущей силой развития общества, главным инструментом экономии ресурсов, повышения качества товаров и уровня жизни населения [39, с. 107]. Конкурентоспособность является определяющим фактором делового успеха. В любой сфере деятельности в фокусе основных поставленных проблем непременно надо рассматривать вопросы повышения конкурентоспособности.

На снижение конкурентоспособности организации в современных условиях оказывают влияние следующие факторы: неразвитость рыночной инфраструктуры, неконкурентоспособность многих видов отечественной продукции, изношенность (физическая и моральная) основных фондов. A так же относительно высокая ресурсоёмкость выпускаемой продукции, убыточность производства продукции, субъективность в ценовой и налоговой политике, неуправляемость конкурентоспособностью продукции организации со стороны компании, отраслей и регионов, усиление конкурентоспособности со стороны ведущих зарубежных фирм и другое. Интенсивное развитие организации осуществляется на основе экономически обоснованного совершенствования техники, технологии и организации производства, труда, управления, благодаря использованию достижений научно-технического прогресса, передового опыта, режиму экономии, мобилизации внутренних резервов и проявляется в повышении уровня и динамики соотношения результатов производства с затрачиваемыми и привлекаемыми ресурсами. [28]

В России понятие "конкурентоспособности организации" стало изучаться сравнительно недавно. И в связи с этим российские компании сталкиваются сегодня с рядом проблем, связанных с этим понятием. Перечислим некоторые из них.

.        Многие ошибки в конкурентной борьбе обусловлены сложностью самого явления конкуренции, далеко не всегда осознаваемого менеджментом предприятий.

Зачастую конкурентоспособность воспринимается и понимается персоналом компании, и в том числе ее управленческим звеном, как нечто абстрактное, существующее лишь в теории. Отчасти это связано с достаточно слабой изученностью данного понятия российской наукой и недостаточной освещенностью его в отечественной литературе, посвященной вопросам эффективности организации и ведения бизнеса.

В связи с этим проблема конкурентоспособности не учитывается в работе предприятия как таковая. В итоге это, как правило, приводит к тому, что компания "плывет по течению" до тех пор, пока не будет подавлена уже действующими конкурентами, либо пока на рынок не выйдут перспективные молодые компании, способные в кратчайшие сроки резко уменьшить долю рынка данной компании либо даже сместить ее с этого сегмента.

.        Как было отмечено, проблема конкурентоспособности стала изучаться в России сравнительно недавно, в связи с чем определенная доля компаний столкнулась с еще одной сложностью. Даже если руководство компании осознает необходимость управления ее конкурентоспособностью, зачастую оно слабо представляет, каким образом возможно грамотно и наиболее эффективно организовать подобные мероприятия [9, с. 26].

.        Традиционное понимание конкурентоспособности характеризуется тем, что она рассматривается как фактическая, уже сложившаяся. Поэтому вопрос управления ею отпадает по определению. В рамках исследования проблемы конкурентоспособности компаний это приводит к тому, что существует управление главными факторами конкурентоспособности (ценой, качеством продукции) при отсутствии понимания необходимости управления самой конкурентоспособностью [9, с. 32-33].

.        Даже компании, руководство которых осознало необходимость процесса управления конкурентоспособностью, сталкиваются с ошибками. Так, например, может преувеличиваться значение в этом процессе какого-то конкретного конкурентного фактора и, значит, недооцениваться остальные.

Конкурентоспособность является многомерным свойством, что определяется многоаспектностью самого явления конкуренции. Это означает, что менеджмент предприятия не может сосредоточивать усилия только на одном из конкурентных факторов - они должны учитываться одновременно, с учетом взаимной зависимости и времени. Многоаспектность конкуренции также проявляется в том, что предприятия могут предвидеть поведение конкурентов, а также реагировать на одну и ту же ситуацию на рынке различным образом. Вследствие этого затрудняется прогнозирование ситуаций и долгосрочное планирование.

.        Кроме того, формирование конкурентоспособности предприятия, становление его конкурентного преимущества и работа над его укреплением требует определенных, и зачастую значительных, затрат. Поэтому мероприятия по повышению конкурентоспособности должны быть учтены в финансовых планах всех уровней. В реальности же организации, как правило, не учитывают данную статью затрат в своих финансовых планах, что в итоге приводит к отсутствию средств на проведение соответствующей деятельности, а значит и к игнорированию мероприятий по повышению конкурентоспособности.

.        Зачастую руководство организаций не осознает и того, что конкурентоспособность - это не константа, которую достаточно просто сформировать. Динамический характер конкурентоспособности определяет ее постоянную недостаточность. Успокоенность относительно конкурентоспособности часто приводит к отставанию. Любые преимущества рано или поздно будут скопированы или превзойдены конкурентами. Единственным устойчивым конкурентным преимуществом является постоянное движение вперед, постоянные инновации во всех сферах деятельности.

Более того, конкурентоспособность понимается лишь незначительным процентом руководящих кадров как величина относительная, требующая сопоставления с результатами конкурентов. Важно осознавать, что необходимо быть лучше, чем конкретные компании, выступающие с предприятием на одном рынке, имеющие пересекающиеся цели.

.        Проблемой является и отсутствие у большинства организаций такого документа, как Стратегия развития компании, или грамотного бизнес-плана, в котором могли бы хоть частично прописываться положения о необходимости управления конкурентоспособностью фирмы и набор конкретных мероприятий по ее повышению. Если же такой документ существует, то порой он является чисто формальным и не является руководством в деятельности персонала компании. Эффективное же использование конкурентных преимуществ возможно только при условии согласования с общей стратегией предприятия. [9, с. 26].

Организации необходимо осуществлять оценку и прогнозирование конкурентоспособности относительно конкурирующих фирм. С этой целью требуется, во-первых, разработать соответствующую стратегию в области конкурентоспособности продукции и организации, во-вторых, создать методическую и информационную базу по оценке и прогнозированию конкурентоспособности организации, сформировать и постоянно пополнять информационную базу о научно-производственных процессах и технико-экономических характеристиках товаров на фирмах-конкурентах. [28]

Анализируя ключевые характеристики состояния предприятия и известные подходы к оценке и повышению его конкурентоспособности, можно сформулировать основные принципы концепции обеспечения конкурентоспособности предприятий:

·        задача обеспечения конкурентоспособности предприятия включает обеспечение конкурентоспособности продукции и собственно самого предприятия;

·        следует выделять разные критерии конкурентоспособности предприятия в зависимости от горизонта планирования и управления на предприятии;

·        основным показателем конкурентоспособности предприятия на оперативном уровне является интегральный показатель конкурентоспособности продукции;

·        на тактическом уровне конкурентоспособность предприятия обеспечивается его общим финансово-хозяйственным состоянием и характеризуется комплексным показателем его состояния;

·        на стратегическом уровне конкурентоспособность предприятия характеризуется инвестиционной привлекательностью, критерием которой является рост стоимости бизнеса (схема. 1.3.1).

Схема 1.3.1 Система обеспечения конкурентоспособности предприятия

Все большее значение для компаний принимает процесс не собственно формирования конкурентоспособности, а именно управление уже сформированной конкурентоспособностью, постоянная и непрерывная работа над ее укреплением и повышением.

Так, для успешной конкурентной борьбы сегодня организации должны не просто системно изучать рынок, оценивать свой уровень конкурентоспособности, выявлять возможности и уязвимые места конкурентов, но также оказывать управляющее воздействие на собственную конкурентоспособность и определять основные направления ее повышения.

Целесообразно выделить тенденции и перспективы развития конкурентоспособности:

.        Многоаспектность понятия "конкурентоспособности" не позволяет фирмам иметь преимущества перед конкурентами лишь в цене и качестве продукции. Так как данное понятие включает в себя такие составляющие, как:

·        планомерная инновационная деятельность;

·        систематический маркетинговый анализ рыночной среды фирмы;

·        формирование позитивного имиджа предприятия;

·        высокий уровень компетенции менеджеров, постоянная работа над ее повышением; высокая квалификация персонала, ее регулярное повышение;

·        внедрение стандартов качества продукции;

·        юридическая чистота и проработанность сделок;

·        уровень сервиса выше среднеотраслевого;

·        благоприятный морально-психологический климат в коллективе;

·        постоянное совершенствование системы мотивации и оплаты труда;

·        четкое распределение прав и обязанностей в компании и т.д.

Кроме того, количество таких составляющих постоянно меняется, а вместе с тем и значимость каждого из них. Таким образом. Руководству компаний придется постоянно учитывать меняющуюся конъюнктуру и направлять деятельность фирмы, руководствуясь новой ситуацией.

Так, уже сегодня на первый план вышли такие качественные характеристики компаний, как техническая оснащенность и применение ведущих передовых технологий, грамотный персонал, высокий информационный потенциал и т.д. [7, с. 29]

.        Характерной особенностью современных рынков является также высокая степень неопределенности внешней среды организации. Ведущей тенденцией современной экономики является бурное развитие информационного производства и превращение знаний в основной экономический ресурс, что создает новые возможности повышения конкурентоспособности организации. Победителями в конкурентной борьбе становятся организации, способные создать и динамично развивать интеллектуальный потенциал.

.        Все большее значение для компаний принимает процесс не собственно формирования конкурентоспособности, а именно управление уже сформированной конкурентоспособностью, постоянная и непрерывная работа над ее укреплением и повышением.

Так, для успешной конкурентной борьбы сегодня организации должны не просто системно изучать рынок, оценивать свой уровень конкурентоспособности, выявлять возможности и уязвимые места конкурентов, но также оказывать управляющее воздействие на собственную конкурентоспособность и определять основные направления ее повышения.

Механизм управления конкурентоспособностью организации должен включать следующие элементы:

·        формирование системы показателей конкурентоспособности;

·        построение оптимальной организационной структуры управления;

·        применение экономических и юридических методов управления и т.д.

Развитие, рост, прибыль - три целевые величины, предопределяющие возможность достижения фирмой желаемого уровня конкурентоспособности. Исходя из этого, сегодня управление конкурентоспособностью предполагает:

·        стратегическое видение руководством предприятия перспектив, средств и методов их достижения, наличие необходимых для этого ресурсов;

·        выявление рыночного потенциала своей продукции, ее конкурентных преимуществ и недостатков;

·        построение эффективного канала сбыта;

·        изучение доминирующих факторов внешней среды предприятия;

·        оценка конкурентов и уровня их конкурентоспособности;

·        оценка собственного потенциала конкурентоспособности.

Таким образом, механизм управления конкурентоспособностью фирмы должен охватывать все основные направления ее деятельности: кадры, планирование, прогнозирование, производство, организационно-техническое и материально-техническое обеспечение, маркетинг, обеспечение качества продукции, юридическое обеспечение, социальные вопросы и т.д. [42, с. 49]

4.      Ориентация на поддержание конкурентоспособности только в соответствии с текущими условиями на рынке оказывается на сегодняшний день неэффективной. Важным является предвидение развития ситуации, предугадывание и активное воздействие на внешнюю среду с помощью инноваций в продукте, технологии, управлении и т.д. [42, с. 38-40]

Таким образом, к проблеме конкурентоспособности необходимо подходить сегодня не только как к конечному результату, но и как к непрерывному процессу формирования преимуществ, оптимального применения ресурсов организации.

Вопросы конкурентоспособности изучены достаточно детально в современной науке. Но большинство исследований посвящено проблемам конкурентоспособности промышленных предприятий. Анализ литературных источников показал, что вопрос повышения конкурентоспособности туристических фирм разработаны в недостаточной степени.

В процессе исследования было установлено, что конкурентоспособность - это интегральная характеристика, составляющими которой являются инновационная деятельность, маркетинговый анализ внешней и внутренней среды, имидж предприятия, уровень компетенции сотрудников и др.

Для достижения конкурентоспособности и ее повышения организации необходимо учитывать факторы, ее определяющие. В обобщенном виде конкурентоспособность организации определяется совокупностью факторов, характеризующих результативность ее деятельности на рынке, атрибуты качества продукции и эффективность маркетинговой деятельности.

На сегодняшний день существует ряд проблем конкурентоспособности организаций, таких как: восприятие конкурентоспособности как абстрактной характеристики; неумение менеджмента организаций грамотно оценивать состояние конкурентоспособности и управлять им; ограничение управленческих усилий лишь мероприятиями по созданию конкурентоспособности организации и недооценка процесса ее постоянного совершенствования; недостаточность денежных средств для мероприятий по управлению конкурентоспособностью. Все эти проблемы негативно сказываются на эффективности деятельности отечественных предприятий и требуют серьезного изучения, теоретических и практических исследований.

Тем не менее, среди перспектив конкурентоспособности в настоящее время такие тенденции как: усложнение сущности конкурентоспособности в связи с расширением масштабов конкуренции и выход на первый план информационного фактора; акцент не просто на формировании конкурентоспособности, а на грамотном управлении ею, отношение к конкурентоспособности как к динамической характеристике; применение инноваций и новых технологий - неотъемлемая часть конкурентоспособности организации.

2. Анализ конкурентоспособности предприятия

2.1 Общая характеристика ОАО "Гостиничный комплекс "Ока"

Полное фирменное наименование общества: Открытое акционерное общество "Гостиничный комплекс "Ока".

Сокращенное наименование общества: ОАО ГК "Ока".

Гостиничный комплекс расположен по адресу: 603057, г. Нижний Новгород, пр. Гагарина, 27.

Данные о первичной государственной регистрации: номер государственной регистрации: 662, дата государственной регистрации: 22.09.1995, наименование органа, осуществившего государственную регистрацию: Комитет по управлению городским имуществом г. Нижнего Новгорода.

Данные о регистрации юридического лица:

Основной государственный регистрационный номер юридического лица: 1025203745050, дата регистрации: 20.12.2002

Наименование регистрирующего органа: Инспекция МНС по Советскому району г. Н. Новгорода

Дата создания (до преобразования в акционерное общество) - 28.12.1997 г.

Цели создания: предоставление гостиничных услуг, организация общественного питания, розничная торговля продовольственными и непродовольственными товарами.

Выгодное географическое расположение гостиницы: граничит со Спорткомплексом "Дельфин" и Дворцом спорта.

Собственность: муниципальная (до преобразования).

Организационно-правовая форма: муниципальное унитарное предприятие (до преобразования).

На основании ст. 34,35 ФЗ РФ "О предприятиях и предпринимательской деятельности", ГК РФ и Плана приватизации МУП "ГК "Ока", утвержденного КУГИ Администрации г. Нижнего Новгорода в соответствии с Указом Президента РФ "Об организационных мерах по преобразованию государственных предприятий, добровольных объединений государственных предприятий в акционерные общества" от 01.07.92 г. №721 МУП "ГК "Ока" преобразовано в ОАО "ГК "Ока". [29]

Гостиница является коммерческим предприятием и имеет самостоятельный баланс, расчетный счет в банке, печати со своим наименованием, штампы и бланки.

ОАО "Гостиничный комплекс "Ока" 3* - оценка положения в отрасли Сертификат Соответствия от 15.10.2008г. №0001557

Отель Ока находится недалеко от центра и основных достопримечательностей г. Нижнего Новгорода, в получасе езды до аэропорта.

Отель предлагает для размещения 278 номеров различных категорий: от номеров эконом-класса до люксов. Каждый номер оснащен спутниковым телевидением, телефоном, Wi-Fi доступом в Интернет, минибаром, феном.

В Гостиничном Комплексе "Ока" развитая инфраструктура. В отеле работают ресторан, клуб, бар и кафе. Ресторан Бульвар является одним из самых больших ресторанов города и предлагает гостям три банкетных зала: главный зал, вместимостью до 150 человек, гобеленовый зал и погребок в стиле кантри. В меню ресторана представлены блюда средиземноморской, французской и английской кухонь. Техно-клуб Моторный представляет развлекательные программы с участием лучших ди-джеев города, а днем работает как ланч-бар. Лобби-бар предлагает богатую чайную карту и большой выбор кофе. В кафе на втором и пятом этажах отеля гостям предлагаются холодные и горячие закуски, широкий ассортимент кондитерских изделий и прохладительных напитков.

Гостиница располагает пятью конференц-залами вместимостью до 150 человек, оснащенными необходимым оборудованием. Отель также предлагает услуги бизнес-центра, который находится на первом этаже. [43]

Кроме того, в отеле имеется 2 сауны, кафе, салон - парикмахерская, массажные кабинеты, касса авиа и железнодорожных билетов, экскурсионное бюро, охраняемая парковка, современный спортивно - развлекательный клуб "Кэпитал Клаб" (боулинг, бильярд, спорт-бар).

В гостинице предоставляются следующие услуги:

Для отдыха и развлечений: ресторан, организация экскурсионного обслуживания: обзорные экскурсии по Нижнему Новгороду, туры выходного дня, киоски "Печать", "Сувениры", доставка цветов, услуги фитодизайнера, бронирование мест в театрах, кинотеатрах, клубах и ресторанах города, доставка пиццы, шашлыков, суши из самых популярных ресторанов города, организация услуг химчистки, прачечной, обслуживание в номере, 55 телевизионных кабельных каналов, мини-бар.

Для красоты и здоровья: сауна "Ока", салон-парикмахерская "Магнолия", массаж, солярий, стоматологический кабинет.

Для семинаров, конференций и переговоров: сеть конференц-залов, бизнес-центр с доступом в Интернет, тренинги и семинары в Нижнем Новгороде, визовая поддержка, сканирование, ламинирование, ксерокопирование документов, прием/отправка факсимильных сообщений, организация услуг переводчика, охраняемая автостоянка, парковка, нижегородский филиал банка "УралСиб", банкомат, касса по продаже авиа и ж/д билетов, камера хранения багажа, прокат сейфа, трансфер от ж/д вокзала и аэропорта, прокат автомобилей любой марки, заказ экспресс-такси, бесплатные газеты и журналы в холле гостиницы. [29]

В настоящее время компьютерные программы и приложения существенно облегчают работу любой организации и позволяют вести полный учет информации, по каким либо параметрам.

Огромное количество программ используется сотрудниками в процессе работы. Вид программы, используемой в работе, зависит от деятельности отдела.

В основном ОАО "Гостиничный комплекс "Ока" использует в своей работе программу 1 С. Эта программа позволяет хранить информацию в доступном виде и по мере необходимости вносить нужные изменения. Также в процессе работы в отделе маркетинга часто используется программа Microsoft excel. Она позволяет вносить потенциальных клиентов в базы гостиницы, чтобы в дальнейшем предлагать свои услуги конкретным потребителям

Предприятие функционирует с 1974 года. Как Открытое Акционерное Общество ГК "Ока", зарегистрировано 22.09.1995 г, свидетельство №662. ОАО "ГК "Ока" является правопреемником муниципального унитарного предприятия "Гостиничный комплекс "Ока".

В настоящее время номерной фонд Гостиничного комплекса "Ока" включает 283 номера различных категорий, в т.ч.:

·   номера ЛЮКС - 25

·        номера Первой категории - 177

·        номера класса "Стандарт" - 53

·        номера класса "Эконом" - 28

Загрузка номерного фонда в рабочие дни составляет около 70%, в праздничные и выходные дни - 40%, средняя загрузка 50-57%.

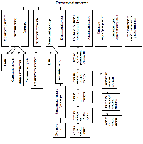
Схема 2.1.1 Организационная структура ОАО "Гостиничный комплекс "Ока"

2.2 Анализ финансово-экономического состояния ОАО "Гостиничный комплекс "Ока"

Для анализа финансового состояния, выявления организационно-экономических показателей ОАО "Гостиничный комплекс "Ока" информационной базой служит Бухгалтерский баланс за 2013-2014 гг. (Приложение 1) и Отчет о прибылях и убытках за 2013-2014 г. (Приложение.2). Эти формы характеризуют имущественное и финансовое положение компании, размещение и использование активов, а также структуру источников их формирования.

Сравним показатели Бухгалтерского баланса компании на 31 декабря 2013 г. и на 31 декабря 2014 г.

Сравнивая показатели актива баланса предприятия, можно увидеть, что активы баланса за год увеличились на 390084 тыс. руб., т.е. с 178294 до 568378 тыс. руб. Увеличение денежных средств в отчетном периоде говорит о том, что предприятие работает стабильно.

Статья внеоборотных активов возросла в 5 раз, что само по себе является положительным моментом. Произошел значительный рост величины основных средств (почти в полтора раза). Это связано с началом строительства нового здания гостиничного комплекса.

Значительно увеличилась величина оборотных активов (на 69,3%). Это является положительным моментом, ведь оборотные средства представляют собой часть средств организации, оборачивающуюся за период менее года.

Повысилась величина дебиторской задолженности, что связано с изменением политики отношений с юридическими лицами, а именно предоставлением возможности оплаты аренды площадей после указанной даты.

Достаточно сильно возросла величина нераспределенной прибыли, что говорит об усовершенствовании политики распределения прибыли.

Величина краткосрочных обязательств возросла на 35,2% - прежде всего по причине увеличения в структуре баланса статьи Займы и кредиты на 61004 руб. Кроме того, сильно увеличилась (более чем в 2 раза) величина кредиторской задолженности, прежде всего перед поставщиками и подрядчиками (в связи с тем, что началось крупномасштабное строительство нового корпуса гостиницы).

Чтобы понять, каким образом изменяются показатели бухгалтерского баланса компании, проведем его вертикальный и горизонтальный анализ.

Вертикальный анализ используется, когда нужно проанализировать изменения в составе имущества организации. Для этого принимаем сумму итога баланса за 100% и смотрим, как изменились значения статей (табл. 2.2.1).

Таблица 2.2.1

Вертикальный анализ Бухгалтерского баланса ОАО "Гостиничный комплекс "Ока" на 31 декабря 2014г.

Показатели

На начало отчетного периода

Изменения


Тыс. руб.

%

Тыс. руб.

%

Тыс. руб.

%

1

2

3

4

5

6

7

Актив

1.Внеоборотные активы Основные средства Незавершенное строительство Долгосрочные финансовые вложения Отложенные налоговые активы Итого по разделу 1

 61905 10700 3 185 72793

 3,5 6 0,002 0,1 40,8

 90719 298845 3 198 389765

 16 52,8 0,0005 0,03 68,6

 28814 288145 0 13 316372

 12,5 46,8 -0,0015 29,9 27,8

2.Оборотные активы Запасы, в том числе: сырье, материалы и другие аналогичные ценности готовая продукция и товары для перепродажи расходы будущих периодов Дебиторская задолженность (платежи по которой ожидаются в течение 12 месяцев после отчетной даты) в том числе: покупатели и заказчики

 960  286  106   568  44230  1556

 0,54  0,16  0,06   0,32  24,8  0,87

 2385  575  1127   683  123744  37757

 0,4  0,1  0,2   0,1  22  6,6

 1425  289  1021   115  79514  36201

 -0,14  -0,06  0,14   0,22  2,8  5,73

1

2

3

4

5

6

7

Денежные средства Прочие оборотные активы Итого по разделу 2

553 59758 105501

0,3 33,5 59,2

955 51529 178613

0,2 9,1 31,4

402 -8229 73112

-0,1 -24,4 -27,8

Баланс

178394


568378


389984


Пассив

3.Капитал и резервы Уставный капитал Резервный капитал Добавочный капитал Нераспределенная прибыль (непокрытый убыток) Итого по разделу 3

 56 338 7501 45819  53764

 0,03 0,19 4,2 25,7  30,2

 56 338 7501 99904  107849

 0,01 0,06 1,3 17,6  19

 0 0 0 54085  54085

 -0,02 -0,13 2,9 -8,1  11,2

4.Долгосрочные обязательства Займы и кредиты Отложенные налоговые обязательства Итого по разделу 4

 79776 576 80355

 44,7 0,3 45

 300540 4458 304998

 53 0,8 53,8

 220764 3882 224643

 8,3 0,5 8,8

5.Краткосрочные обязательства Займы и кредиты Кредиторская задолженность в том числе: поставщики и подрядчики

  6626 37520   7859

  3,7 21   4,4

  67630 87888   31178

  12 15,5   5,5

  61004 50368   23319

  8,3 -5,5   1,1

задолженность перед персоналом организации задолженность перед государственными внебюджетными фондами задолженность по налогам и сборам прочие кредиторы задолженность учредителям по выплате доходов Итого по разделу 5

 942  264 24954 3501  29 44175

 0,5  0,15 14 2  0,016 24,8

 1402  488 49133 5687  13 155531

 0,3  0,1 8,6 1  0,002 27,4

 460  224 24179 2186  -16 111356

 -0,2  -0,05 -5,4 -1  -0,014 2,6

Баланс

178294

100

568378

100

389984

0



Статья внеоборотных активов, составлявшая на начало отчетного периода 40,8% активов компании, возросла и составила к концу отчетного периода 389765 тыс. руб., что в долевом отношении к сумме активов увеличилось на 28,4%. Это говорит об увеличении доли оборотных средств в структуре активов, об увеличении хозяйственного.

Величина основных средств (61905 тыс. руб.) увеличилась на 12,5% и составила к концу периода 16% величины активов. Так, было приобретено и установлено новое техническое оборудование для офиса.

Что касается величины оборотных активов, то их изменения также сильно повлияли на структуру баланса. Значение данной статьи снизилось к концу отчетного периода с 105501 тыс. руб. (59,2% всех активов) до 178613 тыс. руб. (31,4% активов компании).

Доля величины запасов снизилась незначительно (на 0,14%). Дебиторская задолженность значительно возросла и составила к концу периода 123744 тыс. руб., однако в процентном отношении она стала выше начальной величины на 2,8%. Прежде всего, возросла задолженность покупателей и заказчиков. Если в начале периода она равнялась 1556 тыс. руб. (0,87% активов), то к концу периода составила уже 37757 тыс. руб. (6,6% активов). Это связано с тем, что фирма позволяет оплачивать арендную плату после утвержденной даты.

Статья "Капитал и резервы" составляла на начало отчетного периода 53764 тыс. руб., (30,2% пассивов компании). К концу периода ее величина составила 107849 тыс. руб., но в сумме пассивов составила лишь 19%, что на 21,2% ниже, чем в начале периода. Возрастание значения произошло по причине увеличения суммы нераспределенной прибыли.

Нераспределенная прибыль, равная 45819 тыс. руб. в начале отчетного периода (25,7% пассивов), возросла на 54085 тыс. руб., но, в силу увеличения валюты баланса, на конец отчетного периода составила лишь около 17,6%, что на 8,1% ниже первоначального значения. Это говорит о том, что к 31декабря ОАО "Гостиничный комплекс "Ока" стало проводить больше мероприятий по распределению прибыли (в незавершенное строительство, закупку основных средств). Снижение доли нераспределенной прибыли компании в сумме ее пассивов имеет как негативные стороны (чем меньшую долю занимает прибыль, тем сложнее обеспечить оптимальное соотношение собственных и заемных средств, покрыть стоимость имущества и т.д.), так и позитивные (снижение доли нераспределенной прибыли в структуре пассива означает направление больших средств на выплату задолженностей, удовлетворение потребностей компании и ее развитие).

Сумма кредитов и займов, составляющая в начале периода 44,7%, увеличилась на 8,3%, это связано с началом строительства нового корпуса гостиницы.

Между тем, величина статьи "Краткосрочные обязательства", в начале отчетного периода составлявшая 44175 тыс. руб. (24,8% всех пассивов фирмы), составила к концу периода уже 155531 тыс. руб. (27,4% пассивов).

Величина статьи "Кредиторская задолженность" выросла по сравнению с началом периода в абсолютных величинах с 37520 до 87888, однако в процентном отношении она снизилась с 21% на 5,5%.

Подобная динамика величин собственного и заемного капитала указывает на увеличение финансовой устойчивости компании и, следовательно, на снижение степени финансового риска.

Чтобы результаты вертикального анализа баланса были более достоверными, подкрепим их проведением горизонтального анализа. Горизонтальный анализ баланса используется, чтобы проанализировать изменение статей и имущества в целом.

Каждая статья на начало отчетного периода принимается за 100% и сравнивается с концом периода (табл. 2.2.2).

Таблица 2.2.2

Горизонтальный анализ бухгалтерского баланса ОАО "Гостиничный комплекс "Ока" на 31 декабря 2014 г.

Показатели

На начало отчетного периода

На конец отчетного периода

Изменение


Тыс. руб.

Тыс.руб.

%

1

2

3

4

Актив

Внеоборотные активы Основные средства Незавершенное строительство

 61905 10700

 90719 298845

 46,54 2692,9

1

2

3

4

Долгосрочные финансовые вложения Отложенные налоговые активы Итого по разделу 1

3 185 72793

3 198 389765

0 7 435,44

Оборотные активы Запасы, в том числе: сырье, материалы и другие аналогичные ценности готовая продукция и товары для перепродажи расходы будущих периодов Дебиторская задолженность (платежи по которой ожидаются в течение 12 месяцев после отчетной даты)

 960 286  106 568 44230

 2385 575  1127 683 123744

 148,43 101  963,2 20,25 179,77

в том числе: покупатели и заказчики Денежные средства Прочие оборотные активы Итого по разделу 2

 1556 553 59758 105501

 37757 955 51529 178613

 2326,5 72,7 -13,77 69,3

Баланс

178294

568378

218,79

Пассив

Капитал и резервы Уставный капитал Резервный капитал Добавочный капитал Нераспределенная прибыль (непокрытый убыток) Итого по разделу 3

 56 338 7501  45819  53764

 56 338 7501  99904  107849

 0 0 0  118,04  100,6

4.Долгосрочные обязательства Займы и кредиты Отложенные налоговые обязательства Итого по разделу 4

 79776 576 80355

 300540 4458 304998

 276,7 671,28 279,56

5.Краткосрочные обязательства Займы и кредиты Кредиторская задолженность в том числе: поставщики и подрядчики задолженность перед персоналом организации задолженность перед государственными внебюджетными фондами задолженность по налогам и сборам прочие кредиторы задолженность учредителям по выплате доходов Итого по разделу 5

 6626 37520  7859 942 264  24954 3501 29 44175

 67630 87888  31178 1402 488  49133 5687 13 155531

 920,68 134,24  296,7 48,83 84,85  96,9 62,43 -55,17 252,1

Баланс

178294

568378

218,79



Согласно итогам горизонтального анализа баланса, размер внеоборотных активов фирмы уменьшился по сравнению с началом отчетного периода на 435,44% и составил к концу периода 389765 тыс.руб., что произошло в силу увеличения величины незавершенного строительства на 2692,9%.

Статья основные средства также увеличилась и на 46,54%. Это связано с покупкой дополнительных основных средств.

Величина оборотных активов увеличилась к концу периода на 69,3%. Это увеличение связано со значительным (на 2326,5%) возрастанием показателя статьи дебиторская задолженность покупателей и заказчиков.

Также сильно возросли практически все статьи оборотных активов. Значительно увеличились такие статьи как запасы (увеличилась на 148,43%)

Относительный показатель статьи Денежные средства возрос на 72,7%, однако в абсолютных значениях она осталась невелика.

Статья нераспределенной прибыли увеличилась к концу отчетного периода на 118,04%, вследствие чего величина статьи Капитал и резервы возросла на 100,6%.

Долгосрочные обязательства увеличились значительно за счет роста величины отложенных налоговых обязательств на 671,28%. Величина краткосрочных обязательств возросла на 252,1%. Столь значительные изменения вызваны увеличением суммы займов и кредитов, что опять-таки связано с началом строительства нового корпуса (на конец периода на 920,68%). Изменения коснулись задолженности перед поставщиками (значение возросло на 296,7%), задолженность по налогам и сборам (на 96,9%) и прочими кредиторами (на 62,43%).

Итак, по итогам вертикального и горизонтального анализов баланса заметны как положительные, так и отрицательные изменения в деятельности ОАО "Гостиничный комплекс "Ока".

На основании данных бухгалтерского баланса следует провести оценку ликвидности баланса.

Для оценки ликвидности бухгалтерского баланса компании используется методика, предложенная А.Д. Шереметом и Р.Р. Сайфулиным. Составляются итоги приведенных групп по активу и пассиву:

·        А 1 - наиболее ликвидные активы (их формирует величина денежных средств, имеющихся у предприятия);

·        А 2 - быстро реализуемые активы (дебиторская задолженность, платежи по которой ожидаются в течение 12 месяцев после отчетной даты);

·        А 3 - медленно реализуемые активы (их составляет величина запасов и прочих оборотных активов);

·        А 4 - трудно реализуемые активы (величина внеоборотных активов);

·        П 1 - наиболее срочные платежи (кредиторская задолженность);

·        П 2 - краткосрочные обязательства (сумма займов и кредитов);

·        П 3 - долгосрочные обязательства компании;

·        П 4 - постоянные пассивы (они равны величине капитала и резервов организации). Они представляют собой собственный капитал организации.

На начало отчетного периода они выглядели следующим образом:

А 1 = 553 тыс. руб. П 1 = 37520 тыс. руб.

А 2 = 44230 тыс. руб. П 2 = 6626 тыс. руб.

А 3 = 60718 тыс. руб. П 3 = 80355 тыс. руб.

А 4 = 72793 тыс. руб. П 4 = 53764 тыс. руб.

На конец отчетного периода ситуация выглядела таким образом:

А 1 = 955 тыс. руб. П 1 = 87888 тыс. руб.

А 2 = 123744 тыс. руб. П 2 = 67630 тыс.руб.

А 3 = 53914 тыс. руб. П 3 = 304998 тыс. руб.

А 4 = 389765 тыс. руб. П 4 = 107849 тыс. руб.

Для того, чтобы компания была финансово устойчивой, должны соблюдаться следующие условия:

А 1 ≥ П 1; А 2 ≥ П 2; А 3 ≥ П 3; А 4 ≤ П 4.

В нашем случае в начале отчетного периода неравенства выглядят так:

А 1 < П 1; А 2 > П 2; А 3 < П 3; А 4 > П 4.

На конец отчетного периода выполнялись следующие неравенства:

А 1 < П 1; А 2 > П 2; А 3 < П 3; А 4 > П 4.

Так как все перечисленные неравенства не выполняются ни на начало, ни на конец отчетного периода, баланс не является абсолютно ликвидным.

Между тем, показателем финансовой устойчивости выступает второе неравенство, которое для ОАО "Гостиничный комплекс "Ока" выполняется и на начало, и на конец отчетного периода. Неравенство обеспечивает компании минимальную финансовую устойчивость, в частности наличие дебиторской задолженности достаточно для покрытия краткосрочных обязательств гостиницы.

Также далее необходимо произвести расчет и сделать выводы по следующим показателям:

1.  Рентабельность предприятия - это относительный показатель эффективности производства, характеризующий уровень отдачи затрат и степень использования ресурсов. В основе построения коэффициентов рентабельности лежит отношение прибыли (чаще всего в расчет рентабельности включают чистую прибыль) или к затраченным средствам, или к выручке от реализации, или к активам предприятия. Таким образом, коэффициенты рентабельности показывают степень эффективности деятельности фирмы.

·   рентабельность продаж;

·        рентабельность затрат.

2.  Ликвидность актива - способность обращаться в деньги без значительной потери в цене. Чем способность выше, тем выше ликвидность. Главная задача - определить размер покрытия обязательств ресторана его активами, срок превращения которых в денежную форму соответствует сроку погашения обязательств.

·   коэффициент текущей ликвидности;

·        коэффициент абсолютной ликвидности (показывает, какая часть обязательств может быть погашена за счет денежных средств);

·        коэффициент срочной ликвидности (показывает, какая часть краткосрочных обязательств может быть погашена за счет наибольшей ликвидности активов).

3.  Чистый оборотный капитал - разность между оборотными активами и краткосрочными обязательствами.

Для определения рентабельности предприятия необходимо выявить следующие экономические показатели: прибыль, выручка, общие расходы (Таблица 2.2.3).

Таблица 2.2.3

Основные показатели

Показатель (за год)

2013 год, тыс. руб.

2014 год, тыс. руб.

1

2

3

Выручка

163692

224584

Общие расходы

102934

124839

Прибыль

60758

99745


Из таблицы видно, что данное предприятие работает стабильно. Наблюдается рост выручки от продажи продукции по сравнению с предыдущим годом.

Как видно из таблицы основных финансовых показателей, выручка предприятия возросла по сравнению с прошлым годом. Это говорит о том, что принятые меры по привлечению клиентов оказалась удачными.

Мгновенная платежеспособность характеризуется коэффициентом общей ликвидности, который показывает, какую часть краткосрочной задолженности может покрыть организация за счет имеющихся денежных средств и краткосрочных финансовых вложений.

Коэффициент общей ликвидности рассчитывается по формуле:

Ктек.ликв.= оборот. ср-ва/кр.обяз-ва(1)

где Кобщ.ликв - коэффициент текущей ликвидности,

оборот. ср-ва - оборотные средства

Кр.обяз-ва - краткосрочные обязательства.

Кобщ.ликв за 2013 г.=105501/44175=2,4

Кобщ.ликв за 2014 г.=178613/155531=1,2

Согласно общепринятым международным стандартам, считается, что этот коэффициент должен находиться в пределах от единицы до двух. Нижняя граница обусловлена тем, что оборотных средств должно быть, по меньшей мере, достаточно для погашения краткосрочных обязательств, иначе предприятие окажется под угрозой банкротства. Превышение оборотных средств над краткосрочными обязательствами более чем в два (три) раза считается также нежелательным, поскольку может свидетельствовать о нерациональной структуре капитала.

По данным бухгалтерского баланса гостиничного комплекса, в 2013 году Кобщ.ликв = 2,4, что свидетельствовало о нерациональном использовании капитала. 1,2 - коэффициент, который предприятие имело в 2014 году. Из этого следует, что предприятие смогло справиться с временными трудностями и вполне способно покрыть краткосрочные обязательства.

Далее следует рассчитать коэффициент абсолютной ликвидности. Это означает, что ликвидность предприятия оценивается по показателю денежных средств, которые, как мы знаем, имеют абсолютную ликвидность.

Кабс.ликв. = Ден. ср-ва/Кр. обяз-ва (2)

где Кабс.ликв. - коэффициент абсолютной ликвидности

Ден. ср-ва - денежные средства

Кр. обяз-ва - краткосрочные обязательства

Кабс.ликв 2013 г =553/44175=0,01

Кабс.ликв 2014 г=955/15531=0,1

После расчета данного коэффициента можно сделать вывод, что предприятие не сможет покрыть свои краткосрочные обязательства за счет денежных средств.

Следующий коэффициент, который следует рассчитать, это коэффициент срочной ликвидности, который показывает отношение наиболее ликвидной части оборотных средств (денежных средств, краткосрочных финансовых вложений и дебиторской задолженности) к краткосрочным обязательствам.

Кср.ликв.= (Ден. ср-ва + Кр. фин. вл-я +дебит. зад-ть)/Кр. обяз-ва (3)

где Кср.ликв - коэффициент срочной ликвидности

Ден. Ср-ва - денежные средства

Кр. фин. Вл-я - краткосрочные финансовые вложения

Дебит. Зад-ть - дебиторская задолженность

Кср.ликв2013г.=553+59758+44230/44175=2,4

Кср.ликв2014г=955+51529+123744/155531=1,3

Из этого следует, что данный коэффициент высокий, что благоприятным образом отражается на деятельности фирмы.

Важным показателем в изучении, анализе ликвидности предприятия является чистый оборотный капитал, величина которого находится как разность между оборотными активами фирмы и ее краткосрочными обязательствами.

ЧОК = Об. ср-ва - Кр. обяз-ва (4)

где ЧОК - чистый оборотный капитал

Об. ср-ва - оборотные средства

Кр. обяз-ва - краткосрочные обязательства

ЧОК2013г=105501-44175=61326

ЧОК2014г=178613-155531=23082

Чистый оборотный капитал придает фирме большую уверенность в собственных силах. Ведь это именно он выручает предприятие при самых разных проявлениях отрицательных сторон рынка. Из данных расчетов видно, что этот показатель был выше в 2013 году.

Сведем все выше перечисленные показатели в единую таблицу 2.2.4

Таблица 2.2.4

Анализ платежеспособности ОАО "гостиничный комплекс "Ока"

Показатели

2013 год

2014 год

Изменения за отчетный период

Коэффициент текущей ликвидности

2,4

1,2

-1,2

Коэффициент абсолютной ликвидности

0,01

0,1

0,99

Коэффициент срочной ликвидности

2,4

1,3

-1,1


Показатели рентабельности характеризуют отношение прибыли, полученной предприятием, к затратам на ее получение. Рентабельность является одним из основных показателей эффективности работы гостиницы и принятой ей бизнес - стратегии.

Один из основных показателей - это рентабельность продаж (Рп) - отражает соотношение прибыли от продаж и выручки, полученной гостиницей в отчетном году. Определяет, сколько рублей прибыли получено организацией в результате продажи продукции на один рубль выручки. Оптимальным является пропорциональный рост показателей в числителе и знаменателе.

Рассчитаем показатели рентабельности для нашего гостиничного комплекса по данным отчета о прибылях и убытках в 2013 и 2014 годах по след формуле:

Рп=чист.приб/выр.*100%(5)

где Рп - рентабельность продаж,

чист.приб. - прибыль от продаж,

Выр. - выручка от продаж.

Рп2013 г.=42638/163692*100%=26%

Рп2014 г.=54103/224584*100%=24%

Из результатов подсчетов можно сделать вывод, что на каждые 100 рублей выручки оно имеет прибыль 26 рублей в 2013 году и 24 рубля в 2014 году. Это очень хороший показатель, так как рентабельность от 20% до 30% считается высокой.

Следует посчитать и рентабельность затрат.

Рз = Чпр / с.с. + управл. расходы + ком. расходы * 100%(6)

где Рз - рентабельность затрат

Чпр- чистая прибыль

с.с. - себестоимость

управл. Расходы - управленческие расходы

ком. Расходы - коммерческие расходы

Рз2013=42638/60758+11685+1622*100%=58%

Рз2014=54103/99745+14669+1700*100%=47%

Таким образом, на каждые вложенные 100 рублей предприятие получало в 2013 году 58 рублей прибыли, а в 2014 году 47 рублей прибыли. Это очень хорошие показатели.

Рассмотрим общее изменение структуры прибыли "Гостиничного комплекса "Ока" с 2010 по 2014 годы.

Основные виды хозяйственной деятельности эмитента:

·   предоставление гостиничных услуг, доля доходов от этого вида деятельности составляет 77% в 2013г., 89% в 2014г. от общего объема выручки;

·        предоставление в аренду помещений под склад и офис, доля доходов от этого вида деятельности составляет 9% в 2014г., 15% - 2013г. от общего объема выручки.

Таблица 2.2.5

Структура прибыли ГК "Ока" с 2010 по 2015 гг.

Наименование

2014г.

2013г.

2012г.

2011г.

2009г.

1

2

3

4

5

6

выручка от реализации гостиничных услуг

146456

173075

104 547

62 697

66 211

доля в общем объеме выручки

77%

89%

86 %

80%

69%

прирост к предыдущему году

18%

40%

66%

38%

22%

выручка от предоставления в аренду помещений

19844

15147

14 676

13 822

14 803

доля в общем объеме выручки

9%

15%

12 %

18%

22%

прирост к предыдущему году

31%

3%

6 %

 -7%

 19%


Рост выручки от реализации гостиничных услуг в 2010 г. по сравнению с 2011 г. можно объяснить набором новой команды менеджеров и других сотрудников и как следствие новой ценовой и маркетинговой стратегией, ремонтом холла и в целом фасада гостиничного комплекса, в связи с этим наблюдается тенденция роста выручки от реализации гостиничных услуг.

Резкое снижение выручки в 2014 г. вызвано уменьшением спроса на гостиничные услуги, в связи со снижением деловой активности по городу и в стране в целом.

Снижение выручки от предоставления в аренду помещений является следствием сокращения площадей, предоставляемых в аренду, в связи с увеличение номерного фонда ГК "Ока". По результатам 2014 г. доля выручки от предоставления в аренду площадей увеличилась.

Таблица 2.2.6

Среднесписочная численность работников гостиницы, включая сотрудников, работающих в его филиалах и представительствах, а также размер отчислений на заработную плату и социальное обеспечение.

Наименование показателя

І кв.2013г

ІІІ кв.2013г

ІV кв.2013г

І кв. 2014г

Среднесписочная численность сотрудников

164

165,33

169

169

161

Доля сотрудников, имеющих высшее образование, %

66

66

66

66

66

Объем денежных средств, направленных на оплату труда, тыс.руб.

5368323

6043800

6231852

6513712

6321032

Объем денежных средств, направленных на социальное обеспечение, тыс.руб.

-

-

-

-

-

Общий объем израсходованных денежных средств. Тыс.руб.

5368323

6043800

6231852

6513712

6321032


2.3 Анализ конкурентоспособности ОАО "Гостиничного комплекса "Ока"

Для анализа общей ситуации компании и конкурентных условий используются методики и приемы, с помощью которых оценивается конкурентоспособность компании, создается оптимальная стратегия. Анализ предполагает исследование деятельности ОАО "Гостиничный комплекс "Ока" в контексте внешней среды для оценки ключевых факторов внешней среды:

. основные экономические характеристики отрасли;

. формы и интенсивность конкуренции;

. ключевые факторы успеха в конкурентной борьбе;

. сильные и слабые конкуренты;

. вероятные последующие действия конкурентов.

Во-первых, необходимо проанализировать основные экономические характеристики отрасли.

В течение последних пяти лет в России наблюдается стремительное развитие гостиничного бизнеса. В крупные города приходят международные отельеры, растет число маленьких частных отелей, реконструируются старые советские гостиницы. Правда, количественный рост далеко не всегда сопровождается одновременным повышением качества обслуживания и уровня сервиса. [44]

На данный момент гостиничный бизнес Нижнего Новгорода представлен более чем 40 гостиницами с номерным фондом более 2000 единиц.

Согласно данным Госкомстата, по объему гостиничного рынка Нижний Новгород занимает четвертое место в России, уступая лишь Москве, Санкт-Петербургу и Сочи.

За последнее время в городе появилось несколько средних по масштабам отелей ("Александровский сад", "Никола Хаус") и большое количество малых ("Жук Жак", "На Ильинке").

-2007 гг. - гостиницы "Сергиевская", "На Ильинке"

год - гостиница "Жук Жак"

год - гостиница "Никола Хаус"

год- гостиница "Александровский сад"

Практически все новые гостиницы города позиционируют себя гостиницами класса "Премиум" (3-4 звезды). Происходит интенсивное обновление номерного фонда и инфраструктуры крупных гостиничных комплексов (ГК "Ока", ГК "Нижегородский", Отель "Центральный"). Однако осталось немало гостиниц (в основном это бывшие ведомственные гостиницы или гостиницы, несертифицированные на звезды), в которых состояния номерного фонда, развитие внутренней инфраструктуры и комплекса дополнительных сервисных услуг остается на прежнем "советском" уровне. Особенностью нижегородского рынка гостеприимства является отсутствие в городе мировых гостиничных сетей. [29]

Таким образом, сегодня нижегородский рынок гостиничного хозяйства представлен следующим основными сегментами:

1.  Гостиницы класса "Эконом".

Количество номеров в этих гостиницах не превышает 70. Такие гостиницы предлагают услуги проживания по невысоким ценам, уровень сервиса и обслуживания соответственно тоже очень невысок. Гостиницы класса "Эконом" особенно востребованы среди менеджеров среднего и низшего звена (в основном государственных предприятий, ведомственных структур) приезжающих в Нижний Новгород в командировку.

2.  Средние и малые гостиницы класса "Премиум".

Количество номеров не превышает 30 ("Жук Жак", "На Ильинке", "Никола Хаус"). Состояние номерного фонда, уровень предоставляемого сервиса и дополнительных услуг в этих гостиницах очень высок, стоимость предлагаемых услуг соответственно тоже высока. Основными клиентами таких гостиниц являются представители крупного и среднего бизнеса, топ-менеджеры высшего звена. Но вследствие своих небольших площадей такие гостиницы не могут удовлетворить все потребности, возникающие у клиентов: ограниченные площади не позволяют построить конференц-залы, бизнес-центры, комнаты для переговоров, а так же оздоровительные центры, спортивные комплексы, тренажерные залы и пр.

3.  Крупные гостиничные комплексы.

Представителями этой группы являются следующие гостиницы: "Волна" (4*), "Октябрьская" (3*), "Александровский сад" (4*), "Ока" (3*), "Центральная" (2*), "Нижегородская" (2*), "Волжский откос" (2*), "Заречная" (1*). Количество номеров в этих гостиницах превышает 50. Важным преимуществом этих гостиниц является развитая инфраструктура - гостиницы могут предложить не только основные услуги по проживанию, но и целый комплекс прочих дополнительных услуг: услуги конференц-залов, бизнес-центров (ПК, Интернет, электронная почта, пр.), услуги развлекательных и оздоровительных центров. Этот сегмент является неоднородным, т.к. гостиничные комплексы города предлагают услуги разного уровня - от класса "Премиум" с высоким уровнем сервиса и соответствующими ценами ("Волна" (4*), "Александровский сад" (4*)) до класса "Эконом" с низким уровнем сервиса и обслуживания, но и соответственно невысокой стоимостью проживание ("Заречная" (1*)). В той или иной степени в каждой гостинице этого сегмента происходит обновление номерного фонда и развитие дополнительных сервисных услуг.

Несмотря на то, что нижегородский рынок гостиничных услуг развивается достаточно активно, новые предложения не способны полностью удовлетворить возросший спрос на гостиничные услуги. За последнее время в городе не было построено ни одного крупного гостиничного комплекса. Самый большой новый отель "Александровский сад" имеет всего 49 номеров. На сегодняшний момент рынок гостиничных услуг до конца не сформирован, отсутствует жесткая конкуренция. Средняя загрузка основных нижегородских гостиниц составляет 50-60%. Этот показатель меняется в зависимости от дня недели: на рабочей неделе загрузка увеличивается до 70-80%, в выходные и праздничные дни падает до 30-40%. Это объясняется тем, что Нижний Новгород привлекателен, прежде всего, для бизнес - туристов, активность которых растет именно на рабочей неделе. Показатели средней загрузки нижегородских гостиниц являются достаточно высокими - по мировым стандартам загрузка гостиницы считается очень хорошей, если составляет 50%.

На сегодняшний день все появляющиеся в Нижнем Новгороде новые гостиницы - это гостиницы класса "Премиум", с высоким уровнем сервиса и соответствующим высоким уровнем цен. Это связано прежде всего с тем, что строительство новой гостиницы требует высоких разовых затрат, длительных инвестиций, которые проще вернуть в 4- звездном отеле. Но численность целевой аудитории, представителями которой будут востребованы услуги таких гостиниц, достаточно ограничена. Основная масса приезжающих в Нижний Новгород - представители среднего класса, которые пока не готовы оплачивать гостиничные номера стоимостью более 140 у.е. Поэтому наиболее востребованными являются гостиницы категории 2-3 звезды, предлагающие номера, доступные для среднего класса, но с хорошим уровнем сервиса и обслуживания.

Одним из ключевых факторов внешней среды являются формы и интенсивность конкуренции. На втором этапе исследования конкурентной среды нами проанализировано пять конкурентных сил отрасли.

М. Портер считает, что в отрасли действуют 5 факторов конкуренции:

·        конкуренция между участниками отрасли;

·        угроза со стороны новых конкурентов в отрасли;

·        конкуренция со стороны производителей товаров-заменителей;

·        конкурентное давление поставщиков;

·        конкурентное давление потребителей [34].

Так, конкурентная борьба усиливается, когда число конкурирующих фирм увеличивается, и они становятся относительно сравнимы с точки зрения размеров и возможностей. Число фирм является важным фактором, так как большее число предприятий повышает вероятность новых стратегических инициатив. При этом снижается влияние отдельных фирм на всех остальных.

Борьба усиливается, если спрос на продукт растет медленно. В быстро расширяющемся рынке соперничество ослабляется тем, что всем хватает места. Чтобы идти в ногу с развивающимся рынком, фирмы обычно используют все свои финансовые и управленческие ресурсы, уделяя намного меньше внимания переманиванию клиентов у соперников. Когда рост рынка замедляется, начинается борьба за рыночную долю, что стимулирует появление новых стратегических идей, маневров и мер, направленных на переманивание клиентуры конкурентов.

Конкуренция на туристском рынке усиливается тем, что спрос на туруслуги отличается значительными сезонными колебаниями.

Соперничество усиливается, если туристские продукты фирм недостаточно дифференцированы.

Конкуренция возрастает в соответствии с размером отдачи от успешных стратегических маневров. Чем больше отдача от стратегии, тем больше вероятность, что другие будут склонны принимать тот же маневр.

Борьба имеет тенденцию к усилению, когда уход из отрасли становится дороже, чем продолжение конкуренции.

Конкуренция принимает острый и непредсказуемый характер при увеличении различий между фирмами в части их стратегий, приоритетов, кадрового состава, ресурсов. Такие различия увеличивают вероятность того, что отдельные фирмы будут вести себя непредсказуемо, принимая стратегии маркетинга, которые приведут к рыночным неопределенностям [18, с. 126].

Для более детального анализа природы и характера конкурентной среды нижегородского рынка гостиничных услуг необходимо учитывать эти силы. На схема 2.3.1. представлена схема конкурентных сил.

Эти конкурентные силы влияют:

·   на цены, которые могут устанавливать гостиницы;

·        на объемы инвестиций в развитие сети реализации турпродукта, а также усилий по продвижению;

·        на величину расходов, которую вынуждены нести нижегородские гостиницы.

Схема 2.3.1 Схема конкурентных сил для ОАО "Гостиничный комплекс "Ока" на нижегородском рынке гостиничных услуг.

Конкуренция между продавцами возникает, если у фирмы появляется возможность лучше удовлетворить потребителей, возникает необходимость улучшать свою деятельность либо увеличивать долю рынка. Гостиницы предлагают сходные услуги по назначению удовлетворения потребностей потребителей, это свидетельствует об острой конкуренции между ними. Ценовая конкуренция выражена неявно, а основная конкурентная борьба идет по другим показателям: характеристики турпродуктов (комфортность, показатели надежности, технологичности, безопасности, эксклюзивности), эстетические показатели, сила марки и имиджа гостиницы, предложение специальных мероприятий продвижения. Интенсивность конкуренции зависит от того, насколько активно компании пытаются изменить эти показатели.

Независимо от интенсивности конкуренции, каждая компания нуждается в обеспечении превосходства над конкурентами, укреплении отношений с покупателями. На рынке гостиничных услуг конкуренты прибегают к дифференциации своих предложений или стремятся усилить свои позиции за счет слабых сторон конкурентов. Так как рынок растет, свои финансовые и управленческие ресурсы компании могут сосредотачивать на обеспечении растущего спроса, а не на попытках расширить свою клиентскую базу за счет конкурентов.

Вход новых компаний на рынок гостиничных услуг, несмотря на свою привлекательность, несколько затруднен. Компании, давно работающие на рынке, имеют по отношению к новичкам преимущества по издержкам, ресурсам в виде налаженных отношений с поставщиками и посредниками, наличия опыта, действующих мощностей и имиджа. Большинство покупателей привержены уже имеющимся маркам. Новичкам необходимо время и значительные финансовые вложения, что сокращает доходы и увеличивает риск.

Гостиницы выбранной нами категории испытывают конкурентное давление со стороны гостиниц с другими категориями. Уровень цен на гостиничные услуги конечно разный, однако есть существенные отличия и в качестве предоставляемых услуг (комфортабельность, количество дополнительных услуг, имидж гостиницы). Потребитель зачастую предпочтет белее высокий уровень комфорта, нежели сравнительно невысокую стоимость, тем более это касается состоятельных клиентов.

При формировании пакета услуг, предоставляемых гостиницей, особое внимание уделяется поставщикам услуг. Конкурентное давление со стороны компаний-поставщиков значительно, так как поставляемые ресурсы, обеспечивающие деятельность гостиницы, предлагаются фирмами с достаточными мощностями для выполнения всех заказов.

Проанализировав характер конкуренции на рынке гостиничных услуг с использованием модели пяти факторов, следует подчеркнуть, что, несмотря на затрудненный вход в отрасль новых компаний, остальные факторы конкуренции оказывают влияние на конкурентоспособность компаний.

Оценка состояния конкурентной борьбы осложняется тем, что очень сложно проводить анализ деятельности всех конкурентов, работающих на рынке. Поэтому целесообразно выделить группу наиболее опасных и сильных конкурентов, которые оказывают или могут оказать существенное влияние на деятельность нашей фирмы, и тщательно исследовать именно их.

Для исследования конкуренции необходимо проанализировать положение конкурентов на рынке.

По сведеньям официального сайта ОАО "Гостиничного комплекса "Ока" имеются следующие данные:

Около 70% рынка поделено между 8 гостиницами города:

·   Гостиница "Центральная" - 23,6%

·   Гостиница "Волна" - 10,4%

·   Гостиница "Ока" - 9,5%

·   Гостиница "Нижегородская" - 7,9

·   Гостиница "Октябрьская" - 7,8%

·   Гостиница "Заречная" - 4,7%

·   Гостиница "Александровский сад" - 4%

Однако не все гостиницы находятся в одном сегменте рынка с гостиницей "Ока". Учитывая категорию исследуемого предприятия, гостиничный комплекс "Ока" находится в одном сегменте с такими гостиницами, как "Октябрьская", "Центральная", "Нижегородская". Причины, по которым эти гостиницы можно выделить в один сегмент следующие:

·        Тип клиентов, которые обслуживают эти гостиницы - бизнесмены, представители малого и среднего бизнеса, служащие успешно развивающихся предприятий.

·        Уровень цен на проживание.

·        Уровень номерного фонда.

·        Уровень развития сервисных услуг и внутренней инфраструктуры.

Доля рынка ГК "Ока" составляет 9,5%. Средняя заполняемость - 57% (выше, чем средняя заполняемость по рынку). В настоящее время гостиничный комплекс "Ока" - это 283 номера различных категорий.

Основными конкурентными преимуществами ГК "Ока" являются:

1.  Наличие современного номерного фонда при конкурентоспособных ценах

2.      Сеть конференц-залов (вместимостью от 128 до 300 посадочных мест), оснащенных современным оборудованием.

3.  Широкий спектр дополнительный сервисных услуг, предлагаемых гостиницей.

4.      Качественное обслуживание

.        Профессионально подготовленный персонал.

Таким образом, при проведенном анализе самого гостиничного комплекса и его конкурентов можно сделать вывод о том, что гостиница "Ока" имеет достаточно хорошие возможности для расширения рынка и привлечения новых клиентов с одной стороны, и достаточно сильных конкурентов - с другой.

Основная забота менеджмента состоит в оценке возможности достижения расширения рынка с учетом располагаемых ресурсов. [25, с. 83]

Основной стратегией предприятия является стратегия оптимальных издержек, которая предполагает предоставление потребителю услуг, отвечающих их ожиданиям по основным потребительским свойствам и превосходящих ожидания по цене. Данная стратегия успешно функционирует, так как гостиница существует на рынке достаточно длительное время и имеет достаточно большой опыт ее реализации.

Однако, конкуренты фирмы достаточно сильны, поэтому необходимо внести такие предложения, которые способствовали бы усилению конкурентных позиций гостиницы и не позволили бы конкурентам "отобрать" у нее долю рынка. С другой стороны, сложная экономическая ситуация и нестабильная обстановка ставят определенные ограничения в сегменте функционирования фирмы. Многие гостиницы теряют клиентов именно потому, что не могут предложить им услуги прежнего или лучшего качества за более низкую стоимость. А в данный момент это необходимо для расширения рынка. Следовательно, нужны такие новации, с помощью которых гостиничный комплекс смог бы удовлетворить потребности потребителей с наименьшими потерями. Одновременно с этим, нововведения не должны иметь слишком высокие риски, а также их введение должно окупиться в наименьший срок.

3. Совершенствование управления конкурентоспособностью ОАО "Гостиничный комплекс "Ока"

3.1 Исследование ключевых факторов успеха и конкурентных возможностей ОАО "Гостиничный комплекс "Ока"

Нижний Новгород не является туристическим центром, не включен в основные туристические маршруты, поэтому мало привлекателен для туристов, как российских, так и иностранных. Тем не менее, поток приезжающих в Нижний Новгород растет с каждым годом, прежде всего потому, что Нижний Новгород привлекателен как активно развивающийся промышленный и культурный центр, столица ПФО. Поэтому основной поток приезжающих в город составляют административные работники, бизнесмены, менеджеры разного уровня, приезжающие в Нижний Новгород с деловыми целями: расширение бизнеса, налаживания контактов с партнерами и пр. [44]

В рамках дипломного исследования нами выделены ключевые факторы успеха в конкурентной борьбе - элементы, характерные для данной отрасли (фирмы), обеспечивающие ее преимущество, успех. Основными ключевыми факторами успеха речных круизов в туристской отрасли могут выступать:

. факторы, основанные на научно-техническом превосходстве:

·        способность осуществлять технологические и организационные нововведения;

·        опыт работы с передовыми технологиями;

. факторы, связанные с организацией деятельности:

·        низкие издержки;

·        высокое качество производимых услуг;

·        выгоды, связанные с местонахождением фирмы;

·        наличие доступа к квалифицированной рабочей силе;

·        отлаженное партнерство с поставщиками услуг;

. факторы, зависящие от маркетинга:

·        наличие хорошо организованной собственной распределительной сети или прочных партнерских отношений с независимой сетью;

·        низкие издержки распределения;

·        квалифицированные работники, занимающиеся сбытом;

·        доступный и хорошо организованный сервис;

·        наличие широкого ассортимента и возможности выбора турпродукта;

·        гарантии выполнения обязательств;

. факторы, основанные на обладании знаниями и опытом:

·        профессиональное превосходство;

·        умение создавать привлекательный и интересный продукт;

·        использование продуманной рекламной кампании;

·        умение быстро разрабатывать и продвигать новый продукт;

. факторы, связанные с управлением:

·        наличие эффективных и надежных информационных систем;

·        способность руководства быстро реагировать на изменение рыночных условий;

·        наличие опытной управленческой команды.

Компании должны уделять ключевым факторам успеха пристальное внимание, поскольку от них зависит финансовое будущее и конкурентоспособность компании.

В современных рыночных условиях существует и такой показатель, как риски. Как показывает практика, развитие гостиничного рынка будет происходить за счет появления гостиниц в центральной части города, эта тенденция несет риск уменьшения количества клиентов ОАО "Гостиничный комплекс "Ока", расположенного не в центре города.

Существенный риск может нанести выход на рынок гостиничных услуг Нижнего Новгорода международных гостиничных брендов (операторов), с более высокими стандартами качества проживания и обслуживания.

Также присутствуют макроэкономические риски - риски, связанные с несовершенством системы налогообложения, снижения деловой активности в экономике РФ и СНГ, нестабильностью налоговых ставок. Влияние данных факторов на уровень финансового состояния ОАО "Гостиничный комплекс "Ока" будет зависеть от экономической политики в стране. Также важно учитывать и риски при возникновении форс-мажорных обстоятельств общеэкономического и природного характера.

Дальнейшее развитие ОАО "Гостиничный комплекс "Ока" связано с капитальными вложениями в строительство нового дополнительного корпуса Гостиничного комплекса "Ока". Ввод в эксплуатацию нового корпуса даст:

1.  Увеличение номерного фонда на 139 номеров повышенной комфортности;

2.      Увеличение конгресс зоны на 4 дополнительных конференц-зала (от 40 до 200 посадочных мест);

.        Создание фитнесс-зоны с несколькими спортивными залами и бассейном;

.        Ввод в эксплуатацию бизнес-центра с комфортабельными офисными помещениями.

Перспективным методом определения прочности конкурентной позиции компании является количественная оценка ключевых факторов успеха и конкурентных возможностей.

В рамках дипломного исследования мной была разработана анкета и проведено анкетирование для определения конкурентной силы гостиниц одного одной конкурентной группы Нижнего Новгорода.

В целях исследования отобраны специалисты в области гостиничного дела, которые смогли дать наиболее точную информацию, обеспечив достоверность результатов.

Объем выборки составил 25 человек.

На первом этапе исследования экспертам было предложено определить 15 факторов успеха в конкурентной борьбе гостиниц, конкурентные преимущества в отрасли. Нами отобрано 7 наиболее часто указанных факторов:

·        качество и характеристики услуг;

·        имидж компании;

·        реклама и стимулирование сбыта;

·        финансовые ресурсы;

·        обслуживание клиентов;

·        использование технологий;

·        организация сбыта.

Таким образом, были уточнены ключевые факторы успеха в конкуренции, выявленные в аналитической части проекта.

Результатом второго этапа исследования - анкетирования экспертов - стало определение рейтинга гостиниц Нижнего Новгорода по всем показателям с использованием шкалы оценки от 1 (очень плохо) до 10 (очень хорошо); определение важности (удельного веса) каждого фактора в конкурентной силе.

В результате исследования составлены сводные таблицы, где рейтинг и вес каждого критерия для компаний определены анализом данных анкет как средние арифметические оценки.

Невзвешенная оценка конкурентной силы представлена в таблице 3.1.1

Таблица 3.1.1

Шкала оценок: 1-очень плохо, 10 - очень хорошо

Ключевые факторы успеха

Октябрьская

Центральный

Нижегородская

Ока

1

2

3

4

5

Качество и характеристики услуг

7

10

8

9

Имидж компании (торговой марки)

6

9

7

8

Реклама и стимулирование сбыта

5

7

4

6

Уровень цен

6

7

8

9

Обслуживание клиентов

8

10

7

9

Использование технологий

8

10

8

9

Организация сбыта

7

8

7

9

Невзвешенная общая оценка

47

61

49

59


При невзвешенной оценке предполагается, что все ключевые факторы успеха (конкурентные силы) одинаково важны для общей оценки.

Самую высокую оценку получила гостиница-отель "Центральный" (61 балл), имея небольшое преимущество в 2 балла перед "Гостиничным комплексом "Ока". Гостиницы Нижегородская и Октябрьская имеют 49 и 47 баллов соответственно. Преимущество отеля Центральный перед конкурентами достаточно существенно (12 баллов - "Нижегородская", 14 баллов - "Октябрьская").

Графически оценку конкурентоспособности гостиниц Нижнего Новгорода можно представить в виде диаграммы 3.1.1.

Диаграмма 3.1.1 Результаты невзвешенной оценки конкурентной силы

Где 1 - Гостиница Октябрьская, 2 - отель Центральный, 3 - гостиница Нижегородская, 4 - Гостиница Ока.

При данном методе оценки низкие показатели могут быть компенсированы другими, менее важными, что искажает истинную картину конкурентоспособности компании. На практике целесообразно выделить факторы, в наибольшей степени, влияющие на успех.

Система взвешенных оценок обеспечивает более высокий уровень объективности, поскольку показатели конкурентной силы имеют разное значение. Каждый показатель конкурентной силы имеет свой удельный вес в зависимости от того, насколько он значим для формирования конкурентного успеха. Взвешенные оценки рассчитываются умножением оценки компании по данному показателю конкурентной силы на ее вес.

Взвешенная оценка конкурентной силы представлена в таблице 3.1.2.

Таблица 3.1.2

Шкала оценок: 1-очень плохо, 10 - очень хорошо

Ключевые факторы успеха

 Вес

Октябрьская

 Центральный

Нижегородская

Ока

1

2

3

4

5

6

7

8

9

10

 Качество и характеристики услуг

 0,15

7

1,05

10

1,5

8

1,2

9

1,35

 Имидж компании (торговой марки)

 0,05

6

0,3

9

0,45

7

0,35

8

0,4

 Реклама и стимулирование сбыта

 0,25

5

1,25

7

1,75

4

1

6

1,5

 Уровень цен

 0,2

6

1,2

7

1,4

8

1,6

9

1,8

 Обслуживание клиентов

 0,15

8

1,2

10

1,5

7

1,05

9

1,35

 Использование технологий

 0,15

8

1,2

10

1,5

8

1,2

9

1,35

 Организация сбыта

 0,05

7

0,35

8

0,4

7

0,35

9

0,45

 Сумма весов

 1

47


61


49


59


 Взвешенная общая оценка



6,55


8,5


6,75


8,2


По результатам взвешенной оценки лучшей конкурентоспособностью по-прежнему обладает отель Центральный, который имеет 8,5 балла. "Гостиничный комплекс "Ока" так же имеет неплохие результаты, однако уступает 0,3 балла.

Два оставшихся конкурента имеют показатели несколько хуже, а именно гостиница Октябрьская 6,55 балла, что на 1,95 ниже, чем у лидера. Гостиница Нижегородская имеет 6,75 балла и уступает лидеру 1,75 балла. Это достаточно весомое отставание. Графически результаты исследования представлены на диаграмме 3.1.2.

Диаграмма 3.1.2 Результаты взвешенной оценки конкурентоспособности

В целом, система взвешенных оценок более совершенна; системе невзвешенных оценок присущ существенный недостаток: все показатели конкурентной силы предполагаются в ней одинаково значимыми.

Таким образом, менеджерам гостиницы "Ока" необходимо обратить внимание на проведение рекламной кампании и улучшение имиджа. В целом после проведенного анализа можно сделать предварительный вывод о том, что менеджерам "Гостиничного комплекса "Ока" необходимо продолжить политику низких цен, так как это благоприятно сказывается на популярности гостиницы и может привлечь постоянных клиентов.

Чтобы оценить фактическое положение гостиницы "Ока" по отношению к конкурентам, необходимо провести SWOT - анализ "Гостиничного комплекса "Ока". После окончания его выполнения представляется возможным так же оценить его стратегические перспективы.

Определим сильные и слабые стороны фирмы, которые напрямую вытекают из ее конкурентных преимуществ.

Сильные стороны:

·        Высокий уровень качества обслуживания (гостиничное обслуживание соответствует стандарту гостиницы со статусом три звезды в соответствии с российским классификатором гостиниц)

·        Сравнительно невысокий уровень цен (основная масса посетителей города и области не в состоянии оплатить гостиничные номера стоимостью более чем 140 у.е. в сутки, а влияние экономического кризиса в стране заставляет людей ещё больше экономить, что позволяет гостинице удерживать клиентов)

·        Наличие постоянных клиентов

·        Наличие большого количества дополнительных услуг (сауна, конференц-зал, боулинг, развлекательные центры и т.д.)

·        Высокая доступность гостиницы (гостиница находится близко к деловому и историческому центру города, также имеет хорошую транспортную развязку)

Слабые стороны:

·        Сильная загруженность персонала (сравнительно небольшой штат сотрудников выполняет огромный объем работы)

·        Недостаточная рекламная деятельность (гостиница известна в основном за счет ее многолетнего существования на рынке, но рекламная деятельность как таковая практически не осуществляется)

·        Недостаточная мотивация труда работников (слишком большая загруженность и сравнительно небольшая заработная плата, и слабо развитая корпоративная культура)

·        Слабое привлечение новых клиентов (недостаточная рекламная деятельность)

Далее определим возможности и угрозы.

Возможности:

·        Гибкая ценовая политика (постоянные скидки, акции)

·   Возможность расширения рынка потребителей (за счет открытия нового четырехзвездочного корпуса)

·        Возможность быстрого обучения новых сотрудников (курсы повышения квалификации, прием выпускников специализированных ВУЗов)

Угрозы: гостиничный финансовый конкурентоспособность фирма

·   Появление новых конкурентов на рынке (областное правительство занимается активным привлечением инвесторов для строительства новых и реконструкции старых отелей)

·        Замедление роста рынка в связи с кризисом (сокращение количества командировок в связи с недостаточным финансированием)

·        Угроза нехватки квалифицированных кадров (сравнительно невысокая заработная плата не привлекает молодых специалистов)

·        Изменение потребностей и вкусов потребителей (быстрое изменение технологий способствует росту потребностей клиентов)

Далее составляем матрицу, в которой необходимо решить ряд задач:

1.  Необходимо учитывать сильные стороны гостиницы при преодолении угроз;

2.      Использовать сильные стороны компании для использования всех возможностей;

.        Нейтрализовать слабые стороны за счет появившихся возможностей или укрепить их;

.        Исключить воздействие внутренних и внешних угроз на слабые стороны компании.

Построим матрицу:

Таблица 3.1.3


Возможности

Угрозы

1

2

3

Сильные стороны

1. привлечение новых потребителей за счет высокого уровня качества при невысоких ценах, 2. улучшение качества рекламы с помощью постоянных рекламных акций 3. обучение новых сотрудников с помощью привлечения профессионалов как внутри компании, так и за ее пределами; 4. поощрение постоянных клиентов за счет различных скидок.

1. более выгодная позиция по отношению к новым конкурентам из-за высокого уровня качества, низких цен, предоставления дополнительных услуг и постоянных клиентов 2. снижение риска потери клиентов благодаря низким ценам и наличию постоянных клиентов 3. соответствие различным вкусам потребителей за счет широкого спектра предоставляемых услуг; 4. преодоление последствий кризиса с помощью гибкой ценовой политики

Слабые стороны

1. возможные проблемы с расширением рынка из-за недостаточной рекламной деятельности 2. слабый интерес для сотрудников из-за недостаточной мотивации персонала 3. незначительное влияние цен на потребителей из-за слабого привлечения новых клиентов.

1. Возможность появления новых конкурентов в более доступных местах города 2. нехватка кадров невысокой мотивации персонала и его загруженности 3. сокращение числа клиентов в связи с последствиями кризиса 4. изменение потребностей потребителей из-за недостаточной рекламной кампании и слабого привлечения новых клиентов.


После составления матрицы можно сделать предварительные выводы о том, что:

Руководство "Гостиничного комплекса "Ока" должно привлечь на работу новых сотрудников, чтобы освободить персонал, способствовать их профессиональному развитию (проводить профессиональные тренинги и обучение). Поощрять успешную работу персонала (возможны какие-либо профессиональные соревнования между работниками, которые будут поощряться премиями и бонусами).

Также не менее важно привлекать новых клиентов и поощрять постоянных. Для этого необходимо ввести, например, индивидуальную систему скидок (по количеству остановок в гостинице, по количеству занимаемых номеров или по количеству заезжающих человек, по длительности пребывания и т.д.). Далее необходимо провести большую рекламную кампанию, рассчитанную на разные категории клиентов, будь то большие корпорации или простые туристы, которые приехали посмотреть столицу Приволжья.

Наиболее опасна вероятность того, что компания может потерять своих клиентов, долю рынка, а значит и прибыль. Для избегания подобных последствий рекомендуется: укреплять партнерские отношения с поставщиками, улучшать мотивацию персонала, пытаться создавать для клиентов приемлемые и максимально выгодные условия, а также постоянно и грамотно заниматься оценкой сложившейся рыночной ситуации и управлением конкурентоспособностью компании.

.2 Основные предложения по повышению конкурентоспособности ОАО "Гостиничного комплекса "Ока"

В целом схема работы ОАО "Гостиничный комплекс "Ока" оправдывает себя. Главным ориентиром при этом является разнообразие предоставляемых услуг: номера разной ценовой категории, наличие развлекательных заведений в комплексе, большой перечень дополнительных услуг.

Тем не менее, конкурентная стратегия ОАО "Гостиничный комплекс "Ока" требует определенных корректировок, поскольку состояние конкурентоспособности компании является в настоящее время недостаточно стабильным. Об этом говорят данные, полученные в ходе проведения исследования. К тому же, гостиница не является лидером в своей конкурентной группе. В связи с этим нами даны рекомендации по совершенствованию данного положения.

Комплекс мероприятий по повышению конкурентоспособности ОАО "Гостиничный комплекс "Ока" было решено направить на ликвидацию определенных в ходе исследования слабостей компании и укрепление ее сильных сторон.

Главной целью всех организаций всегда было максимальное получение прибыли. А для этого необходимо добиться наиболее высокой доли рынка, что в свою очередь требует увеличения роста потребителей. Для этой цели я бы предложила расширить количество партнеров. Однако требуется именно такой партнер, который способен обеспечить загрузку гостиницы постоянно.

Таким партнером для гостиницы может стать "Нижегородская Ярмарка", которая в силу своего назначения способна обеспечить постоянный приток туристов в гостиницу. Общее количество ежегодно проводимых на "Нижегородской ярмарке" мероприятий достигает 500, в том числе около 40 форумов и выставок, три четверти из них - специализированные. Тематика экспозиций связана, прежде всего, с интересами отечественных товаропроизводителей, реализацией существующих федеральных и региональных программ. Большая часть выставок носит международный характер. В течение года на ярмарку приезжает до полутора тысяч иностранных участников из сорока стран мира. "Нижегородская ярмарка" привлекает до миллиона посетителей в год.

Такое предложение, на мой взгляд, эффективно по многим причинам: во-первых, у "Гостиничного комплекса "Ока" есть все условия для принятия большого количества гостей (как в трехзвездочном корпусе, так и в новом четырехзвездочном), также есть отличные условия для подготовки самой конференции или форума (бизнес-центр на территории гостиницы); во-вторых, есть возможность получить новых постоянных клиентов, которые, пребывая в гостинице во время проведения форумов или выставок, захотят останавливаться в ней всегда; в-третьих, есть все условия для размещения иностранных гостей (для этих целей можно использовать как старый корпус, так и новый, более комфортабельный корпус). Ко всему прочему можно добавить, что у "Нижегородской Ярмарки" нет партнеров по размещению и ее гости вынуждены искать места размещения сами. А при заключении договора с "Гостиничным комплексом "Ока" таких проблем не будет, и тем самым Ярмарка сможет улучшить условия проведения мероприятий. Еще одним несомненным плюсом данного решения будет и то, что сам по себе отель расположен не далеко от "Нижегородской ярмарки", дорога до нее проходит как раз по самым памятным местам города. Таким образом, можно провести своеобразную миниэкскурсию для гостей города.

В свою очередь в "Гостиничном комплексе "Ока" можно разместить рекламные проспекты, в которых будет содержаться информация о проведении конференций, выставок и других мероприятий на "Нижегородской ярмарке". Таким образом, получается взаимовыгодное сотрудничество, которое может принести обеим сторонам прибыль. К тому же, что касается затрат, то такое предложение их не требует финансовых вложений ни с одной стороны. Также партнерство с "Нижегородской Ярмаркой" улучшит имидж самой гостиницы в глазах ее клиентов.

На сегодняшний день, для большинства гостиничных предприятий преуспевающее будущее зависит от понимания ожиданий и желаний клиентов.[36, стр. 25] Сильной стороной деятельности ОАО "Гостиничный комплекс "Ока" является наличие большого количества постоянных клиентов, из года в год пользующихся услугами этой гостиницы и, таким образом, формирующих значительную часть потока поступающих денежных средств. Но даже постоянный клиент может обратиться к конкуренту, предложившему ему более выгодные условия продажи тура (более низкая цена, более широкий выбор услуг, наличие дополнительных услуг для туристов, система скидок и бонусов, более квалифицированный и тактичный персонал и т.д.).

В связи с этим мы предлагаем ввести дифференцированную систему скидок для постоянных клиентов компании. С одной стороны в качестве постоянного клиента может выступать компания, с другой стороны - самостоятельный турист. Так, для компаний, сотрудничающих с гостиницей от полугода, можно предложить при заезде более 10 человек предоставить скидку в размере 8% от общей суммы при покупке номеров стоимостью до 3000 руб./сут. (первая категория "эконом"), скидку в размере 10% при покупке номеров до 6000 руб./сут. (номера первой категории).

Для самостоятельных туристов резонно сделать скидки от шестого заезда. Так в номерах первой категории "эконом" скидка - 5%, если срок проживания в гостинице более 3 суток. Для номеров первой категории скидка - 7% так же при условии проживания в отеле более 3 суток. На категорию люкс можно сделать скидку 7% при проживании дольше недели.

Взамен скидке можно предложить гостю ужин в ресторане гостиницы за счет заведения. Стоимость такого ужина будет зависеть от категории номера, в котором проживает клиент и должна соответствовать величине возможной скидки.

Величина скидки должна при этом отражаться на выдаваемых туристам карточках постоянного клиента.

Подобное мероприятие будет способствовать увеличению притока туристов и, прежде всего, удержанию постоянных клиентов и их активному стимулированию к повторным покупкам, что, в свою очередь, приведет к скорой окупаемости произведенных затрат.

В настоящее время, когда все большее значение принимает автоматизация работы компании, целесообразно обратить внимание на усовершенствование сайта гостиницы. Сайт - это хороший способ заявить о себе, создать неповторимое лицо и имидж своей фирмы, разместить неограниченный объем своих предложений в самом привлекательном виде и менять их всякий раз, когда это необходимо.

Сайт ОАО "Гостиничный комплекс "Ока" действительно содержит полный перечень предложений компании с указанием цен и действующих скидок, а также описание номеров и дополнительных услуг, предоставляемых гостиницей. Но он требует, на мой взгляд, значительных доработок. Так, мы считаем необходимым разместить на сайте фотографии номеров всех категорий, а также место их расположения в гостинице (этаж, удаленность от лифтов и т.д.), чтобы турист мог самостоятельно, еще до обращения к администратору, хотя бы приблизительно выбрать себе номер.

Сайт должен быть максимально удобным для гостя, который смог бы отыскать на нем любую интересующую его информацию. Так, мы считаем, что целесообразно организовать на сайте ОАО "Гостиничный комплекс "Ока" страничку, где туристы могли бы делиться своими впечатлениями (в том числе анонимно) о том, что именно им понравилось или не понравилось в гостинице, об отношении персонала (чтобы вовремя сделать корректировки). Это было бы очень полезно не только для клиента, выбирающего номер для себя, но и для сотрудников самой гостиницы, которые смогут, проанализировав оставленные комментарии, сделать выводы о наличии тех или иных достоинств и недостатков и принять вовремя соответствующие меры.

Необходимо обеспечить процесс регулярного обновления информации на сайте компании, поскольку пока подобные меры производятся только при существенных изменениях: ремонте номеров или изменении цен. Информация же, например, об отсутствии номеров выбранной категории или скидках отсутствует.

Наконец, мы рекомендуем ввести на сайте возможность просматривать афиши кинотеатров, театров, цирка, действующих в Нижнем Новгороде выставок и ярмарок и так далее. Это привлечет внимание туристов и бизнес-туристов, предпочитающих культурный отдых. К тому же это создаст благоприятное впечатление об отеле.

Для успешной деятельности любой организации необходимо, чтобы о ней знало как можно большее количество потребителей. В настоящее время наиболее эффективно с этой задачей может справиться тщательно спланированная рекламная кампания. Во-первых, она позволит заявить о себе; во-вторых, при грамотных действиях представителей рекламного агентства, гостиница сможет не только окупить свои расходы на осуществление рекламной кампании, но и приумножить ее эффект. К тому же, с ее помощью руководство "Гостиничного комплекса "Ока" сможет улучшить свой имидж. Однако, исходя из результатов проведенного SWOT-анализа видно, что рекламная кампания, проводившаяся ранее, была неэффективна.

Также хорошая рекламная кампания позволит привлечь новых потребителей, а, следовательно, и увеличить долю рынка организации, что собственно и является ее основной задачей. Во время проведения рекламных мероприятий первично проводится сбор и анализ информации о рынке, на котором работает фирма, о ее потребителях и их предпочтениях. Следовательно, рекламные агенты смогут выяснить некоторые нюансы функционирования гостиницы в данный момент времени. Это поможет маркетологам гостиничного комплекса более эффективно проводить исследования в дальнейшем. В связи с быстрым изменением потребностей клиентов работники отдела маркетинга не всегда могут их вовремя учесть. Поэтому деятельность рекламных агентов поможет им выявить новые интересы у потребителей.

Еще одно преимущество, которое дает предложенная мной рекламная кампания заключается в том, что появляется возможность рассказать потенциальным клиентам об открытии нового корпуса гостиницы, который наверняка заинтересует состоятельных клиентов и представителей крупных фирм (так как новое здание гостиницы соответствует классификации 4 звезды). В любом случае, реклама нового корпуса гостиницы необходима, чтобы вызвать интерес новых потребителей и усилить внимание постоянных клиентов.

Также рекламная кампания привлечет и партнеров для гостиницы, так как одним из видов деятельности является сдача в аренду площадей. А это также является одним из основных видов деятельности гостиницы, и доходы, которые она получит от сдачи новых площадей, покроют затраченные на рекламу средства. Кроме того, чем известнее фирма, тем она привлекательнее для хороших специалистов, которые ей необходимы для ведения более успешной конкурентной борьбы. Поэтому рекламная кампания должна быть рассчитана как на молодых специалистов, так и на более опытных сотрудников.

В процессе проведения SWOT-анализа мной было выявлено, что в работе персонала гостиницы наблюдается недостаточная мотивация. Это приводит к недостаточно эффективному обслуживанию клиентов, что в свою очередь сказывается на самих потребителях, которые в дальнейшем не хотят возвращаться в гостиницу.

Чтобы исправить ситуацию, я бы хотела внести предложение о более интенсивной мотивации работников гостиницы. А именно: каждый месяц выявлять лучшего сотрудника по итогам их работы (для горничных это могут быть отзывы гостей или их непосредственного руководителя, для работников отдела маркетинга - привлечение новых клиентов или партнеров, критерии отбора выбираются начальниками отделов). За их успехи следует поощрять денежной премией в размере 20% от заработной платы. Это существенный стимул для работника, который позволит повысить эффективность труда всего персонала гостиницы, что благоприятно скажется на общем впечатлении от гостиницы, и будет способствовать появлению в ней постоянных клиентов.

Также по итогам года необходимо выделять лучшего работника и предоставлять ему право пройти курсы повышения квалификации за счет компании. В дальнейшем это может способствовать продвижению данного сотрудника по служебной лестнице или расширению его полномочий, что также не мало важно для эффективной работы всего персонала.

Для всего коллектива важным элементом успешной работы является такой показатель как сплоченность. Так как в рабочее время сотрудники общаются в основном на темы, связанные с их обязанностями, то зачастую у них элементарно не хватает времени познакомиться со всеми работниками гостиницы. Поэтому я предлагаю устраивать корпоративные мероприятия, праздники. Во-первых, это поможет сотрудникам лучше узнать друг друга, что облегчит в дальнейшем совместную работу; во-вторых, проведение корпоративных мероприятий способствует появлению новых интересов и хобби, что в дальнейшем влияет на человека с лучшей стороны (такими хобби могут быть катание на лыжах, на лошадях, игровые виды спорта).

Как известно, в настоящее время остро стоит проблема найма квалифицированных сотрудников. Трудно найти знающего, молодого и опытного работника. С такой же проблемой сталкиваются и выпускники специализированных ВУЗов, так как работодателям необходим опыт работы в данной сфере. Исходя из этого, я бы хотела предложить менеджерам гостиницы "воспитывать" кадры у себя на предприятии. Начиная с 3 курса, когда студент уже определился с приоритетами по отношению к месту работы и уже имеет некоторые теоретические знания по данному вопросу, надо брать его на работу на условиях гибкого графика на 3 часа в день. Это позволит самому студенту научиться выбранной им профессии еще до окончания учебного заведения и попрактиковаться в ней, ознакомиться с тонкостями работы именно в этой гостинице. А руководители в свою очередь получат уже знающего свою работу сотрудника, будут с ним уже знакомы и смогут предложить ему ту работу, на которую он способен. Это приведет к экономии времени как для самого студента, так и для администрации гостиницы, которой не нужно будет обучать нового сотрудника, давая ему испытательный срок.

Однако, для получения наиболее талантливых сотрудников можно использовать профессиональные "соревнования" между претендентами на место в гостинице. Это позволит выбрать наиболее подходящих и способных работников. А также даст возможность самим студентам проявить свои лучшие качества. К тому же, такой стимул заставит их стремиться получать более полные знания, что в свою очередь будет способствовать повышению имиджа ВУЗа (например, если студент побеждает на олимпиадах).

К тому же, по результатам SWOT-анализа выяснилось, что персонал в гостинице сильно перегружен, а деятельность студентов способствует тому, чтобы их освободить. Такая работа намного эффективнее, чем прохождение летней или преддипломной практики, так как студент нацелен на обучение и выполнение конкретных задач, связанных с его будущей деятельностью, а работники гостиницы заинтересованы в хорошем работнике, поэтому смогут обучить его наилучшим образом.

Реализация комплекса предлагаемых мероприятий по повышению конкурентоспособности будет способствовать получению компанией реального экономического эффекта.

Итак, в процессе исследования было проведено анкетирование специалистов сферы туризма с целью выявления ключевых факторов успеха гостиницы. Среди таковых названы: качество услуг; имидж компании; реклама; уровень цен; обслуживание клиентов и т.д.

Далее по итогам проведения анкетирования выяснилось, что ОАО "Гостиничный комплекс "Ока" не является лидеров в своем рыночном сегменте, однако вместе с этим имеет неплохую конкурентную позицию. Ситуация в компании вполне благоприятная, но для достижения лидирующих позиций необходимо совершенствовать сложившееся состояние.

Методом SWOT-анализа определены сильные и слабые стороны внутренней среды ОАО "Гостиничный комплекс "Ока", возможности и угрозы, действующие во внешней среде. Анализ также подчеркнул наличие у компании значительного количества сильных сторон, среди которых высокое качество предоставляемых услуг при невысоких ценах, наличие постоянных клиентов и т.д. Между тем, имеются и слабые стороны, которые могут повлечь ряд угроз вплоть до потери доли рынка и части клиентов, что чревато снижением прибыли и значительным ухудшением показателей производственно-экономической деятельности.

Среди определенных слабостей были выделены те, которые, на наш взгляд, руководство в состоянии решить при реализации определенного комплекса мероприятий по повышению конкурентоспособности компании (загруженность персонала, недостаточная рекламная деятельность, плохая мотивация персонала и т.д.).

Так, нами предложены следующие мероприятия: сотрудничество с Нижегородской Ярмаркой; дифференцированная система скидок для постоянных клиентов; усовершенствование сайта компании; проведение рекламной кампании; мотивация персонала; стажировка студентов специализированных ВУЗов.

4. Оценка экономической эффективности предложенных рекомендаций по совершенствованию управления конкурентоспособностью организации

.1 Методика оценки экономической эффективности мероприятий по повышению конкурентоспособности гостиницы

Конкурентоспособность товара определяет успешность деятельности предприятия в пределах конкретного рынка и временного периода, и перспективу его дальнейшего существования. Данный показатель в концентрированном виде отражает совокупность возможностей компании выпускать и реализовывать товары, удовлетворяя потребности покупателей, и является одним из определяющих факторов эффективной коммерческой деятельности в условиях жесткой конкуренции и высокой насыщенности рынков. Это многоаспектное понятие, означающее соответствие товара требованиям рынка, потребителя, определенным техническим и качественным стандартам, экономическим, эстетическим и эмоциональным характеристикам. [33]

Предложенный в дипломном проекте комплекс мероприятий по укреплению и повышению конкурентоспособности направлен на установление места исследуемой компании в структуре рынка, особенностей развития конкурентной ситуации.

С целью принятия эффективных решений, направленных на повышение конкурентного статуса гостиницы мы определили экономическую эффективность мероприятий по повышению ее конкурентоспособности.

Задача экспертизы предлагаемых к рассмотрению мероприятий состоит в оценке их научного и технического уровня, возможностей их выполнения и эффективности.

Существует ряд методов оценки эффективности предлагаемых к рассмотрению мероприятий, среди которых:

·        описательный;

·        сравнение положений "до" и "после";

·        сопоставительная экспертиза.

Описательный метод заключается в том, что рассматривается потенциальное воздействие результатов осуществляемых мероприятий на ситуацию в компании. Получаемые результаты обобщаются, сопоставляются прогнозы, учитываются побочные процессы и риски.

Описательный метод в основном является качественным, а не количественным. Отсюда его основной недостаток - субъективность и невозможность корректно сопоставить альтернативные варианты.

Метод сравнения положений "до" и "после" использует как качественные, так и количественные показатели. Но и ему присуща высокая вероятность субъективной оценки.

Сопоставительная экспертиза состоит в сравнении нескольких проектов (предложений) по различным критериям и предусматривает следующие 3 этапа:

) предварительное рассмотрение проектов (предложений) и решение следующих задач: определение информационной базы оценки, методов определения стоимостных и натуральных показателей, критериев оценки, отбор проектов (предложений) в экспертизе второго уровня.

Сравнение и оценка проектов (предложений) может происходить по следующим критериям:

·        цели организации, стратегия, политика и ценности;

·        финансовые критерии;

·        научно-технические критерии;

·        производственные критерии;

·        внешние и экологические критерии;

) устанавливается рейтинг индивидуального проекта (предложения). Каждым экспертом оформляется анкета результатов;

) дается заключение по проекту (предложению), принимается решение о финансировании [40, с. 22-24].

В данном случае было принято решение об использовании для оценки эффективности предложенных нами мероприятий метод сравнения положений "до" и "после", поскольку нашей целью является именно усовершенствование сложившегося на данный момент в ОАО "Гостиничный комплекс "Ока" положения.

Описательный метод не является удобным и достаточным для нас, поскольку не позволяет конкретно определить эффективность именно выдвигаемых нами предложений. К тому же, как уже было сказано, метод субъективен.

Сопоставительная же экспертиза является действительно высоко информативным методом оценки, но применяется в случае, когда целью исследования является выбор и ряда проектов наиболее эффективный. Кроме того, этот метод требует привлечения к процессу экспертизы ряда специалистов. В данном случае его применение было бы нецелесообразным.

При обосновании эффективности предложений основным критерием является доходность проекта, которая определяется путем сравнения произведенных затрат и полученных результатов.

Основные методы оценки экономической эффективности:

) метод чистого дисконтированного дохода;

) метод срока окупаемости;

) метод индекса дохода и рентабельности проекта;

) метод внутренней нормы доходности;

) расчет точки безубыточности проекта [41, с. 247-248].

Для оценки экономической эффективности мероприятий, проектов могут быть использованы следующие группы показателей.

. Статические - применяются для быстрой и приближенной оценки проектов (предложений) на ранней стадии экспертизы. При их расчете денежные поступления и затраты, связанные с реализацией предложенного мероприятия, рассматриваются как равноценные, то есть без учета инфляции и возможностей альтернативного инвестирования средств.

.1. Экономический эффект от реализации проекта (предложения):

Э = Р - (З + К),

где Р - результат от реализации проекта, планируемая выручка от реализации предложения;

З - текущие затраты, связанные с реализацией проекта (себестоимость произведенной и реализованной продукции, затраты);

К - инвестиции в основные средства (затраты на расширение, реконструкцию и техническое перевооружение действующих предприятий, приобретение машин, оборудования, инвентаря и т.д.).

Если Э > 0, то предварительно проект (предложение) считается экономически целесообразным. Чем больше эффект, тем предложение привлекательнее.

.2. Коэффициент "Доход / Инвестиции":

Кд/и = Р / (З + К).

Если Кд/и > 1, то предварительно мероприятие считается экономически целесообразным.

.3. Экономическая рентабельность вложений (затрат) - показывает величину прибыли, приходящуюся на 1 руб. вложений.

Крент = Пчист / К,

где Пчист - чистая прибыль компании.

Чем выше Крент, тем проект привлекательнее.

Статические показатели не учитывают распределения денежных поступлений и затрат, связанных с реализацией проекта во времени.

. Преодолеть эти недостатки позволяет использование динамических показателей - показателей, при использовании которых разновременные денежные поступления и затраты, возникающие в ходе реализации проекта, приводятся к единому моменту времени - началу финансирования принятых к реализации мероприятий.

.1. Чистый дисконтированный доход:

ЧДД = Σ (Pt - Зt) / (1 + Е)^t - Σ Кt / (1 + Е)^t ,

где Pt - результаты, достигаемые в t-тый период реализации проекта;

Зt - текущие затраты, осуществляемые в t-тый период реализации проекта (предложения);

Кt - инвестиции в основные средства, осуществляемые в t-тый период реализации проекта;- период реализации проекта;

Е - норма дисконта, равная приемлемой для инвестора норме дохода на инвестированные средства. Устанавливается каждым инвестором самостоятельно.

При ЧДД > 0 предложенные мероприятия считаются экономически целесообразными, причем чем выше ЧДД, тем привлекательнее предложение.

.2. Индекс доходности:

ИД = (Σ (Pt - Зt) / (1 + Е)^t) / (Σ Кt / (1 + Е)^t).

Предложение может считаться экономически целесообразным при величине ИД > 1.

.3. Дисконтированный срок окупаемости вложений.

Токд - определяется временным интервалом от начала осуществления проекта (предложения), за пределами которого суммарный дисконтированный эффект становится положительным, то есть это период, за который капиталовложения покрываются суммарным дисконтированным эффектом от осуществления проекта (предложения) [41, с. 251-254].

Срок окупаемости находится из равенства:

Σ (Pt - Зt) / (1 + Е)^t = Σ Кt / (1 + Е)^t .

При определении экономической эффективности предложенных нами мероприятий будут использоваться статические показатели. Они могут предоставить исследователю несколько меньший объем информации о достоинствах и недостатках выдвигаемых предложений, чем динамические показатели, но являются в данном конкретном случае единственно возможными. Динамические же показатели могут быть рассчитаны для проектов, предусматривающих действительно значительные инвестиции и требующие длительного (более года) срока окупаемости, что и обуславливает необходимость введения в расчеты коэффициента дисконтирования. Мы же рассчитываем на более быстрый срок окупаемости понесенных компанией затрат, что позволяет нам в качестве достаточных использовать статические показатели оценки эффективности проектов.

Повышение конкурентоспособности гостиницы приводит к повышению удовлетворенности нынешних клиентов и к привлечению новых. Следствием повышения удовлетворенности клиентов является возможность увеличения объемов продаж постоянным клиентам.

= nпост + Δnпост + nнов;

где N - объем реализации компании после проведения мероприятий по усовершенствованию;пост - количество постоянных клиентов компании;

Δnпост - величина, на которую увеличилось количество постоянных клиентов компании после реализации предложенных мероприятий;нов - количество новых клиентов компании, обратившихся к ней после реализации мероприятий по повышению конкурентоспособности.

Эффект от повышения уровня конкурентоспособности гостиницы представляется в виде:

Эобщ = Экл + Эз + Эм,

где Эобщ - общий эффект повышения уровня конкурентоспособности туристической фирмы вследствие выявленного конкурентного положения;

Экл - эффект от привлечения новых клиентов;

Эз - эффект от уменьшения затрат вследствие несоответствия качественных характеристик услуги стандартам;

Эм - эффект от увеличения объемов реализации номеров постоянным клиентам компании.

Таким образом, для определения экономической эффективности предложенных нами мероприятий по повышению конкурентоспособности ОАО "Гостиничный комплекс "Ока" нам необходимо рассчитать перечисленные выше показатели, проанализировать результаты расчетов и сделать необходимые выводы относительно реального уровня эффективности проекта.

4.2 Определение экономической эффективности усовершенствований конкурентоспособности ОАО "Гостиничный комплекс "Ока"

Чтобы обосновать рекомендации по повышению конкурентоспособности ОАО "Гостиничный комплекс "Ока", предложенные нами в работе, необходимо провести расчет их экономической эффективности.

С нашей точки зрения, наиболее важными являются следующие мероприятия: дифференцированная система скидок для постоянных клиентов, проведение рекламной кампании и усовершенствование сайта компании. Для этих мероприятий далее и будут рассчитаны показатели эффективности.

Первым мы рассмотрим мероприятие по повышению конкурентоспособности компании ОАО "Гостиничный комплекс "Ока", которое предполагает дифференцированную систему оплаты для постоянных клиентов. Данное мероприятие предполагает следующие затраты.

Затраты на выпуск "карточек постоянного клиента" при заказе в типографии составят 5000 штук 15000 руб.

Зк = n * s,

где Зк - затраты на печать карточек "постоянного клиента";- количество необходимых карточек;- стоимость 1 карточки (из расчета 1 карточка = 3 руб.).

Зк = 5000*3=15000 руб.

Сmin = Ц min * Ск min * n * N,

где Сmin - минимальная величина потерь ОАО "Гостиничный комплекс "Ока" от увеличения скидки постоянного клиента;

Цmin - минимальная цена номера компании на 1 человека, равная 2500 руб.;

Ск min - минимальная величина прироста размера скидки.

Ск min = Ск1 - Ск,

Где

Ск1 - величина скидки постоянного клиента, равная 10%;

Ск - скидка постоянного клиента, равная 5%.

Таким образом,

Ск min = 0,1 - 0,05 = 0,05;

- количество постоянных клиентов в день, равное 9 человек;- количество рабочих для ОАО "Гостиничный комплекс "Ока" N = 365 (гостиница работает без выходных и праздничных дней круглосуточно).

Таким образом,

Сmin = 2500 * 0,05 * 9 * 365 = 410625 руб.

Сmax = Ц max * Ск max * n * N ,

где Сmax - максимальная величина потерь ОАО "Гостиничный комплекс "Ока" от увеличения скидки постоянного клиента;

Цmax - максимальная цена номера на 1 человека, равная 11550 руб.;

Скmax - максимальная величина прироста размера скидки.

Скmax = Ск2 - Ск,

где Ск2 - скидка постоянного клиента, равная 10%.

Отсюда,

Скmax = 0,1 - 0,05 = 0,05.

Таким образом,

Сmax = 11550 * 0,05 * 9 * 365 = 1897087,5 руб.

Между тем, увеличится процент загрузки гостиницы и величина приобретенных номеров первой категории и категории люкс, наиболее прибыльных для ОАО "Гостиничный комплекс "Ока". Так, даже при увеличении загрузки каждого номера на 2%, прибыль компании может увеличиться в год в среднем на 2051300 руб. при расчете, что каждый номер занят по 3 дня за один заезд 219 дней в году, то есть в год предполагается 73 заезда в каждый номер (из расчета средней загрузки гостиницы).

= N * 0,02,

где К - предполагаемое количество клиентов в год, на которое увеличится загрузка гостиницы при введении дифференцированной системы скидок (при возрастании общего количества туристов на 2%);- среднее количество посетителей гостиницы за заезд. Данная величина была рассчитана исходя из отчета показателей загрузки гостиницы за 2009 год. Примем ее равной 241 человек.

=В * Зс,

где В - вместимость гостиницы (количество посетителей, которых одновременно может принять гостиница);

Зс - средний коэффициент загрузки гостиницы в год.

Таким образом,

= 423*0,57=241 чел.

Из чего рассчитаем

К = 241*0,02 = 4,82

Примем К=4 человека - предполагаемый прирост за заезд.

Следовательно,

Кобщ = К * n,

где Кобщ - общий предполагаемый прирост количества клиентов за год вследствие реализации данного мероприятия;- количество заездов, равное 73.

Тогда Кобщ = 4 * 73 = 292 человека.

Таким образом при стоимости номеров от 2500 руб. до 11550 руб. увеличение денежных поступлений ОАО "Гостиничный комплекс "Ока" может составить:

Дmin = Цmin * Кобщ.,

Где

Цmin - минимальная цена номера на 1 человека.

Дmin = 2500 * 292 = 730000 руб.

Дmax = Цmax * Кобщ.,

где Цmax - максимальная цена номера на 1 человека.

Дmax = 11550 * 292 = 3372600 руб.

Далее следует рассчитать размер прибыли от данного мероприятия:

чист = Д - С - Зпит. - Н,

где

Рчист - размер предполагаемой прибыли компании от реализации данного мероприятия;

Зпит. - затраты на питание дополнительных клиентов из расчета 20 руб. за завтрак, если среднее время пребывания в гостинице 3 дня.

Н - размер налога на прибыль, отчисляемого фирмой;

С - предполагаемая величина финансовых потерь от увеличения размера скидки.

Зпит. = 292 * 20 * 3 = 17520 руб.

Рчист min = Д min - С min - Зпит. - Н

Рчист min = 730000 - 410625 - 17520 - (730000 - 17520 - 410625) * 0,23 = 232428,35 руб.

Рчист. max = Дmax - Сmax - Н,

Рчист. Max = 3372600 - 1897087,5 - 17520 - (3372600 - 17520 - 1897087,5) * 0,23 = 1122654,2 руб. - максимальный размер дохода от реализации мероприятия с учетом отчисляемых налогов.

Таким образом, показатель экономического эффекта за год выглядит в данном случае следующим образом:

Эmin = Рчист. min = 232428,35 руб.;

Эmax = Рчист. max = 1122654,2 руб.

Определим эффективность рассматриваемого мероприятия, рассчитав его коэффициент рентабельности:

Крент min = Рчист. min / С min;

Крент min = 232428,35/497571,65= 0,47

Крент max = Рчист. max / С max;

Крент max = 1122654,2/2249945,77=0,5

Рентабельность сравнительно невысокая, в первом случае - 47 копеек с каждого затраченного на данное мероприятие рубля. Во втором случае - 50 копеек с каждого затраченного рубля. Это говорит об экономической целесообразности данного проекта.

Срок окупаемости рассчитывается из следующего равенства:

Д * Т = З,

где Т - момент, когда достигаемый эффект начинает превышать затраты.

Т min = 2,14 года = 782 дня;

Тmax = 2,004 года = 732 дня.

Достаточно длительные сроки окупаемости в дальнейшем могут отрицательно повлиять на финансовое состояние гостиницы, однако в дальнейшем поток постоянных клиентов может возрасти и сроки окупаемости значительно сократятся, а прибыль от дополнительных клиентов возрастет.

Следующим предложением по повышению конкурентоспособности ОАО "Гостиничный комплекс "Ока" является проведение рекламной кампании. Для претворения в жизнь данного мероприятия необходимо для начала провести исследование рынка, что может предоставить в качестве услуги рекламная компания. Такое мероприятие стоит 12000 руб. по данным сайтов рекламных компаний. Далее маркетологами гостиницы "Ока" будет созданы рекламные проекты для газеты, радио и транспорта.

Похожие работы на - Исследование и управление конкурентоспособностью ОАО 'Гостиничный комплекс 'Ока'

 

Не нашли материал для своей работы?
Поможем написать уникальную работу
Без плагиата!
Без нейросетей!