Проект совершенствования производственной логистики на предприятии ООО 'ИТЕКО 'Поволжье'

  • Вид работы:
    Курсовая работа (т)
  • Предмет:
    Маркетинг
  • Язык:
    Русский
    ,
    Формат файла:
    MS Word
    181,8 Кб
  • Опубликовано:
    2014-10-20
Вы можете узнать стоимость помощи в написании студенческой работы.
Помощь в написании работы, которую точно примут!

Проект совершенствования производственной логистики на предприятии ООО 'ИТЕКО 'Поволжье'

Содержание

Введение

. Анализ производственно-хозяйственной деятельности предприятия ООО "ИТЕКО "Поволжье"

.1 Характеристика предприятия ООО "ИТЕКО "Поволжье"

.2 Функционально-стоимостной анализ бизнес-процесса производственно-логистической деятельности на предприятии ООО "ИТЕКО "Поволжье"

.3 Анализ системы прогнозирования рисков на предприятии ООО "ИТЕКО "Поволжье"

. Диагностика системы управления производственно - логистической деятельностью предприятия ООО "ИТЕКО "Поволжье"

.1 Разработка схемы бизнес-процесса системы управления логистикой на предприятии ООО "ИТЕКО "Поволжье"

.2 Разработка предложений по повышению рефлексивного поведения системы управления производственной логистикой

. Проект совершенствования логистической системы на предприятии ООО "ИТЕКО "Поволжье"

Заключение

Список использованной литературы

Введение

Актуальность работы. Потребитель, являясь главной фигурой, определяет направления развития производства, приобретая товары и услуги в соответствии с собственным желанием. Говоря о проблеме качества производственной логистики, следует отметить, что за этим понятием всегда стоит потребитель. Именно он выбирает наиболее предпочтительные свойства товара или услуги.

С начала 1990 гг. в России (как в Западной Европе и США) термин логистика стал использоваться для обозначения нового направления в науке - теории и практике управления материальными и соответствующими информационными потоками, т.е. всего комплекса вопросов, связанных с процессами обращения сырья, материалов и готовой продукции, доведением их от поставщика до завода-изготовителя и от него до конечного потребителя в соответствии с его требованиями и интересами.

Логистика сегодня может составить сердцевину стратегии фирмы. В той мере, в какой предприятие строит свои конкурентные преимущества на компетентности в логистике, оно обладает уникальными чертами, которые другим трудно воспроизвести.

Логистика охватывает всю сферу и спектр деятельности предприятия и на всех стадиях развития производства стремится сократить затраты и выпустить продукцию, заданного количества и качества в установленные сроки и в установленном месте.

Одним из центральных звеньев системы логистики можно назвать производственную логистику, так как благодаря производству осуществляется закупка сырья и материалов, а в последующем и распределение готовой продукции.

Цель данной работы - разработать проект совершенствования производственной логистики на предприятии ООО "ИТЕКО - Поволжье".

Для достижения поставленной цели решаются следующие задачи:

. Исследовать производственно - логистическую деятельность на предприятии.

. Провести диагностику системы управления производственно - логистической деятельностью предприятия.

. Разработать рекомендации по совершенствованию службы логистики и логистической оптимизации производственного процесса организации.

Объектом исследования является предприятие ООО "ИТЕКО-Поволжье".

Предметом - система управления производственной логистикой на предприятии.

ООО "ИТЕКО-Поволжье" занимается грузоперевозками, логистикой и ответственным хранением материальных ценностей.

При написании проекта использовались справочная литература, учебные пособия, публикации, а также данные отделов ООО "ИТЕКО-Поволжье".

Методологической основой работы является общеметодологические принципы, системный и сравнительный анализ, экономико-математические, статистические и другие методы.

1. Анализ производственно-хозяйственной деятельности предприятия ООО "ИТЕКО-Поволжье"

.1 Характеристика предприятия ООО "ИТЕКО-Поволжье"

ООО "ИТЕКО "Поволжье" является филиалом ОАО "ИТЕКО "Лоджистикс", находящегося по адресу: 603053, г. Нижний Новгород, ул. Лесная, д.5. Филиал находится в г. Набережные Челны в районе Автодороги №1.

ОАО "ИТЕКО" работает на рынке транспортировки грузов уже восемь лет. В 2003 г. компания называлась "АвтоТехЛогистик". В конце 2006 г. Общим собранием акционеров было принято решение о смене "бренда" и переименовании всех дочерних компаний под зарегистрированной маркой "ИТЕКО". Компания также имеет филиалы в Москве, Санкт-Петербурге, Нижнем Новгороде, Кирове, Воронеже, Курске, Ростове-на-Дону, Самаре, Казани, Уфе, Екатеринбурге, Новосибирске и продолжает активно расширять географию. Благодаря этому ОАО "ИТЕКО-Лоджистикс" имеет возможность с высоким качеством обслуживать как региональные, так и крупные компании федерального масштаба. По общему классификатору отраслей народного хозяйства ООО "ИТЕКО" является предприятием автомобильного транспорта. ООО "ИТЕКО "Поволжье" оказывает весь комплекс услуг Российским предприятиям по транспортировке несборного груза.

Клиентами компании являются как малые предприятия, так и крупнейшие холдинги пивоваренной, табачной, целлюлозно-бумажной, нефтехимической, стекольной и аграрной отраслей промышленности, сетевые и торговые компании. Для удобства клиентов создается сводное расписание доставки, которое формируется исходя из желания клиентов, возможности компании и нахождения компромиссов, удовлетворяющих обе стороны.

Компания ООО "ИТЕКО" преследует следующие цели:

-   стабильный рост объема перевозок и финансовых показателей деятельности общества;

-       поиск и работа с новыми грузоотправителями, как в стране, так и за рубежом;

-       развитие и увеличение собственного подвижного состава;

-       укрепление имиджа и торговой марки компании.

Компания ООО "ИТЕКО "Поволжье" планирует в 2014 году достижение целей:

-   дальнейшее развитие присутствия компании в регионах;

-       выход на рынок международных перевозок грузов;

-       увеличение парка грузовой автотехники до 500 единиц сцепок;

-       оказание услуг ответственного хранения.

На рис. 1. изображена структура подвижного состава ООО "ИТЕКО", который имеет более 300 единиц техники разных марок, модификации.

Рис. 1. Структура подвижного состава ООО "ИТЕКО "Поволжье" (%)

Структура состоит из: грузового транспорта 64%, специального транспорта 9%, автобусов 15%, легкового транспорта 12%.

Стратегической задачей ООО "ИТЕКО "Поволжье" является развитие компании в качестве ведущего автотранспортного предприятия в стране и на международных перевозках грузов.

Основные конкуренты по пассажирским перевозкам по г. Набережные Челны и близлежащим районам являются: ЗАО "ПАК- Инвест". Конкуренты по всем видам перевозок: ООО ТЭК "КАМА-ТРАКС", ООО "Delko", ООО "Карине", ООО "Техтранс", Гараж-500, ООО "Корд", ТОО "Кэб" и др. Основные конкуренты по диверсифицированным видам деятельности (ТО и ТР автомобилей): ОАО "КТС", ОАО "Автоцентр "КамАЗ", ООО "Камаз-БЦТО".

Рис. 2. Организационная структура предприятия ООО "ИТЕКО "Поволжье"

Согласно рис. 2, управление автотранспортным предприятием складывается из следующих функций: общее руководство, технико-экономическое планирование, организация труда и заработной платы, бухгалтерский учет и финансовая деятельность, материально-техническое снабжение, комплектование и подготовка кадров, общее делопроизводство и хозяйственное обслуживание, эксплутационная и производственно-технические службы.

Генеральный директор предприятия: организует управление имуществом, обеспечивает его сохранность; обеспечивает выполнение решений; определяет организационную структуру предприятия; утверждает правила и другие внутренние документы предприятия; утверждает штатное расписание; назначает на должность и освобождает своих заместителей от должности; в порядке, установленным законодательством, уставом, поощряет работников предприятия, а также налагает на них взыскания.

Основной обязанностью службы снабжения является бесперебойное обеспечение подразделений предприятия всеми видами материальных ресурсов (сырьем, материалами, конструкциями, ГСМ, инструментом, запасными частями, спецодеждой, спецобувью и другими средствами индивидуальной защиты, хозяйственным инвентарем, оборудованием и пр.).

В функции службы обеспечения входит обеспечение и контроль за своевременной реализацией выделенных фондов путем заключения договоров, внесение в них соответствующих изменений, согласования их с организациями и предприятиями-поставщиками; обеспечение оперативной связью с базами технического снабжения и организация работ по централизованному завозу материальных ценностей на рабочие площадки подразделений в заявленные сроки.

Отдел кадров является функциональным подразделением, и его сотрудники напрямую не участвуют в основной деятельности организации. Вместе с тем, степень эффективности их работы в большой мере зависит от степени взаимодействия с линейными подразделениями. Функции отдела включают: планирование кадровой работы, разработке оперативного плана кадровой работы; проведение маркетинга персонала; определение кадрового потенциала и потребности организации в персонале.

В планово - экономическом отделе (ПЭО) заняты специалисты, осуществляющие планирование производственной деятельности участков по объемам производства и ремонту оборудования, электроэнергии, обеспечения электроэнергией данных производственных участков (цехов); планирование численности персонала.

Бухгалтерия ведет учет заработной платы, готовит счета-фактуры, накладные на сторону, готовит документы на запросы налоговых органов и других организаций г. Набережные Челны. Также осуществляет учет доходов и расходов, текущих финансовых операций, производит учет основных и оборотных средств организации.

Техническая часть включает главного инженера, производственно-технический отдел. Главный инженер непосредственно является руководителем отдельных производственных подразделений предприятия и подчиняется генеральному директору.

Главной задачей службы главного механика является правильная организация и своевременное проведение профилактических осмотров планово-предупредительных ремонтов гаражного оборудования и сооружений, закрепленных за данной службой. Обеспечивает правильную и безопасную эксплуатацию, своевременное проведение предусмотренных правилами испытаний, техническое освидетельствование и ревизию техники. Контролирует техническое состояние, своевременность, качество ремонта и испытание всего производственного оборудования, принимает меры по устранению выявленных недостатков, обеспечивает правильное ведение технической документации на оборудование и приспособления, предусмотренной соответствующими правилами.

Отдел охраны труда и техники безопасности занимается подготовкой отчетов по экологии, составлением ежегодных планов мероприятий по охране труда, которые утверждаются генеральным директором и главным бухгалтером. Отдел проводит проверки в отделах, колоннах, цехах добиваясь быстрейшей ликвидации вскрытых недостатков, принимая меры к устранению выявленных нарушений правил и инструкций по технике безопасности. Проводит профилактические меры по предупреждению аварий, несчастных случаев, профессиональных заболеваний, меры по безопасным методам работ. Ведет учет ДТП и нарушений ПДД. Проводит анализ аварийных ситуаций, обеспечивает проведение вводных инструктажей работников.

Отдел обеспечения качеством оказывает помощь подразделениям предприятия в организации и проведении замеров параметров опасных и вредных производственных факторов, аттестации и сертификации рабочих мест и производственного оборудования на соответствие требованиям охраны труда, аккумулирует сведения об удовлетворенности потребителей услуг ООО "ИТЕКО "Поволжье".

Служба эксплуатации предприятия ведет учет, оформление и выдачу путевых листов, контролирует работу автомобилей у заказчика. Распределяет автомобильную технику по клиентам, контролирует выход и возвращение техники в гараж. Организует обработку путевых листов и учет ГСМ по путевым листам, определяет пробег по спидометру.

Основной задачей отдела доставки является:

-     своевременная доставка товара клиентам согласно утвержденному графику, с минимальными затратами;

-       организация и контроль бесперебойной доставки товара потребителям ООО "ИТЕКО "Поволжье".

Для осуществления поставленных задач отделом доставки ООО "ИТЕКО "Поволжье" необходимо выполнять следующие функции:

-   заполнять, выдавать и принимать путевые листы, листы тахограмм и маршрутные листы;

-       регистрировать путевую документацию в регистрационных журналах;

-       вести табель учета рабочего времени;

-       осуществлять оперативную связь с клиентурой;

-       создавать и планировать маршруты с учетом всех влияющих факторов;

-       контролировать и редактировать маршруты;

-       контролировать работу водителя в течение всего рабочего дня.

Отдел логистики делится на службы по логистики снабжения (закупок), логистики производства и логистики распределения (сбыта).

Служба логистики снабжения занимается оптимизацией движения сырья, материалов и комплектующих изделий для обеспечения производственного процесса.

Служба логистики производства непосредственно связана с производственным циклом и решает вопросы оптимизации управления материальными потоками, как на отдельных производственных стадиях, так и на предприятии в целом.

Служба логистики распределения (сбыта) сопряжена с оптимизацией процесса распределения готовой продукции на пути от производителей до потребителей.

Основными клиентами ООО "ИТЕКО "Поволжье" являются такие торговые предприятия, как: Метро, Рамстор, Перекресток, Карусель, Пятерочка, Бахетле, Матрица, Банана-Мама, Аптеки 36’6.

Таким образом, предоставляя логистические услуги клиентам, организация ООО "ИТЕКО "Поволжье" накопила значительный опыт работы с российскими и зарубежными розничными и оптовыми сетями. Службы логистики на предприятии ООО "ИТЕКО "Поволжье" занимаются транспортной и складской логистикой, а также логистикой запасов и логистикой сервисного обслуживания. На существующем этапе развития отечественной промышленности приобретает актуальность решение вопросов совершенствования логистических систем (ЛС) сбытового типа, связанной с транспортировкой и складированием.

1.2   
Функционально-стоимостной анализ бизнес-процесса производственно - логистической деятельности на предприятии ООО "ИТЕКО-Поволжье"

Основные принципы эффективной производственно - логистической деятельности в период организационных изменений - это максимально открытое и честное общение руководства с подчиненными всех уровней, доводящее до всех максимум информации о происходящем и вовлечение сотрудников в процесс принятия решений.

При этом информационные логистические потоки предприятия ООО "ИТЕКО-Поволжье" выполняют следующие функции:

. Главная цель - повысить качество обслуживания клиентов через совершенствование системы микрологистики, а также привлечь новых клиентов.

. Основная - формирование единого представления о целях, например, привлечение всех потенциальных клиентов с целью реализации продукции и получения прибыли от основной деятельности.

. Вспомогательные - формирование единого представления о методах достижения поставленных целей, а именно:

-     расширение площадей предприятия и привлечение клиентов;

-       покупка нового оборудования и машин;

-       разъяснение положительных результатов изменений для каждого (минимизация количества "пострадавших");

-       холодные звонки менеджера по продажам;

-       разработка рекламных проектов по привлечению новых клиентов;

-       мотивация торгового персонала;

-       разработка системы скидок клиентам;

-       эмоциональная поддержка сотрудников.

. Бесполезная - излишний документооборот - низкая оперативность работы менеджеров по продажам.

. Вредная - нарушение стандартов микрологистики, что привело к нарушению стандартов продаж.

Фирма в качестве критериев оптимизации ее деятельности в рыночной среде применяет такие критерии, как минимум общих логистических издержек, максимальный объем продаж готовой продукции (или прибыли), завоевание максимальной доли рынка, удержание позиций на рынке сбыта, максимальная величина курсовой стоимости акций и т.п. Обязательным условием при этом является получение максимальной прибыли, при наиболее полном удовлетворении запросов потребителей относительно, качества продукции, сроков выполнения заказов, и уровня логистического сервиса.

С целью выявления недостатков в организации системы качества обслуживания клиентов в процессе производственно - логистической деятельности руководство предприятия ООО "ИТЕКО "Поволжье" пользуется методом функционально-стоимостного анализа (ФСА).

Итак, согласно принципа Эйзенхауэра (АВС), функции делятся на:

-   А - главные, основные, полезные;

-       В - второстепенные, вспомогательные, полезные;

-       С - второстепенные, вспомогательные, бесполезные.

Таблица 1 стоимости деталей по смете затрат на качество предусматривает оценку весомости функций каждого вида детали во взаимосвязи с затратами на их обеспечение.

В ходе диагностики по каждому виду детали все результаты были обобщены и поделены согласно структуре используемого автотранспорта: автобусы - 1, легковой - 2, специализированный - 3 и грузовой - 4.

Исследование качества технического состояния деталей показало, что значительное количество деталей автомобилей заменяется в эксплуатации по причине износа, т.е. они не пригодны и не функционируют (С). При обработке данных в таблице 1 по отказам деталей автомобилей установлено следующее их распределение по уровню функционирования: износ - 1, разрушение - 2; прочие дефекты - 3; деформация - 4.

Таблица 1

Распределение производственного процесса на служебные функции на предприятии ООО "ИТЕКО "Поволжье" по принципу АВС

Детали

Функции

ИТОГО по детали

Предварительный вывод


1

2

3

4



1

С

А

В

С

-

2

С

А

А

А

-

3

С

Б

В

В

-

4

С

С

В

Усовершенствовать

ИТОГО по функции

-

-

-

Предварительный вывод

Ликвидировать

-

-

Усовершенствовать

-

-


Таким образом, можно проследить профиль улучшения технического состояния автотранспорта в течение 2013 года.

Анализ дефектов деталей на предприятии производится с применением средств диагностики, что снижает затраты на техническое обслуживание и текущий ремонт на 5%, расход запасных деталей и материалов - на 10%, топлива и шин - на 20%.

На средства диагностики в 2010 году ушло 25% затрат из всей себестоимости. Срок окупаемости средств диагностики в автотранспортном предприятии ООО "ИТЕКО" около года.

В современных рыночных условиях для удовлетворения требований заказчика к качеству, своевременности поставок и ценам вся деятельность предприятия должна быть согласована и ориентирована на потребителя. Успешное решение этого вопроса во многом зависит от качества и эффективности сбытовой логистической сети на предприятии.

Для повышения эффективности системы непрерывного управления производственной логистикой на предприятии ООО "ИТЕКО "Поволжье" разработан сетевой график по совершенствованию данного бизнес-процесса на 2014 год, который представлен на рис. 3.

Рис. 3. Сетевой график бизнес-процесса управления производственной логистикой для ООО "ИТЕКО "Поволжье" на 2014 год

Таким образом, микрологистика решает локальные задачи в рамках отдельных звеньев ЛС и координирует выполнение логистических функций по планированию, реализации и контролю за движением материального и сопутствующих ему потоков для решения задач поставленных перед системой.

В настоящее время на российском рынке существует большое количество фирм оказывающих логистические услуги. Большинство из них пока еще не готовы принять на себя управление всей логистической цепью - от поставщика до конечного потребителя. Но в принципе способны выполнять часть логистических функций - например транспортировку, экспедирование, складирование, грузопереработку, страхование грузов, что является основными видами деятельности предприятия ООО "ИТЕКО "Поволжье".

1.3 Анализ системы прогнозирования рисков на предприятии ООО "ИТЕКО "Поволжье"

В экономической сфере появление стратегических рисков связывается с нерациональным выбором приоритетов, усилением криминализации и утечкой капитала за границу, снижением производственного потенциала и возможностью энергетического кризиса. Прогноз стратегических рисков для ООО "ИТЕКО "Поволжье" в экономической сфере представлен на рис. 4.

Рис. 4. Прогноз стратегических рисков в экономической сфере

Прогноз значимости рисков в политической сфере (см. рис. 5)

Рис. 5. Прогноз значимости стратегических рисков в политической сфере

Совместное влияние экономических и политических угроз уже в ближайшей перспективе может усилить частоту и масштабы проявления социальных рисков.

Прогноз значимости стратегических рисков в социальной сфере для предприятия ООО "ИТЕКО "Поволжье" представлен на рис. 6.

Рис. 6. Прогноз значимости стратегических рисков в социальной сфере для предприятия ООО "ИТЕКО "Поволжье"

Несмотря на то, что природно-техногенные риски замыкают список относительной значимости, их постоянное присутствие в прогнозах позволяет говорить о системном, базовом характере данных факторов. Прогноз значимости стратегических рисков для предприятия ООО "ИТЕКО "Поволжье" в природно-техногенной сфере представлен на рис. 7.

Техногенные риски более управляемы, однако с учетом процесса старения основного оборудования и снижения профессионального уровня персонала в ближайшие годы следует ожидать увеличения частоты и масштабов последствий от аварий и катастроф на потенциально опасных объектах. Одним из путей управления рисками в природно-техногенной сфере может стать процедура паспортизации безопасности на территории региональных и муниципальных образований.

Рис. 7. Прогноз значимости стратегических рисков для предприятия ООО "ИТЕКО "Поволжье" в природно-техногенной сфере

Таким образом, с учетом особенностей данных факторов стратегических рисков, специальное внимание должно быть уделено разработке концепции экономического управления рисками особенно в части создания национальной системы возмещения ущербов от чрезвычайных ситуаций в природно-техногенной сфере. В качестве первого шага, в частности, может рассматриваться принятая Концепция развития страхования в РФ.

2. Диагностика системы управления производственно - логистической деятельностью предприятия ООО "ИТЕКО "Поволжье"

.1 Разработка схемы бизнес-процесса системы управления логистикой на предприятии ООО "ИТЕКО "Поволжье"

В условиях свободной конкуренции торговых соглашений между предприятиями не существует и поэтому предприятие ООО "ИТЕКО "Поволжье" активно защищает свои позиции на рынке с помощью постоянного совершенствования своих услуг по логистике, учитывая пожелания потребителей через регулярно проводимые опросы. Большое значение на предприятии отводится коммуникационному обеспечению логистики на основе работы с правительственным учреждениями. Предприятие внимательно следит за правительственными постановлениями в области законодательства, имея в своих компьютерах программу "Консультант Плюс", которая своевременно обновляется. Коммуникационному взаимодействию с общественными организациями, движениями, партиями со стороны предприятия уделяется незначительное внимание, тем самым упускается возможность повышение имиджа организации

ООО "ИТЕКО "Поволжье" ведет довольно обширную коммуникационную работу с региональной службой занятости. Отдел кадров, анализируя информацию о вакантных местах, довольно гласно и широко информирует трудоспособное население, состоящие на учете в службе занятости, о возможности трудоустройства. Также и ведущие специалисты предприятия проводят собеседования с претендентами на должность для выявления их профессиональной подготовки и соответствия предъявляемым требованиям.

Для определения уровня развития производственной логистики в организации необходимо провести общую оценку уровня развития менеджмента. На предприятии в рамках функциональной модели ФМОМ реализуется методология постоянного совершенствования Деминга - цикл PDCA (планируй - выполняй - проверяй - действуй). Определим среднюю интегральную оценку И качества микрологистических связей в динамике за три года, которая рассчитывается по формуле (2.1)

 (2.1)

где w i - весовой коэффициент i -го частного показателя; Б i - оценка, полученная по i -у показателю.

По результатам сравнения интегральных показателей за три года из таблицы 2 видно, что в 2011 и 2012 годах уровень средней интегральной оценки по отношению к 2011 году снизился и составил в 2012 году 87,2%, а к 2013 году - 92%, что является результатом повышения качества логистики по отношению к 2012 году.

Таблица 2

Динамика оценки качества логистики ООО "ИТЕКО "Поволжье"

Показатели оценки критерия ФМОМ

2011

2012

2013

Среднее

Максимум

Коэфф. весомости Бi


wi

И

wi

И

wi

И

wi

wi


Планирование

19

2,66

16

18

2,52

18

20

0,14

Организация

19

4,18

16

3,52

17

3,74

17

20

0,22

Мотивация

19

1,33

19

1,33

19

1,33

19

20

0,07

Координация

17

6,12

14

5,04

15

5,4

15

20

0,36

Контроль

18

3,78

17

3,57

17

3,57

17

20

0,21

ИТОГО

92

18,0

82

15,7

86

16,56

86

100

1


Основной целью управления логистикой является достижение приверженности персонала тем ценностям, которые генеральный директор считает полезными с точки зрения долгосрочной стратегии развития. Таким образом, речь идет о формировании отдельной специализированной политики как способа реализации мотивационной функции управления через систему логистики.

Рис. 8. Сетевой график бизнес-процесса, связанного с транспортировкой и складированием

На практике предприятие ООО "ИТЕКО "Поволжье" использует сетевой график (рис. 8), который позволяет обеспечить предприятие всеми необходимыми ресурсами, осуществить своевременный ремонт грузовых машин, ТО, своевременно осуществить поставку груза.

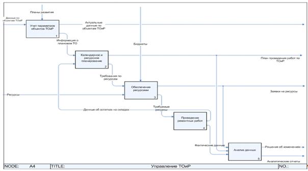
На основании сетевого графика (см. рис. 8) приведена схема бизнес-процесса совершенствования системы управления производственной и транспортной логистикой на рис. 9.

Рис. 9. Схема бизнес-процесса совершенствования системы управления производственной и транспортной логистикой ООО "ИТЕКО "Поволжье"

Основные проблемы, возникающие при разработке структур управления производственной и транспортной логистикой связаны с установлением правильных взаимоотношений между отдельными подразделениями предприятия:

1)  определением их целей, условий работы и стимулирования;

2)      с распределением ответственности между руководителями;

)        с выбором конкретных схем управления и последовательности процедур при принятии решений;

)        с организацией информационных потоков;

)        выбором соответствующих технических средств.

Необходимо разработать бизнес-процесс совершенствования системы управления производственной и транспортной логистикой на предприятии ООО "ИТЕКО "Поволжье" с целью привлечения достаточного количества клиентов.

Таким образом, в ходе диагностики системы управления производственной и транспортной логистикой управляющей подсистемой выступал топ-менеджер или генеральный директор предприятия, который выполняет все основные функции менеджмента, а управляемой персонал. Ситуация в системе управления качеством производственной логистики контролировалась на более высоком уровне, чем в предыдущем году. Существует необходимость дальнейшего повышения уровня микрологистики путем развития системы управления персоналом с целью привлечения новых клиентов.


На рис. 10. приведена диаграмма причинно-следственного анализа (Исикавы) проблемы "Недостаточное количество клиентов", которая разработана с целью повышения уровня микрологистики на предприятии ООО "ИТЕКО "Поволжье" и привлечения новых клиентов.

Как видно из предложенной схемы (рис.10), основная причина недостаточного количества клиентов заключается в несовершенстве управления системой производственной логистики. Совершенствование данного бизнес-процесса для предприятия позволит увеличить количество клиентов.

Рис. 10. Диаграмма причинно-следственного анализа (Исикавы) проблемы "Недостаточное количество клиентов"

Для этого необходимо осуществить ряд следующих мероприятий:

1.  На уровне Генерального директора инвестировать денежные средства на приобретение CRM-системы по обслуживанию клиентов.

2.      Внедрить CRM-системы по обслуживанию клиентов.

3.  На уровне отдела кадров определить потребность в обслуживающем и производственном персонале.

4.      Составить и контролировать исполнение направления работников на курсы повышения квалификации.

.        Составить, утвердить список резерва на замещение должностей.

.        Провести техническую учёбу рабочему персоналу.

.        Обеспечить тотальный контроль качества продукции предприятия.

.        Обеспечить персонал спецодеждой.

.        Провести ремонт бытовых и офисных помещений.

.        Составить программу переподготовки персонала, обучение вторым профессиям, освоение нового оборудования и машин.

.        Пересмотреть должностные инструкции.

.        Повысить навыки осуществления холодных звонков при обслуживании клиентов.

.        Повысить уровень показателя привлечения клиентов в системе мотивации менеджеров отдела продаж.

.        Оптимизировать полномочия менеджеров отдела продаж в рамках обслуживания клиентов.

.        Разработать систему контроля за соблюдением стандартов продаж и обслуживания клиентов.

.        Повысить оперативность менеджеров отдела продаж организации с клиентами.

Таким образом, приступая к реализации своего товара, производитель, прежде всего, должен определить, каким из двух способов осуществлять сбытовую деятельность: с помощью фирмы посредника (фирм посредников) или собственными силами. Выбор способа сбытовой деятельности для предприятия представляет собой сложную задачу. На практике установлению окончательной структуры канала сбыта предшествует длительный процесс планирования и переговоров. Но даже когда стратегия сбыта, выработана и принята к исполнению, этот процесс непрерывно пересматривается и усовершенствуется. Поэтому ООО "ИТЕКО "Поволжье", выступая в качестве посредника, должно совершенствовать логистическую систему.

3.     
Проект совершенствования логистической системы на предприятии ООО "ИТЕКО "Поволжье"

С целью совершенствования производственной логистики на предприятии ООО "ИТЕКО "Поволжье" требуется инвестировать денежные средства на приобретение CRM-системы по обслуживанию клиентов.

Основными универсальными количественными показателями эффективности инвестиционного проекта являются:

чистый доход;

чистый дисконтированный доход;

внутренняя норма доходности;

индекс доходности затрат и инвестиций срок окупаемости.

Чистым доходом (другие названия - ЧД, Net Value, NV) называется накопленный эффект (сальдо денежного потока) за расчетный период.

 (3.1)

где фt - ( - накопленный эффект (сальдо денежного патока на шаге "t");- номер шага. Суммирование распространяется на все шаги расчетного периода.

Важнейшим показателем эффективности проекта является чистый дисконтированный доход. Чистый дисконтированный доход (другие названия - ЧДД, ЧТС, чистая текущая стоимость, интегральный эффект, Net Present Value, NPV) -- накопленный дисконтированный эффект за расчетный период. ЧДД рассчитывается по формуле:

 (3.2)

где αt, - коэффициент дисконтирования в t - м шаге.

 (3.3)

где Е - норма дисконта или принятая норма эффективности капитала, выраженная в долях единицы;- номер шага расчета.

Норма дисконта складывается из следующих составляющих:

 (3.4)

где r - ставка дисконтирования;- годовой темп инфляции;

р - доля премии за риск.

Можно сказать, что "r" - это норма дисконта, равная приемлемой для инвестора норме дохода на капитал. Доля премии за риск колеблется, как правило, между нулем и ставкой дисконтирования.

Ставка реинвестирования (рефинансирования) Центрального Банка РФ учитывает темп инфляции и величину риска, поэтому является верхним пределом нормы эффективности проекта, если инвестиции осуществляются за счет кредита банка:

 (3.5)

ЧД и ЧДД характеризует превышение суммарных денежных потоков над суммарными затратами для денежного проекта соответственно без учета или с учетом неравномерности эффектов (а также затрат, результатов), относящихся к различным моментам времени.

Разность ЧД-ЧДД нередко называют дисконтом проекта.

Если ЧДД>0, то вложение инвестиций являются эффективными.

Если ЧДД<0, то инвестиции являются неэффективными.

Внутренняя норма доходности (другие названия - ВНД - внутренняя норма дисконта, внутренняя норма рентабельности, внутренний коэффициент окупаемости).

В наиболее распространенных случаях ИП, начинающихся с (инвестиционных) затрат и имеющих положительный ЧД, внутренней нормой доходности называется положительное число ЕВ, если при норме дисконта Е= ЕВ чистый дисконтированный доход проекта обращается в 0, т.е. ЧДД = 0.

ВНД находят путем подбора нормы дисконта Е, при которой ЧДД = 0.

 (3.6)

где Рt - притоки денежных средств;t - оттоки денежных средств.

ВНД находят по формуле:

 (3.7)

Для оценки эффективности ИП значение ВНД необходимо сопоставлять с нормой дисконта Е. Инвестиционные проекты, у которых ВНД > Е имеют положительный ЧДД и поэтому эффективны.

Проекты, у которых ВНД < Е имеют отрицательный ЧДД и поэтому неэффективный.

Сроком окупаемости (простым сроком окупаемости) называется продолжительность периода от начального момента до момента окупаемости.

Моментом окупаемости называется тот наиболее ранний момент времени в расчетном периоде, после которого текущий чистый доход ЧК (k) становится и в дальнейшем остается не отрицательным (k - число первых шагов расчетного периода для оценки эффективности).

При оценке эффективности срок окупаемости, как правило, выступает только в качестве ограничения. Сроком окупаемости с учетом дисконтирования называется продолжительность периода от начального момента до момента окупаемости с учетом дисконтирования. Моментом окупаемости с учетом дисконтирования называется тот наиболее ранний момент времени в расчетном периоде, после которого текущий чистый дисконтированный доход ЧДД (k) становится и в дальнейшем остается неотрицательным.

Срок окупаемости (простой) определяется по формуле:

 (3.8)

где ЧД1 < 0 - чистый поток денежных средств (разность чистого дохода и чистых инвестиций) на шаге расчета предшествующему переходу ЧД через "нуль";

ЧД2 >0 - чистый поток денежных средств (разность чистого дохода и чистых инвестиций) на шаге расчета, где ЧД переходит через "нуль";

СО1 - год, предшествующий переходу ЧД через "нуль".

Срок окупаемости инвестиций позволяет узнать, пренебрегая влиянием дисконтирования, сколько потребуется времени для того, чтобы инвестиции принесли столько денежных средств, сколько на них пришлось потратить. Срок окупаемости с учетом дисконтирования определяется аналогично с использованием ЧДД. При оценке эффективности часто используются:

Индекс доходности затрат - отношение суммы денежных притоков (накопленных поступлений) к сумме денежных оттоков (накопленным платежам).

Индекс доходности дисконтированных затрат - отношение суммы дисконтированных денежных притоков к сумме дисконтированных денежных оттоков.

Индекс доходности инвестиций (ИД) - отношение суммы элементов денежного потока от инвестиционной деятельности к абсолютной величине суммы элементов денежного потока от инвестиционной деятельности равен увеличенному на единицу отношению ЧД к накопленному объему инвестиций.

 (3.9)

ИДД равен увеличенному на единицу отношению ЧДД к накопленному дисконтированному объему инвестиций.

 (3.10)

где К - сумма дисконтированных инвестиций.

Индексы доходности затрат и инвестиций превышают 1, если и только если для этого потока ЧД положителен.

Индексы доходности дисконтированных затрат и инвестиций превышают 1, если для этого потока ЧДД положителен.

Потребуется сделать расчет показателей экономической эффективности инвестиций, стоимость которых 78 тыс. руб. - чистую текущую стоимость, рентабельность инвестиций, внутренний коэффициент окупаемости, простой и дисконтированный срок окупаемости инвестиций. На 1-ом шаге расчетного периода (см. таблица 3) поток Ф0(t) (о будет равен нулю, на 2-ом шаге расчета величина дохода Ф0(t) за первый год принимается равной запланированной сумме используемой прибыли в размере 30 тыс. руб. На 3-м и последующих шагах расчета величина годового дохода принимается в объеме 100% от суммы рассчитанного ежегодного дохода от реализации проекта, равной 78 тыс. руб. Денежный поток от инвестиционной деятельности в данном случае состоит только из оттоков, следовательно, учитывается со знаком "-". Инвестиции на приобретение CRM-системы по обслуживанию клиентов распределяются на 1-ом и 2-ом шагах расчета пропорционально продолжительности внедрения CRM-системы.

Из таблицы 3 видно следующее: ЧД = 182,00

ЧДД = 69,68 - чистая текущая стоимость.

ЧДД > 0, следовательно, проект эффективен.

СОп=3+(52,00/(52,00+26,00))=3+52,00/78,00=3,67 - простой.

СОд=3+(13,78/(13,78+30,68))=3+13,78/44,46=3,31 - дисконтированный.

Внутренний срок окупаемости = 3 года.

Рентабельность инвестиций = 69,68/160,00=0,436.

прогнозирование риск логистика инвестиционный

Таблица 3

Расчет экономической эффективности инвестиционного проекта для предприятия ООО "ИТЕКО "Поволжье" на срок 2014 - 2018 гг. (тыс. руб.)

Показатель

Номер шага расчета (год)



0

2014

2015

2016

2017

2018




1

2

3

4

5

1

Денежный поток от операционной деятельности, Ф0(t)

0

30,00

78,00

78,00

78,00

78,00

2

Денежный поток от инвестиционной деятельности, Фи(t)

0

-72,00

0

0

0

0

3

Сальдо суммарного потока Ф(t) = Ф0(t) + Фи(t)

0

-42,00

78,00

78,00

78,00

7,00

4

Сальдо накопленного потока (ЧД)

0

-42,00

-52,00

26,00

104,00

182,00

5

Коэффициент дисконтирования

1

0,87

0,76

0,66

0,57

0,50

Дисконтированное сальдо суммарного потока (стр.3 * стр.5)

0

-36,54

59,28

51,48

44,46

39,00

7

Чистый дисконтированный доход (ЧДД) (накопленный поток стр.6)

0

-36,54

-22,74

28,74

73,20

112,20

8

Дисконтированные инвестиции (стр.2 * стр.5)

0

-62,64

0

0

0

0


Диаграмма движения потоков за пять лет показан на рис. 11.

Рис. 11. Диаграмма движения потоков инвестиций за 2014 - 2018 гг. по предприятию ООО "ИТЕКО "Поволжье", тыс. руб.

Диаграмма движения потоков (см. рис. 11) показывает, что после того, как чистый доход предприятия составит -52,00 руб. на второй год и чистый дисконтированный доход составит -22,74 тыс. руб., у предприятия ООО "ИТЕКО "Поволжье" появится возможность в дальнейшем окупить затраты на оборудование через два года.

ИДи=1+182,00/160,00=2

ИДДи=1+96,46/44,46=1+2=3

Чем выше индекс доходности дисконтированных инвестиций, тем лучше проект. В данном случае первый проект оказался предпочтительным.

Если ИДД равен 1,0, то проект едва обеспечивает получение минимальной нормативной прибыли.

При ИДД меньше 1,0 проект не обеспечивает получение минимальной нормативной прибыли.

Таким образом, экономический смысл показателя рентабельности инвестиций заключается в том, что он отражает долю чистого приведенного дохода, приходящуюся на единицу дисконтированных к началу жизненного цикла проекта инвестиционных вложений. У предприятия ООО "ИТЕКО "Поволжье" рентабельность инвестиций составила, согласно проекта, 43,6%, поэтому возможность в дальнейшем окупить затраты на оборудование появится через два года.

Заключение

Основные принципы эффективной логистической системы в период организационных изменений - это максимально открытое и честное общение руководства с подчиненными всех уровней, доводящее до всех максимум информации о происходящем и вовлечение сотрудников в процесс принятия решений.

В условиях свободной конкуренции торговых соглашений между предприятиями не существует и поэтому ООО "ИТЕКО "Поволжье" активно защищает свои позиции на рынке с помощью постоянного совершенствования своей логистической системы, учитывая пожелания своих потребителей через регулярно проводимые опросы.

Информация о ценах на товары конкурентов собирается в банк данных в компьютер коммерческого директора и является конфидициальной информацией.

Целью этой деятельности является обеспечение своему предприятию ООО "ИТЕКО "Поволжье" возможности оперативно отвечать на изменение ценовой политики, ассортиментной политики, прогнозировать влияние экономических, социальных, политических и природно-техногенных рисков. Гарантировать качество поставок и складирования продукции и проводить эффективную рекламную компанию.

С целью совершенствования логистической системы и привлечения клиентов на предприятии ООО "ИТЕКО "Поволжье" была разработана диаграмма причинно-следственного анализа (Исикавы) проблемы "Недостаточное количество клиентов".

Эта схема выявляет противоречия, связанные с повышением уровня логистической системы, которые должны быть согласованы с главной целью предприятия - получение прибыли и привлечение клиентов. С целью улучшения качества логистической системы был разработан сетевой график бизнес-процесса управления логистической системой на 2014 год, главной задачей которого являлось повышение качества работы с клиентами на основе внедрения CRM-системы. Срок окупаемости проекта составит два года.

Список использованной литературы

1.        Лукашевич В.В. Основы менеджмента. - М: ЮНИТИ-ДАНА, 2010. - 370 с.

2.        Лучко М.Л. Этика бизнеса: фактор успеха. - М.: Эксмо, 2006. - 431 с.

3.        Маслов В.И. Стратегическое управление персоналом в условиях эффективной организационной культуры. - М.: Финпресс, 2010. - 102 с.

4.        Менеджмент /Под ред. Лукашевича В.В., Астаховой Н.И. - М: ЮНИТИ-ДАНА, 2008. - 371 с.

5.        Аллен Д. Как привести дела в порядок: искусство продуктивности без стресса. 5-е изд. - М.: Манн, Иванов и Фербер, 2011. - 368 с.

6.      Кови Ст.Р. Восьмой навык: От эффективности к величию. - М.: Альпина Бизнес Букс, 2012 . - 422 с.

.        Критериальное управление развитием компании: Монография / В.Н. Верхоглазенко. - М.: Инфра-М, 2012. - 206 с.

.        Коротков Э.М. Менеджмент. - М.: ИНФРА-М, 2011. - 375c.

.        Методология управления проектами: становление, современное состояние и развитие / О.Н. Ильина. - М.: Вузовский учебник, 2012. - 208 с.

.        Современные механизмы управления социальными изменениями: Учебное пособие для вузов / В.И. Добреньков, А.П. Жабин, Ю.А. Афонин. - М.: Академический проект, 2012. - 281 с.

11.      Менеджмент: Учебник / Под ред. Ю.В. Кузнецова. - М.: Экономика, 2010. - 503 с.

12.      Мескон М.Х. Основы менеджмента: Пер. с англ. / Мескон М.Х., Альберт М., Хедоури Ф. - М.: Вильямс, 2011. - 530 с.

.          Одегов Ю.Г. Управление персоналом, оценка эффективности. - М.: Издательство "Экзамен", 2010. - 190 с.

14.    Спивак В.А. Организационное поведение и управление персоналом. - Спб.: Питер, 2010. - 385 с.

Похожие работы на - Проект совершенствования производственной логистики на предприятии ООО 'ИТЕКО 'Поволжье'

 

Не нашли материал для своей работы?
Поможем написать уникальную работу
Без плагиата!
Без нейросетей!