Привід бульдозера

  • Вид работы:
    Дипломная (ВКР)
  • Предмет:
    Другое
  • Язык:
    Украинский
    ,
    Формат файла:
    MS Word
    570,07 Кб
  • Опубликовано:
    2015-04-01
Вы можете узнать стоимость помощи в написании студенческой работы.
Помощь в написании работы, которую точно примут!

Привід бульдозера

Вступ

Капітальне будівництво є однією з основних промисловостей виробничої держави.

Ефективність капітального будівництва залежить від ряду факторів, серед яких найбільш вагома є рівень механізації введення технологічних операцій.

Відомими й найбільш працездатними в будівництві є земляні роботи.

Для їх виконання необхідні різноманітні високовиробничі машини, до яких відносяться машини для підготовчих робіт, землерийних машин, землерийно-транспортні машини, бурильні машини та агрегати для гідравлічної розробки ґрунтів. Серед перерахованих найбільш універсальними являються бульдозери, відносні до класу землерийно-транспортних машин. Основними досягненням в бульдозерній техніці являється; простота конструкції, широкий діапазон виконуємих землерийних операцій, висока продуктивність при копані та при зсувів ґрунтів на не велику відстань до 30 м. відстань, легкість управління й низька собівартість виконуємих робіт.

Вказані якості виконали широке використання цих машин для введення земельних робіт у всіх сферах будівельного виробництва. Високий попит будівельних виробництв на бульдозери приводить до необхідності постійного росту їх парку, а також підвищення технічного рівня моделей, що випускаються.

Основними направленнями підвищення технічного рівня вітчизняних й зарубіжних бульдозерів являється:

підвищення потужності базових тракторів;

удосконалення робочої техніки на основі результатів новітніх випробовувань й технологій;

- розширення зони технологічного використання за рахунок використання багатоцільового робочого обладнання;

-        удосконалення системи навіси і керуванням робочим обладнанням;

         удосконалення системи приводу елементів робочого обладнання;

         підвищення якості й надійності випускаємих агрегатів;

         використання модульного принципу агрегатування окремих систем бульдозерних агрегатів;

         вдосконалення технології та організації ремонту бульдозерних агрегатів;

         удосконалення трансмісії і підвищення тягових характеристик тракторів;

         зниження собівартості бульдозерів за рахунок широкого використання пластмас і вдосконалення технології виготовлення певних вузлів та агрегатів.

Реалізація вказаних напрямів потребує упереджених темпів наукових випробувань і досвідно-конструкторських розробок, що пропонує розгалуженої сітки науково-дослідних, довідно конструкторських і виробничих організацій, укомплектованих висококваліфікованими кадрами.

Ціль дипломного проекту являться розробка універсального відвалу бульдозера, на базі промислового трактора Т-170, здатного працювати в звичайному, накопичувальному, шляхо-прокладною і грейдерному режимах.

В даному проекті відповідає з завданням були вирішені наступні задачі: визначення основних параметрів гідро приводу; визначення навантаження в робочому обладнані проектую чого бульдозера; визначення основних параметрів бульдозерного обладнання; розрахунок тягових характеристик і балансу потужності машини; охорона праці і протипожежна безпека; розрахунок техніко-економічної ефективності машини, що проектується, а також приведено техніко-економічна основа проектую чого виробу.

1.     
Техніко-економіче обгрутування проектуючого виробу

.1 Визначення, призначення, область застосування бульдозера, що проектується

привід тяговий бульдозер

Проектуючий бульдозер являється землерийно-транспортної машина складається з базового гусеничного трактора і навісного бульдозерного спорядження. Бульдозерне спорядження приладнано завдяки рамі на гусеничні теліжки трактора.

Бульдозер служить для пошарового копання, планування і переміщення на відстань 60 - 100 м ґрунтів, корисних копалин, рудних, будівельних і других матеріалів про будівництва і ремонт доріг, каналів, дамб, котлованів, та інших будівельних гідротехнічних, меліоративних, земельних споруджень.

Економічно вигідна дальність переміщення ґрунту бульдозером складає 100 м.

Проектуючий бульдозер придатний до роботи в середніх ґрунтових і кліматичних умовах. За такі середні умови приймають піщані, суглинисті і глинясті ґрунти та їх різновидність, легкі горні породи типу тріщинуватих сланців, мергелів, а за най більш зустрічаючими кліматичними умовами-помірного клімату з температурою від -40 до +40 градусів за Цельсієм.

Проектуючий бульдозер придатний для копання котлованів, каналів, обладнання насипів, перемичок, платин, грубого планування будівельних площадок, доріг, аеродромів та інших громадських робіт.

Завдяки належності шарнірно - зчленованого відвалу проектуюча машина може ефективно використовуватися на дорогопрокладаючих роботах.

1.2 Аналіз живлення і технічних пропозицій в області вдосконалення конструкції робочого обладнання бульдозерів

Модернізація - удосконалення і зміни, відповідальні сучасним потребам.

Цілі модернізації бульдозерного обладнання:

- підвищення ефективності бульдозерного обладнання;

-        підвищення виробництва праці;

-        розширення технологічних можливостей.

Ефективність бульдозерного обладнання досягається за рахунок використання шарнірно - зчленованих відвалів і відвалів адаптивної форми, які використовуються для підвищення накопичувальних здібностей або розширення технологічних можливостей.

Роздивимось найбільш принципові технічні положення по конструкції бульдозерного обладнання бульдозеру:

Рис. 1.1. Конструктивна схема по а.с. №988993, кл. Е 02F9/76

Бульдозер включає базовий трактор 1, до рами ходової теліжки до якого за кошт універсальних шарнірів 2 та 3 прикріплені штовхаючи бруски 4 та 5, приєднання до відвалу 6 за допомогою шарнірів 7 та 8, маючих по дві степені свободи. Гільзи 9 та 10 гідроциліндрів підйому і відпускання відвалу шарнірно приєднання до трактору 1і до відвалу 6 відповідно. Між верхньою частиною відвалу 6 й товкаючи ми брусками 4 та 5 встановлений гвинтовий розкос 11 та гідравлічний розкос 12. Відвал 6 виконаний із двох секцій 13 та 14, з’єднаних шарніром 15, розташованим в вертикальній площині. З’єднані кінці секцій мають встановлений по висоті відвалу пружини. Секція 13 споряджена провушинами 16, а секція 14 - провушинами 17. Отвір провушин 16 та 17 і через них проходять осі 18 шарніра 15, зафіксовані від вертикального переміщення стопорними кільцями 19. Кінці секцій які сходяться 13 та 14 перекриваються козирком 20, являються продовженням лобового листа секцій 14. Відвал 6 споряджений опорою 21, приєднаний до відвалу 6 і трактору 1 шарнірами 22 і 23 відповідно.

Шарнір 22 розташований на осі 18 шарніра 15відвалу і складається із сфери і розрізного вкладишу 24

Рис. 1.2. Конструктивна схема по а.с. №161664978 по кл. Е 02F 9/76

На фіг.1 показаний дорогопрокладчик, загальний вид; на фіг.2-шляхопрокладне обладнання, план.

Дорогопрокладач містить базовий тягач 1 і встановлену на ньому Штовхаючу раму 2, на котрій шарнірно (5) встановлені крила 3 і 4 відвала, гідроциліндри 6 і 7 управління. Штовхаюча рама 2 а також шарнірне з’єднання з крилами 3 і 4 механізмами фіксації крил відвалу. Кожен механізм фіксації складається із двох шарнірно з’єднаних ричагів - першого 8 і другого 9, а також замка фіксації ричагів 10. Ричаг 8 оснащений вмонтованим в нього гідроциліндром 11, шток 12 котрий розташований з можливістю співпраці із торцевої по верхньою ричага 9 і виконаний з кільцевою проточкою 13 з наклоною поверхнею і товкачем 14 виключення замка. Останній виконаний із шарнірно встановленої на ричазі 8 собачки 15, під пружинячою пружиною 16,і жорстко встановленого на ричазі 9 зачепу 17.

Рис. 1.3. Конструктивна схема по а.с. №801189674, кл. Е 02F 8/76

На фіг.1 зображений робочий орган бульдозеру, вид з верху; На фіг.2 - також при прямому відвалі; На фіг.3 - відкидний ніж.

Відвал бульдозера складається із шарнірно з’єднаних бокових секцій 1 і середній секції 2, в котрій утворено вікно 3. В вікні 3 встановлений відкидний ніж 4 з направляючими 5 й проушиной7.

Рама виконана з П - образної балки 7, поворотній і горизонтальної

Плоскості під коштом привода двох ричагів 8 і двох Г - образних ричагів 9, кожен з яких одним кінцем жорстко зв’язаний з боковою секцією 1, а другим з пропущеним 6 відкидного ножа 4. При цьому середні частини Г-образних ричагів 9 шарнірно зв’язані з приводними ричагами 8. Привідні ричаги 8 зв’язані між собою силовим гідроциліндром 10 з шарнірами 11.


Рис. 1.4. Конструктивна схема по а.с. №1553619, кл. Е 02 F 3/76

На малюнку зображене бульдозерне обладнання, вид з верху.

Бульдозерне обладнання включає штовхаючу раму 1 з привареними до неї кронштейнами 2, до яких з можливістю повороту навкруги шарнірів 3 змонтована середня секція 4 відвала з розширенням вверх, додатково з’єднана з кронштейнами 2 за допомогою гідроциліндрів 5 нуклону.

Бокові секції 6 відвал з’єднані одним кінцем з середньою секцією 4 за допомогою обертальних шарнірів 7, розташованих під кутом 0 в межах 10 -20 градусів відносно повздовжньої вертикальної площини обладнання, а другим кінцем з’єднані з штовхаючою рамою 1 за допомогою гідроциліндрів 8 повороту.

Рис. 1.5. Конструктивна схема по а.с. №116858189, кл. Е 02 F3/76

На фігурі.1 представлений пропонує мий бульдозер, вид з верху;

На фігурі. 2 - також бачимо вид збоку.

Бульдозер складається з двох поворотних на пів відвалів 1 та 2, шарнірно з’єднаних між собою ось 3, і штовхаючої рамою 4 з гідроциліндрами 5 підйому і опускання відвала.

На штовхаючій рамі 4 змонтовані гідроциліндри 6, шток 7 котрих жорстко закріплений на рамі трактора, а корпуси гідроциліндрів виконані в вигляді повзунів 8, переміщення в напрямках 9 рами трактора. На повзуні 8 кожного гідроциліндра шарнірно закріплена штовхаюча штанга 10, поворотній напівпідвал при переміщені циліндра-повзуна 7.

Рис. 1.6. Конструктивна схема по а.с. №116858189, кл. Е 02 F3/76

На фіг.2-вид А, на фіг.1 представлений пропонує мий бульдозер в ізометрії.

Бульдозер включає базовий трактор 1, до рами ходової теліжки котрого за рахунок універсальних шарнірів 2 прикріплені товкаючи бруски 3 та 4, приєднані до секцій 5 та 6 відвал шарнірам 7 та 8, маючим дві степені свободи. Гідроциліндри 9 та 10 управління і гвинтовий розкос 11 шарнірно приєднаних до секцій 5 і 6 відвалу до товкаю чого бруском 3 і 4. Гільзи і штоки гідроциліндрів 12 підйому і опускання відвала шарнірно приєднаного до трактора 1 і також до секції 5 і 6 відвалу.

Бокова стійкість відвалу забезпечує поперечною тягою 13, один кінець котрий шарнірно закріплений до рами трактора 1, а другий - до однієї з секцій 5 або 6. Кожна із цих секцій з’єднана з трикутною пластиною 14 і 15 відповідно за рахунок циліндричних шарнірів 16 і 17. Пластини 14 і 15, в свою чергу, зв’язані між собою циліндричними шарнірами 18. Статичною стійкістю секцій 5 і 6 одна відносно другої забезпечує додатковий гідроциліндр 19.

Авторське свідоцтво №1382916

М.А. Мирсадіков

Бульдозерне обладнання.

Бульдозерне обладнання (рис. 1.7) включають товкаючи бруски 1, змонтованих на них відвал 2, шарнірно з’єднаний з кронштейнами 3 відвала 2 передню, челюсті 4 з під ножової плитою 5, на якій встановлений ніж челюсті, виконаний із жорстко закріпленої на підніжній плиті 5 середньої секції 6 і других секцій 7, змонтованих на плиті 5 з можливістю обмеження поздовжнього переміщення. Секції 7 мають виступи 8, котрі розташовані в пазах подовженої плити 5. Пази мають на вході і виході обмеження 10. На верхній торцевій стороні середньої секції 6 жорстко закріплена гнучка пластина 11, в котру впираються своїми торцями секції 7. Для керування челюсті використовують гідроциліндр 12.

Бульдозерне обладнання працює наступним чином.

При копанні ґрунту відвала 2 шток гідроциліндра 12 втягнуть, і передня челюсті повернута в верх. При розробці більш міцних ґрунтів, що гідроциліндр 12 ви двигається і повертає передню, челюсті в низ до упору підніжної плити 5 у відвал 2 і копання ґрунту здійснюється секціями ножа челюсті. Тиск ґрунту на рухомі секції 7 через їх верхні торцеві частини передається на гнучку пластину 11, і призначені його, меншим, ніж зусилля деформації пластини 11, розробка ґрунту здійснюється при прямокутній конфігурації ножа челюсті 4.

При збільшені міцності розробленого ґрунту зростає тиск ґрунту на секції 6 і 7 ножа челюсті. Верхні торцеві частини подвижник секцій 7 спричиняють підвищення тиску на пластину 11 і від двигається його верх.

Рухомі секції 7 перемінюються в верх, при чому переміщення рухомої секції, розташованих у бокових стінок челюсті 4, більш ніж переміщення секції, розташованих у не рухомій секції 6, так як від клон гнучкої пластини 11 пропорціональна відстані від точки її закріплення. При переміщені рухомих секцій 7 виступи 8 сковзять в пазах. Максимальне переміщення секцій 7 обмежується

Обмежувачами 10, при цьому довжина робочої частини виступів 8 підібрана таким чином, що лінія, проведена по крайнім точкам секцій 6 та 7, створює плавну криву.

Рис. 1.7. по а.с. №1382916

Застосування криволінійної ріжучої кромки дозволяє знизити зусилля різання ґрунту на 10-20% для порівняння з прямолінійною ріжучою кромкою.

Авторське свідоцтво №1135857

Л.А. Хмара, В.І Боловнєв, В.В Мелашич, П.В. Баловнєв М.Г. Шевченко.

Бульдозерне обладнання.

Бульдозерне обладнання (рис. 1.8) містить штовхаючи бруски 1,

Відвал 2 з ножем 3 і передньою, челюсті захватом 4, оснащеним в нижній частині шарнірно закріпленим ножем 5. Керування захватами 4, здійснюється гідроциліндрами 6. Захвати 4 шарнірно з’єднані з коромислами 7 керування гідроциліндрами 8, і мають ряд монтажних отворів 9 для регулювання положення челюсті. Коромисла 7 розташовані по обидві сторони кожного захвату 4.

Рис. 1.8. по а.с №1135857.

Бульдозерне обладнання працює наступним чином:

Зусилля штовхаючих брусків 1 передаються на відвал 2 і при запроваджування ножа 3 відвал і ніж 5 передньою челюсті в грунт відбувається процес копання. Керуючи гідроциліндрами 6 та 8, можна встановити ніж 5 передньої челюсті на одному рівні з ножем 3 відвал 2, що вимагається при виконанні планованих та зачисних робіт. При цьому можна здійснювати захват довгих предметів різного діаметру.

Керуючи за допомогою гідроциліндрів 8 коромислами 7, можна змінити положення захватів 4 відносно відвалу 2 і при цьому з’являється можливість здійснювати захват довгих предметів. При

Розробці міцних ґрунтів, коли виникає необхідність обробки ґрунту заздалегідь, захвати 4 встановлюються за допомогою монтажних отворів 9 в крайнє нижнє положення. При такому виконанні робочого обладнання можливе здійснення рихлення ґрунту під час руху бульдозеру заднім ходом. Зміна глибини рихлення досягає змінами положень коромисел 7.

Для зниження енергетичного процесу розробки ґрунту і підвищення при цьому виробність ножа 3 відвал 2 і ніж 5 передньою челюсті шляхом зміни положення коромисел 7 і отворів встановлюються на одному рівні і на певній відстані один від одного або на різних рівнях, чим забезпечує двох ножова система копання. При цьому процес різання ґрунту ножем 5 винесений з під ґрунтової призми, чим досягається зниження енергоємності процесу копання, а захвати 4 при цьому забезпечують утримання призми волочіння, що позитивно складається на ріст і виробництво земельних робіт.

Авторське свідоцтво №1201422

С.А Шемякін, Ю.А. Шафригин, А.С Шемякін.

Бульдозерне обладнання.

Бульдозерне обладнання відрізняється тим, що з цілю підвищення працездатності, бокові щоки з’єднані з відвалом поперечно розташованих горизонтальних шарнірів і мають привід повороту і роз положення на нижній стороні опорної лижі з напрямляючими пазами для взаємодії з боковими сторонами висувного дна, котре за рахунок гідро керує мої паралелограмної підвіски з’єднані з роликовими каретками, оснащеними встановленими на товкаючи брусків гідроциліндрами висування.

Бульдозерне обладнання працює наступним чином (рис. 1.9).

При копанні ґрунту штоки гідроциліндрів 8 повороту бокових щік 4 і гідроциліндрів висувних рухомих кареток і плаского днища 9 втягнути, а штоки гідроциліндрів 13 відвинути. Бокові поворотні щоки 4 підняти опорами 5 вверх, пласке дно 9 при підняте і прижате до штовхаючих брусків 2 тильної сторони відвалу 1.

Рис. 1.9. по а.с. №1201422.

До кінця формування призми волочіння бокові поворотні щоки 4 за допомогою гідроциліндрів 8 повороту і шарнірів кріплення 7 опускають лижами 5 в низ без запинки бульдозеру і опускають пласке днище 9. Після опускання бокових поворотних щік 4 до упору в грунт, відвал 1 при піднімається від кута зрізаємого ґрунту і в роєм між відвалом і рівнем ґрунту ви двигається пласке днище 9, при цьому бокові виступи входять в направляючі пази бокових поворотних щік 4.

Повернення бульдозерного обладнання в початкове положення відбувається в зворотному порядку.

Авторське свідоцтво №972010

В.И. Баловнев, Л.А Хмара, С.В. Патураев, А.П. Серка.

Робоче обладнання бульдозера.

Робоче обладнання (рис. 1.10) бульдозеру складається з товкаючи

брусків 1, зв’язаних між собою поперечною балкою 2, із котрої за допомогою гвинтових розкосів 3 змонтовані рихтуючи зубці 4.В верхній частинах крайніх розрихлюючих зубців 4 на осях 5 шарнірно встановлені ричаги 6, одними кінцями зв’язані з гідроциліндрами керування 7, змонтованих на товкаючи брусках 1, а другі кінці закріплені на тильній поверхні відвалу 8, спираю чогось своєю нижньою по верхньою на передні грані рихлячи зубці 4. На тильній поверхні відвалу 8 и на лобових поверхнях рихлячих зубців 4 виконані насічки відповідно 9 і 10. Крім того, кут нахилу нижньої частини тильної поверхні відвалу 8 до горизонталі В рівний рівний куту нахилу зубців 4 α, β=α.

Працює робоче обладнання бульдозера наступним чином.

Під час руху базової машини різання і переміщення слабих порід (суглинком, чорнозем) здійснюється відвалом 8 звичайним образом. При цьому навантаження від відвалу 8 передаються рихлячи зубці 4, потім товкаючи бруски 1.

При розробці міцних і мерзлих ґрунтів, їх руйнування здійснюється рихлячи ми зубцями 4. При цьому за допомогою гідроциліндрів управління 7 відвал 8 встановлюється таким чином, що його тильна поверхня розташовується над денною поверхнею ґрунтового масиву. Установка раціонального кута рихлення α зубців 4 досягає за допомогою гвинтових розкосів 4. Після руйнування високо міцного ґрунту його переміщення здійснюється відвалом, котрий встановлений гідроциліндрами керування 7 в своє попереднє положення.

Осі 5 жорстко прикріплені до ричагів 6.

При необхідності захвату і переміщення штучних будівельних матеріалів (бордюр них каменів, деревини …. і т. п.) ці операції також можна виконувати робочим обладнанням бульдозеру.

При цьому захват і утримання матеріалів здійснюється за допомогою гідроциліндрів управління 7 при повороті відвалу 8. Будівельні матеріали розташовуються між насічками 9 та 10.

Рис. 1.10.по а.с №972010

Таким чином, наявність рихлячих зубців шарнірно зв’язаних з відвалом, маючих насічку на своїх поверхнях, дозволяє підвисити ефективність процесу руйнування міцних і мерзлих ґрунтів, розширити область використання і забезпечити механізовану переналадку обладнання в умовах експлуатації.

Авторське свідоцтво №247122

В.А Уріх, В.Е Щербаков, В.В Беляев.

Бульдозерне обладнання

Бульдозерне обладнання (рис. 1.11) включає прямий відвал 1, жорстко зв’язаний з товкаючи ми брусками 2, зворотній відвал 3, з’єднаний з прямим відвалом шарнірними тягами 4 і шарнірно поворотними ричагами 5 з товкаючи ми 2. На товкаючи брусках 2 встановлені додаткові гідроциліндри 6 управління для повороту ричагів 5 і обмежувачі 7 і 8 повороту. Підйом і опускання товкаючи брусків 2 здійснюється гідроциліндрами 9.

Рис. 1.11. по а.с №247122

Бульдозерне обладнання працює наступним чином.

При роботі прямим відвалом гідроциліндрами 6 управління ричагів 5 повертаються до упору в верхній обмежувач 7 повороту.

Зворотній відвал 3 підіймається в верхнє положення і одночасно повертається в вертикальну площину за рахунок шарнірних тяг 4.

Таким чином, прямий відвал встановлений в робоче положення, а глибина різання регулюються гідроциліндрами 9.

При роботі зворотнім відвалом гідроциліндрами 9 прямий відвал 1 підіймається в верхнє положення. Ричаги 5 додатковими гідроциліндрами 6 управління повертаються в нижнє положення до упору в обмежувач 8 повороту. Таким чином, зворотній відвал 3 переводиться в нище положення повертаючись, при цьому за рахунок шарнірних тяг 4 в вертикальній площині. Глибина різання, як і при роботі, прямим відвалом, регулюється гідроциліндрами 9.

Бульдозерне обладнання по а.с. №775241, кл. Е 02 F 3/76

Авт. С.С. Музгін, С.Ш. Асанов

Робочий орган включає складаючи й відвал, виконаний із середньої секції 1 і бокових -2 і 3, котрі можуть переміщувати за направляючою належу чим середній секції 1, взаємодією пазами належу чим боковим секціям 1 маючим направляючі коробчастої конструкції, переміщується одна в нутрі другої і служачи для підвищення міцності. Середня секція 1 шарнірно з’єднана з штовхаючої рамою.

Протилежні кінці штовхаючої рами 8 з’єднані з базовою машиною 9 на штовхаючий рамі встановлені розкоси 4 і 5 з’єднані з середньою секцією. На задній стінці середньої секції 1 встановлені корпуса гідроциліндрів 6 і 7 висунення секцій, штоки котрих з відповідної секції. Базова машина оснащена циліндрами, штоки котрих з’єднані з штовхаючою рамою.

Рис. 1.12. по а.с №775241, кл. Е 02 F 3/76

Працює бульдозер наступним чином.

При необхідності зміни ширини відвалу гідроциліндрами 6 і 7 призводить висунення бокових секцій.

Зміни кута різання здійснюється розкосами 4 і 5. Підйом і опускання відвалу приводить силові циліндри.

Виконання відвалу із трьох секцій і з’єднання середньої секції з штовхаючою рамою і розкосами підвищує надійність бульдозеру, а відносно, збільшує час його служби.

Формула винаходу

Бульдозер, включаючи базову машину, штовхаючу раму і секційний відвал з гідроциліндрами висунення секцій, відрізняються тим, що з цілю підвищення надійності, секційний відвал виконаний із однієї центральної і двох бокових секцій, при чому штовхаюча рама зв’язана з центральною секцією, а кожний з гідроциліндрів секцій і з одної із бокових.

Бульдозерне обладнання по а.с. №258139. по кп. Е 021

авт. А.Г. Грінблад, Л.А Бляхер, В.І. Беляєв, Б.А. Загорський, А.Г. Кірілов, Е.Я. Попелов і О.П. Сафронов

Бульдозер складається з двох поворотних напіввідвалів 1 і 2, шарнірно з’єднаних між собою ось 3, і штовхаючою рамою 4 з гідроциліндрами 5 підйому і опускання відвалу. на штовхаючій рамі 4 змонтовані гідроциліндри, шток 6, котрий жорстко закріплений на рамі трактора, а корпуси гідроциліндрів виконані в вигляді повзунів 7, перемішуючих ся в направляючих рами трактора.

На повзуні 7 кожного гідроциліндра шарнірно закріплена штовхаюча штанга 8, обертається на пів вал при переміщені циліндра повзуна 7

Кожний на пів відвал оснащений самостійним приладом для повороту. При роботі бульдозера, машиніст із кабіни, керує гідроциліндрами, може: встановлювати половину відвала в різноманітних положеннях; розташувати напівпідвал в одну лінію перпендикулярно руху трактора, в одну лінію під кутом руху трактора; для зниження ґрунту в сторону, встановлювати напівпідвал У - образно вершиною вперед для руйнування твердого ґрунту, а також розташувати напівпідвал У - образно вершиною назад для переміщення великих об’ємів легкого ґрунту.

Рис. 1.13. по а.с №258139. по кп. Е 021

Перекіс відвала в вертикальній площині відбувається за допомогою шарнірного трикутника, одна із сторін котрого виконана в вигляді гідроциліндра 9.

Предмет винаходу

Бульдозер, включаючи составу за довжиною відвалу з шарнірно з’єднаним між собою частинами, раму і силові циліндри відрізняються тим, що з цілю забезпечення незалежного повороту кожної частини відвалу на штовхаючій рамі обох сторін бульдозера змонтовані додаткові силові циліндри, корпус кожного із котрих встановлений з можливістю примусового переміщення і шарнірно з’єднаного під дією тяг з тильної сторони відвала.

Аналіз технічних рішень в області вдосконалення конструкції робочого обладнання бульдозера показав, що маючі технічні рішення мають складність і значимій масою.

Беремо для розглядання авторське свідоцтво №627220, дана конструкція має ряд недоліків:

Для збільшення накопичувальної здібності відвалу необхідна установка додаткових уширювачів, що викликає додаткові витрати часу з використанням фізичних зусиль.

Збільшується маса робочого обладнання.

Авторське свідоцтво №775241

Дана конструкція відрізняється великою металоємністю і складністю. Накопичувальна можливість даного відвалу збільшується за рахунок ширини відвалу, що викликає додаткові затрати потужності базового тягача.

Авторське свідоцтво №285139

Дана конструкція має ряд переваг перед розглянутих раніше, для її переобладнання не вимагає великих затрат часу і фізичних зусиль, але разом з тим для збільшення жорсткості конструкції необхідно ставити додаткові фіксуючі розтяжки.

Описання припустимої конструкції

Проаналізувавши технологічні рішення в області технічного обладнання бульдозерів, прийняв рішення сконструювати відвал з керуючими боковими секціями.

Головною перевагою пропонуємої конструкції являється наступне: середня частина жорстко закріплена на штовхаючу раму, а з нею шарнірно з’єднані бокові секції відвалу, що не вимагає додаткових розтяжок і розкосів для збільшення жорсткості пропонуємої конструкції. Належність гідроциліндрів керування кінцевими частинами відвалу дозволяє перетворити відвал із накопичувального в дорогопрокладочного, а також в грейдерний режим.

Рис. 1.14. Схема конструкції, яка пропонується

1.3 Описання, конструкція, технічна характеристика проектує мого бульдозера

Проектуємий бульдозер виконаний на базі гусеничного трактора Т-170.Відповідно до завдання, робочий орган виконаний поворотним, шарнірно-зчленованим.

Найближчим прототипом проектуючим агрегату являється випускає мий уже бульдозер ДЗ-3122 з поворотнім відвалом.

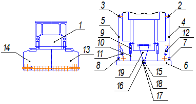
Проектуємий бульдозер складається з базового гусеничного трактора Т-170 (рис. 1.15), навісного обладнання і системи управління.

Рис. 1.15 конструкція проектую чого бульдозерного агрегату

Базовий трактор Т-170 включає в себе раму, двигун 2, муфту зчеплення 3, коробку переміни передач 5, задній міст 6 і дві гусеничні теліжки 8, які приводяться в рух через гусениці 9 відомими зірочками 7. Зовні до рами гусеничних теліжок жорстко прикріплена універсальна штовхаюча рама жорстко закріплений центральний пілон 11, до якого в свою чергу за допомогою шарнірів 12 кріпляться бокові поворотні секції відвала 13.

Поворот секцій відвалу здійснюється не залежно один від одного за допомогою гідроциліндрів 14 і 15. Також для роботи машини на шляховкладальних роботах на центральному пілоні встановлені ножі 17, котрі використовують з ціллю зниження зусилля, котрі діють на відвал під час роботи, а для розробки твердих та мерзлих ґрунтів задня частина бульдозера оснащена рихлячем 18, котрий також служить для рівноваги машини під час роботи,

Підйом і опускання універсальної товкаючої рами здійснюється гідроциліндрами 16. При цьому відвал може приймати: 1-нижнє, 2-робоче, 3 - транспортне положення.

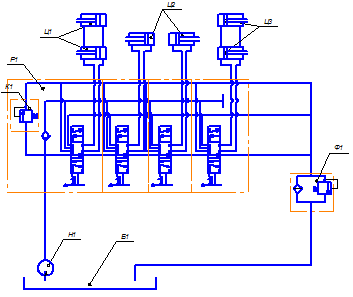
Для привода гідроциліндрів 16 на бульдозері передбачена гідравлічна система, схема котрої показана на рис. 1.16.

Гідросистема бульдозера включає бак робочої рідини шестерний насос, гідро розподільник і силові гідроциліндрів.

Для запобігання гідросистеми від перенавантажень в схемі передбачені дві запобіжні клапани, один із котрих встановлений на нагнітаючій магістралі в блоці розподільника, а друге на злив магістралі. Зливне в бак масло підвергається очищенню фільтром,

Котрий шунтований клапаном. Від оборотного гідроудару насос захищений оборотнім клапаном.

Рис. 1.16. Схема гідравлічної системи проектуємого бульдозера.

Гідро розподільник виконаний секційним, що дозволяє підвищувати кількість секцій в випадку виниклих необхідносте й Силові гідроциліндри встановлюються на цапфах силового капота базового трактора, а їх штоки про у шинами з’єднані з про у шинами на тильній стороні відвалу.

Параметри агрегату і окремі його елементи представлені в технічній характеристиці.

Таблиця 1.1. Технічна характеристика проектую чого бульдозера

№ п/п

Основні показники

Один. вим.

Значення

1

Базовий трактор Т-170

-

-

2

Маса трактора

т

15,81

3

Потужність двигуна

кВт

128

4

Висота відвала

м

1,9

5

Довжина відвала

м

3,48

6

Кут різання

град

55

7

База трактора

м

4,17

8

Колія трактора

м

1,88

9

Ширина гусеничної колії

м

0,5

10

ККД трансмісії

-

0,85

11

Висота центра тяжіння

м

0,935

12

Відстань від зірочки до центра тяжіння

м

2,312

13

Максимальна потужність, що споживається

кВт

112,94

14

Експлуатаційна продуктивність

м3/год

84,364

Очікувальний економічний ефект

Виходять з результатів розрахунків виконаних на ЕВМ можна зробити висновок, що запропоноване технічне рішення робочого обладнання бульдозера універсального типу на базі трактора Т-170 цілком ціле образним, в результаті введення нової техніки очікується мінімальний річний економічний ефект в розмірі 4667,244 грн.

2. Визначення основних параметрів проектуючого бульдозера

 

Ціллю визначення основних параметрів проектує мого бульдозера являється визначення геометричних параметрів робочого обладнання, його ваги, положення центра тиску ходової системи на грунт і його чисельна оцінка на границях опорного контурі, а також оцінка кутів стійкості за умовою перекидання і зчеплення.

2.1 Визначення вагових характеристик

Вага бульдозерного агрегату ФОРМУЛУ складається із ваги базового трактора ФОРМУЛУ і бульдозерного обладнання ФОРМУЛУ


При відомій масі трактора Мт і коефіцієнті ваги бульдозерного обладнання Кб отримаємо:


Таблиця 2.1

№ п/п

Найменування

Вага, кг

Координати, м




поздовжня

висотна

1

Пілон-лідер, G1

127,6

+2,176

0,57

2

Секції відвала, G2

830

+1,969

0,57

3

Пілон несучий, G3

164

+1,504

0,57

4

Рама універсальна, G4

380

+0,160

0,32


2.2 Визначення геометричних параметрів поворотного, шарнірно з’єднаного відвала

Довжина поворотного, шарнірно з’єднаного відвалу вибирається із умови перекриття поперечних габаритів трактора і системи навіски бульдозерного обладнання.


де Вт-поперечний габарит трактора, м;1-розмір виступаючих за поперечний габарит трактор з кожної сторони частіше навісу, b1=(0.25….0.4) м.

Висота не поворотних відвалів визначаються елементарною залежністю:


Останні параметри відвалу визначаються відповідно табл. 2.1.

Висота підйому відвалу приймається із розрахунку забезпечення залежністю звичайно його значення приймають рівним 25 градусам. Величина опускання відвалу приймається такою, щоб кут між опорною поверхнею і лінією, з’єднуючі ріжучу кромку опущеного відвалу з центром обертання товкаючи брусків, був не менш 20. Зазвичай його значення приймається рівним 25 градусі

Рис. 2.1. Параметрична схема відвала

Таблиця 2.2. Геометричні параметри відвалу

№ п/п

Рекомендуванні значення параметрів бульдозерного обладнання

Один. вимір.

Значення параметра

1

Кут різання, γ

Градус

55

2

Кут нахилу відвала, ε

Градус

75

3

Кут перекидання грунта, β

Градус

75

4

Кут встановлення козирка, βк

Градус

85…90

5

Задній кут, θ

Градус

25…30

6

Довжина прямолінійної частини відвала

мм

250…350


Швидкість опускання відвала приймається із умов не зачеплення

Ґрунту нижньою коробкою жорсткості і виключення тертя задньої грані ножа об грунт.


На основі отримання даних про ізводимо побудування параметричної схеми проектує мого бульдозера з розрахунком конкретних розмірів базового трактора.

2.3 Визначення координат центру тяжіння бульдозерного агрегат

Координати центра тиску визначається для трьох характерних положень: 1-рух машини по горизонтальному поверхнею при

Опущеному до рівня опорної поверхні відвалу 2 - руху бульдозера по горизонтальній поверхні при піднятому під кутом @ відвалі 3-копанні ґрунту на горизонтальною поверхні при реалізації номінального тягового зусиль гусеничного руху Тн.

Перше розрахункове положення.

Повздовжня координата центра тиску визначається із рівняння моментів зовнішніх сил відносно ребра А (див. рис. 2.2)

Рис. 2.2. Схема до визначення центра тиску для першого розрахункового положення

Для першого розрахункового положення



При N=Gб,


Висотна координата центра тяжіння машини визначається із рівняння моментів відносно точки А при умовному повороті всіх сил проти часової стрілки на кут 90 градусів


Друге розрахункове положення. Поздовжня координата центра тиску визначається з рівняння моментів зовнішніх сил відносно точки А.

Рис. 2.3. Схема до визначення центра тиску для другого розрахункового положення


При N=Gб


Висотна координата визначається по ті же методиці, що й в попередньому випадку.


Третє розрахункове положення. Особливістю даного розрахунку є наявність на робочому органі бульдозера технологічних навантажень Рx та Рz. Схема зовнішніх сил, які діють на бульдозер показана на рис. 2.4.

Рис. 2.4. Схема до розрахунку сил, які діють на бульдозер в третьому розрахунковому положенні



Значення висоти прикладення рівнодіючої Р приймається:


де  - приймається рівним 170.

Тоді поздовжня координата центра тиску визначається з рівняння моментів зовнішніх сил відносно точки А.


Отриманні значення координат центра тяжіння для трьох розрахункових положень являються вихідними даними для визначення виду епюр тиску ходової системи на грунт, значення тиску на межі опорного контуру, та кутів граничних кутів ухилу машини за умовами перекидання.

.4 Визначення середнього, максимального і мінімального тиску на ґрунт ходової системи бульдозера

Середнє, максимальне і мінімальне значення тиску на границях опорного контуру ходової системи проектує мого бульдозера визначається для тих же розрахункових положень, котрі ми роздивлялись в попередніх підпунктах.

Методика їх розрахунків для трьох випадків які ми роздивляємося ідентична в послідовному визначені величини зміщення центру тиску аі від середини опорної частини гусениці 1, порівнянням її з критичними значеннями ак повздовжнім визначенням тиску на ребрах А і В (див. мал. 2.2, 2.3, 2.4) і визначення середнього тиску ходової системи на грунт Рср.

Зміщення центра тиску від середини опорної частини гусениці для першого, другого і третього розрахункового положення з відповідністю до схеми (Рис. 2.5) визначаються по залежності:


де і =1,2,3 - порядковий номер розрахункового положення.


2.5 Визначення межових кутів стійкості бульдозера за умовою прокидання і зчеплення

Критичне значення цього параметра дорівнює:


Якщо аі=0, то тиск по всій довжині контакту гусениці з ґрунтом постійне, а його значення дорівнює середньому та визначається за формулою:


де z - число гусениць ходової системи бульдозера.

Якщо ai<ak, то епюра тиску має трапецієвидну форму, а його значення на межах опорного контуру визначається за формулами:


Більше значення тиску виникає на тому ребрі, в сторону якого зміщений центр тиску.

Якщо ai=ak, то епюра тиску має форму трикутника. Значення тиску на ребрі, в сторону якого зміщений його центр рівний:


Якщо ai=ak, то має місце ефект зменшення контактної частини гусениці, значення якої визначається за формулою:


Тоді значення тиску на ребрі, в сторону якого зміщений його центр буде рівним:


2.6 Визначення граничних кутів стійкості бульдозера за умови перекидання та зчеплення

Визначення межових кутів стійкості проектуючи машини за умовою визначення і зчеплення здійснюється для трьох розрахункових випадків: 1 - Рух бульдозера на підйом при опущеному відвалі; 2 - рух бульдозера під нахил при підйомному відвалі; 3 - рух бульдозера по косогору при опущеному відвалі.

В якості вихідних даних використовуються значення координат центрів тяжіння агрегату в першому і у другому розрахункових положеннях, визначених в п/п. 3.4.1.

Перший розрахунковий випадок. Під час руху на підйом (рис. 3.6) о прокидання бульдозера можливе відносно ребра А, а його сковзання базою 1 по опорній поверхні.

Умови стійкості проти перекидання запишемо в вигляді:


де My1 - момент утримуючих сил, кН;o1 - момент перекидання сил, кН;A1 - продольна координата центра тяжіння машини, м;б1 - висота координата центра тяжіння машини, м;

αо1 - кут нахилу поверхні, град.

Рис. 2.6. Схема до визначення стійкості бульдозера в першому розрахунковому випадку

Максимальне значення кута прокидання з розрахунком коефіцієнтом запасу стійкості буде рівним:


де ky-коефіцієнт запасу стійкості, ky=1,15.

Умови стійкості бульдозера по зчепленню має вид:


де  - сила зчеплення гусениць з ґрунтом, кН;

 - сила здвигу машини вдовж ухилу, кН;

 - коефіцієнт зчеплення гусениць з ґрунтом, =0,9.

В цьому випадку граничний кут нахилу поверхні з урахуванням коефіцієнта запасу стійкості машини від ковзання гусениць по поверхні ґрунту буде рівним:


Другий розрахунковий випадок. Під час руху машини під кутом (див. мал. 2.7) під дією гравітаційних сил може відбутися його прокидання відносно ребра В і використання в результаті сковзання гусениці по опорній поверхні.

Умови стійкості проти прокидання по аналогії з першим розрахунковим випадком запишеться:


де My2 - момент утримуючих сил для другого розрахункового випадку, кНм;о2 - момент прокидання для другого розрахункового випадку, кНм;A2 - прокольна координата центра тяжіння машини для другого розрахункового випадку, м;б2 - висотна координата центра тяжіння машини для другого розрахункового випадку, м;

αо2 - граничне значення кута нахилу для другого розрахункового випадку, град.

Рис. 2.7. Схема до визначення стійкості бульдозера в другому розрахунковому випадку

З розрахунком коефіцієнта запасу стійкості ky максимальне значення кута нахилу машини буде рівним:


Умови стійкості бульдозера по зчепленню запишемо так:


де Fсц2 - сила зчеплення гусениць з ґрунтом, кН;сд2 - сила, яка рухає машину по опорній поверхні, кН;

αС2 - граничний кут на клону поверхні, град.

З розрахунком коефіцієнту запасу стійкості отримаємо:


Третій розрахунковий випадок. Можливим ребром прокидання агрегату в цьому випадку являється прокольна ось М проекції опорної площадки гусениці на опорну поверхню (див. мал. 2.8).

Рис. 2.8. Схема до визначення поперечної стійкості бульдозера

Умови стійкості проти о прокидання записується в вигляді:


де -α03 - граничний кут стійкості машини по умовам прокидання, град;

В - колія трактора, м;б1 - вискотня координата центра тяжіння бульдозера, м.

В цьому випадку граничний кут альфа з розрахунком коефіцієнта запасу стійкості ky визначається по залежності:


Умови стійкості по зчепленню під час руху машини по косогору має вид:


де αс3 - граничний кут стійкості машини за зчепленням, град;

µ1 - коефіцієнт тертя ґрунту по сталі.

Тоді


3. Тяговий розрахунок та баланс потужності проектуємого бульдозера

3.1 Перше розрахункове положення

В відповідності з розрахунковою схемою рівняння руху машини має вигляд:


де  - загальний опір переміщенню машини, кН;

 - опір грунта різанню ножової системи відвала, кН;

 - опір призми волочіння, кН;

 - опір тертя кромки ножа по ґрунту, кН;

 - опір тертя ґрунту по поверхні відвала, кН;

 - опір переміщенню агрегату по поверхні ґрунту, кН.

Опір ґрунту різанню ножем відвала визначаємо за формулою проф. Домбровского Н.Г.:


де К1 - коефіцієнт питомого опору грунта різанню. Для третьої категорії ґрунту приймаємо К1=100 кН/м2;

В-довжина відвала, м;- товщина зрізаємої стружки, м.


Рис. 3.1. Схема до визначення опору грунту копанню для першого розрахункового положення

Опір призми волочіння з урахуванням накопичувальної здатності відвала буде рівний:


де  - густина ґрунту, що розпушується, =1800 кг/м3=1,8 т/м3;

 - коефіцієнт активної довжини відвала, =0,85;

 - висота відвала з козирком, =1,1, м;

 - кут природнього укосу ґрунту, =300…400.

Опір тертя кромки відвала по ґрунту визначається дією номінальної складової опору ґрунту різанню ножем відвала і може бути прийнята за співвідношенням:


де  - дотична складова опору ґрунту різанню, =Wр.

Тоді


де  - коефіцієнт тертя грунту по сталі, =0,4.

Опір тертю грунту по лобовій поверхні відвала визначається за формулою:


де  - кут тертя, =280.

Опір переміщення бульдозера по горизонтальній поверхні визначається залежністю:


де  - коефіцієнт опору руху гусеничного рушія, =0,1.

Сумуючи значення окремих складових, отримаємо загальний опір руху бульдозера.

Об’єднуючи отримані дані з тяговою здатністю агрегату, робимо висновок про його працездатність. Якщо значення W1 більше Тн, то проводимо перерахунок товщини вирізаємої стружки h за формулою:


3.2 Друге розрахункове положення

В відповідності з розрахунковою схемою рівняння руху машини має вигляд:


Тут позначення відповідають попередньому положенню.

Опір грунта різанню ножем відвала визначаємо за формулою проф. Домбровского Н.Г.:


Опір призми волочіння з урахуванням накопичувальної здатності відвала буде рівний:


де  - кут нахилу поверхні, яку розробляють;- об’єм призми перед відвалом.

Об’єм призми перед відвалом


Тоді


Сортування тертя кромки ножа по ґрунту визначається за значенням:


Опір тертя ґрунту по лобовій поверхні відвалу може бути визначений за формулою:


Опір переміщення гусеничного руху бульдозерного трактору з розрахунком

Уклону розробляємої поверхні будуть рівні:


де  - коефіцієнт опору перекатуваню гусениць,  =0,1.

3.3 Визначенн1я балансу потужності бульдозерного агрегату

Баланс потужності бульдозерного агрегату являється однією з най важливіших характеристик, визначається його роботоздатність.

Для першого розрахункового положення баланс потужності машини визначається за формулою:


де NД1 - ефективна потужність двигуна базового трактора, вказує в його технічній характеристиці, кВт;k1 - потужність копання ґрунту, яка розвивається гусеничним рушієм, кВт;

 - коефіцієнт корисної дії трансмісії гусеничного руху.

Потужність, яку розвиває рушій в першому розрахунковому положенню, визначається за формулою


де W1 - сумарний опір супротиву копання для першого розрахункового положення, кН;k - швидкість агрегат під час руху при копанні ґрунту, м/с.

Потребуюча потужність двигуна під час роботи машини у другому розрахунку буде рівна:


де W2 - опір копання ґрунту бульдозером для другого розрахункового положення.

4.     
Визначення навантажень в елементах з'єднань робочого обладнання бульдозера

4.1 Визначення умов в гідроциліндрах підйому відвала

Зусилля на штоках гідроциліндра підйому (опускання) відвалу повинні бути варта для вивішування трактора відносно осей задніх катків і передніх направляючих колес гусеничної системи трактора при дії на відвал максимальних технологічних опорів: горизонтальної Px і горизонтальної Rc складаючої опору ґрунту копанню.

Для визначення зусиль на штоках гідроциліндрів роздивимось два характерних розрахункових положень: 1 - при висуненням штоків гідроциліндрів бульдозерів вивішений на задніх опорних катках і лез

відвала. На відвал діють горизонтальна складова опору ґрунту копання Px1, численного рівня зусиль тяги гусеничного руху за умовою зчеплення Tφ1 і вертикальна складова RY1, рівна реакції ґрунту на ріжучу кромку відвалу; 2 - при втягуванню штоків гідроциліндрів трактор вивішений на передніх опорних елементах в результаті дії на відвал бульдозерного обладнання вертикальної RY2 і горизонтальної PX2 складової реакції не переборної перешкоди.

В якості вихідних даних використовуються результати за визначенням центру тиску ходової системи на ґрунту (див. перше розрахункове положення п. 4.1), в загалом, прокольна і висотна координата центра тяжіння бульдозерного агрегату 1А1,1б1, і конструктивні параметри базового трактора: координати кріплення корпусів гідроциліндрів на силовому капоті трактора xц, yц, а також кут нахилу їх осей до горизонту αц.

Перше розрахункове положення

В співвідношенні з розрахунковою схемою мал. 4.1 під дією зусиль в штоках гідроциліндрів S1 бульдозер вивішується на заданих опорних катках A і крім відвалу C. При поступовому русі вперед на кромку ножа відвалу діють реакції ґрунту RY1 торкаюча складова Px1. На задній опорний каток гусеничної системи трактора діє реакція ґрунту RA1, тягове зусилля Тфі1 і опір перекачуванню гусеничного руху FA1.

Значення реакції ґрунту на кромку відвалу RY1 визначення із рівняння моментів зовнішніх сил відносно точки А.


Реакція ґрунту на задній опорний каток RA1 визначається з рівняння моментів діючих сил відносно точки С.

Рис. 4.1. Розрахункова схема до визначення навантаження в першому розрахунковому проложені

Величина дотичної складової опору ґрунту копанню чисельно рівна абсолютному значенню максимальної тяги гусеничного рушія і сили інерції, враховуючої коефіцієнтом динамічності kД [1]. Враховуючи те, що максимальна тяга рушія визначається коефіцієнтом зчеплення гусениць с ґрунтом і величиною діючою на її реакції ґрунту, отримаємо:


Роздивляючись рівновагу системи бульдозерного обладнання відносно шарніра повороту брусків О (мал. 4.2), визначаємо зусилля висунення штоків гідроциліндрів.


При відомих координатах кріплення корпусів гідроциліндрів до силового капоту трактора відносно шарнірів кріплення рами до гусеничних теліжок або до поперечної балки рами трактора xц, yц, значення плеча дії зусиль S1 lo визначається за формулою:


Тоді:



Рис. 4.2. Розрахункова схема до визначення зусиль на шток гідроциліндрів S1 і реакцій в вузлах опори рами Rox1, Roy1

Реакції в шарнірах опорних стійок рами Rox1 і Roy1 визначається із рівняння проекції діючих сил на осі х і у з розрахунком вибраного їх направленню.

В цьому випадку:

Друге розрахункове положення

У другому розрахунковому положенні (рис. 4.3) визначаються зовнішні навантаження на бульдозерне обладнання при його вивішуванні на передніх направляючих колесах гусеничних теліжках (ребро В) в результаті витягування штоків підйому рами, коли на відвал діє не переборна перепони його руху на підйом і вперед.

Рис. 4.3. Розрахункова схема до визначення навантажень у другому розрахунковому положенню

В цьому випадку бульдозер знаходиться під дією сили тяжіння - Gб, реакції ґрунту на опорне колесо RB, дотичної і нормальної складової реакції на відвал не здоланою перешкоди Px2 і Py2, тягового зусилля Тφ1 і опір перекачуванню гусеничного руху F2. Дія сил інерції при зустрічі з не здоланою перешкодою береться до уваги коефіцієнтом динамічності, значення котрого задано в попередньому розрахунку.

Значення реакції перешкоди на кромку відвала Ry2 визначаються.

З рівняння моментів зовнішніх сил відносно ребра В.


Реакція ґрунту на передні колеса RB визначаємо з рівняння моментів зовнішніх сил відносно кромки відвала С.


Опір перекачуванню гусеничного рухача визначаємо по формулі:


де f - коефіцієнт опору руху гусениць, f = 0,1.

Повне тягове зусилля гусеничного руху з урахуванням інерційних сил визначається залежність:


Тоді доторканні складові реакції перешкод на відвал буде рівна:


Зусилля на втягування штоків гідроциліндрів підйому рами S2 визначаємо із рівноваги бульдозерного обладнання під дією зовнішніх сил, показаного на рис. 4.4

Рис. 4.4. Розрахункова схема до визначення зусиль на штоках гідроциліндрів S2 та реакції в вузлах опор рами

Із рівняння моментів зовнішніх сил і реакцій відносно шарніра повороту стійок рами О отримаємо:


Тут lo визначається по формулі, приведеної в п. 4.1.

Реакції в шарнірах опорних стойок рами Rox2 і Roy2 визначається з рівняння проекцій діючих сил на осі Х і Y.

З урахуванням вибраного направлення координатних осей Х і Y отримаємо:


Складова чисельні значення шукаючих величин для першого і другого розрахункового положення для подальших розрахунків приймаємо той варіант навантаження бульдозерного обладнання, при котрому зовнішні навантаження максимальні.

4.2 Розрахунок міцності універсальною штовхаючої рами

Штовхаюча рама являється найбільш відповідальним елементом в конструкції бульдозерного обладнання, за цього від її міцності залежить надійність агрегату.

Запроектована конструкція відповідає компоновочним потребам і її розрахунок зв’язаний з перевіркою міцності в найбільш навантажених с січеннях.

Конструкція рами представляє собою П - образну зварну раму. Рама виконана в вигляді стикованих коробчастих елементів і має вид, і має вид представлений на збірному креслені №5.

Розрахункова схема рами показана на мал. 4.5.

Опорні реакції в П - образній рамі:

Від сили Р=23,6 кН вертикальні реакції



Рис. 4.5. Розрахункова схема універсальної рами

Момент в розрізі по лінії дії сили Р


Поперечні реакції


1)      від дії крутного моменту Мк=59 кН опорні реакції 6 удуть передавати на шток гідроциліндрів керування.

В розрахунковому перерізі діють згинальний момент Мр=7,08 кНм та крутний момент Мк=59 кНм.


Рис. 4.6. Епюра згинальних моментів

Момент інерції небезпечного перерізу визначається за формулою


Тоді момент опору перерізу буде рівний:


Напруження:

         від згину

         від кручення

В цьому випадку сумарне напруження буде рівним


Таким чином, умова міцності універсальної рами при найбільш невигідній дії зовнішніх навантажень виконується.

5. Визначення параметрів гідропривода

5.1 Опис схеми гідравлічної системи проектує мого бульдозера

Гідравлічний привід робочого обладнання проектуємого бульдозера представляє собою роздільно-агрегатну систему, окремі елементи якої розподілені по всій машині.

Представлена гідросистема типова для інших моделей бульдозера.

Гідросистема бульдозера призначена для підйому та опускання відвала бульдозера, зміни кута бокових секцій відвала, а також підйому та опускання розрихлювала.

Насос Н1 постійної об’ємної подачі нагнітає робочу рідину з гідробаку Б1 в трьохсекційний гідро розподільник Р1. Трьохпозиційна секція 1 гідророзподільника керує гідроциліндрами Ц1, встановлюючи відвал в фіксоване положення, та в положення підйому-опускання.

Секції 2 та 3 гідророзподільника керують відповідно правою та лівою секціями відвала Ц2. Секція 4 керування гідроциліндром Ц3 підйому-опускання розпушувача. Плаваюче положення для цих робочих операцій не потрібно.

Злив рідини від зливних гідроліній системи в гідробак Б1 здійснюється через фільтр Ф1.

Насос Н1 приводиться в дію від двигуна трактора.

Гідророзподільник Р1 вмонтований в кабіну справа від сидіння машиніста та керується ричагами, які розміщенні з лівої сторони панелі кабіни.


Рис. 5.1. Схема гідравлічної системи проектуємого бульдозера

5.2 Визначення параметрів повороту бокових секцій відвала

Пристосування відвала проектує мого бульдозера до різноманітним режимам роботи здійснюється за рахунок зміни положення бокових секцій відвала.

Положення бокових секцій відвала в плані запропонованої конструкції робочого органу задається за допомогою гідроциліндрів, корпуса яких кріпляться до поворотних кронштейнів універсальної рами (рис. 5.2), а штоки - до провушин на тильній стороні секції.

Рис. 5.2 Схема механізму повороту секцій відвала

В вертикальній площині вісь гідроциліндра повороту секцій m-n перпендикулярна до вісі шарнірів секції к-1.

Для визначення параметрів гідроциліндра розглядалась розрахункова схема, яка показана на рис. 5.3.

Рис. 5.3 Схема до визначення параметрів гідроциліндра повороту бокової секції відвала

Розрахунковий хід штока гідроциліндра визначається за формулою:


За ОН-22-76-69 приймаємо хід штока нормалізованого гідроциліндра рівним 1,5 м.

Діаметр гідроциліндра згідно схеми визначаємо з умови дії на кінцеву частину секції зусилля Рmax, яке визначається за формулою:


З урахуванням параметрів гідромеханізму діаметр поршня гідроциліндра повороту визначаємо за зусиллям Рш, яке діє на шток зі сторони провушини секції.

Значення зусилля Рш визначаємо з умови:


Розрахунковий діаметр поршня гідроциліндра визначаємо за формулою:


За ОН-22-76-69 ВНИИ буддормаш приймаємо гідроциліндр, який має наступні параметри:

D=110 мм;

S0=0,415 м;

S=1,5 м;

D=65 мм;

Dн=145 мм.

Визначаємо початкову та кінечну довжину вибраного гідроциліндра


Отримані значення параметрів гідроциліндра є вихідними для компонування гідро механізму на металоконструкціях елементів бульдозера.

6. Технологія виконання робіт

Для збільшення об’ємів ґрунту, що набирається та зменшення його втрат при переміщенні відвальний ніж бульдозера обладнують боковими щитами та козирком.

При виникненні значних втрат грунту при переміщенні його по траншеї на довгі відстані його розвантажують в проміжний вал.

Рис. 6.1. Схема утворення насипу бульдозерами з одностороннього резерву

Рис. 6.2. Схема утворення насипу бульдозерами з двостороннього резерву

Спорудження бульдозерами з переміщенням грунту з резервів здійснюється на двох суміжних захватах: на одній грунт отсипають, розрівнюючи його бульдозером, на іншій ущільнюють ущільнюючими машинами.

З виїмки в насип грунт переміщують бульдозером захватками довжиною 20-25 м. Роботу починають з дальньої від виїмки захватки. Після відсипання та розрівнювання грунту на цій захватці грунт ущільнюють, в цей же час на суміжній захватці відсипають та розрівнюють шар грунту. Під час ущільнення грунту на захватці біля виїмки переміщують грунт з її дальніх ділянок утворюючи перед насипом вала грунта.

Влаштування напіввиїмки в косогорі починають з зрізання в верхній частині напіввиїмки горизонтальної площадки шириною не менш 3 м. В подальшому різання грунту здійснюють шарами товщиною до 0,4 м. При переміщенні грунта під відкіс в напіввиїмки або відвал секції робочого органу установлюються в положення максимальної накопичувальної здатності.

Для влаштування насипу або напіввиїмки на косогорі бульдозерами влаштовують уступ під підошвою насипу. В подальшому уступи нарізають при влаштуванні насипу.

Грунт ріжуть та переміщують при розробці виїмки при русі бульдозера під ухил. Найбільшої продуктивності бульдозер досягає працюючи при ухилі 10 - 150. При цьому грунт ріжуть стружкам можливо більшої товщини.

При роботі бульдозера під ухил грунт зрізується рівним шаром. На горизонтальних ділянках, особливо плотних грунтах застосовують гребінчасту систему різання. При такій системі ніж відразу заглублюється на максимально можливу глибину, при перевантаженні двигуна трактора він частково виглублюється та знову опускається. в результаті отримуємо гребінчастий профіль розробки, при чьому кожний наступний розріз більш короткий та менш глибокий чим попередній.

Рис. 6.3 Схема переміщення бульдозером раніш розробленого ґрунту

Рис. 6.4 Схема засипання бульдозерами трубопроводу

За траншейно-полосною схемою з розробкою ґрунту по гребінчастій схемі розробляють резерви для відсипання дорожнього насипу. При поперечному ухилі резерву в сторону насипу різання виконують за прямокутною схемою. Після розробки першої полоси траншеї на глибину, яка необхідна для спорудження шару насипу заданої товщини, переходять др. Розробки наступної полоси-траншеї, яка знаходиться від першої полоси на відстані 1 м, потім до третьої та т.д. Відсипав шар грунту на половину ширини насипу з одного резерву, бульдозер переходить в протилежний резерв та досипає з нього весь насип. Грунт, який залишився між стінками траншеї використовують для присипання обочин або переміщується в насип.

Після екскаваторних робіт виконують планування дна котловану. Для цього бульдозер послідовно проходе в одну та іншу сторону, при цьому 1/3 ширини відвала знаходиться над спланованою ділянкою.

Для підвищення якості планування та полегшення керування машиною відвал наповнюють не більше 2/3 висоти та перемикають трактор на другу швидкість. На наступну полосу планування переходять тільки після закінчення розробки попередньої полоси на всю глибину.

На зачисних роботах рекомендується застосовувати бульдозер разом з екскаватором, в цьому випадку бульдозер подає грунт до екскаватора для навантаження його в автомобілі самохвали або в відвал.

При ущільненні насипу транспортних споруд автомобілями-самосвалами грунт розрівнюють горизонтальними шарами товщиною не більше вказаної в таблиці 6.1.

Таблиця 6.1. Максимальна товщина шарів ґрунту при розрівнюванні його бульдозером

Вантажопідйомність автомобіля-самосвала

Максимальна товщина шару, м


супіску

суглинку

7

0,5-0,6

0,5-0,45

4,5-6

0,45-0,5

0,35-0,4

3,5

0,25

0,2


Траншеї та запазухи фундаментів засипають при поперечних проходах бульдозера.

Різання та переміщення грунту здійснюється на першій передачі трактора, а повернення в забій - на другій чи третій. При довжині переміщення грунт до 70 м бульдозер повертається в забій заднім ходом, при довжині більше 70 м - переднім ходом.

В цілях зменшення тривалості циклу та підвищення продуктивності бульдозера робочу операцію підйому ножа суміщають з розвантаженням, а опускання ножа - з переключанням передачі трактората початком руху бульдозера переднім ходом.

Зношенні ножі переворачують або заточують. Перестановку чи заміну ножів виконують після 400-600 годин робот в піщаних ґрунтах та після 1000-1200 годин роботи в глиняних.

Грунти третьої групи та мерзлі всіх груп до розробки їх бульдозерами розпушують. Щоб уникнути промерзання в зимовий час, пересихання в сухий час та переувлажненні в дощову погоду об’єм розпушеного грунту не повинен перевищувати зміну продуктивність комплекту машин.

Міцні ґрунти розробляють бульдозерами з зубами на ножах.

Поверхню ділянки що розробляється та шлях переміщення грунту попередньо вирівнюють бульдозерами.

Висновок

В результаті виконаних робіт спроектовано робоче обладнання бульдозера універсального типу на базі промислового трактора Т-170.

Система приводу бокових секцій дозволяє трансформувати відвал в режим накопичення, дорого укладання, звичайний та грейферний, що суттєво розширює технологічні можливості машини.

Установка ножів під кутом на центральному пілоні призначена суттєво знизити зусилля при дорогопрокладальних роботах.

Виконанні розрахунки показують, що навісне обладнання забезпечує надійну роботу агрегату в заданих умовах, а сама конструкція розробленого обладнання є перспективною.

Бібліографічний список

1.      В.И. Балонцев «Дорожно-строительные машины с рабочими органами интенсифицирующего действия» М. Машиностроение, 1981 г.

2.      Т.В. Алексеека «Машины для земляных работ» М. 1959 г.

3.      Н.Г. Гаркави «Машины для земляных работ» М. Высш. Школа, 1982 г.

4.      Г.В. Забегалов, Э.Г. Ронисон «Бульдозеры и скреперы» М. Высш. Школа, 1986 г.

.        В.Г. Тимошенко, Л.А. Хмара «Землеройные и землеройно-транспортные машины» Днепропетровск, ДИСИ, 1990 г.

.        Справочник конструктора дорожних машин. Изд. 2-е, переработ. И доп. Под ред. д-ра техн. наук проф. И.П. Борачева, М.: Машиностроение, 1973 г.

.        СНиП 111-4-80* Строительные нормы и правила. Москва, 1989 г.

.        Гидравлика, гидромашины и гидроприводы: Учебник для вузов. 2-е изд., переработ. Т.М. Башта. М.: Машиностроение, 1962 г.

Похожие работы на - Привід бульдозера

 

Не нашли материал для своей работы?
Поможем написать уникальную работу
Без плагиата!
Без нейросетей!