Модернизация варочного котла периодического действия

  • Вид работы:
    Дипломная (ВКР)
  • Предмет:
    Другое
  • Язык:
    Русский
    ,
    Формат файла:
    MS Word
    311,82 Кб
  • Опубликовано:
    2014-08-04
Вы можете узнать стоимость помощи в написании студенческой работы.
Помощь в написании работы, которую точно примут!

Модернизация варочного котла периодического действия

Оглавление

1. Аналитическая часть

.1 Введение

.2 Технико-экономическое обоснование

.3 Характеристика изготовляемой продукции

.4 Характеристика сырья, химикатов и вспомогательных материалов

.5 Технология производства целлюлозы

. Технологическая часть

.1 Материальный баланс сульфитной варки

.1.1 Данные для расчёта

.1.2 Наполнения котла щепой и кислотой

.1.3 Заварка до  и пропитка

.1.4. Подъём температуры до конечной и варка на конечной температуре (140 0С)

.1.5 Конечная сдувка (спуск давления)

.1.6 Выдувка

.2 Определение расхода пара на варку

. Техническая часть

.1 Технические требования на целлюлозу

.2 Исходные данные для расчёта

.3 Определение расхода загружаемой щепы и закачиваемых щелоков

.4 Расчёт и подбор оборудования варочного отдела

.4.1 Определение необходимого количества варочных котлов

.4.2 Выбор циркуляционных насосов варочных котлов

.4.3 Выбор теплообменника

.5 Конструктивный расчёт

.5.1 Толщина обечайки

3.5.2 Определение поверхности заборного сита

.5.3 Расчёт и выбор штуцеров

. Автоматизация

.1 Обоснование необходимости автоматизации объекта

.2 Спецификация на выбранные средства автоматизации

.3. Блок схема ПТК

.4 Описание и назначение основных узлов ПТК

5. Экономическая часть

.1 Сравнительная характеристика вариантов

.1.1 Обоснование выбора базы сравнения

.1.2 Содержание инженерного решения

.1.3 Источники получения экономического эффекта

.1.4 Основные показатели сравниваемых вариантов

.2 Расчёт годовых объёмов производства продукции

.2.1 Расчёт годовых объёмов производства продукции в натуральном выражении

.2.2 Расчёт годовых объёмов производства продукции в стоимостном выражении

.3 Расчёт изменения товарной продукции

.4 Расчёт капитальных вложений

.5 Расчёт изменения затрат на производство единицы продукции

.5.1 Расчёт по статье «Сырьё, материалы и химикаты»

.5.2 Расчет затрат по статье «Топливо и энергия на технологические цели»

.5.3 Расчёт затрат по статье «Заработная плата производственных работников»

.5.4 Расчёт затрат по статье «Отчисления на социальные нужды»

.5.5 Расчет затрат по статье «Расходы на содержание и эксплуатацию оборудования»

.5.6 Расчёт затрат по статье «Цеховые расходы»

.5.7 Расчёт затрат по статье «Общехозяйственные расходы»

.6 Расчёт показателей экономической эффективности проекта

. Безопасность жизнедеятельности

.1 Введение

.2 Меры безопасности при ведении технологического процесса, выполнении регламентных производственных операций

.3 Основные потенциальные опасности применяемого оборудования и трубопроводов, их ответственных узлов и меры по предупреждению аварийной разгерметизации технологических систем

.4 Расчет искусственного освещения от люминесцентных (газоразрядных) ламп

Список литературы

1. Аналитическая часть

.1 Введение

В настоящее время в Российской Федерации происходит переход от плановой централизованной экономики к рыночным отношениям между производителями и потребителями продукции. В условиях плановой экономики в стране имелся существенный дефицит в целлюлозно-бумажной промышленности. Поэтому основной задачей того времени развития отрасли осуществлялось экстенсивными методами, т.е. путем строительства новых крупных производств целлюлозы и бумаги. В последние годы, напротив, происходило систематическое снижение производства целлюлозы и бумаги. Это обусловлено многими причинами, главной из которых является повышение цен на энергосистемы, транспорт и конечную продукцию, которые в целлюлозно-бумажной промышленности достигли практически мирового уровня. Сужение рынка сбыта российской продукции происходило за счет разрушения экономических связей между бывшими республиками союза, отсутствии единого налогового законодательства и т.д. В связи с этим на предприятиях отрасли сложилась тяжелая ситуация из-за отсутствия оборотных средств, накопленного собственного финансового капитала, который можно было бы направить на совершенствование технологий и аппаратурного оформления процесса. Используя определенный дефицит продукции ЦБП за рубежом и продаже его по демпинговым ценам, предприятия России превратились в предприятия-экспортеры.

Однако такое положение не может продолжаться долго, прежде всего, из-за полного морального и физического износа основного оборудования. Поэтому, для повышения конкурентоспособности бумаги необходимо снизить ее себестоимость за счет совершенствования технологий и модернизации оборудования, добиваться уровня качества продукции, не уступающего современным мировым требованиям. Модернизации оборудования позволит не только производить сертификацию предприятия по ее выпуску, что позволит продавать продукцию по существующим мировым ценам, повысив тем самым доходность работы.

Значение целлюлозно-бумажной промышленности очень велико. Практически нет такой отрасли, где бы ни применялась бумага, картон или изделия из них.

.2 Технико-экономическое обоснование проекта

В моём дипломном проекте повествуется о модернизации варочного котла периодического действия на сульфитном производстве. Данный варочный котёл входит в состав варочного цеха ОАО Сясьский ЦБК.

Варочный цех на комбинате был построен в 1928 г. и включал в себя футерованные котлы, которые были очень трудоёмки в ремонте по причине недостатков в конструкции. Такие котлы имели стальной корпус, изнутри были обделаны слоем кирпича и плитки. Плитка защищала корпус от коррозии в результате агрессивности среды в котле при варке.

В 80-ые годы решили отказаться от футерованных котлов и заменить их биметаллическими. Такие котлы были оснащены системой циркуляции которая позволяла более равномерно производить нагрев варочного раствора в котле. Корпус этих котлов был изготовлен из 2 металлов. Внутренняя поверхность котла была изготовлена из кислотоупорной стали, а внешняя из углеродистой.

В 2000 г. в цех были установлены 2 котла из монометалла, которые состояли только из кислотоупорной стали.

Суть модернизации состоит в установке системы нагрева варочного раствора вне котла с помощью установки теплообменника и средств автоматизации. По старой схеме нагрев варочного раствора происходил в самом котле. В результате образования конденсата щёлок разбавлялся и это приводило к ухудшению качества получаемой целлюлозы. Установка теплообменника позволит повысить качество продукции и сэкономить количество пара, подаваемого для нагрева. Также полученный конденсат можно использовать в других цехах. Цена производимой целлюлозы и её производительность возрастёт, а также установка средств автоматизации позволит сократить численность работников и повысить их квалификацию.

.3 Характеристика изготовляемой продукции

Целлюлоза сульфитная небеленая из хвойной древесины изготовляется в соответствии с требованиями настоящего регламента и предназначена для сортирования, очистки и отбелки в отбельном цехе с целью дальнейшего использования небеленой, полубеленой и беленой целлюлозы в производстве бумаги, картона и товарной целлюлозы.

Показатели качества небеленой сульфитной целлюлозы, поступающей из кислотно-варочного цеха в отбельный цех , должны соответствовать нормам, указанным в таб.1

Таблица 1

Наименование показателей

Нормы

1. Жесткость, перм.ед.

75-105

2. Массовая доля непровара, %, не более

3

3. Разрывная длина, м, не менее

7500

4. Прочность на излом (число двойных перегибов), не менее

600

5. Окисляемость массы, мгО2/дм3, не более : - летний период - сеннее-зимний период

 400 500

6. Массовая доля волокна в целлюлозной массе (концентрация массы), %, не менее

1,8


.4 Характеристика исходного сырья, химикатов, вспомогательных материалов.

Таблица 2

Наименование сырья, химикатов, материалов, N ГОСТ, ТУ, ТР

Показатели по ГОСТ ,ТУ или ТР

Показатели, обязательные для проверки перед использованием

Примечание


Наименование показателей

Нормы



1. Щепа из хвойной древесины по технологическому регламенту производства щепы

1. Размеры щепы : длина, мм толщина, мм 2. Массовая доля коры, %, не более 3. Массовая доля гнили, %, не более 4.Массовая доля остатков на ситах с отверстиями диаметром : - 30 мм, %, не более - 20 и 10 мм, %, не менее - 5 мм, %, не более - на поддоне, %, не более 5.Обугленные частицы, металлические включения и минеральные примеси 6.Массовая доля осины, %

20-25 2-3 0,5 Не допускается  5 86 8 1 Не допускаются Не допускается

+ + +   + + + +

Из ДПЦ

2.Сера техническая, комовая, ГОСТ 127.1

1.Массовая доля серы , %, не менее

сорт 9998 сорт 9995 сорт 9990 99,98 99,95 99,90

+

Входной контроль производится службой


2.Массовая доля золы, %, не более 3. Массовая доля воды, %, не более 4.Массовая доля кислот в пересчете на серную кислоту, %, не более 5. Массовая доля органических веществ, %, не более 6.Массовая доля мышьяка, %, не более 7. Массовая доля селена, %, не более 8.Механические загрязнения (бумага, песок, дерево и др.)

 0,02 0,03 0,05 0,2 0,2 0,2 0,0015 0,003 0,004  0,01 0,03 0,06 0,0000 0,0000 0,000 0,000 0,000 0,000 Не допускается

+ + +  +

качества Сясьского ЦБК по утвержденному графику

3.Сода кальцинированная техническая из нефелинового сырья, ГОСТ 10689

1.Внешний вид    2.Массовая доля углекислого натрия (Nа2CО3), %, не менее 3.Массовая доля углекислого калия (К2СО3), %, не более 4.Массовая доля соединений серы в пересчете на К2SО4, %, не более

 1 сорт 2 сорт Мелкокристаллический порошок белого или светло-серого цвета, не содержащий механических примесей 96,5 90,5  2,3 5,0  1,2 4,4

 +    +    +

-«-


5.Массовая доля железа в пересчете на Fе2О3, %, не более 6.Массовая доля не ратворимого в воде остатка, %, не более 7.Массовая доля влаги, %, не более 8.Массовая доля хлористого калия, %, не более

 0,005 0,008  0,1 0,1 0,5 1,0  0,25 0,25

   + + +

-«-

4.Сода кальцинированная техническая, ГОСТ 5100,  марка Б

1 Внешний вид  2.Масовая доля Nа2СО3, %, не менее 3.Массовая доля потерь при прокаливании (при 270-300 С), %, не более 4.Массовая доля хлоридов в пересчете на NаСl, %, не более 5.Массовая доля железа в пересчете на Fе2О3, %, не более 6.Массовая доля веществ, нерастворимых в воде, %, не более 7.Массовая доля сульфатов в пересчете на Nа2SO4, %, не более

 1 сорт 2 сорт Порошок белого цвета  99,0 99,0  0,8 1,5  0,5 0,8  0,003 0,008 0,04 0,08 0,05 не нормируется

 +  +  +

-«-

5.Известковое молочко

Массовая концентрация СаО, г/дм3, не менее

40

+

Из отбельного цеха

6.Натр едкий технический, ГОСТ 2263,  марка РД

1.Внешний вид 2.Массовая доля гидроксида натрия , %, не менее 3.Масовая доля углекислого натрия, %, не более 4.Массовая доля хлористого натрия, %, не более 5.Массовая доля хлорноватистого натрия, %, не более

Бесцветная или окрашенная жидкость. Допускается выкристаллизованный осадок 44 0,8 3,8 0,3

+   + + +

Входной контроль производится службой качества Сясьского ЦБК по утвержденному графику


.5 Технология производства целлюлозы

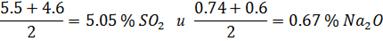
Отдел регенерации предназначен для получения из сырой бисульфитной кислоты варочной кислоты за счет улавливания уходящего со сдувками избытка SO2 и тепла.

Сырая кислота с содержанием всей SO2 - 4,50-4,55% в ед. SO2 и Na2O - 1,76-1,86 % в ед. Na2O из кислотного цеха насосами №3 или №4 перекачивается в регенерационный бак низкого давления №1 до нормального уровня в 10 м. Давление 0,65-0,70 кг/см2 в регенерационной цистерне поддерживается регулятором давления РС, установленным на линии выхода избыточного газа к эдуктору кислотного отдела.

Из регенерационного бака №1 кислота перекачивается прокачным насосом в регенерационный бак среднего давления №5 до нормального уровня в 13 м.

Крепость кислоты и температура повышаются за счет жидкостных сдувок, поступающих из варочного цеха. Давление 3,4-3,5 кг/см2 в регенерационной цистерне №5 поддерживается регулятором давления РТ, установленным на линии выхода избыточного газа в регенерационный бак №1.

Из цистерны среднего давления насосом кислота, укрепляясь сдувками высокого давления и подогреваясь, поступает в регенерационный бак высокого давления №6. Уровень в цистерне поддерживается 13 м. Эдукторный насос работает в режиме циркуляции: из цистерны №6 подает кислоту на эдуктор высокого давления, где происходит поглощение сдувок, поступающих из варочного котла при сбросе давления с 6,5 кг/см2 до 2,5 кг/см2 и снова возвращает кислоту в цистерну.

Давление 6,5 кг/см2 в варочных котлах поддерживается регулирующим контуром, установленным на сдувочной линии №2. Сдувки поступают в нижнюю часть регенерационной цистерны №6.

Избыточный газ из верхней части регенерационной цистерны №6 поступает вниз бака среднего давления №5.

Из бака высокого давления №6 варочная кислота с содержанием всей SO2 - 5,4-6,0% в ед. SO2 и Na2O - 1,50-1,60 % в ед. Na2O насосом закачивается в варочные котлы. Количество закачиваемой кислоты определяется с помощью датчика расхода.

Приготовление кислоты производится периодически. Регулировка уровней баков кислоты осуществляется варщиком вручную.

Загрузка котла щепой.

Загрузка щепы в котёл осуществляется из древесно-подготовительного цеха по транспортерам. Для нормальной загрузки варочных котлов необходимо засыпать примерно 350 м3 щепы (около 50 тонн). На плужки нужно установить пневмоцилиндры для их опускания-поднимания и концевики для определения положения. Сигнал об окончании заполнении должен приходить на пульт при этом раздается звуковой сигнал, после чего оператор переводит загрузку в другой бункер, при помощи переключателя подняв один плужок и опустив другой.

Варка бисульфитной целлюлозы.

Варка бисульфитной еловой целлюлозы на натриевом основании проводится в четырех котлах периодического действия по 280 м3 каждый. Заполнение котла щепой проводится с паровым уплотнением и с отводом паровоздушной смеси с помощью воздуходувки.

Технико-производственные показатели:

·   выход целлюлозы из древесины - 49-50 %;

·   базисная плотность еловой щепы - 0,388 т/пл.м3;

·   степень уплотнения щепы в котле - 15-20 %;

·   объем щепы, загружаемой в котел - 115,0-120 пл.м3;

·   расход еловой щепы на 1 т целлюлозы - 4,45 пл.м3;

·   выход целлюлозы с котла - 24-25 т;

·   выход целлюлозы с 1 м3 котла - 86-90 кг;

Режим варки:

Загрузка щепы 45 мин

Закачка

кислоты и гидронадавливание до 7,0 кг/см2 30-40 мин

Подъем температуры до 1100C 120 мин

Стоянка на 110-1150С и перепуск 90-120 мин

Подъем температуры до 1500C 90 мин

Доварка 30-90 мин

Сдувка 30-50 мин

Выдувка 30 мин

Оборот котла 7,5 - 9,0 часов

Закачка котла варочной кислотой

Варочная кислота из регенерационной цистерны №6 насосом подается вниз котла, а газовоздушная смесь через верхнюю сетку горловины котла поступает в верхнюю часть регенерационной цистерны №1.

Котел полностью заполняется кислотой. Расход кислоты, подаваемой в котёл, и её количество (130 м3), контролируется прибором FI. Котел докачивают перепуском из другого варочного котла или насосом из цистерны №3, в которую направляют перепуск из предыдущего котла. Количество перепуска определяется по датчику расхода. Конец закачки устанавливается датчиками давления PТ. В котел закачивают ~185-190 м3 кислоты при температуре 65-750C. При закачке в кислоте определяется содержание всей SO2 и Na2O.

Пропитка кислотой под давлением

После заполнения котла кислотой проводится пропитка под давлением, для чего пускается насос высокого давления, открывается клапан на линии врезки в кислотную линию) и 1-3 раз производится повышение давления до 0,7 Мпа с последующим быстрым сбросом давления до 0,2 Мпа (открывается автоматически клапан на сдувочной линии №1). При этом происходит интенсивная пропитка щепы кислотой.

Подъем температуры до 110 0C

После окончания пропитки под давлением пускается циркуляционный насос и начинается подъем температуры.

Подъём температуры в котле производится острым паром высокого давления 0,9 Мпа (Т пара 250 0C), подаваемым вниз котла. В котле поддерживается давление 0,65 Мпа.

Расход пара в котлы №1,2,7 регулируется вручную по месту, в котел №6 - дистанционно при помощи автоматического клапана.

Жидкостная сдувка из котла направляется вниз регенерационной цистерны среднего давления №5. Для этого вручную по месту открывается вентиль на сдувочных линиях котлов №1,2 и 7, на котле №6 - дистанционное управление при помощи автоматического клапана.

Температура в котле контролируется по датчику температуры, установленному в линии циркуляции (забор варочного раствора через циркуляционные сита в средней части котла).

Стоянка при + 1100-1150 С

При достижении температуры 1100-1150С подача пара в котел прекращается и проводится стоянка, продолжительность которой определяется заданным режимом варки. Варку можно вести и без стоянки на 115 0С.

Перепуск

После стоянки на 115 0С отбирается перепуск, в следующий котел, или в цистерну перепуска №3, регулирующий количество жидкости в котле и дозировку химикатов на варку. Для этого вручную по месту открывается вентили на линиях перепуска котлов №1, 7 и на цистерне перепуска, на котле №6 и №2 - дистанционное управление при помощи автоматического клапана.

Из котла при перепуске оттягивается около 25-30% жидкости по расходомеру FI. Перепуск контролируется по изменению уровня в варочных котлах.

Подъем температуры до + 150-155 0С и варка

После перепуска температура в варочном котле поднимается до 150-155 0С подачей пара давлением 0,9 Мпа. Давление в котле поддерживается при помощи регулирующего клапана PТ автоматически на уровне 0,65 Мпа. Сдувки высокого давления направляются из верхней части котла вниз регенерационной цистерны высокого давления №6, для этого вручную по месту открывается вентиль на сдувочных линиях котлов №1,2 и 7, на котле №6 - дистанционное управление при помощи автоматического клапана.

Сдувка

После окончания варки производится сдувка до 0,25 Мпа, газы направляются через эжектор высокого давления в регенерационную цистерну №6. Для этого вручную по месту открывается вентиль на сдувочных линиях котлов №1,2 и 7, на котле №6 - дистанционное управление при помощи автоматического клапана.

Выдувка

После сброса давления до 0,25 Мпа производится опоражнивание варочного котла от массы и щелока в сцежу, для этого с пульта управления открывается выдувной клапан.

2. Технологическая часть

.1 Материальный баланс варки сульфитной целлюлозы

.1.1 Данные для расчёта

Загрузка щепы производится с паровым уплотнением, варка ведется непрямым паром (через теплообменник), система регенерации - горячая, котел опоражнивается выдувкой.

Зададимся следующими основными величинами:

объем котла - 280 м3

выход целлюлозы из древесины - 50%

состав кислоты:

вс. SO2 - 7,0%

Na2O - 0,9%

объёмная степень наполнения котла щепой - 0,42

влажность щепы - 40%

удельный вес древесины (ель) в абсолютно сухом состоянии - 430 кг/м3

При влажности 40% удельный вес древесины составляет 389 кг/м3. Значит, на 1 м3 котла загружается абс. Сух. Древесины

Выход целлюлозы с 1 м3 котла составит:

абсолютно сухой

воздушно сухой

Выход воз.-сух. Целлюлозы из котла за одну варку:

Расчет материального баланса будем вести на 1 т воз.-сух. Целлюлозы.

Разобьем процесс варки на следующие основные этапы:

) наполнение щепой и кислотой;

) заварка до 1100С и пропитка;

) подъём температуры до конечной и варка на конечной температуре;

) конечная сдувка (спуск давления);

) выдувка.

.1.2 Наполнение котла щепой и кислотой

На 1 т воздушно сухой целлюлозы, получаемой из котла (880 кг абсолютно сух.), в котел должно быть загружено абсолютно сухой древесины:

С ней поступит воды в виде влаги:

Примем, что расход пара на паровой уплотнитель составляет 0,2 т/т целлюлозы и что 90% этого пара конденсируется и остается в котле. Конденсата пара тогда получим:

Будем считать, что этот конденсат размещается целиком в пространстве между щепочками. Тогда свободный объём 1 м3 котла за вычетом объёма, занятого щепой и конденсатом, составит:

Примем, что при закачке горячей кислоты в щепу впитывается 30% кислоты от объёма щепы. Объём закачиваемой кислоты на 1 м3 котла составит:

Общий объём кислоты в котле:

На 1 т целлюлозы закачивается регенерационной кислоты и перепускной жидкости:

С кислотой и перепуском в котел поступит на 1 т целлюлозы:

Кроме того, примем во внимание, что варочная кислота и перепускной щелок содержат некоторое количество органических веществ - сахаров, лигносульфоновых соединений и т.п., перешедших в раствор от предыдущих варок. Ориентировочно, примем количество органических растворённых веществ в регенерационной кислоте и перепускной жидкости равным 180 кг/т целлюлозы; тогда содержание их в кислоте составит:

Общий приход веществ, поступающих в котел при загрузке щепы и закачке кислоты, приведён в таб.3.

.1.3 Заварка до 110 0С и пропитка

Таблица 2.1

Вещества, загруженные в котел

Поступило в котел при наполнении


Со щепой

С паром при уплотнении

С кислотой и перепуском

Всего

Вода, л

1173

180

7420

8773

Древесина, кг

1760

---

---

1760

Органические растворенные вещества, кг

---

---

180

180

SO2, кг

---

---

519

519

Na2O, кг

---

---

66,8

66,8


Во время подъёма температуры до 1100С из котла с первыми сдувками уходит жидкость в количестве 5% от общего её объёма, что составит:

 целлюлозы.

Среднее содержание в удаляемой жидкости приблизительно составит:

Следовательно, с жидкостью уйдет:

Учитывая уплотнение щепы и пониженное отношение Na2О: древесина, расход SO2 на химические реакции примем равным 9% от абсолютно сухой древесины и условно отнесём его целиком к периоду пропитки.

Расход SO2 составит:

 целлюлозы.

Общее количество жидкости в котле к концу заварки будет равно:

 целлюлозы.

При титре кислоты в конце стоянки 3,8% SO2 и 0,3% Na2O в растворе будет содержаться:

Имея в виду, что в начале варки в котле было 519 кг SO2, получим, что в виде газа с первой сдувкой из котла должно уйти SO2:

 целлюлозы.

Парообразование при первой сдувке вследствие относительно низких температур весьма незначительно и для простоты его можно не учитывать.

По разности расход Na2O на химические реакции составит:

 целлюлозы.

За время заварки переходит в раствор органических веществ: от массы древесины. На 1 т целлюлозы это составит:  

Из них очень небольшая часть уходит со сдувочной жидкостью. Ко времени получения жидкости успевает перейти в раствор приблизительно 2% веществ от древесины, или

Средняя концентрация органических веществ в растворе с учетом веществ, поступивших в котел с кислотой и перепускной жидкостью, составит:

С 439 л сдувочной жидкости из котла уйдет органических веществ:

Итоговый материальный баланс заварки (на 1 т целлюлозы) приведён в таб. 2.2.

Таблица 2.2

Вещества

Приход

Расход

Осталось в котле


От химических реакций

Со сдувочной жидкостью

Со слувочными газами

На химические реакции

Всего


Вода, л

---

439

---

---

439

8334

Древесина, кг

---

---

---

264

264

1496

Органические растворенные вещества, кг

264

11

---

---

11

433

SO2, кг

---

22,2

21,8

158

195

317

Na2O, кг

---

2,9

---

38,9

41,8

25,0


.1.4 Подъём температуры до конечной и варка на конечной температуре (140 0С).

Во время подъёма температуры после стоянки на 1100С производят перепуск щелока в следующий котел, с которым уходит 20% общего первоначального объёма жидкости, или

 целлюлозы.

Среднее содержание в сдувочной жидкости, спускаемой из котла между 5,5 и 6,5 ч варки, приблизительно составит:

Следовательно, с перепускной жидкостью из котла уходит:

Количество жидкости в котле к концу варки ориентировочно определим, что со сдувками уходит пара 30 кг/т целлюлозы. Тогда объём жидкости в котле к концу варки составит:

 целлюлозы.

При содержании 1,0% SO2 и 0,1% Na2O в конечном щелоке остается:

Расход Na2O на химические реакции, по разности, составит:

Расход SO2 на химические реакции мы условно целиком отнесли на период пропитки (заварки). Следовательно, уменьшение SO2 в щелоке должно было произойти за счет SO2, уходящего со сдувками. В виде газообразного SO2, следовательно, должно уходить:

Подсчитаем теперь более точно, сколько уходит водяного пара со сдувками. Для упрощения допустим, что в газовом пространстве котла находится лишь SO2 и водяной пар.

Тогда, по закону Дальтона, общее давление в котле равно:

р = р1 + р2 ,

где р1 - парциальное давление водяного пара; р2 - парциальное давление SO2.

Для каждого из газов можно написать уравнение Клапейрона - Менделеева:

для водяного пара: р1V = G1R1T

для SO2: p2V = G2R2T

где р1 - парциальное давление водяного пара, Па;

р2 - парциальное давление SO2, Па;

V - объём газовой смеси (примем равным 1 м3);

G1 - масса водяных паров, заключенных в этом объёме, кг;

G2 - масса SO2, заключенного в этом объёме, кг;

R1 - 461,2 Дж/(кг ∙ 0С) - газовая постоянная водяного пара;

R2 - 129,8 Дж/(кг ∙ 0С) - газовая постоянная SO2;

Т - абсолютная температура газовой смеси, К.

В нашем случае сдувки во время варки начинаются через полчаса после окончания стоянки и продолжаются непрерывно до достижения температуры 1400С. Средняя температура в котле за это время составляет:

Соответственно абсолютная температура газовой смеси составляет:

Температуре 1280С по таблицам насыщенного пара отвечает абсолютное давление водяного пара р1 = 254800 Па (2,6 кгс/см2). Примем, что в результате незначительных колебаний среднее избыточное давление в котле за время сдувки составляет 583880 Па (6,06 кгс/см2). Общее абсолютное давление будет больше на 101325 Па (на одну физическую атмосферу), т.е. будет равно:

Тогда парциальное давление SO2 составит:

Подставив значения в уравнение Клапейрона - Менделеева, найдем массу водяного пара в 1 м3 парогазовой смеси:


и массу SO2:


Доля водяного пара в газовой смеси составит:

а для SO2:

По нашему расчету, со сдувками ушло 197 кг газообразного SO2, количество сопровождающих их водяных паров составит:

Так как расхождение с предварительно принятой цифрой 30 кг/т целлюлозы получилось небольшое, оставим её без изменения.

К концу варки выход целлюлозы составляет 50% от древесины, или

После стоянки при температуре 110 0С оставалось нерастворенной древесины 1496 кг. Переходит в раствор органических веществ за время варки 1496 - 880 = 616 кг. Из этого количества часть уходит со сдувками в виде газообразных и летучих веществ и часть - с перепускной жидкостью в виде растворенных веществ.

К началу перепуска в раствор переходит  органических веществ из древесины, или , а к концу перепуска  или

Из этих количеств 264 кг перешло в раствор во время заварки; следовательно, с момента начала подъёма температуры в раствор перешло органических веществ:

к началу перепуска: ,

к концу перепуска:

Вместе с 433 кг органических веществ, имевшихся в растворе после заварки, будем иметь органических веществ в растворе:

к началу перепуска: , к концу перепуска: .

К началу перепуска в котле находится 8334 л жидкости. Концентрация органических веществ в растворе в этот момент равна:

К концу перепуска со сдувками уйдет около 20 кг водяных паров, в котле останется жидкости:

Концентрация органических веществ в растворе составит:

Средняя концентрация органических веществ в растворе за время перепуска будет равна:

Следовательно, с перепуском уйдет из котла растворенных органических веществ:

Всего за время заварки и варки со сдувочной и перепускной жидкостью уйдет растворенных органических веществ . Эти вещества перейдут в варочную кислоту для следующей варки. Мы как раз принимали, что с варочной кислотой и перепускной жидкостью поступает в котел органических веществ 180 кг/т целлюлозы.

Количество газообразных и летучих продуктов, уходящих со сдувками, примем, по данным лаборатории ЛТА, в процентах к абсолютно сухой древесине: углекислого газа 0,75; ацетона 0,33; метилового спирта 0,48; фурфурола и цимола 2,20; уксусной кислоты 0,21; муравьиной кислоты 0,22; всего 3,99 или округленно 4% от массы древесины. В пересчете на 1 т целлюлозы это составит .

За вычетом этих веществ из общего количества 616 кг органических веществ, перешедших в раствор при варке, останется в растворе . Из них в свою очередь 169 кг уходит с перепускной жидкостью; остается в котле . Вместе с ранее имевшимися в растворе 433 кг органических веществ это составит .

Концентрация органических веществ в щелоке к концу варки равна:

Итоговый материальный баланс на 1 т целлюлозы для периода варки представлен в таб. 2.3

Таблица 2.2

Вещества

Приход

Расход

Осталось в котле


От химических реакций

С перепускной жидкостью

Со слувочными газами

На химические реакции

Всего


Вода, л

---

1755

30

---

1785

6549

Древесина, кг

---

---

---

616

616

880

Органические вещества, кг - газообразные и летучие - растворенные

 70 546

 --- 169

 70 ---

 --- ---

 70 169

 --- 810

SO2, кг

---

55

197

---

252

65

Na2O, кг

---

4,0

---

14,5

18,5

6,5


.1.5 Конечная сдувка (спуск давления)

При конечной сдувке давление снижается с 0,6 до 0,2 Мпа (с 6 до 2 кгс/см2). За время конечной сдувки из котла уходит значительное количество SO2: титр щелока снижается с 1,0 до 0,3% SO2. Можно с небольшим приближением считать, что в конечный момент спуска давления в газовом пространстве котла не будет содержаться SO2, а будет находиться только водяной пар. Давлению насыщенного пара 0,2 Мпа (2 кгс/см2), т.е. 0,30 Мпа (3,03 кгс/см2) абсолютного давления, отвечает температура около 133 0С. Следовательно, будем считать, что в конце спуска давления температура содержимого в котле равна 133 0С. Снижение температуры содержимого котла вызывает выделение водяного пара, уходящего с конечной сдувкой.

Если принять теплоемкость целлюлозы и органических растворенных веществ щелока равной 1,34 кДж/(кг ∙ 0С), то при снижении температуры содержимого котла с 140 до 1330С выделяется всего тепла:

Средняя температура жидкости в котле за время конечной сдувки:

Этой температуре, по таблицам насыщенного пара, отвечает теплота испарения 2158,8 кДж/кг (515,6 ккал/кг). Следовательно, пара при конечной сдувке выделится:

Жидкости в котле в конце спуска давления будет

В щелоке после спуска давления останется SO2

При конечной сдувке уходит из котла SO2  

Итоговый баланс конечной сдувки приведен в таб.2.4

Концентрация органических веществ в щелоке к моменту выдувки равна:


Таблица 2.4

Вещества

Находилось в котле к концу варки

Уходит с конечной сдувкой

Остается в котле к моменту выдувки

Жидкость (и пар), л (кг)

6549

89

6460

Целлюлоза, кг

880

---

880

Органические растворенные вещества, кг

810

---

810

SO2, кг

65

46

19

Na2O, кг

6,5

---

6,5


.1.6 Выдувка

Во время выдувки избыточное давление падает со 196 кПа (с 2 кгс/см2) до 0 и температура соответственно с 133 до 1000С. За счет охлаждения содержимого котла выделяется тепла:

При среднем избыточном давлении (196 + 0) / 2 = 98 кПа или 199 кПа (2,03 кгс/см2) абсолютного давления теплота испарения равна 2205,3 кДж/кг.

Пара выделится 908626 / 2205,3 = 412 кг/т целлюлозы. Остается щелока в сцеже:

- 412 = 6048 л/т целлюлозы.

Концентрация органических веществ в щелоке равна:

Количество SO2, уходящего с парами вскипания, примем равным 50% от SO2, содержащегося в щелоке, т.е. 19 * 0,5 = 9,5 кг. Остальные 19 - 9,5 = 9,5 кг SO2 останутся в щелоке.

Таблица 2.5

Вещества

Приход


Со щепой

С кислотой и перепускной жидкостью

С конденсатом пара

От химических реакций

Всего

Вода, л

1173

7420

180

---

8773

Древесина, кг

1760

---

---

---

1760

Органические вещества, кг - газообразные и летучие - растворенные

-

  180

-

 70 810

 70 990

SO2, кг

---

519

---

---

519

Na2O, кг

---

66,8

---

---

66,8


Таблица 2.6

Вещества

Расход


Со сдувочной и перепускной жидкостью

Со сдувочными газами

На химические реакции

С выдувочными газами

Осталось в сцеже

Всего

Вода, л

2194

119

---

412

6048

8773

Древесина, кг

---

---

880

---

880

1760

Органические вещества, кг - газообразные и летучие - растворенные

 180

 70 ---

 ---

 ---

 810

 70 990

SO2, кг

77

265

158

9,5

9,5

519

Na2O, кг

6,9

---

53,4

---

6,5

66,8


Общее количество сдувочной и перепускной жидкости, уходящей из котла, с учетом конденсата водяных паров составит:

Процент регенерации жидкости по отношению к количеству варочной кислоты в котле составит:

Общее количество SO2, уходящего в регенерационную систему, равно:

целлюлозы.

Процент регенерации SO2 (по отношению к количеству SO2 в варочной кислоте):

Общий расход SO2 на варку (химические реакции плюс потери в конечном щелоке) составит 158 + 19 = 177 кг/т целлюлозы, что эквивалентно 88,5 кг серы на 1 т целлюлозы.

Направив на улавливание 9,5 кг SO2, выделяющегося из сцежи с парами вскипания, можно уменьшить расход серы до 84 кг/т целлюлозы.

.2 Определение расхода пара на варку

Расход пара на варку может быть подсчитан теоретическим вычислением и суммированием тепловых затрат. Сделаем такой расчет на 1 варку, использовав данные, взятые при составлении материального баланса. Расчет будем вести отдельно для периода заварки (подъём до температуры 1100С и стоянки) и периода варки (подъёма температуры от 1100С до конечной и доварка на конечной температуре), так как расходы пара на заварку и варку обычно довольно сильно разнятся между собой.

Примем для расчета следующие данные:

Объём котла нетто, м3 ………………………………………………… 280

Площадь наружной поверхности кожуха, м2 ………………………. 250

Средняя толщина стальной стенки, мм …………………………….. 36

Масса кожуха котла (с арматурой), т ……………………………... 75

Толщина тепловой изоляции, мм …………………………………... 50

Масса изоляционного слоя, т ……………………………………….. 10

Теплоемкость, кДж/кгс (λ) 0С:

абсолютно сухой древесины, целлюлозы и растворенных

в щелоке органических веществ ……………………………………1,34

варочной кислоты …………………………………………………....4,1

стали ………………………………………………………………0,490

тепловой изоляции …………………………………………………0,92

Средняя температура стального кожуха, 0С:

в начале заварки …………………………………………………….70

в конце заварки ………………………………………………………105

в конце варки …………………………………………………………140

Средняя температура тепловой изоляции, 0С:

в начале заварки …………………………………………………….…60

в конце заварки ……………………………………………………….... 80

в конце варки …………………………………………………………... 90

Начальная температура, 0С:

щепы и влаги в ней (после загрузки с паровым уплотнением) ….. 80

варочной кислоты (после смешения с перепускной жидкости) …… 55

конденсата пара, оставшегося в котле после уплотнения

щепы (при закачке в котел) …………………………………………90

По данным материального баланса:

Выход воздушно-сухой целлюлозы из котла, т …………………....26,0

Количество абсолютно сухой щепы, загружаемой в котел, кг

Количество влаги в щепе, кг …………………

Количество конденсата пара (при уплотнении щепы)  

Количество закачиваемой кислоты (регенерационная кислота плюс перепускная жидкость), л ………………

Количество кислоты, спускаемой из котла при получении жидкости, л

 

Количество жидкости, спускаемой из котла при перепуске, л.

 

Режим варки:

Подъём температуры до 110 0С ………………….. 2 ч

Стоянка на 110 0С …………………………………. 2 ч

Подъём температуры от 110 до 140 0С ………….. 1,5 ч

Доварка на 140 0С ………………………………….. 1 ч

А. Период заварки (до 110 0С). Расход тепла в период заварки слагается из ряда статей. Рассмотрим эти статьи.

. Нагрев абсолютно сухой щепы и растворенных органических веществ.

Количество органических веществ, содержащихся в исходной варочной кислоте, составляет 180 кг/т целлюлозы (см. материальный баланс), или всего  

Из них 11 кг/т или всего  уходит со сдувочной жидкостью при средней температуре:

. Нагрев влаги в щепе.

. Нагрев конденсата пара парового уплотнителя.

. Нагрев кислоты.

Получение жидкости начинается при температуре 80 0С и заканчивается при 110 0С, следовательно, средняя температура, до которой успевает нагреться спускаемая жидкость, равна 95 0С. Остальное количество кислоты нагревается до 110 0С.

 кДж

. Нагрев тепловой изоляции.

. Нагрев кожуха котла.

. Потери теплоотдачей в окружающую среду. Эти потери определим по формуле:


где K - общий коэффициент теплопередачи от содержимого котла окружающему воздуху, Вт/(м30С);

F - площадь наружной поверхности (250 м2);

t1 - средняя температура кислоты за время подъёма температуры

(55 + 110) / 2 = 82,50С;

τ1 - продолжительность подъёма температуры (2 часа);

t11 - температура кислоты в период стоянки (1100С);

t2 - температура помещения (200С);

τ2 - продолжительность стоянки (2 часа).

Коэффициент теплопередачи определим по формуле:


где α1 - коэффициент теплоотдачи от кислоты к обмуровке; принимаем

α1 = 1200 Вт/м30С;

δ1 - толщина стальной стенки котла, равная 0,036 м;

 - теплопроводность стальной стенки, равная 58 Вт/(м ∙ 0С);

δ2 - толщина тепловой изоляции, равная 0,05 м;

λ2 - теплопроводность изоляции, равная 0,6 Вт/(м ∙ 0С);

α2 - коэффициент теплоотдачи от стенки котла в окружающую среду, представляющий собой сумму коэффициентов теплоотдачи конвекцие и излучением; его можно принять равным около 12 Вт/(м ∙ 0С).

Получим:

. Потери со сдувками.

Потери тепла со сдувками обусловлены парообразованием и теплом десорбции газообразного SO2, уходящего из котла. Это тепло отнимается от содержимого котла и его необходимо восполнить за счет тепла свежего пара, вводимого в котел.

Во время заварки, когда температура в котле относительно низкая, парообразование при сдувках очень незначительно, так что практически с этой потерей можно не считаться. В период заварки со сдувками удаляется SO2 21,8 кг/т целлюлозы. Тепло десорбции его равно теплу абсорбции:

Суммируя все затраты тепла (в кДж) за время заварки, получим:

Нагрев щепы и органических веществ Q1 ………………….. 2137086

Нагрев влаги в щепе Q2 ……………………………………….. 3833599

Нагрев конденсата пара парового уплотнителя Q3 ……….. 439112

Нагрев кислоты Q4 ……………………………………………… 43741044

Нагрев изоляции Q5 …………………………………………… 184000

Нагрев кожуха котла Q6 ……………………………………… 1286250

Потери тепла теплоотдачей Q7 ……………………………… 587563

Потери со сдувками Q8 ………………………………………. 274544

Итого Qзаварки ……………………………… 52483198

Примем, что свежий пар поступает в подогреватель при избыточном давлении 0,8 Мпа и температура перегрева 210 0С; теплосодержание такого пара равно 2890 кДж/кг. Температуру конденсата примем 150 0С.

Расход пара на заварку будет равен:

или на 1 т воздушно-сухой целлюлозы

Б. Период варки (от 110 до 140 0С). Рассмотрим статьи расхода тепла в период варки.

Во время перепуска жидкости, который проводится в период от 112 до 1160С, уходит органических растворенных веществ 169 кг/т целлюлозы, или всего 169 × 26 = 4394 кг. Средняя температура, до которой они успевают нагреться, будет (112 + 116) : 2 = 114 0С. Остальное количество органических веществ древесины в виде волокна и растворенных веществ нагревается до 1400С.

. Нагрев влаги, содержащейся в щепе. На нагрев влаги расходуется:

. Нагрев конденсата парового уплотнителя.

. Нагрев кислоты.

С перепускной жидкостью при средней температуре 114 0С уходит из котла 45630 л кислоты. Остальное её количество нагреется до 140 0С.

. Нагрев изоляционного слоя.

. Нагрев стального кожуха котла.

. Потери теплоотдачей в окружающую среду. Эти потери определим по формуле:


где K - общий коэффициент теплопередачи от содержимого котла окружающему

воздуху, Вт/(м30С); К = 5,95 Вт/(м ∙ 0С), (расчет смотри выше);

F - площадь наружной поверхности (250 м2);

t1 - средняя температура кислоты за время подъёма температуры

(110 + 140) / 2 = 125 0С;

τ1 - продолжительность подъёма температуры (1,5 часа);

t11 - температура конечной стоянки (1400С);

t2 - температура помещения (200С);

τ2 - продолжительность стоянки (1 час).

Получим:

8. Потери со сдувками.

Согласно расчёту материального баланса (см. выше) со сдувками в период варки уходит 30 кг/т целлюлозы или всего  

Во время подъёма температуры сдувка начинается при 116 0С и продолжается 1 час, средняя температура для этого периода равна (116 + 140) : 2 = 128 0С. Скрытая теплота парообразования при 128 0С равна 2180 кДж/кг. Тепло десорбции 197 кг SO2, выделяющихся со сдувками в виде газа, определено равным 31,0 × 1000 × 197 : 64 = 95422 кДж. Следовательно, потери тепла составят:

Суммируя все затраты тепла (в кДж) за время заварки, получим:

Нагрев щепы и органических веществ Q1 ………………….. 1864158

Нагрев влаги в щепе Q2 ……………………………………….. 3833599

Нагрев конденсата пара парового уплотнителя Q3 ……….. 658668

Нагрев кислоты Q4 ……………………………………………17844372

Нагрев изоляции Q5 …………………………………………… 92000

Нагрев кожуха котла Q6 ……………………………………… 1286250

Потери тепла теплоотдачей Q7 ……………………………… 412781

Потери со сдувками Q8 ………………………………………. 4181372

Итого Qварки ………………………………... 30173200

Расход пара (тех же параметров, что и для заварки) будет равен:

или на 1 тонну воздушно сухой целлюлозы:

Общий теоретический расход пара на заварку и варку составит:

 целлюлозы.

Фактический расход пара за счет потерь в паропроводах на теплоотдачу и утечки примем на 5% больше:  целлюлозы.

Вместе с расходом пара на уплотнение щепы (200 кг/т) общий расход пара в варочном цехе составит: или 1,67 т/т целлюлозы.

Часовые расходы пара в периоды заварки и варки с учетом потерь в паропроводах составят:

в период заварки:

в период варки:

В таб. 2.7 приведена полная сводка расхода тепла на заварку и варку с указанием относительной доли отдельных затрат.

Таблица 2.7

№ п/п

Статьи расхода

Расход тепла, кДж

Доля от общего расхода тепла, %



на заварку

на варку

всего


1

Нагрев щепы и органических веществ щелока

2137086

1864158

4001244

4,8

2

Нагрев влаги в щепе

3833599

3833599

76667198

9,3

3

Нагрев конденсата

439112

658668

1097780

1,3

4

Нагрев кислоты

43741044

17844372

61585416

74,5

5

Нагрев изоляции

184000

92000

276000

0,3

6

Нагрев кожуха котла

1286250

1286250

2572500

3,2

7

Потери теплоотдачей

587563

412781

1000344

1,2

8

Потери тепла со сдувками

274544

4181372

4455916

5,4


Итого

52483198

30173200

82656398

100


3. Техническая часть

.1 Технические требования на целлюлозу

Таблица 3.1. Марка бумаги

Марка бумаги-основы

Марка двухслойной водонепроницаемой упаковочной бумаги

Назначение двухслойной водонепроницаемой упаковочной бумаги

Г

ДГ

Для упаковывания кордной ткани, товаров бытовой техники, мебели, изделий ширпотреба, продукции целлюлозно-бумажной промышленности и др.


Таблица 3.2. Показатели качества бумаги

Наименование показателя

Г первый сорт

ДГ первый сорт

Метод испытания

1. Масса бумаги площадью 1 м2, г

80,0 ±5,0

220 ±20

По ГОСТ 13199 <#"808802.files/image118.jpg">

где В - выход целлюлозы из древесины, %

Количество воды, поступающей на варку со щепой:


Где W - относительная влажность щепы, %

Общее количество жидкости в котле:


Где ГМ - гидромодуль варки

Количество активной щёлочи, задаваемой с белым щёлоком на варку:


где А - расход активной щелочи на варку, ед.Na2O, %

Объём белого щёлока, закачанного на варку:


где С1 - концентрация активной щёлочи, ед., кг/м3

Объём чёрного щёлока закачанного на варку:


.4 Расчёт и подбор оборудования варочного отдела

.4.1 Определение необходимого количества варочных котлов

Количество абсолютно-сухой древесины на 1 м3 котла:


где ρ 2 - средняя плотность древесины, кг/м3

а - степень объемного заполнения котла, пл. м33

Выход абсолютно-сухой целлюлозы с 1 м3 к3отла:


где В - выход целлюлозы из древесины, %

Выход воздушно-сухой целлюлозы с 1 м3 котла:


где 0,88 - коэффициент сухости воздушно-сухой целлюлозы;

Выход воздушно-сухой целлюлозы из котла за одну варку:


где VK - объем котла, м3

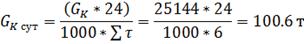
Суточная производительность варочного котла:


где τ - время одной варки, ч.

Количество варочных котлов:

N = G / Gк.сут. = 660 / 86,2 = 8 шт.,

где G - производительность установки, т/сут в.с.ц.

.4.2 Выбор циркуляционных насосов варочных котлов

Необходимая производительность циркуляционного насоса определяется количеством залитой в котёл жидкости и кратностью циркуляции. В свою очередь интенсивность циркуляции определяется требуемой скоростью нагрева содержимого варочного котла. Для заданных условий варки примем кратность циркуляции, равной 8 [1, стр. 304].

Объём варочного щёлока, циркулирующего в системе:


Производительность циркуляционного насоса равна:


Выбираем осевой циркуляционный насос ХРО1600/24-К,Е-СД с частотой вращения n = 960 c -1, расходом гидросмеси 1600 м3/ч, напором Н = 24 м и КПД ŋ = 0,72.

Мощность на валу электродвигателя:


где VЦ.Н. - расход гидросмеси, м3

γ - плотность жидкости, кг/м3

Н - напор, создаваемый насосом, м

η - КПД насоса, %

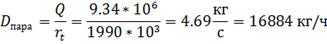
.4.3 Выбор теплообменника

Характеристики насыщенного водяного пара и его конденсата:

         температура насыщения, tS - 180˚C

         теплота парообразования, rt - 1990 кДж/кг

         плотность конденсата, ρк - 879 кг/м3

         вязкость конденсата, μк - 0,145·10-3 Па·с

         теплоёмкость конденсата, Ск - 4,47·103 Дж/кг·С

         теплопроводность конденсата, λк - 0,67 Вт/м·С

Характеристики прокачиваемого щёлока (при температуре 140 ˚С):

плотность щёлока, ρщ - 1100 кг/м3

теплоёмкость щёлока, Сщ - 3,82·103 Дж/кг·С

вязкость щёлока, μщ - 0,48·10-3 Па·с

теплопроводность щёлока, λщ - 0,62 Вт/м·С

Определим тепловую нагрузку подогревателя:

Пусть температура жидкости после однократного прохода через подогреватель поднимется на 5˚С, соответственно, для конечной температуры, равной 155˚С.

Тогда начальная температура жидкости будет равна:


Масса нагреваемой жидкости соответствует производительности насоса:


Тогда тепловая нагрузка будет равна:


Расход пара, затрачиваемый на нагрев щёлока, равен:

Принимаем к установке вертикальный двухходовой кожухотрубчатый теплообменник с плавающей головкой с параметрами:

площадь поверхности теплообмена, FТ/О = 120 м2

длина теплообменных труб, Lтр = 6 м

диаметр теплообменных труб, dтр = 25x2 мм

давление в корпусе, Pк = 1,2 Мпа

давление в трубном пространстве, Pтр = 1,6 Мпа

диаметр кожуха, DТ/О = 1200 мм

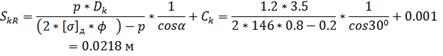
.5 Конструктивный расчёт

.5.1 Толщина обечайки

Толщина стенки сферической обечайки:


Принимаем толщину обечайки ScR = 36 мм

Толщина стенки конической обечайки:


где [s]д = 146 Мпа - допускаемое напряжение,

j = 0,8 - коэффициент ослабления из-за сварного шва,

Ск = 0,001 м - поправка на коррозию.

Принимаем толщину обечайки SкR = 22 мм.

Суммарную толщину обечайки днища и аппарата - принимаем

равную 22 мм.

3.5.2 Определение поверхности заборного сита

Площадь заборного сита:


где V - производительность циркуляционного насоса, м3

υ - скорость прохождения варочного реагента через отверстия сита, м/с

Общая площадь заборного сита:


где k - коэффициент перфорации сита

Высота перфорированной части сита:


где DC - внутренний диаметр сита, м.

.5.3 Расчёт и выбор штуцеров

Диаметр штуцеров рассчитывается по формуле:

d = ,

где G - массовый расход теплоносителя,

r - плотность теплоносителя,

w - скорость движения теплоносителя в штуцере.

Принимаем скорость жидкости в штуцере w = 1 м/с, а для газовой смеси w = 25 м/с, тогда:

диаметр штуцера для входа и выхода гидросмеси:

принимаем dгидро. = 20 мм.

Диаметр штуцера для входа и выхода газовой смеси:

принимаем dгазо. = 400 мм.

4. Автоматизация

.1 Обоснование необходимости автоматизации объекта

Данный варочный котёл периодического действия установлен на ОАО Сясьский ЦБК. Для варки используется исключительно ель. Варка сульфитного типа. Данный котёл имеет локальную систему автоматизации. Цель данной работы разработать для данного котла систему автоматизации на основе ПТК.

Для упрощения работы, повышения качества продукции и надёжности оборудования необходимо установить систему автоматизации с ПТК. Также для достижения экономии химикатов нужно увеличить количество щепы в котле. Чтобы повысить качество вырабатываемого продукта следует повысить температуру, если это возможно. В результате этого уменьшится вероятность не провара щепы в котле. Для повышения надёжности нужно следить за состоянием сварных швов самого котла и за влиянием коррозии в результате агрессивности среды. Также система автоматизации позволит сократить количество работников в цехе и повысить их квалификацию.

.2 Спецификация на выбранные средства автоматизации

Таблица 4.1

Позиция

Наименование и техническая характеристика

Тип, марка, обозначение документа, опросного листа

Завод-изготовитель

Единица измерения

Кол-во

Температура в средней части котла

ТT 1-1

Термопробразователь с унифицированным выходным сигналом Длина монтажной части 100 мм. Выходной сигнал 4-20 мА. Диапазон измеряемых температур 0..200°С Предел допустимой основной погрешностью 0.25%.

ТСПУ Метран-276

Концерн «Метран» Г. Челябинск

шт.

1

Температура в средней части котла

TT 2-1

Термопробразователь с унифицированным выходным сигналом Длина монтажной части 100 мм. Выходной сигнал 4-20 мА. Диапазон измеряемых температур 0..200°С Предел допустимой основной погрешностью 0.25%.

ТСПУ Метран-276

Концерн «Метран» Г. Челябинск

шт.

1

Давление подогретого щёлока перед входом в котёл из теплообменника

PT 3-1

Измерительный преобразователь давления Максимально измеряемое давление 0.2 - 0.6 мПа

Метран-100-1152

Концерн «Метран» Г. Челябинск

шт.

1

Температура подогретого щелока на выходе с теплообменника

ТТ 4-1

Термопробразователь с унифицированным выходным сигналом Длина монтажной части 100 мм. Выходной сигнал 4-20 мА. Диапазон измеряемых температур 0..200°С Предел допустимой основной погрешностью 0.25%.

ТСПУ Метран-276

Концерн «Метран» Г. Челябинск

шт

1

Давление пара на входе в теплообменник

РT 5-1

Измерительный преобразователь давления Максимально измеряемое давление 0.2 - 0.6 Мпа

Метран-100-1152

Концерн «Метран» Г. Челябинск

шт.

1

Расход варочной кислоты



.3 Блок схема ПТК

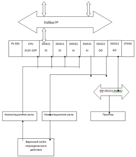
Рисунок 4.1

.4 Описание и назначение основных узлов ПТК

«Simatic S7-300» -это модульный программируемый контроллер универсального назначения (рис.П1.2). Он включает в свой состав широкий спектр модулей самого разнообразного назначения:

модули центральных процессоров (CPU): для решения задач различного уровня сложности может использоваться несколько типов центральных процессоров различной производительности, а также модули со встроенным интерфейсом Profibus - DP, Industrial Ethemet/Profmet, Simolmk;

сигнальные модули (SM) , используемые для ввода и вывода дискретных и аналоговых сигналов;

коммуникационные процессоры (СР) для подключения к промышленным сетям и организации PPI соединений;

функциональные модули (FM) для решения задач счета, позиционирования и автоматического регулирования.

При необходимости, кроме перечисленных модулей могут применяться:

модули блоков питания (PS) для питания аппаратуры «Simatic S7-300»;

интерфейсные модули (IM) для обеспечения связи между базовым блоком и стойками расширения в многорядной конфигурации контроллера.

Если для решения конкретной задачи требуется использовать более 8 модулей, программируемый контроллер «Simatic S7-300» может быть расширен.

В базовом блоке и стойках расширения контроллера может размещаться до 32 модулей: к одному базовому блоку может быть подключено до 3 стоек расширения. В базовом блоке и в каждой стойке расширения может располагаться до 8 модулей.

Центральный процессор CPU 313С-2 DP предназначен для построения относительно простых систем управления с высокими требованиями к скорости обработки информации и малым временам реакции. Наличие встроенных дискретных входов и выходов позволяет использовать CPU 313С-2 DP в качестве автономного блока управления. Встроенный интерфейс Profibus - DP позволяет применять CPU 313С-2 DP в системах распределенного ввода-вывода и выполнять функции ведущего или ведомого сетевого устройства.

Модули ввода дискретных сигналов SM 321 предназначены для преобразования входных дискретных сигналов контроллера в его внутренние логические сигналы. Модули могут работать с контактными датчиками, а также бесконтактными датчиками, подключаемыми по 2- проводным схемам.

Модули вывода дискретных сигналов SM 322 выполняют преобразование внутренних сигналов в его выходные дискретные сигналы. Модули способны управлять задвижками, магнитными пускателями, сигнальными лампами.

Модули ввода аналоговых сигналов SM 331 выполняют аналого-цифровое преобразование входных аналоговых сигналов контроллера и формируют цифровые значения мгновенных значений аналоговых величин. Эти значения используются центральным процессором в ходе выполнения программы.

Модули вывода аналоговых сигналов SM 332 предназначены для цифро-аналогового преобразования внутренних цифровых величин контроллера «Simatic S7-300» в его выходные аналоговые сигналы.

Коммуникационный процессор СР340 предназначен для организации последовательной связи через PtP интерфейс. На физическом уровне связь может быть осуществлена через последовательные интерфейсы RS232 C(V.24), 20мА токовую петлю (TTY), RS- 422/RS- 485 (Х.27). Для передачи данных могут использоваться протоколы ASCII, 3964® и протокол принтера.

Блоки питания PS 305 предназначены для формирования выходного напряже-ния=24В, необходимого для питания центральных процессоров и целого ряда модулей контроллера «Simatic S7-300». Все блоки питания могут использоваться как для питания внутренних цепей контроллера, так и дтя питания его входных и выходных цепей. Simatic OP 170В -операторская станция на базе Windows СЕ. Simatic PG/PC- программатор и персональный компьютер.

В разделе «Автоматизация» дипломного проекта проведён анализ варочного котла как объекта автоматизации и обоснована необходимость модернизации существующей системы автоматизации. Разработана новая система автоматизации на базе контроллера «Simatic S7-300».

5. Экономическая часть

.1 Сравнительная характеристика вариантов

Цель проекта - оптимизация технологического процесса сульфитной варки.

.1.1 Обоснование выбора базы сравнения

Технико-экономический уровень производства целлюлозы повышается за счёт модернизации оборудования.

.1.2 Содержание инженерного решения

Нагрев кислоты при варке целлюлозы на ОАО Сясьский ЦБК производится непосредсвенно в котле с помощью нагретого пара, что приводит к образованию конденсата и ухудшению состава получаемого продукта. Оптимизировать этот процесс можно с помощью установки теплообменника, в котором и будет происходить нагрев кислоты. При этом не будет образовываться конденсат в самом котле.

.1.3 Источники получения экономического эффекта

При нагреве кислоты в теплообменнике пара расходуется меньше чем на нагрев в самом котле. Также уменьшается расход щепы и химикатов.

.1.4 Основные показатели сравниваемых вариантов

Таблица 5.1

Наименование показателей и единицы измерения

Значение показателей по вариантам


базовое

Новое

1.Годовая производительность котла, тыс. т

68.7

76.4

2.Норма расхода щепы на 1 т целлюлозы, м3

4,35

4,28

3.Норма расхода химикатов на 1 т целлюлозы, кг - сера - кальценированая сода

 110 130

 100 120

4. Процент брака и потерь волокна, %

1

1

5. Мощность установленных электродвигателей, кВт

1100

1100

6. Численность основных рабочих в смену

7

7. Среднемесячная заработная плата 1 рабочего, руб.

20000

расчёт

8. Стоимость 1 кВт-часа электроэнергии, руб.

2.5

2.5

9. Средняя цена 1 т целлюлозы, руб.

15000

15500

10. Рентабельность целлюлозы, %

6

расчёт

11. Рентабельность производства определённая по чистой прибыли, %

5

расчёт

12. Удельный вес амортизации в составе РСЭО, %

45

расчёт

13. Сумма цеховых расходов на 1 т целлюлозы, руб.

400

расчёт

14. Сумма общехозяйственных расходов на 1 т целлюлозы, руб.

350

расчёт

15. Годовая норма амортизации оборудования, %

6.5

расчёт

16. Срок полезного использования оборудования по проекту

15

15


.2 Расчёт годовых объёмов производства продукции

.2.1 Расчёт годовых объёмов производства продукции в натуральном выражении

Годовой объём производства целлюлозы определяется в 4 разделе и составляет:

в базовом варианте:

в новом варианте:

.2.2 Расчёт годовых объёмов производства продукции в стоимостном выражении

Годовой объём продукции в стоимостном выражении - товарная продукция (ТП) определяется следующим образом:

Где Ц - цена за единицу продукции без НДС в руб.

Объём товарной продукции в год составит

в базовом варианте:

в новом варианте:  

.3 Расчёт изменения товарной продукции

Абсолютный прирост товарной продукции () считается как разность между её объёмами в новом и базовом вариантах, а темп прироста товарной продукции(%) - как отношение абсолютного прироста к базовому значению, выраженное в процентах.


.4 Расчёт капитальных вложений

Таблица 5.2

Наименование оборудования, основные параметры

Количество единиц

Цена за ед., тыс. руб.

Сумма, млн.руб.

Теплообменник

4

7500

30

Автоматизированная система управления

1

60000

60


Таблица 5.3

Наименование затрат

Расчёт затрат

Сумма млн. руб.

1.Стоимость нового оборудования по ценам поставщиков

-

90

2.Затраты на доставку и монтаж нового оборудования

13.5

Итого оборудование

103.5

3.Затраты на увеличение оборотных средств.

3.1

Всего капитальных вложений


106.6

5.5 Расчёт изменения затрат на производство единицы продукции

Анализ влияния оптимизации технологического процесса варочного котла на себестоимость 1 т целлюлозы показывает что в сравнении с базовым вариантом затраты изменятся по следующим статьям калькуляции:

. Сырьё, материалы и химикаты

. Топливо и энергия на технологические цели

. Заработная плата производственных рабочих

. Отчисления на социальные нужды

. Расходы на содержание и эксплуатацию оборудования

. Цеховые расходы

. Общехозяйственные расходы.

.5.1 Расчёт по статье «Сырьё, материалы и химикаты»

Стоимость сырья, материалов и химикатов (материальных ресурсов) на единицу продукции () определяется следующим образом:

где  - норма расхода материальных ресурсов на 1 т целлюлозы,

 - цена за единицу материального ресурса, руб.,

 - коэффициент, учитывающий транспортно-заготовительные расходы и расходы по подаче сырья в производство, примем его равным 1.3.

Расчёт стоимости сырья и химикатов.

Таблица 5.4

Наименование сырья и ед. измерения

Планово-заготовительная цена за единицу, руб.

Базовый вариант

Новый вариант



норма расхода

сумма, руб.

норма расхода

сумма, руб.

1.Щепа,

600

4,35

3393

4,28

3338

2.Химикаты, т - сера - сода

  4.5 10

 110 130

 643 1690

 100 118

 585 1534

Итого на 1 т. целлюлозы, руб.



 5726


5457

Всего затрат на годовой выпуск целлюлозы



393376,2


416914,8


.5.2 Расчет затрат по статье «Топливо и энергия на технологические цели»

Стоимость электрической энергии на годовой выпуск продукции определяется следующим образом:


Где М - суммарная мощность электродвигателей, установленных на участке производства, кВт,

- годовой эффективный фонд времени работы оборудования, ч,

 - коэффициент использования электродвигателей по мощности, примем

 - коэффициент использования электродвигателей по времени, примем

 - цена за 1 кВт/ч электроэнергии, руб. (2,5 руб.)

 - коэффициент полезного действия электродвигателей, принимаем 0.95.

В базовом варианте:

В новом варианте:

Стоимость тепловой энергии на годовой выпуск продукции определяется следующим образом:


где  - расход пара час, Гкал;

 - цена за 1 Гкал тепловой энергии, руб.

В базовом варианте:

В новом варианте:

Итого топлива и электроэнергии расходуется

в базовом варианте:


в новом варианте:


.5.3 Расчёт затрат по статье «Заработная плата производственных работников»

В базовом варианте годовой фонд оплаты труда рабочих определяется следующим образом:

Где  - списочная численность рабочих на участке, чел. Определяется следующим образом:


Где  - нормативная численность рабочих в смену, чел.;

 - число смен работы в сутки;

 - коэффициент подсменности, принимаем 1.33;

 - коэффициент резерва, принимаем 1.18;

 - среднемесячная заработная плата 1 рабочего, руб.

В новом варианте при увеличении годового объёма производства продукции без изменения численности рабочих годовой фонд оплаты их труда определяется следующим образом:


где  - величина прироста фонда оплаты труда на 1 % прироста товарной продукции принимаем равным 0.8 %.

С учётом сокращения численности работников в связи с автоматизацией процесса варки списочная численность рабочих составит:

Годовой фонд оплаты труда этих работников в новом варианте определяется следующим образом:

Средняя заработная плата работников по новому варианту составит:


.5.4 Расчёт затрат по статье «Отчисления на социальные нужды»

Сумма отчислений на социальные нужды с 1 января 2011 г. определяется в размере 30 % от начисленного фонда оплаты труда рабочих.

Годовая сумма отчислений на социальные нужды.

В базовом варианте:

В новом варианте:


.5.5 Расчет затрат по статье «Расходы на содержание и эксплуатацию оборудования»

В расчётах экономической эффективности сумму этих расходов определяют по обоим вариантам по 2 составляющим:

амортизационные отчисления;

расходы по содержанию и ремонтам оборудования.

Расчёт амортизационных отчислений.

Годовая норма амортизационных отчислений:


где n - срок полезного использования нового оборудования, лет.

В новом варианте:

Расчёт расходов на содержание и ремонт оборудования.

Удельный вес амортизации составляет 45 %, а годовая сумма амортизационных отчислений определена в размере 6003 тыс. руб. , т. е. годовая сумма расходов на содержание и ремонт оборудования в базовом варианте будет равна 55 % от суммы РСЭО:

В новом варианте годовая сумма расходов на содержание и ремонт определяется аналогично определению фонда оплаты труда работников.


.5.6 Расчёт затрат по статье «Цеховые расходы»

Методика расчёта основана на делении расходов на условно-постоянные и условно-переменные.

В базовом варианте сумма цеховых расходов принимается по калькуляции себестоимости продукции на предприятии и в данном случае определяется исходя из величины цеховых расходов на 1 т целлюлозы - 400 руб. и годового объёма её производства - 78,84 тыс. т. и составляет 31536 тыс. руб. (400 х 78,84). В этой сумме условно-постоянные расходы составляют 70% или 22075 тыс. руб. Соответственно условно-переменные расходы будут равны 9461 тыс. руб.

В новом варианте сумма цеховых расходов на годовой объём производства продукции определяется с учётом вышеуказанных различий двух групп расходов по отношению к изменению годового объёма производимой продукции. В этом варианте условно-переменные расходы возрастут пропорционально увеличению объёма производства целлюлозы и составят: , а годовая сумма цеховых расходов определяется как сумма условно-постоянных расходов базового варианта и возросших условно переменных расходов:

.5.7 Расчёт затрат по статье «Общехозяйственные расходы»

Расчёт по этой статье затрат проводится в том же порядке как и расчёт по статье «Цеховые расходы». Отличие состоит лишь в уровне условно-постоянных расходов: в составе общехозяйственных расходов их удельный вес составляет 90 %.

В базовом варианте годовая сумма общехозяйственных расходов будет равна: ,

условно-постоянные расходы - 90 % или 24834.6 тыс. руб.

условно-переменные расходы - 2759.4 тыс. руб.

В новом варианте годовая сумма условно-переменных расходов возрастёт и составит:

Годовая сумма общехозяйственных расходов будет равна:

Расчёт затрат по изменяющимся статьям себестоимости на 1 т. целлюлозы.

Таблица 5.5

Статьи затрат

Годовая сумма расходов по вариантам, тыс. руб.


базовому

Новому

1.Сырьё, материалы и химикаты

393376,2

416914,8

2.Топливо и энергия на технологические цели

3.Заработная плата производственных работников

4.Отчисления на социальные нужды

5.Расходы на содержание и эксплуатацию оборудования

7337

7883

6.Цеховые расходы

31536

7.Общехозяйственные расходы

Итого

494106.6

517785.7

Годовой объём производства целлюлозы , тыс. т

78,9

87,6

Сумма затрат по изменяющимся статьям себестоимости на 1 т целлюлозы, руб.

6267.2

5910.8


Определение изменений себестоимости единицы продукции:


Годовая экономия от снижения себестоимости продукции:


.6 Расчёт показателей экономической эффективности проекта

Экономическая эффективность - относительная величина, которая определяется как отношение экономического эффекта к затратам, вызвавшим этот эффект. Экономическая эффективность капитальных вложений характеризуется следующими показателями:

коэффициентом экономической эффективности - Эк (рентабельностью капитальных вложений), который определяется следующим образом:


сроком окупаемости капитальных вложений (Т), необходимых для осуществления проекта, который определяется следующим образом:


где  - сумма капитальных вложений, необходимых для осуществления проекта, млн. руб.;

 - прирост чистой прибыли в год, млн. руб.;

 - увеличение годовой суммы амортизационных отчислений, млн. руб. Определяется как разность годовых сумм амортизационных отчислений по новому и базовому вариантам .

Годовая сумма чистой прибыли (ПЧ) по обоим вариантам определяется как разность между налогооблагаемой прибылью в год (ПН) и годовой суммой налога на прибыль (НП) по формуле:


Годовая сумма налога на прибыль (НП) определяется как произведение налоговой базы, т. е. налогооблагаемой прибыли (ПН), на ставку налога, равную 20%


Годовая сумма налогооблагаемой прибыли (ПН) определяется как разность между прибылью, полученной от реализации продукции (ПР) по каждому варианту, и годовой суммой налога на имущество (НИ):

Годовая сумма налога на имущество (НИ) определяется как произведение налоговой базы на ставку налога, величина которой не превышает 2.2 %. Налоговой базой при исчислении сумма налога на имущество является остаточная стоимость основных производственных фондов.

Годовая сумма прибыли от реализации продукции (ПР):


где Ц - цена за единицу продукции без НДС, руб.

СЕП - полная себестоимость единицы продукции, руб.

ГП - годовой объём производства продукции в натуральных единицах измерения, тыс. т.

Полная себестоимость 1 т целлюлозы в базовом варианте определяется исходя из заданного уровня её рентабельности (Р), равного 6 %:


В новом варианте полная себестоимость 1 т целлюлозы будет больше на 356.4 руб. и составит 13992.4 руб.

Годовая сумма прибыли от реализации целлюлозы составит:

в базовом варианте

в новом варианте

Годовая сумма налога на имущество в новом варианте определяется по ставке 2.2 %. Налоговая база - сумма капитальных вложений в основные производственные фонды, которая в соответствии с расчётом из раздела 3, составляет 106.6 млн. руб. Годовая сумма налога на имущество будет равна:

Годовая сумма налогооблагаемой прибыли:

в новом варианте

в базовом варианте она будет равной прибыли от реализации целлюлозы, т. е. 107.5 млн. руб.

Годовая сумма налога на прибыль:

в базовом варианте

в новом варианте

Годовая сумма чистой прибыли:

в базовом варианте

в новом варианте

Прирост чистой прибыли в год:

Увеличение годовой суммы амортизационных отчислений в соответствии с расчётами, выполненными в подразделе 4.5.1., составляет 6 млн. руб.

Коэффициент экономической эффективности будет равен:

Срок окупаемости капитальных вложений составит:

Сводная таблица технико-экономических показателей.

Таблица 5.6

Показатели и единицы измерения

Значения показателей по вариантам

Изменение показателей


базовому

новому

абс.

 %

1.Часовая производительность варочного котла, т.

9

10

1

9

2.Средняя цена 1 т целлюлозы, руб.

15000

15500

500

3

3.Годовой выпуск целлюлозы, тыс. т

78.84

87.6

8.76

11

4.Капитальные вложения, млн. руб.


106.6



5.Сумма затрат по изменяющимся статьям себестоимости: - на годовой выпуск целлюлозы, млн. руб. - на 1 т целлюлозы, руб.

  494.1 6267.2

  517.8 5910.8

  23.7 356.4

  3 7

6.Полная себестоимость 1 т целлюлозы, руб.

13636

13992.4

356.4

3

7.Налогооблагаемая прибыль в год, млн. руб.

107.5

129.7

22.2

9

8.Читая прибыль в год, млн. руб.

86

103.8

17.8

9

9.Коэффициент экономической эффективности

-

0.22

-

-

10.Срок окупаемости капитальных вложений, лет

-

4.5

-

-


6. Безопасность жизнедеятельности

.1 Введение

Одна из наиболее сложных и важных гигиенических проблем современности - санитарная охрана окружающей среды (атмосферного воздуха, воды, почвы).

Выбросы предприятий загрязняют атмосферный воздух, почву, поверхностные и грунтовые воды. Вследствие этого ряд вредных веществ может проникать в организм с вдыхаемым воздухом, а также с водой и пищевыми продуктами, в состав которых эти вещества попадают из почвы.

ЦБП относится к числу крупнейших источников загрязнения воздушного и водного бассейнов. С развитием этой отрасли промышленности возрастают масштабы возможных загрязнений внешней среды. Если раньше, например, загрязнение воздуха ограничивалось преимущественно территорией самих предприятий, то в настоящее время оно во многих случаях выходит далеко за их пределы и оказывает влияние на атмосферный воздух городов и поселков. То же можно сказать и о вредном влиянии сточных вод, угрожающих водоемам страны.

Жидкие, а также твердые отбросы предприятий (шламы, огарки) содержат различные токсические соединения. Вследствие этого они могут служить источником опасного для населения загрязнения почвы и водоемов.

Таблица 6.1

Источник выброса

Пылевые выбросы, т

Газовые выбросы по компонентам, кг серы

Общее кол-во выбросов серы, кг



Сернистый ангидрид

Серо-водород

ММ

ДМС

ДМДС


Сжигание в содорегенерационном котлоагрегате

50

2950

590

105

100

28

3773

Обжиг извести

7,5

250

--

--

--

--

250

Непрерывная варка целлюлозы

--

--

326

530

40

170

1066

Окисление черного щелока

--

--

следы

0,5

18

340

358

Выпарка щелоков

--

--

40

10

15

4

69


Из таблицы видно, что к основным источникам газопылевых выбросов сульфатно-целлюлозного производства относятся: выбросы варочного и выпарного цехов, окислительной установки, дымовые газы и парогазовые выбросы растворителя сплава СРКА и известерегенерационной печи.

Находящиеся в атмосфере пылевые частицы не только отрицательно влияют на здоровье населения, но и могут явиться ядрами конденсации для влаги, вследствие чего образуются туманы (даже при неполном насыщении воздуха водяными парами), увеличивается число пасмурных дней, возрастает влажность воздуха и понижается его температура. Туманы, а также непосредственно сама пыль оказывают весьма вредное влияние на световой климат населенных мест, поглощая значительную часть солнечной радиации.

Целлюлозно-бумажное производство характеризуется большим расходом воды на 1 т продукции, колеблющемся в очень широких пределах - от несколько десятков до нескольких тысяч кубических метров. Общий сток щелокосодержащих сточных вод сульфатно-целлюлозного производства характеризуется повышенной щелочностью и неприятным запахом.

Улавливание пылевых частиц и поглощение различных газовых компонентов, содержащихся в выбросах, может осуществляться в зависимости от способа очистки сухими, мокрыми или электростатическими аппаратами.

Для улавливания крупных пылевых частиц рекомендуется применение циклонов, в которых газ очищается под действием центробежных сил. Одиночные циклоны применяются на складах сульфата, известняка и т. д., особенно при использовании пневмотранспорта. При очистке большого количества газов распространение получили батарейные циклоны, в которых вращательное движение газов создается в результате применения специальных закручивающих устройств в виде винта или розетки. Батарейные циклоны применяются как первая ступень очистки дымовых газов содорегенерационных котлоагрегатов (СРКА).

Для поглощения газообразных компонентов из газовых выбросов успешно применяются скрубберы (полые, насадочные, турбулентные аппараты Вентури), а также струйные газопромыватели. Причем, в обоих случаях в качестве орошающей жидкости может применяться слабый белый щелок. В сульфатно-целлюлозном производстве они могут применяться для поглощения серусодержащих компонентов из сдувок варочного цеха, из выбросов из-под колпаков вакуум-фильтров и баков сборников пены, установок для отдувки дурнопахнущих конденсатов выпарного цеха, сероводорода и метилмеркаптана из дымовых выбросов СРКА.

Также возможно применение электрофильтров для очистки газов СРКА. Электрофильтр как установка состоит из двух основных частей: собственно электрофильтра, т.е. осадительной камеры, через которую пропускаются очищаемые газы, и преобразовательной подстанции с оборудованием для преобразования напряжения и тока. Внутри осадительной камеры смонтированы коронирующие и осадительные электроды. При прохождении запыленного газа между электродами содержащиеся в нем частицы заряжаются, двигаются к осадительным электродам и оседают на них. Для удаления осажденных частиц осадительные электроды встряхиваются. Эффективность улавливания пылевого уноса в таких фильтрах достигает 96%.

В непосредственной близости от промышленных предприятий рекомендуется создавать насаждения из газоустойчивых древесно-кустарниковых пород кулисами, расположенными веером по отношению к источнику газопылевых выбросов. Плотность смыкания крон в кулисах должна быть высокой во избежание попадания в них больших масс газопылевых выбросов.

Лесонасаждения обладают газоочищающей способностью. Наиболее эффективны для очистки воздуха от газов - чистые лиственные насаждения, за ними смешанные хвойно-лиственные и затем хвойные. Газоочищающая способность зеленых насаждений используется для создания санитарно-защитных зон из газоустойчивых пород.

Проектируемые предприятия должны располагаться на мощных водоемах (реках, озерах) ввиду больших расходов воды на производственные нужды, необходимости сбросов сточных вод и поставок древесины водным путем.

Источником хозяйственно-питьевого водоснабжения предприятия должны быть подземные и подрусловые воды и только в случае, если они не удовлетворяют санитарно-гигиеническим требованиям, можно использовать открытые водоемы. В этом случае водозаборные сооружения должны располагаться выше (по течению реки) предприятия и иметь зону санитарной охраны.

.2 Меры безопасности при ведении технологического процесса, выполнении регламентных производственных операций

. К обслуживанию технологического оборудования допускаются лица:

·        не моложе 18 лет, прошедшие медицинское освидетельствование и не имеющие противопоказаний, согласно приказу МЗ СССР №555 от 29.10.89 г;

·        прошедшие производственное обучение по соответствующей программе и аттестованные квалификационной комиссией предприятия;

·        прошедшие стажировку на рабочем месте не менее 5-10 смен под контролем мастера и руководством опытного рабочего;

·        при допуске рабочих и инженерно-технических работников (ИТР) к самостоятельной работе квалификационной комиссией также проверяются знания Плана локализации аварийных ситуаций (ПЛАС). На рабочих местах должны находиться выписки из соответствующих разделов ПЛАС.

·        Проверка знаний персонала, обслуживающего технологические трубопроводы, проводится квалификационной комиссией предприятия не реже 1 раза в год, а также перед допуском на обслуживание данного рабочего места;

. Допуск к самостоятельной работе осуществляется распоряжением по цеху.

. Повторный инструктаж по охране труда технике безопасности проводится 1 раз в квартал, курсовое обучение - 1 раз в год.

. Рабочие должны знать:

·        Инструкцию по охране труда на соответствующее рабочее место;

·        Звуковые и световые сигналы, применяемые в цехе;

·        Правила пожарной безопасности, места расположения пожарных известителей, телефонов, средств пожаротушения и правила их применения;

·        Устройство и принцип работы оборудования;

·        Возможные неполадки в работе оборудования и способы их устранения;

·        Правила оказания первой помощи пострадавшим на производстве.

. Весь обслуживающий персонал должен быть обеспечен специальной одеждой, обувью и средствами индивидуальной защиты по действующим нормам.

. Все рабочие и ИТР должны быть ознакомлены с перечнем опасных мест на производстве, в которых должны быть вывешены надписи и предупредительные знаки: «Огнеопасно», «Курение запрещено», «Кислород».

. На рабочих местах должны быть вывешены схемы расположения технологической связи аппаратов.

. К эксплуатации допускается только исправное оборудование и аппараты, оснащенные всеми необходимыми контрольно-измерительными приборами, арматурой и предохранительными приспособлениями. Все контрольно-измерительные приборы должны иметь пломбу или клеймо уполномоченного Госстандарта и проверяться ежегодно.

Мембранные предохранительные устройства, установленные на сосудах, работающих под давлением, должны быть отрегулированы на соответствующее давление и опломбированы. Проверка их исправности должна производиться в соответствии с «Правилами устройства и безопасной эксплуатации сосудов, работающих под давлением».

. Технологические процессы должны осуществляться в строгом соответствии с технологическим регламентом, при этом необходимо соблюдать специальные требования безопасности для конкретного оборудования:

а) Промывные установки

·        Запрещается пуск без исправных защитных ограждений на вращающихся частях, заземлений, при наличии людей в опасной зоне, посторонних предметов в ваннах фильтров или транспортирующих шнеках;

·        Запрещается отбор массы на анализ с сетки барабана;

·        Запрещается проводить чистку сетки барабана промывной установки от массы руками во время вращения. Приставшую массу следует удалять струей воды из шланга. Размывку массы в транспортирующем шнеке также разрешается производить только струей воды;

·        При останове оборудования на ремонт, для продувки сетки и осмотра необходимо снять напряжение с электродвигателей и вывесить аншлаг «Не включать, работают люди!». Разрешается проворачивать барабан фильтра только вручную.

Б) Промывные установки, башни реакций, бассейны массы, баки химикатов и газопромывные башни

·        Перед пуском необходимо убедиться в отсутствии в бассейнах и башнях людей и посторонних предметов;

·        При останове оборудования на ремонт его необходимо промыть, отключить циркуляционные устройства, насосы, подающие и откачивающие массу, дать указание электромонтеру снять предохранители, на пускателях и задвижках вывесить аншлаг «Не включать, работают люди!»;

·        Запрещается спуск в ванны фильтров, башни и бассейны без прорезиненного костюма, защитных очков, резиновых перчаток и сапог, предохранительного пояса, исправного противогаза и наблюдения второго работающего;

·        При работе по ремонту, чистке и смазке оборудования внутри башен следует пользоваться исправными веревочными лестницами и переносной лампой 12 В;

·        Запрещается открывать лючки баков химикатов для замера уровня жидкости, за уровнем жидкости разрешается следить только по показаниям приборов (уровнемеров);

·        При выполнении ремонтных работ внутри баков химикатов и башен реакций должен работать вытяжной вентилятор.

В) Башни реакций

·        Подача двуокиси хлора в смеситель должна осуществляться только после заполнения внутренней колонки целлюлозной массой не менее, чем на половину высоты башни;

·        При внезапном прекращении поступления массы в башню необходимо прекратить подачу в нее двуокиси хлора;

·        Необходимо следить за остаточной концентрацией двуокиси хлора после соответствующих ступеней отбелки, не допуская выделения газов из сточных вод.

Г) Оборудование кислородно-щелочной обработки целлюлозы

·        Запрещается использовать для работы с кислородом оборудование, предназначенное для работы с другими газами, заменять кислородные манометры на другие, не соответствующие требованиям ГОСТ 12.2.052-81 и не имеющие надпись «Кислород - малоопасно»;

·        Запрещается проверка пропусков в коммуникациях, связанных с подачей кислорода при помощи огня или тлеющих предметов. Определять пропуск можно только мыльной пеной;

·        Запрещается при ремонте оборудования, в котором обращается кислород, использовать искрообразующий инструмент;

·        Необходимо предохранять вентили, прокладки, накидные гайки на оборудовании, связанном с подачей кислорода, и инструменты от загрязнения маслами и жирами;

·        При работе с кислородом хранение горючих веществ, масел, бензина, промасленного обтирочного материала разрешается только в определенных местах в количестве не больше суточного запаса в металлической закрытой таре. В качестве обтирочного материала разрешено применять только хлопчатобумажный;

·        Запрещается применение для смазки кислородного оборудования масел, не соответствующих инструкциям заводов-изготовителей оборудования, либо рекомендованных специализированными организациями;

·        Запрещается использовать оборудование и инструмент, не прошедший обезжиривание. Все работы по обезжириванию должны проводиться под руководством ответственного лица (ИТР), назначенного приказом по предприятию. При обезжиривании следует соблюдать меры безопасности по работе с растворителями;

·        В производственных помещениях, где возможно образование атмосферы с повышенным содержанием кислорода (более 23%) должно быть ограничено пребывание людей;

·        Необходимо остерегаться насыщения одежды кислородом, а в случае насыщения проветрить ее на открытом воздухе. После пребывания в атмосфере с повышенным содержанием кислорода запрещается курить в течение 30 минут;

·        Вблизи оборудования, установленного на стадии кислородно-щелочной обработки целлюлозы, у которого уровень шумообразования выше 80дБ следует одевать шумозащиту;

·        Следует остерегаться химических ожогов при отборе проб целлюлозы из буферного бака.

Д) Оборудование, в котором обращается пероксид водорода

·        Не допускать контакта пероксида водорода с металлами и их солями, вызывающими его разложение (железо, медь, марганец, магний и др.);

·        Запрещается использовать для работы с пероксидом водорода оборудование и аппараты, не прошедшие предварительную механическую и химическую обработку.

.3 Основные потенциальные опасности применяемого оборудования и трубопроводов, их ответственных узлов и меры по предупреждению аварийной разгерметизации технологических систем

Основные потенциальные опасности применяемого оборудования обусловлены обращением в нем химически активных - пероксида водорода и кислорода, а также агрессивных и коррозионно-активных жидкостей - кислот, щелочей, двуокиси хлора и серной кислоты.

В связи с высокой химической активностью пероксида водорода существует опасность его интенсивного разложения в присутствии катализаторов, сопровождающегося выделением кислорода, что может привести к росту давления в закрытом объеме и стать причиной разрушения оборудования. Для предотвращения этого необходимо проводить специальную механическую подготовку и химическую обработку поверхности оборудования, а также соблюдать требования, предъявляемые к арматуре, фланцевым соединениям, заглушкам, устройствам для дренажа и продувки, манометрам, приведенные в Инструкции по безопасной эксплуатации и техническому обслуживанию технологического оборудования склада пероксида водорода ПСБЦ.

В случае ремонта или замены оборудования, в котором обращается пероксид водорода, следует использовать только материалы, рекомендованные в ОСТ 301-02-205-99. Запрещается применение нелегированных и низколегированных сталей, а также чугуна, меди, латуни, железа и свинца - материалов, являющихся катализаторами разложения пероксида водорода.

Высокая химическая активность кислорода, способного окислять большинство веществ и материалов, вызывая их горение, обуславливает потенциальную опасность оборудования, в котором он обращается.

При обслуживании кислородопровода следует руководствоваться требованиями Инструкции по проектированию трубопроводов газообразного кислорода ВСН10-83, Правилами безопасности при производстве и потреблении продуктов разделения воздуха ПБПРВ-88 и ОСТ 26-04-2159-78 «Оборудование, работающее с газообразным кислородом. Общие требования безопасности», в частности, при выборе материалов, разрешенных к использованию в среде кислорода, и Инструкции по безопасной эксплуатации и техническому обслуживанию трубопровода кислорода ПСБЦ.

Особую опасность представляет оборудование, загрязненное маслами, что обусловлено способностью кислорода образовывать взрывоопасные смеси с маслом. Все оборудование, контактирующее с кислородом, должно быть обязательно обезжирено растворителями или моющими водными растворами. Технология обезжиривания оборудования регламентируется ОСТ 26-04-312-83 «Отраслевой стандарт. Оборудование кислородное. Методы обезжиривания. Применяемые материалы».

Использование для отбелки целлюлозы агрессивных и коррозионно-активных химических реагентов (серная кислота, гидроксид натрия, водные растворы двуокиси хлора и сернистого ангидрида) предъявляет особые требования к выбору материалов трубопроводов, насосов, баков химикатов, башен реакций и другого оборудования, находящегося в контакте с указанными веществами. Выбор материала в случае замены или ремонта оборудования следует проводить с учетом давления, температуры и химических свойств транспортируемых сред.

Проведение предварительной обработки целлюлозы в кислородном реакторе представляет определенную опасность, так как реактор является сосудом, работающим под давлением (0,35-0,40 Мпа). В соответствии с требованиями Правил устройства и эксплуатации сосудов, работающих под давлением, в верхней части кислородного реактора предусмотрено мембранное предохранительное устройство с разрывным стержнем (МПУРС), срабатывающее при превышении давления.

Все сосуды, работающие под давлением, должны регулярно подвергаться техническому освидетельствованию: внутреннему и наружному осмотру не реже 1 раза в четыре года, гидравлическому либо пневматическому испытанию не реже 1 раза в 8 лет.

6.4 Расчет искусственного освещения от люминесцентных (газоразрядных) ламп

Правильно устроенное искусственное освещение позволяет повысить производительность труда на 20-25%, уменьшить утомление зрения. Правильно выбранные типы светильников, провода и способы проводки, выключатели позволяют исключить возможность пожаров и взрывов.

1.          Наименование помещения - сушильный цех производства сульфатной беленой целлюлозы.

2.      Размеры помещения, м: длина а=150, ширина b=60, высота h=25.

.        Окраска стен - серая, потолка - белая.

.        Выделение пыли белой - менее 5 мг/м3.

.        Выделений паров кислот и щелочей, а также газов, способных при соприкосновении с влагой образовывать слабые растворы кислот и щелочей, обладающих большой коррозирующей способностью - нет.

.        Плоскость, над которой нормируется освещенность, расположена на расстоянии 0,8 м от пола.

.        Поверхность, над которой нормируется освещенность - горизонтальная.

.        Характеристика зрительных работ: наименьший размер объекта различения - больше 5 мм, фон средний, контраст - средний, точность - малая.

.        Расстояние объекта от глаз работающего - 0,5 м.

.        Длительность непрерывного напряжения зрения - 6 ч.

.        Повышенной опасности травматизма нет.

.        Пребывание людей - постоянное.

.        Оборудование требует постоянного обслуживания.

.        Источник света - люминесцентные лампы ДРЛ.

.        Высота подвески светильников hсв=20 м.

.        напряжение сети Uс=220 В.

.        Рабочие места у стен отсутствуют.

1.      Определяем расположение светильников. Принимаем наиболее распространенное - параллельными рядами. Рисуем схему расположения светильников.

2.      определяем характеристику окружающей среды в помещении:

1)           по пожарной опасности по ПУЭ оно относится к пожароопасным с зонами класса П-2

2)      по взрывоопасности по ПУЭ - к взрывоопасным с зонами класса В-Iiа.

3.      Определяем степень опасности поражения электрическим током по ПУЭ, по степени опасности поражения электрическим током относим к помещениям повышенной опасности.

4.      Определяем характеристику окружающей среды, по характеру окружающей среды помещение может быть отнесено к жарким

.        Определяем тип светильников по зонам класса взрыво- и пожароопасности (В-Па и П-2), принимаем - светильник НОГЛ-80.

.        По зонам классов В-Па и П-2 выбираем провода для осветительной сети и способ прокладки. Принимаем провода АПР и АПРТО с прокладкой поверх стен и потолка в стальных трубах.

.        По зонам классов В-Па и П-2 выбираем пускатели ПИП, ПИЕ 131-134 пыленепроницаемого исполнения, кнопки управления ВЗГ маслонаполненного исполнения, выключатели и переключатели типов ГПВМ, ГППМ, ПКП и ПКВ герметичного исполнения. Принимаем - ГПВМ.

.        По размеру объекта различения свыше 5 мм, фону среднему, контрасту среднему определяем разряд и подразряд работы. Выполняемая работа относится к разряду VII, минимальная освещенность от искусственного освещения Емин к=200 лк и общее освещение Емин о=150 лк.

.        Выбираем экономически выгодную систему освещения. Принимаем комбинированную.

.        Определяем потребную освещенность при комбинированном освещении газоразядными лампами от светильников общего освещения Ео.к=150 лк, Ем. к=250 лк.

.        По выделяемой белой пыли (менее 5 мг/м3) определяем коэффициент запаса Кз=1,2.

.        Определяем расстояние между светильниками по ширине и длине помещения Lсв. При высоте подвески светильников более 4 м рекомендуется расстояние между светильниками брать не более 0,5hсв. Принимаем Lсв=0,5 hсв=0,5*20=10 м.

.        Определяем расстояние от стены до крайнего ряда светильников L1 по ширине и длине помещения по наличию рабочих мест у стены. Для наших условий (отсутствие рабочих мест у стены) L1=0,5*Lсв=0,5*10=5 м.

.        Определяем расстояние между крайними рядами светильников по ширине помещения. L2=b-2*L1=60-2*5=50 м.

.        Определяем число рядов светильников, которые можно расположить между крайними рядами по ширине помещения. N св. ш=L2/Lсв-1=50/10-1=4 ряда.

.        Общее число светильников по ширине составит n ш общ=n св ш+2=4+2=6 рядов.

.        Определяем расстояние между крайними рядами по длине. L3=а-2L1=150-2*5=140 v/

.        Определяем число рядов светильников, которые можно расположить между крайними рядами по ширине помещения n св д=L3/Lсв-1=140/10-1=13 рядов.

.        Общее число рядов светильников по длине составит n д общ=n св д+2=13+2=15 рядов.

.        Определяем общее количество светильников в помещении n.св общ=n ш общ * n д общ=6*13=78 шт.

.        По цветовой отделке помещения определяем коэффициенты отражения от стен и потолка. Рст=, Рп=.

.        Определяем коэффициент z, учитывающий неравномерность. Принимаем z=1,1.

.        Площадь пола освещаемого помещения составляет S п=а*b=150*60=9000м2.

.        По размерам помещения и высоте подвески светильников находим показатель помещения. Φ=(a*b)/(hсв*(a+b))=(150*60)/(5*(150+60))=2,14.

.        По показателю помещения, типу светильников и коэффициентам отражения от стен и потолка определяем коэффициент использования светового потока и принимаем nи=0,45.

.        Потребный световой поток одной лампы составит, лк:


27.    Согласно исходным данным светильник РСП 11 200 может иметь лампу ДРЛ 1000 мощностью 1000 Вт со световым потоком 55000 лм.

28.    Определяем действительную освещенность, лк:


29.    Определяем величину освещенности, которую должны обеспечить светильники местного освещения: Емкмин. кдейст=200-163=37. Принимаем Емк=150лк.

химикат варка сульфитный щелок

Список литературы

1. Н.Н. Непенин. Технология целлюлозы. - Том 1, 1976 г.

. Экономические расчёты в дипломном проектировании, методические указания, 2010 г. 26-790.

. Г.П. Буйлов. Автоматизация оборудования целлюлозно-бумажного производства, учебное пособие для дипломного проектирования.

Похожие работы на - Модернизация варочного котла периодического действия

 

Не нашли материал для своей работы?
Поможем написать уникальную работу
Без плагиата!
Без нейросетей!